Spandidos Publications Logo
  • About
    • About Spandidos
    • Aims and Scopes
    • Abstracting and Indexing
    • Editorial Policies
    • Reprints and Permissions
    • Job Opportunities
    • Terms and Conditions
    • Contact
  • Journals
    • All Journals
    • Oncology Letters
      • Oncology Letters
      • Information for Authors
      • Editorial Policies
      • Editorial Board
      • Aims and Scope
      • Abstracting and Indexing
      • Bibliographic Information
      • Archive
    • International Journal of Oncology
      • International Journal of Oncology
      • Information for Authors
      • Editorial Policies
      • Editorial Board
      • Aims and Scope
      • Abstracting and Indexing
      • Bibliographic Information
      • Archive
    • Molecular and Clinical Oncology
      • Molecular and Clinical Oncology
      • Information for Authors
      • Editorial Policies
      • Editorial Board
      • Aims and Scope
      • Abstracting and Indexing
      • Bibliographic Information
      • Archive
    • Experimental and Therapeutic Medicine
      • Experimental and Therapeutic Medicine
      • Information for Authors
      • Editorial Policies
      • Editorial Board
      • Aims and Scope
      • Abstracting and Indexing
      • Bibliographic Information
      • Archive
    • International Journal of Molecular Medicine
      • International Journal of Molecular Medicine
      • Information for Authors
      • Editorial Policies
      • Editorial Board
      • Aims and Scope
      • Abstracting and Indexing
      • Bibliographic Information
      • Archive
    • Biomedical Reports
      • Biomedical Reports
      • Information for Authors
      • Editorial Policies
      • Editorial Board
      • Aims and Scope
      • Abstracting and Indexing
      • Bibliographic Information
      • Archive
    • Oncology Reports
      • Oncology Reports
      • Information for Authors
      • Editorial Policies
      • Editorial Board
      • Aims and Scope
      • Abstracting and Indexing
      • Bibliographic Information
      • Archive
    • Molecular Medicine Reports
      • Molecular Medicine Reports
      • Information for Authors
      • Editorial Policies
      • Editorial Board
      • Aims and Scope
      • Abstracting and Indexing
      • Bibliographic Information
      • Archive
    • World Academy of Sciences Journal
      • World Academy of Sciences Journal
      • Information for Authors
      • Editorial Policies
      • Editorial Board
      • Aims and Scope
      • Abstracting and Indexing
      • Bibliographic Information
      • Archive
    • International Journal of Functional Nutrition
      • International Journal of Functional Nutrition
      • Information for Authors
      • Editorial Policies
      • Editorial Board
      • Aims and Scope
      • Abstracting and Indexing
      • Bibliographic Information
      • Archive
    • International Journal of Epigenetics
      • International Journal of Epigenetics
      • Information for Authors
      • Editorial Policies
      • Editorial Board
      • Aims and Scope
      • Abstracting and Indexing
      • Bibliographic Information
      • Archive
    • Medicine International
      • Medicine International
      • Information for Authors
      • Editorial Policies
      • Editorial Board
      • Aims and Scope
      • Abstracting and Indexing
      • Bibliographic Information
      • Archive
  • Articles
  • Information
    • Information for Authors
    • Information for Reviewers
    • Information for Librarians
    • Information for Advertisers
    • Conferences
  • Language Editing
Spandidos Publications Logo
  • About
    • About Spandidos
    • Aims and Scopes
    • Abstracting and Indexing
    • Editorial Policies
    • Reprints and Permissions
    • Job Opportunities
    • Terms and Conditions
    • Contact
  • Journals
    • All Journals
    • Biomedical Reports
      • Information for Authors
      • Editorial Policies
      • Editorial Board
      • Aims and Scope
      • Abstracting and Indexing
      • Bibliographic Information
      • Archive
    • Experimental and Therapeutic Medicine
      • Information for Authors
      • Editorial Policies
      • Editorial Board
      • Aims and Scope
      • Abstracting and Indexing
      • Bibliographic Information
      • Archive
    • International Journal of Epigenetics
      • Information for Authors
      • Editorial Policies
      • Editorial Board
      • Aims and Scope
      • Abstracting and Indexing
      • Bibliographic Information
      • Archive
    • International Journal of Functional Nutrition
      • Information for Authors
      • Editorial Policies
      • Editorial Board
      • Aims and Scope
      • Abstracting and Indexing
      • Bibliographic Information
      • Archive
    • International Journal of Molecular Medicine
      • Information for Authors
      • Editorial Policies
      • Editorial Board
      • Aims and Scope
      • Abstracting and Indexing
      • Bibliographic Information
      • Archive
    • International Journal of Oncology
      • Information for Authors
      • Editorial Policies
      • Editorial Board
      • Aims and Scope
      • Abstracting and Indexing
      • Bibliographic Information
      • Archive
    • Medicine International
      • Information for Authors
      • Editorial Policies
      • Editorial Board
      • Aims and Scope
      • Abstracting and Indexing
      • Bibliographic Information
      • Archive
    • Molecular and Clinical Oncology
      • Information for Authors
      • Editorial Policies
      • Editorial Board
      • Aims and Scope
      • Abstracting and Indexing
      • Bibliographic Information
      • Archive
    • Molecular Medicine Reports
      • Information for Authors
      • Editorial Policies
      • Editorial Board
      • Aims and Scope
      • Abstracting and Indexing
      • Bibliographic Information
      • Archive
    • Oncology Letters
      • Information for Authors
      • Editorial Policies
      • Editorial Board
      • Aims and Scope
      • Abstracting and Indexing
      • Bibliographic Information
      • Archive
    • Oncology Reports
      • Information for Authors
      • Editorial Policies
      • Editorial Board
      • Aims and Scope
      • Abstracting and Indexing
      • Bibliographic Information
      • Archive
    • World Academy of Sciences Journal
      • Information for Authors
      • Editorial Policies
      • Editorial Board
      • Aims and Scope
      • Abstracting and Indexing
      • Bibliographic Information
      • Archive
  • Articles
  • Information
    • For Authors
    • For Reviewers
    • For Librarians
    • For Advertisers
    • Conferences
  • Language Editing
Login Register Submit
  • This site uses cookies
  • You can change your cookie settings at any time by following the instructions in our Cookie Policy. To find out more, you may read our Privacy Policy.

    I agree
Search articles by DOI, keyword, author or affiliation
Search
Advanced Search
presentation
Oncology Reports
Join Editorial Board Propose a Special Issue
Print ISSN: 1021-335X Online ISSN: 1791-2431
Journal Cover
November-2017 Volume 38 Issue 5

Full Size Image

Sign up for eToc alerts
Recommend to Library

Journals

International Journal of Molecular Medicine

International Journal of Molecular Medicine

International Journal of Molecular Medicine is an international journal devoted to molecular mechanisms of human disease.

International Journal of Oncology

International Journal of Oncology

International Journal of Oncology is an international journal devoted to oncology research and cancer treatment.

Molecular Medicine Reports

Molecular Medicine Reports

Covers molecular medicine topics such as pharmacology, pathology, genetics, neuroscience, infectious diseases, molecular cardiology, and molecular surgery.

Oncology Reports

Oncology Reports

Oncology Reports is an international journal devoted to fundamental and applied research in Oncology.

Experimental and Therapeutic Medicine

Experimental and Therapeutic Medicine

Experimental and Therapeutic Medicine is an international journal devoted to laboratory and clinical medicine.

Oncology Letters

Oncology Letters

Oncology Letters is an international journal devoted to Experimental and Clinical Oncology.

Biomedical Reports

Biomedical Reports

Explores a wide range of biological and medical fields, including pharmacology, genetics, microbiology, neuroscience, and molecular cardiology.

Molecular and Clinical Oncology

Molecular and Clinical Oncology

International journal addressing all aspects of oncology research, from tumorigenesis and oncogenes to chemotherapy and metastasis.

World Academy of Sciences Journal

World Academy of Sciences Journal

Multidisciplinary open-access journal spanning biochemistry, genetics, neuroscience, environmental health, and synthetic biology.

International Journal of Functional Nutrition

International Journal of Functional Nutrition

Open-access journal combining biochemistry, pharmacology, immunology, and genetics to advance health through functional nutrition.

International Journal of Epigenetics

International Journal of Epigenetics

Publishes open-access research on using epigenetics to advance understanding and treatment of human disease.

Medicine International

Medicine International

An International Open Access Journal Devoted to General Medicine.

Journal Cover
November-2017 Volume 38 Issue 5

Full Size Image

Sign up for eToc alerts
Recommend to Library

  • Article
  • Citations
    • Cite This Article
    • Download Citation
    • Create Citation Alert
    • Remove Citation Alert
    • Cited By
  • Similar Articles
    • Related Articles (in Spandidos Publications)
    • Similar Articles (Google Scholar)
    • Similar Articles (PubMed)
  • Download PDF
  • Download XML
  • View XML
Article Open Access

Telmisartan inhibits hepatocellular carcinoma cell proliferation in vitro by inducing cell cycle arrest

  • Authors:
    • Kyoko Oura
    • Tomoko Tadokoro
    • Shintaro Fujihara
    • Asahiro Morishita
    • Taiga Chiyo
    • Eri Samukawa
    • Yoshimi Yamana
    • Koji Fujita
    • Teppei Sakamoto
    • Takako Nomura
    • Hirohito Yoneyama
    • Hideki Kobara
    • Hirohito Mori
    • Hisakazu Iwama
    • Keiichi Okano
    • Yasuyuki Suzuki
    • Tsutomu Masaki
  • View Affiliations / Copyright

    Affiliations: Department of Gastroenterology and Neurology, Faculty of Medicine/Graduate School of Medicine, Kagawa University, Kagawa 761-0793, Japan, Life Science Research Center, Faculty of Medicine/Graduate School of Medicine, Kagawa University, Kagawa 761-0793, Japan, Gastroenterological Surgery, Faculty of Medicine/Graduate School of Medicine, Kagawa University, Kagawa 761-0793, Japan
    Copyright: © Oura et al. This is an open access article distributed under the terms of Creative Commons Attribution License.
  • Pages: 2825-2835
    |
    Published online on: September 20, 2017
       https://doi.org/10.3892/or.2017.5977
  • Expand metrics +
Metrics: Total Views: 0 (Spandidos Publications: | PMC Statistics: )
Metrics: Total PDF Downloads: 0 (Spandidos Publications: | PMC Statistics: )
Cited By (CrossRef): 0 citations Loading Articles...

This article is mentioned in:



Abstract

Hepatocellular carcinoma (HCC) is the most common primary malignancy of the liver and the third leading cause of cancer-related death. Telmisartan, a widely used antihypertensive drug, is an angiotensin II type 1 (AT1) receptor blocker (ARB) that might inhibit cancer cell proliferation, but the mechanisms through which telmisartan affects various cancers remain unknown. The aim of the present study was to evaluate the effects of telmisartan on human HCC and to assess the expression of microRNAs (miRNAs). We studied the effects of telmisartan on HCC cells using the HLF, HLE, HepG2, HuH-7 and PLC/PRF/5 cell lines. In our experiments, telmisartan inhibited the proliferation of HLF, HLE and HepG2 cells, which represent poorly differentiated types of HCC cells. However, HuH-7 and PLC/PRF/5 cells, which represent well-differentiated types of HCC cells, were not sensitive to telmisartan. Telmisartan induced G0/G1 cell cycle arrest of HLF cells by inhibiting the G0-to-G1 cell cycle transition. This blockade was accompanied by a marked decrease in the levels of cyclin D1, cyclin E and other cell cycle-related proteins. Notably, the activity of the AMP-activated protein kinase (AMPK) pathway was increased, and the mammalian target of rapamycin (mTOR) pathway was inhibited by telmisartan treatment. Additionally, telmisartan increased the level of caspase-cleaved cytokeratin 18 (cCK18), partially contributed to the induction of apoptosis in HLF cells and reduced the phosphorylation of ErbB3 in HLF cells. Furthermore, miRNA expression was markedly altered by telmisartan in vitro. In conclusion, telmisartan inhibits human HCC cell proliferation by inducing cell cycle arrest.

Introduction

Hepatocellular carcinoma (HCC) is the most common primary malignancy of the liver, the sixth most common cancer overall and the third most common cause of cancer-related death worldwide (1). Despite the decreasing incidence of HCC in Asia, western countries are continuously encountering new cases. HCC has one of the worst prognoses of any cancer, with a 5-year survival rate of approximately 15–25% (2,3). Diagnosis at advanced stages and metastasis are associated with a poor prognosis. In clinical practice, HCC is characterized by hypervascularity which is required for tumor growth, invasion and metastasis. Tumor angiogenesis has been reported to be a significant predictor of death and is correlated with the tumor stage (4).

Angiotensin II type 1 (AT1) receptor blocker (ARB) is an antihypertensive drug with established feasibility and safety in clinical use. In addition to HCC cells, various cancer cells have recently been reported to express AT1 receptors (5–7). Several ARBs have been shown to inhibit angiogenesis in various cancer cells expressing AT1 receptor. Angiotensin II promotes cell proliferation during cancer development, and ARBs may suppress proliferation by antagonizing the AT1 receptor (8–10). ARBs inhibit the growth of breast (11), endometrial (12) and gastric cancer cells (13) in several studies. According to some epidemiological studies, the use of ARBs may increase the risk of cancer (14). In contrast, the use of an ARB treatment in hypertensive patients is associated with lower cancer incidence and mortality rates in other studies (15,16).

Among these agents, telmisartan is a widely prescribed drug for the treatment of hypertension, diabetic nephropathy and heart failure. Telmisartan has been shown to inhibit cell proliferation by inducing apoptosis in various cancer cell lines including endometrial (12), prostate 17), renal (18) and colon (19) cancer cell lines. Although telmisartan induces cell cycle arrest in hematological malignancies (20), few studies have examined the main antitumor effects of telmisartan, other than apoptosis, on cell cycle arrest in non-hematological malignancies. As shown in our previous study, telmisartan inhibits human esophageal adenocarcinoma cell proliferation and tumor growth by inducing cell cycle arrest through the regulation of cell cycle-related proteins via the AMP-activated protein kinase (AMPK)/mammalian target of rapamycin (mTOR) pathway (21). AMPK is a cellular energy sensor that is expressed in almost all eukaryotic cells (22) and regulates cell growth and proliferation by modulating the mTOR signaling pathway (23,24). In HCC cells, we assumed that telmisartan regulates the proliferation of cancer cells though AMPK activation and focused on AMPK/mTOR signaling.

The present study evaluated the effects of telmisartan on the growth of HCC cell lines and its mechanism of action. Furthermore, possible mechanisms associated with the antitumor effects of telmisartan, including apoptosis, receptor tyrosine kinases (RTKs), angiogenesis and microRNAs (miRNAs), were also explored.

Materials and methods

Chemicals

Telmisartan and valsartan were purchased from Tokyo Chemical Industry Co. (Tokyo, Japan). Losartan and irbesartan were purchased from Wako Pure Chemical Industries, Ltd. (Osaka, Japan). We prepared solutions of telmisartan, valsartan and irbesartan by diluting with dimethyl sulfoxide (DMSO). Losartan was prepared by diluting with H2O. The stock solutions were stored at −20°C.

Cell lines and culture

We used five human HCC cell lines, the HLF, HLE, HuH-7 and PLC/PRF/5 cells were obtained from the Japanese Cancer Research Bank (Osaka, Japan), and HepG2 cells were supplied by Riken Cell Bank (Tsukuba, Japan). HLF cells were cultured in Dulbeccos modified Eagles medium (DMEM) supplemented with 5% fetal bovine serum (FBS) and penicillin-streptomycin (100 µg/ml) in a humidified atmosphere containing 5% CO2. HLE, HuH-7 and PLC/PRF/5 cells were cultured in DMEM supplemented with 10% FBS and penicillin-streptomycin. HepG2 cells were cultured in MEM supplemented with 10% FBS and penicillin-streptomycin.

Cell proliferation assay

Cell proliferation assays were conducted using the Cell Counting kit-8 (Dojindo Laboratories, Kumamoto, Japan) according to the manufacturers instructions. Each of the five cell lines was seeded onto 96-well plates (5.0×103 cells/well) and were cultured in 100 µl of the corresponding medium. After 24 h, the seeded cells were treated with telmisartan, valsartan, losartan or irbesartan (0, 10, 50 or 100 µM) and were cultured for an additional 48 h. At the indicated time-points, the medium in each well was replaced with 100 µl of medium containing the CCK-8 reagent, and the cells were incubated for 3 h. The absorbance was measured at a wavelength of 450 nm using an automated microplate reader.

Flow cytometric analyses of the cell cycle and apoptosis

We conducted a flow cytometric analysis using the Cycle Phase Determination kit (Cayman Chemical Company, Ann Arbor, MI, USA) to assess the growth inhibition mechanism. HLF cells (1.0×106 cells/100 mm-diameter dish) were treated with 100 µM telmisartan or DMSO control for 12–48 h. Fixed cells were washed with phosphate-buffered saline (PBS) and then stored at −20°C until analysis by flow cytometry. On the day of analysis, the cells were washed with cold PBS, suspended in 100 µl of PBS plus 10 µl of RNase A (250 µg/ml) and incubated for 30 min. Then, 110 µl of propidium iodide (PI) stain (100 µg/ml) was added to each suspension, and the cells were incubated at 4°C for at least 30 min prior to analysis.

Apoptosis was analyzed after the telmisartan treatment using flow cytometry and an Annexin V-FITC Early Apoptosis Detection kit (Cell Signaling Technology, Boston, MA, USA). HLF cells (1.0×106 cells/100 mm-dimeter dish) were treated with 100 µM telmisartan or DMSO control for 12 h. Apoptotic and necrotic cell death were analyzed by double staining with FITC-conjugated Annexin V and PI; this staining method is based on the binding of Annexin V to apoptotic cells with exposed phosphatidylserines and the labeling of late apoptotic/necrotic cells with membrane damage by PI. Staining was performed according to the manufacturers instructions. We repeated the same experiment three times to compare the proportion of apoptotic cells in the telmisartan-treated group and the non-treated group.

Flow cytometry was conducted using a Cytomics FC 500 flow cytometer (Beckman Coulter, Indianapolis, IN, USA) with an argon laser (488 nm). The percentages of cells were analyzed using Kaluza software (Beckman Coulter).

Western blot analysis

Cell lysates were prepared at 4°C as previously described (25). HLF cells (1.0×106 cells/100 mm-dimeter dish) were seeded and cultured for 24 and 48 h after treatment with 100 µM of telmisartan or DMSO control. The cells were lysed with a protease inhibitor cocktail: PRO-PREP complete protease inhibitor mixture (iNtRON Biotechnology, Seongnam, Korea). Supernatants containing the soluble cellular proteins were collected and stored at −80°C until use. Protein concentrations were measured using a NanoDrop 2000 spectrofluorometer (Thermo Fisher Scientific, Waltham, MA, USA). Protein aliquots (1–10 µg) were resuspended in sample buffer and separated on 10% Tris-glycine gradient gels via sodium dodecyl sulfate polyacrylamide gel electrophoresis (SDS-PAGE) (26). After blocking, the membranes were incubated with primary antibodies followed by horseradish peroxidase (HRP)-conjugated secondary antibodies (27).

The antibodies used for western blot analyses were obtained from the following sources: antibodies against cyclin D1 and cyclin E were obtained from Thermo Fisher Scientific; CDK4, CDK6 and CDK2 were obtained from Santa Cruz Biotechnology (Santa Cruz, CA, USA); AMPKα, p-AMPKα (thr172), mTOR, p-mTOR (thr2448), p70S6K and p-p70S6K (thr389) antibodies were purchased from Cell Signaling Technology; and anti-β-actin was purchased from Sigma-Aldrich (St. Louis, MO, USA). The secondary antibodies included HRP-conjugated anti-mouse and anti-rabbit IgG (Cell Signaling Technology).

Enzyme-linked immunosorbent assay (ELISA) for measuring apoptosis

Caspase-cleaved cytokeratin 18 (cCK18) levels were measured using the M30 Apoptosense ELISA kit obtained from Peviva Ab (Bromma, Sweden) to evaluate whether telmisartan exerted a pro-apoptotic effect (28). HLF cells (5.0×103 cells/well) were seeded on a 96-well plate and cultured for 6, 24 and 48 h following treatment with 100 µM of telmisartan. The cells were lysed in polyoxyethylene octyl phenyl ether (NP-40) (Wako Pure Chemical Industries). The subsequent ELISA procedures were performed according to the manufacturers instructions. The amounts of antigen in the control and unknown samples were calculated using a standard curve.

Antibody arrays of apoptosis-related protein profiles

HLF cells were cultured for 12 h after treatment with 100 µM of telmisartan or DMSO control and then lysed in PRO-PREP. The human apoptosis antibody array kit (R&D Systems, Minneapolis, MN, USA) was used to assess the levels of apoptosis-related proteins. Briefly, proteins were captured by antibodies spotted on a nitrocellulose membrane. Then, the levels of apoptosis-related proteins were assessed using an HRP-conjugated antibody followed by detection via chemiluminescence, and each array membrane was exposed to X-ray film using a chemiluminescence detection system (Perkin-Elmer, Waltham, MA, USA). The immunoreactive band density obtained from this array was analyzed by densitometric scanning (TIc scanner; Shimazu Co., Ltd., Kyoto, Japan). We repeated the same experiment three times to compare the telmisartan-treated group with the non-treated group.

Antibody arrays of p-RTKs

HLF cells were cultured for 48 h after treatment with 100 µM of telmisartan or DMSO control and then lysed in PRO-PREP. Human p-RTK array kits (R&D Systems) were used according to the manufacturers instructions. The levels of phosphoproteins were assessed using an HRP-conjugated antibody. Each array was exposed to X-ray film and analyzed using the same method as described for the other antibody arrays. We repeated the same experiment three times to compare the telmisartan-treated group with the non-treated group.

Antibody arrays of angiogenetic protein profiles

HLF cells were cultured for 48 h after treatment with 100 µM of telmisartan or DMSO control and then lysed in PRO-PREP. The RayBio Human Angiogenesis Antibody array (RayBiotech, Norcross, GA, USA) was used according to the manufacturers protocol. This method is a dot-based assay that enables the detection and comparison of 20 angiogenesis-specific cytokines. Each array was exposed to X-ray film and analyzed using the same method as described the other antibody arrays. We repeated the same experiment three times to compare the telmisartan-treated group with the non-treated group.

Microarray analysis of miRNAs

After treatment with 100 µM telmisartan or the DMSO control for 48 h, total RNA was extracted from HLF cells using the miRNeasy Mini kit (Qiagen, Hilden, Germany) according to the manufacturers instructions. Each RNA sample typically exhibited A260/280 ratios between 1.9 and 2.1, which were evaluated using an Agilent 2100 Bioanalyzer (Agilent Technologies, Santa Clara, CA, USA). After measuring RNA quantity using the RNA 6000 Nano kit (Agilent Technologies), the samples were labeled using a miRCURY Hy3 Power Labeling kit (Exiqon A/S, Vedbaek, Denmark) and hybridized to a human miRNA Oligo Chip (v.21; Toray Industries, Inc., Tokyo, Japan). Scanning was conducted using the 3D-Gene Scanner 3000 (Toray Industries). The 3D-Gene extraction version 1.2 software (Toray Industries) was used to calculate the raw signal intensity of the images. The raw data were analyzed using the GeneSpring GX 10.0 software (Agilent Technologies) to assess the differences in miRNA expression between the telmisartan-treated and control samples. Global normalization was performed on raw data that were above the background level. Differentially expressed miRNAs were determined using Welchs t-test. The false discovery rate was computed using the Benjamini-Hochberg method (29). Hierarchical clustering was performed using the farthest neighbor method with the absolute uncentered Pearsons correlation coefficient as a metric. A heatmap was produced with the relative expression intensity of each miRNA, in which the base-2 logarithm of intensity was median-centered for each row.

Real-time quantitative polymerase chain reaction (qPCR) analysis of miRNAs

We compared the expression levels obtained from the miRNA arrays with real-time qPCR measurements to validate the data for miR-3651 and miR-7-5p which exhibited significantly greater changes in expression in the microarray analysis. Total RNA was extracted as described above and was diluted to 2.0 ng/µl. TaqMan microRNA assays (Applied Biosystems, Waltham, MA, USA) were adopted to determine the expression levels of miRNAs using U6 small nuclear RNA (RNU6B) as an internal control (Assay ID: 464410mat for miR-3651; 000268 for miR-7-5p; and 001093 for U6). miRNAs were reverse transcribed using the TaqMan microRNA Reverse Transcription kit (Applied Biosystems). Reverse transcription was prepared in 15 µl reaction volumes consisting of 5 µl of RNA, 3 µl of 5X RT primer and 12 µl of reverse transcription Master Mix. PCRs were performed in the MicroAmp Fast Optical 96-Well Reaction Plate (Applied Biosystems). Each well contained a 20 µl reaction consisting of 2 µl of cDNA, 1 µl of 20X qPCR assay, 7 µl of nuclease-free water and 10 µl of TaqMan Fast Advanced Master Mix (Applied Biosystems). Using the ViiA7 real-time PCR system (Applied Biosystems), reactions were denatured by an incubation at 95°C for 20 sec followed by 40 cycles of 1 sec at 95°C and 20 sec at 60°C. The relative expression levels of miR-3651 and miR-7-5p were calculated using the comparative Ct method according to the following formula: 2-ΔCt (ΔCt = miRCt - U6Ct).

Statistical analyses

All statistical analyses were performed using the GraphPad Prism software version 6.0 (GraphPad Software, Inc., San Diego, CA, USA). Unpaired t-tests were conducted to compare the data between groups. A P-value of <0.05 was considered significant.

Results

Telmisartan inhibits the proliferation of human HCC cells

We conducted a cell proliferation assay and examined the antitumor effects of four ARBs (telmisartan, valsartan, losartan and irbesartan) on the HLF cell line after treatment for 48 h. Telmisartan reduced the proliferation of HLF cells, whereas none of the other ARBs (valsartan, losartan and irbesartan) affected the proliferation of the HCC cell lines (Fig. 1A). Additionally, five HCC cell lines (HLF, HLE, HepG2, HuH-7 and PLC/PRF/5) were treated with telmisartan, which reduced the proliferation of three HCC cell lines (HLF, HLE and HepG2) but not that of HuH-7 and PLC/PRF/5 cells (Fig. 1B). HLF, HLE and HepG2 cells are classified as poorly differentiated types of HCC cells, and HuH-7 and PLC/PRF/5 cells are classified as well differentiated types of HCC cells (30). Thus, telmisartan inhibits the proliferation of three HCC cell lines in a dose-dependent manner.

Figure 1.

Telmisartan inhibits the proliferation of HLF cells. (A) Effects of the ARBs (telmisartan, valsartan, losartan and irbesartan) on the proliferation of HLF cells. (B) Effects of telmisartan on the proliferation of HCC cells (HLF, HLE, HepG2, HuH-7 and PLC/PRF/5). (**P<0.01).

Telmisartan induces cell cycle arrest in G0/G1 phase and regulates cell cycle-related proteins

We examined cell cycle progression using flow cytometry to further investigate the effects of telmisartan on the HCC cell lines. Treatment with 100 µM telmisartan significantly increased the population of cells in G1 phase and reduced the population of cells in S phase at 12, 24, 36 and 48 h after treatment (Fig. 2A). The effect peaked in 12 h after treatment and lasted up to 48 h.

Figure 2.

The antiproliferative effects of telmisartan on HCC cells are mediated by the induction of cell cycle arrest. (A) Cell cycle analysis of HLF cells after telmisartan treatment (*P<0.05 and **P<0.01). (B) Western blot analysis of cyclin D1, CDK4, CDK6, cyclin E and CDK2 levels in HLF cells treated with or without telmisartan.

The effects of telmisartan on the expression of various cell cycle-related proteins in HLF cells were evaluated by western blotting. Cells were treated with 0 or 100 µM telmisartan for 24 or 48 h. Cyclin D1 and cyclin E, which are key proteins involved in the transition from the G0 to G1 phase, exhibited the greatest reduction in expression; telmisartan inhibited cyclin D1 and cyclin E expression in a time-dependent manner (Fig. 2B). Additionally, analysis of other proteins associated with the G0 to G1 transition indicated that the levels of CDK4, CDK6 (the catalytic subunits of cyclin D1) and CDK2 (the catalytic subunit of cyclin E) were decreased in HLF cells after the addition of telmisartan.

Telmisartan induces AMPK phosphorylation and inhibits the mTOR pathway and p70S6K phosphorylation in HLF cells

We focused on AMPK/mTOR signaling to identify the mechanism by which telmisartan induced cell cycle arrest. Telmisartan induced the phosphorylation of AMPK (thr172) in HLF cells, and this effect persisted for at least 48 h (Fig. 3). The levels of the p-mTOR and p-p70S6K proteins decreased in HLF cells following the telmisartan treatment. Thus, telmisartan inhibits cancer cell proliferation by inducing AMPK/mTOR signaling in HCC cells.

Figure 3.

Telmisartan induces the phosphorylation of AMPKα, and the levels of the p-mTOR and p-p70S6K proteins were decreased in HLF cells treated with telmisartan.

Telmisartan partially contributes to the induction of apoptosis in HLF cells

We detected apoptotic cells after telmisartan treatment using flow cytometry. The different quadrants presented in Fig. 4A represent living cells (lower left quadrant), early apoptotic cells (lower right quadrant) and late apoptotic cells (upper right quadrant). A comparison of the percentage of Annexin V positive cells revealed that the average of the triplicate assessment was 4.9% in the telmisartan-treated group and 3.9% in the non-treated group (Fig. 4B). Telmisartan slightly increased the proportion of apoptotic HLF cells 12 h after treatment, but this change was not statistically significant.

Figure 4.

Telmisartan partially contributes to the induction of apoptosis in HLF cells. (A) Flow cytometry assessment of apoptosis in telmisartan-treated HLF cells. (B) Average number of Annexin V positive cells from a triplicate assessment. (C) The levels of cCK18 were measured by ELISA (*P<0.05 and **P<0.01).

HLF cells were subsequently treated with 100 µM telmisartan and the levels of cCK18 following treatment were measured using an M30 ELISA kit to determine whether telmisartan induced apoptosis. Telmisartan significantly increased the cCK18 levels at 6, 24 and 48 h after treatment (Fig. 4C).

Additionally, we used an apoptosis array system to identify the apoptosis-associated proteins that were involved in the antitumor effects of telmisartan. The use of an antibody array enabled us to screen 35 apoptosis-associated proteins in HLF cells treated with or without telmisartan (Fig. 5A). Telmisartan increased the levels of phospho-p53 (ser392) and decreased the levels of survivin in HLF cells (Fig. 5B). Based on densito-metry, the intensities of the phospho-p53 (ser392) and survivin spots from the telmisartan-treated HLF cells were 165.6 and 71.6% of the intensity of the untreated HLF cells, respectively (Fig. 5C). Based on these results, telmisartan may partially inhibit HCC cell proliferation by inducing apoptosis.

Figure 5.

Telmisartan increases the level of phospho-p53 (ser392) and decreases the level of survivin. (A) Template showing the location of apoptosis-related proteins on the human apoptosis antibody array. (B) Representative expression levels of various apoptosis-related proteins in HLF cells treated with or without telmisartan. (C) The densitometric ratio of the telmisartan-treated group to the non-treated group for the phospho-p53 (ser392) and survivin spots (*P<0.05).

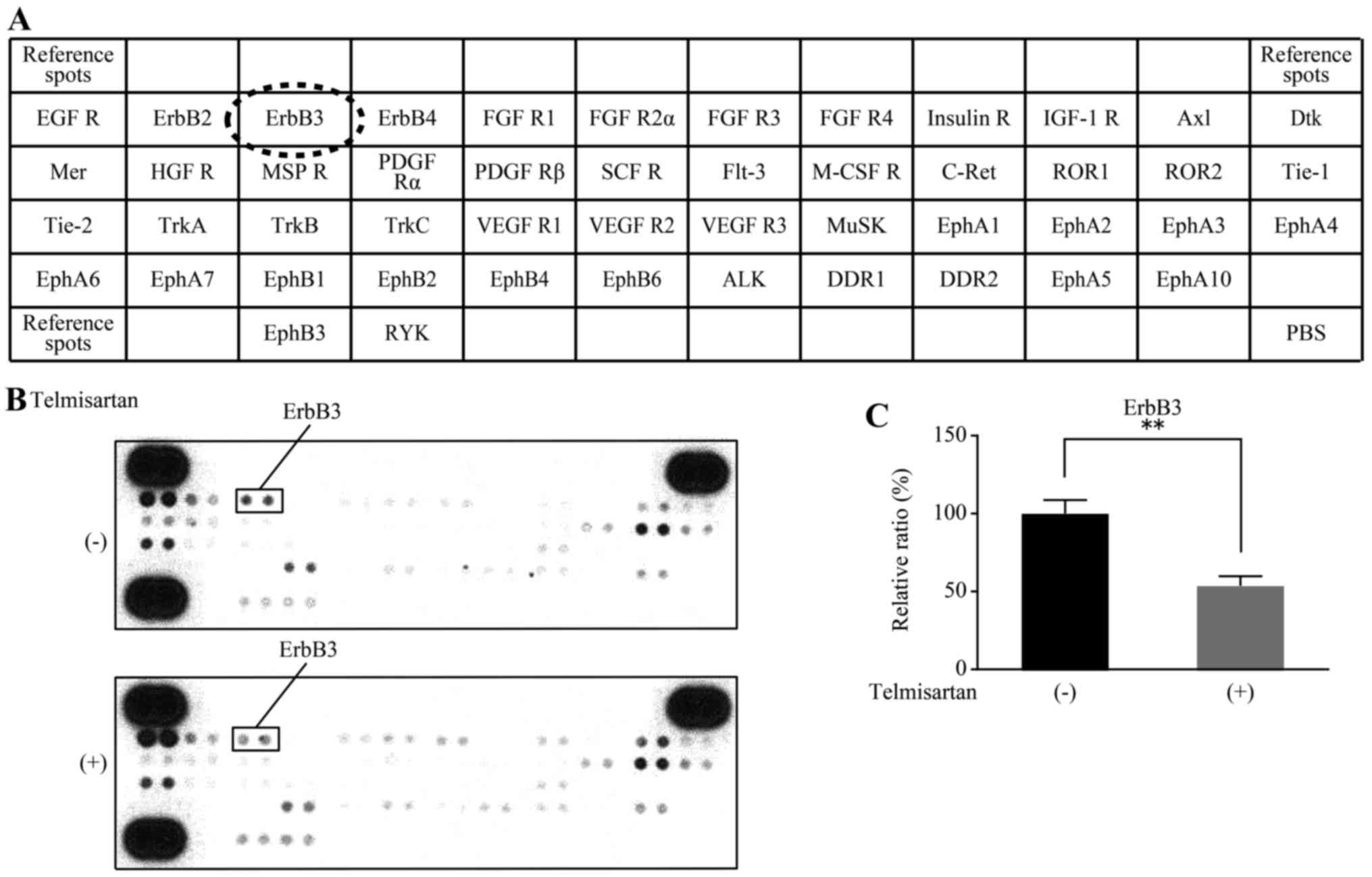
Telmisartan reduces the p-ErbB3 levels in HLF cells

We used a p-RTK array to identify the key RTKs associated with the antitumor effects of telmisartan. We simultaneously analyzed the expression of 46 differentially activated RTKs in HLF cells 48 h after telmisartan administration using an antibody array (Fig. 6A). Telmisartan reduced the levels of p-ErbB3 in HLF cells (Fig. 6B). The densitometric analyses of p-ErbB3 showed a decrease of 53.7% (Fig. 6C). Thus, telmisartan may decrease the expression of cell cycle regulatory proteins by inhibiting ErbB3 activation in HCC cells.

Figure 6.

Telmisartan reduces the levels of p-ErbB3 in HLF cells. (A) Template showing the locations of the tyrosine kinase antibodies on the human p-RTK array. (B) Representative expression of various p-RTKs in HLF cells treated with or without telmisartan. (C) The densitometric ratio of the telmisartan-treated group to the non-treated group for the p-ErbB3 spots (**P<0.01).

Telmisartan affects angiogenesis in HLF cells

An antibody-based analysis of angiogenesis was conducted to investigate the antitumor effects of telmisartan and to examine the relationship between angiogenesis and telmisartan (Fig. 7A). Using the antibody array, we simultaneously screened the expression levels of 20 different angiogenesis-related proteins in HLF cells treated with or without telmisartan. The telmisartan treatment increased the b-fibroblast growth factor (bFGF) levels in HLF cells as detected by the protein array (Fig. 7B). According to the densitometric analyses, the ratio of the intensity of the bFGF spots obtained from the telmisartan-treated cells to the spots obtained from the untreated cells was 221.7% (Fig. 7C).

Figure 7.

Telmisartan increases the levels of bFGF in HLF cells. (A) Template showing the locations of angiogenesis-related proteins spotted on the human angiogenesis array. (B) Representative expression levels of various angiogenesis-related proteins in HLF cells treated with or without telmisartan. (C) The densitometric ratio of the telmisartan-treated group to the non-treated group for the bFGF spots (**P<0.01).

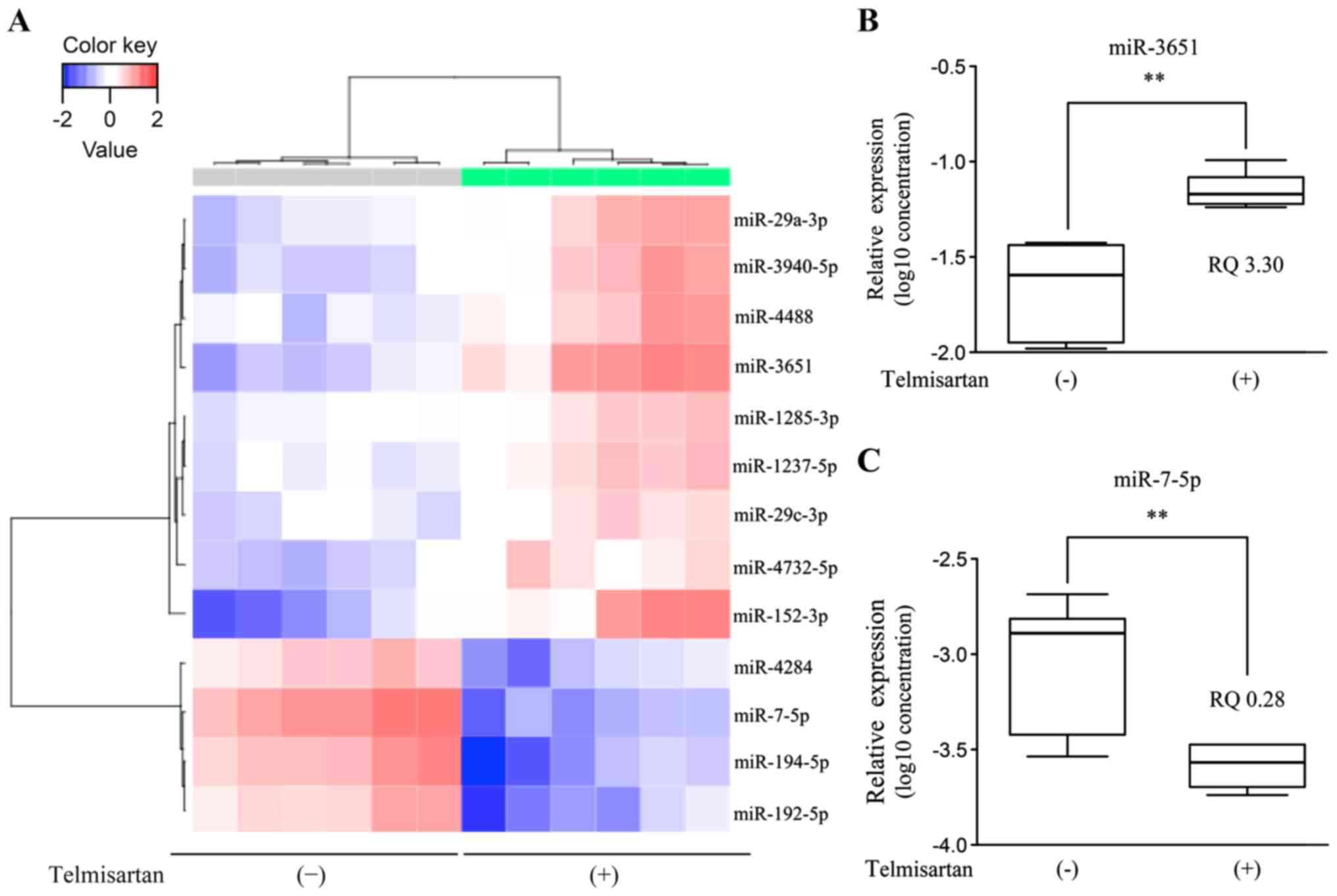
Telmisartan affects miRNA expression

Using a custom microarray platform, we analyzed the expression levels of 2,555 miRNA probes in the cell lines in the presence or absence of the telmisartan treatment. Treatment with 100 µM telmisartan for 48 h upregulated the expression of 108 miRNAs and downregulated the expression of 55 miRNAs in HLF cells. miR-3651 was significantly upregulated and miR-7-5p was significantly downregulated (Table I). An unsupervised hierarchical clustering analysis was conducted using Pearsons correlation, and the results indicated that HLF cells treated with telmisartan in vitro clustered together and were separate from the untreated cell lines (Fig. 8A).

Figure 8.

Telmisartan affects miRNA expression in HLF cells. (A) Hierarchical clustering of HLF cells cultured with or without telmisartan according to the expression profiles of numerous differentially expressed miRNAs. The miRNA clustering color scale presented at the top indicates the relative miRNA expression levels, with red and blue representing high and low expression levels, respectively (P<0.001). (B) Real-time qPCR relative quantification (RQ) of miRNAs following telmisartan treatment. miR-3651 expression was significantly upregulated. (C) miR-7-5p expression was significantly downregulated. The log102−ΔCt value for each miRNA was used to create the figure; the lines represent averages with interquartile ranges (**P<0.01).

Table I.

Statistical results and chromosomal locations of miRNAs evaluated in HLF cells treated with or without telmisartan that exhibited a fold change (FC)>1.5, FC<0.67, or a P-value <0.005.

Table I.

Statistical results and chromosomal locations of miRNAs evaluated in HLF cells treated with or without telmisartan that exhibited a fold change (FC)>1.5, FC<0.67, or a P-value <0.005.

miRNAFold change (Treated/Untreated)P-valueChromosomal location
Upregulated
  miR-42943.190.001010
  miR-152-3p2.650.000517q21.32
  miR-60882.620.003419
  miR-36512.45<0.00019
  miR-3940-5p2.060.000219
  miR-71502.020.00409
  miR-642b-3p2.000.001119
  miR-6795-5p1.950.001719
  miR-3191-3p1.910.003119
  miR-14691.890.001515
  miR-29a-3p1.840.00057q32.3
  miR-44881.840.000611
  miR-6887-5p1.810.004819
  miR-6808-5p1.770.00271
  miR-6774-5p1.750.002716
  miR-4732-5p1.730.000317
  miR-12461.720.00192
  miR-44421.700.00173
  miR-1237-5p1.630.000411
  miR-362-5p1.620.0022X
  miR-1343-5p1.610.003911
  miR-193b-5p1.570.004016
  miR-29c-3p1.540.00041q32.2
  miR-6769a-5p1.530.001816
  miR-80591.520.001517
  miR-1285-3p1.520.00087
  miR-29b-3p1.510.00397
  miR-80641.510.00463
  miR-23c1.510.0030X
Downregulated
  miR-7-5p0.29<0.00019
  miR-194-5p0.310.00051
  miR-192-5p0.370.000411q13.1
  miR-42840.460.00047
  miR-13030.560.00385
  miR-425-5p0.580.00423
  miR-6807-5p0.590.003319
  miR-503-5p0.600.0046X
  miR-15b-3p0.600.00153
  miR-377-3p0.600.002814
  miR-542-3p0.640.0026X
  miR-39180.650.00126
  miR-200a-3p0.650.00191

The results of the qPCR assay revealed that the mean miR-3651 level was obviously increased in the telmisartan-treated HLF cells compared with the controls, whereas miR-7-5p expression was significantly decreased in the telmisartan-treated cells compared to the untreated cells (Fig. 8B).

Discussion

ARBs are widely prescribed drugs for the treatment of hypertension. Despite their widespread use, the use of ARBs is associated with an 8% increased risk of cancer (14). However, telmisartan is not associated with an increased risk of cancer (31). Among the ARBs tested in the present study, only telmisartan inhibited HLF cell proliferation. Additionally, telmisartan dose-dependently inhibited the proliferation of three HCC cell lines (HLF, HLE and HepG2) but not the HuH-7 and PLC/PRF/5 cell lines. HLF, HLE and HepG2 cells are classified as poorly differentiated types of HCC cells, and HuH-7 and PLC/PRF/5 cells are classified as well differentiated types of HCC cells (30). Accordingly, poorly differentiated HCC cells were more sensitive to the telmisartan treatment than well to moderately differentiated HCC cells.

Many previous studies have shown that telmisartan exerts an antitumor effect through the induction of apoptosis, as has been demonstrated in endometrial (12), prostate (17), renal (18) and colon cancer (19). However, few reports, including our data in esophageal adenocarcinoma (21), have shown that cell cycle arrest is the major mechanism underlying the antitumor effect of telmisartan. Similarly, the present study showed that telmisartan induced cell cycle arrest at the G0/G1 phase by modulating the expression of cell cycle regulatory proteins in HCC cells. According to our flow cytometric analyses, telmisartan induced significant cell cycle arrest in HLF cells. These findings were further corroborated by an analysis of cell cycle-related proteins. The levels of the cell cycle regulatory proteins cyclin D1, cyclin E and CDKs were substantially reduced. Specific cyclin/CDK complexes are activated at different times during cell cycle progression. Complexes of CDK4 and CDK6 with cyclin D1 are required for G1 phase progression, whereas complexes of CDK2 with cyclin E are required for the G1-S transition (32). The expression of various cell cycle-related proteins is related to cancer prognosis (32,33). Therefore, the major cell cycle regulators (cyclin D1 and cyclin E) may be intracellular targets of telmisartan in human HCC cell lines.

More recently, telmisartan was shown to contribute to the activation of AMPK in vascular endothelial cells (34,35). AMPK is a serine/threonine protein kinase that plays many important roles in cellular energy homeostasis (36). Recent studies have documented that the pharmacological activation of AMPK can block cancer cell growth in various human cancers (37). In HCC, we also assumed that telmisartan regulates the proliferation of cancer cells through AMPK activation. In the present study, telmisartan exerted its antitumor effects by inducing AMPK phosphorylation in HCC cells, suggesting that activation of the AMPK/mTOR pathway inhibits the expression of cell cycle regulatory proteins. AMPK activation has been shown to inhibit the mTOR pathway and p70S6K phosphorylation, which are involved in protein synthesis, suggesting that this pathway may regulate cell proliferation in various cancer cells (38,39). These reports support our finding that AMPK/mTOR signaling is a pivotal pathway underlying the antiproliferative effect of telmisartan on HCC cells.

As described above, telmisartan inhibits cell proliferation by inducing apoptosis in various cancer cell lines, including urological cancer cell lines (17,18). It also induces apoptosis and DNA fragmentation in human urological cancer (40). The mechanism by which telmisartan induces apoptosis in endometrial cancer was recently elucidated and involves the downregulation of Bcl-2 and Bcl-xL, as well as the upregulation of cleaved caspase-3 and PARP (12). HLF cells were treated with or without 100 µM telmisartan for 12 h and analyzed using flow cytometry to determine whether telmisartan induced apoptosis. Telmisartan did not significantly increase the proportion of apoptotic cells, but it increased the cCK18 levels in HLF cells after 6, 24 and 48 h of treatment. Additionally, telmisartan increased the levels of phospho-p53 (ser392) and decreased survivin expression in HLF cells. The p53 protein is activated by phosphorylation to induce tumor cell apoptosis (41), and survivin is a member of a family of apoptosis inhibitors that play key roles in regulating cell division and inhibiting apoptosis by blocking caspase activation. However, telmisartan might inhibit HCC cell proliferation partially by inducing apoptosis and regulating the levels of apoptosis-related proteins. Some experimental results, including flow cytometry and western blotting, suggest that the antitumor effect of telmisartan in hepatocellular carcinoma is due to cell cycle arrest rather than apoptosis.

Several signaling pathways, such as the Ras/Raf/mitogen-activated protein kinase (MAPK), epidermal growth factor receptor (EGFR), insulin-like growth factor receptor, Wnt/β-catenin and Akt/mTOR signaling pathways, have been implicated in hepatic carcinogenesis. In particular, the Ras/Raf/MAPK pathway is typically activated in HCC as a result of increased signaling from upstream growth factors and the inactivation of tumor suppressor genes (42). Telmisartan reduced the phosphorylation of ErbB3 in HCC cells, as measured using p-RTK arrays. In the present study, telmisartan decreased mTOR expression. mTOR, a major downstream target of the EGFR family, regulates p70S6K. Thus, telmisartan might inhibit cell cycle regulatory proteins by decreasing ErbB3 phosphorylation to regulate HCC cell proliferation.

Candesartan, another ARB, was recently shown to significantly reduce transforming growth factor β1 (TGF-β1) expression and suppress tumor proliferation and stromal fibrosis (13). Candesartan also significantly inhibits the growth of tumor xenografts and angiogenesis in mice (13). In the present study, telmisartan increased the bFGF levels in HLF cells. Thus, HLF cells that escape the antitumor effects of telmisartan may express angiogenesis-related proteins.

miRNAs are small non-coding RNA molecules that can regulate the development and progression of various cancers (43). The expression of several miRNAs was significantly altered in vitro following telmisartan treatment. We identified 163 differentially expressed miRNAs (108 upregulated and 55 downregulated) in HLF cells in response to telmisartan treatment using a microarray analysis. Several miRNAs that were upregulated upon telmisartan treatment have been reported to be tumor suppressors associated with decreased expression of cyclin/CDK complexes and anti-apoptotic proteins. For instance, the miR-29 family targets Bcl-2 (44), miR-29c-3p modulates cyclin E expression (45), and miR-29b-3p represses CDK2 expression (46). In addition, numerous studies have examined the target molecules of miRNAs associated with cancer progression: miR-126-5p directly regulates a disintegrin and metalloprotease domain 9 (ADAM9) and metalloproteinase 7 (MMP7) expression (47), and miR-152-3p represses DNA methyltransferase 1 (DNMT1) expression (48). Notably, several miRNAs that were down-regulated upon telmisartan treatment have been reported to be oncomiRNAs associated with increased expression of CDK inhibitors: miR-7 inhibits p21-activated kinase 1 (PAC1) (49) and miR-194 directly targets p27kip1 (50). It is possible that these miRNAs interact in a complicated manner and contribute to the antitumor effect of telmisartan, but the suppression of tumor growth via miRNAs has not been fully elucidated. Despites these limitations, our findings have important implications.

In conclusion, telmisartan inhibits human HCC cell proliferation by inducing cell cycle arrest via the regulation of cell cycle-related proteins.

Acknowledgements

We thank Ms. Kayo Hirose, Ms. Kana Ogawa, Ms. Keiko Fujikawa, Ms. Miwako Watanabe, Ms. Megumi Okamura and Ms. Fuyuko Kokado for their skillful technical assistance.

Glossary

Abbreviations

Abbreviations:

HCC

hepatocellular carcinoma

AT1

angiotensin II type 1

ARBs

angiotensin II type 1 receptor blockers

AMPK

AMP-activated protein kinase

mTOR

mammalian target of rapamycin

cCK18

caspase-cleaved cytokeratin 18

RTKs

receptor tyrosine kinases

CDK

cyclin-dependent kinase

bFGF

b-fibroblast growth factor

EGFR

epidermal growth factor receptor

References

1 

Forner A, Llovet JM and Bruix J: Hepatocellular carcinoma. Lancet. 379:1245–1255. 2012. View Article : Google Scholar : PubMed/NCBI

2 

Altekruse SF, Henley SJ, Cucinelli JE and McGlynn KA: Changing hepatocellular carcinoma incidence and liver cancer mortality rates in the United States. Am J Gastroenterol. 109:542–553. 2014. View Article : Google Scholar : PubMed/NCBI

3 

Kim SR, Kudo M, Hino O, Han KH, Chung YH and Lee HS: Organizing Committee of Japan-Korea Liver Symposium: Epidemiology of hepatocellular carcinoma in Japan and Korea. A review. Oncology. 75 Suppl 1:13–16. 2008. View Article : Google Scholar : PubMed/NCBI

4 

Muto J, Shirabe K, Sugimachi K and Maehara Y: Review of angiogenesis in hepatocellular carcinoma. Hepatol Res. 45:1–9. 2015. View Article : Google Scholar : PubMed/NCBI

5 

Itabashi H, Maesawa C, Oikawa H, Kotani K, Sakurai E, Kato K, Komatsu H, Nitta H, Kawamura H, Wakabayashi G, et al: Angiotensin II and epidermal growth factor receptor cross-talk mediated by a disintegrin and metalloprotease accelerates tumor cell proliferation of hepatocellular carcinoma cell lines. Hepatol Res. 38:601–613. 2008. View Article : Google Scholar : PubMed/NCBI

6 

Wolgien MC Molina, da Silva ID Guerreiro, Nazário AC Pinto, Nakaie CR, Correa-Noronha SA, de Noronha SM Ribeiro and Facina G: Genetic association study of angiotensin II receptor types 1 (A168G) and 2 (T1247G and A5235G) polymorphisms in breast carcinoma among Brazilian Women. Breast Care (Basel). 9:176–181. 2014. View Article : Google Scholar : PubMed/NCBI

7 

Miyajima A, Kosaka T, Asano T, Asano T, Seta K, Kawai T and Hayakawa M: Angiotensin II type I antagonist prevents pulmonary metastasis of murine renal cancer by inhibiting tumor angiogenesis. Cancer Res. 62(15s): 1–4179. 2002.

8 

Kinoshita J, Fushida S, Harada S, Yagi Y, Fujita H, Kinami S, Ninomiya I, Fujimura T, Kayahara M, Yashiro M, et al: Local angiotensin II-generation in human gastric cancer: Correlation with tumor progression through the activation of ERK1/2, NF-kappaB and survivin. Int J Oncol. 34:1573–1582. 2009. View Article : Google Scholar : PubMed/NCBI

9 

Okamoto K, Tajima H, Ohta T, Nakanuma S, Hayashi H, Nakagawara H, Onishi I, Takamura H, Ninomiya I, Kitagawa H, et al: Angiotensin II induces tumor progression and fibrosis in intrahepatic cholangiocarcinoma through an interaction with hepatic stellate cells. Int J Oncol. 37:1251–1259. 2010. View Article : Google Scholar : PubMed/NCBI

10 

Du N, Feng J, Hu LJ, Sun X, Sun HB, Zhao Y, Yang YP and Ren H: Angiotensin II receptor type 1 blockers suppress the cell proliferation effects of angiotensin II in breast cancer cells by inhibiting AT1R signaling. Oncol Rep. 27:1893–1903. 2012.PubMed/NCBI

11 

Chen X, Meng Q, Zhao Y, Liu M, Li D, Yang Y, Sun L, Sui G, Cai L and Dong X: Angiotensin II type 1 receptor antagonists inhibit cell proliferation and angiogenesis in breast cancer. Cancer Lett. 328:318–324. 2013. View Article : Google Scholar : PubMed/NCBI

12 

Koyama N, Nishida Y, Ishii T, Yoshida T, Furukawa Y and Narahara H: Telmisartan induces growth inhibition, DNA double-strand breaks and apoptosis in human endometrial cancer cells. PLoS One. 9:e930502014. View Article : Google Scholar : PubMed/NCBI

13 

Okazaki M, Fushida S, Harada S, Tsukada T, Kinoshita J, Oyama K, Tajima H, Ninomiya I, Fujimura T and Ohta T: The angiotensin II type 1 receptor blocker candesartan suppresses proliferation and fibrosis in gastric cancer. Cancer Lett. 355:46–53. 2014. View Article : Google Scholar : PubMed/NCBI

14 

Sipahi I, Debanne SM, Rowland DY, Simon DI and Fang JC: Angiotensin-receptor blockade and risk of cancer: Meta-analysis of randomised controlled trials. Lancet Oncol. 11:627–636. 2010. View Article : Google Scholar : PubMed/NCBI

15 

Bhaskaran K, Douglas I, Evans S, van Staa T and Smeeth L: Angiotensin receptor blockers and risk of cancer: Cohort study among people receiving antihypertensive drugs in UK General Practice Research Database. BMJ. 344:e26972012. View Article : Google Scholar : PubMed/NCBI

16 

Makar GA, Holmes JH and Yang YX: Angiotensin-converting enzyme inhibitor therapy and colorectal cancer risk. J Natl Cancer Inst. 106:djt3742014. View Article : Google Scholar : PubMed/NCBI

17 

Funao K, Matsuyama M, Kawahito Y, Sano H, Chargui J, Touraine JL, Nakatani T and Yoshimura R: Telmisartan is a potent target for prevention and treatment in human prostate cancer. Oncol Rep. 20:295–300. 2008.PubMed/NCBI

18 

Funao K, Matsuyama M, Kawahito Y, Sano H, Chargui J, Touraine JL, Nakatani T and Yoshimura R: Telmisartan as a peroxisome proliferator-activated receptor-γ ligand is a new target in the treatment of human renal cell carcinoma. Mol Med Rep. 2:193–198. 2009.PubMed/NCBI

19 

Lee LD, Mafura B, Lauscher JC, Seeliger H, Kreis ME and Gröne J: Antiproliferative and apoptotic effects of telmisartan in human colon cancer cells. Oncol Lett. 8:2681–2686. 2014.PubMed/NCBI

20 

Kozako T, Soeda S, Yoshimitsu M, Arima N, Kuroki A, Hirata S, Tanaka H, Imakyure O, Tone N, Honda S, et al: Angiotensin II type 1 receptor blocker telmisartan induces apoptosis and autophagy in adult T-cell leukemia cells. FEBS Open Bio. 6:442–460. 2016. View Article : Google Scholar : PubMed/NCBI

21 

Fujihara S, Morishita A, Ogawa K, Tadokoro T, Chiyo T, Kato K, Kobara H, Mori H, Iwama H and Masaki T: The angiotensin II type 1 receptor antagonist telmisartan inhibits cell proliferation and tumor growth of esophageal adenocarcinoma via the AMPKα/mTOR pathway in vitro and in vivo. Oncotarget. 8:8536–8549. 2017.PubMed/NCBI

22 

Rehman G, Shehzad A, Khan AL and Hamayun M: Role of AMP-activated protein kinase in cancer therapy. Arch Pharm (Weinheim). 347:457–468. 2014. View Article : Google Scholar : PubMed/NCBI

23 

Dann SG and Thomas G: The amino acid sensitive TOR pathway from yeast to mammals. FEBS Lett. 580:2821–2829. 2006. View Article : Google Scholar : PubMed/NCBI

24 

Fingar DC and Blenis J: Target of rapamycin (TOR): An integrator of nutrient and growth factor signals and coordinator of cell growth and cell cycle progression. Oncogene. 23:3151–3171. 2004. View Article : Google Scholar : PubMed/NCBI

25 

Masaki T, Tokuda M, Yoshida S, Nakai S, Morishita A, Uchida N, Funaki T, Kita Y, Funakoshi F, Nonomura T, et al: Comparison study of the expressions of myristoylated alanine-rich C kinase substrate in hepatocellular carcinoma, liver cirrhosis, chronic hepatitis, and normal liver. Int J Oncol. 26:661–671. 2005.PubMed/NCBI

26 

Laemmli UK: Cleavage of structural proteins during the assembly of the head of bacteriophage T4. Nature. 227:680–685. 1970. View Article : Google Scholar : PubMed/NCBI

27 

Towbin H, Staehelin T and Gordon J: Electrophoretic transfer of proteins from polyacrylamide gels to nitrocellulose sheets: Procedure and some applications. Proc Natl Acad Sci USA. 76:pp. 4350–4354. 1979; View Article : Google Scholar : PubMed/NCBI

28 

Schutte B, Henfling M, Kölgen W, Bouman M, Meex S, Leers MP, Nap M, Björklund V, Björklund P, Björklund B, et al: Keratin 8/18 breakdown and reorganization during apoptosis. Exp Cell Res. 297:11–26. 2004. View Article : Google Scholar : PubMed/NCBI

29 

Benjamini Y and Hochberg Y: Controlling the false discovery rate: A practical and powerful approach to multiple testing. J R Stat Soc Series B Stat Methodol. 57:289–300. 1995.

30 

Morishita A, Iwama H, Fujihara S, Sakamoto T, Fujita K, Tani J, Miyoshi H, Yoneyama H, Himoto T and Masaki T: MicroRNA profiles in various hepatocellular carcinoma cell lines. Oncol Lett. 12:1687–1692. 2016.PubMed/NCBI

31 

Tascilar K, Azoulay L, DellAniello S, Bartels DB and Suissa S: The use of telmisartan and the incidence of cancer. Am J Hypertens. 29:1358–1365. 2016.PubMed/NCBI

32 

Masaki T, Shiratori Y, Rengifo W, Igarashi K, Yamagata M, Kurokohchi K, Uchida N, Miyauchi Y, Yoshiji H, Watanabe S, et al: Cyclins and cyclin-dependent kinases: Comparative study of hepatocellular carcinoma versus cirrhosis. Hepatology. 37:534–543. 2003. View Article : Google Scholar : PubMed/NCBI

33 

Matsuda Y: Molecular mechanism underlying the functional loss of cyclindependent kinase inhibitors p16 and p27 in hepatocellular carcinoma. World J Gastroenterol. 14:1734–1740. 2008. View Article : Google Scholar : PubMed/NCBI

34 

Kurokawa H, Sugiyama S, Nozaki T, Sugamura K, Toyama K, Matsubara J, Fujisue K, Ohba K, Maeda H, Konishi M, et al: Telmisartan enhances mitochondrial activity and alters cellular functions in human coronary artery endothelial cells via AMP-activated protein kinase pathway. Atherosclerosis. 239:375–385. 2015. View Article : Google Scholar : PubMed/NCBI

35 

Myojo M, Nagata D, Fujita D, Kiyosue A, Takahashi M, Satonaka H, Morishita Y, Akimoto T, Nagai R, Komuro I, et al: Telmisartan activates endothelial nitric oxide synthase via Ser1177 phosphorylation in vascular endothelial cells. PLoS One. 9:e969482014. View Article : Google Scholar : PubMed/NCBI

36 

Kahn BB, Alquier T, Carling D and Hardie DG: AMP-activated protein kinase: Ancient energy gauge provides clues to modern understanding of metabolism. Cell Metab. 1:15–25. 2005. View Article : Google Scholar : PubMed/NCBI

37 

Shackelford DB and Shaw RJ: The LKB1-AMPK pathway: Metabolism and growth control in tumour suppression. Nat Rev Cancer. 9:563–575. 2009. View Article : Google Scholar : PubMed/NCBI

38 

Kato K, Gong J, Iwama H, Kitanaka A, Tani J, Miyoshi H, Nomura K, Mimura S, Kobayashi M, Aritomo Y, et al: The antidiabetic drug metformin inhibits gastric cancer cell proliferation in vitro and in vivo. Mol Cancer Ther. 11:549–560. 2012. View Article : Google Scholar : PubMed/NCBI

39 

Ben Sahra I, Laurent K, Loubat A, Giorgetti-Peraldi S, Colosetti P, Auberger P, Tanti JF, Le Marchand-Brustel Y and Bost F: The antidiabetic drug metformin exerts an antitumoral effect in vitro and in vivo through a decrease of cyclin D1 level. Oncogene. 27:3576–3586. 2008. View Article : Google Scholar : PubMed/NCBI

40 

Matsuyama M, Funao K, Kuratsukuri K, Tanaka T, Kawahito Y, Sano H, Chargui J, Touraine JL, Yoshimura N and Yoshimura R: Telmisartan inhibits human urological cancer cell growth through early apoptosis. Exp Ther Med. 1:301–306. 2010. View Article : Google Scholar : PubMed/NCBI

41 

Hussain SP, Schwank J, Staib F, Wang XW and Harris CC: TP53 mutations and hepatocellular carcinoma: Insights into the etiology and pathogenesis of liver cancer. Oncogene. 26:2166–2176. 2007. View Article : Google Scholar : PubMed/NCBI

42 

Galuppo R, Ramaiah D, Ponte OM and Gedaly R: Molecular therapies in hepatocellular carcinoma: What can we target? Dig Dis Sci. 59:1688–1697. 2014. View Article : Google Scholar : PubMed/NCBI

43 

Morishita A and Masaki T: miRNA in hepatocellular carcinoma. Hepatol Res. 45:128–141. 2015. View Article : Google Scholar : PubMed/NCBI

44 

Xiong Y, Fang JH, Yun JP, Yang J, Zhang Y, Jia WH and Zhuang SM: Effects of microRNA-29 on apoptosis, tumorigenicity, and prognosis of hepatocellular carcinoma. Hepatology. 51:836–845. 2010.PubMed/NCBI

45 

Ding DP, Chen ZL, Zhao XH, Wang JW, Sun J, Wang Z, Tan FW, Tan XG, Li BZ, Zhou F, et al: miR-29c induces cell cycle arrest in esophageal squamous cell carcinoma by modulating cyclin E expression. Carcinogenesis. 32:1025–1032. 2011. View Article : Google Scholar : PubMed/NCBI

46 

Xiao L, Rao JN, Zou T, Liu L, Cao S, Martindale JL, Su W, Chung HK, Gorospe M and Wang JY: miR-29b represses intestinal mucosal growth by inhibiting translation of cyclin-dependent kinase 2. Mol Biol Cell. 24:3038–3046. 2013. View Article : Google Scholar : PubMed/NCBI

47 

Felli N, Felicetti F, Lustri AM, Errico MC, Bottero L, Cannistraci A, De Feo A, Petrini M, Pedini F, Biffoni M, et al: miR-126&126* restored expressions play a tumor suppressor role by directly regulating ADAM9 and MMP7 in melanoma. PLoS One. 8:e568242013. View Article : Google Scholar : PubMed/NCBI

48 

Braconi C, Huang N and Patel T: MicroRNA-dependent regulation of DNA methyltransferase-1 and tumor suppressor gene expression by interleukin-6 in human malignant cholangiocytes. Hepatology. 51:881–890. 2010.PubMed/NCBI

49 

Reddy SD, Ohshiro K, Rayala SK and Kumar R: MicroRNA-7, a homeobox D10 target, inhibits p21-activated kinase 1 and regulates its functions. Cancer Res. 68:8195–8200. 2008. View Article : Google Scholar : PubMed/NCBI

50 

Wu X, Liu T, Fang O, Leach LJ, Hu X and Luo Z: miR-194 suppresses metastasis of non-small cell lung cancer through regulating expression of BMP1 and p27kip1. Oncogene. 33:1506–1514. 2014. View Article : Google Scholar : PubMed/NCBI

Related Articles

  • Abstract
  • View
  • Download
  • Twitter
Copy and paste a formatted citation
Spandidos Publications style
Oura K, Tadokoro T, Fujihara S, Morishita A, Chiyo T, Samukawa E, Yamana Y, Fujita K, Sakamoto T, Nomura T, Nomura T, et al: Telmisartan inhibits hepatocellular carcinoma cell proliferation in vitro by inducing cell cycle arrest. Oncol Rep 38: 2825-2835, 2017.
APA
Oura, K., Tadokoro, T., Fujihara, S., Morishita, A., Chiyo, T., Samukawa, E. ... Masaki, T. (2017). Telmisartan inhibits hepatocellular carcinoma cell proliferation in vitro by inducing cell cycle arrest. Oncology Reports, 38, 2825-2835. https://doi.org/10.3892/or.2017.5977
MLA
Oura, K., Tadokoro, T., Fujihara, S., Morishita, A., Chiyo, T., Samukawa, E., Yamana, Y., Fujita, K., Sakamoto, T., Nomura, T., Yoneyama, H., Kobara, H., Mori, H., Iwama, H., Okano, K., Suzuki, Y., Masaki, T."Telmisartan inhibits hepatocellular carcinoma cell proliferation in vitro by inducing cell cycle arrest". Oncology Reports 38.5 (2017): 2825-2835.
Chicago
Oura, K., Tadokoro, T., Fujihara, S., Morishita, A., Chiyo, T., Samukawa, E., Yamana, Y., Fujita, K., Sakamoto, T., Nomura, T., Yoneyama, H., Kobara, H., Mori, H., Iwama, H., Okano, K., Suzuki, Y., Masaki, T."Telmisartan inhibits hepatocellular carcinoma cell proliferation in vitro by inducing cell cycle arrest". Oncology Reports 38, no. 5 (2017): 2825-2835. https://doi.org/10.3892/or.2017.5977
Copy and paste a formatted citation
x
Spandidos Publications style
Oura K, Tadokoro T, Fujihara S, Morishita A, Chiyo T, Samukawa E, Yamana Y, Fujita K, Sakamoto T, Nomura T, Nomura T, et al: Telmisartan inhibits hepatocellular carcinoma cell proliferation in vitro by inducing cell cycle arrest. Oncol Rep 38: 2825-2835, 2017.
APA
Oura, K., Tadokoro, T., Fujihara, S., Morishita, A., Chiyo, T., Samukawa, E. ... Masaki, T. (2017). Telmisartan inhibits hepatocellular carcinoma cell proliferation in vitro by inducing cell cycle arrest. Oncology Reports, 38, 2825-2835. https://doi.org/10.3892/or.2017.5977
MLA
Oura, K., Tadokoro, T., Fujihara, S., Morishita, A., Chiyo, T., Samukawa, E., Yamana, Y., Fujita, K., Sakamoto, T., Nomura, T., Yoneyama, H., Kobara, H., Mori, H., Iwama, H., Okano, K., Suzuki, Y., Masaki, T."Telmisartan inhibits hepatocellular carcinoma cell proliferation in vitro by inducing cell cycle arrest". Oncology Reports 38.5 (2017): 2825-2835.
Chicago
Oura, K., Tadokoro, T., Fujihara, S., Morishita, A., Chiyo, T., Samukawa, E., Yamana, Y., Fujita, K., Sakamoto, T., Nomura, T., Yoneyama, H., Kobara, H., Mori, H., Iwama, H., Okano, K., Suzuki, Y., Masaki, T."Telmisartan inhibits hepatocellular carcinoma cell proliferation in vitro by inducing cell cycle arrest". Oncology Reports 38, no. 5 (2017): 2825-2835. https://doi.org/10.3892/or.2017.5977
Follow us
  • Twitter
  • LinkedIn
  • Facebook
About
  • Spandidos Publications
  • Careers
  • Cookie Policy
  • Privacy Policy
How can we help?
  • Help
  • Live Chat
  • Contact
  • Email to our Support Team