Spandidos Publications Logo
  • About
    • About Spandidos
    • Aims and Scopes
    • Abstracting and Indexing
    • Editorial Policies
    • Reprints and Permissions
    • Job Opportunities
    • Terms and Conditions
    • Contact
  • Journals
    • All Journals
    • Oncology Letters
      • Oncology Letters
      • Information for Authors
      • Editorial Policies
      • Editorial Board
      • Aims and Scope
      • Abstracting and Indexing
      • Bibliographic Information
      • Archive
    • International Journal of Oncology
      • International Journal of Oncology
      • Information for Authors
      • Editorial Policies
      • Editorial Board
      • Aims and Scope
      • Abstracting and Indexing
      • Bibliographic Information
      • Archive
    • Molecular and Clinical Oncology
      • Molecular and Clinical Oncology
      • Information for Authors
      • Editorial Policies
      • Editorial Board
      • Aims and Scope
      • Abstracting and Indexing
      • Bibliographic Information
      • Archive
    • Experimental and Therapeutic Medicine
      • Experimental and Therapeutic Medicine
      • Information for Authors
      • Editorial Policies
      • Editorial Board
      • Aims and Scope
      • Abstracting and Indexing
      • Bibliographic Information
      • Archive
    • International Journal of Molecular Medicine
      • International Journal of Molecular Medicine
      • Information for Authors
      • Editorial Policies
      • Editorial Board
      • Aims and Scope
      • Abstracting and Indexing
      • Bibliographic Information
      • Archive
    • Biomedical Reports
      • Biomedical Reports
      • Information for Authors
      • Editorial Policies
      • Editorial Board
      • Aims and Scope
      • Abstracting and Indexing
      • Bibliographic Information
      • Archive
    • Oncology Reports
      • Oncology Reports
      • Information for Authors
      • Editorial Policies
      • Editorial Board
      • Aims and Scope
      • Abstracting and Indexing
      • Bibliographic Information
      • Archive
    • Molecular Medicine Reports
      • Molecular Medicine Reports
      • Information for Authors
      • Editorial Policies
      • Editorial Board
      • Aims and Scope
      • Abstracting and Indexing
      • Bibliographic Information
      • Archive
    • World Academy of Sciences Journal
      • World Academy of Sciences Journal
      • Information for Authors
      • Editorial Policies
      • Editorial Board
      • Aims and Scope
      • Abstracting and Indexing
      • Bibliographic Information
      • Archive
    • International Journal of Functional Nutrition
      • International Journal of Functional Nutrition
      • Information for Authors
      • Editorial Policies
      • Editorial Board
      • Aims and Scope
      • Abstracting and Indexing
      • Bibliographic Information
      • Archive
    • International Journal of Epigenetics
      • International Journal of Epigenetics
      • Information for Authors
      • Editorial Policies
      • Editorial Board
      • Aims and Scope
      • Abstracting and Indexing
      • Bibliographic Information
      • Archive
    • Medicine International
      • Medicine International
      • Information for Authors
      • Editorial Policies
      • Editorial Board
      • Aims and Scope
      • Abstracting and Indexing
      • Bibliographic Information
      • Archive
  • Articles
  • Information
    • Information for Authors
    • Information for Reviewers
    • Information for Librarians
    • Information for Advertisers
    • Conferences
  • Language Editing
Spandidos Publications Logo
  • About
    • About Spandidos
    • Aims and Scopes
    • Abstracting and Indexing
    • Editorial Policies
    • Reprints and Permissions
    • Job Opportunities
    • Terms and Conditions
    • Contact
  • Journals
    • All Journals
    • Biomedical Reports
      • Information for Authors
      • Editorial Policies
      • Editorial Board
      • Aims and Scope
      • Abstracting and Indexing
      • Bibliographic Information
      • Archive
    • Experimental and Therapeutic Medicine
      • Information for Authors
      • Editorial Policies
      • Editorial Board
      • Aims and Scope
      • Abstracting and Indexing
      • Bibliographic Information
      • Archive
    • International Journal of Epigenetics
      • Information for Authors
      • Editorial Policies
      • Editorial Board
      • Aims and Scope
      • Abstracting and Indexing
      • Bibliographic Information
      • Archive
    • International Journal of Functional Nutrition
      • Information for Authors
      • Editorial Policies
      • Editorial Board
      • Aims and Scope
      • Abstracting and Indexing
      • Bibliographic Information
      • Archive
    • International Journal of Molecular Medicine
      • Information for Authors
      • Editorial Policies
      • Editorial Board
      • Aims and Scope
      • Abstracting and Indexing
      • Bibliographic Information
      • Archive
    • International Journal of Oncology
      • Information for Authors
      • Editorial Policies
      • Editorial Board
      • Aims and Scope
      • Abstracting and Indexing
      • Bibliographic Information
      • Archive
    • Medicine International
      • Information for Authors
      • Editorial Policies
      • Editorial Board
      • Aims and Scope
      • Abstracting and Indexing
      • Bibliographic Information
      • Archive
    • Molecular and Clinical Oncology
      • Information for Authors
      • Editorial Policies
      • Editorial Board
      • Aims and Scope
      • Abstracting and Indexing
      • Bibliographic Information
      • Archive
    • Molecular Medicine Reports
      • Information for Authors
      • Editorial Policies
      • Editorial Board
      • Aims and Scope
      • Abstracting and Indexing
      • Bibliographic Information
      • Archive
    • Oncology Letters
      • Information for Authors
      • Editorial Policies
      • Editorial Board
      • Aims and Scope
      • Abstracting and Indexing
      • Bibliographic Information
      • Archive
    • Oncology Reports
      • Information for Authors
      • Editorial Policies
      • Editorial Board
      • Aims and Scope
      • Abstracting and Indexing
      • Bibliographic Information
      • Archive
    • World Academy of Sciences Journal
      • Information for Authors
      • Editorial Policies
      • Editorial Board
      • Aims and Scope
      • Abstracting and Indexing
      • Bibliographic Information
      • Archive
  • Articles
  • Information
    • For Authors
    • For Reviewers
    • For Librarians
    • For Advertisers
    • Conferences
  • Language Editing
Login Register Submit
  • This site uses cookies
  • You can change your cookie settings at any time by following the instructions in our Cookie Policy. To find out more, you may read our Privacy Policy.

    I agree
Search articles by DOI, keyword, author or affiliation
Search
Advanced Search
presentation
Oncology Reports
Join Editorial Board Propose a Special Issue
Print ISSN: 1021-335X Online ISSN: 1791-2431
Journal Cover
October-2018 Volume 40 Issue 4

Full Size Image

Sign up for eToc alerts
Recommend to Library

Journals

International Journal of Molecular Medicine

International Journal of Molecular Medicine

International Journal of Molecular Medicine is an international journal devoted to molecular mechanisms of human disease.

International Journal of Oncology

International Journal of Oncology

International Journal of Oncology is an international journal devoted to oncology research and cancer treatment.

Molecular Medicine Reports

Molecular Medicine Reports

Covers molecular medicine topics such as pharmacology, pathology, genetics, neuroscience, infectious diseases, molecular cardiology, and molecular surgery.

Oncology Reports

Oncology Reports

Oncology Reports is an international journal devoted to fundamental and applied research in Oncology.

Experimental and Therapeutic Medicine

Experimental and Therapeutic Medicine

Experimental and Therapeutic Medicine is an international journal devoted to laboratory and clinical medicine.

Oncology Letters

Oncology Letters

Oncology Letters is an international journal devoted to Experimental and Clinical Oncology.

Biomedical Reports

Biomedical Reports

Explores a wide range of biological and medical fields, including pharmacology, genetics, microbiology, neuroscience, and molecular cardiology.

Molecular and Clinical Oncology

Molecular and Clinical Oncology

International journal addressing all aspects of oncology research, from tumorigenesis and oncogenes to chemotherapy and metastasis.

World Academy of Sciences Journal

World Academy of Sciences Journal

Multidisciplinary open-access journal spanning biochemistry, genetics, neuroscience, environmental health, and synthetic biology.

International Journal of Functional Nutrition

International Journal of Functional Nutrition

Open-access journal combining biochemistry, pharmacology, immunology, and genetics to advance health through functional nutrition.

International Journal of Epigenetics

International Journal of Epigenetics

Publishes open-access research on using epigenetics to advance understanding and treatment of human disease.

Medicine International

Medicine International

An International Open Access Journal Devoted to General Medicine.

Journal Cover
October-2018 Volume 40 Issue 4

Full Size Image

Sign up for eToc alerts
Recommend to Library

  • Article
  • Citations
    • Cite This Article
    • Download Citation
    • Create Citation Alert
    • Remove Citation Alert
    • Cited By
  • Similar Articles
    • Related Articles (in Spandidos Publications)
    • Similar Articles (Google Scholar)
    • Similar Articles (PubMed)
  • Download PDF
  • Download XML
  • View XML
Article

Efficacy of gefitinib‑celecoxib combination therapy in docetaxel‑resistant prostate cancer

  • Authors:
    • Jian‑Zhong Lin
    • Irbaz Hameed
    • Zhen Xu
    • Yang Yu
    • Zhi‑Yun Ren
    • Jia‑Geng Zhu
  • View Affiliations / Copyright

    Affiliations: Department of Urology and Central Laboratory, BenQ Medical Center, Nanjing Medical University, Nanjing, Jiangsu 210019, P.R. China, Department of Cancer Research, Southeast University, Nanjing, Jiangsu 210009, P.R. China, Department of Urology, Taizhou People's Hospital, Taizhou, Jiangsu 225300, P.R. China, Department of Cancer Research, The First Clinical Medical College, Nanjing Medical University, Nanjing, Jiangsu 211166, P.R. China, Central Laboratory, BenQ Medical Center, Nanjing Medical University, Nanjing, Jiangsu 210019, P.R. China, Department of Urology, Nanjing First Hospital, Nanjing Medical University, Nanjing, Jiangsu 210006, P.R. China
  • Pages: 2242-2250
    |
    Published online on: July 24, 2018
       https://doi.org/10.3892/or.2018.6595
  • Expand metrics +
Metrics: Total Views: 0 (Spandidos Publications: | PMC Statistics: )
Metrics: Total PDF Downloads: 0 (Spandidos Publications: | PMC Statistics: )
Cited By (CrossRef): 0 citations Loading Articles...

This article is mentioned in:



Abstract

Resistance to docetaxel is a major clinical problem in castration‑resistant prostate cancer (CRPC). We have previously reported that the combined inhibition of epidermal growth factor receptor (EGFR) and cyclooxygenase‑2 (COX‑2) led to an increased antitumor activity of docetaxel in CRPC. In the present study, we explored the efficacy of the combination of EGFR inhibition (by gefitinib) and COX‑2 inhibition (by celecoxib) as a potential treatment for docetaxel‑resistant CRPC. We established two docetaxel‑resistant prostate cancer cell lines, PC3/DR and DU145/DR, by culturing PC3 and DU145 cells in docetaxel in a dose‑escalating manner. The EGFR and COX‑2 protein expression levels were determined. The effects of gefitinib and celecoxib on cell proliferation, apoptosis and invasion in vitro and in vivo were evaluated. In vitro changes in Bcl‑2, FOXM1 and ABCB1 expression were analyzed. The expression of Ki‑67 and cleaved‑caspase‑3 was also examined in DU145/DR tumor tissue. The enhanced expression of EGFR and COX‑2 was observed in docetaxel‑resistant CRPC relative to the parental cell lines. MTT, clone formation and fluorescence‑activated cell sorting (FACS) analyses demonstrated that gefitinib and celecoxib in combination decreased cell viability and enhanced the rate of apoptosis when compared with either drug used alone. Additionally, the combination treatment was superior in inhibiting cell invasion and induced significant decreases in Bcl‑2, FOXM1 and ABCB1 expression levels. Furthermore, the gefitinib‑celecoxib combination inhibited DU145/DR tumor growth to a greater extent than either treatment used individually. The expression of Ki‑67 was reduced, whereas cleaved‑caspase‑3 protein expression was increased in the tumors from the combination therapy group. In conclusion, the combined inhibition of EGFR and COX‑2 by gefitinib and celecoxib may overcome docetaxel resistance in human CRPC. These findings provided a molecular basis for the clinical application of a novel combination therapy for docetaxel‑resistant CRPC.

Introduction

Prostate cancer (PCa) remains among the most frequently diagnosed solid tumors in men, and is the second-leading cause of cancer-associated mortalities. The vast majority of PCa patients treated with androgen ablation therapy eventually develop castration-resistant PCa (CRPC) and bone metastasis. While taxane-based chemotherapy regimens such as docetaxel and cabazitaxel are widely used as first-line treatments for CRPC, the associated improvement in survival is moderate (~2 months) and patients typically experience significant side-effects (1). Multiple clinical trials have attempted to improve the survival benefit of docetaxel treatment in CRPC by combining it with other agents, however these attempts have so far been unsuccessful. The tested agents include lenalidomide (2), calcitriol (3), dasatinib (4), vascular endothelial growth factor (VEGF) inhibitors (5,6) and endothelin receptor antagonists (7,8) as well as others (9–12). In addition, docetaxel is only suitable for chemotherapy-naïve patients, and resistance develops over time (13). While cabazitaxel is currently used to treat these resistant patients, no chemotherapy regimens have been successfully established for CRPC patients who have developed tumor resistance to both docetaxel and cabazitaxel in randomized clinical trials. Therefore, alternative therapeutic strategies with greater long-term health benefits are required for CRPC patients.

Accumulating evidence has indicated that targeting epidermal growth factor receptor (EGFR) (14,15) and cyclooxygenase-2 (COX-2) (16,17) could be a promising strategy for preventing or delaying docetaxel resistance. Furthermore, a direct interaction between EGFR signaling and COX-2 activity has been suggested to occur in many types of cancer (18,19). Our previous study also indicated that the combination of COX-2 and EGFR inhibitors could significantly improve the therapeutic effects of docetaxel in CRPC, with lower toxicity (20). However, the extent of their therapeutic effect and their mechanism in docetaxel-resistant CRPC remain elusive.

In the present study, we determined the antitumor efficacy of the tyrosine phosphorylated (p-)EGFR-selective inhibitor gefitinib, and the COX-2 inhibitor celecoxib combination therapy on two established docetaxel-resistant CRPC cell lines (PC3/DR and DU145/DR) in vitro and in vivo. We also studied the effect of this novel regimen on tumor regulating proteins.

Materials and methods

Cell culture

LNCaP, PC-3 and DU-145 human CRPC cell lines were purchased from the Chinese Academy of Sciences, Shanghai Institute of Biochemistry and Cell Biology (Shanghai, China). These were maintained at 37°C with 5% CO2 in an F12 and RPMI-1640 culture medium containing 10% fetal bovine serum (FBS; all from Gibco; Thermo Fisher Scientific, Inc., Waltham, MA, USA), 26 mmol/l NaH2CO3 (pH 7.4), 1% L-glutamine and antibiotics. PC3/DR and DU145/DR cells were established as described in our previous study (21).

Cell proliferation assay

Cells (2,000/well) were plated in triplicate in a 96-well plate. The anti-proliferative effect of treatment with gefitinib and celecoxib (MedchemExpress, Monmouth Junction, NJ, USA) on the cells was determined by an MTT assay. In brief, 2 mg/ml MTT in PBS solution was added at 50 µl/well, and the cells were incubated at 37°C for 2 h. Dimethyl sulfoxide (100 µl) was then added to each well. The absorbance was measured at a wavelength of 490 nm with a microplate reader (BioTek Instruments, Inc. Winooski, VT, USA).

Clone formation assay

Cells were seeded in 6-well plates at a density of 500 cells/well and incubated for 24 h. Then the cells were treated with gefitinib, celecoxib or a combination of both. The cells were incubated for 14 days, resulting in the formation of visible clonal colonies. The colonies were fixed with 4% formaldehyde for 10 min and dyed with 5 ml 0.5% crystal violet (Nantong Chem-Base Co., Ltd., Jiangsu, China) solution for 15 min. The number of colonies/well was then counted.

Flow cytofluorometric analysis

The cells were treated with gefitinib, celecoxib or a combination of both. Following 24 h of incubation, the growth medium was removed and the cells were harvested. Supernatants were discarded and pellets were resuspended in 400 µl propidium iodide (PI) solution (50 µg/ml PI, 0.1% Triton X-100 and 0.1% sodium citrate in PBS). Samples were then incubated at 4°C in the dark, before being subjected to flow cytometric analysis to determine the proportion of apoptotic and necrotic cells. Analyses were performed using a FACSCalibur™ flow cytometer (Becton Dickinson, San Jose, CA, USA).

In vitro invasion assays

The invasive potential of the PCa cells was assessed by their ability to penetrate a Boyden chamber with an 8-µm pore polyethylene terephthalate insert overlaid with a thin layer of Matrigel. Cells were untreated (control), or pretreated with gefitinib, celecoxib or both, for 24 h. For each condition, 5×104/ml cells/well were loaded into the top of either the BD BioCoat Matrigel cell invasion chamber (BD Biosciences, Franklin Lakes, NJ, USA) according to the manufacturer's instructions. After incubation for 24 h at 37°C, the invasive cells reaching the lower chamber were stained with crystal violet and counted under phase-contrast microscopy (Leica IX51 microscope; Leica Microsystems, Wetzlar, Germany). Cell invasion was expressed as the mean number of invading cells in five random fields of view.

Western blot analysis

Cells were treated with gefitinib, celecoxib or a combination of both. The cells were harvested and lysed, following which lysates were extracted with T-PER tissue protein extraction reagent (Pierce, Rockford, IL, USA). A BCA Protein Assay kit was used to determine total protein concentration, and lysates containing equal amounts of protein (20 µg) were separated by 10% SDS-PAGE and transferred to polyvinylidene difluoride membranes using a Bio-Rad SemiDry apparatus. After blocking with closed liquid containing 5% skimmed milk powder at room temperature for 2 h, the membranes were incubated with the following primary antibodies: EGFR (cat. no. sc-71033), COX-2 (cat. no. sc-166475), ABCB1 (cat. no. sc-55510) (all from Santa Cruz Biotechnology, Inc., Dallas, TX, USA) and Bcl-2 (cat. no. ab59348) and FOXM1 (cat. no. ab180710) (both from Abcam, Cambridge, UK) and GAPDH (cat. no. MB0077; Bioworld, Dublin, OH, USA). All primary antibodies were diluted with QuickBlock™ Antibody Dilution Buffer (cat. no. P0256FT; Shanghai, China) before use. Blots were incubated with anti-rabbit IgG secondary antibody (cat. no. BS10650; Bioworld, Dublin, OH, USA) diluted in skimmed milk powder for 1 h at room temperature. The protein bands were detected with a chemiluminescence detection system (Thermo Fisher Scientific, Inc., MA, USA). All western blotting was performed in triplicate and quantified by densitometry using Gel-Pro 5.0 software (Media Cybernetics, Inc., Rockville, MD, USA).

DU145/DR xenografts in nude mice

BALB/C nu/nu male mice (4–6 weeks old) weighing 18–22 g were obtained from the Shanghai SLAC Animal Laboratory (Shanghai, China). The mice were maintained in a well-ventilated enclosed system under controlled temperature (20–25°C) and humidity (40–60%), with precautions to prevent pathogenic infestation. They were housed under constant 12-h light/dark cycles (light duration from 7:00 to 19:00) with food and water available ad libitum. Animal experiments were performed in accordance with the National Institutes of Health Guide for the Care and Use of Laboratory Animals (NIH, Bethesda, MD, USA), and were approved by the local Ethics Committee at Nanjing BenQ Hospital, Affiliated to Nanjing Medical University (Nanjing, China). DU145/DR cells were resuspended in PBS to a final density of 2×107 cells/ml, and 100 µl cell suspension was transferred into the dorsal flank of each mouse using a 27-gauge needle. The resulting tumor volumes were determined with digital calipers and calculated according to the equation V = (LxW2)/2, where V is the volume, L is the length and W is the width. When well-established tumors of ~0.4 cm3 were detected, the mice were randomly allocated into four groups (n=5 per group) and administered the following treatment for a period of 10 weeks: i) control (PBS treatment); ii) gefitinib (100 mg/kg/day); iii) celecoxib (4 mg/kg/day); iv) gefitinib (100 mg/kg/day) plus celecoxib (4 mg/kg/day). At week 10, the mice were sacrificed by cervical dislocation after the last dosage and subcutaneous tumors were harvested.

Immunohistochemistry (IHC)

The expression levels of Ki-67 and cleaved caspase-3, indices for proliferation and apoptosis, were determined in the mouse tumor tissue by IHC. A section of each tumor was fixed in 10% formalin. Antibodies against Ki-67 (dilution, 1:500; cat. no. ab15580) and caspase-3 (dilution, 1:300; cat. no. ab2302; both from Abcam) were used to stain 4-µm sections according to the manufacturer's protocols. The sections were examined for positive staining and vessel density that was quantified as previously described (22,23). Representative fields were imaged under an ×200 magnification.

Statistical analysis

Data were expressed as the mean ± standard deviation (SD). All experimental data were compared using a Student's t-test. Statistical analyses were performed using GraphPad Prism 5.01 software (GraphPad Software, Inc., La Jolla, CA, USA). P<0.05 was considered to indicate a statistically significant difference.

Results

Gefitinib and celecoxib combination therapy result in a greater cytotoxic effect in docetaxel-resistant PCa cell lines

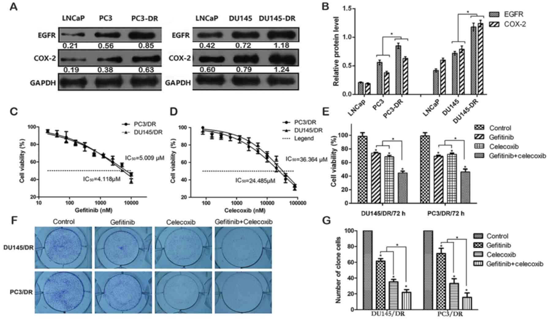
Two docetaxel-resistant PCa cell lines, PC3/DR and DU145/DR, were established by culturing PC3 and DU145 cells in docetaxel in a dose-escalating manner. Our previous study revealed that resistant cell lines exhibited ~20- and ~200-fold higher resistance, respectively to docetaxel, compared with the respective parental cells (21). The EGFR and COX-2 protein levels were higher in the resistant cell lines than in the parental lines (Fig. 1A and B). An MTT assay demonstrated that the PC3/DR and DU145/DR cells were sensitive to gefitinib and celecoxib treatment, with half-maximal inhibitory concentration (IC50) values of 4.118 and 5.009 µM (gefitinib) and 36.364 and 24.485 µM (celecoxib), respectively (Fig. 1C and D). Concentrations of gefitinib and celecoxib that produced ~30% growth inhibition were selected for further experiments (0.625 and 5 µmol/l for PC3/DR cells, and 0.312 and 10 µmol/l for DU145/DR cells). As displayed in Fig. 1E-G, based on the data from MTT and clone formation assays, gefitinib or celecoxib monotherapy induced mild cell growth inhibition (P<0.05). However, co-treatment with both drugs resulted in a supra-additive tumor cell growth inhibition which was stronger than when either drug was used alone (P<0.05).

Figure 1.

Anti-proliferative effect of gefitinib and celecoxib in PC3/DR and DU145/DR cell lines as evaluated by MTT and clone formation assays. (A) The expression of EGFR and COX-2 protein in androgen-sensitive LNCaP cells, castration-resistant PC3 and DU145 cells, and their resistant sublines PC3/DR and DU145/DR, as determined by western blot assays. Representative results of three similar separate experiments are shown. Protein levels were normalized to the respective GAPDH level. (B) MTT assay results. (C and D) IC50 values for gefitinib and celecoxib. Results are presented as the mean of 3–4 independent experiments. (E, F and G) MTT and clone formation assays after drug treatment of the docetaxel-resistant cells: Doses of 0.625 µmol/l gefitinib and 5 µmol/l celecoxib were selected for PC3/DR cells, and doses of 0.312 µmol/l gefitinib and 10 µmol/l celecoxib were selected for DU145/DR cells for further experiments. Results shown are from 3–4 independent experiments. *P<0.05.

Gefitinib and celecoxib combination therapy result in a greater induction of apoptosis and necrosis in PC3/DR and DU145/DR cells

The exposure of PC3/DR and DU145/DR cells to either gefitinib or celecoxib alone for 24 h significantly enhanced the rate of apoptosis and necrosis compared with the untreated cells (P<0.05). However, when both drugs were used in combination, an even greater rate of cell death was observed than that of either drug used alone (P<0.05) (Fig. 2).

Figure 2.

FACS analyses of the apoptotic effect induced by gefitinib and celecoxib alone, or in combination, on PC3/DR and DU145/DR cell lines. The induction of apoptosis and necrosis in PC3/DR and DU145/DR cells treated with gefitinib, celecoxib or a combination of both agents, as evaluated by flow cytofluorometric analysis. The experiments were performed in triplicate. *P<0.05.

Cell invasive ability is reduced by combined treatment with gefitinib and celecoxib in PC3/DR and DU145/DR cells

Analysis of the invasive potential of PC3/DR and DU145/DR cells revealed that following treatment with gefitinib or celecoxib, the invasive ability of the cells was significantly inhibited (P<0.05) when compared with the untreated control. Furthermore, when both drugs were used in combination, a supra-additive inhibitory effect on cell invasion ability was observed, with greater potency than when either drug was used alone (P<0.05) (Fig. 3).

Figure 3.

Inhibitory effects of gefitinib and celecoxib on the invasive potential of PC3/DR and DU145/DR cell lines. Inhibitory effects of gefitinib and celecoxib on the invasive potential of PC3/DR and DU145/DR cells as determined by a Boyden chamber assay with Matrigel. The rate of cell invasion was calculated by taking the mean number of cells that invaded through the inserted Matrigel membrane in five random fields of view. *P<0.05.

Changes in the expression of Bcl-2, FOXM1 and ABCB1 (MDR1) are induced by gefitinib and celecoxib treatment of PC3/DR and DU145/DR cells

The results of western blotting demonstrated that gefitinib or celecoxib monotherapy reduced the expression of Bcl-2, FOXM1 and ABCB1 (MDR1) in the resistant cell lines (Fig. 4). Their levels were further decreased when the cells were subjected to combination therapy (P<0.05).

Figure 4.

Effects of gefitinib(G) and celecoxib(Cel) on ABCB1 (MDR1), FOXM1 and Bcl-2 protein levels in PC3/DR and DU145/DR cell lines. The effects of gefitinib, celecoxib and their combination on ABCB1 (MDR1), FOXM1 and Bcl-2 expression in the PC3/DR and DU145/DR cell lines were determined by a western blot assay. The assay was performed in triplicate. *P<0.05, G vs. Control (C) or Cel vs. C; ▲P<0.05, G+Cel vs. G or G+Cel vs. Cel.

Gefitinib and celecoxib combination therapy inhibits DU145/DR tumor growth in vivo

The antitumor activities of the control, gefitinib, celecoxib and gefitinib in combination with celecoxib were analyzed. A linear mixed model with random intersects was fitted to the log-transformed data to compare tumor growth over time in the different treatment groups. The results indicated that although gefitinib and celecoxib alone moderately inhibited tumor growth, no significant differences were found compared with the control (P>0.05). However, the combination of gefitinib with celecoxib significantly inhibited tumor growth when compared with the control or monotherapies (P<0.05) (Fig. 5). In addition, co-treatment with both drugs was well tolerated, as no weight loss or other signs of acute or delayed toxicity were observed.

Figure 5.

Antitumor activity following the combination treatment with gefitinib and celecoxib on DU145/DR human PCa xenografts in nude mice. Gefitinib and celecoxib were administered orally every day when xenograft tumors of ~0.4 cm3 were detected. The changes in tumor volume were evaluated following exposure to gefitinib and celecoxib individually or in combination. Data represent the mean ± standard deviation for 5 mice. *P<0.05.

Ki-67 and caspase-3 immunostaining of treated xenograft tumors

As displayed in Fig. 6A, the tumor Ki-67 index was significantly decreased in the gefitinib and celecoxib monotherapy groups compared with the control group. However, the tumor Ki-67 index of the combination therapy group with both drugs was significantly lower than that of either monotherapy group (P<0.05). In addition, the cleaved-caspase-3 levels of the tumors from the combination group were significantly higher than in the other groups (P<0.05) (Fig. 6B).

Figure 6.

Expression of Ki-67 and cleaved caspase-3 following gefitinib and celecoxib treatment by IHC in DU145/DR xenograft tumors. (A and B) Representative images of IHC staining for Ki-67 and caspase-3 in DU145/DR tumors. Lower Ki-67 and higher cleaved caspase-3 expression was observed following gefitinib-celecoxib combination therapy compared with either monotherapy. *P<0.05.

Discussion

Taxane-based chemotherapy regimens remain the first-line treatment for CRPC as they are associated with the highest tumor regression and prostate-specific antigen (PSA) response of the existing regimens. The survival benefit is also superior to other chemotherapies currently in clinical use. Docetaxel is primarily useful for patients who have received no prior chemotherapy and is administered with prednisone to minimize the side-effects. However, docetaxel resistance ultimately develops, prompting the switch to a cabazitaxel-prednisone regimen (24). However, the survival benefit of this regimen is also moderate, as resistance develops rapidly. In addition, numerous side-effects are associated with this regimen, including treatment-related mortality. The present study explored the efficacy of an alternative treatment for docetaxel-resistant CRPC.

It has been suggested that EGFR and COX-2 play an important role in the development of docetaxel resistance in PCa. Their inhibition enhances the efficacy of docetaxel treatment (14–17,20). However, these studies were conducted in docetaxel-sensitive CRPC cells, rather than docetaxel-resistant. In the present study, we established two docetaxel-resistant CRPC cell lines (PC3/DR and DU145/DR) by culturing PC3 and DU145 cells in docetaxel with an escalating dose, and found that EGFR and COX-2 expression was significantly elevated in the resistant cells compared with the parental cell lines, indicating their possible role in docetaxel resistance. Therefore, we hypothesized that EGFR and COX-2 inhibition could have therapeutic potential in docetaxel-resistant CRPC.

Gefitinib and celecoxib are specific inhibitors for EGFR and COX-2, respectively. Gefitinib inhibits the phosphorylation of EGFR and has been applied for the treatment of advanced lung cancer. Previous studies have shown that gefitinib treatment can inhibit EGFR activity in CRPC cells to enhance their sensitivity to docetaxel (14,15). Celecoxib is a COX-2-selective nonsteroidal anti-inflammatory drug used to treat pain and inflammation in osteoarthritis and rheumatoid arthritis. It was demonstrated that celecoxib significantly increased chemotherapeutic drug-induced apoptosis in PCa cells (16) and increased the efficacy of androgen withdrawal in vivo (25). However, to provide a curative benefit, such an inhibitor must be used long-term or at a high dosage, which can lead to an increase in dose-related side-effects. Consequently, dose reduction strategies to provide similar therapeutic benefit through the appropriate combination with other drugs, may be more clinically viable. In the present study, we explored the effect of targeting EGFR and COX-2 with gefitinib and celecoxib, respectively, in docetaxel-resistant PCa cells.

To select appropriate concentrations for the in vitro experiments, in our preliminary experiments, we established concentration-response curves for both drugs to determine the individual concentrations of each drug that yielded ~30% growth inhibition in the PC3/DR and DU145/DR cells. Following this, to reasonably evaluate the combined effect of these two drugs, based on their concentration-response curves, we determined their relative appropriate concentrations for the subsequent combination experiments as follows: 0.625 µmol/l (gefitinib) and 5 µmol/l (celecoxib) in PC3/DR cells, and 0.312 µmol/l (gefitinib) and 10 µmol/l (celecoxib) in DU145/DR cells. We took into account two main considerations for determining drug dosages: Whether the dosages were able to effectively inhibit cell growth and whether the effects of a combination of the two drugs result in possible lethal inhibition. Based on the aforementioned lines of enquiry, drug concentrations that led to 30% growth inhibition were deemed appropriate. If dosages that led to 40 or 50% growth inhibition were selected for each drug, a combination of the two drugs may have resulted in lethal growth inhibition, which would have led to an ineffective evaluation of the additive effects of the drugs. We observed a greater effect on cell growth inhibition when EGFR and COX-2 were simultaneously inhibited by the combination of gefitinib and celecoxib, rather than individually. Furthermore, our results regarding the induction of apoptosis and inhibition of cell invasion by combination therapy were consistent with the MTT and clone formation assay results. In the apoptosis experiment, treatment with gefitinib and celecoxib alone or a combination of the two drugs did not result in a high apoptosis rate. In other words, most of the cells still maintained their own activity. Although we did not completely exclude the effects of apoptosis from the invasion assay, the effect of such concentrations of different drug treatments on cell invasiveness is reasonably expected. A significant decrease in tumor volume was also observed in mice treated with the combination of both drugs compared with each monotherapy group. Based on the aforementioned results, it is possible that this novel combination may be clinically effective in preventing prostate tumor growth and metastasis.

The upregulation of the multidrug resistance protein ABCB1 (also known as MDR1) has been verified as a mechanism underlying docetaxel resistance in PCa. Its synthesis may be induced by docetaxel treatment, and it diminishes the efficacy of docetaxel by actively removing it from cells across the membrane (26,27). Similarly, FOXM1 was revealed to mediate resistance to docetaxel in gastric and lung cancers, and its inhibition enhanced the docetaxel sensitivity of docetaxel-resistant cells (28–30). Bcl-2 expression was also revealed to be associated with docetaxel resistance in PCa (31–33). In our study, we found that the antitumor effects of gefitinib and celecoxib combination therapy may stem from the inhibition of ABCB1, FOXM1 and Bcl-2 expression. Western blotting data from both the mono- and combination therapy experiments demonstrated that the expression levels of these proteins were significantly reduced. Furthermore, we also used IHC to detect the expression of Ki-67 and cleaved-caspase-3 in vivo, as is widely performed to assess the proliferative and apoptotic potential of a tumor, respectively (34–36). Our findings revealed that EGFR and COX-2 inhibitor combination therapy had a beneficial effect on these factors as well, as Ki-67 was downregulated, and cleaved caspase-3 was upregulated. However, further studies are warranted to evaluate the exact and detailed mechanism of these factors in the context of CRPC pathogenesis and therapy. Future studies are also warranted to determine whether inhibiting EGFR and COX-2 improves the efficacy of docetaxel in treating docetaxel-resistant CRPC by e.g. studying the effect of the combination of their inhibition and docetaxel.

In conclusion, our study revealed, for the first time, the application of the combination of gefitinib and celecoxib therapy in docetaxel-resistant CRPC, confirming their improved tumor inhibitory effect relative to gefitinib or celecoxib monotherapies. The inhibition of the EGFR and COX-2 pathways by gefitinib-celecoxib co-therapy represents a potential treatment for docetaxel-resistant CRPC.

Acknowledgements

Not applicable.

Funding

The present study was supported by the Science and Technology Planning Project of Nanjing Medical University (grant no. 2013NJMU148), the Jiangsu Natural Science Foundation, China (grant no. BK20161108) and the Medical Science and Technology Development Project of Nanjing, China (grant no. YKK15092).

Availability of data and material

The datasets used during the present study are available from the corresponding author upon reasonable request.

Authors' contributions

JZL, ZX and ZYR conceived and designed the study. IH and YY analyzed the results and were major contributors in writing the manuscript. JZL and JGZ performed the experiments. All authors read and approved the manuscript and agree to be accountable for all aspects of the research in ensuring that the accuracy or integrity of any part of the work are appropriately investigated and resolved.

Ethics approval and consent to participation

The animal experiments were conducted in accordance with the National Institutes of Health Guide for the Care and Use of Laboratory Animals (NIH, Bethesda, MD, USA), and approved by the local Ethics Committee of Nanjing BenQ Hospital, Affiliated to Nanjing Medical University, China.

Patient consent for publication

Not applicable.

Competing interests

The authors declare that they have no competing interests.

References

1 

Magadoux L, Isambert N, Plenchette S, Jeannin JF and Laurens V: Emerging targets to monitor and overcome docetaxel resistance in castration resistant prostate cancer (Review). Int J Oncol. 45:919–928. 2014. View Article : Google Scholar : PubMed/NCBI

2 

Petrylak DP, Vogelzang NJ, Budnik N, Wiechno PJ, Sternberg CN, Doner K, Bellmunt J, Burke JM, de Olza MO, Choudhury A, et al: Docetaxel and prednisone with or without lenalidomide in chemotherapy-naive patients with metastatic castration-resistant prostate cancer (MAINSAIL): A randomised, double-blind, placebo-controlled phase 3 trial. Lancet Oncol. 16:417–425. 2015. View Article : Google Scholar : PubMed/NCBI

3 

Scher HI, Jia X, Chi K, de Wit R, Berry WR, Albers P, Henick B, Waterhouse D, Ruether DJ, Rosen PJ, et al: Randomized, open-label phase III trial of docetaxel plus high-dose calcitriol versus docetaxel plus prednisone for patients with castration-resistant prostate cancer. J Clin Oncol. 29:2191–2198. 2011. View Article : Google Scholar : PubMed/NCBI

4 

Araujo JC, Trudel GC, Saad F, Armstrong AJ, Yu EY, Bellmunt J, Wilding G, McCaffrey J, Serrano SV, Matveev VB, et al: Docetaxel and dasatinib or placebo in men with metastatic castration-resistant prostate cancer (READY): A randomised, double-blind phase 3 trial. Lancet Oncol. 14:1307–1316. 2013. View Article : Google Scholar : PubMed/NCBI

5 

Kelly WK, Halabi S, Carducci M, George D, Mahoney JF, Stadler WM, Morris M, Kantoff P, Monk JP, Kaplan E, et al: Randomized, double-blind, placebo-controlled phase III trial comparing docetaxel and prednisone with or without bevacizumab in men with metastatic castration-resistant prostate cancer: CALGB 90401. J Clin Oncol. 30:1534–1540. 2012. View Article : Google Scholar : PubMed/NCBI

6 

Tannock IF, Fizazi K, Ivanov S, Karlsson CT, Fléchon A, Skoneczna I, Orlandi F, Gravis G, Matveev V, Bavbek S, et al: Aflibercept versus placebo in combination with docetaxel and prednisone for treatment of men with metastatic castration-resistant prostate cancer (VENICE): A phase 3, double-blind randomised trial. Lancet Oncol. 14:760–768. 2013. View Article : Google Scholar : PubMed/NCBI

7 

Quinn DI, Tangen CM, Hussain M, Lara PN Jr, Goldkorn A, Moinpour CM, Garzotto MG, Mack PC, Carducci MA, Monk JP, et al: Docetaxel and atrasentan versus docetaxel and placebo for men with advanced castration-resistant prostate cancer (SWOG S0421): A randomised phase 3 trial. Lancet Oncol. 14:893–900. 2013. View Article : Google Scholar : PubMed/NCBI

8 

Fizazi K, Higano CS, Nelson JB, Gleave M, Miller K, Morris T, Nathan FE, McIntosh S, Pemberton K and Moul JW: Phase III, randomized, placebo-controlled study of docetaxel in combination with zibotentan in patients with metastatic castration-resistant prostate cancer. J Clin Oncol. 31:1740–1747. 2013. View Article : Google Scholar : PubMed/NCBI

9 

Ferrero JM, Chamorey E, Oudard S, Dides S, Lesbats G, Cavaglione G, Nouyrigat P, Foa C and Kaphan R: Phase II trial evaluating a docetaxel-capecitabine combination as treatment for hormone-refractory prostate cancer. Cancer. 107:738–745. 2006. View Article : Google Scholar : PubMed/NCBI

10 

Hahn NM, Marsh S, Fisher W, Langdon R, Zon R, Browning M, Johnson CS, Scott-Horton TJ, Li L and Sweeney CJ: Hoosier oncology group randomized phase II study of docetaxel, vinorelbine, and estramustine in combination in hormone-refractory prostate cancer with pharmacogenetic survival analysis. Clin Cancer Res. 12:6094–6099. 2006. View Article : Google Scholar : PubMed/NCBI

11 

Petrioli R, Paolelli L, Francini E, Manganelli A, Salvestrini F and Francini G: Weekly docetaxel and epirubicin in treatment of advanced hormone-refractory prostate cancer. Urology. 69:142–146. 2007. View Article : Google Scholar : PubMed/NCBI

12 

Ross RW, Beer TM, Jacobus S, Bubley GJ, Taplin ME, Ryan CW, Huang J and Oh WK: Prostate Cancer Clinical Trials Consortium: A phase 2 study of carboplatin plus docetaxel in men with metastatic hormone-refractory prostate cancer who are refractory to docetaxel. Cancer. 112:521–526. 2008. View Article : Google Scholar : PubMed/NCBI

13 

Basch E, Loblaw DA, Oliver TK, Carducci M, Chen RC, Frame JN, Garrels K, Hotte S, Kattan MW, Raghavan D, et al: Systemic therapy in men with metastatic castration-resistant prostate cancer: American Society of Clinical Oncology and Cancer Care Ontario Clinical Practice Guideline. J Clin Oncol. 32:3436–3448. 2014. View Article : Google Scholar : PubMed/NCBI

14 

Borghese C, Cattaruzza L, Pivetta E, Normanno N, De Luca A, Mazzucato M, Celegato M, Colombatti A and Aldinucci D: Gefitinib inhibits the cross-talk between mesenchymal stem cells and prostate cancer cells leading to tumor cell proliferation and inhibition of docetaxel activity. J Cell Biochem. 114:1135–1144. 2013. View Article : Google Scholar : PubMed/NCBI

15 

Hour TC, Chung SD, Kang WY, Lin YC, Chuang SJ, Huang AM, Wu WJ, Huang SP, Huang CY and Pu YS: EGFR mediates docetaxel resistance in human castration-resistant prostate cancer through the Akt-dependent expression of ABCB1 (MDR1). Arch Toxicol. 89:591–605. 2015. View Article : Google Scholar : PubMed/NCBI

16 

Dandekar DS, Lopez M, Carey RI and Lokeshwar BL: Cyclooxygenase-2 inhibitor celecoxib augments chemotherapeutic drug-induced apoptosis by enhancing activation of caspase-3 and −9 in prostate cancer cells. Int J Cancer. 115:484–492. 2005. View Article : Google Scholar : PubMed/NCBI

17 

Kattan J, Bachour M, Farhat F, El Rassy E, Assi T and Ghosn M: Phase II trial of weekly docetaxel, zoledronic acid, and celecoxib for castration-resistant prostate cancer. Invest New Drugs. 34:474–480. 2016. View Article : Google Scholar : PubMed/NCBI

18 

Buchanan FG, Holla V, Katkuri S, Matta P and DuBois RN: Targeting cyclooxygenase-2 and the epidermal growth factor receptor for the prevention and treatment of intestinal cancer. Cancer Res. 67:9380–9388. 2007. View Article : Google Scholar : PubMed/NCBI

19 

Chen Z, Zhang X, Li M, Wang Z, Wieand HS, Grandis JR and Shin DM: Simultaneously targeting epidermal growth factor receptor tyrosine kinase and cyclooxygenase-2, an efficient approach to inhibition of squamous cell carcinoma of the head and neck. Clin Cancer Res. 10:5930–5939. 2004. View Article : Google Scholar : PubMed/NCBI

20 

Lin J, Wu H, Shi H, Pan W, Yu H and Zhu J: Combined inhibition of epidermal growth factor receptor and cyclooxygenase-2 leads to greater anti-tumor activity of docetaxel in advanced prostate cancer. PLoS One. 8:e761692013. View Article : Google Scholar : PubMed/NCBI

21 

Lin JZ, Wang ZJ, De W, Zheng M, Xu WZ, Wu HF, Armstrong A and Zhu JG: Targeting AXL overcomes resistance to docetaxel therapy in advanced prostate cancer. Oncotarget. 8:41064–41077. 2017.PubMed/NCBI

22 

Shen SJ, Zhang YH, Gu XX, Jiang SJ and Xu LJ: Yangfei Kongliu Formula, a compound Chinese herbal medicine, combined with cisplatin, inhibits growth of lung cancer cells through transforming growth factor-β1 signaling pathway. J Integr Med. 15:242–251. 2017.PubMed/NCBI

23 

Abedinpour P, Baron VT, Welsh J and Borgström P: Regression of prostate tumors upon combination of hormone ablation therapy and celecoxib in vivo. Prostate. 71:813–823. 2011. View Article : Google Scholar : PubMed/NCBI

24 

Bahl A, Oudard S, Tombal B, Ozgüroglu M, Hansen S, Kocak I, Gravis G, Devin J, Shen L, de Bono JS, et al: Impact of cabazitaxel on 2-year survival and palliation of tumour-related pain in men with metastatic castration-resistant prostate cancer treated in the TROPIC trial. Ann Oncol. 24:2402–2408. 2013. View Article : Google Scholar : PubMed/NCBI

25 

Jiang Y, Dai J, Zhang H, Sottnik JL, Keller JM, Escott KJ, Sanganee HJ, Yao Z, McCauley LK and Keller ET: Activation of the Wnt pathway through AR79, a GSK3β inhibitor, promotes prostate cancer growth in soft tissue and bone. Mol Cancer Res. 11:1597–1610. 2013. View Article : Google Scholar : PubMed/NCBI

26 

Sánchez C, Mercado A, Contreras HR, Mendoza P, Cabezas J, Acevedo C, Huidobro C and Castellón EA: Chemotherapy sensitivity recovery of prostate cancer cells by functional inhibition and knock down of multidrug resistance proteins. Prostate. 71:1810–1817. 2011. View Article : Google Scholar : PubMed/NCBI

27 

Zhu Y, Liu C, Armstrong C, Lou W, Sandher A and Gao AC: Antiandrogens inhibit ABCB1 efflux and ATPase activity and reverse docetaxel resistance in advanced prostate cancer. Clin Cancer Res. 21:4133–4142. 2015. View Article : Google Scholar : PubMed/NCBI

28 

Li X1, Yao R, Yue L, Qiu W, Qi W, Liu S, Yao Y and Liang J: FOXM1 mediates resistance to docetaxel in gastric cancer up-regulating stathmin. J Cell Mol Med. 18:811–823. 2014. View Article : Google Scholar : PubMed/NCBI

29 

Okada K, Fujiwara Y, Takahashi T, Nakamura Y, Takiguchi S, Nakajima K, Miyata H, Yamasaki M, Kurokawa Y, Mori M, et al: Overexpression of forkhead box M1 transcription factor (FOXM1) is a potential prognostic marker and enhances chemoresistance for docetaxel in gastric cancer. Ann Surg Oncol. 20:1035–1043. 2013. View Article : Google Scholar : PubMed/NCBI

30 

Wang K, Zhu X, Zhang K, Zhu L and Zhou F: FoxM1 inhibition enhances chemosensitivity of docetaxel-resistant A549 cells to docetaxel via activation of JNK/mitochondrial pathway. Acta Biochim Biophys Sin. 48:804–809. 2016. View Article : Google Scholar : PubMed/NCBI

31 

De Souza R, Zahedi P, Badame RM, Allen C and Piquette-Miller M: Chemotherapy dosing schedule influences drug resistance development in ovarian cancer. Mol Cancer Ther. 10:1289–1299. 2011. View Article : Google Scholar : PubMed/NCBI

32 

Kordezangeneh M, Irani S, Mirfakhraie R, Esfandyari-Manesh M, Atyabi F and Dinarvand R: Regulation of BAX/BCL2 gene expression in breast cancer cells by docetaxel-loaded human serum albumin nanoparticles. Med Oncol. 32:2082015. View Article : Google Scholar : PubMed/NCBI

33 

Kubo T, Kawano Y, Himuro N, Sugita S, Sato Y, Ishikawa K, Takada K, Murase K, Miyanishi K, Sato T, et al: BAK is a predictive and prognostic biomarker for the therapeutic effect of docetaxel treatment in patients with advanced gastric cancer. Gastric Cancer. 19:827–838. 2016. View Article : Google Scholar : PubMed/NCBI

34 

Bokhorst LP, Roobol MJ, Bangma CH and van Leenders GJ: Effect of pathologic revision and Ki67 and ERG immunohistochemistry on predicting radical prostatectomy outcome in men initially on active surveillance. Prostate. 77:1137–1143. 2017. View Article : Google Scholar : PubMed/NCBI

35 

Cui D, Dai J, Keller JM, Mizokami A, Xia S and Keller ET: Notch pathway inhibition using PF-03084014, a γ-secretase inhibitor (GSI), enhances the antitumor effect of docetaxel in prostate cancer. Clin Cancer Res. 21:4619–4629. 2015. View Article : Google Scholar : PubMed/NCBI

36 

Richardsen E, Andersen S, Al-Saad S, Rakaee M, Nordby Y, Pedersen MI, Ness N, Grindstad T, Movik I, Dønnem T, et al: Evaluation of the proliferation marker Ki-67 in a large prostatectomy cohort. PLoS One. 12:e01868522017. View Article : Google Scholar : PubMed/NCBI

Related Articles

  • Abstract
  • View
  • Download
  • Twitter
Copy and paste a formatted citation
Spandidos Publications style
Lin JZ, Hameed I, Xu Z, Yu Y, Ren ZY and Zhu JG: Efficacy of gefitinib‑celecoxib combination therapy in docetaxel‑resistant prostate cancer. Oncol Rep 40: 2242-2250, 2018.
APA
Lin, J., Hameed, I., Xu, Z., Yu, Y., Ren, Z., & Zhu, J. (2018). Efficacy of gefitinib‑celecoxib combination therapy in docetaxel‑resistant prostate cancer. Oncology Reports, 40, 2242-2250. https://doi.org/10.3892/or.2018.6595
MLA
Lin, J., Hameed, I., Xu, Z., Yu, Y., Ren, Z., Zhu, J."Efficacy of gefitinib‑celecoxib combination therapy in docetaxel‑resistant prostate cancer". Oncology Reports 40.4 (2018): 2242-2250.
Chicago
Lin, J., Hameed, I., Xu, Z., Yu, Y., Ren, Z., Zhu, J."Efficacy of gefitinib‑celecoxib combination therapy in docetaxel‑resistant prostate cancer". Oncology Reports 40, no. 4 (2018): 2242-2250. https://doi.org/10.3892/or.2018.6595
Copy and paste a formatted citation
x
Spandidos Publications style
Lin JZ, Hameed I, Xu Z, Yu Y, Ren ZY and Zhu JG: Efficacy of gefitinib‑celecoxib combination therapy in docetaxel‑resistant prostate cancer. Oncol Rep 40: 2242-2250, 2018.
APA
Lin, J., Hameed, I., Xu, Z., Yu, Y., Ren, Z., & Zhu, J. (2018). Efficacy of gefitinib‑celecoxib combination therapy in docetaxel‑resistant prostate cancer. Oncology Reports, 40, 2242-2250. https://doi.org/10.3892/or.2018.6595
MLA
Lin, J., Hameed, I., Xu, Z., Yu, Y., Ren, Z., Zhu, J."Efficacy of gefitinib‑celecoxib combination therapy in docetaxel‑resistant prostate cancer". Oncology Reports 40.4 (2018): 2242-2250.
Chicago
Lin, J., Hameed, I., Xu, Z., Yu, Y., Ren, Z., Zhu, J."Efficacy of gefitinib‑celecoxib combination therapy in docetaxel‑resistant prostate cancer". Oncology Reports 40, no. 4 (2018): 2242-2250. https://doi.org/10.3892/or.2018.6595
Follow us
  • Twitter
  • LinkedIn
  • Facebook
About
  • Spandidos Publications
  • Careers
  • Cookie Policy
  • Privacy Policy
How can we help?
  • Help
  • Live Chat
  • Contact
  • Email to our Support Team