Spandidos Publications Logo
  • About
    • About Spandidos
    • Aims and Scopes
    • Abstracting and Indexing
    • Editorial Policies
    • Reprints and Permissions
    • Job Opportunities
    • Terms and Conditions
    • Contact
  • Journals
    • All Journals
    • Oncology Letters
      • Oncology Letters
      • Information for Authors
      • Editorial Policies
      • Editorial Board
      • Aims and Scope
      • Abstracting and Indexing
      • Bibliographic Information
      • Archive
    • International Journal of Oncology
      • International Journal of Oncology
      • Information for Authors
      • Editorial Policies
      • Editorial Board
      • Aims and Scope
      • Abstracting and Indexing
      • Bibliographic Information
      • Archive
    • Molecular and Clinical Oncology
      • Molecular and Clinical Oncology
      • Information for Authors
      • Editorial Policies
      • Editorial Board
      • Aims and Scope
      • Abstracting and Indexing
      • Bibliographic Information
      • Archive
    • Experimental and Therapeutic Medicine
      • Experimental and Therapeutic Medicine
      • Information for Authors
      • Editorial Policies
      • Editorial Board
      • Aims and Scope
      • Abstracting and Indexing
      • Bibliographic Information
      • Archive
    • International Journal of Molecular Medicine
      • International Journal of Molecular Medicine
      • Information for Authors
      • Editorial Policies
      • Editorial Board
      • Aims and Scope
      • Abstracting and Indexing
      • Bibliographic Information
      • Archive
    • Biomedical Reports
      • Biomedical Reports
      • Information for Authors
      • Editorial Policies
      • Editorial Board
      • Aims and Scope
      • Abstracting and Indexing
      • Bibliographic Information
      • Archive
    • Oncology Reports
      • Oncology Reports
      • Information for Authors
      • Editorial Policies
      • Editorial Board
      • Aims and Scope
      • Abstracting and Indexing
      • Bibliographic Information
      • Archive
    • Molecular Medicine Reports
      • Molecular Medicine Reports
      • Information for Authors
      • Editorial Policies
      • Editorial Board
      • Aims and Scope
      • Abstracting and Indexing
      • Bibliographic Information
      • Archive
    • World Academy of Sciences Journal
      • World Academy of Sciences Journal
      • Information for Authors
      • Editorial Policies
      • Editorial Board
      • Aims and Scope
      • Abstracting and Indexing
      • Bibliographic Information
      • Archive
    • International Journal of Functional Nutrition
      • International Journal of Functional Nutrition
      • Information for Authors
      • Editorial Policies
      • Editorial Board
      • Aims and Scope
      • Abstracting and Indexing
      • Bibliographic Information
      • Archive
    • International Journal of Epigenetics
      • International Journal of Epigenetics
      • Information for Authors
      • Editorial Policies
      • Editorial Board
      • Aims and Scope
      • Abstracting and Indexing
      • Bibliographic Information
      • Archive
    • Medicine International
      • Medicine International
      • Information for Authors
      • Editorial Policies
      • Editorial Board
      • Aims and Scope
      • Abstracting and Indexing
      • Bibliographic Information
      • Archive
  • Articles
  • Information
    • Information for Authors
    • Information for Reviewers
    • Information for Librarians
    • Information for Advertisers
    • Conferences
  • Language Editing
Spandidos Publications Logo
  • About
    • About Spandidos
    • Aims and Scopes
    • Abstracting and Indexing
    • Editorial Policies
    • Reprints and Permissions
    • Job Opportunities
    • Terms and Conditions
    • Contact
  • Journals
    • All Journals
    • Biomedical Reports
      • Information for Authors
      • Editorial Policies
      • Editorial Board
      • Aims and Scope
      • Abstracting and Indexing
      • Bibliographic Information
      • Archive
    • Experimental and Therapeutic Medicine
      • Information for Authors
      • Editorial Policies
      • Editorial Board
      • Aims and Scope
      • Abstracting and Indexing
      • Bibliographic Information
      • Archive
    • International Journal of Epigenetics
      • Information for Authors
      • Editorial Policies
      • Editorial Board
      • Aims and Scope
      • Abstracting and Indexing
      • Bibliographic Information
      • Archive
    • International Journal of Functional Nutrition
      • Information for Authors
      • Editorial Policies
      • Editorial Board
      • Aims and Scope
      • Abstracting and Indexing
      • Bibliographic Information
      • Archive
    • International Journal of Molecular Medicine
      • Information for Authors
      • Editorial Policies
      • Editorial Board
      • Aims and Scope
      • Abstracting and Indexing
      • Bibliographic Information
      • Archive
    • International Journal of Oncology
      • Information for Authors
      • Editorial Policies
      • Editorial Board
      • Aims and Scope
      • Abstracting and Indexing
      • Bibliographic Information
      • Archive
    • Medicine International
      • Information for Authors
      • Editorial Policies
      • Editorial Board
      • Aims and Scope
      • Abstracting and Indexing
      • Bibliographic Information
      • Archive
    • Molecular and Clinical Oncology
      • Information for Authors
      • Editorial Policies
      • Editorial Board
      • Aims and Scope
      • Abstracting and Indexing
      • Bibliographic Information
      • Archive
    • Molecular Medicine Reports
      • Information for Authors
      • Editorial Policies
      • Editorial Board
      • Aims and Scope
      • Abstracting and Indexing
      • Bibliographic Information
      • Archive
    • Oncology Letters
      • Information for Authors
      • Editorial Policies
      • Editorial Board
      • Aims and Scope
      • Abstracting and Indexing
      • Bibliographic Information
      • Archive
    • Oncology Reports
      • Information for Authors
      • Editorial Policies
      • Editorial Board
      • Aims and Scope
      • Abstracting and Indexing
      • Bibliographic Information
      • Archive
    • World Academy of Sciences Journal
      • Information for Authors
      • Editorial Policies
      • Editorial Board
      • Aims and Scope
      • Abstracting and Indexing
      • Bibliographic Information
      • Archive
  • Articles
  • Information
    • For Authors
    • For Reviewers
    • For Librarians
    • For Advertisers
    • Conferences
  • Language Editing
Login Register Submit
  • This site uses cookies
  • You can change your cookie settings at any time by following the instructions in our Cookie Policy. To find out more, you may read our Privacy Policy.

    I agree
Search articles by DOI, keyword, author or affiliation
Search
Advanced Search
presentation
Oncology Reports
Join Editorial Board Propose a Special Issue
Print ISSN: 1021-335X Online ISSN: 1791-2431
Journal Cover
December-2018 Volume 40 Issue 6

Full Size Image

Sign up for eToc alerts
Recommend to Library

Journals

International Journal of Molecular Medicine

International Journal of Molecular Medicine

International Journal of Molecular Medicine is an international journal devoted to molecular mechanisms of human disease.

International Journal of Oncology

International Journal of Oncology

International Journal of Oncology is an international journal devoted to oncology research and cancer treatment.

Molecular Medicine Reports

Molecular Medicine Reports

Covers molecular medicine topics such as pharmacology, pathology, genetics, neuroscience, infectious diseases, molecular cardiology, and molecular surgery.

Oncology Reports

Oncology Reports

Oncology Reports is an international journal devoted to fundamental and applied research in Oncology.

Experimental and Therapeutic Medicine

Experimental and Therapeutic Medicine

Experimental and Therapeutic Medicine is an international journal devoted to laboratory and clinical medicine.

Oncology Letters

Oncology Letters

Oncology Letters is an international journal devoted to Experimental and Clinical Oncology.

Biomedical Reports

Biomedical Reports

Explores a wide range of biological and medical fields, including pharmacology, genetics, microbiology, neuroscience, and molecular cardiology.

Molecular and Clinical Oncology

Molecular and Clinical Oncology

International journal addressing all aspects of oncology research, from tumorigenesis and oncogenes to chemotherapy and metastasis.

World Academy of Sciences Journal

World Academy of Sciences Journal

Multidisciplinary open-access journal spanning biochemistry, genetics, neuroscience, environmental health, and synthetic biology.

International Journal of Functional Nutrition

International Journal of Functional Nutrition

Open-access journal combining biochemistry, pharmacology, immunology, and genetics to advance health through functional nutrition.

International Journal of Epigenetics

International Journal of Epigenetics

Publishes open-access research on using epigenetics to advance understanding and treatment of human disease.

Medicine International

Medicine International

An International Open Access Journal Devoted to General Medicine.

Journal Cover
December-2018 Volume 40 Issue 6

Full Size Image

Sign up for eToc alerts
Recommend to Library

  • Article
  • Citations
    • Cite This Article
    • Download Citation
    • Create Citation Alert
    • Remove Citation Alert
    • Cited By
  • Similar Articles
    • Related Articles (in Spandidos Publications)
    • Similar Articles (Google Scholar)
    • Similar Articles (PubMed)
  • Download PDF
  • Download XML
  • View XML
Article Open Access

Tumor‑released lncRNA H19 promotes gefitinib resistance via packaging into exosomes in non‑small cell lung cancer

Retraction in: /10.3892/or.2025.8973
  • Authors:
    • Yi Lei
    • Wang Guo
    • Bowang Chen
    • Lu Chen
    • Jiaxin Gong
    • Weimin Li
  • View Affiliations / Copyright

    Affiliations: International Medical Center/Department of General Medicine, West China Hospital, Sichuan University, Chengdu, Sichuan 610041, P.R. China, Department of Respiratory Medicine, West China Hospital, Sichuan University, Chengdu, Sichuan 610041, P.R. China
    Copyright: © Lei et al. This is an open access article distributed under the terms of Creative Commons Attribution License.
  • Pages: 3438-3446
    |
    Published online on: October 3, 2018
       https://doi.org/10.3892/or.2018.6762
  • Expand metrics +
Metrics: Total Views: 0 (Spandidos Publications: | PMC Statistics: )
Metrics: Total PDF Downloads: 0 (Spandidos Publications: | PMC Statistics: )
Cited By (CrossRef): 0 citations Loading Articles...

This article is mentioned in:



Abstract

Currently, resistance to tyrosine kinase inhibitors, such as gefitinib, has become one major obstacle for improving the clinical outcome of patients with metastatic and advanced‑stage non‑small cell lung cancer (NSCLC). While cell behavior can be modulated by long non‑coding RNAs (lncRNAs), the contributions of lncRNAs within extracellular vesicles (exosomes) are largely unknown. To this end, the involvement and regulatory functions of lncRNA H19 wrapped by exosomes during formation of gefitinib resistance in human NSCLC were investigated. Gefitinib‑resistant cell lines were built by continuously grafting HCC827 and HCC4006 cells into gefitinib‑contained culture medium. RT‑qPCR assays indicated that H19 was increased in gefitinib‑resistant cells when compared to sensitive parent cells. Functional experiments revealed that silencing of H19 potently promoted gefitinib‑induced cell cytotoxicity. H19 was secreted by packaging into exosomes and this packaging process was specifically mediated by hnRNPA2B1. H19 wrapped in exosomes could be transferred to non‑resistant cells, thus inducing gefitinib resistance. Moreover, treatment‑sensitive cells with exosomes highly‑expressing H19 induced gefitinib resistance, while knockdown of H19 abrogated this effect. In conclusion, H19 promoted gefitinib resistance of NSCLC cells by packaging into exosomes. Therefore, exosomal H19 may be a promising therapeutic target for EGFR+ NSCLC patients.

Introduction

Lung cancer is one of the most malignant cancer types all over the world (1), with a low 5-year survival rate of 16.6% (2). Non-small cell lung cancer (NSCLC) is the predominant form of lung cancer and accounts for the majority of cancer-related deaths in the world (3). Conventional therapeutic strategies of chemotherapy following surgery revealed limited effect for advanced NSCLC patients (4). A better understanding of the molecular mechanisms underlying NSCLC resistance and developing personalized therapeutic strategies is urgently needed to improve NSCLC prognosis.

Recently, an improved understanding of NSCLC pathogenesis has led to the development of multiple kinase inhibitors, such as gefitinib, one of known tyrosine kinase inhibitors (TKIs). Gefitinib is an orally active, selective and reversible TKI, which blocks ATP from binding to the EGFR-TK activation (5). EGFR kinase domain mutations, including T790M in exon 20 and L858R in exon 21 of EGFR, represent the first molecular targeting markers for TKI treatment such as gefitinib. Treatment of NSCLC with gefitinib has been found in many clinical studies, and the output is complex (6,7). Moreover, gefitinib may be effective at initial treatments, however resistance may increase substantially after a period of exposure, ending up with cancer progression after 6–15 months of therapy (8). Thus, revealing the mechanism of gefitinib resistance and discovering reliable biological targets that play important roles in gefitinib resistance warranted investigation.

Long non-coding RNAs (lncRNAs) are a major group of ncRNAs that contain more than 200 nucleotides (9). During recent years, thousands of studies have revealed that lncRNAs may serve as critical biological regulators in the functions of cellular and molecular signaling pathways. lncRNA H19 is located on chromosome 11 in humans and is a maternally-expressed imprinted gene that plays a vital role in mammalian development (10). Recent studies revealed that H19 is overexpressed in several malignancies and may serve as an oncogene via promotion of cell proliferation and chemoresistance (11–13). However, most of the studies have only revealed the function of H19 within cells (nuclear or cytoplasm). The existing pattern of extracellular H19 is not well known.

Exosomes are membrane-derived vesicles and have a size range of 20–200 nm when released into body fluids such as blood, urine, and malignant ascites. These vesicles contain DNAs, protein fragment, coding or non-coding RNAs which are secreted from their parental cell cytoplasm and can be enrolled into recipient cells (14). Recently, some studies have indicated that the exosomes from chemo-sensitive/resistant cells could markedly influence chemo-response of receipt cells through the transfer of specific genes, such as lncRNAs (15). However, this conclusion warrants more persuasive support.

In this study, we hypothesized that extracellular H19 promoted gefitinib resistance through incorporation into exosomes. To validate this hypothesis, we built gefitinib-resistant NSCLC cell lines and identified the expression of H19 in both gefitinib-resistant cells and parental sensitive cells. By performing a series of in vitro assays, we investigated the functional relevance of exosomal H19 in gefitinib resistance of NSCLC cells.

Materials and methods

Cell culture

The human NSCLC cell lines HCC827 and HCC4006, which harbor EGFR activating mutations (16,17), were purchased from the Chinese Academy of Sciences (Shanghai, China). Both cell lines were cultured in RPMI-1640 medium (BioWhittaker®; Lonza Group, Ltd., Basel, Switzerland) supplemented with 10 mM HEPES, 1 mM L-glutamine, 100 U/ml penicillin/streptomycin (BioWhittaker®; Lonza Group) and heat inactivated 10% fetal bovine serum (FBS; Gibco; Thermo Fisher Scientific, Inc.) and grown at 37°C in a 5% CO2 atmosphere. Gefitinib (Iressa; AstraZeneca, Macclesfield, UK) was dissolved in dimethyl sulfoxide (DMSO; Sigma-Aldrich; Merck KGaA, Darmstadt, Germany) at a concentration of 10 mM and stored at −20°C. Gefitinib-resistant HCC827R and HCC4006R cells were established by initially culturing with 1 µM gefitinib in DMEM plus 10% FBS for 6 weeks. Subsequently, a 2-µM concentration of gefitinib was used to treat the surviving cells for 8 weeks and 5 µM for another 8 weeks. Eventually, the gefitinib-resistant NSCLC cell lines were successfully established by culturing the cells in 10 µM gefitinib.

Exosome isolation, labeling and RNA extraction

Exosomes were extracted from culture medium using ExoQuick precipitation kit (System Biosciences, Mountain View, CA, USA) according to manufacturer's instructions. Briefly, the culture medium was thawed on ice and centrifuged at 3,000 × g for 15 min to remove cells and cell debris. Next, 250 µl of the supernatant was mixed with 63 µl of ExoQuick precipitation kit and then incubated for 40 min at 5°C after brief shaking and mixing, followed by centrifugation at 1,500 × g for 30 min. Then, the supernatant was removed by careful aspiration, followed by another 5 min of centrifugation to remove the residual liquid. The exosome-containing pellet was subsequently re-suspended in 250 µl phosphate-buffered saline (PBS). The final pellets, containing exosomes, were collected for characterization and RNA isolations. Size distribution of exosomes was analyzed by Zetasizer (Malvern Panalytical Ltd., Malvern, UK). Purified exosomes were labeled with PKH26 Red Fluorescent Cell Linker Kit for General Cell Membrane Labeling (Sigma-Aldrich; Merck KGaA) as per the manufacturer's protocol.

RNA extraction

Extraction of RNA from exosomes was performed using the commercial miRNeasy Serum/Plasma kit (Qiagen Sciences Inc., Gaithersburg, MD, USA), and RNA extraction from cell fraction was performed using TRIzol reagent (Invitrogen; Thermo Fisher Scientific, Inc.) according to the manufacturer's protocol. RNA elution steps were carried out at 12,000 × g for 15 sec, and the extracted RNA was dissolved in RNase-free ultra-pure water.

Transmission electron microscopy (TEM)

We used 50 µl PBS to suspend the exosomes pellets and then put one drop of this suspension on the parafilm. A copper mesh coated with carbon was then used to drift on the drop for 5 min at 25°C. Then, the grid was removed, and the excess liquid was drained by touching the grid edge against a piece of clean filter paper. The grid was then placed onto a drop of 2% phosphotungstic acid with pH 7.0 for approximately 5 sec, and the excess liquid was drained off. The grid was allowed to dry for several minutes and then examined using a JEM-1200 EX microscope (JEOL Ltd., Akishima, Japan) at 80-kiloelectron volts.

Reverse transcription-quantitative PCR (RT-qPCR)

The cDNA was synthesized from 200 ng extracted total RNA using the PrimeScript RT reagent kit (Takara Biotechnology Co., Ltd., Dalian, China) and amplified by RT-qPCR with a SYBR Green Kit (Takara Biotechnology Co.) on an ABI PRISM 7500 Sequence Detection System (Life Technologies; Thermo Fisher Scientific, Inc.) with the housekeeping gene GAPDH as an internal control by using the ∆∆Cq method (18). The primer sequences are presented in Table I.

Table I.

Information of the RT-qPCR primer sequences and siRNA sequences.

Table I.

Information of the RT-qPCR primer sequences and siRNA sequences.

RT-qPCR primer namePrimer sequence (5′-3′)
H19 (forward) ATCGGTGCCTCAGCGTTCGG
H19 (reverse) CTGTCCTCGCCGTCACACCG
GAPDH (forward) GCACCGTCAAGGCTGAGAAC
GAPDH (reverse) ATGGTGGTGAAGACGCCAGT

siRNA namesiRNA sequence (5′-3′)

si-H19 #1 CCACTCCACCTCAAACTCTTACCTT
si-H19 #2 GGGTCATTAAGGGACAGAGTTCAAG
si-H19 #3 CAGGTGGACTCACAATTCCAAATAT
si-hnRNPA2B1 AATTGATGGGAGAGTAGTTGA
si-NCCat. no. 12935-110 (Invitrogen; Thermo Fisher Scientific, Inc.)
Cell transfection

The small interfering RNA against H19 (si-H19) and hnRNPA2B1 (si-hnRNPA2B1) were synthesized and prepared by Shanghai GenePharma Co., Ltd. (Shanghai, China). Negative control siRNA was purchased from Invitrogen; Thermo Fisher Scientific, Inc. (Shanghai, China; cat. no. 12935-110). All the vectors were labeled with green fluorescence protein (GFP). Briefly, a total of 1.2×107 cells were plated in 15-cm culture dishes for 24 h and then transfected with the vectors described above using Lipofectamine 2000 (Invitrogen; Thermo Fisher Scientific, Inc.) for 24 h. The cells were then subjected to RNA/protein extraction and further functional assays. The sequences of small interfering RNAs are presented in Table I.

TUNEL assay

Gefitinib-induced nuclear apoptosis was evaluated by performing TUNEL analysis. In brief, cells were treated with si-H19#3 or negative control for 24 h and fixed by using 4% formaldehyde. Cells were fixed and stained with TUNEL kit according to the manufacturer's instructions (TUNEL Bright-Red Apoptosis Detection kit; cat. no. A113; Vazyme Biotech Co., Ltd., Nanjing, China). TUNEL-positive cells were counted under fluorescence microscopy (DMI4000B; Leica Microsystems GmbH, Wetzlar, Germany).

RNA immunoprecipitation (RIP)

NSCLC cells were rinsed with cold PBS and fixed by 1% formaldehyde for 10 min. After centrifugation at 1,500 × g for 5 min at 4°C, cell pellets were collected and re-suspended in the NP-40 lysis buffer. For RIP assay, the supernatant was incubated overnight with beads conjugated with anti-hnRNPA2B1 antibody (1:50; cat. no. ab31645; Abcam, Cambridge UK) or negative control mouse IgG (cat. no. 12-371; EMD Millipore, Burlington, MA, USA). The beads were then rinsed with cold NT2 buffer and cultured with proteinase K at 10 mg/ml (Sigma-Aldrich; Merck KGaA).

Cell viability assay

Alterations in cell viability following transfection or gefitinib treatment was assayed using CCK-8 kit (Dojindo Molecular Technologies, Inc., Rockville, MD, USA). In brief, cells were seeded into a 96-well plate in triplicate and then treated with si-H19 or (and) gefitinib for different periods of time. The cell cultures were then treated with CCK-8 reagent and further cultured for 2 h. The optical density at 450 nm was measured using a spectrophotometer (Thermo Fisher Scientific, Inc.). The percentage of the control samples of each cell line was calculated thereafter.

Nanoparticle tracking analysis (NTA)

Briefly, ~0.3 ml supernatant was loaded into the sample chamber of an LM10 Nano-sight unit (NanoSight Ltd., Amesbury, UK) and three videos of either 30 or 60 sec were recorded for each sample. Data analysis was performed with both NTA 2.1 software (NanoSight). The diffusion coefficient and sphere-equivalent hydrodynamic radius were then determined using the Stokes-Einstein equation, and results were displayed as a particle size distribution.

Western blotting and antibodies

Cell lysates were prepared with RIPA buffer containing protease inhibitors (Sigma-Aldrich; Merck KGaA). Protein concentrations were assessed with the BCA Protein Assay kit according to the manufacturer's instructions (Beyotime Institute of Biotechnology, Shanghai, China). Equal amounts of protein (25 µg) were separated by 10% sodium dodecyl sulfate-polyacrylamide gel electrophoresis and transferred onto polyvinylidene fluoride membranes (EMD Millipore). Then, the membrane was blocked with 5% (5 g/100 ml) non-fat dry milk in Tri-buffered saline plus Tween (TBS-T) buffer for 2 h at room temperature. The membranes were incubated overnight at 4°C with a 1:1,000 solution of antibodies: Anti-TSG101 (cat. no. ab125011), anti-hnRNPA2B1 (cat. no. ab31645), anti-CD63 (cat. no. ab134045) and anti-β-actin (cat. no. ab8226; all from Abcam). The horseradish peroxidase-conjugated (HRP) anti-rabbit antibody (1:5,000; cat. no. 7074; Cell Signaling Technology, Inc., Danvers, MA, USA) was used as a secondary antibody for immunostaining for 1 h at room temperature. The proteins were visualized using a detection system of enhanced chemiluminescence (ECL) by using Immobilon Western Chemiluminescent HRP Substrate (EMD Millipore).

Statistical analysis

Mann-Whitney U test was used for the comparison of datasets containing two groups. The Kruskal-Wallis test followed by post-hoc test with Bonferroni's was used for evaluating the difference among multiple groups. The survival curves of NSCLC cells were estimated via the Kaplan-Meier method, and the difference in survival rate was analyzed using the log-rank testing. Statistical analysis was performed using Prism 4 (GraphPad Software Inc., San Diego, CA, USA) and a P-value threshold of <0.05 was considered to indicate a statistically significant difference.

Results

H19 expression is increased in gefitinib-resistant NSCLC cells

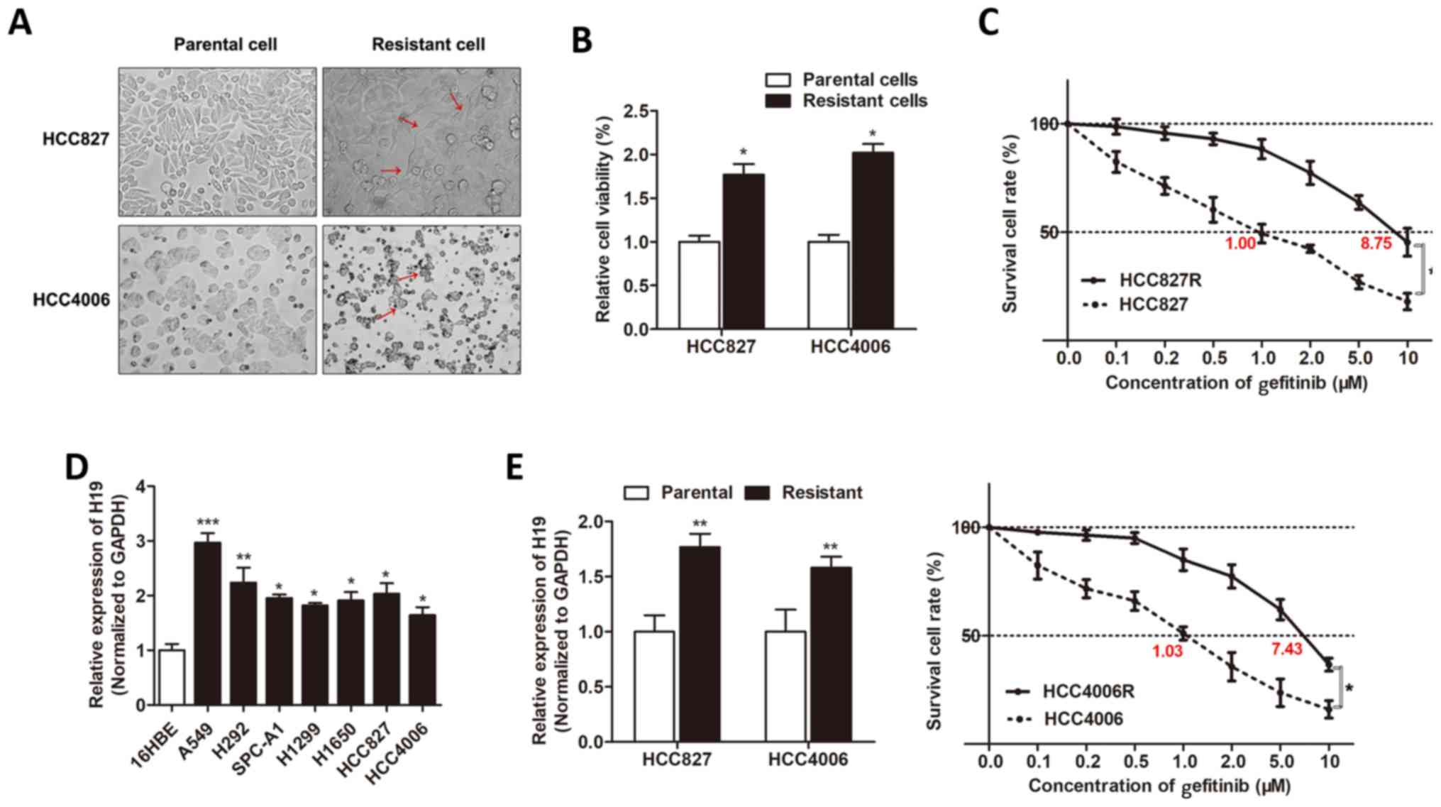
To investigate the underlying regulatory mechanism of gefitinib resistance, two gefitinib-resistant sub-lines derived from HCC827 and HCC4006 cell lines were constructed (HCC827R and HCC4006R, respectively). We found that the built gefitinib-resistant cells exhibited characteristic changes, including loss of cell polarity, increased intercellular separation, and increased formation of pseudopodia (Fig. 1A). CCK-8 assay revealed that the cell viability of HCC827R and HCC4006R cells was significantly increased when compared to respective parental cells under the treatment of gefitinib for 48 h (Fig. 1B). A dose-effect curve was built, and we identified that the IC50 value of gefitinib for HCC827R cells was 8.75 µM, whereas HCC827 was 1.00 µM, meaning that the ability of resistance to gefitinib was 8.75 times higher for the HCC827R cells than that of the HCC827 cells. Similarly, the HCC4006R cell exhibited a 7.21 times higher resistance to gefitinib than that of the HCC4006 cells (7.43/1.03; Fig. 1C). Then, we determined the expression level of H19 in NSCLC cell lines by using RT-qPCR, and we identified that H19 was upregulated in most NSCLC cells in contrast to normal epithelial cells, 16HBE (Fig. 1D). In addition, H19 was upregulated in gefitinib-resistant cell lines when compared to the respective parental cells (Fig. 1E). This indicated that H19 may be important for gefitinib resistance of NSCLC cells.

Figure 1.

H19 is upregulated in gefitinib-resistant NSCLC cells. (A) Gefitinib-resistant cell lines, HCC827R and HCC4006R, were presented with specific morphological changes including loss of cell polarity, increased intercellular separation, and increased formation of pseudopodia (arrows indicate these changes). (B) A CCK-8 assay was used to detect the cell viability of gefitinib-resistant and sensitive cells when treated with gefitinib (10 µM) for 36 h, *P<0.05 compared to parental cells. (C) The IC50 value of gefitinib (48 h) was detected for resistant cells and parental cells by CCK-8 assay, *P<0.05. (D) RT-qPCR was used to detect the expression level of H19, *P<0.05; **P<0.01 and ***P<0.001 compared to 16HBE cells. (E) The expression of H19 was detected by RT-qPCR in gefitinib-resistant and parental cell lines, **P<0.01 compared to parental cells. NSCLC, non-small cell lung cancer.

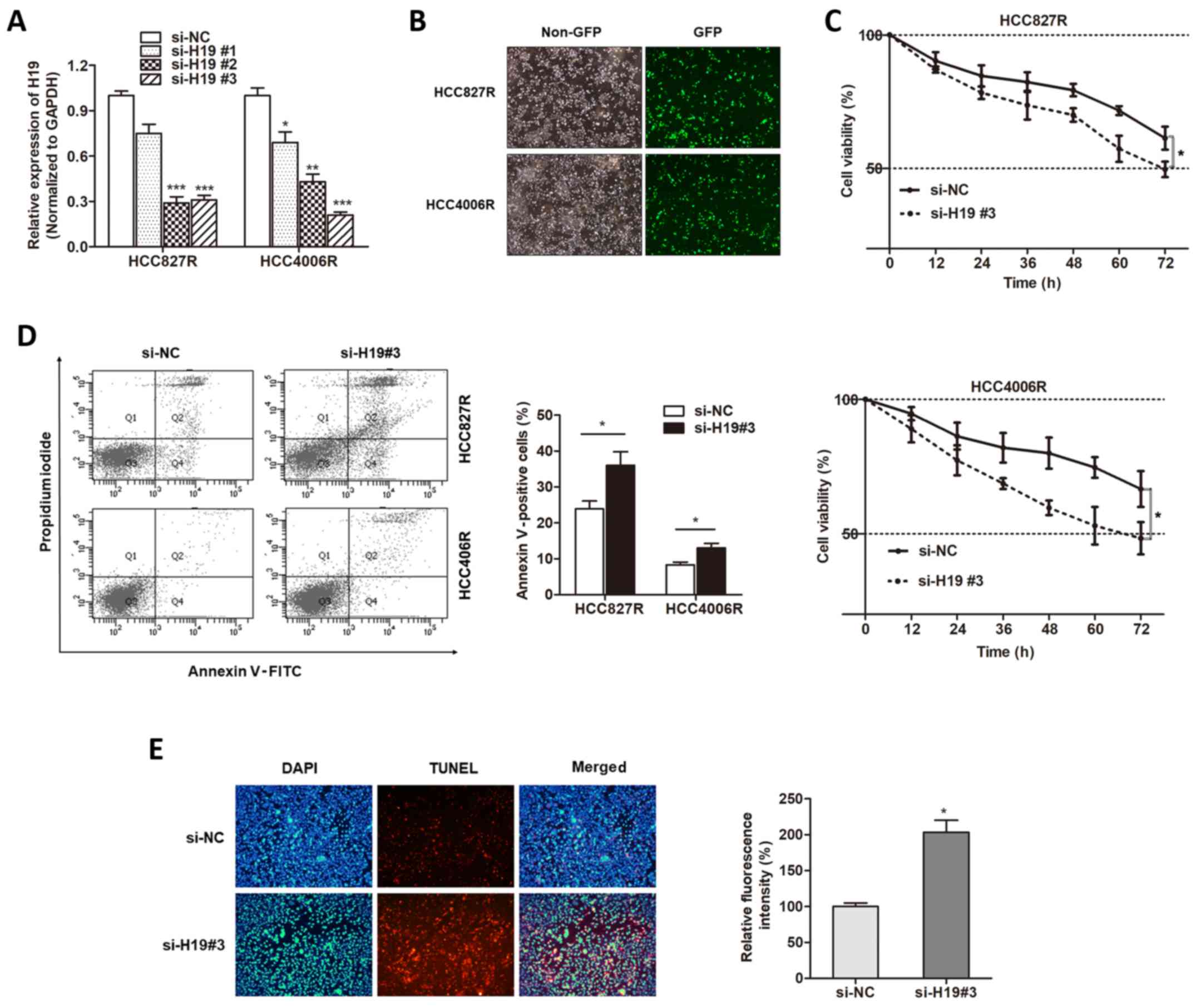
Knockdown of H19 resensitized gefitinib resistance in NSCLC cells

With the verification of aberrant expression of H19 in gefitinib-resistant cells, we sought to determine whether H19 was involved in gefitinib resistance. Three small interfering RNAs against H19 were generated, and we found that H19 expression was mostly silenced in the HCC827R and HCC4006R cells when incubated with si-H19#3 (Fig. 2A), which was used for the following experiments. We transfected gefitinib-resistant cells with si-H19#3 (Fig. 2B). Compared with the response of the control group, silencing of H19 promoted gefitinib-induced cell cytotoxicity (Fig. 2C). FACS apoptosis assay revealed that gefitinib exposure caused an increased proportion of apoptotic cells in H19-knockdown cells in contrast to si-NC-transfected cells (Fig. 2D). Then, we used TUNEL assay to detect whether H19 influenced the nuclear apoptosis induced by gefitinib. We found that knockdown of H19 increased the gefitinib-induced nuclear apoptosis of HCC827R cells (Fig. 2E). Therefore, we demonstrated that H19 was essential for gefitinib resistance in NSCLC.

Figure 2.

H19 is required for gefitinib resistance of NSCLC cells. (A) The silencing efficacy of three siRNAs targeting H19 was evaluated, *P<0.05; **P<0.01; ***P<0.001 compared to si-NC. (B) The oligonucleotides labeled with GFP green fluorescence were transfected as described in Materials and methods (presented in an ×10 magnification). (C) A CCK-8 assay was performed to evaluate the effect of H19 silencing on cell viability, *P<0.05. (D) Flow cytometric assay for cell apoptosis displaying the effect of knockdown of H19, *P<0.05 compared to si-NC. (E) A TUNEL assay was used to determine the effect of H19 in gefitinib-induced nuclear apoptosis of HCC827R (presented in an ×10 magnification), *P<0.05 compared to si-NC. NSCLC, non-small cell lung cancer.

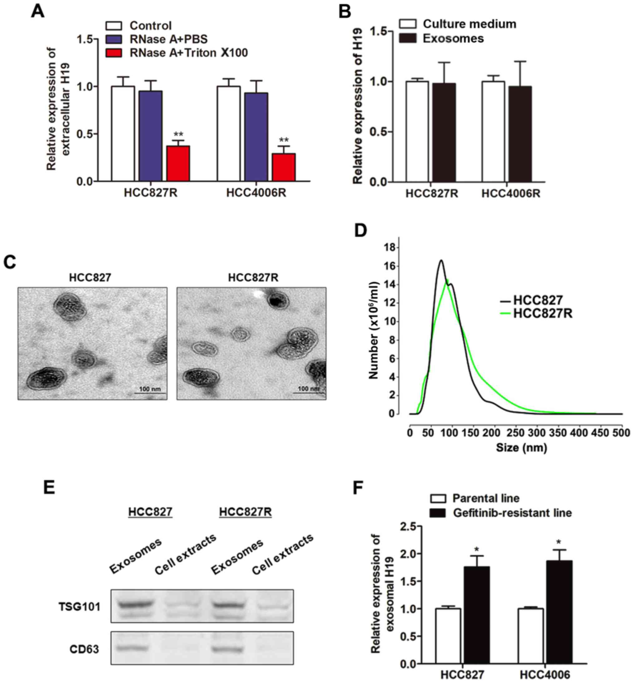
H19 is secreted through incorporation into exosomes

To investigate how H19 regulates gefitinib resistance, we firstly localized the expression of H19 in NSCLC cells. By using the online lncRNA location prediction software lncLocator (http://www.csbio.sjtu.edu.cn/bioinf/lncLocator/), we identified that intracellular H19 was located in exosomes (Table II). To verify whether H19 is secreted through packaging into exosomes, we detected the expression level change of extracellular H19 after treatment with RNase. As revealed in Fig. 3A, H19 in culture medium was little influenced by the treatment of RNase alone but significantly decreased when treated with RNase and Triton X-100 simultaneously, suggesting that extracellular H19 was protected by the membrane instead of being directly secreted. H19 expression levels in exosomes were almost equal to that in whole culture medium, indicating that extracellular H19 was contained in exosomes (Fig. 3B). We then purified and extracted exosomes from culture medium, and the representative micrograph captured by Transmission Electron Microscopy (TEM) was revealed in Fig. 3C. A similar morphology, size, and number were identified between HCC827R and HCC827 cells by NTA analysis (Fig. 3D). Western blot assays further confirmed their identity by enriched exosome proteins, such as TSG101 and CD63 (Fig. 3E). Then, we determined whether H19 was incorporated into exosomes by isolation of exosomes with the ExoQuick purification kit followed by qPCR. As anticipated, H19 was detectable in exosomes, and the expression level was significantly higher in gefitinib-resistant cells than in the respective parental cells (Fig. 3F), indicating that extracellular H19 was secreted through incorporation into exosomes in NSCLC cells.

Figure 3.

Extracellular H19 is secreted through incorporation into exosomes. (A) RT-qPCR was performed to detect the expression level of lncRNA H19 after treatment with 1 µg/ml RNase alone or combined with 0.1% Triton X-100 for 30 min, **P<0.01 compared to the control. (B) RT-qPCR analysis of H19 in exosomes and whole culture medium derived from gefitinib-resistant cells. (C) TEM scanning revealed the exosome images released by HCC827R and HCC827 cells. (D) Size distribution of exosomes were analyzed by NTA analysis. (E) Exosomal protein marker (TSG101 and CD63) detection by western blotting from purified exosomes and cell extracts. (F) Exosomal H19 was detected by RT-qPCR in gefitinib-resistant cells and parental cells, *P<0.05 compared to parental cells. TEM, transmission electron microscopy; NTA, nanoparticle tracking analysis.

Table II.

Presentation of score of H19 at different subcellular locations by lncLocator (http://www.csbio.sjtu.edu.cn/bioinf/lncLocator/).

Table II.

Presentation of score of H19 at different subcellular locations by lncLocator (http://www.csbio.sjtu.edu.cn/bioinf/lncLocator/).

Subcellular locationsScore
Cytoplasm 0.0912586130123
Nucleus 0.0608739221682
Ribosome 0.0128328125515
Cytosol0.511872590452
Exosome0.323162061816

[i] Predicted location: Exosome.

hnRNPA2B1 mediates the packaging of H19 into exosomes

Subsequently, we investigated whether the packaging of H19 into exosomes was mediated by specific regulator. Previous literature reported that heterogeneous nuclear ribonucleoprotein A2B1 (hnRNPA2B1), an RNA-binding protein, could control RNA loading into exosomes by binding to the specific motif (GGAG) (19), which is found at the 5′ end region of H19. Herein, we used RIP assay to verify the association between H19 and hnRNPA2B1. As anticipated, a substantial enrichment was identified between H19 and hnRNPA2B1 (Fig. 4A). Moreover, RNA pull-down analysis highlighted that hnRNPA2B1-binding ability was impaired when the ‘GGAG’ sequence is mutated (Fig. 4B and C). We then generated hnRNPA2B1 silencing or overexpressing vector (Fig. 4D). We found that the enhanced expression of hnRNPA2B1 promoted the level of exosomal H19 whereas knockdown of hnRNPA2B1 decreased its expression in HCC827R cells (Fig. 4E). Our results indicated that hnRNPA2B1 mediated the packaging of H19 into exosomes.

Figure 4.

hnRNPA2B1 mediates the packaging of H19 into exosomes. (A) A RIP assay revealed that H19 was enriched by hnRNPA2B1 in NSCLC cells. (B) Wild and mutant sequences of the 5′ end of H19 embedding the exosome by hnRNPA2B1. (C) Western blot analysis for hnRNPA2B1 in samples derived from H19 pull-downs. (D) hnRNPA2B1 was overexpressed or silenced by transfection of specific vectors. (E) RT-qPCR analysis of exosomal H19 expression in NSCLC cells which were overexpressed or downregulated with hnRNPA2B1 levels, *P<0.05, **P<0.01 compared to the control vector. RIP, RNA immunoprecipitation; NSCLC, non-small cell lung cancer.

Exosome-mediated transfer of H19 disseminates gefitinib resistance

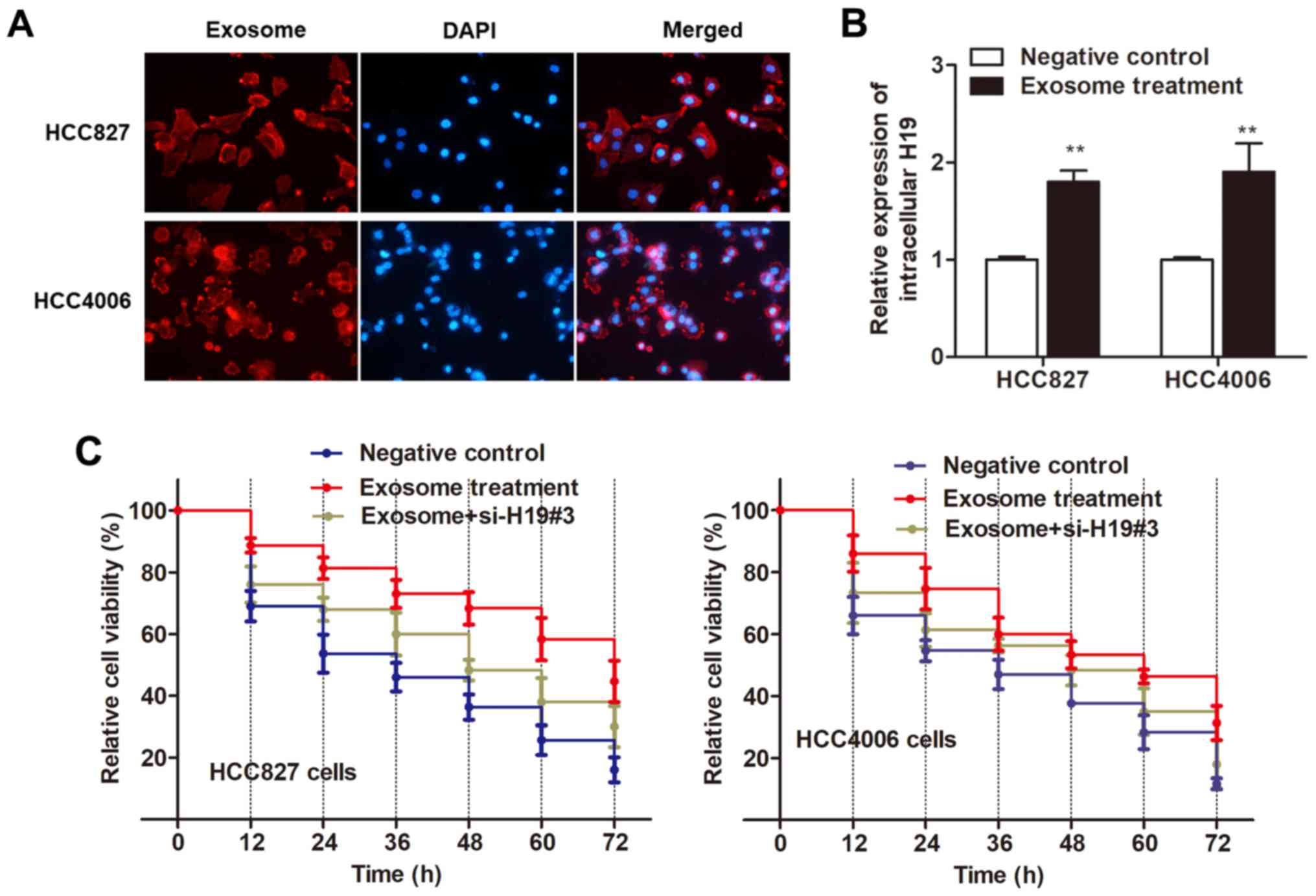
To examine whether H19 regulates gefitinib resistance through the delivery of exosomes, we demonstrated the H19-contained exosomes can be taken up by recipient cells by two steps. First, we examined whether secreted exosomes can be taken up by recipient cells by labeling isolated exosomes with PKH26 dye from HCC827R cells. The labeled exosomes were then added and incubated with HCC827 and HCC4006 cells for 24 h. As revealed in Fig. 5A, the recipient cells exhibited a red signal under a confocal microscope. Second, we examined whether these exosomes could deliver H19 to recipient cells similar to the intercellular transfer of other non-coding RNA as previously reported (20,21). As anticipated, RT-qPCR revealed an increased expression of H19 in both recipient cells incubated with exosomes (Fig. 5B). Thus, we ascertained that H19-contained exosomes can be taken up by recipient cells.

Figure 5.

Exosome-mediated transfer of H19 disseminates gefitinib resistance. (A) Intercellular trafficking of exosomes in NSCLC cells by isolated exosomes labeled with PKH26 dye (presented in an ×40 magnification). (B) RT-qPCR analysis of intracellular H19 expression level in cells treated with extracted exosomes or PBS for 48 h, **P<0.01 compared to the PBS control. (C) CCK-8 assays weeres used for the detection of cell viability of cells silenced with H19 after treatment with extracted exosomes or PBS for 48 h. PBS, phosphate-buffered saline; NSCLC, non-small cell lung cancer.

Next, we determined whether HCC827 and HCC4006 cells with elevated H19 levels displayed an increased resistance to gefitinib. As revealed in Fig. 5C, both recipient cell lines exhibited a promoted cell viability after treatment of exosomes as compared with the control cells. However, this effect was reversed by the transfection of si-H19#3 (Fig. 5C), indicating that it is exosomal H19 that induced gefitinib resistance.

Discussion

Extensive efforts in the past have contributed to the understanding of both molecular and cellular mechanisms of action of chemoresistance, one of the major causes for the failure of treatment with advanced cancer types. However, little progress has been made ever since (22). Thus, novel molecular signatures appear to hold great promise in tumor characterization and could be used as potential prognostic markers and treatment targets. To identify potential molecular therapeutic markers for gefitinib treatment, we built gefitinib-resistant cell lines, and investigated the functional association between gefitinib resistance and lncRNA H19. Our original data revealed that H19 expression was increased in gefitinib-resistant cells, and extracellular H19 promoted gefitinib resistance of NSCLC cells by packaging into exosomes.

EGFR is critical in proliferation and survival pathways, and activating mutations are often observed in NSCLC (23). EGFR mutations occur more frequently in Asian patients compared with Caucasian patients (24). Gefitinib (Iressa; AstraZeneca) is an orally administered, small-molecule EGFR-TK inhibitor that blocks signal transduction pathways implicated in proliferation and survival of cancer cells. Large phase III or IV clinical trials in patients with locally advanced or metastatic NSCLC revealed that gefitinib as first- or subsequent-line treatment significantly prolonged progression-free survival (PFS) and improved objective response rates (25). However, acquired resistance, defined as progression after initial benefit, to targeted therapies inevitably occurs (26). Therefore, breakthroughs are needed in the understanding and treatment of acquired gefitinib resistance in NSCLC, especially for patients with EGFR mutant and ALK rearrangement-positive sites.

The roles of lncRNAs in cancer progression have long been researched and H19 was widely accepted as an oncogene in cancers, including NSCLC (27). However, its role in gefitinib resistance is not well known. In this study, we found that H19 was upregulated in gefitinib-resistant cells and was essential for gefitinib resistance as evidenced by the result that knockdown of H19 resensitized cells to gefitinib treatment. Next, we investigated how H19 exerted its oncogenic function, herein we focused on exosomes. Exosomes are nano-sized vesicles secreted upon the fusion of vesicular-like properties with plasma membranes in large amount of cell types (28). They have been well identified as a way of information exchange between different type of cells, through the transfer of constituents, such as lncRNAs (29). As expected, we demonstrated that H19 participated in gefitinib resistance through incorporation into exosomes by using two-steps approaches.

Exosomes contain genes and proteins, reflecting the features of cancer cells, which provides us with the development of highly sensitive diagnostic strategies for monitoring the therapeutic response conditions of cancer in a rapid and non-invasive manner (30). We then determined whether the ectopic expression of exosomal H19 mediated gefitinib resistance in NSCLC cells. As expected, treatment with exosomes extracted from culture medium of resistant cells potently reduced the gefitinib-induced cell apoptosis, indicating that H19 promoted gefitinib resistance via packaging into exosomes. Our study was consistent with the study by Conigliaro et al. They demonstrated that CD90+ liver cancer cells modulated endothelial cell phenotype through the release of exosomes containing H19 lncRNA (12). Another study performed by Li et al revealed that cholangiocyte-derived exosomal H19 promoted cholestatic liver injury in mouse and humans (31), indicating that H19 in exosomes may be important for the progression of multiple diseases. Furthermore, the exosomal secretion of RNAs was reported as highly selective and different between cancer and normal cells (32), so the identification of cellular molecules responsible for specific RNA secretion may propose unique strategies to block cell-specific RNA secretion. In the present study, we identified the RNA-binding protein, hnRNPA2B1, which is known to transport RNA to exosomes probably dependent on its ability to interact with cytoskeletal components (33). We found that hnRNPA2B1 interacted with H19 and was responsible for the packaging of H19 into exosomes.

We must admit that our results warrant further support by the data from clinical trials, and in future our translational study will be enhanced for the clinical benefit of NSCLC patients. In addition, gefitinib resistance has been widely studied and other involved pathways have been indicated, such as the PI3K/Akt pathway (34,35) and the NF-κB/STAT3 pathway (36). However, whether these pathways were linked and co-regulated is still not well known. Thus, a comprehensive understanding of gefitinib resistance is needed to identify the underlying associations between the pathway we revealed and other chemo-resistance pathways. Finally, it is still unknown whether the expression of H19 is responsible for the resistance of gefitinib in NSCLC by regulating genetic mutation. In the future, we will extend our study to reveal the underlying regulatory mechanisms.

In conclusion, the present study demonstrated that upregulated H19 promoted gefitinib resistance in NSCLC cells through incorporation into exosomes. Therefore, H19 in exosomes could be a promising therapeutic target for NSCLC patients.

Acknowledgements

Not applicable.

Funding

The present study was supported by the National Science Foundation of China (87394733).

Availability of data and materials

The datasets used and/or analyzed during the current study are available from the corresponding author on reasonable request.

Authors' contributions

YL, WG and WL acquired the data and created a draft of the manuscript; YL, WG and BC prepared the experimental materials and performed the in vitro assays; BC, LC and JG interpreted the data, performed the statistical analysis and analyzed the results; YL and WL revised and approved the final version of the manuscript. All authors read and approved the manuscript and agree to be accountable for all aspects of the research in ensuring that the accuracy or integrity of any part of the work are appropriately investigated and resolved.

Ethics approval and consent to participate

Not applicable.

Patient consent for publication

Not applicable.

Competing interests

The authors declare that they have no competing interests.

References

1 

Torre LA, Bray F, Siegel RL, Ferlay J, Lortet-Tieulent J and Jemal A: Global cancer statistics, 2012. CA Cancer J Clin. 65:87–108. 2015. View Article : Google Scholar : PubMed/NCBI

2 

Ettinger DS, Akerley W, Bepler G, Blum MG, Chang A, Cheney RT, Chirieac LR, D'Amico TA, Demmy TL, Ganti AK, et al: Non-small cell lung cancer. J Natl Compr Canc Netw. 8:740–801. 2010. View Article : Google Scholar : PubMed/NCBI

3 

Pastorino U: Lung cancer screening. Br J Cancer. 102:1681–1686. 2010. View Article : Google Scholar : PubMed/NCBI

4 

Gettinger S and Lynch T: A decade of advances in treatment for advanced non-small cell lung cancer. Clin Chest Med. 32:839–851. 2011. View Article : Google Scholar : PubMed/NCBI

5 

Javle M, Pande A, Iyer R, Yang G, LeVea C, Wilding G, Black J, Nava H and Nwogu C: Pilot study of gefitinib, oxaliplatin, and radiotherapy for esophageal adenocarcinoma: Tissue effect predicts clinical response. Am J Clin Oncol. 31:329–334. 2008. View Article : Google Scholar : PubMed/NCBI

6 

Masago K, Fujita S, Irisa K, Kim YH, Ichikawa M, Mio T and Mishima M: Good clinical response to gefitinib in a non-small cell lung cancer patient harboring a rare somatic epidermal growth factor gene point mutation; codon 768 AGC > ATC in exon 20 (S768I). Jpn J Clin Oncol. 40:1105–1109. 2010. View Article : Google Scholar : PubMed/NCBI

7 

Ferry DR, Anderson M, Beddard K, Tomlinson S, Atherfold P, Obszynska J, Harrison R and Jankowski J: A phase II study of gefitinib monotherapy in advanced esophageal adenocarcinoma: Evidence of gene expression, cellular, and clinical response. Clin Cancer Res. 13:5869–5875. 2007. View Article : Google Scholar : PubMed/NCBI

8 

Jackman DM, Holmes AJ, Lindeman N, Wen PY, Kesari S, Borras AM, Bailey C, de Jong F, Jänne PA and Johnson BE: Response and resistance in a non-small-cell lung cancer patient with an epidermal growth factor receptor mutation and leptomeningeal metastases treated with high-dose gefitinib. J Clin Oncol. 24:4517–4520. 2006. View Article : Google Scholar : PubMed/NCBI

9 

Zhang S, Qin C, Cao G, Xin W, Feng C and Zhang W: Systematic analysis of long noncoding RNAs in the senescence-accelerated mouse prone 8 brain using RNA sequencing. Mol Ther Nucleic Acids. 5:e3432016. View Article : Google Scholar : PubMed/NCBI

10 

Keniry A, Oxley D, Monnier P, Kyba M, Dandolo L, Smits G and Reik W: The H19 lincRNA is a developmental reservoir of miR-675 that suppresses growth and Igf1r. Nat Cell Biol. 14:659–665. 2012. View Article : Google Scholar : PubMed/NCBI

11 

Ding D, Li C, Zhao T, Li D, Yang L and Zhang B: LncRNA H19/miR-29b-3p/PGRN axis promoted epithelial-mesenchymal transition of colorectal cancer cells by acting on Wnt signaling. Mol Cells. 41:423–435. 2018.PubMed/NCBI

12 

Conigliaro A, Costa V, Lo Dico A, Saieva L, Buccheri S, Dieli F, Manno M, Raccosta S, Mancone C, Tripodi M, et al: CD90+ liver cancer cells modulate endothelial cell phenotype through the release of exosomes containing H19 lncRNA. Mol Cancer. 14:1552015. View Article : Google Scholar : PubMed/NCBI

13 

Sun H, Wang G, Peng Y, Zeng Y, Zhu QN, Li TL, Cai JQ, Zhou HH and Zhu YS: H19 lncRNA mediates 17β-estradiol-induced cell proliferation in MCF-7 breast cancer cells. Oncol Rep. 33:3045–3052. 2015. View Article : Google Scholar : PubMed/NCBI

14 

Théry C, Ostrowski M and Segura E: Membrane vesicles as conveyors of immune responses. Nat Rev Immunol. 9:581–593. 2009. View Article : Google Scholar : PubMed/NCBI

15 

Pefanis E, Wang J, Rothschild G, Lim J, Kazadi D, Sun J, Federation A, Chao J, Elliott O, Liu ZP, et al: RNA exosome-regulated long non-coding RNA transcription controls super-enhancer activity. Cell. 161:774–789. 2015. View Article : Google Scholar : PubMed/NCBI

16 

Fustaino V, Presutti D, Colombo T, Cardinali B, Papoff G, Brandi R, Bertolazzi P, Felici G and Ruberti G: Characterization of epithelial-mesenchymal transition intermediate/hybrid phenotypes associated to resistance to EGFR inhibitors in non-small cell lung cancer cell lines. Oncotarget. 8:103340–103363. 2017. View Article : Google Scholar : PubMed/NCBI

17 

Presutti D, Santini S, Cardinali B, Papoff G, Lalli C, Samperna S, Fustaino V, Giannini G and Ruberti G: MET gene amplification and met receptor activation are not sufficient to predict efficacy of combined MET and EGFR inhibitors in EGFR TKI-resistant NSCLC cells. PLoS One. 10:e01433332015. View Article : Google Scholar : PubMed/NCBI

18 

Xu SY, Huang X and Cheong KL: Recent advances in marine algae polysaccharides: Isolation, structure, and activities. Mar Drugs. 15:pii: E3882017. View Article : Google Scholar

19 

Villarroya-Beltri C, Gutiérrez-Vázquez C, Sánchez-Cabo F, Pérez-Hernández D, Vázquez J, Martin-Cofreces N, Martinez-Herrera DJ, Pascual-Montano A, Mittelbrunn M and Sánchez-Madrid F: Sumoylated hnRNPA2B1 controls the sorting of miRNAs into exosomes through binding to specific motifs. Nat Commun. 4:29802013. View Article : Google Scholar : PubMed/NCBI

20 

Xin H, Li Y, Buller B, Katakowski M, Zhang Y, Wang X, Shang X, Zhang ZG and Chopp M: Exosome-mediated transfer of miR-133b from multipotent mesenchymal stromal cells to neural cells contributes to neurite outgrowth. Stem Cells. 30:1556–1564. 2012. View Article : Google Scholar : PubMed/NCBI

21 

Valencia K, Luis-Ravelo D, Bovy N, Antón I, Martínez-Canarias S, Zandueta C, Ormazábal C, Struman I, Tabruyn S, Rebmann V, et al: miRNA cargo within exosome-like vesicle transfer influences metastatic bone colonization. Mol Oncol. 8:689–703. 2014. View Article : Google Scholar : PubMed/NCBI

22 

Tang Y, Soroush F, Tong Z, Kiani MF and Wang B: Targeted multidrug delivery system to overcome chemoresistance in breast cancer. Int J Nanomedicine. 12:671–681. 2017. View Article : Google Scholar : PubMed/NCBI

23 

Melosky B: Review of EGFR TKIs in metastatic NSCLC, including ongoing trials. Front Oncol. 4:2442014. View Article : Google Scholar : PubMed/NCBI

24 

Rosell R, Moran T, Queralt C, Porta R, Cardenal F, Camps C, Majem M, Lopez-Vivanco G, Isla D, Provencio M, et al: Screening for epidermal growth factor receptor mutations in lung cancer. N Engl J Med. 361:958–967. 2009. View Article : Google Scholar : PubMed/NCBI

25 

Dhillon S: Gefitinib: A review of its use in adults with advanced non-small cell lung cancer. Target Oncol. 10:153–170. 2015. View Article : Google Scholar : PubMed/NCBI

26 

Kani K, Garri C, Tiemann K, Malihi PD, Punj V, Nguyen AL, Lee J, Hughes LD, Alvarez RM, Wood DM, et al: JUN-mediated downregulation of EGFR signaling is associated with resistance to gefitinib in EGFR-mutant nsclc cell lines. Mol Cancer Ther. 16:1645–1657. 2017. View Article : Google Scholar : PubMed/NCBI

27 

Huang Z, Lei W, Hu HB, Zhang H and Zhu Y: H19 promotes non-small-cell lung cancer (NSCLC) development through STAT3 signaling via sponging miR-17. J Cell Physiol. 233:6768–6776. 2018. View Article : Google Scholar : PubMed/NCBI

28 

Denzer K, Kleijmeer MJ, Heijnen HF, Stoorvogel W and Geuze HJ: Exosome: From internal vesicle of the multivesicular body to intercellular signaling device. J Cell Sci. 113:3365–3374. 2000.PubMed/NCBI

29 

Kucharzewska P and Belting M: Emerging roles of extracellular vesicles in the adaptive response of tumour cells to microenvironmental stress. J Extracell Vesicles. 2:2013. View Article : Google Scholar : PubMed/NCBI

30 

Kourembanas S: Exosomes: Vehicles of intercellular signaling, biomarkers, and vectors of cell therapy. Annu Rev Physiol. 77:13–27. 2015. View Article : Google Scholar : PubMed/NCBI

31 

Li X, Liu R, Huang Z, Gurley EC, Wang X, Wang J, He H, Yang H, Lai G, Zhang L, et al: Cholangiocyte-derived exosomal long noncoding RNA H19 promotes cholestatic liver injury in mouse and humans. Hepatology. 68:599–615. 2018. View Article : Google Scholar : PubMed/NCBI

32 

Pigati L, Yaddanapudi SC, Iyengar R, Kim DJ, Hearn SA, Danforth D, Hastings ML and Duelli DM: Selective release of microRNA species from normal and malignant mammary epithelial cells. PLoS One. 5:e135152010. View Article : Google Scholar : PubMed/NCBI

33 

Alarcón CR, Goodarzi H, Lee H, Liu X, Tavazoie S and Tavazoie SF: HNRNPA2B1 is a mediator of m(6)A-dependent nuclear RNA processing events. Cell. 162:1299–1308. 2015. View Article : Google Scholar : PubMed/NCBI

34 

Yang J, Qin G, Luo M, Chen J, Zhang Q, Li L, Pan L and Qin S: Reciprocal positive regulation between Cx26 and PI3K/Akt pathway confers acquired gefitinib resistance in NSCLC cells via GJIC-independent induction of EMT. Cell Death Dis. 6:e18292015. View Article : Google Scholar : PubMed/NCBI

35 

Jeannot V, Busser B, Brambilla E, Wislez M, Robin B, Cadranel J, Coll JL and Hurbin A: The PI3K/AKT pathway promotes gefitinib resistance in mutant KRAS lung adenocarcinoma by a deacetylase-dependent mechanism. Int J Cancer. 134:2560–2571. 2014. View Article : Google Scholar : PubMed/NCBI

36 

Chiu CF, Chang YW, Kuo KT, Shen YS, Liu CY, Yu YH, Cheng CC, Lee KY, Chen FC, Hsu MK, et al: NF-κB-driven suppression of FOXO3a contributes to EGFR mutation-independent gefitinib resistance. Proc Natl Acad Sci USA. 113:E2526–E2535. 2016. View Article : Google Scholar : PubMed/NCBI

Related Articles

  • Abstract
  • View
  • Download
  • Twitter
Copy and paste a formatted citation
Spandidos Publications style
Lei Y, Guo W, Chen B, Chen L, Gong J and Li W: Tumor‑released lncRNA H19 promotes gefitinib resistance via packaging into exosomes in non‑small cell lung cancer Retraction in /10.3892/or.2025.8973. Oncol Rep 40: 3438-3446, 2018.
APA
Lei, Y., Guo, W., Chen, B., Chen, L., Gong, J., & Li, W. (2018). Tumor‑released lncRNA H19 promotes gefitinib resistance via packaging into exosomes in non‑small cell lung cancer Retraction in /10.3892/or.2025.8973. Oncology Reports, 40, 3438-3446. https://doi.org/10.3892/or.2018.6762
MLA
Lei, Y., Guo, W., Chen, B., Chen, L., Gong, J., Li, W."Tumor‑released lncRNA H19 promotes gefitinib resistance via packaging into exosomes in non‑small cell lung cancer Retraction in /10.3892/or.2025.8973". Oncology Reports 40.6 (2018): 3438-3446.
Chicago
Lei, Y., Guo, W., Chen, B., Chen, L., Gong, J., Li, W."Tumor‑released lncRNA H19 promotes gefitinib resistance via packaging into exosomes in non‑small cell lung cancer Retraction in /10.3892/or.2025.8973". Oncology Reports 40, no. 6 (2018): 3438-3446. https://doi.org/10.3892/or.2018.6762
Copy and paste a formatted citation
x
Spandidos Publications style
Lei Y, Guo W, Chen B, Chen L, Gong J and Li W: Tumor‑released lncRNA H19 promotes gefitinib resistance via packaging into exosomes in non‑small cell lung cancer Retraction in /10.3892/or.2025.8973. Oncol Rep 40: 3438-3446, 2018.
APA
Lei, Y., Guo, W., Chen, B., Chen, L., Gong, J., & Li, W. (2018). Tumor‑released lncRNA H19 promotes gefitinib resistance via packaging into exosomes in non‑small cell lung cancer Retraction in /10.3892/or.2025.8973. Oncology Reports, 40, 3438-3446. https://doi.org/10.3892/or.2018.6762
MLA
Lei, Y., Guo, W., Chen, B., Chen, L., Gong, J., Li, W."Tumor‑released lncRNA H19 promotes gefitinib resistance via packaging into exosomes in non‑small cell lung cancer Retraction in /10.3892/or.2025.8973". Oncology Reports 40.6 (2018): 3438-3446.
Chicago
Lei, Y., Guo, W., Chen, B., Chen, L., Gong, J., Li, W."Tumor‑released lncRNA H19 promotes gefitinib resistance via packaging into exosomes in non‑small cell lung cancer Retraction in /10.3892/or.2025.8973". Oncology Reports 40, no. 6 (2018): 3438-3446. https://doi.org/10.3892/or.2018.6762
Follow us
  • Twitter
  • LinkedIn
  • Facebook
About
  • Spandidos Publications
  • Careers
  • Cookie Policy
  • Privacy Policy
How can we help?
  • Help
  • Live Chat
  • Contact
  • Email to our Support Team