Spandidos Publications Logo
  • About
    • About Spandidos
    • Aims and Scopes
    • Abstracting and Indexing
    • Editorial Policies
    • Reprints and Permissions
    • Job Opportunities
    • Terms and Conditions
    • Contact
  • Journals
    • All Journals
    • Oncology Letters
      • Oncology Letters
      • Information for Authors
      • Editorial Policies
      • Editorial Board
      • Aims and Scope
      • Abstracting and Indexing
      • Bibliographic Information
      • Archive
    • International Journal of Oncology
      • International Journal of Oncology
      • Information for Authors
      • Editorial Policies
      • Editorial Board
      • Aims and Scope
      • Abstracting and Indexing
      • Bibliographic Information
      • Archive
    • Molecular and Clinical Oncology
      • Molecular and Clinical Oncology
      • Information for Authors
      • Editorial Policies
      • Editorial Board
      • Aims and Scope
      • Abstracting and Indexing
      • Bibliographic Information
      • Archive
    • Experimental and Therapeutic Medicine
      • Experimental and Therapeutic Medicine
      • Information for Authors
      • Editorial Policies
      • Editorial Board
      • Aims and Scope
      • Abstracting and Indexing
      • Bibliographic Information
      • Archive
    • International Journal of Molecular Medicine
      • International Journal of Molecular Medicine
      • Information for Authors
      • Editorial Policies
      • Editorial Board
      • Aims and Scope
      • Abstracting and Indexing
      • Bibliographic Information
      • Archive
    • Biomedical Reports
      • Biomedical Reports
      • Information for Authors
      • Editorial Policies
      • Editorial Board
      • Aims and Scope
      • Abstracting and Indexing
      • Bibliographic Information
      • Archive
    • Oncology Reports
      • Oncology Reports
      • Information for Authors
      • Editorial Policies
      • Editorial Board
      • Aims and Scope
      • Abstracting and Indexing
      • Bibliographic Information
      • Archive
    • Molecular Medicine Reports
      • Molecular Medicine Reports
      • Information for Authors
      • Editorial Policies
      • Editorial Board
      • Aims and Scope
      • Abstracting and Indexing
      • Bibliographic Information
      • Archive
    • World Academy of Sciences Journal
      • World Academy of Sciences Journal
      • Information for Authors
      • Editorial Policies
      • Editorial Board
      • Aims and Scope
      • Abstracting and Indexing
      • Bibliographic Information
      • Archive
    • International Journal of Functional Nutrition
      • International Journal of Functional Nutrition
      • Information for Authors
      • Editorial Policies
      • Editorial Board
      • Aims and Scope
      • Abstracting and Indexing
      • Bibliographic Information
      • Archive
    • International Journal of Epigenetics
      • International Journal of Epigenetics
      • Information for Authors
      • Editorial Policies
      • Editorial Board
      • Aims and Scope
      • Abstracting and Indexing
      • Bibliographic Information
      • Archive
    • Medicine International
      • Medicine International
      • Information for Authors
      • Editorial Policies
      • Editorial Board
      • Aims and Scope
      • Abstracting and Indexing
      • Bibliographic Information
      • Archive
  • Articles
  • Information
    • Information for Authors
    • Information for Reviewers
    • Information for Librarians
    • Information for Advertisers
    • Conferences
  • Language Editing
Spandidos Publications Logo
  • About
    • About Spandidos
    • Aims and Scopes
    • Abstracting and Indexing
    • Editorial Policies
    • Reprints and Permissions
    • Job Opportunities
    • Terms and Conditions
    • Contact
  • Journals
    • All Journals
    • Biomedical Reports
      • Information for Authors
      • Editorial Policies
      • Editorial Board
      • Aims and Scope
      • Abstracting and Indexing
      • Bibliographic Information
      • Archive
    • Experimental and Therapeutic Medicine
      • Information for Authors
      • Editorial Policies
      • Editorial Board
      • Aims and Scope
      • Abstracting and Indexing
      • Bibliographic Information
      • Archive
    • International Journal of Epigenetics
      • Information for Authors
      • Editorial Policies
      • Editorial Board
      • Aims and Scope
      • Abstracting and Indexing
      • Bibliographic Information
      • Archive
    • International Journal of Functional Nutrition
      • Information for Authors
      • Editorial Policies
      • Editorial Board
      • Aims and Scope
      • Abstracting and Indexing
      • Bibliographic Information
      • Archive
    • International Journal of Molecular Medicine
      • Information for Authors
      • Editorial Policies
      • Editorial Board
      • Aims and Scope
      • Abstracting and Indexing
      • Bibliographic Information
      • Archive
    • International Journal of Oncology
      • Information for Authors
      • Editorial Policies
      • Editorial Board
      • Aims and Scope
      • Abstracting and Indexing
      • Bibliographic Information
      • Archive
    • Medicine International
      • Information for Authors
      • Editorial Policies
      • Editorial Board
      • Aims and Scope
      • Abstracting and Indexing
      • Bibliographic Information
      • Archive
    • Molecular and Clinical Oncology
      • Information for Authors
      • Editorial Policies
      • Editorial Board
      • Aims and Scope
      • Abstracting and Indexing
      • Bibliographic Information
      • Archive
    • Molecular Medicine Reports
      • Information for Authors
      • Editorial Policies
      • Editorial Board
      • Aims and Scope
      • Abstracting and Indexing
      • Bibliographic Information
      • Archive
    • Oncology Letters
      • Information for Authors
      • Editorial Policies
      • Editorial Board
      • Aims and Scope
      • Abstracting and Indexing
      • Bibliographic Information
      • Archive
    • Oncology Reports
      • Information for Authors
      • Editorial Policies
      • Editorial Board
      • Aims and Scope
      • Abstracting and Indexing
      • Bibliographic Information
      • Archive
    • World Academy of Sciences Journal
      • Information for Authors
      • Editorial Policies
      • Editorial Board
      • Aims and Scope
      • Abstracting and Indexing
      • Bibliographic Information
      • Archive
  • Articles
  • Information
    • For Authors
    • For Reviewers
    • For Librarians
    • For Advertisers
    • Conferences
  • Language Editing
Login Register Submit
  • This site uses cookies
  • You can change your cookie settings at any time by following the instructions in our Cookie Policy. To find out more, you may read our Privacy Policy.

    I agree
Search articles by DOI, keyword, author or affiliation
Search
Advanced Search
presentation
Oncology Reports
Join Editorial Board Propose a Special Issue
Print ISSN: 1021-335X Online ISSN: 1791-2431
Journal Cover
July-2019 Volume 42 Issue 1

Full Size Image

Sign up for eToc alerts
Recommend to Library

Journals

International Journal of Molecular Medicine

International Journal of Molecular Medicine

International Journal of Molecular Medicine is an international journal devoted to molecular mechanisms of human disease.

International Journal of Oncology

International Journal of Oncology

International Journal of Oncology is an international journal devoted to oncology research and cancer treatment.

Molecular Medicine Reports

Molecular Medicine Reports

Covers molecular medicine topics such as pharmacology, pathology, genetics, neuroscience, infectious diseases, molecular cardiology, and molecular surgery.

Oncology Reports

Oncology Reports

Oncology Reports is an international journal devoted to fundamental and applied research in Oncology.

Experimental and Therapeutic Medicine

Experimental and Therapeutic Medicine

Experimental and Therapeutic Medicine is an international journal devoted to laboratory and clinical medicine.

Oncology Letters

Oncology Letters

Oncology Letters is an international journal devoted to Experimental and Clinical Oncology.

Biomedical Reports

Biomedical Reports

Explores a wide range of biological and medical fields, including pharmacology, genetics, microbiology, neuroscience, and molecular cardiology.

Molecular and Clinical Oncology

Molecular and Clinical Oncology

International journal addressing all aspects of oncology research, from tumorigenesis and oncogenes to chemotherapy and metastasis.

World Academy of Sciences Journal

World Academy of Sciences Journal

Multidisciplinary open-access journal spanning biochemistry, genetics, neuroscience, environmental health, and synthetic biology.

International Journal of Functional Nutrition

International Journal of Functional Nutrition

Open-access journal combining biochemistry, pharmacology, immunology, and genetics to advance health through functional nutrition.

International Journal of Epigenetics

International Journal of Epigenetics

Publishes open-access research on using epigenetics to advance understanding and treatment of human disease.

Medicine International

Medicine International

An International Open Access Journal Devoted to General Medicine.

Journal Cover
July-2019 Volume 42 Issue 1

Full Size Image

Sign up for eToc alerts
Recommend to Library

  • Article
  • Citations
    • Cite This Article
    • Download Citation
    • Create Citation Alert
    • Remove Citation Alert
    • Cited By
  • Similar Articles
    • Related Articles (in Spandidos Publications)
    • Similar Articles (Google Scholar)
    • Similar Articles (PubMed)
  • Download PDF
  • Download XML
  • View XML
Article Open Access

miR‑767‑5p inhibits glioma proliferation and metastasis by targeting SUZ12

  • Authors:
    • Jiale Zhang
    • Shuo Xu
    • Jia Xu
    • Yangyang Li
    • Jie Zhang
    • Jian Zhang
    • Xiaoming Lu
  • View Affiliations / Copyright

    Affiliations: Department of Neurosurgery, The First Affiliated Hospital of Nanjing Medical University, Nanjing, Jiangsu 210029, P.R. China, Department of Intensive Care Unit, Zhenjiang First People's Hospital, Zhenjiang, Jiangsu 212002, P.R. China
    Copyright: © Zhang et al. This is an open access article distributed under the terms of Creative Commons Attribution License.
  • Pages: 55-66
    |
    Published online on: May 13, 2019
       https://doi.org/10.3892/or.2019.7156
  • Expand metrics +
Metrics: Total Views: 0 (Spandidos Publications: | PMC Statistics: )
Metrics: Total PDF Downloads: 0 (Spandidos Publications: | PMC Statistics: )
Cited By (CrossRef): 0 citations Loading Articles...

This article is mentioned in:



Abstract

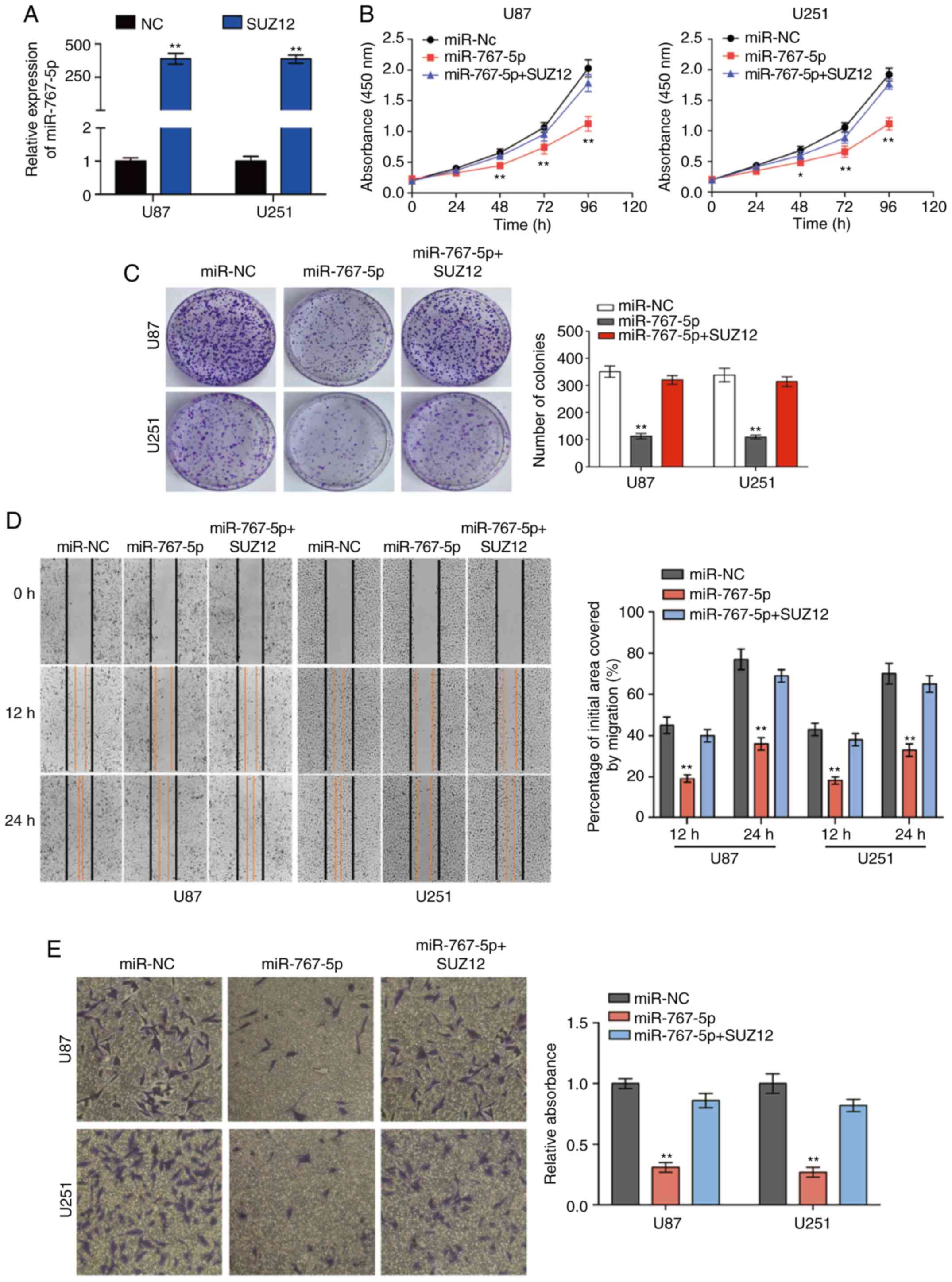
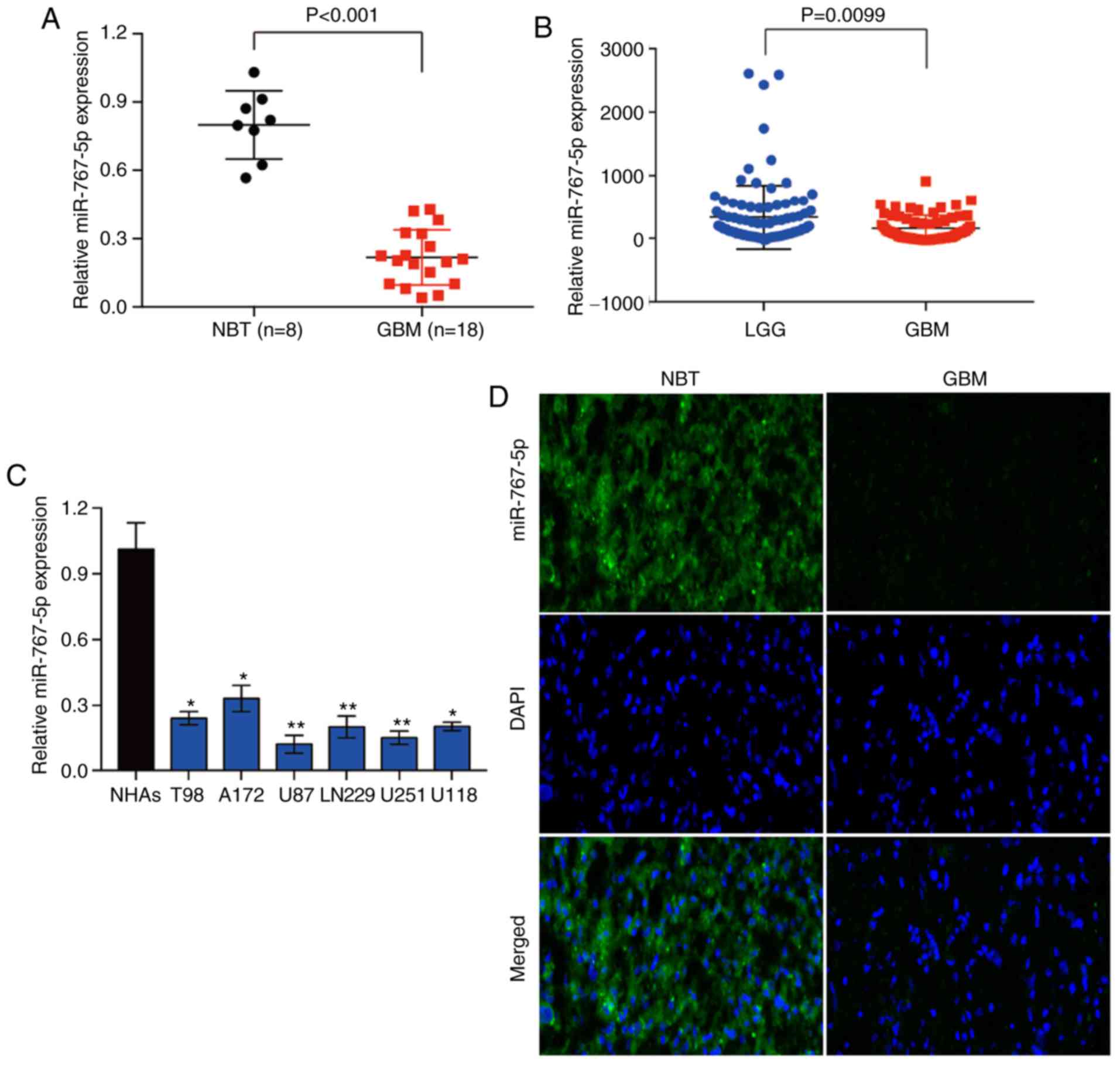
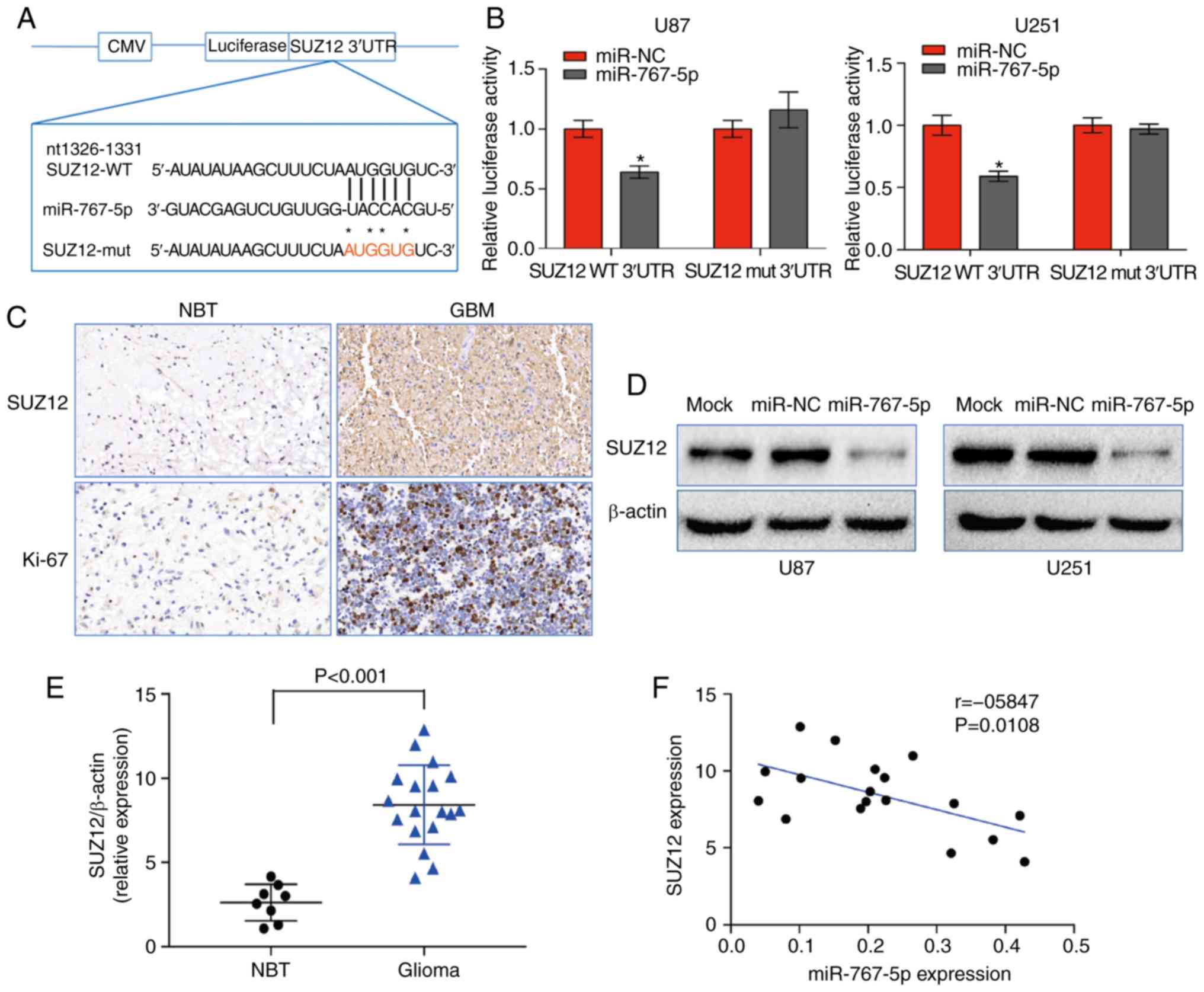
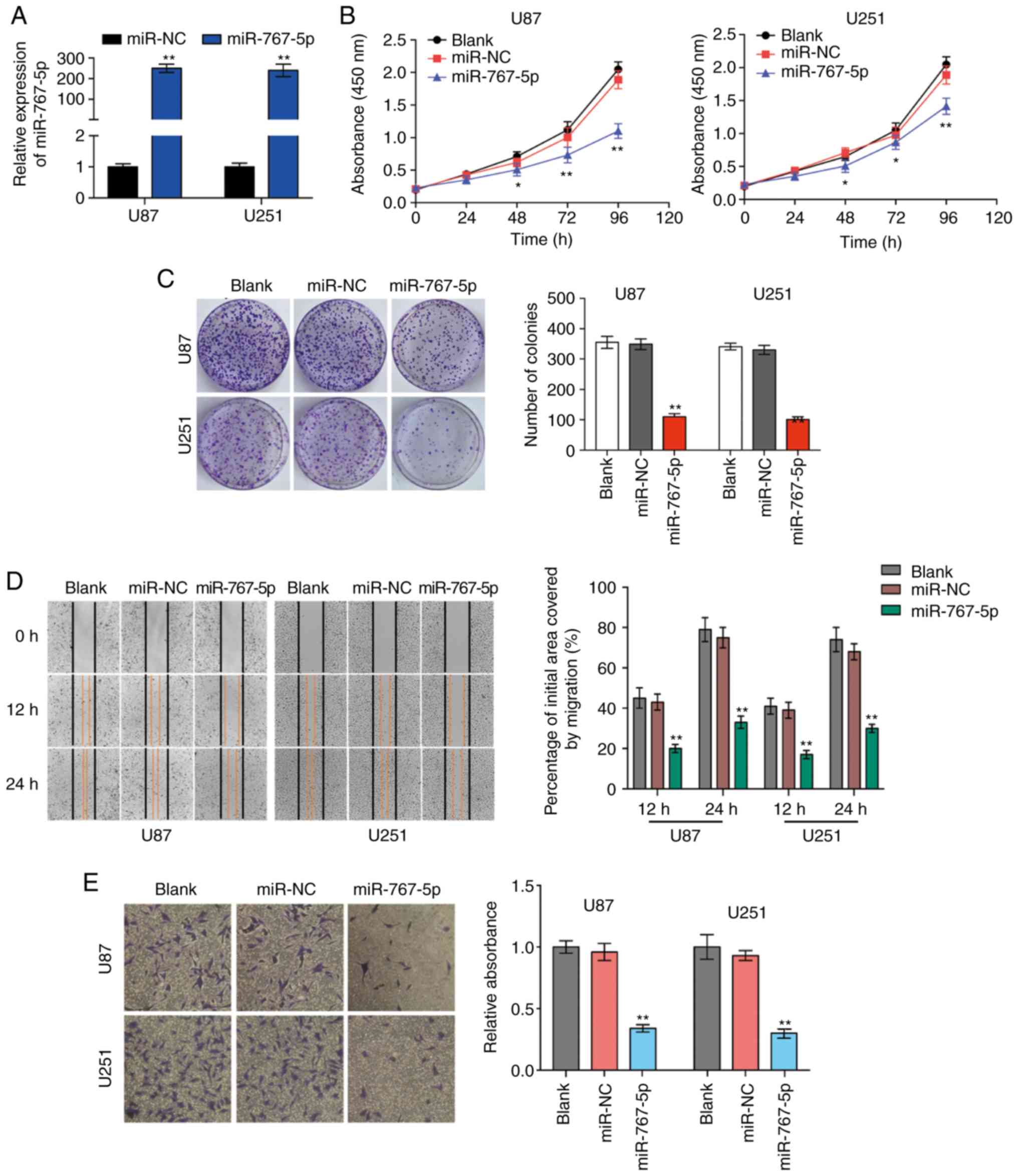
A growing body of evidence implicates aberrant expression of microRNAs (miRNAs) and dysregulation of mRNA translation in the development and growth of cancer cells. However, little is known about the mechanisms of action of miRNAs in glioma, the most common form of adult‑onset malignant brain tumor. In the present study, the expression and function of miR‑767‑5p were examined in human glioblastoma multiforme (GBM) tissue specimens and cell lines. miR‑767‑5p expression levels were analyzed by quantitative reverse‑transcription PCR; cell proliferation was assessed by CCK‑8, colony formation and 5‑ethynyl‑2'‑deoxyuridine (EDU) assays; the cell cycle phase and apoptosis were detected by flow cytometry; and cell invasiveness was analyzed using wound healing and Transwell invasion assays. It was revealed found that miR‑767‑5p was significantly upregulated in GBM tissues (n=18) compared with normal brain tissues (n=8) and in 6 GBM cell lines compared with normal human astrocytes. Ectopic expression of miR‑767‑5p suppressed proliferation, colony formation, and migration, and promoted cell cycle arrest and apoptosis in GBM cell lines in vitro, and inhibited GBM tumor growth in a mouse xenograft model. Bioinformatics analysis identified the PRC2 component suppressor of zeste‑12 (SUZ12) as a putative target of miR‑767‑5p. Co‑transfection of miR‑767‑5p inhibited the activity of a luciferase reporter construct driven by the wild‑type 3' untranslated region of SUZ12 mRNA, but this was abolished by mutation of the putative miR‑767‑5p‑binding sites. Consistent with the possibility that miR‑767‑5p acts by regulating SUZ12 expression, it was revealed that the inhibitory effects of miR‑767‑5p on GBM cell phenotypes were reversed by overexpression of SUZ12. Our results indicated that forced upregulation of miR‑767‑5p may represent a novel therapeutic strategy for glioma patients by targeting SUZ12.
View Figures

Figure 1

Figure 2

Figure 3

Figure 4

Figure 5

View References

1 

Ohgaki H and Kleihues P: Genetic alterations and signaling pathways in the evolution of gliomas. Cancer Sci. 100:2235–2241. 2009. View Article : Google Scholar : PubMed/NCBI

2 

Louis DN, Ohgaki H, Wiestler OD, Cavenee WK, Burger PC, Jouvet A, Scheithauer BW and Kleihues P: The 2007 WHO classification of tumours of the central nervous system. Acta Neuropathol. 114:97–109. 2007. View Article : Google Scholar : PubMed/NCBI

3 

Ng SS, Cheung YT, An XM, Chen YC, Li M, Li GH, Cheung W, Sze J, Lai L, Peng Y, et al: Cell cycle-related kinase: A novel candidate oncogene in human glioblastoma. J Natl Cancer Inst. 99:936–948. 2007. View Article : Google Scholar : PubMed/NCBI

4 

Stupp R, Mason WP, van den Bent MJ, Weller M, Fisher B, Taphoorn MJ, Belanger K, Brandes AA, Marosi C, Bogdahn U, et al: Radiotherapy plus concomitant and adjuvant temozolomide for glioblastoma. N Engl J Med. 352:987–996. 2005. View Article : Google Scholar : PubMed/NCBI

5 

Lai EC: Micro RNAs are complementary to 3′UTR sequence motifs that mediate negative post-transcriptional regulation. Nat Genet. 30:363–364. 2002. View Article : Google Scholar : PubMed/NCBI

6 

Huntzinger E and Izaurralde E: Gene silencing by microRNAs: Contributions of translational repression and mRNA decay. Nat Rev Genet. 12:99–110. 2011. View Article : Google Scholar : PubMed/NCBI

7 

Fu LL, Wen X, Bao JK and Liu B: MicroRNA-modulated autophagic signaling networks in cancer. Int J Biochem Cell Biol. 44:733–736. 2012. View Article : Google Scholar : PubMed/NCBI

8 

van Jaarsveld MT, Helleman J, Berns EM and Wiemer EA: MicroRNAs in ovarian cancer biology and therapy resistance. Int J Biochem Cell Biol. 42:1282–1290. 2010. View Article : Google Scholar : PubMed/NCBI

9 

Janga SC and Vallabhaneni S: MicroRNAs as post-transcriptional machines and their interplay with cellular networks. Adv Exp Med Biol. 722:59–74. 2011. View Article : Google Scholar : PubMed/NCBI

10 

Paulin R, Courboulin A, Barrier M and Bonnet S: From oncoproteins/tumor suppressors to microRNAs, the newest therapeutic targets for pulmonary arterial hypertension. J Mol Med (Berl). 89:1089–1101. 2011. View Article : Google Scholar : PubMed/NCBI

11 

Chen CZ: MicroRNAs as oncogenes and tumor suppressors. N Engl J Med. 353:1768–1771. 2005. View Article : Google Scholar : PubMed/NCBI

12 

Gabriely G, Yi M, Narayan RS, Niers JM, Wurdinger T, Imitola J, Ligon KL, Kesari S, Esau C, Stephens RM, et al: Human glioma growth is controlled by microRNA-10b. Cancer Res. 71:3563–3572. 2011. View Article : Google Scholar : PubMed/NCBI

13 

Zhang CZ, Zhang JX, Zhang AL, Shi ZD, Han L, Jia ZF, Yang WD, Wang GX, Jiang T, You YP, et al: miR-221 and miR-222 target PUMA to induce cell survival in glioblastoma. Mol Cancer. 9:2292010. View Article : Google Scholar : PubMed/NCBI

14 

Di Leva G, Garofalo M and Croce CM: MicroRNAs in cancer. Annu Rev Pathol. 9:287–314. 2014. View Article : Google Scholar : PubMed/NCBI

15 

Cho WC: OncomiRs: The discovery and progress of microRNAs in cancers. Mol Cancer. 6:602007. View Article : Google Scholar : PubMed/NCBI

16 

Esquela-Kerscher A and Slack FJ: Oncomirs-microRNAs with a role in cancer. Nat Rev Cancer. 6:259–269. 2006. View Article : Google Scholar : PubMed/NCBI

17 

Volinia S, Calin GA, Liu CG, Ambs S, Cimmino A, Petrocca F, Visone R, Iorio M, Roldo C, Ferracin M, et al: A microRNA expression signature of human solid tumors defines cancer gene targets. Proc Natl Acad Sci USA. 103:2257–2261. 2006. View Article : Google Scholar : PubMed/NCBI

18 

Chan JA, Krichevsky AM and Kosik KS: MicroRNA-21 is an antiapoptotic factor in human glioblastoma cells. Cancer Res. 65:6029–6033. 2005. View Article : Google Scholar : PubMed/NCBI

19 

Lu J, Getz G, Miska EA, Alvarez-Saavedra E, Lamb J, Peck D, Sweet-Cordero A, Ebert BL, Mak RH, Ferrando AA, et al: MicroRNA expression profiles classify human cancers. Nature. 435:834–838. 2005. View Article : Google Scholar : PubMed/NCBI

20 

Wang V and Wu W: MicroRNA-based therapeutics for cancer. BioDrugs. 23:15–23. 2009. View Article : Google Scholar : PubMed/NCBI

21 

Chase A and Cross NC: Aberrations of EZH2 in cancer. Clin Cancer Res. 17:2613–2618. 2011. View Article : Google Scholar : PubMed/NCBI

22 

Bracken AP, Dietrich N, Pasini D, Hansen KH and Helin K: Genome-wide mapping of polycomb target genes unravels their roles in cell fate transitions. Genes Dev. 20:1123–1136. 2006. View Article : Google Scholar : PubMed/NCBI

23 

Iliopoulos D, Lindahl-Allen M, Polytarchou C, Hirsch HA, Tsichlis PN and Struhl K: Loss of miR-200 inhibition of Suz12 leads to polycomb-mediated repression required for the formation and maintenance of cancer stem cells. Mol Cell. 39:761–772. 2010. View Article : Google Scholar : PubMed/NCBI

24 

Villa R, Pasini D, Gutierrez A, Morey L, Occhionorelli M, Viré E, Nomdedeu JF, Jenuwein T, Pelicci PG, Minucci S, et al: Role of the polycomb repressive complex 2 in acute promyelocytic leukemia. Cancer Cell. 11:513–525. 2007. View Article : Google Scholar : PubMed/NCBI

25 

Herranz N, Pasini D, Díaz VM, Francí C, Gutierrez A, Dave N, Escrivà M, Hernandez-Muñoz I, Di Croce L, Helin K, et al: Polycomb complex 2 is required for E-cadherin repression by the Snail1 transcription factor. Mol Cell Biol. 28:4772–4781. 2008. View Article : Google Scholar : PubMed/NCBI

26 

Fan Y, Shen B, Tan M, Mu X, Qin Y, Zhang F and Liu Y: TGF-β-induced upregulation of malat1 promotes bladder cancer metastasis by associating with suz12. Clin Cancer Res. 20:1531–1541. 2014. View Article : Google Scholar : PubMed/NCBI

27 

Cui Y, Chen J, He Z and Xiao Y: SUZ12 depletion suppresses the proliferation of gastric cancer cells. Cell Physiol Biochem. 31:778–784. 2013. View Article : Google Scholar : PubMed/NCBI

28 

Martin-Perez D, Sanchez E, Maestre L, Suela J, Vargiu P, Di Lisio L, Martínez N, Alves J, Piris MA and Sánchez-Beato M: Deregulated expression of the polycomb-group protein SUZ12 target genes characterizes mantle cell lymphoma. Am J Pathol. 177:930–942. 2010. View Article : Google Scholar : PubMed/NCBI

29 

Livak KJ and Schmittgen TD: Analysis of relative gene expression data using real-time quantitative PCR and the 2(-Delta Delta C(T)) method. Methods. 25:402–408. 2001. View Article : Google Scholar : PubMed/NCBI

30 

Zhang J, Zhang J, Zhang J, Qiu W, Xu S, Yu Q, Liu C, Wang Y, Lu A, Zhang J and Lu X: MicroRNA-625 inhibits the proliferation and increases the chemosensitivity of glioma by directly targeting AKT2. Am J Cancer Res. 7:1835–1849. 2017.PubMed/NCBI

31 

Henriksen JR, Haug BH, Buechner J, Tømte E, Løkke C, Flaegstad T and Einvik C: Conditional expression of retrovirally delivered anti-MYCN shRNA as an in vitro model system to study neuronal differentiation in MYCN-amplified neuroblastoma. BMC Dev Biol. 11:12011. View Article : Google Scholar : PubMed/NCBI

32 

Wang G, Mao W and Zheng S: MicroRNA-183 regulates Ezrin expression in lung cancer cells. FEBS Lett. 582:3663–3668. 2008. View Article : Google Scholar : PubMed/NCBI

33 

Wang YY, Sun G, Luo H, Wang XF, Lan FM, Yue X, Fu LS, Pu PY, Kang CS, Liu N and You YP: miR-21 modulates hTERT through a STAT3-dependent manner on glioblastoma cell growth. CNS Neurosci Ther. 18:722–728. 2012. View Article : Google Scholar : PubMed/NCBI

34 

Bartel DP: MicroRNAs: Target recognition and regulatory functions. Cell. 136:215–233. 2009. View Article : Google Scholar : PubMed/NCBI

35 

Bartel DP: MicroRNAs: Genomics, biogenesis, mechanism, and function. Cell. 116:281–297. 2004. View Article : Google Scholar : PubMed/NCBI

36 

Møller HG, Rasmussen AP, Andersen HH, Johnsen KB, Henriksen M and Duroux M: A systematic review of microRNA in glioblastoma multiforme: Micro-modulators in the mesenchymal mode of migration and invasion. Mol Neurobiol. 47:131–144. 2013. View Article : Google Scholar : PubMed/NCBI

37 

Huang Q, Gumireddy K, Schrier M, le Sage C, Nagel R, Nair S, Egan DA, Li A, Huang G, Klein-Szanto AJ, et al: The microRNAs miR-373 and miR-520c promote tumour invasion and metastasis. Nat Cell Biol. 10:202–210. 2008. View Article : Google Scholar : PubMed/NCBI

38 

Bou Kheir T, Futoma-Kazmierczak E, Jacobsen A, Krogh A, Bardram L, Hother C, Grønbæk K, Federspiel B, Lund AH and Friis-Hansen L: miR-449 inhibits cell proliferation and is down-regulated in gastric cancer. Mol Cancer. 10:292011. View Article : Google Scholar : PubMed/NCBI

39 

Mott JL, Kobayashi S, Bronk SF and Gores GJ: mir-29 regulates Mcl-1 protein expression and apoptosis. Oncogene. 26:6133–6140. 2007. View Article : Google Scholar : PubMed/NCBI

40 

Li H, Cai Q, Wu H, Vathipadiekal V, Dobbin ZC, Li T, Hua X, Landen CN, Birrer MJ, Sánchez-Beato M and Zhang R: SUZ12 promotes human epithelial ovarian cancer by suppressing apoptosis via silencing HRK. Mol Cancer Res. 10:1462–1472. 2012. View Article : Google Scholar : PubMed/NCBI

41 

Liu YL, Gao X, Jiang Y, Zhang G, Sun ZC, Cui BB and Yang YM: Expression and clinicopathological significance of EED, SUZ12 and EZH2 mRNA in colorectal cancer. J Cancer Res Clin Oncol. 141:661–669. 2015. View Article : Google Scholar : PubMed/NCBI

42 

Peng F, Jiang J, Yu Y, Tian R, Guo X, Li X, Shen M, Xu M, Zhu F, Shi C, et al: Direct targeting of SUZ12/ROCK2 by miR-200b/c inhibits cholangiocarcinoma tumourigenesis and metastasis. Br J Cancer. 109:3092–3104. 2013. View Article : Google Scholar : PubMed/NCBI

Related Articles

  • Abstract
  • View
  • Download
  • Twitter
Copy and paste a formatted citation
Spandidos Publications style
Zhang J, Xu S, Xu J, Li Y, Zhang J, Zhang J and Lu X: miR‑767‑5p inhibits glioma proliferation and metastasis by targeting SUZ12. Oncol Rep 42: 55-66, 2019.
APA
Zhang, J., Xu, S., Xu, J., Li, Y., Zhang, J., Zhang, J., & Lu, X. (2019). miR‑767‑5p inhibits glioma proliferation and metastasis by targeting SUZ12. Oncology Reports, 42, 55-66. https://doi.org/10.3892/or.2019.7156
MLA
Zhang, J., Xu, S., Xu, J., Li, Y., Zhang, J., Zhang, J., Lu, X."miR‑767‑5p inhibits glioma proliferation and metastasis by targeting SUZ12". Oncology Reports 42.1 (2019): 55-66.
Chicago
Zhang, J., Xu, S., Xu, J., Li, Y., Zhang, J., Zhang, J., Lu, X."miR‑767‑5p inhibits glioma proliferation and metastasis by targeting SUZ12". Oncology Reports 42, no. 1 (2019): 55-66. https://doi.org/10.3892/or.2019.7156
Copy and paste a formatted citation
x
Spandidos Publications style
Zhang J, Xu S, Xu J, Li Y, Zhang J, Zhang J and Lu X: miR‑767‑5p inhibits glioma proliferation and metastasis by targeting SUZ12. Oncol Rep 42: 55-66, 2019.
APA
Zhang, J., Xu, S., Xu, J., Li, Y., Zhang, J., Zhang, J., & Lu, X. (2019). miR‑767‑5p inhibits glioma proliferation and metastasis by targeting SUZ12. Oncology Reports, 42, 55-66. https://doi.org/10.3892/or.2019.7156
MLA
Zhang, J., Xu, S., Xu, J., Li, Y., Zhang, J., Zhang, J., Lu, X."miR‑767‑5p inhibits glioma proliferation and metastasis by targeting SUZ12". Oncology Reports 42.1 (2019): 55-66.
Chicago
Zhang, J., Xu, S., Xu, J., Li, Y., Zhang, J., Zhang, J., Lu, X."miR‑767‑5p inhibits glioma proliferation and metastasis by targeting SUZ12". Oncology Reports 42, no. 1 (2019): 55-66. https://doi.org/10.3892/or.2019.7156
Follow us
  • Twitter
  • LinkedIn
  • Facebook
About
  • Spandidos Publications
  • Careers
  • Cookie Policy
  • Privacy Policy
How can we help?
  • Help
  • Live Chat
  • Contact
  • Email to our Support Team