Spandidos Publications Logo
  • About
    • About Spandidos
    • Aims and Scopes
    • Abstracting and Indexing
    • Editorial Policies
    • Reprints and Permissions
    • Job Opportunities
    • Terms and Conditions
    • Contact
  • Journals
    • All Journals
    • Oncology Letters
      • Oncology Letters
      • Information for Authors
      • Editorial Policies
      • Editorial Board
      • Aims and Scope
      • Abstracting and Indexing
      • Bibliographic Information
      • Archive
    • International Journal of Oncology
      • International Journal of Oncology
      • Information for Authors
      • Editorial Policies
      • Editorial Board
      • Aims and Scope
      • Abstracting and Indexing
      • Bibliographic Information
      • Archive
    • Molecular and Clinical Oncology
      • Molecular and Clinical Oncology
      • Information for Authors
      • Editorial Policies
      • Editorial Board
      • Aims and Scope
      • Abstracting and Indexing
      • Bibliographic Information
      • Archive
    • Experimental and Therapeutic Medicine
      • Experimental and Therapeutic Medicine
      • Information for Authors
      • Editorial Policies
      • Editorial Board
      • Aims and Scope
      • Abstracting and Indexing
      • Bibliographic Information
      • Archive
    • International Journal of Molecular Medicine
      • International Journal of Molecular Medicine
      • Information for Authors
      • Editorial Policies
      • Editorial Board
      • Aims and Scope
      • Abstracting and Indexing
      • Bibliographic Information
      • Archive
    • Biomedical Reports
      • Biomedical Reports
      • Information for Authors
      • Editorial Policies
      • Editorial Board
      • Aims and Scope
      • Abstracting and Indexing
      • Bibliographic Information
      • Archive
    • Oncology Reports
      • Oncology Reports
      • Information for Authors
      • Editorial Policies
      • Editorial Board
      • Aims and Scope
      • Abstracting and Indexing
      • Bibliographic Information
      • Archive
    • Molecular Medicine Reports
      • Molecular Medicine Reports
      • Information for Authors
      • Editorial Policies
      • Editorial Board
      • Aims and Scope
      • Abstracting and Indexing
      • Bibliographic Information
      • Archive
    • World Academy of Sciences Journal
      • World Academy of Sciences Journal
      • Information for Authors
      • Editorial Policies
      • Editorial Board
      • Aims and Scope
      • Abstracting and Indexing
      • Bibliographic Information
      • Archive
    • International Journal of Functional Nutrition
      • International Journal of Functional Nutrition
      • Information for Authors
      • Editorial Policies
      • Editorial Board
      • Aims and Scope
      • Abstracting and Indexing
      • Bibliographic Information
      • Archive
    • International Journal of Epigenetics
      • International Journal of Epigenetics
      • Information for Authors
      • Editorial Policies
      • Editorial Board
      • Aims and Scope
      • Abstracting and Indexing
      • Bibliographic Information
      • Archive
    • Medicine International
      • Medicine International
      • Information for Authors
      • Editorial Policies
      • Editorial Board
      • Aims and Scope
      • Abstracting and Indexing
      • Bibliographic Information
      • Archive
  • Articles
  • Information
    • Information for Authors
    • Information for Reviewers
    • Information for Librarians
    • Information for Advertisers
    • Conferences
  • Language Editing
Spandidos Publications Logo
  • About
    • About Spandidos
    • Aims and Scopes
    • Abstracting and Indexing
    • Editorial Policies
    • Reprints and Permissions
    • Job Opportunities
    • Terms and Conditions
    • Contact
  • Journals
    • All Journals
    • Biomedical Reports
      • Information for Authors
      • Editorial Policies
      • Editorial Board
      • Aims and Scope
      • Abstracting and Indexing
      • Bibliographic Information
      • Archive
    • Experimental and Therapeutic Medicine
      • Information for Authors
      • Editorial Policies
      • Editorial Board
      • Aims and Scope
      • Abstracting and Indexing
      • Bibliographic Information
      • Archive
    • International Journal of Epigenetics
      • Information for Authors
      • Editorial Policies
      • Editorial Board
      • Aims and Scope
      • Abstracting and Indexing
      • Bibliographic Information
      • Archive
    • International Journal of Functional Nutrition
      • Information for Authors
      • Editorial Policies
      • Editorial Board
      • Aims and Scope
      • Abstracting and Indexing
      • Bibliographic Information
      • Archive
    • International Journal of Molecular Medicine
      • Information for Authors
      • Editorial Policies
      • Editorial Board
      • Aims and Scope
      • Abstracting and Indexing
      • Bibliographic Information
      • Archive
    • International Journal of Oncology
      • Information for Authors
      • Editorial Policies
      • Editorial Board
      • Aims and Scope
      • Abstracting and Indexing
      • Bibliographic Information
      • Archive
    • Medicine International
      • Information for Authors
      • Editorial Policies
      • Editorial Board
      • Aims and Scope
      • Abstracting and Indexing
      • Bibliographic Information
      • Archive
    • Molecular and Clinical Oncology
      • Information for Authors
      • Editorial Policies
      • Editorial Board
      • Aims and Scope
      • Abstracting and Indexing
      • Bibliographic Information
      • Archive
    • Molecular Medicine Reports
      • Information for Authors
      • Editorial Policies
      • Editorial Board
      • Aims and Scope
      • Abstracting and Indexing
      • Bibliographic Information
      • Archive
    • Oncology Letters
      • Information for Authors
      • Editorial Policies
      • Editorial Board
      • Aims and Scope
      • Abstracting and Indexing
      • Bibliographic Information
      • Archive
    • Oncology Reports
      • Information for Authors
      • Editorial Policies
      • Editorial Board
      • Aims and Scope
      • Abstracting and Indexing
      • Bibliographic Information
      • Archive
    • World Academy of Sciences Journal
      • Information for Authors
      • Editorial Policies
      • Editorial Board
      • Aims and Scope
      • Abstracting and Indexing
      • Bibliographic Information
      • Archive
  • Articles
  • Information
    • For Authors
    • For Reviewers
    • For Librarians
    • For Advertisers
    • Conferences
  • Language Editing
Login Register Submit
  • This site uses cookies
  • You can change your cookie settings at any time by following the instructions in our Cookie Policy. To find out more, you may read our Privacy Policy.

    I agree
Search articles by DOI, keyword, author or affiliation
Search
Advanced Search
presentation
Oncology Reports
Join Editorial Board Propose a Special Issue
Print ISSN: 1021-335X Online ISSN: 1791-2431
Journal Cover
April-2020 Volume 43 Issue 4

Full Size Image

Sign up for eToc alerts
Recommend to Library

Journals

International Journal of Molecular Medicine

International Journal of Molecular Medicine

International Journal of Molecular Medicine is an international journal devoted to molecular mechanisms of human disease.

International Journal of Oncology

International Journal of Oncology

International Journal of Oncology is an international journal devoted to oncology research and cancer treatment.

Molecular Medicine Reports

Molecular Medicine Reports

Covers molecular medicine topics such as pharmacology, pathology, genetics, neuroscience, infectious diseases, molecular cardiology, and molecular surgery.

Oncology Reports

Oncology Reports

Oncology Reports is an international journal devoted to fundamental and applied research in Oncology.

Experimental and Therapeutic Medicine

Experimental and Therapeutic Medicine

Experimental and Therapeutic Medicine is an international journal devoted to laboratory and clinical medicine.

Oncology Letters

Oncology Letters

Oncology Letters is an international journal devoted to Experimental and Clinical Oncology.

Biomedical Reports

Biomedical Reports

Explores a wide range of biological and medical fields, including pharmacology, genetics, microbiology, neuroscience, and molecular cardiology.

Molecular and Clinical Oncology

Molecular and Clinical Oncology

International journal addressing all aspects of oncology research, from tumorigenesis and oncogenes to chemotherapy and metastasis.

World Academy of Sciences Journal

World Academy of Sciences Journal

Multidisciplinary open-access journal spanning biochemistry, genetics, neuroscience, environmental health, and synthetic biology.

International Journal of Functional Nutrition

International Journal of Functional Nutrition

Open-access journal combining biochemistry, pharmacology, immunology, and genetics to advance health through functional nutrition.

International Journal of Epigenetics

International Journal of Epigenetics

Publishes open-access research on using epigenetics to advance understanding and treatment of human disease.

Medicine International

Medicine International

An International Open Access Journal Devoted to General Medicine.

Journal Cover
April-2020 Volume 43 Issue 4

Full Size Image

Sign up for eToc alerts
Recommend to Library

  • Article
  • Citations
    • Cite This Article
    • Download Citation
    • Create Citation Alert
    • Remove Citation Alert
    • Cited By
  • Similar Articles
    • Related Articles (in Spandidos Publications)
    • Similar Articles (Google Scholar)
    • Similar Articles (PubMed)
  • Download PDF
  • Download XML
  • View XML
Article Open Access

Exosomes derived from Piwil2‑induced cancer stem cells transform fibroblasts into cancer‑associated fibroblasts

Corrigendum in: /10.3892/or.2022.8273
  • Authors:
    • Dan Zhang
    • Dian Li
    • Lianju Shen
    • Dong Hu
    • Bo Tang
    • Wenhao Guo
    • Zhang Wang
    • Zhaoxia Zhang
    • Guanghui Wei
    • Dawei He
  • View Affiliations / Copyright

    Affiliations: Chongqing Key Laboratory of Children Urogenital Development and Tissue Engineering, Ministry of Education Key Laboratory of Child Development and Disorders, National Clinical Research Center for Child Health and Disorders, China International Science and Technology Cooperation Base of Child Development and Critical Disorders, Children's Hospital of Chongqing Medical University, Chongqing Key Laboratory of Pediatrics, Chongqing 400014, P.R. China, Department of Urology, Children's Hospital of Chongqing Medical University, Chongqing 400014, P.R. China
    Copyright: © Zhang et al. This is an open access article distributed under the terms of Creative Commons Attribution License.
  • Pages: 1125-1132
    |
    Published online on: February 10, 2020
       https://doi.org/10.3892/or.2020.7496
  • Expand metrics +
Metrics: Total Views: 0 (Spandidos Publications: | PMC Statistics: )
Metrics: Total PDF Downloads: 0 (Spandidos Publications: | PMC Statistics: )
Cited By (CrossRef): 0 citations Loading Articles...

This article is mentioned in:



Abstract

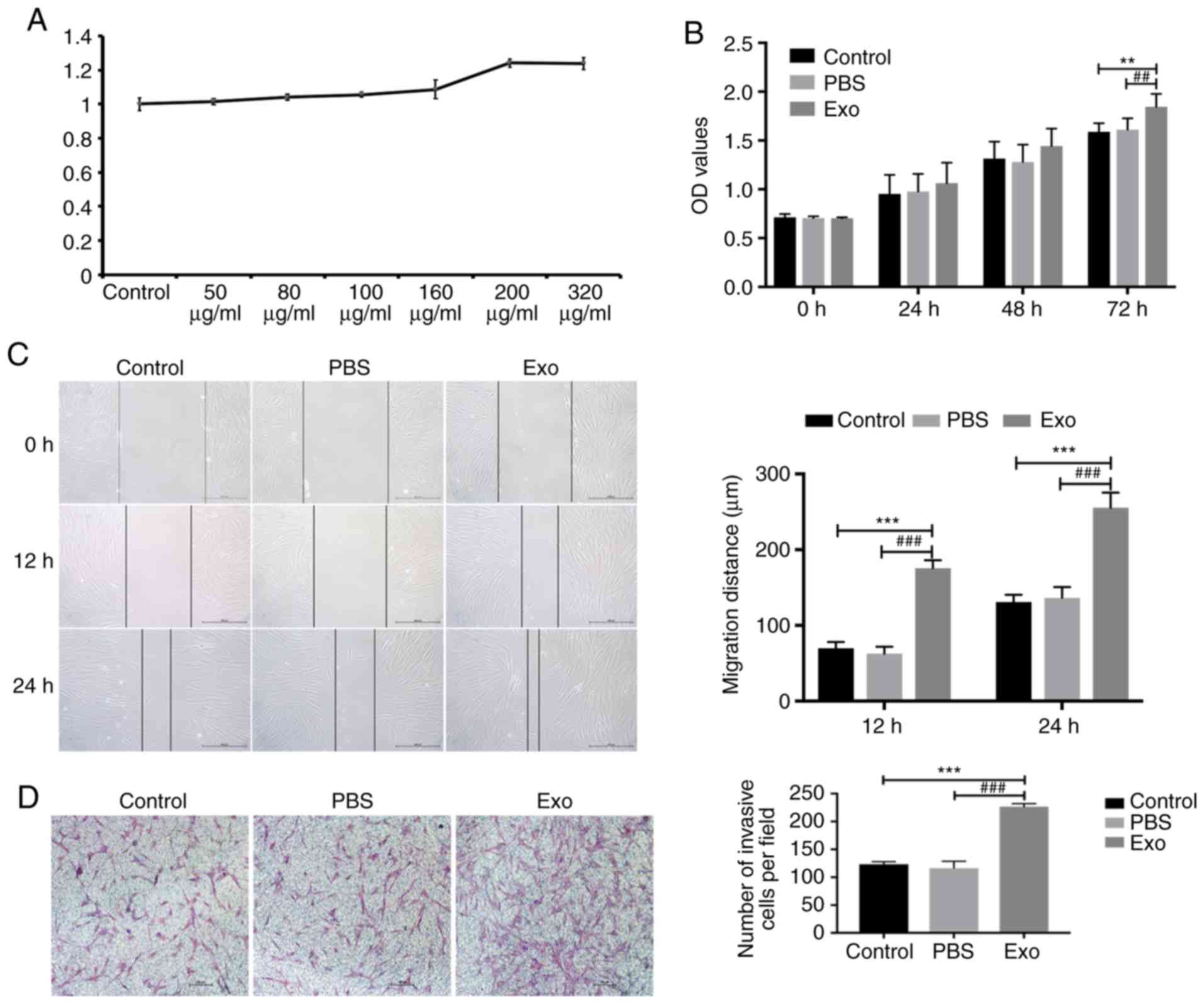
Recently, several studies have demonstrated that cancer cell‑derived exosomes can facilitate tumor development and metastasis formation. However, the detailed function of exosomes released by cancer stem cells (CSCs) requires further investigation. The aim of the present study was to investigate the role of CSC‑derived exosomes in tumor development. For this purpose, Piwil2‑induced cancer stem cells (Piwil2‑iCSCs) were used as exosome‑generating cells, while fibroblasts (FBs) served as recipient cells. Exosomes were isolated by the ultracentrifugation of Piwil2‑iCSC‑conditioned medium and identified by transmission electron microscopy, nanoparticle tracking analysis and western blot analysis. To evaluate the effects of the exosomes on cell proliferation, migration and invasion, cell counting assay (CCK‑8), a wound healing assay and a Transwell assay were performed. Protein expression [matrix metalloproteinase (MMP)2, MMP9, α‑smooth muscle actin (α‑SMA) and vimentin and fibroblast‑activating protein (FAP)] was examined in FBs by western blot analysis. It was found that the Piwil2‑iCSC‑derived exosomes (Piwil2‑iCSC‑Exo) were oval or spherical, membrane‑coated vesicles with a uniform size (30‑100 nm in diameter). They are characterized by the surface expression of CD9, CD63, Hsp70 and Piwil2 proteins. Additional results from functional analyses revealed that Piwil2‑iCSC‑Exo enhanced the proliferative, migratory and invasive abilities of FBs, accompanied by the upregulated expression of MMP2 and MMP9. In addition, the increased expression of α‑SMA (P<0.05), vimentin (P<0.01 vs. control group, P<0.05 vs. PBS group) and FAP (P<0.001 vs. control group, P<0.01 vs. PBS group) following exposure to Piwil2‑iCSC‑Exo suggested that the exosomes induced FB transformation into cancer‑associated fibroblasts (CAFs). On the whole, the findings of this study demonstrate that Piwil2‑iCSC‑Exo induce the cancer‑associated phenotype in fibroblasts in vitro, suggesting that CSCs can promote tumor development through the modulation of the tumor microenvironment.
View Figures

Figure 1

Figure 2

Figure 3

Figure 4

Figure 5

View References

1 

López-Gómez M, Malmierca E, de Górgolas M and Casado E: Cancer in developing countries: The next most preventable pandemic. The global problem of cancer. Crit Rev Oncol Hematol. 88:117–122. 2013. View Article : Google Scholar : PubMed/NCBI

2 

Liao WT, Ye YP, Deng YJ, Bian XW and Ding YQ: Metastatic cancer stem cells: From the concept to therapeutics. Am J Stem Cells. 3:46–62. 2014.PubMed/NCBI

3 

Kreso A and Dick J: Evolution of the cancer stem cell model. Cell Stem Cell. 14:275–291. 2014. View Article : Google Scholar : PubMed/NCBI

4 

Ponti D, Costa A, Zaffaroni N, Pratesi G, Petrangolini G, Coradini D, Pilotti S, Pierotti MA and Daidone MG: Isolation and in vitro propagation of tumorigenic breast cancer cells with stem/progenitor cell properties. Cancer Res. 65:5506–5511. 2005. View Article : Google Scholar : PubMed/NCBI

5 

Costa FF, Le Blanc K and Brodin B: Concise review: Cancer/testis antigens, stem cells, and cancer. Stem Cells. 25:707–711. 2010. View Article : Google Scholar

6 

Kim KM, Calabrese P, Tavaré S and Shibata D: Enhanced stem cell survival in familial adenomatous polyposis. Am J Pathol. 164:1369–1377. 2004. View Article : Google Scholar : PubMed/NCBI

7 

Kucia M and Ratajczak MZ: Stem cells as a two edged sword-from regeneration to tumor formation. J Physiol Pharmacol. 57 (Suppl 7):S5–S16. 2006.

8 

Reya T, Morrison SJ, Clarke MF and Weissman IL: Stem cells, cancer, and cancer stem cells. Nature. 414:105–111. 2001. View Article : Google Scholar : PubMed/NCBI

9 

Visvader JE: Cells of origin in cancer. Nature. 469:314–322. 2011. View Article : Google Scholar : PubMed/NCBI

10 

Prasetyanti PR and Medema JP: Intra-tumor heterogeneity from a cancer stem cell perspective. Mol Cancer. 16:412017. View Article : Google Scholar : PubMed/NCBI

11 

Aguilar-Gallardo C and Simón C: Cells, stem cells, and cancer stem cells. Semin Reprod Med. 31:005–013. 2013. View Article : Google Scholar

12 

Phi LTH, Sari IN, Yang YG, Lee SH, Jun NY, Kim KS, Lee KY and Kwon HY: Cancer stem cells (CSCs) in drug resistance and their therapeutic implications in cancer treatment. Stem Cells Int. 2018:54169232018. View Article : Google Scholar : PubMed/NCBI

13 

Hardin H, Helein H, Meyer K, Robertson S, Zhang RR, Zhong WX and Lloyd RV: Thyroid cancer stem-like cell exosomes: Regulation of EMT via transfer of lncRNAs. Lab Invest. 98:1133–1142. 2018. View Article : Google Scholar : PubMed/NCBI

14 

Valery AC, Golam K, Xia L, Mary D, Junk DJ, Dongyin G, Chris H, Monica V, Erin MH and Maksim S: Cancer stem cells: Targeting the roots of cancer, seeds of metastasis, and sources of therapy resistance. Cancer Res. 75:924–929. 2015. View Article : Google Scholar : PubMed/NCBI

15 

Hermann PC, Huber SL, Herrler T, Aicher A, Ellwart JW, Guba M, Bruns CJ and Heeschen C: Distinct populations of cancer stem cells determine tumor growth and metastatic activity in human pancreatic cancer. Cell Stem Cell. 1:313–323. 2007. View Article : Google Scholar : PubMed/NCBI

16 

Albini A, Bruno A, Gallo C, Pajardi G, Noonan DM and Dallaglio K: Cancer stem cells and the tumor microenvironment: Interplay in tumor heterogeneity. Connect Tissue Res. 56:414–425. 2015. View Article : Google Scholar : PubMed/NCBI

17 

Lin WW and Karin M: A cytokine-mediated link between innate immunity, inflammation, and cancer. J Clin Invest. 117:1175–1183. 2007. View Article : Google Scholar : PubMed/NCBI

18 

Sittichai K: The tumor microenvironment contribution to development, growth, invasion and metastasis of head and neck squamous cell carcinomas. J Cancer. 4:66–83. 2013. View Article : Google Scholar : PubMed/NCBI

19 

Sund M and Kalluri R: Tumor stroma derived biomarkers in cancer. Cancer Metastasis Rev. 28:177–183. 2009. View Article : Google Scholar : PubMed/NCBI

20 

Caby MP, Lankar D, Vincendeau-Scherrer C, Raposo G and Bonnerot C: Exosomal-like vesicles are present in human blood plasma. Int Immunol. 17:879–887. 2005. View Article : Google Scholar : PubMed/NCBI

21 

Paul G and Alexander S, Svenja R, Daniela G, Steffen R, Condon TP, Alexander M, Minh-Chau P, Otwin L and Alexander S: Cleavage of L1 in exosomes and apoptotic membrane vesicles released from ovarian carcinoma cells. Clin Cancer Res. 11:2492–2501. 2005. View Article : Google Scholar : PubMed/NCBI

22 

Valadi H, Ekström K, Bossios A, Sjöstrand M, Lee JJ and Lötvall JO: Exosome-mediated transfer of mRNAs and microRNAs is a novel mechanism of genetic exchange between cells. Nat Cell Biol. 9:654–659. 2007. View Article : Google Scholar : PubMed/NCBI

23 

Hannafon BN and Ding WQ: Intercellular communication by exosome-derived microRNAs in cancer. Int J Mol Sci. 14:14240–14269. 2013. View Article : Google Scholar : PubMed/NCBI

24 

Jiang S, Hu C, Liu P and Lu M: Tumor-derived exosomes in cancer metastasis risk diagnosis and metastasis therapy. Clin Transl Oncol. 21:152–159. 2019. View Article : Google Scholar : PubMed/NCBI

25 

Abak A, Abhari A and Rahimzadeh S: Exosomes in cancer: Small vesicular transporters for cancer progression and metastasis, biomarkers in cancer therapeutics. PeerJ. 6:e47632018. View Article : Google Scholar : PubMed/NCBI

26 

Sharma A: Role of stem cell derived exosomes in tumor biology. Int J Cancer. 142:2018. View Article : Google Scholar

27 

Bhowmick NA, Neilson EG and Moses HL: Stromal fibroblasts in cancer initiation and progression. Nature. 432:332–337. 2004. View Article : Google Scholar : PubMed/NCBI

28 

Lu Y, Yang W, Qin C, Zhang LF, Deng JJ, Liu SB and Qin ZH: Responsiveness of stromal fibroblasts to IFN-gamma blocks tumor growth via angiostasis. J Immunol. 183:6413–6421. 2009. View Article : Google Scholar : PubMed/NCBI

29 

Gao JX: Cancer stem cells: The lessons from pre-cancerous stem cells. J Cell Mol Med. 12:67–96. 2008. View Article : Google Scholar : PubMed/NCBI

30 

Li D, Sun X, Yan D, Huang J, Luo Q, Tang H and Peng Z: Piwil2 modulates the proliferation and metastasis of colon cancer via regulation of matrix metallopeptidase 9 transcriptional activity. Exp Biol Med (Maywood). 237:1231–1240. 2012. View Article : Google Scholar : PubMed/NCBI

31 

Liu JJ, Shen R, Chen L, Ye Y, He G, Hua K, Jarjoura D, Nakano T, Ramesh GK, Shapiro CL, et al: Piwil2 is expressed in various stages of breast cancers and has the potential to be used as a novel biomarker. Int J Clin Exp Pathpl. 3:328–337. 2010.

32 

He G, Chen L, Ye Y, Xiao Y, Hua K, Jarjoura D, Nakano T, Barsky SH, Shen R and Gao JX: Piwil2 expressed in various stages of cervical neoplasia is a potential complementary marker for p16. Am J Transl Res. 2:156–169. 2010.PubMed/NCBI

33 

Chen C, Liu J and Xu G: Overexpression of PIWI proteins in human stage III epithelial ovarian cancer with lymph node metastasis. Cancer Biomark. 13:315–321. 2013. View Article : Google Scholar : PubMed/NCBI

34 

Wang Y, Liu Y, Shen X, Zhang X, Chen X, Yang C and Gao H: The PIWI protein acts as a predictive marker for human gastric cancer. Int J Clin Exp Pathol. 5:315–325. 2012.PubMed/NCBI

35 

Greither T, Koser F, Kappler M, Bache M, Lautenschläger C, Göbel S, Holzhausen HJ, Wach S, Wurl P and Taubert H: Expression of human Piwi-like genes is associated with prognosis for soft tissue sarcoma patients. BMC Cancer. 12:2722012. View Article : Google Scholar : PubMed/NCBI

36 

Zhang D, Wu X, Liu X, Cai C, Zeng G, Rohozinski J, Zhang Y, Wei G and He D: Piwil2-transfected human fibroblasts are cancer stem cell-like and genetically unstable. Oncotarget. 8:12259–12271. 2017.PubMed/NCBI

37 

Xue M, Chen W, Xiang A, Wang R, Chen H, Pan J, Pang H, An H, Wang X, Hou H and Li X: Hypoxic exosomes facilitate bladder tumor growth and development through transferring long non-coding RNA-UCA1. Mol Cancer. 16:1432017. View Article : Google Scholar : PubMed/NCBI

38 

Deryugina EI and Quigley JP: Tumor angiogenesis: MMP- mediated induction of intravasation- and metastasis-sustaining neovasculature. Matrix Biol. 44-46:94–112. 2015. View Article : Google Scholar : PubMed/NCBI

39 

Yamamoto K, Murphy G and Troeberg L: Extracellular regulation of metalloproteinases. Matrix Biol. 44-46:255–263. 2015. View Article : Google Scholar : PubMed/NCBI

40 

Huang Q, Lan F, Wang X, Yu Y, Ouyang X, Zheng F, Han J, Lin Y, Xie Y, Xie F, et al: IL-1β-induced activation of p38 promotes metastasis in gastric adenocarcinoma via upregulation of AP-1/c-fos, MMP2 and MMP9. Molecular cancer. 13:182014. View Article : Google Scholar : PubMed/NCBI

41 

Liu J, Ping W, Zu Y and Sun W: Correlations of lysyl oxidase with MMP2/MMP9 expression and its prognostic value in non-small cell lung cancer. Int J Clin Exp Pathol. 7:6040–6047. 2014.PubMed/NCBI

42 

Shimoda M, Mellody KT and Orimo A: Carcinoma-associated fibroblasts are a rate-limiting determinant for tumour progression. Semin Cell Dev Biol. 21:19–25. 2010. View Article : Google Scholar : PubMed/NCBI

43 

Liu R, Li H, Liu L, Yu J and Ren X: Fibroblast activation protein: A potential therapeutic target in cancer. Cancer Biol Ther. 13:123–129. 2015. View Article : Google Scholar

44 

Wu L, Zhang X, Zhang B, Shi H, Yuan X, Sun Y, Pan Z, Qian H and Xu W: Exosomes derived from gastric cancer cells activate NF-κB pathway in macrophages to promote cancer progression. Tumour Biol. 37:12169–12180. 2016. View Article : Google Scholar : PubMed/NCBI

45 

Gangoda L, Liem M, Ang CS, Keerthikumar S, Adda CG, Parker BS and Mathivanan S: Proteomic profiling of exosomes secreted by breast cancer cells with varying metastatic potential. Proteomics. 17:2017. View Article : Google Scholar : PubMed/NCBI

46 

Sakha S, Muramatsu T, Ueda K and Inazawa J: Exosomal microRNA miR-1246 induces cell motility and invasion through the regulation of DENND2D in oral squamous cell carcinoma. Sci Rep. 6:387502016. View Article : Google Scholar : PubMed/NCBI

47 

Tooi M, Komaki M, Morioka C, Honda I, Iwasaki K, Yokoyama N, Ayame H, Izumi Y and Morita I: Placenta mesenchymal stem cell derived exosomes confer plasticity on fibroblasts. J Cell Biochem. 117:1658–1670. 2016. View Article : Google Scholar : PubMed/NCBI

48 

Julia Christina G, Varun C, Kerstin B and Michael B: Active Wnt proteins are secreted on exosomes. Nat Cell Biol. 14:1036–1045. 2012. View Article : Google Scholar : PubMed/NCBI

49 

Sánchez CA, Andahur EI, Valenzuela R, Castellón EA, Fullá JA, Ramos CG and Triviño JC: Exosomes from bulk and stem cells from human prostate cancer have a differential microRNA content that contributes cooperatively over local and pre-metastatic niche. Oncotarget. 7:3993–4008. 2016. View Article : Google Scholar : PubMed/NCBI

50 

Grange C, Tapparo M, Collino F, Vitillo L, Damasco C, Deregibus MC, Tetta C, Bussolati B and Camussi G: Microvesicles released from human renal cancer stem cells stimulate angiogenesis and formation of lung premetastatic niche. Cancer Research. 71:5346–5356. 2011. View Article : Google Scholar : PubMed/NCBI

51 

Berditchevski F: Complexes of tetraspanins with integrins: More than meets the eye. J Cell Sci. 114:4143–4151. 2001.PubMed/NCBI

52 

Mantegazza AR, Barrio MM, Moutel S, Bover L, Weck M, Brossart P, Teillaud JL and Mordoh J: CD63 tetraspanin slows down cell migration and translocates to the endosomal-lysosomal-MIICs route after extracellular stimuli in human immature dendritic cells. Blood. 104:1183–1190. 2004. View Article : Google Scholar : PubMed/NCBI

53 

Roy R, Yang J and Moses MA: Matrix metalloproteinases as novel biomarkers and potential therapeutic targets in human cancer. J Clin Oncol. 27:5287–5297. 2009. View Article : Google Scholar : PubMed/NCBI

54 

Nart D, Yaman B, Yilmaz F, Zeytunlu M, Karasu Z and Kiliç M: Expression of matrix metalloproteinase-9 in predicting prognosis of hepatocellular carcinoma after liver transplantation. Liver Transpl. 16:621–630. 2010.PubMed/NCBI

55 

Zhang W, Zhang T, Lou Y, Yan B, Cui S, Jiang L and Han B: Placental growth factor promotes metastases of non-small cell lung cancer through MMP9. Cell Physiol Biochem. 37:1210–1218. 2015. View Article : Google Scholar : PubMed/NCBI

56 

Yu L, Yang W, Qin C, Zhang L, Deng J, Liu S and Qin Z: Responsiveness of stromal fibroblasts to IFN-gamma blocks tumor growth via angiostasis. J Immunol. 183:6413–6421. 2009. View Article : Google Scholar : PubMed/NCBI

Related Articles

  • Abstract
  • View
  • Download
  • Twitter
Copy and paste a formatted citation
Spandidos Publications style
Zhang D, Li D, Shen L, Hu D, Tang B, Guo W, Wang Z, Zhang Z, Wei G, He D, He D, et al: Exosomes derived from Piwil2‑induced cancer stem cells transform fibroblasts into cancer‑associated fibroblasts Corrigendum in /10.3892/or.2022.8273. Oncol Rep 43: 1125-1132, 2020.
APA
Zhang, D., Li, D., Shen, L., Hu, D., Tang, B., Guo, W. ... He, D. (2020). Exosomes derived from Piwil2‑induced cancer stem cells transform fibroblasts into cancer‑associated fibroblasts Corrigendum in /10.3892/or.2022.8273. Oncology Reports, 43, 1125-1132. https://doi.org/10.3892/or.2020.7496
MLA
Zhang, D., Li, D., Shen, L., Hu, D., Tang, B., Guo, W., Wang, Z., Zhang, Z., Wei, G., He, D."Exosomes derived from Piwil2‑induced cancer stem cells transform fibroblasts into cancer‑associated fibroblasts Corrigendum in /10.3892/or.2022.8273". Oncology Reports 43.4 (2020): 1125-1132.
Chicago
Zhang, D., Li, D., Shen, L., Hu, D., Tang, B., Guo, W., Wang, Z., Zhang, Z., Wei, G., He, D."Exosomes derived from Piwil2‑induced cancer stem cells transform fibroblasts into cancer‑associated fibroblasts Corrigendum in /10.3892/or.2022.8273". Oncology Reports 43, no. 4 (2020): 1125-1132. https://doi.org/10.3892/or.2020.7496
Copy and paste a formatted citation
x
Spandidos Publications style
Zhang D, Li D, Shen L, Hu D, Tang B, Guo W, Wang Z, Zhang Z, Wei G, He D, He D, et al: Exosomes derived from Piwil2‑induced cancer stem cells transform fibroblasts into cancer‑associated fibroblasts Corrigendum in /10.3892/or.2022.8273. Oncol Rep 43: 1125-1132, 2020.
APA
Zhang, D., Li, D., Shen, L., Hu, D., Tang, B., Guo, W. ... He, D. (2020). Exosomes derived from Piwil2‑induced cancer stem cells transform fibroblasts into cancer‑associated fibroblasts Corrigendum in /10.3892/or.2022.8273. Oncology Reports, 43, 1125-1132. https://doi.org/10.3892/or.2020.7496
MLA
Zhang, D., Li, D., Shen, L., Hu, D., Tang, B., Guo, W., Wang, Z., Zhang, Z., Wei, G., He, D."Exosomes derived from Piwil2‑induced cancer stem cells transform fibroblasts into cancer‑associated fibroblasts Corrigendum in /10.3892/or.2022.8273". Oncology Reports 43.4 (2020): 1125-1132.
Chicago
Zhang, D., Li, D., Shen, L., Hu, D., Tang, B., Guo, W., Wang, Z., Zhang, Z., Wei, G., He, D."Exosomes derived from Piwil2‑induced cancer stem cells transform fibroblasts into cancer‑associated fibroblasts Corrigendum in /10.3892/or.2022.8273". Oncology Reports 43, no. 4 (2020): 1125-1132. https://doi.org/10.3892/or.2020.7496
Follow us
  • Twitter
  • LinkedIn
  • Facebook
About
  • Spandidos Publications
  • Careers
  • Cookie Policy
  • Privacy Policy
How can we help?
  • Help
  • Live Chat
  • Contact
  • Email to our Support Team