Spandidos Publications Logo
  • About
    • About Spandidos
    • Aims and Scopes
    • Abstracting and Indexing
    • Editorial Policies
    • Reprints and Permissions
    • Job Opportunities
    • Terms and Conditions
    • Contact
  • Journals
    • All Journals
    • Oncology Letters
      • Oncology Letters
      • Information for Authors
      • Editorial Policies
      • Editorial Board
      • Aims and Scope
      • Abstracting and Indexing
      • Bibliographic Information
      • Archive
    • International Journal of Oncology
      • International Journal of Oncology
      • Information for Authors
      • Editorial Policies
      • Editorial Board
      • Aims and Scope
      • Abstracting and Indexing
      • Bibliographic Information
      • Archive
    • Molecular and Clinical Oncology
      • Molecular and Clinical Oncology
      • Information for Authors
      • Editorial Policies
      • Editorial Board
      • Aims and Scope
      • Abstracting and Indexing
      • Bibliographic Information
      • Archive
    • Experimental and Therapeutic Medicine
      • Experimental and Therapeutic Medicine
      • Information for Authors
      • Editorial Policies
      • Editorial Board
      • Aims and Scope
      • Abstracting and Indexing
      • Bibliographic Information
      • Archive
    • International Journal of Molecular Medicine
      • International Journal of Molecular Medicine
      • Information for Authors
      • Editorial Policies
      • Editorial Board
      • Aims and Scope
      • Abstracting and Indexing
      • Bibliographic Information
      • Archive
    • Biomedical Reports
      • Biomedical Reports
      • Information for Authors
      • Editorial Policies
      • Editorial Board
      • Aims and Scope
      • Abstracting and Indexing
      • Bibliographic Information
      • Archive
    • Oncology Reports
      • Oncology Reports
      • Information for Authors
      • Editorial Policies
      • Editorial Board
      • Aims and Scope
      • Abstracting and Indexing
      • Bibliographic Information
      • Archive
    • Molecular Medicine Reports
      • Molecular Medicine Reports
      • Information for Authors
      • Editorial Policies
      • Editorial Board
      • Aims and Scope
      • Abstracting and Indexing
      • Bibliographic Information
      • Archive
    • World Academy of Sciences Journal
      • World Academy of Sciences Journal
      • Information for Authors
      • Editorial Policies
      • Editorial Board
      • Aims and Scope
      • Abstracting and Indexing
      • Bibliographic Information
      • Archive
    • International Journal of Functional Nutrition
      • International Journal of Functional Nutrition
      • Information for Authors
      • Editorial Policies
      • Editorial Board
      • Aims and Scope
      • Abstracting and Indexing
      • Bibliographic Information
      • Archive
    • International Journal of Epigenetics
      • International Journal of Epigenetics
      • Information for Authors
      • Editorial Policies
      • Editorial Board
      • Aims and Scope
      • Abstracting and Indexing
      • Bibliographic Information
      • Archive
    • Medicine International
      • Medicine International
      • Information for Authors
      • Editorial Policies
      • Editorial Board
      • Aims and Scope
      • Abstracting and Indexing
      • Bibliographic Information
      • Archive
  • Articles
  • Information
    • Information for Authors
    • Information for Reviewers
    • Information for Librarians
    • Information for Advertisers
    • Conferences
  • Language Editing
Spandidos Publications Logo
  • About
    • About Spandidos
    • Aims and Scopes
    • Abstracting and Indexing
    • Editorial Policies
    • Reprints and Permissions
    • Job Opportunities
    • Terms and Conditions
    • Contact
  • Journals
    • All Journals
    • Biomedical Reports
      • Information for Authors
      • Editorial Policies
      • Editorial Board
      • Aims and Scope
      • Abstracting and Indexing
      • Bibliographic Information
      • Archive
    • Experimental and Therapeutic Medicine
      • Information for Authors
      • Editorial Policies
      • Editorial Board
      • Aims and Scope
      • Abstracting and Indexing
      • Bibliographic Information
      • Archive
    • International Journal of Epigenetics
      • Information for Authors
      • Editorial Policies
      • Editorial Board
      • Aims and Scope
      • Abstracting and Indexing
      • Bibliographic Information
      • Archive
    • International Journal of Functional Nutrition
      • Information for Authors
      • Editorial Policies
      • Editorial Board
      • Aims and Scope
      • Abstracting and Indexing
      • Bibliographic Information
      • Archive
    • International Journal of Molecular Medicine
      • Information for Authors
      • Editorial Policies
      • Editorial Board
      • Aims and Scope
      • Abstracting and Indexing
      • Bibliographic Information
      • Archive
    • International Journal of Oncology
      • Information for Authors
      • Editorial Policies
      • Editorial Board
      • Aims and Scope
      • Abstracting and Indexing
      • Bibliographic Information
      • Archive
    • Medicine International
      • Information for Authors
      • Editorial Policies
      • Editorial Board
      • Aims and Scope
      • Abstracting and Indexing
      • Bibliographic Information
      • Archive
    • Molecular and Clinical Oncology
      • Information for Authors
      • Editorial Policies
      • Editorial Board
      • Aims and Scope
      • Abstracting and Indexing
      • Bibliographic Information
      • Archive
    • Molecular Medicine Reports
      • Information for Authors
      • Editorial Policies
      • Editorial Board
      • Aims and Scope
      • Abstracting and Indexing
      • Bibliographic Information
      • Archive
    • Oncology Letters
      • Information for Authors
      • Editorial Policies
      • Editorial Board
      • Aims and Scope
      • Abstracting and Indexing
      • Bibliographic Information
      • Archive
    • Oncology Reports
      • Information for Authors
      • Editorial Policies
      • Editorial Board
      • Aims and Scope
      • Abstracting and Indexing
      • Bibliographic Information
      • Archive
    • World Academy of Sciences Journal
      • Information for Authors
      • Editorial Policies
      • Editorial Board
      • Aims and Scope
      • Abstracting and Indexing
      • Bibliographic Information
      • Archive
  • Articles
  • Information
    • For Authors
    • For Reviewers
    • For Librarians
    • For Advertisers
    • Conferences
  • Language Editing
Login Register Submit
  • This site uses cookies
  • You can change your cookie settings at any time by following the instructions in our Cookie Policy. To find out more, you may read our Privacy Policy.

    I agree
Search articles by DOI, keyword, author or affiliation
Search
Advanced Search
presentation
Oncology Reports
Join Editorial Board Propose a Special Issue
Print ISSN: 1021-335X Online ISSN: 1791-2431
Journal Cover
December-2020 Volume 44 Issue 6

Full Size Image

Sign up for eToc alerts
Recommend to Library

Journals

International Journal of Molecular Medicine

International Journal of Molecular Medicine

International Journal of Molecular Medicine is an international journal devoted to molecular mechanisms of human disease.

International Journal of Oncology

International Journal of Oncology

International Journal of Oncology is an international journal devoted to oncology research and cancer treatment.

Molecular Medicine Reports

Molecular Medicine Reports

Covers molecular medicine topics such as pharmacology, pathology, genetics, neuroscience, infectious diseases, molecular cardiology, and molecular surgery.

Oncology Reports

Oncology Reports

Oncology Reports is an international journal devoted to fundamental and applied research in Oncology.

Experimental and Therapeutic Medicine

Experimental and Therapeutic Medicine

Experimental and Therapeutic Medicine is an international journal devoted to laboratory and clinical medicine.

Oncology Letters

Oncology Letters

Oncology Letters is an international journal devoted to Experimental and Clinical Oncology.

Biomedical Reports

Biomedical Reports

Explores a wide range of biological and medical fields, including pharmacology, genetics, microbiology, neuroscience, and molecular cardiology.

Molecular and Clinical Oncology

Molecular and Clinical Oncology

International journal addressing all aspects of oncology research, from tumorigenesis and oncogenes to chemotherapy and metastasis.

World Academy of Sciences Journal

World Academy of Sciences Journal

Multidisciplinary open-access journal spanning biochemistry, genetics, neuroscience, environmental health, and synthetic biology.

International Journal of Functional Nutrition

International Journal of Functional Nutrition

Open-access journal combining biochemistry, pharmacology, immunology, and genetics to advance health through functional nutrition.

International Journal of Epigenetics

International Journal of Epigenetics

Publishes open-access research on using epigenetics to advance understanding and treatment of human disease.

Medicine International

Medicine International

An International Open Access Journal Devoted to General Medicine.

Journal Cover
December-2020 Volume 44 Issue 6

Full Size Image

Sign up for eToc alerts
Recommend to Library

  • Article
  • Citations
    • Cite This Article
    • Download Citation
    • Create Citation Alert
    • Remove Citation Alert
    • Cited By
  • Similar Articles
    • Related Articles (in Spandidos Publications)
    • Similar Articles (Google Scholar)
    • Similar Articles (PubMed)
  • Download PDF
  • Download XML
  • View XML
Review

Roles of the HGF/Met signaling in head and neck squamous cell carcinoma: Focus on tumor immunity (Review)

  • Authors:
    • Dongjuan Liu
    • Ming Zhong
    • Desong Zhan
    • Ying Zhang
    • Sai Liu
  • View Affiliations / Copyright

    Affiliations: School and Hospital of Stomatology, China Medical University, Liaoning Provincial Key Laboratory of Oral Diseases, Shenyang, Liaoning 110002, P.R. China
  • Pages: 2337-2344
    |
    Published online on: October 9, 2020
       https://doi.org/10.3892/or.2020.7799
  • Expand metrics +
Metrics: Total Views: 0 (Spandidos Publications: | PMC Statistics: )
Metrics: Total PDF Downloads: 0 (Spandidos Publications: | PMC Statistics: )
Cited By (CrossRef): 0 citations Loading Articles...

This article is mentioned in:



Abstract

c‑mesenchymal‑epithelial transition (Met) is a transmembrane tyrosine kinase receptor of hepatocyte growth factor (HGF). HGF/Met signaling stimulates numerous pathways, including the Ras/mitogenactivated protein kinase (MAPK), phosphatidylinositol 3‑kinase/protein kinase B and Wnt/β‑catenin pathways, which serve important roles in cell proliferation, survival, motility, invasion and angiogenesis, and promotes the development and progression of tumors. Aberrant HGF/Met signaling is associated with a poor prognosis in several types of tumors, including head and neck squamous cell carcinoma (HNSCC). Although, the HGF/MET pathway and HGF and/or Met inhibitors have been extensively reviewed, their role in tumor immunity remains elusive. The present review article summarizes the findings on the HGF/Met signaling in HNSCC, including gene and protein alterations, biological functions and patient outcomes. Furthermore, the role of HGF/Met in tumor immunity is discussed and the controversial association between the expression of HGF/Met and the prognosis of patients with HNSCC from the perspective of tumor immunity is clarified. Ultimately, the present review proposes a clinical approach that may improve the efficacy of Met therapy for HNSCC, namely the intratumoral administration of Met inhibitors in order to reduce the inhibitory effect on immune cell recruitment. However, further studies are required to provide an improved understanding of the effects of the HGF/Met pathway on the tumor microenvironment, and the effects of HGF and Met inhibitors on immune cells in the tumor environment should be the focus of future studies.

Introduction

Head and neck cancers affect the lips, oral cavity, oropharynx, nasopharynx, hypopharynx and larynx, and >836,000 new cases and 431,000 related deaths occur each year worldwide (1). Head and neck squamous cell carcinoma (HNSCC), an aggressive malignancy characterized by relatively high rates of local recurrence, low responsiveness to therapy and lymph node metastasis (2), comprises ≤90% of head and neck cancers (3). Although notable progress has been made over the past few decades in surgical, chemotherapeutic and tumor-targeting therapies for HNSCC, patient prognosis remains unsatisfactory (4). To date, the epidermal growth factor receptor-targeting biological factor cetuximab, is the only Food and Drug Administration-approved targeted therapy for HNSCC (5). However, combinatorial cetuximab treatment with radiation or chemotherapy provides only a modest benefit to survival time (29.3 vs. 49 months and 7.4 vs. 10.1 months, respectively) (6,7). Furthermore, in clinical trials, cetuximab resistance was frequently observed, along with c-mesenchymal-epithelial transition (Met) activation (8–11). Aberrant hepatocyte growth factor (HGF)/c-Met signaling has been frequently reported in HNSCC (11–14); HGF-induced Met activation is a known mechanism of cetuximab resistance (15). Therefore, given its role in HNSCC, the HGF/Met pathway may serve as a potential target for treatment of HNSCC.

Met is a transmembrane tyrosine kinase receptor (RTK) of HGF (16,17), which is structurally distinct from most other RTKs. Met consists of a 45 kDa extracellular α-chain and a 145 kDa transmembrane β-chain (18). Following binding of HGF, two Met receptors dimerize, thereby leading to phosphorylation of tyrosine residues and subsequent activation of the phosphatidylinositol 3-kinase (PI3K)/protein kinase B (Akt), Wnt/β-catenin, Ras/Raf and signal transducer and activator of transcription 3 pathways (19–23). By activating these pathways, HGF/Met signaling serves important physiological roles in several biological processes, including embryogenesis, wound healing and tissue regeneration (24–27). However, during carcinogenesis, these functions promote tumor development, progression, metastasis and angiogenesis in several malignant tumors, including HNSCC (27,28). Although the HGF/Met pathway and HGF and/or Met inhibitors have been extensively studied (29–33), their roles in tumor immunity remain elusive. The present review article summarizes the current body of knowledge on HGF/Met signaling in HNSCC, including the association between gene and protein alterations, biological functions and patient outcomes. In addition, this article examines the roles of the HGF/Met signaling in tumor immunity and highlights the association between the expression of HGF/Met and prognosis of patients with HNSCC from the perspective of tumor immunity.

HGF/Met signaling in HNSCC

Gene and protein alterations

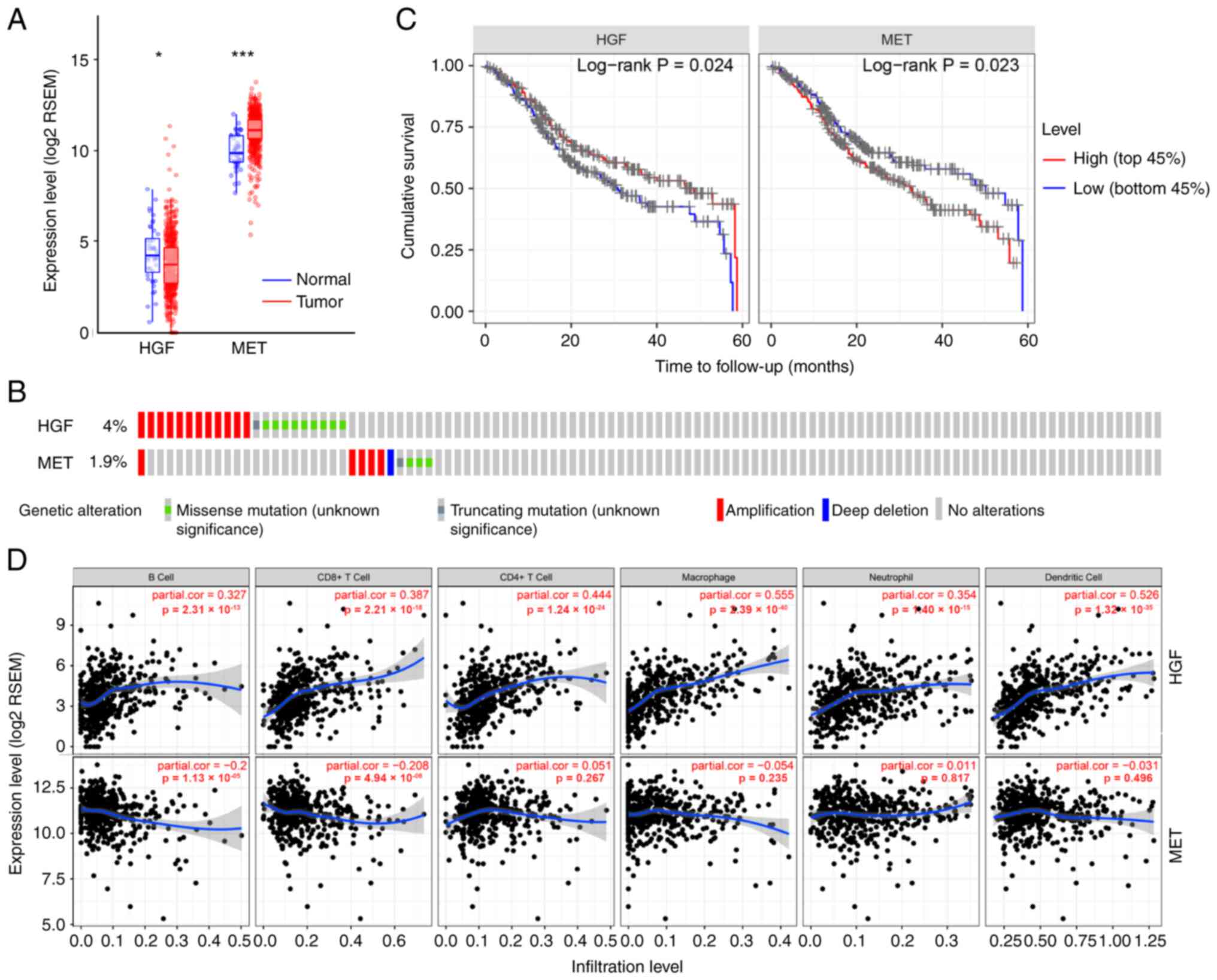
According to The Cancer Genome Atlas (TCGA) database, Met expression levels are significantly higher in tumors compared with normal tissues, whereas HGF expression is downregulated in HNSCC tumor tissues compared with the normal tissue (Fig. 1A) (34). HGF primarily functions as a paracrine factor in HNSCC cells. In HNSCC, HGF is primarily secreted by tumor-associated fibroblasts (TAFs) rather than the tumor cells themselves. Furthermore, it has been demonstrated that HGF is overexpressed in HNSCC-TAFs (11,35,36). Elevated HGF levels have been detected in the supernatant of TAFs cultured with laryngeal squamous cell carcinoma cells (37). Upregulated expression of Met mRNA has been frequently reported in HNSCC (12–14). However, inconsistent with the TCGA data suggesting that the frequency of alterations in both HGF and MET in HNSCC is very low (Fig. 1B) (34), the MET mutation frequency may have been underestimated due to technical difficulties in the detection of mutations resulting in exon 14 skipping, which are in turn associated with amplification and overexpression of MET (38,39). In fact, Met protein expression is often upregulated in HNSCC tissues (40,41), and phosphorylated Met has been found to be elevated in 30% of HNSCC samples. Specifically, phosphorylation of Met at Y1003, Y1230, Y1234 and Y1235 was observed in 66% of HNSCC samples (42–44). In addition to exon 14 skipping mutations, other mutations have been identified in HNSCC tumors, including mutations in the tyrosine kinase (Y1253D, Y1230C, T1275I, V1333I, V1110I, Y1248C and R1004G), SEMA (T230M, E168D and N375S) and juxtamembrane (T1010I and R988C) domains (31,42,45). Emerging evidence has suggested that the presence of the constitutively active Y1253D Met mutant protein in primary tumors is associated with a higher risk of local tumor progression, recurrence and distant metastasis (46).

Figure 1.

HGF/Met signaling in HNSCC. (A) Expression levels of HGF and MET in HNSCC tissues and normal tissues. (B) Genetic alterations of HGF/MET in HNSCC. The graph is cropped and does not show all the unaltered cases (in gray). (C) Correlation between the expression of HGF/MET and prognosis of HNSCC patients. (D) Correlation between HGF/MET expression and immune cell infiltration. HGF, hepatocyte growth factor; Met, mesenchymal-epithelial transition; HNSCC, head and neck squamous cell carcinoma; RSEM, RNA-sequence by expectation maximization.

Proliferation, migration, invasion and angiogenesis

It has been shown that HGF/Met signaling promotes tumor growth, invasion and angiogenesis in several malignancies, including HNSCC (40,47,48). HGF promoted the proliferation, migration, invasion and tube formation of human lymphatic endothelial cells (35), and stimulated the growth and invasion of HNSCC cells (49,50). Furthermore, in HNSCC, HGF promoted the expression of the angiogenic factors interleukin (IL)-8, platelet-derived growth factor and vascular endothelial growth factor in tumor cells via both the mitogen-activated protein kinase and PI3K-dependent pathways (51,52). Additionally, HGF upregulated the secretion of matrix metalloproteinase-1 (MMP-1) in HNSCC cells (53). Combined inhibition of Met and FGFR significantly inhibited TAF-induced HNSCC growth both in vitro and in vivo (54). Furthermore, the Met/Akt pathway promoted epithelial-mesenchymal transition, invasion and migration of tongue squamous cell carcinoma cells (41). In oral cancer and preneoplastic cell lines, Met was activated, whereas its upregulation in oral leukoplakia was associated with a high hazard ratio for developing oral cancer (55).

Association between HGF/Met and HNSCC outcomes

The association between HGF levels and the clinicopathological parameters of HNSCC remains contested. Kim et al (56) demonstrated that the serum levels of HGF were significantly restored as HNSCC progressed. In addition, Uchida et al (57) found that the concentration of HGF in metastatic cancer tissues was significantly higher compared with that in non-metastatic tissues. However, Hong et al (58) suggested that in HNSCC there was no significant association between HGF serum levels and several clinicopathological parameters. Several studies have reported that Met expression is associated with various clinicopathological characteristics of patients with HNSCC, including tumor stage, tumor size and lymph node metastasis (41,59–62).

TCGA data suggested that MET upregulation was a predictor of decreased overall survival (OS, P=0.023; Fig. 1C) (34). Furthermore, the expression of HGF was a positive prognostic factor for HNSCC patient survival (P=0.024; Fig. 1C) (34), which could be attributed to the positive correlation between HGF expression and the infiltration of immune cells, including B cells and CD4+ and CD8+ T cells. The association between HGF/Met and tumor immunity is discussed further below. Numerous studies have supported the notion that high expression of HGF and/or MET is significantly correlated with a poor outcome (60,63–67); however, other studies have not identified such a correlation (58,68–70). Some studies demonstrated that the expression of HGF was a negative prognostic factor for the survival of HNSCC patients (63,64), whereas one study failed to reveal a correlation between HGF expression and prognosis in patients with HNSCC (58). In addition, another study demonstrated that upregulated expression of HGF had a significant effect on OS in human papillomavirus (HPV)-negative HNSCC patients, whereas no such effects on OS or progression-free survival were observed in HPV-positive HNSCC patients (71). The majority of studies have shown that high Met expression is associated with a worse outcome (60,65–67), whereas other studies have not confirmed the role of Met as a prognostic marker in patients with HNSCC (69,70).

HGF/Met in HNSCC tumor immunity

The immune system serves an essential role in the development of tumors (72,73). Data obtained from the Tumor Immune Estimation Resource database suggested that HGF expression was significantly positively correlated with the infiltration levels of the majority of the immune cells, including B cells, T cells, macrophages, neutrophils and dendritic cells (DCs) (74,75). This finding is consistent with the chemotactic function of HGF, but not MET, and is discussed in detail below (Fig. 1D). The HGF/Met signaling pathway has been implicated in immuno-inflammation and the modulation of immune cell functions (Fig. 2) (76). It has been shown that HGF and MET are expressed in activated B cells but not in naïve B cells (77). Therefore, HGF/Met enhances B cell adhesion, migration, growth, development, survival and antibody production via mechanisms involving nuclear factor-κB and ras-related C3 botulinum toxin substrate 1 (77–83). A recent study demonstrated that tumor-infiltrating B cells may recruit CD8+ T cells via CXC motif chemokine ligand 9 and maintain CD8+ T cell survival in HNSCC (84). Furthermore, MET is strongly expressed in thymocytes, particularly in the CD4+ CD8+ double-positive subset; however, it is barely detectable in stromal cells (85). Emerging evidence has shown that HGF/Met signaling is critical for T cell lymphopoiesis, development and maturation, as well as thymocyte chemotaxis (76,77).

Figure 2.

Effects of HGF on immune regulation. Expression of MET in immune cells is upregulated following activation. The HGF/Met signaling pathway serves an important role in the recruitment of immune cells. The HGF/Met pathway enhances B cell adhesion, migration, growth, development, survival and antibody production. HGF/Met signaling is critical for T cell lymphopoiesis, development and maturation, and thymocyte chemotaxis. Neutrophils contain pro-HGF in their secretory granules, which are cleaved, activated and released. Therefore, de novo protein synthesis is not required upon stimulation. HGF promotes the adhesion, migration and the anti-tumor effects of neutrophils; however, it inhibits the differentiation of inflammatory macrophages, and promotes the differentiation of anti-inflammatory macrophages. In addition, HGF/Met signaling promotes the adhesion, migration and the pro-tolerogenic activities of DCs. HGF, hepatocyte growth factor; Met, mesenchymal-epithelial transition; DCs, dendritic cells; IL, interleukin; INF-γ, interferon-γ; TNF, tumor-necrosis factor; FasL, Fas ligand; PD-L1; NF-κB, nuclear factor-κB; Treg, regulatory T-cell; Ag, antigen; Ab, antibody; GrzB, granzyme B.

Neutrophils contain pro-HGF in secretory granules that can be cleaved, activated and released; therefore, de novo protein synthesis is not required upon cell stimulation (86). It has been reported that the treatment of chemotherapy-induced neutropenia using granulocyte-colony-stimulating factor, results in a significant increase in plasma HGF levels (87). HGF has been shown to promote the adhesion and migration of neutrophils (88). The HGF/Met axis has both pro- and anti-tumor effects in neutrophils. Neutrophil infiltration is considered as a predictor of poor prognosis in patients with bronchioloalveolar carcinoma (89). In addition, tumor neutrophils actively enhanced hepatocellular carcinoma cell metastasis both in vitro and in vivo via interactions with HGF/c-Met (90). However, in a murine model, conditional deletion of Met in neutrophils increased tumor growth and metastasis, whereas Met was also shown to be required for the recruitment of anti-tumor neutrophils (91).

Tumor-associated macrophages are involved in cancer progression and metastasis (92). HGF attenuated lipopolysaccharide-induced IL-6 production and promoted IL-10 production in macrophages, thereby reducing inflammation (87,93). Furthermore, HGF has been implicated in the recruitment of monocyte/macrophages to injured tissues and the promotion of tissue repair (94). Although HGF inhibits the differentiation of inflammatory macrophages and promotes the differentiation of anti-inflammatory macrophages, which in turn may promote HSNCC progression, the influx of monocytes, which initiates the immune response, may also inhibit HNSCC tumorigenesis (92).

DCs serve key roles in both innate and adaptive immune responses (95,96), and several studies have shown that HGF/Met signaling promotes the adhesion and migration of DCs (97,98). However, the effect of HGF on the antigen-presenting ability of DCs remains controversial. Benkhoucha et al (99) and other studies (77,97) demonstrated that neither HGF nor ablation of MET affects the ability of DCs to present antigenic peptides to CD4+ T cells and induce the expansion of regulatory T cells. In contrast, another study using a murine model showed that HGF inhibited antigen presentation by DCs (100). Additionally, PI3K-dependent activation of Met upregulated PD-L1 expression in renal, gastric, liver and non-small cell lung cancer cells (101–104). However, the PI3K pathway is often mutated and activated in HNSCC (105). Increased Met expression was significantly associated with decreased PD-L1 expression (P=0.010) in HNSCC (67), indicating that there may be another regulatory mechanism between Met and PD-L1 in HNSCC, and combined blockade of Met and PD-L1 could exert mutually reinforcing effects.

In summary, it is hypothesized that the positive correlation between the expression of HGF and immune cell infiltration in HNSCC may be associated with the inhibition of tumorigenesis and may support the notion that HGF overexpression predicts increased OS. However, additional evidence is required to support this hypothesis. Therefore, it is hypothesized that targeting Met and particularly HGF for treatment of HNSCC may compromise several functions of anti-tumor immune cells. Thus, clinical trials using HGF or Met inhibitors for HNSCC therapy should be cautiously evaluated.

Conclusion

Due to its crucial role in cancer cell proliferation, invasion and metastasis, HGF/Met signaling is an attractive target for the treatment of HNSCC. The present review summarizes the current body of knowledge of the role of HGF/Met signaling in HNSCC, including gene and protein alterations, biological functions, patient outcomes and tumor-immune system interactions. Given that patients with tumors exhibiting high-level MET amplification or MET exon 14-skipping variants are more likely to benefit from anti-Met therapies (29), the detection of MET alterations is necessary for assessing whether to use Met inhibitors to treat HNSCC. Several researchers have hypothesized that HGF is a promising therapeutic target for HNSCC treatment. However, given the impact of the HGF/Met signaling in the recruitment of immune cells, the association between the expression of HGF and HNSCC outcomes, and the early termination of a phase III study combining an HGF antibody (rilotumumab) with chemotherapy due to the increased number of deaths in the rilotumumab arm vs. that in the placebo arm (106), it is hypothesized that inhibition of HGF could attenuate several anti-tumor immune responses. Therefore, intratumoral administration of HGF inhibitors may not be a suitable approach for the treatment of HNSCC. Ultimately, a clinical approach that may improve the efficacy of Met therapy for HNSCC, namely, intratumoral administration of Met inhibitors in order to reduce the inhibitory effect on immune cell recruitment may instead improve patient outcomes. However, further studies are required to provide an improved understanding of the effects of the HGF/Met pathway on the tumor microenvironment and to evaluate the therapeutic value of targeting HGF/Met in HNSCC. In addition, given the important role of HGF/Met signaling on immune cells, it is necessary to study the effects of HGF and Met inhibitors on immune cells in the tumor environment; however, to the best of our knowledge, no studies have assessed this at present. Therefore, the effects of HGF and Met inhibitors on immune cells in the tumor environment should be the focus of future studies and clinical trials using HGF or Met inhibitors for HNSCC therapy should be cautiously evaluated.

Acknowledgements

Not applicable.

Funding

This study was supported by the National Natural Science Foundation of China (grant nos. 81902772 and 81800975), China Postdoctoral Science Foundation (grant nos. 2018M641751, 2018M640269 and 2019T120224) and Liaoning Province Doctoral Science Foundation (grant no. 20170520058).

Availability of data and materials

Not applicable.

Authors' contributions

DL collected data and wrote the manuscript. MZ, DZ and YZ collected data. SL drew figures and edited the manuscript. All authors have read and approved the final manuscript.

Ethics approval and consent to participate

Not applicable.

Patient consent for publication

Not applicable.

Competing interests

The authors declare that they have no competing interests.

References

1 

Bray F, Ferlay J, Soerjomataram I, Siegel RL, Torre LA and Jemal A: Global cancer statistics 2018: GLOBOCAN estimates of incidence and mortality worldwide for 36 cancers in 185 countries. CA Cancer J Clin. 68:394–424. 2018. View Article : Google Scholar : PubMed/NCBI

2 

Hedberg ML, Goh G, Chiosea SI, Bauman JE, Freilino ML, Zeng Y, Wang L, Diergaarde BB, Gooding WE, Lui VW, et al: Genetic landscape of metastatic and recurrent head and neck squamous cell carcinoma. J Clin Invest. 126:16062016. View Article : Google Scholar : PubMed/NCBI

3 

Stewart B and Wild CP: World Cancer Report. World Cancer Report. 45:12–351. 2014.

4 

Miller KD, Siegel RL, Lin CC, Mariotto AB, Kramer JL, Rowland JH, Stein KD, Alteri R and Jemal A: Cancer treatment and survivorship statistics, 2016. CA Cancer J Clin. 66:271–289. 2016. View Article : Google Scholar : PubMed/NCBI

5 

Guigay J, Tahara M, Licitra L, Keilholz U, Friesland S, Witzler P and Mesía R: The evolving role of taxanes in combination with cetuximab for the treatment of recurrent and/or metastatic squamous cell carcinoma of the head and neck: Evidence, advantages, and future directions. Front Oncol. 9:6682019. View Article : Google Scholar : PubMed/NCBI

6 

Bonner JA, Harari PM, Giralt J, Azarnia N, Shin DM, Cohen RB, Jones CU, Sur R, Raben D, Jassem J, et al: Radiotherapy plus cetuximab for squamous-cell carcinoma of the head and neck. N Engl J Med. 354:567–578. 2006. View Article : Google Scholar : PubMed/NCBI

7 

Vermorken JB, Mesia R, Rivera F, Remenar E, Kawecki A, Rottey S, Erfan J, Zabolotnyy D, Kienzer HR, Cupissol D, et al: Platinum-based chemotherapy plus cetuximab in head and neck cancer. N Engl J Med. 359:1116–1127. 2008. View Article : Google Scholar : PubMed/NCBI

8 

Stabile LP, He G, Lui VW, Thomas S, Henry C, Gubish CT, Joyce S, Quesnelle KM, Siegfried JM and Grandis JR: c-Src activation mediates erlotinib resistance in head and neck cancer by stimulating c-Met. Clin Cancer Res. 19:380–392. 2013. View Article : Google Scholar : PubMed/NCBI

9 

Brand TM, Iida M and Wheeler DL: Molecular mechanisms of resistance to the EGFR monoclonal antibody cetuximab. Cancer Biol Ther. 11:777–792. 2011. View Article : Google Scholar : PubMed/NCBI

10 

Leonard B, Brand TM, O'Keefe RA, Lee ED, Zeng Y, Kemmer JD, Li H, Grandis JR and Bhola NE: BET inhibition overcomes receptor tyrosine kinase-mediated cetuximab resistance in HNSCC. Cancer Res. 78:4331–4343. 2018. View Article : Google Scholar : PubMed/NCBI

11 

Madoz-Gurpide J, Zazo S, Chamizo C, Casado V, Caramés C, Gavín E, Cristóbal I, García-Foncillas J and Rojo F: Activation of MET pathway predicts poor outcome to cetuximab in patients with recurrent or metastatic head and neck cancer. J Transl Med. 13:2822015. View Article : Google Scholar : PubMed/NCBI

12 

Cho YA, Kim EK, Heo SJ, Cho BC, Kim HR, Chung JM and Yoon SO: Alteration status and prognostic value of MET in head and neck squamous cell carcinoma. J Cancer. 7:2197–2206. 2016. View Article : Google Scholar : PubMed/NCBI

13 

Morello S, Olivero M, Aimetti M, Bernardi M, Berrone S, Di Renzo MF and Giordano S: MET receptor is overexpressed but not mutated in oral squamous cell carcinomas. J Cell Physiol. 189:285–290. 2001. View Article : Google Scholar : PubMed/NCBI

14 

Sablin MP, Dubot C, Klijanienko J, Vacher S, Ouafi L, Chemlali W, Caly M, Sastre-Garau X, Lappartient E, Mariani O, et al: Identification of new candidate therapeutic target genes in head and neck squamous cell carcinomas. Oncotarget. 7:47418–47430. 2016. View Article : Google Scholar : PubMed/NCBI

15 

Liska D, Chen CT, Bachleitner-Hofmann T, Christensen JG and Weiser MR: HGF rescues colorectal cancer cells from EGFR inhibition via MET activation. Clin Cancer Res. 17:472–482. 2011. View Article : Google Scholar : PubMed/NCBI

16 

Scagliotti G, Moro-Sibilot D, Kollmeier J, Favaretto A, Cho EK, Grosch H, Kimmich M, Girard N, Tsai CM, Hsia TC, et al: A randomized-controlled phase 2 Study of the MET antibody emibetuzumab in combination with erlotinib as first-line treatment for EGFR-mutation positive NSCLC patients. J Thorac Oncol. 15:80–90. 2019. View Article : Google Scholar : PubMed/NCBI

17 

Sim WJ, Iyengar PV, Lama D, Lui SKL, Ng HC, Haviv-Shapira L, Domany E, Kappei D, Tan TZ, Saei A, et al: c-Met activation leads to the establishment of a TGFβ-receptor regulatory network in bladder cancer progression. Nat Commun. 10:43492019. View Article : Google Scholar : PubMed/NCBI

18 

Giordano S, Di Renzo MF, Narsimhan RP, Cooper CS, Rosa C and Comoglio PM: Biosynthesis of the protein encoded by the c-met proto-oncogene. Oncogene. 4:1383–1388. 1989.PubMed/NCBI

19 

Ferracini R, Longati P, Naldini L, Vigna E and Comoglio PM: Identification of the major autophosphorylation site of the Met/hepatocyte growth factor receptor tyrosine kinase. J Biol Chem. 266:19558–19564. 1991.PubMed/NCBI

20 

Zhen Z, Giordano S, Longati P, Medico E, Campiglio M and Comoglio PM: Structural and functional domains critical for constitutive activation of the HGF-receptor (Met). Oncogene. 9:1691–1697. 1994.PubMed/NCBI

21 

Ponzetto C, Bardelli A, Maina F, Longati P, Panayotou G, Dhand R, Waterfield MD and Comoglio PM: A novel recognition motif for phosphatidylinositol 3-kinase binding mediates its association with the hepatocyte growth factor/scatter factor receptor. Mol Cell Biol. 13:4600–4608. 1993. View Article : Google Scholar : PubMed/NCBI

22 

Weidner KM, Di Cesare S, Sachs M, Brinkmann V, Behrens J and Birchmeier W: Interaction between Gab1 and the c-Met receptor tyrosine kinase is responsible for epithelial morphogenesis. Nature. 384:173–176. 1996. View Article : Google Scholar : PubMed/NCBI

23 

Zhu H, Naujokas MA, Fixman ED, Torossian K and Park M: Tyrosine 1356 in the carboxyl-terminal tail of the HGF/SF receptor is essential for the transduction of signals for cell motility and morphogenesis. J Biol Chem. 269:29943–29948. 1994.PubMed/NCBI

24 

Hardy-Werbin M, Del Rey-Vergara R, Galindo-Campos MA, Moliner L and Arriola E: MET inhibitors in small cell lung cancer: From the bench to the bedside. Cancers (Basel). 11:14042019. View Article : Google Scholar

25 

Czyz M: HGF/c-MET signaling in melanocytes and melanoma. Int J Mol Sci. 19:38442018. View Article : Google Scholar

26 

Huang X, Gan G, Wang X, Xu T and Xie W: The HGF-MET axis coordinates liver cancer metabolism and autophagy for chemotherapeutic resistance. Autophagy. 15:1258–1279. 2019. View Article : Google Scholar : PubMed/NCBI

27 

Zhang Y, Xia M, Jin K, Wang S, Wei H, Fan C, Wu Y, Li X, Li X, Li G, et al: Function of the c-Met receptor tyrosine kinase in carcinogenesis and associated therapeutic opportunities. Mol Cancer. 17:452018. View Article : Google Scholar : PubMed/NCBI

28 

Zhang H, Feng Q, Chen WD and Wang YD: HGF/c-MET: A promising therapeutic target in the digestive system cancers. Int J Mol Sci. 19:32952018. View Article : Google Scholar

29 

Comoglio PM, Trusolino L and Boccaccio C: Known and novel roles of the MET oncogene in cancer: A coherent approach to targeted therapy. Nat Rev Cancer. 18:341–358. 2018. View Article : Google Scholar : PubMed/NCBI

30 

Hartmann S, Bhola NE and Grandis JR: HGF/Met signaling in head and neck cancer: Impact on the tumor microenvironment. Clin Cancer Res. 22:4005–4013. 2016. View Article : Google Scholar : PubMed/NCBI

31 

Szturz P, Raymond E, Abitbol C, Albert S, de Gramont A and Faivre S: Understanding c-MET signalling in squamous cell carcinoma of the head and neck. Crit Rev Oncol Hematol. 111:39–51. 2017. View Article : Google Scholar : PubMed/NCBI

32 

Nandagopal L, Sonpavde GP and Agarwal N: Investigational MET inhibitors to treat Renal cell carcinoma. Expert Opin Investig Drugs. 28:851–860. 2019. View Article : Google Scholar : PubMed/NCBI

33 

Cheng F and Guo D: MET in glioma: Signaling pathways and targeted therapies. J Exp Clin Cancer Res. 38:2702019. View Article : Google Scholar : PubMed/NCBI

34 

Cancer Genome Atlas Network, . Comprehensive genomic characterization of head and neck squamous cell carcinomas. Nature. 51:576–582. 2015.

35 

Gao P, Li C, Chang Z, Wang X and Xuan M: Carcinoma associated fibroblasts derived from oral squamous cell carcinoma promote lymphangiogenesis via c-Met/PI3K/AKT in vitro. Oncol Lett. 15:331–337. 2018.PubMed/NCBI

36 

Knowles LM, Stabile LP, Egloff AM, Rothstein ME, Thomas SM, Gubish CT, Lerner EC, Seethala RR, Suzuki S, Quesnelle KM, et al: HGF and c-Met participate in paracrine tumorigenic pathways in head and neck squamous cell cancer. Clin Cancer Res. 15:3740–3750. 2009. View Article : Google Scholar : PubMed/NCBI

37 

Wang M, Wu C, Guo Y, Cao X, Zheng W and Fan GK: The primary growth of laryngeal squamous cell carcinoma cells in vitro is effectively supported by paired cancer-associated fibroblasts alone. Tumour Bio. 39:10104283177055122017.

38 

Awad MM, Oxnard GR, Jackman DM, Savukoski DO, Hall D, Shivdasani P, Heng JC, Dahlberg SE, Jänne PA, Verma S, et al: MET exon 14 mutations in non-small-cell lung cancer are associated with advanced age and stage-dependent MET genomic amplification and c-Met overexpression. J Clin Oncol. 34:721–730. 2016. View Article : Google Scholar : PubMed/NCBI

39 

Rotow JK, Gui P, Wu W, Raymond VM, Lanman RB, Kaye FJ, Peled N, Fece de la Cruz F, Nadres B, Corcoran RB, et al: Co-occurring alterations in the RAS-MAPK pathway limit response to MET inhibitor treatment in MET exon 14 skipping mutation-positive lung cancer. Clin Cancer Res. 26:439–449. 2019. View Article : Google Scholar : PubMed/NCBI

40 

Vsiansky V, Gumulec J, Raudenska M and Masarik M: Prognostic role of c-Met in head and neck squamous cell cancer tissues: A meta-analysis. Sci Rep. 8:103702018. View Article : Google Scholar : PubMed/NCBI

41 

Yang H, Wen L, Wen M, Liu T, Zhao L, Wu B, Yun Y, Liu W, Wang H, Wang Y and Wen N: FoxM1 promotes epithelial-mesenchymal transition, invasion, and migration of tongue squamous cell carcinoma cells through a c-Met/AKT-dependent positive feedback loop. Anticancer Drugs. 29:216–226. 2018. View Article : Google Scholar : PubMed/NCBI

42 

Seiwert TY, Jagadeeswaran R, Faoro L, Faoro L, Janamanchi V, Nallasura V, El Dinali M, Yala S, Kanteti R, Cohen EE, et al: The MET receptor tyrosine kinase is a potential novel therapeutic target for head and neck squamous cell carcinoma. Cancer Res. 69:3021–3031. 2009. View Article : Google Scholar : PubMed/NCBI

43 

Chen YS, Wang JT, Chang YF, Liu BY, Wang YP, Sun A and Chiang CP: Expression of hepatocyte growth factor and c-met protein is significantly associated with the progression of oral squamous cell carcinoma in Taiwan. J Oral Pathol Med. 33:209–217. 2004. View Article : Google Scholar : PubMed/NCBI

44 

Kim CH, Moon SK, Bae JH, Lee JH, Han JH, Kim K and Choi EC: Expression of hepatocyte growth factor and c-Met in hypopharyngeal squamous cell carcinoma. Acta Otolaryngol. 126:88–94. 2006. View Article : Google Scholar : PubMed/NCBI

45 

Chu LP, Franck D, Parachoniak CA, Gregg JP, Moore MG, Farwell DG, Rao S, Heilmann AM, Erlich RL, Ross JS, et al: MET genomic alterations in head and neck squamous cell carcinoma (HNSCC): Rapid response to crizotinib in a patient with HNSCC with a novel MET R1004G mutation. Oncologist. 24:1305–1308. 2019. View Article : Google Scholar : PubMed/NCBI

46 

Di Renzo MF, Olivero M, Martone T, Maffe A, Maggiora P, Stefani AD, Valente G, Giordano S, Cortesina G and Comoglio PM: Somatic mutations of the MET oncogene are selected during metastatic spread of human HNSC carcinomas. Oncogene. 19:1547–1555. 2000. View Article : Google Scholar : PubMed/NCBI

47 

Simiczyjew A, Pietraszek-Gremplewicz K, Dratkiewicz E, Podgórska M, Matkowski R, Ziętek M and Nowak D: Combination of selected MET and EGFR inhibitors decreases melanoma cells' invasive abilities. Front Pharmacol. 10:11162019. View Article : Google Scholar : PubMed/NCBI

48 

Yu Y, Abudula M, Li C, Chen Z, Zhang Y and Chen Y: Icotinib-resistant HCC827 cells produce exosomes with mRNA MET oncogenes and mediate the migration and invasion of NSCLC. Respi Res. 20:2172019. View Article : Google Scholar

49 

Lee BS, Kang S, Kim KA, Song YJ, Cheong KH, Cha HY and Kim CH: Met degradation by SAIT301, a Met monoclonal antibody, reduces the invasion and migration of nasopharyngeal cancer cells via inhibition of EGR-1 expression. Cell Death Dis. 5:e11592014. View Article : Google Scholar : PubMed/NCBI

50 

Zeng Q, McCauley LK and Wang CY: Hepatocyte growth factor inhibits anoikis by induction of activator protein 1-dependent cyclooxygenase-2. Implication in head and neck squamous cell carcinoma progression. J Biol Chem. 277:50137–50142. 2002. View Article : Google Scholar : PubMed/NCBI

51 

Dong G, Chen Z, Li ZY, Yeh NT, Bancroft CC and Van Waes C: Hepatocyte growth factor/scatter factor-induced activation of MEK and PI3K signal pathways contributes to expression of proangiogenic cytokines interleukin-8 and vascular endothelial growth factor in head and neck squamous cell carcinoma. Cancer Res. 61:5911–5918. 2001.PubMed/NCBI

52 

Worden B, Yang XP, Lee TL, Bagain L, Yeh NT, Cohen JG, Van Waes C and Chen Z: Hepatocyte growth factor/scatter factor differentially regulates expression of proangiogenic factors through Egr-1 in head and neck squamous cell carcinoma. Cancer Res. 65:7071–7080. 2005. View Article : Google Scholar : PubMed/NCBI

53 

Sundelin K, Roberg K, Grenman R and Hakansson L: Effects of cytokines on matrix metalloproteinase expression in oral squamous cell carcinoma in vitro. Acta Otolaryngol. 125:765–773. 2005. View Article : Google Scholar : PubMed/NCBI

54 

Kumar D, New J, Vishwakarma V, Joshi R, Enders J, Lin F, Dasari S, Gutierrez WR, Leef G, Ponnurangam S, et al: Cancer-associated fibroblasts drive glycolysis in a targetable signaling loop implicated in head and neck squamous cell carcinoma progression. Cancer Res. 78:3769–3782. 2018. View Article : Google Scholar : PubMed/NCBI

55 

Saintigny P, William WN Jr, Foy JP, Papadimitrakopoulou V, Lang W, Zhang L, Fan YH, Feng L, Kim ES, El-Naggar AK, et al: Met receptor tyrosine kinase and chemoprevention of oral cancer. J Natl Cancer Inst. 110:250–257. 2018. View Article : Google Scholar

56 

Kim CH, Lee JS, Kang SO, Bae JH, Hong SP and Kahng H: Serum hepatocyte growth factor as a marker of tumor activity in head and neck squamous cell carcinoma. Oral Oncol. 43:1021–1025. 2007. View Article : Google Scholar : PubMed/NCBI

57 

Uchida D, Kawamata H, Omotehara F, Nakashiro Ki, Kimura-Yanagawa T, Hino S, Begum NM, Hoque MO, Yoshida H, Sato M and Fujimori T: Role of HGF/c-met system in invasion and metastasis of oral squamous cell carcinoma cells in vitro and its clinical significance. Int J Cancer. 93:489–496. 2001. View Article : Google Scholar : PubMed/NCBI

58 

Hong DY, Lee BJ, Lee JC, Choi JS, Wang SG and Ro JH: Expression of VEGF, HGF, IL-6, IL-8, MMP-9, telomerase in peripheral blood of patients with head and neck squamous cell carcinoma. Clin Exp Otorhinolaryngol. 2:186–192. 2009. View Article : Google Scholar : PubMed/NCBI

59 

Sawatsubashi M, Sasatomi E, Mizokami H, Tokunaga O and Shin T: Expression of c-Met in laryngeal carcinoma. Virchows Archiv. 432:331–335. 1998. View Article : Google Scholar : PubMed/NCBI

60 

Arnold L, Enders J and Thomas SM: Activated HGF-c-Met axis in head and neck cancer. Cancers (Basel). 9:1692017. View Article : Google Scholar

61 

Yucel OT, Sungur A and Kaya S: c-met overexpression in supraglottic laryngeal squamous cell carcinoma and its relation to lymph node metastases. Otolaryngol Head Neck Surg. 130:698–703. 2004. View Article : Google Scholar : PubMed/NCBI

62 

Galeazzi E, Olivero M, Gervasio FC, De Stefani A, Valente G, Comoglio PM, Di Renzo MF and Cortesina G: Detection of MET oncogene/hepatocyte growth factor receptor in lymph node metastases from head and neck squamous cell carcinomas. Eur Arch Otorhinolaryngol. 254 (Suppl 1):S138–S143. 1997. View Article : Google Scholar : PubMed/NCBI

63 

Montag M, Dyckhoff G, Lohr J, Helmke BM, Herrmann E, Plinkert PK and Herold-Mende C: Angiogenic growth factors in tissue homogenates of HNSCC: Expression pattern, prognostic relevance, and interrelationships. Cancer Sci. 100:1210–1218. 2009. View Article : Google Scholar : PubMed/NCBI

64 

Allen C, Duffy S, Teknos T, Islam M, Chen Z, Albert PS, Wolf G and Van Waes C: Nuclear factor-kappaB-related serum factors as longitudinal biomarkers of response and survival in advanced oropharyngeal carcinoma. Clin Cancer Res. 13:3182–3190. 2007. View Article : Google Scholar : PubMed/NCBI

65 

Li W, Zheng H, Xu J, Cao S, Xu X and Xiao P: Imaging c-Met expression using 18F-labeled binding peptide in human cancer xenografts. PLoS One. 13:e01990242018. View Article : Google Scholar : PubMed/NCBI

66 

Szturz P, Budikova M, Vermorken JB, Horová I, Gál B, Raymond E, de Gramont A and Faivre S: Prognostic value of c-MET in head and neck cancer: A systematic review and meta-analysis of aggregate data. Oral Oncol. 74:68–76. 2017. View Article : Google Scholar : PubMed/NCBI

67 

Fiedler M, Weber F, Hautmann MG, Haubner F, Reichert TE, Klingelhöffer C, Schreml S, Meier JK, Hartmann A and Ettl T: Biological predictors of radiosensitivity in head and neck squamous cell carcinoma. Clin Oral Investig. 22:189–200. 2018. View Article : Google Scholar : PubMed/NCBI

68 

da Costa AA, Costa FD, Araújo DV, Camandaroba MP, de Jesus VH, Oliveira A, Alves AC, Stecca C, Machado L, de Oliveira AC, et al: The roles of PTEN, cMET, and p16 in resistance to cetuximab in head and neck squamous cell carcinoma. Med Oncol. 36:82018. View Article : Google Scholar : PubMed/NCBI

69 

Freudlsperger C, Alexander D, Reinert S and Hoffmann J: Prognostic value of c-Met expression in oral squamous cell carcinoma. Exp Ther Med. 1:69–72. 2010.PubMed/NCBI

70 

Brusevold IJ, Soland TM, Khuu C, Christoffersen T and Bryne M: Nuclear and cytoplasmic expression of Met in oral squamous cell carcinoma and in an organotypic oral cancer model. Eur J Oral Sci. 118:342–349. 2010. View Article : Google Scholar : PubMed/NCBI

71 

Kwon MJ, Kim DH, Park HR, Shin HS, Kwon JH, Lee DJ, Kim JH, Cho SJ and Nam ES: Frequent hepatocyte growth factor overexpression and low frequency of c-Met gene amplification in human papillomavirus-negative tonsillar squamous cell carcinoma and their prognostic significances. Hum Pathol. 45:1327–1338. 2014. View Article : Google Scholar : PubMed/NCBI

72 

Galon J and Bruni D: Tumor immunology and tumor evolution: Intertwined histories. Immunity. 52:55–81. 2020. View Article : Google Scholar : PubMed/NCBI

73 

Garner H and de Visser KE: Immune crosstalk in cancer progression and metastatic spread: A complex conversation. Nat Rev Immunol. 20:483–497. 2020. View Article : Google Scholar : PubMed/NCBI

74 

Li T, Fan J, Wang B, Traugh N, Chen Q, Liu JS, Li B and Liu XS: TIMER: A web server for comprehensive analysis of tumor-infiltrating immune cells. Cancer Res. 77:e108–e110. 2017. View Article : Google Scholar : PubMed/NCBI

75 

Li B, Severson E, Pignon JC, Zhao H, Li T, Novak J, Jiang P, Shen H, Aster JC, Rodig S, et al: Comprehensive analyses of tumor immunity: Implications for cancer immunotherapy. Genome Biol. 17:1742016. View Article : Google Scholar : PubMed/NCBI

76 

Molnarfi N, Benkhoucha M, Funakoshi H, Nakamura T and Lalive PH: Hepatocyte growth factor: A regulator of inflammation and autoimmunity. Autoimmun Rev. 14:293–303. 2015. View Article : Google Scholar : PubMed/NCBI

77 

Ilangumaran S, Villalobos-Hernandez A, Bobbala D and Ramanathan S: The hepatocyte growth factor (HGF)-MET receptor tyrosine kinase signaling pathway: Diverse roles in modulating immune cell functions. Cytokine. 82:125–139. 2016. View Article : Google Scholar : PubMed/NCBI

78 

Delaney B, Koh WS, Yang KH, Strom SC and Kaminski NE: Hepatocyte growth factor enhances B-cell activity. Life Sci. 53:Pl89–P193. 1993. View Article : Google Scholar : PubMed/NCBI

79 

van der Voort R, Taher TE, Keehnen RM, Smit L, Groenink M and Pals ST: Paracrine regulation of germinal center B cell adhesion through the c-met-hepatocyte growth factor/scatter factor pathway. J Exp Med. 185:2121–2131. 1997. View Article : Google Scholar : PubMed/NCBI

80 

Weimar IS, de Jong D, Muller EJ, Nakamura T, van Gorp JM, de Gast GC and Gerritsen WR: Hepatocyte growth factor/scatter factor promotes adhesion of lymphoma cells to extracellular matrix molecules via alpha 4 beta 1 and alpha 5 beta 1 integrins. Blood. 89:990–1000. 1997. View Article : Google Scholar : PubMed/NCBI

81 

Liu Z, Cai Y, Yang Y, Li A, Bi R, Wang L, Shen X, Wang W, Jia Y, Yu B, et al: Activation of MET signaling by HDAC6 offers a rationale for a novel ricolinostat and crizotinib combinatorial therapeutic strategy in diffuse large B-cell lymphoma. J Pathol. 246:141–153. 2018. View Article : Google Scholar : PubMed/NCBI

82 

Nagata T, Murata K, Murata R, Sun SL, Saito Y, Yamaga S, Tanaka N, Tamai K, Moriya K, Kasai N, et al: Hepatocyte growth factor regulated tyrosine kinase substrate in the peripheral development and function of B-cells. Biochem Biophys Res Commun. 443:351–356. 2014. View Article : Google Scholar : PubMed/NCBI

83 

Tjin EP, Bende RJ, Derksen PW, van Huijstee AP, Kataoka H, Spaargaren M and Pals ST: Follicular dendritic cells catalyze hepatocyte growth factor (HGF) activation in the germinal center microenvironment by secreting the serine protease HGF activator. J Immunol. 175:2807–2813. 2005. View Article : Google Scholar : PubMed/NCBI

84 

Hladikova K, Koucky V, Boucek J, Laco J, Grega M, Hodek M, Zábrodský M, Vošmik M, Rozkošová K, Vošmiková H, et al: Tumor-infiltrating B cells affect the progression of oropharyngeal squamous cell carcinoma via cell-to-cell interactions with CD8+ T cells. J Immunother Cancer. 7:2612019. View Article : Google Scholar : PubMed/NCBI

85 

Tamura S, Sugawara T, Tokoro Y, Taniguchi H, Fukao K, Nakauchi H and Takahama Y: Expression and function of c-Met, a receptor for hepatocyte growth factor, during T-cell development. Scand J Immunol. 47:296–301. 1998. View Article : Google Scholar : PubMed/NCBI

86 

Grenier A, Chollet-Martin S, Crestani B, Delarche C, El Benna J, Boutten A, Andrieu V, Durand G, Gougerot-Pocidalo MA, Aubier M and Dehoux M: Presence of a mobilizable intracellular pool of hepatocyte growth factor in human polymorphonuclear neutrophils. Blood. 99:2997–3004. 2002. View Article : Google Scholar : PubMed/NCBI

87 

Chen PM, Liu KJ, Hsu PJ, Wei CF, Bai CH, Ho LJ, Sytwu HK and Yen BL: Induction of immunomodulatory monocytes by human mesenchymal stem cell-derived hepatocyte growth factor through ERK1/2. J Leukoc Biol. 96:295–303. 2014. View Article : Google Scholar : PubMed/NCBI

88 

Mine S, Tanaka Y, Suematu M, Aso M, Fujisaki T, Yamada S and Eto S: Hepatocyte growth factor is a potent trigger of neutrophil adhesion through rapid activation of lymphocyte function-associated antigen-1. Lab Invest. 78:1395–1404. 1998.PubMed/NCBI

89 

Wislez M, Rabbe N, Marchal J, Milleron B, Crestani B, Mayaud C, Antoine M, Soler P and Cadranel J: Hepatocyte growth factor production by neutrophils infiltrating bronchioloalveolar subtype pulmonary adenocarcinoma: Role in tumor progression and death. Cancer Res. 63:1405–1412. 2003.PubMed/NCBI

90 

He M, Peng A, Huang XZ, Shi DC, Wang JC, Zhao Q, Lin H, Kuang DM, Ke PF and Lao XM: Peritumoral stromal neutrophils are essential for c-Met-elicited metastasis in human hepatocellular carcinoma. Oncoimmunology. 5:e12198282016. View Article : Google Scholar : PubMed/NCBI

91 

Finisguerra V, Di Conza G, Di Matteo M, Serneels J, Costa S, Thompson AA, Wauters E, Walmsley S, Prenen H, Granot Z, et al: MET is required for the recruitment of anti-tumoural neutrophils. Nature. 522:349–353. 2015. View Article : Google Scholar : PubMed/NCBI

92 

Dan H, Liu S, Liu J, Liu D, Yin F, Wei Z, Wang J, Zhou Y, Jiang L, Ji N, et al: RACK1 promotes cancer progression by increasing the M2/M1 macrophage ratio via the NF-κB pathway in oral squamous cell carcinoma. Mol Oncol. 14:795–807. 2020. View Article : Google Scholar : PubMed/NCBI

93 

Coudriet GM, He J, Trucco M, Mars WM and Piganelli JD: Hepatocyte growth factor modulates interleukin-6 production in bone marrow derived macrophages: Implications for inflammatory mediated diseases. PLoS One. 5:e153842010. View Article : Google Scholar : PubMed/NCBI

94 

Flaquer M, Franquesa M, Vidal A, Bolaños N, Torras J, Lloberas N, Herrero-Fresneda I, Grinyó JM and Cruzado JM: Hepatocyte growth factor gene therapy enhances infiltration of macrophages and may induce kidney repair in db/db mice as a model of diabetes. Diabetologia. 55:2059–2068. 2012. View Article : Google Scholar : PubMed/NCBI

95 

Huang WZ, Hu WH, Wang Y, Chen J, Hu ZQ, Zhou J, Liu L, Qiu W, Tang FZ, Zhang SC, et al: A mathematical modelling of initiation of dendritic cells-induced T cell immune response. Int J Biol Sci. 15:1396–1403. 2019. View Article : Google Scholar : PubMed/NCBI

96 

Garibaldi S, Barisione C, Marengo B, Ameri P, Brunelli C, Balbi M and Ghigliotti G: Advanced oxidation protein products-modified albumin induces differentiation of RAW264.7 macrophages into dendritic-like cells which is modulated by cell surface thiols. Toxins. 9:272017. View Article : Google Scholar

97 

Baek JH, Birchmeier C, Zenke M and Hieronymus T: The HGF receptor/Met tyrosine kinase is a key regulator of dendritic cell migration in skin immunity. J Immunol. 189:1699–1707. 2012. View Article : Google Scholar : PubMed/NCBI

98 

Kurz SM, Diebold SS, Hieronymus T, Gust TC, Bartunek P, Sachs M, Birchmeier W and Zenke M: The impact of c-met/scatter factor receptor on dendritic cell migration. Eur J Immunol. 32:1832–1838. 2002. View Article : Google Scholar : PubMed/NCBI

99 

Benkhoucha M, Santiago-Raber ML, Schneiter G, Chofflon M, Funakoshi H, Nakamura T and Lalive PH: Hepatocyte growth factor inhibits CNS autoimmunity by inducing tolerogenic dendritic cells and CD25+Foxp3+ regulatory T cells. Proc Natl Acad Sci USA. 107:6424–6429. 2010. View Article : Google Scholar : PubMed/NCBI

100 

Okunishi K, Dohi M, Nakagome K, Tanaka R, Mizuno S, Matsumoto K, Miyazaki J, Nakamura T and Yamamoto K: A novel role of hepatocyte growth factor as an immune regulator through suppressing dendritic cell function. J Immunol. 175:4745–4753. 2005. View Article : Google Scholar : PubMed/NCBI

101 

Balan M, Mier y Teran E, Waaga-Gasser AM, Gasser M, Choueiri TK, Freeman G and Pal S: Novel roles of c-Met in the survival of renal cancer cells through the regulation of HO-1 and PD-L1 expression. J Biol Chem. 290:8110–8120. 2015. View Article : Google Scholar : PubMed/NCBI

102 

Tong G, Cheng B, Li J, Wu X, Nong Q, He L, Li X, Li L and Wang S: MACC1 regulates PDL1 expression and tumor immunity through the c-Met/AKT/mTOR pathway in gastric cancer cells. Cancer Med. 8:7044–7054. 2019. View Article : Google Scholar : PubMed/NCBI

103 

Demuth C, Andersen MN, Jakobsen KR, Madsen AT and Sorensen BS: Increased PD-L1 expression in erlotinib-resistant NSCLC cells with MET gene amplification is reversed upon MET-TKI treatment. Oncotarget. 8:68221–68229. 2017. View Article : Google Scholar : PubMed/NCBI

104 

Li H, Li CW, Li X, Ding Q, Guo L, Liu S, Liu C, Lai CC, Hsu JM, Dong Q, et al: MET inhibitors promote liver tumor evasion of the immune response by stabilizing PDL1. Gastroenterology. 156:1849–1861.e13. 2019. View Article : Google Scholar : PubMed/NCBI

105 

Lui VW, Hedberg ML, Li H, Vangara BS, Pendleton K, Zeng Y, Lu Y, Zhang Q, Du Y, Gilbert BR, et al: Frequent mutation of the PI3K pathway in head and neck cancer defines predictive biomarkers. Cancer Discov. 3:761–769. 2013. View Article : Google Scholar : PubMed/NCBI

106 

Catenacci DV, Tebbutt NC, Davidenko I, Murad AM, Al-Batran SE, Ilson DH, Tjulandin S, Gotovkin E, Karaszewska B, Bondarenko I, et al: Rilotumumab plus epirubicin, cisplatin, and capecitabine as first-line therapy in advanced MET-positive gastric or gastro-oesophageal junction cancer (RILOMET-1): A randomised, double-blind, placebo-controlled, phase 3 trial. The Lancet. Oncology. 18:1467–1482. 2017.PubMed/NCBI

Related Articles

  • Abstract
  • View
  • Download
  • Twitter
Copy and paste a formatted citation
Spandidos Publications style
Liu D, Zhong M, Zhan D, Zhang Y and Liu S: Roles of the HGF/Met signaling in head and neck squamous cell carcinoma: Focus on tumor immunity (Review). Oncol Rep 44: 2337-2344, 2020.
APA
Liu, D., Zhong, M., Zhan, D., Zhang, Y., & Liu, S. (2020). Roles of the HGF/Met signaling in head and neck squamous cell carcinoma: Focus on tumor immunity (Review). Oncology Reports, 44, 2337-2344. https://doi.org/10.3892/or.2020.7799
MLA
Liu, D., Zhong, M., Zhan, D., Zhang, Y., Liu, S."Roles of the HGF/Met signaling in head and neck squamous cell carcinoma: Focus on tumor immunity (Review)". Oncology Reports 44.6 (2020): 2337-2344.
Chicago
Liu, D., Zhong, M., Zhan, D., Zhang, Y., Liu, S."Roles of the HGF/Met signaling in head and neck squamous cell carcinoma: Focus on tumor immunity (Review)". Oncology Reports 44, no. 6 (2020): 2337-2344. https://doi.org/10.3892/or.2020.7799
Copy and paste a formatted citation
x
Spandidos Publications style
Liu D, Zhong M, Zhan D, Zhang Y and Liu S: Roles of the HGF/Met signaling in head and neck squamous cell carcinoma: Focus on tumor immunity (Review). Oncol Rep 44: 2337-2344, 2020.
APA
Liu, D., Zhong, M., Zhan, D., Zhang, Y., & Liu, S. (2020). Roles of the HGF/Met signaling in head and neck squamous cell carcinoma: Focus on tumor immunity (Review). Oncology Reports, 44, 2337-2344. https://doi.org/10.3892/or.2020.7799
MLA
Liu, D., Zhong, M., Zhan, D., Zhang, Y., Liu, S."Roles of the HGF/Met signaling in head and neck squamous cell carcinoma: Focus on tumor immunity (Review)". Oncology Reports 44.6 (2020): 2337-2344.
Chicago
Liu, D., Zhong, M., Zhan, D., Zhang, Y., Liu, S."Roles of the HGF/Met signaling in head and neck squamous cell carcinoma: Focus on tumor immunity (Review)". Oncology Reports 44, no. 6 (2020): 2337-2344. https://doi.org/10.3892/or.2020.7799
Follow us
  • Twitter
  • LinkedIn
  • Facebook
About
  • Spandidos Publications
  • Careers
  • Cookie Policy
  • Privacy Policy
How can we help?
  • Help
  • Live Chat
  • Contact
  • Email to our Support Team