Spandidos Publications Logo
  • About
    • About Spandidos
    • Aims and Scopes
    • Abstracting and Indexing
    • Editorial Policies
    • Reprints and Permissions
    • Job Opportunities
    • Terms and Conditions
    • Contact
  • Journals
    • All Journals
    • Oncology Letters
      • Oncology Letters
      • Information for Authors
      • Editorial Policies
      • Editorial Board
      • Aims and Scope
      • Abstracting and Indexing
      • Bibliographic Information
      • Archive
    • International Journal of Oncology
      • International Journal of Oncology
      • Information for Authors
      • Editorial Policies
      • Editorial Board
      • Aims and Scope
      • Abstracting and Indexing
      • Bibliographic Information
      • Archive
    • Molecular and Clinical Oncology
      • Molecular and Clinical Oncology
      • Information for Authors
      • Editorial Policies
      • Editorial Board
      • Aims and Scope
      • Abstracting and Indexing
      • Bibliographic Information
      • Archive
    • Experimental and Therapeutic Medicine
      • Experimental and Therapeutic Medicine
      • Information for Authors
      • Editorial Policies
      • Editorial Board
      • Aims and Scope
      • Abstracting and Indexing
      • Bibliographic Information
      • Archive
    • International Journal of Molecular Medicine
      • International Journal of Molecular Medicine
      • Information for Authors
      • Editorial Policies
      • Editorial Board
      • Aims and Scope
      • Abstracting and Indexing
      • Bibliographic Information
      • Archive
    • Biomedical Reports
      • Biomedical Reports
      • Information for Authors
      • Editorial Policies
      • Editorial Board
      • Aims and Scope
      • Abstracting and Indexing
      • Bibliographic Information
      • Archive
    • Oncology Reports
      • Oncology Reports
      • Information for Authors
      • Editorial Policies
      • Editorial Board
      • Aims and Scope
      • Abstracting and Indexing
      • Bibliographic Information
      • Archive
    • Molecular Medicine Reports
      • Molecular Medicine Reports
      • Information for Authors
      • Editorial Policies
      • Editorial Board
      • Aims and Scope
      • Abstracting and Indexing
      • Bibliographic Information
      • Archive
    • World Academy of Sciences Journal
      • World Academy of Sciences Journal
      • Information for Authors
      • Editorial Policies
      • Editorial Board
      • Aims and Scope
      • Abstracting and Indexing
      • Bibliographic Information
      • Archive
    • International Journal of Functional Nutrition
      • International Journal of Functional Nutrition
      • Information for Authors
      • Editorial Policies
      • Editorial Board
      • Aims and Scope
      • Abstracting and Indexing
      • Bibliographic Information
      • Archive
    • International Journal of Epigenetics
      • International Journal of Epigenetics
      • Information for Authors
      • Editorial Policies
      • Editorial Board
      • Aims and Scope
      • Abstracting and Indexing
      • Bibliographic Information
      • Archive
    • Medicine International
      • Medicine International
      • Information for Authors
      • Editorial Policies
      • Editorial Board
      • Aims and Scope
      • Abstracting and Indexing
      • Bibliographic Information
      • Archive
  • Articles
  • Information
    • Information for Authors
    • Information for Reviewers
    • Information for Librarians
    • Information for Advertisers
    • Conferences
  • Language Editing
Spandidos Publications Logo
  • About
    • About Spandidos
    • Aims and Scopes
    • Abstracting and Indexing
    • Editorial Policies
    • Reprints and Permissions
    • Job Opportunities
    • Terms and Conditions
    • Contact
  • Journals
    • All Journals
    • Biomedical Reports
      • Information for Authors
      • Editorial Policies
      • Editorial Board
      • Aims and Scope
      • Abstracting and Indexing
      • Bibliographic Information
      • Archive
    • Experimental and Therapeutic Medicine
      • Information for Authors
      • Editorial Policies
      • Editorial Board
      • Aims and Scope
      • Abstracting and Indexing
      • Bibliographic Information
      • Archive
    • International Journal of Epigenetics
      • Information for Authors
      • Editorial Policies
      • Editorial Board
      • Aims and Scope
      • Abstracting and Indexing
      • Bibliographic Information
      • Archive
    • International Journal of Functional Nutrition
      • Information for Authors
      • Editorial Policies
      • Editorial Board
      • Aims and Scope
      • Abstracting and Indexing
      • Bibliographic Information
      • Archive
    • International Journal of Molecular Medicine
      • Information for Authors
      • Editorial Policies
      • Editorial Board
      • Aims and Scope
      • Abstracting and Indexing
      • Bibliographic Information
      • Archive
    • International Journal of Oncology
      • Information for Authors
      • Editorial Policies
      • Editorial Board
      • Aims and Scope
      • Abstracting and Indexing
      • Bibliographic Information
      • Archive
    • Medicine International
      • Information for Authors
      • Editorial Policies
      • Editorial Board
      • Aims and Scope
      • Abstracting and Indexing
      • Bibliographic Information
      • Archive
    • Molecular and Clinical Oncology
      • Information for Authors
      • Editorial Policies
      • Editorial Board
      • Aims and Scope
      • Abstracting and Indexing
      • Bibliographic Information
      • Archive
    • Molecular Medicine Reports
      • Information for Authors
      • Editorial Policies
      • Editorial Board
      • Aims and Scope
      • Abstracting and Indexing
      • Bibliographic Information
      • Archive
    • Oncology Letters
      • Information for Authors
      • Editorial Policies
      • Editorial Board
      • Aims and Scope
      • Abstracting and Indexing
      • Bibliographic Information
      • Archive
    • Oncology Reports
      • Information for Authors
      • Editorial Policies
      • Editorial Board
      • Aims and Scope
      • Abstracting and Indexing
      • Bibliographic Information
      • Archive
    • World Academy of Sciences Journal
      • Information for Authors
      • Editorial Policies
      • Editorial Board
      • Aims and Scope
      • Abstracting and Indexing
      • Bibliographic Information
      • Archive
  • Articles
  • Information
    • For Authors
    • For Reviewers
    • For Librarians
    • For Advertisers
    • Conferences
  • Language Editing
Login Register Submit
  • This site uses cookies
  • You can change your cookie settings at any time by following the instructions in our Cookie Policy. To find out more, you may read our Privacy Policy.

    I agree
Search articles by DOI, keyword, author or affiliation
Search
Advanced Search
presentation
Oncology Reports
Join Editorial Board Propose a Special Issue
Print ISSN: 1021-335X Online ISSN: 1791-2431
Journal Cover
August-2021 Volume 46 Issue 2

Full Size Image

Sign up for eToc alerts
Recommend to Library

Journals

International Journal of Molecular Medicine

International Journal of Molecular Medicine

International Journal of Molecular Medicine is an international journal devoted to molecular mechanisms of human disease.

International Journal of Oncology

International Journal of Oncology

International Journal of Oncology is an international journal devoted to oncology research and cancer treatment.

Molecular Medicine Reports

Molecular Medicine Reports

Covers molecular medicine topics such as pharmacology, pathology, genetics, neuroscience, infectious diseases, molecular cardiology, and molecular surgery.

Oncology Reports

Oncology Reports

Oncology Reports is an international journal devoted to fundamental and applied research in Oncology.

Experimental and Therapeutic Medicine

Experimental and Therapeutic Medicine

Experimental and Therapeutic Medicine is an international journal devoted to laboratory and clinical medicine.

Oncology Letters

Oncology Letters

Oncology Letters is an international journal devoted to Experimental and Clinical Oncology.

Biomedical Reports

Biomedical Reports

Explores a wide range of biological and medical fields, including pharmacology, genetics, microbiology, neuroscience, and molecular cardiology.

Molecular and Clinical Oncology

Molecular and Clinical Oncology

International journal addressing all aspects of oncology research, from tumorigenesis and oncogenes to chemotherapy and metastasis.

World Academy of Sciences Journal

World Academy of Sciences Journal

Multidisciplinary open-access journal spanning biochemistry, genetics, neuroscience, environmental health, and synthetic biology.

International Journal of Functional Nutrition

International Journal of Functional Nutrition

Open-access journal combining biochemistry, pharmacology, immunology, and genetics to advance health through functional nutrition.

International Journal of Epigenetics

International Journal of Epigenetics

Publishes open-access research on using epigenetics to advance understanding and treatment of human disease.

Medicine International

Medicine International

An International Open Access Journal Devoted to General Medicine.

Journal Cover
August-2021 Volume 46 Issue 2

Full Size Image

Sign up for eToc alerts
Recommend to Library

  • Article
  • Citations
    • Cite This Article
    • Download Citation
    • Create Citation Alert
    • Remove Citation Alert
    • Cited By
  • Similar Articles
    • Related Articles (in Spandidos Publications)
    • Similar Articles (Google Scholar)
    • Similar Articles (PubMed)
  • Download PDF
  • Download XML
  • View XML

  • Supplementary Files
    • Supplementary_Data.pdf
Article Open Access

Long non‑coding RNA 00858 knockdown alleviates bladder cancer via regulation of the miR‑3064‑5p/CTGF axis

  • Authors:
    • Ji Huang
    • Qiu-Ming He
    • Qi Wu
    • Wei-Min Zhou
    • Chao Hao
    • Gong-Xian Wang
    • Xin-Hua Tu
  • View Affiliations / Copyright

    Affiliations: Department of Urology, The First Affiliated Hospital of Nanchang University, Nanchang, Jiangxi 330006, P.R. China, Department of Urology, Jiangxi Cancer Hospital, Nanchang, Jiangxi 330029, P.R. China, Department of Abdominal Surgery, Jiangxi Cancer Hospital, Nanchang, Jiangxi 330029, P.R. China
    Copyright: © Huang et al. This is an open access article distributed under the terms of Creative Commons Attribution License.
  • Article Number: 164
    |
    Published online on: June 16, 2021
       https://doi.org/10.3892/or.2021.8115
  • Expand metrics +
Metrics: Total Views: 0 (Spandidos Publications: | PMC Statistics: )
Metrics: Total PDF Downloads: 0 (Spandidos Publications: | PMC Statistics: )
Cited By (CrossRef): 0 citations Loading Articles...

This article is mentioned in:



Abstract

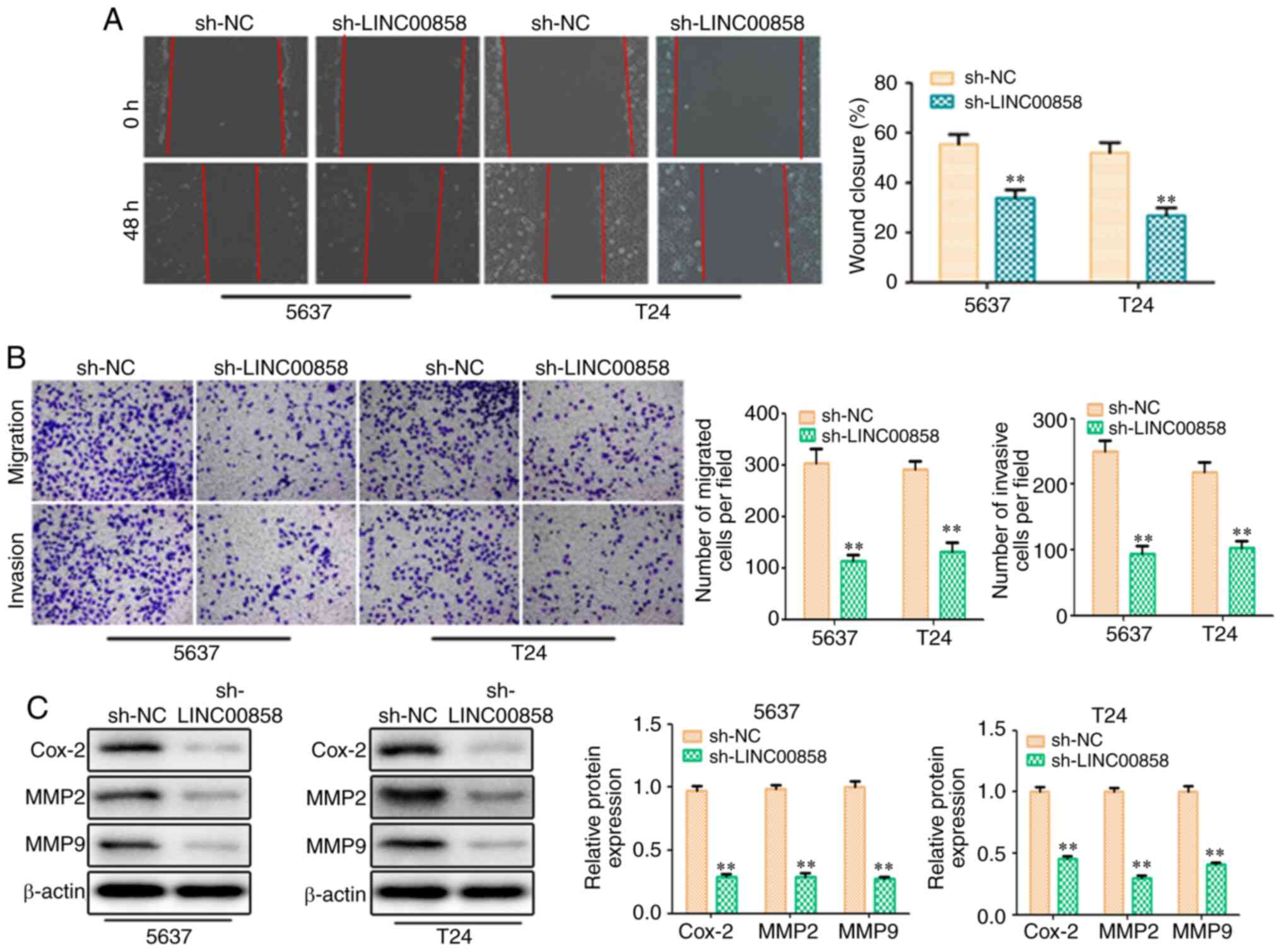
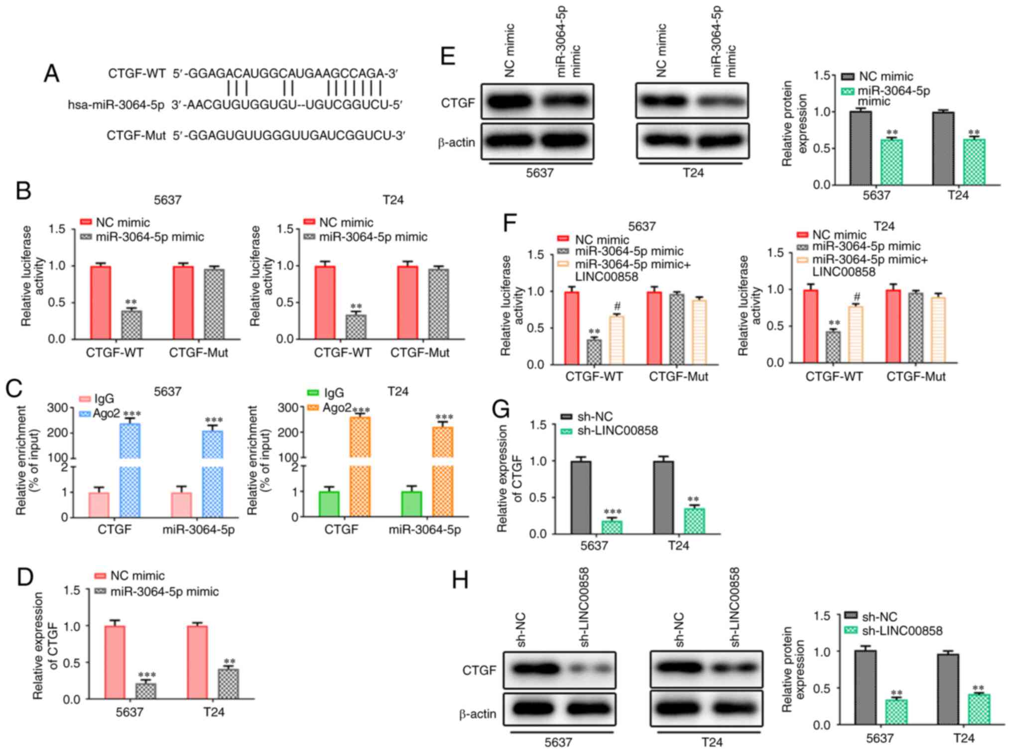
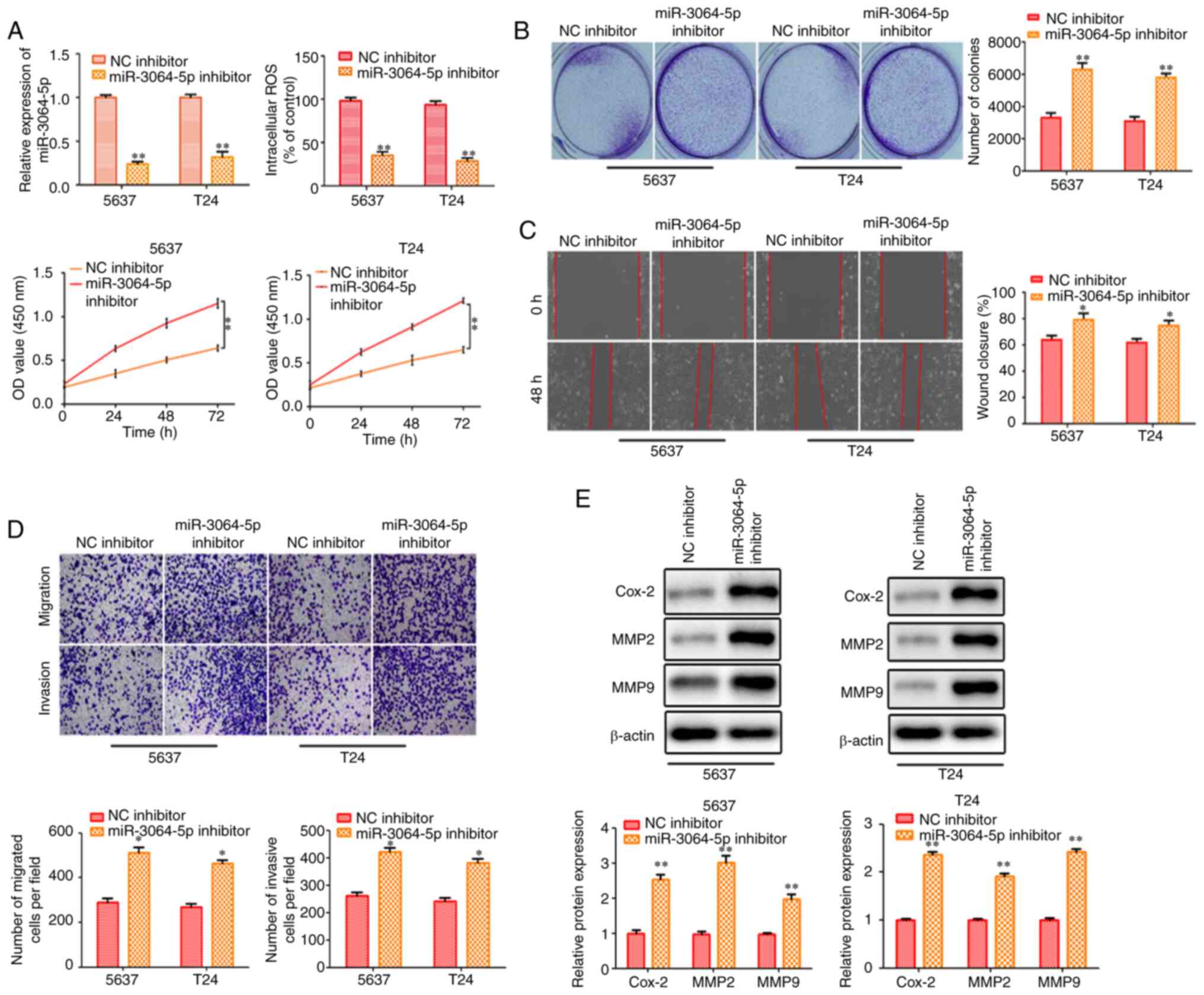
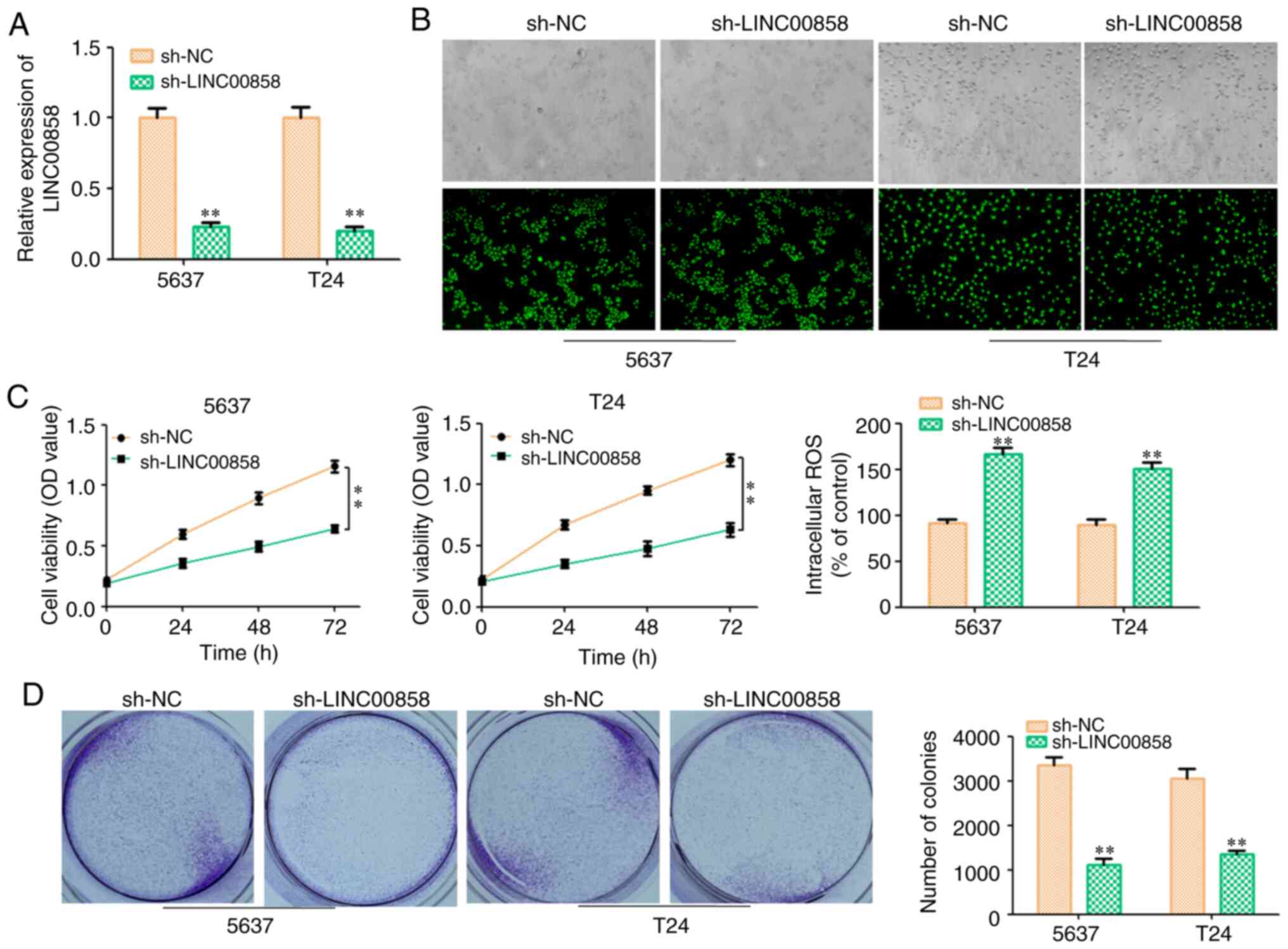
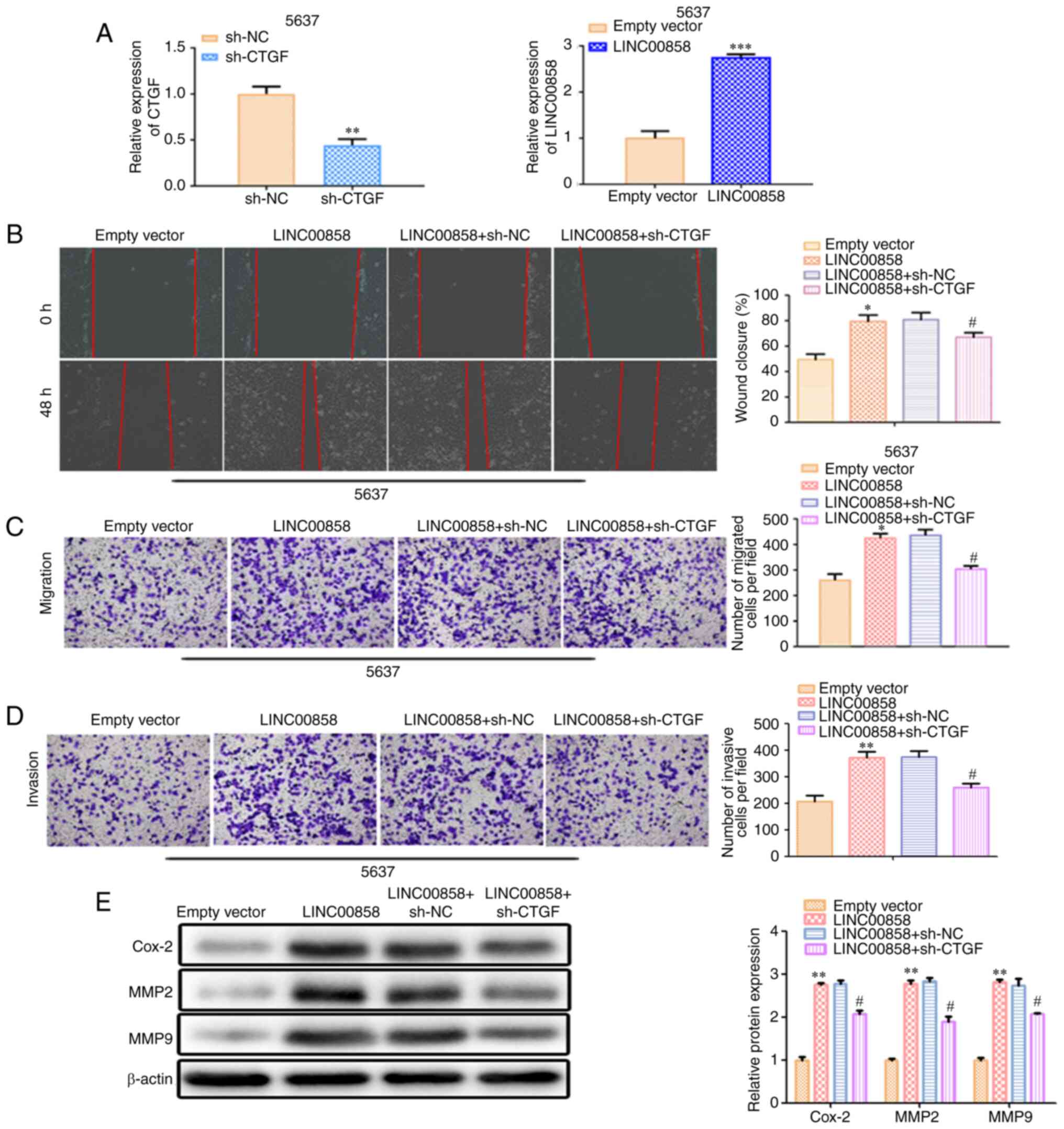
The long non-coding RNA 00858 (LINC00858) has been reported to be an oncogene for various cancer diseases, including osteosarcoma and colorectal cancer. However, the expression pattern and function of LINC00858 in bladder cancer remain largely unknown. The expression level of LINC00858 was measured in tumor tissues and cell lines by RT-qPCR. The role of LINC00858 in bladder cancer cells were studied by gain- and loss-of-function strategies in vitro. Cell proliferation, migration and invasion were assessed by CCK-8, colony formation, wound healing and Transwell chamber assays. At the molecular level, dual luciferase reporter and RNA RIP assays were performed to identify the interaction among LINC00858, microRNA (miR)-3064-5p and cellular communication network factor 2 (CTGF). The results revealed that the expression level of LINC00858 was upregulated in bladder cancer tissues and cell lines including T24, J82 and 5637. Moreover, knockdown of LINC00858 suppressed cell proliferation, migration and invasion in vitro. Mechanistically, LINC00858 functioned as a competitive RNA to increase the expression level of oncogene CTGF by sequestering miR-3064-5p. In conclusion, LINC00858 knockdown inhibited the proliferation, migration and invasion of bladder cancer cells via regulation of the miR-3064-5p/CTGF axis.
View Figures

Figure 1

Figure 2

Figure 3

Figure 4

Figure 5

Figure 6

Figure 7

View References

1 

Ferlay J, Soerjomataram I, Dikshit R, Eser S, Mathers C, Rebelo M, Parkin DM, Forman D and Bray F: Cancer incidence and mortality worldwide: Sources, methods and major patterns in GLOBOCAN 2012. Int J Cancer. 136:E359–E386. 2015. View Article : Google Scholar : PubMed/NCBI

2 

Hedegaard J, Lamy P, Nordentoft I, Algaba F, Høyer S, Ulhøi BP, Vang S, Reinert T, Hermann GG, Mogensen K, et al: Comprehensive transcriptional analysis of early-stage urothelial carcinoma. Cancer Cell. 30:27–42. 2016. View Article : Google Scholar : PubMed/NCBI

3 

Antoni S, Ferlay J, Soerjomataram I, Znaor A, Jemal A and Bray F: Bladder cancer incidence and mortality: A global overview and recent trends. Eur Urol. 71:96–108. 2017. View Article : Google Scholar : PubMed/NCBI

4 

Renganathan A and Felley-Bosco E: Long noncoding RNAs in cancer and therapeutic potential. Adv Exp Med Biol. 1008:199–222. 2017. View Article : Google Scholar : PubMed/NCBI

5 

Lenis AT, Lec PM, Chamie K and Mshs MD: Bladder cancer: A review. JAMA. 324:1980–1991. 2020. View Article : Google Scholar : PubMed/NCBI

6 

Luo D, Deng B, Weng M, Luo Z and Nie X: A prognostic 4-lncRNA expression signature for lung squamous cell carcinoma. Artif Cells Nanomed Biotechnol. 46:1207–1214. 2018. View Article : Google Scholar : PubMed/NCBI

7 

Yang G, Lu X and Yuan L: lncRNA: A link between RNA and cancer. Biochim Biophys Acta. 1839:1097–1109. 2014. View Article : Google Scholar : PubMed/NCBI

8 

Sha QK, Chen L, Xi JZ and Song H: Long non-coding RNA LINC00858 promotes cells proliferation, migration and invasion by acting as a ceRNA of miR-22-3p in colorectal cancer. Artif Cells Nanomed Biotechnol. 47:1057–1066. 2019. View Article : Google Scholar : PubMed/NCBI

9 

Shi T, Gao G and Cao Y: Long noncoding RNAs as novel biomarkers have a promising future in cancer diagnostics. Dis Markers. 2016:90851952016. View Article : Google Scholar : PubMed/NCBI

10 

Toiyama Y, Okugawa Y and Goel A: DNA methylation and microRNA biomarkers for noninvasive detection of gastric and colorectal cancer. Biochem Biophys Res Commun. 455:43–57. 2014. View Article : Google Scholar : PubMed/NCBI

11 

Bhan A, Soleimani M and Mandal SS: Long noncoding RNA and cancer: A new paradigm. Cancer Res. 77:3965–3981. 2017. View Article : Google Scholar : PubMed/NCBI

12 

Martens-Uzunova ES, Böttcher R, Croce CM, Jenster G, Visakorpi T and Calin GA: Long noncoding RNA in prostate, bladder, and kidney cancer. Eur Urol. 65:1140–1151. 2014. View Article : Google Scholar : PubMed/NCBI

13 

Zhang X, Gejman R, Mahta A, Zhong Y, Rice KA, Zhou Y, Cheunsuchon P, Louis DN and Klibanski A: Maternally expressed gene 3, an imprinted noncoding RNA gene, is associated with meningioma pathogenesis and progression. Cancer Res. 70:2350–2358. 2010. View Article : Google Scholar : PubMed/NCBI

14 

Wei X, Yang X, Wang B, Yang Y, Fang Z, Yi C, Shi L and Song D: lncRNA MBNL1-AS1 represses cell proliferation and enhances cell apoptosis via targeting miR-135a-5p/PHLPP2/FOXO1 axis in bladder cancer. Cancer Med. 9:724–736. 2020. View Article : Google Scholar : PubMed/NCBI

15 

Xue M, Shi D, Xu G and Wang W: The long noncoding RNA linc00858 promotes progress of lung cancer through miR-3182/MMP2 axis. Artif Cells Nanomed Biotechnol. 47:2091–2097. 2019. View Article : Google Scholar : PubMed/NCBI

16 

Li JH, Liu S, Zhou H, Qu LH and Yang JH: starBase v2.0: Decoding miRNA-ceRNA, miRNA-ncRNA and protein-RNA interaction networks from large-scale CLIP-Seq data. Nucleic Acids Res. 42((Database Issue)): D92–D97. 2014. View Article : Google Scholar : PubMed/NCBI

17 

Li J, Ma W, Zeng P, Wang J, Geng B, Yang J and Cui Q: LncTar: A tool for predicting the RNA targets of long noncoding RNAs. Brief Bioinform. 16:806–812. 2015. View Article : Google Scholar : PubMed/NCBI

18 

Livak KJ and Schmittgen TD: Analysis of relative gene expression data using real-time quantitative PCR and the 2(-Delta Delta C(T)) method. Methods. 25:402–408. 2001. View Article : Google Scholar : PubMed/NCBI

19 

Takeuchi H, Taoka R, Mmeje CO, Jinesh GG, Safe S and Kamat AM: CDODA-Me decreases specificity protein transcription factors and induces apoptosis in bladder cancer cells through induction of reactive oxygen species. Urol Oncol. 34:337.e11–e18. 2016. View Article : Google Scholar : PubMed/NCBI

20 

Tay Y, Rinn J and Pandolfi PP: The multilayered complexity of ceRNA crosstalk and competition. Nature. 505:344–352. 2014. View Article : Google Scholar : PubMed/NCBI

21 

Zhu W, Liu H, Wang X, Lu J and Yang W: Long noncoding RNAs in bladder cancer prognosis: A meta-analysis. Pathol Res Pract. 215:1524292019. View Article : Google Scholar : PubMed/NCBI

22 

Quan J, Pan X, Zhao L, Li Z, Dai K, Yan F, Liu S, Ma H and Lai Y: lncRNA as a diagnostic and prognostic biomarker in bladder cancer: A systematic review and meta-analysis. Onco Targets Ther. 11:6415–6424. 2018. View Article : Google Scholar : PubMed/NCBI

23 

Shan G, Tang T, Xia Y and Qian HJ: Long non-coding RNA NEAT1 promotes bladder progression through regulating miR-410 mediated HMGB1. Biomed Pharmacother. 121:1092482020. View Article : Google Scholar : PubMed/NCBI

24 

Liu Y and Wu G: NNT-AS1 enhances bladder cancer cell growth by targeting miR-1301-3p/PODXL axis and activating Wnt pathway. Neurourol Urodyn. 39:547–557. 2020. View Article : Google Scholar : PubMed/NCBI

25 

Fang C, Xu L, He W, Dai J and Sun F: Long noncoding RNA DLX6-AS1 promotes cell growth and invasiveness in bladder cancer via modulating the miR-223-HSP90B1 axis. Cell Cycle. 18:3288–3299. 2019. View Article : Google Scholar : PubMed/NCBI

26 

Sun X, Zhang X, Zhai H, Zhang D and Ma S: A circular RNA derived from COL6A3 functions as a ceRNA in gastric cancer development. Biochem Biophys Res Commun. 515:16–23. 2019. View Article : Google Scholar : PubMed/NCBI

27 

Yang L, Hou J, Cui XH, Suo LN and Lv YW: miR-133b regulates the expression of CTGF in epithelial-mesenchymal transition of ovarian cancer. Eur Rev Med Pharmacol Sci. 21:5602–5609. 2017.PubMed/NCBI

28 

Alam KJ, Mo JS, Han SH, Park WC, Kim HS, Yun KJ and Chae SC: MicroRNA 375 regulates proliferation and migration of colon cancer cells by suppressing the CTGF-EGFR signaling pathway. Int J Cancer. 141:1614–1629. 2017. View Article : Google Scholar : PubMed/NCBI

29 

Lun W, Wu X, Deng Q and Zhi F: miR-218 regulates epithelial-mesenchymal transition and angiogenesis in colorectal cancer via targeting CTGF. Cancer Cell Int. 18:832018. View Article : Google Scholar : PubMed/NCBI

30 

Kim B, Kim H, Jung S, Moon A, Noh DY, Lee ZH, Kim HJ and Kim HH: A CTGF-RUNX2-RANKL axis in breast and prostate cancer cells promotes tumor progression in bone. J Bone Miner Res. 35:155–166. 2020. View Article : Google Scholar : PubMed/NCBI

31 

Cruzeiro GAV, Lira RCP, de Almeida Magalhães T, Scrideli CA, Valera ET, Baumgartner M and Tone LG: CTGF expression is indicative of better survival rates in patients with medulloblastoma. Cancer Gene Ther. 27:378–382. 2020. View Article : Google Scholar : PubMed/NCBI

Related Articles

  • Abstract
  • View
  • Download
  • Twitter
Copy and paste a formatted citation
Spandidos Publications style
Huang J, He Q, Wu Q, Zhou W, Hao C, Wang G and Tu X: Long non‑coding RNA 00858 knockdown alleviates bladder cancer via regulation of the miR‑3064‑5p/CTGF axis. Oncol Rep 46: 164, 2021.
APA
Huang, J., He, Q., Wu, Q., Zhou, W., Hao, C., Wang, G., & Tu, X. (2021). Long non‑coding RNA 00858 knockdown alleviates bladder cancer via regulation of the miR‑3064‑5p/CTGF axis. Oncology Reports, 46, 164. https://doi.org/10.3892/or.2021.8115
MLA
Huang, J., He, Q., Wu, Q., Zhou, W., Hao, C., Wang, G., Tu, X."Long non‑coding RNA 00858 knockdown alleviates bladder cancer via regulation of the miR‑3064‑5p/CTGF axis". Oncology Reports 46.2 (2021): 164.
Chicago
Huang, J., He, Q., Wu, Q., Zhou, W., Hao, C., Wang, G., Tu, X."Long non‑coding RNA 00858 knockdown alleviates bladder cancer via regulation of the miR‑3064‑5p/CTGF axis". Oncology Reports 46, no. 2 (2021): 164. https://doi.org/10.3892/or.2021.8115
Copy and paste a formatted citation
x
Spandidos Publications style
Huang J, He Q, Wu Q, Zhou W, Hao C, Wang G and Tu X: Long non‑coding RNA 00858 knockdown alleviates bladder cancer via regulation of the miR‑3064‑5p/CTGF axis. Oncol Rep 46: 164, 2021.
APA
Huang, J., He, Q., Wu, Q., Zhou, W., Hao, C., Wang, G., & Tu, X. (2021). Long non‑coding RNA 00858 knockdown alleviates bladder cancer via regulation of the miR‑3064‑5p/CTGF axis. Oncology Reports, 46, 164. https://doi.org/10.3892/or.2021.8115
MLA
Huang, J., He, Q., Wu, Q., Zhou, W., Hao, C., Wang, G., Tu, X."Long non‑coding RNA 00858 knockdown alleviates bladder cancer via regulation of the miR‑3064‑5p/CTGF axis". Oncology Reports 46.2 (2021): 164.
Chicago
Huang, J., He, Q., Wu, Q., Zhou, W., Hao, C., Wang, G., Tu, X."Long non‑coding RNA 00858 knockdown alleviates bladder cancer via regulation of the miR‑3064‑5p/CTGF axis". Oncology Reports 46, no. 2 (2021): 164. https://doi.org/10.3892/or.2021.8115
Follow us
  • Twitter
  • LinkedIn
  • Facebook
About
  • Spandidos Publications
  • Careers
  • Cookie Policy
  • Privacy Policy
How can we help?
  • Help
  • Live Chat
  • Contact
  • Email to our Support Team