Spandidos Publications Logo
  • About
    • About Spandidos
    • Aims and Scopes
    • Abstracting and Indexing
    • Editorial Policies
    • Reprints and Permissions
    • Job Opportunities
    • Terms and Conditions
    • Contact
  • Journals
    • All Journals
    • Oncology Letters
      • Oncology Letters
      • Information for Authors
      • Editorial Policies
      • Editorial Board
      • Aims and Scope
      • Abstracting and Indexing
      • Bibliographic Information
      • Archive
    • International Journal of Oncology
      • International Journal of Oncology
      • Information for Authors
      • Editorial Policies
      • Editorial Board
      • Aims and Scope
      • Abstracting and Indexing
      • Bibliographic Information
      • Archive
    • Molecular and Clinical Oncology
      • Molecular and Clinical Oncology
      • Information for Authors
      • Editorial Policies
      • Editorial Board
      • Aims and Scope
      • Abstracting and Indexing
      • Bibliographic Information
      • Archive
    • Experimental and Therapeutic Medicine
      • Experimental and Therapeutic Medicine
      • Information for Authors
      • Editorial Policies
      • Editorial Board
      • Aims and Scope
      • Abstracting and Indexing
      • Bibliographic Information
      • Archive
    • International Journal of Molecular Medicine
      • International Journal of Molecular Medicine
      • Information for Authors
      • Editorial Policies
      • Editorial Board
      • Aims and Scope
      • Abstracting and Indexing
      • Bibliographic Information
      • Archive
    • Biomedical Reports
      • Biomedical Reports
      • Information for Authors
      • Editorial Policies
      • Editorial Board
      • Aims and Scope
      • Abstracting and Indexing
      • Bibliographic Information
      • Archive
    • Oncology Reports
      • Oncology Reports
      • Information for Authors
      • Editorial Policies
      • Editorial Board
      • Aims and Scope
      • Abstracting and Indexing
      • Bibliographic Information
      • Archive
    • Molecular Medicine Reports
      • Molecular Medicine Reports
      • Information for Authors
      • Editorial Policies
      • Editorial Board
      • Aims and Scope
      • Abstracting and Indexing
      • Bibliographic Information
      • Archive
    • World Academy of Sciences Journal
      • World Academy of Sciences Journal
      • Information for Authors
      • Editorial Policies
      • Editorial Board
      • Aims and Scope
      • Abstracting and Indexing
      • Bibliographic Information
      • Archive
    • International Journal of Functional Nutrition
      • International Journal of Functional Nutrition
      • Information for Authors
      • Editorial Policies
      • Editorial Board
      • Aims and Scope
      • Abstracting and Indexing
      • Bibliographic Information
      • Archive
    • International Journal of Epigenetics
      • International Journal of Epigenetics
      • Information for Authors
      • Editorial Policies
      • Editorial Board
      • Aims and Scope
      • Abstracting and Indexing
      • Bibliographic Information
      • Archive
    • Medicine International
      • Medicine International
      • Information for Authors
      • Editorial Policies
      • Editorial Board
      • Aims and Scope
      • Abstracting and Indexing
      • Bibliographic Information
      • Archive
  • Articles
  • Information
    • Information for Authors
    • Information for Reviewers
    • Information for Librarians
    • Information for Advertisers
    • Conferences
  • Language Editing
Spandidos Publications Logo
  • About
    • About Spandidos
    • Aims and Scopes
    • Abstracting and Indexing
    • Editorial Policies
    • Reprints and Permissions
    • Job Opportunities
    • Terms and Conditions
    • Contact
  • Journals
    • All Journals
    • Biomedical Reports
      • Information for Authors
      • Editorial Policies
      • Editorial Board
      • Aims and Scope
      • Abstracting and Indexing
      • Bibliographic Information
      • Archive
    • Experimental and Therapeutic Medicine
      • Information for Authors
      • Editorial Policies
      • Editorial Board
      • Aims and Scope
      • Abstracting and Indexing
      • Bibliographic Information
      • Archive
    • International Journal of Epigenetics
      • Information for Authors
      • Editorial Policies
      • Editorial Board
      • Aims and Scope
      • Abstracting and Indexing
      • Bibliographic Information
      • Archive
    • International Journal of Functional Nutrition
      • Information for Authors
      • Editorial Policies
      • Editorial Board
      • Aims and Scope
      • Abstracting and Indexing
      • Bibliographic Information
      • Archive
    • International Journal of Molecular Medicine
      • Information for Authors
      • Editorial Policies
      • Editorial Board
      • Aims and Scope
      • Abstracting and Indexing
      • Bibliographic Information
      • Archive
    • International Journal of Oncology
      • Information for Authors
      • Editorial Policies
      • Editorial Board
      • Aims and Scope
      • Abstracting and Indexing
      • Bibliographic Information
      • Archive
    • Medicine International
      • Information for Authors
      • Editorial Policies
      • Editorial Board
      • Aims and Scope
      • Abstracting and Indexing
      • Bibliographic Information
      • Archive
    • Molecular and Clinical Oncology
      • Information for Authors
      • Editorial Policies
      • Editorial Board
      • Aims and Scope
      • Abstracting and Indexing
      • Bibliographic Information
      • Archive
    • Molecular Medicine Reports
      • Information for Authors
      • Editorial Policies
      • Editorial Board
      • Aims and Scope
      • Abstracting and Indexing
      • Bibliographic Information
      • Archive
    • Oncology Letters
      • Information for Authors
      • Editorial Policies
      • Editorial Board
      • Aims and Scope
      • Abstracting and Indexing
      • Bibliographic Information
      • Archive
    • Oncology Reports
      • Information for Authors
      • Editorial Policies
      • Editorial Board
      • Aims and Scope
      • Abstracting and Indexing
      • Bibliographic Information
      • Archive
    • World Academy of Sciences Journal
      • Information for Authors
      • Editorial Policies
      • Editorial Board
      • Aims and Scope
      • Abstracting and Indexing
      • Bibliographic Information
      • Archive
  • Articles
  • Information
    • For Authors
    • For Reviewers
    • For Librarians
    • For Advertisers
    • Conferences
  • Language Editing
Login Register Submit
  • This site uses cookies
  • You can change your cookie settings at any time by following the instructions in our Cookie Policy. To find out more, you may read our Privacy Policy.

    I agree
Search articles by DOI, keyword, author or affiliation
Search
Advanced Search
presentation
Experimental and Therapeutic Medicine
Join Editorial Board Propose a Special Issue
Print ISSN: 1792-0981 Online ISSN: 1792-1015
Journal Cover
December-2016 Volume 12 Issue 6

Full Size Image

Sign up for eToc alerts
Recommend to Library

Journals

International Journal of Molecular Medicine

International Journal of Molecular Medicine

International Journal of Molecular Medicine is an international journal devoted to molecular mechanisms of human disease.

International Journal of Oncology

International Journal of Oncology

International Journal of Oncology is an international journal devoted to oncology research and cancer treatment.

Molecular Medicine Reports

Molecular Medicine Reports

Covers molecular medicine topics such as pharmacology, pathology, genetics, neuroscience, infectious diseases, molecular cardiology, and molecular surgery.

Oncology Reports

Oncology Reports

Oncology Reports is an international journal devoted to fundamental and applied research in Oncology.

Experimental and Therapeutic Medicine

Experimental and Therapeutic Medicine

Experimental and Therapeutic Medicine is an international journal devoted to laboratory and clinical medicine.

Oncology Letters

Oncology Letters

Oncology Letters is an international journal devoted to Experimental and Clinical Oncology.

Biomedical Reports

Biomedical Reports

Explores a wide range of biological and medical fields, including pharmacology, genetics, microbiology, neuroscience, and molecular cardiology.

Molecular and Clinical Oncology

Molecular and Clinical Oncology

International journal addressing all aspects of oncology research, from tumorigenesis and oncogenes to chemotherapy and metastasis.

World Academy of Sciences Journal

World Academy of Sciences Journal

Multidisciplinary open-access journal spanning biochemistry, genetics, neuroscience, environmental health, and synthetic biology.

International Journal of Functional Nutrition

International Journal of Functional Nutrition

Open-access journal combining biochemistry, pharmacology, immunology, and genetics to advance health through functional nutrition.

International Journal of Epigenetics

International Journal of Epigenetics

Publishes open-access research on using epigenetics to advance understanding and treatment of human disease.

Medicine International

Medicine International

An International Open Access Journal Devoted to General Medicine.

Journal Cover
December-2016 Volume 12 Issue 6

Full Size Image

Sign up for eToc alerts
Recommend to Library

  • Article
  • Citations
    • Cite This Article
    • Download Citation
    • Create Citation Alert
    • Remove Citation Alert
    • Cited By
  • Similar Articles
    • Related Articles (in Spandidos Publications)
    • Similar Articles (Google Scholar)
    • Similar Articles (PubMed)
  • Download PDF
  • Download XML
  • View XML
Article Open Access

HMGB1 promotes the secretion of multiple cytokines and potentiates the osteogenic differentiation of mesenchymal stem cells through the Ras/MAPK signaling pathway

  • Authors:
    • Lin Feng
    • Deting Xue
    • Erman Chen
    • Wei Zhang
    • Xiang Gao
    • Jiawei Yu
    • Yadong Feng
    • Zhijun Pan
  • View Affiliations / Copyright

    Affiliations: Department of Orthopedics, The First People's Hospital of Xiaoshan, Hangzhou, Zhejiang 311200, P.R. China, Department of Orthopedics, Second Affiliated Hospital, School of Medicine, Zhejiang University, Hangzhou, Zhejiang 310009, P.R. China
    Copyright: © Feng et al. This is an open access article distributed under the terms of Creative Commons Attribution License.
  • Pages: 3941-3947
    |
    Published online on: November 2, 2016
       https://doi.org/10.3892/etm.2016.3857
  • Expand metrics +
Metrics: Total Views: 0 (Spandidos Publications: | PMC Statistics: )
Metrics: Total PDF Downloads: 0 (Spandidos Publications: | PMC Statistics: )
Cited By (CrossRef): 0 citations Loading Articles...

This article is mentioned in:



Abstract

High mobility group box 1 (HMGB1) protein has been previously been detected in the inflammatory microenvironment of bone fractures. It is well known that HMGB1 acts as a chemoattractant to mesenchymal stem cells (MSCs). In the present study, the effects of HMGB1 on cytokine secretion from MSCs were determined, and the molecular mechanisms underlying these effects of HMGB1 on osteogenic differentiation were elucidated. To detect cytokine secretion, antibody array assays were performed, which demonstrated that HGMB1 induced the differential secretion of cytokines that are predominantly associated with cell development, regulation of growth and cell migration, stress responses, and immune system functions. Moreover, the secretion of epidermal growth factor receptor (EGFR) was significantly upregulated by HMGB1. The EGFR‑activated Ras/MAPK pathway regulates the osteogenic differentiation of MSCs. These results suggested that HMGB1 enhances the secretion of various cytokines by MSCs and promotes osteogenic differentiation via the Ras/MAPK signaling pathway. The present study may provide a theoretical basis for the development of novel techniques for the treatment of bone fractures in the future.

Introduction

High mobility group box 1 (HMGB1) protein is a highly conserved DNA-binding protein that was named according to its high gel mobility during electrophoresis (1,2). HMGB1 is a highly conserved DNA-binding protein that mediates cytokine effects and, as a result, modulates gene transcription, stabilizes nucleosomes, promotes inflammatory responses, and regulates neural growth and tumor metastasis (3–6). In bone fractures, HMGB1 was found to be released into the extracellular environment by active secretion from stimulated cells as well as by passive discharge from necrotic cells (7).

Mesenchymal stem cells (MSC) are multipotent stromal cells that can be induced to differentiate into various types of mesenchymal tissues in specific in vivo environments. MSCs possess several stem cell characteristics, including self-renewal, pluripotency and homing, therefore they are considered the predominant source of stem cells for fracture restoration. Migration and osteogenic differentiation of MSCs has a critical role during the partial coalescence of fractures (8–10). It is also widely known that MSCs are capable of secreting various types of cytokines, including stem cell factor (SCF), thrombopoietin and interleukin-6 (11,12). These cytokines regulate stem cell differentiation, direct migration and mediate inflammatory processes (13–15). Therefore, cytokines secreted from MSCs may affect fracture coalescence. However, in an inflamed environment, such as during partial coalescence of fractures, the stimulation of inflammatory factors may alter the concentration and type of cytokines secreted from MSCs (16). This phenomenon may directly affect various cytokine-dependent biological processes and subsequently modify the characteristics and functions of MSCs and related cells. HMGB1 is ubiquitously present in the inflamed microenvironment of fractures and is considered to be a pro-inflammatory cytokine (17,18). Therefore, we hypothesized that, consistent with other inflammatory factors, HMGB1 may affect cytokine secretion from MSCs.

In the present study, antibody array assays were performed to detect cytokine secretion from MSCs upon HMGB1 stimulation. As certain cytokines were differentially secreted from MSCs upon the treatment with HMGB1, the roles of these cytokines were analyzed in an attempt to elucidate the overall effects of HMGB1 on the biological functions of MSCs. Although the promoting actions of HMGB1 on the MSC osteogenic differentiation have previously been reported (19), the detailed mechanisms of these effects are yet to be investigated and elucidated. Therefore, the aim of the present study was to elucidate the mechanisms underlying the effects of HMGB1 on MSCs using antibody array analysis. These results may provide a basis for developing novel approaches in bone fracture-healing therapy.

Materials and methods

Reagents

MSCs and basal culture medium were purchased from Cyagen Biosciences, Inc., (Santa Clara, CA, USA). Recombinant human HMGB1 protein and fetal bovine serum were purchased from Sigma-Aldrich (St. Louis, MO, USA). Ras inhibitor (Selleckchem, Houston, TX, USA), which was a transferase inhibitor for H-Ras and K-Ras, was used at a concentration of 5 µM.

Isolation and culture-expansion of human bone marrow MSCs

Adherent MSCs were trypsinized and passaged once cell confluence reached ~80%. Cells at passage 3–5 were used in the present experiments.

Assays for osteogenic differentiation

To induce osteogenic differentiation, MSCs were cultured in basal culture medium supplemented with fetal bovine serum (FBS).

Total RNA extraction and reverse transcriptase-quantitative polymerase chain reaction (RT-qPCR)

To observe MSC differentiation following exposure to HMGB1, MSCs were cultured in basal culture medium or 25 ng/ml HMGB-1 for 5 days. Total RNA was extracted with TRIzol reagent (Thermo Fisher Scientific, Inc., Waltham, MA, USA) according to the manufacturer's protocol. RT-qPCR was performed to observe the expression of osteoblastic markers using a StepOne Plus Real-Time PCR system with SYBR Green (Roche Diagnostics, Basel, Switzerland) as a double-strand DNA-specific binding dye. Primer sequences were as follows: Osteocalcin (OCN), forward 5′-AAGCAGGAGGGCAATAAGGT and reverse, CAAGCAGGGTTAAGCTCACA; and GAPDH, forward 5′-CGTCCCGTAGACAAAATGGT and reverse 5′-GGCTGGTGGTCCAGGGGTCT (Sangon Biotech Co., Ltd., Shanghai, China). According to the manufacturer's protocol, DNA hydrolase was used to remove genomic DNA. The reaction mixture included buffer (5 µl), dNTP (4 µl), primer (4 µl), Taq (1 µl), sample (1 µl), SYBR Green (1 µl) and ddH2O to make a total volume of 50 µl. Thermal cycling conditions were as follows: 95°C for 30 sec and 40 cycles of 95°C for 5 sec and 60°C for 35 sec. Relative target gene expression levels were calculated according to the 2-ΔΔCq method (20). All PCR reactions were performed in triplicate. mRNA quantification of the target genes and the GAPDH housekeeping gene was performed in separate tubes.

Alkaline phosphatase (ALP) staining and activity assay

MSCs (104 cells/cm2) were seeded into 24-well plates and cultured in basal culture medium. After one week, ALP activity was assessed using a BCIP/NBT ALP color development kit (Beyotime Institute of Biotechnology, Haimen, China), according to the manufacturer's protocol. For the quantitative determination of ALP activity, the MSCs were incubated with p-nitrophenol phosphate (Beyotime Institute of Biotechnology) as a substrate, washed with PBS buffer and lysed with 0.1% Triton X-100 in 10 mM Tris HCL, (pH 9.0). Absorbance was determined at 405 nm using a microplate reader and compared with p-nitrophenol standard titration curve. Data were presented as the mean ± standard deviation (n=3).

Western blotting

Cells were harvested and lysed in RIPA buffer (Cyagen Biosciences, Inc.) supplemented with protease inhibitors. Following concentration determination (5.534 µg/µl), protein samples (60 µg) were separated by 10% sodium dodecyl sulfate-polyacrylamide gel electrophoresis and transferred to a polyvinylidene difluoride membrane by western blotting. Membranes were blocked in 5% skim milk for 1 h and incubated with antibodies against GTP-Ras (cat. no. 16117; 1:500; Active Ras Detection kit; Thermo Fisher Scientific, Inc.), Ras (cat. no. ab52939; Abcam, Cambridge, UK), extracellular-signal-regulated kinases (ERK; cat. no. ab196883; 1:500; Abcam), phosphorylated (p-)ERK (cat. no. ab65142; 1:500; Abcam), p38 (cat. no. 9212; 1:1,000; Abcam), p-p38 (cat. no. 9215; 1:1,000; Abcam) and β-actin (cat. no. dc-130301; 1:2,000; Santa Cruz Biotechnology, Inc., Dallas, TX, USA), respectively, at 4°C overnight. Following incubation with horseradish peroxidase-conjugated goat anti-rabbit secondary antibodies (cat. no. 31210; 1:5,000; Thermo Fisher Scientific, Inc.), immunoreactive proteins were visualized using enhanced chemiluminescence reagent (Thermo Fisher Scientific, Inc.). Relative quantification of the bands was performed using ImageJ software (version 5.0; National Institutes of Health, Bethesda, MA, USA).

Antibody arrays

Soluble proteins in the medium of the stromal cell lines were measured using the Human Cytokine Array G1000 (AAH-CYT-G1000; RayBiotech Inc., Norcross, GA, USA), according to the manufacturer's protocol. These arrays can detect 120 proteins, respectively. Stromal cells were plated n Dulbecco's modified Eagle medium (DMEM) supplemented with 10% FBS 3 days prior to the experiment and were 75–90% confluent when the media were collected and filtered. DMEM containing 10% FBS was also hybridized to the arrays and used for normalization. Ten technical and biological replicates were performed, and both exhibited a high correlation (correlation coefficient, >0.9) (data not shown). Hybridization was performed overnight at 4°C. All slides were scanned using a Gene Pix 4000B Microarray Scanner (Molecular Devices, LLC, Sunnyvale, CA, USA) and analyzed using Gene Pix Pro 6.0 software. The median signal score was averaged across the triplicates on each array. Results were subsequently normalized using internal controls by subtracting the values for the control DMEM supplemented with 10% FBS.

Statistical analysis

Statistical significance was determined using the two-tailed Student's t-test, assuming equal variances. The χ2 test was used to compare rates. SPSS version 17.0 (SPSS, Inc., Chicago, IL, USA) was used to analyze the data. P<0.05 was considered to indicate a statistically significant difference.

Results

Effects of HMGB1 on cytokine secretion from MSCs

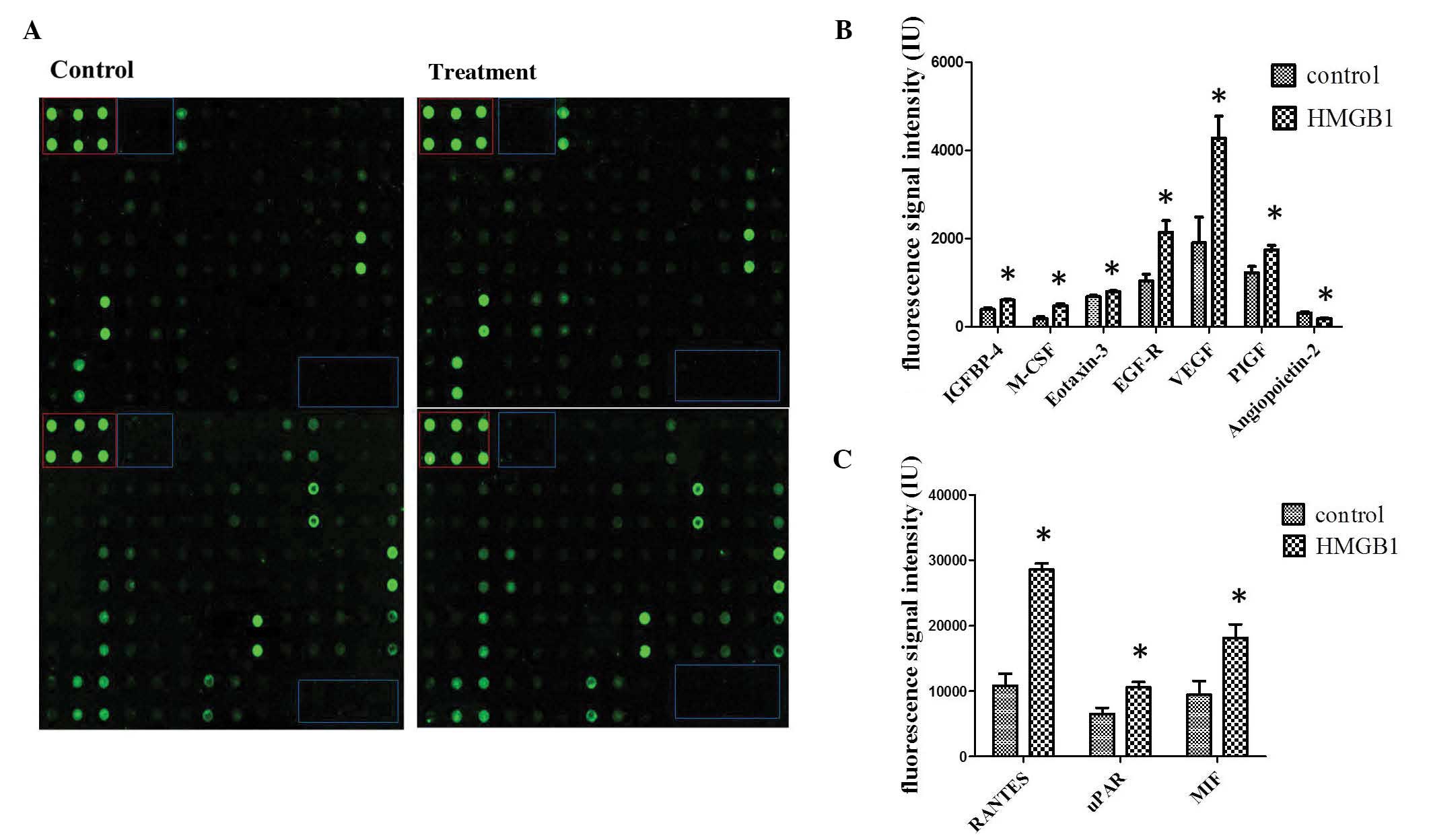
To determine the influence of HMGB1 stimulation on human MSCs at the protein level, antibody arrays were performed. The same three groups were stimulated with 25 ng/ml HMGB1 and compared with non-stimulated cultures (Fig. 1A). In line with the search criteria for differential secretion, which were >1.5-fold induction or repression and P<0.05, bioinformatic data analysis detected 10 cytokines which were differentially secreted between the groups. Increased cytokine secretion was detected for insulin-like growth factor binding protein 4, macrophage colony stimulating factor (M-CSF), eotaxin-3, epidermal growth factor receptor (EGFR), vascular endothelial growth factor (VEGF), placental growth factor, angiopoetin-2, chemokine C-C motif ligand 5 (CCL-5), urokinase plasminogen activator receptor and macrophage migration inhibitory factor following induction with HMGB1 (Figs. 1B and C). These results suggest that HMGB1 promotes the secretion of multiple cytokines from MSCs.

Figure 1.

HMGB1-induced cytokine secretion. (A) Secretion of cytokines in cell culture supernatant was measured using antibody array analysis. The blue box indicates the negative controls, whereas the red box denotes the positive controls. Spots were measured densitometrically. Following subtraction of the negative control and normalization to the positive control, the spots of stimulated MSCs were compared to the corresponding spots of the unstimulated MSCs. (B and C) Quantification of antibody array results for cytokines with increased secretion following HMGB1 stimulation. *P<0.05 vs. the control. IGFBP, insulin-like growth factor binding protein; M-CSF, macrophage colony stimulating factor; EGFR, epidermal growth factor receptor; VEGF, vascular endothelial growth factor; PIGF, placental growth factor; CCL-5, chemokine C-C motif ligand 5; uPAR, urokinase plasminogen activator receptor; MIF, macrophage migration inhibitory factor; HMGB1, high mobility group box 1.

Functions of the differentially secreted cytokines from MSCs

Hierarchical clustering of these 10 cytokines was performed with normalized cytokines secretion values for the two distinct groups: the HMGB1-treated group and the non-stimulated control group (Fig. 2). Six differentially secreted cytokines were visualized as induced, as indicated by red, and four cytokines were repressed, as indicated by green.

Figure 2.

Hierarchical cluster analysis. Differentially secreted cytokines, which were defined as a >1.5-fold induction from control, were clustered according to their secretion (control or HMGB1-induced). Six HMGB1-induced cytokines (red) and four repressed cytokines (green) were detected. HMGB1, high mobility group box 1; IGFBP, insulin-like growth factor binding protein; CCL-5, chemokine C-C motif ligand 5; MIF, macrophage migration inhibitory factor; EGFR, epidermal growth factor receptor; M-CSF, macrophage colony stimulating factor; VEGF, vascular endothelial growth factor; uPAR, urokinase plasminogen activator receptor; PIGF, placental growth factor.

Notably, among the six induced cytokines, three cytokines, EGFR, M-CSF and VEGF, were associated with Ras signaling, and three cytokines were involved in signal transduction: EGF-R, CCL-5 and VEGF. These 10 differentially secreted cytokines have also been associated with cell development (5), the regulation of growth (5) and cell migration (8), response to stress (12) and immune system processes (9) according to the Gene Ontology database (http://amigo.geneontology.org/amigo) for annotation, visualization and integrated discovery. Various differentially secreted cytokines were associated with more than one biological process.

Some of the differentially secreted cytokines detected in the present study also have a role in other molecular and cellular functions, such as cellular growth (such as M-CSF) and proliferation (such as macrophage migration inhibitory factor), cell morphology (such as RANTES) and cellular development (such as placental growth factor). Based on the 10 differentially secreted cytokines, the cytokine-cytokine receptor interaction pathway (0460hsa in KEGG) was demonstrated to be the dominant pathway that was influenced by HMGB1. Here, the secretion of CCL5, CCL26, VEGFA and CSF1 was induced (Fig. 3). The results demonstrate that the differentially secreted cytokines serve an important role in the biological function of MSCs.

Figure 3.

Cytokine-cytokine receptor interaction of secreted cytokines. CCL5, CCL26, VEGFA and CSF1 of the 10 differentially secreted cytokines involved cellular movement and cell proliferation processes were presented in their cytokine-cytokine receptor interaction pathway (CCR5, CCR1, CCR3, FLT1, KDR, EGFR and CSF1R) according to the cytokine-cytokine receptor interaction pathway (0460hsa) in Kyoto Encyclopedia of Genes and Genomes database. Red denotes an increase.

HMGB1-treated MSCs activate Ras/MAPK pathway to promote MSC osteogenic differentiation

Antibody array assay analysis demonstrated that the expression of EGFR was markedly increased in the MSCs following stimulation with HMGB1. It has previously been reported that the interaction between EGF and EGFR activates Ras/MAPK signaling pathway (21). To investigate whether Ras/MAPK signaling pathway was activated in MSCs, the protein levels of GTP-Ras, p-p38 and p-ERK were determined in the control and HMGB1-treated MSCs by western blotting. HMGB1 treatment induced a marked increase in the protein expression levels of GTP-Ras and this effect was sensitive to incubation with the Ras inhibitor. Notably, HMGB1 treatment increased the expression levels of p-p38 and p-ERK and this effect was sensitive to the incubation with the Ras inhibitor. These results suggests that HMGB1 activates the Ras signaling pathway and subsequently stimulates the p38 and ERK pathways of MSCs (Fig. 4A).

Figure 4.

Ras activation is required for p38 and ERK activation and MSC osteogenesis. (A) Western blot analysis of Ras, p38, and ERK signaling activity was performed on (a) MSCs maintained in the basal medium alone, (b) with 25 ng/ml HMGB1 or (c) with 25 ng/ml HMGB1 and 5 µM Ras inhibitor. (B) On day 5, ALP staining was performed on (a and d) MSCs maintained in the basal medium alone, (b and e) with 25 ng/ml HMGB1 or (c and f) with 25 ng/ml HMGB1 and 5 µM Ras inhibitor. (C) Quantification of ALP activity among the groups. (D) Expression levels of the late osteogenesis marker OCN were determined by reverse transcription-quantitative polymerase chain reaction analysis in MSCs upon HMGB1 and/or Ras inhibitor treatment as indicated.**P<0.01. HMGB1, high mobility group box 1; GTP, guanosine triphosphate; p-, phosphorylated; ERK, extracellular signal-regulated kinase; MSC, mesenchymal stem cell; ALP, alkaline phosphatase; OCN, osteocalcin.

ALP staining and quantification of the expression of the late OCN was performed in MSCs. ALP activity and OCN gene expression levels were significantly higher in the HMGB1-stimulated MSCs, as compared with the control cells (P<0.01). Furthermore, as compared with the results in the HMGB1-induced group, the upregulation of ALP activity and OCN expression in MSCs was significantly reduced following Ras inhibitor treatment (P<0.01; Figs. 4B-D). These results suggest that HMGB1 potentiates the osteogenic differentiation of MSCs through the Ras/MAPK signaling pathway.

Discussion

Antibody array assays were performed in the present study to investigate cytokine secretion from HMGB1-stimulated MSCs, in order to elucidate the effects of HMGB1 on MSC functions. The results of the present study indicated that HMGB1 promotes the secretion of various cytokines by MSCs. According to the Gene Ontology database for annotation, these secreted cytokines participate in various biological processes, including cell development, cell growth and migration, stress responses and immune system functions.

Among the cytokines secreted upon HMGB1 treatment in the present study, CCL5 and CCL26 are prominent chemocytokines that belong to the CC subfamily. The CC subfamily, which is also known as the β-chemokine subfamily, is the largest chemokine family, the members of which mainly act on monocytes and lymphocytes (22). In the fracture microenvironment, the secretion of CCL5 and CCL26 by HMGB1-stimulated MSCs may promote the migration of immune cells to tissues affected by the fracture sites, stimulating inflammatory responses and immune reactions (23–25). M-CSF, which is also known as human macrophage-specific colony-stimulating factor (CSF-1), is one of a few cytokines which are directly involved in osteoclastogenesis, osteoclast proliferation and differentiation (26,27). VEGF is a specific heparin-binding growth factor in vascular endothelial cells, which can induce angiogenesis in vivo (28). It has previously been reported that VEGF could induce osteoclastogenesis (29), and the results of the present study indicate that VEGF and M-SCF are essential for the occurrence of osteoclastogenesis. During fracture restoration, the secretion of VEGF and M-SCF by MSCs was enhanced upon the HMGB1 treatment, leading to an increase in the cell number and activity osteoclasts. Although osteoclast cell activation will delay the coalescence of fractures during the early phase, it will facilitate reparative processes on the osteoblast surface during the late phase (30,31). Therefore, further studies are necessary to investigate the effects of the HMGB1-promoted cytokine secretion by MSCs on osteoclast cells in detail. Such studies may provide a novel theoretical basis for improving fracture therapy.

Notably, EGFR expression levels were was markedly enhanced by HMGB1 stimulation in the present study. EGF is a polypeptide that belongs to the EGF superfamily and functions as a mutifunctional cytokine that can promote cell division and proliferation in vivo (32). The interaction between EGF and EGFR activates the Ras protein, which mediates the downstream signal transduction of various cytokines (33). Ras signaling regulates multiple downstream signaling pathways, which are predominantly implicated in cell proliferation and differentiation (34). It is widely accepted that osteogenesis depends on the activation of various key signaling pathways and that Ras/MAPK pathway regulates osteogenic differentiation of stem cells (35). Although the function of HMGB1 in osteogenic differentiation of MSCs has been established previously, the underlying mechanisms of HMGB1 effects remain unknown. Therefore, we hypothesize that HMGB1 may promote osteogenic differentiation of MSCs via the activation of Ras/MAPK signaling pathway in MSCs.

In the present study, it was demonstrated that the levels of GTP-bound Ras were increased upon HMGB1. It is known that only GTP-bound Ras interacts with Raf-1 kinase and stimulates the latter to initiate the MAPK signaling cascade (36). Because the level of GTP-bound Ras represents the activation of Ras (37), it is possible to conclude that Ras signaling activity may be activated by HMGB1 treatment. Similarly, the phosphorylation levels of p38 and ERK were upregulated in HMGB1-treated MSCs. These observations suggest that p38 and ERK signaling pathways were also activated as a result of Ras activation. An inhibitor of Ras was applied to block its activity in order to verify our hypothesis that p38 and ERK may be stimulated via the activated Ras signaling pathway. As hypothesized, the activation of ALP and the expression of OCN promoted by HMGB1 treatment were remarkably downregulated following Ras inhibitor treatment. These results demonstrated that the osteogenic differentiation of MSCs stimulated by HMGB1 is sensitive to Ras inhibition. Moreover, the upregulation of the expression levels of p-p38 and p-ERK upon treatment with HMGB1 were also reduced by the inhibition of Ras, suggesting that p38 and ERK pathways are suppressed when Ras activity is blocked.

On the basis of these observations, we conclude that HMGB1 activates the Ras signaling pathway and subsequently stimulates the p38 and ERK pathways to promote the osteogenic differentiation of MSCs. It is important to note that the activation of the Ras/MAPK signaling pathway is only one of various mechanisms affecting the HMGB1-induced osteogenic differentiation of MSCs, as numerous downstream signaling pathways are regulated by Ras signaling, including the Rap1 and PI3K-AKT cascades (38,39). Therefore, the identity of the pathway(s) affected by the activation of Ras upon HMGB1 treatment and their roles in the osteogenic differentiation of MSCs should be investigated in future studies. In addition to exocrine cytokines, MSCs also synthesize endocrine proteins which regulate numerous biological processes (40), and it remains to be elucidated whether HMGB1 affects the endocrine protein synthesis. Therefore, future studies should focus on investigating differentially expressed endocrine proteins in HMGB1-stimulated MSCs to gain further insight into the mechanisms of regulation of MSC functions by HMGB1.

Acknowledgements

The present study was supported by a grant from the National Natural Science Foundation of China (grant nos. 81271973 and 81201397), the Zhejiang Provincial Natural Science Foundation of China (grant no. Y13H060003), the Department of Health Bureau of Zhejiang Province (grant no. 2014KYA092) and the Zhejiang Medical and Health Science and Technology Plan Project (grant no. 201462458).

References

1 

Gardella S, Andrei C, Ferrera D, Lotti LV, Torrisi MR, Bianchi ME and Rubartelli A: The nuclear protein HMGB1 is secreted by monocytes via a non-classical, vesicle-mediated secretory pathway. EMBO Rep. 3:995–1001. 2002. View Article : Google Scholar : PubMed/NCBI

2 

Fink MP: Bench-to-bedside review: High-mobility group box 1 and critical illness. Crit Care. 11:2292007. View Article : Google Scholar : PubMed/NCBI

3 

Degryse B, Bonaldi T, Scaffidi P, Müller S, Resnati M, Sanvito F, Arrigoni G and Bianchi ME: The high mobility group (HMG) boxes of the nuclear protein HMG1 induce chemotaxis and cytoskeleton reorganization in rat smooth muscle cells. J Cell Biol. 152:1197–1206. 2001. View Article : Google Scholar : PubMed/NCBI

4 

Palumbo R, Sampaolesi M, De Marchis F, Tonlorenzi R, Colombetti S, Mondino A, Cossu G and Bianchi ME: Extracellular HMGB1, a signal of tissue damage, induces mesoangioblast migration and proliferation. J Cell Biol. 164:441–449. 2004. View Article : Google Scholar : PubMed/NCBI

5 

Andersson U, Erlandsson-Harris H, Yang H and Tracey KJ: HMGB1 as a DNA-binding cytokine. J Leukoc Biol. 72:1084–1091. 2002.PubMed/NCBI

6 

Yang H, Wang H, Czura CJ and Tracey KJ: HMGB1 as a cytokine and therapeutic target. J Endotoxin Res. 8:469–472. 2002. View Article : Google Scholar : PubMed/NCBI

7 

Naglova H and Bucova M: HMGB1 and its physiological and pathological roles. Bratisl Lek Listy. 113:163–171. 2012.PubMed/NCBI

8 

Granero-Moltó F, Weis JA, Miga MI, Landis B, Myers TJ, O'Rear L, Longobardi L, Jansen ED and Mortlock DP: Regenerative effects of transplanted mesenchymal stem cells in fracture healing. Stem Cells. 27:1887–1898. 2009. View Article : Google Scholar : PubMed/NCBI

9 

Glass GE, Chan JK, Freidin A, Feldmann M, Horwood NJ and Nanchahal J: TNF-alpha promotes fracture repair by augmenting the recruitment and differentiation of muscle-derived stromal cells. Proc Natl Acad Sci USA. 108:1585–1590. 2011. View Article : Google Scholar : PubMed/NCBI

10 

Marsell R and Einhorn TA: The biology of fracture healing. Injury. 42:551–555. 2011. View Article : Google Scholar : PubMed/NCBI

11 

Mingari MC, Moretta A and Moretta L: Regulation of KIR expression in human T cells: A safety mechanism that may impair protective T-cell responses. Immunol Today. 19:153–157. 1998. View Article : Google Scholar : PubMed/NCBI

12 

Guo Z, Yang J, Liu X, Li X, Hou C, Tang PH and Mao N: Biological features of mesenchymal stem cells from human bone marrow. Chin Med J (Engl). 114:950–953. 2001.PubMed/NCBI

13 

Guo J, Jie W, Shen Z, Li M, Lan Y, Kong Y, Guo S, Li T and Zheng S: SCF increases cardiac stem cell migration through PI3K/AKT and MMP2/9 signaling. Int J Mol Med. 34:112–118. 2014.PubMed/NCBI

14 

Sidney LE, Kirkham GR and Buttery LD: Comparison of osteogenic differentiation of embryonic stem cells and primary osteoblasts revealed by responses to IL-1β, TNF-α and IFN-γ. Stem Cells Dev. 23:605–617. 2014. View Article : Google Scholar : PubMed/NCBI

15 

Tso GH, Law HK, Tu W, Chan GC and Lau YL: Phagocytosis of apoptotic cells modulates mesenchymal stem cells osteogenic differentiation to enhance IL-17 and RANKL expression on CD4+ T cells. Stem Cells. 28:939–954. 2010.PubMed/NCBI

16 

Lda S Meirelles, Fontes AM, Covas DT and Caplan AI: Mechanisms involved in the therapeutic properties of mesenchymal stem cells. Cytokine Growth Factor Rev. 20:419–427. 2009. View Article : Google Scholar : PubMed/NCBI

17 

Yuk JM, Yang CS, Shin DM, Kim KK, Lee SK, Song YJ, Lee HM, Cho CH, Jeon BH and Jo EK: A dual regulatory role of apurinic/apyrimidinic endonuclease 1/redox factor-1 in HMGB1-induced inflammatory responses. Antioxid Redox Signal. 11:575–588. 2009. View Article : Google Scholar : PubMed/NCBI

18 

Lee W, Ku SK, Bae JW and Bae JS: Inhibitory effects of lycopene on HMGB1-mediated pro-inflammatory responses in both cellular and animal models. Food Chem Toxicol. 50:1826–1833. 2012. View Article : Google Scholar : PubMed/NCBI

19 

Meng E, Guo Z, Wang H, Jin J, Wang J, Wang H, Wu C and Wang L: High mobility group box 1 protein inhibits the proliferation of human mesenchymal stem cells and promotes their migration and differentiation along osteoblastic pathway. Stem Cells Dev. 17:805–813. 2008. View Article : Google Scholar : PubMed/NCBI

20 

Livak KJ and Schmittgen TD: Analysis of relative gene expression data using real-time quantitative PCR and the 2−ΔΔCt method. Methods. 25:402–408. 2001. View Article : Google Scholar : PubMed/NCBI

21 

Nonomura A, Ohta G, Nakanuma Y, Izumi R, Mizukami Y, Matsubara F, Hayashi M, Watanabe K and Takayanagi N: Simultaneous detection of epidermal growth factor receptor (EGF-R), epidermal growth factor (EGF) and ras p21 in cholangiocarcinoma by an immunocytochemical method. Liver. 8:157–166. 1988. View Article : Google Scholar : PubMed/NCBI

22 

Zlotnik A and Yoshie O: Chemokines: A new classification system and their role in immunity. Immunity. 12:121–127. 2000. View Article : Google Scholar : PubMed/NCBI

23 

Pham K, Luo D, Liu C and Harrison JK: CCL5, CCR1 and CCR5 in murine glioblastoma: Immune cell infiltration and survival rates are not dependent on individual expression of either CCR1 or CCR5. J Neuroimmunol. 246:10–17. 2012. View Article : Google Scholar : PubMed/NCBI

24 

Lee JK, Schuchman EH, Jin HK and Bae JS: Soluble CCL5 derived from bone marrow-derived mesenchymal stem cells and activated by amyloid β ameliorates Alzheimer's disease in mice by recruiting bone marrow-induced microglia immune responses. Stem Cells. 30:1544–1555. 2012. View Article : Google Scholar : PubMed/NCBI

25 

Errahali YJ, Taka E, Abonyo BO and Heiman AS: CCL26-targeted siRNA treatment of alveolar type II cells decreases expression of CCR3-binding chemokines and reduces eosinophil migration: Implications in asthma therapy. J Interferon Cytokine Res. 29:227–239. 2009. View Article : Google Scholar : PubMed/NCBI

26 

De Vries TJ, Schoenmaker T, Aerts D, Grevers LC, Souza PP, Nazmi K, van de Wiel M, Ylstra B, Lent PL, Leenen PJ and Everts V: M-CSF priming of osteoclast precursors can cause osteoclastogenesis-insensitivity, which can be prevented and overcome on bone. J Cell Physiol. 230:210–225. 2015. View Article : Google Scholar : PubMed/NCBI

27 

Karst M, Gorny G, Galvin RJ and Oursler MJ: Roles of stromal cell RANKL, OPG and M-CSF expression in biphasic TGF-beta regulation of osteoclast differentiation. J Cell Physiol. 200:99–106. 2004. View Article : Google Scholar : PubMed/NCBI

28 

Kazemi-Lomedasht F, Behdani M, Bagheri KP, Habibi-Anbouhi M, Abolhassani M, Arezumand R, Shahbazzadeh D and Mirzahoseini H: Inhibition of angiogenesis in human endothelial cell using VEGF specific nanobody. Mol Immunol. 65:58–67. 2015. View Article : Google Scholar : PubMed/NCBI

29 

Henriksen K, Karsdal M, Delaisse JM and Engsig MT: RANKL and vascular endothelial growth factor (VEGF) induce osteoclast chemotaxis through an ERK1/2-dependent mechanism. J Biol Chem. 278:48745–48753. 2003. View Article : Google Scholar : PubMed/NCBI

30 

Kayal RA, Tsatsas D, Bauer MA, Allen B, Al-Sebaei MO, Kakar S, Leone CW, Morgan EF, Gerstenfeld LC, Einhorn TA and Graves DT: Diminished bone formation during diabetic fracture healing is related to the premature resorption of cartilage associated with increased osteoclast activity. J Bone Miner Res. 22:560–568. 2007. View Article : Google Scholar : PubMed/NCBI

31 

Lee K, Kim H, Kim JM, Kim JR, Kim KJ, Kim YJ, Park SI, Jeong JH, Moon YM, Lim HS, et al: Systemic transplantation of human adipose-derived stem cells stimulates bone repair by promoting osteoblast and osteoclast function. J Cell Mol Med. 15:2082–2094. 2011. View Article : Google Scholar : PubMed/NCBI

32 

Wang CL, Jiang H and Sun JB: EGF and SCF promote the proliferation and differentiation of mouse spermatogenic cells in vitro. Zhonghua Nan Ke Xue. 20:679–683. 2014.(In Chinese). PubMed/NCBI

33 

Kikuchi A, Amagai M, Hayakawa K, Ueda M, Hirohashi S, Shimizu N and Nishikawa T: Association of EGF receptor expression with proliferating cells and of ras p21 expression with differentiating cells in various skin tumours. Br J Dermatol. 123:49–58. 1990. View Article : Google Scholar : PubMed/NCBI

34 

Scholz ME, Meissner JD, Scheibe RJ, Umeda PK, Chang KC, Gros G and Kubis HP: Different roles of H-ras for regulation of myosin heavy chain promoters in satellite cell-derived muscle cell culture during proliferation and differentiation. Am J Physiol Cell Physiol. 297:C1012–C1018. 2009. View Article : Google Scholar : PubMed/NCBI

35 

Peng S, Zhou G, Luk KD, Cheung KM, Li Z, Lam WM, Zhou Z and Lu WW: Strontium promotes osteogenic differentiation of mesenchymal stem cells through the Ras/MAPK signaling pathway. Cell Physiol Biochem. 23:165–174. 2009. View Article : Google Scholar : PubMed/NCBI

36 

Yao B, Zhang Y, Delikat S, Mathias S, Basu S and Kolesnick R: Phosphorylation of Raf by ceramide-activated protein kinase. Nature. 378:307–310. 1995. View Article : Google Scholar : PubMed/NCBI

37 

Mor A and Philips MR: Compartmentalized Ras/MAPK signaling. Annu Rev Immunol. 24:771–800. 2006. View Article : Google Scholar : PubMed/NCBI

38 

Zeiller C, Blanchard MP, Pertuit M, Thirion S, Enjalbert A, Barlier A and Gerard C: Ras and Rap1 govern spatiotemporal dynamic of activated ERK in pituitary living cells. Cell Signal. 24:2237–2248. 2012. View Article : Google Scholar : PubMed/NCBI

39 

Hubbard PA, Moody CL and Murali R: Allosteric modulation of Ras and the PI3K/AKT/mTOR pathway: Emerging therapeutic opportunities. Front Physiol. 5:4782014. View Article : Google Scholar : PubMed/NCBI

40 

Binger T, Stich S, Andreas K, Kaps C, Sezer O, Notter M, Sittinger M and Ringe J: Migration potential and gene expression profile of human mesenchymal stem cells induced by CCL25. Exp Cell Res. 315:1468–1479. 2009. View Article : Google Scholar : PubMed/NCBI

Related Articles

  • Abstract
  • View
  • Download
  • Twitter
Copy and paste a formatted citation
Spandidos Publications style
Feng L, Xue D, Chen E, Zhang W, Gao X, Yu J, Feng Y and Pan Z: HMGB1 promotes the secretion of multiple cytokines and potentiates the osteogenic differentiation of mesenchymal stem cells through the Ras/MAPK signaling pathway. Exp Ther Med 12: 3941-3947, 2016.
APA
Feng, L., Xue, D., Chen, E., Zhang, W., Gao, X., Yu, J. ... Pan, Z. (2016). HMGB1 promotes the secretion of multiple cytokines and potentiates the osteogenic differentiation of mesenchymal stem cells through the Ras/MAPK signaling pathway. Experimental and Therapeutic Medicine, 12, 3941-3947. https://doi.org/10.3892/etm.2016.3857
MLA
Feng, L., Xue, D., Chen, E., Zhang, W., Gao, X., Yu, J., Feng, Y., Pan, Z."HMGB1 promotes the secretion of multiple cytokines and potentiates the osteogenic differentiation of mesenchymal stem cells through the Ras/MAPK signaling pathway". Experimental and Therapeutic Medicine 12.6 (2016): 3941-3947.
Chicago
Feng, L., Xue, D., Chen, E., Zhang, W., Gao, X., Yu, J., Feng, Y., Pan, Z."HMGB1 promotes the secretion of multiple cytokines and potentiates the osteogenic differentiation of mesenchymal stem cells through the Ras/MAPK signaling pathway". Experimental and Therapeutic Medicine 12, no. 6 (2016): 3941-3947. https://doi.org/10.3892/etm.2016.3857
Copy and paste a formatted citation
x
Spandidos Publications style
Feng L, Xue D, Chen E, Zhang W, Gao X, Yu J, Feng Y and Pan Z: HMGB1 promotes the secretion of multiple cytokines and potentiates the osteogenic differentiation of mesenchymal stem cells through the Ras/MAPK signaling pathway. Exp Ther Med 12: 3941-3947, 2016.
APA
Feng, L., Xue, D., Chen, E., Zhang, W., Gao, X., Yu, J. ... Pan, Z. (2016). HMGB1 promotes the secretion of multiple cytokines and potentiates the osteogenic differentiation of mesenchymal stem cells through the Ras/MAPK signaling pathway. Experimental and Therapeutic Medicine, 12, 3941-3947. https://doi.org/10.3892/etm.2016.3857
MLA
Feng, L., Xue, D., Chen, E., Zhang, W., Gao, X., Yu, J., Feng, Y., Pan, Z."HMGB1 promotes the secretion of multiple cytokines and potentiates the osteogenic differentiation of mesenchymal stem cells through the Ras/MAPK signaling pathway". Experimental and Therapeutic Medicine 12.6 (2016): 3941-3947.
Chicago
Feng, L., Xue, D., Chen, E., Zhang, W., Gao, X., Yu, J., Feng, Y., Pan, Z."HMGB1 promotes the secretion of multiple cytokines and potentiates the osteogenic differentiation of mesenchymal stem cells through the Ras/MAPK signaling pathway". Experimental and Therapeutic Medicine 12, no. 6 (2016): 3941-3947. https://doi.org/10.3892/etm.2016.3857
Follow us
  • Twitter
  • LinkedIn
  • Facebook
About
  • Spandidos Publications
  • Careers
  • Cookie Policy
  • Privacy Policy
How can we help?
  • Help
  • Live Chat
  • Contact
  • Email to our Support Team