Spandidos Publications Logo
  • About
    • About Spandidos
    • Aims and Scopes
    • Abstracting and Indexing
    • Editorial Policies
    • Reprints and Permissions
    • Job Opportunities
    • Terms and Conditions
    • Contact
  • Journals
    • All Journals
    • Oncology Letters
      • Oncology Letters
      • Information for Authors
      • Editorial Policies
      • Editorial Board
      • Aims and Scope
      • Abstracting and Indexing
      • Bibliographic Information
      • Archive
    • International Journal of Oncology
      • International Journal of Oncology
      • Information for Authors
      • Editorial Policies
      • Editorial Board
      • Aims and Scope
      • Abstracting and Indexing
      • Bibliographic Information
      • Archive
    • Molecular and Clinical Oncology
      • Molecular and Clinical Oncology
      • Information for Authors
      • Editorial Policies
      • Editorial Board
      • Aims and Scope
      • Abstracting and Indexing
      • Bibliographic Information
      • Archive
    • Experimental and Therapeutic Medicine
      • Experimental and Therapeutic Medicine
      • Information for Authors
      • Editorial Policies
      • Editorial Board
      • Aims and Scope
      • Abstracting and Indexing
      • Bibliographic Information
      • Archive
    • International Journal of Molecular Medicine
      • International Journal of Molecular Medicine
      • Information for Authors
      • Editorial Policies
      • Editorial Board
      • Aims and Scope
      • Abstracting and Indexing
      • Bibliographic Information
      • Archive
    • Biomedical Reports
      • Biomedical Reports
      • Information for Authors
      • Editorial Policies
      • Editorial Board
      • Aims and Scope
      • Abstracting and Indexing
      • Bibliographic Information
      • Archive
    • Oncology Reports
      • Oncology Reports
      • Information for Authors
      • Editorial Policies
      • Editorial Board
      • Aims and Scope
      • Abstracting and Indexing
      • Bibliographic Information
      • Archive
    • Molecular Medicine Reports
      • Molecular Medicine Reports
      • Information for Authors
      • Editorial Policies
      • Editorial Board
      • Aims and Scope
      • Abstracting and Indexing
      • Bibliographic Information
      • Archive
    • World Academy of Sciences Journal
      • World Academy of Sciences Journal
      • Information for Authors
      • Editorial Policies
      • Editorial Board
      • Aims and Scope
      • Abstracting and Indexing
      • Bibliographic Information
      • Archive
    • International Journal of Functional Nutrition
      • International Journal of Functional Nutrition
      • Information for Authors
      • Editorial Policies
      • Editorial Board
      • Aims and Scope
      • Abstracting and Indexing
      • Bibliographic Information
      • Archive
    • International Journal of Epigenetics
      • International Journal of Epigenetics
      • Information for Authors
      • Editorial Policies
      • Editorial Board
      • Aims and Scope
      • Abstracting and Indexing
      • Bibliographic Information
      • Archive
    • Medicine International
      • Medicine International
      • Information for Authors
      • Editorial Policies
      • Editorial Board
      • Aims and Scope
      • Abstracting and Indexing
      • Bibliographic Information
      • Archive
  • Articles
  • Information
    • Information for Authors
    • Information for Reviewers
    • Information for Librarians
    • Information for Advertisers
    • Conferences
  • Language Editing
Spandidos Publications Logo
  • About
    • About Spandidos
    • Aims and Scopes
    • Abstracting and Indexing
    • Editorial Policies
    • Reprints and Permissions
    • Job Opportunities
    • Terms and Conditions
    • Contact
  • Journals
    • All Journals
    • Biomedical Reports
      • Information for Authors
      • Editorial Policies
      • Editorial Board
      • Aims and Scope
      • Abstracting and Indexing
      • Bibliographic Information
      • Archive
    • Experimental and Therapeutic Medicine
      • Information for Authors
      • Editorial Policies
      • Editorial Board
      • Aims and Scope
      • Abstracting and Indexing
      • Bibliographic Information
      • Archive
    • International Journal of Epigenetics
      • Information for Authors
      • Editorial Policies
      • Editorial Board
      • Aims and Scope
      • Abstracting and Indexing
      • Bibliographic Information
      • Archive
    • International Journal of Functional Nutrition
      • Information for Authors
      • Editorial Policies
      • Editorial Board
      • Aims and Scope
      • Abstracting and Indexing
      • Bibliographic Information
      • Archive
    • International Journal of Molecular Medicine
      • Information for Authors
      • Editorial Policies
      • Editorial Board
      • Aims and Scope
      • Abstracting and Indexing
      • Bibliographic Information
      • Archive
    • International Journal of Oncology
      • Information for Authors
      • Editorial Policies
      • Editorial Board
      • Aims and Scope
      • Abstracting and Indexing
      • Bibliographic Information
      • Archive
    • Medicine International
      • Information for Authors
      • Editorial Policies
      • Editorial Board
      • Aims and Scope
      • Abstracting and Indexing
      • Bibliographic Information
      • Archive
    • Molecular and Clinical Oncology
      • Information for Authors
      • Editorial Policies
      • Editorial Board
      • Aims and Scope
      • Abstracting and Indexing
      • Bibliographic Information
      • Archive
    • Molecular Medicine Reports
      • Information for Authors
      • Editorial Policies
      • Editorial Board
      • Aims and Scope
      • Abstracting and Indexing
      • Bibliographic Information
      • Archive
    • Oncology Letters
      • Information for Authors
      • Editorial Policies
      • Editorial Board
      • Aims and Scope
      • Abstracting and Indexing
      • Bibliographic Information
      • Archive
    • Oncology Reports
      • Information for Authors
      • Editorial Policies
      • Editorial Board
      • Aims and Scope
      • Abstracting and Indexing
      • Bibliographic Information
      • Archive
    • World Academy of Sciences Journal
      • Information for Authors
      • Editorial Policies
      • Editorial Board
      • Aims and Scope
      • Abstracting and Indexing
      • Bibliographic Information
      • Archive
  • Articles
  • Information
    • For Authors
    • For Reviewers
    • For Librarians
    • For Advertisers
    • Conferences
  • Language Editing
Login Register Submit
  • This site uses cookies
  • You can change your cookie settings at any time by following the instructions in our Cookie Policy. To find out more, you may read our Privacy Policy.

    I agree
Search articles by DOI, keyword, author or affiliation
Search
Advanced Search
presentation
International Journal of Oncology
Join Editorial Board Propose a Special Issue
Print ISSN: 1019-6439 Online ISSN: 1791-2423
Journal Cover
February-2018 Volume 52 Issue 2

Full Size Image

Cover Legend PDF

Sign up for eToc alerts
Recommend to Library

Journals

International Journal of Molecular Medicine

International Journal of Molecular Medicine

International Journal of Molecular Medicine is an international journal devoted to molecular mechanisms of human disease.

International Journal of Oncology

International Journal of Oncology

International Journal of Oncology is an international journal devoted to oncology research and cancer treatment.

Molecular Medicine Reports

Molecular Medicine Reports

Covers molecular medicine topics such as pharmacology, pathology, genetics, neuroscience, infectious diseases, molecular cardiology, and molecular surgery.

Oncology Reports

Oncology Reports

Oncology Reports is an international journal devoted to fundamental and applied research in Oncology.

Experimental and Therapeutic Medicine

Experimental and Therapeutic Medicine

Experimental and Therapeutic Medicine is an international journal devoted to laboratory and clinical medicine.

Oncology Letters

Oncology Letters

Oncology Letters is an international journal devoted to Experimental and Clinical Oncology.

Biomedical Reports

Biomedical Reports

Explores a wide range of biological and medical fields, including pharmacology, genetics, microbiology, neuroscience, and molecular cardiology.

Molecular and Clinical Oncology

Molecular and Clinical Oncology

International journal addressing all aspects of oncology research, from tumorigenesis and oncogenes to chemotherapy and metastasis.

World Academy of Sciences Journal

World Academy of Sciences Journal

Multidisciplinary open-access journal spanning biochemistry, genetics, neuroscience, environmental health, and synthetic biology.

International Journal of Functional Nutrition

International Journal of Functional Nutrition

Open-access journal combining biochemistry, pharmacology, immunology, and genetics to advance health through functional nutrition.

International Journal of Epigenetics

International Journal of Epigenetics

Publishes open-access research on using epigenetics to advance understanding and treatment of human disease.

Medicine International

Medicine International

An International Open Access Journal Devoted to General Medicine.

Journal Cover
February-2018 Volume 52 Issue 2

Full Size Image

Cover Legend PDF

Sign up for eToc alerts
Recommend to Library

  • Article
  • Citations
    • Cite This Article
    • Download Citation
    • Create Citation Alert
    • Remove Citation Alert
    • Cited By
  • Similar Articles
    • Related Articles (in Spandidos Publications)
    • Similar Articles (Google Scholar)
    • Similar Articles (PubMed)
  • Download PDF
  • Download XML
  • View XML
Article

MicroRNA-1271 functions as a metastasis and epithelial-mesenchymal transition inhibitor in human HCC by targeting the PTP4A1/c-Src axis

  • Authors:
    • Chao Li
    • Yezhen Jiang
    • Runchen Miao
    • Kai Qu
    • Jingyao Zhang
    • Chang Liu
  • View Affiliations / Copyright

    Affiliations: Department of Hepatobiliary Surgery, the First Affiliated Hospital of Xi'an Jiaotong University, Xi'an, Shaanxi 710061, P.R. China
  • Pages: 536-546
    |
    Published online on: December 11, 2017
       https://doi.org/10.3892/ijo.2017.4224
  • Expand metrics +
Metrics: Total Views: 0 (Spandidos Publications: | PMC Statistics: )
Metrics: Total PDF Downloads: 0 (Spandidos Publications: | PMC Statistics: )
Cited By (CrossRef): 0 citations Loading Articles...

This article is mentioned in:



Abstract

MicroRNAs (miRNAs or miRs) have been shown to regulate hepatocellular carcinoma (HCC) metastasis. In the present study, we focused on the functions of miR-1271 in HCC metastasis. The downregulation of miR-1271 was found to be associated with to venous infiltration, an advanced TNM stage (III+IV stage) and a shorter survival time. Our in vitro and in vivo data demonstrated that miR-1271 prevented HCC cell migration and invasion, as well as the formation of lung metastatic clusters. In addition, miR-1271 was demonstrated to markedly inhibit the epithelial-mesenchymal transition (EMT) of HCC cells. Importantly, protein tyrosine phosphatase type IVA member 1 (PTP4A1) was identified as a direct downstream target of miR-1271 in HCC. Furthermore, we confirmed that the phosphorylation of c-Src at Tyr416 mediated by PTP4A1 was a potential anti-HCC mechanism of action of miR-1271. On the whole, our data indicate that miR-1271 inhibits HCC metastasis by targeting the PTP4A1/c-Src signaling pathway and may serve as a prospective cancer therapeutic target for HCC.

Introduction

The incidence and mortality associated with hepatocellular carcinoma (HCC) has increased in China, with >400,000 patients succumbing to the disease (1). HCC is becoming a major public health concern in China. Despite the use of modern therapies to improve the outcomes of patients with HCC, distant metastasis and a high rate of recurrence restrict the 5-year survival rate (2). Therefore, the identification of novel anti-metastasis targets is urgently required to improve the prognosis of patients with HCC patients.

MicroRNAs (miRNAs or miRs) are a class of endogenous, highly conserved, short non-coding RNAs (3). They can bind to the 3′-untranslated region (3′-UTR) of mRNAs to decrease target gene expression (4). Various cellular processes have been reported to be regulated by different miRNAs in HCC. miR-218 has been shown to decrease tumor growth (5), miR-26a to inhibit metastasis (6) and miR-214 to prevent angiogenesis (7) in HCC. Moreover, certain miRNAs, including miR-155 (8), miR-137 (9) and miR-135a (10) have been shown to be associated with the recurrence of and poor survival in HCC. Hence, miRNAs have the potential to act as biomarkers of and therapeutic targets in HCC.

Mounting evidence indicates that miR-1271, a newly identified miRNA, is downregulated in endometrial cancer, prostate cancer and myeloma (11–13). The re-induction of miR-1271 has been shown to inhibit proliferation in ovarian cancer (14) and invasion in pancreatic cancer (15). However, Wang et al (16) reported a promoting effect of miR-1271 in the regulation of non-small cell lung cancer (NSCLC) proliferation and invasion by targeting HOXA5. Thus, these data seem to suggest that miR-1271 is a 'friend or foe' depending on the cancer type.

The pathophysiological program that transforms epithelial cell types into cells with a mesenchymal phenotype is identified as epithelial-mesenchymal transition (EMT) (17). EMT frequently occurs in cancer cells, particularly in metastatic cells. EMT contributes to the progression of cancers from the initial to the advanced grade, and is considered a critical mechanism for the migration, invasion and distinct metastasis of cancer cells (18).

In the present study, we examined the functions of miR-1271 in metastasis and EMT in HCC. We found that the downregulation of miR-1271 was a common occurrence in HCC tissues. The downregulation of miR-1271 was significantly associated with venous infiltration, an advanced TNM stage and a short survival time of patients with HCC. Furthermore, miR-1271 was demonstrated to significantly inhibit tumor migration, invasion and EMT, as well as the formation of lung metastatic clusters of HCC by targeting protein tyrosine phosphatase type IVA member 1 (PTP4A1).

Materials and methods

Patients and cell lines

HCC tissues and matched non-tumor tissues were collected from 65 patients who underwent radical resection for HCC at the Department of Hepatobiliary Surgery, First Affiliated Hospital of Xi'an Jiaotong University (Xi'an, China) between January 2011 and January 2013. None of the patient received any anticancer therapy prior to surgery. All patients underwent a complete 3-year follow-up, unless they succumbed to the disease before the end of the 3 years. Written informed consents were obtained from all patients enrolled in this study. The use of clinical samples was approved by the Ethics Committee of First Affiliated Hospital of Xi'an Jiaotong University. In addition, 4 HCC cell lines (MHCC97H, SMMC7721, Huh-7 and Hep3B), and the human immortalized normal hepatocyte cell line (LO2) were obtained from the Shanghai Institute of Biochemistry and Cell Biology, Chinese Academy of Sciences (Shanghai, China) and maintained in our laboratory. The cells were cultured in Dulbecco's modified Eagle's liquid medium (DMEM; Gibco, Carlsbad, CA, USA) containing 10% fetal bovine serum (FBS; Gibco) with 1% v/c penicillin and streptomycin (Sigma-Aldrich, St. Louis, MO, USA) in a humidified air containing 5% CO2 at 37°C.

Cancer Genome Atlas dataset

Pre-analyzed The Cancer Genome Atlas (TCGA) mature microRNA RNA-Seq data of 271 HCC samples and 39 normal liver samples were collected from the UCSC Xena (http://xena.ucsc.edu).

Lentiviruses infection

miR-1271 vectors (miR-1271), negative control vectors (miR-ctrl), miR-1271 inhibitory vectors (anti-miR-1271) and negative control inhibitory vectors (anti-miR-ctrl) were purchased from GeneCopoeia (Guangzhou, China) and cloned into the pEZX-MR03 and pEZX-AM03 lentiviral expression vectors, respectively. MHCC97-H and Hep3B cells were infected with recombinant lentiviruses at an MOI of 10.

Plasmids and siRNA transfection

PTP4A1 plasmids was obtained from GeneCopoeia and cloned into the pcDNA3.1 expression vectors (Invitrogen, Carlsbad, CA, USA). PTP4A1 specific siRNA and negative control siRNA were purchased from Guangzhou RiboBio Co., Ltd. (Guangzhou, China). The PTP4A1 expression vector or PTP4A1 siRNA were transfected into the HCC cells using Lipofectamine 3000 (Invitrogen) according to the manufacturer's instructions.

Reverse transcription-quantitative polymerase chain reaction (RT-qPCR)

Total RNA from tissues and cultured cells was isolated using TRIzol reagent (Invitrogen). The Bulge-Loop miR-1271 qRT-PCR Primer Set (Guangzhou RiboBio) was used to determine miR-1271 expression. PTP4A1 mRNA levels normalized to GAPDH were measured by RT-qPCR using the SuperScrip III Reverse Transcriptase kit (Invitrogen) and the iTaq Universal SYBR-Green Supermix kit (Bio-Rad Laboratories, Hercules, CA, USA). The primer sequences were as follows: PTP4A1 forward, 5′-ACCAATGCGACCTTAAC AAA-3′ and reverse, 5′-ATCTGGTTGGATGGTGGTG-3′; and GAPDH forward, 5′-CCAGGGCTGCTTTTAACTCT-3′ and reverse, 5′-GGACTCCACGACGTACTCA-3′). The thermocycling conditions are: Holding stage 50°C for 2 min, 95°C for 10 min; PCR stage (40 times) 95°C for 15 sec, 60°C for 1 min.

Western blot analysis

Western blot analysis was used to detect the expression of PTP4A1, E-cadherin, N-cadherin, vimentin, c-Src, the phosphorylation of c-Src (Y416), Snail, matrix metalloproteinase (MMP)-9 and GAPDH in cultured cell lysates. The cells were lysed by RIPA buffer (Heart Biological Technology Co., Ltd., Xian, China) and quantified using the BCA protein assay kit II (#5000002; Bio-Rad Laboratories). The protein sample (40 µg) was separated on a 10% SDS-PAGE gel and transferred onto nitrocellulose membranes (Invitrogen) using the Bio-Rad Tank Blotting system (Bio-Rad Laboratories). The membranes were respectively incubated with primary antibodies at a 1:1,000 dilution overnight at 4°C. The purchased primary antibodies were listed as follows: PTP4A1 (11508-1-AP) and N-cadherin (22018-1-AP) from Proteintech Group, Inc. (Rosemont, IL, USA); N-cadherin (#3195), vimentin (#3932), c-Src (#2109) and phosphorylated c-Src (p-c-Src;Y416, #6943) from Cell Signaling Technology (Danvers, MA, USA); Snail (ab53519) antibody from Abcam (Cambridge, MA, USA); MMP-9 (sc-21733) and GAPDH (sc-47724) antibodies were from Santa Cruz Biotechnology (Dallas, TX, USA). Horseradish peroxidase-conjugated secondary antibodies at a 1:2,000 dilution were used to incubate the membranes for 1 h at room temperature after washing them by TBST 3 times for 10 min. The targeting proteins on the membrane were visualized with ECL reagents (Millipore, Plano, TX, USA).

Immunohistochemistry

Briefly, paraformaldehyde-fixed paraffin tumor tissue sections were performed for immunohistochemical staining. PTP4A1 primary antibodies were diluted at 1:100 with phosphate-buffered saline (PBS) to label the antigens at 4°C overnight. Biotinylated goat anti-rabbit secondary antibodies (ZSGB-Bio, Beijing, China) were used to label the combined primary antibodies. Complexes were detected by HRP-streptavidin conjugates (ZSGB-Bio) and visualized by DAB (ZSGB-Bio). The final scores were calculated by the product of staining intensity and positive staining cell percentage as previously described (19).

In vitro migration and invasion assays

For in vitro experiments, wound healing assay, Transwell migration assay and Transwell invasion assay were used to determine cell migration and invasion.

For wound healing assay, a wound line across the middle of 6-well plates with confluent cells was created using a 200 µl sterile tip. The cells were cultured in reduced serum DMEM medium in a humidified 5% CO2 incubator at 37°C for 48 h, and then images were taken with a phase-contrast microscope.

Transwell inserts (Nalge Nunc International, Penfield, New York, NY, USA) were coated with Matrigel (BD Biosciences, Franklin Lakes, NJ, USA) at 1 mg/ml on the upper layer for invasion assay. Uncoated inserts were used for migration assay. Briefly, 5×104 cells were seeded into the upper chamber with reduced serum DMEM medium. Subsequenlty, 750 µl DMEM medium containing 10% FBS was added to the lower chamber. The cells were incubated in a humidified 5% CO2 incubator at 37°C for 24 h. The chambers were fixed in 4% paraformaldehyde for 5 min and then stained with 0.3% crystal violet dye for 10 min. The cells on the upper layer were removed with a cotton swab. Migrating or invading cells were counted under a light microscope.

In vivo metastasis analysis

For the in vivo metastasis model, 16 BALB/cA, 4–6-week-old, 16–18 g, female nude mice were housed in sterilized cages with appropriate environment (25°C, 45% humidity) and fed a regular chow diet with water ad libitum. All animal protocols were approved by the Biomedical Ethics Committee of Xi'an Jiaotong University Health Science Center. The mice were randomly divided into 4 groups as follows: i) those injected with MHCC97-H cells transfected with miR-1271 overexpression vector; ii) those injected with MHCC97H cells transfected with miR-ctrl vector; iii) those injected with Hep3B cells transfected with anti-miR-1271 vector; and iv) those injected with Hep3B cells transfected with anti-miR-ctrl vector. The cells were suspended in cold 1X PBS buffer at a concentration of 1×105/ml. Each mouse was injected with a 100 µl cell suspension (~1×104 cells) into the tail vein very slowly to establish the lung metastasis model. After 28 days, the weight of all mice increased up to 20–23 g. The mice were sacrificed by CO2 euthanasia (the flow rate of CO2 was 20% displacement/min). The lungs were then removed and formalin-fixed, paraffin-embedded sections were created for H&E staining (Heart Biological Technology Co., Ltd.).

Dual-Luciferase reporter assay

Two online MicroRNA targets prediction tools, TargetScan (http://www.targetscan.org/) and MiRanda (http://www.microrna.org/), were used to located the binding sites between miR-1271 and PTP4A1 3′-UTR region. The 3′-UTR sequence of PTP4A1 predicted to interact with miR-1271 and the designed mutant 3′-UTR sequence were synthesized and inserted into the pEZX-MT06 vector (GeneCopoeia). These two recombinant constructs were identified as wild-type 3′-UTR vector and mutant type 3′-UTR vector, respectively and transfected into the MHCC-97H cells. miR-1271 mimics (Guangzhou Ribobio) were transfected into these cells at the same time. After 48 h, the cells were harvested and luciferase activity was measured using the Luc-Pair™Duo-Luciferase Assay kit 2.0 (GeneCopoeia). Firefly luciferase activity was normalized to Renilla luciferase activity.

Statistical analyses

Continuous variables are presented as the means ± standard deviation (SD). Statistical analysis was performed using the SPSS version 21.0 software (SPSS Inc., Chicago, IL, USA) or GraphPad PRISM 5 software (GraphPad Software, La Jolla, CA, USA). Correlations between miR-1271 and clinicopathological data were analyzed by the Pearson's Chi-square test. The differences between groups were analyzed using a Student's t-test. One-way ANOVA was used to analyze the data from more than two groups. Bonferroni method was used as a post hoc test. Survival analysis was performed using a Kaplan-Meier curve and log-rank test. A value of P<0.05 was considered to indicate a statistically significant difference.

Results

Downregulation of miR-1271 is associated with metastasis in human HCC

We analyzed miR-1271 expression by RT-qPCR and found that it was frequently downregulated in HCC tissues (P=0.007; Fig. 1A). Consistent with our findings, miR-1271 was also discovered to be markedly downregulated in 271 HCC tissues obtained from the TCGA miRNA-Seq data set (P<0.001; Fig. 1B). These findings encouraged us to further demonstrate a lower expression of miR-1271 in metastatic HCC tissues compared with non-metastatic tissues (P=0.004; Fig. 1C). Moreover, we determined the expression levels of miR-1271 in 4 HCC cell lines and LO2 cells. As shown in Fig. 1D, a significant change was confirmed by one-way ANOVA analysis in these 5 cell lines (P<0.05). Furthermore, all 4 HCC cell lines expressed decreased levels of miR-1271 compared with the LO2 cells (P<0.05, respectively).

Figure 1

The expression of miR-1271 is downregulated in HCC. (A) Differential expression of miR-1271 detected in 65 paired HCC tissues and matched non-tumor tissues. (B) Downregulation of miR-1271 in 271 HCC tissues and 39 normal liver tissues from the TCGA data set. ***P<0.001, compared with non-tumor tissues. RPM, reads per million mapped reads. (C) The expression of miR-1271 was compared between non-metastatic and metastatic HCC tissues. **P<0.01, compared with non-metastatic HCC samples. (D) miR-1271 expression levels were detected in normal hepatic cells (LO2) and 4 HCC cell lines (MHCC97-H, Bel-7402, Huh-7 and Hep3B). *P<0.05, compared with LO2 cells. The values are presented as the means ± SD from triplicate experiments.

Inhibitory effects of miR-1271 on metastasis and EMT in HCC

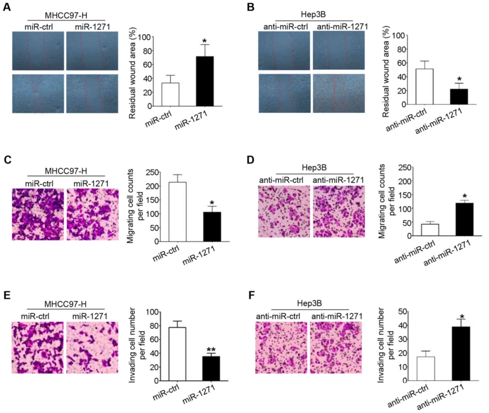
After examining the expression of miR-1271 in different HCC cell lines, we overexpressed miR-1271 in MHCC97-H cells by transfection with miR-1271 lentivirus, and knocked down its expression levels in Hep3B cells by transfection with anti-miR-1271 lentivirus (data not shown). Wound healing assays were used to demonstrate that miR-1271 over-expression inhibited the migration of the MHCC97-H cells (P=0.021; Fig. 2A), whereas miR-1271 knockdown promoted the migration of the Hep3B cells (P=0.031; Fig. 2B). The inhibitory effect of miR-1271 on HCC cell migration was also be confirmed by a Transwell chamber model (P=0.030 and P=0.034; Fig. 2C and D). Similarly, in the Transwell chamber invasion assays, the upregulation of miR-1271 decreased the invasion of the MHCC97-H cells (P=0.009; Fig. 2E) and the downregulation of miR-1271 increased the invasion of the Hep3B cells (P=0.031; Fig. 2F).

Figure 2

miR-1271 inhibits HCC cell migration and invasion in vitro. The upregulation of miR-1271 was demonstrated to inhibit MHCC97-H cell migration by (A) wound healing assay, (C) Transwell migration assay and invasion by (E) Transwell invasion assay. *P<0.05, compared with the miR-ctrl group. Downregulation of miR-1271 was demonstrated to promote Hep3B cell migration by (B) wound healing assay, (D) Transwell migration assay and invasion by (F) Transwell invasion assay. *P<0.05, **P<0.01, compared with the anti-miR-ctrl group. All values are presented as the means ± SD from triplicate experiments.

To further investigate the effects of miR-1271 on tumor metastasis in vivo, we established a lung metastasis model by tail vein injection of HCC cells, and the maximum number of lung metastatic clusters number of a single lung we found was measured and found to be 19. As shown in Fig. 3A, the total number of lung metastatic clusters in the miR-1271 group was much lower than that in the miR-ctrl group (P=0.007). By contrast, a promoting effect on in vivo tumor metastasis induced by miR-1271 knockdown was observed in nude mice injected with recombinant Hep3B cells (P=0.029; Fig. 3B). Taken together, these results demonstrated that miR-1271 significantly inhibited the metastasis of HCC cells in vitro and in vivo.

Figure 3

miR-1271 suppresses HCC lung metastasis and EMT. (A) miR-1271 overexpression decreased the number of lung metastatic nodules; n=4; **P<0.01, compared with the miR-ctrl group. (B) miR-1271 inhibition increased the number of lung metastatic nodules; n=4; *P<0.05, compared with the anti-miR-ctrl group. Metastatic nodule was labeled by black arrow. (C) Upregulation of miR-1271 induced the expression of E-cadherin, but inhibited the expression of N-cadherin and vimentin. *P<0.05, compared with the miR-ctrl group. (D) Downregulation of miR-1271 decreased the expression of E-cadherin, but increased the expression of N-cadherin and vimentin. *P<0.05, compared with the miR-ctrl group. The values in (C and D) are presented as the means ± SD from triplicate experiments.

As already discussed above, EMT serves as a micro-foundation for cancer metastasis. Thus, we evaluated whether miR-1271 regulates the EMT phenotype of HCC cells. As shown in Fig. 3C, the results from western blot analysis revealed that the re-induction of miR-1271 in the MHCC97-H cells increased the expression of epithelial markers (E-cadherin, P<0.05) but decreased the expression levels of mesenchymal markers (N-cadherin and vimentin; P<0.05, respectively). On the contrary, miR-1271 knockdown induced EMT by decreasing E-cadherin expression and increasing the expression of two mesenchymal markers expression (Fig. 3D; P<0.05, respectively).

PTP4A1 is a direct downstream target of miR-1271

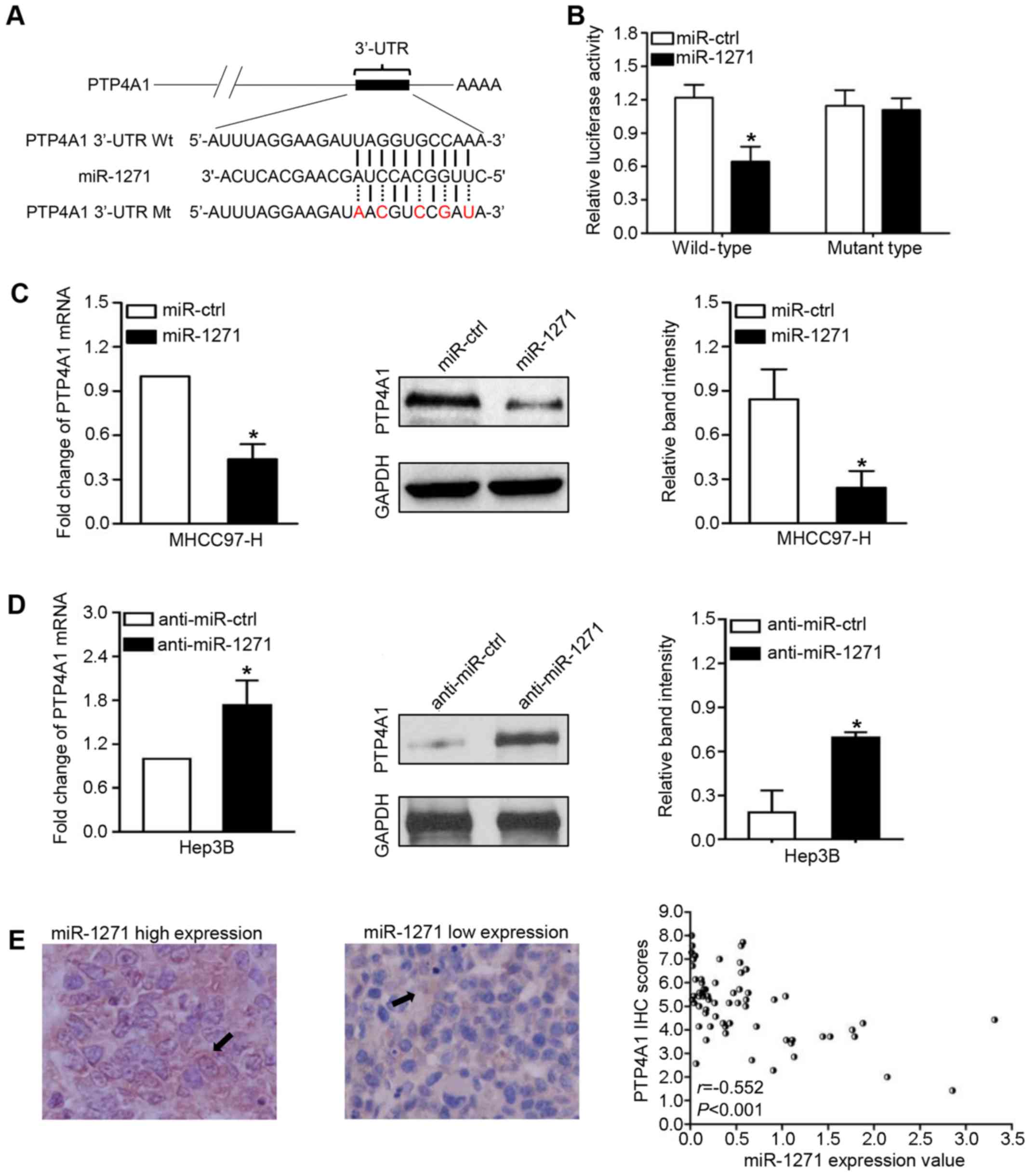
To investigate the targets through which miR-1271 suppresses HCC metastasis, we used two online databases (TargetScan, http://www.targetscan.org/ and MiRanda http://www.microrna.org/) to predict that PTP4A1 was a high potential target of miR-1271 in HCC (Context++ score percentile, 99%; miRSVR score: −0.7645; Fig. 4A). To confirm this prediction, we first used a Dual-Luciferase reporter system to demonstrate that miR-1271, as we had expected, suppressed the luciferase activity of PTP4A1 with a wild-type 3′-UTR, but did not suppress the activity of PTP4A1 containing a mutant type 3′-UTR (P=0.035; Fig. 4B). In addition, the results from RT-qPCR and western blot analysis revealed that miR-1271 negatively modulated the mRNA and protein levels of PTP4A1 in the HCC cells (P<0.05, respectively; Fig. 4C and D). Importantly, our study revealed a negative correlation between miR-1271 levels and PTP4A1 protein expression in 65 HCC tissues (r=−0.552, P<0.001; Fig. 4E). On the whole, these results strongly indicate that PTP4A1 is a target of miR-1271 in HCC.

Figure 4

PTP4A1 is a direct target of miR-1271 in HCC. (A) The putative binding set and corresponding mutant sequence in the 3′-UTR of PTP4A1 for miR-1271. (B) miR-1271 only decreased the luciferase activity that carried wild-type 3′-UTR of PTP4A1. *P<0.05, compared with the mutant-type group. (C) Upregulation of miR-1271 inhibited PTP4A1 mRNA and protein expression levels. *P<0.05, compared with the miR-ctrl group. (D) Downregulation of miR-1271 induced PTP4A1 mRNA transcription and protein expression. *P<0.05, compared with the anti-miR-ctrl group. The values in (B), (C) and (D) are presented as the means ± SD from triplicate experiments. (E) Negative correlations between miR-1271 and PTP4A1 expression in HCC tissues, r=−0.552, P<0.001. Positive staining cell is labeled by black arrows.

Alterations in PTP4A1 expression abrogate the effects of miR-1271 on HCC cells

To further confirm these results, we repeated the above-mentioned in vitro experiments using another method. We transfected PTP4A1 vectors into the cells to increase PTP4A1 expression in the MHCC97-H cells that stably overexpressed miR-1271 (by transfection with miR-1271 expression vector; P<0.001 and P=0.031, respectively; Fig. 5A), and used PTP4A1 siRNA (si-PTP4A1) to knockdown PTP4A1 expression in the Hep3B cells with a stably decreased expression of miR-1271 (by transfection with miR-1271 inhibitor; P<0.001 and P= 0.016, respectively; Fig. 5B). PTP4A1 overexpression increased the migration (P=0.007; Fig. 6A), invasion (P=0.024; Fig. 6B) and mesenchymal transition (P<0.05, respectively; Fig. 6C) in miR-1271-overexpressing MHCC97-H cells. Similarly, PTP4A1 knockdown decreased the migration (P=0.040; Fig. 6D) and invasion (P=0.033, Fig. 6E) and inhibited EMT (P<0.05, respectively; Fig. 6F) in the Hep3B cells transfected with anti-miR-1271.

Figure 5

PTP4A1 expression levels are altered in HCC cells. (A) The mRNA and protein expression levels of PTP4A1 were increased by transfection with PTP4A1 expression vector. ***P<0.001, *P<0.05, compared with the negative control vector group. (B) siRNA transfection decreased PTP4A1 expression. ***P<0.001, *P<0.05, compared with the si-ctrl group. All values are presented as the means ± SD from triplicate experiments.

Figure 6

PTP4A1 alternations abrogate the effects of miR-1271 in HCC cells. Restoration of PTP4A1 increased (A) cell migration, (B) invasion and (C) EMT in miR-1271-overexpressing MHCC97-H cells. *P<0.05, **P<0.01, compared with negative control vector group. PTP4A1 knockdown attenuated (D) migration, (E) invasion and (F) EMT in Hep3B cells in which miR-1271 was suppressed. *P<0.05, compared with the si-ctrl group. All values are presented as the means ± SD from triplicate experiments.

miR-1271 prevents HCC metastasis by inducing c-Src phosphorylation

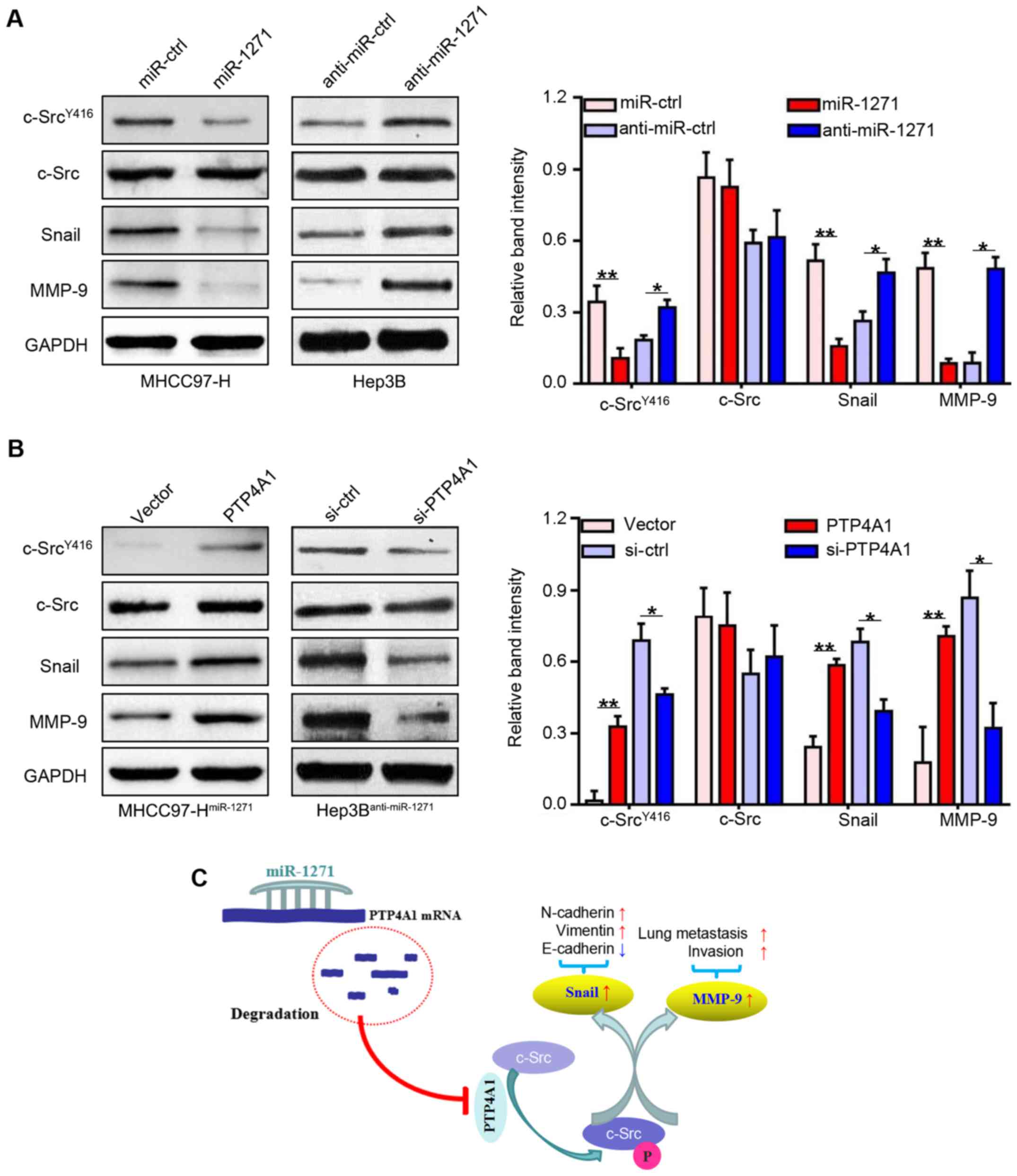
To explore the underlying mechanisms of PTP4A1 in the regulation of HCC metastasis, we used western blot analysis to detect the expression of total c-Src expression, the phosphorylation of c-Src and two metastasis-associated c-Src downstream targets (Snail and MMP-9). As we had expected, the expression levels of c-SrcY416, Snail and MMP-9 were downregulated in the MHCC97-H cells that stably over-expressed miR-1271 (P<0.05 and P<0.01, respectively; Fig. 7A, left lanes), and were upregulated in the Hep3B cells in which miR-1271 was inhibited (P<0.05 and P<0.01, respectively; Fig. 7A, right lanes). By contrast, the expression levels of these genes were increased following transfection with PTP4A1 expression vector (P<0.05 and P<0.01, respectively; Fig. 7B, left lanes). Moreover, transfection with si-PTP4A1 decreased the expression levels of these genes, which was similar to the effects induced by miR-1271 overexpression (P<0.05 and P<0.01, respectively; Fig. 7B, right lanes). These results thus indicate that the multiple anticancer functions of miR-1271 are attributed to the inhibition of the PTP4A1/c-Src signaling pathway (Fig. 7C).

Figure 7

miR-1271 carries out its functions by inhibiting the PTP4A1/c-Src signaling pathway. (A) The expression levels of c-SrcY416, Snail and MMP-9 were decreased by the upregulation of miR-1271 expression in MHCC97-H cells, but increased by the downregulation of miR-1271 expression in Hep3B cells. *P<0.05, **P<0.01, compared with the miR-ctrl group and anti-miR-ctrl group. (B) Restoration of PTP4A1 increased the expression levels of c-SrcY416, Snail and MMP-9 which were inhibited by miR-1271 overexpression; by contrast, PTP4A1 knockdown suppressed these expression levels. *P<0.05, **P<0.01, compared with the negative control vector group and si-ctrl group. All values are presented as the means ± SD from triplicate experiments. (C) Diagrammatic sketch of the signaling pathway that miR-1271 arrests tumor metastasis and EMT on HCC.

Clinical significance of miR-1271 and PTP4A1 in human HCC

We divided the 65 HCC patients into 2 groups according to the mean value of miR-1271 expression or PTP4A1 IHC scores. As shown in Table I, a low expression of miR-1271 was associated with tumor metastasis (χ2=6.040, P=0.014) and an advanced TNM stage (III+IV stage, χ2=5.298, P=0.021). Moreover, a high expression of PTP4A1 was associated with a large tumor size (>5 cm, χ2=6.023, P=0.014), tumor metastasis (χ2=4.190, P=0.041) and an advanced TNM stage (χ2=5.747, P=0.017). Kaplan-Meier survival curves revealed that patients in the low miR-1271 expression group had a poorer 3-year overall survival rate (HR=2.597, P=0.001; Fig. 8A) and tumor-free survival rate (HR=2.864, P<0.001; Fig. 8B) compared with patients in the high miR-1271 group. Furthermore, the 3-year overall survival rate (HR=2.172, P=0.008; Fig. 8C) and tumor-free survival rate (HR=2.780, P<0.001; Fig. 8D) were lower in the high PTP4A1 expression group than the low PTP4A1 expression group. On the whole, these data suggest that miR-1271 and PTP4A1 are prognostic indicators for patients with HCC.

Figure 8

The prognostic significance of miR-1271 and PTP4A1 for HCC patients was evaluated by Kaplan-Meier analysis. The patients in the miR-1271 low expression group had (A) a lower overall survival rate and (B) a shorter tumor-free survival time. Patients in the high PTP4A1 expression group had a worse (C) overall survival and (D) a tumor-free survival.

Table I

Correlation between the clinicopathological characteristics and miR-1271 and PTP4A1 expression in patients with HCC (n=65)

Table I

Correlation between the clinicopathological characteristics and miR-1271 and PTP4A1 expression in patients with HCC (n=65)

Clinical characteristicsmiR-1271 expression
χ2P-valuePTP4A1 expression
χ2P-value
Low (n=44)High (n=21)Low (n=28)High (n=37)
Sex
  Male3093.7990.05115240.8470.357
  Female14121313
Age (years)
  <5017111.0950.29510181.0870.297
  ≥5027101819
HBsAg
  Negative1140.0470.828780.1020.749
  Positive33172129
Liver cirrhosis
  Absent15123.1110.07815122.9330.087
  Present2991325
Tumor size (cm)
  ≤514123.7990.05116106.0230.014a
  >53091227
Edmondson-Steiner grading
  I+II19143.1370.07718153.5960.058
  III+IV2571022
Metastasis
  Absent24186.0400.014a22204.1900.041a
  Present203617
TNM stage
  I+II18155.2980.021a19145.7470.017a
  III+IV266923

{ label (or @symbol) needed for fn[@id='tfn1-ijo-52-02-0536'] } HBsAg, Hepatitis B surface antigen; TNM, tumor-node metastasis.

a P<0.05, indicates statistical significance.

Discussion

The dysregulation of miRNA expression is a common incident in the development and progression of human cancers, including HCC (20). In the present study, we investigated the role of miR-1271 in HCC and discovered the following: First, miR-1271 was identified as a downregulated miRNA in HCC samples and cell lines. This finding was still consistently observed in the 271 HCC tissues from the TCGA database. We then found that the 23 HCC tissues from patients with metastasis expressed lower miR-1271 levels than other 42 HCC tissues. The intrahepatic and hematogenous metastasis of HCC attributed to the poor prognosis of patients with HCC. miRNAs have been recognized as important regulators of human cancer metastasis (21). Hence, in the present study, we analyzed our clinical data to discover that a low expression of miR-1271 was associated with tumor metastasis and a poor prognosis of patients with HCC. This prognostic value of miR-1271 in HCC was consistent with a previous result in neuroglioma (22). These results strongly indicated that miR-1271 is associated with tumor metastasis in HCC.

The biological functions of miR-1271 have been partly uncovered in other types of cancer. miR-1271 has been demonstrated to inhibit cell proliferation in oral squamous cell carcinoma (23) and to sensitize human gastric cancer cells to cisplatin treatment (24). In the present study, and to the best of our knowledge, we report for the first time that miR-1271 is a critical inhibitor of cell migration and invasion in HCC through gain- and loss-of-function experiments in vitro. Moreover, the overexpression of miR-1271 also suppressed the formation of lung metastatic clusters in mice. EMT is identified as loss of epithelial marker (E-cadherin) expression and an increase in mesenchymal marker (vimentin and N-cadherin) expression (25). EMT is involved in numerous liver disease states, such as HBV or HCV-associated viral hepatitis, non-alcoholic fatty liver disease, liver fibrosis and HCC (26). These diseases present EMT in hepatocytes and cancer cells, leading to cell migration or invasion. Therefore, EMT has been recognized as a fundamental mechanism for HCC metastasis. In this study, we demonstrated that the overexpression of miR-1271 increased E-cadherin expression, and decreased N-cadherin and vimentin expression, whereas the inhibition of miR-1271 exerted the opposite effects. These findings suggest that miR-1271 has considerable potential for cancer therapy.

PTP4A1 (also known as phosphatase of regenerating liver 1) belongs to a subfamily of prenylated protein tyrosine phosphatases (PTPs) (27). Even the expression of PTP4A1 in human normal tissues has not been well characterized, Wang et al (28) found that the PTP4A1 mRNA levels were elevated in a number of tumor cell lines, including HeLa, SK-Lu-1 and several melanoma cell lines. Our results also showed that a high expression of PTP4A1 in HCC tissues was associated with lower overall survival and disease-free rates. Although the transcriptional regulation of PTP4A1 is not yet well understood, post-transcriptional regulation by miRNAs has been widely reported. PTP4A1 serves as a tumor suppressor target of miR-339-5p in colorectal (29), and miR-601 (30) and miR-944 (31) in breast cancer. In this study, PTP4A1 was demonstrated as an effective target of miR-1271 by the following evidence: First, miR-1271 only decreased luciferase activity in MHCC97-H cells carrying the wild-type 3′-UTR of PTP4A1. Second, miR-1271 overexpression decreased the mRNA and protein expression levels of PTP4A1 in MHCC97-H cells, whereas miR-1271 knockdown increased their expression levels in Hep3B cells. In addition, a negative correlation between miR-1271 and PTP4A1 protein expression was confirmed in 65 HCC tissue samples. Finally, altering PTP4A1 expression in HCC cells abrogated the effects induced by miR-1271. These results suggest that PTP4A1 is a downstream effector of miR-1271 functions in HCC.

The proto-oncogene, tyrosine-protein kinase Src (simply c-Src), has been linked to the PTP family. Liang et al (32,33) revealed that PTP4A3 promoted proliferation and invasion by the reduction of C-terminal Src kinase (Csk), leading to a decrease in Src-Tyr527. However, in multiple myeloma cells, PTP4A3 has been demonstrated to activate Src by increasing the phosphorylation at Tyr416, but not by decreasing the phosphorylation at Tyr527 (34). In A549 lung cancer cells, the inhibition of PTP4A1 directly decreased c-Src expression (35). Intriguingly, there were no significant changes in total c-Src expression levels or its phosphorylation status by PTP4A2 knockdown (36). Src activation induces Snail and MMP-9 expression (37,38). In this study, miR-1271 inhibited the phosphorylation of c-Src at Tyr416 (Y416), and Snail and MMP-9 expression. Moreover, PTP4A1 knockdown mimicked this function, whereas PTP4A1 overexpression abrogated it. Even though the detailed mechanisms underlying the activation of c-Src by PTP4A1 are not yet clear, it is unreasonable that PTP4A1 regulates Src activation directly. First, our result showed that PTP4A1, a phosphatase, increased c-Src phosphorylation at Y416. Second, Luo et al (39) were unable to obtain direct binding evidence by immunoprecipitation. These results indicate that miR-1271-mediated PTP4A1 inhibition deactivates c-Src through an indirect signaling pathway.

In conclusion, the present study demonstrates that the downregulation of miR-1271 in HCC tissues is associated with metastasis and a poor prognosis. miR-1271 is confirmed as a novel tumor metastasis and EMT inhibitor in HCC. The multiple anticancer functions of miR-1271 are attributed to the inhibition of the PTP4A1/c-Src signaling pathway. Taken together, our findings suggest that miR-1271 is a prospective therapeutic target for HCC.

Acknowledgments

The present study was supported by a grant from the National Natural Scientific Foundation of China (no. 81472247).

References

1 

Chen W, Zheng R, Baade PD, Zhang S, Zeng H, Bray F, Jemal A, Yu XQ and He J: Cancer statistics in China, 2015. CA Cancer J Clin. 66:115–132. 2016. View Article : Google Scholar : PubMed/NCBI

2 

Burkhart RA, Ronnekleiv-Kelly SM and Pawlik TM: Personalized therapy in hepatocellular carcinoma: Molecular markers of prognosis and therapeutic response. Surg Oncol. 26:138–145. 2017. View Article : Google Scholar : PubMed/NCBI

3 

Li C, Miao R, Liu S, Wan Y, Zhang S, Deng Y, Bi J, Qu K, Zhang J and Liu C: Down-regulation of miR-146b-5p by long noncoding RNA MALAT1 in hepatocellular carcinoma promotes cancer growth and metastasis. Oncotarget. 8:28683–28695. 2017.PubMed/NCBI

4 

Carrington JC and Ambros V: Role of microRNAs in plant and animal development. Science. 301:336–338. 2003. View Article : Google Scholar : PubMed/NCBI

5 

Tu K, Li C, Zheng X, Yang W, Yao Y and Liu Q: Prognostic significance of miR-218 in human hepatocellular carcinoma and its role in cell growth. Oncol Rep. 32:1571–1577. 2014. View Article : Google Scholar : PubMed/NCBI

6 

Yang X, Liang L, Zhang XF, Jia HL, Qin Y, Zhu XC, Gao XM, Qiao P, Zheng Y, Sheng YY, et al: MicroRNA-26a suppresses tumor growth and metastasis of human hepatocellular carcinoma by targeting interleukin-6-Stat3 pathway. Hepatology. 58:158–170. 2013. View Article : Google Scholar : PubMed/NCBI

7 

Shih TC, Tien YJ, Wen CJ, Yeh TS, Yu MC, Huang CH, Lee YS, Yen TC and Hsieh SY: MicroRNA-214 downregulation contributes to tumor angiogenesis by inducing secretion of the hepatoma-derived growth factor in human hepatoma. J Hepatol. 57:584–591. 2012. View Article : Google Scholar : PubMed/NCBI

8 

Li DP, Fan J, Wu YJ, Xie YF, Zha JM and Zhou XM: MiR-155 up-regulated by TGF-β promotes epithelial-mesenchymal transition, invasion and metastasis of human hepatocellular carcinoma cells in vitro. Am J Transl Res. 9:2956–2965. 2017.

9 

Sakabe T, Azumi J, Umekita Y, Toriguchi K, Hatano E, Hirooka Y and Shiota G: Prognostic relevance of miR-137 in patients with hepatocellular carcinoma. Liver Int. 37:271–279. 2017. View Article : Google Scholar

10 

von Felden J, Heim D, Schulze K, Krech T, Ewald F, Nashan B, Lohse AW and Wege H: High expression of micro RNA-135A in hepatocellular carcinoma is associated with recurrence within 12 months after resection. BMC Cancer. 17:602017. View Article : Google Scholar

11 

Li L, Qu YW and Li YP: Over-expression of miR-1271 inhibits endometrial cancer cells proliferation and induces cell apoptosis by targeting CDK1. Eur Rev Med Pharmacol Sci. 21:2816–2822. 2017.PubMed/NCBI

12 

Zhong J, Liu Y, Xu Q, Yu J and Zhang M: Inhibition of DIXDC1 by microRNA-1271 suppresses the proliferation and invasion of prostate cancer cells. Biochem Biophys Res Commun. 484:794–800. 2017. View Article : Google Scholar : PubMed/NCBI

13 

Xu Z, Huang C and Hao D: MicroRNA-1271 inhibits proliferation and promotes apoptosis of multiple myeloma cells through inhibiting smoothened-mediated Hedgehog signaling pathway. Oncol Rep. 37:1261–1269. 2017. View Article : Google Scholar

14 

Liu X, Ma L, Rao Q, Mao Y, Xin Y, Xu H, Li C and Wang X: MiR-1271 inhibits ovarian cancer growth by targeting cyclin G1. Med Sci Monit. 21:3152–3158. 2015. View Article : Google Scholar : PubMed/NCBI

15 

Liu H, Wang H, Liu X and Yu T: miR-1271 inhibits migration, invasion and epithelial-mesenchymal transition by targeting ZEB1 and TWIST1 in pancreatic cancer cells. Biochem Biophys Res Commun. 472:346–352. 2016. View Article : Google Scholar : PubMed/NCBI

16 

Wang Y, Xu L and Jiang L: miR-1271 promotes non-small-cell lung cancer cell proliferation and invasion via targeting HOXA5. Biochem Biophys Res Commun. 458:714–719. 2015. View Article : Google Scholar : PubMed/NCBI

17 

Santamaria PG, Moreno-Bueno G, Portillo F and Cano A: EMT: Present and future in clinical oncology. Mol Oncol. 11:718–738. 2017. View Article : Google Scholar : PubMed/NCBI

18 

Jolly MK, Ware KE, Gilja S, Somarelli JA and Levine H: EMT and MET: Necessary or permissive for metastasis? Mol Oncol. 11:755–769. 2017. View Article : Google Scholar : PubMed/NCBI

19 

Li C, Yang W, Zhang J, Zheng X, Yao Y, Tu K and Liu Q: SREBP-1 has a prognostic role and contributes to invasion and metastasis in human hepatocellular carcinoma. Int J Mol Sci. 15:7124–7138. 2014. View Article : Google Scholar : PubMed/NCBI

20 

Rupaimoole R and Slack FJ: MicroRNA therapeutics: Towards a new era for the management of cancer and other diseases. Nat Rev Drug Discov. 16:203–222. 2017. View Article : Google Scholar : PubMed/NCBI

21 

Guo Y, Bao Y and Yang W: Regulatory miRNAs in colorectal carcinogenesis and metastasis. Int J Mol Sci. 18:182017. View Article : Google Scholar

22 

Gong J, Wang ZX and Liu ZY: miRNA-1271 inhibits cell proliferation in neuroglioma by targeting fibronectin 1. Mol Med Rep. 16:143–150. 2017. View Article : Google Scholar : PubMed/NCBI

23 

Kong D, Zhang G, Ma H and Jiang G: miR-1271 inhibits OSCC cell growth and metastasis by targeting ALK. Neoplasma. 62:559–566. 2015. View Article : Google Scholar : PubMed/NCBI

24 

Yang M, Shan X, Zhou X, Qiu T, Zhu W, Ding Y, Shu Y and Liu P: miR-1271 regulates cisplatin resistance of human gastric cancer cell lines by targeting IGF1R, IRS1, mTOR and BCL2. Anticancer Agents Med Chem. 14:884–891. 2014. View Article : Google Scholar

25 

Chen T, You Y, Jiang H and Wang ZZ: Epithelial-mesenchymal transition (EMT): A biological process in the development, stem cell differentiation, and tumorigenesis. J Cell Physiol. 232:3261–3272. 2017. View Article : Google Scholar : PubMed/NCBI

26 

Serrano-Gomez SJ, Maziveyi M and Alahari SK: Regulation of epithelial-mesenchymal transition through epigenetic and post-translational modifications. Mol Cancer. 15:182016. View Article : Google Scholar : PubMed/NCBI

27 

Bessette DC, Qiu D and Pallen CJ: PRL PTPs: Mediators and markers of cancer progression. Cancer Metastasis Rev. 27:231–252. 2008. View Article : Google Scholar : PubMed/NCBI

28 

Wang J, Kirby CE and Herbst R: The tyrosine phosphatase PRL-1 localizes to the endoplasmic reticulum and the mitotic spindle and is required for normal mitosis. J Biol Chem. 277:46659–46668. 2002. View Article : Google Scholar : PubMed/NCBI

29 

Zhou C, Liu G, Wang L, Lu Y, Yuan L, Zheng L, Chen F, Peng F and Li X: MiR-339–5p regulates the growth, colony formation and metastasis of colorectal cancer cells by targeting PRL-1. PLoS One. 8:e631422013. View Article : Google Scholar

30 

Hu JY, Yi W, Wei X, Zhang MY, Xu R, Zeng LS, Huang ZJ and Chen JS: miR-601 is a prognostic marker and suppresses cell growth and invasion by targeting PTP4A1 in breast cancer. Biomed Pharmacother. 79:247–253. 2016. View Article : Google Scholar : PubMed/NCBI

31 

Flores-Pérez A, Marchat LA, Rodríguez-Cuevas S, Bautista VP, Fuentes-Mera L, Romero-Zamora D, Maciel-Dominguez A, de la Cruz OH, Fonseca-Sánchez M, Ruíz-García E, et al: Suppression of cell migration is promoted by miR-944 through targeting of SIAH1 and PTP4A1 in breast cancer cells. BMC Cancer. 16:3792016. View Article : Google Scholar : PubMed/NCBI

32 

Liang F, Liang J, Wang WQ, Sun JP, Udho E and Zhang ZY: PRL3 promotes cell invasion and proliferation by down-regulation of Csk leading to Src activation. J Biol Chem. 282:5413–5419. 2007. View Article : Google Scholar

33 

Liang F, Luo Y, Dong Y, Walls CD, Liang J, Jiang HY, Sanford JR, Wek RC and Zhang ZY: Translational control of C-terminal Src kinase (Csk) expression by PRL3 phosphatase. J Biol Chem. 283:10339–10346. 2008. View Article : Google Scholar : PubMed/NCBI

34 

Abdollahi P, Vandsemb EN, Hjort MA, Misund K, Holien T, Sponaas AM, Rø TB, Slørdahl TS and Børset M: Src Family kinases are regulated in multiple myeloma cells by phosphatase of regenerating liver-3. Mol Cancer Res. 15:69–77. 2017. View Article : Google Scholar

35 

Achiwa H and Lazo JS: PRL-1 tyrosine phosphatase regulates c-Src levels, adherence, and invasion in human lung cancer cells. Cancer Res. 67:643–650. 2007. View Article : Google Scholar : PubMed/NCBI

36 

Wang Y and Lazo JS: Metastasis-associated phosphatase PRL-2 regulates tumor cell migration and invasion. Oncogene. 31:818–827. 2012. View Article : Google Scholar

37 

Liu X and Feng R: Inhibition of epithelial to mesenchymal transition in metastatic breast carcinoma cells by c-Src suppression. Acta Biochim Biophys Sin (Shanghai). 42:496–501. 2010. View Article : Google Scholar

38 

Mon NN, Senga T and Ito S: Interleukin-1β activates focal adhesion kinase and Src to induce matrix metalloproteinase-9 production and invasion of MCF-7 breast cancer cells. Oncol Lett. 13:955–960. 2017.PubMed/NCBI

39 

Luo Y, Liang F and Zhang ZY: PRL1 promotes cell migration and invasion by increasing MMP2 and MMP9 expression through Src and ERK1/2 pathways. Biochemistry. 48:1838–1846. 2009. View Article : Google Scholar : PubMed/NCBI

Related Articles

  • Abstract
  • View
  • Download
  • Twitter
Copy and paste a formatted citation
Spandidos Publications style
Li C, Jiang Y, Miao R, Qu K, Zhang J and Liu C: MicroRNA-1271 functions as a metastasis and epithelial-mesenchymal transition inhibitor in human HCC by targeting the PTP4A1/c-Src axis. Int J Oncol 52: 536-546, 2018.
APA
Li, C., Jiang, Y., Miao, R., Qu, K., Zhang, J., & Liu, C. (2018). MicroRNA-1271 functions as a metastasis and epithelial-mesenchymal transition inhibitor in human HCC by targeting the PTP4A1/c-Src axis. International Journal of Oncology, 52, 536-546. https://doi.org/10.3892/ijo.2017.4224
MLA
Li, C., Jiang, Y., Miao, R., Qu, K., Zhang, J., Liu, C."MicroRNA-1271 functions as a metastasis and epithelial-mesenchymal transition inhibitor in human HCC by targeting the PTP4A1/c-Src axis". International Journal of Oncology 52.2 (2018): 536-546.
Chicago
Li, C., Jiang, Y., Miao, R., Qu, K., Zhang, J., Liu, C."MicroRNA-1271 functions as a metastasis and epithelial-mesenchymal transition inhibitor in human HCC by targeting the PTP4A1/c-Src axis". International Journal of Oncology 52, no. 2 (2018): 536-546. https://doi.org/10.3892/ijo.2017.4224
Copy and paste a formatted citation
x
Spandidos Publications style
Li C, Jiang Y, Miao R, Qu K, Zhang J and Liu C: MicroRNA-1271 functions as a metastasis and epithelial-mesenchymal transition inhibitor in human HCC by targeting the PTP4A1/c-Src axis. Int J Oncol 52: 536-546, 2018.
APA
Li, C., Jiang, Y., Miao, R., Qu, K., Zhang, J., & Liu, C. (2018). MicroRNA-1271 functions as a metastasis and epithelial-mesenchymal transition inhibitor in human HCC by targeting the PTP4A1/c-Src axis. International Journal of Oncology, 52, 536-546. https://doi.org/10.3892/ijo.2017.4224
MLA
Li, C., Jiang, Y., Miao, R., Qu, K., Zhang, J., Liu, C."MicroRNA-1271 functions as a metastasis and epithelial-mesenchymal transition inhibitor in human HCC by targeting the PTP4A1/c-Src axis". International Journal of Oncology 52.2 (2018): 536-546.
Chicago
Li, C., Jiang, Y., Miao, R., Qu, K., Zhang, J., Liu, C."MicroRNA-1271 functions as a metastasis and epithelial-mesenchymal transition inhibitor in human HCC by targeting the PTP4A1/c-Src axis". International Journal of Oncology 52, no. 2 (2018): 536-546. https://doi.org/10.3892/ijo.2017.4224
Follow us
  • Twitter
  • LinkedIn
  • Facebook
About
  • Spandidos Publications
  • Careers
  • Cookie Policy
  • Privacy Policy
How can we help?
  • Help
  • Live Chat
  • Contact
  • Email to our Support Team