Spandidos Publications Logo
  • About
    • About Spandidos
    • Aims and Scopes
    • Abstracting and Indexing
    • Editorial Policies
    • Reprints and Permissions
    • Job Opportunities
    • Terms and Conditions
    • Contact
  • Journals
    • All Journals
    • Oncology Letters
      • Oncology Letters
      • Information for Authors
      • Editorial Policies
      • Editorial Board
      • Aims and Scope
      • Abstracting and Indexing
      • Bibliographic Information
      • Archive
    • International Journal of Oncology
      • International Journal of Oncology
      • Information for Authors
      • Editorial Policies
      • Editorial Board
      • Aims and Scope
      • Abstracting and Indexing
      • Bibliographic Information
      • Archive
    • Molecular and Clinical Oncology
      • Molecular and Clinical Oncology
      • Information for Authors
      • Editorial Policies
      • Editorial Board
      • Aims and Scope
      • Abstracting and Indexing
      • Bibliographic Information
      • Archive
    • Experimental and Therapeutic Medicine
      • Experimental and Therapeutic Medicine
      • Information for Authors
      • Editorial Policies
      • Editorial Board
      • Aims and Scope
      • Abstracting and Indexing
      • Bibliographic Information
      • Archive
    • International Journal of Molecular Medicine
      • International Journal of Molecular Medicine
      • Information for Authors
      • Editorial Policies
      • Editorial Board
      • Aims and Scope
      • Abstracting and Indexing
      • Bibliographic Information
      • Archive
    • Biomedical Reports
      • Biomedical Reports
      • Information for Authors
      • Editorial Policies
      • Editorial Board
      • Aims and Scope
      • Abstracting and Indexing
      • Bibliographic Information
      • Archive
    • Oncology Reports
      • Oncology Reports
      • Information for Authors
      • Editorial Policies
      • Editorial Board
      • Aims and Scope
      • Abstracting and Indexing
      • Bibliographic Information
      • Archive
    • Molecular Medicine Reports
      • Molecular Medicine Reports
      • Information for Authors
      • Editorial Policies
      • Editorial Board
      • Aims and Scope
      • Abstracting and Indexing
      • Bibliographic Information
      • Archive
    • World Academy of Sciences Journal
      • World Academy of Sciences Journal
      • Information for Authors
      • Editorial Policies
      • Editorial Board
      • Aims and Scope
      • Abstracting and Indexing
      • Bibliographic Information
      • Archive
    • International Journal of Functional Nutrition
      • International Journal of Functional Nutrition
      • Information for Authors
      • Editorial Policies
      • Editorial Board
      • Aims and Scope
      • Abstracting and Indexing
      • Bibliographic Information
      • Archive
    • International Journal of Epigenetics
      • International Journal of Epigenetics
      • Information for Authors
      • Editorial Policies
      • Editorial Board
      • Aims and Scope
      • Abstracting and Indexing
      • Bibliographic Information
      • Archive
    • Medicine International
      • Medicine International
      • Information for Authors
      • Editorial Policies
      • Editorial Board
      • Aims and Scope
      • Abstracting and Indexing
      • Bibliographic Information
      • Archive
  • Articles
  • Information
    • Information for Authors
    • Information for Reviewers
    • Information for Librarians
    • Information for Advertisers
    • Conferences
  • Language Editing
Spandidos Publications Logo
  • About
    • About Spandidos
    • Aims and Scopes
    • Abstracting and Indexing
    • Editorial Policies
    • Reprints and Permissions
    • Job Opportunities
    • Terms and Conditions
    • Contact
  • Journals
    • All Journals
    • Biomedical Reports
      • Information for Authors
      • Editorial Policies
      • Editorial Board
      • Aims and Scope
      • Abstracting and Indexing
      • Bibliographic Information
      • Archive
    • Experimental and Therapeutic Medicine
      • Information for Authors
      • Editorial Policies
      • Editorial Board
      • Aims and Scope
      • Abstracting and Indexing
      • Bibliographic Information
      • Archive
    • International Journal of Epigenetics
      • Information for Authors
      • Editorial Policies
      • Editorial Board
      • Aims and Scope
      • Abstracting and Indexing
      • Bibliographic Information
      • Archive
    • International Journal of Functional Nutrition
      • Information for Authors
      • Editorial Policies
      • Editorial Board
      • Aims and Scope
      • Abstracting and Indexing
      • Bibliographic Information
      • Archive
    • International Journal of Molecular Medicine
      • Information for Authors
      • Editorial Policies
      • Editorial Board
      • Aims and Scope
      • Abstracting and Indexing
      • Bibliographic Information
      • Archive
    • International Journal of Oncology
      • Information for Authors
      • Editorial Policies
      • Editorial Board
      • Aims and Scope
      • Abstracting and Indexing
      • Bibliographic Information
      • Archive
    • Medicine International
      • Information for Authors
      • Editorial Policies
      • Editorial Board
      • Aims and Scope
      • Abstracting and Indexing
      • Bibliographic Information
      • Archive
    • Molecular and Clinical Oncology
      • Information for Authors
      • Editorial Policies
      • Editorial Board
      • Aims and Scope
      • Abstracting and Indexing
      • Bibliographic Information
      • Archive
    • Molecular Medicine Reports
      • Information for Authors
      • Editorial Policies
      • Editorial Board
      • Aims and Scope
      • Abstracting and Indexing
      • Bibliographic Information
      • Archive
    • Oncology Letters
      • Information for Authors
      • Editorial Policies
      • Editorial Board
      • Aims and Scope
      • Abstracting and Indexing
      • Bibliographic Information
      • Archive
    • Oncology Reports
      • Information for Authors
      • Editorial Policies
      • Editorial Board
      • Aims and Scope
      • Abstracting and Indexing
      • Bibliographic Information
      • Archive
    • World Academy of Sciences Journal
      • Information for Authors
      • Editorial Policies
      • Editorial Board
      • Aims and Scope
      • Abstracting and Indexing
      • Bibliographic Information
      • Archive
  • Articles
  • Information
    • For Authors
    • For Reviewers
    • For Librarians
    • For Advertisers
    • Conferences
  • Language Editing
Login Register Submit
  • This site uses cookies
  • You can change your cookie settings at any time by following the instructions in our Cookie Policy. To find out more, you may read our Privacy Policy.

    I agree
Search articles by DOI, keyword, author or affiliation
Search
Advanced Search
presentation
International Journal of Oncology
Join Editorial Board Propose a Special Issue
Print ISSN: 1019-6439 Online ISSN: 1791-2423
Journal Cover
May-2018 Volume 52 Issue 5

Full Size Image

Cover Legend PDF

Sign up for eToc alerts
Recommend to Library

Journals

International Journal of Molecular Medicine

International Journal of Molecular Medicine

International Journal of Molecular Medicine is an international journal devoted to molecular mechanisms of human disease.

International Journal of Oncology

International Journal of Oncology

International Journal of Oncology is an international journal devoted to oncology research and cancer treatment.

Molecular Medicine Reports

Molecular Medicine Reports

Covers molecular medicine topics such as pharmacology, pathology, genetics, neuroscience, infectious diseases, molecular cardiology, and molecular surgery.

Oncology Reports

Oncology Reports

Oncology Reports is an international journal devoted to fundamental and applied research in Oncology.

Experimental and Therapeutic Medicine

Experimental and Therapeutic Medicine

Experimental and Therapeutic Medicine is an international journal devoted to laboratory and clinical medicine.

Oncology Letters

Oncology Letters

Oncology Letters is an international journal devoted to Experimental and Clinical Oncology.

Biomedical Reports

Biomedical Reports

Explores a wide range of biological and medical fields, including pharmacology, genetics, microbiology, neuroscience, and molecular cardiology.

Molecular and Clinical Oncology

Molecular and Clinical Oncology

International journal addressing all aspects of oncology research, from tumorigenesis and oncogenes to chemotherapy and metastasis.

World Academy of Sciences Journal

World Academy of Sciences Journal

Multidisciplinary open-access journal spanning biochemistry, genetics, neuroscience, environmental health, and synthetic biology.

International Journal of Functional Nutrition

International Journal of Functional Nutrition

Open-access journal combining biochemistry, pharmacology, immunology, and genetics to advance health through functional nutrition.

International Journal of Epigenetics

International Journal of Epigenetics

Publishes open-access research on using epigenetics to advance understanding and treatment of human disease.

Medicine International

Medicine International

An International Open Access Journal Devoted to General Medicine.

Journal Cover
May-2018 Volume 52 Issue 5

Full Size Image

Cover Legend PDF

Sign up for eToc alerts
Recommend to Library

  • Article
  • Citations
    • Cite This Article
    • Download Citation
    • Create Citation Alert
    • Remove Citation Alert
    • Cited By
  • Similar Articles
    • Related Articles (in Spandidos Publications)
    • Similar Articles (Google Scholar)
    • Similar Articles (PubMed)
  • Download PDF
  • Download XML
  • View XML
Article

Frequent downregulation of LRRC26 by epigenetic alterations is involved in the malignant progression of triple-negative breast cancer

  • Authors:
    • Yoshimasa Miyagawa
    • Yosuke Matsushita
    • Hiromu Suzuki
    • Masato Komatsu
    • Tetsuro Yoshimaru
    • Ryuichiro Kimura
    • Ayako Yanai
    • Junko Honda
    • Akira Tangoku
    • Mitsunori Sasa
    • Yasuo Miyoshi
    • Toyomasa Katagiri
  • View Affiliations / Copyright

    Affiliations: Division of Genome Medicine, Institute for Genome Research, Tokushima University, Tokushima 770-8503, Japan, Department of Molecular Biology, Sapporo Medical University, Sapporo, Hokkaido 060-8556, Japan, Department of Surgery, National Hospital Organization Higashitokushima Medical Center, Tokushima 779-0193, Japan, Department of Thoracic and Endocrine Surgery and Oncology, Institute of Health Biosciences, The University of Tokushima Graduate School, Tokushima 770-8503, Japan, Department of Surgery, Tokushima Breast Care Clinic, Tokushima 770-0052, Japan, Department of Surgery, Division of Breast and Endocrine Surgery, Hyogo College of Medicine, Nishinomiya, Hyogo 663-8501, Japan
  • Pages: 1539-1558
    |
    Published online on: March 5, 2018
       https://doi.org/10.3892/ijo.2018.4301
  • Expand metrics +
Metrics: Total Views: 0 (Spandidos Publications: | PMC Statistics: )
Metrics: Total PDF Downloads: 0 (Spandidos Publications: | PMC Statistics: )
Cited By (CrossRef): 0 citations Loading Articles...

This article is mentioned in:



Abstract

Triple-negative breast cancer (TNBC), defined as breast cancer lacking estrogen- and progesterone‑receptor expression and human epidermal growth factor receptor 2 (HER2) amplification, is a heterogeneous disease. RNA-sequencing analysis of 15 TNBC specimens and The Cancer Genome Atlas-TNBC dataset analysis identified the frequent downregulation of leucine-rich repeat-containing 26 (LRRC26), which negatively regulates nuclear factor-κB (NF-κB) signaling, in TNBC tissues. Quantitative polymerase chain reaction and bisulfite pyrosequencing analyses revealed that LRRC26 was frequently silenced in TNBC tissues and cell lines as a result of promoter methylation. LRRC26 expression was restored by 5-aza-2'-deoxycytidine (5'-aza-dC) treatment in HCC1937 TNBC cells, which lack LRRC26 expression. Notably, small interfering RNA-mediated knockdown of LRRC26 expression significantly enhanced the anchorage-independent growth, invasion and migration of HCC70 cells, whereas ectopic overexpression of LRRC26 in BT20 cells suppressed their invasion and migration. Conversely, neither knockdown nor overexpression of LRRC26 had an effect on cell viability in the absence of tumor necrosis factor-α (TNF-α) stimulation. Meanwhile, overexpression of LRRC26 caused the reduction of TNF-α-mediated NF-κB luciferase reporter activity, whereas depleting LRRC26 expression resulted in the upregulation of TNF-α-mediated NF-κB downstream genes [interleukin-6 (IL-6), IL-8 and C-X-C motif chemokine ligand-1]. Taken together, these findings demonstrate that LRRC26 is frequently downregulated in TNBC due to DNA methylation and that it suppresses the TNF-α-independent anchorage-independent growth, invasion and migration of TNBC cells. Loss of LRRC26 function may be a critical event in the aggressiveness of TNBC cells through a TNF-α/NF-κB-independent mechanism.

Introduction

Triple-negative breast cancer (TNBC), defined as a clinical breast cancer subtype that is negative for estrogen receptor (ER) and progesterone receptor (PgR) expression and human epidermal growth factor receptor 2 (HER2) gene amplification, accounts for 15% of all invasive breast cancer cases. TNBC comprises a heterogeneous group of tumors with different histological and molecular characteristics. Clinically, as TNBC patients do not benefit from endocrine therapies (selective estrogen receptor modulators, selective estrogen receptor downregulators and aromatase inhibitors) (1–3) or anti-HER2 drugs (trastuzumab, lapatinib, pertuzumab and trastuzumab emtansine) (4) due to a lack of targeted therapeutic receptors (5,6), these therapies are not recommended in National Comprehensive Cancer Network guidelines (7). Therefore, chemotherapy using conventional cytotoxic agents, including anthracyclines, cyclophosphamides, taxanes, platinum agents and eribulin (8,9), is currently the mainstay of systemic treatment, although patients with TNBC have worse outcomes following chemotherapy than patients with breast cancer of other subtypes, including hormone receptor-positive and HER2-positive breast cancer (5,6,10). Thus, since there is no optimized standard chemotherapy protocol for TNBC, detailed subtyping of TNBC is necessary to identify more effective molecular-targeted therapies.

Current omics-based studies, such as genomics and transcriptomics, can provide data that can be used to categorize TNBC. Recent gene expression profiling-based cluster analysis using a dataset consisting of 587 TNBC cases from 21 independent datasets identified six subtypes, including two basal-like subtypes, as well as an immunomodulatory, a mesenchymal, a mesenchymal stem-like and a luminal androgen receptor subtype (11). Moreover, next generation sequencing (NGS)-based studies detected tumor protein p53 and phosphatidylinositol-4,5-bisphosphate 3-kinase catalytic subunit α mutations in 80 and 9% of TNBC cases, respectively (12), highlighting these gene mutations as key genetic events in this subtype. Notably, additional NGS studies led to the identification of actionable molecular characteristics, including 'BRCAness', defined as a defect in homologous recombination repair due to BRCA1 DNA repair associated (BRCA1) or BRCA2 mutation, in TNBC (13,14). Recently, poly(ADP-ribose) polymerase inhibitors were shown to take advantage of synthetic lethality in targeting TNBC with BRCAness (15,16). Furthermore, the nuclear factor-κB (NF-κB) signaling pathway is constitutively activated in the basal-like subtype of breast cancer cells, ~80% of which include TNBC (17). However, the underlying causes of NF-κB signaling activation have remained poorly understood.

To characterize the molecular features of TNBC, RNA-sequencing (RNA-seq) analysis was performed in the present study and it was found that leucine-rich repeat (LRR)-containing 26 (LRRC26), a member of the LRR super-family, was frequently downregulated in patients with TNBC. LRRC26, also known as CAPC, is reported to act as a negative regulator of NF-κB activity, and to inhibit cancer cell proliferation and migration (18). However, the pathophysiological role of LRRC26 in carcinogenesis and TNBC progression, particularly the mechanisms regulating LRRC26 expression, has not yet been elucidated.

The present study aimed to characterize the molecular mechanism of LRRC26 downregulation in TNBC.

Materials and methods

Cell lines and clinical specimens

The human breast cancer cell lines, MDA-MB-231, HCC1143, BT-20, BT-549, HCC1395, HCC1937, MDA-MB-157, HCC38, HCC70, MDA-MB-468, BT-474, SK-BR-3, T-47D and ZR-75-1, were purchased from the American Type Culture Collection (Rockville, MD, USA). MCF-7 cells were obtained from the Health Science Research Resources Bank (Osaka, Japan). 293T cells and MDA-MB-453 cells were provided by the RIKEN BioResource Center (Tsukuba, Japan). KPL-3C cells were kindly provided by Dr Junichi Kurebayashi (Kawasaki Medical School, Kurashiki, Okayama, Japan) (19). Each cell line was cultured according to optimal conditions recommended by their respective depositors (Table I). No Mycoplasma contamination was detected in any of the cultures using a Mycoplasma Detection kit (Takara Bio, Inc., Otsu, Japan). A total of 26 TNBC samples and 26 normal mammary tissues were surgically resected with informed consent from patients who were treated at the Tokushima Breast Care Clinic (Tokushima, Japan), as previously described (20) (Table II). Samples were immediately embedded in TissueTek OCT compound (Sakura, Tokyo, Japan), frozen and stored at −80°C.

Table I

A usage list of the breast cancer cell lines.

Table I

A usage list of the breast cancer cell lines.

Cell line Temperature
(°C)
AtmosphereMedia + supplementsAnalyses performed
MDA-MB-23137Air, 100%Leibovitz's L-15 + 10% FBS with 1% AbqPCR, pyrosequencing
HCC114337Air, 95%; CO2, 5%RPMI-1640 + 10% FBS with 1% AbqPCR, pyrosequencing
BT-2037Air, 95%; CO2, 5%MEM + 10% FBS with 1% AbqPCR, pyrosequencing, bisulfite-sequencing
BT-54937Air, 95%; CO2, 5%RPMI-1640 + 10% FBS with 1% AbqPCR
HCC139537Air, 95%; CO2, 5%RPMI-1640 + 10% FBS with 1% AbqPCR
HCC193737Air, 95%; CO2, 5%RPMI-1640 + 10% FBS with 1% AbqPCR, pyrosequencing, bisulfite-sequencing
MDA-MB-15737Air, 100%Leibovitz's L-15 + 10% FBS with 1% AbqPCR, pyrosequencing
HCC3837Air, 95%; CO2, 5%RPMI-1640 + 10% FBS with 1% AbqPCR
HCC7037Air, 95%; CO2, 5%RPMI-1640 + 10% FBS with 1% AbqPCR, pyrosequencing, bisulfite-sequencing
MDA-MB-46837Air, 100%Leibovitz's L-15 + 10% FBS with 1% AbqPCR
BT-47437Air, 95%; CO2, 5%MEM + 10% FBS with 1% AbqPCR, pyrosequencing
MDA-MB-45337Air, 100%Leibovitz's L-15 + 10% FBS with 1% AbqPCR, pyrosequencing
SK-BR337Air, 95%; CO2, 5%McCoy's 5a + 10% FBS with 1% AbqPCR
T-47D37Air, 95%; CO2, 5%RPMI-1640 + 10% FBS with 1% AbqPCR
ZR-75-137Air, 95%; CO2, 5%RPMI-1640 + 10% FBS with 1% AbqPCR
KPL-3C37Air, 95%; CO2, 5%RPMI-1640 + 10% FBS with 1% AbqPCR
MCF-737Air, 95%; CO2, 5%MEM + 10% FBS with 1% Ab, 0.1 mM NEAA, 1 mM sodium pyruvate and 10 µg/ml insulinqPCR

[i] RPMI-1640 medium, FBS and insulin were obtained from Sigma-Aldrich; Merck KGaA (Darmstadt, Germany). Leibovitz's L-15, MEM, McCoy's 5a, NEAA and sodium pyruvate were purchased from Thermo Fisher Scientific, Inc. (Waltham, MA, USA). Ab-antimycotic (Thermo Fisher Scientific, Inc.) included penicillin, streptomycin and amphotericin B. FBS, fetal bovine serum; MEM, minimal essential medium; NEAA, Non-Essential Amino Acids; Ab, antibody; qPCR, quantitative polymerase chain reaction.

Table II

Clinical and pathological features of 26 triple-negative breast cancer cases enrolled in RNA-seq and qPCR analyses.

Table II

Clinical and pathological features of 26 triple-negative breast cancer cases enrolled in RNA-seq and qPCR analyses.

Case_IDAge (years)GenderERPgRHER2HistologyT-stageNode
1057F(−)(−)1+Papillotubular > scirrhousT2+
19a44F(−)(−)0PapillotubularT1−
3650F(−)(−)0Solid-tubular > papillotubularT2+
53a55F(−)(−)0Papillotubular > scirrhousT1−
54a77F(−)(−)0Solid-tubularT1−
56a58F(−)(−)0Solid-tubularT1+
10160F(−)(−)0Scirrhous > solid-tubularT2+
110a77F(−)(−)1+Scirrhous > papillotubularT2+
114a76F(−)(−)0Solid-tubularT2+
13350F(−)(−)0Solid-tubularT1−
150a58F(−)(−)0PapillotubularT2−
159a75F(−)(−)1+PapillotubularT1−
17137F(−)(−)1+Solid-tubularT1+
179a61F(−)(−)0Solid-tubularT2−
18850F(−)(−)1+Solid-tubular > scirrhousT1−
192a50F(−)(−)0Solid-tubularT1+
209a50F(−)(−)0Solid-tubular > scirrhousT2+
24258F(−)(−)0Unknown (large cell)T3+
270a47F<5<50Solid-tubularT1−
272a88F<5<50Solid-tubularT2−
284a58F(−)(−)0PapillotubularT2+
292a69F<5<50Solid-tubular > scirrhousT2+
30683F<5<51+Invasive lobularT2−
32070F(−)(−)0Scirrhous > papillotubularT1−
32932F<5<50PapillotubularT1−
33463F<5<50Adenoid cysticT1−

{ label (or @symbol) needed for fn[@id='tfn2-ijo-52-05-1539'] } All cases were analyzed by qPCR.

a Cases which also underwent RNA-Seq. The evaluation of HER2 protein expression was performed by immunohistochemistry assay of the invasive component of a breast cancer specimen (41). TNM classification was classified by General Rules for Clinical and Pathological Recording of Breast Cancer edited by the Japanese Breast Cancer Society that referred to the International Union Against Cancer (42). qPCR, quantitative polymerase chain reaction; RNA-Seq, RNA sequencing; ER, estrogen receptor; PgR, progesterone receptor; HER2, human epidermal growth factor receptor 2; F, female.

The present study, as well as the use of all clinical materials aforementioned, was approved by the Ethics Committee of Tokushima University (Tokushima, Japan).

RNA-seq analysis

Total RNA was extracted from frozen tumors and adjacent normal breast tissues from the 15 out of 26 TNBC samples that could produce a large enough amount of RNA for RNA seq analysis using the Nucleospin RNA II system (Takara Bio, Inc.) according to the manufacturer's protocols. Whole-transcriptome RNAs seq analysis was performed using the SureSelect strand-specific RNA library preparation kit (Agilent Technologies, Inc., Santa Clara, CA, USA) according to the manufacturer's protocols, followed by paired-end 100-bp sequencing on an Illumina HiSeq 1500 platform (Illumina, Inc., San Diego, CA, USA). All primary sequence data files are deposited in the DNA Data Bank of Japan (accession no. JGAS00000000116; http://www.ddbj.nig.ac.jp/). Data were analyzed using CLC Biomedical Genomics Workbench version 4.0 (Qiagen GmbH, Hilden, Germany) with default parameters. Transcript abundance was calculated as transcript per million.

Quantitative PCR (qPCR) and semi-quantitative PCR

Total RNA extracted from clinical breast cancer samples and breast cancer cell lines using the NucleoSpin RNA II system (Takara Bio, Inc.) and the poly A-RNAs of a normal human mammary gland (Clontech Laboratories, Inc., Mountainview, CA, USA) were reverse transcribed using SuperScript II (Life Technologies; Thermo Fisher Scientific, Inc., Waltham, MA, USA). qPCR analysis using the ABI PRISM 7500 Real-Time PCR system was performed with SYBR® Premix Ex Taq (both from Applied Biosystems; Thermo Fisher Scientific, Inc.). The thermocycling conditions were 10 min at 94°C, followed by 45 cycles of denaturation at 94°C for 15 sec, 1 min annealing and extension at 60°C, and reading of the fluorescence. Following threshold-dependent cycling, melting curve analysis was performed from 60 to 94°C. The quantitative calculation was analyzed using 2−ΔΔCq (21). Semi-quantitative PCR analysis was performed as described previously (22,23). Gene-specific primers used for qPCR and semi-quantitative PCR were as follows: LRRC26 forward, 5′-CTGCTGCTGGACCACAACC-3′ and reverse, 5′-AGAAGGCTCGCACATGCAC-3′; interleukin-6 (IL-6) forward, 5′-GGGCATTCCTTCTTCTGG-3′ and reverse, 5′-ACTGCATAGCCACTTTCCA-3′; IL-8 forward, 5′-GCAAAATTGAGGCCAAGG-3′ and reverse, 5′-GGCACAGTGGAACAAGGA-3′; and C-X-C motif chemokine ligand-1 (CXCL-1) forward, 5′-GCTCTTCCGCTCCTCTCACA-3′ and reverse, 5′-GCTTCCTCCTCCCTTCTGGT-3′. The β-actin primer sequences used as quantitative controls were as follows: Forward, 5′-ATTGCCGACAGGATGCAG-3′ and reverse, 5′-CTCAGGAGGAGCAATGATCTT-3′ for qPCR; and forward, 5′-GAGGTGATAGCATTGCTTTCG-3′ and reverse, 5′-CAAGTCAGTGTACAGGTAAGC-3′ for semi-quantitative PCR.

Methylation analysis using bisulfite pyrosequencing and bisulfite sequencing

Genomic DNA (1 µg) extracted from clinical samples and cell lines was modified with sodium bisulfite using an EpiTect Bisulfite kit (Qiagen GmbH), subsequent to which bisulfite pyrosequencing was performed as previously described (24). The methylation ratio (%) of LRRC26 in each sample was analyzed using PyroMark Q96 software version 2.5.8 (Qiagen GmbH). For bisulfite sequencing, thermocycling conditions were 10 min at 94°C, followed by 45 cycles of denaturation at 94°C for 1 min, annealing at 60°C for 1 min and extension at 72°C for 10 min. Amplified PCR products were cloned into the pCR2.1-TOPO vector (Thermo Fisher Scientific, Inc.), and 11 clones from HCC1937, 12 clones from BT-20 and 15 clones from HCC70 were sequenced using an ABI3130x automated sequencer (Thermo Fisher Scientific, Inc.). Primer sequences and PCR product sizes are listed in Table III.

Table III

Primer sequences used for bisulfite pyrosequencing and bisulfite sequencing of LRRC26.

Table III

Primer sequences used for bisulfite pyrosequencing and bisulfite sequencing of LRRC26.

PrimerPrimer sequencesSize (bp)
Bisulfite pyrosequence
 Forward primer (Seq.1–2) TGGGCGGTGTTTTGTTGTTTAGGTTA119
 Reverse primer (Seq.1–2) Bio_AAAACTCCAAACTACTCTTAACTCAAC
 Forward primer (Seq.TCGA) AGGTTTTATTTAGTATGGGAATGGGATT123
 Reverse primer (Seq.TCGA) Bio_AACCCAAAAATCCTACTCCTCACCC
 Sequencing primer (Seq.1) TTGTTTAGGTTAGGGTT
 Sequencing primer (Seq.2) GAGGTGGTTTTGATAG
 Sequencing primer (Seq.TCGA) GGAATGGGATTATTTTTG
 Sequence to analyze (Seq.1)CGGCGGGCG
 Sequence to analyze (Seq.2)CGTTGTGGTCGGCG
 Sequence to analyze (Seq.TCGA) CGTGGGGGTTATTTCGTATGTGTACG
Bisulfite sequence
 Forward primer (Seq.1–2) TGGGCGGTGTTTTGTTGTTTAGGTTA343
 Reverse primer AACCCCGCATAAAAACAACCCCCC

[i] Reverse primers of bisulfite pyrosequence are 5′-biotinylated. Underlining indicates a possible CpG site of LRRC26. LRRC26, leucine-rich repeat-containing 26.

5′-aza-dC treatment

To restore epigenetically silenced LRRC26 gene expression, HCC1937 cells were plated onto 6-well dishes at a density of 3.5×105 cells/well and treated with several concentrations (0, 1, 2.5, 5 and 10 µM) of 5′-aza-dC (Sigma-Aldrich; Merck KGaA, Darmstadt, Germany) for 5 days, replacing the reagent and RPMI-1640 (Sigma-Aldrich; Merck KGaA) medium every 24 h. LRRC26 gene expression following treatment with 5′-aza-dC was monitored by semi-quantitative PCR as aforementioned.

Small interfering RNA (siRNA)-mediated gene silencing

ON-TARGETplus siRNA-SMARTpool (4 types of siRNA; catalog no. L-029447-01-0005; GE Healthcare Dharmacon, Inc., Lafayette, CO, USA) was used to knockdown LRRC26 expression in the HCC70 cells, with siRNA against enhanced green fluorescent protein (si-EGFP) used as a control. HCC70 cells were plated in 6-well dishes at 1.0×105 cells/well. Transfection of 10 nM ON-TARGETplus siRNAs was performed using Lipofectamine RNAiMax (Thermo Fisher Scientific, Inc.) according to the manufacturer's protocols. Knockdown efficiency was evaluated by qPCR using the aforementioned protocol at 48, 72, 96 and 120 h post-transfection. Cell proliferation assays were performed using Cell Counting Kit-8 (Dojindo Molecular Technologies, Inc., Kumamoto, Japan) as previously described (20). All experiments were performed in triplicate.

Soft agar colony formation assay

Anchorage-independent growth was assessed by the soft agar assay. HCC70 cells were transfected with 10 nM ON-TARGETplus siRNAs for 36 h, and 2.5×103 cells were plated in triplicate in 5 ml RPMI-1640 medium containing 0.4% soft agarose, overlaid on 5 ml 0.72% agarose in 6-cm dishes and cultured at 37°C for 11 days. Colonies per well were counted on a Power IX71 microscope (Olympus Corporation, Tokyo, Japan).

Migration assay

BD Falcon Cell Culture Inserts (24 wells, 8-µm pore size; BD Biosciences, Franklin Lakes, NJ, USA) were rehydrated with serum-free RPMI-1640 at 37°C in a 5% CO2 incubator for 2 h. Following rehydration, the medium was removed and 0.5 ml RPMI-1640 was added to the upper chamber, and 0.5 ml RPMI-1640 with 10% fetal bovine serum (FBS) was added to the lower chamber. RPMI/FBS medium (0.5 ml) containing 2.5×104 HCC70 cells previously transfected with siRNA for 36 h was added to each insert. The HCC70 cells in the migration chamber underwent incubation at 37°C for 48 h. Following incubation, the chamber inserts were fixed (4% paraformaldehyde for 10 min) prior to being stained with 1% Giemsa at room temperature for 2 days. The total number of migrated cells for each treatment was calculated from five random fields for each insert counted on a Power IX71 microscope (Olympus Corporation) at ×40 magnification. The number of migrated cells per well for each treatment was averaged from duplicate samples and expressed as the mean ± standard deviation.

Invasion assay

Matrigel invasion chambers (24 wells, 8-µm pore size; Corning Inc., Corning, NY, USA) were rehydrated with serum-free RPMI at 37°C in a 5% CO2 incubator for 2 h. Following rehydration, the medium was removed and 0.5 ml RPMI-1640 was added to the upper chamber, and 0.5 ml RPMI-1640 plus 10% FBS was added to the lower chamber. RPMI/FBS medium (0.5 ml) containing 2.5×104 HCC70 cells previously transfected with siRNA for 36 h was added to each insert. The HCC70 cells in the invasion chamber were incubated at 37°C for 48 h. Following incubation, chamber inserts were fixed with 4% paraformaldehyde for 10 min prior to being stained with 1% Giemsa at room temperature for 2 days. The total number of migrated cells for each treatment was calculated from five random fields for each insert counted on a Power IX71 microscope (Olympus Corporation) at ×40 magnification. The number of invaded cells per well for each treatment was averaged from duplicate samples and expressed as the mean ± standard deviation.

Construction of expression vectors

pCAGGSSnHC and pCAGGSn3FC, in which an HA-tag and a 3xFLAG-tag, respectively, are inserted in the C-terminus of the cloning sites of pCAGGS vector, were constructed and gifted by Dr Yusuke Nakamura (University of Tokyo, Tokyo, Japan). Briefly, to construct the LRRC26 and B cell receptor associated protein 31 (BAP31) expression vectors, the entire coding sequences of LRRC26 and BAP31 cDNAs were amplified by PCR using KOD-Plus DNA polymerase (Toyobo, Osaka, Japan) with the following primers: LRRC26 forward, 5′-GGAATTCATGCGGGGCCCTTCCTGGTCG-3′ and reverse, 5′-CCGCTCGAGGGCTTGGGCGGCAGCGGCGG-3′; and BAP31 forward, 5′-CGGAATTCACCATGGGTGCCGAGGCGTC CTC-3′ and reverse, 5′-CCGCTCGAGCTCTTCCTTCTTGTCCATGGGAC-3′ (bold indicates the restriction enzyme sites). The thermocycling conditions were as follows: For LRRC26, an initial denaturation of 2 min at 94°C, followed by 35 cycles of denaturation at 94°C for 15 sec, annealing at 62°C for 30 sec and elongation at 68°C for 80 sec; for BAP31, an initial denaturation of 2 min at 94°C, followed by 30 cycles of denaturation at 94°C for 15 sec, annealing at 52°C for 30 sec and elongation at 68°C for 1 min. BAP31 is an a transmembrane protein associated with the endoplasmic reticulum (ER) and ER-Golgi intermediates, and has been involved in apoptosis and protein trafficking (25,26). Each PCR product was inserted into the EcoRI and XhoI sites of pCAGGSnHA in frame with the C-terminal HA-tag (pCAGGSSnHC-LRRC26) and pCAGGSn3FC in frame with the C-terminal FLAG-tag (pCAGGSSn3FC-BAP31), respectively. To construct the pGL3-NF-κB expression vector for the luciferase reporter assay as described next, the oligonucleotides for NF-κB-U (5′-CTGGGGACTTTCCGCTGGGGACTTTCCGCTGGGGACTTTCCGCTGGGGACTTTCCGCTATATAC-3′) and NF-κB-L (5′-TCGAGTATATAGCGGAAAGTCCCCAGCGGAAAGTCCCCAGCGGAAAGTCCCCAGCGGAAAGTCCCCAGGTAC-3′) (bold font indicates restriction enzyme sites and underlining indicates 4× NF-κB binding sites) was annealed, and cloned into the KpnI and XhoI sites of pGL3-basic (Promega Corporation, Madison, WI, USA). The DNA sequence of all constructs were confirmed by DNA sequencing (ABI3500xL; Thermo Fisher Scientific, Inc.).

Luciferase reporter assay

293T cells (2.0×105 cells/well in 6-well plates) were co-transfected with 200 ng pGL3-NF-κB in combination with 1.0 µg pCAGGSnHC-LRRC26 or the mock vector using Fugene 6 (Promega Corporation). pRL-TK (Promega Corporation) was used as an internal control. After 24 h, the cells were treated with TNF-α (40 ng/ml; Sigma-Aldrich; Merck KGaA) for 0, 4, 8 and 12 h. Next, the cells were harvested and analyzed for Firefly luciferase and Renilla luciferase activity using the PicaGene Dual Sea Pansy Luminescence kit (Wako Pure Chemical Industries, Ltd., Osaka, Japan) according to the manufacturer's protocols. Data are expressed as the fold increase over mock-transfected cells (set at 1.0) and represented as the mean ± standard error of two independent experiments.

Analysis of public database of RNA expression and methylation in breast cancer

Publicly available gene expression and methylation data from The Cancer Genome Atlas (TCGA; http://cancergenome.nih.gov/) were downloaded. Differential expression (by fold-change value) between breast cancer and the adjacent normal breast tissues was calculated according to the normalized gene expression value of each sample.

Microarray analysis

HCC70 cells were seeded at a density of 2×105 cells/well onto 6-well plates, followed by transfection with 10 nM siEGFP (Sigma-Aldrich; Merck KGaA) or siLRRC26 (GE Heathcare Dharmacon, Inc.) using Lipofectamine RNAiMAX (Thermo Fisher Scientific, Inc.) according to the manufacturer's protocols. After 48 and 72 h of siRNA transfection, total RNA was extracted using a NucleoSpin RNA kit (Takara Bio, Inc.) according to the manufacturer's protocols. A total of 100 ng total RNA from each sample was amplified and Cy3-labeled. Next, 0.825 µg Cy3-labeled cRNA was fragmented, hybridized onto the Agilent SurePrint G3 Hmn GE 8×60K Ver 2.0 platform (Agilent Technologies, Inc.) and then incubated with rotation at 65°C for 17 h. Data were analyzed using GeneSpring software version 13.0 (Agilent Technologies, Inc.) as previously described (20). To identify genes that were significantly altered between siLRRC26-treated cells and siEGFP-treated cells, the mean signal intensity values in each analysis were compared. The extent and direction of the differential expression between 48 and 72 h were determined by calculating the fold-change value. Data from this microarray analysis have been submitted to the NCBI Gene Expression Omnibus archive as series GSE90582.

Functional gene annotation clustering

The Database for Annotation, Visualization and Integrated Discovery (DAVID 6.8) was approved to detect functional gene annotation clusters based on gene expression profiling by gene annotation enrichment analysis (http://david.abcc.ncifcrf.gov/) (27,28). The clusters from the gene annotation enrichment analysis were selected in this study based on a previous study (29).

Scratch wound cell migration and invasion assays by IncuCyte

BT20 cells (2.0×105 cells/well in 6-well plates) were transfected with 2.0 µg pCAGGSnHC-LRRC26 or the mock vector. For migration assay, after 48 h, cells (2.5×104 cells/well) were re-seeded onto the 96-well ImageLock™ plate (Essen BioScience, Ann Arbor, MI, USA), which was coated with Matrigel (100 µg/ml) prior to seeding the cells. After 4 h, the wound area was created in the cell monolayer with a 96-well WoundMaker™ (Essen BioScience). The plate was washed with phosphate-buffered saline (PBS) (−) to remove detached cells, and 100 µl fresh medium was added. For the invasion assay, the cells were covered with 50 µl Matrigel solution (8 mg/ml) and incubated for 30 min. Next, 100 µl of additional culture media was added to each well and the plates were placed into the IncuCyte ZOOM (Essen Bioscience). The two plate types were scanned every 2 h for 72 h. Data were analyzed using ZOOM software version 2016B (Essen BioScience) according to the manufacturer's protocols. Cell migration and invasion were expressed as relative wound density.

Immunocytochemical staining analysis

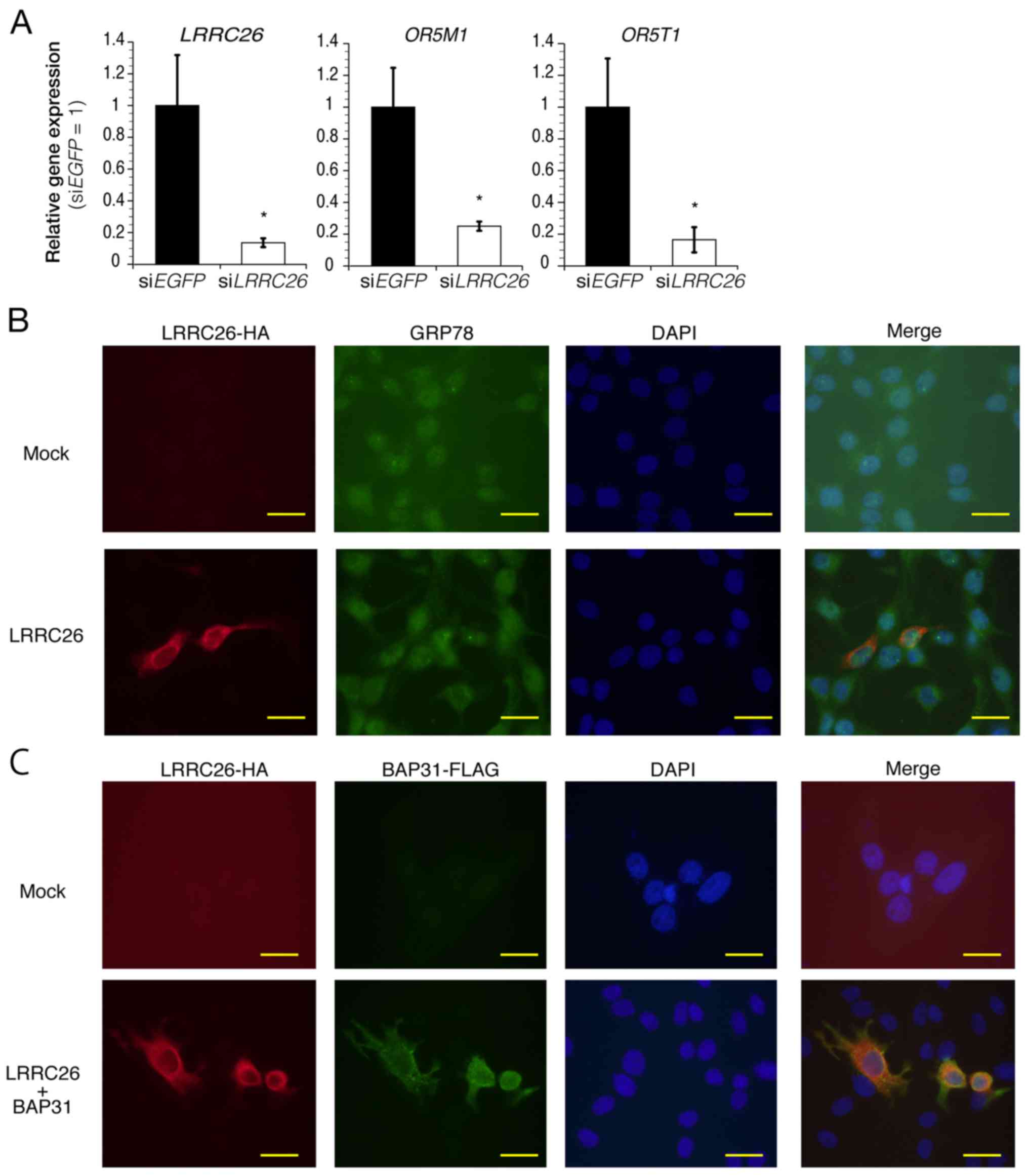
To examine the subcellular localization of the LRRC26 protein in TNBC cells, BT20 cells (2.0×105 cells/well in 6-well plates) were transfected with 2.0 µg pCAGGSnHC-LRRC26 or the mock vector using FuGENE HD transfection regent (Roche Diagnostics GmbH, Mannheim, Germany). In addition, BT-20 cells were co-transfected with 2.0 µg pCAGGSnHC-LRRC26 and pCAGGSn3FC-BAP31 or the empty vector (Mock). At 48 h post-transfection, BT-20 cells (2.0×104 cells/well) were plated onto an 8-well glass slide chamber (Thermo Fisher Scientific, Inc.). After 24 h of incubation, the cells were fixed with 4% paraformaldehyde for 30 min at 4°C and then peameabilized with 0.1% Triton X-100 for 2 min at room temperature. Next, the cells were covered with 3% bovine serum albumin for 1 h at room temperature and then incubated with anti-HA antibody (1:1,000 dilution; cat. no. 1867423; Roche Diagnostics GmbH) and anti-FLAG M2 (1:1,000 dilution; cat. no. F-3165; Sigma-Aldrich; Merck KGaA) or anti-78-kDa glucose-regulated protein (GRP78; 1:200 dilution; cat. no. ab108615; Abcam, Cambridge, UK) antibodies overnight at 4°C. Subsequent to washing with PBS (−), the cells were stained with Alexa 488-conjugated anti-rat (cat. no. A-21210) and Alexa 594-conjugated anti-mouse (cat. no. A-11032) or anti-rabbit (cat. no. A-11037) antibodies (1:1,000 dilution; Molecular Probes; Thermo Fisher Scientific, Inc.) at room temperature for 1 h, respectively. The nuclei were stained with 4′,6′-diamidine-2′-phenylindole dihydrochloride. Fluorescence was observed was obtained using an IX71 microscope (Olympus Corporation). Scale bars indicate 20 µm.

Immunoblotting analyses

Immunoblotting analyses were conducted as previously described (30). Briefly, cell lysates were prepared with lysis buffer at 48 h post-transfection. The lysates were electrophoresed, transferred to a nitrocellulose membrane and blocked with 4% BlockAce solution (Dainippon Sumimoto Pharma Co., Ltd., Osaka, Japan) for 1 h. Subsequently, the membrane were incubated with anti-HA (1:3,000 dilution; cat. no. 1867423) and anti-α/β-Tubulin antibodies (1:1,000 dilution; cat. no. 2148) (Cell Signaling Technology, Inc., Danvers, MA, USA) at 4°C overnight, respectively. Following incubation with a horseradish peroxidase-conjugated secondary antibody (1:5,000 dilution; catalog no. sc-2006 for anti-rat antibody; catalog no. sc-2004 for anti-rabbit antibody; Santa Cruz Biotechnology, Inc., Dallas, TX, USA) at room temperature for 1 h, the membranes were developed with an enhanced chemiluminescence system (GE Healthcare Life Sciences, Little Chalfont, UK) and were scanned using an Image Reader LAS-3000 mini (Fujifilm, Tokyo, Japan).

Statistical analysis

Statistical significance was calculated using the Kruskal-Wallis test and Dunnett's post-hoc test with SPSS version 20.0 software (IBM, Armonk, NY, USA) for the comparison between the gene expression and methylation levels from the TCGA dataset. For multiple comparisons of Figs. 1D and 2B, a one-way analysis of variance with Dunnett's and Tukey's post hoc tests, respectively, were performed. Wilcoxon signed rank test was performed using JMP 12.1.0 (SAS Institute Japan, Ltd., Tokyo, Japan) to assess methylation levels between tumor and paired normal tissues. The χ2 test was performed using Microsoft® Excel 2016 to assess the associations between the expression of the LRRC26 gene and patient characteristics. Student's two-sided t-test was performed using Microsoft® Excel 2016 to calculate statistical significance in experiments for the gene expression, methylation status, colony formation, migration, invasion and luciferase activity. P<0.05 was considered to indicate a statistically significant difference.

Figure 1

LRRC26 expression and methylation in TNBC. (A) LRRC26 expression determined by RNA-seq analysis of 15 TNBC cases. (B) Relative LRRC26 gene expression in 26 TNBC clinical specimens and paired normal tissues by qPCR. The data represent the mean ± standard deviation of each condition (*P<0.05 and **P<0.01; two-sided Student's t-test). (C) Expression levels in 123 TNBC patients and 113 normal tissues obtained from TCGA RNA-seq datasets. The box plot shows the expression level between TNBC and normal tissue. Two-sided Student's t-test revealed a significant difference (***P<0.001 vs. normal tissues). (D) Diagram of the CpG sites of the LRRC26 gene. The two regions (Seq.1 and Seq.2) analyzed using bisulfite pyrosequencing are shown (upper panel). Bisulfite pyrosequencing analysis of two LRRC26 CpG sites (Seq.1 and Seq.2) in 12 TNBC clinical specimens and paired normal breast tissues (lower panel) (Wilcoxon signed-rank test). (E) Relative expression of LRRC26 gene in 17 breast cancer cell lines, including 10 TNBC, 3 HER2(+) and 4 ER(+) HER2(−) cell lines, compared with that in normal mammary glands, as determined by qPCR. The data represent the mean ± standard deviation of each condition (*P<0.05 and **P<0.01; analysis of variance with Dunnett's post hoc test). (F) Bisulfite pyrosequencing analysis of 2 LRRC26 CpG sites (Seq.1 and Seq.2) in indicated breast cancer cell lines. The data represent the mean ± standard deviation of each condition. TNBC, triple-negative breast cancer; TPM, transcript per million; LRRC26, leucine-rich repeat-containing 26; RNA-seq, RNA sequencing; T, clinical tumor specimens; N, normal tissue; ER, estrogen receptor; HER2, human epidermal growth factor receptor 2; qPCR, quantitative polymerase chain reaction.

Figure 2

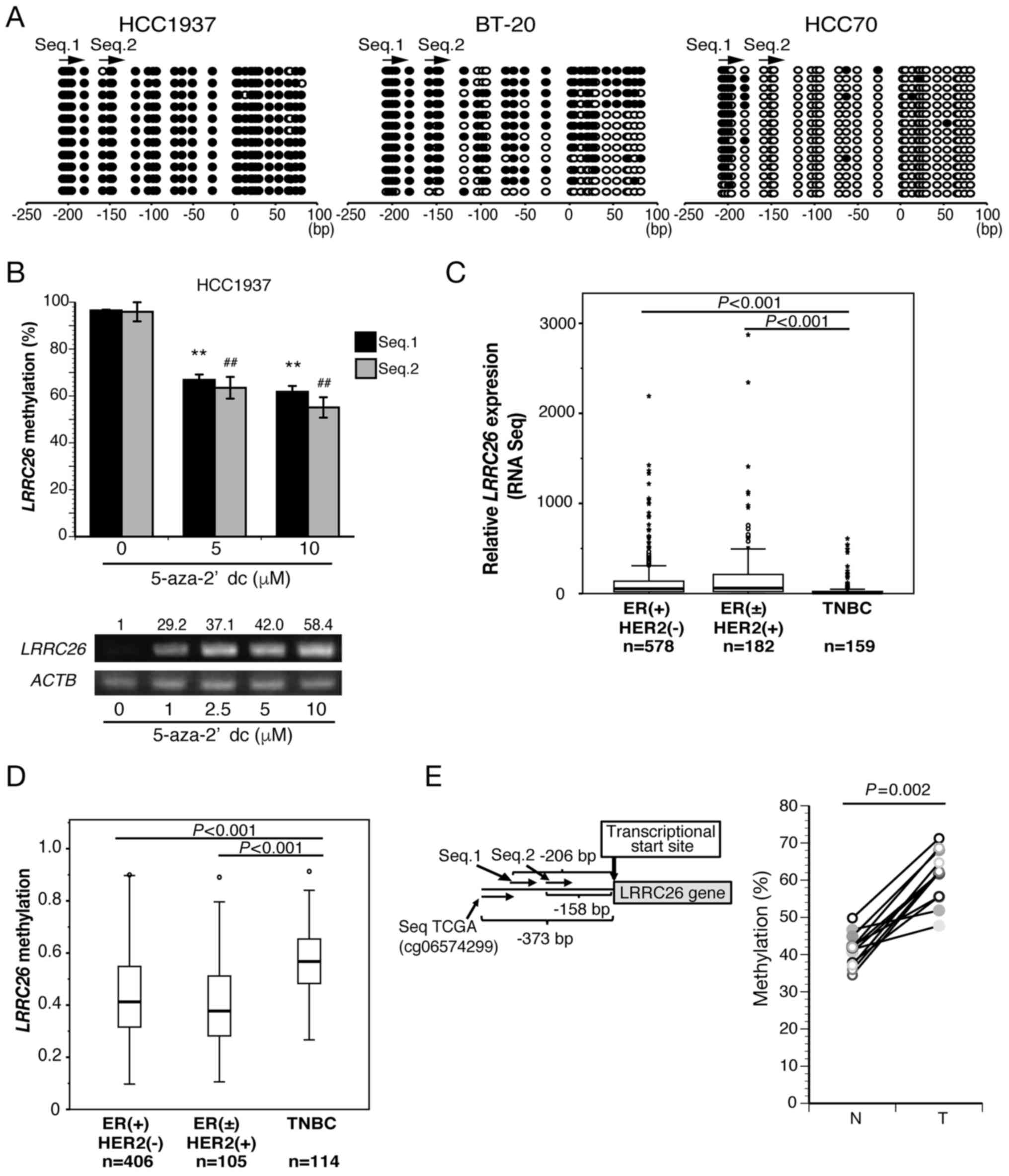
LRRC26 downregulation and hypermethylation are exclusive to TNBC. (A) Bisulfite sequencing analysis of two LRRC26 CpG sites in HCC1937, BT20 and HCC70 cells. Open and filled circles represent unmethylated and methylated CpG sites, respectively. The arrow indicates the region analyzed via bisulfite pyrosequencing. (B) Bisulfite pyrosequencing (bar graph) and semi-quantitative PCR results (bottom panel) for LRRC26 in HCC1937 cells treated with varying doses of 5′-aza-dC for 120 h. Mean methylation levels (%) of LRRC26 were measured as aforementioned. The data represent the mean ± standard deviation of methylation levels of each CpG island. (**P<0.01 vs. 5′-aza-dC (0 µM) in Seq.1; ##P<0.01 vs. 5′-aza-dC (0 µM) in Seq.2; analysis of variance with Tukey's post hoc test). (C) LRRC26 gene expression in 3 subtypes [ER(+)HER2(−), ER(±)HER2(+) and TNBC) for cases with TCGA RNA-seq datasets. The Kruskal-Wallis test revealed a significant difference, followed by Dunnett's post hoc test. (D) Methylation levels in 625 breast cancer patients obtained from TCGA datasets. The box plot shows the percent methylation between three breast cancer subtypes classified by ER status and HER2 expression. The Kruskal-Wallis test revealed a significant difference, followed by Dunnett's post hoc test. (E) Bisulfite pyrosequencing analysis at CpG island SeqTCGA (the CpG island located 373 bp upstream of the transcription start site) in 12 TNBC clinical specimens and paired normal breast tissues (righ panel) (Wilcoxon signed-rank test). The CpG island SeqTCGA site in the LRRC26 gene is also shown (left panel) (Wilcoxon signed-rank test). 5′-aza-dC, 5-aza-2′-deoxycytidine; TNBC, triple-negative breast cancer; LRRC26, leucine-rich repeat-containing 26; ACTB, β-actin; RNA-seq, RNA sequencing; ER, estrogen receptor; HER2, human epidermal growth factor receptor 2; T, clinical tumor specimens; N, normal tissue; qPCR, quantitative polymerase chain reaction.

Results

LRRC26 is specifically downregulated in TNBC clinical specimens and cell lines due to methylation of CpG islands

To characterize the molecular features of TNBC, RNA-seq analysis was first performed and it was found that LRRC26 expression was downregulated in 10 out of 15 patients with TNBC, but upregulated in 4 (no regulation change in 1 patient) (Fig. 1A). Subsequent qPCR confirmed that LRRC26 was significantly downregulated in 16 out of the 26 patients with TNBC (6 of the 15 patients who also underwent RNA-Seq) compared with that in paired normal breast tissues (Fig. 1B), which was consistent with the RNA-seq results. Subsequently, statistical analysis of the association between LRRC26 expression level and clinicopathological features, including the tumor stage or grade of TNBC cases used for qPCR, was performed, and it was found that LRRC26 downregulation was significantly associated with increased histοlogical grade in patients with TNBC (P=0.017; χ2 test) (Table IV). Furthermore, the expression of the LRRC26 gene was examined by the analysis of TCGA dataset, including a much larger number of TNBC cases and normal controls, and it was found that the LRRC26 gene was significantly downregulated in 123 TNBC cases compared with that in 113 normal controls (Fig. 1C). These results suggested the possibility that the downregulation of LRRC26 may be associated with the carcinogenesis of TNBC. Accordingly, the present study focused on understanding the mechanism of LRRC26 downregulation in TNBC, although further analysis of the mechanism of LRRC26 upregulation in breast cancer will be necessary. Next, to determine whether LRRC26 downregulation is associated with CpG hypermethylation in its promoter region, bisulfite pyrosequencing analysis was performed using a set of 12 TNBC clinical tissues and adjacent normal breast tissues. LRRC26 methylation levels were quantitatively measured at two CpG islands containing 'Seq.1' and 'Seq.2′, located 206 and 158 bp upstream of the transcription start site, respectively (Fig. 1D). The average methylation levels of 'Seq.1' in the tumor and normal tissues was 43.63% (range, 18.37–62.89%) and 26.55% (range, 18.47–40.09%), respectively, and that of 'Seq.2′ in the tumor and normal tissues was 18.79% (range, 8.52–23.15%) and 11.63% (range, 8.86–15.32%), respectively (Fig. 1D). Accordingly, the methylation levels of the two CpG islands were significantly higher in 11 out of 12 tumor tissues compared with those in adjacent normal mammary gland tissues (Fig. 1D; Wilcoxon signed-rank test: Seq.1, P=0.0015 and Seq.2, P=0.0024, respectively) (Fig. 1D). To further validate this result, LRRC26 expression levels were analyzed in breast cancer cell lines by qPCR. LRRC26 expression was significantly downregulated in 8 out of 10 TNBC cell lines compared with that in normal mammary glands (Fig. 1E), whereas its expression level was extremely high in all HER2-positive and ER-positive/HER2-negative cell lines (Fig. 1E). Furthermore, LRRC26 methylation status was analyzed in TNBC cell lines, and it was observed that high levels of methylation at the two CpG island sites in LRRC26 were in agreement with LRRC26 expression levels in 4 out of 6 TNBC cell lines (Fig. 1E and F). Low levels of methylation at the two CpG island sites were in agreement with high levels of LRRC26 expression in the two HER2-positive cell lines, BT-474 and MDA-MB453. Of the remaining TNBC cell lines, LRRC26 was expressed in HCC70, whereas high DNA methylation levels (>60%) were detected at Seq.1 and low levels at Seq.2. Conversely, LRRC26 was downregulated in MDA-MB-231, which displayed high DNA methylation levels at Seq.1 and moderate levels at Seq.2 (Fig. 1E and F). These results indicated that a different mechanism, such as histone modification or the existence of other critical CpG sites in the LRRC26 promoter region, may underlie LRRC26 silencing in these cells.

Table IV

Association between leucine-rich repeat-containing 26 downregulation in triple-negative breast cancer cases and patient characteristics.

Table IV

Association between leucine-rich repeat-containing 26 downregulation in triple-negative breast cancer cases and patient characteristics.

CharacteristicTotalExpression of LRRC26 for tumor/normal tissue <1.0Expression of LRRC26 for tumor/normal tissue ≥1.0P-value (χ2 test)
Total, n2617 (65.4)9 (34.6)
Age in years, n (%)0.482
 ≥5022 (84.6)15 (57.7)7 (26.9)
 <504 (15.4)2 (7.7)2 (7.7)
Menopause, n (%)0.743
 Post16 (61.5)10 (38.5)6 (23.0)
 Pre8 (30.8)6 (23.1)2 (7.7)
 N/A2 (7.7)1 (3.85)1 (3.85)
Histological grade, n (%)0.017
 17 (26.9)2 (7.7)5 (19.2)
 ≥219 (73.1)15 (57.7)4 (15.4)
T, n (%)0.216
 113 (50.0)7 (27.0)6 (23.0)
 ≥213 (50.0)10 (38.5)3 (11.5)
N, n (%)0.340
 −14 (53.9)8 (30.8)6 (23.1)
 +12 (46.1)9 (34.6)3 (11.5)
M, n (%)N/A
 026 (100.0)17 (65.4)9 (34.6)
 10.00.00.0

[i] TNM classification was judged according to the General Rules for Clinical and Pathological Recording of Breast Cancer (the Japanese Breast Cancer Society) that referred to the International Union Against Cancer (42). T, tumor stage; N, lymph node metastasis status; M, distant metastasis.

LRRC26 downregulation and hypermethylation occur exclusively in TNBC

To clarify the detailed methylation status, bisulfite sequencing was performed using TNBC cell lines HCC1937, BT20 and HCC70. It was found that the 200 bp upstream of the transcription initiation site, including Seq.1 and Seq.2 CpG islands, in LRRC26 were densely methylated in HCC1937, but not in HCC70, although the Seq.1 CpG island was methylated (Fig. 2A). Moreover, the same regions in LRRC26 were partially methylated in BT20, indicating that the methylation levels at the LRRC26 promoter region were in agreement with the level of LRRC26 expression in all three cell lines. Notably, LRRC26 expression was restored in a dose-dependent manner following treatment with 5′-aza-dC in HCC1937 (Fig. 2B). Moreover, the methylation level of LRRC26 was also significantly reduced in HCC1937 cells following treatment with 5′-aza-dC (Fig. 2B).

Subsequently, RNA-seq analysis of 919 breast cancer cases from TCGA dataset revealed that LRRC26 gene expression in TNBC cases was significantly lower than that in other subtypes, such as ER(+)/HER2(−), ER(±)/HER2(+) (Fig. 2C), whereas LRRC26 gene methylation analysis of 625 cases on the same dataset was significantly higher in TNBC cases than in other subtypes (Fig. 2D). Furthermore, bisulfite pyrosequencing analysis was performed using a set of 12 TNBC clinical tissues and adjacent normal breast tissues to analyze the methylation level of LRRC26 at seqTCGA located 373 bp upstream of the transcriptional start site (Fig. 2E). The results showed that the methylation level of the seqTCGA CpG island was significantly higher in all tumor tissues than that in the adjacent normal mammary gland tissues (Wilcoxon signed-rank test: P=0.002) (Fig. 2E). These data strongly suggested that low LRRC26 expression due to hypermethylation in its promoter region is exclusive to TNBC cases.

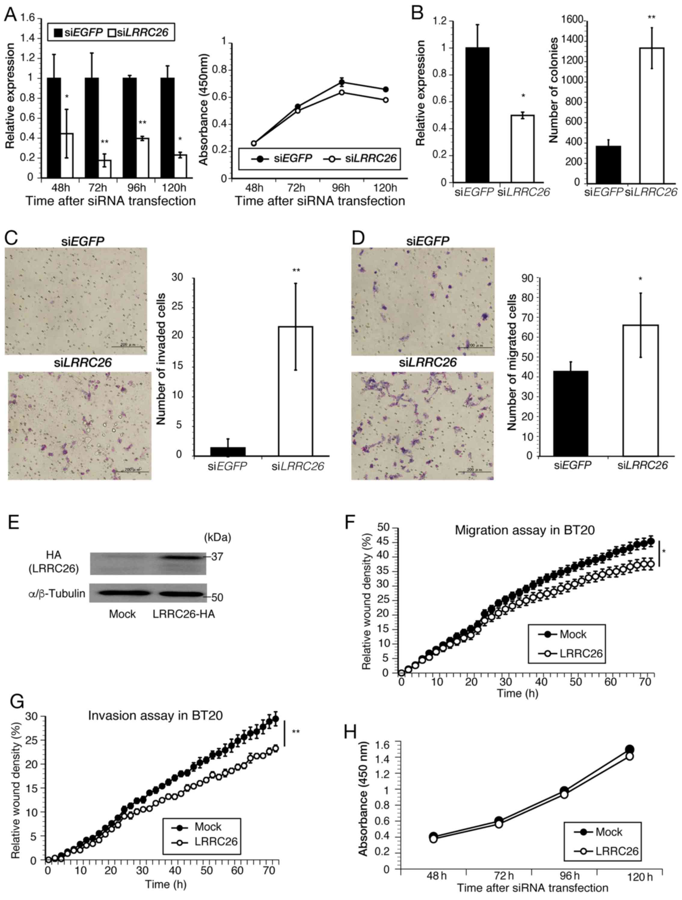
LRRC26 as a tumor suppressor in TNBC cells

To investigate the impact of LRRC26 on cell growth in HCC70 TNBC cells, standard cell proliferation assays were performed. First, the knockdown of LRRC26 expression was confirmed in HCC70 cells, in which LRRC26 was highly expressed, as determined by qPCR (Fig. 3A), and it was found that LRRC26 silencing did not affect cell proliferation (Fig. 3A), consistent with the findings of a previous study using LNCaP prostate cancer cells (18). Next, to further assess the tumor suppressive function of LRRC26 on the development and progression of TNBC cells, soft agar colony formation, invasion and migration assays were performed to evaluate metastatic properties. Knocking down LRRC26 expression significantly increased the number of colonies in the soft agar (Fig. 3B), suggesting a critical role for LRRC26 in anchorage-independent growth. Subsequent Matrigel invasion and migration assays also revealed that siRNA-mediated depletion of LRRC26 expression led to significant facilitation of HCC70 cell invasion and migration compared with that in siEGFP-transfected cells (Fig. 3C and D). Furthermore, the effects of LRRC26 overexpression on migration, invasion and cell proliferation in BT-20 cells, which express LRRC26 at a low level, were examined. The results showed that LRRC26 overexpression led to a reduction in the migration and invasion and abilities (Fig. 3F and G) of the cells, but did not effect cell viability (Fig. 3H). Taken together, these findings strongly suggest that LRRC26 suppresses the aggressive behavior of TNBC cells.

Figure 3

Functional analysis of LRRC26 in HCC70 triple-negative breast cancer cells. (A) qPCR analysis of LRRC26 in HCC70 cells transfected with siLRRC26 (ON-TARGETplus siRNA) and siEGFP as a control for 48, 72, 96 and 120 h (left panel). (A) Cell proliferation assay was performed to evaluate the growth suppressing effect of LRRC26 in HCC70 cells (right panel). (B) Soft agar colony formation assays were performed for 36 h to evaluate anchorage-independent growth of LRRC26 in HCC70 cells (right panel) 11 days after siLRRC26 treatment. qPCR analysis was performed for LRRC26 in HCC70 cells transfected with siLRRC26 (ON-TARGETplus siRNA) and siEGFP as a control for 36 h (left panel). (C) Cell invasion assay with HCC70 using BD Falcon Cell Culture Inserts at 48 h after siLRRC26 treatment for 36 h. Representative images of invasion assays are shown (left panel). (D) Cell migration assay with HCC70 using Corning Matrigel Invasion Chambers at 48 h after siLRRC26 treatment for 36 h. Representative images of migration assays are shown (left panel). The data represent the mean ± standard deviation of each condition (*P<0.05 and **P<0.01; two-sided Student's t-test). (E) Immunoblotting analysis of LRRC26-HA expression in BT20 cells transfected with LRRC26-HA and an empty vector (Mock) as a control for 48 h. (F) Cell migration of BT20 cells transfected with LRRC26-HA or an empty vector (Mock) were measured using the Incucyte for 72 h after 48 h of transfection. (G) Cell invasion of BT20 cells transfected with LRRC26-HA or an empty vector (Mock) were measured using Incucyte for 72 h after 48 h of transfection. (H) An MTT assay was performed to evaluate the growth suppressing effect of LRRC26 overexpression in BT20 cells. LRRC26, leucine-rich repeat-containing 26; siEGFP, small interfering enhanced green fluorescent protein; qPCR, quantitative polymerase chain reaction.

LRRC26 expression negatively regulates the TNF-α-induced NF-κB pathway

LRRC26 has been reported to negatively regulate NF-κB signaling in prostate cancer LNCaP cells (18). Therefore, the effect of LRRC26 on NF-κB activity was examined in the present study using a luciferase reporter assay and qPCR analysis. A significant time-dependent decrease in luciferase activity was observed in the presence of TNF-α stimulation with ectopic LRRC26 expression compared with that in the mock control vector in 293T cells (Fig. 4A). qPCR analysis showed that siRNA-mediated LRRC26-knockdown significantly increased the TNF-α-induced expression of the NF-κB target genes IL-6, IL-8 and CXCL1 in HCC70 cells (Fig. 4B). These results suggested that LRRC26 negatively regulates TNF-α-induced NF-κB activity.

Figure 4

LRRC26 negatively regulates the NF-κB pathway. (A) Luciferase assay using lysates of 293T cells co-transfected with a luciferase reporter plasmid for NF-κB and a LRRC26 gene plasmid following stimulation with TNF-α (40 ng/ml) for 0, 4, 8 and 12 h, respectively. (B) Quantitative polymerase chain reaction analysis to evaluate the expression of NF-κB-target genes, including IL-6, IL-8 and CXCL1, following TNF-α (40 ng/ml) stimulation in siLRRC26-transfected HCC70 cells. The data represent the mean ± standard deviation of each condition (n=3, *P<0.05 and **P<0.01; two-sided Student's t-test). LRRC26, leucine-rich repeat-containing 26; EGFP, enhanced green fluorescent protein; NF-κB, nuclear factor-κB; si, small interfering; IL, interleukin; CXCL1, C-X-C motif chemokine ligand-1; TNF-α, tumor necrosis factor-α.

Functional gene annotation clustering analysis

To further clarify the biological role of LRRC26 in the progression or development of TNBC cells, the present study attempted to identify the processes or pathways associated with LRRC26 in TNBC cells. siLRRC26, or siEGFP as a control, was transfected into HCC70 cells, which highly express LRRC26, and alterations in gene expression were measured using DNA microarray analysis. To identify genes associated with LRRC26, genes were selected using the following criterion: Expression level was decreased or increased by >3-fold in siLRRC26-transfected cells compared with that in siEGFP-transfected cells. This approach identified 230 genes that were altered upon LRRC26-knockdown (Table V). Among them, the downregulation of olfactory receptor family 5 subfamily M member 1 (OR5M1) and OR5T1 genes, which encode members of olfactory GPCR protein, was verified in LRRC26-depleted cells, as determined by qPCR (Fig. 5A). Notably, OR5T1 protein is predicted to be N-glycosylated at Asn17, suggesting the possibility that LRRC26 downregulation may be important for ORT51 glycosylation. To further identify significantly overrepresented Gene Ontology terms affected by LRRC26 expression in HCC70 cells, these upregulated or downregulated genes were analyzed using the DAVID algorithm (27,31). The most prominent cluster (annotation cluster 1; gene enrichment score, 3.12) was identified, which contained features related to 'glycoprotein', 'signal peptide', 'secreted' and 'N-linked glycoprotein (GlcNAc)' (Table VI). Furthermore, the immunocytochemical staining experiments showed that exogenous HA-LRRC26 was found to be partially co-localized with endogenous GRP78, a molecular chaperone localized in the endoplasmic reticulum (Fig. 5B), and exogenous FLAG-tagged BAP31, an integral membrane protein of the endoplasmic reticulum, in BT20 cells (Fig. 5C), indicating the possibility that LRRC26 may function in the endoplasmic reticulum of TNBC cells. These findings suggested the possibility that LRRC26 downregulation may affect the secretory pathway from the Golgi apparatus to the cell surface or vesicle transport from the endoplasmic reticulum to the Golgi apparatus in TNBC cells.

Figure 5

LRRC26 potentially functions in the endoplasmic reticulum in TNBC cells. (A) Verification of downregulation of OR5M1 and OR5T1 in LRRC26-depleted cells by quantitative polymerase chain reaction. (B) Exogenous LRRC26-HA was partially merged with endogenous GRP78 in the endoplasmic reticulum of BT20 cells, and immunostained with anti-HA (red) or anti-GRP78 (green) antibodies, and DAPI (blue) to discriminate the nucleus. (C) Co-localization of exogenous LRRC26-HA and BAP31-FLAG in the endoplasmic reticulum of BT20 cells, and immunostained with anti-HA (red) or anti-FLAG (green) antibodies, and DAPI (blue) to discriminate the nucleus. LRRC26, leucine-rich repeat-containing 26; OR5M1, olfactory receptor family 5 subfamily M member 1; si, small interfering; EGFP, enhanced green fluorescent protein; BAP31, B cell receptor associated protein 31.

Table V

Genes that were altered upon leucine-rich repeat-containing 26-knockdown according to DNA microarray analysis (n=230).

Table V

Genes that were altered upon leucine-rich repeat-containing 26-knockdown according to DNA microarray analysis (n=230).

Gene symbolGene nameFold-change
Upregulation
 ANKRD30AAnkyrin repeat domain 30A30.29
 MEPEMatrix extracellular phosphoglycoprotein26.45
 DACT1Dishevelled-binding antagonist of β-catenin 124.11
 MGAT5BMannosyl (α-1,6-)-glycoprotein β-1,6-N-acetyl-glucosaminyltransferase, isozyme B17.55
 PLCB4Phospholipase C, β417.10
 NME8NME/NM23 family member 814.79
 HMCN2Hemicentin 213.61
 SLC2A7Solute carrier family 2 (facilitated glucose transporter), member 713.57
 TSPAN11Tetraspanin 1111.90
 ACTG2Actin, gamma 2, smooth muscle, enteric11.76
 CCL11Chemokine (C-C motif) ligand 1111.26
 GCNT3Glucosaminyl (N-acetyl) transferase 3, mucin type10.82
 CCDC162PCoiled-coil domain containing 162, pseudogene9.65
 EWSAT1Ewing sarcoma associated transcript 19.18
 DPEP1Dipeptidase 1 (renal)9.01
 CAMPCathelicidin antimicrobial peptide8.96
 PPP1R42Protein phosphatase 1, regulatory subunit 428.01
 COL24A1Collagen, type XXIV, α17.82
 SCN5ASodium channel, voltage gated, type Vα subunit7.50
 TMEM236Transmembrane protein 2367.46
 ELF5E74-like factor 5 (ets domain transcription factor)7.23
 ITIH5Inter-α-trypsin inhibitor heavy chain family, member 56.97
 NAT2N-acetyltransferase 2 (arylamine N-acetyltransferase)6.73
 DOCK2Dedicator of cytokinesis 26.45
 CFAP61Cilia and flagella-associated protein 616.10
 TRPA1Transient receptor potential cation channel, subfamily A, member 16.07
 AZU1Azurocidin 15.84
 CLNKCytokine-dependent hematopoietic cell linker5.83
 MORN3MORN repeat containing 35.58
 ARSEArylsulfatase E (chondrodysplasia punctata 1)5.46
 FENDRRFOXF1 adjacent non-coding developmental regulatory RNA5.27
 IZUMO4IZUMO family member 45.09
 PHOX2BPaired-like homeobox 2b4.99
 DKFZP434L187Uncharacterized LOC260824.90
 WHAMMP3WAS protein homolog associated with actin, golgi membranes and microtubules pseudogene 34.84
 PHYHIPPhytanoyl-CoA 2-hydroxylase interacting protein4.81
 GRIK2Glutamate receptor, ionotropic, kainate 24.68
 CNOT2CCR4-NOT transcription complex, subunit 24.59
 CCDC162PCoiled-coil domain containing 162, pseudogene4.53
 TMEM236Transmembrane protein 2364.50
 MEGF11Multiple EGF-like-domains 114.44
 TMEM35Transmembrane protein 354.39
 LDLRAD1Low density lipoprotein receptor class A domain-containing 14.38
 FRMD3FERM domain containing 34.34
 FGGFibrinogen γ chain4.29
 GP6Glycoprotein VI (platelet)4.28
 C7orf69Chromosome 7 open reading frame 694.21
 RNF17Ring finger protein 174.20
 PECAM1 Platelet/endothelial cell adhesion molecule 14.19
 GRIK2Glutamate receptor, ionotropic, kainate 24.16
 OR10V1Olfactory receptor, family 10, subfamily V, member 14.11
 ASPDHAspartate dehydrogenase domain containing4.02
 BCAS1Breast carcinoma amplified sequence 13.99
 ANKRD22Ankyrin repeat domain 223.97
 ALKBH3-AS1ALKBH3 antisense RNA 13.96
 TMEM215Transmembrane protein 2153.92
 CDSNCorneodesmosin3.82
 PRR30Proline rich 303.75
 CCDC8Coiled-coil domain-containing 83.75
 GRAMD1BGRAM domain-containing 1B3.70
 ANKRD20A12PAnkyrin repeat domain 20 family, member A12, pseudogene3.68
 OR5D18Olfactory receptor, family 5, subfamily D, member 183.59
 FAM209BFamily with sequence similarity 209, member B3.57
 CLEC1BC-type lectin domain family 1, member B3.55
 USP17L8Ubiquitin specific peptidase 17-like family member 83.54
 BMFBcl-2 modifying factor3.52
 ZFHX2Zinc finger homeobox 23.52
 RBPMSRNA binding protein with multiple splicing3.51
 TTC29Tetratricopeptide repeat domain 293.49
 PCDH11YProtocadherin 11 Y-linked3.48
 EFHBEF-hand domain family, member B3.44
 NBAT1 Neuroblastoma-associated transcript 13.41
 HEMGNHemogen3.41
 WNT3AWingless-type MMTV integration site family, member 3A3.32
 PARD6GPar-6 family cell polarity regulator γ3.31
 KCTD8Potassium channel tetramerization domain-containing 83.30
 MGC27382Uncharacterized MGC273823.28
 P4HA3Prolyl 4-hydroxylase, α polypeptide III3.21
 SMIM9Small integral membrane protein 93.19
 PTPRCProtein tyrosine phosphatase, receptor type, C3.16
 KLBKlotho β3.13
 CLDN19Claudin 193.13
 MGC27382Uncharacterized MGC273823.13
 ZP1Zona pellucida glycoprotein 1 (sperm receptor)3.13
 PTPRCProtein tyrosine phosphatase, receptor type, C3.12
 C15orf32Chromosome 15 open reading frame 323.11
 NLRP12NLR family, pyrin domain containing 123.11
 POLHPolymerase (DNA directed), η3.08
 KIAA1731NLKIAA1731 N-terminal like3.06
 PRPS1Phosphoribosyl pyrophosphate synthetase 13.05
Downregulation
 DCAF12L1DDB1 and CUL4 associated factor 12-like 1−31.73
 REG3ARegenerating islet-derived 3 α−29.34
 CXorf21Chromosome X open reading frame 21−23.23
 TATTyrosine aminotransferase−22.82
 MS4A12Membrane-spanning 4-domains, subfamily A, member 12−22.56
 OR5M1Olfactory receptor, family 5, subfamily M, member 1−20.76
 C10orf90Chromosome 10 open reading frame 90−19.70
 ADAM5ADAM metallopeptidase domain 5 (pseudogene)−18.73
 HNRNPKP3Heterogeneous nuclear ribonucleoprotein K pseudogene 3−17.57
 BMP7Bone morphogenetic protein 7−17.32
 OR5T1Olfactory receptor, family 5, subfamily T, member 1−16.91
 AQP10Aquaporin 10−16.63
 NBAT1Neuroblastoma associated transcript 1−16.43
 OR1A1Olfactory receptor, family 1, subfamily A, member 1−16.24
 CALYCalcyon neuron-specific vesicular protein−15.47
 MAP3K13Mitogen-activated protein kinase kinase kinase 13−14.49
 NCRNA00249Uncharacterized LOC101926947−13.95
 SLC22A11Solute carrier family 22 (organic anion/urate transporter), member 11−13.81
 SNORD116-11Small nucleolar RNA, C/D box 116-11−13.67
 LILRB4Leukocyte immunoglobulin-like receptor, subfamily B (with TM and ITIM domains), member 4−13.62
 ERVV-2Endogenous retrovirus group V, member 2−13.31
 TTC24Tetratricopeptide repeat domain 24−12.83
 PCDHB15Protocadherin β15−11.64
 ZNF705GZinc finger protein 705G−10.80
 FAM20AFamily with sequence similarity 20, member A−10.79
 LILRA3Leukocyte immunoglobulin-like receptor, subfamily A (without TM domain), member 3−10.65
 PALM2Paralemmin 2−10.33
 RSPH6ARadial spoke head 6 homolog A (Chlamydomonas)−10.25
 ANGPTL1Angiopoietin-like 1−10.14
 ATP8B2ATPase, aminophospholipid transporter, class I, type 8B, member 2−10.07
 FMO9PFlavin containing monooxygenase 9 pseudogene−9.60
 MEIS1-AS2MEIS1 antisense RNA 2−9.47
 PKDCCProtein kinase domain containing, cytoplasmic−9.20
 RBMY1BRNA binding motif protein, Y-linked, family 1, member B−9.19
 CFAP46Cilia and flagella-associated protein 46−9.06
 BIRC8Baculoviral IAP repeat-containing 8−8.96
 PENKProenkephalin−8.95
 C9orf47Chromosome 9 open reading frame 47−8.73
 PRDM16PR domain containing 16−8.70
 FAM104BFamily with sequence similarity 104, member B−8.54
 NLRP4NLR family, pyrin domain containing 4−8.51
 MOV10L1Mov10 RISC complex RNA helicase like 1−8.30
 SLAMF8SLAM family member 8−8.28
 C7orf71Chromosome 7 open reading frame 71−8.18
 SOGA3SOGA family member 3−8.16
 SLC2A1-AS1SLC2A1 antisense RNA 1−8.15
 TXNDC8Thioredoxin domain-containing 8 (spermatozoa)−7.80
 PCLOPiccolo presynaptic cytomatrix protein−7.75
 RNF17Ring finger protein 17−7.69
 ACADLAcyl-CoA dehydrogenase, long chain−7.46
 GPR123G protein-coupled receptor 123−7.41
 RPS6KA2-AS1RPS6KA2 antisense RNA 1−7.26
 LRRC34Leucine rich repeat containing 34−7.21
 TMEM98Transmembrane protein 98−7.18
 DACT2Dishevelled-binding antagonist of β-catenin 2−6.94
 C20orf173Chromosome 20 open reading frame 173−6.85
 TBX18T-box 18−6.64
 ANKRD62Ankyrin repeat domain 62−6.43
 VAX1Ventral anterior homeobox 1−6.15
 PIP5K1B Phosphatidylinositol-4-phosphate 5-kinase, type I, β−6.07
 MZB1Marginal zone B and B1 cell-specific protein−6.04
 MIR3663HGmiR3663 host gene (non-protein coding)−6.03
 DEFB133Defensin, β133−5.99
 MMP13Matrix metallopeptidase 13 (collagenase 3)−5.94
 ZFYVE28Zinc finger, FYVE domain containing 28−5.82
 DUX3Double homeobox 3−5.81
 IFNL3Interferon λ3−5.80
 MT1DPMetallothionein 1D, pseudogene (functional)−5.61
 TP53AIP1Tumor protein p53 regulated apoptosis inducing protein 1−5.50
 KCNMA1Potassium channel, calcium activated large conductance subfamily Mα, member 1−5.47
 MRPL23-AS1MRPL23 antisense RNA 1−5.41
 PCSK1Proprotein convertase subtilisin/kexin type 1−5.37
 IPWImprinted in Prader-Willi syndrome (non-protein coding)−5.24
 UPK1AUroplakin 1A−5.09
 NAIPNLR family, apoptosis inhibitory protein−4.84
 ABI3BPABI family, member 3 (NESH) binding protein−4.79
 ENDOVEndonuclease V−4.66
 MAP2 Microtubule-associated protein 2−4.66
 HMBOX1Homeobox containing 1−4.65
 CHIAP2Chitinase, acidic pseudogene 2−4.60
 BMS1P17BMS1 pseudogene 17−4.52
 SPOCK3Sparc/osteonectin, cwcv and kazal-like domains proteoglycan (testican) 3−4.51
 RASSF3Ras association (RalGDS/AF-6) domain family member 3−4.51
 SLC24A1Solute carrier family 24 (sodium/potassium/calcium exchanger), member 1−4.47
 NR1H2Nuclear receptor subfamily 1, group H, member 2−4.46
 RBMY1BRNA binding motif protein, Y-linked, family 1, member B−4.42
 BPIFB4BPI fold containing family B, member 4−4.39
 RAG2Recombination activating gene 2−4.34
 RBMXL2RNA binding motif protein, X-linked-like 2−4.26
 MASP1Mannan-binding lectin serine peptidase 1 (C4/C2 activating component of Ra-reactive factor)−4.25
 AIPL1Aryl hydrocarbon receptor interacting protein-like 1−4.16
 SGPP2 Sphingosine-1-phosphate phosphatase 2−4.13
 PLGLB1Plasminogen-like B1−4.12
 NPAS3Neuronal PAS domain protein 3−4.09
 FLJ16734Uncharacterized LOC641928−4.06
 LRRTM4Leucine rich repeat transmembrane neuronal 4−4.04
 TPTE2Transmembrane phosphoinositide 3-phosphatase and tensin homolog 2−3.95
 FLJ36777Uncharacterized LOC730971−3.91
 DNAI1Dynein, axonemal, intermediate chain 1−3.88
 ROBO4Roundabout, axon guidance receptor, homolog 4 (Drosophila)−3.84
 ALOX15Arachidonate 15-lipoxygenase−3.79
 OLIG3Oligodendrocyte transcription factor 3−3.78
 MON2MON2 homolog (S. cerevisiae)−3.76
 MON2MON2 homolog (S. cerevisiae)−3.75
 CASC11Cancer susceptibility candidate 11 (non-protein coding)−3.68
 CRISP2Cysteine-rich secretory protein 2−3.68
 RAB41RAB41, member RAS oncogene family−3.61
 ALS2CR12Amyotrophic lateral sclerosis 2 (juvenile) chromosome region, candidate 12−3.56
 GLYCTKGlycerate kinase−3.55
 NCRNA00250Non-protein coding RNA 250−3.51
 VCAM1Vascular cell adhesion molecule 1−3.44
 OPALINOligodendrocytic myelin paranodal and inner loop protein−3.41
 AKNAD1AKNA domain containing 1−3.40
 ATP1A2ATPase, Na+/K+ transporting, α2 polypeptide−3.39
 OTOGLOtogelin-like−3.35
 MUC6Mucin 6, oligomeric mucus/gel-forming−3.33
 FAM230AFamily with sequence similarity 230, member A−3.32
 KRT6AKeratin 6A, type II−3.32
 SLC25A21-AS1SLC25A21 antisense RNA 1−3.31
 GLYCTKGlycerate kinase−3.29
 DRD2Dopamine receptor D2−3.29
 CECR6Cat eye syndrome chromosome region, candidate 6−3.29
 PRKCQ-AS1PRKCQ antisense RNA 1−3.28
 ADAMTS6ADAM metallopeptidase with thrombospondin type 1 motif, 6−3.27
 CCDC178Coiled-coil domain containing 178−3.26
 LTN1Listerin E3 ubiquitin protein ligase 1−3.25
 C10orf71-AS1C10orf71 antisense RNA 1−3.23
 SPDYE5Speedy/RINGO cell cycle regulator family member E5−3.21
 CD180CD180 molecule−3.20
 DPY19L2Dpy-19-like 2 (C. elegans)−3.20
 SCELSciellin−3.13
 PTGIRProstaglandin I2 (prostacyclin) receptor (IP)−3.10
 ABCB1ATP-binding cassette, sub-family B (MDR/TAP), member 1−3.10
 ABCC2ATP-binding cassette, sub-family C (CFTR/MRP), member 2−3.09
 MYL10Myosin, light chain 10, regulatory−3.07
 OR5M9Olfactory receptor, family 5, subfamily M, member 9−3.06
 APCDD1L-AS1APCDD1L antisense RNA 1 (head to head)−3.06
 SULT1B1Sulfotransferase family, cytosolic, 1B, member 1−3.05
 CFAP58Cilia and flagella-associated protein 58−3.03
 TERF1Telomeric repeat binding factor (NIMA-interacting) 1−3.03

Table VI

Functional gene annotation clustering analysis of annotation cluster one (enrichment score: 3.12) based on the Database for Annotation, Visualization and Integrated Discovery algorithma.

Table VI

Functional gene annotation clustering analysis of annotation cluster one (enrichment score: 3.12) based on the Database for Annotation, Visualization and Integrated Discovery algorithma.

CategoryTermNo. of genesP-value
UP_KEYWORDSGlycoprotein66 8.32×10−5
UP_SEQ_FEATURESignal peptide51 1.21×10−4
UP_SEQ_FEATUREGlycosylation site:N-linked (GlcNAc…)58 5.77×10−4
UP_KEYWORDSSecreted33 1.09×10−3
UP_KEYWORDSSignal57 1.45×10−3
UP_KEYWORDSDisulfide bond49 1.64×10−3

a Partial list of a functional annotation cluster was obtained by loading 216 genes, the expression of which included an increase or decrease of >3-fold following knockdown of leucine-rich repeat-containing 26 in HCC70 cells using a DNA microarray analysis.

Discussion

Genetic and epigenetic inactivation involving DNA methylation and histone modifications of tumor suppressor genes serve a crucial role in the progression and development of breast cancer (20,32). Notably, aberrant promoter hypermethylation of tumor suppressor genes is commonly observed in breast cancer and is the predominant mechanism for loss of function. In the present study, it was demonstrated that LRRC26 downregulation contributes to the progression and development of TNBC, although further analysis of understanding of the mechanism of LRRC26 upregulation in breast cancer, particularly ER- and HER2-positive breast cancer, will be necessary. Although RNA-seq and public TCGA database analyses identified no somatic mutations of the LRRC26 mRNA in the TNBC tissues and cell lines, the frequent downregulation of LRRC26 due to promoter hypermethylation at Seq.1 and Seq.2 in TNBC tissues and cell lines was observed (Fig. 1B–E). Notably, LRRC26 was highly expressed in HCC70 cells, but not in MDA-MB-231 cells, whereas LRRC26 methylation levels at the two CpG sites were similar between HCC70 and MDA-MB-231 cells (Fig. 1D and E). This discrepancy implies the existence of other critical CpG sites in the LRRC26 promoter region that may be responsible for gene silencing. In fact, the methylation level of the seqTCGA CpG island, located 373 bp upstream of the transcriptional start site, was significantly higher in all tumor tissues compared with that in adjacent normal mammary gland tissues (Fig. 2E). By contrast, LRRC26 was also not methylated in other CpG islands within 200 bp of the transcription initiation site, particularly around the transcription initiation site of the LRRC26 gene in HCC70 cells. Notably, miRDB, an online database for miRNA target prediction (33), predicted LRRC26 as a target of hsa-miR-1275. hsa-miR-1275 is reported to be upregulated in young women (<35 years old) with breast cancer compared with that in older women (>65 and 45–65 years old) (34), as well as in MDA-MB-231 TNBC cells (35), suggesting the possibility that epigenetic and miRNA-mediated inactivation may contribute to LRRC26 downregulation.

By analyzing TCGA RNA-seq public databases in the present study, it was found that LRRC26 gene expression was significantly lower in TNBC cases than in ER-positive/HER2-negative and ER-negative/HER2-positive breast cancer cases (Fig. 2C and D), suggesting that hypermethylation-mediated LRRC26 inactivation may be a TNBC-specific event in the progression and development of cancer cells. Further statistical analysis demonstrated that LRRC26 downregulation was significantly associated with increased histological grade in patients with TNBC (P=0.017; χ2 test) (Table IV), whereas Kaplan-Meier analysis revealed no significant association between LRRC26 downregulation and the overall survival of patients with TNBC (data not shown). These findings suggested that LRRC26 downregulation may be involved in the aggressiveness of TNBC, but that in addition to LRRC26 downregulation, other factors may also be necessary to drive malignacy. Further analysis of the association between LRRC26 downregulation and prognosis using a large number of TNBC samples will also be necessary. Furthermore, LRRC26 has been reported to suppress tumor growth by negatively regulating NF-κB signaling in LNCaP and MDA-MB-231 cells (18). However, in the present study, the upregulation of NF-κB-target genes in the absence of TNF-α stimulation was not observed in LRRC26-depleted HCC70 cells (data not shown), although the upregulation of NF-κB-target genes in the presence of TNF-α stimulation was observed in these cells (Fig. 4B). These results suggest that LRRC26 downregulation may be important for TNF-α-mediated NF-κB activation in TNBC cells. Furthermore, LRRC26 expression has been reported to promote anchorage-independent growth in MDA-MB231 cells (18). The present study also found that knocking down LRRC26 increased not only anchorage-independent growth, but also invasion and migration in HCC70 cells; however, it did not promote proliferation in the absence of TNF-α stimulation, suggesting that LRRC26 downregulation is critical for the TNF-α-mediated NF-κB-independent progression of TNBC.

To investigate biological roles of LRRC26 distinct from the NF-κB pathway in TNBC cells, DNA microarray analysis was performed using siLRRC26-transfected HCC70 cells. Functional annotation clustering revealed that upregulated and downregulated genes in LRRC26-depleted HCC70 cells are functionally associated with protein secretion and N-linked glycosylation. These findings suggest the possibility that LRRC26 downregulation may affect the secretory pathway from the Golgi apparatus to the cell surface or vesicle transport from the endoplasmic reticulum to the Golgi apparatus.

LRRC26 protein, a member of the LRR superfamily, has been reported to act as a big potassium (BK) channel auxiliary subunit, whereas the regulation of NF-κB activation by LRRC26 is independent of BK channels (36). Notably, LRRC26 is also predicted to be present on the endoplasmic reticulum membrane via its N-terminal LRR domain, as LRRC26 is N-glycosylated at an Asn147 site in the endoplasmic reticulum (36). LRRC26 has been reported to localize in the endoplasmic reticulum (36). In fact, the present study demonstrated that LRRC26 was observed to be co-localized with GRP78 and BAP31 in the endoplasmic reticulum of TNBC cells (Fig. 5B and C). Moreover, N-linked glycoproteins are composed of a polypeptide glycosylated in the endoplasmic reticulum with several carbonate chains via asparagine residues, and have critical roles in cell-cell interaction and cell adhesion for invasive and metastatic behaviors in breast cancer. These results strongly suggest that LRRC26 may serve a role in breast cancer progression (37–40). However, further analyses are required to elucidate the effects of LRRC26 downregulation on N-linked glycosylation in TNBC cells.

In summary, the present study demonstrated that the methylation-mediated inactivation of LRRC26 resulted in enhancement of anchorage-independent growth-, invasion- and migration-associated metastatic behavior. Notably, frequent methylation-mediated inactivation of LRRC26 is a TNBC-specific event that may be a potential diagnostic biomarker.

Acknowledgments

The authors would like to thank Dr Junichi Kurebayashi (Kawasaki Medical School, Kurashiki, Okayama, Japan) for gifting the KPL-3C breast cancer cell line, and Ms. Hinako Koseki and Ms. Hitomi Kawakami (Division of Genome Medicine, Institute for Genome Research, Tokushima University, Tokushima, Japan) for providing excellent technical support.

Notes

[1] Funding

This research was supported by the Tailor-Made Medical Treatment with the BBJ Project (grant no. 13418656) and Practical Research for Innovative Cancer Control (grant no. 12103129) from the Japan Agency for Medical Research and Development.

[2] Availability of data and materials

The assessed TCGA data set was from the TCGA portal (http://cancergenome.nih.gov/). The RNA-Seq data (accession no. JGAS00000000116) used in Fig. 1A were deposit in the DNA DataBank of Japan (http://www.ddbj.nig.ac.jp/). The microarray data (GSE90582) were submitted to the NCBI Gene Expression Omnibus archive (https://www.ncbi.nlm.nih.gov/geo/).

[3] Authors' contributions

YMiyagawa performed all experiments, interpreted all data and prepared the draft of the manuscript. YMatsushita performed the analyses for LRRC26 expression, invasion, migration assay by Incucyte and immunocytochemical staining, interpreted all data and prepared the draft and final version of the manuscript. HS performed the methylation of LRRC26 and analyses for TCGA data sets. MK and TY provided the interpretation of LRRC26 expression and function. RK performed the analyses for the luciferase assay. AY and AT provided the interpretation of the clinical association data. JH and MS prepared the clinical specimens and provided the interpretation of the clinical association data. YMiyoshi discussed the interpretation of all data. TK was involved in the conception and design of all studies, the interpretation of the data, and the preparation of the draft and final version of the manuscript. All authors read and approved the final manuscript.

[4] Ethics approval and consent to participate

The present study, as well as the use of all clinical materials aforementioned, was approved by the Ethics Committee of Tokushima University (permission no. H29-15 for expression profile analysis and permission no. H29-14 for RNA-seq analysis).

[5] Consent for publication

Clinical specimens were obtained with informed consent from patients who were treated at the Tokushima Breast Care Clinic (Tokushima, Japan), as previously described (20), with permission to publish their data.

[6] Competing interests

The authors declare that they have no competing interests.

References

1 

Fisher B, Anderson S, Tan-Chiu E, Wolmark N, Wickerham DL, Fisher ER, Dimitrov NV, Atkins JN, Abramson N, Merajver S, et al: Tamoxifen and chemotherapy for axillary node-negative, estrogen receptor-negative breast cancer: Findings from National Surgical Adjuvant Breast and Bowel Project B-23. J Clin Oncol. 19:931–942. 2001. View Article : Google Scholar : PubMed/NCBI

2 

Colleoni M, Gelber S, Goldhirsch A, Aebi S, Castiglione-Gertsch M, Price KN, Coates AS and Gelber RD; International Breast Cancer Study Group: Tamoxifen after adjuvant chemotherapy for premenopausal women with lymph node-positive breast cancer: International Breast Cancer Study Group Trial 13-93. J Clin Oncol. 24:1332–1341. 2006. View Article : Google Scholar : PubMed/NCBI

3 

Merglen A, Verkooijen HM, Fioretta G, Neyroud-Caspar I, Vinh-Hung V, Vlastos G, Chappuis PO, Castiglione M, Rapiti E and Bouchardy C: Hormonal therapy for oestrogen receptor-negative breast cancer is associated with higher disease-specific mortality. Ann Oncol. 20:857–861. 2009. View Article : Google Scholar : PubMed/NCBI

4 

Huszno J and Nowara E: Current therapeutic strategies of anti-HER2 treatment in advanced breast cancer patients. Contemp Oncol (Pozn). 20:1–7. 2016.

5 

Foulkes WD, Smith IE and Reis-Filho JS: Triple-negative breast cancer. N Engl J Med. 363:1938–1948. 2010. View Article : Google Scholar : PubMed/NCBI

6 

Liedtke C, Mazouni C, Hess KR, André F, Tordai A, Mejia JA, Symmans WF, Gonzalez-Angulo AM, Hennessy B, Green M, et al: Response to neoadjuvant therapy and long-term survival in patients with triple-negative breast cancer. J Clin Oncol. 26:1275–1281. 2008. View Article : Google Scholar : PubMed/NCBI

7 

Gradishar WJ, Anderson BO, Balassanian R, Blair SL, Burstein HJ, Cyr A, Elias AD, Farrar WB, Forero A, Giordano SH, et al: Invasive Breast Cancer Version 1.2016, NCCN Clinical Practice Guidelines in Oncology. J Natl Compr Canc Netw. 14:324–354. 2016. View Article : Google Scholar

8 

Cortes J, O'Shaughnessy J, Loesch D, Blum JL, Vahdat LT, Petrakova K, Chollet P, Manikas A, Diéras V, Delozier T, et al EMBRACE (Eisai Metastatic Breast Cancer Study Assessing Physician's Choice Versus E7389) investigators: Eribulin mono-therapy versus treatment of physician's choice in patients with metastatic breast cancer (EMBRACE): A phase 3 open-label randomised study. Lancet. 377:914–923. 2011. View Article : Google Scholar : PubMed/NCBI

9 

Denkert C, Liedtke C, Tutt A and von Minckwitz G: Molecular alterations in triple-negative breast cancer-the road to new treatment strategies. Lancet. 389:2430–2442. 2017. View Article : Google Scholar

10 

Kim JE, Ahn HJ, Ahn JH, Yoon DH, Kim SB, Jung KH, Gong GY, Kim MJ, Son BH and Ahn SH: Impact of triple-negative breast cancer phenotype on prognosis in patients with stage I breast cancer. J Breast Cancer. 15:197–202. 2012. View Article : Google Scholar : PubMed/NCBI

11 

Lehmann BD, Bauer JA, Chen X, Sanders ME, Chakravarthy AB, Shyr Y and Pietenpol JA: Identification of human triple-negative breast cancer subtypes and preclinical models for selection of targeted therapies. J Clin Invest. 121:2750–2767. 2011. View Article : Google Scholar : PubMed/NCBI

12 

Cancer Genome Atlas N; Cancer Genome Atlas Network: Comprehensive molecular portraits of human breast tumours. Nature. 490:61–70. 2012. View Article : Google Scholar : PubMed/NCBI

13 

Pereira B, Chin SF, Rueda OM, Vollan HK, Provenzano E, Bardwell HA, Pugh M, Jones L, Russell R, Sammut SJ, et al: The somatic mutation profiles of 2,433 breast cancers refines their genomic and transcriptomic landscapes. Nat Commun. 7:114792016. View Article : Google Scholar : PubMed/NCBI

14 

Shah SP, Roth A, Goya R, Oloumi A, Ha G, Zhao Y, Turashvili G, Ding J, Tse K, Haffari G, et al: The clonal and mutational evolution spectrum of primary triple-negative breast cancers. Nature. 486:395–399. 2012.PubMed/NCBI

15 

O'Shaughnessy J, Osborne C, Pippen JE, Yoffe M, Patt D, Rocha C, Koo IC, Sherman BM and Bradley C: Iniparib plus chemotherapy in metastatic triple-negative breast cancer. N Engl J Med. 364:205–214. 2011. View Article : Google Scholar : PubMed/NCBI

16 

Tutt A, Robson M, Garber JE, Domchek SM, Audeh MW, Weitzel JN, Friedlander M, Arun B, Loman N, Schmutzler RK, et al: Oral poly(ADP-ribose) polymerase inhibitor olaparib in patients with BRCA1 or BRCA2 mutations and advanced breast cancer: A proof-of-concept trial. Lancet. 376:235–244. 2010. View Article : Google Scholar : PubMed/NCBI

17 

Yamaguchi N, Ito T, Azuma S, Ito E, Honma R, Yanagisawa Y, Nishikawa A, Kawamura M, Imai J, Watanabe S, et al: Constitutive activation of nuclear factor-kappaB is preferentially involved in the proliferation of basal-like subtype breast cancer cell lines. Cancer Sci. 100:1668–1674. 2009. View Article : Google Scholar : PubMed/NCBI

18 

Liu XF, Xiang L, Zhang Y, Becker KG, Bera TK and Pastan I: CAPC negatively regulates NF-κB activation and suppresses tumor growth and metastasis. Oncogene. 31:1673–1682. 2012. View Article : Google Scholar

19 

Kurebayashi J, Kurosumi M and Sonoo H: A new human breast cancer cell line, KPL-3C, secretes parathyroid hormone-related protein and produces tumours associated with microcalcifications in nude mice. Br J Cancer. 74:200–207. 1996. View Article : Google Scholar : PubMed/NCBI

20 

Komatsu M, Yoshimaru T, Matsuo T, Kiyotani K, Miyoshi Y, Tanahashi T, Rokutan K, Yamaguchi R, Saito A, Imoto S, et al: Molecular features of triple negative breast cancer cells by genome-wide gene expression profiling analysis. Int J Oncol. 42:478–506. 2013. View Article : Google Scholar

21 

Livak KJ and Schmittgen TD: Analysis of relative gene expression data using real-time quantitative PCR and the 2(−Delta Delta C(T)) method. Methods. 25:402–408. 2001. View Article : Google Scholar

22 

Kim JW, Akiyama M, Park JH, Lin ML, Shimo A, Ueki T, Daigo Y, Tsunoda T, Nishidate T, Nakamura Y, et al: Activation of an estrogen/estrogen receptor signaling by BIG3 through its inhibitory effect on nuclear transport of PHB2/REA in breast cancer. Cancer Sci. 100:1468–1478. 2009. View Article : Google Scholar : PubMed/NCBI

23 

Park JH, Lin ML, Nishidate T, Nakamura Y and Katagiri T: PDZ-binding kinase/T-LAK cell-originated protein kinase, a putative cancer/testis antigen with an oncogenic activity in breast cancer. Cancer Res. 66:9186–9195. 2006. View Article : Google Scholar : PubMed/NCBI

24 

Kamimae S, Yamamoto E, Kai M, Niinuma T, Yamano HO, Nojima M, Yoshikawa K, Kimura T, Takagi R, Harada E, et al: Epigenetic silencing of NTSR1 is associated with lateral and noninvasive growth of colorectal tumors. Oncotarget. 6:29975–29990. 2015. View Article : Google Scholar : PubMed/NCBI

25 

Ng FW, Nguyen M, Kwan T, Branton PE, Nicholson DW, Cromlish JA and Shore GC: p28 Bap31, a Bcl-2/Bcl-XL- and procaspase-8-associated protein in the endoplasmic reticulum. J Cell Biol. 139:327–338. 1997. View Article : Google Scholar : PubMed/NCBI

26 

Annaert WG, Becker B, Kistner U, Reth M and Jahn R: Export of cellubrevin from the endoplasmic reticulum is controlled by BAP31. J Cell Biol. 139:1397–1410. 1997. View Article : Google Scholar

27 

Huang W, Sherman BT and Lempicki RA: Systematic and integrative analysis of large gene lists using DAVID bioinformatics resources. Nat Protoc. 4:44–57. 2009. View Article : Google Scholar

28 

Huang W, Sherman BT and Lempicki RA: Bioinformatics enrichment tools: Paths toward the comprehensive functional analysis of large gene lists. Nucleic Acids Res. 37:1–13. 2009. View Article : Google Scholar :

29 

Hao JM, Chen JZ, Sui HM, Si-Ma XQ, Li GQ, Liu C, Li JL, Ding YQ and Li JM: A five-gene signature as a potential predictor of metastasis and survival in colorectal cancer. J Pathol. 220:475–489. 2010.PubMed/NCBI

30 

Yoshimaru T, Komatsu M, Matsuo T, Chen YA, Murakami Y, Mizuguchi K, Mizohata E, Inoue T, Akiyama M, Yamaguchi R, et al: Targeting BIG3-PHB2 interaction to overcome tamoxifen resistance in breast cancer cells. Nat Commun. 4:24432013. View Article : Google Scholar : PubMed/NCBI

31 

Kajiura K, Masuda K, Naruto T, Kohmoto T, Watabnabe M, Tsuboi M, Takizawa H, Kondo K, Tangoku A and Imoto I: Frequent silencing of the candidate tumor suppressor TRIM58 by promoter methylation in early-stage lung adenocarcinoma. Oncotarget. 8:2890–2905. 2017. View Article : Google Scholar :

32 

Locke WJ and Clark SJ: Epigenome remodelling in breast cancer: Insights from an early in vitro model of carcinogenesis. Breast Cancer Res. 14:2152012. View Article : Google Scholar : PubMed/NCBI

33 

Wang X: miRDB: A microRNA target prediction and functional annotation database with a wiki interface. RNA. 14:1012–1017. 2008. View Article : Google Scholar : PubMed/NCBI

34 

Peña-Chilet M, Martínez MT, Pérez-Fidalgo JA, Peiró-Chova L, Oltra SS, Tormo E, Alonso-Yuste E, Martinez-Delgado B, Eroles P, Climent J, et al: MicroRNA profile in very young women with breast cancer. BMC Cancer. 14:5292014. View Article : Google Scholar : PubMed/NCBI

35 

Nguyen HT, Li C, Lin Z, Zhuang Y, Flemington EK, Burow ME, Lin YI and Shan B: The microRNA expression associated with morphogenesis of breast cancer cells in three-dimensional organotypic culture. Oncol Rep. 28:117–126. 2012.PubMed/NCBI

36 

Yan J and Aldrich RW: BK potassium channel modulation by leucine-rich repeat-containing proteins. Proc Natl Acad Sci USA. 109:7917–7922. 2012. View Article : Google Scholar : PubMed/NCBI

37 

Carvalho S, Oliveira T, Bartels MF, Miyoshi E, Pierce M, Taniguchi N, Carneiro F, Seruca R, Reis CA, Strahl S, et al: O-mannosylation and N-glycosylation: Two coordinated mechanisms regulating the tumour suppressor functions of E-cadherin in cancer. Oncotarget. 7:65231–65246. 2016. View Article : Google Scholar : PubMed/NCBI

38 

Couldrey C and Green JE: Metastases: The glycan connection. Breast Cancer Res. 2:321–323. 2000. View Article : Google Scholar

39 

Dall'Olio F, Malagolini N, Trinchera M and Chiricolo M: Mechanisms of cancer-associated glycosylation changes. Front Biosci (Landmark Ed). 17:670–699. 2012. View Article : Google Scholar

40 

Pinho SS and Reis CA: Glycosylation in cancer: Mechanisms and clinical implications. Nat Rev Cancer. 15:540–555. 2015. View Article : Google Scholar : PubMed/NCBI

41 

Wolff AC, Hammond ME, Hicks DG, Dowsett M, McShane LM, Allison KH, Allred DC, Bartlett JM, Bilous M, Fitzgibbons P, et al American Society of Clinical Oncology; College of American Pathologists: Recommendations for human epidermal growth factor receptor 2 testing in breast cancer: American Society of Clinical Oncology/College of American Pathologists clinical practice guideline update. J Clin Oncol. 31:3997–4013. 2013. View Article : Google Scholar : PubMed/NCBI

42 

Sobin L, Gospodarowicz M and Wittekind C: TNM Classification of Malignant Tumors. John Wiley & Sons, Inc; Hoboken, NJ: 2010

Related Articles

  • Abstract
  • View
  • Download
  • Twitter
Copy and paste a formatted citation
Spandidos Publications style
Miyagawa Y, Matsushita Y, Suzuki H, Komatsu M, Yoshimaru T, Kimura R, Yanai A, Honda J, Tangoku A, Sasa M, Sasa M, et al: Frequent downregulation of LRRC26 by epigenetic alterations is involved in the malignant progression of triple-negative breast cancer. Int J Oncol 52: 1539-1558, 2018.
APA
Miyagawa, Y., Matsushita, Y., Suzuki, H., Komatsu, M., Yoshimaru, T., Kimura, R. ... Katagiri, T. (2018). Frequent downregulation of LRRC26 by epigenetic alterations is involved in the malignant progression of triple-negative breast cancer. International Journal of Oncology, 52, 1539-1558. https://doi.org/10.3892/ijo.2018.4301
MLA
Miyagawa, Y., Matsushita, Y., Suzuki, H., Komatsu, M., Yoshimaru, T., Kimura, R., Yanai, A., Honda, J., Tangoku, A., Sasa, M., Miyoshi, Y., Katagiri, T."Frequent downregulation of LRRC26 by epigenetic alterations is involved in the malignant progression of triple-negative breast cancer". International Journal of Oncology 52.5 (2018): 1539-1558.
Chicago
Miyagawa, Y., Matsushita, Y., Suzuki, H., Komatsu, M., Yoshimaru, T., Kimura, R., Yanai, A., Honda, J., Tangoku, A., Sasa, M., Miyoshi, Y., Katagiri, T."Frequent downregulation of LRRC26 by epigenetic alterations is involved in the malignant progression of triple-negative breast cancer". International Journal of Oncology 52, no. 5 (2018): 1539-1558. https://doi.org/10.3892/ijo.2018.4301
Copy and paste a formatted citation
x
Spandidos Publications style
Miyagawa Y, Matsushita Y, Suzuki H, Komatsu M, Yoshimaru T, Kimura R, Yanai A, Honda J, Tangoku A, Sasa M, Sasa M, et al: Frequent downregulation of LRRC26 by epigenetic alterations is involved in the malignant progression of triple-negative breast cancer. Int J Oncol 52: 1539-1558, 2018.
APA
Miyagawa, Y., Matsushita, Y., Suzuki, H., Komatsu, M., Yoshimaru, T., Kimura, R. ... Katagiri, T. (2018). Frequent downregulation of LRRC26 by epigenetic alterations is involved in the malignant progression of triple-negative breast cancer. International Journal of Oncology, 52, 1539-1558. https://doi.org/10.3892/ijo.2018.4301
MLA
Miyagawa, Y., Matsushita, Y., Suzuki, H., Komatsu, M., Yoshimaru, T., Kimura, R., Yanai, A., Honda, J., Tangoku, A., Sasa, M., Miyoshi, Y., Katagiri, T."Frequent downregulation of LRRC26 by epigenetic alterations is involved in the malignant progression of triple-negative breast cancer". International Journal of Oncology 52.5 (2018): 1539-1558.
Chicago
Miyagawa, Y., Matsushita, Y., Suzuki, H., Komatsu, M., Yoshimaru, T., Kimura, R., Yanai, A., Honda, J., Tangoku, A., Sasa, M., Miyoshi, Y., Katagiri, T."Frequent downregulation of LRRC26 by epigenetic alterations is involved in the malignant progression of triple-negative breast cancer". International Journal of Oncology 52, no. 5 (2018): 1539-1558. https://doi.org/10.3892/ijo.2018.4301
Follow us
  • Twitter
  • LinkedIn
  • Facebook
About
  • Spandidos Publications
  • Careers
  • Cookie Policy
  • Privacy Policy
How can we help?
  • Help
  • Live Chat
  • Contact
  • Email to our Support Team