Spandidos Publications Logo
  • About
    • About Spandidos
    • Aims and Scopes
    • Abstracting and Indexing
    • Editorial Policies
    • Reprints and Permissions
    • Job Opportunities
    • Terms and Conditions
    • Contact
  • Journals
    • All Journals
    • Oncology Letters
      • Oncology Letters
      • Information for Authors
      • Editorial Policies
      • Editorial Board
      • Aims and Scope
      • Abstracting and Indexing
      • Bibliographic Information
      • Archive
    • International Journal of Oncology
      • International Journal of Oncology
      • Information for Authors
      • Editorial Policies
      • Editorial Board
      • Aims and Scope
      • Abstracting and Indexing
      • Bibliographic Information
      • Archive
    • Molecular and Clinical Oncology
      • Molecular and Clinical Oncology
      • Information for Authors
      • Editorial Policies
      • Editorial Board
      • Aims and Scope
      • Abstracting and Indexing
      • Bibliographic Information
      • Archive
    • Experimental and Therapeutic Medicine
      • Experimental and Therapeutic Medicine
      • Information for Authors
      • Editorial Policies
      • Editorial Board
      • Aims and Scope
      • Abstracting and Indexing
      • Bibliographic Information
      • Archive
    • International Journal of Molecular Medicine
      • International Journal of Molecular Medicine
      • Information for Authors
      • Editorial Policies
      • Editorial Board
      • Aims and Scope
      • Abstracting and Indexing
      • Bibliographic Information
      • Archive
    • Biomedical Reports
      • Biomedical Reports
      • Information for Authors
      • Editorial Policies
      • Editorial Board
      • Aims and Scope
      • Abstracting and Indexing
      • Bibliographic Information
      • Archive
    • Oncology Reports
      • Oncology Reports
      • Information for Authors
      • Editorial Policies
      • Editorial Board
      • Aims and Scope
      • Abstracting and Indexing
      • Bibliographic Information
      • Archive
    • Molecular Medicine Reports
      • Molecular Medicine Reports
      • Information for Authors
      • Editorial Policies
      • Editorial Board
      • Aims and Scope
      • Abstracting and Indexing
      • Bibliographic Information
      • Archive
    • World Academy of Sciences Journal
      • World Academy of Sciences Journal
      • Information for Authors
      • Editorial Policies
      • Editorial Board
      • Aims and Scope
      • Abstracting and Indexing
      • Bibliographic Information
      • Archive
    • International Journal of Functional Nutrition
      • International Journal of Functional Nutrition
      • Information for Authors
      • Editorial Policies
      • Editorial Board
      • Aims and Scope
      • Abstracting and Indexing
      • Bibliographic Information
      • Archive
    • International Journal of Epigenetics
      • International Journal of Epigenetics
      • Information for Authors
      • Editorial Policies
      • Editorial Board
      • Aims and Scope
      • Abstracting and Indexing
      • Bibliographic Information
      • Archive
    • Medicine International
      • Medicine International
      • Information for Authors
      • Editorial Policies
      • Editorial Board
      • Aims and Scope
      • Abstracting and Indexing
      • Bibliographic Information
      • Archive
  • Articles
  • Information
    • Information for Authors
    • Information for Reviewers
    • Information for Librarians
    • Information for Advertisers
    • Conferences
  • Language Editing
Spandidos Publications Logo
  • About
    • About Spandidos
    • Aims and Scopes
    • Abstracting and Indexing
    • Editorial Policies
    • Reprints and Permissions
    • Job Opportunities
    • Terms and Conditions
    • Contact
  • Journals
    • All Journals
    • Biomedical Reports
      • Information for Authors
      • Editorial Policies
      • Editorial Board
      • Aims and Scope
      • Abstracting and Indexing
      • Bibliographic Information
      • Archive
    • Experimental and Therapeutic Medicine
      • Information for Authors
      • Editorial Policies
      • Editorial Board
      • Aims and Scope
      • Abstracting and Indexing
      • Bibliographic Information
      • Archive
    • International Journal of Epigenetics
      • Information for Authors
      • Editorial Policies
      • Editorial Board
      • Aims and Scope
      • Abstracting and Indexing
      • Bibliographic Information
      • Archive
    • International Journal of Functional Nutrition
      • Information for Authors
      • Editorial Policies
      • Editorial Board
      • Aims and Scope
      • Abstracting and Indexing
      • Bibliographic Information
      • Archive
    • International Journal of Molecular Medicine
      • Information for Authors
      • Editorial Policies
      • Editorial Board
      • Aims and Scope
      • Abstracting and Indexing
      • Bibliographic Information
      • Archive
    • International Journal of Oncology
      • Information for Authors
      • Editorial Policies
      • Editorial Board
      • Aims and Scope
      • Abstracting and Indexing
      • Bibliographic Information
      • Archive
    • Medicine International
      • Information for Authors
      • Editorial Policies
      • Editorial Board
      • Aims and Scope
      • Abstracting and Indexing
      • Bibliographic Information
      • Archive
    • Molecular and Clinical Oncology
      • Information for Authors
      • Editorial Policies
      • Editorial Board
      • Aims and Scope
      • Abstracting and Indexing
      • Bibliographic Information
      • Archive
    • Molecular Medicine Reports
      • Information for Authors
      • Editorial Policies
      • Editorial Board
      • Aims and Scope
      • Abstracting and Indexing
      • Bibliographic Information
      • Archive
    • Oncology Letters
      • Information for Authors
      • Editorial Policies
      • Editorial Board
      • Aims and Scope
      • Abstracting and Indexing
      • Bibliographic Information
      • Archive
    • Oncology Reports
      • Information for Authors
      • Editorial Policies
      • Editorial Board
      • Aims and Scope
      • Abstracting and Indexing
      • Bibliographic Information
      • Archive
    • World Academy of Sciences Journal
      • Information for Authors
      • Editorial Policies
      • Editorial Board
      • Aims and Scope
      • Abstracting and Indexing
      • Bibliographic Information
      • Archive
  • Articles
  • Information
    • For Authors
    • For Reviewers
    • For Librarians
    • For Advertisers
    • Conferences
  • Language Editing
Login Register Submit
  • This site uses cookies
  • You can change your cookie settings at any time by following the instructions in our Cookie Policy. To find out more, you may read our Privacy Policy.

    I agree
Search articles by DOI, keyword, author or affiliation
Search
Advanced Search
presentation
Molecular Medicine Reports
Join Editorial Board Propose a Special Issue
Print ISSN: 1791-2997 Online ISSN: 1791-3004
Journal Cover
May-2019 Volume 19 Issue 5

Full Size Image

Sign up for eToc alerts
Recommend to Library

Journals

International Journal of Molecular Medicine

International Journal of Molecular Medicine

International Journal of Molecular Medicine is an international journal devoted to molecular mechanisms of human disease.

International Journal of Oncology

International Journal of Oncology

International Journal of Oncology is an international journal devoted to oncology research and cancer treatment.

Molecular Medicine Reports

Molecular Medicine Reports

Covers molecular medicine topics such as pharmacology, pathology, genetics, neuroscience, infectious diseases, molecular cardiology, and molecular surgery.

Oncology Reports

Oncology Reports

Oncology Reports is an international journal devoted to fundamental and applied research in Oncology.

Experimental and Therapeutic Medicine

Experimental and Therapeutic Medicine

Experimental and Therapeutic Medicine is an international journal devoted to laboratory and clinical medicine.

Oncology Letters

Oncology Letters

Oncology Letters is an international journal devoted to Experimental and Clinical Oncology.

Biomedical Reports

Biomedical Reports

Explores a wide range of biological and medical fields, including pharmacology, genetics, microbiology, neuroscience, and molecular cardiology.

Molecular and Clinical Oncology

Molecular and Clinical Oncology

International journal addressing all aspects of oncology research, from tumorigenesis and oncogenes to chemotherapy and metastasis.

World Academy of Sciences Journal

World Academy of Sciences Journal

Multidisciplinary open-access journal spanning biochemistry, genetics, neuroscience, environmental health, and synthetic biology.

International Journal of Functional Nutrition

International Journal of Functional Nutrition

Open-access journal combining biochemistry, pharmacology, immunology, and genetics to advance health through functional nutrition.

International Journal of Epigenetics

International Journal of Epigenetics

Publishes open-access research on using epigenetics to advance understanding and treatment of human disease.

Medicine International

Medicine International

An International Open Access Journal Devoted to General Medicine.

Journal Cover
May-2019 Volume 19 Issue 5

Full Size Image

Sign up for eToc alerts
Recommend to Library

  • Article
  • Citations
    • Cite This Article
    • Download Citation
    • Create Citation Alert
    • Remove Citation Alert
    • Cited By
  • Similar Articles
    • Related Articles (in Spandidos Publications)
    • Similar Articles (Google Scholar)
    • Similar Articles (PubMed)
  • Download PDF
  • Download XML
  • View XML
Article Open Access

Estrogen receptor β suppresses inflammation and the progression of prostate cancer

  • Authors:
    • Long Xiao
    • Yaohui Luo
    • Rongfen Tai
    • Ningnan Zhang
  • View Affiliations / Copyright

    Affiliations: Department of Urology, The First People's Hospital of Yunnan Province, Kunming University of Science and Technology, Kunming, Yunnan 650041, P.R. China
    Copyright: © Xiao et al. This is an open access article distributed under the terms of Creative Commons Attribution License.
  • Pages: 3555-3563
    |
    Published online on: March 6, 2019
       https://doi.org/10.3892/mmr.2019.10014
  • Expand metrics +
Metrics: Total Views: 0 (Spandidos Publications: | PMC Statistics: )
Metrics: Total PDF Downloads: 0 (Spandidos Publications: | PMC Statistics: )
Cited By (CrossRef): 0 citations Loading Articles...

This article is mentioned in:



Abstract

Previous studies demonstrated that estrogen receptor β (ERβ) signaling alleviates systemic inflammation in animal models, and suggested that ERβ‑selective agonists may deactivate microglia and suppress T cell activity via downregulation of nuclear factor κ‑light‑chain‑enhancer of activated B cells (NF‑κB). In the present study, the role of ERβ in lipopolysaccharide (LPS)‑induced inflammation and association with NF‑κB activity were investigated in PC‑3 and DU145 prostate cancer cell lines. Cells were treated with LPS to induce inflammation, and ELISA was performed to determine the expression levels of inflammatory cytokines, including tumor necrosis factor‑α (TNF‑α), monocyte chemoattractant protein 1 (MCP‑1), interleukin (IL)‑1β and IL‑6. MTT and Transwell assays, and Annexin V/propidium iodide staining were conducted to measure cell viability, apoptosis and migration, respectively. Protein expression was determined via western blot analysis. LPS‑induced inflammation resulted in elevated expression levels of TNF‑α, IL‑1β, MCP‑1 and IL‑6 compared with controls. ERβ overexpression significantly inhibited the LPS‑induced production of TNF‑α, IL‑1β, MCP‑1 and IL‑6. In addition, the results indicated that ERβ suppressed viability and migration, and induced apoptosis in prostate cancer cells, which was further demonstrated by altered expression of proliferating cell nuclear antigen, B‑cell lymphoma 2‑associated X protein, caspase‑3, E‑cadherin and matrix metalloproteinase‑2. These effects were reversed by treatment with the ERβ antagonist PHTPP or ERβ‑specific short interfering RNA. ERβ overexpression reduced the expression levels of p65 and phosphorylated NF‑κB inhibitor α (IκBα), but not total IκBα expression in LPS‑treated cells. In conclusion, ERβ suppressed the viability and migration of the PC‑3 and DU145 prostate cancer cell lines and induced apoptosis. Furthermore, it reduced inflammation and suppressed the activation of the NF‑κB pathway, suggesting that ERβ may serve roles as an anti‑inflammatory and anticancer agent in prostate cancer.

Introduction

Chronic inflammation is the leading cause of epithelial malignancies, such as prostate cancer (1). The progression of high-grade prostate cancer is associated with chronic intraprostatic inflammation (2). Previous studies reported a key role for inflammatory responses in the pathogenesis of prostate cancer (3,4). The molecular effects of inflammation on carcinogenesis include the regulation of the tumor microenvironment induced by altered levels of inflammatory cytokines, reactive oxygen species and transcriptional factors (5). Therefore, improved understanding of chronic inflammation and its underlying mechanisms may aid the development of therapeutic strategies in reducing prostate cancer-associated mortality.

The adaptive immune system regulates antitumor effects via immunosurveillance (6); however, certain tumors, such as gastrointestinal cancer, are able to manipulate inflammatory signals to their own advantage (7). In this context, nuclear factor κ-light-chain-enhancer of activated B cells (NF-κB), a master transcription factor, has been reported as the main mediator of proinflammatory processes in the pathogenesis of prostate cancer (8). During the progression of prostate cancer, NF-κB promotes tumor invasion, metastasis, cell survival and chemoresistance (9). Constitutive activation of NF-κB has been demonstrated in primary prostate cancer, and is associated with castration-resistant phenotypes and the loss of androgen receptor function (10). Therefore, suppression of the NF-κB pathway may regulate chronic inflammatory responses and reduce their oncogenic effects (11).

Estrogen receptor β (ERβ) was reported to be expressed in prostate carcinoma cells; ERβ-regulated estrogen signaling served to inhibit tumor progression in patients with prostate cancer (12). Furthermore, it was demonstrated that ERβ-selective agonists are able to deactivate microglia and suppress T cell activity via downregulation of NF-κB (13). In addition, it was reported that ERβ precludes NF-κB activation; the loss of ERβ may be associated with chronic inflammation in prostate cancer (14). Collectively, these findings indicate that ERβ may reversibly regulate prostate inflammation via suppression of the NF-κB signaling pathway. Thus, in the present study, the mechanisms underlying the therapeutic roles of ERβ in prostate inflammation and regulation of the NF-κB signaling pathway were investigated.

Materials and methods

Cell culture

PC-3 and DU145, human prostate cancer cell lines, were obtained from the Chinese Academy of Sciences (Shanghai, China). PC-3 and DU145 prostate cancer cells were cultured in RPMI-1640 culture medium (BD Biosciences, San Jose, CA, USA) with 10% fetal bovine serum (FBS; Gibco; Thermo Fisher Scientific, Inc., Waltham, MA, USA), 100 µg/ml streptomycin (Sigma-Aldrich; Merck KGaA, Darmstadt, Germany) and 100 U/ml penicillin (Sigma-Aldrich; Merck KGaA). The cell lines were maintained in humidified incubators with 5% CO2 at 37°C. PC-3 and DU145 cells were transfected with an ERβ expression plasmid and empty vector was used as negative control using Lipofectamine® 2000 (Invitrogen; Thermo Fisher Scientific, Inc.). Construction of receptor expression vectors was made as previously described (15). Briefly, to construct the human ERβ expression plasmid, ERβ/pcDNA3.1+Zero pcDNA3.1+Zero/ERβ, A 2367 bp fragment including the human ERβ sequence was excised from the ERβ/pcDNA3 plasmid (originally isolated from the ERβ/Pcmv5 plasmid) and inserted into the HindIII/Xbal sites in the vector pCDNA3.1+Zero (Invitrogen; Thermo Fisher Scientific, Inc.). Then, 10 ng/ml of lipopolysaccharide (LPS; Sigma-Aldrich; Merck KGaA) or dimethyl sulfoxide (DMSO; Santa Cruz Biotechnology, Inc., Dallas, TX, USA) and PHTPP (a selective ERβ receptor inhibitor, Tocris Bioscience, Bristol, UK) was added to cell cultures and incubated for 24 h with 5% CO2 at 37°C. The time between transfection and treatment with LPS/DMSO was 12 h.

ERβ-specific short interfering RNA (siRNA) transfection

The sequences of the siRNAs targeting ERβ and scramble RNA were as follows: siRNA-ERβ#1, 5′-GCCCUGCUGUGAUGAAUUAdTdT-3′; siRNA-ERβ#2, 5′-CCACCUUCCUUUCUAUUAUdTdT-3′; siRNA-ERβ#3, 5′-CGGGCUUCAUAAGCUAGAUdTdT-3′; and scramble, 5′-GAACUGAUGACAGGGAGGCTT-3′. Cells (5×104/well) were seeded in 96-well plates. Since the expression level of ERβ was most pronounced with siRNA-ERβ#1, this cell line was selected for the following experiments. DU145 cells were transfected with siRNA (150 pmol/ml) using Lipofectamine 2000® at 37°C overnight. Prior to transfection, the culture medium was replaced with Opti-MEM® Reduced Serum Medium (Gibco; Thermo Fisher Scientific, Inc.). The resulting cell populations were selected for further experiments. The levels of ERβ mRNA and protein expression were analyzed via reverse transcription-quantitative polymerase chain reaction (RT-qPCR) and western blotting, respectively.

RT-qPCR

Total RNA was extracted from cells using TRIzol® (Invitrogen; Thermo Fisher Scientific, Inc.). RNA purity and concentration were determined using a NanoDrop™ 2000 spectrophotometer (NanoDrop Technologies; Thermo Fisher Scientific, Inc., Wilmington, DE, USA). Total RNA was reverse transcribed into cDNA using a PrimeScript Master Mix kit (Takara Bio, Inc., Otsu, Japan) according to the manufacturer's protocols. The cDNA was amplified with SYBR Green Master Mix (Takara Bio, Inc.), which was performed using a LightCycler® 96 system (Roche Applied Science, Penzberg, Germany). The primers (5′→3′) used in qPCR were: GAPDH, forward CGACCACTTTGTCAAGCTCA, reverse AGGGGAGATTCAGTGTGGTG; ERβ, forward CAAGCTCATCTTTGCTCCAGA, reverse GCCTTGACACAGAGATATTCTTTG. The thermocycling program was: 50°C for 2 min, 95°C for 2 min, followed by 40 cycles of 95°C for 15 sec and 60°C for 30 sec. At the end of each PCR run, a melting curve analysis from 65 to 95°C was applied to all reactions to ensure the specificity of the amplified product. GAPDH was used as a reference gene, and the qPCR data was analyzed using LightCycler 96 Application Software version 1.1 (Roche Applied Science). The 2−ΔΔCq method (16) was employed to determine the relative expression of the target gene.

Cell viability assay

Cells cultured in RPMI-1640 medium were seeded into 96-well plates at a density of 5×103 cells/well and incubated at 37°C for 24 h. PC-3 and DU145 parental cells (negative vector transfected cells used as the control), and ERβ plasmid-transfected cells were treated with LPS for 24, 48, 72 and 96 h. MTT assay solution (20 µl) was applied to the medium, which was subsequently incubated for 4 h at 37°C. Then, 150 µl DMSO was added to cells for 10 min to solubilize the formazan crystals. Vehicle (0.1% DMSO) was used as the control. The optical density values in each well were measured at 595 nm with an absorption spectrophotometer (Olympus Corporation, Tokyo, Japan). All treatments were performed in triplicate.

Transwell migration assay

Cells (5×104 cells/well) were cultured in serum-free RPMI-1640 medium (500 µl) and plated in the upper chambers of Transwell plates. RPMI-1640 with 15% FBS (600 ml; Beijing Transgen Biotech Co., Ltd., Beijing, China) was plated in the lower chambers. Plates were incubated in humidified conditions with 5% CO2 for 24 h at 37°C. Then, the inserts were washed with PBS three times, and cells on the upper surface were removed with a cotton swab. The cells remaining on the bottom surface of the inserts were treated with methanol (500 µl, 50 µg/ml) at 4°C for 10 min prior to staining with hematoxylin at room temperature for 10 min. A total of five predetermined fields (magnification, ×200) of each well were selected for cell counting. Images were captured by a photomicroscope (Axiovert 200 M; Carl Zeiss AG, Oberkochen, Germany).

Western blotting

Following rinsing in cold PBS, total protein was extracted from the cells using lysis buffer (0.1% SDS, 50 mmol Tris-base, 1% Triton X-100, 150 mmol sodium chloride, 1 mmol sodium orthovanadate, 0.5% sodium deoxycholate, 1% protease inhibitor cocktail and 10 mmol sodium fluoride) and quantified using the Bradford protein assay. Proteins (20 µg) were separated via 10% SDS-PAGE at 100 V and electrotransferred onto 0.45 µm polyvinylidene difluoride membranes. The membranes were blocked with 5% non-fat milk in TBS-Tween 20 (10%) at room temperature for 2 h, and then incubated with primary antibodies against ERβ (1:500; cat. no. ab3576), p65 (1:100; cat. no. ab16502), NF-κB inhibitor α (IκBα, 1:200; cat. no. ab32518), phosphorylated (p)-IκBα (1:200; cat. no. ab133462), proliferating cell nuclear antigen (PCNA; 1:50; cat. no. ab92552), E-cadherin (1:100; cat. no. ab40772), B-cell lymphoma 2-associated X protein (Bax; 1:200; cat. no. 32503), caspase-3 (1:200; cat. no. ab32351), matrix metalloproteinase-2 (MMP-2; 1:200; cat. no. ab37150) and β-actin (1:50; cat. no. ab8226; Abcam, Cambridge, UK) overnight at 4°C. Anti-rabbit HRP-conjugated secondary antibody (Thermo Fisher Scientific, Inc.) was then added at room temperature for 1 h, and membranes were incubated for 20 min. Protein bands were visualized using an enhanced chemiluminescence kit (Pierce; Thermo Fisher Scientific, Inc.). Protein expression was quantified using Total Lab Nonlinear Dynamic Image (version 2009) analysis software (MathWorks, Natick, MA, USA).

ELISA

High binding microtiter plates were coated overnight at 4°C with 100 µl per well of III-BSA coating antigen (0.05 µg/ml in coating buffer). Cells were then rinsed with PBS and blocked with 3% bovine serum albumin (BSA; Beijing Transgen Biotech Co., Ltd.) in PBS for 1 h at room temperature. Anti-tumor necrosis factor-α (TNF-α; cat. no. ab91235), anti-interleukin (IL)-1β (cat. no. ab242234), anti-monocyte chemoattractant protein-1 (MCP-1; cat. no. ab9669) and anti-IL-6 (cat. no. ab178013) monoclonal antibodies were purchased from Abcam, and were diluted in PBS + 3% BSA, added to cells and incubated at room temperature for 2 h. Following washing with PBS, cells were incubated with goat anti-mouse secondary antibodies (1:100; cat. no. BMS2007INST; Thermo Fisher Scientific, Inc.), and incubated for 60 min at room temperature. Cells expressing TNF-α, IL-1β, MCP-1 and IL-6 were detected using an ELISA Kit according to the manufacturer's protocols; protein concentrations were determined using a Spectramax M5 plate reader (Molecular Devices, LLC, Sunnyvale, CA, USA).

Annexin V/propidium iodide (PI) assay

Apoptotic cell death was determined using the Annexin V (conjugated to Alexa Fluor 594; excitation/emission: 590/617 nm) Apoptosis Detection Kit (BioVision, Inc., Milpitas, CA, USA) and PI. Following transfection, cells were incubated for 48 h, and then collected and stained with Annexin V/PI according to the manufacturer's protocols. The percentage of early apoptotic, late apoptotic and necrotic cells were determined using a flow cytometer (BD Bioscience) and analyzed with guavaSoft 3.1.1 software (EMD Millipore, Billerica, MA, USA). The occurrence of apoptosis in each group was investigated in ≥3 independent experiments.

Statistical analysis

SPSS 19.0 (IBM Corp., Armonk, NY, USA) was used for all statistical analyses. Data are presented as the mean ± standard deviation. Comparisons across three or more groups were performed using one-way analyses of variance followed by Tukey's test, while a Student's t-test was used to determine significant differences between two groups. P<0.05 was considered to indicate a statistically significant difference. All tests were investigated in ≥3 independent experiments.

Results

Elevated expression of proinflammatory genes in prostate cancer cells following LPS treatment

Following incubation with LPS for 24 h, the expression levels of proinflammatory cytokines in the supernatants of the prostate cancer cell lines PC-3 and DU145 were determined using ELISA. Stimulation with LPS led to significantly elevated expression levels of TNF-α, MCP-1, IL-1β and IL-6 in PC-3 and DU145 cells compared with controls treated with DMSO (P<0.05; Fig. 1A). These results indicated that LPS successfully induced inflammation in prostate cancer cells.

Figure 1.

Elevated expression of proinflammatory genes and activation of the NF-κB pathway in prostate cancer cells following LPS treatment. (A) Expression of proinflammatory cytokines was determined using ELISA in LPS-treated and control PC-3 and DU145 prostate cancer cells. (B) Expression of NF-κB pathway-associated proteins was determined via western blot analysis in LPS- and control-treated PC-3 and DU145 cells. Data are presented as the mean ± standard deviation; *P<0.05, **P<0.01 and ***P<0.001 vs. the control group. Control, treatment with dimethyl sulfoxide; ERβ, estrogen receptor β; IL, interleukin; NF-κB, nuclear factor-κ-light-chain-enhancer of activated B cells; IκBα, NF-κB inhibitor α; LPS, lipopolysaccharide; MCP-1, monocyte chemoattractant protein 1; p, phosphorylated; TNF-α, tumor necrosis factor α.

To investigate whether p65 is regulated by ERβ signaling, the expression levels of proteins involved in the NF-κB pathway were determined. As presented in Fig. 1B, increased p65 and p-IκBα expression, and decreased ERβ expression were observed in LPS-stimulated PC-3 and DU145 cells compared with the controls; however, no significant differences were reported for total IκBα expression.

ERβ reduces the LPS-induced release of inflammatory cytokines via suppression of the NF-κB pathway in vitro

To investigate the role of the NF-κB pathway in the regulation of ERβ-induced inflammation, western blot analysis was performed to determine the expression of NF-κB pathway-associated proteins in PC-3 and DU145 cells transfected with an ERβ expression vector or treated with the ERβ antagonist PHTPP. It was revealed that ERβ overexpression suppressed the expression of p65 and p-IκBα, but not total IκBα expression in LPS-stimulated PC-3 and DU145 cells compared with control cells. This expression profile was reversed following treatment with PHTPP (Fig. 2A).

Figure 2.

ERβ-induced reduction in proinflammatory cytokine release via suppression of the NF-κB pathway. (A) Expression of NF-κB pathway-associated proteins in NC empty vector-transfected, ERβ expression vector-transfected and PHTPP-treated PC-3 and DU145 cells was determined via western blot analysis. (B) Production of inflammatory cytokines was determined using ELISA in NC, ERβ-transfected and PHTPP-treated PC-3 and DU145 cells. Data are presented as the mean ± standard deviation; *P<0.05, **P<0.01, ***P<0.001 vs. NC; #P<0.05, ##P<0.01, vs. transfection group. ERβ, estrogen receptor β; IL, interleukin; NF-κB, nuclear factor κ-light-chain-enhancer of activated B cells; IκBα, NF-κB inhibitor α; LPS, lipopolysaccharide; MCP-1, monocyte chemoattractant protein 1p, phosphorylated; TNF-α, tumor necrosis factor-α.

Providing ERβ is a suppressor of prostate inflammation, ERβ activation may suppress the expression of certain proinflammatory genes. To investigate the involvement of ERβ signaling in LPS-induced inflammation, the expression of the proinflammatory cytokines TNF-α, IL-1β, MCP-1 and IL-6, was determined in cells overexpressing ERβ and transfected cells treated with PHTPP via ELISA. The results demonstrated that the LPS-induced production of TNF-α, MCP-1, IL-1β and IL-6 was significantly reduced in prostate cancer cells following overexpression of ERβ compared with negative control vector cells (P<0.05; Fig. 2B). This expression profile was significantly reversed in PHTPP-treated transfected cells compared with ERβ-overexpressing cells (P<0.05). These data suggested that ERβ signaling regulated LPS-induced prostate cancer cell inflammation.

ERβ activation suppresses viability and migration, and promotes the apoptosis of prostate cancer cells

To determine the effects of ERβ overexpression on prostate cancer cell viability, apoptosis and migration, MTT, Annexin V/PI and Transwell assays were performed using control, ERβ-overexpressing, and ERβ-inhibited cells. As presented in Fig. 3A, ERβ overexpression significantly suppressed the viability of PC-3 and DU145 cells compared with control and PHTPP-treated transfected cells (P<0.01). When cells were treated with PHTPP, their viability was markedly reduced compared with ERβ-overexpressed cells. Furthermore, the number of apoptotic cells among those treated with ERβ transfection was significantly higher compared with control and ERβ-inhibited cells (P<0.01; Fig. 3B). The cell migration assay revealed that upregulation of ERβ significantly decreased migration compared with control and PHTPP-treated transfected PC-3 and DU145 cells (P<0.01; Fig. 4A).

Figure 3.

ERβ overexpression reduces the viability and promotes the apoptosis of prostate cancer cells. (A) Cell viability was investigated using an MTT assay in NC, ERβ-transfected and PHTPP-treated PC-3 and DU145 cells. (B) Apoptosis was determined via an Annexin V/PI assay in NC, ERβ-transfected and PHTPP-treated PC-3 and DU145 cells. Data are presented as the mean ± standard deviation; **P<0.01, ***P<0.001 vs. NC; ###P<0.001, vs. transfection group. ERβ, estrogen receptor β; NC, negative control; OD, optical density; PI, propidium iodide.

Figure 4.

ERβ activation inhibits the migration of prostate cancer cells and alters the expression of proliferation-, apoptosis- and migration-associated proteins. (A) Cell migration was determined using a Transwell assay in NC, ERβ-transfected and PHTPP-treated transfected PC-3 and DU145 cells. (B) Expression of PCNA, Bax, caspase-3, MMP-2 and E-cadherin was evaluated via western blot analysis in NC, ERβ-transfected and PHTPP-treated transfected PC-3 and DU145 cells. Data are presented as the mean ± standard deviation; **P<0.01, ***P<0.001 vs. NC; ##P<0.01, vs. transfection group. Bax, B-cell lymphoma 2-associated X protein; ERβ, estrogen receptor β; MMP-2, matrix metalloproteinase-2; NC, negative control; PCNA, proliferating cell nuclear antigen.

As ERβ signaling appeared to be involved in the regulation of cell viability, apoptosis and migration, and the expression of proteins associated with these properties was determined. PCNA, Bax and caspase-3, and MMP-2 and E-cadherin were selected as markers of proliferation (17), apoptosis (18) and epithelial-mesenchymal transition-associated migration (19), respectively. As presented in Fig. 4B, overexpression of ERβ suppressed the expression of PCNA and MMP-2, but promoted the expression of Bax, caspase-3 and E-cadherin in PC-3 and DU145 cells. These alterations in expression were reversed by treatment with PHTPP.

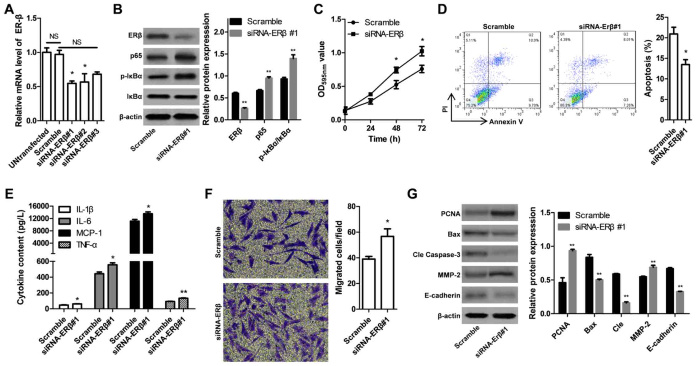
To further investigate the effects of ERβ on the progression of prostate cancer, ERβ-targeting siRNAs were employed to downregulate ERβ expression in DU145 prostate cancer cells. The silencing effects of three siRNAs compared with a negative control scramble siRNA were reported via RT-qPCR analysis (Fig. 5A); siRNA-ERβ#1 was selected for subsequent experiments, as it exhibited a notable effect on ERβ expression compared with siRNAs-ERβ#2 and 3. Decreased levels of ERβ protein expression in prostate cancer cells following transfection with siRNA-ERβ#1 were demonstrated via western blot analysis (Fig. 5B). ERβ knockdown induced similar effects to treatment with PHTPP; increased expression of p65 and p-IκBα was observed, but not of total IκBα compared with scramble-transfected cells (Fig. 5B). Furthermore significantly increased cell viability (Fig. 5C), decreased number of apoptotic cells (Fig. 5D), upregulated expression of proinflammatory cytokines (Fig. 5E), enhanced cell migration (Fig. 5F) and altered expression of associated proteins (Fig. 5G) were reported in DU145 prostate cancer cells following transfection with siRNA-ERβ#1 compared with scramble-transfected cells. Collectively, these findings indicated that upregulation of ERβ reduced the viability and migration, and increased the apoptosis of human prostate cancer cells, which may suppress the progression of prostate cancer.

Figure 5.

Effects of ERβ-specific siRNA on inflammation, proliferation, apoptosis and migration of DU145 prostate cancer cells. (A) Expression levels of ERβ mRNA following treatment with siRNAs were determined via reverse transcription-quantitative polymerase chain reaction. (B) Expression of proteins associated with the nuclear factor κ-light-chain-enhancer of activated B cells pathway was determined via western blot analysis. (C) Cell viability of DU145 was measured with a MTT assay, with absorbance at 595 nm used as an index. (D) Cell apoptosis was determined via flow cytometry. (E) Secretion of proinflammatory cytokines was measured using ELISA. (F) Migration of DU145 cells was evaluated using a Transwell migration assay. (G) Expression levels of proliferation-, apoptosis- and migration-associated proteins in DU145 cells following transfection with siRNA-ERβ#1 or Scramble were determined via western blot analysis. Data are presented as the mean ± standard deviation; *P<0.05, **P<0.01 vs. Scramble group. Bax, B-cell lymphoma 2-associated X protein; cle, cleaved; ERβ, estrogen receptor β; IL, interleukin; IκBα, nuclear factor of κ light polypeptide gene enhancer in B-cells inhibitor α; MCP-1, monocyte chemoattractant protein 1; MMP-2, matrix metalloproteinase-2; NC, negative control; NS, not significant; OD, optical density; p, phosphorylated; PCNA, proliferating cell nuclear antigen; PI, propidium iodide; siRNA, short interfering RNA; TNF-α, tumor necrosis factor-α.

Discussion

In the present study, it was revealed that ERβ overexpression reduced the inflammation induced by LPS treatment via regulating the levels of proinflammatory cytokines, including TNF-α, MCP-1, IL-1β and IL-6. Furthermore, it was demonstrated that the ERβ antagonist PHTPP increased the expression of proinflammatory cytokines. Additionally, it was observed that ERβ overexpression suppressed the viability and migration of PC-3 and DU145 prostate cancer cells, and promoted apoptosis. These findings may improve understanding of the possible mechanisms by which ERβ, a tumor suppressor, may contribute to inhibition of the NF-κB pathway.

LPS is a common inducer of inflammation; exposure leads to the activation of a number of components involved in chronic inflammation processes, such as altered cytokine levels (20,21). Carcinogenesis was studied in cells treated with LPS, as determined by tumor cell survival, proliferation, invasion and metastasis (1,22,23). LPS induces PC-3 cell migration (24) by stimulating the production of TNF-α and IL-6 (25), and the serum levels of these cytokines are associated with stages of prostate cancer (26). A study investigated the effects of treatment in patients with localized aggressive periodontitis, and observed that improvement in clinical parameters correlated with reductions in responsiveness to LPS, as determined by the release of cytokines, including TNF-α, IL-1β, MCP-1 and IL-6 (27). In the present study, LPS-induced inflammatory responses were observed in PC-3 and DU145 prostate cancer cells, with elevated serum levels of TNF-α, IL-1β, IL-6 and MCP-1.

ERβ has been associated with the differentiation of prostatic epithelial cells, and was reported to exhibit antiproliferative effects on prostate cancer cells (28). The regulatory effects of estrogen on PC-3 cell proliferation are mediated by ERβ, and can be inhibited by the ERβ-selective antagonist PHTPP (29). The role of ERβ in oppressing androgen receptor signaling, and suppressing proliferation and inflammation, suggests that ERβ may be a potential therapeutic target to prevent the progression of prostate cancer (30). Differentiation of prostatic epithelial cells, in which ERβ serves a significant role, is a defensive mechanism required for the protection against inflammation in the prostate of FGF8b transgenic mice (31). The findings of the present study revealed that ERβ overexpression reduced the upregulated expression levels of TNF-α, MCP-1, IL-6 and IL-1β in PC-3 cells induced by LPS, indicating a potential therapeutic role of ERβ in the reduction of inflammation in prostate cancer.

It was reported that, under physiological conditions, estrogen signaling via ERβ inhibited prostate gland growth (32,33). Dihydrotestosterone inhibits prostate cancer cell migration and proliferation via conversion to 3β-Androstanediol, a metabolite that selectively interacts with ERβ (34,35). It was previously demonstrated that treatment with four ligands of ERβ (tamoxifen, raloxifene, curcumin and genistein) inhibited prostate cancer cell proliferation and migration, suggesting a potential protective effect against the progression of prostate cancer (36). Consistent with these findings, it was observed in the present study that overexpression of ERβ reduced the viability and migration of PC-3 and DU145 cells, and promoted apoptosis.

NF-κB is activated by various signals via phosphorylation and degradation of the inhibitory IκBα protein (37). NF-κB functions via canonical and non-canonical pathways. A recent study proposed that ERβ suppresses the activation of NF-κB activation, due to the negative correlation between ERβ and p65 expression (14). In the present study, it was reported that the expression of p65 and p-IκBα was increased, and that of ERβ decreased in LPS-stimulated cells. Furthermore, ERβ overexpression reduced the expression of p65 and p-IκBα, but not total IκBα expression; this effect was reversed by PHTPP. These findings suggested that the underlying mechanisms involved in the potential therapeutic effects of ERβ may be associated with suppressed NF-κB activation in prostate cancer cells.

In conclusion, the present study reported that activation of ERβ suppressed the NF-κB signaling pathway, and suggested that ERβ may be a potential anti-inflammatory and anticancer agent in the treatment of prostate cancer.

Acknowledgements

Not applicable.

Funding

The present study was funded by the Internal Research Institutions Fund of Health and Technology Planning Commission of Yunnan Province (grant no. 2016NS209).

Availability of data and materials

All data generated or analyzed during this study are included in this manuscript.

Authors' contributions

LX and YL made substantial contributions to data acquisition and analysis, and were major contributors in drafting the manuscript. RT was responsible for interpretation of data; NZ conceived and designed the study, and revised the manuscript critically for important intellectual content. All authors have read and agreed with the final manuscript.

Ethics approval and consent to participate

Not applicable.

Patient consent for publication

Not applicable.

Competing interests

The authors declare that they have no competing interests.

References

1 

Coussens LM and Werb Z: Inflammation and cancer. Nature. 420:860–867. 2002. View Article : Google Scholar : PubMed/NCBI

2 

Winchester DA, Till C, Goodman PJ, Tangen CM, Santella RM, Johnson-Pais TL, Leach RJ, Xu J, Zheng SL, Thompson IM, et al: Variation in genes involved in the immune response and prostate cancer risk in the placebo arm of the Prostate Cancer Prevention Trial. Prostate. 75:1403–1418. 2015. View Article : Google Scholar : PubMed/NCBI

3 

Sfanos KS, Isaacs WB and De Marzo AM: Infections and inflammation in prostate cancer. Am J Clin Exp Urol. 1:3–11. 2013.PubMed/NCBI

4 

Haverkamp J, Charbonneau B and Ratliff TL: Prostate inflammation and its potential impact on prostate cancer: A current review. J Cell Biochem. 103:1344–1353. 2008. View Article : Google Scholar : PubMed/NCBI

5 

Kanda Y, Osaki M and Okada F: Chemopreventive strategies for inflammation-related carcinogenesis: Current status and future direction. Int J Mol Sci. 18:E8672017. View Article : Google Scholar : PubMed/NCBI

6 

McKown RL, Orle KA, Chen T and Craig NL: Sequence requirements of Escherichia coli attTn7, a specific site of transposon Tn7 insertion. J Bacteriol. 170:352–358. 1988. View Article : Google Scholar : PubMed/NCBI

7 

Sun B and Karin M: The therapeutic value of targeting inflammation in gastrointestinal cancers. Trends Pharmacol Sci. 35:349–357. 2014. View Article : Google Scholar : PubMed/NCBI

8 

Nguyen DP, Li J, Yadav SS and Tewari AK: Recent insights into NF-κB signalling pathways and the link between inflammation and prostate cancer. BJU Int. 114:168–176. 2014. View Article : Google Scholar : PubMed/NCBI

9 

Huang JJ, Chu HX, Jiang ZY, Zhang XJ, Sun HP and You QD: Recent advances in the structure-based and ligand-based design of IKKβ inhibitors as anti-inflammation and anti-cancer agents. Curr Med Chem. 21:3893–3917. 2014. View Article : Google Scholar : PubMed/NCBI

10 

Gasparian AV, Yao YJ, Kowalczyk D, Lyakh LA, Karseladze A, Slaga TJ and Budunova IV: The role of IKK in constitutive activation of NF-kappaB transcription factor in prostate carcinoma cells. J Cell Sci. 115:141–151. 2002.PubMed/NCBI

11 

Verzella D, Fischietti M, Capece D, Vecchiotti D, Del Vecchio F, Cicciarelli G, Mastroiaco V, Tessitore A, Alesse E and Zazzeroni F: Targeting the NF-κB pathway in prostate cancer: A promising therapeutic approach? Curr Drug Targets. 17:311–320. 2016. View Article : Google Scholar : PubMed/NCBI

12 

Nakamura Y, Felizola SJ, Kurotaki Y, Fujishima F, McNamara KM, Suzuki T, Arai Y and Sasano H: Cyclin D1 (CCND1) expression is involved in estrogen receptor beta (ERβ) in human prostate cancer. Prostate. 73:590–595. 2013. View Article : Google Scholar : PubMed/NCBI

13 

Wu WF, Tan XJ, Dai YB, Krishnan V, Warner M and Gustafsson JA: Targeting estrogen receptor β in microglia and T cells to treat experimental autoimmune encephalomyelitis. Proc Natl Acad Sci USA. 110:3543–3548. 2013. View Article : Google Scholar : PubMed/NCBI

14 

Mak P, Li J, Samanta S and Mercurio AM: ERβ regulation of NF-κB activation in prostate cancer is mediated by HIF-1. Oncotarget. 6:40247–40254. 2015. View Article : Google Scholar : PubMed/NCBI

15 

Soshilov A and Denison MS: Role of the Per/Arnt/Sim domains in ligand-dependent transformation of the aryl hydrocarbon receptor. J Biol Chem. 283:32995–33005. 2008. View Article : Google Scholar : PubMed/NCBI

16 

Livak KJ and Schmittgen TD: Analysis of relative gene expression data using real-time quantitative PCR and the 2(-Delta Delta C(T)) method. Methods. 25:402–408. 2001. View Article : Google Scholar : PubMed/NCBI

17 

Zhao H, Lo YH, Ma L, Waltz SE, Gray JK, Hung MC and Wang SC: Targeting tyrosine phosphorylation of PCNA inhibits prostate cancer growth. Mol Cancer Ther. 10:29–36. 2011. View Article : Google Scholar : PubMed/NCBI

18 

Shen H, Zeng G, Sun B, Cai X, Bi L, Tang G and Yang Y: A polysaccharide from Glycyrrhiza inflata Licorice inhibits proliferation of human oral cancer cells by inducing apoptosis via mitochondrial pathway. Tumour Biol. 36:4825–4831. 2015. View Article : Google Scholar : PubMed/NCBI

19 

Wang S, Qiu M, Xia W, Xu Y, Mao Q, Wang J, Dong G, Xu L, Yang X and Yin R: Glypican-5 suppresses epithelial-mesenchymal transition of the lung adenocarcinoma by competitively binding to Wnt3a. Oncotarget. 7:79736–79746. 2016.PubMed/NCBI

20 

Schetter AJ, Heegaard NH and Harris CC: Inflammation and cancer: Interweaving microRNA, free radical, cytokine and p53 pathways. Carcinogenesis. 31:37–49. 2010. View Article : Google Scholar : PubMed/NCBI

21 

Xu P, Cai F, Liu X and Guo L: Sesamin inhibits lipopolysaccharide-induced proliferation and invasion through the p38-MAPK and NF-κB signaling pathways in prostate cancer cells. Oncol Rep. 33:3117–3123. 2015. View Article : Google Scholar : PubMed/NCBI

22 

Mantovani A: Cancer: Inflammation by remote control. Nature. 435:752–753. 2005. View Article : Google Scholar : PubMed/NCBI

23 

Hsu RY, Chan CH, Spicer JD, Rousseau MC, Giannias B, Rousseau S and Ferri LE: LPS-induced TLR4 signaling in human colorectal cancer cells increases beta1 integrin-mediated cell adhesion and liver metastasis. Cancer Res. 71:1989–1998. 2011. View Article : Google Scholar : PubMed/NCBI

24 

Li J, Chong T, Wang Z, Chen H and Li H, Cao J, Zhang P and Li H: A novel anticancer effect of resveratrol: Reversal of epithelialmesenchymal transition in prostate cancer cells. Mol Med Rep. 10:1717–1724. 2014. View Article : Google Scholar : PubMed/NCBI

25 

Im HJ, Park NH, Kwon YJ, Shin S, Kim D and Chun YJ: Bacterial lipopolysaccharides induce steroid sulfatase expression and cell migration through IL-6 pathway in human prostate cancer cells. Biomol Ther (Seoul). 20:556–561. 2012. View Article : Google Scholar : PubMed/NCBI

26 

Michalaki V, Syrigos K, Charles P and Waxman J: Serum levels of IL-6 and TNF-alpha correlate with clinicopathological features and patient survival in patients with prostate cancer. Br J Cancer. 90:2312–2316. 2004. View Article : Google Scholar : PubMed/NCBI

27 

Shaddox LM, Gonçalves PF, Vovk A, Allin N, Huang H, Hou W, Aukhil I and Wallet SM: LPS-induced inflammatory response after therapy of aggressive periodontitis. J Dent Res. 92:702–708. 2013. View Article : Google Scholar : PubMed/NCBI

28 

Christoforou P, Christopoulos PF and Koutsilieris M: The role of estrogen receptor beta in prostate cancer. Mol Med. 20:427–434. 2014. View Article : Google Scholar : PubMed/NCBI

29 

Lombardi AP, Pisolato R, Vicente CM, Lazari MF, Lucas TF and Porto CS: Estrogen receptor beta (ERβ) mediates expression of β-catenin and proliferation in prostate cancer cell line PC-3. Mol Cell Endocrinol. 430:12–24. 2016. View Article : Google Scholar : PubMed/NCBI

30 

Wu WF, Maneix L, Insunza J, Nalvarte I, Antonson P, Kere J, Yu NY, Tohonen V, Katayama S, Einarsdottir E, et al: Estrogen receptor β, a regulator of androgen receptor signaling in the mouse ventral prostate. Proc Natl Acad Sci USA. 114:E3816–e3822. 2017. View Article : Google Scholar : PubMed/NCBI

31 

Elo T, Yu L, Valve E, Mäkelä S and Härkönen P: Deficiency of ERβ and prostate tumorigenesis in FGF8b transgenic mice. Endocr Relat Cancer. 21:677–690. 2014. View Article : Google Scholar : PubMed/NCBI

32 

Weihua Z, Lathe R, Warner M and Gustafsson JA: An endocrine pathway in the prostate, ERbeta, AR, 5alpha-androstane-3beta, 17beta-diol, and CYP7B1, regulates prostate growth. Proc Natl Acad Sci USA. 99:13589–13594. 2002. View Article : Google Scholar : PubMed/NCBI

33 

Prins GS and Korach KS: The role of estrogens and estrogen receptors in normal prostate growth and disease. Steroids. 73:233–244. 2008. View Article : Google Scholar : PubMed/NCBI

34 

Dondi D, Piccolella M, Biserni A, Della Torre S, Ramachandran B, Locatelli A, Rusmini P, Sau D, Caruso D, Maggi A, et al: Estrogen receptor beta and the progression of prostate cancer: Role of 5alpha-androstane-3beta, 17beta-diol. Endocr Relat Cancer. 17:731–742. 2010. View Article : Google Scholar : PubMed/NCBI

35 

Guerini V, Sau D, Scaccianoce E, Rusmini P, Ciana P, Maggi A, Martini PG, Katzenellenbogen BS, Martini L, Motta M and Poletti A: The androgen derivative 5alpha-androstane-3beta, 17beta-diol inhibits prostate cancer cell migration through activation of the estrogen receptor beta subtype. Cancer Res. 65:5445–5453. 2005. View Article : Google Scholar : PubMed/NCBI

36 

Piccolella M, Crippa V, Messi E, Tetel MJ and Poletti A: Modulators of estrogen receptor inhibit proliferation and migration of prostate cancer cells. Pharmacol Res. 79:13–20. 2014. View Article : Google Scholar : PubMed/NCBI

37 

Huong PT, Moon DO, Kim SO, Kim KE, Jeong SJ, Lee KW, Lee KS, Jang JH, Erikson RL, Ahn JS and Kim BY: Proteasome inhibitor-I enhances tunicamycin-induced chemosensitization of prostate cancer cells through regulation of NF-κB and CHOP expression. Cell Signal. 23:857–865. 2011. View Article : Google Scholar : PubMed/NCBI

Related Articles

  • Abstract
  • View
  • Download
  • Twitter
Copy and paste a formatted citation
Spandidos Publications style
Xiao L, Luo Y, Tai R and Zhang N: Estrogen receptor β suppresses inflammation and the progression of prostate cancer. Mol Med Rep 19: 3555-3563, 2019.
APA
Xiao, L., Luo, Y., Tai, R., & Zhang, N. (2019). Estrogen receptor β suppresses inflammation and the progression of prostate cancer. Molecular Medicine Reports, 19, 3555-3563. https://doi.org/10.3892/mmr.2019.10014
MLA
Xiao, L., Luo, Y., Tai, R., Zhang, N."Estrogen receptor β suppresses inflammation and the progression of prostate cancer". Molecular Medicine Reports 19.5 (2019): 3555-3563.
Chicago
Xiao, L., Luo, Y., Tai, R., Zhang, N."Estrogen receptor β suppresses inflammation and the progression of prostate cancer". Molecular Medicine Reports 19, no. 5 (2019): 3555-3563. https://doi.org/10.3892/mmr.2019.10014
Copy and paste a formatted citation
x
Spandidos Publications style
Xiao L, Luo Y, Tai R and Zhang N: Estrogen receptor β suppresses inflammation and the progression of prostate cancer. Mol Med Rep 19: 3555-3563, 2019.
APA
Xiao, L., Luo, Y., Tai, R., & Zhang, N. (2019). Estrogen receptor β suppresses inflammation and the progression of prostate cancer. Molecular Medicine Reports, 19, 3555-3563. https://doi.org/10.3892/mmr.2019.10014
MLA
Xiao, L., Luo, Y., Tai, R., Zhang, N."Estrogen receptor β suppresses inflammation and the progression of prostate cancer". Molecular Medicine Reports 19.5 (2019): 3555-3563.
Chicago
Xiao, L., Luo, Y., Tai, R., Zhang, N."Estrogen receptor β suppresses inflammation and the progression of prostate cancer". Molecular Medicine Reports 19, no. 5 (2019): 3555-3563. https://doi.org/10.3892/mmr.2019.10014
Follow us
  • Twitter
  • LinkedIn
  • Facebook
About
  • Spandidos Publications
  • Careers
  • Cookie Policy
  • Privacy Policy
How can we help?
  • Help
  • Live Chat
  • Contact
  • Email to our Support Team