Spandidos Publications Logo
  • About
    • About Spandidos
    • Aims and Scopes
    • Abstracting and Indexing
    • Editorial Policies
    • Reprints and Permissions
    • Job Opportunities
    • Terms and Conditions
    • Contact
  • Journals
    • All Journals
    • Oncology Letters
      • Oncology Letters
      • Information for Authors
      • Editorial Policies
      • Editorial Board
      • Aims and Scope
      • Abstracting and Indexing
      • Bibliographic Information
      • Archive
    • International Journal of Oncology
      • International Journal of Oncology
      • Information for Authors
      • Editorial Policies
      • Editorial Board
      • Aims and Scope
      • Abstracting and Indexing
      • Bibliographic Information
      • Archive
    • Molecular and Clinical Oncology
      • Molecular and Clinical Oncology
      • Information for Authors
      • Editorial Policies
      • Editorial Board
      • Aims and Scope
      • Abstracting and Indexing
      • Bibliographic Information
      • Archive
    • Experimental and Therapeutic Medicine
      • Experimental and Therapeutic Medicine
      • Information for Authors
      • Editorial Policies
      • Editorial Board
      • Aims and Scope
      • Abstracting and Indexing
      • Bibliographic Information
      • Archive
    • International Journal of Molecular Medicine
      • International Journal of Molecular Medicine
      • Information for Authors
      • Editorial Policies
      • Editorial Board
      • Aims and Scope
      • Abstracting and Indexing
      • Bibliographic Information
      • Archive
    • Biomedical Reports
      • Biomedical Reports
      • Information for Authors
      • Editorial Policies
      • Editorial Board
      • Aims and Scope
      • Abstracting and Indexing
      • Bibliographic Information
      • Archive
    • Oncology Reports
      • Oncology Reports
      • Information for Authors
      • Editorial Policies
      • Editorial Board
      • Aims and Scope
      • Abstracting and Indexing
      • Bibliographic Information
      • Archive
    • Molecular Medicine Reports
      • Molecular Medicine Reports
      • Information for Authors
      • Editorial Policies
      • Editorial Board
      • Aims and Scope
      • Abstracting and Indexing
      • Bibliographic Information
      • Archive
    • World Academy of Sciences Journal
      • World Academy of Sciences Journal
      • Information for Authors
      • Editorial Policies
      • Editorial Board
      • Aims and Scope
      • Abstracting and Indexing
      • Bibliographic Information
      • Archive
    • International Journal of Functional Nutrition
      • International Journal of Functional Nutrition
      • Information for Authors
      • Editorial Policies
      • Editorial Board
      • Aims and Scope
      • Abstracting and Indexing
      • Bibliographic Information
      • Archive
    • International Journal of Epigenetics
      • International Journal of Epigenetics
      • Information for Authors
      • Editorial Policies
      • Editorial Board
      • Aims and Scope
      • Abstracting and Indexing
      • Bibliographic Information
      • Archive
    • Medicine International
      • Medicine International
      • Information for Authors
      • Editorial Policies
      • Editorial Board
      • Aims and Scope
      • Abstracting and Indexing
      • Bibliographic Information
      • Archive
  • Articles
  • Information
    • Information for Authors
    • Information for Reviewers
    • Information for Librarians
    • Information for Advertisers
    • Conferences
  • Language Editing
Spandidos Publications Logo
  • About
    • About Spandidos
    • Aims and Scopes
    • Abstracting and Indexing
    • Editorial Policies
    • Reprints and Permissions
    • Job Opportunities
    • Terms and Conditions
    • Contact
  • Journals
    • All Journals
    • Biomedical Reports
      • Information for Authors
      • Editorial Policies
      • Editorial Board
      • Aims and Scope
      • Abstracting and Indexing
      • Bibliographic Information
      • Archive
    • Experimental and Therapeutic Medicine
      • Information for Authors
      • Editorial Policies
      • Editorial Board
      • Aims and Scope
      • Abstracting and Indexing
      • Bibliographic Information
      • Archive
    • International Journal of Epigenetics
      • Information for Authors
      • Editorial Policies
      • Editorial Board
      • Aims and Scope
      • Abstracting and Indexing
      • Bibliographic Information
      • Archive
    • International Journal of Functional Nutrition
      • Information for Authors
      • Editorial Policies
      • Editorial Board
      • Aims and Scope
      • Abstracting and Indexing
      • Bibliographic Information
      • Archive
    • International Journal of Molecular Medicine
      • Information for Authors
      • Editorial Policies
      • Editorial Board
      • Aims and Scope
      • Abstracting and Indexing
      • Bibliographic Information
      • Archive
    • International Journal of Oncology
      • Information for Authors
      • Editorial Policies
      • Editorial Board
      • Aims and Scope
      • Abstracting and Indexing
      • Bibliographic Information
      • Archive
    • Medicine International
      • Information for Authors
      • Editorial Policies
      • Editorial Board
      • Aims and Scope
      • Abstracting and Indexing
      • Bibliographic Information
      • Archive
    • Molecular and Clinical Oncology
      • Information for Authors
      • Editorial Policies
      • Editorial Board
      • Aims and Scope
      • Abstracting and Indexing
      • Bibliographic Information
      • Archive
    • Molecular Medicine Reports
      • Information for Authors
      • Editorial Policies
      • Editorial Board
      • Aims and Scope
      • Abstracting and Indexing
      • Bibliographic Information
      • Archive
    • Oncology Letters
      • Information for Authors
      • Editorial Policies
      • Editorial Board
      • Aims and Scope
      • Abstracting and Indexing
      • Bibliographic Information
      • Archive
    • Oncology Reports
      • Information for Authors
      • Editorial Policies
      • Editorial Board
      • Aims and Scope
      • Abstracting and Indexing
      • Bibliographic Information
      • Archive
    • World Academy of Sciences Journal
      • Information for Authors
      • Editorial Policies
      • Editorial Board
      • Aims and Scope
      • Abstracting and Indexing
      • Bibliographic Information
      • Archive
  • Articles
  • Information
    • For Authors
    • For Reviewers
    • For Librarians
    • For Advertisers
    • Conferences
  • Language Editing
Login Register Submit
  • This site uses cookies
  • You can change your cookie settings at any time by following the instructions in our Cookie Policy. To find out more, you may read our Privacy Policy.

    I agree
Search articles by DOI, keyword, author or affiliation
Search
Advanced Search
presentation
Molecular Medicine Reports
Join Editorial Board Propose a Special Issue
Print ISSN: 1791-2997 Online ISSN: 1791-3004
Journal Cover
July-2021 Volume 24 Issue 1

Full Size Image

Sign up for eToc alerts
Recommend to Library

Journals

International Journal of Molecular Medicine

International Journal of Molecular Medicine

International Journal of Molecular Medicine is an international journal devoted to molecular mechanisms of human disease.

International Journal of Oncology

International Journal of Oncology

International Journal of Oncology is an international journal devoted to oncology research and cancer treatment.

Molecular Medicine Reports

Molecular Medicine Reports

Covers molecular medicine topics such as pharmacology, pathology, genetics, neuroscience, infectious diseases, molecular cardiology, and molecular surgery.

Oncology Reports

Oncology Reports

Oncology Reports is an international journal devoted to fundamental and applied research in Oncology.

Experimental and Therapeutic Medicine

Experimental and Therapeutic Medicine

Experimental and Therapeutic Medicine is an international journal devoted to laboratory and clinical medicine.

Oncology Letters

Oncology Letters

Oncology Letters is an international journal devoted to Experimental and Clinical Oncology.

Biomedical Reports

Biomedical Reports

Explores a wide range of biological and medical fields, including pharmacology, genetics, microbiology, neuroscience, and molecular cardiology.

Molecular and Clinical Oncology

Molecular and Clinical Oncology

International journal addressing all aspects of oncology research, from tumorigenesis and oncogenes to chemotherapy and metastasis.

World Academy of Sciences Journal

World Academy of Sciences Journal

Multidisciplinary open-access journal spanning biochemistry, genetics, neuroscience, environmental health, and synthetic biology.

International Journal of Functional Nutrition

International Journal of Functional Nutrition

Open-access journal combining biochemistry, pharmacology, immunology, and genetics to advance health through functional nutrition.

International Journal of Epigenetics

International Journal of Epigenetics

Publishes open-access research on using epigenetics to advance understanding and treatment of human disease.

Medicine International

Medicine International

An International Open Access Journal Devoted to General Medicine.

Journal Cover
July-2021 Volume 24 Issue 1

Full Size Image

Sign up for eToc alerts
Recommend to Library

  • Article
  • Citations
    • Cite This Article
    • Download Citation
    • Create Citation Alert
    • Remove Citation Alert
    • Cited By
  • Similar Articles
    • Related Articles (in Spandidos Publications)
    • Similar Articles (Google Scholar)
    • Similar Articles (PubMed)
  • Download PDF
  • Download XML
  • View XML

  • Supplementary Files
    • Supplementary_Data.pdf
Article Open Access

Guan Xin Dan Shen formulation protects db/db mice against diabetic cardiomyopathy via activation of Nrf2 signaling

  • Authors:
    • Bin Zhang
    • Chen-Yang Zhang
    • Xue-Lian Zhang
    • Gui-Bo Sun
    • Xiao-Bo Sun
  • View Affiliations / Copyright

    Affiliations: Institute of Medicinal Plant Development, Peking Union Medical College and Chinese Academy of Medical Sciences, Beijing 100193, P.R. China
    Copyright: © Zhang et al. This is an open access article distributed under the terms of Creative Commons Attribution License.
  • Article Number: 531
    |
    Published online on: May 25, 2021
       https://doi.org/10.3892/mmr.2021.12170
  • Expand metrics +
Metrics: Total Views: 0 (Spandidos Publications: | PMC Statistics: )
Metrics: Total PDF Downloads: 0 (Spandidos Publications: | PMC Statistics: )
Cited By (CrossRef): 0 citations Loading Articles...

This article is mentioned in:



Abstract

Guan Xin Dan Shen formulation (GXDSF) is a widely used treatment for the management of coronary heart disease in China and is composed of three primary components: Dalbergiae odoriferae Lignum, Salviae miltiorrhizae Radix et Rhizoma and Panax notoginseng Radix et Rhizoma. However, the potential use of GXDSF for the management of diabetic cardiomyopathy (DCM) has not been previously assessed. The present study aimed to assess the effects of GXDSF on DCM, as well as the underlying mechanism. In the present study, db/db mice were used. Following treatment with GXDSF for 10 weeks, fasting blood glucose, insulin sensitivity, serum lipid levels and cardiac enzyme levels were detected. Cardiac pathological alterations and cardiac function were assessed by performing hematoxylin and eosin staining and echocardiograms, respectively. TUNEL assays were conducted to assess cardiomyocyte apoptosis. Additionally, reverse transcription‑quantitative PCR and western blotting were performed to evaluate the expression of apoptosis‑associated genes and proteins, respectively. In the model group, the db/db mice displayed obesity, hyperlipidemia and hyperglycemia, accompanied by noticeable myocardial hypertrophy and diastolic dysfunction. Following treatment with GXDSF for 10 weeks, serum triglyceride levels were lower and insulin sensitivity was enhanced in db/db mice compared with the model group, which indicated improvement in condition. Cardiac hypertrophy and dysfunction were also improved in db/db mice following treatment with GXDSF, resulting in significantly increased left ventricular ejection fraction and fractional shortening compared with the model group. Following treatment with metformin or GXDSF, model‑induced increases in levels of myocardial enzymes were decreased in the moderate and high dose groups. Moreover, the results indicated that, compared with the model group, GXDSF significantly inhibited cardiomyocyte apoptosis in diabetic heart tissues by increasing Bcl‑2 expression and decreasing the expression levels of Bax, cleaved caspase‑3 and cleaved caspase‑9. Mechanistically, GXDSF enhanced Akt phosphorylation, which upregulated antioxidant enzymes mediated by nuclear factor erythroid 2‑related factor 2 (Nrf2) signaling. Collectively, the results of the present study indicated that GXDSF attenuated cardiac dysfunction and inhibited cardiomyocyte apoptosis in diabetic mice via activation of Akt/Nrf2 signaling. Therefore, GXDSF may serve as a potential therapeutic agent for the management of DCM.

Introduction

Diabetes mellitus (DM) is a major public health concern globally. In 2015, there were 415 million diabetic patients in total and it is estimated that this will increase to 642 million by 2040 (1). Despite notable progress in the management of blood glucose in diabetic patients (2), the complications of diabetes are often the cause of death in affected patients, and the clinically available strategies for the management of complications of diabetes are limited (3).

Diabetic cardiomyopathy (DCM) is a common macrovascular complication that is characterized by ventricular hypertrophy, heart failure and cardiac fibrosis (4–6). Increasing evidence has demonstrated that, in addition to chronic inflammation, mitochondrial dysfunction and oxidative stress also contribute to the development of DCM (7–9). Although certain therapies, including zinc supplementation (10), advanced glycation end product breakers (aminoguanidine) (11), copper chelators (trientine) (12), metformin (13,14), angiotensin-converting enzyme inhibitors (15,16), β-blockers (timolol) (17) and dipeptidyl peptidase-4 inhibitors (18), have been assessed in animal studies, none of these therapies have been reported to be effective in patients with DCM due to their side effects, and the underlying mechanisms of action in the modulation of DCM are not completely understood.

The nuclear factor erythroid 2-related factor 2 (Nrf2) signaling pathway is crucial for the regulation of endogenous antioxidant enzyme protein expression levels (19), including heme oxygenase-1 (HO-1) and γ-glutamylcysteine synthetase heavy subunit (γ-GCS). Nrf2-mediated antioxidant enzymes are closely associated with inhibition of oxidative stress and protection against DCM (20,21). Therefore, enhancement of Nrf2 signaling may serve as a promising therapeutic strategy for preventing the development of DCM.

The Guan Xin Dan Shen formulation (GXDSF) is primarily composed of Panax notoginseng Radix et Rhizoma, Dalbergiae odoriferae Lignum and Salviae miltiorrhizae Radix et Rhizoma, and is a herbal prescription of Traditional Chinese Medicine (22). GXDSF has been used clinically for the treatment of cardiovascular diseases (23). Our previous study demonstrated that GXDSF prevented left ventricular remodeling induced by myocardial ischemia/reperfusion injury (22). High-performance liquid chromatography (HPLC) has been used to identify the contents of the chemical components of GXDSF, demonstrating that it is composed of notoginsenoside R1 (2.34%), ginsenoside Rb1 (8.63%), salvianolic acid B (0.50%), ginsenoside Rg1 (9.51%), cryptotanshinone (0.84%), tanshinone I (0.55%) and tanshinone IIA (1.71%) (22). The key components have been reported to exert cardioprotective effects, including protecting against ischemia in rats following acute myocardial infarction (24), preventing cardiac hypertrophy in ApoE−/− mice (25) and attenuating high glucose-induced endothelial cell injury (26,27). Ginsenoside Rg1 ameliorates DCM by inhibiting endoplasmic reticulum stress (28). However, to the best of our knowledge, no previous studies have assessed the protective roles of GXDSF in DCM. Furthermore, the drugs currently available for the management of DCM are limited and are often accompanied by adverse effects (29). Therefore, assessing the protective effects of GXDSF in DCM is important.

In the present study, db/db mice were used to investigate whether GXDSF exerted a protective effect against DCM and to further determine the underlying mechanism.

Materials and methods

Drugs

Guan Xin Dan Shen dripping pills (40 mg/pill; cat. no. 20160426) were obtained from Harbin Pharmaceutical Group Co., Ltd. In our previous study, the aforementioned components of GXDSF were determined via HPLC (22). Metformin was provided by Sino-American Shanghai Squibb Pharmaceuticals, Ltd. Valsartan was provided by Novus Biologicals, Ltd.

Animals

Mice were obtained from GemPharmatech Co., Ltd. In total, 60 leptin receptor-deficient db/db 8-week-old male mice (weight, 40±2 g; BKS.Cg+/+ Leprdb NJU) and 10 non-diabetic 8-week-old male mice (weight, 20±2 g; C57BLKS/J) were used in the present study. The mice were maintained at 22–24°C and 40% humidity with 12-h light/dark cycles and ad libitum access to food and water. All animal experiments were performed in accordance with the Guide for the Care and Use of Laboratory Animals (30). The present study was approved by the Laboratory Animal Ethics Committee of the Institute of Medicinal Plant Development, Peking Union Medical College and Chinese Academy of Medical Sciences (license no. SLXD-20190406017).

Groups and drug administration

After 4 weeks of acclimatization, the db/db mice were randomly divided into the following six groups (n=10 per group): i) db/db group (model); ii) db/db + metformin (140 mg/kg/day) group; iii) db/db + valsartan (48 mg/kg/day) group; iv) db/db + GXDSF high dose (180 mg/kg) group; v) db/db + GXDSF moderate dose (90 mg/kg) group; and vi) db/db + GXDSF low dose (45 mg/kg) group. The control group consisted of the C57BLKS/J mice (n=10). The clinic dose of GXDSF for patients with coronary heart disease is 20 mg/kg day. The doses of GXDSF used in the present study were based on the recommended clinical dose of GXDSF (31). Over a period of 10 weeks, the mice were administered drugs via gavage daily (Fig. 1A). Mice in the control and model groups were orally administered distilled water.

Figure 1.

Effects of GXDSF on body weight and insulin sensitivity in db/db mice. (A) Schematic diagram indicating the timeline of the in vivo animal experiments. (B) Body weight and (C) fasting blood glucose levels in each group. Insulin sensitivity was evaluated by performing the intraperitoneal ITT and (D) quantified and (E) expressed as AUC. Data are represented as the mean ± SD (n=10). ##P<0.01 vs. control; *P<0.05 and **P<0.01 vs. model. GXDSF, Guan Xin Dan Shen formulation; ITT, insulin tolerance test; AUC, area under the curve; FBG, fasting blood glucose.

Fasting blood glucose (FBG) and insulin tolerance test (ITT) assay

The blood glucose of mice fasted overnight was measured using an automatic glucometer (Roche Diagnostics). For assessing insulin tolerance, an ITT assay was performed via intraperitoneal injection of 1 U/kg insulin (Sigma-Aldrich; Merck KGaA). The tail blood glucose concentration was measured every 30 min after injection for a total of 120 min, and is expressed as the area under the curve (AUC).

Echocardiography

Following treatment for 10 weeks, the mice were anesthetized with 1.2% avertin (300 mg/kg; intraperitoneal) and echocardiography was performed. The echocardiograms were obtained using a Vevo770 high-resolution imaging system (VisualSonics, Inc.). To calculate percentage ejection fraction (% EF) and percentage fractional shortening (% FS), M-mode tracing of the left ventricle (LV) based on the parasternal long-axis view was used. To evaluate left ventricular end diastolic diameter (LVIDd) and left ventricular end systolic diameter (LVIDs), the pulse-wave and tissue Doppler in mice at baseline and after treatment were used. LV end-diastolic volume (LVVd) and LV end-systolic volume (LVVs) were automatically calculated by an ultrasound machine (VisualSonics, Inc.).

Determination of serum lipids

After 10 weeks of treatment, the db/db mice were anesthetized using 4% chloral hydrate (400 mg/kg; intraperitoneal). Subsequently, ~0.75 ml blood was collected from the eye socket vein of mice fasted overnight. The anesthetized mice were then sacrificed via cervical dislocation. To obtain the serum samples, the blood was centrifuged at 3,000 × g for 15 min at room temperature. An automatic biochemical analysis system (Beckman Coulter, Inc.) was used to measure serum triglyceride (TG, cat. no. A110-1-1), low-density lipoprotein (LDL, cat. no. A113-1-1) and total cholesterol (TC, cat. no. A111-1-1) levels according to the manufacturer's protocol (Nanjing Jiancheng Bioengineering Institute).

Assessing myocardial enzyme activity

The serum myocardial enzyme activities of aspartate transaminase (AST; cat. no. C010-1-1), lactate dehydrogenase (LDH; cat. no. A020-1-2) and creatine kinase MB (CK-MB; cat. no. E006-1-1) were measured using specific detection kits (Nanjing Jiancheng Bioengineering Institute) according to the manufacturer's protocol.

Histological analysis

After the mice were sacrificed, five heart tissue samples in each group were fixed in 4% buffered paraformaldehyde for 48 h at room temperature. Following embedding in paraffin, tissues were cut into 4-µm sections. Subsequently, sections were stained with hematoxylin and eosin (H&E) at room temperature as previously (32). Stained sections were examined by a blinded pathologist using a BX53 light microscope (Olympus Corporation; magnification, ×200).

TUNEL staining

The aforementioned fixed and embedded heart samples were cut into 4-µm sections and then deparaffinized using xylene. The antigen retrieval was performed by heating the tissues to 80°C. Subsequently, the sections were incubated with Protease K for 15 min at room temperature before pre-incubation with terminal deoxynucleotidyl transferase buffer (Sigma-Aldrich; Merck KGaA) at 37°C for 60 min. After washing with PBS, the sections were incubated with an anti-digoxin and anti-serum alkaline phosphatase complex (Sigma-Aldrich; Merck KGaA) at 37°C overnight. Following washing in Tris buffer, sections were counterstained with hematoxylin at 25°C for 2 min and washed again in Tris buffer. In total, five visual fields were randomly selected in each group to observe the apoptosis under a light microscope (BX53; Olympus Corporation; magnification, ×200). The results were quantified using Image-Pro Plus software (version 6.0; Media Cybernetics, Inc.).

Reverse transcription-quantitative PCR (RT-qPCR)

Total RNA was extracted from heart tissues using TRIzol® reagent (Invitrogen; Thermo Fisher Scientific, Inc.). Total RNA purity and concentration were assessed using a Nanodrop 2000 Spectrophotometer (Thermo Fisher Scientific, Inc.). Total RNA (1 µg) was reverse transcribed into cDNA using PrimeScript RT MasterMix (37°C for 15 min; 85°C for 5 sec, held at 4°C; Takara Biotechnology Co., Ltd.). Subsequently, qPCR was performed to measure the mRNA expression levels of atrial natriuretic peptide (ANP), brain natriuretic peptide (BNP), α-myosin heavy polypeptide (MHC), β-MHC, Bcl-2, Bax, caspase-3, caspase-9 and 18s using a CFX-96 Touch Thermocycler PCR system and SYBR Green Master Mix. The thermocycling conditions used for qPCR were as follows: Initial denaturation at 94°C for 30 sec, followed by 45 cycles of 94°C for 5 sec, 58°C for 30 sec and 72°C for 30 sec, then a dissociation stage (95°C for 15 sec, 65°C for 30 sec and 95°C for 15 sec). The sequences of the primers used for qPCR are listed in Table I. mRNA expression levels were quantified using the 2−ΔΔCq method (33) and normalized to the internal reference gene 18s.

Table I.

Sequences of primers used for quantitative PCR.

Table I.

Sequences of primers used for quantitative PCR.

GeneSequence (5′→3′)Product size, bp
Caspase-3F: TGGTGATGAAGGGGTCATTTATG105
R: TTCGGCTTTCCAGTCAGACTC
Caspase-9F: TCCTGGTACATCGAGACCTTG109
R: AAGTCCCTTTCGCAGAAACAG
Bcl-2F: GCTACCGTCGTGACTTCGC147
R: CCCCACCGAACTCAAAGAAGG
BaxF: TGAAGACAGGGGCCTTTTTG140
R: AATTCGCCGGAGACACTCG
ANPF: GCTTCCAGGCCATATTGGAG126
R: GGGGGCATGACCTCATCTT
BNPF: GAGGTCACTCCTATCCTCTGG100
R: GCCATTTCCTCCGACTTTTCTC
α-MHCF: TGAGTGGGAGTTTATCGACTTCG194
R: CCTTGACATTGCGAGGCTTC
β-MHCF: CCTGCGGAAGTCTGAGAAGG119
R: CTCGGGACACGATCTTGGC
18sF: CATGCAGAACCCACGACAGTA119
R: CCTCACGCAGCTTGTTGTCTA

[i] ANP, atrial natriuretic peptide; BNP, brain natriuretic peptide; α-MHC, α-myosin heavy chain; β-MHC, β-myosin heavy chain; F, forward; R, reverse.

Western blotting

A standard western blotting protocol was used to measure protein expression, as previously described (32). Briefly, cytoplasmic and nuclear proteins were extracted from heart tissues using a protein extraction kit (cat. no. CW0199S; CoWin Bioscience Co., Ltd.). Protein concentrations were measured using a BCA protein quantification kit (CWBio). Proteins (50 µg) were separated via 12% SDS-PAGE and transferred to nitrocellulose membranes. Following blocking in 5% fat-free milk in TBS-0.1% Tween-20 (TBST) for 2 h at room temperature, the membranes were incubated at 4°C overnight with primary antibodies targeted against: Bcl-2 (1:500; cat. no. sc-7382; Santa Cruz Biotechnology, Inc.), Bax (1:500; cat. no. sc-7480; Santa Cruz Biotechnology, Inc.), cleaved caspase-3 (1:1,000; cat. no. ab214430; Abcam), cleaved caspase-9 (1:1,000; cat. no. 9509; Cell Signaling Technology, Inc.), phosphorylated (p)-Akt (1:1,000; cat. no. 4060; Cell Signaling Technology, Inc.), Akt (1:1,000; cat. no. 9272; Cell Signaling Technology, Inc.), Nrf2 (1:500; cat. no. sc-13032; Santa Cruz Biotechnology, Inc.), HO-1 (1:1,000; cat. no. ab68477; Abcam), NAD(P)H quinone oxidoreductase-1 (NQO-1; 1:500; cat. no. sc-32793; Santa Cruz Biotechnology, Inc.), γ-GCS (1:500; cat. no. sc-166603; Santa Cruz Biotechnology, Inc.), lamin B1 (1:500; cat. no. sc-374015; Santa Cruz Biotechnology, Inc.) and β-actin (1:1,000; cat. no. CW0096M; CWBio). Following washing with TBST, the membranes were incubated with a HRP-conjugated secondary antibody (1:10,000; anti-rabbit IgG, cat. no. 31460 or anti-mouse IgG, cat. no. 31430; Thermo Fisher Scientific, Inc.) at room temperature for 2 h. Protein bands were visualized using SuperSignal™ West Pico PLUS chemiluminescent substrate (cat. no. 34580; Thermo Fisher Scientific, Inc.). Protein expression was semi-quantified using Image Lab software (version 3.0; Bio-Rad Laboratories, Inc.). β-actin and lamin B1 were used as the loading controls for cytoplasmic and nuclear proteins, respectively.

Statistical analysis

All experiments were performed ≥3 times. Data are presented as the mean ± SD. Statistical analyses were performed using SPSS software (version 19.0; IBM Corp.). Comparisons among multiple groups were analyzed using one-way or mixed two-way ANOVA follow by Tukey's post hoc test. P<0.05 was considered to indicate a statistically significant difference.

Results

GXDSF reduces the increase in body weight and enhances insulin sensitivity in db/db mice

The body weight of db/db mice was measured over the 10-week treatment period. Compared with the model group, the body weight of the mice in the GXDSF high-dose groups was reduced, but this trend was not significant (Fig. 1B). Compared with the model group, metformin significantly decreased elevated FBG levels in db/db mice (P<0.05; Fig. 1C), whereas the effect of GXDSF on FBG was not significant compared with the model group, which suggested that GXDSF displayed no distinct hypoglycemic effect in db/db mice. Subsequently, insulin sensitivity following GXDSF treatment was assessed. The ITT results demonstrated that both moderate- and high-dose GXDSF enhanced insulin sensitivity, as indicated by significantly decreased AUC values compared with the model group (P<0.01; Fig. 1D and E).

GXDSF decreases serum lipid levels in db/db mice

Compared with the control group, db/db mice displayed significantly increased serum lipid levels in the model group (Fig. 2). Administration of metformin or high-dose GXDSF significantly reduced serum TG and TC levels in db/db mice compared with the model group (P<0.05; Fig. 2A and B). Additionally, increased serum LDL levels in db/db mice were significantly reduced by metformin or valsartan administration compared with the model group (both P<0.05; Fig. 2C). Serum LDL levels in the GXDSF groups were slightly reduced, but the differences were not significant compared with the model group.

Figure 2.

Effects of GXDSF on serum lipid levels in db/db mice. Serum (A) TG, (B) TC and (C) LDL levels in each group. Data are expressed as the mean ± SD (n =10). ##P<0.01 vs. control; *P<0.05 and **P<0.01 vs. model. GXDSF, Guan Xin Dan Shen formulation; TG, triglyceride; TC, total cholesterol; LDL, low-density lipoprotein cholesterol.

GXDSF ameliorates the cardiac dysfunction of db/db mice

After 10 weeks of GXDSF treatment, M-mode echocardiography was used to assess cardiac function. Compared with the control group, db/db mice in the model group displayed a significantly larger LVIDd (Fig. 3A). Administration of valsartan or high-dose GXDSF significantly reduced LVIDd compared with the model group (P<0.01). Compared with the model group, the effects of metformin and moderate- and low-dose GXDSF on the LVIDd and LVIDs were not significant (Fig. 3B and C). Additionally, compared with the control group, the LV end-systolic volume and LV end-diastolic volume of the db/db mice in the model group were significantly reduced (P<0.01), whereas valsartan, moderate-dose GXDSF and high-dose GXDSF treatment significantly increased these volumes in db/db mice (P<0.05; Fig. S1A and B). Additionally, compared with the model group, valsartan or GXDSF treatment significantly improved the impaired left ventricular EF and FS in db/db mice (P<0.05; Fig. 3D and E).

Figure 3.

Effects of GXDSF on the cardiac function of db/db mice. (A) Echocardiograms were obtained via echocardiography. (B) LVIDd, (C) LVIDs, (D) % EF and (E) % FS. Data are presented as the mean ± SD (n=5). #P<0.05 vs. control; *P<0.05 and **P<0.01 vs. model. GXDSF, Guan Xin Dan Shen formulation; LVIDd, left ventricular end diastolic diameter; LVIDs, left ventricular end systolic diameter; % EF, percentage ejection fraction; % FS, percentage fractional shortening.

GXDSF attenuates diabetes-induced cardiac hypertrophy in db/db mice

After GXDSF treatment, the heart weight was initially measured. Compared with the control group, the heart weight of the model group was significantly increased, which was significantly reduced by treatment with metformin, moderate-dose GXDSF or high-dose GXDSF (P<0.05; Fig. 4A and B). In the model group, the db/db mice developed notable myocardial hypertrophy, as evidenced by H&E staining, which demonstrated disordered cardiac fibers (Fig. 4C). However, compared with the model group, treatment with metformin or GXDSF for 10 weeks markedly reduced myocardial hypertrophy in db/db mice. Moreover, compared with the control group, the mRNA expression levels of cardiac hypertrophy-related genes ANP, BNP and β-MHC/α-MHC were significantly increased in the heart tissues of the model group (P<0.01), which was significantly reversed by treatment with metformin, valsartan or GXDSF (P<0.05; Fig. 4D). Furthermore, treatment with moderate- or high-dose GXDSF significantly decreased the serum levels of CK-MB and LDH compared with the model group (Fig. 4E). Additionally, high-dose GXDSF could reduce the increased serum AST level. Collectively, the aforementioned results indicated that GXDSF prevented diabetes-induced cardiac hypertrophy.

Figure 4.

Effect of GXDSF on pathological alterations to the heart in db/db mice. (A) Representative images of hearts isolated from db/db mice in each group. (B) Heart weight of db/db mice in each group. (C) Representative images of hematoxylin and eosin staining for identification of the pathological structure of the heart (n=5; scale bar, 50 µm). (D) Reverse transcription-quantitative PCR was performed to measure the impact of GXDSF (high-dose) on the mRNA expression levels of cardiac hypertrophy-related genes. Serum (E) CK-MB, (F) LDH and (G) AST levels in db/db mice. Data are presented as the mean ± SD (n=10). ##P<0.01 vs. control; *P<0.05 and **P<0.01 vs. model. GXDSF, Guan Xin Dan Shen formulation; CK-MB, creatine kinase MB; LDH, lactate dehydrogenase; AST, aspartate transaminase; ANP, atrial natriuretic peptide; BNP, brain natriuretic peptide; α-MHC, α-myosin heavy chain; β-MHC, β-myosin heavy chain.

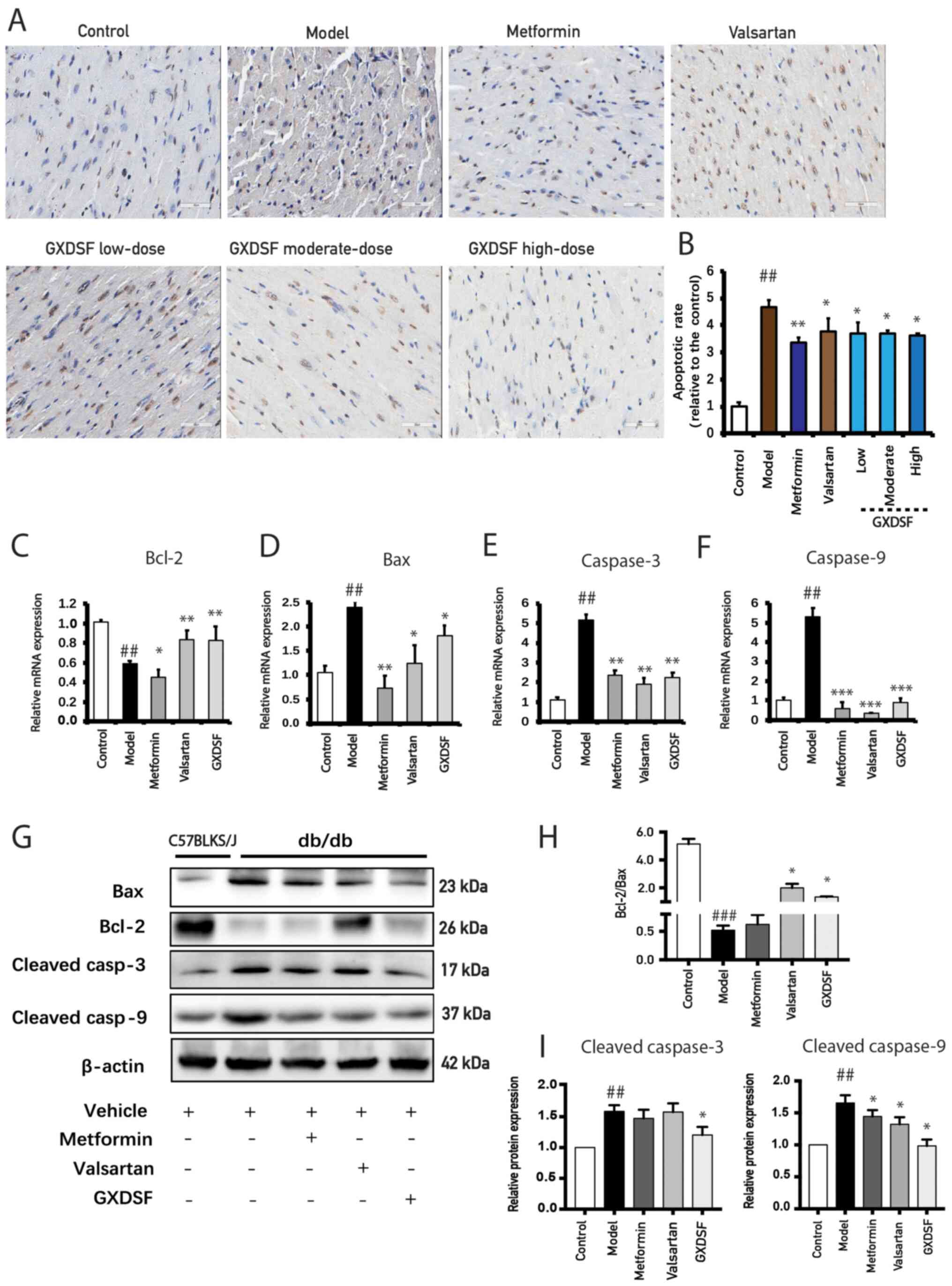
GXDSF attenuates diabetes-induced cardiomyocyte apoptosis in db/db mice

Diabetes-induced cardiomyocyte apoptosis is closely associated with cardiac hypertrophy (34). The TUNEL assay results demonstrated that there was a significantly higher proportion of apoptotic cells in the hearts of the model mice compared with the control group (Fig. 5A and B). After 10 weeks of treatment with metformin or GXDSF, the ratio of apoptotic cells was notably decreased. The mRNA and protein expression levels of apoptosis-related markers were further examined. In line with the results of the TUNEL assay, compared with the model group, GXDSF significantly decreased the mRNA expression levels of Bax, caspase-3 and caspase-9 (Fig. 5D and E), but significantly upregulated the mRNA expression levels of Bcl-2 (Fig. 5C). The western blotting results revealed that the Bcl-2/Bax ratio significantly decreased, whereas the protein expression levels of cleaved caspase-3 and cleaved caspase-9 were significantly upregulated in the heart tissues of db/db mice in the model group compared with the control group (Fig. 5G-I). Diabetes-induced alterations in protein expression were significantly reversed by GXDSF treatment (Fig. 5G-I), indicating that GXDSF protected the diabetic heart against apoptosis.

Figure 5.

Effect of GXDSF on cardiac apoptosis in each group. Cardiac apoptosis was (A) determined by performing TUNEL staining (magnification, ×200; scale bar, 50 µm) and (B) quantified in each group (n=5). Reverse transcription-quantitative PCR was performed to measure the impact of GXDSF (high-dose) on the mRNA expression of apoptosis-related genes, including (C) Bcl-2, (D) Bax, (E) caspase-3 and (F) caspase-9 (n=10). Protein expression levels were (G) determined via western blotting and semi-quantified for (H) Bcl-2/Bax, (I) cleaved caspase-3 and cleaved caspase-9 (n=3). Data are presented as the mean ± SD. ##P<0.01 and ###P<0.001 vs. control; *P<0.05, **P<0.01 and ***P<0.001 vs. model. GXDSF, Guan Xin Dan Shen formulation.

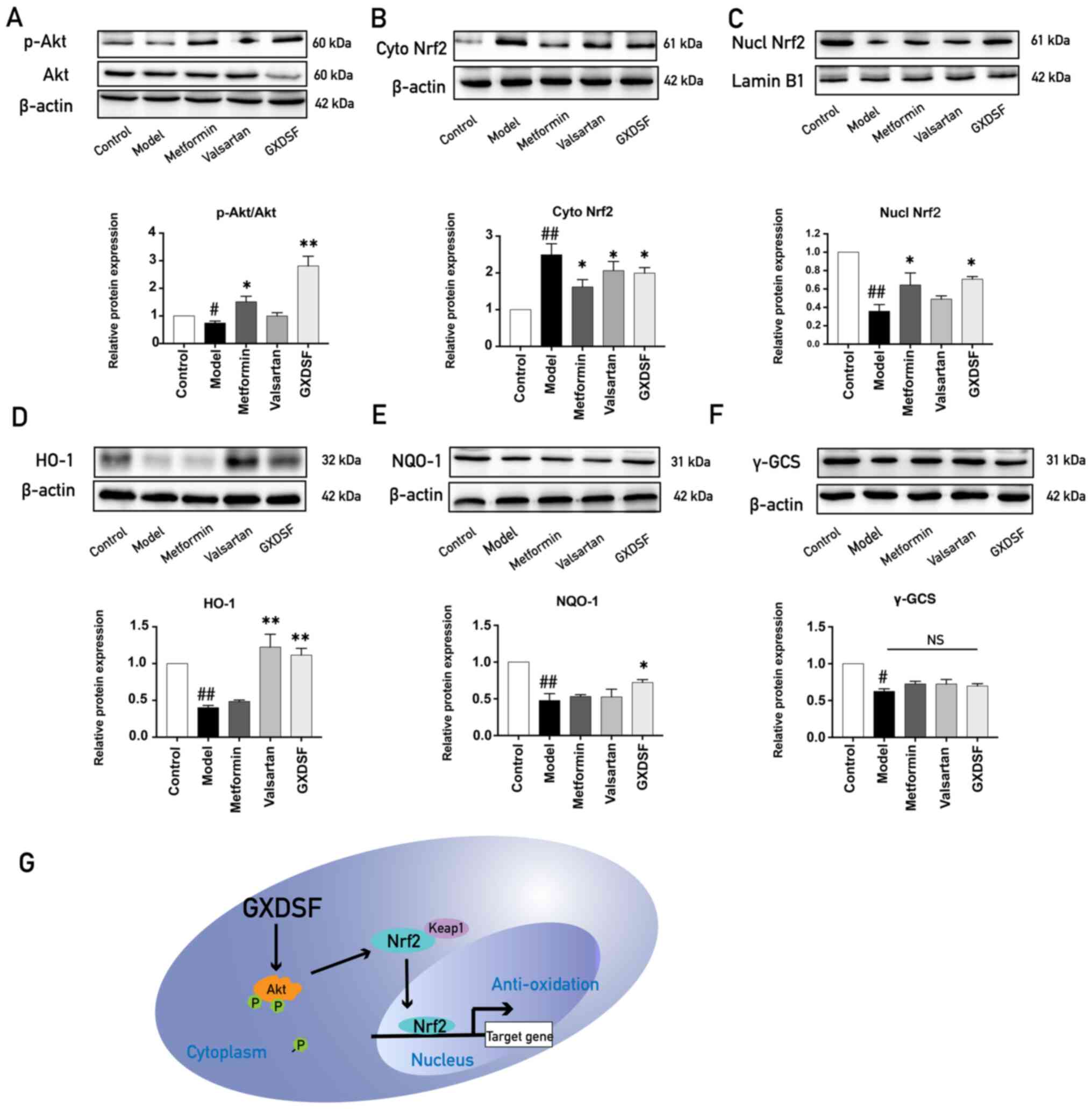
GXDSF promotes translocation of Nrf2 to the nucleus to increase the expression of antioxidant enzymes

The PI3K/Akt signaling pathway and Nrf2-mediated antioxidant enzymes serve key anti-apoptotic roles (35), and our previous study demonstrated that GXDSF increased Akt phosphorylation (22). Therefore, it was hypothesized that GXDSF may protect against diabetes-induced cardiomyocyte apoptosis by increasing Akt phosphorylation and Nrf2 signaling. The western blotting results demonstrated that Akt phosphorylation, Nrf2 nuclear translocation and the expression of antioxidant enzymes (γ-GCS, NQO-1 and HO-1) were significantly decreased in the heart tissues of db/db mice in the model group compared with the control group (Fig. 6A-F). After treatment with GXDSF, the expression levels of p-Akt, nuclear Nrf2, HO-1 and NQO-1 were significantly upregulated compared with the model group. The results suggested that GXDSF promoted Akt and Nrf2 signaling, which subsequently upregulated the expression of antioxidant enzymes (Fig. 6G).

Figure 6.

GXDSF-induced activation of the Akt-mediated Nrf2 signaling pathway. Western blotting was performed to determine the impact of high dose of GXDSF on the protein expression of (A) p-Akt, (B) cytoplasmic Nrf2, (C) nuclear Nrf2, (D) HO-1, (E) NQO-1 and (F) γ-GCS (n=3). (G) Schematic illustration indicating the mechanism underlying the protective effects of GSDXF against diabetic cardiomyopathy. Data are presented as the mean ± SD. #P<0.05 and ##P<0.01 vs. control; *P<0.05 and **P<0.01 vs. model. GXDSF, Guan Xin Dan Shen formulation; p, phosphorylated; Nrf2, nuclear factor-erythroid 2-related factor 2; HO-1, heme oxygenase-1; γ-GCS, γ-glutamylcysteine synthetase heavy subunit; NQO-1, NAD(P)H quinone oxidoreductase-1; NS, not significant; cyto, cytoplasmic; nucl, nuclear; Keap1, kelch like ECH associated protein.

Discussion

With an increasing prevalence of diabetes worldwide, the incidence of DCM is also becoming an increasingly more common problem. DCM is characterized by myocardial left ventricular dysfunction, cardiac injury, cardiomyocyte hypertrophy, cardiomyocyte apoptosis and microvascular abnormalities (36,37), which may be the result of hyperglycemia, oxidative stress, Ca2+ overload, ischemia and hypoxia (24,38,39). According to previous studies, LV diastolic dysfunction is closely related to myocardial cell apoptosis, and inhibition of apoptosis may improve cardiac function (40). Increased myocardial cell apoptosis leads to loss of contractile units and cardiac remodeling, which ultimately results in cardiac dysfunction (41,42). The present study demonstrated that GXDSF may prevent the development of DCM by enhancing insulin sensitivity, decreasing diabetic heart weight, improving cardiac function and inhibiting cardiac hypertrophy. Mechanistically, the results indicated that GXDSF may exert cardioprotective effects via Akt/Nrf2-mediated upregulation of antioxidant enzymes. Therefore, the present study suggested that GXDSF may serve as a therapeutic agent for the prevention of DCM.

Chronic hyperglycemia, hyperlipidemia and insulin resistance collectively lead to the development of DCM (43–45). These risk factors not only result in metabolic dysfunction, but also in severe oxidative stress and mitochondrial injury (46,47). Currently, both db/db mice and streptozotocin (STZ) with high-fat diet-induced mice are used as models of diabetes, and each model displays different characteristics. The STZ with high-fat diet-induced mouse model is more economical, but STZ might have some unknown impacts on the mice. Another problem of the STZ with high-fat diet-induced model is that the fasting blood glucose is not as stable compared with db/db mice (48). The majority of previous studies investigating DCM used db/db mice as a model of DCM (49,50). Therefore, the present study selected db/db mice as a model to study the protective effect of GXDSF. Metformin was selected as a positive control for examining the hyperglycemic effects of GXDSF. Compared with the model group, the effect of GXDSF on FBG was insignificant; however, moderate and high doses of GXDSF significantly improved insulin sensitivity and decreased serum TG levels. The antilipemic effects of GXDSF may be related to notoginseng, a key component of GXDSF that is closely associated with fat metabolism according to recent studies (51,52).

Mitochondria are crucial organelles that mediate cardiomyocyte apoptosis (53). Loss of the mitochondrial membrane potential is a key step in activating mitochondrial-mediated apoptosis, which is primarily controlled by the Bcl-2 family of proteins (54), vital mediators of apoptosis (55). Mitochondrial permeability is regulated by Bcl-2 and Bax (56). An increase in the Bax/Bcl-2 ratio results in release of cytochrome c and activation of caspase-3, leading to apoptosis (57). Compared with the model group, GXDSF treatment significantly reduced the expression levels of the proapoptotic protein Bax, increased the expression of the antiapoptotic protein Bcl-2, and reduced the protein expression levels of cleaved caspase-3 and cleaved caspase-9. Collectively, the aforementioned results demonstrated that GXDSF inhibited metabolic dysfunction-mediated cardiomyocyte apoptosis.

Numerous stimuli, including hypoxia, oxidative stress and mechanical stress, can activate the PI3K/Akt signaling pathway (58). Activation of Akt signaling is sufficient to inhibit cardiomyocyte apoptosis and maintain the function of viable cardiomyocytes (59). Promoting Akt signaling inhibits high glucose-induced cardiomyocyte apoptosis (60). Consistent with the aforementioned studies, the present study demonstrated that GXDSF significantly upregulated p-Akt in the diabetic heart of db/db mice compared with the model group. Cytoplasmic Nrf2 separates with kelch like ECH associated protein and subsequently enters into the nucleus to participate in controlling gene expressions. Our previous study demonstrated that upregulation of p-Akt expression promoted Nrf2-mediated expression of HO-1 and NQO-1 (61), an endogenic antioxidant enzyme with anti-apoptotic and anti-inflammatory properties (62). As GXDSF can regulate p-Akt expression, it was hypothesized that it may increase HO-1 expression by regulating translocation of Nrf2. In the present study, compared with the control group, a significant increase in the cytoplasmic protein expression levels of Nrf2 and a significant decrease in the nuclear protein expression levels of Nrf2 in the diabetic heart of model mice was observed, suggesting that Nrf2 nuclear translocation was inhibited. Furthermore, the results indicated that GXDSF facilitated the nuclear translocation of Nrf2, reversing the downregulation of the expression levels of the antioxidant enzymes HO-1 and NQO-1 in db/db mice.

The present study preferentially evaluated the protective effects of GXDSF on DCM in db/db mice because 90% of cases of diabetes are type 2 DM (63). However, the present study did not investigate whether GXDSF attenuated the progression of DCM in type 1 DM. Cardiac hypertrophy and fibrosis serve key roles in DCM (64). However, diabetes-induced cardiac hypertrophy and myocardial fibrosis appeared in different periods of DCM (65). The impact of GXDSF on diabetes-induced myocardial fibrosis is not completely understood. Moreover, to further clarify the exact mechanism underlying GXDSF-mediated prevention of DCM, future studies should utilize a H9c2 cell model with or without Nrf2 knockdown.

In conclusion, to the best of our knowledge, the present study was the first to demonstrate the protective function of GXDSF against DCM via upregulation of Nrf2-mediated antioxidant enzyme expression. The results of the present study highlighted the potential therapeutic properties of GXDSF for the management of DCM and glucose control.

Supplementary Material

Supporting Data

Acknowledgements

Not applicable.

Funding

This study was supported by the CAMS Innovation Fund for Medical Sciences (grant no. 2019-I2M-1-005), the Drug Innovation Major Project (grant no. 2018ZX09711001-009) and the Central Public-Interest Scientific Institution Basal Research Fund (grant no. 2018PT35030).

Availability of data and materials

The datasets used and/or analyzed during the current study are available from the corresponding author on reasonable request.

Authors' contributions

XBS and GBS contributed to the conception and design of the present study. BZ, CYZ and XLZ performed the experiments. CYZ participated in performing the histological and western blotting procedures. XLZ collected the data and performed statistical analyses. BZ drafted the manuscript. BZ and XBS confirmed the authenticity of all the raw data. All authors read and approved the final version of the manuscript.

Ethics approval and consent to participate

The animal experiments were approved by the Laboratory Animal Ethics Committee of the Institute of Medicinal Plant Development, Peking Union Medical College and Chinese Academy of Medical Sciences (license no. SLXD-20190406017).

Patient consent for publication

Not applicable.

Competing interests

The authors declare that they have no competing interests.

References

1 

Barooti A, Kamran M, Kharazmi F, Eftakhar E, Malekzadeh K, Talebi A and Soltani N: Effect of oral magnesium sulfate administration on blood glucose hemostasis via inhibition of gluconeogenesis and FOXO1 gene expression in liver and muscle in diabetic rats. Biomed Pharmacother. 109:1819–1825. 2019. View Article : Google Scholar : PubMed/NCBI

2 

Perry BD, Caldow MK, Brennan-Speranza TC, Sbaraglia M, Jerums G, Garnham A, Wong C, Levinger P, Asrar Ul Haq M, Hare DL, et al: Muscle atrophy in patients with type 2 diabetes mellitus: Roles of inflammatory pathways, physical activity and exercise. Exerc Immunol Rev. 22:94–109. 2016.PubMed/NCBI

3 

Papatheodorou K, Banach M, Bekiari E, Rizzo M and Edmonds M: Complications of diabetes 2017. J Diabetes Res. 2018:30861672018. View Article : Google Scholar : PubMed/NCBI

4 

Tsai TH, Lin CJ, Chua S, Chung SY, Chen SM, Lee CH and Hang CL: Deletion of RasGRF1 attenuated interstitial fibrosis in streptozotocin-induced diabetic cardiomyopathy in mice through affecting inflammation and oxidative stress. Int J Mol Sci. 19:30942018. View Article : Google Scholar : PubMed/NCBI

5 

Lam CS: Diabetic cardiomyopathy: An expression of stage B heart failure with preserved ejection fraction. Diab Vasc Dis Res. 12:234–238. 2015. View Article : Google Scholar : PubMed/NCBI

6 

Dai B, Li H, Fan J, Zhao Y, Yin Z, Nie X, Wang DW and Chen C: MiR-21 protected against diabetic cardiomyopathy induced diastolic dysfunction by targeting gelsolin. Cardiovasc Diabetol. 17:1232018. View Article : Google Scholar : PubMed/NCBI

7 

Ni R, Cao T, Xiong S, Ma J, Fan GC, Lacefield JC, Lu Y, Le Tissier S and Peng T: Therapeutic inhibition of mitochondrial reactive oxygen species with mito-TEMPO reduces diabetic cardiomyopathy. Free Radic Biol Med. 90:12–23. 2016. View Article : Google Scholar : PubMed/NCBI

8 

Luo W, Jin Y, Wu G, Zhu W, Qian Y, Zhang Y, Li J, Zhu A and Liang G: Blockage of ROS and MAPKs-mediated inflammation via restoring SIRT1 by a new compound LF10 prevents type 1 diabetic cardiomyopathy. Toxicol Appl Pharmacol. 370:24–35. 2019. View Article : Google Scholar : PubMed/NCBI

9 

Kayama Y, Raaz U, Jagger A, Adam M, Schellinger IN, Sakamoto M, Suzuki H, Toyama K, Spin JM and Tsao PS: Diabetic cardiovascular disease induced by oxidative stress. Int J Mol Sci. 16:25234–25263. 2015. View Article : Google Scholar : PubMed/NCBI

10 

Wang J, Song Y, Elsherif L, Song Z, Zhou G, Prabhu SD, Saari JT and Cai L: Cardiac metallothionein induction plays the major role in the prevention of diabetic cardiomyopathy by zinc supplementation. Circulation. 113:544–554. 2006. View Article : Google Scholar : PubMed/NCBI

11 

Wu MS, Liang JT, Lin YD, Wu ET, Tseng YZ and Chang KC: Aminoguanidine prevents the impairment of cardiac pumping mechanics in rats with streptozotocin and nicotinamide-induced type 2 diabetes. Br J Pharmacol. 154:758–764. 2008. View Article : Google Scholar : PubMed/NCBI

12 

Lu J, Pontré B, Pickup S, Choong SY, Li M, Xu H, Gamble GD, Phillips AR, Cowan BR, Young AA and Cooper GJ: Treatment with a copper-selective chelator causes substantive improvement in cardiac function of diabetic rats with left-ventricular impairment. Cardiovasc Diabetol. 12:282013. View Article : Google Scholar : PubMed/NCBI

13 

Forcheron F, Basset A, Abdallah P, Del Carmine P, Gadot N and Beylot M: Diabetic cardiomyopathy: Effects of fenofibrate and metformin in an experimental model-the Zucker diabetic rat. Cardiovasc Diabetol. 8:162009. View Article : Google Scholar : PubMed/NCBI

14 

Xie Z, Lau K, Eby B, Lozano P, He C, Pennington B, Li H, Rathi S, Dong Y, Tian R, et al: Improvement of cardiac functions by chronic metformin treatment is associated with enhanced cardiac autophagy in diabetic OVE26 mice. Diabetes. 60:1770–1778. 2011. View Article : Google Scholar : PubMed/NCBI

15 

Rösen R, Rump AF and Rösen P: The ACE-inhibitor captopril improves myocardial perfusion in spontaneously diabetic (BB) rats. Diabetologia. 38:509–517. 1995. View Article : Google Scholar

16 

Al-Shafei AI, Wise RG, Gresham GA, Bronns G, Carpenter TA, Hall LD and Huang CL: Non-invasive magnetic resonance imaging assessment of myocardial changes and the effects of angiotensin-converting enzyme inhibition in diabetic rats. J Physiol. 538:541–553. 2002. View Article : Google Scholar : PubMed/NCBI

17 

Turan B: A comparative summary on antioxidant-like actions of timolol with other antioxidants in diabetic cardiomyopathy. Curr Drug Deliv. 13:418–423. 2016. View Article : Google Scholar : PubMed/NCBI

18 

Savarese G, D'Amore C, Federici M, De Martino F, Dellegrottaglie S, Marciano C, Ferrazzano F, Losco T, Lund LH, Trimarco B, et al: Effects of dipeptidyl peptidase 4 inhibitors and sodium-glucose linked coTransporter-2 inhibitors on cardiovascular events in patients with type 2 diabetes mellitus: A meta-analysis. Int J Cardiol. 220:595–601. 2016. View Article : Google Scholar : PubMed/NCBI

19 

Suzuki T and Yamamoto M: Molecular basis of the Keap1-Nrf2 system. Free Radic Biol Med. 88:93–100. 2015. View Article : Google Scholar : PubMed/NCBI

20 

Ge ZD, Lian Q, Mao X and Xia Z: Current status and challenges of NRF2 as a potential therapeutic target for diabetic cardiomyopathy. Int Heart J. 60:512–520. 2019. View Article : Google Scholar : PubMed/NCBI

21 

Luo J, Yan D, Li S, Liu S, Zeng F, Cheung CW, Liu H, Irwin MG, Huang H and Xia Z: Allopurinol reduces oxidative stress and activates Nrf2/p62 to attenuate diabetic cardiomyopathy in rats. J Cell Mol Med. 24:1760–1773. 2020. View Article : Google Scholar : PubMed/NCBI

22 

Deng X, Xing X, Sun G, Xu X, Wu H, Li G and Sun X: Guanxin danshen formulation protects against myocardial ischemia reperfusion injury-induced left ventricular remodeling by upregulating estrogen receptor β. Front Pharmacol. 8:7772017. View Article : Google Scholar : PubMed/NCBI

23 

Li J, Han L, Zhu, Wang D and Shang Z: Guanxin Danshen Pills in Treatment of 200 Cases of Patients with Coronary Heart Disease Angina Pectoris. China &Foreign Medical Treatment. 24:126–128. 2017.

24 

Yu Y, Sun G, Luo Y, Wang M, Chen R, Zhang J, Ai Q, Xing N and Sun X: Cardioprotective effects of Notoginsenoside R1 against ischemia/reperfusion injuries by regulating oxidative stress- and endoplasmic reticulum stress- related signaling pathways. Sci Rep. 6:217302016. View Article : Google Scholar : PubMed/NCBI

25 

Xiao J, Zhu T, Yin YZ and Sun B: Notoginsenoside R1, a unique constituent of Panax notoginseng, blinds proinflammatory monocytes to protect against cardiac hypertrophy in ApoE−/− mice. Eur J Pharmacol. 833:441–450. 2018. View Article : Google Scholar : PubMed/NCBI

26 

Fan C, Qiao Y and Tang M: Notoginsenoside R1 attenuates high glucose-induced endothelial damage in rat retinal capillary endothelial cells by modulating the intracellular redox state. Drug Des Devel Ther. 11:3343–3354. 2017. View Article : Google Scholar : PubMed/NCBI

27 

Yu LJ, Zhang KJ, Zhu JZ, Zheng Q, Bao XY, Thapa S, Wang Y and Chu MP: Salvianolic acid exerts cardioprotection through promoting angiogenesis in animal models of acute myocardial infarction: Preclinical evidence. Oxid Med Cell Longev. 2017:81923832017. View Article : Google Scholar : PubMed/NCBI

28 

Yu H, Zhen J, Yang Y, Gu J, Wu S and Liu Q: Ginsenoside Rg1 ameliorates diabetic cardiomyopathy by inhibiting endoplasmic reticulum stress-induced apoptosis in a streptozotocin-induced diabetes rat model. J Cell Mol Med. 20:623–631. 2016. View Article : Google Scholar : PubMed/NCBI

29 

Paolillo S, Marsico F, Prastaro M, Renga F, Esposito L, De Martino F, Di Napoli P, Esposito I, Ambrosio A, Ianniruberto M, et al: Diabetic cardiomyopathy: Definition, diagnosis, and therapeutic implications. Heart Fail Clin. 15:341–347. 2019. View Article : Google Scholar : PubMed/NCBI

30 

National Research Council (US) Institute for Laboratory Animal Research, . Guide for the Care and Use of Laboratory Animals. National Academies Press; Washington, DC: 1996

31 

Xie W, Meng X, Zhai Y, Ye T, Zhou P, Nan F, Sun G and Sun X: Antidepressant-like effects of the Guanxin Danshen formula via mediation of the CaMK II-CREB-BDNF signalling pathway in chronic unpredictable mild stress-induced depressive rats. Ann Transl Med. 7:5642019. View Article : Google Scholar : PubMed/NCBI

32 

Shan T, Liang X, Bi P and Kuang S: Myostatin knockout drives browning of white adipose tissue through activating the AMPK-PGC1α-Fndc5 pathway in muscle. FASEB J. 27:1981–1989. 2013. View Article : Google Scholar : PubMed/NCBI

33 

Livak KJ and Schmittgen TD: Analysis of relative gene expression data using real time quantitative PCR and the 2(-Delta Delta C(T)) method. Methods. 25:402–408. 2001. View Article : Google Scholar : PubMed/NCBI

34 

Zhang C, Wang F, Zhang Y, Kang Y, Wang H, Si M, Su L, Xin X, Xue F, Hao F, et al: Celecoxib prevents pressure overload-induced cardiac hypertrophy and dysfunction by inhibiting inflammation, apoptosis and oxidative stress. J Cell Mol Med. 20:116–127. 2016. View Article : Google Scholar : PubMed/NCBI

35 

Chai C, Song LJ, Han SY, Li XQ and Li M: MicroRNA-21 promotes glioma cell proliferation and inhibits senescence and apoptosis by targeting SPRY1 via the PTEN/PI3K/AKT signaling pathway. CNS Neurosci Ther. 24:369–380. 2018. View Article : Google Scholar : PubMed/NCBI

36 

Wang S, Zhang T, Yang Z, Lin J, Cai B, Ke Q, Lan W, Shi J, Wu S and Lin W: Heme oxygenase-1 protects spinal cord neurons from hydrogen peroxide-induced apoptosis via suppression of Cdc42/MLK3/MKK7/JNK3 signaling. Apoptosis. 22:449–462. 2017. View Article : Google Scholar : PubMed/NCBI

37 

Huynh K, Bernardo BC, McMullen JR and Ritchie RH: Diabetic cardiomyopathy: Mechanisms and new treatment strategies targeting antioxidant signaling pathways. Pharmacol Ther. 142:375–415. 2014. View Article : Google Scholar : PubMed/NCBI

38 

Boudina S, Bugger H, Sena S, O'Neill BT, Zaha VG, Ilkun O, Wright JJ, Mazumder PK, Palfreyman E, Tidwell TJ, et al: Contribution of impaired myocardial insulin signaling to mitochondrial dysfunction and oxidative stress in the heart. Circulation. 119:1272–1283. 2009. View Article : Google Scholar : PubMed/NCBI

39 

Dludla PV, Joubert E, Muller CJF, Louw J and Johnson R: Hyperglycemia-induced oxidative stress and heart disease-cardioprotective effects of rooibos flavonoids and phenylpyruvic acid-2-O-β-D-glucoside. Nutr Metab (Lond). 14:452017. View Article : Google Scholar : PubMed/NCBI

40 

Gencoglu H, Tuzcu M, Hayirli A and Sahin K: Protective effects of resveratrol against streptozotocin-induced diabetes in rats by modulation of visfatin/sirtuin-1 pathway and glucose transporters. Int J Food Sci Nutr. 66:314–320. 2015. View Article : Google Scholar : PubMed/NCBI

41 

Zhu R, Sun H, Yu K, Zhong Y, Shi H, Wei Y, Su X, Xu W, Luo Q, Zhang F, et al: Interleukin-37 and dendritic cells treated with interleukin-37 plus troponin I ameliorate cardiac remodeling after myocardial infarction. J Am Heart Assoc. 5:e0044062016. View Article : Google Scholar : PubMed/NCBI

42 

Zhang WX, He BM, Wu Y, Qiao JF and Peng ZY: Melatonin protects against sepsis-induced cardiac dysfunction by regulating apoptosis and autophagy via activation of SIRT1 in mice. Life Sci. 217:8–15. 2019. View Article : Google Scholar : PubMed/NCBI

43 

Yamada S, Ding Y, Tanimoto A, Wang KY, Guo X, Li Z, Tasaki T, Nabesima A, Murata Y, Shimajiri S, et al: Apoptosis signal-regulating kinase 1 deficiency accelerates hyperlipidemia-induced atheromatous plaques via suppression of macrophage apoptosis. Arterioscler Thromb Vasc Biol. 31:1555–1564. 2011. View Article : Google Scholar : PubMed/NCBI

44 

Guo Y, Yin HJ and Shi DZ: Effect of xinnao shutong capsule on cardiac muscle cell apoptosis and protein expressions of Bcl-2 and Bax in hyperlipidemia rats after myocardial infarction. Zhongguo Zhong Xi Yi Jie He Za Zhi. 26:541–544. 2006.(In Chinese). PubMed/NCBI

45 

Wang Y, Xue J, Li Y, Zhou X, Qiao S and Han D: Telmisartan protects against high glucose/high lipid-induced apoptosis and insulin secretion by reducing the oxidative and ER stress. Cell Biochem Funct. 37:161–168. 2019. View Article : Google Scholar : PubMed/NCBI

46 

Giacco F and Brownlee M: Oxidative stress and diabetic complications. Circ Res. 107:1058–1070. 2010. View Article : Google Scholar : PubMed/NCBI

47 

Vásquez-Trincado C, García-Carvajal I, Pennanen C, Parra V, Hill JA, Rothermel BA and Lavandero S: Mitochondrial dynamics, mitophagy and cardiovascular disease. J Physiol. 594:509–525. 2016. View Article : Google Scholar

48 

Cheng L, Shen ZF, Sun GB and Sun XB: Advances in diabetic animal models and its application in the traditional Chinese medicine research. Yao Xue Xue Bao. 50:951–958. 2015.(In Chinese). PubMed/NCBI

49 

Zhang X and Hao Y: Beneficial effects of echinacoside on diabetic cardiomyopathy in diabetic Db/Db mice. Drug Des Devel Ther. 14:5575–5587. 2020. View Article : Google Scholar : PubMed/NCBI

50 

Wang S, Wang B, Wang Y, Tong Q, Liu Q, Sun J, Zheng Y and Cai L: Zinc prevents the development of diabetic cardiomyopathy in db/db Mice. Int J Mol Sci. 18:5802017. View Article : Google Scholar : PubMed/NCBI

51 

Quan LH, Zhang C, Dong M, Jiang J, Xu H, Yan C, Liu X, Zhou H, Zhang H, Chen L, et al: Myristoleic acid produced by enterococci reduces obesity through brown adipose tissue activation. Gut. 69:1239–1247. 2020. View Article : Google Scholar : PubMed/NCBI

52 

Xu Y, Wang N, Tan HY, Li S, Zhang C, Zhang Z and Feng Y: Panax notoginseng saponins modulate the gut microbiota to promote thermogenesis and beige adipocyte reconstructionvia leptin-mediated AMPKα/STAT3 signaling in diet-induced obesity. Theranostics. 10:11302–11323. 2020. View Article : Google Scholar : PubMed/NCBI

53 

Tan PP, Zhou BH, Zhao WP, Jia LS, Liu J and Wang HW: Mitochondria-mediated pathway regulates C2C12 cell apoptosis induced by fluoride. Biol Trace Elem Res. 185:440–447. 2018. View Article : Google Scholar : PubMed/NCBI

54 

Lu Q and Hong W: Bcl2 enhances c-Myc-mediated MMP-2 expression of vascular smooth muscle cells. Cell Signal. 21:1054–1059. 2009. View Article : Google Scholar : PubMed/NCBI

55 

Zhang G, Zeng X, Zhang R, Liu J, Zhang W, Zhao Y, Zhang X, Wu Z, Tan Y, Wu Y and Du B: Dioscin suppresses hepatocellular carcinoma tumor growth by inducing apoptosis and regulation of TP53, BAX, BCL2 and cleaved CASP3. Phytomedicine. 23:1329–1336. 2016. View Article : Google Scholar : PubMed/NCBI

56 

Birkinshaw RW and Czabotar PE: The BCL-2 family of proteins and mitochondrial outer membrane permeabilisation. Semin Cell Dev Biol. 72:152–162. 2017. View Article : Google Scholar : PubMed/NCBI

57 

Antonsson B and Martinou JC: The Bcl-2 protein family. Exp Cell Res. 256:50–57. 2000. View Article : Google Scholar : PubMed/NCBI

58 

Matsui T and Rosenzweig A: Convergent signal transduction pathways controlling cardiomyocyte survival and function: The role of PI 3-kinase and akt. J Mol Cell Cardiol. 38:63–71. 2005. View Article : Google Scholar : PubMed/NCBI

59 

Hong HJ, Liu JC, Chen PY, Chen JJ, Chan P and Cheng TH: Tanshinone IIA prevents doxorubicin-induced cardiomyocyte apoptosis through Akt-dependent pathway. Int J Cardiol. 157:174–179. 2012. View Article : Google Scholar : PubMed/NCBI

60 

Su D, Zhou Y, Hu S, Guan L, Shi C, Wang Q, Chen Y, Lu C, Li Q and Ma X: Role of GAB1/PI3K/AKT signaling high glucose-induced cardiomyocyte apoptosis. Biomed Pharmacother. 93:1197–1204. 2017. View Article : Google Scholar : PubMed/NCBI

61 

Zhang B, Chen Y, Shen Q, Liu G, Ye J, Sun G and Sun X: Myricitrin attenuates high glucose-induced apoptosis through activating Akt-Nrf2 signaling in H9c2 cardiomyocytes. Molecules. 21:8802016. View Article : Google Scholar : PubMed/NCBI

62 

Mahalanobish S, Saha S, Dutta S and Sil PC: Mangiferin alleviates arsenic induced oxidative lung injury via upregulation of the Nrf2-HO1 axis. Food Chem Toxicol. 126:41–55. 2019. View Article : Google Scholar : PubMed/NCBI

63 

Unnikrishnan R, Anjana RM and Mohan V: Diabetes mellitus and its complications in India. Nat Rev Endocrinol. 12:357–370. 2016. View Article : Google Scholar : PubMed/NCBI

64 

Athithan L, Gulsin GS, McCann GP and Levelt E: Diabetic cardiomyopathy: Pathophysiology, theories and evidence to date. World J Diabetes. 10:490–510. 2019. View Article : Google Scholar : PubMed/NCBI

65 

Hu X, Bai T, Xu Z, Liu Q, Zheng Y and Cai L: Pathophysiological fundamentals of diabetic cardiomyopathy. Compr Physiol. 7:693–711. 2017. View Article : Google Scholar : PubMed/NCBI

Related Articles

  • Abstract
  • View
  • Download
  • Twitter
Copy and paste a formatted citation
Spandidos Publications style
Zhang B, Zhang C, Zhang X, Sun G and Sun X: Guan Xin Dan Shen formulation protects <em>db/db</em> mice against diabetic cardiomyopathy via activation of Nrf2 signaling. Mol Med Rep 24: 531, 2021.
APA
Zhang, B., Zhang, C., Zhang, X., Sun, G., & Sun, X. (2021). Guan Xin Dan Shen formulation protects <em>db/db</em> mice against diabetic cardiomyopathy via activation of Nrf2 signaling. Molecular Medicine Reports, 24, 531. https://doi.org/10.3892/mmr.2021.12170
MLA
Zhang, B., Zhang, C., Zhang, X., Sun, G., Sun, X."Guan Xin Dan Shen formulation protects <em>db/db</em> mice against diabetic cardiomyopathy via activation of Nrf2 signaling". Molecular Medicine Reports 24.1 (2021): 531.
Chicago
Zhang, B., Zhang, C., Zhang, X., Sun, G., Sun, X."Guan Xin Dan Shen formulation protects <em>db/db</em> mice against diabetic cardiomyopathy via activation of Nrf2 signaling". Molecular Medicine Reports 24, no. 1 (2021): 531. https://doi.org/10.3892/mmr.2021.12170
Copy and paste a formatted citation
x
Spandidos Publications style
Zhang B, Zhang C, Zhang X, Sun G and Sun X: Guan Xin Dan Shen formulation protects <em>db/db</em> mice against diabetic cardiomyopathy via activation of Nrf2 signaling. Mol Med Rep 24: 531, 2021.
APA
Zhang, B., Zhang, C., Zhang, X., Sun, G., & Sun, X. (2021). Guan Xin Dan Shen formulation protects <em>db/db</em> mice against diabetic cardiomyopathy via activation of Nrf2 signaling. Molecular Medicine Reports, 24, 531. https://doi.org/10.3892/mmr.2021.12170
MLA
Zhang, B., Zhang, C., Zhang, X., Sun, G., Sun, X."Guan Xin Dan Shen formulation protects <em>db/db</em> mice against diabetic cardiomyopathy via activation of Nrf2 signaling". Molecular Medicine Reports 24.1 (2021): 531.
Chicago
Zhang, B., Zhang, C., Zhang, X., Sun, G., Sun, X."Guan Xin Dan Shen formulation protects <em>db/db</em> mice against diabetic cardiomyopathy via activation of Nrf2 signaling". Molecular Medicine Reports 24, no. 1 (2021): 531. https://doi.org/10.3892/mmr.2021.12170
Follow us
  • Twitter
  • LinkedIn
  • Facebook
About
  • Spandidos Publications
  • Careers
  • Cookie Policy
  • Privacy Policy
How can we help?
  • Help
  • Live Chat
  • Contact
  • Email to our Support Team