Spandidos Publications Logo
  • About
    • About Spandidos
    • Aims and Scopes
    • Abstracting and Indexing
    • Editorial Policies
    • Reprints and Permissions
    • Job Opportunities
    • Terms and Conditions
    • Contact
  • Journals
    • All Journals
    • Oncology Letters
      • Oncology Letters
      • Information for Authors
      • Editorial Policies
      • Editorial Board
      • Aims and Scope
      • Abstracting and Indexing
      • Bibliographic Information
      • Archive
    • International Journal of Oncology
      • International Journal of Oncology
      • Information for Authors
      • Editorial Policies
      • Editorial Board
      • Aims and Scope
      • Abstracting and Indexing
      • Bibliographic Information
      • Archive
    • Molecular and Clinical Oncology
      • Molecular and Clinical Oncology
      • Information for Authors
      • Editorial Policies
      • Editorial Board
      • Aims and Scope
      • Abstracting and Indexing
      • Bibliographic Information
      • Archive
    • Experimental and Therapeutic Medicine
      • Experimental and Therapeutic Medicine
      • Information for Authors
      • Editorial Policies
      • Editorial Board
      • Aims and Scope
      • Abstracting and Indexing
      • Bibliographic Information
      • Archive
    • International Journal of Molecular Medicine
      • International Journal of Molecular Medicine
      • Information for Authors
      • Editorial Policies
      • Editorial Board
      • Aims and Scope
      • Abstracting and Indexing
      • Bibliographic Information
      • Archive
    • Biomedical Reports
      • Biomedical Reports
      • Information for Authors
      • Editorial Policies
      • Editorial Board
      • Aims and Scope
      • Abstracting and Indexing
      • Bibliographic Information
      • Archive
    • Oncology Reports
      • Oncology Reports
      • Information for Authors
      • Editorial Policies
      • Editorial Board
      • Aims and Scope
      • Abstracting and Indexing
      • Bibliographic Information
      • Archive
    • Molecular Medicine Reports
      • Molecular Medicine Reports
      • Information for Authors
      • Editorial Policies
      • Editorial Board
      • Aims and Scope
      • Abstracting and Indexing
      • Bibliographic Information
      • Archive
    • World Academy of Sciences Journal
      • World Academy of Sciences Journal
      • Information for Authors
      • Editorial Policies
      • Editorial Board
      • Aims and Scope
      • Abstracting and Indexing
      • Bibliographic Information
      • Archive
    • International Journal of Functional Nutrition
      • International Journal of Functional Nutrition
      • Information for Authors
      • Editorial Policies
      • Editorial Board
      • Aims and Scope
      • Abstracting and Indexing
      • Bibliographic Information
      • Archive
    • International Journal of Epigenetics
      • International Journal of Epigenetics
      • Information for Authors
      • Editorial Policies
      • Editorial Board
      • Aims and Scope
      • Abstracting and Indexing
      • Bibliographic Information
      • Archive
    • Medicine International
      • Medicine International
      • Information for Authors
      • Editorial Policies
      • Editorial Board
      • Aims and Scope
      • Abstracting and Indexing
      • Bibliographic Information
      • Archive
  • Articles
  • Information
    • Information for Authors
    • Information for Reviewers
    • Information for Librarians
    • Information for Advertisers
    • Conferences
  • Language Editing
Spandidos Publications Logo
  • About
    • About Spandidos
    • Aims and Scopes
    • Abstracting and Indexing
    • Editorial Policies
    • Reprints and Permissions
    • Job Opportunities
    • Terms and Conditions
    • Contact
  • Journals
    • All Journals
    • Biomedical Reports
      • Information for Authors
      • Editorial Policies
      • Editorial Board
      • Aims and Scope
      • Abstracting and Indexing
      • Bibliographic Information
      • Archive
    • Experimental and Therapeutic Medicine
      • Information for Authors
      • Editorial Policies
      • Editorial Board
      • Aims and Scope
      • Abstracting and Indexing
      • Bibliographic Information
      • Archive
    • International Journal of Epigenetics
      • Information for Authors
      • Editorial Policies
      • Editorial Board
      • Aims and Scope
      • Abstracting and Indexing
      • Bibliographic Information
      • Archive
    • International Journal of Functional Nutrition
      • Information for Authors
      • Editorial Policies
      • Editorial Board
      • Aims and Scope
      • Abstracting and Indexing
      • Bibliographic Information
      • Archive
    • International Journal of Molecular Medicine
      • Information for Authors
      • Editorial Policies
      • Editorial Board
      • Aims and Scope
      • Abstracting and Indexing
      • Bibliographic Information
      • Archive
    • International Journal of Oncology
      • Information for Authors
      • Editorial Policies
      • Editorial Board
      • Aims and Scope
      • Abstracting and Indexing
      • Bibliographic Information
      • Archive
    • Medicine International
      • Information for Authors
      • Editorial Policies
      • Editorial Board
      • Aims and Scope
      • Abstracting and Indexing
      • Bibliographic Information
      • Archive
    • Molecular and Clinical Oncology
      • Information for Authors
      • Editorial Policies
      • Editorial Board
      • Aims and Scope
      • Abstracting and Indexing
      • Bibliographic Information
      • Archive
    • Molecular Medicine Reports
      • Information for Authors
      • Editorial Policies
      • Editorial Board
      • Aims and Scope
      • Abstracting and Indexing
      • Bibliographic Information
      • Archive
    • Oncology Letters
      • Information for Authors
      • Editorial Policies
      • Editorial Board
      • Aims and Scope
      • Abstracting and Indexing
      • Bibliographic Information
      • Archive
    • Oncology Reports
      • Information for Authors
      • Editorial Policies
      • Editorial Board
      • Aims and Scope
      • Abstracting and Indexing
      • Bibliographic Information
      • Archive
    • World Academy of Sciences Journal
      • Information for Authors
      • Editorial Policies
      • Editorial Board
      • Aims and Scope
      • Abstracting and Indexing
      • Bibliographic Information
      • Archive
  • Articles
  • Information
    • For Authors
    • For Reviewers
    • For Librarians
    • For Advertisers
    • Conferences
  • Language Editing
Login Register Submit
  • This site uses cookies
  • You can change your cookie settings at any time by following the instructions in our Cookie Policy. To find out more, you may read our Privacy Policy.

    I agree
Search articles by DOI, keyword, author or affiliation
Search
Advanced Search
presentation
Experimental and Therapeutic Medicine
Join Editorial Board Propose a Special Issue
Print ISSN: 1792-0981 Online ISSN: 1792-1015
Journal Cover
September-2021 Volume 22 Issue 3

Full Size Image

Sign up for eToc alerts
Recommend to Library

Journals

International Journal of Molecular Medicine

International Journal of Molecular Medicine

International Journal of Molecular Medicine is an international journal devoted to molecular mechanisms of human disease.

International Journal of Oncology

International Journal of Oncology

International Journal of Oncology is an international journal devoted to oncology research and cancer treatment.

Molecular Medicine Reports

Molecular Medicine Reports

Covers molecular medicine topics such as pharmacology, pathology, genetics, neuroscience, infectious diseases, molecular cardiology, and molecular surgery.

Oncology Reports

Oncology Reports

Oncology Reports is an international journal devoted to fundamental and applied research in Oncology.

Experimental and Therapeutic Medicine

Experimental and Therapeutic Medicine

Experimental and Therapeutic Medicine is an international journal devoted to laboratory and clinical medicine.

Oncology Letters

Oncology Letters

Oncology Letters is an international journal devoted to Experimental and Clinical Oncology.

Biomedical Reports

Biomedical Reports

Explores a wide range of biological and medical fields, including pharmacology, genetics, microbiology, neuroscience, and molecular cardiology.

Molecular and Clinical Oncology

Molecular and Clinical Oncology

International journal addressing all aspects of oncology research, from tumorigenesis and oncogenes to chemotherapy and metastasis.

World Academy of Sciences Journal

World Academy of Sciences Journal

Multidisciplinary open-access journal spanning biochemistry, genetics, neuroscience, environmental health, and synthetic biology.

International Journal of Functional Nutrition

International Journal of Functional Nutrition

Open-access journal combining biochemistry, pharmacology, immunology, and genetics to advance health through functional nutrition.

International Journal of Epigenetics

International Journal of Epigenetics

Publishes open-access research on using epigenetics to advance understanding and treatment of human disease.

Medicine International

Medicine International

An International Open Access Journal Devoted to General Medicine.

Journal Cover
September-2021 Volume 22 Issue 3

Full Size Image

Sign up for eToc alerts
Recommend to Library

  • Article
  • Citations
    • Cite This Article
    • Download Citation
    • Create Citation Alert
    • Remove Citation Alert
    • Cited By
  • Similar Articles
    • Related Articles (in Spandidos Publications)
    • Similar Articles (Google Scholar)
    • Similar Articles (PubMed)
  • Download PDF
  • Download XML
  • View XML

  • Supplementary Files
    • Supplementary_Data.pdf
Article Open Access

Lactobacillus acidophilus and vitamin C attenuate ethanol‑induced intestinal and liver injury in mice

  • Authors:
    • Xing Lu
    • Fengmei Wang
  • View Affiliations / Copyright

    Affiliations: The Third Central Clinical College, Tianjin Medical University, Tianjin 300170, P.R. China
    Copyright: © Lu et al. This is an open access article distributed under the terms of Creative Commons Attribution License.
  • Article Number: 1005
    |
    Published online on: July 15, 2021
       https://doi.org/10.3892/etm.2021.10438
  • Expand metrics +
Metrics: Total Views: 0 (Spandidos Publications: | PMC Statistics: )
Metrics: Total PDF Downloads: 0 (Spandidos Publications: | PMC Statistics: )
Cited By (CrossRef): 0 citations Loading Articles...

This article is mentioned in:



Abstract

Ethanol exposure frequently induces intestinal and liver injury, dysbiosis of the gut microbiota and vitamin C (VC) deficiency. Gut microbiota‑targeted therapy is emerging as an important adjuvant method for protecting the body against ethanol‑induced injury, particularly probiotics containing Lactobacillus acidophilus (LA). However, the feasibility and efficiency of using synbiotics containing LA and VC against ethanol‑induced injury remained largely undetermined. To examine the advantages of LA+VC, their effect was evaluated in an ethanol‑fed mouse model. The results suggested that LA+VC restored gut microbiota homeostasis and reinstated the immune balance of colonic T‑regulatory cells (CD4+CD45+forkhead box p3+). In addition, intestinal barrier disorders were improved via upregulating tight junction proteins (claudin‑2, zona occludens‑1 and occludin) and mucus secretion, which prevented the translocation of lipopolysaccharide into circulatory systems and subsequently reduced the expression of Toll‑like receptor 4 in liver tissues. In this context, LA+VC treatment reduced the inflammatory response in the liver, which was likely responsible for the improved liver function in ethanol‑challenged mice. Collectively, these results indicated that LA+VC treatment significantly protected the intestine and liver from ethanol damage by enhancing intestinal barrier function and reducing systemic inflammation. The present study paved the way for further exploration of synbiotics based on Lactobacillus species and VC.

Introduction

Excessive alcohol consumption has become one of the major causes of diverse diseases (1), and alcohol abuse results in ~3 million deaths per year and is accountable for ~5.1% of the global burden of disease according to the report of the World Health Organization for the year 2018(2). The toxic effects of alcohol on the human body, particularly intestine and liver tissues, are largely attributed to alcohol-induced metabolic disorders and oxidative stress, and damage to energy homeostasis (3). Of note, studies have revealed that alcohol disturbs the gut microbiota imbalance and damages the gut barrier to cause translocation of microbial products such as lipopolysaccharide (LPS) (4-6). Alcohol-associated endotoxemia also contributes to the development and progression of liver inflammation and activation of the innate immune response (7,8).

The mammalian gastrointestinal tract is colonized by trillions of microorganisms that coevolved with their hosts (9). It is established that the gut microbiota is dynamic and it is pertinent to a wide variety of diseases, including inflammatory bowel disease, obesity, diabetes, Parkinson's disease and even cancer (10-14). The gut microbiota dysbiosis induced by alcohol exposure has been well-characterized, with increased abundance of Proteobacteria and Actinobacteria and decreased abundance of Lachnospiraceae, Ruminococcaceae and Bifidobacterium (4,5,15,16). Of these, the overgrowth of Proteobacteria, particularly Enterobacteriaceae, leads to disorders of the healthy gut microbiota and promotes its pathogenic potential by producing endotoxins, such as LPS. In addition, the damaged intestinal barrier enables LPS translocation from the intestinal lumen into the portal circulation (17), which is subsequently recognized by the toll-like receptor 4 (TLR4) complex and induces specific intracellular signalling pathways affecting inflammation (18).

It is well recognized that temperance is the best way to prevent the damage of alcohol to human body (19). However, the alcohol addiction and drinking culture often allow easy exposure of humans to alcohol, at least in the Chinese and Russian population (20,21). Therefore, there is in urgent need for exploring novel approaches to alleviate the alcoholic injury in humans. Yogurt containing Lactobacillus or other probiotics has gradually become a popular beverage in China (https://marketingtochina.com/yogurt-health-supplement-for-chinese/). Probiotics have been demonstrated to be able to prevent the occurrence and progression of ethanol-induced injury. Specifically, supplementation with Lactobacillus species, particularly Lactobacillus acidophilus (LA), is able to restore the gut microbiota homeostasis and effectively attenuate alcohol-induced liver injury via reducing the accumulation of plasma endotoxin (22). Furthermore, administration of Lactobacillus species is able to prevent harmful bacteria from residing in the intestine due to their product, lactic acid (23), and increase the abundance of other healthy bacteria, such as Bifidobacteria (24), which likely contributes to the maintenance of the immune balance of the intestine (25). On the other hand, a variety of studies suggested that alcohol consumption leads to vitamin C (VC) deficiency and VC supplementation was able to alleviate ethanol-induced impairment (26,27). While treatment with single LA or VC is capable of improving alcohol-induced injury in mice to a certain extent, this level of improvement may not be sufficient to support their further application, particularly in the clinic.

Therefore, the aim of the present study was to determine whether symbiotic supplementation of LA plus VC is able to reduce ethanol-induced intestine and liver injury by modulating gut microbiota dysbiosis and restoring intestinal barrier function in mice.

Materials and methods

Bacterial strains and VC preparation

Lactobacillus acidophilus (cat. no. AS1.3342; Biobw Biotechnology Co., Ltd.) was used in the present study. Separate colonies of LA were cultured in 5 ml MRS broth (cat. no. M8540; Beijing Solarbio Science & Technology Co., Ltd.) at 37˚C for 48 h with shaking (200 rpm) under aerobic conditions. Subsequently, the cultures were centrifuged at 12,000 x g for 5 min at 4˚C, diluted in sterile normal saline solution and mixed thoroughly to obtain the appropriate bacterial density [LA: 5x108 colony-forming units (CFU)/ml]. VC (cat. no. A8100; Solarbio Life Sciences) was dissolved in sterile water and gavage-fed to mice daily at a dose of 100 mg/kg.

Construction of an ethanol-fed mouse model

The animal experiments of the present study were approved by the Ethics and Clinical Research Committee of Tianjin Medical University (Tianjin, China). Forty male C57BL/6J mice (age, 7-8 weeks; weight, 21-23 g) were obtained from Huafukang Biological Technology Co., Ltd. and maintained in a specific pathogen-free environment at 23˚C and 40-60% humidity with a 12-h light/12-h dark cycle. The ethanol feeding mouse model was constructed based on the Lieber-DeCarli diet (cat. no. TP 4030C/TP 4030A; TROPHIC Animal Feed High-Tech Co. Ltd.) (28). All of the mice were randomly divided (10 mice per group) into 5 groups: Control group (Ctrl), ethanol-fed group (EH), ethanol-fed and LA supplementation group (LA), ethanol-fed and VC supplementation group (VC), ethanol-fed and LA plus VC supplementation group (LA+VC). All of the mice were allowed to adapt to the laboratory environment for 2 days and to the ethanol-free liquid diet for another 3 days, and then, the diet containing ethanol (5% vol/vol) was fed to these ethanol-fed mice for 10 days, while the control mice received an isocaloric amount of maltodextrin. LA (~1x108 CFU per mouse) in saline solution, VC (100 mg/kg body weight) in saline solution or vehicle alone (saline solution) were gavage-fed to mice daily after 3 days of ethanol-free liquid diet acclimatization. On the last day of the experiment, the groups of EH, LA, VC and LA+VC received a single dose of ethanol via gavage (5 g/kg body weight), and the control mice received a single dose of maltodextrin (9 g/kg body weight). After 9 h, all mice were anaesthetised (4% isoflurane by inhalation) until loss of paw reflex, exsanguinated and then euthanized by cervical dislocation. Subsequently, distal colon tissues (~1 cm) were collected for H&E staining and fixed in 4% paraformaldehyde. The proximal colon tissues (~1 cm) were collected for reverse transcription-quantitative (RT-q)PCR (stored at -80˚C), and the remaining middle part of the colon was used for flow cytometry.

FITC assays

To determine intestinal permeability, FITC-dextran (cat. no. 68059; Sigma-Aldrich; Merck KGaA) was orally administered to mice (600 mg/kg body weight) at 4 h prior to sacrifice. These blood samples were collected from the isoflurane-anesthetised mice and blood samples were centrifuged (2,000 x g, 4˚C) for 10 min to obtain serum (200 µl). The fluorescence of these serum samples was immediately recorded by a spectrophotometer (Tecan) at an excitation wavelength of 485 nm and emission wavelength of 528 nm.

Isolation of lymphocytes and flow cytometry

For all mice, the middle part of colon tissues was collected and the colon lamina propria lymphocytes (LPMCs) were prepared as described previously (29). In brief, after clearance of feces, residual mesenteric fat tissue and Peyer's patches of the colon were resected, cut into 1-cm pieces and washed in ice-cold PBS. After digestion with predigestion solution (Hank's balanced salt solution and 5 mM EDTA) and digestion solution [collagenase D (cat. no. DH073-2; Beijing Dingguo Changsheng Biotechnology Co., Ltd.), DNase I (cat. no. DH113-5; Beijing Dingguo Changsheng Biotechnology Co., Ltd.) and dispase (cat. no. S10013; Shanghai Yuanye Biotechnology Co., Ltd.)], the collected cells were further purified by a Percoll gradient (40/80%) and the LPMCs were collected and washed with PBS supplemented with 10% fetal bovine serum (Zhejiang Tianhang Biotechnology Co., Ltd.) for flow cytometric analysis. The cells were then stained with anti-CD45-peridinin chlorophyll (1:500; cat. no. 103130; Biolegend) and anti-CD4-FITC (1:500; cat. no. 100510; Biolegend) diluted in 1X PBS at 4˚C in the dark for 45 min, and then fixed and permeabilized with the forkhead box (Fox)P3/True-Nuclear™ Transcription factor buffer set (cat. no. 424401; Biolegend) and stained with anti-FoxP3-phycoerythrin (1:500; cat. no. 320007; Biolegend) diluted in DMEM medium (cat. no. 31600; Beijing Solarbio Science & Technology Co., Ltd.) at 4˚C in the dark for 45 min.

Biochemical analysis

Colon samples (100 mg) were homogenized with a mini-bead beater (cat. no. KZ-II) and glass beads (cat. no. G0101-200G; both from Wuhan Servicebio Technology Co., Ltd.) in 1 ml 1X PBS buffer and 700 µl supernatant was transferred to a new centrifuge tube after centrifugation. The superoxide dismutase (SOD) kit (cat. no. BC0170; Solarbio Life Sciences), myeloperoxidase (MPO) kit (cat. no. ab105136; Abcam) and glutathione peroxidase (GSH-PX) kit (cat. no. BC1190; Solarbio Life Sciences) were used to determine the SOD activity, MPO activity and GSH-PX activity according to the manufacturer's protocols. Serum aspartate transaminase (AST) and alanine transaminase (ALT) were determined by a blood biochemical analyser (Fujifilm DRI-CHEM 3500s; Fujifilm) according to the manufacturer's protocol. Mouse ELISA Kits were used to determine the serum levels of LPS (cat. no. JL20691-96T; Jiang Lai Biological), TNF-α (cat. no. ml002095; Enzyme Link Biotechnology Co., Ltd.), IL-1β (cat. no. ml301814; Enzyme Link Biotechnology Co., Ltd.) and IL-6 (cat. no. M*ml002301; Enzyme Link Biotechnology Co., Ltd.), and spectrophotometric methods were used to measure hepatic triglyceride (cat. no. JL46662-96T; Jiang Lai Biological) and hepatic malonaldehyde (MDA; cat. no. JL13329-96T; Jiang Lai Biological) via a spectrophotometer (Infinite F50; Tecan Group, Ltd.). All the assays were performed in triplicate and all the experiments were performed according to the manufacturer's protocol.

Histopathological observation

For the histological analysis, the liver and colonic tissues were stained with hematoxylin and eosin (H&E). In brief, the tissues were fixed in 10% formalin for 48 h at room temperature, and paraffin-embedded sections (5 µM) were stained with H&E. For the evaluation of mucins (Muc), Alcian Blue-Periodic acid-Schiff (AB-PAS) Stain Kit (cat. no. G1285; Beijing Solarbio Science & Technology Co., Ltd.) was used to stain the paraffin-embedded intestinal tissue sections according to the manufacturer's protocol. H&E- and AB-PAS-stained colonic sections were observed under an optical microscope (IX73; Olympus Corporation) at x100 magnification.

RNA isolation and gene expression analysis

Total RNA was isolated using TRIzol® reagent (Invitrogen; Thermo Fisher Scientific, Inc.) and the RNA concentration was quantified using the NanoPhotometer® N50 (Implen) and RT was performed with the PrimeScript RT reagent kit with gDNA Eraser (cat. no. RR047Q; Takara Biotechnology Co. Ltd.) according to the manufacturer's protocol. RT-qPCR was performed on a LightCycler 96 System (Roche) using TB Green Premix Ex Taq II (Tli RNaseH Plus; cat. no. RR820A; Takara Biotechnology Co. Ltd.) and a cycling program of initial denaturation for 10 min at 95˚C, then 40 cycles of 10 sec at 95˚C, 10 sec at 62˚C and 10 sec at 72˚C, followed by 95˚C for 60 sec and a dissociation curve analysis. The primer sequences are listed in Table SI and the relative gene expression was normalized to 18S and calculated by the 2-ΔΔCq method (30).

DNA extraction and 16S ribosomal RNA amplification sequencing

Faecal genomic DNA was collected from 150-200 mg of fecal samples by the QIAamp PowerFecal DNA Kit (cat. no. 51804; Qiagen GmbH). The hypervariable V3-V4 region (341F and 805R) was amplified and purified. Sequencing was performed on the paired-end Illumina MiSeq PE300 (2x300 bp) platform (Illumina, Inc.) at Novogene Corp. according to the manufacturer's protocol. These raw sequences were processed using the QIIME (v1.9.1) pipeline (31) and the gut microbiota diversity and composition of fecal samples were determined.

Statistical analysis

All experimental results were obtained from at least three independent experiments. Values are expressed as the mean ± standard deviation. Statistical comparisons were performed by one-way ANOVA and Tukey's post-hoc test. GraphPad Prism 8.0 (GraphPad Software, Inc.) was used for statistical analysis and R (version 3.6.3) was used for plotting the graphs. P<0.05 was considered to indicate a statistically significant difference.

Results

LA plus VC treatment ameliorates ethanol-induced injury in mice

The effects of LA plus VC to reduce ethanol-induced injury were explored using the NIAAA model (mouse model of chronic and binge ethanol feeding) as described previously (28) (Fig. 1A). In the present study, ethanol treatment significantly lowered the body weight gain of the mice (Ctrl: 2.30±0.97 g; EH: 0.45±0.52 g; P<0.01; Fig. 1B) and obviously increased the liver/body weight ratio (P<0.01; Fig. 1C). Supplementation with LA or VC slightly alleviated the decline in body weight gain [LA: 0.80±0.25 g, P<0.05 (LA vs. EH); VC: 0.86±0.21 g, P<0.05 (VC vs. EH); Fig. 1B] and supplementation with LA partially reduced the liver/body weight ratio (Fig. 1C). Of note, the efficiency of alleviating the decline in body weight gain [LA+VC: 1.48±0.27 g; P<0.01 (LA+VC vs. EH); Fig. 1B] and reducing the liver/body weight ratio [P<0.01 (LA+VC vs. EH); Fig. 1C] of LA+VC was greater than that of single administration of LA or VC. Furthermore, the efficiency of attenuating the IL-6 levels by supplementation with LA+VC [P<0.01 (LA+VC vs. EH); Fig. 1D] was greater than that of the single treatments. In conclusion, treatment of mice with LA+VC attenuated ethanol-induced injury more effectively than single LA or VC supplementation.

Figure 1

Effects of LA plus VC on an ethanol-fed mouse model. (A) Treatment schedule: The mice were divided into 5 groups: Ctrl, EH, LA, VC and LA+VC. LA (1x108 colony-forming units/mouse) and VC (100 mg/kg body weight) were administered to mice by gavage daily. (B) Body weight gain (initial, from day -5 to day 0). (C) Liver/body weight ratio (%). (D) IL-6 levels in serum. Values are expressed as the mean ± standard deviation of at least three independent experiments. *P<0.05; **P<0.01. VC, vitamin C; LA, Lactobacillus acidophilus; Ctrl, control; EH; ethanol.

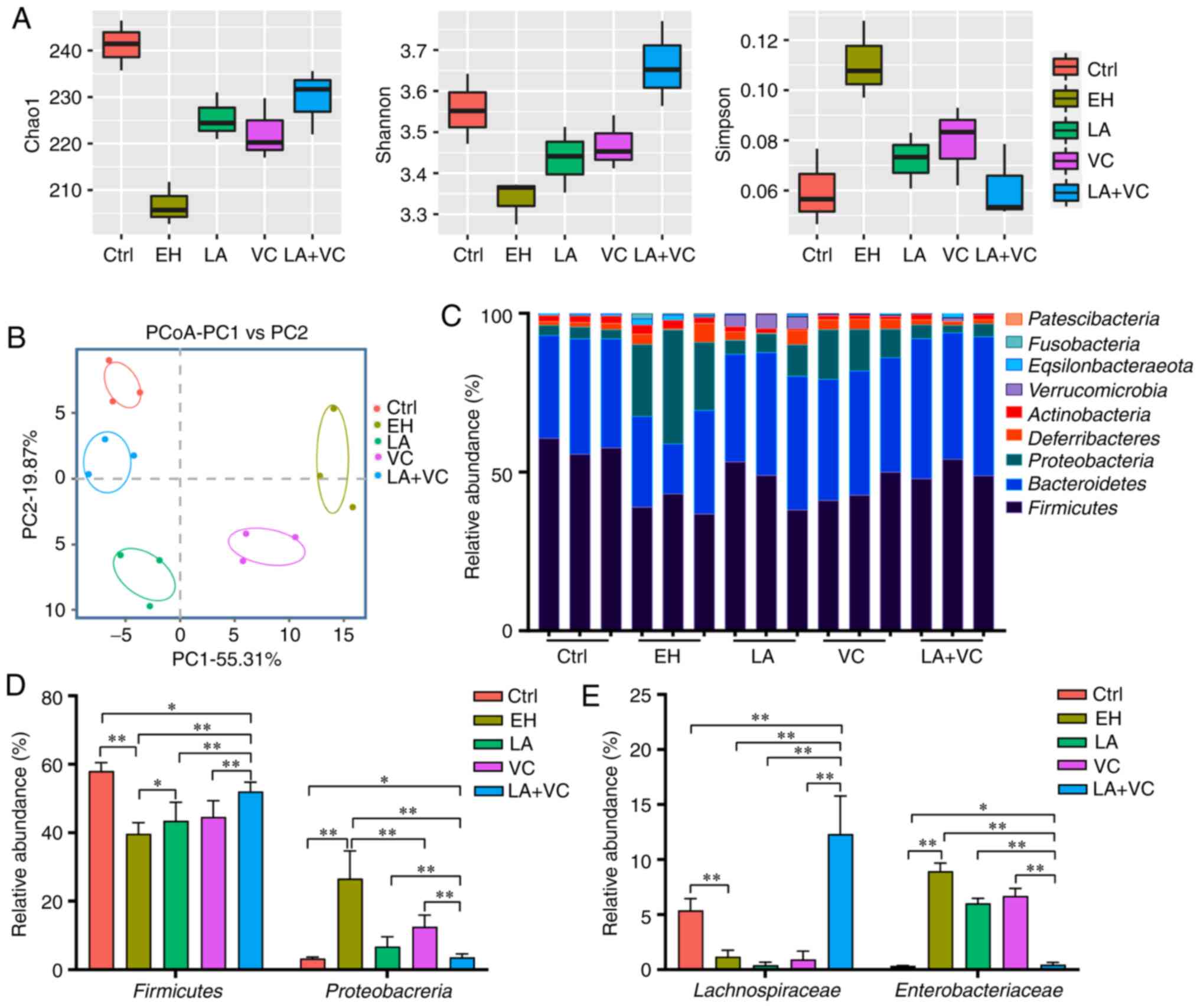
LA plus VC treatment restores the gut microbiota homeostasis

Chronic ethanol consumption is a major cause of gut microbiota dysbiosis, which may support the pathophysiology of ethanol-related morbidity (5,32). In the present study, ethanol treatment markedly reduced the gut microbiota abundance and diversity compared with that in the control group (Fig. 2A-C). The LA, VC and LA+VC treatments obviously increased the Chao1 and Shannon index and reduced the Simpson index in comparison to the EH group (Fig. 2A), which suggested that these treatments markedly increased the community richness and diversity of the gut microbiota. In addition, β-diversity analysis based on the Bray-Curtis distance indicated that the gut microbiota of different groups clustered separately and treatment with LA+VC obviously restored the gut microbiota composition and diversity (Fig. 2B).

Figure 2

LA plus VC improve ethanol-induced gut microbiota dysbiosis. (A) Effects of LA plus VC on the α-diversity (Chao1, Shannon and Simpson index) of the fecal microbiota. LA+VC treatment increased the Chao1 and Shannon index and reduced the Simpson index in comparison to the EH group. (B) Effects of LA plus VC on the β-diversity of the fecal microbiota as assessed by PCoA. (C) Effects of LA plus VC on the microbiota composition at the phylum level. (D) Relative abundance of Firmicutes and Proteobacteria. LA+VC treatment decreased the abundance of proteobacteria in comparison to the EH group. (E) Relative abundance of Lachnospiraceae and Enterobacteriaceae at the family level. The markedly increased abundance of Enterbacteriaceae induced by ethanol was significantly suppressed by the LA+VC treatment. Values are expressed as the mean ± standard deviation of at least three independent experiments. *P<0.05; **P<0.01. VC, vitamin C; LA, Lactobacillus acidophilus; Ctrl, control; EH; ethanol; PC, principal component; PCoA, principal coordinate analysis.

Subsequently, the taxonomic changes in the bacterial community were explored. At the phylum level, Firmicutes and Bacteroidetes were dominant in the faecal microbiota of the control group, whereas Firmicutes, Proteobacteria and Bacteroidetes were dominant in the EH group (Fig. 2C). Of note, LA+VC treatment significantly elevated the proportion of Firmicutes and reduced the Proteobacteria abundance in ethanol-treated mice (P<0.01; Fig. 2D). However, single LA or VC treatment exhibited this effect to a lesser extent. After treatment with LA+VC, the family of Lachnospiraceae (Firmicutes phyla), which is able to ferment diverse polysaccharides to short-chain fatty acids (5), was significantly enriched compared with the EH group (P<0.01; Fig. 2E). Furthermore, ethanol exposure markedly increased the abundance of Enterbacteriaceae, which are closely associated with intestinal diseases (33), and this was significantly suppressed by the treatments of LA, VC and LA+VC (P<0.01; Fig. 2E). Collectively, the LA+VC treatment suppressed the potentially pathogenic ethanol-associated changes of the gut microbiota and restored the gut microbiota perturbances caused by ethanol treatment.

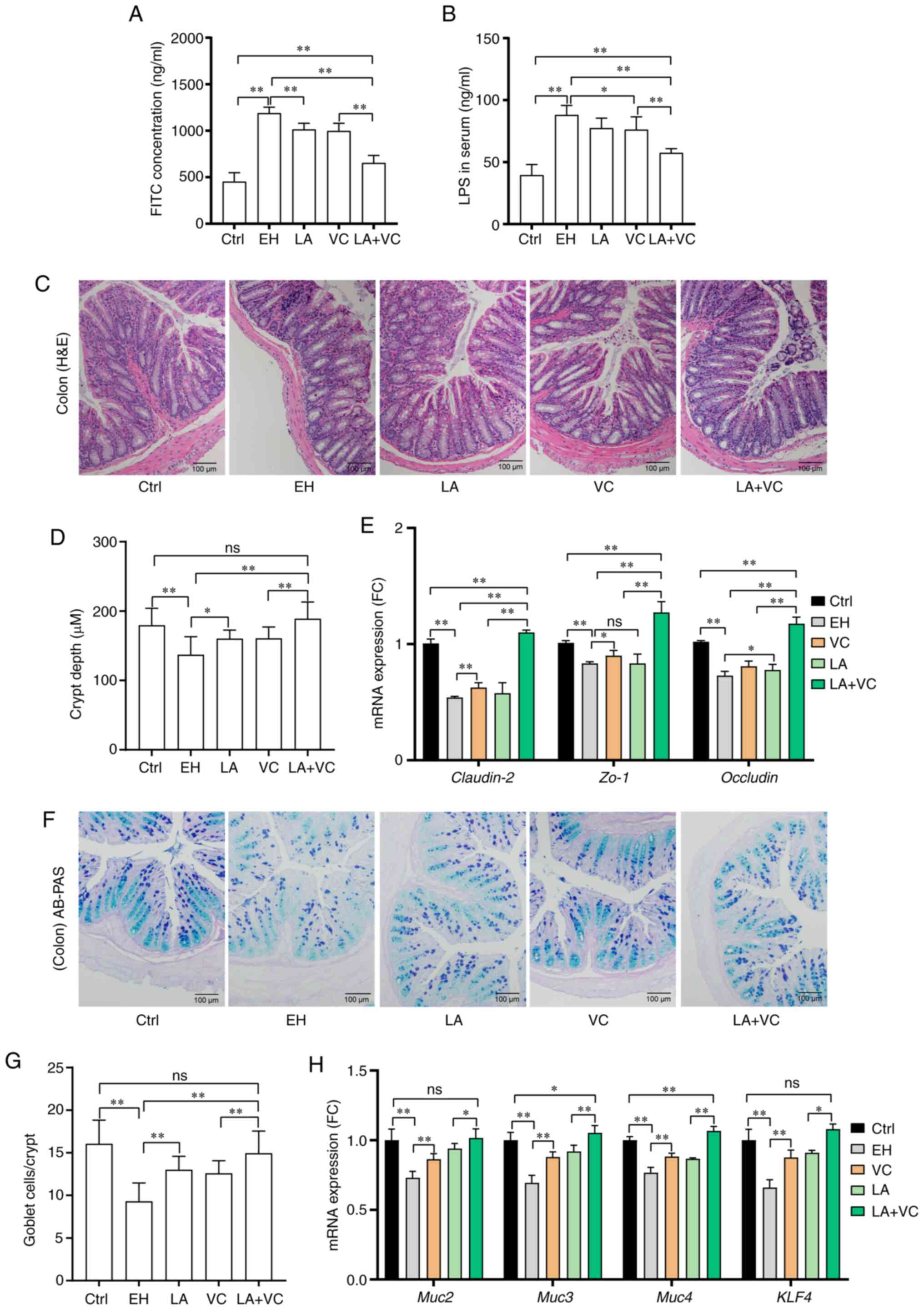
LA plus VC treatment attenuates ethanol damage to the intestinal barrier

Ethanol and ethanol-associated gut microbiota dysbiosis directly influence the physiological status of the intestine (34). To determine whether LA+VC has a beneficial effect on ethanol-induced intestinal injury, changes in gut permeability were first explored. It was observed that ethanol exposure markedly increased the serum FITC concentration; however, the LA+VC treatment significantly reduced the serum FITC levels compared with those in ethanol-fed mice (P<0.01; Fig. 3A), suggesting recovery of intestinal integrity. The beneficial effects were further confirmed by the results of the serum LPS concentration (P<0.01; Fig. 3B), which also demonstrated that the LA+VC treatment reduced the translocation of microbial products via restoring intestinal permeability. In addition, the intestinal injury induced by ethanol was visualized in the colon sections stained by HE (Fig. 3C), and LA+VC obviously attenuated the ethanol-induced injury and restored the crypt structure and length (P<0.01; Fig. 3C and D). These beneficial effects were further confirmed by the results of the relative expression of the genes Claudin-2, zona occludens (ZO)-1 and occludin (P<0.01; Fig. 3E), which suggested that LA+VC reversed the ethanol-associated injury on the intercellular tight junction of the intestine. On the other hand, ethanol treatment significantly reduced the number of goblet cells in colonic crypts that are responsible for the Muc excretion; however, treatment with LA, VC and LA+VC markedly increased the number of goblet cells (Fig. 3F and G; P<0.01). Furthermore, the relative expression of mucus secretion-related genes, such as Muc2/3/4 and Kruppel-like factor (Klf)4 was examined (Fig. 3H). The RT-qPCR results indicated that the expression of Muc2/3/4 and Klf4 were markedly decreased in the ethanol-treated mice and the decreased expression of these genes was significantly improved by treatment of LA, VC and LA+VC (P<0.01; Fig. 3H). Collectively, treatment with LA+VC achieved better results in improving the intestinal tight junction and restoring mucus secretion than single treatment with LA or VC in the ethanol-challenged mice.

Figure 3

LA plus VC improves ethanol-induced intestinal barrier dysfunction. (A) Serum concentration of FITC-dextran. (B) LPS levels in serum. (C) Representative histology images of colon sections (magnification, x100; scale bar, 100 mm; H&E). (D) Quantified crypt depth in colon tissues. (E) Relative mRNA expression of Muc2, ZO-1 and occludin in colon tissues. (F) Representative colon sections with AB-PAS staining (magnification, x100; scale bar, 100 mm). (G) Quantified goblet cells per crypt. (H) Relative mRNA expression of mucus secretion-associated genes and Klf4 gene in colon tissues. The markedly decreased expression of Muc2/3/4 and Klf4 in the EH mice was significantly improved by the LA+VC treatment. Values are expressed as the mean ± standard deviation of at least three independent experiments. *P<0.05; **P<0.01. ns, no significance; VC, vitamin C; LA, Lactobacillus acidophilus; Ctrl, control; EH; ethanol; AB-PAS, Alcian blue-periodic acid-Schiff; ZO-1, zona occludens-1; Muc, mucin; KLF, kruppel-like factor; LPS, lipopolysaccharide.

LA plus VC treatment alleviates ethanol-induced intestinal inflammation

Since the immune imbalance and intestinal inflammation are essential for the onset and progression of ethanol-associated intestinal injury (35), it was investigated whether LA+VC treatment has any influence on intestinal immunity and inflammation. The results indicated that ethanol considerably reduced the proportion of T-regulatory (Treg) cells (CD4+CD45+Foxp3+) in colon lamina propria and promoted the mRNA expression of pro-inflammatory genes such as IL-1β, IL-6 and TNF-α, along with reducing the expression of the anti-inflammation gene IL-10 in the colonic tissues of ethanol-challenged mice (P<0.01; Fig. 4A-C). Of note, treatment with LA+VC significantly increased the proportion of Treg cells from 14.30±2.58 to 22.60±1.06% (P<0.01; Fig. 4A and B), which indicated that the LA+VC treatment was able to reinstate the immune balance of colonic Treg cells. Consistently with this, LA+VC treatment significantly inhibited the mRNA expression of IL-1β, IL-6 and TNF-α, and promoted the mRNA expression of IL-10 (P<0.01; Fig. 4C). In addition, the ethanol-induced alterations in the production of IL-10 and IL-17A were partially abrogated by treatment with LA+VC (P<0.01; Fig. 4D and E). Furthermore, the LA+VC treatment obviously decreased the activity of MPO (marker of inflammation) induced by ethanol from 5.27±0.35 to 4.17±0.40 U/g protein (P<0.05; Fig. 4F). Overall, these results revealed that the LA+VC restored the Treg cells' immune balance that was perturbed by ethanol and inhibited the inflammatory responses induced by ethanol.

Figure 4

LA plus VC alleviates ethanol-induced inflammatory responses. (A) Flow cytometry plots and quantification of Treg cells (CD4+CD45+Foxp3+) in the colon lamina propria. (B) Quantified percentage of Treg cells in the colon lamina propria in the different groups. (C) Relative mRNA expression of pro-inflammatory and anti-inflammatory genes. (D) Liver IL-10 levels in colon tissues. (E) Liver IL-17A levels in colon tissues. (F) MPO activity (U/g protein) in colon tissues. (G) SOD activity (U/mg protein) in colon tissues. (H) GSH-Px activity (U/mg protein) in colon tissues. Values are expressed as the mean ± standard deviation of at least three independent experiments. *P<0.05; **P<0.01. ns, no significance; VC, vitamin C; LA, Lactobacillus acidophilus; Ctrl, control; EH; ethanol; Treg, regulatory T; Foxp3, forkhead box p3; SOD, superoxide dismutase; MPO, myeloperoxidase; GSH-Px, glutathione peroxidase; FC, fold change; SSC, side scatter; FSC, forward scatter.

To evaluate the effects of LA plus VC on oxidative stress, SOD activity and GSH-Px activity in the colon were determined. The results indicated that ethanol exposure significantly reduced the activity of SOD from 20.80±1.29 to 17.57±1.14 U/mg protein (P<0.05; Fig. 4G). Treatment with LA+VC led to a significant increment of SOD activity (28.46%) compared with ethanol treatment (P<0.01; Fig. 4G). However, there was no significant difference among the LA, VC and EH groups (Fig. 4G). In addition, treatment with LA+VC slightly increased the GSH-Px activity damaged by alcohol from 21.70±2.33 to 26.98±1.59 U/mg protein (P<0.01; Fig. 4H), while the results of the LA and VC groups were not significantly from those in the EH group (P>0.05; Fig. 4H).

LA plus VC treatment attenuates ethanol-induced liver injury

To determine whether LA+VC protects the liver against ethanol-induced damage, HE staining of liver sections was performed. The results indicated distinct pathological alterations upon ethanol exposure, including neutrophil infiltration and steatosis, whereas LA+VC led to improvement of these pathological alterations (Fig. 5A). Next, it was observed that ethanol exposure markedly increased the serum levels of ALT and AST, and that LA+VC significantly improved the liver function in ethanol-treated mice with reduced serum levels of ALT and AST (P<0.01; Fig. 5B and C). Additionally, ethanol exposure dramatically increased the hepatic triglyceride and MDA levels, which was significantly inhibited by LA+VC (P<0.01; Fig. 5D and E).

Figure 5

LA plus VC restores ethanol-induced liver function disorders. (A) Representative histological sections of the liver (H&E; magnification, x100; scale bar, 100 µm; red arrows indicate areas of steatosis and the black arrows indicate the sites of neutrophil infiltration in liver tissues). (B) Serum ALT levels. (C) Serum AST levels. (D) Hepatic triglyceride levels. (E) Hepatic MDA levels. Relative mRNA expression of (F) PPAR-γ, (G) CD36, (H) Fas, (I) Scd1 and (J) Srebp-1c in liver tissues. Values are expressed as the mean ± standard deviation of at least three independent experiments. *P<0.05; **P<0.01. VC, vitamin C; LA, Lactobacillus acidophilus; Ctrl, control; EH; ethanol; PPAR-γ, peroxisome proliferator activated receptor-γ; ALT, alanine aminotransferase; AST, aspartate aminotransferase; MDA malondialdehyde; FC, fold change; prot., protein; Scd1, stearoyl-CoA desaturase-1; Srebp-1c, sterol regulatory element-binding transcription protein 1c.

Furthermore, the mRNA expression of genes related to steatosis was determined. The RT-qPCR results revealed that ethanol exposure markedly increased the expression of genes encoding peroxisome proliferator activated receptor-γ (PPAR-γ) and transporter CD36 for fatty acids (P<0.01; Fig. 5F and G), which demonstrated that ethanol led to disorders of the liver functions of triglyceride synthesis and fatty acid uptake. However, LA+VC treatment significantly improved the liver function of triglyceride synthesis and fatty acid uptake with obviously reduced mRNA expression of PPAR-γ and CD36 (P<0.01; Fig. 5F and G). In addition, the decreased expression of Fas, stearoyl-CoA desaturase-1 (Scd1) and sterol regulatory element-binding transcription protein 1c (Srebp-1c) induced by ethanol exposure were improved via LA+VC treatment, suggesting that the LA+VC treatment likely accelerated fatty acid metabolism and attenuated the impairment of hepatic function induced by ethanol exposure. Treatment with LA and VC alone also alleviated alcohol-induced liver injury, but the combined effects of LA+VC were stronger.

LA plus VC treatment ameliorates ethanol-induced liver inflammation

Ethanol exposure markedly increased the gut permeability and caused LPS translocation into the bloodstream, which contributed to ethanol-associated liver inflammation (36). To evaluate the effects of LA plus VC on liver inflammation states of ethanol-challenged mice, the TNF-α and IL-1β concentration in liver tissues was examined. The results revealed that ethanol exposure markedly stimulated the inflammatory response with increased TNF-α and IL-1β levels in liver tissues, which was significantly reduced by LA+VC (P<0.01; Fig. 6A and B). Next, the mRNA expression of genes in the LPS/TLR4-associated pathway was determined. The RT-qPCR results revealed that ethanol exposure obviously activated the myeloid differentiation primary response 88 (Myd88)-dependent TLR4 signaling pathway with increased mRNA expression levels of TLR4, Myd88, IL-1 receptor associated kinase 4 (IRAK4) and TNF receptor associated factor 6 (TRAF6) (P<0.01; Fig. 6C). Since the LA+VC treatment obviously reduced the serum LPS accumulation in the ethanol-challenged mice (P<0.01; Fig. 3B), these mice had reduced mRNA expression of TLR4, Myd88, IRAK4 and TRAF6 (P<0.01; Fig. 6C). Furthermore, the mRNA expression of pro-inflammatory markers was examined and the results indicated that ethanol exposure significantly stimulated the mRNA expression of TNF-α, NF-κB, IL-1β and monocyte chemoattractant protein (MCP-1) (P<0.01; Fig. 6D). Of note, the LA+VC treatment significantly reduced the mRNA levels of TNF-α, NF-κB, IL-1β and MCP-1 in the ethanol-challenged mice (P<0.01; Fig. 6D). Taken together, LA+VC treatment alleviated the inflammatory response in the liver via the MyD88-dependent TLR4 signalling pathway.

Figure 6

LA plus VC alleviates ethanol-induced liver inflammation. (A) TNF-α levels in liver tissues. (B) IL-1β levels in liver tissues. (C) Relative mRNA expression of TLR4, Myd88, IRAK4 and TRAF6 in liver tissues. (D) Relative mRNA expression of the proinflammatory cytokines TNF-α, NF-κB and IL-1β and the chemokine MCP-1 in liver tissues. Values are expressed as the mean ± standard deviation of at least three independent experiments. *P<0.05; **P<0.01. ns, no significance; MCP, monocyte chemoattractant protein; TLR4, Toll-like receptor 4; IRAK4, IL-1 receptor associated kinase 4; TRAF6, TNF receptor associated factor 6; Myd88, myeloid differentiation primary response 88; VC, vitamin C; LA, Lactobacillus acidophilus; Ctrl, control; EH; ethanol; FC, fold change.

Discussion

Mounting evidence revealed that gut microbiota dysbiosis has a crucial role in ethanol-associated organ injury and gut microbiota-targeted therapy is emerging as an important adjuvant therapy for protecting the body against ethanol-induced damage (34,37-39). Previous studies have reported that single Lactobacillus species or VC treatment had beneficial effects by protecting against ethanol damage in murine models (40,41). However, to the best of our knowledge, no previous study has explored the efficiency and possibility of compatibility of Lactobacillus species and VC in the reduction of ethanol damage. The results of the present study indicated that LA plus VC restored gut microbiota homeostasis and improved gut barrier dysfunction via upregulating the tight junction proteins and mucus secretion, which prevented the translocation of LPS into circulatory systems and thus reduced the inflammatory responses induced by TLR4 in liver tissues. In this context, LA plus VC attenuated liver injury in ethanol-challenged mice.

Ethanol exposure leads to significant gut microbiota dysbiosis and reduces the abundance of Lactobacillus species (6,42). Of note, Lactobacillus species as probiotics inhibit pathogens within the Enterobacteriaceae family by producing bacteriocins and protect the intestine against invasive bacteria via adhering to intestinal epithelial cells (43,44). On the other hand, ethanol intake generally leads to the deficiency of VC in the gut, which contributes to the overgrowth and transcytosis of enteric bacteria and causes accumulation of circulating LPS (45). The gut microbiota dysbiosis (reduced diversity and overgrowth of enteric pathogenic bacteria) exaggerates the intestinal inflammation and gut leakage induced by ethanol, which likely poses a great threat to the liver. In agreement with prior studies, single treatment with LA or VC partially restored the gut microbiota dysbiosis and slightly reduced the abundance of the enteric bacteria within the Enterobacteriaceae family. Specifically, treatment with LA+VC markedly increased the abundance of Firmicutes and Bacteroides and suppressed the overgrowth of Enterobacteriaceae, which suggests that LA+VC is able to relieve the ethanol damage to the gut microbiota. A balanced gut microbiota and microbial metabolites contribute to regulating the proportion of Foxp3+ Treg cells in the intestine (46,47), which are critical in maintaining immune tolerance and homeostasis of the immune system (48). In terms of cytokines, Foxp3+ Treg cells express the immunosuppressive cytokine IL-10, which is important for the control of the inflammatory response. As indicated in previous studies, elevated levels of IL-10 may participate in suppressing the secretion of Th17 cytokines (49); thus, the inflammatory responses in alcohol-challenged mice were markedly attenuated by LA+VC.

Previous studies have revealed that alcohol consumption results in depletion of GSH levels and declined antioxidant activity (50,51). In the present study, single treatment with LA or VC was not able to significantly restore the SOD and GSH-Px enzyme activity in the intestine. However, combined treatment of LA+VC significantly improved the SOD and GSH-Px enzyme activity in ethanol-challenged mice, which markedly attenuated the ethanol-induced oxidative stress in the intestine. In addition, activation of neutrophil granulocytes facilitates secretion of MPO and generation of oxidants (hypochlorous acid and tyrosyl radicals) which have an important role in the body's inflammatory response (52,53). In the present study, LA+VC treatment reduced the MPO activity in the colon tissues of ethanol-challenged mice, which contributed to alleviating ethanol-associated oxidative stress and inflammatory response in tissues. The improved intestinal oxidative stress and inflammatory response were associated with the restoration of intestinal barrier function. The reduced intestinal permeability in the mice treated with LA+VC was further confirmed by the reduced FITC and LPS concentrations in serum. In addition, ethanol exposure considerably reduced the excretion of mucus as well as the mRNA expression of mucus secretion-related proteins (Muc2/3/4 and Klf4) and tight junction-related components (claudin-2, ZO-1 and occludin), which was significantly restored by the treatment with LA+VC. Collectively, LA+VC treatment attenuated alcohol-induced intestinal injury, enhanced the intestinal barrier function and reduced the translocation of LPS from the gut into the circulation.

Increased LPS in the circulatory system triggers the innate immune response and leads to inflammatory response via the TLR4 pathway (54). The activated TLR4 receptor then stimulates the expression of inflammatory cytokines such as TNF-α, as well as NF-κB (55), which maintains a constant low-grade inflammatory state and has a negative influence on the liver (56). LA+VC treatment markedly reduced steatosis and neutrophil infiltration, as well as reducing oxidative stress in the liver of ethanol-challenged mice. In addition, LA+VC treatment improved triglyceride synthesis and fatty acid uptake via regulating PPAR-γ and CD36, and accelerated fatty acid metabolism through upregulating Fas, Scd1 and Srebp-1c in the liver of ethanol-challenged mice. Excessive ethanol intake leads to lipid metabolism disorders and perturbs fatty-acid transport and oxidation. Ethanol exposure activates the PPAR-γ receptor and inactivates the PPAR-α receptor in liver tissues (57-59), which promotes dysbiosis of fatty-acid metabolism via the retinoid X receptor (60). Ethanol exposure also decreases the mitochondrial membrane potential and causes mitochondrial dysfunction in liver tissues, and mitochondrial dysfunction and lipid metabolism disorders may lead to steatosis in the liver (61,62). Furthermore, inflammatory responses induced by ethanol exposure are frequently associated with an abnormal redox state in liver tissues, which promotes the phosphorylation of the p65 subunit of NF-κB and its nuclear translocation (63), and this inflammatory pathway may be interrupted by antioxidants (64,65). Furthermore, we hypothesized that nuclear factor erythroid 2 like 2, as the master regulator of the intracellular adaptive antioxidant response to oxidative stress, probably participated in the protective effect of LA+VC treatment against ethanol exposure via regulating the antioxidant response and impacting on ethanol metabolism (66-68). In the present study, the improved liver function was likely attributed to the alleviation of the inflammatory response, amelioration of the redox state and reduced mitochondrial dysfunction in liver tissues. Further studies should be performed to confirm the potential role of LA+VC in ethanol-challenged mice.

The primary mechanisms by which LA+VC significantly attenuated alcohol-induced intestinal injury involved restoring the gut microbiota, reinstating the immune balance, inhibiting pro-inflammatory cytokines, reducing oxidative stress and maintaining gut barrier function. Based on all of these results, it may be concluded that LA+VC attenuated intestinal inflammatory responses and oxidative stress, and restored the intestinal tight junction and mucus excretion, which markedly alleviated the translocation of gut-derived LPS. In addition, the decrease of LPS in serum contributed to the relief of inflammatory cytokine expression in the Myd88-dependent TLR4 pathway, which was responsible for the amelioration of liver function in ethanol-challenged mice. These results provide mechanisms by which LA+VC attenuated ethanol-induced intestinal and liver injury, and hence, guide the further exploration of synbiotics based on Lactobacillus species and VC. However, there were some limitations in the present study. The specific modulation of LA+VC treatment on gut microbiota and intestine of ethanol-treated mice were not clearly identified. In the examination of gene expression in intestine and liver tissues, three samples from each group were randomly selected, which may result in different error bar values.

Supplementary Material

Primers for PCR.

Acknowledgements

Not applicable.

Funding

Funding: This study was funded by the Major Science and Technology Special Project for Chronic Disease Prevention and Treatment in Tianjin (grant no. 17ZXMFSY00170).

Availability of data and materials

The datasets used and/or analysed during the current study are available from the corresponding author on reasonable request. Raw sequencing reads of 16S rRNA sequencing have been deposited in the NCBI Sequence Read Archive (accession nos. PRJNA732292 and SRX10973300; https://www.ncbi.nlm.nih.gov/bioproject/PRJNA732292, https://www.ncbi.nlm.nih.gov/sra/?term=SRX10973300).

Authors' contributions

FW designed the experiments; XL performed experimental experiments and data analysis under the supervision of FW. XL and FW wrote the manuscript, and confirmed the authenticity of the raw data. Both authors read and approved the final manuscript.

Ethics approval and consent to participate

The animal experiments of the present study were approved by the Ethics and Clinical Research Committee of Tianjin Medical University (Tianjin, China).

Patient consent for publication

Not applicable.

Competing interests

The authors declare that they have no competing interests.

References

1 

Parry CD, Patra J and Rehm J: Alcohol consumption and non-communicable diseases: Epidemiology and policy implications. Addiction. 106:1718–1724. 2011.PubMed/NCBI View Article : Google Scholar

2 

World Health Organization: Global status report on alcohol and health. Geneva, Switzerland, WHO Press, 2018.

3 

Rusyn I and Bataller R: Alcohol and toxicity. J Hepatol. 59:387–388. 2013.PubMed/NCBI View Article : Google Scholar

4 

Bajaj JS: Alcohol, liver disease and the gut microbiota. Nat Rev Gastroenterol Hepatol. 16:235–246. 2019.PubMed/NCBI View Article : Google Scholar

5 

Dubinkina VB, Tyakht AV, Odintsova VY, Yarygin KS, Kovarsky BA, Pavlenko AV, Ischenko DS, Popenko AS, Alexeev DG, Taraskina AY, et al: Links of gut microbiota composition with alcohol dependence syndrome and alcoholic liver disease. Microbiome. 5(141)2017.PubMed/NCBI View Article : Google Scholar

6 

Leclercq S, Matamoros S, Cani PD, Neyrinck AM, Jamar F, Stärkel P, Windey K, Tremaroli V, Bäckhed F, Verbeke K, et al: Intestinal permeability, gut-bacterial dysbiosis, and behavioral markers of alcohol-dependence severity. Proc Natl Acad Sci USA. 111:E4485–E4493. 2014.PubMed/NCBI View Article : Google Scholar

7 

Cho YE, Yu LR, Abdelmegeed MA, Yoo SH and Song BJ: Apoptosis of enterocytes and nitration of junctional complex proteins promote alcohol-induced gut leakiness and liver injury. J Hepatol. 69:142–153. 2018.PubMed/NCBI View Article : Google Scholar

8 

Kirpich IA, McClain CJ, Vatsalya V, Schwandt M, Phillips M, Falkner KC, Zhang L, Harwell C, George DT and Umhau JC: Liver injury and endotoxemia in male and female alcohol-dependent individuals admitted to an alcohol treatment program. Alcohol Clin Exp Res. 41:747–757. 2017.PubMed/NCBI View Article : Google Scholar

9 

Pickard JM, Zeng MY, Caruso R and Núñez G: Gut microbiota: Role in pathogen colonization, immune responses, and inflammatory disease. Immunol Rev. 279:70–89. 2017.PubMed/NCBI View Article : Google Scholar

10 

Caruso R, Lo BC and Nunez G: Host-microbiota interactions in inflammatory bowel disease. Nat Rev Immunol. 20:411–426. 2020.PubMed/NCBI View Article : Google Scholar

11 

Sampson TR, Debelius JW, Thron T, Janssen S, Shastri GG, Ilhan ZE, Challis C, Schretter CE, Rocha S, Gradinaru V, et al: Gut microbiota regulate motor deficits and neuroinflammation in a model of Parkinson's disease. Cell. 167:1469–1480.e12. 2016.PubMed/NCBI View Article : Google Scholar

12 

Fattorusso A, Di Genova L, Dell'Isola GB, Mencaroni E and Esposito S: Autism spectrum disorders and the gut microbiota. Nutrients. 11(521)2019.PubMed/NCBI View Article : Google Scholar

13 

Torres-Fuentes C, Schellekens H, Dinan TG and Cryan JF: The microbiota-gut-brain axis in obesity. Lancet Gastroenterol Hepatol. 2:747–756. 2017.PubMed/NCBI View Article : Google Scholar

14 

Bordalo Tonucci L, Dos Santos KM, De Luces Fortes Ferreira CL, Ribeiro SM, De Oliveira LL and Martino HS: Gut microbiota and probiotics: Focus on diabetes mellitus. Crit Rev Food Sci Nutr. 57:2296–2309. 2017.PubMed/NCBI View Article : Google Scholar

15 

Bajaj JS, Kakiyama G, Zhao D, Takei H, Fagan A, Hylemon P, Zhou H, Pandak WM, Nittono H, Fiehn O, et al: Continued alcohol misuse in human cirrhosis is associated with an impaired gut-liver axis. Alcohol Clin Exp Res. 41:1857–1865. 2017.PubMed/NCBI View Article : Google Scholar

16 

Bajaj JS, Heuman DM, Hylemon PB, Sanyal AJ, White MB, Monteith P, Noble NA, Unser AB, Daita K, Fisher AR, et al: Altered profile of human gut microbiome is associated with cirrhosis and its complications. J Hepatol. 60:940–947. 2014.PubMed/NCBI View Article : Google Scholar

17 

Rao R: Endotoxemia and gut barrier dysfunction in alcoholic liver disease. Hepatology. 50:638–644. 2009.PubMed/NCBI View Article : Google Scholar

18 

Szabo G and Bala S: Alcoholic liver disease and the gut-liver axis. World J Gastroenterol. 16:1321–1329. 2010.PubMed/NCBI View Article : Google Scholar

19 

Mehta G, Macdonald S, Cronberg A, Rosselli M, Khera-Butler T, Sumpter C, Al-Khatib S, Jain A, Maurice J, Charalambous C, et al: Short-term abstinence from alcohol and changes in cardiovascular risk factors, liver function tests and cancer-related growth factors: A prospective observational study. BMJ Open. 8(e020673)2018.PubMed/NCBI View Article : Google Scholar

20 

Lu W, Xu J, Taylor AW, Bewick BM, Fu Z, Wu N, Qian L and Yin P: Analysis of the alcohol drinking behavior and influencing factors among emerging adults and young adults: A cross-sectional study in Wuhan, China. BMC Public Health. 19(458)2019.PubMed/NCBI View Article : Google Scholar

21 

Saburova L, Keenan K, Bobrova N, Leon DA and Elbourne D: Alcohol and fatal life trajectories in Russia: Understanding narrative accounts of premature male death in the family. BMC Public Health. 11(481)2011.PubMed/NCBI View Article : Google Scholar

22 

Chiu WC, Huang YL, Chen YL, Peng HC, Liao WH, Chuang HL, Chen JR and Yang SC: Synbiotics reduce ethanol-induced hepatic steatosis and inflammation by improving intestinal permeability and microbiota in rats. Food Funct. 6:1692–1700. 2015.PubMed/NCBI View Article : Google Scholar

23 

Sivieri K, Morales ML, Adorno MA, Sakamoto IK, Saad SM and Rossi EA: Lactobacillus acidophilus CRL 1014 improved ‘gut health’ in the SHIME reactor. BMC Gastroenterol. 13(100)2013.PubMed/NCBI View Article : Google Scholar

24 

Ahrne S and Hagslatt ML: Effect of lactobacilli on paracellular permeability in the gut. Nutrients. 3:104–117. 2011.PubMed/NCBI View Article : Google Scholar

25 

van Baarlen P, Troost F, van der Meer C, Hooiveld G, Boekschoten M, Brummer RJ and Kleerebezem M: Human mucosal in vivo transcriptome responses to three lactobacilli indicate how probiotics may modulate human cellular pathways. Proc Natl Acad Sci USA. 108 (Suppl 1):S4562–S4569. 2011.PubMed/NCBI View Article : Google Scholar

26 

Susick RL Jr and Zannoni VG: Effect of ascorbic acid on the consequences of acute alcohol consumption in humans. Clin Pharmacol Ther. 41:502–509. 1987.PubMed/NCBI View Article : Google Scholar

27 

Xiaoqiang G, Wenjie L, Qiliang X, Hui D, Caiyun Z, Yanzhong C and Xianglin D: Vitamin C protective role for alcoholic liver disease in mice through regulating iron metabolism. Toxicol Ind Health. 27:341–348. 2011.PubMed/NCBI View Article : Google Scholar

28 

Bertola A, Mathews S, Ki SH, Wang H and Gao B: Mouse model of chronic and binge ethanol feeding (the NIAAA model). Nat Protoc. 8:627–637. 2013.PubMed/NCBI View Article : Google Scholar

29 

Weigmann B, Tubbe I, Seidel D, Nicolaev A, Becker C and Neurath MF: Isolation and subsequent analysis of murine lamina propria mononuclear cells from colonic tissue. Nat Protoc. 2:2307–2311. 2007.PubMed/NCBI View Article : Google Scholar

30 

Livak KJ and Schmittgen TD: Analysis of relative gene expression data using real-time quantitative PCR and the 2(-Delta Delta C(T)) method. Methods. 25:402–408. 2001.PubMed/NCBI View Article : Google Scholar

31 

Caporaso JG, Kuczynski J, Stombaugh J, Bittinger K, Bushman FD, Costello EK, Fierer N, Peña AG, Goodrich JK, Gordon JI, et al: QIIME allows analysis of high-throughput community sequencing data. Nature Methods. 7:335–336. 2010.PubMed/NCBI View Article : Google Scholar

32 

Bjørkhaug ST, Aanes H, Neupane SP, Bramness JG, Malvik S, Henriksen C, Skar V, Medhus AW and Valeur J: Characterization of gut microbiota composition and functions in patients with chronic alcohol overconsumption. Gut Microbes. 10:663–675. 2019.PubMed/NCBI View Article : Google Scholar

33 

Kuprys PV, Cannon AR, Shieh J, Iftekhar N, Park SK, Eberhardt JM, Ding X and Choudhry MA: Alcohol decreases intestinal ratio of Lactobacillus to Enterobacteriaceae and induces hepatic immune tolerance in a murine model of DSS-colitis. Gut Microbes. 12:1–16. 2020.PubMed/NCBI View Article : Google Scholar

34 

Sarin SK, Pande A and Schnabl B: Microbiome as a therapeutic target in alcohol-related liver disease. J Hepatol. 70:260–272. 2019.PubMed/NCBI View Article : Google Scholar

35 

Vacca M, Celano G, Calabrese FM, Portincasa P, Gobbetti M and De Angelis M: The controversial role of human gut lachnospiraceae. Microorganisms. 8(573)2020.PubMed/NCBI View Article : Google Scholar

36 

Bode C and Bode JC: Effect of alcohol consumption on the gut. Best Pract Res Clin Gastroenterol. 17:575–592. 2003.PubMed/NCBI View Article : Google Scholar

37 

Szabo G: Gut-liver axis in alcoholic liver disease. Gastroenterology. 148:30–36. 2015.PubMed/NCBI View Article : Google Scholar

38 

Seo B, Jeon K, Moon S, Lee K, Kim WK, Jeong H, Cha KH, Lim MY, Kang W, Kweon MN, et al: Roseburia Spp. Abundance associates with alcohol consumption in humans and its administration ameliorates alcoholic fatty liver in mice. Cell Host Microbe. 27:25–40.e6. 2020.PubMed/NCBI View Article : Google Scholar

39 

Roychowdhury S, Glueck B, Han Y, Mohammad MA and Cresci GAM: A designer synbiotic attenuates chronic-binge ethanol-induced gut-liver injury in mice. Nutrients. 11(97)2019.PubMed/NCBI View Article : Google Scholar

40 

Sönmez MF, Narin F, Akkuş D and Türkmen AB: Melatonin and vitamin C ameliorate alcohol-induced oxidative stress and eNOS expression in rat kidney. Ren Fail. 34:480–486. 2012.PubMed/NCBI View Article : Google Scholar

41 

Forsyth CB, Farhadi A, Jakate SM, Tang Y, Shaikh M and Keshavarzian A: Lactobacillus GG treatment ameliorates alcohol-induced intestinal oxidative stress, gut leakiness, and liver injury in a rat model of alcoholic steatohepatitis. Alcohol. 43:163–172. 2009.PubMed/NCBI View Article : Google Scholar

42 

Yan AW, Fouts DE, Brandl J, Stärkel P, Torralba M, Schott E, Tsukamoto H, Nelson KE, Brenner DA and Schnabl B: Enteric dysbiosis associated with a mouse model of alcoholic liver disease. Hepatology. 53:96–105. 2011.PubMed/NCBI View Article : Google Scholar

43 

Turroni F, Ventura M, Buttó LF, Duranti S, O'Toole PW, Motherway MO and van Sinderen D: Molecular dialogue between the human gut microbiota and the host: A Lactobacillus and Bifidobacterium perspective. Cell Mol Life Sci. 71:183–203. 2014.PubMed/NCBI View Article : Google Scholar

44 

Bernet MF, Brassart D, Neeser JR and Servin AL: Lactobacillus acidophilus LA 1 binds to cultured human intestinal cell lines and inhibits cell attachment and cell invasion by enterovirulent bacteria. Gut. 35:483–489. 1994.PubMed/NCBI View Article : Google Scholar

45 

Levine M, Conry-Cantilena C, Wang Y, Welch RW, Washko PW, Dhariwal KR, Park JB, Lazarev A, Graumlich JF, King J and Cantilena LR: Vitamin C pharmacokinetics in healthy volunteers: Evidence for a recommended dietary allowance. Proc Natl Acad Sci USA. 93:3704–3709. 1996.PubMed/NCBI View Article : Google Scholar

46 

Round JL and Mazmanian SK: Inducible Foxp3+ regulatory T-cell development by a commensal bacterium of the intestinal microbiota. Proc Natl Acad Sci USA. 107:12204–12209. 2010.PubMed/NCBI View Article : Google Scholar

47 

Smith PM, Howitt MR, Panikov N, Michaud M, Gallini CA, Bohlooly-Y M, Glickman JN and Garrett WS: The microbial metabolites, short-chain fatty acids, regulate colonic Treg cell homeostasis. Science. 341:569–573. 2013.PubMed/NCBI View Article : Google Scholar

48 

Li Z, Li D, Tsun A and Li B: FOXP3+ regulatory T cells and their functional regulation. Cell Mol Immunol. 12:558–565. 2015.PubMed/NCBI View Article : Google Scholar

49 

Chaudhry A, Samstein RM, Treuting P, Liang Y, Pils MC, Heinrich JM, Jack RS, Wunderlich FT, Brüning JC, Müller W and Rudensky AY: Interleukin-10 signaling in regulatory T cells is required for suppression of Th17 cell-mediated inflammation. Immunity. 34:566–578. 2011.PubMed/NCBI View Article : Google Scholar

50 

Cho YE and Song BJ: Pomegranate prevents binge alcohol-induced gut leakiness and hepatic inflammation by suppressing oxidative and nitrative stress. Redox Biol. 18:266–278. 2018.PubMed/NCBI View Article : Google Scholar

51 

Lei P, Zhao W, Pang B, Yang X, Li BL, Ren M and Shan YJ: Broccoli sprout extract alleviates alcohol-induced oxidative stress and endoplasmic reticulum stress in C57BL/6 mice. J Agric Food Chem. 66:5574–5580. 2018.PubMed/NCBI View Article : Google Scholar

52 

Faith M, Sukumaran A, Pulimood AB and Jacob M: How reliable an indicator of inflammation is myeloperoxidase activity? Clin Chim Acta. 396:23–25. 2008.PubMed/NCBI View Article : Google Scholar

53 

Olza J, Aguilera CM, Gil-Campos M, Leis R, Bueno G, Martínez-Jiménez MD, Valle M, Cañete R, Tojo R, Moreno LA and Gil A: Myeloperoxidase is an early biomarker of inflammation and cardiovascular risk in prepubertal obese children. Diabetes Care. 35:2373–2376. 2012.PubMed/NCBI View Article : Google Scholar

54 

Shi J, Zhao Y, Wang Y, Gao W, Ding J, Li P, Hu L and Shao F: Inflammatory caspases are innate immune receptors for intracellular LPS. Nature. 514:187–192. 2014.PubMed/NCBI View Article : Google Scholar

55 

Wang H, Song X, Li M, Wang X, Tao Y, Xiya X, Liu H, Zhao Y, Chang D and Sha Q: The role of TLR4/NF-κB signaling pathway in activated microglia of rats with chronic high intraocular pressure and vitro scratch injury-induced microglia. Int Immunopharmacol. 83(106395)2020.PubMed/NCBI View Article : Google Scholar

56 

Furman D, Campisi J, Verdin E, Carrera-Bastos P, Targ S, Franceschi C, Ferrucci L, Gilroy DW, Fasano A, Miller GW, et al: Chronic inflammation in the etiology of disease across the life span. Nat Med. 25:1822–1832. 2019.PubMed/NCBI View Article : Google Scholar

57 

Valenzuela R and Videla LA: Impact of the co-administration of N-3 fatty acids and olive oil components in preclinical nonalcoholic fatty liver disease models: A mechanistic view. Nutrients. 12(499)2020.PubMed/NCBI View Article : Google Scholar

58 

Wang W, Xu MJ, Cai Y, Zhou Z, Cao H, Mukhopadhyay P, Pacher P, Zheng S, Gonzalez FJ and Gao B: Inflammation is independent of steatosis in a murine model of steatohepatitis. Hepatology. 66:108–123. 2017.PubMed/NCBI View Article : Google Scholar

59 

Echeverría F, Valenzuela R, Bustamante A, Álvarez D, Ortiz M, Espinosa A, Illesca P, Gonzalez-Mañan D and Videla LA: High-fat diet induces mouse liver steatosis with a concomitant decline in energy metabolism: Attenuation by eicosapentaenoic acid (EPA) or hydroxytyrosol (HT) supplementation and the additive effects upon EPA and HT co-administration. Food Funct. 10:6170–6183. 2019.PubMed/NCBI View Article : Google Scholar

60 

Xie Z, Gao G, Wang H, Li E, Yuan Y, Xu J, Zhang Z, Wang P, Fu Y, Zeng H, et al: Dehydroabietic acid alleviates high fat diet-induced insulin resistance and hepatic steatosis through dual activation of PPAR-γ and PPAR-α. Biomed Pharmacother. 127(110155)2020.PubMed/NCBI View Article : Google Scholar

61 

Gyamfi D, Everitt HE, Tewfik I, Clemens DL and Patel VB: Hepatic mitochondrial dysfunction induced by fatty acids and ethanol. Free Radic Biol Med. 53:2131–2145. 2012.PubMed/NCBI View Article : Google Scholar

62 

Begriche K, Massart J, Robin MA, Borgne-Sanchez A and Fromenty B: Drug-induced toxicity on mitochondria and lipid metabolism: Mechanistic diversity and deleterious consequences for the liver. J Hepatol. 54:773–794. 2011.PubMed/NCBI View Article : Google Scholar

63 

Küper C, Beck FX and Neuhofer W: Toll-like receptor 4 activates NF-κB and MAP kinase pathways to regulate expression of proinflammatory COX-2 in renal medullary collecting duct cells. Am J Physiol Renal Physiol. 302:F38–F46. 2012.PubMed/NCBI View Article : Google Scholar

64 

Mardones M, Valenzuela R, Romanque P, Covarrubias N, Anghileri F, Fernández V, Videla LA and Tapia G: Prevention of liver ischemia reperfusion injury by a combined thyroid hormone and fish oil protocol. J Nutr Biochem. 23:1113–1120. 2012.PubMed/NCBI View Article : Google Scholar

65 

Valenzuela R, Illesca P, Echeverría F, Espinosa A, Rincón-Cervera MÁ, Ortiz M, Hernandez-Rodas MC, Valenzuela A and Videla LA: Molecular adaptations underlying the beneficial effects of hydroxytyrosol in the pathogenic alterations induced by a high-fat diet in mouse liver: PPAR-α and Nrf2 activation, and NF-κB down-regulation. Food Funct. 8:1526–1537. 2017.PubMed/NCBI View Article : Google Scholar

66 

Sun J, Fu J, Zhong Y, Li L, Chen C, Wang X, Wang L, Hou Y, Wang H, Zhao R, et al: NRF2 mitigates acute alcohol-induced hepatic and pancreatic injury in mice. Food Chem Toxicol. 121:495–503. 2018.PubMed/NCBI View Article : Google Scholar

67 

Echeverría F, Valenzuela R, Bustamante A, Álvarez D, Ortiz M, Soto-Alarcon SA, Muñoz P, Corbari A and Videla LA: Attenuation of high-fat diet-induced rat liver oxidative stress and steatosis by combined hydroxytyrosol-(HT-) eicosapentaenoic acid supplementation mainly relies on HT. Oxid Med Cell Longev. 2018(5109503)2018.PubMed/NCBI View Article : Google Scholar

68 

Barrera C, Valenzuela R, Rincón M, Espinosa A, Echeverria F, Romero N, Gonzalez-Mañan D and Videla LA: Molecular mechanisms related to the hepatoprotective effects of antioxidant-rich extra virgin olive oil supplementation in rats subjected to short-term iron administration. Free Radic Biol Med. 126:313–321. 2018.PubMed/NCBI View Article : Google Scholar

Related Articles

  • Abstract
  • View
  • Download
  • Twitter
Copy and paste a formatted citation
Spandidos Publications style
Lu X and Wang F: <em>Lactobacillus acidophilus</em> and vitamin C attenuate ethanol‑induced intestinal and liver injury in mice. Exp Ther Med 22: 1005, 2021.
APA
Lu, X., & Wang, F. (2021). <em>Lactobacillus acidophilus</em> and vitamin C attenuate ethanol‑induced intestinal and liver injury in mice. Experimental and Therapeutic Medicine, 22, 1005. https://doi.org/10.3892/etm.2021.10438
MLA
Lu, X., Wang, F."<em>Lactobacillus acidophilus</em> and vitamin C attenuate ethanol‑induced intestinal and liver injury in mice". Experimental and Therapeutic Medicine 22.3 (2021): 1005.
Chicago
Lu, X., Wang, F."<em>Lactobacillus acidophilus</em> and vitamin C attenuate ethanol‑induced intestinal and liver injury in mice". Experimental and Therapeutic Medicine 22, no. 3 (2021): 1005. https://doi.org/10.3892/etm.2021.10438
Copy and paste a formatted citation
x
Spandidos Publications style
Lu X and Wang F: <em>Lactobacillus acidophilus</em> and vitamin C attenuate ethanol‑induced intestinal and liver injury in mice. Exp Ther Med 22: 1005, 2021.
APA
Lu, X., & Wang, F. (2021). <em>Lactobacillus acidophilus</em> and vitamin C attenuate ethanol‑induced intestinal and liver injury in mice. Experimental and Therapeutic Medicine, 22, 1005. https://doi.org/10.3892/etm.2021.10438
MLA
Lu, X., Wang, F."<em>Lactobacillus acidophilus</em> and vitamin C attenuate ethanol‑induced intestinal and liver injury in mice". Experimental and Therapeutic Medicine 22.3 (2021): 1005.
Chicago
Lu, X., Wang, F."<em>Lactobacillus acidophilus</em> and vitamin C attenuate ethanol‑induced intestinal and liver injury in mice". Experimental and Therapeutic Medicine 22, no. 3 (2021): 1005. https://doi.org/10.3892/etm.2021.10438
Follow us
  • Twitter
  • LinkedIn
  • Facebook
About
  • Spandidos Publications
  • Careers
  • Cookie Policy
  • Privacy Policy
How can we help?
  • Help
  • Live Chat
  • Contact
  • Email to our Support Team