Spandidos Publications Logo
  • About
    • About Spandidos
    • Aims and Scopes
    • Abstracting and Indexing
    • Editorial Policies
    • Reprints and Permissions
    • Job Opportunities
    • Terms and Conditions
    • Contact
  • Journals
    • All Journals
    • Oncology Letters
      • Oncology Letters
      • Information for Authors
      • Editorial Policies
      • Editorial Board
      • Aims and Scope
      • Abstracting and Indexing
      • Bibliographic Information
      • Archive
    • International Journal of Oncology
      • International Journal of Oncology
      • Information for Authors
      • Editorial Policies
      • Editorial Board
      • Aims and Scope
      • Abstracting and Indexing
      • Bibliographic Information
      • Archive
    • Molecular and Clinical Oncology
      • Molecular and Clinical Oncology
      • Information for Authors
      • Editorial Policies
      • Editorial Board
      • Aims and Scope
      • Abstracting and Indexing
      • Bibliographic Information
      • Archive
    • Experimental and Therapeutic Medicine
      • Experimental and Therapeutic Medicine
      • Information for Authors
      • Editorial Policies
      • Editorial Board
      • Aims and Scope
      • Abstracting and Indexing
      • Bibliographic Information
      • Archive
    • International Journal of Molecular Medicine
      • International Journal of Molecular Medicine
      • Information for Authors
      • Editorial Policies
      • Editorial Board
      • Aims and Scope
      • Abstracting and Indexing
      • Bibliographic Information
      • Archive
    • Biomedical Reports
      • Biomedical Reports
      • Information for Authors
      • Editorial Policies
      • Editorial Board
      • Aims and Scope
      • Abstracting and Indexing
      • Bibliographic Information
      • Archive
    • Oncology Reports
      • Oncology Reports
      • Information for Authors
      • Editorial Policies
      • Editorial Board
      • Aims and Scope
      • Abstracting and Indexing
      • Bibliographic Information
      • Archive
    • Molecular Medicine Reports
      • Molecular Medicine Reports
      • Information for Authors
      • Editorial Policies
      • Editorial Board
      • Aims and Scope
      • Abstracting and Indexing
      • Bibliographic Information
      • Archive
    • World Academy of Sciences Journal
      • World Academy of Sciences Journal
      • Information for Authors
      • Editorial Policies
      • Editorial Board
      • Aims and Scope
      • Abstracting and Indexing
      • Bibliographic Information
      • Archive
    • International Journal of Functional Nutrition
      • International Journal of Functional Nutrition
      • Information for Authors
      • Editorial Policies
      • Editorial Board
      • Aims and Scope
      • Abstracting and Indexing
      • Bibliographic Information
      • Archive
    • International Journal of Epigenetics
      • International Journal of Epigenetics
      • Information for Authors
      • Editorial Policies
      • Editorial Board
      • Aims and Scope
      • Abstracting and Indexing
      • Bibliographic Information
      • Archive
    • Medicine International
      • Medicine International
      • Information for Authors
      • Editorial Policies
      • Editorial Board
      • Aims and Scope
      • Abstracting and Indexing
      • Bibliographic Information
      • Archive
  • Articles
  • Information
    • Information for Authors
    • Information for Reviewers
    • Information for Librarians
    • Information for Advertisers
    • Conferences
  • Language Editing
Spandidos Publications Logo
  • About
    • About Spandidos
    • Aims and Scopes
    • Abstracting and Indexing
    • Editorial Policies
    • Reprints and Permissions
    • Job Opportunities
    • Terms and Conditions
    • Contact
  • Journals
    • All Journals
    • Biomedical Reports
      • Information for Authors
      • Editorial Policies
      • Editorial Board
      • Aims and Scope
      • Abstracting and Indexing
      • Bibliographic Information
      • Archive
    • Experimental and Therapeutic Medicine
      • Information for Authors
      • Editorial Policies
      • Editorial Board
      • Aims and Scope
      • Abstracting and Indexing
      • Bibliographic Information
      • Archive
    • International Journal of Epigenetics
      • Information for Authors
      • Editorial Policies
      • Editorial Board
      • Aims and Scope
      • Abstracting and Indexing
      • Bibliographic Information
      • Archive
    • International Journal of Functional Nutrition
      • Information for Authors
      • Editorial Policies
      • Editorial Board
      • Aims and Scope
      • Abstracting and Indexing
      • Bibliographic Information
      • Archive
    • International Journal of Molecular Medicine
      • Information for Authors
      • Editorial Policies
      • Editorial Board
      • Aims and Scope
      • Abstracting and Indexing
      • Bibliographic Information
      • Archive
    • International Journal of Oncology
      • Information for Authors
      • Editorial Policies
      • Editorial Board
      • Aims and Scope
      • Abstracting and Indexing
      • Bibliographic Information
      • Archive
    • Medicine International
      • Information for Authors
      • Editorial Policies
      • Editorial Board
      • Aims and Scope
      • Abstracting and Indexing
      • Bibliographic Information
      • Archive
    • Molecular and Clinical Oncology
      • Information for Authors
      • Editorial Policies
      • Editorial Board
      • Aims and Scope
      • Abstracting and Indexing
      • Bibliographic Information
      • Archive
    • Molecular Medicine Reports
      • Information for Authors
      • Editorial Policies
      • Editorial Board
      • Aims and Scope
      • Abstracting and Indexing
      • Bibliographic Information
      • Archive
    • Oncology Letters
      • Information for Authors
      • Editorial Policies
      • Editorial Board
      • Aims and Scope
      • Abstracting and Indexing
      • Bibliographic Information
      • Archive
    • Oncology Reports
      • Information for Authors
      • Editorial Policies
      • Editorial Board
      • Aims and Scope
      • Abstracting and Indexing
      • Bibliographic Information
      • Archive
    • World Academy of Sciences Journal
      • Information for Authors
      • Editorial Policies
      • Editorial Board
      • Aims and Scope
      • Abstracting and Indexing
      • Bibliographic Information
      • Archive
  • Articles
  • Information
    • For Authors
    • For Reviewers
    • For Librarians
    • For Advertisers
    • Conferences
  • Language Editing
Login Register Submit
  • This site uses cookies
  • You can change your cookie settings at any time by following the instructions in our Cookie Policy. To find out more, you may read our Privacy Policy.

    I agree
Search articles by DOI, keyword, author or affiliation
Search
Advanced Search
presentation
Experimental and Therapeutic Medicine
Join Editorial Board Propose a Special Issue
Print ISSN: 1792-0981 Online ISSN: 1792-1015
Journal Cover
January-2022 Volume 23 Issue 1

Full Size Image

Sign up for eToc alerts
Recommend to Library

Journals

International Journal of Molecular Medicine

International Journal of Molecular Medicine

International Journal of Molecular Medicine is an international journal devoted to molecular mechanisms of human disease.

International Journal of Oncology

International Journal of Oncology

International Journal of Oncology is an international journal devoted to oncology research and cancer treatment.

Molecular Medicine Reports

Molecular Medicine Reports

Covers molecular medicine topics such as pharmacology, pathology, genetics, neuroscience, infectious diseases, molecular cardiology, and molecular surgery.

Oncology Reports

Oncology Reports

Oncology Reports is an international journal devoted to fundamental and applied research in Oncology.

Experimental and Therapeutic Medicine

Experimental and Therapeutic Medicine

Experimental and Therapeutic Medicine is an international journal devoted to laboratory and clinical medicine.

Oncology Letters

Oncology Letters

Oncology Letters is an international journal devoted to Experimental and Clinical Oncology.

Biomedical Reports

Biomedical Reports

Explores a wide range of biological and medical fields, including pharmacology, genetics, microbiology, neuroscience, and molecular cardiology.

Molecular and Clinical Oncology

Molecular and Clinical Oncology

International journal addressing all aspects of oncology research, from tumorigenesis and oncogenes to chemotherapy and metastasis.

World Academy of Sciences Journal

World Academy of Sciences Journal

Multidisciplinary open-access journal spanning biochemistry, genetics, neuroscience, environmental health, and synthetic biology.

International Journal of Functional Nutrition

International Journal of Functional Nutrition

Open-access journal combining biochemistry, pharmacology, immunology, and genetics to advance health through functional nutrition.

International Journal of Epigenetics

International Journal of Epigenetics

Publishes open-access research on using epigenetics to advance understanding and treatment of human disease.

Medicine International

Medicine International

An International Open Access Journal Devoted to General Medicine.

Journal Cover
January-2022 Volume 23 Issue 1

Full Size Image

Sign up for eToc alerts
Recommend to Library

  • Article
  • Citations
    • Cite This Article
    • Download Citation
    • Create Citation Alert
    • Remove Citation Alert
    • Cited By
  • Similar Articles
    • Related Articles (in Spandidos Publications)
    • Similar Articles (Google Scholar)
    • Similar Articles (PubMed)
  • Download PDF
  • Download XML
  • View XML
Article

Long non‑coding RNA GAS6‑AS1 enhances breast cancer cell aggressiveness by functioning as a competing endogenous RNA of microRNA‑215‑5p to enhance SOX9 expression

  • Authors:
    • Xiu-Ping Wu
    • Zhi-Qiang Xu
    • Wang-Mei Xie
    • Yao-Long Lai
    • Kai He
    • Yan Jiang
    • Zhen-Chao Xu
    • Yi-Na Lin
    • Yuan-Fu Xie
  • View Affiliations / Copyright

    Affiliations: Department of Breast Surgery, Zhengxing Hospital, Zhangzhou, Fujian 363000, P.R. China, Department of Radiation Oncology, Zhangzhou Hospital Affiliated to Fujian Medical University, Zhangzhou, Fujian 363000, P.R. China
  • Article Number: 109
    |
    Published online on: December 2, 2021
       https://doi.org/10.3892/etm.2021.11032
  • Expand metrics +
Metrics: Total Views: 0 (Spandidos Publications: | PMC Statistics: )
Metrics: Total PDF Downloads: 0 (Spandidos Publications: | PMC Statistics: )
Cited By (CrossRef): 0 citations Loading Articles...

This article is mentioned in:



Abstract

Long non‑coding (lnc) RNAs play crucial functions in human cancer. However, until recently, the involvement of the lncRNA GAS6‑AS1 in breast cancer (BCa) malignancy has not been studied exhaustively. The roles and underlying mode of action of GAS6‑AS1 action in BCa progression were examined through functional experiments. A decline in GAS6‑AS1 level led to a significant decrease in BCa cell proliferation, and the ability for colony formation. Here, GAS6‑AS1 competed as endogenous RNA by sequestering microRNA‑215‑5p (miR‑215‑5p) causing an enhanced expression of SRY‑box transcription factor 9 (SOX9). The effects of silencing GAS6‑AS1 on BCa malignant phenotypes could be ameliorated by inhibiting miR‑215‑5p or restoring SOX9. Thus, GAS6‑AS1 acted as a lncRNA that drives tumor in BCa, and enabled progression of BCa through miR‑215‑5p /SOX9 axis regulation. These outcomes show that the GAS6‑AS1/miR‑215‑5p/SOX9 axis is a potentially effective target for cancer treatment and management.

Introduction

In China, breast cancer (BCa) is the most common cancer among women (1), and the incidence rate and mortality rate are rising (2,3) The mortality of breast cancer reflects the poor prognosis of breast cancer due to tumor metastasis (3,4). However, the molecular mechanism underlying the process is still unclear.

The long non-coding (lncRNAs) RNAs are a group of sequences that have been recently used to study several cancer types, such as liver cancer, breast cancer and colorectal carcinoma (5-7). lncRNAs are members of a family of >200-nucleotides long linear transcripts (8) that lack protein-encoding function; they were thus deemed genomic ‘noise’ and ‘junk’ (9). Several recent reports reveal the implication of lncRNAs in a range of genetic processes for gene expression modulation at epigenetic, transcriptional and posttranscriptional levels (10,11) and their dysfunction was closely associated with human diseases, including cardiovascular diseases, neurodegenerative and endocrine diseases (12). In BCa, the lncRNAs are frequently abnormally expressed and are implicated in the BCa occurrence and development (12-14). Hence, a detailed study of the lncRNAs and their role in BCa may lead to unraveling potential targets to enhance the patient prognosis and therapy in this disease. A recently discovered lncRNA, growth arrest-specific protein 6 (Gas6) antisense RNA 1 (GAS6-AS1) was found to play key role in several malignant tumors (15). These studies suggest that GAS6-AS1 can participate in cancer development and may be utilized as biomarkers for cancer diagnosis and prognosis. Nonetheless, the activity of GAS6-AS1 in BCa needs to be examined and established. Thus, GAS6-AS1 was the focus of the present study, intending to investigate the pathogenicity of BCa and offer insights for its therapy.

Materials and methods

Patients and specimen of tissues

The research ethics committee of the Zhengxing Hospital granted approval for this study (approval no. 2016-07-22), which was carried out as per the Declaration of Helsinki. A total of 36 patients (all female) with BCa (range, 35-76 years; mean, 56 years) were enrolled between January 2016 and December 2018; none of these had undergone chemotherapy, preoperative radiotherapy, or any other treatment for cancer. The sample tissues of BCa and adjacent (>3 cm) normal tissues were surgically excised and snap-frozen in liquid nitrogen and maintained at -80˚C. Written informed consent was obtained from all participants before specimen collection.

Culture and maintenance of cell cultures

Two BCa cell lines (MDA-MB-231 and MCF-7) and normal Hs578Bst cells were acquired from the American Type Culture Collection and cultured in Dulbecco's Modified Eagle's medium containing heat-inactivated fetal bovine serum (10%), 100 mg/ml streptomycin and 100 U/ml penicillin. DMEM, FBS, and antibiotics were purchased from Gibco (Thermo Fisher Scientific, Inc.). All the mentioned cell lines were cultured at 37˚C in an atmosphere with humidity and 5% CO2.

Cell transfection

To examine the loss-of-function effects, the small interfering RNA (siRNA) si-GAS6-AS1 (against GAS6-AS1) and si-NC (control; nontargeting siRNA) were procured from Guangzhou RiboBio Co., Ltd. The design and synthesis of agomir-215-5p were by Shanghai GenePharma Co., Ltd., and the agomir-NC was the negative control. The 50 pmol/ml antagomir-215-5p was used for silencing endogenous microRNA (miR)-215-5p, and the control for antagomir-215-5p was 50 pmol/ml antagomir-NC. The synthesis of vector 40 pmol/ml pcDNA3.1-SOX9 (pc-SOX9) to overexpress SRY-box transcription factor 9 (SOX9) and empty 40 pmol/ml pcDNA3.1 vector was done by Shanghai GenePharma Co., Ltd. One day prior to transfection, 2x105 cells were seeded onto 6-well plates. The transfection of the aforementioned molecular constructs was done transiently into cells using Lipofectamine® 2000 reagent from Invitrogen (Thermo Fisher Scientific, Inc.) for 24-48 h at 37˚C in accordance with the manufacturer's protocol, with downstream analyses conducted at 24-48 h post-transfection. The primer sequences were: antagomir-215-5p, sense 5'-UGGAUUUC AAUCACCA-3' and antisense 5'-GUGAUUCACAAAGAA AUCCAUU-3'; antagomir-NC, sense 5'-UUCUCCGUCACG UTT-3' and antisense 5'-ACGUGACACGUGAGAATT-3'

Reverse transcription quantitative polymerase chain reaction (RT-qPCR)

Total RNA from tissues and cells was isolated by TRIzol® reagent from Invitrogen (Thermo Fisher Scientific, Inc.), and a NanoDrop (NanoDrop Technologies; Thermo Fisher Scientific, Inc.) was used to estimate its quality and concentration. Reverse transcription was conducted using the Mir-X™ miRNA First-Strand Synthesis kit from Takara Biotechnology Co., Ltd., with 2 µg RNA, according to the manufacturer's instructions. Quantitative evaluation of the synthesized cDNA was done by qPCR using the Mir-X™ miRNA RT-qPCR TB Green® kit from Takara Biotechnology Co., Ltd. As an endogenous control, the small nuclear RNA U6 normalized the expression of miR-215-5p. To measure transcript levels of GAS6-AS1 and SOX9, the PrimeScript™ RT Reagent kit from Takara Biotechnology Co., Ltd., was used to convert a specified amount of total 2 µg RNA to cDNA. Then, the amplification of cDNA products was done using the SYBR-Green PCR Master Mix from Takara Biotechnology Co., Ltd. The level of SOX9 and GAS6-AS1 transcripts were normalized with that of GAPDH. The 2-ΔΔCq system was used to evaluate all genes expressions (16). The qPCR reaction conditions were as follows: Initial denaturation 10 min at 95˚C; denaturation 10 sec at 95˚C; annealing 20 sec at 60˚C; and extension 15 sec at 72˚C; for 40 cycles.

The primers used for qPCR were: SOX9: Forward, 5'-TCCGAGATTATGCCTCG-3', and reverse, 5'-TGACAG CGGAATGTTCTTCCC-3'; GAS6-AS1: Forward, 5'-TGACTTCAACAGCGACACCCA-3', and reverse, 5'-CACCCTGTTGCTGTAGCCAAA-3'; U6: Forward, 5'-TCC GAATGTTGATTATGCCTCG-3', and reverse, 5'-TGACAG CGAATGTTCTTCCC-3'; GAPDH: Forward, 5'-TCCGAA TGTTGATTATGCCTCG-3', and reverse, 5'-TGA CAGCGG AATGTTCTTCCC-3'; mir-215-5p: Forward, 5'-TCCGAA TGTTGATTATGCCTCG-3', and reverse, 5'-TGACAGCAA CTTCCC-3';

Cell counting assay

Assessment of cell proliferation was done by the Cell Counting Kit-8 (CCK-8) assay from Shanghai Haling Biotechnology, Co., Ltd. After incubating the transfected cells for one day, they were collected after trypsinization and seeded (2x103 cells/well) onto 96-well plates. CCK-8 solution (10 µl) was added per well and kept for 2 h at 37˚C. The absorbance of the mixture was estimated in a microplate reader from Bio-Rad Laboratories, Inc. at 450 nm.

Assay for colony formation

Each group of treated cells (1x103/well) were seeded in a culture dish (10 cm) and cultured for 14 days. Finally, colonies were stained for 15-20 min at room temperature by crystal violet (1%) followed by the counting of colonies were observed with an inverted light microscope (magnification, x200; IX71; Olympus Corporation) and counted using ImageJ software (version 4.0; National Institutes of Health).

Bioinformatics analysis

The putative GAS6-AS1 targets were predicted by StarBase 3.0 (http://starbase.sysu.edu.cn/).

RNA immunoprecipitation (RIP) assay

The RNA immunoprecipitation assay was performed using the Magna RIP RNA-Binding Protein Immunoprecipitation kit from EMD Millipore to assess the interaction of GAS6-AS1 and miR-215-5p in BCa cells 2x107. BCa cell lysates were incubated with magnetic beads conjugated with negative control normal mouse IgG or human anti-Ago2 antibody (both from EMD Millipore). The samples were digested with proteinase K to isolate the immunoprecipitated RNA and RT-qPCR analysis was performed to estimate the enrichment of GAS6-AS1 and miR-215-5p.

Assay for luciferase reporter activity

The design and synthesis of GAS6-AS1 fragments containing binding sites for WT (wild-type) and MUT (mutant) on miR-215-5p was done by Shanghai GenePharma Co., Ltd. These were cloned into the Target Expression Vector pmirGLO Dual-luciferase from Promega Corporation to obtain the reporter plasmids WT-GAS6-AS1 and MUT-GAS6-AS1. Likewise, the reporter plasmids WT-SOX9 and MUT-SOX9 were prepared. One night prior to transfection, seeding of cells (60-70% confluence) was done in 24-well plates. Transfection of these cells was performed with reporter plasmids harboring WT or MUT in the presence of agomir-215-5p or agomir-NC for 24 h at 37˚C using Lipofectamine® 3000 reagent (Invitrogen; Thermo Fisher Scientific, Inc.) in accordance with the manufacturer's protocol. After 48 h of transfection, luciferase activity of the cells was estimated as per instructions using the Dual-Luciferase Reporter Assay System from Promega Corporation. The data normalization was done by the activity of Renilla luciferase.

Statistical analysis

All results of independent experiments (conducted thrice) are presented as the mean ± SD. Two groups were compared using the Student's t-test; variations among multiple groups were compared through one-way ANOVA and then by Tukey's post hoc test. P<0.05 was considered to indicate a statistically significant difference.

Results

GAS6-AS1 is increased in BCa

The function of GAS6-AS1 in BCa was first assessed by estimating the expression of GAS6-AS1 by RT-qPCR in 36 BCa tissues and the adjacent healthy tissues. An enhanced level of GAS6-AS1 was observed in BCa tissues compared with the adjacent healthy tissues (Fig. 1A). Furthermore, RT-qPCR was done in two BCa cell lines (MDA-MB-231 and MCF-7 cells) and normal Hs578Bst cells, which detected higher GAS6-AS1 expression in BCa cell lines compared with normal Hs578Bst cells (Fig. 1B). Thus, GAS6-AS1 may play an important part in BCa malignancy.

Figure 1

GAS6-AS1 expression is enhanced in BCa. (A) GAS6-AS1 expression was estimated by RT-qPCR in BCa tissues (36 pairs) and the control (adjacent healthy) tissues. (B) The extracted total RNA from two (MDA-MB-231 and MCF-7 cells) BCa cell lines and normal Hs578Bst cell was analyzed by RT-qPCR to evaluate the expression of GAS6-AS1. **P<0.01; ***P<0.001. GAS6-AS1, growth arrest-specific protein 6 antisense RNA 1; BCa, breast cancer; RT-qPCR, reverse transcription-quantitative PCR.

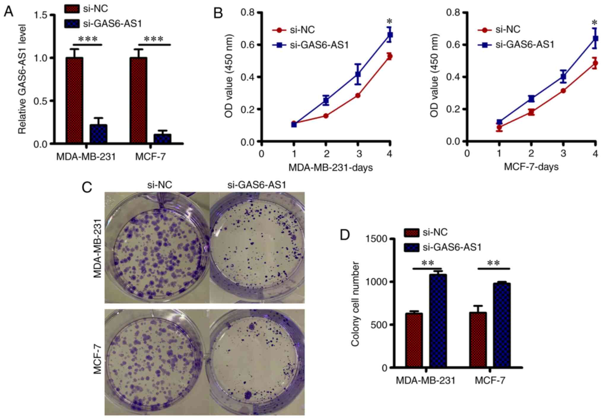
In vitro GAS6-AS1 silencing led to inhibition of the BCa cell malignant phenotype

For examining the function of GAS6-AS1 in the progression of BCa, si-GAS6-AS1 was transfected in MDA-MB-231 and MCF-7 cells to deplete GAS6-AS1 (Fig. 2A; P<0.05) and the controls were si-NC transfected cells. The proliferative ability, measured by CCK-8 assay, of both MDA-MB-231 and MCF-7 cells harboring si-GAS6-AS1 showed inhibition compared with that of the control cells (Fig. 2B; P<0.05). Furthermore, the colony-forming capacity of MDA-MB-231 and MCF-7 cells deficient in GAS6-AS1 (following transfection with si-GAS6-AS1) was greatly inhibited (Fig. 2C and D; P<0.05), thus, strongly suggesting the cancer-enhancing activity of lncRNA GAS6-AS1 in BCa.

Figure 2

An in vitro decline in GAS6-AS1 level inhibited cell proliferation in MDA-MB-231 and MCF-7 cells. (A) Expression analysis of GAS6-AS1 through reverse transcription-quantitative PCR in MDA-MB-231 and MCF-7 cells post-transfection (by either si-GAS6-AS1 or si-NC). (B) Detection of the proliferation of MDA-MB-231 and MCF-7 cells deficient in GAS6-AS1 by the Cell Counting Kit-8 assay. (C and D) Following the transfection with si-GAS6-AS1 or si-NC, MDA-MB-231 and MCF-7 cells were assayed for colony formation. *P<0.05; **P<0.01; ***P<0.001. GAS6-AS1, growth arrest-specific protein 6 antisense RNA 1.

GAS6-AS1 interacts directly with miR-215-5p in BCa cells as a quencher of miRNA

lncRNAs participate in several biological processes by functioning as competing endogenous RNA (ceRNA) against miRNAs. Next, StarBase 3.0, a publicly available algorithm, was used to predict the miRNAs that interact directly with GAS6-AS1. The binding sites on miR-215-5p were found to be complementary (Fig. 3A) with those on GAS6-AS1, and was thus used for further verification; more so, because the progression of BCa was impeded by this miRNA (17). The prediction of GAS6-AS1 and miR-215-5p binding in BCa cells was further confirmed by luciferase reporter activity. MDA-MB-231 and MCF-7 cells were transfected with WT- or MUT-GAS6-AS1 when either agomie-215-5p or agomir-NC was present in the test cells. A notable increase in miR-215-5p expression was detected in MDA-MB-231 and MCF-7 cells following agomir-215-5p transfection (Fig. 3B). In addition, the luciferase activity of cells harboring WT-GAS6-AS1 declined drastically after agomir-215-5p transfection; however, there was no change in MUT-GAS6-AS1 activity when miR-215-5p was upregulated (Fig. 3C). Next, RIP assay was conducted to assess the miR-215-5p and GAS6-AS1 interactions, and miR-215-5p and GAS6-AS1 were found to be enriched in immunoprecipitates containing Ago2 in comparison with the IgG control (Fig. 3D). Subsequently, the expression of miR-215-5p in response to GAS6-AS1 modulation was tested in BCa cells, which was indeed fount to be enhanced in MDA-MB-231 and MCF-7 cells in response to the silencing of GAS6-AS1 (Fig. 3E). These outcomes thus indicate the miR-215-5p quenching function of GAS6-AS1 in BCa cells.

Figure 3

A direct interaction occurs between GAS6-AS1 with miR-215-5p to sequester its level of expression in BCa cells. (A) Bioinformatics evaluation showed the bindings sites of WT and MUT miR-215-5p on GAS6-AS1. (B) Assessment of miR-215-5p level in MDA-MB-231 and MCF-7 cells transfected with agomir-215-5p or agomir-NC. (C) WT-GAS6-AS1 or MUT-GAS6-AS1 was transfected along with agomir-NC or agomiR-215-5p in the MDA-MB-231 and MCF-7 cells. Luciferase activity was detected after 48 h. (D) GAS6-AS1 and miR-215-5p were enriched in immunoprecipitate containing Ago2 and compared with the control (IgG). (E) Reverse transcription-quantitative PCR was used to estimate miR-215-5p level in GAS6-AS1-silenced MDA-MB-231 and MCF-7 cells. **P<0.01; ***P<0.001 and #P>0.05. GAS6-AS1, growth arrest-specific protein 6 antisense RNA 1; miR, microRNA; WT, wild-type; MUT, mutant.

GAS6-AS1 sequesters miR-215-5p and positively modulates the expression of SOX9 in BCa cells

miR-215-5p directly targets the SOX9 gene in BCa cells (17). On observing that GAS6-AS1 sequesters miR-215-5p, the function of GAS6-AS1 was assessed in SOX9 regulation in BCa cells. For this, MDA-MB-231 and MCF-7 cells were transfected with si-GAS6-AS1 or si-NC, and the level of SOX9 expression was estimated. GAS6-AS1 silencing notably decreased the expression of SOX9 at transcript level (Fig. 4A) in these two transfected cells. To explore whether GAS6-AS1 sequesters miR-215-5p and regulates SOX9 expression, MDA-MB-231-si GAS6-AS1 and MCF-7- GAS6-AS1 cells were transfected with antagomir-215-5p or antagomir-NC. On evaluating the extent of antagomir-215-5p transfection by RT-qPCR, a significant decline in the level of miR-215-5p was observed in MDA-MB-231 and MCF-7 cells transfected with antagomiR-215-5p (Fig. 4B). Moreover, the decline in the SOX9 transcript (Fig. 4C; P<0.05) due to GAS6-AS1 was reversed by re-introduction of antagomiR-215-5p in MDA-MB-231 and MCF-7 cells. Therefore, GAS6-AS1 positively regulates the levels of SOX9 in BCa cells by sequestering miR-215-5p. Furthermore, rescue experiments elucidated whether the miR-215-5p/SOX9 axis mediated GAS6-AS1 activity in BCa cells. For this, the co-transfection of si-GAS6-AS1 along with antagomiR-215-5p or antagomir-NC was done in MDA-MB-231 and MCF-7 cells, and proliferative capacity of cells was assessed. GAS6-AS1 silencing impeded the proliferation of MDA-MB-231 and MCF-7 cells and inhibition of miR-215-5p in these cells partly neutralized the outcomes of GAS6-AS1 silencing (Fig. 4D; P<0.05). Moreover, the co-transfection in MDA-MB-231 and MCF-7 cells was done with si-GAS6-AS1 and the empty pcDNA3.1 vector (control) or pc-SOX9 and the efficiency of transformation was analyzed by western blotting. There was a significant increase in SOX9 level (Fig. 4E) in MDA-MB-231 and MCF-7 cells. Furthermore, CCK-8 assay demonstrated that pc-SOX9 co-transfection was found to ameliorate the decline in the proliferation (Fig. 4F; P<0.05) of GAS6-AS1-silenced MDA-MB-231 and MCF-7 cells. These observations, hence, suggest the oncogenic effect of GAS6-AS1 in BCa advancement by acting as a ceRNA for miR-215-5p and consequently enhancing SOX9 expression.

Figure 4

Role of GAS6-AS1 as a competitive endogenous RNA to sequester miR-215-5p and regulate the expression level of SOX9. (A) After transfecting si-GAS6-AS1 or si-NC in MDA-MB-231 and MCF-7 cells, SOX9 transcript level was estimated respectively by RT-qPCR and western blotting. ***P<0.001. (B) The level of miR-215-5p was estimated by RT-qPCR after the transfection of MDA-MB-231 and MCF-7 cells with antagomir-215-5p or antagomir-NC. ***P<0.001. (C) Transfection of MDA-MB-231 and MCF-7 cells with antagomiR-215-5p or antagomir-NC along with si-GAS6-AS1. Then, SOX9 transcript was estimated respectively by RT-qPCR assay. #P>0.05 vs. si-NC and si-GAS6-AS1+antagomir-215-5p. (D) Co-transfection of MDA-MB-231 and MCF-7 cells with si-GAS6-AS1 and either antagomir-215-5p, or antagomir-NC and assessment of cell proliferation by the CCK-8 assay. *P<0.05 vs. si-NC and si-GAS6-AS1+antagomir-NC; #P>0.05 vs. si-NC and si-GAS6-AS1+antagomir-215-5p. (E) RT-qPCR assay to estimate SOX9 level in MDA-MB-231 and MCF-7 cells transfected with pc-SOX9 or pcDNA3.1 (empty) plasmid. (F) Co-transfection of MDA-MB-231 and MCF-7 cells with si-GAS6-AS1 along with either pc-SOX9 or pcDNA3.1. Then, CCK-8 assay was used to estimate cellular proliferation. *P<0.05 vs. si-NC and si-GAS6-AS1+pc-NC; #P>0.05 vs. si-NC and si-GAS6-AS1+pcSox9. GAS6-AS1, growth arrest-specific protein 6 antisense RNA; RT-qPCR, reverse transcription-quantitative PCR; SOX9, SRY-box transcription factor 9; miR, microRNA; CCK-8, Cell Counting Kit-8.

Discussion

lncRNAs have attracted a large interest because of their vital function in the progression of cancer (18-20). In BCa, there has been a report that aberrant expression of lncRNAs also contribute to the onset and advancement of BCa (18). Therefore, potential treatment targets may be revealed by studying the roles of lncRNAs in BCa tumorigenesis. Until recently, the function of GAS6-AS1 in the malignancy of BCa has not been studied in detail. Hence, the present study evaluated the GAS6-AS1 expression level and its specific role in the malignancy of BCa cells. The tumor-enhancing function of GAS6-AS1 in BCa was also elucidated. A high expression of GAS6-AS1 was demonstrated in BCa tissue samples as well as in the tested BCa cell lines. The functional experiments revealed inhibition of BCa cell proliferative and colony-forming capacities as a result of GAS6-AS1 silencing.

lncRNAs participate in sophisticated mechanisms to perform vital roles in cancer occurrence and progression. Currently, the predominant mechanism is regulated by ceRNA by which lncRNAs and miRNAs interact competitively and upregulate specific miRNA target genes. After revealing the tumor-enhancing role of GAS6-AS1 in BCa, the mechanisms of this aggressive behavior lncRNA were investigated. Firstly, it was predicted that miR-215-5p possesses a binding site complementary to that on GAS6-AS1, and this was further established by RIP and luciferase reporter assays. Secondly, the downregulation of GAS6-AS1 enhanced miR-215-5p level and a consequent decline in the expression of SOX9. Thirdly, the outcomes of GAS6-AS1 silencing on the malignant phenotypes of BCa could be abrogated by miR-215-5p inhibition or SOX9 restoration. A previous study reported that miR-215-5p was decreased in BCa tissue, and an in vitro and in vivo model indicated that miR-215-5p inhibits breast cancer cell growth and metastatic through targeting Sox9(17). Taken together, the present study proposes a ceRNA model that includes GAS6-AS1, SOX9 and miR-215-5p in BCa cells.

Among multiple potential target genes, SOX9 was selected for further validation, since SOX9 has been demonstrated to be involved in BCa carcinogenesis and progression (21-24). For example, SOX9 could enhance BCa cell endocrine resistance (21). Another study indicated that miRNA-511 might suppress BCa progression via the Sox9/ PI3K/Akt pathway (23). Meanwhile, SLUG and SOX9 cooperate to promote the progression of breast cancer (24). The present study identified for the first time an upstream mechanism modulating the axis of GAS6-AS1/miR-215-5p/SOX9 in BCa cells, in vitro. GAS6-AS1 possesses a miR-215-5p binding site, and acts as a ceRNA and sequesters miR-215-5p in BCa cells, leading to an enhanced level of SOX9. Identification of the regulatory network of GAS6-AS1/miR-215-5p /SOX9 will possibly aid in fully determining the stage of BCa and provide possible targets for the therapy of patients suffering from BCa.

The present study identified the mode of action of GAS6-AS1 in enhancing BCa progression, for which there are no earlier reports. GAS6-AS1 silencing enhanced the malignancy of BCa cells. GAS6-AS1 positively regulated SOX9 expression by sequestering miR-215-5p in BCa cells.

Acknowledgements

Not applicable.

Funding

Funding: No funding was received.

Availability of data and materials

The datasets used and/or analyzed during the present study are available from the corresponding author on reasonable request.

Authors' contributions

YX and XW wrote the manuscript and contributed to the conception of the study. ZX, WX and YLL performed the data analysis. KH and YNL contributed to data acquisition and analysis, and revised the manuscript. YJ and ZX worked on the part of the study related to patients. YX and XW confirm the authenticity of all the raw data. All authors read and approved the final manuscript.

Ethics approval and consent to participate

This study was approved by the research ethics committee of the Zhengxing Hospital and performed in accordance with the Declaration of Helsinki. Written informed consent was obtained from all participants before specimen collection.

Patient consent for publication

Not applicable.

Competing interests

The authors declare that they have no competing interests.

References

1 

Siegel RL, Miller KD and Jemal A: Cancer Statistics, 2017. CA Cancer J Clin. 67:7–30. 2017.PubMed/NCBI View Article : Google Scholar

2 

Zhao J, Mao Z, Fedewa SA, Nogueira L, Yabroff KR, Jemal A and Han X: The affordable care act and access to care across the cancer control continuum: A review at 10 years. CA Cancer J Clin. 70:165–181. 2020.PubMed/NCBI View Article : Google Scholar

3 

DeSantis CE, Ma J, Gaudet MM, Newman LA, Miller KD, Goding Sauer A, Jemal A and Siegel RL: Breast cancer statistics, 2019. CA Cancer J Clin. 69:438–451. 2019.PubMed/NCBI View Article : Google Scholar

4 

Schnitt SJ: The diagnosis and management of pre-invasive breast disease: Flat epithelial atypia - classification, pathologic features and clinical significance. Breast Cancer Res. 5:263–268. 2003.PubMed/NCBI View Article : Google Scholar

5 

Batista PJ and Chang HY: Long noncoding RNAs: Cellular address codes in development and disease. Cell. 152:1298–1307. 2013.PubMed/NCBI View Article : Google Scholar

6 

Ponting CP, Oliver PL and Reik W: Evolution and functions of long noncoding RNAs. Cell. 136:629–641. 2009.PubMed/NCBI View Article : Google Scholar

7 

Hauptman N and Glavač D: Long non-coding RNA in cancer. Int J Mol Sci. 14:4655–4669. 2013.PubMed/NCBI View Article : Google Scholar

8 

Bao Z, Yang Z, Huang Z, Zhou Y, Cui Q and Dong D: LncRNADisease 2.0: An updated database of long non-coding RNA-associated diseases. Nucleic Acids Res. 47 (D1):D1034–D1037. 2019.PubMed/NCBI View Article : Google Scholar

9 

Han S, Cao D, Sha J, Zhu X and Chen D: LncRNA ZFPM2-AS1 promotes lung adenocarcinoma progression by interacting with UPF1 to destabilize ZFPM2. Mol Oncol. 14:1074–1088. 2020.PubMed/NCBI View Article : Google Scholar

10 

Zhao M, Xin XF, Zhang JY, Dai W, Lv TF and Song Y: LncRNA GMDS-AS1 inhibits lung adenocarcinoma development by regulating miR-96-5p/CYLD signaling. Cancer Med. 9:1196–1208. 2020.PubMed/NCBI View Article : Google Scholar

11 

Han L, Kong R, Yin DD, Zhang EB, Xu TP, De W and Shu YQ: Low expression of long noncoding RNA GAS6-AS1 predicts a poor prognosis in patients with NSCLC. Med Oncol. 30(694)2013.PubMed/NCBI View Article : Google Scholar

12 

Yang S, Liu T, Sun Y and Liang X: The long noncoding RNA LINC00483 promotes lung adenocarcinoma progression by sponging miR-204-3p. Cell Mol Biol Lett. 24(70)2019.PubMed/NCBI View Article : Google Scholar

13 

Luo Z, Han Z, Shou F, Li Y and Chen Y: LINC00958 accelerates cell proliferation and migration in non-small cell lung cancer through JNK/c-JUN signaling. Hum Gene Ther Methods. 30:226–234. 2019.PubMed/NCBI View Article : Google Scholar

14 

Li W, Zhang B, Jia Y, Shi H, Wang H, Guo Q and Li H: LncRNA LOXL1-AS1 regulates the tumorigenesis and development of lung adenocarcinoma through sponging miR-423-5p and targeting MYBL2. Cancer Med. 9:689–699. 2020.PubMed/NCBI View Article : Google Scholar

15 

Ai J, Sun J, Zhou G, Zhu T and Jing L: Long non-coding RNA GAS6-AS1 acts as a ceRNA for microRNA-585, thereby increasing EIF5A2 expression and facilitating hepatocellular carcinoma oncogenicity. Cell Cycle. 19:742–757. 2020.PubMed/NCBI View Article : Google Scholar

16 

Livak KJ and Schmittgen TD: Analysis of relative gene expression data using real-time quantitative PCR and the 2(-Delta Delta C(T)) Method. Methods. 25:402–408. 2001.PubMed/NCBI View Article : Google Scholar

17 

Gao JB, Zhu MN and Zhu XL: miRNA-215-5p suppresses the aggressiveness of breast cancer cells by targeting Sox9. FEBS Open Bio. 9:1957–1967. 2019.PubMed/NCBI View Article : Google Scholar

18 

Liu X, Song J, Kang Y, Wang Y and Chen A: Long noncoding RNA SOX21-AS1 regulates the progression of triple-negative breast cancer through regulation of miR-520a-5p/ORMDL3 axis. J Cell Biochem. 121:4601–4611. 2020.PubMed/NCBI View Article : Google Scholar

19 

Chu F, Xue L and Miao H: Long noncoding RNA TP73-AS1 in human cancers. Clin Chim Acta. 500:104–108. 2020.PubMed/NCBI View Article : Google Scholar

20 

Gourvest M, Brousset P and Bousquet M: Long noncoding RNAs in acute myeloid leukemia: Functional characterization and clinical relevance. Cancers (Basel). 11(E1638)2019.PubMed/NCBI View Article : Google Scholar

21 

Jeselsohn R, Cornwell M, Pun M, Buchwalter G, Nguyen M, Bango C, Huang Y, Kuang Y, Paweletz C, Fu X, et al: Embryonic transcription factor SOX9 drives breast cancer endocrine resistance. Proc Natl Acad Sci USA. 114:E4482–E4491. 2017.PubMed/NCBI View Article : Google Scholar

22 

Jana S, Madhu Krishna B, Singhal J, Horne D, Awasthi S, Salgia R and Singhal SS: SOX9: The master regulator of cell fate in breast cancer. Biochem Pharmacol. 174(113789)2020.PubMed/NCBI View Article : Google Scholar

23 

Zhao Y, Pang W, Yang N, Hao L and Wang L: MicroRNA-511 inhibits malignant behaviors of breast cancer by directly targeting SOX9 and regulating the PI3K/Akt pathway. Int J Oncol. 53:2715–2726. 2018.PubMed/NCBI View Article : Google Scholar

24 

Fazilaty H, Gardaneh M, Akbari P, Zekri A and Behnam B: SLUG and SOX9 cooperatively regulate tumor initiating niche factors in breast cancer. Cancer Microenviron. 9:71–74. 2016.PubMed/NCBI View Article : Google Scholar

Related Articles

  • Abstract
  • View
  • Download
  • Twitter
Copy and paste a formatted citation
Spandidos Publications style
Wu X, Xu Z, Xie W, Lai Y, He K, Jiang Y, Xu Z, Lin Y and Xie Y: Long non‑coding RNA GAS6‑AS1 enhances breast cancer cell aggressiveness by functioning as a competing endogenous RNA of microRNA‑215‑5p to enhance SOX9 expression. Exp Ther Med 23: 109, 2022.
APA
Wu, X., Xu, Z., Xie, W., Lai, Y., He, K., Jiang, Y. ... Xie, Y. (2022). Long non‑coding RNA GAS6‑AS1 enhances breast cancer cell aggressiveness by functioning as a competing endogenous RNA of microRNA‑215‑5p to enhance SOX9 expression. Experimental and Therapeutic Medicine, 23, 109. https://doi.org/10.3892/etm.2021.11032
MLA
Wu, X., Xu, Z., Xie, W., Lai, Y., He, K., Jiang, Y., Xu, Z., Lin, Y., Xie, Y."Long non‑coding RNA GAS6‑AS1 enhances breast cancer cell aggressiveness by functioning as a competing endogenous RNA of microRNA‑215‑5p to enhance SOX9 expression". Experimental and Therapeutic Medicine 23.1 (2022): 109.
Chicago
Wu, X., Xu, Z., Xie, W., Lai, Y., He, K., Jiang, Y., Xu, Z., Lin, Y., Xie, Y."Long non‑coding RNA GAS6‑AS1 enhances breast cancer cell aggressiveness by functioning as a competing endogenous RNA of microRNA‑215‑5p to enhance SOX9 expression". Experimental and Therapeutic Medicine 23, no. 1 (2022): 109. https://doi.org/10.3892/etm.2021.11032
Copy and paste a formatted citation
x
Spandidos Publications style
Wu X, Xu Z, Xie W, Lai Y, He K, Jiang Y, Xu Z, Lin Y and Xie Y: Long non‑coding RNA GAS6‑AS1 enhances breast cancer cell aggressiveness by functioning as a competing endogenous RNA of microRNA‑215‑5p to enhance SOX9 expression. Exp Ther Med 23: 109, 2022.
APA
Wu, X., Xu, Z., Xie, W., Lai, Y., He, K., Jiang, Y. ... Xie, Y. (2022). Long non‑coding RNA GAS6‑AS1 enhances breast cancer cell aggressiveness by functioning as a competing endogenous RNA of microRNA‑215‑5p to enhance SOX9 expression. Experimental and Therapeutic Medicine, 23, 109. https://doi.org/10.3892/etm.2021.11032
MLA
Wu, X., Xu, Z., Xie, W., Lai, Y., He, K., Jiang, Y., Xu, Z., Lin, Y., Xie, Y."Long non‑coding RNA GAS6‑AS1 enhances breast cancer cell aggressiveness by functioning as a competing endogenous RNA of microRNA‑215‑5p to enhance SOX9 expression". Experimental and Therapeutic Medicine 23.1 (2022): 109.
Chicago
Wu, X., Xu, Z., Xie, W., Lai, Y., He, K., Jiang, Y., Xu, Z., Lin, Y., Xie, Y."Long non‑coding RNA GAS6‑AS1 enhances breast cancer cell aggressiveness by functioning as a competing endogenous RNA of microRNA‑215‑5p to enhance SOX9 expression". Experimental and Therapeutic Medicine 23, no. 1 (2022): 109. https://doi.org/10.3892/etm.2021.11032
Follow us
  • Twitter
  • LinkedIn
  • Facebook
About
  • Spandidos Publications
  • Careers
  • Cookie Policy
  • Privacy Policy
How can we help?
  • Help
  • Live Chat
  • Contact
  • Email to our Support Team