Spandidos Publications Logo
  • About
    • About Spandidos
    • Aims and Scopes
    • Abstracting and Indexing
    • Editorial Policies
    • Reprints and Permissions
    • Job Opportunities
    • Terms and Conditions
    • Contact
  • Journals
    • All Journals
    • Oncology Letters
      • Oncology Letters
      • Information for Authors
      • Editorial Policies
      • Editorial Board
      • Aims and Scope
      • Abstracting and Indexing
      • Bibliographic Information
      • Archive
    • International Journal of Oncology
      • International Journal of Oncology
      • Information for Authors
      • Editorial Policies
      • Editorial Board
      • Aims and Scope
      • Abstracting and Indexing
      • Bibliographic Information
      • Archive
    • Molecular and Clinical Oncology
      • Molecular and Clinical Oncology
      • Information for Authors
      • Editorial Policies
      • Editorial Board
      • Aims and Scope
      • Abstracting and Indexing
      • Bibliographic Information
      • Archive
    • Experimental and Therapeutic Medicine
      • Experimental and Therapeutic Medicine
      • Information for Authors
      • Editorial Policies
      • Editorial Board
      • Aims and Scope
      • Abstracting and Indexing
      • Bibliographic Information
      • Archive
    • International Journal of Molecular Medicine
      • International Journal of Molecular Medicine
      • Information for Authors
      • Editorial Policies
      • Editorial Board
      • Aims and Scope
      • Abstracting and Indexing
      • Bibliographic Information
      • Archive
    • Biomedical Reports
      • Biomedical Reports
      • Information for Authors
      • Editorial Policies
      • Editorial Board
      • Aims and Scope
      • Abstracting and Indexing
      • Bibliographic Information
      • Archive
    • Oncology Reports
      • Oncology Reports
      • Information for Authors
      • Editorial Policies
      • Editorial Board
      • Aims and Scope
      • Abstracting and Indexing
      • Bibliographic Information
      • Archive
    • Molecular Medicine Reports
      • Molecular Medicine Reports
      • Information for Authors
      • Editorial Policies
      • Editorial Board
      • Aims and Scope
      • Abstracting and Indexing
      • Bibliographic Information
      • Archive
    • World Academy of Sciences Journal
      • World Academy of Sciences Journal
      • Information for Authors
      • Editorial Policies
      • Editorial Board
      • Aims and Scope
      • Abstracting and Indexing
      • Bibliographic Information
      • Archive
    • International Journal of Functional Nutrition
      • International Journal of Functional Nutrition
      • Information for Authors
      • Editorial Policies
      • Editorial Board
      • Aims and Scope
      • Abstracting and Indexing
      • Bibliographic Information
      • Archive
    • International Journal of Epigenetics
      • International Journal of Epigenetics
      • Information for Authors
      • Editorial Policies
      • Editorial Board
      • Aims and Scope
      • Abstracting and Indexing
      • Bibliographic Information
      • Archive
    • Medicine International
      • Medicine International
      • Information for Authors
      • Editorial Policies
      • Editorial Board
      • Aims and Scope
      • Abstracting and Indexing
      • Bibliographic Information
      • Archive
  • Articles
  • Information
    • Information for Authors
    • Information for Reviewers
    • Information for Librarians
    • Information for Advertisers
    • Conferences
  • Language Editing
Spandidos Publications Logo
  • About
    • About Spandidos
    • Aims and Scopes
    • Abstracting and Indexing
    • Editorial Policies
    • Reprints and Permissions
    • Job Opportunities
    • Terms and Conditions
    • Contact
  • Journals
    • All Journals
    • Biomedical Reports
      • Information for Authors
      • Editorial Policies
      • Editorial Board
      • Aims and Scope
      • Abstracting and Indexing
      • Bibliographic Information
      • Archive
    • Experimental and Therapeutic Medicine
      • Information for Authors
      • Editorial Policies
      • Editorial Board
      • Aims and Scope
      • Abstracting and Indexing
      • Bibliographic Information
      • Archive
    • International Journal of Epigenetics
      • Information for Authors
      • Editorial Policies
      • Editorial Board
      • Aims and Scope
      • Abstracting and Indexing
      • Bibliographic Information
      • Archive
    • International Journal of Functional Nutrition
      • Information for Authors
      • Editorial Policies
      • Editorial Board
      • Aims and Scope
      • Abstracting and Indexing
      • Bibliographic Information
      • Archive
    • International Journal of Molecular Medicine
      • Information for Authors
      • Editorial Policies
      • Editorial Board
      • Aims and Scope
      • Abstracting and Indexing
      • Bibliographic Information
      • Archive
    • International Journal of Oncology
      • Information for Authors
      • Editorial Policies
      • Editorial Board
      • Aims and Scope
      • Abstracting and Indexing
      • Bibliographic Information
      • Archive
    • Medicine International
      • Information for Authors
      • Editorial Policies
      • Editorial Board
      • Aims and Scope
      • Abstracting and Indexing
      • Bibliographic Information
      • Archive
    • Molecular and Clinical Oncology
      • Information for Authors
      • Editorial Policies
      • Editorial Board
      • Aims and Scope
      • Abstracting and Indexing
      • Bibliographic Information
      • Archive
    • Molecular Medicine Reports
      • Information for Authors
      • Editorial Policies
      • Editorial Board
      • Aims and Scope
      • Abstracting and Indexing
      • Bibliographic Information
      • Archive
    • Oncology Letters
      • Information for Authors
      • Editorial Policies
      • Editorial Board
      • Aims and Scope
      • Abstracting and Indexing
      • Bibliographic Information
      • Archive
    • Oncology Reports
      • Information for Authors
      • Editorial Policies
      • Editorial Board
      • Aims and Scope
      • Abstracting and Indexing
      • Bibliographic Information
      • Archive
    • World Academy of Sciences Journal
      • Information for Authors
      • Editorial Policies
      • Editorial Board
      • Aims and Scope
      • Abstracting and Indexing
      • Bibliographic Information
      • Archive
  • Articles
  • Information
    • For Authors
    • For Reviewers
    • For Librarians
    • For Advertisers
    • Conferences
  • Language Editing
Login Register Submit
  • This site uses cookies
  • You can change your cookie settings at any time by following the instructions in our Cookie Policy. To find out more, you may read our Privacy Policy.

    I agree
Search articles by DOI, keyword, author or affiliation
Search
Advanced Search
presentation
Experimental and Therapeutic Medicine
Join Editorial Board Propose a Special Issue
Print ISSN: 1792-0981 Online ISSN: 1792-1015
Journal Cover
May-2021 Volume 21 Issue 5

Full Size Image

Sign up for eToc alerts
Recommend to Library

Journals

International Journal of Molecular Medicine

International Journal of Molecular Medicine

International Journal of Molecular Medicine is an international journal devoted to molecular mechanisms of human disease.

International Journal of Oncology

International Journal of Oncology

International Journal of Oncology is an international journal devoted to oncology research and cancer treatment.

Molecular Medicine Reports

Molecular Medicine Reports

Covers molecular medicine topics such as pharmacology, pathology, genetics, neuroscience, infectious diseases, molecular cardiology, and molecular surgery.

Oncology Reports

Oncology Reports

Oncology Reports is an international journal devoted to fundamental and applied research in Oncology.

Experimental and Therapeutic Medicine

Experimental and Therapeutic Medicine

Experimental and Therapeutic Medicine is an international journal devoted to laboratory and clinical medicine.

Oncology Letters

Oncology Letters

Oncology Letters is an international journal devoted to Experimental and Clinical Oncology.

Biomedical Reports

Biomedical Reports

Explores a wide range of biological and medical fields, including pharmacology, genetics, microbiology, neuroscience, and molecular cardiology.

Molecular and Clinical Oncology

Molecular and Clinical Oncology

International journal addressing all aspects of oncology research, from tumorigenesis and oncogenes to chemotherapy and metastasis.

World Academy of Sciences Journal

World Academy of Sciences Journal

Multidisciplinary open-access journal spanning biochemistry, genetics, neuroscience, environmental health, and synthetic biology.

International Journal of Functional Nutrition

International Journal of Functional Nutrition

Open-access journal combining biochemistry, pharmacology, immunology, and genetics to advance health through functional nutrition.

International Journal of Epigenetics

International Journal of Epigenetics

Publishes open-access research on using epigenetics to advance understanding and treatment of human disease.

Medicine International

Medicine International

An International Open Access Journal Devoted to General Medicine.

Journal Cover
May-2021 Volume 21 Issue 5

Full Size Image

Sign up for eToc alerts
Recommend to Library

  • Article
  • Citations
    • Cite This Article
    • Download Citation
    • Create Citation Alert
    • Remove Citation Alert
    • Cited By
  • Similar Articles
    • Related Articles (in Spandidos Publications)
    • Similar Articles (Google Scholar)
    • Similar Articles (PubMed)
  • Download PDF
  • Download XML
  • View XML
Article Open Access

Chlorogenic acid enhances autophagy by upregulating lysosomal function to protect against SH‑SY5Y cell injury induced by H2O2

  • Authors:
    • Li-Juan Gao
    • Yuan Dai
    • Xiao-Qiong Li
    • Shi Meng
    • Zhan-Qiong Zhong
    • Shi-Jun Xu
  • View Affiliations / Copyright

    Affiliations: Institute of Meterial Medica Integration and Transformation for Brain Disorders, Chengdu University of Traditional Chinese Medicine, Chengdu, Sichuan 611137, P.R. China, School of Pharmacy, Chengdu University of Traditional Chinese Medicine, Chengdu, Sichuan 611137, P.R. China
    Copyright: © Gao et al. This is an open access article distributed under the terms of Creative Commons Attribution License.
  • Article Number: 426
    |
    Published online on: February 26, 2021
       https://doi.org/10.3892/etm.2021.9843
  • Expand metrics +
Metrics: Total Views: 0 (Spandidos Publications: | PMC Statistics: )
Metrics: Total PDF Downloads: 0 (Spandidos Publications: | PMC Statistics: )
Cited By (CrossRef): 0 citations Loading Articles...

This article is mentioned in:


Abstract

Autophagy serves an important role in amyloid‑β (Aβ) metabolism and τ processing and clearance in Alzheimer's disease. The progression of Aβ plaque accumulation and hyperphosphorylation of τ proteins are enhanced by oxidative stress. A hydrogen peroxide (H2O2) injury cell model was established using SH‑SY5Y cells. Cells were randomly divided into normal, H2O2 and chlorogenic acid (5‑caffeoylquinic acid; CGA) groups. The influence of CGA on cell viability was evaluated using a Cell Counting Kit‑8 assay and cell death was assessed using Hoechst 33342 nuclear staining. Autophagy induction and fusion of autophagic vacuoles assays were performed using monodansylcadaverine staining. Additionally, SH‑SY5Y cells expressing Ad‑mCherry‑green fluorescent protein‑LC3B were established to detect autophagic flow. LysoTracker Red staining was used to evaluate lysosome function and LysoSensor™ Green staining assays were used to assess lysosomal acidification. The results demonstrated that CGA decreased the apoptosis rate, increased cell viability and improved cell morphology in H2O2‑treated SH‑SY5Y cells. Furthermore, CGA alleviated the accumulation of autophagic vacuoles, reduced the LC3BII/I ratio and decreased P62 levels, resulting in increased autophagic flux. Additionally, CGA upregulated lysosome acidity and increased the expression levels of cathepsin D. Importantly, these effects of CGA on H2O2‑treated SH‑SY5Y cells were mediated via the mTOR‑transcription factor EB signaling pathway. These results indicated that CGA protected cells against H2O2‑induced oxidative damage via the upregulation of autophagosomes, which promoted autophagocytic degradation and increased autophagic flux.

Introduction

Alzheimer's disease (AD) is a progressive neurodegenerative disease characterized by memory loss, cognitive dysfunction, personality changes and decreased mobility (1). Furthermore, AD is pathologically characterized by senile plaques (SP) and neurofibrillary tangles (1). According to a 2019 report by the Alzheimer's Association, the risk of developing AD has increased to 1:10 for individuals older than 65 years and is as high as 1:2 among individuals older than 85 years in USA (2). Therefore, effective treatments and controlling the pathological processes underlying AD are of great concern in the medical field.

The pathogenesis of AD is complex and there are numerous hypotheses regarding its occurrence, including neuroinflammation, cholinergic dysfunction, metabolic alterations, amyloid-β (Aβ) peptide accumulation and abnormalities in τ protein metabolism (3-5). Although these hypotheses are controversial, the accumulation of Aβ is one of the major theories recognized by researchers (6). According to the Aβ cascade hypothesis, mutations in the amyloid precursor protein (APP), presenilin-1 (PS-1) and PS-2 upregulate Aβ secretion, leading to the accumulation of Aβ, which forms small molecule oligomers that are further aggregated into fibers and deposited to form extracellular SPs (7). Aβ plaques create an environment that allows for the rapid induction of pathological τ aggregates from endogenous τ and may enhance or sustain τ pathologies through additional mechanisms, including intracellular protein degradation impairment (8). Furthermore, Aβ plaques induce oxidative stress and mediate damage to numerous biological macromolecules, including proteins, nucleic acids and lipids, resulting in changes of neuronal structure and function, and potential neuronal loss (9). A previous study has indicated an association between oxidative stress and protein aggregation processes, which are involved in the development of proteinopathies (10). Therefore, oxidative stress can be considered either causative or consecutive in regard to protein aggregation (11). Furthermore, recent studies have demonstrated that medications used to successfully treat AD-like symptoms act by modulating oxidative stress (12,13).

Autophagy is involved in numerous diseases, including cancer, diabetes and neurodegenerative disorders (14). Autophagy consists of a dynamic pathway, including the formation of surrounding membranes and the degradation of diverse cellular components, such as organelles and protein aggregates (15). Additionally, autophagy serves an important role in Aβ metabolism and τ processing and clearance (16). Furthermore, autophagy contributes to endoplasmic reticulum stress and mitophagy in relation to AD pathology (17,18).

Chlorogenic acid (5-caffeoylquinic acid; CGA) is a polyphenolic substance that is widely found in the human diet (19). CGA has various pharmacologic actions, including antioxidant, anti-inflammatory and anticarcinogenic activities, that exert hypoglycemic and hypolipidemic effects (20). A number of studies have indicated that dietary consumption of CGA reduces the risk of developing neurodegenerative diseases (21,22). An in vitro biological study revealed that CGA has an enhanced inhibitory effect on Aβ40 aggregation and protects PC12 cells from Aβ-aggregation-induced cell death (23). Additionally, a previous study demonstrated the neuroprotective effects of CGA and its major metabolites in primary cultures of rat cerebellar granule neurons (24). Furthermore, numerous studies have reported that CGA reduces the risk of neurodegenerative diseases (21,22); however, the mechanism by which CGA confers this protective effect remains unclear. To investigate the underlying mechanism, the present study employed a hydrogen peroxide (H2O2)-induced SH-SY5Y cell model and investigated whether CGA regulated autophagic flow and lysosomal function via the mTOR/transcription factor EB (TFEB) pathway to protect against H2O2-induced cell damage.

Materials and methods

Cell model and CGA treatment

SH-SY5Y human neuroblastoma cells were purchased from Shanghai Zhong Qiao Xin Zhou Biotechnology Co., Ltd. (cat. no. 20161116-02) and were authenticated by a short tandem repeat profiling service provided by American Type Culture Collection. CGA (purity, ≥98%; assessed by high performance liquid chromatography) was purchased from Baoji Herbest Bio-Tech Co., Ltd. The details were as follows: Instrument: Spd-16 High performance liquid chromatography (Shimadzu Corporation); chromatographic column, Sepax Bio-C18 [Yuexu Technology (Shanghai) Co., Ltd.; 4.6x250 mm; 5 µl]; temperature, 30˚C; injection volume, 20 µl; mobile phase, acetonitrile-0.4% acetic acid aqueous solution; velocity of flow: 1.0 ml/min; and detection wavelength, 350 nm. H2O2 (34.01 g/mol) was purchased from Sigma-Aldrich; Merck KGaA.

The cell model was established as previously described (25). Briefly, SH-SY5Y cells were cultured in DMEM (Gibco; Thermo Fisher Scientific, Inc.) supplemented with 10% FBS (Zhejiang Tianhang Bio Polytron Technologies Inc.) and 1% penicillin/streptomycin (Gibco; Thermo Fisher Scientific, Inc.) and incubated at 37˚C in a humidified atmosphere containing 5% CO2 (3111 CO2 incubator; Thermo Fisher Scientific, Inc.).

Cells in the logarithmic growth phase were selected and digested with 0.25% trypsin (Gibco; Thermo Fisher Scientific, Inc.). Subsequently, cells were seeded into 96-well plates (seeding density, 3x104 cells/ml) for 16 h. To determine the optimal concentration and duration of H2O2 treatment to elicit toxic effects on SH-SY5Y cells, cells were treated with 50, 100, 200, 400, 500, 600, 700 or 800 µM H2O2 for 4, 8, 12 or 48 h. After 12 h of plating, the medium was replaced with CGA (100, 50, 25, 12.5, 6.25 and 3.125 µM) in the CGA groups or fresh DMEM in the normal and model groups. These cells were incubated for an additional 24 h prior to analyses.

Cell viability assessment using a Cell Counting Kit-8 (CCK-8) assay

Cell viability was measured using CCK-8 assays according to the manufacturer's protocol. Briefly, cells were treated with different concentrations of H2O2 and viability was measured at 12, 24 and 36 h. Cells were treated with 10 µl CCK-8 reagent (cat. no. JE914; Dojindo Molecular Technologies, Inc.) for 2 h at 37˚C. Following this, optical density (OD) values were measured at a wavelength of 450 nm using an automatic microplate reader (Thermo Fisher Scientific, Inc.). The SH-SY5Y cells were treated with different concentrations of CGA (0, 100, 200, 300, 400, 500, 600, 700 and 800 µM) for 12, 24 and 36 h to determine the optimal concentration, and cell viability was detected using the CCK-8 assay. Cell viability (%) was calculated as follows: ODvalue of the administration well - ODvalue of the zero well/ODvalue of the normal well - ODvalue of the zero well. Morphologic changes were observed using phase-contrast microscopy (x400), and analysis of the length of cell processes and numbers of SH-SY5Y cells were analyzed using Image-Pro Plus software (version 6.0; Media Cybernetics, Inc.).

Monodansylcadaverine (MDC) and Hoechst fluorescence staining

MDC (Sigma-Aldrich; Merck KGaA) is a lysosomotropic compound used for the identification of autophagic vesicles via fluorescence microscopy and for the assessment of autophagy induction via the accumulation of MDC-labeled vacuoles (26). Hoechst staining was used to test for cell apoptosis. CGA (50, 25, 12.5 and 6.25 µM) and/or H2O2 (500 µM) was added to each well at 37˚C. After 24 h, cells (1x106/well) were washed twice with PBS and treated with 500 µl MDC solution (25 µM) or Hoechst solution (50 µM) and incubated for 30 min at 37˚C. Fluorescence images were captured using an inverted fluorescence microscope (DMI3000; Leica Microsystems GmbH) and analyzed using Image-Pro Plus software (version 6.0; Media Cybernetics, Inc.).

Autophagic flow test

mCherry-green fluorescent protein (GFP)-LC3 adenoviruses (cat. no. 030217170302; Beyotime Institute of Biotechnology) were infected into SH-SY5Y cells, according to the manufacturer's protocol. SH-SY5Y cells were inoculated into 24-well plates (2.5x105/well) and cultured for 24 h at 37˚C. Subsequently, the culture medium was removed and a virus solution at MOI=5 was added. Cells that were not exposed to the virus served as the control group. Cells were cultured for 12 h at 37˚C with 5% CO2. After 24 h of treatment with CGA (50 µM) and/or H2O2 (500 µM), mean fluorescence intensities were measured using Image-Pro Plus software.

Western blotting

The primary antibodies used in the present study were as follows: Anti-rabbit-sequestosome 1 (SQSTM1)/p62 (1:1,000; Cell Signaling Technology, Inc.), anti-rabbit-Lamin A/C (1:1,000; Cell Signaling Technology, Inc.), anti-rabbit-phosphorylated-mTOR Ser 2448 (P-mTOR; 1:1,000; Cell Signaling Technology, Inc.), anti-rabbit-TFEB (1:1,000; Cell Signaling Technology, Inc.), anti-rabbit-mTOR (1:1,000; Cell Signaling Technology, Inc.), anti-rabbit-LC3B (1:500; Cell Signaling Technology, Inc.), anti-rabbit-Beclin 1 (1:500; BIOSS), anti-rabbit-autophagy protein 5 (Atg5)/autophagy related 5 (1:1,000; BIOSS), anti-rabbit GAPDH (1:5,000; Wuhan Servicebio Technology Co., Ltd.), anti-rabbit-cathepsin D (CTSD; 1:500; Beyotime Institute of Biotechnology), anti-rabbit-Bcl-2 (1:500; Wuhan Sanying Biotechnology), anti-rabbit-Bax (1:500; Wuhan Sanying Biotechnology Co., Ltd.). Cells were washed with PBS and subjected to lysis at 4˚C in RIPA lysis buffer (Servicebio Technology Co., Ltd.) supplemented with phenyl methylsulfonyl fluoride [Hangzhou Multi Sciences (Lianke) Biotech Co., Ltd.], phosphatase inhibitors (Boster Biological Technology) at a ratio of 100:1:1 and a cocktail of protease inhibitors [Hangzhou Multi Sciences (Lianke) Biotech Co., Ltd.]. Cell suspensions were centrifuged at 800 x g for 10 min at 4˚C and protein concentrations were quantified using a BCA kit (Sichuan Mike Biological Technology Co., Ltd.). Protein extracts (30 µg/lane) were separated and fractionated via 8-15% SDS-PAGE and transferred to a PVDF membrane (Merck KGaA). The membranes were blocked with 5% BSA (Guangzhou Saiguo Biotech Co., Ltd.) for 90 min at room temperature. Cells were incubated with primary antibodies overnight at 4˚C. After washing with TBS with 0.1% Tween-20, membranes were incubated with horseradish peroxidase-conjugated goat anti-rabbit secondary antibodies (1:5,000; BIOSS) for 2 h at room temperature. The best blocking reagent was 5% BSA at 90 min. Following washing, bands were visualized using an ECL kit (Beijing 4A Biotech Co., Ltd.). Quantity One software (v4.6.6; Bio-Rad Laboratories, Inc.) was used for quantification.

LysoTracker Red and LysoSensor™ Green staining

Lysosomal staining was performed using LysoTracker Red and LysoSensor Green staining assays in order to assess lysosomal acidification. Following 16 h of treatment with CGA (50 µM) at 37˚C, Earle's Balanced Salt Solution (EBSS; cat. no. 354655A; incubation, 30 min; Beyotime Institute of Biotechnology), chloroquine (CQ; 25 µM; incubation, 2 h; cat. no. J0102A; Dalian Meilun Biology Technology Co., Ltd.) and H2O2 (500 µM; incubation, 12 h) were added. Cells (2.5x105/well) were subsequently incubated with LysoTracker Red (5 µl) and LysoSensor Green (10 µl) for 30 min at 37˚C, washed with PBS and examined using fluorescence microscopy (Leica Microsystems GmbH). The mean fluorescence intensity was measured using Image-Pro Plus software (version 6.0; Media Cybernetics, Inc.).

Statistical analysis

Statistical analysis was performed using SPSS software (version 21.0; IBM Corp.). Quantitative data are presented as the mean ± SD. All experiments were repeated at least three times Non-parametric tests were used for data that were not normally distributed. Comparisons among different groups were performed using one-way ANOVA. If the datasets contained more than three groups, Tukey's multiple comparison analysis was used. P<0.05 was considered to indicate a statistically significant difference.

Results

Effect of CGA on SH-SY5Y cells

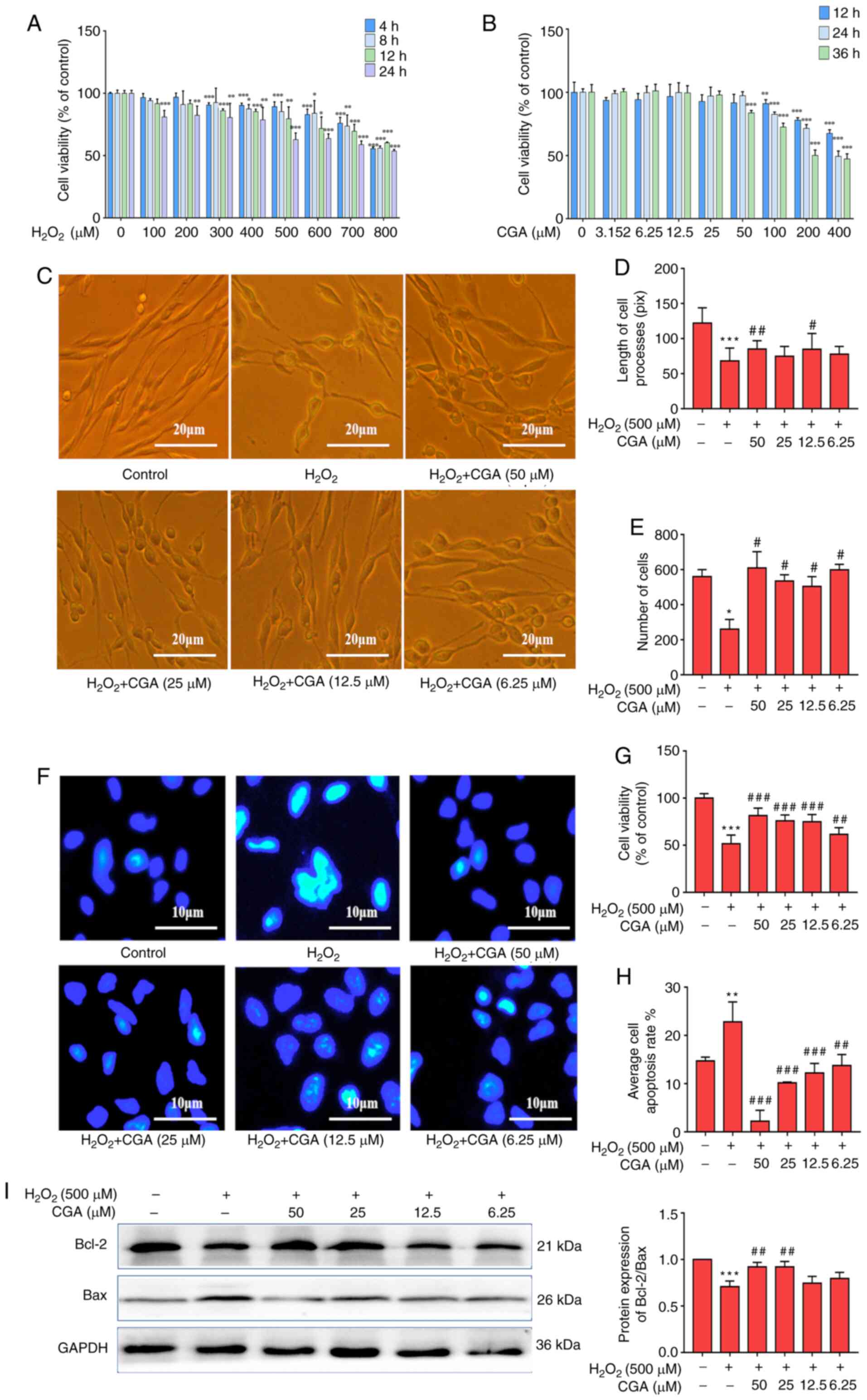
SH-SY5Y cells were treated with different concentrations of H2O2 to determine the optimal concentration for subsequent experiments, as assessed by CCK-8 assays. Different concentrations of H2O2 (100-800 µM) affected cells differently at 12 and 24 h compared with the normal group (Fig. 1A). Treatment with H2O2 decreased cell viability in a dose- and time-dependent manner, and the IC50 of 500 µM H2O2 regarding cell injury at 24 h was 973.90 µM. The cell viability was 69.25±3.17% following treatment with 500 µM H2O2 for 24 h. Based on the results of this experiment and previous studies, 500 µM H2O2 and 24 h were selected as the optimal damage conditions for subsequent experiments (27,28).

Figure 1

Neuroprotective effects of CGA on SH-SY5Y cells injured by H2O2. (A) Cell viability of SH-SY5Y cells damaged by different concentrations of H2O2 at 4, 8, 12 and 24 h. (B) Cell viability of SH-SY5Y cells following treatment with different concentrations of CGA for 12, 24 and 36 h. (C) Morphology of SH-SY5Y cells in the different groups. Scale bar, 20 µm. (D) Concentrations of 50 and 12.5 µM CGA restored the morphology of SH-SY5Y cells damaged by H2O2 for 24 h. (E) Numbers of SH-SY5Y cells were rescued by different concentrations of CGA. (F) Hoechst staining of SH-SY5Y cells in each group. Scale bar, 10 µm. (G) Cell viability of SH-SY5Y cells was significantly increased by different concentrations of CGA compared with control group. (H) Average cell apoptosis rate was significantly decreased in each CGA group. (I) Representative western blotting images of Bcl-2 and Bax expression in SH-SY5Y cells (left panel). GAPDH was used as the loading control. Relative optical density values of Bcl-2/Bax (right panel). *P<0.05, **P<0.01 and ***P<0.001 vs. control group. #P<0.05, ##P<0.01 and ###P<0.001 vs. H2O2 treatment group. CGA, chlorogenic acid; H2O2, hydrogen peroxide; Bcl-2, B-cell lymphoma 2; Bax, Bcl-2 associated X.

According to previous study, CGA has a protective effect induced by H2O2 (29). However, CGA treatment decreased cell viability and exhibited drug toxicity at concentrations of 50-400 µM at 12-36 h (Fig. 1B). Therefore, 6.25-50 µM was regarded as the optimum concentration range for CGA treatment in the present study.

Neuroprotective effect of CGA on SH-SY5Y cells injured by H2O2

To investigate the effects of CGA on SH-SY5Y cells injured by H2O2, four concentrations of CGA (50, 25, 12.5 and 6.25 µM) were used. The morphology of the cells was altered following 24 h of incubation with CGA (Fig. 1C). Data revealed that the length of cell processes significantly reduced in the H2O2 group, luckily, it could be rescue by CGA, CGA concentrations of 50 and 12.5 µM ameliorated the morphological alterations (length of cell processes) of the cell model (Fig. 1D). Similarly, the numbers and viability of the SH-SY5Y cells were rescued by all concentrations of CGA (Fig. 1E and G).

Cell apoptosis was assessed with Hoechst staining and the average cell apoptosis rate was significantly decreased in each CGA treatment group compared with the H2O2 treatment group (Fig. 1F and H). The changes of Bax and Bcl-2 protein expression may play an important role in cell apoptosis (30). Therefore, the results demonstrated that CGA upregulated Bcl-2 expression and downregulated Bax expression to inhibit cell apoptosis (Fig. 1I). It has been suggested that the Bax/Bcl-2 ratio may be more important than either protein alone in determining apoptosis (31). These results indicated that CGA alleviated the morphological damage and effectively reduced apoptosis in H2O2-treated SH-SY5Y cells.

Effect of CGA on autophagic flux in SH-SY5Y cells treated with H2O2

The effects of CGA on the accumulation of autophagic vacuoles in SH-SY5Y cells injured by H2O2 were assessed. H2O2 treatment increased the average fluorescence intensity of MDC in a time-dependent manner when compared with the control group (Fig. 2A and B). Furthermore, the different concentrations of CGA significantly reduced the average fluorescence intensity of MDC in the cell model at 12 and 24 h (Fig. 2A and B).

Figure 2

Effects of CGA on autophagic flux in SH-SY5Y cells injured by H2O2. (A) Effects of CGA on autophagic vacuole accumulation in SH-SY5Y cells injured by H2O2. Scale bar, 10 µm. (B) CGA treatments significantly reduced the average fluorescence intensity of monodansylcadaverine at 6 (25 and 50 µM), 12 and 24 h compared with the H2O2 group. (C) Intensity of Beclin-1 bands in SH-SY5Y cells was decreased following incubation with 50 or 25 µM CGA compared with the H2O2 group. Additionally, the intensity of Atg5 bands was decreased in the 25, 12.5 and 6.25 µM CGA groups. Beclin-1 and Atg5 levels were normalized to GAPHD. (D) Intensity of LC3B-II/I bands in the SH-SY5Y cells was decreased following incubation with 25, 12.5 and 6.25 µM CGA compared with the H2O2 group. Additionally, the intensity of the SQSTM/p62 bands was decreased in each CGA group. LC3-II/I and p62 levels were normalized to GAPHD. (E) mCherry-GFP-LC3 adenovirus transfection was used to detect the effect of CGA on SH-SY5Y cells. mCherry-GFP-LC3 specifically labels autophagosomes. Scale bar, 15 µm. **P<0.01 and ***P<0.001 vs. control group; #P<0.05, ##P<0.01 and ###P<0.001 vs. H2O2 treatment group. CGA, chlorogenic acid; H2O2, hydrogen peroxide; Atg5, autophagy protein 5; SQSTM, sequestosome 1; GFP, green fluorescent protein.

Autophagic flux is a dynamic process and includes the formation of autophagosomes, fusion of autophagosomes with lysosomes and cargo degradation. Atg5 and Beclin-1 are involved in the formation of autophagosomes (32) and the results indicated that H2O2 increased Atg5 and Beclin-1 levels, which likely promoted an enhancement of autophagosome formation. To further characterize the effects of CGA on autophagic flux in the SH-SY5Y cell model, autophagy-associated proteins were assessed in each group. Western blotting demonstrated that the expression levels of Beclin-1 in the 50 and 25 µM CGA groups and Atg5 in the 25, 12.5 and 6.25 µM CGA groups were significantly downregulated (Fig. 2C). These data indicated that CGA inhibition of autophagosome production may occur via the downregulation of Beclin-1 and Atg5 expression.

To determine whether CGA had any effect on H2O2-mediated autophagy activation, western blotting was performed. The results indicated that the intensity of LC3B-II/I bands in the SH-SY5Y cell model was decreased in the 25, 12.5 and 6.25 µM CGA groups compared with the H2O2 treatment group. P62/SQSTM1 is an autophagy-selective substrate complex and LC3B-II is localized on the inner membrane to form the complex (33). The expression levels of P62/SQSTM1 were decreased in each CGA treatment group (Fig. 2D). Therefore, these results suggested that CGA increased autophagic flux by reducing the levels of LC3-II/I and P62/SQSTM1.

SH-SY5Y cells successfully transfected with mCherry-GFP-LC3 were used as vectors to investigate the effect of CGA on autophagic flow. When autophagy is activated, the fluorescent GFP signal enters the lysosome. However, during autophagy flux, lysosomes fuse with autophagosomes, and the green (GFP) fluorescence is quenched by the acidic microenvironment whereas the mCherry signal remains stable (34). After entering the lysosome, the mCherry signal can still be observed (34). The co-localization of GFP and mCherry (observed as yellow fluorescence) represents the blockage of autophagic flow. Compared with the H2O2 treatment group, treatment with CGA reduced the occurrence of mCherry+ GFP+ (yellow) spots induced by H2O2 and increased the occurrence of mCherry+ GFP- (red) spots (Fig. 2E).

Effect of CGA on lysosome function in SH-SY5Y cells injured by H2O2

To investigate how CGA activity may affect autophagy, lysosome function in the SH-SY5Y cell model was assessed. CQ is a lysosomal blocker that blocks the autophagy-lysosomal pathway (ALP) by alkalizing the acidic environment of lysosome and inhibiting the degradation of lysosomes (35). Following 25 µM CQ pretreatment for 2 h to inhibit lysosome activity, the results indicated that CQ successfully reversed the decreased cell viability conferred by H2O2 treatment (Fig. 3A). These results indicated that H2O2 reduced cell viability, and CGA significantly relieved the damage caused by H2O2 in SH-SY5Y cells. However, CQ had an antagonistic effect on the anti-H2O2 effects of CGA in regard to cytotoxicity (Fig. 3B).

Figure 3

Effect of CGA on lysosome function in SH-SY5Y cells injured by H2O2. (A) CQ pretreatment prevented damage to SH-SY5Y cells as the cell viability of SH-SY5Y cells was significantly decreased in the H2O2 + CQ group. ***P<0.001 vs. H2O2 group. (B) Cell viability of SH-SY5Y cells was reduced by H2O2 treatment; however, cell viability was rescued by CGA treatment. However, cell viability was lower in the H2O2 + CQ + CGA group compared with the H2O2 + CGA group. ***P<0.001, ##P<0.05 and ###P<0.01, as indicated. (C) LysoTracker Red was used to specifically label intracellular lysosomes. Scale bar, 5 µm. ***P<0.001 vs. control group; ##P<0.01 and ###P<0.001 vs. H2O2 treatment group. (D) Lysosomes were labeled with LysoSensor Green and observed by fluorescence microscopy. Scale bar, 25 µm. ***P<0.001 vs. control group; ##P<0.01 and ###P<0.001 vs. H2O2 treatment group. (E) Representative western blotting images of CTSD in SH-SY5Y cells (left panel). ***P<0.001 vs. control group; #P<0.05 and ##P<0.01 vs. H2O2 treatment group. GAPDH was used as the internal control. Relative optical density values of CTSD in the experimental groups (right panel). CGA, chlorogenic acid; H2O2, hydrogen peroxide; CQ, chloroquine; CTSD, cathepsin D; EBSS, Earle's Balanced Salt Solution.

Following this, the effects of CGA on the lysosomal acidity of H2O2-treated SH-SY5Y cells were investigated. LysoTracker Red specifically labels intracellular lysosomes and these are presented as red fluorescent spots under a fluorescence microscope. LysoSensor Green exhibits a pH-dependent increase in fluorescence intensity following acidification, which is used to detect the effect of CGA on the lysosomes. EBSS is a balanced salt solution that induces autophagosome formation via starvation while rapidly upregulating the acidic environment of the lysosomes and, therefore, promoting lysosomal degradation and enhancing the ALP (36). H2O2 treatment significantly decreased the average fluorescence intensity of LysoTracker Red (Fig. 3C). Compared with the H2O2 treatment group, the 50, 25 and 12.5 µM CGA groups exhibited significant upregulation of the mean fluorescence intensity of LysoTracker Red induced by H2O2. The acidic intracellular compartments (lysosomes) in SH-SY5Y cells were measured using LysoSensor Green. H2O2 (500 µM) exposure significantly reduced the fluorescence signal compared with the control group (Fig. 3D), indicating a H2O2-mediated reduction of intracellular acidic components. Furthermore, treatment with CGA significantly increased LysoSensor Green fluorescence compared with the H2O2 treatment group. Finally, the expression levels of CTSD in the different CGA groups were determined. These data revealed that the levels of CTSD were significantly enhanced in the 50, 25 and 12.5 µM CGA + H2O2 groups compared with the H2O2 treatment group (Fig. 3E).

Effect of CGA on the mTOR-TFEB signaling pathway in SH-SY5Y cells treated with H2O2

Western blotting was used to determine total protein and TFEB levels in cell nuclei. The results indicated that H2O2 had no significant effect on the overall levels of TFEB in cells (Fig. 4). However, H2O2 significantly decreased the levels of nuclear TFEB and increased the ratio of P-mTOR/mTOR compared with the normal group. Furthermore, CGA treatment (50, 25 and 6.25 µM) significantly increased the levels of nuclear TFEB and decreased the ratio of P-mTOR/mTOR compared with the H2O2 treatment group.

Figure 4

Effect of CGA on the mTOR-TFEB signaling pathway in H2O2-treated SH-SY5Y cells. Nuclear TFEB expression was increased in the 50, 25 and 6.25 µM CGA groups. However, total TFEB levels were not significantly different among groups. The ratio of P-mTOR/mTOR TFEB was significantly reduced in all CGA groups. TFEB and P-mTOR/mTOR were normalized to GAPHD. ***P<0.001 vs. control group. #P<0.05, ##P<0.01 and ###P<0.001 vs. H2O2 treatment group. CGA, chlorogenic acid; H2O2, hydrogen peroxide; TFEB, transcription factor EB; P-, phosphorylated; ser, serine.

Discussion

A previous study has reported that natural compounds reduce the risk of developing neurodegenerative conditions, including vitamins A, C, and E and β-carotene (37). The present study provided additional evidence for the pivotal role of CGA in AD pathogenesis. CGA attenuated cell injury and apoptosis, reduced autophagy overactivation, increased autophagic flux and enhanced lysosomal function in SH-SY5Y cells injured by H2O2. Additionally, the results demonstrated that CGA may inhibit excessive autophagy by regulating the mTOR-TFEB signaling pathway and decreasing TFEB nuclear translocation.

AD is a neurodegenerative disorder with no known cure (1). The progression of Aβ plaque accumulation and hyperphosphorylation of τ proteins are enhanced by oxidative stress (38). The risk of AD increases significantly with age and, based on the hypotheses proposed to explain the causes of aging and AD, it has been reported that oxidative stress serves a central role in this occurrence (37). A previous study has indicated that brain tissues of patients with AD are exposed to oxidative stress during the development of the disease (39). Over time, oxidative stress contributes to a range of aging-related degenerative diseases, including cancer, diabetes, macular degeneration and AD (37). Furthermore, oxidative stress is one of the main causes of neuronal degeneration and loss-of-function in patients with AD and it can interact with β-amyloid peptides and activate signaling pathways to promote the occurrence and progression of AD (37). Neuroblastoma cell lines, including SH-SY5Y, are the most frequently utilized models in neurodegenerative studies and their use has advanced the understanding of the pathology of neurodegeneration over the past few decades (40).

CGA is a phenylpropanoid compound produced in plants via the shikimic acid pathway during aerobic respiration (22). Polyphenols are secondary plant metabolites, comprising several antioxidant compounds and are generally considered to be involved in the defense against numerous chronic human diseases, including prostate cancer among others, cardiovascular diseases, diabetes mellitus and neurodegenerative diseases, such as Alzheimer's and Parkinson's disease (41). CGA is a polyphenolic substance widely found in the human diet (22). CGA has various pharmacologic actions, including antioxidant, anti-inflammatory and anticarcinogenic functions, and exerts hypoglycemic and hypolipidemic effects (20). Furthermore, CGA is mainly found in Eucommia ulmoides, sunflowers, coffee, burdock, honeysuckle and cocoa, and contains a plurality of phenolic hydroxyl groups that form hydrogen radicals and possesses strong antioxidant properties (19). Previous studies have demonstrated that CGA reduces the risk of developing neurodegenerative conditions, such as Alzheimer's and Parkinson's disease, via its inhibitory effect on Aβ40 aggregation (21,23). Additionally, a clinical study has demonstrated that patients who exhibit subjective memory loss of composite and verbal memory show improved complex attention, cognitive flexibility, executive function, motor speed domains of the central nervous system following a 6-month intake of a test beverage containing CGAs prior to bedtime (42). The present study observed that H2O2 decreased cell viability and affected the morphology of SH-SY5Y cells. Importantly, CGA ameliorated these morphological alterations and reduced the occurrence of cell apoptosis in a dose- and time-dependent manner following damage by H2O2.

To further clarify the mechanism of CGA action in this neuroprotective role, the ALP in H2O2-treated SH-SY5Y cells was assessed. The data indicated that CGA treatment reduced the average fluorescence intensity of MDC within the cells and inhibited autophagosome production by downregulating the levels of Beclin-1 and Atg5. Additionally, CGA enhanced lysosomal function in SH-SY5Y cells. Defects of the ALP are strongly associated with AD and the ALP has been reported to regulate APP turnover and Aβ metabolism (43). The accumulation of proinflammatory cytokines and dysfunction of the ALP may damage hippocampal neuronal cells, which is associated with the pathogenesis of AD (44). Autophagy influences the secretion of Aβ to the extracellular space, thereby directly affecting Aβ plaque formation, a pathological hallmark of AD (45). During autophagy, LC3-I is conjugated with phosphatidylethanolamine to form LC3-II, recruited to the autophagosomal membranes and degraded by lysosomal hydrolases following the fusion of autophagosomes with lysosomes (46). Therefore, the LC3-II/I ratio is directly proportional to the number of autophagosomes and is considered to be an important measure of autophagosome levels (46). Cytoplasmic components are selected and tagged prior to being sequestered into an autophagosome by p62/SQSTM1 during selective autophagy and the transcription of p62 is markedly increased during conditions in which selective autophagy substrates have accumulated (47). Therefore, H2O2 treatment induced the levels of LC3-II/I and P62/SQSTM1, while CGA prevented this, preventing the accumulation of autophagic vacuoles and the increase of autophagy-related proteins. Furthermore, defects in lysosomal function appear at the earliest stages of AD development and progress to a widespread failure of intraneuronal waste clearance, neuritic dystrophy and neuronal cell death, as well as inhibition of autophagic flow and decreased levels of autophagosome degradation (48). The results of the present study indicated that CGA enhanced lysosomal function by increasing the levels of CTSD. CTSD upregulation may be an adaptive response to AD-related processes, leading to neurofibrillary degeneration (49). Additionally, the activity of CTSD has been associated with the metabolism of cholesterol and glycosaminoglycans, which accounts for its involvement in neuronal plasticity (50). Therefore, CGA likely serves a vital neuroprotective role during the progression of AD.

The present study aimed to identify the signaling pathway by which CGA affected the progression of AD. TFEB is a transcription factor that upregulates lysosomal function when translocated into the nucleus. mTOR is a key protein involved in regulating factors involved upstream of TFEB nuclear transcription and these factors mainly function to promote TFEB entry into the nucleus by inhibiting phosphorylation of mTOR at the serine 2448 phosphorylation site (51). The results of the present study demonstrated that CGA treatment enhanced the levels of nuclear TFEB and decreased the ratio of P-mTOR/mTOR. It was hypothesized that CGA serves an indispensable neuroprotective role in the process of AD, likely via the mTOR-TFEB signaling pathway. Prior research has revealed that alterations of mTOR signaling and autophagy occur at the early stages of AD and are associated with autophagy impairment (52). Additionally, autophagy is strictly regulated by the mTOR signaling pathway, and regulation of the functional status of autophagy via the mTOR signaling pathway during physical activity is used for the prevention and treatment of AD (53).

In summary, the present study demonstrated that CGA inhibited the activation of the mTOR-TFEB signaling pathway by upregulating lysosomal function and promoting autophagic flux to exert neuroprotective effects.

Acknowledgements

Not applicable.

Funding

The present study was supported by the e National Natural Science Foundation of China (No. 82074150), Key Research and Development Project of Sichuan Province (Major Science and Technology Projects; grant no. 19ZDYF0600) and the Chengdu Technological Innovation R & D project (grant no. 2019-YF05-01332-SN).

Availability of data and materials

The datasets used and/or analyzed during the current study are available from the corresponding author on reasonable request.

Authors' contributions

SJX conceived, designed the experiments and critically revised the manuscript. LJG devised the methodology, performed the experiments and wrote the original draft. XQL performed the data analyses and participated in the revision of the manuscript. YD and ZQZ contributed the sample assays and revised the manuscript. SM performed data analysis and assisted in preparing the figures. All authors read and approved the final manuscript.

Ethics approval and consent to participate

Not applicable.

Patient consent for publication

Not applicable.

Competing interests

The authors declare that they have no competing interests.

References

1 

Pugazhenthi S: Metabolic syndrome and the cellular phase of Alzheimer's disease. Prog Mol Biol Transl Sci. 146:243–258. 2017.PubMed/NCBI View Article : Google Scholar

2 

Ryu JC, Zimmer ER, Rosa-Neto P and Yoon SO: Consequences of metabolic disruption in Alzheimer's disease pathology. Neurotherapeutics. 16:600–610. 2019.PubMed/NCBI View Article : Google Scholar

3 

Lee M, McGeer E and McGeer PL: Activated human microglia stimulate neuroblastoma cells to upregulate production of beta amyloid protein and tau: Implications for Alzheimer's disease pathogenesis. Neurobiol Aging. 36:42–52. 2015.PubMed/NCBI View Article : Google Scholar

4 

Hampel H, Mesulam MM, Cuello AC, Khachaturian AS, Vergallo A, Farlow MR, Snyder PJ, Giacobini E and Khachaturian ZS: Revisiting the cholinergic hypothesis in Alzheimer's disease: Emerging evidence from translational and clinical research. J Prev Alzheimers Dis. 6:2–15. 2019.PubMed/NCBI View Article : Google Scholar

5 

Manyevitch R, Protas M, Scarpiello S, Deliso M, Bass B, Nanajian A, Chang M, Thompson SM, Khoury N, Gonnella R, et al: Evaluation of metabolic and synaptic dysfunction hypotheses of Alzheimer's disease (AD): A meta-analysis of CSF markers. Curr Alzheimer Res. 15:164–181. 2018.PubMed/NCBI View Article : Google Scholar

6 

Haapasalo A, Pikkarainen M and Soininen H: Alzheimer's disease: A report from the 7th Kuopio Alzheimer symposium. Neurodegener Dis Manag. 5:379–382. 2015.PubMed/NCBI View Article : Google Scholar

7 

Chen XQ and Mobley WC: Exploring the pathogenesis of Alzheimer disease in basal forebrain cholinergic neurons: Converging insights from alternative hypotheses. Front Neurosci. 13(446)2019.PubMed/NCBI View Article : Google Scholar

8 

He Z, Guo JL, McBride JD, Narasimhan S, Kim H, Changolkar L, Zhang B, Gathagan RJ, Yue C, Dengler C, et al: Amyloid-β plaques enhance Alzheimer's brain tau-seeded pathologies by facilitating neuritic plaque tau aggregation. Nat Med. 24:29–38. 2018.PubMed/NCBI View Article : Google Scholar

9 

Swomley AM and Butterfield DA: Oxidative stress in Alzheimer disease and mild cognitive impairment: Evidence from human data provided by redox proteomics. Arch Toxicol. 89:1669–1680. 2015.PubMed/NCBI View Article : Google Scholar

10 

Korovila I, Hugo M, Castro JP, Weber D, Höhn A, Grune T and Jung T: Proteostasis, oxidative stress and aging. Redox Biol. 13:550–567. 2017.PubMed/NCBI View Article : Google Scholar

11 

Lévy E, El Banna N, Baïlle D, Heneman-Masurel A, Truchet S, Rezaei H, Huang ME, Béringue V, Martin D and Vernis L: Causative links between protein aggregation and oxidative stress: A review. Int J Mol Sci. 20(3896)2019.PubMed/NCBI View Article : Google Scholar

12 

Chu Q, Zhu Y, Cao T and Zhang Y, Chang Z, Liu Y, Lu J and Zhang Y: Studies on the neuroprotection of osthole on glutamate-induced apoptotic cells and an Alzheimer's disease mouse model via modulation oxidative stress. Appl Biochem Biotechnol. 190:634–644. 2020.PubMed/NCBI View Article : Google Scholar

13 

Alvariño R, Alonso E, Abbasov ME, Chaheine CM, Conner ML, Romo D, Alfonso A and Botana LM: Gracilin A derivatives target early events in Alzheimer's disease: In vitro effects on neuroinflammation and oxidative stress. ACS Chem Neurosci. 10:4102–4111. 2019.PubMed/NCBI View Article : Google Scholar

14 

Bagherniya M, Butler AE, Barreto GE and Sahebkar A: The effect of fasting or calorie restriction on autophagy induction: A review of the literature. Ageing Res Rev. 47:183–197. 2018.PubMed/NCBI View Article : Google Scholar

15 

Castillo K, Valenzuela V, Oñate M and Hetz C: A molecular reporter for monitoring autophagic flux in nervous system in vivo. Methods Enzymol. 588:109–131. 2017.PubMed/NCBI View Article : Google Scholar

16 

Reddy PH and Oliver DM: Amyloid beta and phosphorylated tau-induced defective autophagy and mitophagy in Alzheimer's disease. Cells. 8(488)2019.PubMed/NCBI View Article : Google Scholar

17 

Correia SC, Resende R, Moreira PI and Pereira CM: Alzheimer's disease-related misfolded proteins and dysfunctional organelles on autophagy menu. DNA Cell Biol. 34:261–273. 2015.PubMed/NCBI View Article : Google Scholar

18 

Damme M, Suntio T, Saftig P and Eskelinen EL: Autophagy in neuronal cells: General principles and physiological and pathological functions. Acta Neuropathol. 129:337–362. 2015.PubMed/NCBI View Article : Google Scholar

19 

Gao L, Li X, Meng S, Ma T, Wan L and Xu S: Chlorogenic acid alleviates Aβ25-35-induced autophagy and cognitive impairment via the mTOR/TFEB signaling pathway. Drug Des Devel Ther. 14:1705–1716. 2020.PubMed/NCBI View Article : Google Scholar

20 

Farhood HB, Balas M, Gradinaru D, Margina D and Dinischiotu A: Hepatoprotective effects of chlorogenic acid under hyperglycemic conditions. Rom Biotechnol Lett. 1–10. 2017.

21 

Heitman E and Ingram DK: Cognitive and neuroprotective effects of chlorogenic acid. Nutr Neurosci. 20:32–39. 2017.PubMed/NCBI View Article : Google Scholar

22 

Tajik N, Tajik M, Mack I and Enck P: The potential effects of chlorogenic acid, the main phenolic components in coffee, on health: A comprehensive review of the literature. Eur J Nutr. 56:2215–2244. 2017.PubMed/NCBI View Article : Google Scholar

23 

Yang L, Wang N and Zheng G: Enhanced effect of combining chlorogenic acid on selenium nanoparticles in inhibiting amyloid β aggregation and reactive oxygen species formation in vitro. Nanoscale Res Lett. 13(303)2018.PubMed/NCBI View Article : Google Scholar

24 

Taram F, Winter AN and Linseman DA: Neuroprotection comparison of chlorogenic acid and its metabolites against mechanistically distinct cell death-inducing agents in cultured cerebellar granule neurons. Brain Res. 1648:69–80. 2016.PubMed/NCBI View Article : Google Scholar

25 

Wang XJ, Wang LY, Fu Y, Wu J, Tang XC, Zhao WM and Zhang HY: Promising effects on ameliorating mitochondrial function and enhancing Akt signaling in SH-SY5Y cells by (M)-bicelaphanol A, a novel dimeric podocarpane type trinorditerpene isolated from Celastrus orbiculatus. Phytomedicine. 20:1064–1070. 2013.PubMed/NCBI View Article : Google Scholar

26 

Zheng Y, Ma L, Liu N, Tang X, Guo S, Zhang B and Jiang Z: Autophagy and apoptosis of porcine ovarian granulosa cells during follicular development. Animals (Basel). 9(1111)2019.PubMed/NCBI View Article : Google Scholar

27 

Shi C, Zhao L, Zhu B, Li Q, Yew DT, Yao Z and Xu J: Dosage effects of EGb761 on hydrogen peroxide-induced cell death in SH-SY5Y cells. Chem Biol Interact. 180:389–397. 2009.PubMed/NCBI View Article : Google Scholar

28 

Wang W, Sun F, An Y, Ai H, Zhang L, Huang W and Li L: Morroniside protects human neuroblastoma SH-SY5Y cells against hydrogen peroxide-induced cytotoxicity. Eur J Pharmacol. 613:19–23. 2009.PubMed/NCBI View Article : Google Scholar

29 

Yu BW, Li JL, Guo BB, Fan HM, Zhao WM and Wang HY: Chlorogenic acid analogues from Gynura nepalensis protect H9c2 cardiomyoblasts against H2O2-induced apoptosis. Acta Pharmacol Sin. 37:1413–1422. 2016.PubMed/NCBI View Article : Google Scholar

30 

Chao X, Ni HM and Ding WX: Insufficient autophagy: A novel autophagic flux scenario uncovered by impaired liver TFEB-mediated lysosomal biogenesis from chronic alcohol-drinking mice. Autophagy. 14:1646–1648. 2018.PubMed/NCBI View Article : Google Scholar

31 

Aghdaei HA, Kadijani AA, Sorrentino D, Mirzaei A, Shahrokh S, Balaii H, Geraci M and Zali MR: An increased Bax/Bcl-2 ratio in circulating inflammatory cells predicts primary response to infliximab in inflammatory bowel disease patients. United European Gastroenterol J. 6:1074–1081. 2018.PubMed/NCBI View Article : Google Scholar

32 

Zhao T, Fu Y, Sun H and Liu X: Ligustrazine suppresses neuron apoptosis via the Bax/Bcl-2 and caspase-3 pathway in PC12 cells and in rats with vascular dementia. IUBMB Life. 70:60–70. 2018.PubMed/NCBI View Article : Google Scholar

33 

Katsuragi Y, Ichimura Y and Komatsu M: p62/SQSTM1 functions as a signaling hub and an autophagy adaptor. FEBS J. 282:4672–4678. 2015.PubMed/NCBI View Article : Google Scholar

34 

Ahsan A, Zheng Y, Ma S, Liu M, Cao M, Li Y, Zheng W, Zhou X, Xin M, Hu WW, et al: Tomatidine protects against ischemic neuronal injury by improving lysosomal function. Eur J Pharmacol. 882(173280)2020.PubMed/NCBI View Article : Google Scholar

35 

Schaaf MB, Houbaert D, Meçe O, To SK, Ganne M, Maes H and Agostinis P: Lysosomal pathways and autophagy distinctively control endothelial cell behavior to affect tumor vasculature. Front Oncol. 9(171)2019.PubMed/NCBI View Article : Google Scholar

36 

Pierzyńska-Mach A, Janowski PA and Dobrucki JW: Evaluation of acridine orange, LysoTracker Red, and quinacrine as fluorescent probes for long-term tracking of acidic vesicles. Cytometry A. 85:729–737. 2014.PubMed/NCBI View Article : Google Scholar

37 

Thapa A and Carroll NJ: Dietary modulation of oxidative stress in Alzheimer's disease. Int J Mol Sci. 18(1583)2017.PubMed/NCBI View Article : Google Scholar

38 

Pohanka M: Alzheimer's disease and oxidative stress: A review. Curr Med Chem. 21:356–364. 2014.PubMed/NCBI View Article : Google Scholar

39 

Gubandru M, Margina D, Tsitsimpikou C, Goutzourelas N, Tsarouhas K, Ilie M, Tsatsakis AM and Kouretas D: Alzheimer's disease treated patients showed different patterns for oxidative stress and inflammation markers. Food Chem Toxicol. 61:209–214. 2013.PubMed/NCBI View Article : Google Scholar

40 

Lee HJ, Spandidos DA, Tsatsakis A, Margina D, Izotov BN and Yang SH: Neuroprotective effects of Scrophularia buergeriana extract against glutamate-induced toxicity in SH-SY5Y cells. Int J Mol Med. 43:2144–2152. 2019.PubMed/NCBI View Article : Google Scholar

41 

Costa C, Tsatsakis A, Mamoulakis C, Teodoro M, Briguglio G, Caruso E, Tsoukalas D, Margina D, Dardiotis E, Kouretas D and Fenga C: Current evidence on the effect of dietary polyphenols intake on chronic diseases. Food Chem Toxicol. 110:286–299. 2017.PubMed/NCBI View Article : Google Scholar

42 

Kato M, Ochiai R, Kozuma K, Sato H and Katsuragi Y: Effect of chlorogenic acid intake on cognitive function in the elderly: A pilot study. Evid Based Complement Alternat Med. 2018(8608497)2018.PubMed/NCBI View Article : Google Scholar

43 

Martini-Stoica H, Xu Y, Ballabio A and Zheng H: The autophagy-lysosomal pathway in neurodegeneration: A TFEB perspective. Trends Neurosci. 39:221–234. 2016.PubMed/NCBI View Article : Google Scholar

44 

Wang D, Zhang J, Jiang W, Cao Z, Zhao F, Cai T, Aschner M and Luo W: The role of NLRP3-CASP1 in inflammasome-mediated neuroinflammation and autophagy dysfunction in manganese-induced, hippocampal-dependent impairment of learning and memory ability. Autophagy. 13:914–927. 2017.PubMed/NCBI View Article : Google Scholar

45 

Ntsapi C, Lumkwana D, Swart C, du Toit A and Loos B: New insights into autophagy dysfunction related to amyloid beta toxicity and neuropathology in Alzheimer's disease. Int Rev Cell Mol Biol. 336:321–361. 2018.PubMed/NCBI View Article : Google Scholar

46 

Tanida I and Waguri S: Measurement of autophagy in cells and tissues. Methods Mol Biol. 648:193–214. 2010.PubMed/NCBI View Article : Google Scholar

47 

Lamark T, Svenning S and Johansen T: Regulation of selective autophagy: The p62/SQSTM1 paradigm. Essays Biochem. 61:609–624. 2017.PubMed/NCBI View Article : Google Scholar

48 

Colacurcio DJ, Pensalfini A, Jiang Y and Nixon RA: Dysfunction of autophagy and endosomal-lysosomal pathways: Roles in pathogenesis of down syndrome and Alzheimer's disease. Free Radic Biol Med. 114:40–51. 2018.PubMed/NCBI View Article : Google Scholar

49 

Chai YL, Chong JR, Weng J, Howlett D, Halsey A, Lee JH, Attems J, Aarsland D, Francis PT, Chen CP and Lai MKP: Lysosomal cathepsin D is upregulated in Alzheimer's disease neocortex and may be a marker for neurofibrillary degeneration. Brain Pathol. 29:63–74. 2019.PubMed/NCBI View Article : Google Scholar

50 

Vidoni C, Follo C, Savino M, Melone MA and Isidoro C: The role of cathepsin D in the pathogenesis of human neurodegenerative disorders. Med Res Rev. 36:845–870. 2016.PubMed/NCBI View Article : Google Scholar

51 

Ye B, Wang Q, Hu H, Shen Y, Fan C, Chen P, Ma Y, Wu H and Xiang M: Restoring autophagic flux attenuates cochlear spiral ganglion neuron degeneration by promoting TFEB nuclear translocation via inhibiting MTOR. Autophagy. 15:998–1016. 2019.PubMed/NCBI View Article : Google Scholar

52 

Tramutola A, Triplett JC, Di Domenico F, Niedowicz DM, Murphy MP, Coccia R, Perluigi M and Butterfield DA: Alteration of mTOR signaling occurs early in the progression of Alzheimer disease (AD): Analysis of brain from subjects with pre-clinical AD, amnestic mild cognitive impairment and late-stage AD. J Neurochem. 133:739–749. 2015.PubMed/NCBI View Article : Google Scholar

53 

Kou X, Chen D and Chen N: Physical activity alleviates cognitive dysfunction of Alzheimer's disease through regulating the mTOR signaling pathway. Int J Mol Sci. 20(1591)2019.PubMed/NCBI View Article : Google Scholar

Related Articles

  • Abstract
  • View
  • Download
  • Twitter
Copy and paste a formatted citation
Spandidos Publications style
Gao L, Dai Y, Li X, Meng S, Zhong Z and Xu S: Chlorogenic acid enhances autophagy by upregulating lysosomal function to protect against SH‑SY5Y cell injury induced by H<sub>2</sub>O<sub>2</sub>. Exp Ther Med 21: 426, 2021.
APA
Gao, L., Dai, Y., Li, X., Meng, S., Zhong, Z., & Xu, S. (2021). Chlorogenic acid enhances autophagy by upregulating lysosomal function to protect against SH‑SY5Y cell injury induced by H<sub>2</sub>O<sub>2</sub>. Experimental and Therapeutic Medicine, 21, 426. https://doi.org/10.3892/etm.2021.9843
MLA
Gao, L., Dai, Y., Li, X., Meng, S., Zhong, Z., Xu, S."Chlorogenic acid enhances autophagy by upregulating lysosomal function to protect against SH‑SY5Y cell injury induced by H<sub>2</sub>O<sub>2</sub>". Experimental and Therapeutic Medicine 21.5 (2021): 426.
Chicago
Gao, L., Dai, Y., Li, X., Meng, S., Zhong, Z., Xu, S."Chlorogenic acid enhances autophagy by upregulating lysosomal function to protect against SH‑SY5Y cell injury induced by H<sub>2</sub>O<sub>2</sub>". Experimental and Therapeutic Medicine 21, no. 5 (2021): 426. https://doi.org/10.3892/etm.2021.9843
Copy and paste a formatted citation
x
Spandidos Publications style
Gao L, Dai Y, Li X, Meng S, Zhong Z and Xu S: Chlorogenic acid enhances autophagy by upregulating lysosomal function to protect against SH‑SY5Y cell injury induced by H<sub>2</sub>O<sub>2</sub>. Exp Ther Med 21: 426, 2021.
APA
Gao, L., Dai, Y., Li, X., Meng, S., Zhong, Z., & Xu, S. (2021). Chlorogenic acid enhances autophagy by upregulating lysosomal function to protect against SH‑SY5Y cell injury induced by H<sub>2</sub>O<sub>2</sub>. Experimental and Therapeutic Medicine, 21, 426. https://doi.org/10.3892/etm.2021.9843
MLA
Gao, L., Dai, Y., Li, X., Meng, S., Zhong, Z., Xu, S."Chlorogenic acid enhances autophagy by upregulating lysosomal function to protect against SH‑SY5Y cell injury induced by H<sub>2</sub>O<sub>2</sub>". Experimental and Therapeutic Medicine 21.5 (2021): 426.
Chicago
Gao, L., Dai, Y., Li, X., Meng, S., Zhong, Z., Xu, S."Chlorogenic acid enhances autophagy by upregulating lysosomal function to protect against SH‑SY5Y cell injury induced by H<sub>2</sub>O<sub>2</sub>". Experimental and Therapeutic Medicine 21, no. 5 (2021): 426. https://doi.org/10.3892/etm.2021.9843
Follow us
  • Twitter
  • LinkedIn
  • Facebook
About
  • Spandidos Publications
  • Careers
  • Cookie Policy
  • Privacy Policy
How can we help?
  • Help
  • Live Chat
  • Contact
  • Email to our Support Team