Spandidos Publications Logo
  • About
    • About Spandidos
    • Aims and Scopes
    • Abstracting and Indexing
    • Editorial Policies
    • Reprints and Permissions
    • Job Opportunities
    • Terms and Conditions
    • Contact
  • Journals
    • All Journals
    • Oncology Letters
      • Oncology Letters
      • Information for Authors
      • Editorial Policies
      • Editorial Board
      • Aims and Scope
      • Abstracting and Indexing
      • Bibliographic Information
      • Archive
    • International Journal of Oncology
      • International Journal of Oncology
      • Information for Authors
      • Editorial Policies
      • Editorial Board
      • Aims and Scope
      • Abstracting and Indexing
      • Bibliographic Information
      • Archive
    • Molecular and Clinical Oncology
      • Molecular and Clinical Oncology
      • Information for Authors
      • Editorial Policies
      • Editorial Board
      • Aims and Scope
      • Abstracting and Indexing
      • Bibliographic Information
      • Archive
    • Experimental and Therapeutic Medicine
      • Experimental and Therapeutic Medicine
      • Information for Authors
      • Editorial Policies
      • Editorial Board
      • Aims and Scope
      • Abstracting and Indexing
      • Bibliographic Information
      • Archive
    • International Journal of Molecular Medicine
      • International Journal of Molecular Medicine
      • Information for Authors
      • Editorial Policies
      • Editorial Board
      • Aims and Scope
      • Abstracting and Indexing
      • Bibliographic Information
      • Archive
    • Biomedical Reports
      • Biomedical Reports
      • Information for Authors
      • Editorial Policies
      • Editorial Board
      • Aims and Scope
      • Abstracting and Indexing
      • Bibliographic Information
      • Archive
    • Oncology Reports
      • Oncology Reports
      • Information for Authors
      • Editorial Policies
      • Editorial Board
      • Aims and Scope
      • Abstracting and Indexing
      • Bibliographic Information
      • Archive
    • Molecular Medicine Reports
      • Molecular Medicine Reports
      • Information for Authors
      • Editorial Policies
      • Editorial Board
      • Aims and Scope
      • Abstracting and Indexing
      • Bibliographic Information
      • Archive
    • World Academy of Sciences Journal
      • World Academy of Sciences Journal
      • Information for Authors
      • Editorial Policies
      • Editorial Board
      • Aims and Scope
      • Abstracting and Indexing
      • Bibliographic Information
      • Archive
    • International Journal of Functional Nutrition
      • International Journal of Functional Nutrition
      • Information for Authors
      • Editorial Policies
      • Editorial Board
      • Aims and Scope
      • Abstracting and Indexing
      • Bibliographic Information
      • Archive
    • International Journal of Epigenetics
      • International Journal of Epigenetics
      • Information for Authors
      • Editorial Policies
      • Editorial Board
      • Aims and Scope
      • Abstracting and Indexing
      • Bibliographic Information
      • Archive
    • Medicine International
      • Medicine International
      • Information for Authors
      • Editorial Policies
      • Editorial Board
      • Aims and Scope
      • Abstracting and Indexing
      • Bibliographic Information
      • Archive
  • Articles
  • Information
    • Information for Authors
    • Information for Reviewers
    • Information for Librarians
    • Information for Advertisers
    • Conferences
  • Language Editing
Spandidos Publications Logo
  • About
    • About Spandidos
    • Aims and Scopes
    • Abstracting and Indexing
    • Editorial Policies
    • Reprints and Permissions
    • Job Opportunities
    • Terms and Conditions
    • Contact
  • Journals
    • All Journals
    • Biomedical Reports
      • Information for Authors
      • Editorial Policies
      • Editorial Board
      • Aims and Scope
      • Abstracting and Indexing
      • Bibliographic Information
      • Archive
    • Experimental and Therapeutic Medicine
      • Information for Authors
      • Editorial Policies
      • Editorial Board
      • Aims and Scope
      • Abstracting and Indexing
      • Bibliographic Information
      • Archive
    • International Journal of Epigenetics
      • Information for Authors
      • Editorial Policies
      • Editorial Board
      • Aims and Scope
      • Abstracting and Indexing
      • Bibliographic Information
      • Archive
    • International Journal of Functional Nutrition
      • Information for Authors
      • Editorial Policies
      • Editorial Board
      • Aims and Scope
      • Abstracting and Indexing
      • Bibliographic Information
      • Archive
    • International Journal of Molecular Medicine
      • Information for Authors
      • Editorial Policies
      • Editorial Board
      • Aims and Scope
      • Abstracting and Indexing
      • Bibliographic Information
      • Archive
    • International Journal of Oncology
      • Information for Authors
      • Editorial Policies
      • Editorial Board
      • Aims and Scope
      • Abstracting and Indexing
      • Bibliographic Information
      • Archive
    • Medicine International
      • Information for Authors
      • Editorial Policies
      • Editorial Board
      • Aims and Scope
      • Abstracting and Indexing
      • Bibliographic Information
      • Archive
    • Molecular and Clinical Oncology
      • Information for Authors
      • Editorial Policies
      • Editorial Board
      • Aims and Scope
      • Abstracting and Indexing
      • Bibliographic Information
      • Archive
    • Molecular Medicine Reports
      • Information for Authors
      • Editorial Policies
      • Editorial Board
      • Aims and Scope
      • Abstracting and Indexing
      • Bibliographic Information
      • Archive
    • Oncology Letters
      • Information for Authors
      • Editorial Policies
      • Editorial Board
      • Aims and Scope
      • Abstracting and Indexing
      • Bibliographic Information
      • Archive
    • Oncology Reports
      • Information for Authors
      • Editorial Policies
      • Editorial Board
      • Aims and Scope
      • Abstracting and Indexing
      • Bibliographic Information
      • Archive
    • World Academy of Sciences Journal
      • Information for Authors
      • Editorial Policies
      • Editorial Board
      • Aims and Scope
      • Abstracting and Indexing
      • Bibliographic Information
      • Archive
  • Articles
  • Information
    • For Authors
    • For Reviewers
    • For Librarians
    • For Advertisers
    • Conferences
  • Language Editing
Login Register Submit
  • This site uses cookies
  • You can change your cookie settings at any time by following the instructions in our Cookie Policy. To find out more, you may read our Privacy Policy.

    I agree
Search articles by DOI, keyword, author or affiliation
Search
Advanced Search
presentation
Experimental and Therapeutic Medicine
Join Editorial Board Propose a Special Issue
Print ISSN: 1792-0981 Online ISSN: 1792-1015
Journal Cover
September-2022 Volume 24 Issue 3

Full Size Image

Sign up for eToc alerts
Recommend to Library

Journals

International Journal of Molecular Medicine

International Journal of Molecular Medicine

International Journal of Molecular Medicine is an international journal devoted to molecular mechanisms of human disease.

International Journal of Oncology

International Journal of Oncology

International Journal of Oncology is an international journal devoted to oncology research and cancer treatment.

Molecular Medicine Reports

Molecular Medicine Reports

Covers molecular medicine topics such as pharmacology, pathology, genetics, neuroscience, infectious diseases, molecular cardiology, and molecular surgery.

Oncology Reports

Oncology Reports

Oncology Reports is an international journal devoted to fundamental and applied research in Oncology.

Experimental and Therapeutic Medicine

Experimental and Therapeutic Medicine

Experimental and Therapeutic Medicine is an international journal devoted to laboratory and clinical medicine.

Oncology Letters

Oncology Letters

Oncology Letters is an international journal devoted to Experimental and Clinical Oncology.

Biomedical Reports

Biomedical Reports

Explores a wide range of biological and medical fields, including pharmacology, genetics, microbiology, neuroscience, and molecular cardiology.

Molecular and Clinical Oncology

Molecular and Clinical Oncology

International journal addressing all aspects of oncology research, from tumorigenesis and oncogenes to chemotherapy and metastasis.

World Academy of Sciences Journal

World Academy of Sciences Journal

Multidisciplinary open-access journal spanning biochemistry, genetics, neuroscience, environmental health, and synthetic biology.

International Journal of Functional Nutrition

International Journal of Functional Nutrition

Open-access journal combining biochemistry, pharmacology, immunology, and genetics to advance health through functional nutrition.

International Journal of Epigenetics

International Journal of Epigenetics

Publishes open-access research on using epigenetics to advance understanding and treatment of human disease.

Medicine International

Medicine International

An International Open Access Journal Devoted to General Medicine.

Journal Cover
September-2022 Volume 24 Issue 3

Full Size Image

Sign up for eToc alerts
Recommend to Library

  • Article
  • Citations
    • Cite This Article
    • Download Citation
    • Create Citation Alert
    • Remove Citation Alert
    • Cited By
  • Similar Articles
    • Related Articles (in Spandidos Publications)
    • Similar Articles (Google Scholar)
    • Similar Articles (PubMed)
  • Download PDF
  • Download XML
  • View XML
Article Open Access

Interleukin 32 participates in cardiomyocyte‑induced oxidative stress, inflammation and apoptosis during hypoxia/reoxygenation via the NOD2/NOX2/MAPK signaling pathway

  • Authors:
    • Yuanyuan Li
    • Zhongyan Wang
  • View Affiliations / Copyright

    Affiliations: Department of Cardiovascular Surgery, The Second Hospital of Tianjin Medical University, Tianjin 300211, P.R. China, Department of Geriatrics, The Second Hospital of Tianjin Medical University, Tianjin 300211, P.R. China
    Copyright: © Li et al. This is an open access article distributed under the terms of Creative Commons Attribution License.
  • Article Number: 567
    |
    Published online on: July 12, 2022
       https://doi.org/10.3892/etm.2022.11504
  • Expand metrics +
Metrics: Total Views: 0 (Spandidos Publications: | PMC Statistics: )
Metrics: Total PDF Downloads: 0 (Spandidos Publications: | PMC Statistics: )
Cited By (CrossRef): 0 citations Loading Articles...

This article is mentioned in:


Abstract

Although reperfusion of the ischemic myocardium has been used as a vital treatment of various patients with cardiovascular disease, the accompanying myocardial ischemia‑reperfusion injury (MIRI) can cause further damage, resulting in a poor prognosis. The present study aimed to explore the roles and regulatory mechanisms of interleukin (IL)‑32, a pro‑inflammatory cytokine, in MIRI. Cardiomyocytes were subjected to hypoxia and reoxygenation (H/R) to mimic MIRI. The effects of IL‑32 on oxidative stress, inflammation and apoptosis of H/R‑treated cells were assessed. Given that the nucleotide‑binding oligomerization domain 2 (NOD2) and NADPH oxidase 2 (NOX2) play roles in the inflammatory response and myocardial ischemia, the role of this regulatory axis in the function of IL‑32 was evaluated. The results indicated that IL‑32 levels were elevated following H/R treatment. Downregulation of IL‑32 expression attenuated H/R‑induced reduction in cell viability, LDH release, oxidative stress, inflammation and apoptosis. Moreover, downregulation of IL‑32 expression reversed the activation of the NOD2/NOX2/MAPK signaling pathway caused by H/R treatment. NOD2 overexpression altered the effects of the downregulation of IL‑32 expression on the cells, indicating that this regulatory axis mediated the function of IL‑32. Collectively, the data indicated that IL‑32 participated in the induction of oxidative stress, inflammation, and apoptosis in cardiomyocytes during H/R treatment via the NOD2/NOX2/MAPK signaling pathway.

Introduction

Coronary heart disease (CHD) is a significant disease that threatens human health worldwide, causing ~7.4 million deaths annually (1). The mortality rate of CHD has declined over time due to advances in prevention, diagnosis and treatment of this disease (2); nevertheless, it varies from country to country (2). A total of ~75% of the U.S. counties have achieved a reduction in CHD mortality by 20% in 10 years (103.4/100,000 individuals). However, the regional differences in the magnitude of the reduction in CHD mortality is noteworthy (3). The narrow focus on the estimation of the decreased mortality may result in missed opportunities to prevent and treat cardiovascular diseases and to explore additional mechanisms regarding the factors that lead to successful mortality reductions. It is interesting to note that the death caused by ischemic cardiovascular disease accounts for 93.17% of the total deaths from cardiovascular disease. Advanced age, smoking, diabetes (4) and psychosocial stress (5) are all risk factors of cardiovascular disease. To date, the most effective modalities for vascular reperfusion in ischemic cardiovascular disease include thrombolysis, percutaneous coronary intervention (6), and coronary artery bypass grafting (7). Nurse-led patient-centered care can significantly improve smoking habits, alcohol consumption, adherence to physical activity and total cholesterol levels (8). However, despite the beneficial use of reperfusion of the ischemic myocardium, the subsequent myocardial ischemia-reperfusion injury (MIRI) can cause further damage to the patient, resulting in a poor prognosis (9). Therefore, there is an urgent requirement to explore novel strategies to alter the status of prevention and treatment of MIRI.

Inflammation is an important part of MIRI. Ischemia-reperfusion injury activates the innate immune response, resulting in an excessive inflammatory response (10). Excessive inflammatory responses lead to the secretion of reactive oxygen species (ROS), the infiltration of immune cells and the damage of the vascular endothelium, which in turn damages the myocardial tissue (11). Interleukin (IL)-32 is a relatively newly discovered pro-inflammatory cytokine present in natural killer cells (NK) (12). A recent study showed that IL-32 can promote cell differentiation, participate in apoptosis, induce the production of other pro-inflammatory cytokines (13) and chemokines through multiple signaling transduction pathways, and play an important role in inflammatory responses and autoimmune diseases (14,15). For example, IL-32 can directly affect specific immunity by inducing monocytes to differentiate into macrophages (16). IL-32 induces the expression of TNF-α, IL-1β and macrophage inflammatory protein-2 in mouse macrophages and stimulates human mononuclear cells to secrete prostaglandin E2, which is an important inflammatory mediator of cartilage and bone destruction in rheumatoid arthritis (17). The aforementioned studies indicated that IL-32 is an important pro-inflammatory cytokine, and an important chemokine and pro-inflammatory cytokine inducer. Given that IL-32 has been implicated in Crohn's disease (18) and rheumatoid arthritis, both of which are associated with inflammation, the present study hypothesized that this cytokine may play a primary role in the development of MIRI.

Human cardiomyocytes were used to establish an in vitro model to mimic MIRI by hypoxia and reoxygenation (H/R) (19). The present study investigated the effects of IL-32 on inflammation, oxidative stress and apoptosis in H/R-induced cells. The mechanism of action of IL-32 was also explored. By investigating the potential role of IL-32 in MIRI, the present study aimed to explore the development of preventive or therapeutic approaches for treating CHD.

Materials and methods

Cell culture and treatment

Human cardiomyoblasts (Immortalized; BFN60808678, BLUEFBIO, www.bluefcell.com) were cultured in DMEM (Gibco; Thermo Fisher Scientific, Inc.) containing 10% FBS (Beijing Solarbio Science & Technology Co., Ltd.) and 1% penicillin-streptomycin (Beijing Solarbio Science & Technology Co., Ltd.). The cells in the control group were maintained in an incubator with 5% CO2 at 37˚C for 48 h. The cells (1.5x105 cells/well) in the H/R treatment group were placed in an incubator containing 94% N2, 5% CO2, and 1% O2 at 37˚C to induce hypoxia for 3 h; subsequently, they were placed in an incubator with 5% CO2 at 37˚C for an additional 4, 8, and 16 h for reoxygenation.

Cell transfection

The cells (5x105 cells/well) in the six-well plate were transfected with small interfering RNA (siRNA) to knockdown IL-32 expression and the non-targeted siRNA was used as the negative control (NC). The cells were transfected with pcDNA3.1 vector to overexpress nucleotide-binding oligomerization domain 2 (NOD2) for 48 h at 37˚C and the empty vector (GenePharm, Inc.) was used as the NC. The method was performed according to the instructions provided by the manufacturer (FuGENE HD transfection reagent; Roche Diagnostics). The cells were collected for subsequent experiments 48 h after transfection. The expression levels of IL-32 or NOD2 were assessed following 36 h of cell culture. IL-32 siRNA-1 target (5'-3'): GAGCTGGAGGACGACTTCAAA; IL-32 siRNA-2 target: GAAGGTCCTCTCTGATGACAT; siRNA-NC: GGCGTGCAGCAGGAAATACTA.

Cell counting kit (CCK)-8 assay

The cells (5x103/well) in the 96-well plates were treated as aforementioned. The cell viability was evaluated following 2 h of culture with the addition of the CCK-8 solution (10 µl; Beyotime Institute of Biotechnology) at 37˚C. The optical density (OD) was measured using a microplate reader (450 nm; Hiwell-Diatek).

Reverse transcription-quantitative PCR (RT-qPCR)

Total RNA was isolated from cells using TRIzol® reagent (Thermo Fisher Scientific, Inc.) and cDNA was reverse transcribed using a Reverse Transcriptase kit (Thermo Fisher Scientific, Inc.) according to the manufacturer's protocol. The reverse transcription product was diluted and RT-qPCR was performed using a QuantiTect® SYBR-Green PCR kit (Qiagen, Inc.). The thermocycling conditions were as follows: 95˚C for 30 sec, 40 cycles of 95˚C for 30 sec, 60˚C for 30 sec, and 72˚C for 30 sec. The 2-ΔΔCq method (20) was used to analyze the data. β-actin was used for normalization. The primer sequences are shown in Table I.

Table I

Primer sequences used for reverse transcription-quantitative PCR.

Table I

Primer sequences used for reverse transcription-quantitative PCR.

Primer namePrimer sequence (5'-3')
IL-32F: CTCTCTCGGCTGAGTATTTGTG
 R: GCTCGACATCACCTGTCCAC
TNF-αF: TGGGATCATTGCCCTGTGAG
 R: GGTGTCTGAAGGAGGGGGTA
IL-6F: GTCCAGTTGCCTTCTCCCTGG
 R: CCCATGCTACATTTGCCGAAG
IL-1βF: TGAGCTCGCCAGTGAAATGAT
 R: TCCATGGCCACAACAACTGA
NOD2F: CTTCTGGAGAAGTCCCGCAC
 R: TCTGTGCCTGAAAAGCCTCC
β-actinF: CTTCGCGGGCGACGAT
 R: CCACATAGGAATCCTTCTGACC

[i] F, forward; R, reverse; IL, interleukin; TNF, tumor necrosis factor; NOD2, nucleotide-binding oligomerization domain 2.

Western blotting

Protein extraction was performed and a Nano 300 spectrophotometer (YPH-Bio) was used for protein quantification. SDS-PAGE using 10% gels was performed to separate the protein samples (25 µg/lane) and the separated proteins were subsequently transferred to a polyvinylidene membrane, followed by blocking in non-fat milk for 1 h at room temperature. Following incubation of the blots with primary antibodies [IL-32 (cat. no. 11079-1-AP; 1:1,000; ProteinTech Group, Inc.), phosphorylated (p-)p65 (cat. no. GTX133899; 1:1,000; GeneTex, Inc.), cyclooxygenase-2 (COX-2; cat. no. 12375-1-AP; 1:2,000; ProteinTech Group, Inc.), p65 (cat. no. GTX102090; 1:2,000; GeneTex, Inc.), Bax (cat. no. 50599-2-lg; 1:5,000; ProteinTech Group, Inc.), cleaved caspase 3 (cat. no. GTX03281; 1:1,000; GeneTex, Inc.), caspase 3 (cat. no. GTX110543; 1:1,000; GeneTex, Inc.), Bcl2 (cat. no. 26593-1-AP; 1:2,000; ProteinTech Group, Inc.), NOD2 (cat. no. GTX30694; 1:1,000; GeneTex, Inc.), NADPH oxidase 2 (NOX2; cat. no. 19013-1-AP; 1:1,000; ProTeintech Group, Inc.), p-ERK (cat. no. 28733-1-AP; 1:5,000; ProteinTech Group, Inc.), ERK (cat. no. 11257-1-AP; 1:2,000; ProteinTech Group, Inc.), β-actin (cat. no. 20536-1-AP; 1:5,000; ProteinTech Group, Inc.)] at 4˚C overnight, the strips were incubated at room temperature with an HRP-conjugated secondary antibody (cat. no. SA00001-2; 1:5,000; ProteinTech Group, Inc.) for 2 h. An ECL kit (GK10008; GlpBio) was used for visualization. β-actin was used for normalization and ImageJ software (v1.8.0; National Institutes of Health) was used for densitometry.

Determination of lactate dehydrogenase (LDH) activity and oxidative stress indices

LDH (ab102526; Abcam), malondialdehyde (MDA; cat. no. A003-4-1; Nanjing Jiancheng Bioengineering Institute), and superoxide dismutase (SOD; cat. no. A001-1; Nanjing Jiancheng Bioengineering Institute) assay kits were used to assess the activity of the corresponding biochemical function indices. Briefly, the cells were collected and lysed and the samples were obtained according to the different requirements of the kits. The OD values were measured using a microplate reader. The determination of ROS was performed using a 2'-7'dichlorofluorescin diacetate (DCFH-DA) assay kit (cat. no. E004-1-1; Nanjing Jiancheng Bioengineering Institute). Diluted DCFH-DA was added to the wells and the cells were incubated for 30 min at 37˚C. Subsequently, the cells were collected and washed with PBS twice. Following centrifugation at 300 x g for 5 min at 4˚C, the supernatant was removed, and the cells were suspended in PBS for detection. Images of the results were captured using a fluorescence microscope (magnification, x100; Olympus Corporation) and quantified with ImageJ software.

TUNEL assay

The cells (5x105/well) were seeded in a 24-well plate and cultured until they reached 80% confluence. Following H/R treatment, the cell smears were immersed in 4% paraformaldehyde and fixed for 30 min at room temperature, followed by washing with PBS. The working solution in the TUNEL assay kit (E-CK-A334; Elabscience Biotechnology, Inc.) was added for 1 h at 37˚C in the dark according to the manufacturer's protocols. The nuclei were counterstained with 1 mg/ml DAPI for 5 min at room temperature in the dark and the slides were then mounted with anti-fade mounting medium. The coverslip was removed, sealed and the apoptotic cells in six randomly selected fields were observed under a fluorescence microscope (magnification, x200).

Statistical analysis

GraphPad Prism 8.0 (GraphPad Software, Inc.) was used for statistical analysis. All experiments were performed 3 times and the data are presented as the mean ± SD. Difference between multiple groups were compared using a one-way ANOVA with Tukey's post-hoc test. P<0.05 was considered to indicate a statistically significant difference.

Results

Downregulation of IL-32 expression attenuates H/R-induced viability reduction, LDH release, and induction of oxidative stress

Following induction of reoxygenation in the cells for 4, 8, and 16 h, the viability in each group was determined using the CCK-8 assay. The viability in the treated cells was significantly reduced compared with that of the control group, notably in the H/R 16 h group (Fig. 1A). IL-32 expression levels in these groups of cells were assessed using RT-qPCR and western blot analyses. The expression levels of IL-32 were increased in a dose-dependent manner following the increase in the reoxygenation time (Fig. 1B and C). To highlight the role of IL-32, the cells were cultured for 16 h under reoxygenation conditions in the subsequent experiments. IL-32 siRNA was constructed and the cells were transfected with siRNA to downregulate IL-32 expression levels. The efficacy was verified using RT-qPCR and western blotting assays in the normal (Fig. 2A and B) and H/R-treated transfected cells (Fig. 2C and D) and the siRNA-IL-32-1 group was selected for the subsequent assays. The effects of the downregulation of IL-32 expression on cell viability and LDH levels were evaluated using the CCK-8 and LDH assay kits, respectively. Downregulation of IL-32 expression significantly elevated cell viability (Fig. 2E) and reduced the LDH release (Fig. 2F), partly reversing the impact of H/R treatment. The levels of MDA (Fig. 2G), SOD (Fig. 2H), and ROS (Fig. 2I) in each group were also assessed using the specific assay kits. H/R treatment significantly elevated MDA and ROS levels, whereas it decreased the SOD level in the cells. Moreover, downregulation of IL-32 expression facilitated the decline in MDA and ROS levels, accompanied by an increase in SOD levels.

Figure 1

IL-32 expression is upregulated in H/R-treated cells. (A) Following reoxygenation of the cells for 4, 8, and 16 h, the cell viability in each group was determined using the Cell Counting Kit-8 assay. (B) The expression levels of IL-32 in these groups of cells were subsequently assessed by reverse transcription-quantitative PCR and (C) western blot assays. **P<0.01 and ***P<0.001 vs. control. IL, interleukin; H/R, hypoxia and reoxygenation.

Figure 2

Downregulation of IL-32 expression attenuates H/R-induced viability reduction, LDH release and oxidative stress. (A) IL-32 siRNA was constructed and the cells were transfected with siRNA to downregulate IL-32 levels. The expression levels of IL-32 in the cells were verified with RT-qPCR and (B) western blot assays. (C) The expression levels of IL-32 in the H/R-treated cells were verified with RT-qPCR and (D) western blot assays. (E) The effects of the downregulation of IL-32 expression on cell viability were evaluated using the Cell Counting Kit-8 assay. (F) The effects of the downregulation of IL-32 expression on LDH levels were evaluated using the LDH assay kit. The levels of (G) MDA, (H) SOD and (I) ROS in each group were assessed using specific assay kits. **P<0.01 and ***P<0.001 vs. control, siRNA-NC or H/R + siRNA-NC; #P<0.05, ##P<0.01 and ###P<0.001 vs. H/R + siRNA-NC. IL, interleukin; H/R, hypoxia and reoxygenation; LDH, lactate dehydrogenase; siRNA, small interfering RNA; RT-qPCR, reverse transcription-quantitative PCR; MDA, malondialdehyde; SOD, superoxide dismutase; ROS, reactive oxygen species.

Downregulation of IL-32 expression attenuates H/R-induced inflammation and apoptosis

The expression levels of TNF-α, IL-1β and IL-6 were all increased in the H/R group and decreased to a certain degree due to downregulation of IL-32 expression, according to the results of RT-qPCR (Fig. 3A). Moreover, the expression levels of p-p65, p65 and COX-2 were assessed with western blot analysis. H/R treatment significantly increased the levels of p-p65 and COX-2, whereas IL-32 reduced their expression levels (Fig. 3B). In addition, the induction of apoptosis in each group was determined with TUNEL (Fig. 3C) and western blot analyses (Fig. 3D). The fluorescence activity of the H/R group was significantly increased compared with that of the control group. IL-32 downregulation effectively alleviated the enhancement of the fluorescence activity. H/R treatment increased Bax and cleaved caspase 3 levels, along with the reduction in Bcl-2 levels, whereas IL-32 downregulation partially reversed these changes.

Figure 3

Downregulation of IL-32 expression attenuates H/R-induced inflammation and apoptosis. (A) The expression levels of TNF-α, IL-1β and IL-6 were assessed using the reverse transcription-quantitative PCR assay. (B) The expression levels of p-p65, p65 and COX-2 were assessed with western blot analysis. (C) The induction of apoptosis in each group was determined with the TUNEL assay. (D) The expression levels of the apoptosis-related proteins were determined using western blot analysis. ***P<0.001 vs. control; ###P<0.001 vs. H/R + siRNA-NC. IL, interleukin; H/R, hypoxia and reoxygenation; p-, phosphorylated; COX-2, cyclooxygenase 2; siRNA, small interfering RNA.

IL-32 regulates the NOD2/NOX2/MAPK signaling pathway

To determine the regulatory axis of IL-32, the expression levels of the proteins related to the NOD2/NOX2/MAPK signaling pathway were determined using western blotting. The expression levels of NOD2, NOX2 and p-ERK were elevated in the H/R treatment group, and partly declined following downregulation of IL-32 expression (Fig. 4A). To verify the role of NOD2 signaling in the regulatory mechanism of IL-32, NOD was overexpressed. Following the verification of the NOD2 overexpressing models (Fig. 4B and C), the cells were co-transfected with IL-32 siRNA and NOD2 plasmids to explore the effects of this regulatory axis. NOD2 overexpression activated the NOD2, NOX2 and p-ERK signaling pathways, reversing the effects of the downregulation of IL-32 expression on the expression levels of these proteins (Fig. 4D).

Figure 4

IL-32 regulates the NOD2/NOX2/MAPK signaling pathway. (A) The expression levels of the proteins related to the NOD2/NOX2/MAPK signaling were determined using western blotting. (B) The efficacy of NOD2 overexpressing plasmids was verified reverse transcription-quantitative PCR and (C) western blot assays. (D) The effects of NOD2 overexpression on the expression levels of the NOD2/NOX2/MAPK signaling pathway-proteins were assessed using western blotting. ***P<0.001 vs. control or Ov-NC, ###P<0.001 vs. H/R and &&&P<0.001 vs. H/R + siRNA-IL-32 + Ov-NC. IL, interleukin; NOD, nucleotide-binding oligomerization domain; NOX, NADPH oxidase; NC, negative control; H/R, hypoxia and reoxygenation; siRNA, small interfering RNA.

IL-32 functions via the NOD2/NOX2/MAPK signaling pathway

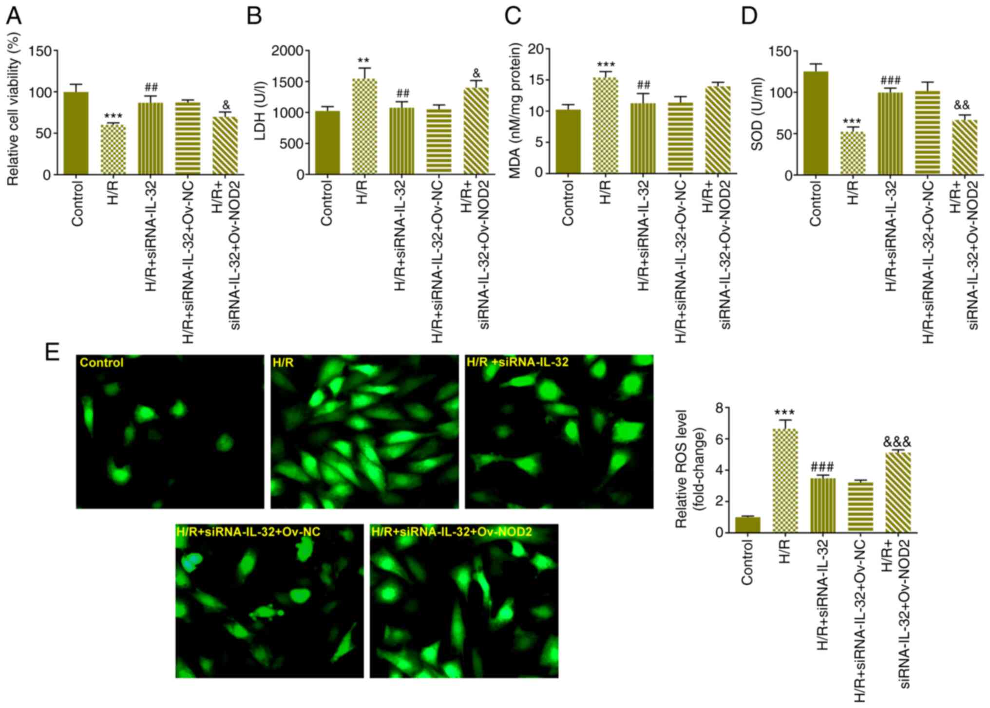
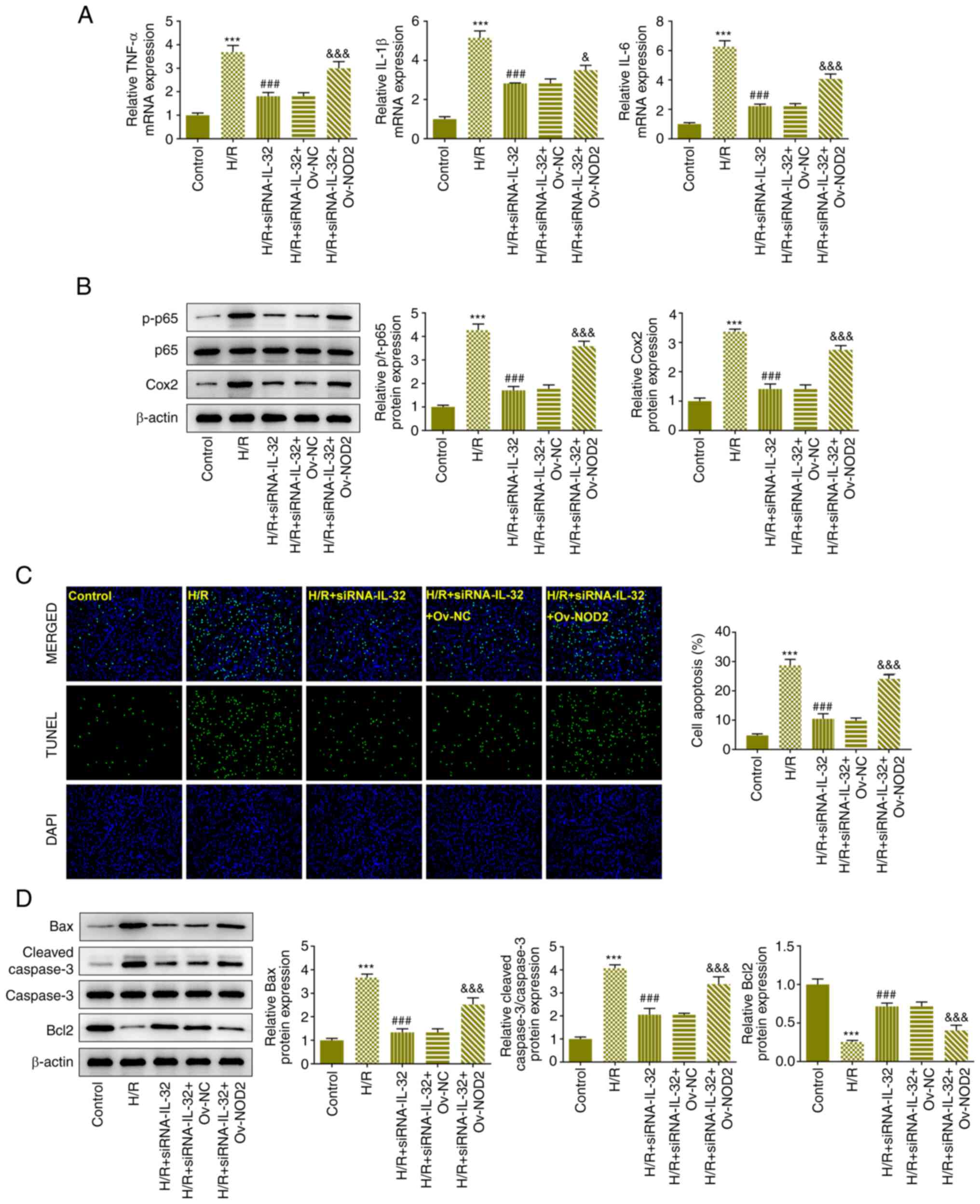
NOD2 overexpression reduced cell viability (Fig. 5A) and elevated LDH levels (Fig. 5B), indicating that IL-32 regulation of the viability and LDH release was influenced by NOD2 expression. Subsequently, the effects of NOD2 overexpression on the induction of oxidative stress were evaluated. Overexpression of NOD2 increased the levels of MDA and reduced SOD levels (Fig. 5C and D). Overexpression of NOD2 increased the levels of ROS (Fig. 5E), indicating that it could disturb the effect of the downregulation of IL-32 expression on oxidative stress in the cells. Moreover, NOD2 overexpression significantly increased the expression levels of TNF-α, IL-1β and IL-6 (Fig. 6A), as well as the expression levels of p-p65 and COX-2 (Fig. 6B). These results suggested that NOD2 signaling mediated the regulation of IL-32 on cell inflammation. Furthermore, the effects of the downregulation of IL-32 expression on the apoptotic rate were also reversed by NOD2 overexpression as demonstrated by increased fluorescence levels (Fig. 6C), elevated Bax and cleaved caspase 3, as well as reduced Bcl2 protein expression levels (Fig. 6D).

Figure 5

IL-32 induces oxidative stress via the NOD2/NOX2/MAPK signaling pathway. (A) The effects of NOD2 overexpression on cell viability were evaluated using the Cell Counting Kit-8 assay. (B) The effects of NOD2 overexpression on LDH levels were evaluated using the LDH assay kit. The effects of NOD2 overexpression on the levels of (C) MDA, (D) SOD and (E) ROS were assessed using specific assay kits. **P<0.01 and ***P<0.001 vs. control; ##P<0.01 and ###P<0.001 vs. H/R; &P<0.05, &&P<0.01 and &&&P<0.001 vs. H/R + siRNA-IL-32 + Ov-NC. IL, interleukin; NOD, nucleotide-binding oligomerization domain; NOX, NADPH oxidase; LDH, lactate dehydrogenase; MDA, malondialdehyde; SOD, superoxide dismutase; ROS, reactive oxygen species; H/R, hypoxia and reoxygenation; siRNA, small interfering RNA; NC, negative control.

Figure 6

IL-32 regulates inflammation and apoptosis via the NOD2/NOX2/MAPK signaling pathway. (A) The effects of NOD2 overexpression on the expression levels of TNF-α, IL-1β and IL-6 were assessed using reverse transcription-quantitative PCR analysis. (B) The effects of NOD2 overexpression on the expression levels of p-p65, p65 and COX-2 were assessed using western blot analysis. (C) The effects of NOD2 overexpression on the induction of apoptosis were determined with the TUNEL assay. (D) The effects of NOD2 overexpression on the expression levels of the apoptosis-related proteins were determined using western blot analysis. ***P<0.001 vs. control; ###P<0.001 vs. H/R; &P<0.05 and &&&P<0.001 vs. H/R + siRNA-IL-32 + Ov-NC. IL, interleukin; NOD, nucleotide-binding oligomerization domain; NOX, NADPH oxidase; COX-2, cyclooxygenase 2; H/R, hypoxia and reoxygenation; siRNA, small interfering RNA; NC, negative control.

Discussion

Despite the decrease noted globally in the burden of cardiovascular disease, this condition is rapidly increasing in developing countries (21). Reperfusion is a commonly used clinical treatment for cardiovascular disease (22). Addressing the reperfusion arrhythmia following the restoration of blood supply is a promising strategy for treating cardiovascular disease complications. Although IL-32 is a key cytokine its function in MIRI has not been previously revealed. It is considered that the investigation of the disease mechanism of MIRI can provide a novel concept for the development of therapeutic strategies for the treatment of this condition. Myocardial membrane permeability is increased in patients with MIRI, resulting in a rapid rise in LDH levels in the body (23). The results of the present study demonstrated that IL-32 levels were increased following H/R, whereas increased IL-32 levels promoted a cascade reaction in cardiomyocytes, which was accompanied by increased LDH release, inflammatory response, oxidative stress and apoptosis. This suggests that IL-32 plays a primary role in MIRI-induced myocardial injury. In a previous study, IL-32 expression levels were increased in the tissues of patients with aortic valve calcification and in primary human aortic valve interstitial cells, whereas following treatment with recombinant IL-32, the IL and TNF-α expression levels were increased (24). These findings suggested that inhibition of IL-32 levels could target a variety of cardiovascular diseases.

Furthermore, the present study demonstrated that IL-32 may disrupt normal cardiomyocyte functions by activating the NOD2/NOX2 signaling pathway. NOD2 is one of the earliest discovered members of the Nod-like receptor family, which induces self-oligomerization by recognizing pathogen-associated molecular patterns (25); subsequently, it activates NF-κB, promotes the transcription of pro-inflammatory cytokines and initiates the immune-inflammatory response (26). In addition, increased NOX activity causes a series of pathological conditions, such as the development of cardiovascular disease (27). The function of NOX in cardiomyocytes is divided into the two following types: Immature type and mature type. The mature type is mainly NOX2, which has shown increased expression during tissue ischemia. NOX or ROS inhibitors have been revealed to significantly reduce cell apoptosis (28,29). Moreover, elevated NOX2 levels were detected in the coronary arteries of patients with coronary atherosclerosis and in active and necrotic cardiomyocytes of patients with acute myocardial infarction (30,31). This phenomenon suggests that the production of NOX2 by myocardial ischemia triggers myocardial apoptosis, while the application of NOX2 inhibitors can protect the myocardium and avoid ischemic injury. In the present study, IL-32 was shown to mediate the regulation of NOD2 and NOX2 expression in cardiomyocytes. The application of the monoclonal antibody against IL-32 or other inhibitors of IL-32 may be more effective in alleviating cardiomyocyte apoptosis.

The MAPK signaling pathway is present in the majority of cells and can transfer extracellular signals to cells and their nuclei, which is intimately relevant to cell proliferation and apoptosis (32). The ERK signaling pathway is the earliest discovered canonical Ras-Raf-MAPK signaling pathway (33). Cytokine receptors can activate the ERK pathway (34). Activated ERK can transfer signals into the nucleus and phosphorylate nuclear transcription factors involved in the regulation of cell proliferation and differentiation (35). Therefore, the present study examined the expression levels of the ERK protein and the results demonstrated that IL-32 promoted ERK phosphorylation by inducing the activation of the NOD2/NOX2 signaling pathway. Since IL-32 is a secreted protein, it is not clear whether its site of action is intracellular or extracellular (36). In addition, our findings are based on cellular experiments. The investigation of the function of IL-32 requires additional in vitro and in vivo studies.

In summary, the present study indicated that IL-32 participated in cardiomyocyte oxidative stress, inflammation, and apoptosis during H/R treatment via the NOD2/NOX2/MAPK signaling pathway. The current study demonstrated the potential role of IL-32 in MIRI and provides a theoretical basis for the development of relevant therapeutic methods for this disease.

Acknowledgements

Not applicable.

Funding

Funding: No funding was received.

Availability of data and materials

The datasets used and/or analyzed during the current study are available from the corresponding author on reasonable request.

Authors' contributions

YL and ZW contributed to design, experiments and analysis. YL contributed to the draft and ZW revised the manuscript for important intellectual content. YL and ZW have read and approved the final manuscript, and also confirm the authenticity of the raw data.

Ethics approval and consent to participate

Not applicable.

Patient consent for publication

Not applicable.

Competing interests

The authors declare that they have no competing interests.

References

1 

Sethi NJ, Safi S, Korang SK, Hróbjartsson A, Skoog M, Gluud C and Jakobsen JC: Antibiotics for secondary prevention of coronary heart disease. Cochrane Database Syst Rev. 2(CD003610)2021.PubMed/NCBI View Article : Google Scholar

2 

Stolpe S, Kowall B and Stang A: Decline of coronary heart disease mortality is strongly effected by changing patterns of underlying causes of death: An analysis of mortality data from 27 countries of the WHO European region 2000 and 2013. Eur J Epidemiol. 36:57–68. 2021.PubMed/NCBI View Article : Google Scholar

3 

Woodruff RC, Casper M, Loustalot F and Vaughan AS: Unequal local progress towards healthy people 2020 objectives for stroke and coronary heart disease mortality. Stroke. 52:e229–e232. 2021.PubMed/NCBI View Article : Google Scholar

4 

Aday AW and Matsushita K: Epidemiology of peripheral artery disease and polyvascular disease. Circ Res. 128:1818–1832. 2021.PubMed/NCBI View Article : Google Scholar

5 

Hagström E, Norlund F, Stebbins A, Armstrong PW, Chiswell K, Granger CB, López-Sendón J, Pella D, Soffer J, Sy R, et al: Psychosocial stress and major cardiovascular events in patients with stable coronary heart disease. J Intern Med. 283:83–92. 2018.PubMed/NCBI View Article : Google Scholar

6 

Saito Y and Kobayashi Y: Update on antithrombotic therapy after percutaneous coronary intervention. Intern Med. 59:311–321. 2020.PubMed/NCBI View Article : Google Scholar

7 

Bakaeen FG, Gaudino M, Whitman G, Doenst T, Ruel M, Taggart DP, Stulak JM, Benedetto U, Anyanwu A, Chikwe J, et al: 2021: The American association for thoracic surgery expert consensus document: Coronary artery bypass grafting in patients with ischemic cardiomyopathy and heart failure. J Thorac Cardiovasc Surg. 162:829–850.e1. 2021.PubMed/NCBI View Article : Google Scholar

8 

Chiang CY, Choi KC, Ho KM and Yu SF: Effectiveness of nurse-led patient-centered care behavioral risk modification on secondary prevention of coronary heart disease: A systematic review. Int J Nurs Stud. 84:28–39. 2018.PubMed/NCBI View Article : Google Scholar

9 

Zheng J, Chen P, Zhong J, Cheng Y, Chen H, He Y and Chen C: HIF-1α in myocardial ischemia-reperfusion injury (review). Mol Med Rep. 23(352)2021.PubMed/NCBI View Article : Google Scholar

10 

Shen Y, Liu X, Shi J and Wu X: Involvement of Nrf2 in myocardial ischemia and reperfusion injury. Int J Biol Macromol. 125:496–502. 2019.PubMed/NCBI View Article : Google Scholar

11 

Xiang M, Lu Y, Xin L, Gao J, Shang C, Jiang Z, Lin H, Fang X, Qu Y, Wang Y, et al: Role of Oxidative stress in reperfusion following myocardial ischemia and its treatments. Oxid Med Cell Longev. 2021(6614009)2021.PubMed/NCBI View Article : Google Scholar

12 

Han S and Yang Y: Interleukin-32: Frenemy in cancer? BMB Rep. 52:165–174. 2019.PubMed/NCBI View Article : Google Scholar

13 

Kang JY and Kim KE: Prognostic value of interleukin-32 expression and its correlation with the infiltration of natural killer cells in cutaneous melanoma. J Clin Med. 10(4691)2021.PubMed/NCBI View Article : Google Scholar

14 

Yao Q, Wang B, Jia X, Li Q, Yao W and Zhang JA: Increased human interleukin-32 expression is related to disease activity of graves' disease. Front Endocrinol (Lausanne). 10(613)2019.PubMed/NCBI View Article : Google Scholar

15 

de Albuquerque R, Komsi E, Starskaia I, Ullah U and Lahesmaa R: The role of interleukin-32 in autoimmunity. Scand J Immunol. 93(e13012)2021.PubMed/NCBI View Article : Google Scholar

16 

Netea MG, Lewis EC, Azam T, Joosten LA, Jaekal J, Bae SY, Dinarello CA and Kim SH: Interleukin-32 induces the differentiation of monocytes into macrophage-like cells. Proc Natl Acad Sci USA. 105:3515–3520. 2008.PubMed/NCBI View Article : Google Scholar

17 

Joosten LA, Netea MG, Kim SH, Yoon DY, Oppers-Walgreen B, Radstake TR, Barrera P, van de Loo FA, Dinarello CA and van den Berg WB: IL-32, a proinflammatory cytokine in rheumatoid arthritis. Proc Natl Acad Sci USA. 103:3298–3303. 2006.PubMed/NCBI View Article : Google Scholar

18 

Dinarello CA and Kim SH: IL-32, a novel cytokine with a possible role in disease. Ann Rheum Dis. 65 (Suppl 3):iii61–iii64. 2006.PubMed/NCBI View Article : Google Scholar

19 

Cheng Y, Cheng L, Gao X, Chen S, Wu P, Wang C and Liu Z: Covalent modification of Keap1 at Cys77 and Cys434 by pubescenoside a suppresses oxidative stress-induced NLRP3 inflammasome activation in myocardial ischemia-reperfusion injury. Theranostics. 11:861–877. 2021.PubMed/NCBI View Article : Google Scholar

20 

Livak KJ and Schmittgen TD: Analysis of relative gene expression data using real-time quantitative PCR and the 2(-Delta Delta C(T)) method. Methods. 25:402–408. 2001.PubMed/NCBI View Article : Google Scholar

21 

Teo KK and Rafiq T: Cardiovascular risk factors and prevention: A perspective from developing countries. Can J Cardiol. 37:733–743. 2021.PubMed/NCBI View Article : Google Scholar

22 

Gagno G, Ferro F, Fluca AL, Janjusevic M, Rossi M, Sinagra G, Beltrami AP, Moretti R and Aleksova A: From brain to heart: Possible role of amyloid-β in ischemic heart disease and ischemia-reperfusion injury. Int J Mol Sci. 21(9655)2020.PubMed/NCBI View Article : Google Scholar

23 

Qin Z, Shen S, Qu K, Nie Y and Zhang H: Mild hypothermia in rat with acute myocardial ischaemia-reperfusion injury complicating severe sepsis. J Cell Mol Med. 25:6448–6454. 2021.PubMed/NCBI View Article : Google Scholar

24 

Tsai CL, Chiu YM, Lee YJ, Hsieh CT, Shieh DC, Tsay GJ, Bau DT and Wu YY: Interleukin-32 plays an essential role in human calcified aortic valve cells. Eur Cytokine Netw. 29:36–47. 2018.PubMed/NCBI View Article : Google Scholar

25 

Mann JK, Shen J and Park S: Enhancement of muramyl dipeptide-dependent NOD2 activity by a self-derived peptide. J Cell Biochem. 118:1227–1238. 2017.PubMed/NCBI View Article : Google Scholar

26 

Okanishi H, Hayashi K, Sakamoto Y, Sano T, Maruyama H, Kagawa Y and Watari T: NOD2 mRNA expression and NFkappaB activation in dogs with lymphocytic plasmacytic colitis. J Vet Intern Med. 27:439–444. 2013.PubMed/NCBI View Article : Google Scholar

27 

Zhang Y, Murugesan P, Huang K and Cai H: NADPH oxidases and oxidase crosstalk in cardiovascular diseases: Novel therapeutic targets. Nat Rev Cardiol. 17:170–194. 2020.PubMed/NCBI View Article : Google Scholar

28 

Cadenas S: ROS and redox signaling in myocardial ischemia-reperfusion injury and cardioprotection. Free Radic Biol Med. 117:76–89. 2018.PubMed/NCBI View Article : Google Scholar

29 

Huang W, Xiong Y, Chen Y, Cheng Y and Wang R: NOX2 is involved in CB2-mediated protection against lung ischemia-reperfusion injury in mice. Int J Clin Exp Pathol. 13:277–285. 2020.PubMed/NCBI

30 

Pejenaute Á, Cortés A, Marqués J, Montero L, Beloqui Ó, Fortuño A, Martí A, Orbe J and Zalba G: NADPH oxidase overactivity underlies telomere shortening in human atherosclerosis. Int J Mol Sci. 21(1434)2020.PubMed/NCBI View Article : Google Scholar

31 

Sirker A, Murdoch CE, Protti A, Sawyer GJ, Santos CX, Martin D, Zhang X, Brewer AC, Zhang M and Shah AM: Cell-specific effects of Nox2 on the acute and chronic response to myocardial infarction. J Mol Cell Cardiol. 98:11–17. 2016.PubMed/NCBI View Article : Google Scholar

32 

Sun Y, Liu WZ, Liu T, Feng X, Yang N and Zhou HF: Signaling pathway of MAPK/ERK in cell proliferation, differentiation, migration, senescence and apoptosis. J Recept Signal Transduct Res. 35:600–604. 2015.PubMed/NCBI View Article : Google Scholar

33 

Guo YJ, Pan WW, Liu SB, Shen ZF, Xu Y and Hu LL: ERK/MAPK signalling pathway and tumorigenesis. Exp Ther Med. 19:1997–2007. 2020.PubMed/NCBI View Article : Google Scholar

34 

Niogret C, Birchmeier W and Guarda G: SHP-2 in lymphocytes' cytokine and inhibitory receptor signaling. Front Immunol. 10(2468)2019.PubMed/NCBI View Article : Google Scholar

35 

Lavoie H, Gagnon J and Therrien M: ERK signalling: A master regulator of cell behaviour, life and fate. Nat Rev Mol Cell Biol. 21:607–632. 2020.PubMed/NCBI View Article : Google Scholar

36 

Hong JT, Son DJ, Lee CK, Yoon DY, Lee DH and Park MH: Interleukin 32, inflammation and cancer. Pharmacol Ther. 174:127–137. 2017.PubMed/NCBI View Article : Google Scholar

Related Articles

  • Abstract
  • View
  • Download
  • Twitter
Copy and paste a formatted citation
Spandidos Publications style
Li Y and Wang Z: Interleukin 32 participates in cardiomyocyte‑induced oxidative stress, inflammation and apoptosis during hypoxia/reoxygenation via the NOD2/NOX2/MAPK signaling pathway. Exp Ther Med 24: 567, 2022.
APA
Li, Y., & Wang, Z. (2022). Interleukin 32 participates in cardiomyocyte‑induced oxidative stress, inflammation and apoptosis during hypoxia/reoxygenation via the NOD2/NOX2/MAPK signaling pathway. Experimental and Therapeutic Medicine, 24, 567. https://doi.org/10.3892/etm.2022.11504
MLA
Li, Y., Wang, Z."Interleukin 32 participates in cardiomyocyte‑induced oxidative stress, inflammation and apoptosis during hypoxia/reoxygenation via the NOD2/NOX2/MAPK signaling pathway". Experimental and Therapeutic Medicine 24.3 (2022): 567.
Chicago
Li, Y., Wang, Z."Interleukin 32 participates in cardiomyocyte‑induced oxidative stress, inflammation and apoptosis during hypoxia/reoxygenation via the NOD2/NOX2/MAPK signaling pathway". Experimental and Therapeutic Medicine 24, no. 3 (2022): 567. https://doi.org/10.3892/etm.2022.11504
Copy and paste a formatted citation
x
Spandidos Publications style
Li Y and Wang Z: Interleukin 32 participates in cardiomyocyte‑induced oxidative stress, inflammation and apoptosis during hypoxia/reoxygenation via the NOD2/NOX2/MAPK signaling pathway. Exp Ther Med 24: 567, 2022.
APA
Li, Y., & Wang, Z. (2022). Interleukin 32 participates in cardiomyocyte‑induced oxidative stress, inflammation and apoptosis during hypoxia/reoxygenation via the NOD2/NOX2/MAPK signaling pathway. Experimental and Therapeutic Medicine, 24, 567. https://doi.org/10.3892/etm.2022.11504
MLA
Li, Y., Wang, Z."Interleukin 32 participates in cardiomyocyte‑induced oxidative stress, inflammation and apoptosis during hypoxia/reoxygenation via the NOD2/NOX2/MAPK signaling pathway". Experimental and Therapeutic Medicine 24.3 (2022): 567.
Chicago
Li, Y., Wang, Z."Interleukin 32 participates in cardiomyocyte‑induced oxidative stress, inflammation and apoptosis during hypoxia/reoxygenation via the NOD2/NOX2/MAPK signaling pathway". Experimental and Therapeutic Medicine 24, no. 3 (2022): 567. https://doi.org/10.3892/etm.2022.11504
Follow us
  • Twitter
  • LinkedIn
  • Facebook
About
  • Spandidos Publications
  • Careers
  • Cookie Policy
  • Privacy Policy
How can we help?
  • Help
  • Live Chat
  • Contact
  • Email to our Support Team