Spandidos Publications Logo
  • About
    • About Spandidos
    • Aims and Scopes
    • Abstracting and Indexing
    • Editorial Policies
    • Reprints and Permissions
    • Job Opportunities
    • Terms and Conditions
    • Contact
  • Journals
    • All Journals
    • Oncology Letters
      • Oncology Letters
      • Information for Authors
      • Editorial Policies
      • Editorial Board
      • Aims and Scope
      • Abstracting and Indexing
      • Bibliographic Information
      • Archive
    • International Journal of Oncology
      • International Journal of Oncology
      • Information for Authors
      • Editorial Policies
      • Editorial Board
      • Aims and Scope
      • Abstracting and Indexing
      • Bibliographic Information
      • Archive
    • Molecular and Clinical Oncology
      • Molecular and Clinical Oncology
      • Information for Authors
      • Editorial Policies
      • Editorial Board
      • Aims and Scope
      • Abstracting and Indexing
      • Bibliographic Information
      • Archive
    • Experimental and Therapeutic Medicine
      • Experimental and Therapeutic Medicine
      • Information for Authors
      • Editorial Policies
      • Editorial Board
      • Aims and Scope
      • Abstracting and Indexing
      • Bibliographic Information
      • Archive
    • International Journal of Molecular Medicine
      • International Journal of Molecular Medicine
      • Information for Authors
      • Editorial Policies
      • Editorial Board
      • Aims and Scope
      • Abstracting and Indexing
      • Bibliographic Information
      • Archive
    • Biomedical Reports
      • Biomedical Reports
      • Information for Authors
      • Editorial Policies
      • Editorial Board
      • Aims and Scope
      • Abstracting and Indexing
      • Bibliographic Information
      • Archive
    • Oncology Reports
      • Oncology Reports
      • Information for Authors
      • Editorial Policies
      • Editorial Board
      • Aims and Scope
      • Abstracting and Indexing
      • Bibliographic Information
      • Archive
    • Molecular Medicine Reports
      • Molecular Medicine Reports
      • Information for Authors
      • Editorial Policies
      • Editorial Board
      • Aims and Scope
      • Abstracting and Indexing
      • Bibliographic Information
      • Archive
    • World Academy of Sciences Journal
      • World Academy of Sciences Journal
      • Information for Authors
      • Editorial Policies
      • Editorial Board
      • Aims and Scope
      • Abstracting and Indexing
      • Bibliographic Information
      • Archive
    • International Journal of Functional Nutrition
      • International Journal of Functional Nutrition
      • Information for Authors
      • Editorial Policies
      • Editorial Board
      • Aims and Scope
      • Abstracting and Indexing
      • Bibliographic Information
      • Archive
    • International Journal of Epigenetics
      • International Journal of Epigenetics
      • Information for Authors
      • Editorial Policies
      • Editorial Board
      • Aims and Scope
      • Abstracting and Indexing
      • Bibliographic Information
      • Archive
    • Medicine International
      • Medicine International
      • Information for Authors
      • Editorial Policies
      • Editorial Board
      • Aims and Scope
      • Abstracting and Indexing
      • Bibliographic Information
      • Archive
  • Articles
  • Information
    • Information for Authors
    • Information for Reviewers
    • Information for Librarians
    • Information for Advertisers
    • Conferences
  • Language Editing
Spandidos Publications Logo
  • About
    • About Spandidos
    • Aims and Scopes
    • Abstracting and Indexing
    • Editorial Policies
    • Reprints and Permissions
    • Job Opportunities
    • Terms and Conditions
    • Contact
  • Journals
    • All Journals
    • Biomedical Reports
      • Information for Authors
      • Editorial Policies
      • Editorial Board
      • Aims and Scope
      • Abstracting and Indexing
      • Bibliographic Information
      • Archive
    • Experimental and Therapeutic Medicine
      • Information for Authors
      • Editorial Policies
      • Editorial Board
      • Aims and Scope
      • Abstracting and Indexing
      • Bibliographic Information
      • Archive
    • International Journal of Epigenetics
      • Information for Authors
      • Editorial Policies
      • Editorial Board
      • Aims and Scope
      • Abstracting and Indexing
      • Bibliographic Information
      • Archive
    • International Journal of Functional Nutrition
      • Information for Authors
      • Editorial Policies
      • Editorial Board
      • Aims and Scope
      • Abstracting and Indexing
      • Bibliographic Information
      • Archive
    • International Journal of Molecular Medicine
      • Information for Authors
      • Editorial Policies
      • Editorial Board
      • Aims and Scope
      • Abstracting and Indexing
      • Bibliographic Information
      • Archive
    • International Journal of Oncology
      • Information for Authors
      • Editorial Policies
      • Editorial Board
      • Aims and Scope
      • Abstracting and Indexing
      • Bibliographic Information
      • Archive
    • Medicine International
      • Information for Authors
      • Editorial Policies
      • Editorial Board
      • Aims and Scope
      • Abstracting and Indexing
      • Bibliographic Information
      • Archive
    • Molecular and Clinical Oncology
      • Information for Authors
      • Editorial Policies
      • Editorial Board
      • Aims and Scope
      • Abstracting and Indexing
      • Bibliographic Information
      • Archive
    • Molecular Medicine Reports
      • Information for Authors
      • Editorial Policies
      • Editorial Board
      • Aims and Scope
      • Abstracting and Indexing
      • Bibliographic Information
      • Archive
    • Oncology Letters
      • Information for Authors
      • Editorial Policies
      • Editorial Board
      • Aims and Scope
      • Abstracting and Indexing
      • Bibliographic Information
      • Archive
    • Oncology Reports
      • Information for Authors
      • Editorial Policies
      • Editorial Board
      • Aims and Scope
      • Abstracting and Indexing
      • Bibliographic Information
      • Archive
    • World Academy of Sciences Journal
      • Information for Authors
      • Editorial Policies
      • Editorial Board
      • Aims and Scope
      • Abstracting and Indexing
      • Bibliographic Information
      • Archive
  • Articles
  • Information
    • For Authors
    • For Reviewers
    • For Librarians
    • For Advertisers
    • Conferences
  • Language Editing
Login Register Submit
  • This site uses cookies
  • You can change your cookie settings at any time by following the instructions in our Cookie Policy. To find out more, you may read our Privacy Policy.

    I agree
Search articles by DOI, keyword, author or affiliation
Search
Advanced Search
presentation
Experimental and Therapeutic Medicine
Join Editorial Board Propose a Special Issue
Print ISSN: 1792-0981 Online ISSN: 1792-1015
Journal Cover
April-2023 Volume 25 Issue 4

Full Size Image

Sign up for eToc alerts
Recommend to Library

Journals

International Journal of Molecular Medicine

International Journal of Molecular Medicine

International Journal of Molecular Medicine is an international journal devoted to molecular mechanisms of human disease.

International Journal of Oncology

International Journal of Oncology

International Journal of Oncology is an international journal devoted to oncology research and cancer treatment.

Molecular Medicine Reports

Molecular Medicine Reports

Covers molecular medicine topics such as pharmacology, pathology, genetics, neuroscience, infectious diseases, molecular cardiology, and molecular surgery.

Oncology Reports

Oncology Reports

Oncology Reports is an international journal devoted to fundamental and applied research in Oncology.

Experimental and Therapeutic Medicine

Experimental and Therapeutic Medicine

Experimental and Therapeutic Medicine is an international journal devoted to laboratory and clinical medicine.

Oncology Letters

Oncology Letters

Oncology Letters is an international journal devoted to Experimental and Clinical Oncology.

Biomedical Reports

Biomedical Reports

Explores a wide range of biological and medical fields, including pharmacology, genetics, microbiology, neuroscience, and molecular cardiology.

Molecular and Clinical Oncology

Molecular and Clinical Oncology

International journal addressing all aspects of oncology research, from tumorigenesis and oncogenes to chemotherapy and metastasis.

World Academy of Sciences Journal

World Academy of Sciences Journal

Multidisciplinary open-access journal spanning biochemistry, genetics, neuroscience, environmental health, and synthetic biology.

International Journal of Functional Nutrition

International Journal of Functional Nutrition

Open-access journal combining biochemistry, pharmacology, immunology, and genetics to advance health through functional nutrition.

International Journal of Epigenetics

International Journal of Epigenetics

Publishes open-access research on using epigenetics to advance understanding and treatment of human disease.

Medicine International

Medicine International

An International Open Access Journal Devoted to General Medicine.

Journal Cover
April-2023 Volume 25 Issue 4

Full Size Image

Sign up for eToc alerts
Recommend to Library

  • Article
  • Citations
    • Cite This Article
    • Download Citation
    • Create Citation Alert
    • Remove Citation Alert
    • Cited By
  • Similar Articles
    • Related Articles (in Spandidos Publications)
    • Similar Articles (Google Scholar)
    • Similar Articles (PubMed)
  • Download PDF
  • Download XML
  • View XML
Article Open Access

Parecoxib attenuates inflammation injury in septic H9c2 cells by regulating the MAPK signaling pathway

  • Authors:
    • Xin Qian
    • Shijuan Xiong
    • Qi Chen
    • Jiaxing Zhang
    • Juan Xie
  • View Affiliations / Copyright

    Affiliations: Department of Pharmacy, Guizhou Provincial People's Hospital, Guiyang, Guizhou 550000, P.R. China
    Copyright: © Qian et al. This is an open access article distributed under the terms of Creative Commons Attribution License.
  • Article Number: 150
    |
    Published online on: February 16, 2023
       https://doi.org/10.3892/etm.2023.11850
  • Expand metrics +
Metrics: Total Views: 0 (Spandidos Publications: | PMC Statistics: )
Metrics: Total PDF Downloads: 0 (Spandidos Publications: | PMC Statistics: )
Cited By (CrossRef): 0 citations Loading Articles...

This article is mentioned in:



Abstract

Parecoxib, a non‑steroidal anti‑inflammatory drug, has been reported to possess protective effects against sepsis. However, its detailed role and underlying mechanisms in septic cardiomyopathy remain unclear. Therefore, the goal of the present study was to clarify the function and to investigate the mechanisms of parecoxib in lipopolysaccharide (LPS)‑treated H9c2 rat cardiomyocytes. TNF‑α, IL‑1β and IL‑6 expression levels in parecoxib‑treated H9c2 cells stimulated with LPS were assessed using ELISA. Parecoxib‑treated H9c2 cells stimulated with LPS were tested for viability using the Cell Counting Kit‑8 assay. Western blotting analysis and 5‑ethynyl‑2'‑deoxyuridine were used to evaluate cell proliferation. Apoptosis was assessed using TUNEL and western blotting. To assess the protein expression of the MAPK signaling pathway, western blotting was performed. The data showed that parecoxib significantly and dose‑dependently reduced the inflammatory responses of LPS‑treated H9c2 cells. Parecoxib also significantly and dose‑dependently increased the proliferation and inhibited the apoptosis of LPS‑treated H9c2 cells. In addition, parecoxib significantly suppressed the activation of the MAPK (p38, JNK and ERK) signaling pathway. The current study indicated that parecoxib could be a viable therapeutic option for septic cardiomyopathy.

Introduction

Sepsis, an infection-caused systemic inflammatory response syndrome, is a common, clinically acute and severe disease (1). Millions of patients worldwide suffer from sepsis every year, and the mortality rate ranges from 30 to 70% (2). The pathogenesis of sepsis is very complex. At present, it is hypothesized that certain infection factors rapidly activate the collective non-specific immune system and release a great number of pro-inflammatory factors, such as TNF-α and IL-6, inducing the occurrence and development of an uncontrolled inflammatory reaction, which can cause multiple organ dysfunction (3-5).

The heart is an especially susceptible target organ of sepsis (6). A study has shown that 40-50% of patients with sepsis have organic myocardial damage in the early stage, manifesting as arrhythmia, hypotension and heart failure, and ~20% of patients also have concealed myocardial damage (7). The mechanisms of myocardial injury caused by sepsis are complex, including the involvement of inflammatory factors, the dysfunction of myocardial energy metabolism, the dysregulation of nitric oxide, the notably increased production of oxygen free radicals, increased apoptosis and excessive activation of the renin-angiotensis system (8-10). Among them, endotoxin, also known as lipopolysaccharide (LPS), activates the immune response of monocytes-macrophages and produces a large number of inflammatory factors, which play a key role in myocardial injury (11). TNF-α causes myocardial injury by activating sphingomyelinase and proteolytic enzyme, as well as inhibiting calcium influx (12). Injection of TNF-α in healthy individuals leads to decreased myocardial contractility and reversible ventricular enlargement (13). IL-6 and IL-1β cause myocardial injury by activating nitric oxide synthase and type 2 cyclooxygenase (COX) (14).

Non-steroidal anti-inflammatory drugs, which have been confirmed to alleviate postoperational pain, possess therapeutic actions, such as decreasing the activity of COX-1 and COX-2(15). Parecoxib can effectively cross the blood-brain barrier and improve acute mild and moderate pancreatitis by functioning as a selective COX-2-specific inhibitor (16,17). In addition, parecoxib can upregulate IFN-γ levels in the plasma of brain tumors to further improve systemic T helper type 1 (Th1) immune responses (18). In addition, it also possesses analgesic effects, for example, by reducing IL-1β, IL-6 and TNF-α levels in the spinal cords of mice (19). The MAPK signaling pathway has been demonstrated to serve an important role in septic cardiomyopathy (20). Nevertheless, the impacts and mechanisms of parecoxib on septic cardiomyopathy remain unclear. Therefore, the present study focused on examining the effects and processes of parecoxib in LPS-treated H9c2 rat cardiomyocytes through a number of in vitro experiments. The findings indicated that parecoxib might represent a unique therapeutic target for the treatment of sepsis brought on by LPS.

Materials and methods

Cell culture and treatment

To investigate the mechanism of sepsis-induced myocardial injury, H9c2 rat cardiomyocytes were selected for use in the present study (21,22). Dulbecco's modified Eagle's medium (DMEM; Thermo Fisher Scientific, Inc.) containing 10% FBS (Thermo Fisher Scientific, Inc.) was used to cultivate H9c2 cells, which were supplied by the American Type Culture Collection, at 37˚C with 5% CO2. Parecoxib (50, 100 and 200 µM, diluted with DMSO; ChemeGen) was administered to H9c2 cells at 37˚C for 30 min following stimulation with LPS (10 µg/ml; Sigma-Aldrich; Merck KGaA) for 24 h at 37˚C (23). The groups were as follows: Control (H9c2 cells without LPS treatment), LPS (H9c2 cells with LPS treatment), LPS + parecoxib low (50 µM), LPS + parecoxib medium (100 µM) and LPS + parecoxib high (200 µM).

Cell counting kit (CCK)-8 assay

H9c2 cells from various groups (Control, LPS and LPS + parecoxib low/medium/high) were injected into 96-well plates (5x103 cells/well). The culture plate was placed in an incubator for preculture at 37˚C with 5% CO2 for 48 h. A total of 10 µl of CCK-8 solution (MilliporeSigma) was added to each well. Then, the culture plate was incubated for a further 2 h. The Swiss-made Tecan Infinite M200 microplate reader was used to detect the absorbance (or optical density, OD) value at 490 nm.

5-Ethynyl-2'-deoxyuridine (EdU) assay

Cell proliferation capacity was measured using a Cell-Light EdU Apollo567 In Vitro Kit (Guangzhou RiboBio Co., Ltd.). H9c2 cells (4x104 cells/well) from different groups were inoculated into 24-well plates. The medium was removed by adding 20 µM of EdU working solution at 25˚C for 2 h. After being fixed with 4% paraformaldehyde at 25˚C for 15 min, DAPI (100 ng/ml; Sigma-Aldrich) was added to each well and the cells were incubated at 25˚C for 30 min in the dark. Images were observed using a fluorescence microscope (Nikon Corporation).

TUNEL assay

H9c2 cells from the different groups were cultivated for 48 h at 25˚C and fixed in 100% methanol at 25˚C for 2 h to test for apoptosis. Following the addition of 3% H2O2 for 10 min at 25˚C, the cells were then treated with equilibration buffer from the TUNEL cell apoptosis detection kit (cat. no. KGA704; Nanjing KeyGen Biotech Co., Ltd.) for 10 min at 25˚C, Terminal Transferase (cat. no. 3333566001; Roche Diagnostics GmbH) for 15 min at 25˚C and Anti-Digoxigenin-POD (poly) (cat. no. 11633716001; Roche Diagnostics GmbH) for 30 min at 25˚C. Cells were incubated with DAB (10 mg/ml; Sigma-Aldrich; Merck KGaA) at 25˚C for 30 min. Slices were rinsed several times with bi-distilled water and sealed using neutral balsam (cat. no. 10004160; Sinopharm Chemical Reagent Co., Ltd.) and imaged using a fluorescence microscope (Olympus Corporation). The cell numbers were counted in three random fields of view. The number of cells in the visual field was roughly 100-200.

ELISA

To detect cell inflammation, the expression levels of TNF-α, IL-1β and IL-6 in H9c2 cell culture supernatants were determined using Rat TNF-α (cat. no. EK-M27765), IL-1β (cat. no. EK-R36877) and IL-6 (cat. no. EK-R36902) ELISA kits (all purchased from EK-Bioscience Biotechnology Co., Ltd.), according to the manufacturer's protocol. A standard curve was constructed based on the concentration and OD value of the standard, and then the sample concentration was calculated using the standard curve equation.

Western blotting

H9c2 cell protein was extracted using RIPA lysis buffer (Beyotime Institute of Biotechnology), and a BCA kit was used for protein determination (Beyotime Institute of Biotechnology). Protein (45 µg per lane) was separated by SDS-PAGE (12%) and then transferred to PVDF membranes (MilliporeSigma). The membranes were blocked with 5% skim milk for 60 min at 4˚C. Subsequently, membranes were treated overnight with primary antibodies at 4˚C, namely anti-proliferating cell nuclear antigen (PCNA; 1:2,000 dilution; cat. no. 10205-2-AP; ProteinTech Group, Inc.), anti-Ki-67 (1:2,000 dilution; cat. no. 27309-1-AP; ProteinTech Group, Inc.), anti-Bax (1:2,000 dilution; cat. no. 50599-2-Ig; ProteinTech Group, Inc.), anti-Bcl-2 (1:2,000 dilution; cat. no. 12789-1-AP; ProteinTech Group, Inc.), anti-Cleaved Caspase-3 (1:1,000 dilution; cat. no. ab2302; Abcam), anti-Cleaved Caspase-9 (1:1,000 dilution; cat. no. ab2324; Abcam), anti-phosphorylated (p)-JNK (1:2,000 dilution; cat. no. 80024-1-RR; ProteinTech Group, Inc.), anti-JNK (1:2,000 dilution; cat. no. 24164-1-AP; ProteinTech Group, Inc.), anti-p-p38 (1:2,000 dilution; cat. no. 28796-1-AP; ProteinTech Group, Inc.), anti-p38 (1:2,000 dilution; cat. no. 14064-1-AP; ProteinTech Group, Inc.), anti-p-ERK (1:2,000 dilution; cat. no. 28733-1-AP; ProteinTech Group, Inc.), anti-ERK (1:2,000 dilution; cat. no. 16443-1-AP; ProteinTech Group, Inc.) and anti-β-actin (1:5,000 dilution; cat. no. 20536-1-AP; ProteinTech Group, Inc.). β-actin was regarded as the endogenous control. Then, the membranes were then treated for 1 h at room temperature with an HRP-labeled secondary antibody: Goat Anti-Rabbit IgG (H+L) HRP [1:5,000 dilution; cat. no. GAR007; MultiSciences (Lianke) Biotech Co., Ltd.]. Lastly, protein blots were visualized using an enhanced chemiluminescence kit (ECL; MilliporeSigma) and quantification was performed using ImageJ Software (National Institutes of Health; version 4.3).

Statistical analysis

Data was presented as the mean ± the standard deviation. All experiments were repeated three times. One-way ANOVA followed by Tukey's post hoc test was used to assess the differences between groups. Data was analyzed using GraphPad Prism (GraphPad Software, Inc.; version 5.0). P<0.05 was considered to indicate a statistically significant difference.

Results

Parecoxib ameliorates inflammatory responses of LPS-induced H9c2 cells

H9c2 cells were pretreated with parecoxib at 37˚C for 24 h at doses of 50, 100 and 200 µM following 24-h LPS (10 µg/ml) stimulation. Then, ELISA was conducted to evaluate the impacts of parecoxib on inflammatory factor levels. As shown in Fig. 1, TNF-α, IL-1β and IL-6 protein levels were significantly upregulated in H9c2 cells induced by LPS, while parecoxib treatment significantly ameliorated the inflammatory responses of LPS-treated H9c2 cells. Parecoxib treatment notably ameliorated the inflammatory responses of LPS-treated H9c2 cells in a dose-dependent manner.

Figure 1

Inflammatory responses of H9c2 cells exposed to LPS are reduced by parecoxib. Expression levels of (A) TNF-α, (B) IL-1β and (C) IL-6 in parecoxib-treated H9c2 cells stimulated with LPS were assessed using ELISA. All results are shown as the mean ± SD. n=3. **P<0.01 vs. the control group; #P<0.05, ##P<0.01 vs. the LPS-only group. LPS, lipopolysaccharide.

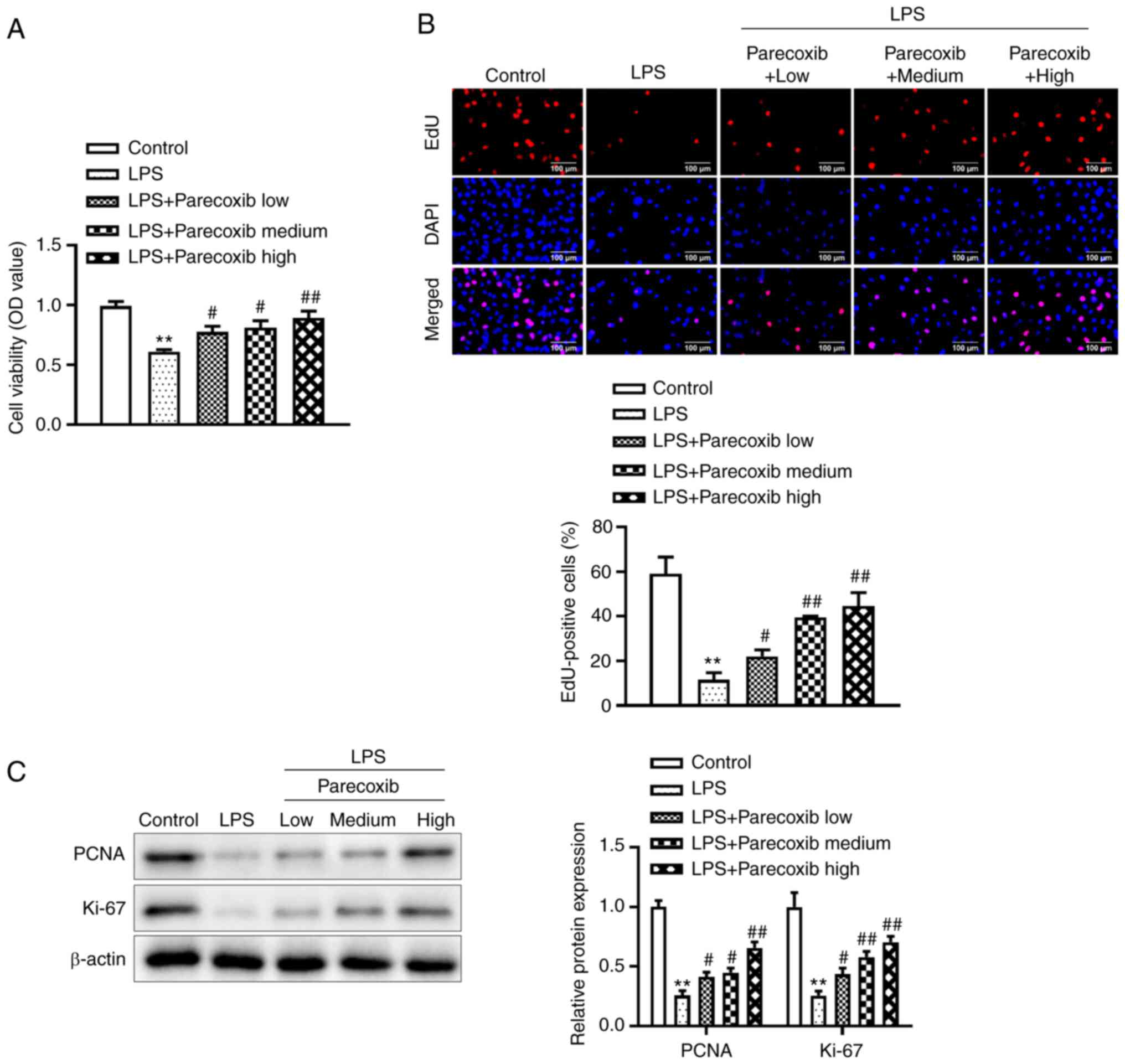
Parecoxib increases the proliferation of LPS-induced H9c2 cells

To improve understanding of the effects of parecoxib on the proliferation of H9c2 cells treated with LPS, a CCK-8 assay was performed. Fig. 2A illustrates that relative to the control group, LPS significantly decreased H9c2 cell viability, while parecoxib significantly reversed the LPS-induced decrease in H9c2 cell viability. Similarly, the EdU assay indicated that parecoxib reversed the inhibitory effects of LPS on H9c2 cell proliferation, as shown in Fig. 2B. Furthermore, western blotting was conducted to assess the effects of parecoxib on proliferation-related protein levels. As expected, PCNA and Ki-67 protein levels were significantly reduced in the H9c2 cells treated with LPS, while parecoxib significantly reversed the inhibitory effects of LPS (Fig. 2C). These data suggested that parecoxib reversed the decrease in proliferation of H9c2 cells treated with LPS.

Figure 2

Proliferation of H9c2 cells treated with LPS is increased by parecoxib. (A) Using the Cell Counting Kit-8 assay, the viability of H9c2 cells stimulated by LPS and varying concentrations of parecoxib was evaluated. (B) EdU assay was used to measure the proliferation of H9c2 cells treated with parecoxib and stimulated with LPS (scale bar, 100 µm). (C) Using western blotting, the expression levels of proliferation-related proteins, such as PCNA and Ki-67, in H9c2 cells from various groups were assessed. All results are shown as the mean ± SD. n=3. **P<0.01 vs. the control group; #P<0.05, ##P<0.01 vs. the LPS-only group. LPS, lipopolysaccharide; EdU, 5-Ethynyl-2'-deoxyuridine; OD, optical density; PCNA, proliferating cell nuclear antigen.

Parecoxib inhibits the apoptosis of LPS-induced H9c2 cells

The TUNEL assay was adopted for determining the effects of parecoxib on the apoptosis of H9c2 cells induced by LPS. As shown in Fig. 3A, relative to the control group, LPS significantly promoted the apoptosis of H9c2 cells. Notably, parecoxib treatment significantly reduced the promoting effects of LPS on the apoptosis of H9c2 cells in a dose-dependent manner. Additionally, western blotting was conducted to investigate apoptosis-related protein levels. As shown in Fig. 3B, LPS significantly increased Bax, Cleaved caspase-3 and Cleaved caspase-9 protein levels, and also decreased Bcl-2 protein levels, while parecoxib significantly reversed the effects of LPS. These results indicated that parecoxib inhibited the apoptosis of H9c2 cells induced by LPS.

Figure 3

Parecoxib prevents LPS-treated H9c2 cells from undergoing apoptosis. (A) Parecoxib-treated H9c2 cells challenged with LPS had their apoptosis measured using a TUNEL assay (scale bar, 200 µm). (B) Using western blotting, the expression levels of apoptosis-related proteins, such as Bcl-2, Bax, Cleaved caspase-3 and Cleaved caspase-9, in H9c2 cells from various groups were assessed. All results are shown as the mean ± SD. n=3. **P<0.01 vs. the control group; #P<0.05, ##P<0.01 vs. the LPS-only group. LPS, lipopolysaccharide.

Parecoxib suppresses the expression of the MAPK signaling pathway of LPS-treated H9c2 cells

To ascertain whether parecoxib protects against myocardial injury by regulating the MAPK signaling pathway, western blotting was performed. As shown in Fig. 4, parecoxib significantly inhibited the protein expression of the MAPK signaling pathway, compared with the LPS-only group. These results indicated that parecoxib suppressed the expression of the MAPK signaling pathway of H9c2 cells induced by LPS.

Figure 4

Parecoxib inhibits the production of MAPK signaling pathway proteins by LPS-treated H9c2 cells. To assess the protein expressions of the MAPK signaling pathway in parecoxib-treated H9c2 cells stimulated with LPS, western blotting was performed. All results are shown as the mean ± SD. n=3. **P<0.01 vs. the LPS-only group. LPS, lipopolysaccharide.

Discussion

As severe sepsis progresses, sepsis-induced cardiac dysfunction, one of its symptoms, is the primary factor contributing to the rise in mortality among patients with sepsis, and cardiovascular dysfunction leads to the decline of quality of life and a poor prognosis (24). In addition, the pathogenesis of sepsis remains unclear, and the inflammatory hypothesis was once considered to be the main explanation for the progression of sepsis (25). A study has found that TNF-α and ILs exert notable impacts on the inflammatory responses of the body, and that these inflammatory factors can cause myocardial injury via various mechanisms, such as activating sphingomyelinase on the cell membrane, inhibiting calcium transport inside and outside the cell membrane, and reducing the release of sarcoplasmic reticulum Ca2+ ions (26).

Moreover, TNF-α, IL-1β and IL-6 activate myocardial protein hydrolase, and subsequently degrade cardiac troponin and other key contractile proteins, resulting in myocardial cell contractility damage (27). It has been reported that continuous infusion of TNF-α interferes with the synthesis of cardiac proteins and eventually reduces the synthesis of myocardial fiber and sarcoplasmic proteins, which may be related to the effects of TNF-α on mRNA translation efficiency (28). In addition, an increasing number of studies have shown that pro-inflammatory factors and anti-inflammatory factors are involved in the progression of sepsis (29-31). When the dynamic balance of pro-inflammatory and anti-inflammatory reactions is disrupted, the body becomes injured (32). The present study demonstrated the protective effects of parecoxib on cardiomyopathy inflammatory responses. Parecoxib inhibited TNF-α, IL-1β and IL-6 levels in H9c2 cells induced by LPS. Additionally, Lancel et al (33) found that myocardial cell apoptosis directly leads to sepsis-induced myocardial dysfunction. As expected, parecoxib reduced LPS-treated H9c2 apoptosis in the present study.

The MAPK signaling pathway plays an important role in myocardial injury resulting from sepsis, by affecting the expression of numerous inflammatory genes (34). MAPKs are serine and threonine kinases that are activated in signaling cascades and subsequently move from the cytoplasm to the nucleus so as to regulate the activity of transcription factors, transmit signals into the nucleus and participate in cell differentiation, proliferation and death (35). LPS, the pathogenic factor of Gram-negative bacteria, activates the MAPK signaling pathway, increases the expression of MAPK2/3 in lymphocytes, promotes the rapid synthesis of TNF-α in ribosomes and enhances the cellular immunity mediated by Th1 cells, which further improves humoral immunity (36). Moreover, a study has shown that SB 203580 reduces the production of pro-inflammatory factors by inhibiting p38 MAPK activation in septic mice (37). In addition, several drugs can play a protective role in septic organs by inhibiting the MAPK signaling pathway (38). For example, Carthamus tinctorius L. improves H9c2 cardiomyocytes by suppressing JNK1/2-NFκB signaling (39). Gas6 has also been shown to attenuate TNF-α expression and apoptosis in LPS-induced H9c2 cells by inhibiting the MAPK pathway (40). Therefore, the development of MAPK-specific inhibitors is currently an area of research for the treatment of septic cardiomyopathy. The current study demonstrated that in LPS-induced H9c2 cells, parecoxib decreased the activation of the MAPK signaling pathway.

In conclusion, parecoxib protected against septic cardiomyopathy by promoting the proliferation and inhibiting the apoptosis and inflammation of LPS-induced H9c2 cells via the inactivation of MAPK. The present study therefore provides a possible treatment strategy for septic cardiomyopathy using parecoxib.

Acknowledgements

Not applicable.

Funding

Funding: The present study was supported by the Beijing Medical and Health Fund (grant no. B19155Dt).

Availability of data and materials

The datasets used and/or analyzed during the current study are available from the corresponding author on reasonable request.

Authors' contributions

JX conceived the study. XQ performed the experiments and drafted the manuscript. SX contributed to data analysis. QC and JZ designed the methodology and performed data extraction. XQ and JX revised the manuscript and confirm the authenticity of all the raw data. All authors have read and approved the final manuscript.

Ethics approval and consent to participate

Not applicable.

Patient consent for publication

Not applicable.

Competing interests

The authors declare that they have no competing interests.

References

1 

Salomão R, Ferreira BL, Salomão MC, Santos SS, Azevedo LCP and Brunialti MKC: Sepsis: Evolving concepts and challenges. Braz J Med Biol Res. 52(e8595)2019.PubMed/NCBI View Article : Google Scholar

2 

Candel FJ, Borges Sá M, Belda S, Bou G, Del Pozo JL, Estrada O, Ferrer R, González Del Castillo J, Julián-Jiménez A, Martín-Loeches I, et al: Current aspects in sepsis approach. Turning things around. Rev Esp Quimioter. 31:298–315. 2018.PubMed/NCBI

3 

Huang M, Cai S and Su J: The pathogenesis of sepsis and potential therapeutic targets. Int J Mol Sci. 20(5376)2019.PubMed/NCBI View Article : Google Scholar

4 

van der Poll T, van de Veerdonk FL, Scicluna BP and Netea MG: The immunopathology of sepsis and potential therapeutic targets. Nat Rev Immunol. 17:407–420. 2017.PubMed/NCBI View Article : Google Scholar

5 

Gotts JE and Matthay MA: Sepsis: Pathophysiology and clinical management. BMJ. 353(i1585)2016.PubMed/NCBI View Article : Google Scholar

6 

Fattahi F and Ward PA: Complement and sepsis-induced heart dysfunction. Mol Immunol. 84:57–64. 2017.PubMed/NCBI View Article : Google Scholar

7 

Shi X, Liu Y, Zhang D and Xiao D: Valproic acid attenuates sepsis-induced myocardial dysfunction in rats by accelerating autophagy through the PTEN/AKT/mTOR pathway. Life Sci. 232(116613)2019.PubMed/NCBI View Article : Google Scholar

8 

Li F, Lang F, Zhang H, Xu L, Wang Y, Zhai C and Hao E: Apigenin alleviates endotoxin-induced myocardial toxicity by modulating inflammation, oxidative stress, and autophagy. Oxid Med Cell Longev. 2017(2302896)2017.PubMed/NCBI View Article : Google Scholar

9 

Lado-Abeal J, Martinez-Sánchez N, Cocho JA, Martín-Pastor M, Castro-Piedras I, Couce-Pico ML, Saha AK and López M: Lipopolysaccharide (LPS)-induced septic shock causes profound changes in myocardial energy metabolites in pigs. Metabolomics. 14(131)2018.PubMed/NCBI View Article : Google Scholar

10 

Hsu WT, Galm BP, Schrank G, Hsu TC, Lee SH, Park JY and Lee CC: Effect of renin-angiotensin-aldosterone system inhibitors on short-term mortality after sepsis: A population-based cohort study. Hypertension. 75:483–491. 2020.PubMed/NCBI View Article : Google Scholar

11 

Wang SM, Liu GQ, Xian HB, Si JL, Qi SX and Yu YP: LncRNA NEAT1 alleviates sepsis-induced myocardial injury by regulating the TLR2/NF-κB signaling pathway. Eur Rev Med Pharmacol Sci. 23:4898–4907. 2019.PubMed/NCBI View Article : Google Scholar

12 

Wu H, Liu J, Li W, Liu G and Li Z: LncRNA-HOTAIR promotes TNF-α production in cardiomyocytes of LPS-induced sepsis mice by activating NF-κB pathway. Biochem Biophys Res Commun. 471:240–246. 2016.PubMed/NCBI View Article : Google Scholar

13 

Sun LJ, Qiao W, Xiao YJ, Cui L, Wang X and Ren WD: Naringin mitigates myocardial strain and the inflammatory response in sepsis-induced myocardial dysfunction through regulation of PI3K/AKT/NF-κB pathway. Int Immunopharmacol. 75(105782)2019.PubMed/NCBI View Article : Google Scholar

14 

Han D, Li X, Li S, Su T, Fan L, Fan WS, Qiao HY, Chen JW, Fan MM, Li XJ, et al: Reduced silent information regulator 1 signaling exacerbates sepsis-induced myocardial injury and mitigates the protective effect of a liver X receptor agonist. Free Radic Biol Med. 113:291–303. 2017.PubMed/NCBI View Article : Google Scholar

15 

Essex MN, Xu H, Parsons B, Xie L and Li C: Parecoxib relieves pain and has an opioid-sparing effect following major gastrointestinal surgery. Int J Gen Med. 10:319–327. 2017.PubMed/NCBI View Article : Google Scholar

16 

Ling Y, Chen J, Tao M, Chu X and Zhang X: A pilot study of nimotuzumab combined with cisplatin and 5-FU in patients with advanced esophageal squamous cell carcinoma. J Thorac Dis. 4:58–62. 2012.PubMed/NCBI View Article : Google Scholar

17 

Tan JH, Zhou L, Kan HP and Zhang GW: Parecoxib improves the outcomes of acute mild and moderate pancreatitis: A 3-year matched cohort study based on a prospective database. Pancreas. 48:1148–1154. 2019.PubMed/NCBI View Article : Google Scholar

18 

Eberstål S, Badn W, Fritzell S, Esbjörnsson M, Darabi A, Visse E and Siesjö P: Inhibition of cyclooxygenase-2 enhances immunotherapy against experimental brain tumors. Cancer Immunol Immunother. 61:1191–1199. 2012.PubMed/NCBI View Article : Google Scholar

19 

Chen J, Cong X, Zhan X, Zhou Z and Zheng W: Effects of parecoxib on pain threshold and inflammatory factors IL-1β, IL-6 and TNF-α in spinal cord of rats with bone cancer pain. J Coll Physicians Surg Pak. 29:528–531. 2019.PubMed/NCBI View Article : Google Scholar

20 

Zhang J, Wang L, Xie W, Hu S, Zhou H, Zhu P and Zhu H: Melatonin attenuates ER stress and mitochondrial damage in septic cardiomyopathy: A new mechanism involving BAP31 upregulation and MAPK-ERK pathway. J Cell Physiol. 235:2847–2856. 2020.PubMed/NCBI View Article : Google Scholar

21 

Chen Z, Cao Z, Gui F, Zhang M, Wu X, Peng H, Yu B, Li W, Ai F and Zhang J: TMEM43 protects against sepsis-induced cardiac injury via inhibiting ferroptosis in mice. Cells. 11(2992)2022.PubMed/NCBI View Article : Google Scholar

22 

Huang Y, Zhang N, Xie C, You Y, Guo L, Ye F, Xie X and Wang J: Lipocalin-2 in neutrophils induces ferroptosis in septic cardiac dysfunction via increasing labile iron pool of cardiomyocytes. Front Cardiovasc Med. 9(922534)2022.PubMed/NCBI View Article : Google Scholar

23 

Lei S, Zhang Y, Su W, Zhou L, Xu J and Xia ZY: Remifentanil attenuates lipopolysaccharide-induced oxidative injury by downregulating PKCβ2 activation and inhibiting autophagy in H9C2 cardiomyocytes. Life Sci. 213:109–115. 2018.PubMed/NCBI View Article : Google Scholar

24 

Zhang WX, He BM, Wu Y, Qiao JF and Peng ZY: Melatonin protects against sepsis-induced cardiac dysfunction by regulating apoptosis and autophagy via activation of SIRT1 in mice. Life Sci. 217:8–15. 2019.PubMed/NCBI View Article : Google Scholar

25 

Alvarez S, Vico T and Vanasco V: Cardiac dysfunction, mitochondrial architecture, energy production, and inflammatory pathways: Interrelated aspects in endotoxemia and sepsis. Int J Biochem Cell Biol. 81:307–314. 2016.PubMed/NCBI View Article : Google Scholar

26 

Chen H, Wang X, Yan X, Cheng X, He X and Zheng W: RETRACTED: LncRNA MALAT1 regulates sepsis-induced cardiac inflammation and dysfunction via interaction with miR-125b and p38 MAPK/NFκB. Int Immunopharmacol. 55:69–76. 2018.PubMed/NCBI View Article : Google Scholar

27 

Wang Z, Bu L, Yang P, Feng S and Xu F: Alleviation of sepsis-induced cardiac dysfunction by overexpression of Sestrin2 is associated with inhibition of p-S6K and activation of the p-AMPK pathway. Mol Med Rep. 20:2511–2518. 2019.PubMed/NCBI View Article : Google Scholar

28 

Yücel G, Zhao Z, El-Battrawy I, Lan H, Lang S, Li X, Buljubasic F, Zimmermann WH, Cyganek L, Utikal J, et al: Lipopolysaccharides induced inflammatory responses and electrophysiological dysfunctions in human-induced pluripotent stem cell derived cardiomyocytes. Sci Rep. 7(2935)2017.PubMed/NCBI View Article : Google Scholar

29 

Muller-Werdan U, Buerke M, Ebelt H, Heinroth KM, Herklotz A, Loppnow H, Ruß M, Schlegel F, Schlitt A, Schmidt HB, et al: Septic cardiomyopathy-a not yet discovered cardiomyopathy? Exp Clin Cardiol. 11:226–236. 2006.PubMed/NCBI

30 

Zhou N, Zeng MN, Li K, Yang YY, Bai ZY, Zheng XK and Feng WS: An integrated metabolomic strategy for the characterization of the effects of Chinese yam and its three active components on septic cardiomyopathy. Food Funct. 9:4989–4997. 2018.PubMed/NCBI View Article : Google Scholar

31 

Shang X, Lin K, Yu R, Zhu P, Zhang Y, Wang L, Xu J and Chen K: Resveratrol protects the myocardium in sepsis by activating the phosphatidylinositol 3-kinases (PI3K)/AKT/mammalian target of rapamycin (mTOR) pathway and inhibiting the nuclear factor-κB (NF-κB) signaling pathway. Med Sci Monit. 25:9290–9298. 2019.PubMed/NCBI View Article : Google Scholar

32 

Buerke U, Carter JM, Schlitt A, Russ M, Schmidt H, Sibelius U, Grandel U, Grimminger F, Seeger W, Mueller-Werdan U, et al: Apoptosis contributes to septic cardiomyopathy and is improved by simvastatin therapy. Shock. 29:497–503. 2008.PubMed/NCBI View Article : Google Scholar

33 

Lancel S, Joulin O, Favory R, Goossens JF, Kluza J, Chopin C, Formstecher P, Marchetti P and Neviere R: Ventricular myocyte caspases are directly responsible for endotoxin-induced cardiac dysfunction. Circulation. 111:2596–2604. 2005.PubMed/NCBI View Article : Google Scholar

34 

Zhou R, Yang X, Li X, Qu Y, Huang Q, Sun X and Mu D: Recombinant CC16 inhibits NLRP3/caspase-1-induced pyroptosis through p38 MAPK and ERK signaling pathways in the brain of a neonatal rat model with sepsis. J Neuroinflammation. 16(239)2019.PubMed/NCBI View Article : Google Scholar

35 

Zhang FL, Zhou BW, Yan ZZ, Zhao J, Zhao BC, Liu WF, Li C and Liu KX: 6-Gingerol attenuates macrophages pyroptosis via the inhibition of MAPK signaling pathways and predicts a good prognosis in sepsis. Cytokine. 125(154854)2020.PubMed/NCBI View Article : Google Scholar

36 

Koch L, Frommhold D, Buschmann K, Kuss N, Poeschl J and Ruef P: LPS- and LTA-induced expression of IL-6 and TNF-α in neonatal and adult blood: Role of MAPKs and NF-κB. Mediators Inflamm. 2014(283126)2014.PubMed/NCBI View Article : Google Scholar

37 

Yego ECK and Dillman JF III: Cytokine regulation by MAPK activated kinase 2 in keratinocytes exposed to sulfur mustard. Toxicol In Vitro. 27:2067–2075. 2013.PubMed/NCBI View Article : Google Scholar

38 

Luo Y, Che W and Zhao M: Ulinastatin post-treatment attenuates lipopolysaccharide-induced acute lung injury in rats and human alveolar epithelial cells. Int J Mol Med. 39:297–306. 2017.PubMed/NCBI View Article : Google Scholar

39 

Tien YC, Lin JY, Lai CH, Kuo CH, Lin WY, Tsai CH, Tsai FJ, Cheng YC, Peng WH and Huang CY: 9Carthamus tinctorius L. prevents LPS-induced TNFalpha signaling activation and cell apoptosis through JNK1/2-NFkappaB pathway inhibition in H9c2 cardiomyoblast cells. J Ethnopharmacol. 130:505–513. 2010.PubMed/NCBI View Article : Google Scholar

40 

Li M, Ye J, Zhao G, Hong G, Hu X, Cao K, Wu Y and Lu Z: Gas6 attenuates lipopolysaccharide-induced TNF-α expression and apoptosis in H9C2 cells through NF-κB and MAPK inhibition via the Axl/PI3K/Akt pathway. Int J Mol Med. 44:982–994. 2019.PubMed/NCBI View Article : Google Scholar

Related Articles

  • Abstract
  • View
  • Download
  • Twitter
Copy and paste a formatted citation
Spandidos Publications style
Qian X, Xiong S, Chen Q, Zhang J and Xie J: Parecoxib attenuates inflammation injury in septic H9c2 cells by regulating the MAPK signaling pathway. Exp Ther Med 25: 150, 2023.
APA
Qian, X., Xiong, S., Chen, Q., Zhang, J., & Xie, J. (2023). Parecoxib attenuates inflammation injury in septic H9c2 cells by regulating the MAPK signaling pathway. Experimental and Therapeutic Medicine, 25, 150. https://doi.org/10.3892/etm.2023.11850
MLA
Qian, X., Xiong, S., Chen, Q., Zhang, J., Xie, J."Parecoxib attenuates inflammation injury in septic H9c2 cells by regulating the MAPK signaling pathway". Experimental and Therapeutic Medicine 25.4 (2023): 150.
Chicago
Qian, X., Xiong, S., Chen, Q., Zhang, J., Xie, J."Parecoxib attenuates inflammation injury in septic H9c2 cells by regulating the MAPK signaling pathway". Experimental and Therapeutic Medicine 25, no. 4 (2023): 150. https://doi.org/10.3892/etm.2023.11850
Copy and paste a formatted citation
x
Spandidos Publications style
Qian X, Xiong S, Chen Q, Zhang J and Xie J: Parecoxib attenuates inflammation injury in septic H9c2 cells by regulating the MAPK signaling pathway. Exp Ther Med 25: 150, 2023.
APA
Qian, X., Xiong, S., Chen, Q., Zhang, J., & Xie, J. (2023). Parecoxib attenuates inflammation injury in septic H9c2 cells by regulating the MAPK signaling pathway. Experimental and Therapeutic Medicine, 25, 150. https://doi.org/10.3892/etm.2023.11850
MLA
Qian, X., Xiong, S., Chen, Q., Zhang, J., Xie, J."Parecoxib attenuates inflammation injury in septic H9c2 cells by regulating the MAPK signaling pathway". Experimental and Therapeutic Medicine 25.4 (2023): 150.
Chicago
Qian, X., Xiong, S., Chen, Q., Zhang, J., Xie, J."Parecoxib attenuates inflammation injury in septic H9c2 cells by regulating the MAPK signaling pathway". Experimental and Therapeutic Medicine 25, no. 4 (2023): 150. https://doi.org/10.3892/etm.2023.11850
Follow us
  • Twitter
  • LinkedIn
  • Facebook
About
  • Spandidos Publications
  • Careers
  • Cookie Policy
  • Privacy Policy
How can we help?
  • Help
  • Live Chat
  • Contact
  • Email to our Support Team