Spandidos Publications Logo
  • About
    • About Spandidos
    • Aims and Scopes
    • Abstracting and Indexing
    • Editorial Policies
    • Reprints and Permissions
    • Job Opportunities
    • Terms and Conditions
    • Contact
  • Journals
    • All Journals
    • Oncology Letters
      • Oncology Letters
      • Information for Authors
      • Editorial Policies
      • Editorial Board
      • Aims and Scope
      • Abstracting and Indexing
      • Bibliographic Information
      • Archive
    • International Journal of Oncology
      • International Journal of Oncology
      • Information for Authors
      • Editorial Policies
      • Editorial Board
      • Aims and Scope
      • Abstracting and Indexing
      • Bibliographic Information
      • Archive
    • Molecular and Clinical Oncology
      • Molecular and Clinical Oncology
      • Information for Authors
      • Editorial Policies
      • Editorial Board
      • Aims and Scope
      • Abstracting and Indexing
      • Bibliographic Information
      • Archive
    • Experimental and Therapeutic Medicine
      • Experimental and Therapeutic Medicine
      • Information for Authors
      • Editorial Policies
      • Editorial Board
      • Aims and Scope
      • Abstracting and Indexing
      • Bibliographic Information
      • Archive
    • International Journal of Molecular Medicine
      • International Journal of Molecular Medicine
      • Information for Authors
      • Editorial Policies
      • Editorial Board
      • Aims and Scope
      • Abstracting and Indexing
      • Bibliographic Information
      • Archive
    • Biomedical Reports
      • Biomedical Reports
      • Information for Authors
      • Editorial Policies
      • Editorial Board
      • Aims and Scope
      • Abstracting and Indexing
      • Bibliographic Information
      • Archive
    • Oncology Reports
      • Oncology Reports
      • Information for Authors
      • Editorial Policies
      • Editorial Board
      • Aims and Scope
      • Abstracting and Indexing
      • Bibliographic Information
      • Archive
    • Molecular Medicine Reports
      • Molecular Medicine Reports
      • Information for Authors
      • Editorial Policies
      • Editorial Board
      • Aims and Scope
      • Abstracting and Indexing
      • Bibliographic Information
      • Archive
    • World Academy of Sciences Journal
      • World Academy of Sciences Journal
      • Information for Authors
      • Editorial Policies
      • Editorial Board
      • Aims and Scope
      • Abstracting and Indexing
      • Bibliographic Information
      • Archive
    • International Journal of Functional Nutrition
      • International Journal of Functional Nutrition
      • Information for Authors
      • Editorial Policies
      • Editorial Board
      • Aims and Scope
      • Abstracting and Indexing
      • Bibliographic Information
      • Archive
    • International Journal of Epigenetics
      • International Journal of Epigenetics
      • Information for Authors
      • Editorial Policies
      • Editorial Board
      • Aims and Scope
      • Abstracting and Indexing
      • Bibliographic Information
      • Archive
    • Medicine International
      • Medicine International
      • Information for Authors
      • Editorial Policies
      • Editorial Board
      • Aims and Scope
      • Abstracting and Indexing
      • Bibliographic Information
      • Archive
  • Articles
  • Information
    • Information for Authors
    • Information for Reviewers
    • Information for Librarians
    • Information for Advertisers
    • Conferences
  • Language Editing
Spandidos Publications Logo
  • About
    • About Spandidos
    • Aims and Scopes
    • Abstracting and Indexing
    • Editorial Policies
    • Reprints and Permissions
    • Job Opportunities
    • Terms and Conditions
    • Contact
  • Journals
    • All Journals
    • Biomedical Reports
      • Information for Authors
      • Editorial Policies
      • Editorial Board
      • Aims and Scope
      • Abstracting and Indexing
      • Bibliographic Information
      • Archive
    • Experimental and Therapeutic Medicine
      • Information for Authors
      • Editorial Policies
      • Editorial Board
      • Aims and Scope
      • Abstracting and Indexing
      • Bibliographic Information
      • Archive
    • International Journal of Epigenetics
      • Information for Authors
      • Editorial Policies
      • Editorial Board
      • Aims and Scope
      • Abstracting and Indexing
      • Bibliographic Information
      • Archive
    • International Journal of Functional Nutrition
      • Information for Authors
      • Editorial Policies
      • Editorial Board
      • Aims and Scope
      • Abstracting and Indexing
      • Bibliographic Information
      • Archive
    • International Journal of Molecular Medicine
      • Information for Authors
      • Editorial Policies
      • Editorial Board
      • Aims and Scope
      • Abstracting and Indexing
      • Bibliographic Information
      • Archive
    • International Journal of Oncology
      • Information for Authors
      • Editorial Policies
      • Editorial Board
      • Aims and Scope
      • Abstracting and Indexing
      • Bibliographic Information
      • Archive
    • Medicine International
      • Information for Authors
      • Editorial Policies
      • Editorial Board
      • Aims and Scope
      • Abstracting and Indexing
      • Bibliographic Information
      • Archive
    • Molecular and Clinical Oncology
      • Information for Authors
      • Editorial Policies
      • Editorial Board
      • Aims and Scope
      • Abstracting and Indexing
      • Bibliographic Information
      • Archive
    • Molecular Medicine Reports
      • Information for Authors
      • Editorial Policies
      • Editorial Board
      • Aims and Scope
      • Abstracting and Indexing
      • Bibliographic Information
      • Archive
    • Oncology Letters
      • Information for Authors
      • Editorial Policies
      • Editorial Board
      • Aims and Scope
      • Abstracting and Indexing
      • Bibliographic Information
      • Archive
    • Oncology Reports
      • Information for Authors
      • Editorial Policies
      • Editorial Board
      • Aims and Scope
      • Abstracting and Indexing
      • Bibliographic Information
      • Archive
    • World Academy of Sciences Journal
      • Information for Authors
      • Editorial Policies
      • Editorial Board
      • Aims and Scope
      • Abstracting and Indexing
      • Bibliographic Information
      • Archive
  • Articles
  • Information
    • For Authors
    • For Reviewers
    • For Librarians
    • For Advertisers
    • Conferences
  • Language Editing
Login Register Submit
  • This site uses cookies
  • You can change your cookie settings at any time by following the instructions in our Cookie Policy. To find out more, you may read our Privacy Policy.

    I agree
Search articles by DOI, keyword, author or affiliation
Search
Advanced Search
presentation
Experimental and Therapeutic Medicine
Join Editorial Board Propose a Special Issue
Print ISSN: 1792-0981 Online ISSN: 1792-1015
Journal Cover
May-2024 Volume 27 Issue 5

Full Size Image

Sign up for eToc alerts
Recommend to Library

Journals

International Journal of Molecular Medicine

International Journal of Molecular Medicine

International Journal of Molecular Medicine is an international journal devoted to molecular mechanisms of human disease.

International Journal of Oncology

International Journal of Oncology

International Journal of Oncology is an international journal devoted to oncology research and cancer treatment.

Molecular Medicine Reports

Molecular Medicine Reports

Covers molecular medicine topics such as pharmacology, pathology, genetics, neuroscience, infectious diseases, molecular cardiology, and molecular surgery.

Oncology Reports

Oncology Reports

Oncology Reports is an international journal devoted to fundamental and applied research in Oncology.

Experimental and Therapeutic Medicine

Experimental and Therapeutic Medicine

Experimental and Therapeutic Medicine is an international journal devoted to laboratory and clinical medicine.

Oncology Letters

Oncology Letters

Oncology Letters is an international journal devoted to Experimental and Clinical Oncology.

Biomedical Reports

Biomedical Reports

Explores a wide range of biological and medical fields, including pharmacology, genetics, microbiology, neuroscience, and molecular cardiology.

Molecular and Clinical Oncology

Molecular and Clinical Oncology

International journal addressing all aspects of oncology research, from tumorigenesis and oncogenes to chemotherapy and metastasis.

World Academy of Sciences Journal

World Academy of Sciences Journal

Multidisciplinary open-access journal spanning biochemistry, genetics, neuroscience, environmental health, and synthetic biology.

International Journal of Functional Nutrition

International Journal of Functional Nutrition

Open-access journal combining biochemistry, pharmacology, immunology, and genetics to advance health through functional nutrition.

International Journal of Epigenetics

International Journal of Epigenetics

Publishes open-access research on using epigenetics to advance understanding and treatment of human disease.

Medicine International

Medicine International

An International Open Access Journal Devoted to General Medicine.

Journal Cover
May-2024 Volume 27 Issue 5

Full Size Image

Sign up for eToc alerts
Recommend to Library

  • Article
  • Citations
    • Cite This Article
    • Download Citation
    • Create Citation Alert
    • Remove Citation Alert
    • Cited By
  • Similar Articles
    • Related Articles (in Spandidos Publications)
    • Similar Articles (Google Scholar)
    • Similar Articles (PubMed)
  • Download PDF
  • Download XML
  • View XML
Article Open Access

SLC38A2 promotes cell proliferation and invasion by promoting glutamine metabolism in adenomyosis

  • Authors:
    • Kui Wu
    • Wei Gong
    • Jia-Chang Hu
    • Ying-Chun Duan
    • Hui-Hui Ke
    • Li Chen
  • View Affiliations / Copyright

    Affiliations: Department of Obstetrics and Gynecology, Shanghai Pudong Hospital, Fudan University Pudong Medical Center, Shanghai 201399, P.R. China
    Copyright: © Wu et al. This is an open access article distributed under the terms of Creative Commons Attribution License.
  • Article Number: 218
    |
    Published online on: March 21, 2024
       https://doi.org/10.3892/etm.2024.12506
  • Expand metrics +
Metrics: Total Views: 0 (Spandidos Publications: | PMC Statistics: )
Metrics: Total PDF Downloads: 0 (Spandidos Publications: | PMC Statistics: )
Cited By (CrossRef): 0 citations Loading Articles...

This article is mentioned in:



Abstract

Adenomyosis is a benign uterine disorder that is associated with female infertility, a reduced clinical pregnancy rate and a high risk of miscarriage. Solute carrier family 38 member a2 (SLC38A2) is a glutamine (Gln) transporter that serves roles in various medical conditions. The present study aimed to reveal the role of SLC38A2 in adenomyosis. The mRNA expression levels of SLC38A2 in eutopic endometrial (EU) and ectopic endometrial (EC) tissues from adenomyotic patients were examined by reverse transcription‑quantitative PCR. EU and EC cell proliferation and invasion were analyzed by Cell Counting Kit‑8 and Transwell assays. Changes in the oxygen consumption rate (OCR) were determined to indicate the mitochondrial respiratory function and observed using a Seahorse analyzer. SLC38A2 expression in EC tissues was upregulated compared with that in normal endometrial tissues. SLC38A2 knockdown repressed EC cell proliferation and invasion. In addition, the Gln content and OCR were decreased in EC cells transfected with SLC38A2‑knockdown lentivirus, whereas SLC38A2 overexpression had the opposite effect in EU cells. Furthermore, the increased proliferation and invasion rates and Gln level induced by SLC38A2 overexpression in EU cells were alleviated by CB‑839, a glutaminase inhibitor. SLC38A2 overexpression promoted Gln metabolism and oxygen consumption rate, resulting in an increase in cell proliferation and invasion in the adenomyosis context. The present study indicated that reduction of SLC38A2 expression could be a novel target for adenomyosis therapy, and SLC38A2 may be a valuable clinical diagnostic molecule for adenomyosis.

Introduction

Adenomyosis is a benign uterine disorder characterized by the presence of abnormal endometrial glands and stroma in the myometrium (1). Women with adenomyosis may suffer from heavy menstrual bleeding, dysmenorrhea, reproductive failure and infertility (2). Hysterectomy is the most effective treatment for adenomyosis (3). To increase desired fertility, preserve sexual function and attenuate stress in younger patients, uterus-sparing therapy tends to be a popular treatment for adenomyosis (3). Therefore, it is important to explore the mechanism underlying adenomyosis and develop novel treatments. Some studies (4-6) have reported that inflammatory molecules, sex steroid hormone receptors, growth factors and extracellular matrix enzymes serve important roles in the pathogenesis of adenomyosis. However, the underlying etiology remains unclear.

Amino acids are the substrates needed for protein synthesis, serving critical roles in metabolism as sources of energy, carbon and nitrogen. Amino acids, including glutamine (Gln), have been reported to regulate cell proliferation, apoptosis and metabolism (7). Although Gln is a non-essential amino acid, it is of great importance in intermediary metabolism (8). Gln is a substrate for protein and nucleotide synthesis (9). Furthermore, Gln can be a nitrogen and carbon donor that provides energy for cell proliferation (10). Gln transporters are the main regulators of the intracellular Gln level (11). The solute carrier (SLC) superfamily constitutes the largest group of transporters for transporting large numbers of substances, including drugs and ions (11,12). SLC dysfunction can induce a diverse range of diseases, such as heart disease, Alzheimer's disease, diabetes and cancer (13-15). SLC family 38 member a2 (SLC38A2) belongs to the system A (alanine preferential) transporters and contributes to a high Gln concentration (10). Given the critical function of SLC38A2 in amino acid transport, SLC38A2 serves an important role in numerous signaling pathways and medical conditions, including diabetes, neurological diseases and cancer (10). SLC38A2, a Gln transporter, is a major regulator of intracellular Gln levels and can lead to excessive Gln concentrations (10). In immune disorders and other chronic inflammatory diseases, such as endometriosis, activation of the immune system consumes a large amount of energy, of which glucose and Gln are the main sources (10). An increased level of Gln has been observed in patients with endometriosis (16,17). As adenomyosis is considered internal endometriosis (16) and as elevated SLC38A2 leads to the increased uptake of Gln (17), it is reasonable to hypothesize that SLC38A2 serves a role in adenomyosis. However, to the best of our knowledge, the Gln content and the function of SLC38A2 in adenomyosis remain largely unclear. The purpose of the present study was to explore the function of SLC38A2 and determine whether SLC38A2 increases the cell proliferation rate by increasing mitochondrial respiratory function in adenomyosis.

Materials and methods

Samples

Between January 2023 and February 2023, 10 paired eutopic endometrial (EU) and ectopic endometrial (EC) tissues were derived from 10 adenomyotic patients who received a partial resection of adenomyotic tissues at Shanghai Pudong Hospital (Shanghai, China). The last tissue was collected on February 16, 2023. The preoperative diagnosis of adenomyosis was based on the typical clinical symptoms of dysmenorrhea and/or menorrhagia and pelvic pain, physical examination findings and imaging results, including transvaginal ultrasound and MRI scans. EC tissue, referring to the adenomyosis nidus formed locally by the invasion of the endometrium and stroma into the muscle layer, was collected during laparoscopic surgical procedures, and the paired EU tissue was collected through scraping during surgery. The age of the patients included in the present study ranged between 35 and 45 years, with a mean age of 38.96±5.01 years. All women in the control and adenomyosis groups had regular menstrual cycles (28-35 days). The exclusion criteria were: i) Patients who were diagnosed with uterine fibroids and subsequently received hormonal therapy within the previous 6 months; ii) patients who had reproductive tract infections, immune system disease or endocrine diseases; iii) patients whose preoperative hysteroscopy excluded the diagnosis of endometrial lesions; and iv) patients with comorbidities or major organ dysfunction. Samples were obtained when the women were in the early proliferative phase of the menstrual cycle. Normal endometrial (CE) tissues were obtained between January 2023 and February 2023 from 10 women (age range, 27-41 years; mean age, 34.27±4.62 years) who voluntarily sought placement of an intrauterine device at Shanghai Pudong Hospital (Shanghai, China) and who had no diseases and had not used hormone drugs in the previous 3 months; these patients were considered controls. Written informed consent was obtained from all participating patients. The present study was approved by the Ethics Committee of Shanghai Pudong Hospital (approval no. 2023-WZ-04) and performed in accordance with the tenets and guidelines of the Declaration of Helsinki.

Cells

The three types of fresh tissues (CE, EU and EC tissues) were washed three times in Hank's Balanced Salt Solution (Gibco; Thermo Fisher Scientific, Inc.) containing 1,000 U/ml penicillin and 1,000 µg/ml streptomycin. The 10 CE, EU or EC samples were digested together using 0.4% collagenase and 0.05% pancreatic enzyme plus 20 µg/ml DNase I at 37˚C with shaking. After 2-3 h, the digestive solution was replaced with DMEM-F12 (Gibco; Thermo Fisher Scientific, Inc.) containing 10% FBS (Gibco; Thermo Fisher Scientific, Inc.), 100 U/ml penicillin and 100 µg/ml streptomycin at 37˚C with 5% CO2. CE, EU and EC cells were obtained using a method established in a previous study (18). The primary cells were passaged at a fusion rate of 80% after digestion using 0.25% trypsin. The cells were passaged every 3 days. At 8 days after tissue digestion, CE, EU and EC cells (third passage) were used for the subsequent experiments.

Lentivirus construction

Lentiviruses (including SLC38A2 overexpression and knockdown lentiviruses, constructed into the pLVX-Puro plasmid and pLKO.1 plasmid, respectively) were custom synthesized from Shanghai GeneChem Co., Ltd. Briefly, the SLC38A2 coding sequence was cloned into the pLVX-Puro vector (Clontech; Takara Bio USA, Inc.), and the SLC38A2 short hairpin RNA (shRNA/sh) was cloned into the pLKO.1 vector (Clontech; Takara Bio USA, Inc.). The 293T cells (The Cell Bank of Type Culture Collection of The Chinese Academy of Science) were transfected with the constructed vector, lentiviral packaging and envelope plasmids (psPAX2 and pMD2G; at the ratio of 10:9:1 µg; Addgene, Inc.) using Lipofectamine® 2000 (Thermo Fisher Scientific, Inc.). The 293T cells were cultured with DMEM-F12 containing 10% FBS, 100 U/ml penicillin and 100 µg/ml streptomycin at 37˚C with 5% CO2 for 48 h. The lentiviral supernatants were then harvested by centrifugation at 3,000 x g at 4˚C for 10 min. and filtered using a 0.45-µm filter. A MOI of 10 was used to infect cells. The EU/EC cells were infected with lentiviral supernatant, incubated at 37˚C overnight using DMEM-F12 containing 10% FBS, 100 U/ml penicillin and 100 µg/ml streptomycin at 37˚C with 5% CO2, selected with 1.5 µg/ml puromycin (Merck KGaA) for 14 days and maintained with 0.625 µg/ml puromycin for the subsequent experiments. The following three knockdown lentiviruses and a non-targeting control (shNC) were used: shSLC38A2-1, 5'-GCTTTGTTCTTCCTGTTAA-3'; shSLC38A2-2, 5'-GAAGAAGTATGAAACAGAA-3'; shSLC38A2-3, 5'-GCATCTGGATCAATTACAA-3'; and shNC, 5'-GGACGAGCTGTACAAGTAA-3'. The empty pLVX-Puro vector was used as the NC for overexpression, and the cells in the control group were not infected.

Cell treatment

The cell experiment was divided into three sections. In section 1, we have assessed the effects of Gln exposure on the cell viability of EU and EC cells. The EU and EC cells were treated with Gln (1.5 mM; G3126; Merck KGaA) and the cells were cultured with DMEM-F12 containing 10% FBS, 100 U/ml penicillin and 100 µg/ml streptomycin at 37˚C with 5% CO2 for 48 h. Finally, cell viability was assessed using a Cell Counting Kit-8 assay. In section 2, the effects of SLC38A2 knockdown on EC cells and SLC38A2 overexpression on EU cells were evaluated. The effectiveness of the vector was detected by RT-qPCR and western blotting. The stable transgenic EC cells and EU cells were cultured with DMEM-F12 containing 10% FBS, 100 U/ml penicillin and 100 µg/ml streptomycin at 37˚C with 5% CO2 for 48 h. The cell viability was assessed at 0, 12, 24 and 48 h. The cellular oxygen consumption rate (OCR), invasion, Gln content and relative protein levels were finally evaluated. In section 3, the SLC38A2-overexpressing EU cells were treated with 10 µM CB-839 (glutaminase inhibitor; Merck KGaA) and cultured with DMEM-F12 containing 10% FBS, 100 U/ml penicillin and 100 µg/ml streptomycin at 37˚C with 5% CO2 for 48 h. The cell viability was assessed at 0, 12, 24 and 48 h. The Gln content and cell invasion were finally evaluated. Three independent experiments were performed in duplicate (six duplications for the OCR assay).

Reverse transcription-quantitative PCR

Total RNA was isolated from tissues or treated cells (2x107) using TRIzol® (Invitrogen; Thermo Fisher Scientific, Inc.) and reverse transcribed into cDNA using a High Capacity cDNA RT kit (Applied Biosystems; Thermo Fisher Scientific, Inc.) according to the manufacturer's protocols. The fluorophore used in qPCR was 2x SYBR Green PCR Master mix (Thermo Fisher Scientific, Inc.), and PCR was performed on an ABI7500 real-time PCR system (Applied Biosystems; Thermo Fisher Scientific, Inc.). The thermocycling conditions were as follows: Denaturation 95˚C for 5 min, followed by 40 cycles of denaturation at 95˚C for 10 sec, annealing at 60˚C for 20 sec and extension at 72˚C for 20 sec. Relative gene expression was analyzed using the 2-ΔΔCq method with GAPDH as the internal control (19). The primer sequences are listed in Table I. Three independent experiments were performed in duplicate.

Table I

Primers used for reverse transcription-quantitative PCR.

Table I

Primers used for reverse transcription-quantitative PCR.

GeneForward primer (5'-3')Reverse primer (5'-3')
SLC38A1 GCCATTATGGGCAGTGGGAT TACGAACTTCCCTGTGGTGC
SLC38A2 GACCGCAGCCGTAGAAGAAT ACAGCCAGACGGACAATGAG
SLC38A3 AGTCTGAGCTGCCACTTGTC AGAGAGAAGCCGCTGGAGTA
SLC38A4 ATGAACACCATCCCGGAACC CCCTCCTTCCTTGGCTGTTT
SLC38A5 TGTGAGGCCCAGATGTTCAC AGGTTGCTGTGAGCCCATAC
SLC38A6 TGTCCAGCAGCCTGAAGAAG CAGGAGAGCAACTGTCAGCA
SLC38A7 CCCCAGGGAGATTGGTTTCC GGTCTTCACTTCAGGCTGCT
SLC38A8 CTCAGCGAGATCGTCAGCAT AAGATGAAGGTGCCGACCAG
SLC38A9 TGATAATCCTATTTTCATTCGCACA CCCTGAGCATTCAAGTCAGC
SLC38A10 TACGCCGGCCTGGCATTC ATGGAGGCCATCATGTTCCG
SLC38A11 TGTAGCCACGCTTGTGTCAT CCATGGGTGCAGTCTTGAGT
GAPDH AATCCCATCACCATCTTC AGGCTGTTGTCATACTTC

[i] SLC38A, solute carrier family 38 member a.

Cell proliferation assay

Cells (2x103 cells per well) were seeded in a 96-well plate with six replicates per group and cultured at 37˚C overnight. Then, cells in each group were treated as indicated. At each time point, the culture medium was replaced with 90 µl DMEM-F12 without FBS and 10 µl Cell Counting Kit-8 (Beyotime Institute of Biotechnology) for 1 h of culture. Finally, cell proliferation was analyzed by measuring the absorbance value at 450 nm using a microplate reader (Bio-Rad Laboratories, Inc.).

Transwell assay

The Transwell assay was performed to evaluated the invasion of cells. The Transwell chamber (Corning, Inc.) was pre-coated with 80 µl Matrigel (Corning, Inc.) at 37˚C for 30 min. Subsequently, cells (1x105 cells/ml; 200 µl) were added into the upper chamber of the insert with DMEM-F12 without FBS, and DMEM-F12 with 10% FBS was added to the lower chamber. After 48 h of incubation at 37˚C, the cells in the lower chamber were fixed with 4% formaldehyde solution for 10 min at room temperature and stained with 0.5% crystal violet for 30 min at room temperature. Finally, unmigrated cells in the upper chamber were removed and the migrated cells in the lower chamber were imaged using a light microscope (CX33; Olympus Corporation).

Seahorse assay

The cellular OCR was analyzed using a Seahorse XF24 analyzer (Agilent Technologies, Inc.) as described in a previous study (20). The OCR experiments were performed in six parallel replicates.

Gln content

Cells were seeded in a 24-well plate at a density of 1x104 cells/well and treated as indicated. The concentration of Gln was measured using a Glutamine Assay Kit (Colorimetric) (cat. no. ab197011; Abcam) according to the manufacturer's instructions.

Western blotting

The total protein of the cell samples was extracted using protein extraction reagent (RIPA buffer; cat. no. 89901; Thermo Fisher Scientific, Inc.) and the protein concentration was initially measured using the BCA method according to the instructions of the Pierce Rapid Gold BCA assay kit (cat. no. A53226; Thermo Fisher Scientific, Inc.). Thereafter, total protein (25 µg/lane) was fractionated via 10% SDS-PAGE and transferred onto nitrocellulose membranes (MilliporeSigma), which were then blocked with 5% nonfat dry milk at room temperature for 1 h, and incubated with primary antibodies at 4˚C overnight. After washing three times using TBS with Tween-20 (0.1%), the membranes were incubated with horseradish peroxidase-labelled secondary antibody anti-IgG (cat. no. A0208/A0192; 1:1,000; Beyotime Institute of Biotechnology) at 37˚C for 1 h. An enhanced chemiluminescence system (Ranon GIS-2008; Tanon Science and Technology Co., Ltd.) was used to determine the protein levels using ECL-PLUS reagent (Thermo Fisher Scientific, Inc.). The protein bands were analyzed using ImageJ 1.8 (National Institutes of Health). The primary antibodies were: Anti-SLC38A2 (cat. no. bs-12125R; 1:1,000; BIOSS), anti-NADH-ubiquinone oxidoreductase subunit B8 (NDUFB8; cat. no. ab192878; 1:1,000; Abcam), anti-ubiquinol-cytochrome c reductase core protein 2 (UQCRC2; cat. no. ab203832; 1:1,000; Abcam) and anti-β-actin (cat. no. 81115-1-RR; 1:5,000; Proteintech Group, Inc.). β-actin served as the loading control.

Statistical analysis

The results are presented as the mean ± standard deviation of three or more independent experiments performed in duplicate. GraphPad Prism 7 (Dotmatics) was used for statistical analysis and graph generation. Statistical comparisons between groups were performed using an unpaired Student's t-test, or a one-way ANOVA followed by Tukey's multiple comparisons test, or a two-way ANOVA with Bonferroni as the post hoc test. P<0.05 was considered to indicate a statistically significant difference.

Results

SLC38A2 expression is increased in EC samples

The mRNA expression levels of the SLC38A family, including SLC38A1-11, were examined in CE, EU and EC tissues. As shown in Fig. 1A-C, SLC38A2, SLC38A3, SLC38A4, SLC38A5, SLC38A8, SLC38A10 and SLC38A11 expression was increased in EU and EC tissues. However, only SLC38A2 expression was significantly upregulated in EC samples compared with that in CE samples.

Figure 1

SLC38A2 expression is upregulated in EC samples. (A) mRNA expression levels of the SLC38A family, (A) SLC38A1-4, (B) SLC38A5-8 and (C) SLC38A9-11, were detected using reverse transcription-quantitative PCR in CE, EU and EC tissues. (D) Cell proliferation was measured in EU and EC cells treated with or without Gln. *P<0.05, **P<0.01 and ***P<0.001. CE, normal endometrial; EC, ectopic endometrial; EU, eutopic endometrial; Gln, glutamine; OD, optical density; SLC38A, solute carrier family 38 member a.

EC cells exhibit more dependence on Gln

Gln was applied to the cells derived from EU and EC tissues. A cell proliferation assay demonstrated that Gln significantly promoted EC cell proliferation at 48 h after treatment (Fig. 1D). However, no significant increase was observed in EU cells with or without Gln treatment. EC cells with or without Gln treatment exhibited enhanced viability compared with EU cells, indicating that only EC cell proliferation was dependent on Gln.

Silencing of SLC38A2 inhibits cell proliferation, invasion, Gln content and the OCR in EC cells

To explore the function of SLC38A2, lentiviruses targeting SLC38A2 were constructed to knock down SLC38A2 expression. As shown in Fig. 2A, both the protein and mRNA levels of SLC38A2 were markedly decreased following transfection with shSLC38A2 lentiviruses. Cell proliferation was examined and the results showed that SLC38A2 knockdown decreased the proliferation of EC cells at 48 h (Fig. 2B). Similarly, the number of invading cells was significantly decreased in the SLC38A2 knockdown groups compared with that in the NC group, indicating that silencing of SLC38A2 significantly inhibited the invasion of EC cells (Fig. 2C). Furthermore, SLC38A2 knockdown decreased the Gln content in EC cells (Fig. 2D). SLC38A2 knockdown reduced the OCR, and downregulated the protein levels of NDUFB8 and UQCRC2, which are markers of mitochondrial respiration (21) (Fig. 2E-G).

Figure 2

Silencing of SLC38A2 inhibits cell proliferation, invasion, Gln content and the OCR in EC cells. SLC38A2 knockdown lentiviruses were applied to EC cells. (A) mRNA and protein expression levels of SLC38A2 were detected using reverse transcription-quantitative PCR and western blotting. (B) Cell proliferation, (C) invasion (scale bar, 50 µm), (D) Gln content and (E) OCR level, and protein levels of (F) UQCRC2 and (G) NDUFB8 were examined. **P<0.01 and ***P<0.001 vs. shNC. EC, ectopic endometrial; FCCP, carbonylcyanide-p-trifluoromethoxyphenylhydrazone; Gln, glutamine; NC, negative control; NDUFB8, NADH-ubiquinone oxidoreductase subunit B8; OCR, oxygen consumption rate; OD, optical density; sh, short hairpin RNA; SLC38A2, solute carrier family 38 member a2; UQCRC2, ubiquinol-cytochrome c reductase core protein 2.

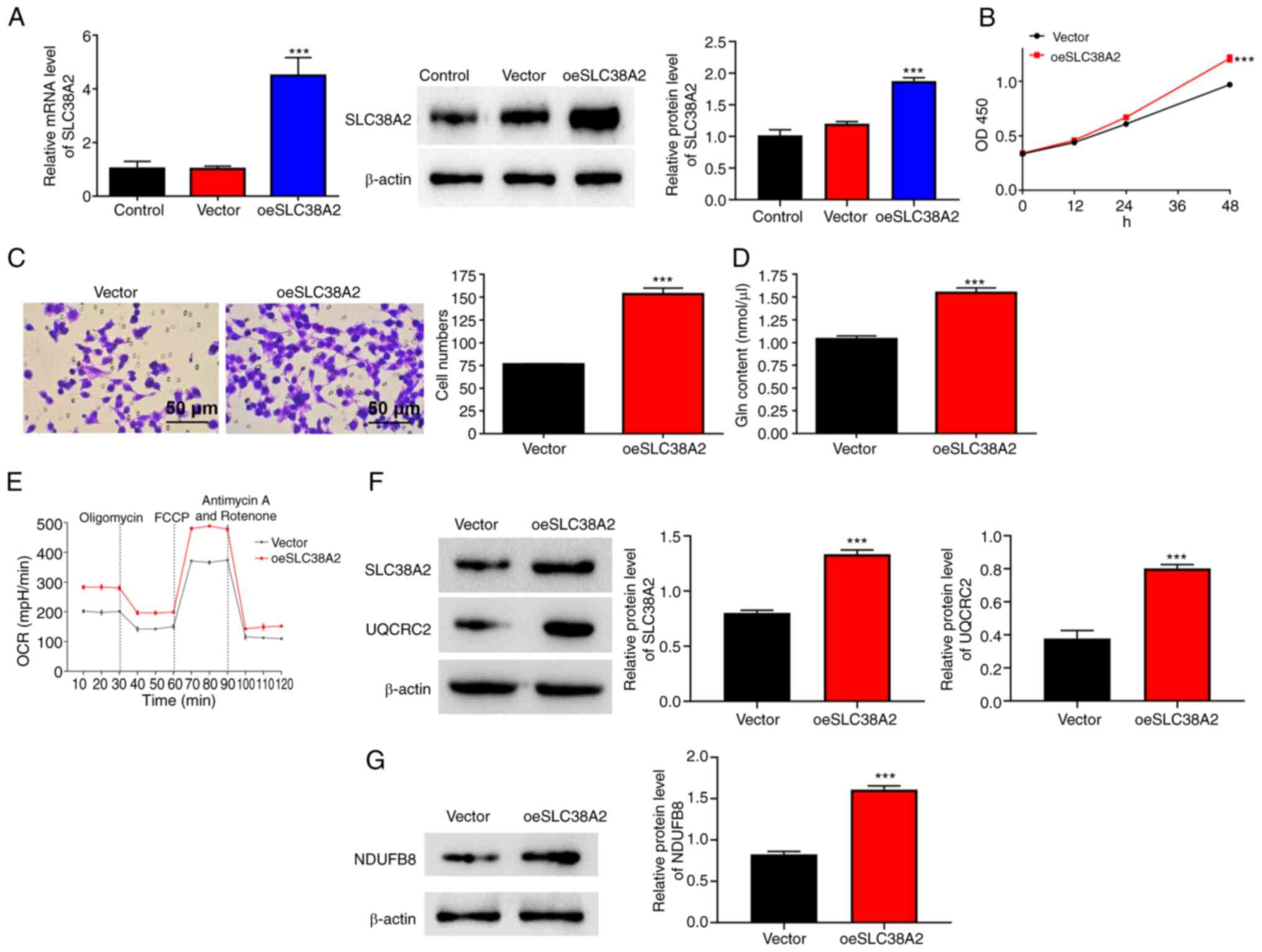
SLC38A2 overexpression increases cell proliferation and invasion rates, Gln content, and the OCR in EU cells

SLC38A2 was overexpressed in EU cells following transfection with SLC38A2 overexpression lentivirus (Fig. 3A). Cell proliferation and invasion were analyzed after SLC38A2 overexpression. As shown in Fig. 3B and C, SLC38A2 overexpression significantly increased the proliferation and invasion of EU cells at 48 h. In addition, SLC38A2 overexpression increased the Gln content in EU cells (Fig. 3D), implying that the amount of Gln was increased. SLC38A2 overexpression increased the OCR, and increased the protein levels of NDUFB8 and UQCRC2 (Fig. 3E-G).

Figure 3

SLC38A2 overexpression increases cell proliferation, invasion, Gln content and the OCR in EU cells. SLC38A2 overexpression lentivirus was applied to EU cells. (A) mRNA and protein expression levels of SLC38A2 were detected using reverse transcription-quantitative PCR and western blotting. (B) Cell proliferation, (C) invasion (scale bar, 50 µm), (D) Gln content and (E) OCR level, and protein levels of (F) UQCRC2 and (G) NDUFB8 were examined. ***P<0.001 vs. vector. EU, eutopic endometrial; FCCP, carbonylcyanide-p-trifluoromethoxyphenylhydrazone; Gln, glutamine; NDUFB8, NADH-ubiquinone oxidoreductase subunit B8; OCR, oxygen consumption rate; OD, optical density; SLC38A2, solute carrier family 38 member a2; oeSLC38A2, SLC38A2 overexpression; UQCRC2, ubiquinol-cytochrome c reductase core protein 2.

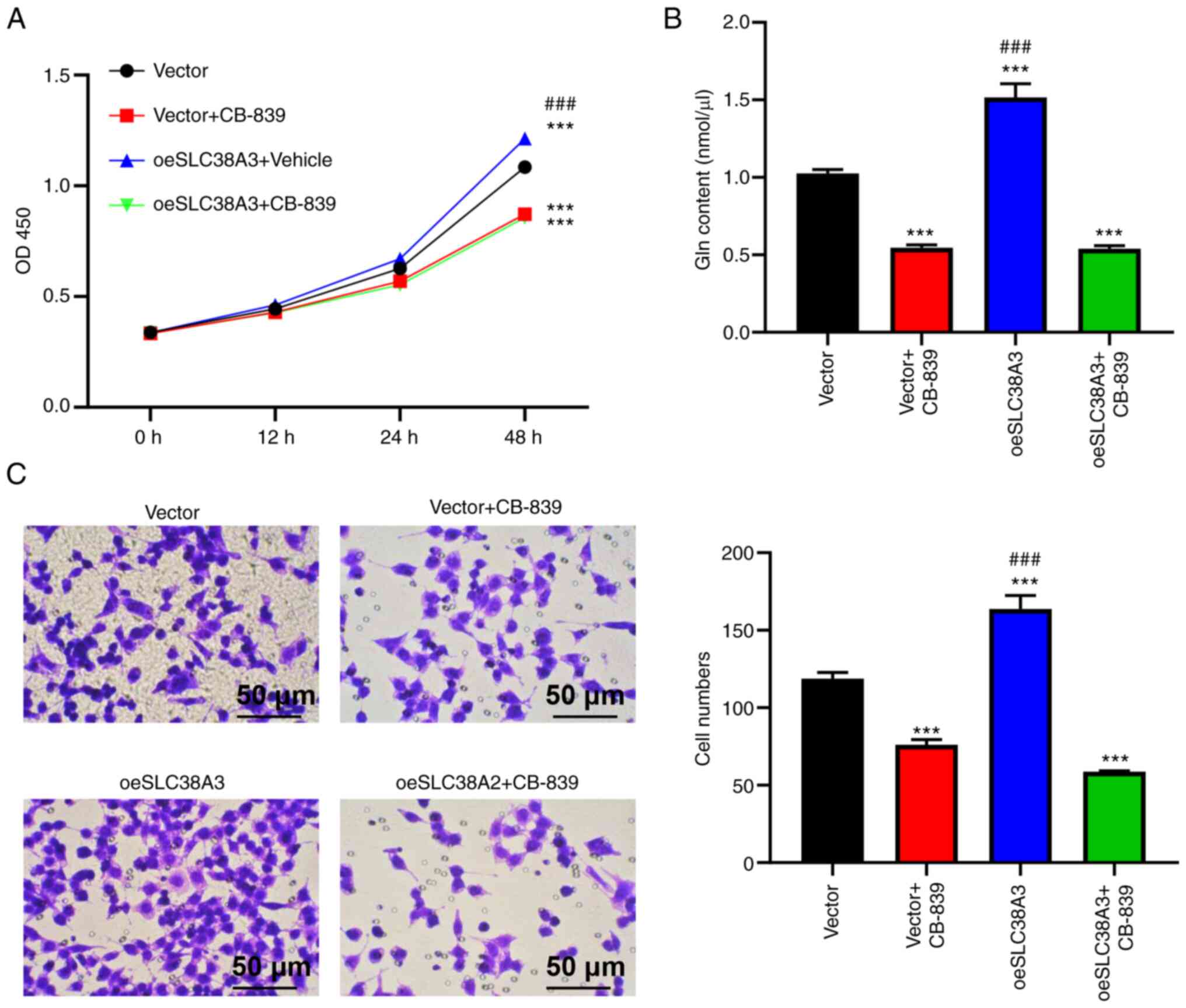
Effects of SLC38A2 overexpression are attenuated by a glutaminase inhibitor

The present study then explored whether the function of SLC38A2 was dependent on the Gln content. Accordingly, 10 µM CB-839, a glutaminase inhibitor, was used to treat EU cells after SLC38A2 was overexpressed. The increase in cell proliferation induced by SLC38A2 overexpression was inhibited by CB-839 at 48 h (Fig. 4A). A higher Gln content was observed in the SLC38A2 overexpression group compared with the vector group. Compared with that in the SLC38A2 overexpression group, the Gln content in the group treated with SLC38A2 overexpression lentivirus and CB-839 was significantly decreased (Fig. 4B). As shown in Fig. 4C, the number of invading cells was increased by SLC38A2 overexpression but decreased by CB-839 treatment compared with the vector group, and CB-839 abolished the effect of SLC38A2 overexpression, indicating that the promoting effect of SLC38A2 overexpression on cell invasion was blocked by CB-839. Additionally, CB-839 treatment alone decreased the cell proliferation at 48 h and invasion rates, and Gln content in EU cells (Fig. 4A-C). Taken together, these results indicated that SLC38A2 functioned by regulating Gln metabolism.

Figure 4

Effect of SLC38A2 overexpression is attenuated by the Gln inhibitor. Eutopic endometrial cells were treated with SLC38A2 overexpression lentivirus and/or CB-839 (10 µM). (A) Cell proliferation, (B) Gln content and (C) invasion (scale bar, 50 µm) were examined. ***P<0.001 vs. vector; ###P<0.001 vs. oeSLC38A2 + CB-839. Gln, glutamine; OD, optical density; oeSLC38A2, SLC38A2 overexpression; SLC38A2, solute carrier family 38 member a2.

Discussion

Adenomyosis has been extensively studied; however, to the best of our knowledge, how metabolic pathways are affected in this disease remains largely unknown. Bourdon et al (22) reported a higher level of valine in patients with diffuse inner adenomyosis compared with that in control individuals. Valine is an essential amino acid and a precursor of the tricarboxylic acid cycle intermediate succinyl-coenzyme A (22). However, whether and how other amino acids, such as Gln, regulate adenomyosis remains to be elucidated.

To the best of our knowledge, the present study was the first to use CE, EU and EC tissues and primary cells from these tissue sources to explore the roles of Gln in adenomyosis. The results demonstrated that SLC38A2 was upregulated in EC tissues compared with paired EU tissues and CE tissues. Furthermore, SLC38A2 knockdown has been demonstrated to inhibit cell proliferation, decrease Gln content and induce reactive oxygen species production in Gln-sensitive breast cancer cell lines (23). Genetic ablation of SLC38A2 decreased the proliferation of skeletal stem and progenitor cells, thereby reducing the number of osteoblasts and bone-forming activity (24). The present study demonstrated that manipulation of the SLC38A2 level interfered with cell phenotype acquisition (cell proliferation, invasion and Gln content) in EU and EC cells. The SLC38A2 level was positively associated with the malignant phenotype of adenomyosis in vitro.

Gln is the most abundant amino acid in the circulatory system, serving an essential role in energy generation, especially in cancer cells (25). Alterations in Gln and glutamate levels are observed early in the course of endometriosis in patients, indicating that Gln serves a role in endometriosis (17). Altered Gln and glutamate levels have been found to be associated with endometriosis-associated pelvic pain (26). Additionally, some studies showed that SLC1A5 knockdown decreased Gln content (27) and an anti-SLC1A5 monoclonal antibody inhibited tumor growth (28). In the present study, silencing of SLC38A2 decreased Gln content and inhibited proliferation in EC cells. Silencing of SLC38A2 was shown to decrease the OCR and the protein levels of NDUFB8 and UQCRC2, indicating that mitochondrial respiration was reduced. Furthermore, SLC38A2 knockdown decreased cell proliferation, probably by mediating mitochondrial impairment.

SLC38A2 is a Gln transporter that serves a key role in the rapid division of T cells by mediating net Gln uptake (29). In immune disorders and other chronic inflammatory diseases, such as endometriosis, activation of the immune system consumes large amounts of energy, with glucose and Gln being the main sources of abundant energy (30). Elevated Gln levels have been observed in endometriosis. Elevated SLC38A2 expression leads to increased Gln uptake (31). Therefore, it was hypothesized that SLC38A2 serves an important role in the pathogenesis of endometriosis/adenomyosis. A previous study has confirmed that both glutamate glutathione and oxidized glutathione are increased in the myometrium of adenomyosis (32). The present study examined the metabolic function of Gln in adenomyosis and found that SLC38A2 promoted adenomyosis in a Gln-dependent manner. However, how Gln promotes the acquisition of specific cell phenotypes remains unclear and more studies are needed to explore the mechanism underlying the effect of SLC38A2 on mitochondrial respiration in adenomyosis. The limitation of the present study was that the role of cell death was not further investigated. The role of cell death may be further investigated in future studies. In addition to in vitro studies, transgenic mouse models are also needed to further study the role of SLC38A2 in the pathogenesis of adenomyosis. SLC38A2 may be a useful target for adenomyosis. In conclusion, the present study provided evidence to support future investigation of SLC38A2 as a potential target for adenomyosis.

Acknowledgements

Not applicable.

Funding

Funding: The present study was supported by the Key Specialty Construction Project of Pudong Health and Family Planning Commission of Shanghai (grant no. PWZzk2022-21) and Talents Training Program of Pudong Hospital Affiliated to Fudan University (grant no. PJ201902).

Availability of data and materials

The data generated in the present study may be requested from the corresponding author.

Authors' contributions

LC and HHK confirm the authenticity of all the raw data. LC and HHK conceived and designed the study. JCH and YCD performed the experiments. KW and WG analyzed and interpreted the data. KW and HKK performed the statistical analysis. KW and WG drafted the manuscript. HHK revised the manuscript for important intellectual content. All authors have read and approved the final manuscript.

Ethics approval and consent to participate

The present study was approved by the Ethics Committee of Shanghai Pudong Hospital (approval no. 2023-WZ-04; Shanghai, China) and all patients participating in the study provided written informed consent prior to participation.

Patient consent for publication

Not applicable.

Competing interests

The authors declare that they have no competing interests.

References

1 

Zhai J, Vannuccini S, Petraglia F and Giudice LC: Adenomyosis: Mechanisms and pathogenesis. Semin Reprod Med. 38:129–143. 2020.PubMed/NCBI View Article : Google Scholar

2 

Vannuccini S and Petraglia F: Recent advances in understanding and managing adenomyosis. F1000Res. 8(F1000 Faculty Rev-283)2019.PubMed/NCBI View Article : Google Scholar

3 

Jiang L, Han Y, Song Z and Li Y: Pregnancy outcomes after uterus-sparing operative treatment for adenomyosis: A systematic review and meta-analysis. J Minim Invasive Gynecol. 30:543–554. 2023.PubMed/NCBI View Article : Google Scholar

4 

Carrarelli P, Yen CF, Funghi L, Arcuri F, Tosti C, Bifulco G, Luddi A, Lee CL and Petraglia F: Expression of inflammatory and neurogenic mediators in adenomyosis. Reprod Sci. 24:369–375. 2017.PubMed/NCBI View Article : Google Scholar

5 

Carrarelli P, Yen CF, Arcuri F, Funghi L, Tosti C, Wang TH, Huang JS and Petraglia F: Myostatin, follistatin and activin type II receptors are highly expressed in adenomyosis. Fertil Steril. 104:744–752.e1. 2015.PubMed/NCBI View Article : Google Scholar

6 

Vannuccini S, Tosti C, Carmona F, Huang SJ, Chapron C, Guo SW and Petraglia F: Pathogenesis of adenomyosis: An update on molecular mechanisms. Reprod Biomed Online. 35:592–601. 2017.PubMed/NCBI View Article : Google Scholar

7 

Wu G: Amino acids: Metabolism, functions, and nutrition. Amino Acids. 37:1–17. 2009.PubMed/NCBI View Article : Google Scholar

8 

Yang Y, Chen Q, Fan S, Lu Y, Huang Q, Liu X and Peng X: Glutamine sustains energy metabolism and alleviates liver injury in burn sepsis by promoting the assembly of mitochondrial HSP60-HSP10 complex via SIRT4 dependent protein deacetylation. Redox Rep. 29(2312320)2024.PubMed/NCBI View Article : Google Scholar

9 

Zhang D, Hua Z and Li Z: The role of glutamate and glutamine metabolism and related transporters in nerve cells. CNS Neurosci Ther. 30(e14617)2024.PubMed/NCBI View Article : Google Scholar

10 

Menchini RJ and Chaudhry FA: Multifaceted regulation of the system A transporter Slc38a2 suggests nanoscale regulation of amino acid metabolism and cellular signaling. Neuropharmacology. 161(107789)2019.PubMed/NCBI View Article : Google Scholar

11 

Garibsingh RA and Schlessinger A: Advances and challenges in rational drug design for SLCs. Trends Pharmacol Sci. 40:790–800. 2019.PubMed/NCBI View Article : Google Scholar

12 

Colas C, Ung PM and Schlessinger A: SLC transporters: Structure, function, and drug discovery. Medchemcomm. 7:1069–1081. 2016.PubMed/NCBI View Article : Google Scholar

13 

Li YY, Lu XZ, Wang H, Yang XX, Geng HY, Gong G, Zhan YY, Kim HJ and Yang ZJ: Solute carrier family 30 member 8 gene 807C/T polymorphism and type 2 diabetes mellitus in the Chinese population: A meta-analysis including 6,942 subjects. Front Endocrinol (Lausanne). 9(263)2018.PubMed/NCBI View Article : Google Scholar

14 

Li L, He M, Zhou L, Miao X, Wu F, Huang S, Dai X, Wang T and Wu T: A solute carrier family 22 member 3 variant rs3088442 G→A associated with coronary heart disease inhibits lipopolysaccharide-induced inflammatory response. J Biol Chem. 290:5328–5340. 2015.PubMed/NCBI View Article : Google Scholar

15 

Sun T, Bi F, Liu Z and Yang Q: SLC7A2 serves as a potential biomarker and therapeutic target for ovarian cancer. Aging (Albany NY). 12:13281–13296. 2020.PubMed/NCBI View Article : Google Scholar

16 

Murgia F, Angioni S, D'Alterio MN, Pirarba S, Noto A, Santoru ML, Tronci L, Fanos V, Atzori L and Congiu F: Metabolic profile of patients with severe endometriosis: A prospective experimental study. Reprod Sci. 28:728–735. 2021.PubMed/NCBI View Article : Google Scholar

17 

Dutta M, Singh B, Joshi M, Das D, Subramani E, Maan M, Jana SK, Sharma U, Das S, Dasgupta S, et al: Metabolomics reveals perturbations in endometrium and serum of minimal and mild endometriosis. Sci Rep. 8(6466)2018.PubMed/NCBI View Article : Google Scholar

18 

Chen L, Li C, Guo J, Luo N, Qu X, Kang L, Liu M and Cheng Z: Eutopic/ectopic endometrial apoptosis initiated by bilateral uterine artery occlusion: A new therapeutic mechanism for uterus-sparing surgery in adenomyosis. PLoS One. 12(e0175511)2017.PubMed/NCBI View Article : Google Scholar

19 

Livak KJ and Schmittgen TD: Analysis of relative gene expression data using real-time quantitative PCR and the 2(-Delta Delta C(T)) method. Methods. 25:402–408. 2001.PubMed/NCBI View Article : Google Scholar

20 

Lee DE, Yoo JE, Kim J, Kim S, Kim S, Lee H and Cheong H: NEDD4L downregulates autophagy and cell growth by modulating ULK1 and a glutamine transporter. Cell Death Dis. 11(38)2020.PubMed/NCBI View Article : Google Scholar

21 

Burska D, Stiburek L, Krizova J, Vanisova M, Martinek V, Sladkova J, Zamecnik J, Honzik T, Zeman J, Hansikova H and Tesarova M: Homozygous missense mutation in UQCRC2 associated with severe encephalomyopathy, mitochondrial complex III assembly defect and activation of mitochondrial protein quality control. Biochim Biophys Acta Mol Basis Dis. 1867(166147)2021.PubMed/NCBI View Article : Google Scholar

22 

Bourdon M, Santulli P, Kateb F, Pocate-Cheriet K, Batteux F, Maignien C, Chouzenoux S, Bordonne C, Marcellin L, Bertho G and Chapron C: Adenomyosis is associated with specific proton nuclear magnetic resonance (1H-NMR) serum metabolic profiles. Fertil Steril. 116:243–254. 2021.PubMed/NCBI View Article : Google Scholar

23 

Morotti M, Zois CE, El-Ansari R, Craze ML, Rakha EA, Fan SJ, Valli A, Haider S, Goberdhan DCI, Green AR and Harris AL: Increased expression of glutamine transporter SNAT2/SLC38A2 promotes glutamine dependence and oxidative stress resistance, and is associated with worse prognosis in triple-negative breast cancer. Br J Cancer. 124:494–505. 2021.PubMed/NCBI View Article : Google Scholar

24 

Shen L, Yu Y and Karner CM: SLC38A2 provides proline and alanine to regulate postnatal bone mass accrual in mice. Front Physiol. 13(992679)2022.PubMed/NCBI View Article : Google Scholar

25 

Mayers JR and Vander Heiden MG: Famine versus feast: Understanding the metabolism of tumors in vivo. Trends Biochem Sci. 40:130–140. 2015.PubMed/NCBI View Article : Google Scholar

26 

As-Sanie S, Kim J, Schmidt-Wilcke T, Sundgren PC, Clauw DJ, Napadow V and Harris RE: Functional connectivity is associated with altered brain chemistry in women with endometriosis-associated chronic pelvic pain. J Pain. 17:1–13. 2016.PubMed/NCBI View Article : Google Scholar

27 

Zhao X, Petrashen AP, Sanders JA, Peterson AL and Sedivy JM: SLC1A5 glutamine transporter is a target of MYC and mediates reduced mTORC1 signaling and increased fatty acid oxidation in long-lived Myc hypomorphic mice. Aging Cell. 18(e12947)2019.PubMed/NCBI View Article : Google Scholar

28 

Osanai-Sasakawa A, Hosomi K, Sumitomo Y, Takizawa T, Tomura-Suruki S, Imaizumi M, Kasai N, Poh TW, Yamano K and Yong WP: , et al: An anti-ASCT2 monoclonal antibody suppresses gastric cancer growth by inducing oxidative stress and antibody dependent cellular toxicity in preclinical models. Am J Cancer Res. 8:1499–1513. 2018.PubMed/NCBI

29 

Carr EL, Kelman A, Wu GS, Gopaul R, Senkevitch E, Aghvanyan A, Turay AM and Frauwirth KA: Glutamine uptake and metabolism are coordinately regulated by ERK/MAPK during T lymphocyte activation. J Immunol. 185:1037–1044. 2010.PubMed/NCBI View Article : Google Scholar

30 

Wik JA, Chowdhury A, Kolan S, Bastani NE, Li G, Alam K, Grimolizzi F and Skålhegg BS: Endogenous glutamine is rate-limiting for anti-CD3 and anti-CD28 induced CD4+ T-cell proliferation and glycolytic activity under hypoxia and normoxia. Biochem J. 479:1221–1235. 2022.PubMed/NCBI View Article : Google Scholar

31 

Bau DT, Hsieh YY, Wan L, Wang RF, Liao CC, Lee CC, Lin CC, Tsai CH and Tsai FJ: Polymorphism of XRCC1 codon arg 399 Gln is associated with higher susceptibility to endometriosis. Chin J Physiol. 50:326–329. 2007.PubMed/NCBI

32 

Song W, Zhang Z, Jiang Y, Cao Y, Zhang B, Wang Y, Shi H and Zhu L: Integrative metabolomic profiling reveals aberrations in myometrium associated with adenomyosis: A pilot study. Reprod Biol Endocrinol. 20(49)2022.PubMed/NCBI View Article : Google Scholar

Related Articles

  • Abstract
  • View
  • Download
  • Twitter
Copy and paste a formatted citation
Spandidos Publications style
Wu K, Gong W, Hu J, Duan Y, Ke H and Chen L: SLC38A2 promotes cell proliferation and invasion by promoting glutamine metabolism in adenomyosis. Exp Ther Med 27: 218, 2024.
APA
Wu, K., Gong, W., Hu, J., Duan, Y., Ke, H., & Chen, L. (2024). SLC38A2 promotes cell proliferation and invasion by promoting glutamine metabolism in adenomyosis. Experimental and Therapeutic Medicine, 27, 218. https://doi.org/10.3892/etm.2024.12506
MLA
Wu, K., Gong, W., Hu, J., Duan, Y., Ke, H., Chen, L."SLC38A2 promotes cell proliferation and invasion by promoting glutamine metabolism in adenomyosis". Experimental and Therapeutic Medicine 27.5 (2024): 218.
Chicago
Wu, K., Gong, W., Hu, J., Duan, Y., Ke, H., Chen, L."SLC38A2 promotes cell proliferation and invasion by promoting glutamine metabolism in adenomyosis". Experimental and Therapeutic Medicine 27, no. 5 (2024): 218. https://doi.org/10.3892/etm.2024.12506
Copy and paste a formatted citation
x
Spandidos Publications style
Wu K, Gong W, Hu J, Duan Y, Ke H and Chen L: SLC38A2 promotes cell proliferation and invasion by promoting glutamine metabolism in adenomyosis. Exp Ther Med 27: 218, 2024.
APA
Wu, K., Gong, W., Hu, J., Duan, Y., Ke, H., & Chen, L. (2024). SLC38A2 promotes cell proliferation and invasion by promoting glutamine metabolism in adenomyosis. Experimental and Therapeutic Medicine, 27, 218. https://doi.org/10.3892/etm.2024.12506
MLA
Wu, K., Gong, W., Hu, J., Duan, Y., Ke, H., Chen, L."SLC38A2 promotes cell proliferation and invasion by promoting glutamine metabolism in adenomyosis". Experimental and Therapeutic Medicine 27.5 (2024): 218.
Chicago
Wu, K., Gong, W., Hu, J., Duan, Y., Ke, H., Chen, L."SLC38A2 promotes cell proliferation and invasion by promoting glutamine metabolism in adenomyosis". Experimental and Therapeutic Medicine 27, no. 5 (2024): 218. https://doi.org/10.3892/etm.2024.12506
Follow us
  • Twitter
  • LinkedIn
  • Facebook
About
  • Spandidos Publications
  • Careers
  • Cookie Policy
  • Privacy Policy
How can we help?
  • Help
  • Live Chat
  • Contact
  • Email to our Support Team