Spandidos Publications Logo
  • About
    • About Spandidos
    • Aims and Scopes
    • Abstracting and Indexing
    • Editorial Policies
    • Reprints and Permissions
    • Job Opportunities
    • Terms and Conditions
    • Contact
  • Journals
    • All Journals
    • Oncology Letters
      • Oncology Letters
      • Information for Authors
      • Editorial Policies
      • Editorial Board
      • Aims and Scope
      • Abstracting and Indexing
      • Bibliographic Information
      • Archive
    • International Journal of Oncology
      • International Journal of Oncology
      • Information for Authors
      • Editorial Policies
      • Editorial Board
      • Aims and Scope
      • Abstracting and Indexing
      • Bibliographic Information
      • Archive
    • Molecular and Clinical Oncology
      • Molecular and Clinical Oncology
      • Information for Authors
      • Editorial Policies
      • Editorial Board
      • Aims and Scope
      • Abstracting and Indexing
      • Bibliographic Information
      • Archive
    • Experimental and Therapeutic Medicine
      • Experimental and Therapeutic Medicine
      • Information for Authors
      • Editorial Policies
      • Editorial Board
      • Aims and Scope
      • Abstracting and Indexing
      • Bibliographic Information
      • Archive
    • International Journal of Molecular Medicine
      • International Journal of Molecular Medicine
      • Information for Authors
      • Editorial Policies
      • Editorial Board
      • Aims and Scope
      • Abstracting and Indexing
      • Bibliographic Information
      • Archive
    • Biomedical Reports
      • Biomedical Reports
      • Information for Authors
      • Editorial Policies
      • Editorial Board
      • Aims and Scope
      • Abstracting and Indexing
      • Bibliographic Information
      • Archive
    • Oncology Reports
      • Oncology Reports
      • Information for Authors
      • Editorial Policies
      • Editorial Board
      • Aims and Scope
      • Abstracting and Indexing
      • Bibliographic Information
      • Archive
    • Molecular Medicine Reports
      • Molecular Medicine Reports
      • Information for Authors
      • Editorial Policies
      • Editorial Board
      • Aims and Scope
      • Abstracting and Indexing
      • Bibliographic Information
      • Archive
    • World Academy of Sciences Journal
      • World Academy of Sciences Journal
      • Information for Authors
      • Editorial Policies
      • Editorial Board
      • Aims and Scope
      • Abstracting and Indexing
      • Bibliographic Information
      • Archive
    • International Journal of Functional Nutrition
      • International Journal of Functional Nutrition
      • Information for Authors
      • Editorial Policies
      • Editorial Board
      • Aims and Scope
      • Abstracting and Indexing
      • Bibliographic Information
      • Archive
    • International Journal of Epigenetics
      • International Journal of Epigenetics
      • Information for Authors
      • Editorial Policies
      • Editorial Board
      • Aims and Scope
      • Abstracting and Indexing
      • Bibliographic Information
      • Archive
    • Medicine International
      • Medicine International
      • Information for Authors
      • Editorial Policies
      • Editorial Board
      • Aims and Scope
      • Abstracting and Indexing
      • Bibliographic Information
      • Archive
  • Articles
  • Information
    • Information for Authors
    • Information for Reviewers
    • Information for Librarians
    • Information for Advertisers
    • Conferences
  • Language Editing
Spandidos Publications Logo
  • About
    • About Spandidos
    • Aims and Scopes
    • Abstracting and Indexing
    • Editorial Policies
    • Reprints and Permissions
    • Job Opportunities
    • Terms and Conditions
    • Contact
  • Journals
    • All Journals
    • Biomedical Reports
      • Information for Authors
      • Editorial Policies
      • Editorial Board
      • Aims and Scope
      • Abstracting and Indexing
      • Bibliographic Information
      • Archive
    • Experimental and Therapeutic Medicine
      • Information for Authors
      • Editorial Policies
      • Editorial Board
      • Aims and Scope
      • Abstracting and Indexing
      • Bibliographic Information
      • Archive
    • International Journal of Epigenetics
      • Information for Authors
      • Editorial Policies
      • Editorial Board
      • Aims and Scope
      • Abstracting and Indexing
      • Bibliographic Information
      • Archive
    • International Journal of Functional Nutrition
      • Information for Authors
      • Editorial Policies
      • Editorial Board
      • Aims and Scope
      • Abstracting and Indexing
      • Bibliographic Information
      • Archive
    • International Journal of Molecular Medicine
      • Information for Authors
      • Editorial Policies
      • Editorial Board
      • Aims and Scope
      • Abstracting and Indexing
      • Bibliographic Information
      • Archive
    • International Journal of Oncology
      • Information for Authors
      • Editorial Policies
      • Editorial Board
      • Aims and Scope
      • Abstracting and Indexing
      • Bibliographic Information
      • Archive
    • Medicine International
      • Information for Authors
      • Editorial Policies
      • Editorial Board
      • Aims and Scope
      • Abstracting and Indexing
      • Bibliographic Information
      • Archive
    • Molecular and Clinical Oncology
      • Information for Authors
      • Editorial Policies
      • Editorial Board
      • Aims and Scope
      • Abstracting and Indexing
      • Bibliographic Information
      • Archive
    • Molecular Medicine Reports
      • Information for Authors
      • Editorial Policies
      • Editorial Board
      • Aims and Scope
      • Abstracting and Indexing
      • Bibliographic Information
      • Archive
    • Oncology Letters
      • Information for Authors
      • Editorial Policies
      • Editorial Board
      • Aims and Scope
      • Abstracting and Indexing
      • Bibliographic Information
      • Archive
    • Oncology Reports
      • Information for Authors
      • Editorial Policies
      • Editorial Board
      • Aims and Scope
      • Abstracting and Indexing
      • Bibliographic Information
      • Archive
    • World Academy of Sciences Journal
      • Information for Authors
      • Editorial Policies
      • Editorial Board
      • Aims and Scope
      • Abstracting and Indexing
      • Bibliographic Information
      • Archive
  • Articles
  • Information
    • For Authors
    • For Reviewers
    • For Librarians
    • For Advertisers
    • Conferences
  • Language Editing
Login Register Submit
  • This site uses cookies
  • You can change your cookie settings at any time by following the instructions in our Cookie Policy. To find out more, you may read our Privacy Policy.

    I agree
Search articles by DOI, keyword, author or affiliation
Search
Advanced Search
presentation
International Journal of Oncology
Join Editorial Board Propose a Special Issue
Print ISSN: 1019-6439 Online ISSN: 1791-2423
Journal Cover
August-2017 Volume 51 Issue 2

Full Size Image

Cover Legend PDF

Sign up for eToc alerts
Recommend to Library

Journals

International Journal of Molecular Medicine

International Journal of Molecular Medicine

International Journal of Molecular Medicine is an international journal devoted to molecular mechanisms of human disease.

International Journal of Oncology

International Journal of Oncology

International Journal of Oncology is an international journal devoted to oncology research and cancer treatment.

Molecular Medicine Reports

Molecular Medicine Reports

Covers molecular medicine topics such as pharmacology, pathology, genetics, neuroscience, infectious diseases, molecular cardiology, and molecular surgery.

Oncology Reports

Oncology Reports

Oncology Reports is an international journal devoted to fundamental and applied research in Oncology.

Experimental and Therapeutic Medicine

Experimental and Therapeutic Medicine

Experimental and Therapeutic Medicine is an international journal devoted to laboratory and clinical medicine.

Oncology Letters

Oncology Letters

Oncology Letters is an international journal devoted to Experimental and Clinical Oncology.

Biomedical Reports

Biomedical Reports

Explores a wide range of biological and medical fields, including pharmacology, genetics, microbiology, neuroscience, and molecular cardiology.

Molecular and Clinical Oncology

Molecular and Clinical Oncology

International journal addressing all aspects of oncology research, from tumorigenesis and oncogenes to chemotherapy and metastasis.

World Academy of Sciences Journal

World Academy of Sciences Journal

Multidisciplinary open-access journal spanning biochemistry, genetics, neuroscience, environmental health, and synthetic biology.

International Journal of Functional Nutrition

International Journal of Functional Nutrition

Open-access journal combining biochemistry, pharmacology, immunology, and genetics to advance health through functional nutrition.

International Journal of Epigenetics

International Journal of Epigenetics

Publishes open-access research on using epigenetics to advance understanding and treatment of human disease.

Medicine International

Medicine International

An International Open Access Journal Devoted to General Medicine.

Journal Cover
August-2017 Volume 51 Issue 2

Full Size Image

Cover Legend PDF

Sign up for eToc alerts
Recommend to Library

  • Article
  • Citations
    • Cite This Article
    • Download Citation
    • Create Citation Alert
    • Remove Citation Alert
    • Cited By
  • Similar Articles
    • Related Articles (in Spandidos Publications)
    • Similar Articles (Google Scholar)
    • Similar Articles (PubMed)
  • Download PDF
  • Download XML
  • View XML
Article

HNF1A‑AS1 promotes growth and metastasis of esophageal squamous cell carcinoma by sponging miR‑214 to upregulate the expression of SOX-4

Retraction in: /10.3892/ijo.2021.5170
  • Authors:
    • Guannan Wang
    • Wugan Zhao
    • Xianzheng Gao
    • Dandan Zhang
    • Ye Li
    • Yanping Zhang
    • Wencai Li
  • View Affiliations / Copyright

    Affiliations: Department of Pathology, The First Affiliated Hospital, Zhengzhou University, Zhengzhou, Henan 450052, P.R. China
  • Pages: 657-667
    |
    Published online on: June 8, 2017
       https://doi.org/10.3892/ijo.2017.4034
  • Expand metrics +
Metrics: Total Views: 0 (Spandidos Publications: | PMC Statistics: )
Metrics: Total PDF Downloads: 0 (Spandidos Publications: | PMC Statistics: )
Cited By (CrossRef): 0 citations Loading Articles...

This article is mentioned in:



Abstract

Esophageal squamous cell carcinoma (ESCC) is one of the most common malignancies in the world, marked by dysphagia and weight loss, bringing great suffering to patients. HNF1A‑AS1 (HAS1), a long non-coding RNA (lncRNA), has been identified prevalently involved in various human cancers. However, the exact effects and molecular mechanisms of HAS1 in ESCC progression are still elusive. In this study, upregulated expression of HAS1 was detected in ESCC tissues and four human ESCC cell lines (KYSE70, KYSE450, EC109 and EC970) compared with normal tissues and cell lines. Small interfering RNA (siRNA)-mediated knockdown of HAS1 largely suppressed cell proliferation and promoted cell apoptosis in KYSE70 and EC109 cells. The decreased expression of proliferation marker proteins and elevated level of apoptosis marker proteins further verified that HAS1‑siRNA suppressed cell viability in ESCC cells. Besides, the silence of HAS1 strongly reduced the wound closing rate and the number of invasive cells compared with control group. HAS1-siRNA also restrained the expression of migration marker proteins matrix metalloproteinase-9 (MMP-9) and vascular endothelial cell growth factor (VEGF). In addition, miR‑214 was predicted as a direct target of HAS1 by bioinformatics analysis. Downregulated expression of miR‑214 was elevated in KYSE70 and EC109 cells transfected with HAS1-siRNA. Subsequently, elevated expression of miR‑214 was suppressed by co-transfecting with miR‑214 inhibitor in EC109 cells pretreated with HAS1-siRNA. The result of luciferase activity assay showed that luciferase activity was strongly weakened by the combination of LncR-HAS1 WT and miR‑214 mimic. Moreover, the expression of SOX-4, a predicted target gene of miR‑214, was suppressed by HAS1-siRNA and was increased by miR‑214 inhibitor. HAS1-siRNA counteracted the effect of miR‑214 inhibitor on cell viability and mobility in EC109 cells. Finally, the in vivo experiment revealed that HAS1-siRNA abated the role of miR‑214 inhibitor in promoting tumor growth and metastasis. miR-214 also mediated the effect of HAS1 on upregulating the expression of SOX-4 in vivo. Taken together, our study indicated a HAS1-miR‑214-SOX-4 pathway in regulating the growth and metastasis of ESCC, providing a promising target for ESCC therapy.

Introduction

Esophageal squamous cell carcinoma (ESCC) is one of the most frequent malignancies in human, accounting for ~90% of esophageal cancer worldwide (1). China is a country with high incidence of esophageal cancer, and is one of the countries with the highest mortality rate of esophageal cancer. In recent years, the incidence of ESCC is increasing and the number of male patients is 3–4 times more than female patients due to the use of tobacco and alcohol (2). Actual major treatments for ESCC are surgery combined with neoadjuvant radiation and/or chemotherapy, but the 5-year survival rates is still <15% (3,4). Lacking of reliable markers and high aggressiveness are the primary reasons for the poor prognosis and high recurrence rate in ESCC therapy (5,6). So it is urgent to achieve a thorough understanding of the pathogenesis of ESCC.

Long non-coding RNAs (lncRNAs) are RNAs >200 nucleotides but without protein-coding functions (7,8). Substantial studies have revealed the regulating role of lncRNA in cancer development and progression (9,10). HNF1A-AS1 (HAS1) is a bidirectional lncRNA located at chromosome 12q24.31 and is one of three isoenzymes responsible for cellular hyaluronan synthesis (the other two are HAS2 and HAS3) (11,12). Data from different groups have reported that HAS1 is involved in metabolic syndrome, inflammation, and cancers. Previous studies have demonstrated the role of HAS1 as a predictor in breast cancer, and the high expression of HAS1 is correlated with high relapse rate and short overall survival (13). Other studies also proved that HAS1 was a poor prognostic biomarker in non-small cell lung cancer and the expression of HAS1 was significantly associated with tumor node metastasis (TNM) stage (14). However, functional involvement of HAS1 in ESCC has not been extensively reported.

MicroRNAs (miRNAs) are a group of non-coding RNAs with 19–24 nucleotides and have been implicated as important regulators in the pathogenesis of human cancers (15). miRNAs regulate biological processes by base pairing with the 3′-untranslated region (3′-UTR) of target mRNA sequences (16). Aberrant expression of miRNAs in cancer cell lines and tissues is closely related to tumor growth, invasion and metastasis (17,18). Previous research revealed that miR-214 is a molecular hub involved in the control of cancer networks and could be a potential diagnostic/prognostic biomarker and target for therapeutic intervention (19). Here we set to explore the regulating role of miR-214 in the pathogenesis of ESCC.

Sex-determining region Y-related high-mobility-group box transcription factor genes (SOX) are involved in the transcription processes during embryonic development and organogenesis (20,21). Previous studies suggested that SOX4 was upregulated in various cancers and SOX4 might function as an oncogene or a tumor suppressor in different types of cancers. For example, increased expression of SOX4 was found in colorectal cancer tissues and the inhibition of SOX4 suppressed CRC cell proliferation, and invasion (22). SOX4 also acted as a suppressor in the growth of glioblastoma, partly by activating p53-p21 signaling to induce G0/G1 cell cycle arrest (23). Moreover, SOX4 was found upregulated in ESCC and the SOX-Wnt interaction was identified to be involved in the development of ESCC (24). The specific regulatory mechanism remains to be further explored.

In this study, we aimed to explore the mechanism of HAS1 in the growth and metastasis of ESCC. Upregulated HAS1 was found in ESCC tissues and cell lines. Small interfering RNA (siRNA)-mediated knockdown of HAS1 restrained cell proliferation and induced cell apoptosis in ESCC cells. HAS1-siRNA also suppressed the mobility of ESCC in vitro and in vivo and may be sponging miR-214 to upregulate the expression of SOX-4. The HAS1-miR-214-SOX-4 pathway may be useful in the development of ESCC treatment.

Materials and methods

Sample collection

Thirty-five pairs of human ESCC tissues and adjacent normal tissues were obtained from The First Affiliated Hospital of Zhengzhou University. The tissues were stored at −80°C until needed. The study was performed in accordance with the Helsinki Declaration and was approved by the Human Ethics Committee/Institutional Review Board of The First Affiliated Hospital of Zhengzhou University.

Cell lines

The human ESCC cell lines KYSE70, KYSE450, EC109, EC970 and esophageal epithelial cell line HET-1A were purchased from American Type Culture Collection (Manassas, VA, USA). All the cell lines were maintained routinely in RPMI-1640 media (Gibco, cat. no. 11875-093) supplemented with 10% fetal bovine serum (Life Technologies, Inc., Grand Island, NY, USA) and grown at 37°C in humidified air containing 5% CO2.

Quantitative real-time polymerase chain reaction (qRT-PCR)

qRT-PCR was performed to assess the expression level of miRNA. Total RNA from the tissue samples or cultured cells was extracted using the TRIzol reagent (Invitrogen, Carlsbad, CA, USA) according to the manufacturer's instructions. qRT-PCR was performed by using SYBR-green PCR Master Mix in a Fast Real-time PCR 7500 system (Applied Biosystems). The RT-PCR primers for HAS1 and miR-214 were purchased from GeneCopoeia (San Diego, CA, USA). The specific primers were as follows: HAS1 forward, 5′-TCAAGAAATGGTGGCTAT-3′; reverse, 5′-GCTCTGAGACTG GCTGAA-3′. miR-214 forward, 5′-AGCATAATACAGCAGGCACAGAC-3; reverse, 5′-AAAGGTTGTTCTCCACTCTCTCAC-3′. GAPDH was used as the internal control of the mRNA or miRNA, respectively. Fold change of HAS1 or miR-214 was calculated by the equation 2−ΔΔCt.

Northern blotting

The expression levels of HAS1 and miR-214 in ESCC samples, adjacent normal tissues, ESCC cell lines (KYSE70, KYSE450, EC109 and EC970), and esophageal epithelial cell line HET-1A were further determined by northern blot assay. Northern blot analysis was performed as previously described (25).

Lentiviral vector construction and cell transfection

Mimics/inhibitors specific for miR-214 and siRNA/scramble fragments targeting HAS1 were designed and purchased from Invitrogen. KYSE70 and EC109 cells were seeded in 24-well plates (1×105 cells per well). HAS1 siRNA and scramble fragments were amplified using Primer STAR premix (Takara) and cloned into lentivirus vector according to the manufacturer's protocol, respectively. KYSE70 and EC109 cells were transfected with recombinant lentivirus. Mimics/inhibitors specific for miR-214 were transfected into KYSE70 and EC109 cells using Lipofectamine 3000 (Invitrogen) according to the manufacturer's protocol. Cells were harvested 48 h after transfection for subsequent experiments.

Cell proliferation assay

Cell proliferation was assayed using the cell counting kit-8 (CCK-8, Dojindo Laboratories, Tokyo, Japan) according to the manufacturer's protocol. A total of ~5×103 cells were seeded onto 96-well plates. KYSE70 and EC109 cells were pretreated with HAS1-siRNA or siRNA-scramble, respectively. Then cells were incubated with CCK-8 solution for another 2 h at 37°C. The absorbance was measured at 450 nm using multifunctional microplate reader spectraMax M5 (Molecular Devises, CA, USA) at indicated time-points. All experiments were repeated at least three times.

Flow cytometric analysis of cell apoptosis

Cells in each group were harvested at 48 h post-transfection. For the apoptosis analysis, cells were collected, washed twice with cold PBS, resuspended and fixed, then were stained using the Annexin V-fluorescein isothiocyanate (FITC) and PI apoptosis detection kits (Annexin V-FITC Apoptosis Detection kit, eBioscience). The cells were examined by the FACSCaliber II sorter and Cell Quest FACS system (BD Biosciences, San Jose, CA, USA) according to the manufacturer's protocols. The flow cytometry analysis was repeated at least three times.

Western blot analysis

The proteins extracted from tissues and cultured cells were separated through SDS-PAGE and then transferred onto polyvinylidene fluoride (PVDF) membranes (Millipore, Billerica, MA, USA). The membranes were blocked in PBST (PBS with 0.1% Tween-20) containing 5% non-fat milk for 2 h at room temperature, and then were incubated with the primary antibodies: anti-Ki67, anti-proliferation cell nuclear antigen (PCNA), anti-caspase-3, anti-caspase-9, anti-metalloproteinase (MMP)-9, anti- vascular endothelial cell growth factor (VEGF), anti-SOX-4, anti-GAPDH and corresponding HRP-conjugated secondary antibodies. Membranes were extensively washed several times with PBST. Proteins were detected using a ChemiDoc XRS imaging system and Quantity One analysis software (Bio-Rad, San Francisco, CA, USA). GAPDH (Abcam) was used as an endogenous reference.

Wound healing assay

Wound-healing assay was performed to evaluate the migration rate of KYSE70 and EC109 cells transfected with HAS1-siRNA or siRNA-scramble or control. Approximately 1.5×106 cells/well were seeded in 6-well plate and cultured overnight until the cells reached 90% confluence. Then a straight scratch was created by a sterile pipette tip. After rinsing off the destroyed cells with PBS, the plate was cultured in medium for another 24 h. Cell migration was observed and imaged at 0 and 24 h with a digital camera (Leica DFC300FX).

Transwell invasion assay

For the invasion assays, KYSE70 and EC109 cells pre-treated with HAS1-siRNA or siRNA scramble (2×104 cells/well) were placed in Transwell cell culture chambers (8-mm pore size; Merck Millipore Corp.) and were coated with Matrigel (Becton-Dickinson, NJ, USA). Cell suspension was placed in the upper chamber of the insert and the lower chamber was filled with medium containing 10% FBS. After incubation for another 24 h, the invasive cells that had transferred to the lower chamber were fixed in 95% ethanol, stained with hematoxylin and were quantified under a light microscope at 100× in five random fields per membrane. Each sample was assayed in triplicate.

Luciferase activity assay

The Luc-HAS1-WT and Luc-HAS1-MUT were constructed as follows. The wild-type 3′-UTR and mutant 3′-UTR (modified miR-214 binding site) HAS1 RNA were amplified by chemical synthesis and were inserted into a luciferase reporter vector (pGL4.74) to generate Lnc-HAS1 WT and Lnc-HAS1-MUT constructs, respectively. EC109 cells were co-transfected with 0.1 µg Lnc-HAS1 WT/Lnc-HAS1-MUT and/or 40 nM miR-214 mimic for 24 h. Similarly, the wild-type 3′-UTR and mutant 3′-UTR (modified miR-214 binding site) SOX-4 RNA were amplified by chemical synthesis and were inserted into a luciferase reporter vector (pGL4.74) to generate SOX-4 WT and SOX-4 MUT constructs, respectively. EC109 cells were co-transfected with 0.1 µg SOX-4 WT/SOX-4 MUT and/or 40 nM miR-214 mimic for 24 h. Luciferase activities were detected by a dual-luciferase reporter system according to the manufacturer (Promega, E2920). The experiments were performed in triplicate.

Subcutaneous xenograft mouse model

All animal experiments were carried out in accordance with a protocol approved by the Institutional Animal Care and Use Committee (IACUC). The xenografted mouse model was conducted as previously described (26,27). EC109 cells were transfected with HAS1-siRNA and/or miR-214 inhibitor or siRNA-scramble for 24 h. Then, 4×106 cells were subcutaneously inoculated into 6–8 weeks old male athymic nude mice. After tumors (100–150 mm3) had established, the tumor volume was measured every 5 days using the same protocol, and calculated in length × (width2)/2.

Immunohistochemistry

Formalin-fixed paraffin-embedded sections (5 µM) from tissue microarrays were prepared. They were deparaffinized in xylene and rehydrated then were incubated in 30% H2O2 to quench the activity of endogenous peroxidase. Then the sections were incubated with primary antibodies directed against VEGF overnight at 4°C. Proteins were visualized under a light microscope.

Statistical analysis

All results are presented as mean ± SD and evaluated with a Student's t-test. All experiments were performed at least three times and performed in triplicate. Statistical significance was considered at P-value <0.05.

Results

The level of HAS1 is elevated in ESCC

In order to investigate the role of HAS1 in ESCC, relative expression of HAS1 in ESCC tissues and cell lines was detected by qRT-PCR and western blotting. As shown in Fig. 1A, relative expression of HAS1 in ESCC tissues was ~3 times more than the normal tissue (**P<0.01). Western blot analysis was in line with the q-PCR result and further confirmed that the level of HAS1 was upregulated in ESCC tissues compared with normal tissues (Fig. 1B). Then, the expression of HAS1 in esophageal epithelial cell line (HET-1A) and a panel of ESCC cell lines including KYSE70, KYSE450, EC109 and EC970 was further measured. Compared with HET-1A group, the expression of HAS1 was strongly increased in ESCC cell lines (**P<0.01, Fig. 1C and D). The elevated expression of HAS1 in ESCC tissues and cell lines suggested that HAS1 was involved in the pathogenesis of ESCC.

Figure 1

The level of HAS1 is elevated in ESCC. (A) Relative expression of HAS1 in ESCC tissues and adjacent histologically normal tissues was detected by qPCR (**P<0.01 versus normal tissues). (B) Expression of HAS1 in ESCC tissues and adjacent histologically normal tissues was detected through northern blotting. GAPDH was used as an endogenous reference. (C) The expression of HAS1 in ESCC cell lines (KYSE70, KYSE450, EC109 and EC9706) and esophageal epithelial cell line (HET-1A) was detected through qRT-PCR (**P<0.01 versus HET-1A). The bars show means ± SD of three independent experiments. (D) Expression of HAS1 in related ESCC cell lines and esophageal epithelial cell line was evaluated through northern blotting. GAPDH was used as an endogenous reference. The bars show means ± SD of three independent experiments.

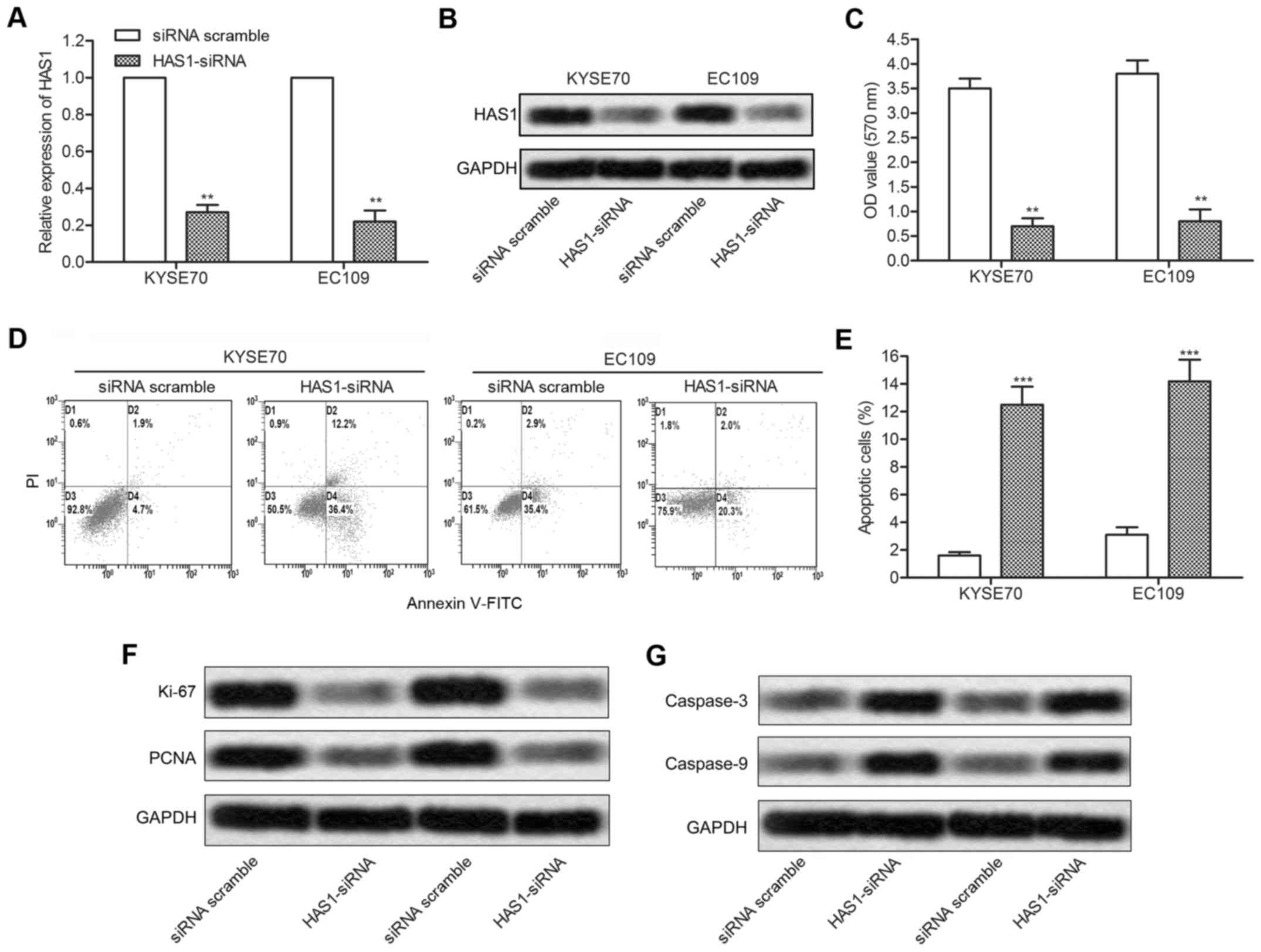
Inhibition of HAS1 reduces cell viability

We then tested the functional significance of HAS1 in ESCC cells lines. KYSE70 and EC109 cell lines were transfected with HAS1-siRNA or siRNA scramble, respectively. The expression of HAS1 was successfully reduced by HAS1-siRNA as shown in Fig. 2A and 2B (**P<0.01). Then, the result of CCK8 assay showed that the inhibition of HAS1 largely suppressed cell proliferation in KYSE70 and EC109 cells (**P<0.01, Fig. 2C). Additionally, the effect of HAS1 on cell apoptosis was valued through flow cytometry. The result showed that the rate of apoptotic cells was markedly increased in HAS1-siRNA group compared with the scramble group (***P<0.001, Fig. 2D and E). The expression of cell proliferation and apoptosis related proteins was then detected through western blotting. Decreased expression of proliferation markers Ki67 and PCNA and increased level of apoptosis markers (caspase-3 and caspase-9) further revealed that HAS1-siRNA suppressed cell proliferation and induced cell apoptosis in ESCC cells (Fig. 2F and G). Taken together, the results above strongly suggested that inhibition of HAS1 reduced cell viability in ESCC cells.

Figure 2

Inhibition of HAS1 reduces cell viability. KYSE70 and EC109 cell lines were transfected with HAS1-siRNA or siRNA scramble, respectively. (A) Relative expression of HAS1 in KYSE70 and EC109 cells was detected through qRT-PCR (**P<0.01 versus scramble group). (B) Expression of HAS1 in KYSE70 and EC109 cells was detected through northern blotting. GAPDH was used as an endogenous reference. (C) The numbers of cells per well in KYSE70 and EC109 cells were measured through CCK8 assay at 570 nm. The statistical results are shown in the histogram (**P<0.01 versus scramble group). (D) Cell apoptosis was detected using flow cytometry. (E) Histogram presents the statistical analysis of cell apoptosis rate (***P<0.01 versus scramble group). (F) The expression of cell proliferation markers (Ki67 and PCNA) was detected through western blotting. (G) The expression of cell apoptosis markers (caspase-3 and caspase-9) was detected through western blotting. GAPDH was used as an endogenous reference. The bars show means ± SD of three independent experiments.

Inhibition of HAS1 suppresses cell motility

Given that the inhibition of HAS1 reduced cell viability in ESCC cells, further experiments were conducted to examine the effect of HAS1 on cell motility. The result of Transwell invasion assay showed that the number of invaded cells was noticeably declined in KYSE70 and EC109 cells transfected with HAS1-siRNA (***P<0.001, Fig. 3A and B). By comparing the closure of the gap at 0 and 24 h later after transfection, a significantly decreased closing rate of scratch wounds was detected in HAS1-siRNA group compared with the siRNA scramble group (*P<0.05, Fig. 3C and D). The expression of migration marker proteins MMP-9 and VEGF was obviously decreased in KYSE70 and EC109 cells transfected with HAS1-siRNA compared with the scramble group (**P<0.01, Fig. 3E). The results above indicated that inhibition of HAS1 suppressed cell motility in ESCC.

Figure 3

Inhibition of HAS1 suppresses cell motility. KYSE70 and EC109 cell lines were transfected with HAS1-siRNA or siRNA scramble, respectively. (A) Transwell invasion assay was conducted to observe the invasive cells in KYSE70 and EC109 cells. (B) Histogram represents the statistical analysis of Transwell invasion assay (***P<0.001 versus scramble group). (C) The migration rate of KYSE70 and EC109 cells was observed through wound-healing assays. (D) Histogram presents the statistical analysis of wound-healing assays (**P<0.01). (E) The expression of migration marker proteins MMP-9 and VEGF in KYSE70 and EC109 cells were evaluated by western blotting and qRT-PCR (**P<0.01 versus scramble group). GAPDH was used as an endogenous reference. The bars show means ± SD of three independent experiments.

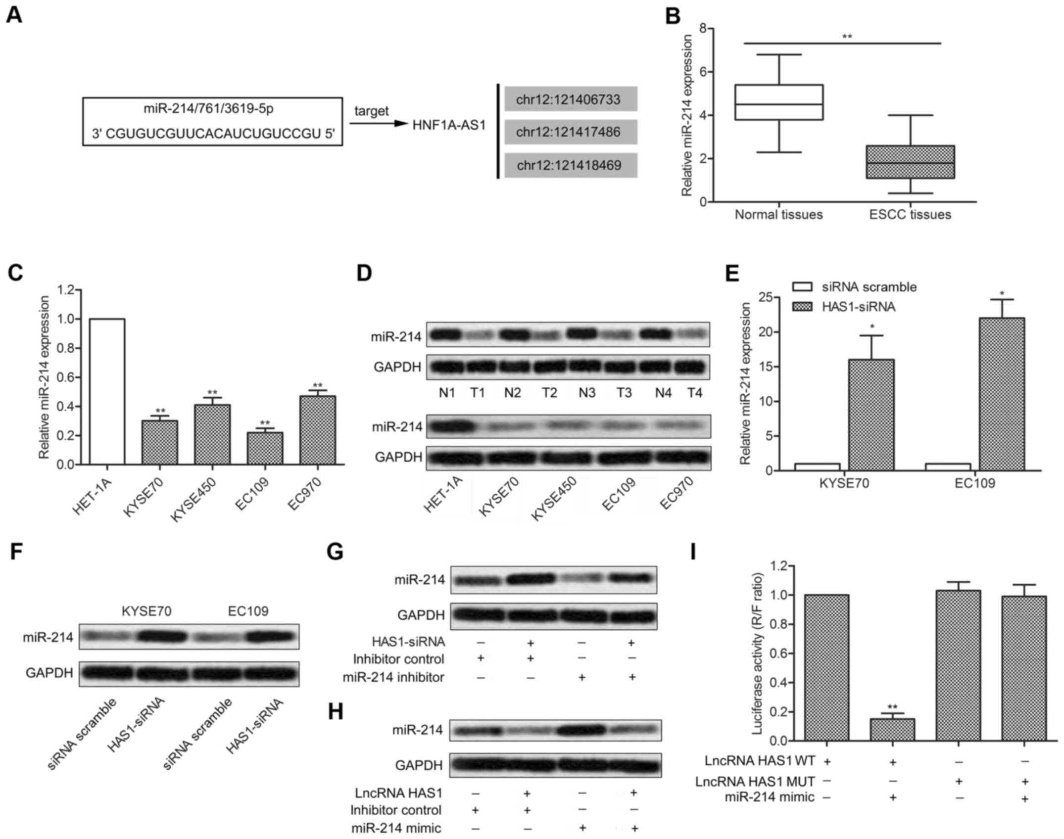
miR-214 is a direct target of HAS1

Predicted by bioinformatics analysis, three complementary sites of miR-214 was found in the sequence of HAS1 RNA (Fig. 4A). Besides, in previous research, miR-214 was found downregulated in ESCC and acted as a diagnostic marker and therapeutic target in ESCC (28). A series of experiments were then conducted to explore the relationship between miR-214 and HAS1 in ESCC. The expression of miRNA-214 was significantly decreased in ESCC tissues and cell lines (KYSE70, KYSE450, EC109 and EC9706) compared with normal tissues and esophageal epithelial cell line (HET-1A) (**P<0.01, Fig. 4B and C). Similar conclusion was further verified through northern blot analysis (Fig. 4D). Interestingly, the expression of miR-214 was strongly increased in KYSE70 and EC109 cells transfected with HAS1-siRNA (*P<0.05, Fig. 4E and F). Then, elevated expression of miR-214 was suppressed by miR-214 inhibitor in EC109 cells transfected with LncRNA HAS1 (Fig. 4G). Similarly, decreased expression of miR-214 was upregulated by adding miR-214 mimic in EC109 cells transfected with HAS1-siRNA (Fig. 4H). Luciferase reporter assays showed that relative luciferase activity in LncRNA HAS1 wild-type group was significantly decreased by co-transfecting miR-214 mimic compared with control group (**P<0.01, Fig. 4I). All the results above illustrated the fact that miR-214 was a target of HAS1.

Figure 4

miR-214 is a direct target of HAS1. (A) Complementary sites of miR-214 in HAS1RNA were predicted through bioinformatics analysis. (B) Relative expression of miRNA-214 in ESCC tissues and adjacent histologically normal tissues was detected by qPCR (**P<0.01 versus normal tissues). (C) Relative expression of miRNA-214 in ESCC cell lines (KYSE70, KYSE450, EC109 and EC9706) and esophageal epithelial cell line (HET-1A) was valued through qRT-PCR (**P<0.01versus HET-1A). (D) Expression of miR-214 in related tissues and cell lines was measured through northern blotting. GAPDH was used as an endogenous reference. (E and F) KYSE70 and EC109 cell lines were transfected with HAS1-siRNA or siRNA scramble, respectively. Relative expression of miR-214 in KYSE70 and EC109 cells was detected through qRT-PCR and northern blotting (*P<0.05 versus scramble group). (G) EC109 cells were transfected with HAS1-siRNA and/or miR-214 inhibitor or inhibitor control. Expression of miR-214 was detected through northern blotting. (H) EC109 cells were transfected with LncRNA HAS1 and/or miR-214 mimic or mimic control. Expression of miR-214 was detected through northern blotting. (I) Wild-type (LncR-HAS1-WT) or mutant (LncR-HAS1-Mut) luciferase reporter and/or miR-214 mimic were co-transfected into EC109 cells. Luciferase reporter assay was conducted to detect the luciferase activity in EC109 cells (*P<0.05 versus LncR-HAS1-WT group). GAPDH was used as an endogenous reference. The bars showed means ± SD of three independent experiments.

The expression of SOX-4 is upregulated by HAS1

According to previous reports, HAS1 and SOX-4 were both involved in the pathogenesis of ESCC, so it is worth exploring the relationship between the two. KYSE70 and EC109 cells were transfected with HAS1-siRNA and/or miR-214 inhibitor or inhibitor control, respectively. The targeting relationship between miR-214 and SOX4 was first predicted through bioinformatics analysis. Luciferase reporter assays further showed that relative luciferase activity in SOX-4 WT group was significantly decreased by co-transfecting miR-214 mimic compared with control group (Fig. 5A). Relative expression of SOX-4 in KYSE70 and EC109 cells were evaluated by qRT-PCR and western blot analysis. Compared with the control group, the expression of SOX-4 was suppressed by HAS1-siRNA and was elevated by miR-214 inhibitor. Simultaneously, the elevated level of SOX-4 -was decreased by co-transfecting HAS1-siRNA into miR-214 inhibitor-treated cells (**P<0.01, Fig. 5B and C). Then, cell viability and motility were valued in EC109 cells treated as described above. miR-214 effectively weakened the effect of HAS1-siRNA inhibiting cell proliferation and promoting cell apoptosis (*P<0.05, **P<0.01, Fig. 5D and E). Similarly, declining number of invasion cells, and cell migration rate was elevated by miR-214 inhibitor in EC109 cells pretreated with HAS1-siRNA (*P<0.05, **P<0.01, Fig. 5F and G). Moreover, relative expression HAS1, miR-214 and SOX4 in 35 paired cases of ESCC tissues were detected by qRT-PCR. The correlational analyses among the three showed a positive relationship between the expression level of HAS1 and SOX4, and a negative relationship between HAS1 and miR-214, miR-214 and SOX4 (Fig. 5H).

Figure 5

The expression of SOX-4 is upregulated by HAS1. KYSE70 and EC109 cells were transfected with HAS1-siRNA and/or miR-214 inhibitor or inhibitor control, respectively. (A) Complementary site of miR-214 in 3′-UTR of SOX4 was predicted through bioinformatics analysis. Luciferase reporter assays was conducted to detect the luciferase activity in EC109 cells (**P<0.01 versus SOX-4-WT group). (B and C) Relative expression of SOX-4 in KYSE70 and EC109 cells were evaluated by qRT-PCR and western blot analysis. (D) OD value in EC109 cells was measured through CCK8 assay at 570 nm. The statistical results are shown in the histogram. (E) Cell apoptosis rate was detected through flow cytometry. The statistical results are shown in the histogram. (F) Cell motility was examined through Transwell invasion assay. The number of invaded cells was counted and shown in the histogram. (G) Cell motility was examined through wound healing assay. Would closing rate was calculated and shown in the histogram. (H) Relative expression of HAS1, miR-214 and SOX4 in 35 paired cases of ESCC tissues were detected by qRT-PCR. The correlations among the three are shown in the scatter diagram. *P<0.05, **P<0.01 versus inhibitor control group, #P<0.05 versus miR-214 inhibitor group.

HAS1-siRNA inhibits tumor growth and metastasis in vivo

To investigate the effects of HAS1 on migration and invasion of ESCC in vivo, EC109 cells were pre-treated with HAS1-siRNA and/or miR-214 inhibitor or scramble. ESCC xenograft mouse model was created by subcutaneous injection of recombinant cell lines to SPF nude mice. Compared with the scramble group, average tumor volume was obviously smaller in the HAS1-siRNA group (*P<0.05, Fig. 6A and B). Besides, the expression level of migration marker protein VEGF was also strongly suppressed by HAS1-siRNA compared with the scramble group (Fig. 6C). Moreover, the expression of miR-214 was increased and the expression of SOX4 was suppressed by HAS1-siRNA in EC109 cells (Fig. 6D and E). The results above indicated that HAS1-siRNA inhibited tumor growth and metastasis in vivo.

Figure 6

HAS1-siRNA inhibits tumor growth and metastasis in vivo. EC109 cells were pre-treated with HAS1-siRNA or scramble, respectively. ESCC xenograft mouse model was created by subcutaneous injection of recombinant cell lines to SPF nude mice. (A) Representative images of ESCC xenograft tissues are presented (n=5). (B) The diameter of ESCC xenografts in each group was measured every 5 days from tumor formation to 30 days. Tumor growth curve is shown as means ± SD (*P<0.05 versus scramble group). (C) Expression of migration marker protein VEGF in formalin-fixed, paraffin-embedded tumors from each group of mice was detected through IHC analysis. (D) Expression of HAS1 and miR-214 in ESCC xenograft tissues was detected through northern blotting. (E) Expression of SOX-4 in ESCC xenograft tissues was detected through western blotting. GAPDH was used as an endogenous reference. The bars show means ± SD of three independent experiments.

Discussion

ESCC is an aggressive malignancy with poor prognosis and the incidence of ESCC is increasing. The invasion and metastasis characteristics of ESCC cells resulted the high morbidity and mortality of ESCC (29,30). ESCC patients lose the chance of getting a diagnosis in the early stages of the disease due to lack of sufficiently sensitive and specific biomarkers (31). Thus, a better understanding of the mechanisms underlying the growth and metastasis of ESCC is necessary for cancer therapy. In this study, we focused on the role of HAS1 in regulating the growth and invasion of ESCC and the related relevant mechanism.

Accumulated studies have shown the regulating role of lncRNAs in cell proliferation, metastasis, invasion and apoptosis (32,33). HAS1 has been regarded as a promising diagnostic biomarker or therapeutic target for various human cancers. For example, elevated expression of HAS1 in bladder tumor tissues contributed to a positive HA urine test and may have some prognostic potential (34). Upregulated expression of HAS1 was also found in colon cancer (35), ovarian cancer (36) and endometrioid endometrial carcinoma (37), indicating a poor prognosis. However, some other studies demonstrated that decreased expression of HAS1 and HAS2 were associated with poor prognosis in cutaneous melanoma (38). The studies above prove that the aberrant expression of HAS1 is associated with cancer development. In this study, a significant upregulated expression of HAS1 was detected in ESCC tissues compared with adjacent histologically normal tissues, and in the corresponding cell lines. These results suggest that HAS1 is upregulated in ESCC and indicates the possible correlation between HAS1 and ESCC.

The regulating role of HAS1 in cancer progression has been documented in many reports. Evidence indicated that HAS1 promoted tumor proliferation and metastasis by regulating the expression of cyclin D1, E-cadherin, N-cadherin and β-catenin in lung adenocarcinoma (39). Others demonstrated that HAS1 regulated cell apoptosis and cell cycle arrest by modulating hyaluronic acid (HA) synthesis and HA receptor levels in bladder cancer (40). In our study, siRNA-mediated knockdown of HAS1 inhibited cell proliferation and induced cell apoptosis in KYSE70 and EC109 cells. Simultaneously, decreased expression of cell proliferation markers (Ki67 and PCNA) and increased level of cell apoptosis markers (caspase-3 and caspase-9) in EC109 cells transfected with HAS1-siRNA further identified that the inhibition of HAS1 reduced cell viabiity in ESCC cells.

Accumulated studies have suggested that HAS1 is involved in the metastasis of cancers. For example, HAS1 was found overexpressed in human primary oesophageal adenocarcinoma and upregulated HAS1 inhibited cell migration and invasion in vitro (41). HAS1 has also been demonstrated to promote cell proliferation and metastasis of osteosarcoma via regulating the activity of the Wnt/β-catenin pathway (42). In our study, increased number of invasive cells and declined wound closure rate were induced by HAS1-siRNA. Besides, the expression of migration marker proteins MMP-9 and VEGF was largely suppressed in HAS1-siRNA group. The results above suggest that the inhibition of HAS1 reduces cell mobility in ESCC cells.

The role of miR-214 has been verified in numerous physiological and pathological processes, and recently, miR-214 is regarded as a regulator in various cancers. For example, miR-214 acted as a tumor suppressor by inhibiting proliferation, migration and invasion of cervical cancer cells via targeting ADP ribosylation factor like 2 (ARL2) (43). Others reported that miR-214 mediated the inhibiting effect of FOXD3 on proliferation, invasion and metastasis by targeting MED19 in colon cancer (44). Moreover, miR-214 acted as a target of LncR-LINC0086 and overexpressed miR-214 reversing the suppressive effects of LINC0086 on nasopharyngeal carcinoma (NPC) growth in vitro and in vivo (45). Generally, miRNA is regulated by the upstream transcription factors. However, the interaction between LncRNA and miR-214 in ESCC has not been revealed yet. In our study, three binding sites between between HAS1 and miR-214 were predicted through bioinformatics analysis. Contrary to the expression of HAS1 in ESCC, the level of miR-214 was downregulated in ESCC tissues and cell lines. Moreover, the expression of miR-214 was suppressed by LncRNA-HAS1 and was elevated by HAS1-siRNA. The result of luciferase reporter assay further showed that luciferase activity was strongly reduced by the combination of miR-214 mimic and LncR-HAS1 WT. Results above verified that miR-214 is a target of HAS1 in ESCC cells.

Increasing evidence has revealed that SOX4 is a functional target involved in tumor progression. Li, et al found that the of miR-338-3p suppressed metastasis of lung cancer cells by binding with the 3′-UTR of Sox4 (46). In another study, propofol was verified to inhibit cell migration and invasion by downregulation of SOX4 in ESCC cell line EC9706 (47). Therefore, we explored potential SOX4-related mechanism in the progression of ESCC. In our study, complementary site of miR-214 in 3′-UTR of SOX4 was first predicted through bioinformatics analysis. Luciferase reporter assays further exhibited the targeting relationship between SOX-4 and miR-214. Relative expression of SOX4 was found downregulated by HAS1-siRNA and elevated by miR-214 inhibitor. Then, elevated expression level of SOX4 was suppressed by adding HAS1-siRNA into KYSE70 and EC107 cells pre-treated with miR-214 inhibitor. Besides, miR-214 inhibitor reversed the role of HAS1-siRNA on inhibiting cell viability and motility. Moreover, the correlations of HAS1, miR-214 and SOX4 in 35 paired cases of ESCC tissues were detected. The results showed a positive relationship between the expression level of HAS1 and SOX4, and a negative relationship between HAS1 and miR-214, miR-214 and SOX4. The results above validate that HAS1 suppresses miR-214 expression and consequently upregulates its target gene SOX4 in ESCC.

Having established that HAS1 inhibited cell viability and mobility in vitro, we further explored the effect of HAS1 in vivo. In a previous investigation, HAS1 was overexpressed in hepatocellular carcinoma (HCC) tissues and cell lines and the expression of HAS1 was closely related to tumor growth and tumor differentiation (48). In contrast, low expression of HAS1 was associated with tumor size in human gastric cancer (49). Additionally, HAS1 was upregulated in bladder cancer and high level HAS1 predicted bladder cancer metastasis (50). In support of previous concepts, HAS1-siRNA was identified to suppress ESCC tissue growth and the expression of migration marker VEGF in vivo. Furthermore, the expression of miR-214 was upregulated and the expression of SOX-4 was downregulated by HAS1 in vivo. These results indicated a HAS1/miR-214/SOX-4 axis in regulating ESCC growth and metastasis in vivo.

In conclusion, HAS1/miR-214/SOX4 axis has an important role in the regulation of ESCC progression. HAS1 was overexpressed in ESCC tissues and cell lines. Knockdown of HAS1 inhibited cell viability and motility by targeting miR-214 to upregulate the expression of SOX4. The in vivo experiment verified that HAS1-siRNA suppressed tumor growth and metastasis. The HAS1/miR-214/SOX4 pathway might offer a promising therapeutic target for ESCC treatment.

Abbreviations:

ESCC

esophageal squamous cell carcinoma

HAS1

HNF1A-AS1

lncRNA

long non-coding RNA

siRNA

small interfering RNA

MMP

metalloproteinase

VEGF

vascular endothelial cell growth factor

miRNAs

microRNAs

3′-UTR

3′-untranslated region

SOX

sex-determining region Y-related high-mobility-group box transcription factor

qRT-PCR

quantitative real-time polymerase chain reaction

CCK-8

cell counting kit-8

PCNA

proliferation cell nuclear antigen

Acknowledgments

This study was supported by the Key Research Project of Henan Educational Committee (17A310035).

References

1 

Pennathur A, Gibson MK, Jobe BA and Luketich JD: Oesophageal carcinoma. Lancet. 381:400–412. 2013. View Article : Google Scholar : PubMed/NCBI

2 

Feng XS, Yang YT, Gao SG, Ru Y, Wang GP, Zhou B, Wang YF, Zhang PF, Li PY and Liu YX: Prevalence and age, gender and geographical area distribution of esophageal squamous cell carcinomas in North China from 1985 to 2006. Asian Pac J Cancer Prev. 15:1981–1987. 2014. View Article : Google Scholar : PubMed/NCBI

3 

Liu CY, Wang BY, Lee MY, Tsai YC, Liu CC and Shih CH: The prognostic value of circumferential resection margin in esophageal squamous cell carcinoma after concurrent chemoradiation therapy and surgery. J Chin Med Assoc. 76:570–575. 2013. View Article : Google Scholar : PubMed/NCBI

4 

Zhao Z, Wang P, Gao Y and He J: The high expression instead of mutation of p53 is predictive of overall survival in patients with esophageal squamous-cell carcinoma: A meta-analysis. Cancer Med. 6:54–66. 2017. View Article : Google Scholar

5 

Hirajima S, Komatsu S, Ichikawa D, Takeshita H, Konishi H, Shiozaki A, Morimura R, Tsujiura M, Nagata H, Kawaguchi T, et al: Clinical impact of circulating miR-18a in plasma of patients with oesophageal squamous cell carcinoma. Br J Cancer. 108:1822–1829. 2013. View Article : Google Scholar : PubMed/NCBI

6 

Zhang SS, Xie X, Wen J, Luo KJ, Liu QW, Yang H, Hu Y and Fu JH: TRPV6 plays a new role in predicting survival of patients with esophageal squamous cell carcinoma. Diagn Pathol. 11:142016. View Article : Google Scholar : PubMed/NCBI

7 

Wapinski O and Chang HY: Long noncoding RNAs and human disease. Trends Cell Biol. 21:354–361. 2011. View Article : Google Scholar : PubMed/NCBI

8 

Kapranov P, Cheng J, Dike S, Nix DA, Duttagupta R, Willingham AT, Stadler PF, Hertel J, Hackermüller J, Hofacker IL, et al: RNA maps reveal new RNA classes and a possible function for pervasive transcription. Science. 316:1484–1488. 2007. View Article : Google Scholar : PubMed/NCBI

9 

Hauptman N and Glavač D: Long non-coding RNA in cancer. Int J Mol Sci. 14:4655–4669. 2013. View Article : Google Scholar : PubMed/NCBI

10 

Li J, Xuan Z and Liu C: Long non-coding RNAs and complex human diseases. Int J Mol Sci. 14:18790–18808. 2013. View Article : Google Scholar : PubMed/NCBI

11 

Chambers JC, Zhang W, Sehmi J, Li X, Wass MN, Van der Harst P, Holm H, Sanna S, Kavousi M, Baumeister SE, et al Alcohol Genome-wide Association (AlcGen) Consortium; Diabetes Genetics Replication and Meta-analyses (DIAGRAM+) Study; Genetic Investigation of Anthropometric Traits (GIANT) Consortium; Global Lipids Genetics Consortium; Genetics of Liver Disease (GOLD) Consortium; International Consortium for Blood Pressure (ICBP-GWAS); Meta-analyses of Glucose and Insulin-Related Traits Consortium (MAGIC): Genome-wide association study identifies loci influencing concentrations of liver enzymes in plasma. Nat Genet. 43:1131–1138. 2011. View Article : Google Scholar : PubMed/NCBI

12 

Tammi RH, Passi AG, Rilla K, Karousou E, Vigetti D, Makkonen K and Tammi MI: Transcriptional and post-translational regulation of hyaluronan synthesis. FEBS J. 278:1419–1428. 2011. View Article : Google Scholar : PubMed/NCBI

13 

Siiskonen H, Oikari S, Pasonen-Seppänen S and Rilla K: Hyaluronan synthase 1: A mysterious enzyme with unexpected functions. Front Immunol. 6:432015. View Article : Google Scholar : PubMed/NCBI

14 

Ma YF, Liang T, Li CR, Li YJ, Jin S and Liu Y: Long non-coding RNA HNF1A-AS1 up-regulation in non-small cell lung cancer correlates to poor survival. Eur Rev Med Pharmacol Sci. 20:4858–4863. 2016.PubMed/NCBI

15 

Calin GA and Croce CM: MicroRNA signatures in human cancers. Nat Rev Cancer. 6:857–866. 2006. View Article : Google Scholar : PubMed/NCBI

16 

Ha M and Kim VN: Regulation of microRNA biogenesis. Nat Rev Mol Cell Biol. 15:509–524. 2014. View Article : Google Scholar : PubMed/NCBI

17 

Fan Z, Cui H, Xu X, Lin Z, Zhang X, Kang L, Han B, Meng J, Yan Z, Yan X, et al: MiR-125a suppresses tumor growth, invasion and metastasis in cervical cancer by targeting STAT3. Oncotarget. 6:25266–25280. 2015. View Article : Google Scholar : PubMed/NCBI

18 

Ma L, Ma S, Zhao G, Yang L, Zhang P, Yi Q and Cheng S: miR-708/LSD1 axis regulates the proliferation and invasion of breast cancer cells. Cancer Med. 5:684–692. 2016. View Article : Google Scholar : PubMed/NCBI

19 

Penna E, Orso F and Taverna D: miR-214 as a key hub that controls cancer networks: Small player, multiple functions. J Invest Dermatol. 135:960–969. 2015. View Article : Google Scholar

20 

Bowles J, Schepers G and Koopman P: Phylogeny of the SOX family of developmental transcription factors based on sequence and structural indicators. Dev Biol. 227:239–255. 2000. View Article : Google Scholar : PubMed/NCBI

21 

Huang YW, Liu JC, Deatherage DE, Luo J, Mutch DG, Goodfellow PJ, Miller DS and Huang TH: Epigenetic repression of microRNA-129-2 leads to overexpression of SOX4 oncogene in endometrial cancer. Cancer Res. 69:9038–9046. 2009. View Article : Google Scholar : PubMed/NCBI

22 

Wang B, Li Y, Tan F and Xiao Z: Increased expression of SOX4 is associated with colorectal cancer progression. Tumour Biol. 37:9131–9137. 2016. View Article : Google Scholar : PubMed/NCBI

23 

Zhang J, Jiang H, Shao J, Mao R, Liu J, Ma Y, Fang X, Zhao N, Zheng S and Lin B: SOX4 inhibits GBM cell growth and induces G0/G1 cell cycle arrest through Akt-p53 axis. BMC Neurol. 14:2072014. View Article : Google Scholar : PubMed/NCBI

24 

Tao Y, Chai D, Ma L, Zhang T, Feng Z, Cheng Z, Wu S, Qin Y and Lai M: Identification of distinct gene expression profiles between esophageal squamous cell carcinoma and adjacent normal epithelial tissues. Tohoku J Exp Med. 226:301–311. 2012. View Article : Google Scholar : PubMed/NCBI

25 

Liu J, Ma L, Li C, Zhang Z, Yang G and Zhang W: Tumor-targeting TRAIL expression mediated by miRNA response elements suppressed growth of uveal melanoma cells. Mol Oncol. 7:1043–1055. 2013. View Article : Google Scholar : PubMed/NCBI

26 

Xiao H, Tang K, Liu P, Chen K, Hu J, Zeng J, Xiao W, Yu G, Yao W, Zhou H, et al: LncRNA MALAT1 functions as a competing endogenous RNA to regulate ZEB2 expression by sponging miR-200s in clear cell kidney carcinoma. Oncotarget. 6:38005–38015. 2015.PubMed/NCBI

27 

Li H, Yu B, Li J, Su L, Yan M, Zhu Z and Liu B: Overexpression of lncRNA H19 enhances carcinogenesis and metastasis of gastric cancer. Oncotarget. 5:2318–2329. 2014. View Article : Google Scholar : PubMed/NCBI

28 

Lu Q, Xu L, Li C, Yuan Y, Huang S and Chen H: miR-214 inhibits invasion and migration via downregulating GALNT7 in esophageal squamous cell cancer. Tumour Biol. 37:14605–14614. 2016. View Article : Google Scholar : PubMed/NCBI

29 

Li W, Jiang G, Zhou J, Wang H, Gong Z, Zhang Z, Min K, Zhu H and Tan Y: Down-regulation of miR-140 induces EMT and promotes invasion by targeting Slug in esophageal cancer. Cell Physiol Biochem. 34:1466–1476. 2014. View Article : Google Scholar : PubMed/NCBI

30 

Xu XC: Risk factors and gene expression in esophageal cancer. Methods Mol Biol. 471:335–360. 2009. View Article : Google Scholar

31 

Kosugi S, Nishimaki T, Kanda T, Nakagawa S, Ohashi M and Hatakeyama K: Clinical significance of serum carcinoembryonic antigen, carbohydrate antigen 19-9, and squamous cell carcinoma antigen levels in esophageal cancer patients. World J Surg. 28:680–685. 2004. View Article : Google Scholar : PubMed/NCBI

32 

Lee J, Jung JH, Chae YS, Park HY, Kim WW, Lee SJ, Jeong JH and Kang SH: Long noncoding RNA snaR regulates proliferation, migration and invasion of triple-negative breast cancer cells. Anticancer Res. 36:6289–6295. 2016. View Article : Google Scholar : PubMed/NCBI

33 

Ponting CP, Oliver PL and Reik W: Evolution and functions of long noncoding RNAs. Cell. 136:629–641. 2009. View Article : Google Scholar : PubMed/NCBI

34 

Golshani R, Hautmann SH, Estrella V, Cohen BL, Kyle CC, Manoharan M, Jorda M, Soloway MS and Lokeshwar VB: HAS1 expression in bladder cancer and its relation to urinary HA test. Int J Cancer. 120:1712–1720. 2007. View Article : Google Scholar : PubMed/NCBI

35 

Yamada Y, Itano N, Narimatsu H, Kudo T, Morozumi K, Hirohashi S, Ochiai A, Ueda M and Kimata K: Elevated transcript level of hyaluronan synthase1 gene correlates with poor prognosis of human colon cancer. Clin Exp Metastasis. 21:57–63. 2004. View Article : Google Scholar : PubMed/NCBI

36 

Yabushita H and Noguchi M, Kishida T, Fusano K, Noguchi Y, Itano N, Kimata K and Noguchi M: Hyaluronan synthase expression in ovarian cancer. Oncol Rep. 12:739–743. 2004.PubMed/NCBI

37 

Nykopp TK, Rilla K, Tammi MI, Tammi RH, Sironen R, Hämäläinen K, Kosma VM, Heinonen S and Anttila M: Hyaluronan synthases (HAS1-3) and hyaluronidases (HYAL1-2) in the accumulation of hyaluronan in endometrioid endometrial carcinoma. BMC Cancer. 10:5122010. View Article : Google Scholar : PubMed/NCBI

38 

Poukka M, Bykachev A, Siiskonen H, Tyynelä-Korhonen K, Auvinen P, Pasonen-Seppänen S and Sironen R: Decreased expression of hyaluronan synthase 1 and 2 associates with poor prognosis in cutaneous melanoma. BMC Cancer. 16:3132016. View Article : Google Scholar : PubMed/NCBI

39 

Wu Y, Liu H, Shi X, Yao Y, Yang W and Song Y: The long non-coding RNA HNF1A-AS1 regulates proliferation and metastasis in lung adenocarcinoma. Oncotarget. 6:9160–9172. 2015. View Article : Google Scholar : PubMed/NCBI

40 

Golshani R, Lopez L, Estrella V, Kramer M, Iida N and Lokeshwar VB: Hyaluronic acid synthase-1 expression regulates bladder cancer growth, invasion, and angiogenesis through CD44. Cancer Res. 68:483–491. 2008. View Article : Google Scholar : PubMed/NCBI

41 

Yang X, Song JH, Cheng Y, Wu W, Bhagat T, Yu Y, Abraham JM, Ibrahim S, Ravich W, Roland BC, et al: Long non-coding RNA HNF1A-AS1 regulates proliferation and migration in oesophageal adenocarcinoma cells. Gut. 63:881–890. 2014. View Article : Google Scholar

42 

Zhao H, Hou W, Tao J, Zhao Y, Wan G, Ma C and Xu H: Upregulation of lncRNA HNF1A-AS1 promotes cell proliferation and metastasis in osteosarcoma through activation of the Wnt/β-catenin signaling pathway. Am J Transl Res. 8:3503–3512. 2016.

43 

Peng R, Men J, Ma R, Wang Q, Wang Y, Sun Y and Ren J: miR-214 down-regulates ARL2 and suppresses growth and invasion of cervical cancer cells. Biochem Biophys Res Commun. 484:623–630. 2017. View Article : Google Scholar : PubMed/NCBI

44 

He GY, Hu JL, Zhou L, Zhu XH, Xin SN, Zhang D, Lu GF, Liao WT, Ding YQ and Liang L: The FOXD3/miR-214/MED19 axis suppresses tumour growth and metastasis in human colorectal cancer. Br J Cancer. 115:1367–1378. 2016. View Article : Google Scholar : PubMed/NCBI

45 

Guo J, Ma J, Zhao G, Li G, Fu Y and Luo Y: Long non-coding RNA LINC0086 functions as a tumor suppressor in nasopharyngeal carcinoma by targeting miR-214. Oncol Res. Feb 13–2017.Epub ahead of print. View Article : Google Scholar : 2017.

46 

Li Y, Chen P, Zu L, Liu B, Wang M and Zhou Q: MicroRNA-338-3p suppresses metastasis of lung cancer cells by targeting the EMT regulator Sox4. Am J Cancer Res. 6:127–140. 2016.PubMed/NCBI

47 

Zhou CL, Li JJ and Ji P: Propofol suppresses esophageal squamous cell carcinoma cell migration and invasion by down- regulation of Sex-Determining Region Y-box 4 (SOX4). Med Sci Monit. 23:419–427. 2017. View Article : Google Scholar : PubMed/NCBI

48 

Liu Z, Wei X, Zhang A, Li C, Bai J and Dong J: Long non-coding RNA HNF1A-AS1 functioned as an oncogene and autophagy promoter in hepatocellular carcinoma through sponging hsa-miR-30b-5p. Biochem Biophys Res Commun. 473:1268–1275. 2016. View Article : Google Scholar : PubMed/NCBI

49 

Dang Y, Lan F, Ouyang X, Wang K, Lin Y, Yu Y, Wang L, Wang Y and Huang Q: Expression and clinical significance of long non-coding RNA HNF1A-AS1 in human gastric cancer. World J Surg Oncol. 13:3022015. View Article : Google Scholar : PubMed/NCBI

50 

Kramer MW, Escudero DO, Lokeshwar SD, Golshani R, Ekwenna OO, Acosta K, Merseburger AS, Soloway M and Lokeshwar VB: Association of hyaluronic acid family members (HAS1, HAS2, and HYAL-1) with bladder cancer diagnosis and prognosis. Cancer. 117:1197–1209. 2011. View Article : Google Scholar

Related Articles

  • Abstract
  • View
  • Download
  • Twitter
Copy and paste a formatted citation
Spandidos Publications style
Wang G, Zhao W, Gao X, Zhang D, Li Y, Zhang Y and Li W: HNF1A‑AS1 promotes growth and metastasis of esophageal squamous cell carcinoma by sponging miR‑214 to upregulate the expression of SOX-4 Retraction in /10.3892/ijo.2021.5170. Int J Oncol 51: 657-667, 2017.
APA
Wang, G., Zhao, W., Gao, X., Zhang, D., Li, Y., Zhang, Y., & Li, W. (2017). HNF1A‑AS1 promotes growth and metastasis of esophageal squamous cell carcinoma by sponging miR‑214 to upregulate the expression of SOX-4 Retraction in /10.3892/ijo.2021.5170. International Journal of Oncology, 51, 657-667. https://doi.org/10.3892/ijo.2017.4034
MLA
Wang, G., Zhao, W., Gao, X., Zhang, D., Li, Y., Zhang, Y., Li, W."HNF1A‑AS1 promotes growth and metastasis of esophageal squamous cell carcinoma by sponging miR‑214 to upregulate the expression of SOX-4 Retraction in /10.3892/ijo.2021.5170". International Journal of Oncology 51.2 (2017): 657-667.
Chicago
Wang, G., Zhao, W., Gao, X., Zhang, D., Li, Y., Zhang, Y., Li, W."HNF1A‑AS1 promotes growth and metastasis of esophageal squamous cell carcinoma by sponging miR‑214 to upregulate the expression of SOX-4 Retraction in /10.3892/ijo.2021.5170". International Journal of Oncology 51, no. 2 (2017): 657-667. https://doi.org/10.3892/ijo.2017.4034
Copy and paste a formatted citation
x
Spandidos Publications style
Wang G, Zhao W, Gao X, Zhang D, Li Y, Zhang Y and Li W: HNF1A‑AS1 promotes growth and metastasis of esophageal squamous cell carcinoma by sponging miR‑214 to upregulate the expression of SOX-4 Retraction in /10.3892/ijo.2021.5170. Int J Oncol 51: 657-667, 2017.
APA
Wang, G., Zhao, W., Gao, X., Zhang, D., Li, Y., Zhang, Y., & Li, W. (2017). HNF1A‑AS1 promotes growth and metastasis of esophageal squamous cell carcinoma by sponging miR‑214 to upregulate the expression of SOX-4 Retraction in /10.3892/ijo.2021.5170. International Journal of Oncology, 51, 657-667. https://doi.org/10.3892/ijo.2017.4034
MLA
Wang, G., Zhao, W., Gao, X., Zhang, D., Li, Y., Zhang, Y., Li, W."HNF1A‑AS1 promotes growth and metastasis of esophageal squamous cell carcinoma by sponging miR‑214 to upregulate the expression of SOX-4 Retraction in /10.3892/ijo.2021.5170". International Journal of Oncology 51.2 (2017): 657-667.
Chicago
Wang, G., Zhao, W., Gao, X., Zhang, D., Li, Y., Zhang, Y., Li, W."HNF1A‑AS1 promotes growth and metastasis of esophageal squamous cell carcinoma by sponging miR‑214 to upregulate the expression of SOX-4 Retraction in /10.3892/ijo.2021.5170". International Journal of Oncology 51, no. 2 (2017): 657-667. https://doi.org/10.3892/ijo.2017.4034
Follow us
  • Twitter
  • LinkedIn
  • Facebook
About
  • Spandidos Publications
  • Careers
  • Cookie Policy
  • Privacy Policy
How can we help?
  • Help
  • Live Chat
  • Contact
  • Email to our Support Team