Spandidos Publications Logo
  • About
    • About Spandidos
    • Aims and Scopes
    • Abstracting and Indexing
    • Editorial Policies
    • Reprints and Permissions
    • Job Opportunities
    • Terms and Conditions
    • Contact
  • Journals
    • All Journals
    • Oncology Letters
      • Oncology Letters
      • Information for Authors
      • Editorial Policies
      • Editorial Board
      • Aims and Scope
      • Abstracting and Indexing
      • Bibliographic Information
      • Archive
    • International Journal of Oncology
      • International Journal of Oncology
      • Information for Authors
      • Editorial Policies
      • Editorial Board
      • Aims and Scope
      • Abstracting and Indexing
      • Bibliographic Information
      • Archive
    • Molecular and Clinical Oncology
      • Molecular and Clinical Oncology
      • Information for Authors
      • Editorial Policies
      • Editorial Board
      • Aims and Scope
      • Abstracting and Indexing
      • Bibliographic Information
      • Archive
    • Experimental and Therapeutic Medicine
      • Experimental and Therapeutic Medicine
      • Information for Authors
      • Editorial Policies
      • Editorial Board
      • Aims and Scope
      • Abstracting and Indexing
      • Bibliographic Information
      • Archive
    • International Journal of Molecular Medicine
      • International Journal of Molecular Medicine
      • Information for Authors
      • Editorial Policies
      • Editorial Board
      • Aims and Scope
      • Abstracting and Indexing
      • Bibliographic Information
      • Archive
    • Biomedical Reports
      • Biomedical Reports
      • Information for Authors
      • Editorial Policies
      • Editorial Board
      • Aims and Scope
      • Abstracting and Indexing
      • Bibliographic Information
      • Archive
    • Oncology Reports
      • Oncology Reports
      • Information for Authors
      • Editorial Policies
      • Editorial Board
      • Aims and Scope
      • Abstracting and Indexing
      • Bibliographic Information
      • Archive
    • Molecular Medicine Reports
      • Molecular Medicine Reports
      • Information for Authors
      • Editorial Policies
      • Editorial Board
      • Aims and Scope
      • Abstracting and Indexing
      • Bibliographic Information
      • Archive
    • World Academy of Sciences Journal
      • World Academy of Sciences Journal
      • Information for Authors
      • Editorial Policies
      • Editorial Board
      • Aims and Scope
      • Abstracting and Indexing
      • Bibliographic Information
      • Archive
    • International Journal of Functional Nutrition
      • International Journal of Functional Nutrition
      • Information for Authors
      • Editorial Policies
      • Editorial Board
      • Aims and Scope
      • Abstracting and Indexing
      • Bibliographic Information
      • Archive
    • International Journal of Epigenetics
      • International Journal of Epigenetics
      • Information for Authors
      • Editorial Policies
      • Editorial Board
      • Aims and Scope
      • Abstracting and Indexing
      • Bibliographic Information
      • Archive
    • Medicine International
      • Medicine International
      • Information for Authors
      • Editorial Policies
      • Editorial Board
      • Aims and Scope
      • Abstracting and Indexing
      • Bibliographic Information
      • Archive
  • Articles
  • Information
    • Information for Authors
    • Information for Reviewers
    • Information for Librarians
    • Information for Advertisers
    • Conferences
  • Language Editing
Spandidos Publications Logo
  • About
    • About Spandidos
    • Aims and Scopes
    • Abstracting and Indexing
    • Editorial Policies
    • Reprints and Permissions
    • Job Opportunities
    • Terms and Conditions
    • Contact
  • Journals
    • All Journals
    • Biomedical Reports
      • Information for Authors
      • Editorial Policies
      • Editorial Board
      • Aims and Scope
      • Abstracting and Indexing
      • Bibliographic Information
      • Archive
    • Experimental and Therapeutic Medicine
      • Information for Authors
      • Editorial Policies
      • Editorial Board
      • Aims and Scope
      • Abstracting and Indexing
      • Bibliographic Information
      • Archive
    • International Journal of Epigenetics
      • Information for Authors
      • Editorial Policies
      • Editorial Board
      • Aims and Scope
      • Abstracting and Indexing
      • Bibliographic Information
      • Archive
    • International Journal of Functional Nutrition
      • Information for Authors
      • Editorial Policies
      • Editorial Board
      • Aims and Scope
      • Abstracting and Indexing
      • Bibliographic Information
      • Archive
    • International Journal of Molecular Medicine
      • Information for Authors
      • Editorial Policies
      • Editorial Board
      • Aims and Scope
      • Abstracting and Indexing
      • Bibliographic Information
      • Archive
    • International Journal of Oncology
      • Information for Authors
      • Editorial Policies
      • Editorial Board
      • Aims and Scope
      • Abstracting and Indexing
      • Bibliographic Information
      • Archive
    • Medicine International
      • Information for Authors
      • Editorial Policies
      • Editorial Board
      • Aims and Scope
      • Abstracting and Indexing
      • Bibliographic Information
      • Archive
    • Molecular and Clinical Oncology
      • Information for Authors
      • Editorial Policies
      • Editorial Board
      • Aims and Scope
      • Abstracting and Indexing
      • Bibliographic Information
      • Archive
    • Molecular Medicine Reports
      • Information for Authors
      • Editorial Policies
      • Editorial Board
      • Aims and Scope
      • Abstracting and Indexing
      • Bibliographic Information
      • Archive
    • Oncology Letters
      • Information for Authors
      • Editorial Policies
      • Editorial Board
      • Aims and Scope
      • Abstracting and Indexing
      • Bibliographic Information
      • Archive
    • Oncology Reports
      • Information for Authors
      • Editorial Policies
      • Editorial Board
      • Aims and Scope
      • Abstracting and Indexing
      • Bibliographic Information
      • Archive
    • World Academy of Sciences Journal
      • Information for Authors
      • Editorial Policies
      • Editorial Board
      • Aims and Scope
      • Abstracting and Indexing
      • Bibliographic Information
      • Archive
  • Articles
  • Information
    • For Authors
    • For Reviewers
    • For Librarians
    • For Advertisers
    • Conferences
  • Language Editing
Login Register Submit
  • This site uses cookies
  • You can change your cookie settings at any time by following the instructions in our Cookie Policy. To find out more, you may read our Privacy Policy.

    I agree
Search articles by DOI, keyword, author or affiliation
Search
Advanced Search
presentation
International Journal of Oncology
Join Editorial Board Propose a Special Issue
Print ISSN: 1019-6439 Online ISSN: 1791-2423
Journal Cover
September-2018 Volume 53 Issue 3

Full Size Image

Cover Legend PDF

Sign up for eToc alerts
Recommend to Library

Journals

International Journal of Molecular Medicine

International Journal of Molecular Medicine

International Journal of Molecular Medicine is an international journal devoted to molecular mechanisms of human disease.

International Journal of Oncology

International Journal of Oncology

International Journal of Oncology is an international journal devoted to oncology research and cancer treatment.

Molecular Medicine Reports

Molecular Medicine Reports

Covers molecular medicine topics such as pharmacology, pathology, genetics, neuroscience, infectious diseases, molecular cardiology, and molecular surgery.

Oncology Reports

Oncology Reports

Oncology Reports is an international journal devoted to fundamental and applied research in Oncology.

Experimental and Therapeutic Medicine

Experimental and Therapeutic Medicine

Experimental and Therapeutic Medicine is an international journal devoted to laboratory and clinical medicine.

Oncology Letters

Oncology Letters

Oncology Letters is an international journal devoted to Experimental and Clinical Oncology.

Biomedical Reports

Biomedical Reports

Explores a wide range of biological and medical fields, including pharmacology, genetics, microbiology, neuroscience, and molecular cardiology.

Molecular and Clinical Oncology

Molecular and Clinical Oncology

International journal addressing all aspects of oncology research, from tumorigenesis and oncogenes to chemotherapy and metastasis.

World Academy of Sciences Journal

World Academy of Sciences Journal

Multidisciplinary open-access journal spanning biochemistry, genetics, neuroscience, environmental health, and synthetic biology.

International Journal of Functional Nutrition

International Journal of Functional Nutrition

Open-access journal combining biochemistry, pharmacology, immunology, and genetics to advance health through functional nutrition.

International Journal of Epigenetics

International Journal of Epigenetics

Publishes open-access research on using epigenetics to advance understanding and treatment of human disease.

Medicine International

Medicine International

An International Open Access Journal Devoted to General Medicine.

Journal Cover
September-2018 Volume 53 Issue 3

Full Size Image

Cover Legend PDF

Sign up for eToc alerts
Recommend to Library

  • Article
  • Citations
    • Cite This Article
    • Download Citation
    • Create Citation Alert
    • Remove Citation Alert
    • Cited By
  • Similar Articles
    • Related Articles (in Spandidos Publications)
    • Similar Articles (Google Scholar)
    • Similar Articles (PubMed)
  • Download PDF
  • Download XML
  • View XML
Article

Long non‑coding RNA 00152 functions as a competing endogenous RNA to regulate NRP1 expression by sponging with miRNA‑206 in colorectal cancer

  • Authors:
    • Zhuan-Peng Chen
    • Jian-Chang Wei
    • Qiang Wang
    • Ping Yang
    • Wang-Lin Li
    • Feng He
    • Hua‑Cui Chen
    • He Hu
    • Jun-Bin Zhong
    • Jie Cao
  • View Affiliations / Copyright

    Affiliations: Department of Gastrointestinal Surgery, Guangzhou Digestive Disease Center, Guangzhou First People's Hospital, Guangzhou Medical University, Guangzhou Guangdong 510180, P.R. China
  • Pages: 1227-1236
    |
    Published online on: June 22, 2018
       https://doi.org/10.3892/ijo.2018.4451
  • Expand metrics +
Metrics: Total Views: 0 (Spandidos Publications: | PMC Statistics: )
Metrics: Total PDF Downloads: 0 (Spandidos Publications: | PMC Statistics: )
Cited By (CrossRef): 0 citations Loading Articles...

This article is mentioned in:



Abstract

Colorectal cancer (CRC) is the third most common type of cancer; however, the molecular mechanisms underlying colorectal tumor metastasis and growth remain elusive. Recently, accumulating evidence has indicated that long non‑coding RNAs (lncRNAs) play a critical role in CRC progression and metastasis; however, the biological role and clinical significance of lncRNA 00152 (lnc00152) in CRC remains largely unknown. Thus, in this study, lnc00152 expression was measured in 80 human CRC tissue samples, 40 non‑cancerous tissue samples, and 3 CRC cell lines (SW480, SW620 and LoVo) using RT‑qPCR. We examined the effects of lnc00152 on CRC cells following transfection with lnc00152 overexpression plasmid or respective siRNA in vitro and in vivo. Luciferase assays revealed the mechanism driving competitive endogenous RNA (ceRNA). We identified that lnc00152 was aberrantly overexpressed in colorectal tumors and cancer cells and that lnc00152 was modulated by miRNA‑206. lnc00152 overexpression enhanced the proliferative and invasive ability of CRC cells in vitro, promoted tumor growth in vivo, and was associated with the shorter overall survival of patients with CRC. In addition, lnc00152 overexpression promoted epithelial-mesenchymal transition (EMT) and increased neuropilin‑1 (NRP1) expression in the CRC cells. By contrast, lnc00152 silencing exerted a counteractive effect. Collectively, these findings demonstrate the critical role of lnc00152 in tumor growth and progression in CRC, and identify a novel therapeutic target associated with CRC development and progression.

Introduction

Colorectal cancer (CRC), one of the most common types of cancer, is associated with a high mortality rate worldwide (1). While the diagnosis of and treatment strategies for CRC have improved, the overall survival of patients with CRC remains unsatisfactory (2). Current CRC treatment includes neoadjuvant radiotherapy and chemotherapy (3), surgical therapy (4,5) and immunization therapy (6,7). In the majority of cases, however, CRC is diagnosed at an advanced pathological stage before any symptoms appear, resulting in poor survival rates. Recent studies have indicated that long non-coding RNAs (lncRNAs) are critical factors in regulating the development, differentiation and apoptosis (8-10) of cancer cells. lncRNAs are also associated with tumor progression and metastasis (11). In CRC specifically, lncRNA could inhibit tumor growth by deactivating Akt signaling (12). The aberrant expression of lncRNAs is associated with a poor survival (13), lymph node metastasis (12) and the modulation of pithelial-mesenchymal transition (EMT) in CRC (14). Therefore, lncRNAs may function as novel therapeutic targets and molecular markers for the diagnosis of CRC. Several studies have identified molecular markers affecting CRC dynamics (15-17). For instance, miRNA-126 expression has been shown to exert a critical effect on CRC pathogenesis (18). However, further clarifications of the systemic correlation between miRNAs and lncRNAs are required.

The lncRNA-miRNA complex forms a regulatory network in non-small cell lung cancer A549 cells (19), indicating that lncRNAs are involved in controlling tumor progression by interacting with miRNAs. Additional molecules, such as the orphan nuclear receptors, Nur77, RARγ and WNT, signal the inhibitors, OVOL2, Myb-like SWIRM and MPN domains 1 (MYSM1), which influence the invasion, metastasis and progression of CRC (14,20-22). Some bioactive enzymes, such as serum β-glucuronidase, are also considered potential markers of CRC (23). Neuropilin-1 (NRP1) is a transmembrane glycoprotein that can function as an oncogene by participating in the development and progression of various types of cancer (24,25), including CRC (26). Numerous biomarkers have been identified in CRC cells; however, there is still a need for further clarification of the mechanisms driving the regulation between biomarkers and tumor progression and metastasis.

In this study, we found that lncRNA 00152 (lnc00152) was overexpressed in CRC tumors and cancer cells when compared to adjacent non-tumor tissues. lnc00152 is an important factor affecting cell proliferation and invasion in vitro and tumor growth in vivo. The regulation of lnc00152 altered NRP1 expression and affected EMT by modulating N-cadherin and E-cadherin expression. Finally, we found that the effects of lnc00152 were regulated by miRNA-206. Our findings indicate that lnc00152 may function as a therapeutic target against CRC.

Materials and methods

Ethics statements

The use of human samples was approved by the Ethics Committee Guangzhou First People's Hospital and all patients involved in the study provided written informed consent. The use of animals in this study was approved by the Ethics Committee of the Laboratory Animal Center of South China University of Technology.

Patients and tissue samples

This study was conducted using a total of 80 paraffin-embedded CRC samples and 40 adjacent non-tumor tissue samples. All the samples were histopathologically and clinically diagnosed at Guangzhou First People's Hospital from 2010 to 2016. None of the recruited participants had received adjunctive treatment prior to surgery. The histological characterization and clinicopathological staging of the samples were determined according to the Union for International Cancer Control (UICC). The clinicopathological information was available for all samples (Table I). The CRC specimens and the matched adjacent non-cancerous tissues were frozen and stored in liquid nitrogen until further use. The overall survival (OS) was defined as the period between diagnosis and either death or the last follow-up. Follow-up ranged from 0 to 78 months. The Kaplan-Meier overall survival curve was obtained according to lnc00152 expression and the cumulative survival ratio was calculated at different time-points during follow-up.

Table I

Detailed clinical information of the patients with colorectal cancer.

Table I

Detailed clinical information of the patients with colorectal cancer.

Clinical characteristicsPatients
No. of patientslncRNA 00152 expressionP-value
Age (years)
 ≥6060288.76±150.940.968
 <6020321.38±129.96
Sex
 Male43295.75±152.820.563
 Female37298.27±139.44
Pathological grade
 I–II37222.71±83.220.008
 III–IV43360.77±158.31
Tumor invasion
 T1–T219253.38±111.750.383
 T3–T461316.08±150.66
Lymph-node metastasis
 N039227.72±84.060.004
 N1–N241362.73±161.88
Distant metastasis
 M060279.70±144.430.429
 M120348.55±141.26
Vascular invasion
 No65290.74±155.120.142
 Yes15323.67±95.55

[i] Numbers in bold indicate statistical significance (P<0.05).

Cell culture

We obtained the CRC cell lines LoVo, SW480 and SW620 from The Cell Bank of Type Culture Collection of Chinese Academy of Sciences (Shanghai, China). The cells were grown at 37°C with 5% CO2 in RPMI-1640 medium (Invitrogen, Carlsbad, CA, USA) supplemented with 10% fatal bovine serum (FBS) (Invitrogen), 100 U/ml penicillin and 100 µg/ml streptomycin (Invitrogen).

RNA extraction and reverse transcription (real-time) quantitative PCR (RT-qPCR)

RT-qPCR was used to determine the expression of lnc00152. We extracted total RNA from the tissues and cultured cells using TRIzol reagent (Invitrogen/Life Technologies) according to the manufacturer's instructions. Subsequently, 2 µg of the extracted total RNA was subjected to reverse transcription (RT) using a reverse transcription kit (Cat. no. 639505; Takara, Tokyo, Japan). In order to perform real-time (quantitative) PCR, we used the One Step SYBR-Green® (Tokyo, Japan) PrimeScript™ RT-PCR kit (Cat. no. RR064A; Takara). For real-time fluorescence detection we used the ABI7300 real-time PCR thermal cycle instrument (Applied Biosystems, Foster City, CA, USA) according to the manufacturer's instructions. The 20 µl total reaction mixture contained 20 ng cDNA, 10 µl of 2X SYBR-Green master mix, 200 nM of forward and reverse primers and PCR-grade water. The PCR cycling conditions were set to 95°C for 3 min, followed by 35 cycles of 95°C for 30 sec, and 55°C for 30 sec. A melting curve analysis verified the specificity of each primer after PCR to ensure amplification specificity. Relative gene expression was calculated using the 2−ΔΔCq method (27), and we normalized the results to the expression of 18s rRNA. For miRNA-206 expression detection, we validated human U6 as the normalizer. The sequences of the primers used for PCR are presented in Table II.

Table II

Sequences of primers used in RT-qPCR.

Table II

Sequences of primers used in RT-qPCR.

Gene namePrimer sequence (5′-3′)
lnc00152F: CCACCAGCCTCTCCTTGAAT
R: GGCTGAGTCGTGATTTTCGGT
E-cadherinF: TGCCGCCATCGCTTACACCATC
R: GGTCAGCAGCTTGAACCACCAG
N-cadherinF: CCCACAGCTCCACCATATGACTC
R: CCTGCTCACCACCACTACTTGAG
Human U6F: CTCGCTTCGGCAGCACA
R: AACGCTTCACGAATTTGCGT
NRP1F: GAGGCATGAAGGCAGACAGAG
R: GAGGCATGAAGGCAGACAGAG
18s rRNAF: CCTGGATACCGCAGCTAGGA
R: GCGGCGCAATACGAATGCCCC
miRNA-206F: ACACTCCAGCTGGGTGGAATGTAAGGAAGTGTG
R: GCAGGGTCCGAGGTATTCG
Transfection with small interfering RNA (siRNA) targeting lnc00152

We selected the site in the β-catenin mRNA sequence as a siRNA target. Three targeted siRNAs against lnc00152 (lnc00152-siRNAs) were created and the sequences were as follows: siRNA1, GGGAAATAAATGACTGGAT; siRNA2, GGAGATGAAACAGGAAGCT; and siRNA3, GGGAATGG AGGGAAATAAA. All the siRNAs, as well as the negative control siRNA were synthesized and purified by RiboBio Biotech Corp. (Guangzhou, China). The siRNA plasmids were transfected into the SW620 cells with Lipofectamine 2000 (Invitrogen) at a working concentration of 200 nM and incubated for 24 h. After the incubation period, the cells were harvested for use in RT-qPCR analysis.

lnc00152 overexpression, plasmid construction and transfection

The full-length lnc00152 was synthesized by Shanghai Sangon Biotech Corp. (Shanghai, China) and cloned into pLV4 plasmids (Promega Corp., Madison, WI, USA). Empty pLV4 plasmids, without the insertion, served as the negative control. Cell transfection was conducted with Lipofectamine 2000 reagent according to the manufacturer's instructions. Further analyses were conducted at 24 h following transfection.

Cell Counting kit-8 (CCK-8) assay

A Cell Counting kit-8 assay ('CCK-8', KeyGen Biotech, Nanjing, China) was used to evaluate cell viability at 12, 24, 36, 48, 60 and 72 h of culture. Briefly, both the control and infected cells were seeded at a density of 2×103 cells/well into a 96-well plate, to which 10 µl of the 10% CCK-8 solution was subsequently added. The plate was incubated at 37°C for 4 h in a 5% CO2 incubator. A microplate reader (Spectramax M5; Molecular Devices Corp., San Jose, CA, USA) was used to measure the product absorbance at 490 nM, and the results are reported as follows: (OD value of sample − OD value of blank)/(OD value of blank). Data were collected from 3 independent experiments.

Transwell invasion assay

A Transwell invasion assay was used to evaluate the invasive potential of the transfected cells. We used Matrigel invasion chambers (Corning Inc., Corning, NY, USA) with 8-µm pores (BD Biosciences, San Jose, CA, USA). In brief, a concentration of 2×104 cells/100 µl was re-suspended in DMEM without fetal bovine serum (FBS) then subsequently seeded on top of a Matrigel-coated Transwell. A total of 600 µl of DMEM containing 10% FBS was added to the lower chambers. Following a 24-h incubation period, the filters separating the upper and lower chamber were washed twice with PBS, fixed by methanol and stained with crystal violet at room temperature for 10 min (Beijing Solarbio Science & Technology Co. Ltd., Beijing, China). We then counted the number of stained cells under a light microscope (Nikon Eclipse E200; Nikon, Tokyo, Japan; magnification, ×100). The area of each membrane was, on average, 5 visual fields. This experiment was repeated independently, in triplicate.

Establishment of tumor xenograft models

We purchased 12 athymic nude mice (6 males and 6 females; weighing 18–20 g, 4 weeks old) from Beijing Slac Laboratory Animal Co. Ltd. (Beijing, China), which we housed in high-efficiency particulate air-filtered cages in a pathogen-free facility. The housing environment was maintained at 25±2°C, 45–55% humidity, and a standard 12-h dark/12-h light cycle, and we fed mice an autoclaved diet with free access to water. We cleaned and sterilized the inoculation area (right upper limb) with ethanol and iodine solutions before subcutaneously injecting the SW620 cells (1×106/ml) transfected with pLV-NC or pLV-lnc00152 into the mice (n=6 mice per group). Tumor volumes (0.5 × length × width2) were measured on days 10, 14, 18, 22 and 26 following implantation. Of note, the largest tumor diameter of a single tumor in our study was 18 mm and the largest volume was 570.317 mm3. No mouse developed multiple tumors. After 4 weeks, the mice were sacrificed by CO2 inhalation (20% of the chamber volume was displace per minute by the flow of CO2). Tumor tissues were excised, then fixed in a 4% paraformaldehyde solution for further analysis. All the animal experiments were performed in the Animal Laboratory Center of Guangzhou First Hospital.

Western blot analysis

For protein extraction, the cultured cells were lysed in a cell lysis buffer containing 140 mM NaCl, 10 mM Tris-HCl, 1% Triton X-100, 1 mM EDTA and 1X protease inhibitor. The tumor tissues were homogenized in lysis buffer (pH 7.5) containing 300 mM NaCl, 50 mM Tris-HCl, 0.5% Triton X-100 and 1X protease inhibitor, and then incubated at 4°C for 30 min. The cell and tissue lysates were centrifuged at 3,000 × g at 4°C for 15 min. We used the BCA method to determine the protein concentration (Sangon, Shanghai, China). Subsequently, 10 µg aliquots of the cell and tissue lysates were loaded onto each lane of a 10% polyacrylamide gel, then blotted onto polyvinylidene difluoride (PVDF) membranes. After blocking with a PBST containing 5% non-fat dry milk, the membranes were incubated with antibodies against NRP1 (1:500; Cat. no. ab81321; Abcam, Cambridge, MA, USA), N-cadherin (1:500; Cat. no. ab18203; Abcam), E-cadherin (1:500; Cat. no. cst9961, 1:1,000; Cell Signaling Technology, Danvers, MA, USA) and GAPDH (1:1,000; Cat. no. 8245; Abcam). The membranes were then washed with TBST 3 times, then incubated them with peroxidase-linked anti rabbit IgG secondary antibody (Cat. no. A16096; Thermo Fisher Scientific, Waltham, MA, USA) for 1 h at room temperature. These proteins were visualized by using an ECL western blotting detection kit (Amersham Biosciences, Piscataway, NJ, USA). This experiment was repeated in triplicate independently. Visualization of proteins and band intensity was determined using ImageJ software version 14.8 (NIH, MD, USA). The gray level was analyzed using Quantity One software (Bio-Rad, Hercules, CA, USA).

Hematoxylin and eosin (H&E) staining

The tumor xenograft sections were deparaffinized in xylene and dehydrated in alcohol. The sections were then stained in Harris' hematoxylin solution for 8 min before bluing in 0.2% ammonia water or saturated lithium carbonate solution for 1 min. After rinsing in 95% alcohol, the sections were counterstained in eosin-phloxine solution for 1 min. Finally, we mounted sections with a xylene-based medium and visualized the slides with a Nikon ECLIPSE 90i (Nikon; magnification, x100). Two pathologists evaluated the images in a blinded manner.

Immunohistochemistry

The tumor xenograft sections were washed in PBS and blocked for 60 min in 0.3% Triton X-100 and PBS with 5% bovine serum albumin, before being incubated overnight at 4°C with anti-E-cadherin (1:50; Cat. no. 9961) or anti-N-cadherin (1:50; Cat. no. 4061) antibodies (Cell Signaling Technology). We then applied HRP-conjugated secondary antibody (1:2,000; Cat. no. 7074; Abcam, Cambridge, UK) to the slides before a 1 h room temperature incubation. To develop color on the slide, we added diaminobenzidine (DAB)/H2O2 before the slides were visualized with a Nikon ECLIPSE 90i microscope (Nikon; magnification, x100). As mentioned above, two pathologists evaluated the images in a blinded manner.

Site-directed mutagenesis and dual-luciferase reporter assay

We used a SQE-PCR to perform site mutation on lnc00152 and then ligated the lnc00152 insert into a psiCHEK™-2 vector (Promega Corp.). Three fragments were cloned by PCR using the following primers, including Psi-152F, CCGCTC GAGCATCAT TGGGAATGGAGGGAAAT; Psi-152R, ATTTGCGGCCGCTT CTGTTTTCTTTAGTTTTGCTT; Mut-152F1, GTTTCAAAT TGGAGCCTTCGACAAGCGGTGCCTGAGC; Mut-152R1, CACCGCTTGTCGAAGGCTCCAATTTGAAACTTAAAA AGC; Mut-152F2, GCCTCCATCCGAGCCTT CACCTCCGTC TGCATCCCTCG; and Mut-152R2, AGACGGAGGTGAAGG CTCGGATGGAGGCTGGCAAGTTTC. Human 293T cells (Cell Bank of Type Culture Collection of Chinese Academy of Sciences, Shanghai, China) were co-transfected with 150 ng of miRNA-206 mimics, miRNA NC mimics, miRNA-206 inhibitors and miRNA-NC inhibitor (RiboBio). Subsequently, 50 ng of wild-type lnc00152 or lnc00152 mutant fluorescent vector were co-transfected with the psiCHEK™-2 vector into the human 293T cells using Lipofectamine 2000 (Invitrogen). We used miRNA-NC as a negative control and repeated the transfections in triplicate. Luciferase assay was conducted at 48 h following transfection, and we normalized the relative luciferase activity using the luciferase assay kit (Promega Corp.) at 48 h after transfection. Finally, to elucidate the interaction between lnc00152 and miRNA-206, we expressed miRNA inhibitor and mimics into the 293T cells and subsequently applied qPCR analysis for miRNA-206 and lnc00152 expression at 48 h following transfection.

Statistical analysis

Summarized data are presented as the means ± SEM. We performed all statistical analyses using SPSS19.0 software (SPSS Inc., Chicago, IL, USA). A Chi-square test was used to analyze the association between lnc00152 expression and the patient clinicopathological characteristics. Survival curves were plotted by the Kaplan-Meier method and compared using the log-rank test. Comparisons between 2 groups for statistical significance were carried out with two-tailed paired Student's t-tests. For analyses involving multiple sample groups, statistical significance was determined using one-way ANOVA followed by Tukey's test for multiple comparisons. Statistical significance was set at a P-value <0.05.

Results

High expression of lnc00152 is associated with low survival rates of patients with CRC

In order to determine the potential role of lnc00152 in CRC, we first compared lnc00152 expression levels between CRC tissues and adjacent non-tumor tissues. The lnc00152 expression level was significantly higher in the CRC tissues compared with the adjacent non-tumor tissues (Fig. 1A, P<0.01). In terms of lymph-node metastasis, the lnc00152 expression level was higher in the N1–2 grade tumors than in the N0 grade tumors (Fig. 1B, P<0.01). Furthermore, both the N1–2 and N0 grade tumors exhibited significantly higher levels of lnc00152 than the adjacent non-tumor tissues (Fig. 1B, P<0.05). Similarly, the lnc00152 level was associated with the pathological grade of colorectal tumors. The malignancy of CRC was associated with the level of lnc00152 expression, with significantly higher levels observed in stage III–IV than in stage I–II tumors (Fig. 1C, P<0.01). Furthermore, the lnc00152 levels were associated with the overall survival, with significantly shorter survival times observed in patients with CRC with higher lnc00152 levels (Fig. 1D and Table I, log-rank test, P=0.047). Neither age nor sex were significantly associated with lnc00152 expression (P=0.968 and P=0.563, respectively); however, lnc00152 expression was significantly associated with the pathological grade (P=0.008) and lymph-node metastasis (P=0.004). The human CRC cells (SW480, SW620 and LoVo) also expressed lnc00152, with the highest expression observed in the LoVo cells (Fig. 1E). These results suggest that lnc00152 overexpression is an indicator of CRC in human tissues and cells, and it may be useful in the prognosis of CRC.

Figure 1

Relative lnc00152 expression in colorectal tumor tissues, cancer cells and its clinical significance. (A) Relative expression of lnc00152 expression was examined by RT-qPCR and normalized to 18s rRNA. lnc00152 expression was higher in the tumor tissues (n=80) than in the adjacent non-tumor tissues (n=40). (B) The association between lnc00152 expression and lymph-node metastasis indicated that tumors with lymph-node metastasis had higher expression levels of lnc00152. (C) Tumors at an advanced pathological stage also exhibited higher levels of lnc00152. (D) Kaplan-Meyer overall survival curves display higher lnc00152 levels in patients with colorectal cancer (CRC) with lower survival times (log-rank test, P=0.047). (E) Relative lnc00152 expression in CRC cell lines (SW480, SW620 and LoVo) was determined by RT-qPCR; differential expression levels of lnc00152 were observed in the 3 CRC cell lines. (F) siRNAs targeting lnc00152 effectively downregulated the lnc00152 levels in the SW620 cells. *P<0.05, **P<0.01 vs. NC group or as indicated.

lnc00152 enhances the proliferative and invasive ability of the CRC cells in vitro

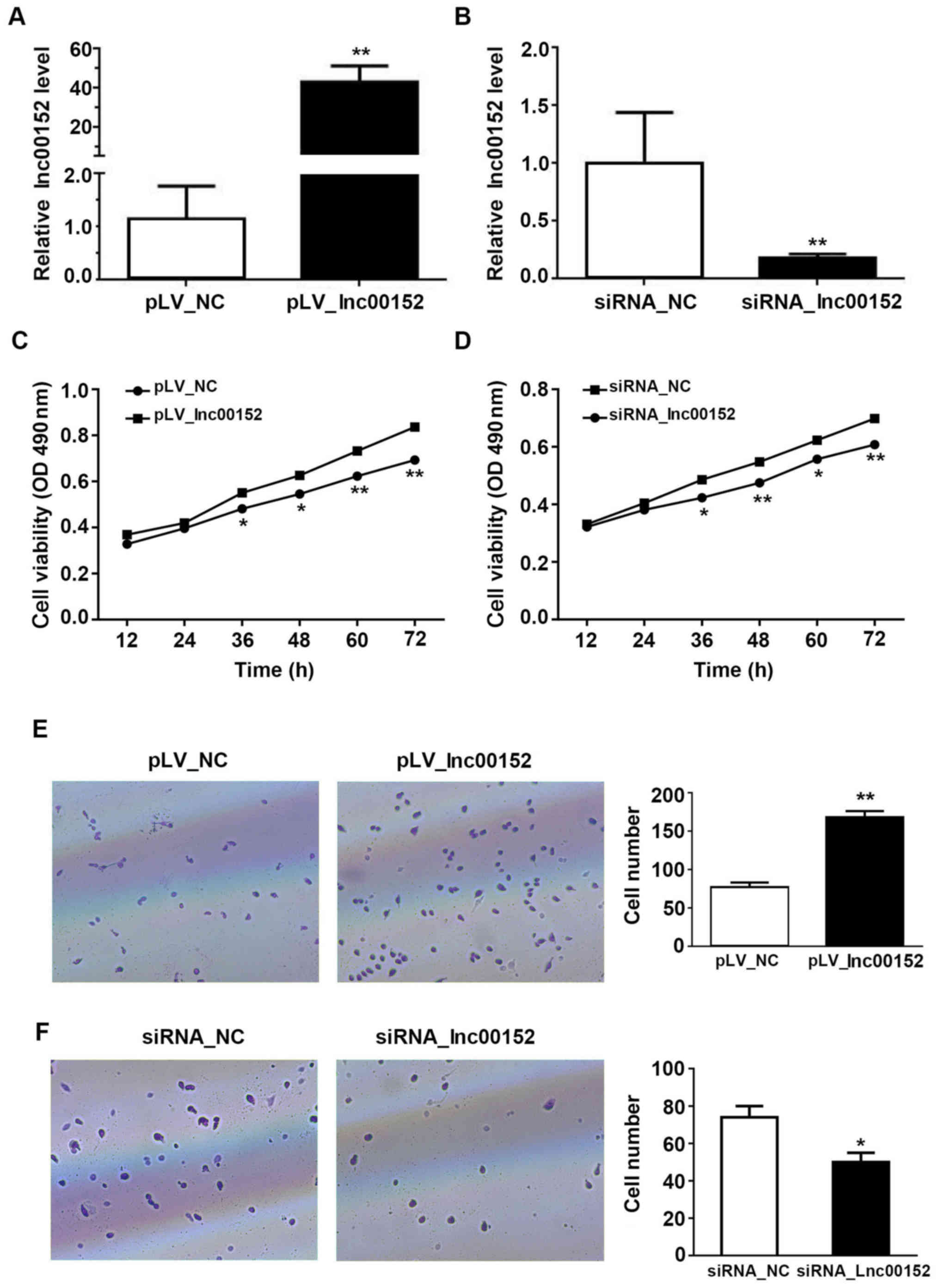
To elucidate the mechanisms through which lnc00152 regulates CRC growth, we controlled the expression level of lnc00152 in the CRC cancer cell line, SW620. lnc00152 expression was significantly decreased in the siRNA-transfected cells, with an optimal silencing effect observed with siRNA-2 (P<0.01, Figs. 1F and 2B). Additionally, we established that the expression of linc00152 in the SW620 cells was significantly higher in the cells transfected with the lnc00152 overexpression vector compared with the pLV-NC-transfected cells (Fig. 2A, P<0.01). The overexpression of lnc00152 enhanced the viability of the SW620 cells at 36, 48, 60 and 72 h following transfection (Fig. 2C). The silencing of lnc00152, however, significantly decreased cellular proliferation (Fig. 2D) at 36 (P<0.05), 48 (P<0.01), 60 (P<0.05), and 72 h (P<0.01) following transfection, but not at 12 or 24 h. From the Transwell assay evaluating the cell invasive potential, we found that the overexpression of ln00152 enhanced the invasive ability of the SW620 cells (Fig. 2E, P<0.01). Conversely, lnc00152 silencing decreased the number of invading cells relative to those transfected with the control siRNA (siRNA_NC) (Fig. 2F, P<0.05). Consequently, our findings indicate that lnc00152 enhances the proliferative and invasive ability of CRC cells.

Figure 2

A high lnc00152 expression enhances colorectal cancer (CRC) cell viability and invasion. (A) SW620 cells were transfected with pLV_NC and pLV_lnc00152. The efficiency of the lnc00152 overexpression plasmid was evaluated by RT-qPCR. (B) The SW620 cells were transfected with lnc00152 siRNA-2 or siRNA-NC. The efficiency of the siRNA-lnc00152 construct was evaluated by RT-qPCR. (C) A CCK-8 assay was used to examine changes in cell viability. lnc00152 overexpression enhanced SW620 cell viability. (D) A CCK-8 assay was used to examine changes in cell viability. lnc00152 silencing impaired SW620 cell viability. (E) A Transwell invasion assay was used to examine changes in cell invasiveness. lnc00152 overexpression promoted the invasive ability of the SW620 cells. (F) lnc00152 silencing suppressed SW620 cell invasion. *P<0.05, **P<0.01 vs. pLV_NC.

lnc00152 overexpression enhances colorectal tumor growth in vivo

To determine whether lnc00152regulates tumor growth in vivo, we xenografted lnc00152 stably expressing SW620 cells into nude mice. The volumes of tumors derived SW620 cells overexpressing lnc00152 were significantly greater than those of tumors derived from the pLV-NC-transfected control cells from days 10 to 26 following implantation (Fig. 3A and B, P<0.05). Additionally, the protein levels of NRP1 were increased in tumors derived from the lnc00152-overexpressing cells (Fig. 3C and D, P<0.05). Furthermore, lnc00152 overexpression also promoted EMT in the SW620-derived tumors by decreasing the level of E-cadherin, while increasing N-cadherin expression (Fig. 3E). H&E staining also confirmed the cellular alteration in lnc00152-overexpressing colorectal tumors, which exhibited typical morphological characteristics of more malignant tumors (large cell morphology, large cell nucleus and malformed nuclei). Collectively, these data indicate that lnc00152 overexpression promotes tumor growth and EMT in vivo.

Figure 3

lnc00152 overexpression promotes tumor growth in vivo. (A) The tumors were separated from nude mice following the injection of SW620 cells transfected with pLV_NC or pLV_Lnc00152 (n=6 per group). (B) Tumor volume curves were measured on days 10, 14, 18, 22 and 26 following implantation. Tumor volume significantly increased in the lnc00152-overexpressing (pLV_Lnc00152 transfection) group. (C and D) Western blot analysis of NRP1 expression in tissues of resected tumors. lnc00152 overexpression led to an increased NRP1 level. (E) Results of immunohistochemistry indicated that lnc00152 overexpression downregulated E-cadherin expression and upregulated N-cadherin expression. Upper panels, H&E staining; lower panels, immunostaining of E-cadherin and N-cadherin. Scale bar, 50 µm. *P<0.05.

miRNA-206 is a target gene of lnc00152

A dual luciferase assay verified the target gene of miRNA-206 as lnc00152. Plasmid construction and sequence data and the sequence of mutant lnc00152 are described in Fig. 4A and B. When the SW620 cells were transfected with the lnc00152 overexpression vector together with miRNA-NC, the relative luciferase activity did not differ significantly from that in the cells transfected with the lnc00152 overexpression vector only (Fig. 4C, P=0.26>0.1). By contrast, the relative luciferase activity decreased when the cells were transfected with the lnc00152 overexpression vector and the miRNA-206 mimic (Fig. 4C, P=0.028<0.05), demonstrating a direct interaction between lnc00152 and miRNA-206. Co-transfection with mutated lnc00152 (Mut-Lnc00152) and miRNA-206 did not result in reduced relative luciferase activity (Fig. 4C, P>0.05), indicating that mutated lnc00152 disrupted the interaction between lnc00152 and miRNA-206. In addition, the lnc00152 level was lower in the cells transfected with miRNA-206 mimics compared to those transfected with NC mimics (Fig. 4D, P<0.05), while the lnc00152 level increased significantly following incubation with the miRNA-206 inhibitor compared to the NC inhibitor (Fig. 4D, P<0.01). In the presence of miRNA-206 mimics, the miRNA-206 level increased significantly (Fig. 4E, P<0.01), while it decreased significantly following incubation with miRNA-206 inhibitor (Fig. 4E, P<0.01). This displayed the specific efficiency of miRNA-206 mimics and inhibitor; collectively, these data indicate that miRNA-206 can directly bind to lnc00152 through miRNA recognition sites.

Figure 4

Effects of lnc00152 on colorectal cancer cells are regulated by miRNA-206. (A) Schematic diagram showing the interaction between lnc00152 and miRNA-206. (B) Sequence of mutant lnc00152. (C) Luciferase assay showing the specific interaction between lnc00152 and miRNA-206. (D) The regulation of miRNA-206 altered the lnc00152 level. (E) The miRNA-206 expression level was affected by transfection with miRNA-206 mimics and inhibitor. *P<0.05, **P<0.01.

lnc00152 regulates the miRNA-206 target gene, NRP1

Yin et al (28) previously demonstrated that miRNA-206 significantly inhibited the luciferase activity of the RLuc-NRP1 3′-UTR reporter, confirming that NRP1 is a target gene of miR-206. Thus, one of our aims in this study was to clarify whether lnc00152 regulates NRP1 in CRC cells. Our results indicated that lnc00152 silencing downregulated NRP1 expression, while lnc00152 overexpression elevated NRP1 expression (Fig. 5A and B, P<0.01). Additionally, we validated the effects of lnc00152 expression on EMT in CRC cells. lnc00152 silencing downregulated N-cadherin expression, whereas it upregulated E-cadherin expression (Fig. 5A–D, P<0.01). By contrast, lnc00152 overexpression increased N-cadherin expression, while it decreased E-cadherin expression (Fig. 5A–D, P<0.01). Therefore, lnc00152 regulates NRP1 expression and additionally affects EMT in CRC cells.

Figure 5

Regulation of lnc00152 affects NRP1 expression and epithelial-mesenchymal transition in colorectal cancer (CRC) cells. (A) Western blot analysis of NRP1, E-cadherin and N-cadherin expression following the transfection of human 293T cells transfected with siRNA_NC, siRNA_Lnc00152, pLV_NC, or pLV_Lnc00152. The regulation of lnc00152 expression altered the expression level of (B) NRP1, (C) N-cadherin, and (D) E-cadherin. **P<0.01.

The mechanisms through which lnc00152 regulates NRP1 in colorectal cancer

From the above-mentioned results, we drew a schematic model to demonstrate the possible mechanisms through which lnc00152 regulates NRP1 (Fig. 6). Compared with the adjacent normal tissues, lnc00152 was highly expressed in CRC tumor tissues and promoted CRC cell viability and invasion by competitively binding miRNA-206, upregulating NRP1, and subsequently upregulating N-cadherin, while downregulating E-cadherin.

Figure 6

A schematic model demonstrating the mechanisms through which lnc00152 functions as a competing endogenous RNA (ceRNA) to regulate NRP1 expression by sponging miRNA-206 in colorectal cancer (CRC). lnc00152 was highly expressed in CRC tumor tissues compared with adjacent normal tissues and promoted CRC cell viability and invasion by competitively binding miRNA-206 upregulating NRP1, and subsequentlyup-regulating N-cadherin, while downregulating E-cadherin.

Discussion

In this study, we found that lnc00152 was expressed in colorectal tumor tissues and the CRC cell lines, SW480, LoVo and SW620. The regulation of lnc00152 also affected CRC cell viability, invasion and EMT in vitro, as well as tumor growth in vivo. This process was associated with NRP1, a miRNA-206 target gene, and miRNA-206 was associated with lnc00152 expression.

lncRNAs play critical roles in cancer development and progression (29). Recent studies have indicated that lncRNAs can regulate both the migration and invasiveness of CRC. For example, the downregulation of lncRNA H19 has been shown to inhibit CRC cell migration and metastasis (30). This is consistent with our findings in that the silencing of lnc00152 decreased the proliferative and invasive ability of CRC cells. lncRNAs have also been reported to suppress EMT in CRC (11). EMT is a hallmark in tumor progression (31). Our findings further validated this observation by showing that the downregulation of lnc00152 reduced N-cadherin and increased E-cadherin expression, while lnc00152 overexpression had the opposite effect. This is consistent with the role of other lncRNAs in the CRC cell lines LoVo and HCT116 (11).

Furthermore, we found that overexpression of lnc00152 may increase the malignant potential of CRC cells. This has also been observed in a previous study which showed that the upregulation of lncRNA BANCR was associated with metastasis and the poor survival of patients with CRC (12). In this study, patients with a higher level of lnc00152 had a shorter survival time, displaying an association between the lnc00152 level and CRC prognosis. This finding, too, is supported by the findings of other studies that have demonstrated an unfavorable prognosis of patients with CRC with a lncRNA expression (32-34). In our tumor xenograft experiment, lnc00152 overexpression promoted tumor growth, which demonstrates that lnc00152 plays an essential role in regulating the malignancy of CRC. Importantly, as lnc00152 silencing appears to have an anti-tumor effect, it may function as a therapeutic target in the treatment of CRC, and may thus aid in the treatment and prognosis of CRC.

Some miRNAs have been observed to be dysregulated in CRC tissues (35). The function of miRNAs in CRC involves controlling EMT (36) and affecting cell proliferation, migration and invasion (37), similar to the function of lncRNAs in CRC. In ovarian cancer, the miRNA-lncRNA signature is important in patient survival (38). The miRNA-lncRNA complex is also involved in the transformation process of gastric cancer initiation to malignancy (39). Accordingly, lncRNA may interact with miRNAs to regulate colorectal tumor malignancy. Previous studies have reported that lnc00152 is implicated in CRC by regulating cell cycle, apoptosis, cell motility and EMT (40,41). In addition, lnc00152 has been demonstrated to promote oncogenesis via several mechanisms, including serving as a sponge for miR-4767 and miR-205 (42,43) and a partner for EZH2 (41). In this study, we observed the interaction of lnc00152 with miRNA-206 with a dual luciferase assay. This observation and other reports of miR-206 inhibiting tumor invasion and migration in CRC (44), highlight an important association between miRNA-206 and lnc00152 in CRC.

Our experiments have additionally located the mutation site on lnc00152 that interacts with miRNA-206. NRP1 is the target gene of miRNA-206 (28), and our data demonstrated that regulating the lnc00152 levels altered NRP1 expression. NRP1 is a co-receptor for vascular endothelial growth factor (VEGF), and the blockaded of NRP1 suppresses tumor growth by inhibiting angiogenesis or by directly inhibiting tumor cell proliferation (45). In CRC, NRP1 is associated with liver metastasis (46), and, importantly, EMT in CRC is dependent on NRP1 (26). Future studies, therefore, are warranted in order to focus on the molecular mechanisms that underlie the synergic effects of miRNA-206 and lnc00152 on CRC progression and on the signaling pathway of the NRP1-associated modulation of CRC metastasis.

In conclusion, the results of the present study identify lnc00152 as a competing endogenous RNA that positively regulates NRP1 expression by sponging miRNA-206 (Fig. 6). Given its critical role in CRC, it may be an effective therapeutic target in CRC prognosis and treatment.

Acknowledgments

Not applicable.

References

1 

Siegel R, Desantis C and Jemal A: Colorectal cancer statistics, 2014. CA Cancer J Clin. 64:104–117. 2014. View Article : Google Scholar : PubMed/NCBI

2 

Kanthan R, Senger JL and Kanthan SC: Molecular events in primary and metastatic colorectal carcinoma: A review. Pathol Res Int. 2012:5974972012. View Article : Google Scholar

3 

Guan X, Jiang Z, Ma T, Liu Z, Hu H, Zhao Z, Song D, Chen Y, Wang G and Wang X: Radiotherapy dose led to a substantial prolongation of survival in patients with locally advanced rectosigmoid junction cancer: A large population based study. Oncotarget. 7:28408–28419. 2016. View Article : Google Scholar : PubMed/NCBI

4 

Zhu DJ, Chen XW, OuYang MZ and Lu Y: Three surgical planes identified in laparoscopic complete mesocolic excision for right-sided colon cancer. World J Surg Oncol. 14:72016. View Article : Google Scholar : PubMed/NCBI

5 

Wang YW, Huang LY, Song CL, Zhuo CH, Shi DB, Cai GX, Xu Y, Cai SJ and Li XX: Laparoscopic vs open abdominoperineal resection in the multimodality management of low rectal cancers. World J Gastroenterol. 21:10174–10183. 2015. View Article : Google Scholar : PubMed/NCBI

6 

Lin T, Song C, Chuo DY, Zhang H and Zhao J: Clinical effects of autologous dendritic cells combined with cytokine-induced killer cells followed by chemotherapy in treating patients with advanced colorectal cancer: A prospective study. Tumour Biol. 37:4367–4372. 2016. View Article : Google Scholar

7 

Du XH, Liu HL, Li L, Xia SY, Ning N, Zou ZY, Teng D, Xiao CH, Li R and Xu YX: Clinical significance of immunotherapy with combined three kinds of cells for operable colorectal cancer. Tumour Biol. 36:5679–5685. 2015. View Article : Google Scholar : PubMed/NCBI

8 

Chen LL and Zhao JC: Functional analysis of long noncoding RNAs in development and disease. Adv Exp Med Biol. 825:129–158. 2014. View Article : Google Scholar : PubMed/NCBI

9 

Hu W, Yuan B, Flygare J and Lodish HF: Long noncoding RNA-mediated anti-apoptotic activity in murine erythroid terminal differentiation. Genes Dev. 25:2573–2578. 2011. View Article : Google Scholar : PubMed/NCBI

10 

Rossi MN and Antonangeli F: LncRNAs: New players in apoptosis control. Int J Cell Biol. 2014:4738572014. View Article : Google Scholar : PubMed/NCBI

11 

Zhang M, Wu WB, Wang ZW and Wang XH: lncRNA NEAT1 is closely related with progression of breast cancer via promoting proliferation and EMT. Eur Rev Med Pharmacol Sci. 21:1020–1026. 2017.PubMed/NCBI

12 

Shen X, Bai Y, Luo B and Zhou X: Upregulation of lncRNA BANCR associated with the lymph node metastasis and poor prognosis in colorectal cancer. Biol Res. 50:322017. View Article : Google Scholar : PubMed/NCBI

13 

Zhou HB, Li Q, Liu M, Cao YQ and Xu JY: Increased expression of long non-coding RNA SBDSP1 correlates with poor survival in colorectal cancer. Eur Rev Med Pharmacol Sci. 21:3837–3841. 2017.PubMed/NCBI

14 

Chen DL, Chen LZ, Lu YX, Zhang DS, Zeng ZL, Pan ZZ, Huang P, Wang FH, Li YH, Ju HQ, et al: Long noncoding RNA XIST expedites metastasis and modulates epithelial-mesenchymal transition in colorectal cancer. Cell Death Dis. 8:e30112017. View Article : Google Scholar : PubMed/NCBI

15 

Wu K, Zhao Z, Ma J, Chen J, Peng J, Yang S and He Y: Deregulation of miR-193b affects the growth of colon cancer cells via transforming growth factor-β and regulation of the SMAD3 pathway. Oncol Lett. 13:2557–2562. 2017. View Article : Google Scholar : PubMed/NCBI

16 

Tong F, Ying Y, Pan H, Zhao W, Li H and Zhan X: MicroRNA-466 (miR-466) functions as a tumor suppressor and prognostic factor in colorectal cancer (CRC). Bosn J Basic Med Sci. Jan 17–2018.Epub ahead of print. View Article : Google Scholar : PubMed/NCBI

17 

Hsiao KY, Lin YC, Gupta SK, Chang N, Yen L, Sun HS and Tsai SJ: Noncoding effects of circular RNA CCDC66 promote colon cancer growth and metastasis. Cancer Res. 77:2339–2350. 2017. View Article : Google Scholar : PubMed/NCBI

18 

Ebrahimi F, Gopalan V, Wahab R, Lu CT, Smith RA and Lam AK: Deregulation of miR-126 expression in colorectal cancer pathogenesis and its clinical significance. Exp Cell Res. 339:333–341. 2015. View Article : Google Scholar : PubMed/NCBI

19 

Li DY, Chen WJ, Luo L, Wang YK, Shang J, Zhang Y, Chen G and Li SK: Prospective lncRNA-miRNA-mRNA regulatory network of long non-coding RNA LINC00968 in non-small cell lung cancer A549 cells: A miRNA microarray and bioinformatics investigation. Int J Mol Med. 40:1895–1906. 2017.PubMed/NCBI

20 

Guo PD, Lu XX, Gan WJ, Li XM, He XS, Zhang S, Ji QH, Zhou F, Cao Y, Wang JR, et al: RARγ downregulation contributes to colorectal tumorigenesis and metastasis by derepressing the Hippo-Yap pathway. Cancer Res. 76:3813–3825. 2016. View Article : Google Scholar : PubMed/NCBI

21 

Wang JR, Gan WJ, Li XM, Zhao YY, Li Y, Lu XX, Li JM and Wu H: Orphan nuclear receptor Nur77 promotes colorectal cancer invasion and metastasis by regulating MMP-9 and E-cadherin. Carcinogenesis. 35:2474–2484. 2014. View Article : Google Scholar : PubMed/NCBI

22 

Ye GD, Sun GB, Jiao P, Chen C, Liu QF, Huang XL, Zhang R, Cai WY, Li SN, Wu JF, et al: OVOL2, an inhibitor of WNT signaling, reduces invasive activities of human and mouse cancer cells and is down-regulated in human colorectal tumors. Gastroenterology. 150:659–671.e16. 2016. View Article : Google Scholar

23 

Waszkiewicz N, Szajda SD, Konarzewska-Duchnowska E, Zalewska-Szajda B, Gałązkowski R, Sawko A, Nammous H, Buko V, Szulc A, Zwierz K, et al: Serum β-glucuronidase as a potential colon cancer marker: A preliminary study. Postepy Hig Med Dosw. 69:436–439. 2015. View Article : Google Scholar

24 

Miyauchi JT, Chen D, Choi M, Nissen JC, Shroyer KR, Djordevic S, Zachary IC, Selwood D and Tsirka SE: Ablation of Neuropilin 1 from glioma-associated microglia and macrophages slows tumor progression. Oncotarget. 7:9801–9814. 2016. View Article : Google Scholar : PubMed/NCBI

25 

Li X, Fan S, Pan X, Xiaokaiti Y, Duan J, Shi Y, Pan Y, Tie L, Wang X, Li Y, et al: Nordihydroguaiaretic acid impairs prostate cancer cell migration and tumor metastasis by suppressing neuropilin 1. Oncotarget. 7:86225–86238. 2016. View Article : Google Scholar : PubMed/NCBI

26 

Tomida C, Yamagishi N, Nagano H, Uchida T, Ohno A, Hirasaka K, Nikawa T and Teshima-Kondo S: Antiangiogenic agent sunitinib induces epithelial to mesenchymal transition and accelerates motility of colorectal cancer cells. J Med Invest. 64:250–254. 2017. View Article : Google Scholar : PubMed/NCBI

27 

Livak KJ and Schmittgen TD: Analysis of relative gene expression data using real-time quantitative PCR and the 2(−Delta Delta C(T)) Method. Methods. 25:402–408. 2001. View Article : Google Scholar

28 

Yin K, Yin W, Wang Y, Zhou L, Liu Y, Yang G, Wang J and Lu J: MiR-206 suppresses epithelial mesenchymal transition by targeting TGF-β signaling in estrogen receptor positive breast cancer cells. Oncotarget. 7:24537–24548. 2016.PubMed/NCBI

29 

Prensner JR and Chinnaiyan AM: The emergence of lncRNAs in cancer biology. Cancer Discov. 1:391–407. 2011. View Article : Google Scholar : PubMed/NCBI

30 

Liang W, Zou Y, Qin F, Chen J, Xu J, Huang S, Chen J and Dai S: sTLR4/MD-2 complex inhibits colorectal cancer migration and invasiveness in vitro and in vivo by lncRNA H19 down-regulation. Acta Biochim Biophys Sin (Shanghai). 49:1035–1041. 2017. View Article : Google Scholar

31 

Cao H, Xu E, Liu H, Wan L and Lai M: Epithelial-mesenchymal transition in colorectal cancer metastasis: A system review. Pathol Res Pract. 211:557–569. 2015. View Article : Google Scholar : PubMed/NCBI

32 

Chen SW, Zhu J, Ma J, Zhang JL, Zuo S, Chen GW, Wang X, Pan YS, Liu YC and Wang PY: Overexpression of long non-coding RNA H19 is associated with unfavorable prognosis in patients with colorectal cancer and increased proliferation and migration in colon cancer cells. Oncol Lett. 14:2446–2452. 2017. View Article : Google Scholar : PubMed/NCBI

33 

Gao X, Wen J, Gao P and Zhang G and Zhang G: Overexpression of the long non-coding RNA, linc-UBC1, is associated with poor prognosis and facilitates cell proliferation, migration, and invasion in colorectal cancer. OncoTargets Ther. 10:1017–1026. 2017. View Article : Google Scholar

34 

Lu M, Liu Z, Li B, Wang G, Li D and Zhu Y: The high expression of long non-coding RNA PANDAR indicates a poor prognosis for colorectal cancer and promotes metastasis by EMT pathway. J Cancer Res Clin Oncol. 143:71–81. 2017. View Article : Google Scholar

35 

Chen X, Shi K, Wang Y, Song M, Zhou W, Tu H and Lin Z: Clinical value of integrated-signature miRNAs in colorectal cancer: miRNA expression profiling analysis and experimental validation. Oncotarget. 6:37544–37556. 2015. View Article : Google Scholar : PubMed/NCBI

36 

Jaca A, Govender P, Locketz M and Naidoo R: The role of miRNA-21 and epithelial mesenchymal transition (EMT) process in colorectal cancer. J Clin Pathol. 70:331–356. 2017. View Article : Google Scholar

37 

Deng B, Wang B, Fang J, Zhu X, Cao Z, Lin Q, Zhou L and Sun X: MiRNA-203 suppresses cell proliferation, migration and invasion in colorectal cancer via targeting of EIF5A2. Sci Rep. 6:283012016. View Article : Google Scholar : PubMed/NCBI

38 

Guo L, Peng Y, Meng Y, Liu Y, Yang S, Jin H and Li Q: Expression profiles analysis reveals an integrated miRNA-lncRNA signature to predict survival in ovarian cancer patients with wild-type BRCA1/2. Oncotarget. 8:68483–68492. 2017.PubMed/NCBI

39 

Mao Y, Liu R, Zhou H, Yin S, Zhao Q, Ding X and Wang H: Transcriptome analysis of miRNA-lncRNA-mRNA interactions in the malignant transformation process of gastric cancer initiation. Cancer Gene Ther. 24:267–275. 2017. View Article : Google Scholar : PubMed/NCBI

40 

Zhao J, Liu Y, Zhang W, Zhou Z, Wu J, Cui P, Zhang Y and Huang G: Long non-coding RNA Linc00152 is involved in cell cycle arrest, apoptosis, epithelial to mesenchymal transition, cell migration and invasion in gastric cancer. Cell Cycle. 14:3112–3123. 2015. View Article : Google Scholar : PubMed/NCBI

41 

Chen WM, Huang MD, Sun DP, Kong R, Xu TP, Xia R, Zhang EB and Shu YQ: Long intergenic non-coding RNA 00152 promotes tumor cell cycle progression by binding to EZH2 and repressing p15 and p21 in gastric cancer. Oncotarget. 7:9773–9787. 2016.PubMed/NCBI

42 

Wang Y, Liu J, Bai H, Dang Y, Lv P and Wu S: Long intergenic non-coding RNA 00152 promotes renal cell carcinoma progression by epigenetically suppressing P16 and negatively regulates miR-205. Am J Cancer Res. 7:312–322. 2017.PubMed/NCBI

43 

Teng W, Qiu C, He Z, Wang G, Xue Y and Hui X: Linc00152 suppresses apoptosis and promotes migration by sponging miR-4767 in vascular endothelial cells. Oncotarget. 8:85014–85023. 2017. View Article : Google Scholar : PubMed/NCBI

44 

Sun P, Sun D, Wang X, Liu T, Ma Z and Duan L: miR-206 is an independent prognostic factor and inhibits tumor invasion and migration in colorectal cancer. Cancer Biomark. 15:391–396. 2015. View Article : Google Scholar : PubMed/NCBI

45 

Jubb AM, Strickland LA, Liu SD, Mak J, Schmidt M and Koeppen H: Neuropilin-1 expression in cancer and development. J Pathol. 226:50–60. 2012. View Article : Google Scholar

46 

Zhang Y, He X, Liu Y, Ye Y, Zhang H, He P, Zhang Q, Dong L, Liu Y and Dong J: microRNA-320a inhibits tumor invasion by targeting neuropilin 1 and is associated with liver metastasis in colorectal cancer. Oncol Rep. 27:685–694. 2012.

Related Articles

  • Abstract
  • View
  • Download
  • Twitter
Copy and paste a formatted citation
Spandidos Publications style
Chen Z, Wei J, Wang Q, Yang P, Li W, He F, Chen HC, Hu H, Zhong J, Cao J, Cao J, et al: Long non‑coding RNA 00152 functions as a competing endogenous RNA to regulate NRP1 expression by sponging with miRNA‑206 in colorectal cancer. Int J Oncol 53: 1227-1236, 2018.
APA
Chen, Z., Wei, J., Wang, Q., Yang, P., Li, W., He, F. ... Cao, J. (2018). Long non‑coding RNA 00152 functions as a competing endogenous RNA to regulate NRP1 expression by sponging with miRNA‑206 in colorectal cancer. International Journal of Oncology, 53, 1227-1236. https://doi.org/10.3892/ijo.2018.4451
MLA
Chen, Z., Wei, J., Wang, Q., Yang, P., Li, W., He, F., Chen, H., Hu, H., Zhong, J., Cao, J."Long non‑coding RNA 00152 functions as a competing endogenous RNA to regulate NRP1 expression by sponging with miRNA‑206 in colorectal cancer". International Journal of Oncology 53.3 (2018): 1227-1236.
Chicago
Chen, Z., Wei, J., Wang, Q., Yang, P., Li, W., He, F., Chen, H., Hu, H., Zhong, J., Cao, J."Long non‑coding RNA 00152 functions as a competing endogenous RNA to regulate NRP1 expression by sponging with miRNA‑206 in colorectal cancer". International Journal of Oncology 53, no. 3 (2018): 1227-1236. https://doi.org/10.3892/ijo.2018.4451
Copy and paste a formatted citation
x
Spandidos Publications style
Chen Z, Wei J, Wang Q, Yang P, Li W, He F, Chen HC, Hu H, Zhong J, Cao J, Cao J, et al: Long non‑coding RNA 00152 functions as a competing endogenous RNA to regulate NRP1 expression by sponging with miRNA‑206 in colorectal cancer. Int J Oncol 53: 1227-1236, 2018.
APA
Chen, Z., Wei, J., Wang, Q., Yang, P., Li, W., He, F. ... Cao, J. (2018). Long non‑coding RNA 00152 functions as a competing endogenous RNA to regulate NRP1 expression by sponging with miRNA‑206 in colorectal cancer. International Journal of Oncology, 53, 1227-1236. https://doi.org/10.3892/ijo.2018.4451
MLA
Chen, Z., Wei, J., Wang, Q., Yang, P., Li, W., He, F., Chen, H., Hu, H., Zhong, J., Cao, J."Long non‑coding RNA 00152 functions as a competing endogenous RNA to regulate NRP1 expression by sponging with miRNA‑206 in colorectal cancer". International Journal of Oncology 53.3 (2018): 1227-1236.
Chicago
Chen, Z., Wei, J., Wang, Q., Yang, P., Li, W., He, F., Chen, H., Hu, H., Zhong, J., Cao, J."Long non‑coding RNA 00152 functions as a competing endogenous RNA to regulate NRP1 expression by sponging with miRNA‑206 in colorectal cancer". International Journal of Oncology 53, no. 3 (2018): 1227-1236. https://doi.org/10.3892/ijo.2018.4451
Follow us
  • Twitter
  • LinkedIn
  • Facebook
About
  • Spandidos Publications
  • Careers
  • Cookie Policy
  • Privacy Policy
How can we help?
  • Help
  • Live Chat
  • Contact
  • Email to our Support Team