Spandidos Publications Logo
  • About
    • About Spandidos
    • Aims and Scopes
    • Abstracting and Indexing
    • Editorial Policies
    • Reprints and Permissions
    • Job Opportunities
    • Terms and Conditions
    • Contact
  • Journals
    • All Journals
    • Oncology Letters
      • Oncology Letters
      • Information for Authors
      • Editorial Policies
      • Editorial Board
      • Aims and Scope
      • Abstracting and Indexing
      • Bibliographic Information
      • Archive
    • International Journal of Oncology
      • International Journal of Oncology
      • Information for Authors
      • Editorial Policies
      • Editorial Board
      • Aims and Scope
      • Abstracting and Indexing
      • Bibliographic Information
      • Archive
    • Molecular and Clinical Oncology
      • Molecular and Clinical Oncology
      • Information for Authors
      • Editorial Policies
      • Editorial Board
      • Aims and Scope
      • Abstracting and Indexing
      • Bibliographic Information
      • Archive
    • Experimental and Therapeutic Medicine
      • Experimental and Therapeutic Medicine
      • Information for Authors
      • Editorial Policies
      • Editorial Board
      • Aims and Scope
      • Abstracting and Indexing
      • Bibliographic Information
      • Archive
    • International Journal of Molecular Medicine
      • International Journal of Molecular Medicine
      • Information for Authors
      • Editorial Policies
      • Editorial Board
      • Aims and Scope
      • Abstracting and Indexing
      • Bibliographic Information
      • Archive
    • Biomedical Reports
      • Biomedical Reports
      • Information for Authors
      • Editorial Policies
      • Editorial Board
      • Aims and Scope
      • Abstracting and Indexing
      • Bibliographic Information
      • Archive
    • Oncology Reports
      • Oncology Reports
      • Information for Authors
      • Editorial Policies
      • Editorial Board
      • Aims and Scope
      • Abstracting and Indexing
      • Bibliographic Information
      • Archive
    • Molecular Medicine Reports
      • Molecular Medicine Reports
      • Information for Authors
      • Editorial Policies
      • Editorial Board
      • Aims and Scope
      • Abstracting and Indexing
      • Bibliographic Information
      • Archive
    • World Academy of Sciences Journal
      • World Academy of Sciences Journal
      • Information for Authors
      • Editorial Policies
      • Editorial Board
      • Aims and Scope
      • Abstracting and Indexing
      • Bibliographic Information
      • Archive
    • International Journal of Functional Nutrition
      • International Journal of Functional Nutrition
      • Information for Authors
      • Editorial Policies
      • Editorial Board
      • Aims and Scope
      • Abstracting and Indexing
      • Bibliographic Information
      • Archive
    • International Journal of Epigenetics
      • International Journal of Epigenetics
      • Information for Authors
      • Editorial Policies
      • Editorial Board
      • Aims and Scope
      • Abstracting and Indexing
      • Bibliographic Information
      • Archive
    • Medicine International
      • Medicine International
      • Information for Authors
      • Editorial Policies
      • Editorial Board
      • Aims and Scope
      • Abstracting and Indexing
      • Bibliographic Information
      • Archive
  • Articles
  • Information
    • Information for Authors
    • Information for Reviewers
    • Information for Librarians
    • Information for Advertisers
    • Conferences
  • Language Editing
Spandidos Publications Logo
  • About
    • About Spandidos
    • Aims and Scopes
    • Abstracting and Indexing
    • Editorial Policies
    • Reprints and Permissions
    • Job Opportunities
    • Terms and Conditions
    • Contact
  • Journals
    • All Journals
    • Biomedical Reports
      • Information for Authors
      • Editorial Policies
      • Editorial Board
      • Aims and Scope
      • Abstracting and Indexing
      • Bibliographic Information
      • Archive
    • Experimental and Therapeutic Medicine
      • Information for Authors
      • Editorial Policies
      • Editorial Board
      • Aims and Scope
      • Abstracting and Indexing
      • Bibliographic Information
      • Archive
    • International Journal of Epigenetics
      • Information for Authors
      • Editorial Policies
      • Editorial Board
      • Aims and Scope
      • Abstracting and Indexing
      • Bibliographic Information
      • Archive
    • International Journal of Functional Nutrition
      • Information for Authors
      • Editorial Policies
      • Editorial Board
      • Aims and Scope
      • Abstracting and Indexing
      • Bibliographic Information
      • Archive
    • International Journal of Molecular Medicine
      • Information for Authors
      • Editorial Policies
      • Editorial Board
      • Aims and Scope
      • Abstracting and Indexing
      • Bibliographic Information
      • Archive
    • International Journal of Oncology
      • Information for Authors
      • Editorial Policies
      • Editorial Board
      • Aims and Scope
      • Abstracting and Indexing
      • Bibliographic Information
      • Archive
    • Medicine International
      • Information for Authors
      • Editorial Policies
      • Editorial Board
      • Aims and Scope
      • Abstracting and Indexing
      • Bibliographic Information
      • Archive
    • Molecular and Clinical Oncology
      • Information for Authors
      • Editorial Policies
      • Editorial Board
      • Aims and Scope
      • Abstracting and Indexing
      • Bibliographic Information
      • Archive
    • Molecular Medicine Reports
      • Information for Authors
      • Editorial Policies
      • Editorial Board
      • Aims and Scope
      • Abstracting and Indexing
      • Bibliographic Information
      • Archive
    • Oncology Letters
      • Information for Authors
      • Editorial Policies
      • Editorial Board
      • Aims and Scope
      • Abstracting and Indexing
      • Bibliographic Information
      • Archive
    • Oncology Reports
      • Information for Authors
      • Editorial Policies
      • Editorial Board
      • Aims and Scope
      • Abstracting and Indexing
      • Bibliographic Information
      • Archive
    • World Academy of Sciences Journal
      • Information for Authors
      • Editorial Policies
      • Editorial Board
      • Aims and Scope
      • Abstracting and Indexing
      • Bibliographic Information
      • Archive
  • Articles
  • Information
    • For Authors
    • For Reviewers
    • For Librarians
    • For Advertisers
    • Conferences
  • Language Editing
Login Register Submit
  • This site uses cookies
  • You can change your cookie settings at any time by following the instructions in our Cookie Policy. To find out more, you may read our Privacy Policy.

    I agree
Search articles by DOI, keyword, author or affiliation
Search
Advanced Search
presentation
International Journal of Oncology
Join Editorial Board Propose a Special Issue
Print ISSN: 1019-6439 Online ISSN: 1791-2423
Journal Cover
February-2020 Volume 56 Issue 2

Full Size Image

Cover Legend PDF

Sign up for eToc alerts
Recommend to Library

Journals

International Journal of Molecular Medicine

International Journal of Molecular Medicine

International Journal of Molecular Medicine is an international journal devoted to molecular mechanisms of human disease.

International Journal of Oncology

International Journal of Oncology

International Journal of Oncology is an international journal devoted to oncology research and cancer treatment.

Molecular Medicine Reports

Molecular Medicine Reports

Covers molecular medicine topics such as pharmacology, pathology, genetics, neuroscience, infectious diseases, molecular cardiology, and molecular surgery.

Oncology Reports

Oncology Reports

Oncology Reports is an international journal devoted to fundamental and applied research in Oncology.

Experimental and Therapeutic Medicine

Experimental and Therapeutic Medicine

Experimental and Therapeutic Medicine is an international journal devoted to laboratory and clinical medicine.

Oncology Letters

Oncology Letters

Oncology Letters is an international journal devoted to Experimental and Clinical Oncology.

Biomedical Reports

Biomedical Reports

Explores a wide range of biological and medical fields, including pharmacology, genetics, microbiology, neuroscience, and molecular cardiology.

Molecular and Clinical Oncology

Molecular and Clinical Oncology

International journal addressing all aspects of oncology research, from tumorigenesis and oncogenes to chemotherapy and metastasis.

World Academy of Sciences Journal

World Academy of Sciences Journal

Multidisciplinary open-access journal spanning biochemistry, genetics, neuroscience, environmental health, and synthetic biology.

International Journal of Functional Nutrition

International Journal of Functional Nutrition

Open-access journal combining biochemistry, pharmacology, immunology, and genetics to advance health through functional nutrition.

International Journal of Epigenetics

International Journal of Epigenetics

Publishes open-access research on using epigenetics to advance understanding and treatment of human disease.

Medicine International

Medicine International

An International Open Access Journal Devoted to General Medicine.

Journal Cover
February-2020 Volume 56 Issue 2

Full Size Image

Cover Legend PDF

Sign up for eToc alerts
Recommend to Library

  • Article
  • Citations
    • Cite This Article
    • Download Citation
    • Create Citation Alert
    • Remove Citation Alert
    • Cited By
  • Similar Articles
    • Related Articles (in Spandidos Publications)
    • Similar Articles (Google Scholar)
    • Similar Articles (PubMed)
  • Download PDF
  • Download XML
  • View XML
Article Open Access

Curcumin rescues breast cells from epithelial‑mesenchymal transition and invasion induced by anti‑miR‑34a

  • Authors:
    • Marcela Gallardo
    • Ulrike Kemmerling
    • Francisco Aguayo
    • Tammy C. Bleak
    • Juan P. Muñoz
    • Gloria M. Calaf
  • View Affiliations / Copyright

    Affiliations: Instituto de Alta Investigación, Universidad de Tarapacá, Arica 1001236, Chile, Programa de Anatomía y Biología del Desarrollo ICBM, Facultad de Medicina, Universidad de Chile, Santiago 8380000, Chile
    Copyright: © Gallardo et al. This is an open access article distributed under the terms of Creative Commons Attribution License.
  • Pages: 480-493
    |
    Published online on: December 13, 2019
       https://doi.org/10.3892/ijo.2019.4939
  • Expand metrics +
Metrics: Total Views: 0 (Spandidos Publications: | PMC Statistics: )
Metrics: Total PDF Downloads: 0 (Spandidos Publications: | PMC Statistics: )
Cited By (CrossRef): 0 citations Loading Articles...

This article is mentioned in:



Abstract

Breast cancer is the most prevalent type of cancer among women worldwide and it is characterized by a high morbidity. Curcumin is a naturally occurring compound derived from the rhizome of Curcuma longa and is known to have antioxidant and anticarcinogenic properties. Emerging evidence has indicated that microRNAs (miRNAs or miRs) function as oncogenes or tumor suppressor genes to control invasion and migration. The aim of this study was to evaluate the effects of curcumin on genes implicated in epithelial‑mesenchymal transition (EMT) and to examine the involvement of Rho‑A in the migration and invasion of MCF‑10F and MDA‑MB‑231 breast cell lines. Furthermore, to the best of our knowledge, this is the first study to examine the effects of curcumin on Rho‑A and on genes involved in EMT, such as Axl, Slug and CD24 in order to determine whether the compound is able to prevent migration and invasion by targeting miRNAs as a regulator of such genes. Specifically, we focused on miR‑34a which acts as a tumor suppressor gene in human breast cell lines. The present study demonstrated that the Axl, Slug and CD24 genes were implicated in EMT, and Rho‑A was also involved in the migration and invasion of MCF‑10F and MDA‑MB‑231 cell lines. Curcumin also acted upon the miRNA as a regulator of genes implicated in EMT and upon Rho‑A as well, affecting the migration and invasion of the cells. This occurred independently of their estrogen receptor (ER), progesterone receptor (PgR) and human epidermal growth factor receptor 2 (HER2) receptors in the non‑malignant MCF‑10F and malignant MDA‑MB‑231 breast cell lines, which are both negative for such receptors.

Introduction

Breast cancer is the most prevalent type of cancer among women worldwide and it is characterized by a high morbidity (1). Metastasis is considered one of the most crucial stages of tumor progression as it accounts for >90% of all cancer-related deaths (2,3). There have been notable improvements in survival over the past 3 decades for the majority of cancer types and the 5-year relative survival rate for breast cancer patients has increased from 63% in the early 1960s to 91% between 2007 and 2013. However, the survival rate is low among women with more advanced stages of the disease at the time of diagnosis. Thus, the relative survival is 99% for localized disease, 85% for regional disease and 27% for distant-stage disease (4). According to the World Health Organization (WHO), the improvement of the survival of breast cancer patients by early detection remains the foundation of breast cancer regulations.

Epithelial-mesenchymal transition (EMT) is a biological process through which a polarized epithelial cell, which normally interacts with the basement membrane via its basal surface, which endows the cell with the ability to undergo multiple biochemical alterations. These alterations enable the cell to acquire a mesenchymal phenotype; consequently, the cell also acquires an enhanced migratory and invasive capacity, and increased resistance to apoptosis (5).

AXL is a receptor of the TAM family of receptor tyrosine kinases (Tyro3, Axl and Mer). It transduces signals from the extracellular matrix into the cytoplasm by binding to its main ligand, thus inducing dimerization and autophosphorylation and the activation of signaling pathways involved in a wide variety of cellular processes, including survival, proliferation, migration, invasion and EMT (6). AXL is considered to function as an oncogene and is known to be overexpressed in breast, lung, ovarian, gastric, pancreatic and prostate cancers. In addition, AXL is regulated by tumor suppressor microRNAs (miRNAs or miRs), such as miR-34a and it is associated with an enhanced metastatic potential (7), a poor prognosis (8) and resistance to therapy (9) in several types of cancer.

Slug is a C2H2-type zinc-finger transcription factor and is a member of the Snail family. It is known to play a key role in the development of cancer and in cancer-related EMT. The Slug protein binds to E-box motifs in the promoter of downstream genes and has been shown to suppress E-cadherin transcription in breast cancer, gastric cancer and esophageal squamous cell carcinoma (10,11). It has also been demonstrated that Slug is negatively associated with estrogen receptor (ER)α in both breast and lung cancer (12,13).

Cluster of differentiation 24 (CD24) is a small GPI-linked membrane glycoprotein with glycosylation sites that bind P-selectin (14). CD24 is an adhesion molecule, and it has been shown to be widely expressed in a number of types of cancer, including renal, ovarian, lung and pancreatic cancer (15-17). A previous study also suggested that CD24 expression is a candidate marker for the prognosis of patients with breast cancer (18).

Ras homolog gene family member A (Rho-A) is a member of the Ras-related C3 botulinum toxin substrate (Rac) subfamily of the Rho family and is a small (~22 kDa) G protein/guanosine triphosphatase (19). Rho-A can induce the reorganization of the cell cytoskeleton and can regulate cell migration by activating effector proteins, such as Rho-associated coiled-coil kinase (ROCK) (20); these types of alterations are associated with tumor invasion and migration in several types of cancer cells (21,22). In breast cancer, an increased expression of Rho-A has been shown to be associated with cancer progression (23,24). In addition, an increased expression of Rho-A seems to promote an enhanced cell invasion and metastasis (24).

There is evidence to suggest that the expression of miRNAs play a pivotal role in regulating the acquisition of the EMT phenotype (25). miRNAs are endogenous, non-coding RNAs approximately 21-23 nucleotides in length and have been identified as key negative regulators of gene expression through the endogenous RNA interference machinery. miRNAs are able to regulate gene expression by binding to miRNA recognition elements (MREs) located in the 3′ untranslated region (3′-UTR) of target messenger RNAs (mRNAs), leading to their translational repression or degradation (25,26). It has been previously demonstrated either that miRNAs function as oncogenes or tumor suppressor genes, depending on their target genes of regulation, in order to control cell proliferation, invasion, migration, differentiation and apoptosis (27). Recently, the abnormal expression of miRNAs in several types of cancer has been confirmed, including colon cancer, hepatocellular carcinoma, lung cancer and breast cancer (28); in these types of cancer, miRNAs have been shown to be associated with tumor progression, invasion, metastasis and angiogenesis (28,29).

miRNAs as tumor suppressors have been found to be over-expressed in a variety of human cancers, contributing to tumor development. miRNA-34a (miR-34a) has been reported to function as tumor suppressor miRNA and has been shown to be downregulated in cancers (28,29); it also plays an important role in tumorigenesis and the progression of cancer (30).

It is known that certain herbs have the ability to regulate miRNAs associated with cancer (31). Among these, curcumin, a naturally occurring compound derived from the rhizome of Curcuma longa, and its analogs are known to exert potent anti-carcinogenic effects (32) through the regulation of multiple downstream cancer-related signaling molecules (33). Studies have demonstrated a protective role of curcumin in the oxidative stress of breast cells (34,35). It has been demonstrated that curcumin affects breast cancer cells transformed by low concentrations of radiation and estrogen (36). Among the genes involved in such processes, CD44 expression has been shown to be associated with oxidative stress in such cells (37). On the other hand, it has been demonstrated that curcumin suppresses the invasive capabilities of breast cancer cell lines through EMT (38).

MDA-MB-231 is a basal-like triple-negative breast cancer cell line. Triple-negative breast cancer [negative for ER, progesterone receptor (PgR) and human epidermal growth factor receptor 2 (HER2)] is the most aggressive breast cancer subtype and is associated with a poor prognosis. The aim of the present study was to determine whether curcumin modulates miRNA expression, whether it induces EMT-related changes, and thereof, whether it affects the motility of breast cells.

Materials and methods

Breast cell lines

MCF-10F human breast and MDA-MB-231 human breast cancer cell lines were obtained from the American Type Culture Collection (ATCC). The MCF-10F cells were grown in Dulbecco’s modified Eagle’s medium (DMEM)/F-12 (1:1) supplemented with 100 U/ml penicillin, 100 μg/ml streptomycin (all obtained from Life Technologies, Thermo Fisher Scientific) and 5% equine serum (Biofluids), 0.5 µg/ml hydrocortisone (Sigma) and 0.02 µg/ml epidermal growth factor (Collaborative Research). The MDA-MB-231 cells were maintained in RPMI-1640 medium (Life Technologies, Thermo Fisher Scientific) supplemented with penicillin (100 U/ml), streptomycin (100 µg/ml), 0.1 mM non-essential amino acids, 0.2 mM glutamine, 1 mM pyruvate and 10% heat-inactivated fetal bovine serum, and incubated in a 5% CO2 humidified atmosphere at 37°C. The cells were grown to 80% confluence prior to the treatments.

Cell viability assay

The viability of the cells was determined in the presence of curcumin (Sigma-Aldrich; Merck KGaA). Firstly, the MCF-10F and MDA-MB-231 cell lines were seeded in 96-well microplates (25×103 cells/well) in a final volume of 100 µl and incubated in culture medium for 48 h at 37°C and a 5% concentration of CO2. Following overnight incubation at 37°C, the cells were treated with 0, 5, 10, 15, 20, 25, 30 and 35 µM of curcumin. Curcumin was dissolved in 0.1% of DMSO solvent and used as a blank. Cells not treated curcumin functioned as the control group. Following 48 h of incubation at 37ºC, the metabolic activity of the living cells was determined by 3-(4,5-dimethyl-2-thiazolyl)-2,5-diphenyl-2H-tetrazolium bromide (MTT) assay (Sigma-Aldrich). The medium was removed, and the insoluble formazan crystals were dissolved in 200 µl of DMSO. Subsequently, 20 µl MTT (5 mg/ml) were added to each well. The cells were then incubated at 37°C for a further 4 h. The reduction of MTT was determined following the manufacturer’s instructions. The absorbance was determined at 570 nm (Autobio Labtec Instruments) in a microplate reader (Molecular Devices). The results were expressed as the percentage of cell survival relative to the control. The 50% inhibitory concentration (IC50) was defined as the curcumin concentration that induced a 50% reduction in the viability of the cells compared to control, as previously described (34-39).

RNA extraction and cDNA synthesis

For RNA isolation, two separate purification procedures were carried out. The measurement of small RNA (containing miRNA) and larger RNA (containing mRNA) from the cells was determined using the RNeasy Plus Mini kit (cat. no. 74204) and the Rneasy MinElute Cleanup kit (cat. no. 74134), according to the manufacturer’s instructions (Qiagen). For mRNAs, 2 µg of the longer RNA fraction were reverse transcribed into cDNA using the High Capacity cDNA Reverse Transcription kit (Applied Biosystems). For miRNAs, reverse transcription was carried out using 2 to 10 ng of the small RNA fraction, the TaqMan® MicroRNA Reverse Transcription kit (cat. no. 4366596; Applied Biosystems) and gene-specific RT-primers according to the TaqMan MicroRNA assay protocol (cat. no. 4427975; Applied Biosystems).

RT-qPCR for the analysis of mRNA expression

RNA was obtained using RNeasy Plus Mini kit and RNeasy MinElute kit (Qiagen) following the manufacturer’s protocol and for reverse transcription the High capacity cDNA Reverse Transcription (Applied Biosystems). An aliquot of a dilution 1/50 of cDNA (2 µl) was used in a 20 µl qPCR reaction containing SYBR-Green PCR Master Mix (Agilent Technologies) and 5 μM of each primer for the target genes, such as Axl, Slug, CD24 and Rho-A. The primers for the selected genes are presented in Table IA. The reaction was carried out on a CFX 96 Touch Real-Time PCR Detection System (Bio-Rad Laboratories) with the following conditions: 95°C for 10 min and 40 cycles of a 2-step program of 95°C for 10 sec and 61°C for 45 sec when fluorescence-reading occurs. The reactions were carried out in triplicate and the threshold of the cycle was obtained using Bio-Rad CFX Manager 2.1 software and the average gene expression was normalized using the reference housekeeping gene β-actin and the relative expression level was calculated as previously described (36,38), using the 2−ΔΔCq method (40).

Table I

Sequences of primers used for RT-qPCR.

Table I

Sequences of primers used for RT-qPCR.

A. Sequence and annealing temperature of the primers used in the RT-qPCR reactions
Gene namePrimer sequenceaAnnealing temperature
AxlF: GTTTGGAGCTGTGATGGAAGGC62.01
R: CGCTTCACTCAGGAAATCCTCC61
SlugF: GACCCTGGTTGCTTCAAGGA59.89
R: TGTTGCAGTGAGGGCAAGAA60.11
CD24F: AACTAATGCCACCACCAGG58.1
R: GACGTTTCTTGGCCTGAGTC58.9
Rho-AF: CCATCATCCTGGTGGGGAAT54.8
R: CATCCCAAAAGCGCCA56.1

B. Alignment of mature miR-200a, miR-200c, let-7a, let-7c, let-7b, miR-21 and miR-34a sequences
Assay IDmiRMature sequenceb
000502hsa-miR-200a UAACACUGUCUGGUAACGAUGU
000505hsa-miR-200c UAAUACUGCCGGGUAAUGAUGG
000377hsa-let-7a UGAGGUAGUAGGUUGUAUAGUU
000379hsa-let-7c UGAGGUAGUAGGUUGUAUGGUU
000378hsa-let-7b UGAGGUAGUAGGUUGUGUGGUU
000397hsa-miR-21 UAGCUUAUCAGACUGAUGUUGA
000425hsa-miR-34a UGGCAGUGUCUUAGCUGGUUGU

a Primer sequences are listed in the 5′ to 3′ orientation.

b Mature sequences are listed in the 5’ to 3’ orientation. F, forward; R, reverse; RT-qPCR, reverse transcription-quantitative polymerase chain reaction.

RT-qPCR for the analysis of miRNA expression

It was done by using RNeasy Plus Mini kit and RNeasy MinElute Cleanup kit (Qiagen) according to the manufacturer’s protocol. An aliquot of cDNA (2 µl) was used in 15 µl qPCR reaction containing TaqMan Small RNA Assays specific for each miRNA (cat. no. 4427975) and TaqMan Universal PCR Master Mix II (cat. no. 4440040; Applied Biosystems). The alignment of mature miR-200a, miR-200c, let-7a, let-7c, let-7b, miR-21 and miR-34a sequences is presented in Table IB. The reaction was carried out on a CFX 96 Touch Real-Time PCR Detection Systems (Bio-Rad Laboratories) with the following conditions; 50°C for 2 min, 95°C for 10 min and 40 cycles of a 2-step program of 95°C for 15 sec and 60°C for 60 sec when fluorescence-reading occurs. The reactions were carried out in triplicate and the threshold of the cycle was obtained using Bio-Rad CFX Manager 2.1 software and the average gene expression was normalized using the reference snRNA U6. The relative expression of each miRNA was normalized against snRNA U6 (ID no. 001973) expression using a Bio-Rad CFX Manager 2.1 software.

Oligonucleotide transfection

The MCF-10F and MDA-MB-231 cells were transfected with 75 pmol anti-miR-34a (cat. no. AM11030) or anti-miR negative control (cat. no. AM17010) (Life Technologies, Thermo Fisher Scientific) using Lipofectamine® 2000 (Invitrogen, Thermo Fisher Scientific) according to the manufacturer’s instructions. The cells were assayed 24, 48 or 72 h post-transfection.

Cell migration and invasion assays

Migration and invasion assays were performed using modified Boyden’s chambers (Corning, Inc.) constructed with multiwall cell culture plates and cell culture inserts as previously described (36,38). For the invasion assay, the upper chambers of Transwells with 8-µm membrane pores were pre-coated with Matrigel matrix gel (60 µl) (BD Biosciences) at least 1 h prior to the seeding of the tested cells. The cells were pre-treated with curcumin (30 μM) and cultured for 24 h. A total of 3×105 cells in 100 µl of medium without fetal bovine serum was added to the upper chambers and 600 µl of medium with 10% FBS was placed in the lower chambers as a chemoattractant. The Matrigel invasion chamber was incubated for 16 h in a humidified tissue culture incubator. The upper chambers were then removed from the lower chambers and then wiped using cotton swabs. The invaded and migrated cells were fixed using 100% methanol at room temperature for 15 min, visualized and quantified using DAPI. Ten fields of each chamber were photographed using a fluorescence microscope (×40 magnification, Olympus Corp.). Migration assay was carried out the same way as the invasion assay; however, the Transwell insert was not coated with Matrigel. This experiment was independently repeated 3 times.

Protein expression by immunoperoxidase staining

Exponentially growing cells were plated on a glass chamber slide (Nunc Inc.) at a density of 1×104 cells/ml of medium and allowed to grow for 2-3 days until 70% confluent as previously described (39). The cells were then fixed with buffered paraformaldehyde at room temperature, incubated with 1% H2O2 in methanol to block endogenous peroxidase and washed again twice with buffer solution. Subsequently, the cell cultures were then covered with normal horse serum for 30 min at room temperature and incubated with either anti-mouse or anti-goat monoclonal or polyclonal antibodies: Anti-Axl (mouse, sc-166269), anti-Slug (mouse, sc-166476), anti-CD24 (mouse, sc-65257) and anti-Rho-A (mouse, sc-418), (all from Santa Cruz Biotechnology, Inc.) at a 1:500 dilution overnight at 4°C. The cells were subsequently incubated for 45 min with diluted biotinylated secondary antibody solution (Vector Laboratories Inc.) and Vectastin Elite ABC reagent (Vector Laboratories Inc.) was used. The experiments were repeated twice in cells with identical passages in vitro. A semi-quantitative estimation based on the relative staining intensity of protein expression both in the untreated control and treated cells was determined. The number of immunoreactive cells (30 cells/field) was counted in 5 randomly selected microscopy fields per sample and the percentage of relative fold protein expression was calculated.

Statistical analysis

Numerical data are expressed as the means ± standard error of the mean (SEM). Comparisons between 2 groups were made using the t-test and between several treatment groups and the controls by ANOVA with Dunnett’s test. Data were analyzed using release IBM SPSS 22.0 (SPSS, Inc.). A value of P<0.05 was considered to indicate a statistically significant difference.

Results

Cell viability of the cells following treatment with curcumin

Cell viability assay was performed using MTT assay to examine the effects of curcumin at various concentrations (fluctuating from 0 to 35 µM for 48 h) on the viability of the MCF-10F and MDA-MB-231 cells. As shown in Fig. 1, a significant (P<0.05) decrease in cell viability was observed in both cell lines following treatment with 20 and 30 µM curcumin for 48 h in comparison to the untreated cells (0 µM). The concentrations of 10 and 30 µM curcumin were used in several experiments.

Figure 1

Cell viability assay by MTT. MCF-10F and MDA-MB-231 cell lines cultured in the presence of curcumin from 0 to 35 µM for IC50 determination (n=3) (*P<0.05).

Effects of curcumin on MCF-10F gene and protein expression levels

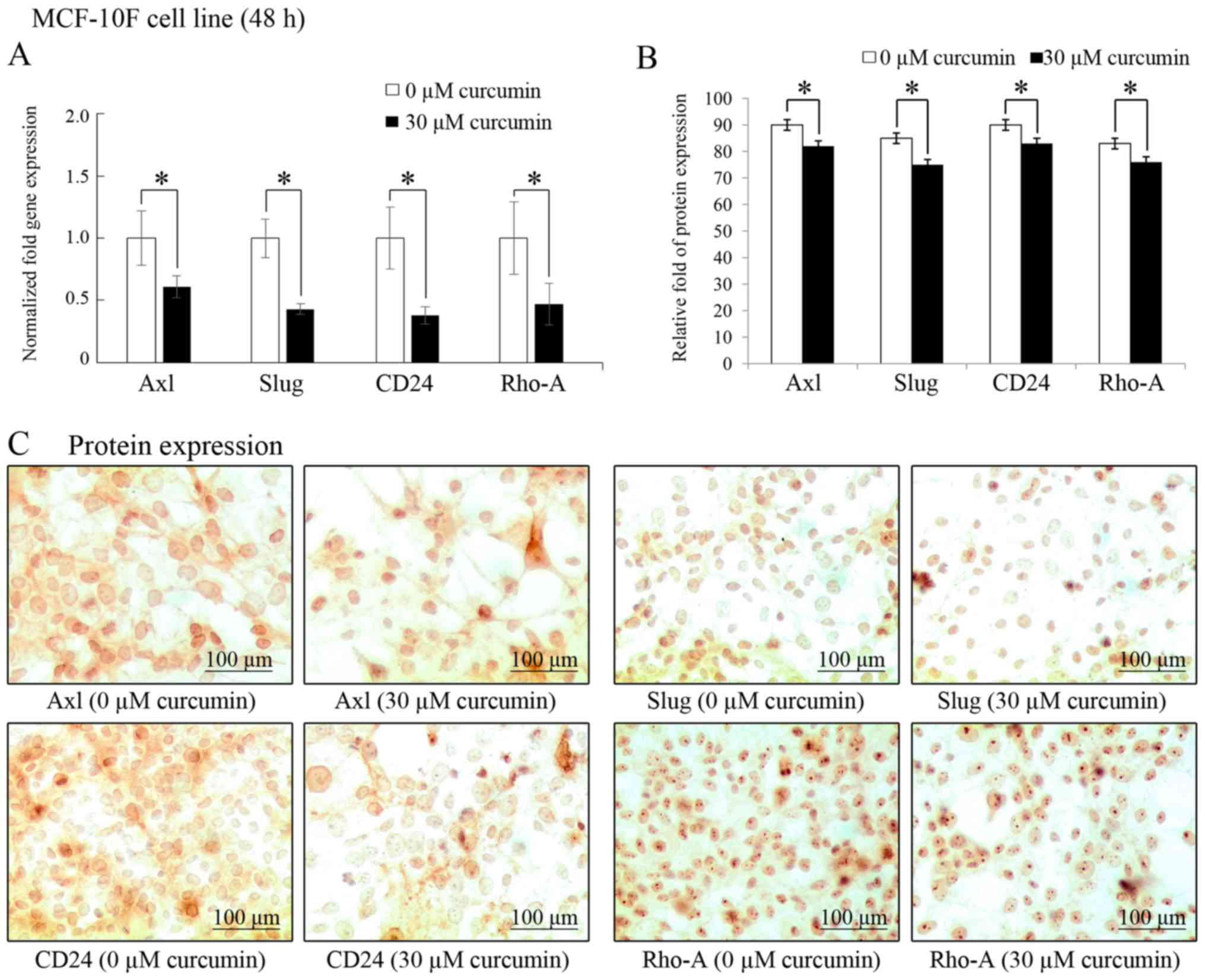
As shown in Fig. 2A, curcumin (30 µM for 48 h) significantly (P<0.05) decreased the Axl (39%), Slug (57%), CD24 (62%) and Rho-A (53%) gene transcript levels. In addition, protein expression was examined by immunocytochemistry in MCF-10F cell line in comparison to its own controls (Fig. 2B). Similar to the mRNA levels, curcumin also induced a decrease in the protein levels of Axl, Slug, CD24 and Rho-A in the cells. Representative images of the effects of curcumin on protein expression levels are presented in Fig. 2C.

Figure 2

Graphs showing the effects of curcumin (30 µM for 48 h) on Axl, Slug, CD24, and Rho-A expression in the MCF-10 cell line. (A) Normalized fold gene transcript levels by RT-qPCR, and (B) relative protein expression (%) by immunocytochemistry in comparison to their own controls. Bars in the figure indicate the means ± standard error of the mean (n=3; *P<0.05). (C) Representative images of the effects of curcumin on protein expression levels in comparison to their own controls.

Effects of curcumin on miRNA levels

As shown in Fig. 3, treatment with 30 µM curcumin significantly (46%, P<0.05) increased miR-200a expression in the MCF-10F cell line in comparison with its own control (Fig. 3A); however, it had no marked effect on the MDA-MB-231 cell line. In addition, curcumin did not exert any notable effects on the expression levels of miR-200c (Fig. 3B), let-7a (Fig. 3C), let-7c (Fig. 3D) and miR-21 (Fig. 3F) in the MCF-10F and MDA-MB-231 cell lines; however, it significantly (P<0.05) increased let-7b expression (202%) in the MCF-10F cell line in comparison to its own control (Fig. 3E), although no notable effect was observed on the MDA-MB-231 cell line. On the other hand, as shown in Fig. 3G, curcumin significantly increased miR-34a expression in both the MCF-10F and MDA-MB-231 cell lines (P<0.005, 120% and P<0.05, 138%, respectively), when compared to their own controls.

Figure 3

Effects of curcumin (Cur) (30 µM for 48 h) on (A) miR-200a, (B) miR-200c, (C) let-7a, (D) let-7c, (E) let-7b, (F) miR-21 and (G) miR-34a expression examined by RT-qPCR in the MCF-10F and MDA-MB-231 breast cell lines. Graphs show the fold change in miRNA expression in cells treated with Cur in comparison to their own controls. Bars in the figure indicate the means ± standard error of the mean (n=3; *P<0.05, **P<0.005).

Effects of anti-miR-34a and the time of post-transfection on gene expression levels in the MCF-10F cell line

The results of the miR-34a expression level in the MCF-10F cell line transfected with anti-miR-34a and negative control (scrambled) are shown in Fig. 4A. The results revealed that miR-34a expression significantly (P<0.005 and P<0.05) decreased in those cells transfected with anti-miR-34a compared to the scrambled and untreated control, respectively. The normalized gene expression levels following transfection with anti-miR-34a of genes that code for proteins involved in EMT in the MCF-10F cell line are shown in Fig. 4B-E. The effect of blocking miR-34a on Axl, Slug, CD24, and Rho-A gene expression was analyzed. The knockdown of miR-34a significantly (P<0.001) increased Axl (304%) expression after 24 h; no significant changes were observed after 48 and 72 h (Fig. 4B). The knockdown of miR-34a also significantly increased Slug expression after 24 and 48 h (278%, P<0.001; and 92%, P<0.05, respectively) (Fig. 4C). Following the knockdown of miR-34a, an increase was also observed in the CD24 (281%, P<0.005) (Fig. 4D) Rho-A (395%, P<0.001) (Fig. 4E) expression levels following 24 h of transfection.

Figure 4

(A) Graph showing the fold change of miR-34a expression in the MCF-10F cell line in comparison to the untreated control and negative control (scrambled). (B-E) Graphs represent the effects of the time of post-transfection with anti-miR-34a in the MCF-10F cell line on (B) Axl, (C) Slug, (D) CD24 and (E) Rho-A normalized gene expression after 24, 48 and 72 h. Bars represent the means ± standard error of the mean (n=3; *P<0.05, **P<0.005, ***P<0.001).

Effect of curcumin and anti-miR-34a on gene expression levels in the MCF-10F cell line

The effects of treatment with 30 µM curcumin for 48 h on the Axl, Slug, CD24 and Rho-A gene expression levels in the MCF-10F cell line are shown in Fig. 5. The results revealed that curcumin significantly (P<0.05) decreased Axl (65%), Slug (50%), CD24 (62%), and Rho-A (55%) gene expression following transfection of the cells with negative control (scrambled) in comparison with the curcumin-untreated cells. Transfection with anti-miR-34a significantly (P<0.05) increased the gene expression of Axl (133%), Slug (290%), CD24 (282%) and Rho-A (380%); however, treatment with curcumin plus anti-miR-34a significantly (P<0.05) decreased the levels of the examined genes in comparison to the cells transfected with anti-miR-34a and not treated with curcumin (Fig. 5).

Figure 5

Graphs showing the effects of curcumin (Cur) (30 µM for 48 h) on (A) Axl, (B) Slug, (C) CD24 and (D) Rho-A normalized gene expression, and the transfection with anti-miR 34a analyzed by RT-qPCR. Bars in the figure indicate the means ± standard error of the mean (n=3; *P<0.05).

Effects of curcumin on the migratory and invasive capabilities of the MCF-10F cell line

The migratory and invasive capabilities were analyzed by migration and invasion assays carried out in a Boyden chamber (Fig. 6A and B). The results presented in Fig. 6A revealed that curcumin significantly (P<0.001) decreased the migration (29.3%) of the MCF-10F cells transfected with the negative control (scrambled) in comparison with the untreated control cells (scrambled + 0 µM Cur). In addition, a significant increase (24%, P<0.001) in the migration of the MCF-10F cells transfected with anti-miR-34a in comparison with the untreated control cells (scrambled + 0 µM Cur) was observed. Curcumin plus anti-miR-34a significantly (P<0.005) decreased the migration of the MCF-10F cell line in comparison to anti-miR-34a alone. The percentage of migrated cells treated with curcumin plus anti-miR-34a was similar to the untreated control (scrambled + 0 µM Cur) following transfection. When miR-34a was blocked, the migratory capability of the cells decreased.

Figure 6

Graphs showing the effects of curcumin (Cur) (30 µM for 48 h) and Anti-miR-34a on (A) migration (B) invasion in the MCF-10F cell line (%). Bars represent the means ± standard error of the mean (n=3; *P<0.05, **P<0.005, ***P<0.001). Representative images are shown of the (C) migration index and (D) invasion index.

The effects of the knockdown of miR-34a on the invasive ability of the MCF-10F cells were also evaluated. As shown in Fig. 6B, curcumin significantly (P>0.05) decreased the invasion (30.5%) of the MCF-10F cells transfected with the negative control (scrambled) in comparison with the untreated control cells (scrambled + 0 µM Cur). The invasive ability was significantly (P<0.05) decreased (39.1%) in the MCF-10F cells transfected with anti-miR-34a and treated with curcumin compared with anti-miR-34a alone. Cell invasion decreased to the level of the untreated control (scrambled + 0 µM Cur) when miR-34a was blocked and the cells were treated with curcumin (30 µM for 24 h). Representative images of the migratory capabilities following treatment with curcumin and miR-34a blockage in the MCF-10F cell line are shown in Fig. 6C. In addition, representative images of the invasive capabilities following treatment with curcumin and miR-34a blockage are shown in Fig. 6D.

Effects of curcumin on gene and protein expression levels in the MDA-MB-231 cell line

The effects of treatment with 10 and 30 µM curcumin on Axl, Slug and CD24 gene expression on the MDA-MB-231 cell line are presented in Fig. 7. The results revealed that treatment with 10 µM curcumin significantly (P<0.05) decreased the gene transcript levels of Axl, Slug and CD24, while those of Rho-A remained unaffected. However, treatment with 30 µM curcumin decreased the Rho-A transcript levels, while those of the other genes were unaffected. As shown in Fig. 7B, treatment with 10 µM curcumin decreased the Axl, Slug, and CD24 protein expression levels in the MDA-MB-231 cell line; however, the levels of Rho-A were unaffected by this concentration. However, treatment with 30 µM curcumin decreased only Rho-A protein expression in comparison to its own control. Representative images of the effects of curcumin on protein expression levels in the MDA-MB-231 cell line are shown in Fig. 7C. The results revealed that treatment with 10 µM curcumin decreased Axl, Slug and CD24 protein expression. However, 30 µM curcumin decreased only Rho-A protein expression in comparison to its own control.

Figure 7

Graphs showing the effect of curcumin (Cur) (10 and 30 µM for 48 h) on Axl, Slug, CD24 and Rho-A in the MDA-MB-231 cell line. (A) Normalized fold gene transcript levels examined by RT-qPCR and (B) relative protein expression (%) examined by immunocytochemistry in comparison to their own controls. Bars represent the means ± standard error of the mean (n=3; *P<0.05). (C) Representative images of the effects of Cur on protein expression levels.

Effects of anti-miR-34a and the time of post-transfection on gene expression levels in the MDA-MB-231 cell line

The results of the miR-34a expression level in the MDA-MB-231 cell line in comparison to the untreated control and negative control (scrambled) are presented in Fig. 8A. The results indicated that miR-34a expression significantly decreased (P<0.05) in the anti-miR-34a-transfected cells compared to the cells transfected with the scramble control and the untreated cells.

Figure 8

(A) Graph showing the fold change in miR-34a expression in the MDA-MB-231 cell line in comparison to the untreated cells and negative control (scrambled). (B-E) Graphs showing the effects of the time of post-transfection with Anti-miR-34a on (B) Axl, (C) Slug, (D) CD24 and (E) Rho-A normalized gene expression after 24, 48 and 72 h in the same cell line. Bars in the figure indicate means ± standard error of the mean (n=3; *P<0.05, **P<0.005, ***P<0.001).

The normalized gene expression levels of genes that code for proteins involved in EMT in the MDA-MB-231 cell line following transfection with anti-miR-34a are shown in Fig. 8B-E. miR-34a knockdown significantly (P<0.001) increased Axl expression after 48 and 72 h of transfection (28 and 50%, respectively) (Fig. 8B). miR-34a knockdown also significantly increased Slug gene expression after 24, 48 and 72 h of transfection (155, 452, 226%, respectively; 24 h, P<0.005; 48 and 72 h, P<0.001) (Fig. 8C). Following miR-34a knockdown, a significant (P<0.001) increase was also observed in CD24 gene expression after 48 h and after 72 h of transfection (179 and 325%, respectively) (Fig. 8D). miR-34a knockdown also significantly (P<0.001) increased Rho-A gene expression (43%) after 72 h of transfection (Fig. 8E).

The effects of treatment with 10 and 30 µM curcumin on Axl, Slug, CD24 and Rho-A gene expression are presented in Fig. 9. The results revealed a significant (P<0.05) decrease in Axl (39%), Slug (57%), CD24 (62%) and Rho-A (53%) gene expression following transfection with the negative control (scramble) in comparison with the untreated control cells (0 µM cur + scrambled). Transfection with anti-miR-34a increased the expression levels of the Axl, Slug, CD24 and Rho-A genes (304, 260, 282 and 430%, respectively). However, following treatment with curcumin and miR-34a knockdown, a significant (P<0.05) decrease was observed in the levels of the examined genes.

Figure 9

Graphs showing the effects of curcumin (Cur) (10 and 30 µM for 48 h) on (A) Axl, (B) Slug, (C) CD24 and (D) Rho-A normalized gene expression, and transfection with anti-miR-34a analyzed by RT-qPCR. Bars represent the means ± standard error of the mean (n=3; *P<0.05).

Effects of the blockade of miR-34a on the migratory and invasive capabilities of the MDA-MB-231 cell line

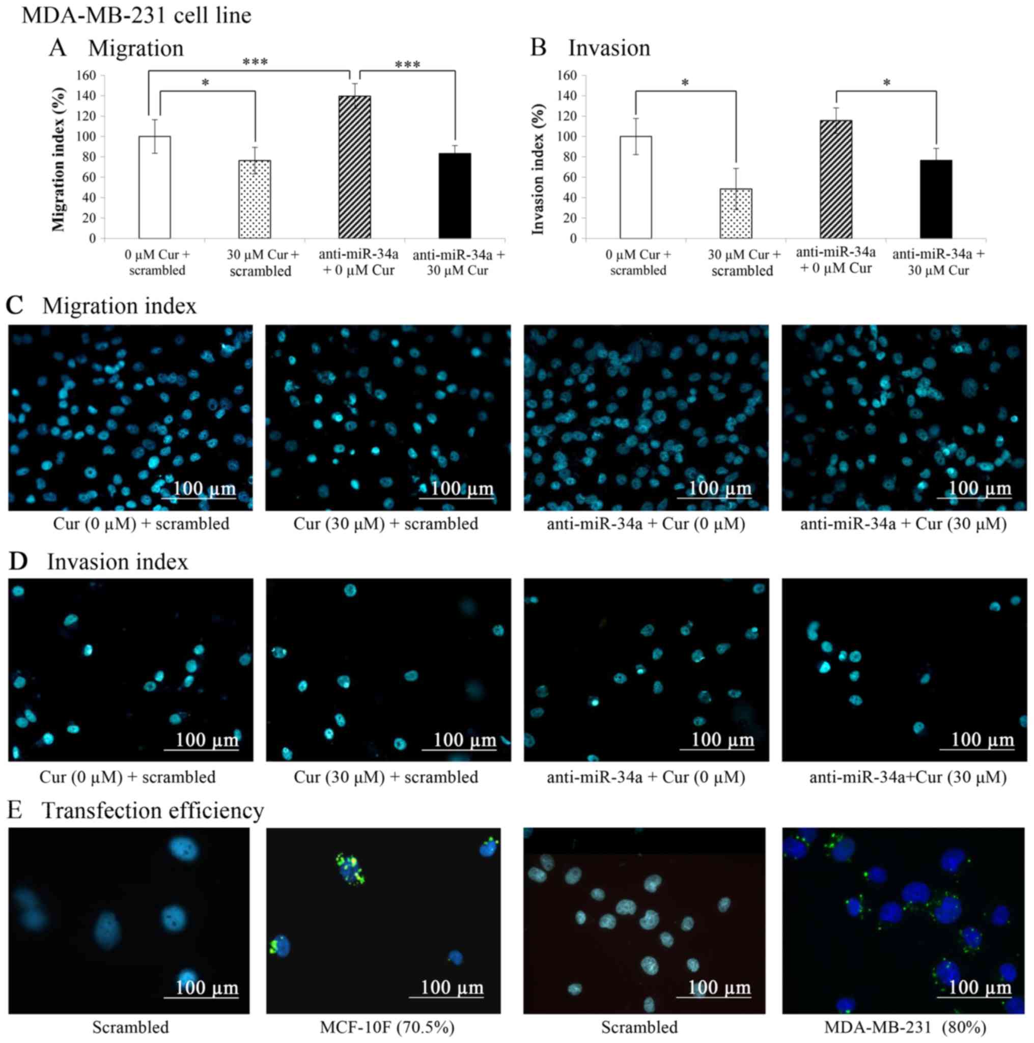
The results of the migration and invasion assays carried out in a Boyden chamber, as indicated in the graphs depicted in Fig. 10A and B revealed that curcumin (30 µM for 48 h) significantly (P<0.05) decreased the migration (23.7%) and invasion (51.6%) of the MDA-MB-231 cell line in comparison with the untreated control cells (0 µM cur + scrambled). On the other hand, when the cells were transfected with anti-miR-34a (Fig. 10A), cell migration significantly (P<0.001) increased in comparison with the untreated control (0 µM cur + scrambled). Curcumin plus anti-miR-34a significantly (P<0.001) decreased the migration of the MDA-MB-231 cell line in comparison with the cells treated with anti-miR-34a alone. The percentage of migrated treated cells treated with curcumin was lower than that of the untreated control following transfection with anti-miR-34a. Representative images of the migratory capabilities of the MDA-MB-231 cell line following treatment with curcumin and miR-34a blockade are shown in Fig. 10C.

Figure 10

Graphs showing the effect of curcumin (Cur) (30 µM for 48 h) and anti-miR-34a on (A) migration and (B) invasion in the MDA-MB-231 cell line. Bars represent the means ± standard error of migration (%) and invasion (%) of MDA-MB-231, Cur, anti-miR-34a, and Cur plus anti-miR-34a (n=3; *P<0.05, ***P<0.001). Representative images of (C) migration index and (D) invasion index. (E) Transfection efficiency in the MCF-10F and MDA-MB-231 cell lines.

Curcumin also significantly (P<0.05) decreased (39.1%) cell invasion. The invasive capabilities of the cells were significantly (P<0.05) decreased in the cells transfected with anti-miR-34a and treated with curcumin compared with the cells treated with anti-miR-34a alone. Curcumin significantly (P<0.05) decreased cell invasion to the level of the control (0 µM cur + scrambled) when miR-34a was blocked and the cells were treated with curcumin. Representative images of the invasive capabilities of the MDA-MB-231 cell line following treatment with curcumin and the miR-34a blockade are shown in Fig. 10D.

In addition, transfection conditions were standardized by determining the transfection efficiency using a negative control (scrambled) that was previously marked by using fluorescence. As shown in Fig. 10E, the transfection efficiency was 70.5% in the MCF-10F and 80% in the MDA-MB-231 cell line in comparison with their respective controls.

Discussion

Studies have reported that curcumin possesses antioxidant, anti-proliferative, anti-migratory and apoptotic effects in several types of human cancers (32,33,35). We have previously demonstrated such effects in breast cell lines and it has been corroborated by other authors in different cancers (34,35,37,41). The present study demonstrated that curcumin acted upon Axl, Slug, CD24, genes implicated in EMT, as well as on Rho-A in a non-malignant MCF-10F and a malignant MDA-MB-231 cell line. As regards the fact that the MDA-MB-231 cells were more sensitive to low concentrations of curcumin, whereas at 30 µM the effect on gene expression was lost probably due to the negative ER and ERB2 receptors that render the cells to behave differently in comparison with a non-malignant cell line, as the MCF-10F cell line.

Curcumin also affected miRNAs as a regulator of genes implicated in EMT and Rho-A, affecting migration and invasion independent of their ER, PgR and HER2 receptors. Curcumin decreased Axl, Slug, CD24 and Rho-A gene and protein expression in the MCF-10F cell line when compared to the untreated control cells. It has been previously demonstrated that Slug and Axl induce EMT and regulate several aspects of this process (42,43). These results are in agreement with the downregulation of Axl reversing EMT in mesenchymal normal human mammary epithelial cells that regulated breast cancer stem cell renewal (44,45).

In a previous study, we examined the effects of curcumin on breast carcinogenesis in an established in vitro experimental model of breast cancer (termed the Alpha-model) (46); we examined the effects of curcumin on EMT in breast cancer cells transformed by low concentrations of alpha particles and estrogen. This in vitro experimental model was developed by the exposure of the MCF-10F immortalized breast epithelial cell line to low radiation concentrations of high linear energy transfer (LET) α-particles (150 keV/µm) followed by culture in the presence of 17β-estradiol (estrogen). Three difference cell lines were used, namely the MCF-10F (normal), the Alpha5 (pre-tumorigenic) and the Tumor2 cells derived from Alpha5 injected into the nude mice. It has been demonstrated (36) that curcumin influences changes in the levels of genes associated with EMT and which are situated at the core of several signaling pathways known to mediate the transition and such results indicated that curcumin decreased the protein expression levels of N-cadherin, β-catenin, Slug, AXL, Twist1, Vimentin and Fibronectin, independently of the positivity of the markers in these cell lines. Curcumin was also shown to decrease the migratory and invasive capabilities of the cells compared with their respective controls. Thus, it was concluded that curcumin was able to prevent or attenuate cancer progression through the disruption of the EMT processes (36), i.e., by affecting the gene expression E-cadherin and other genes in the MDA-MB-231 cells. In another study, it was demonstrated that curcumin decreased the expression of levels of genes (such as E-cadherin, N-cadherin, ZEB2, Twist1, Slug, AXL, vimentin, STAT-3, andfibronectin) involved in the EMT process in the Tumor2 cells when compared to the respective control. In addition, it was demonstrated that curcumin altered the levels of the p53 and caveolin-1 genes, as well as those of the apoptotic genes, caspase-3 andcaspase-8, as well cyclin D1 andNF-κB. These changes in expression levels led to a decrease in the migratory and invasive capabilities of such a cell line (38). This suggests that curcumin may affect the apoptosis and metastatic properties of malignant cells, exerting antitumor effects on breast cancer cells transformed by low concentrations of α-particles and estrogen in vitro (38).

The miR-34 family was originally cloned and character-ized in 2007 as a p53 target gene (47,48). Soon thereafter, it became evident this miRNA played a main role as a master regulator of tumor suppression. Notably, the overexpression of miR-34 directly and indirectly suppresses several oncogenes, resulting in an increase in cancer cell death (including cancer stem cells), and in the inhibition of metastasis. Moreover, the expression of miR-34 is known to be deregulated in several types of human cancers (49). In 2013, a miR-34 mimic became the first miRNA to reach phase 1 clinical trials (50).

Others (31) have reported that the regulation of miRNAs by natural agents is a novel new strategy for the treatment of cancer. In the study by Tarasovet al (2007), the differential regulation of miRNAs by p53 revealed by massively parallel sequencing revealed miR-34a as a target of p53 that induces apoptosis and G1-arrest. Thus, miR-34a suppressed transcription factors implicated in EMT, thus inhibiting metastasis (51). It has also been demonstrated that miR-34 and SNAIL form a double-negative feedback loop to regulate EMT (52). Axl targeted by miR-34a is well known and its expression is significantly associated with metastatic cancer of an advanced clinical stage. Of note, Axl is associated with a poor prognosis in different types of cancer (53).

In this study, the effects of curcumin on the expression of EMT-associated genes in MCF-the 10F cell line were examined following the knockdown miR-34a. The transfection conditions were standardized by determining the transfection efficiency using a negative control (scrambled) by using fluorescence methods in the MCF-10F and in MDA-MB-231 cell lines in comparison with the control. The results revealed that curcumin decreased Axl, Slug, CD24, and Rho-A gene expressions after transfection with negative control (scrambled). Transfection with anti-miR-34a increased the expression of these genes. However, the cells in which miR-34a was knocked down were also treated with curcumin, a decrease in the expression of these genes was observed in comparison to the untreated cells. The knockdown of miR-34a expression in the MDA-MB-231 cell line increased Axl, Slug, CD24 and Rho-A gene expression. However, when curcumin was added to the cells in which miR-34a was knocked down, there was a decrease in anti-miR-34a plus curcumin-treated group in comparison to the untreated cells. The effects of anti-miR-34a transfection were validated by using the Anti-miR™ negative control. This is a random commercial molecule which has been extensively tested in human cell lines by us and others. In addition, it has been widely demonstrated that this control does not alter known functions of miRNAs and mRNAs (54-57). In this study, the results suggested that this scrambled sequence did not affect the expression of miR-34a or that of EMT-related genes evaluated at 24 and 48 h post-transfection in the MCF-10F and MDA-MB-231 cell lines. Although other exposure times were analyzed on EMT-related genes without using this scrambled group, the lack of this control did not alter our general conclusions as the main focus of this study was on the rapid-response phenotypic changes related to EMT, such as cell migration and invasion. Therefore, only short-time exposures to curcumin and anti-miR-34a were evaluated. However, this rationale could be an important limitation if these results are extrapolated to a different context, such as biomedical applications. In this scenario, robust in vivo assays are warranted to validate the anti-miR-34a administration mechanisms and the integrity of curcumin over time. Currently, nanotechnology offers novel materials that guarantee high efficiency in the supply of therapeutic agents; for example, gold nanostructures, dextran nanobubbles or nanoemulsions are emerging tools that improve aqueous solubility and the supply of curcumin to the tissue of interest (58-61). Similarly, RNA nanotechnology to administer anti-miRNA is already being validated in cancer (62). Therefore of this study may provide a novel strategy with which to combat breast cancer if nanomaterials are implemented in improving delivery over time and the specificity of therapeutic agents.

Previously, we determined the potential effects of curcumin on EMT in relation to migration and invasion and compared the Tumor2 and MDA-MB-231 cell lines (36,38). Curcumin inhibited the migration and invasive capabilities through EMT in the breast cancer cells. It has also been found that curcumin inhibits the proliferation and invasion of different types of cancer (41). In the present study, curcumin decreased cell migration and invasion in the control-transfected MCF-10F and MDA-MB-231 cell lines in comparison with the untreated cells. When these cells were transfected with anti-miR-34a, cell migration increased.

miRNAs are known as important targets for curcumin (63,64). These molecules can affect numerous cellular and molecular events (65-70), since it has been found that curcumin can affect the chemoresistance of cancer cells by changing the expression of certain miRNAs. Thus, curcumin functions as a master regulator of the genome by modulating the expression of thousands of genes, simultaneously controlling multiple signaling pathways (43,71). The therapeutic use of miRNAs has been considered for all these reasons. However, further studies are warranted using additional cell lines.

The results of this study indicated that curcumin decreased the migration of the MDA-MB-231 cell line. When these cells were transfected with anti-miR-34a, cell migration increased. However, curcumin decreased the migration of the MDA-MB-231 cell line transfected with anti-miR-34a in comparison with the control untreated cells. The percentage of migrated treated cells with curcumin was lower than the control following transfection with anti-miR-34a. This suggests that additional mechanisms may be involved in mediating the observed effects of curcumin on the invasive and migratory abilities of these cells.

An increasing number of preclinical studies support the hypothesis that curcumin may be a promising anticancer drug. In vitro studies require higher amounts of chemical compounds to analyze different physiological effects on cells; thus, the 10 and 30 µM concentrations of curcumin were used in this study. However, the poor bioavailability has limited the efficacy of curcumin in clinical trials, and plasma curcumin levels remain low (ng/ml) despite patients taking gram doses of curcumin, which is insufficient to yield the anticancer benefits of curcumin. This issue has been resolved by the development of highly bioavailable forms of curcumin (THERACURMIN®), and higher plasma curcumin levels can now be achieved without increased toxicity in patients. At the present time, some researchers are testing this substance in nanoparticles to improve the bioavailability (72).

Chemotherapy is known as one of the effective therapeutic approaches for the treatment of a wide variety of cancers (73,74). Recently, the regulation of miRNAs by natural, nontoxic chemopreventive agents, including curcumin has been described. Over the past decade, research on curcumin for its chemoprophylactic and anti-inflammatory properties has been increasing. Faduset al (2017) reviewed that trials on curcumin trials are mainly focused on colorectal cancer, hepatocellular carcinoma and several other tissues (75). The authors indicated that there were at least 12 active clinical trials of curcumin in the USA, Israel and Hong Kong. As of July 2012, there have been observations from 67 clinical trials that have been published, with another 35 clinical trials which were in progress at that time (75).

In conclusion, the present study demonstrated that the Axl, Slug and CD24 genes were implicated in EMT. Rho-A was also found to be involved in the migration and invasion of the MCF-10F and MDA-MB-231 cell lines. Curcumin affected the expression levels of genes involved in EMT and invasion by controlling miR-34a expression in the breast cell lines. Curcumin acted upon miRNAs as a regulator of genes implicated in EMT, as well as on Rho-A, affecting the migration and invasion of the non-malignant MCF-10F and malignant MDA-MB-231 breast cancer cell lines, independent of their ER, PgR and HER2 receptor status; these cell lines are both negative for such receptors.

Therefore, it is demonstrated that natural agents have the ability to inhibit cancer progression, increase drug sensitivity, reverse EMT and prevent metastasis through the modulation of miRNAs. These findings may provide a novel therapeutic approach for cancer treatment, particularly when used in combination with conventional therapeutics (31). Furthermore, to the best of our knowledge, this the first study to examine the effects of curcumin on Rho-A and genes involved in EMT, such as Axl, Slug and CD24. It is demonstrated that curcumin prevents the migration and invasion of breast cells by targeting miR-34a as a regulator of the above-mentioned genes.

Funding

The present study was supported by FONDECYT #1120006 (to GMC), grant UTA-MINEDUC (UTA1117, to GMC), FONDECYT #1161219 (to FA), FONDECYT #3190744 (to JPM) and CONICYT-FONDAP #15130011 (to FA).

Availability of data and materials

The datasets used during the present study are available from the corresponding author upon reasonable request.

Authors’ contributions

MG and GMC conceived and designed the study. MG, UK, FA, JPM, TCB and GMC performed the experiments. MG and GMC wrote the manuscript. GMC, UK, and FA, JPM and TCB edited and reviewed the manuscript. All authors have read and approved the manuscript and agree to be accountable for all aspects of the research in ensuring that the accuracy or integrity of any part of the work is appropriately investigated and resolved.

Ethics approval and consent to participate

Not applicable.

Patient consent for publication

Not applicable.

Consent for publication

The authors declare that they have no competing interests.

Acknowledgments

The authors would like to acknowledge the technical support provided by Mr. Leodán A. Crispin, Mr. Richard Ponce Cusi, Ms. Guiliana Rojas and Mrs. Georgina Vargas Marchant from Universidad de Tarapacá.

References

1 

Ferlay J, Soerjomataram I, Dikshit R, Eser S, Mathers C, Rebelo M, Parkin DM, Forman D and Bray F: Cancer incidence and mortality worldwide: Sources methods and major patterns in GLOBOCAN 2012. Int J Cancer. 136:E359–E386. 2015. View Article : Google Scholar

2 

Sethi N and Kang Y: Unravelling the complexity of metastasis - molecular understanding and targeted therapies. Nat Rev Cancer. 11:735–748. 2011. View Article : Google Scholar : PubMed/NCBI

3 

Chaffer CL and Weinberg RA: A perspective on cancer cell metastasis. Science. 331:1559–1564. 2011. View Article : Google Scholar : PubMed/NCBI

4 

Howlader N, Noone AM, Krapcho M, Miller D, Bishop K, Kosary CL, Yu M, Ruhl J, Tatalovich Z, Mariotto A, et al: SEER Cancer Statistics Review, 1975-2014. National Cancer Institute; Bethesda, MD: 2016, https://seer.cancer.gov/csr/1975_2014/. Accessed April 2017.

5 

Kalluri R and Neilson EG: Epithelial-mesenchymal transition and its implications for fibrosis. J Clin Invest. 112:1776–1784. 2003. View Article : Google Scholar : PubMed/NCBI

6 

Graham DK, DeRyckere D, Davies KD and Earp HS: The TAM family: Phosphatidylserine sensing receptor tyrosine kinases gone awry in cancer. Nat Rev Cancer. 14:769–785. 2014. View Article : Google Scholar

7 

Kirane A, Ludwig KF, Sorrelle N, Haaland G, Sandal T, Ranaweera R, Toombs JE, Wang M, Dineen SP, Micklem D, et al: Warfarin Blocks Gas6-Mediated Axl Activation Required for Pancreatic Cancer Epithelial Plasticity and Metastasis. Cancer Res. 75:3699–3705. 2015. View Article : Google Scholar : PubMed/NCBI

8 

Linger RM, Keating AK, Earp HS and Graham DK: TAM receptor tyrosine kinases: Biologic functions, signaling, and potential therapeutic targeting in human cancer. Adv Cancer Res. 100:35–83. 2008. View Article : Google Scholar : PubMed/NCBI

9 

Dunne PD, McArt DG, Blayney JK, Kalimutho M, Greer S, Wang T, Srivastava S, Ong CW, Arthur K, Loughrey M, et al: AXL is a key regulator of inherent and chemotherapy-induced invasion and predicts a poor clinical outcome in early-stage colon cancer. Clin Cancer Res. 20:164–175. 2014. View Article : Google Scholar

10 

Hajra KM, Chen DY and Fearon ER: The SLUG zinc-finger protein represses E-cadherin in breast cancer. Cancer Res. 62:1613–1618. 2002.PubMed/NCBI

11 

Castro Alves C, Rosivatz E, Schott C, Hollweck R, Becker I, Sarbia M, Carneiro F and Becker KF: Slug is overexpressed in gastric carcinomas and may act synergistically with SIP1 and Snail in the down-regulation of E-cadherin. J Pathol. 211:507–515. 2007. View Article : Google Scholar : PubMed/NCBI

12 

Ye Y, Xiao Y, Wang W, Yearsley K, Gao JX, Shetuni B and Barsky SH: ERalpha signaling through slug regulates E-cadherin and EMT. Oncogene. 29:1451–1462. 2010. View Article : Google Scholar : PubMed/NCBI

13 

Atmaca A, Wirtz RW, Werner D, Steinmetz K, Claas S, Brueckl WM, Jäger E and Al-Batran SE: SNAI2/SLUG and estrogen receptor mRNA expression are inversely correlated and prognostic of patient outcome in metastatic non-small cell lung cancer. BMC Cancer. 15:3002015. View Article : Google Scholar : PubMed/NCBI

14 

Pirruccello SJ and LeBien TW: The human B cell-associated antigen CD24 is a single chain sialoglycoprotein. J Immunol. 136:3779–3784. 1986.PubMed/NCBI

15 

Daniel L, Lechevallier E, Bouvier C, Coulange C and Pellissier JF: Adult mesoblastic nephroma. Pathol Res Pract. 196:135–139. 2000. View Article : Google Scholar : PubMed/NCBI

16 

Kristiansen G, Denkert C, Schlüns K, Dahl E, Pilarsky C and Hauptmann S: CD24 is expressed in ovarian cancer and is a new independent prognostic marker of patient survival. Am J Pathol. 161:1215–1221. 2002. View Article : Google Scholar : PubMed/NCBI

17 

Jacob J, Bellach J, Grützmann R, Alldinger I, Pilarsky C, Dietel M and Kristiansen G: Expression of CD24 in adenocar-cinomas of the pancreas correlates with higher tumor grades. Pancreatology. 4:454–460. 2004. View Article : Google Scholar

18 

Kristiansen G, Winzer KJ, Mayordomo E, Bellach J, Schlüns K, Denkert C, Dahl E, Pilarsky C, Altevogt P, Guski H, et al: CD24 expression is a new prognostic marker in breast cancer. Clin Cancer Res. 9:4906–4913. 2003.PubMed/NCBI

19 

Yu LLG and Gu JY: Advances in the role of Rho sub-family in tumor invasion. Fudan Univ J Med Sci. 37:617–619. 2010.

20 

Hall A: Rho GTPases and the actin cytoskeleton. Science. 279:509–514. 1998. View Article : Google Scholar : PubMed/NCBI

21 

DerMardirossian C and Bokoch GM: GDIs: Central regulatory molecules in Rho GTPase activation. Trends Cell Biol. 15:356–363. 2005. View Article : Google Scholar : PubMed/NCBI

22 

Olofsson B: Rho guanine dissociation inhibitors: Pivotal molecules in cellular signalling. Cell Signal. 11:545–554. 1999. View Article : Google Scholar : PubMed/NCBI

23 

Fritz G, Brachetti C, Bahlmann F, Schmidt M and Kaina B: Rho GTPases in human breast tumours: Expression and mutation analyses and correlation with clinical parameters. Br J Cancer. 87:635–644. 2002. View Article : Google Scholar : PubMed/NCBI

24 

Burbelo P, Wellstein A and Pestell RG: Altered Rho GTPase signaling pathways in breast cancer cells. Breast Cancer Res Treat. 84:43–48. 2004. View Article : Google Scholar : PubMed/NCBI

25 

Zaravinos A: The Regulatory Role of MicroRNAs in EMT and Cancer. J Oncol. 2015:8658162015. View Article : Google Scholar : PubMed/NCBI

26 

Ng EK, Wong CL, Ma ES and Kwong A: MicroRNAs as New Players for Diagnosis, Prognosis, and Therapeutic Targets in Breast Cancer. J Oncol. 2009:3054202009. View Article : Google Scholar : PubMed/NCBI

27 

Pichler M and Calin GA: MicroRNAs in cancer: From developmental genes in worms to their clinical application in patients. Br J Cancer. 113:569–573. 2015. View Article : Google Scholar : PubMed/NCBI

28 

Croce CM: Causes and consequences of microRNA dysregulation in cancer. Nat Rev Genet. 10:704–714. 2009. View Article : Google Scholar : PubMed/NCBI

29 

Hermeking H: The miR-34 family in cancer and apoptosis. Cell Death Differ. 17:193–199. 2010. View Article : Google Scholar

30 

Li Y, Kong D, Wang Z and Sarkar FH: Regulation of microRNAs by natural agents: An emerging field in chemoprevention and chemotherapy research. Pharm Res. 27:1027–1041. 2010. View Article : Google Scholar : PubMed/NCBI

31 

Sethi S, Li Y and Sarkar FH: Regulating miRNA by natural agents as a new strategy for cancer treatment. Curr Drug Targets. 14:1167–1174. 2013. View Article : Google Scholar : PubMed/NCBI

32 

Mirzaei H, Shakeri A, Rashidi B, Jalili A, Banikazemi Z and Sahebkar A: Phytosomal curcumin: A review of pharmacokinetic, experimental and clinical studies. Biomed Pharmacother. 85:102–112. 2017. View Article : Google Scholar

33 

Kuttan R, Bhanumathy P, Nirmala K and George MC: Potential anticancer activity of turmeric (Curcuma longa). Cancer Lett. 29:197–202. 1985. View Article : Google Scholar : PubMed/NCBI

34 

Calaf GM, Echiburú-Chau C, Roy D, Chai Y, Wen G and Balajee AS: Protective role of curcumin in oxidative stress of breast cells. Oncol Rep. 26:1029–1035. 2011.PubMed/NCBI

35 

Calaf GM: Curcumin, oxidative stress and breast cancer. Oxidative stress and dietary antioxidants. Preedy VR: Elsevier Inc; London: pp. 159–169. 2014

36 

Gallardo M and Calaf GM: Curcumin and epithelial-mesenchymal transition in breast cancer cells transformed by low doses of radiation and estrogen. Int J Oncol. 48:2534–2542. 2016. View Article : Google Scholar : PubMed/NCBI

37 

Echiburú-Chau C, Roy D and Calaf GM: Metastatic suppressor CD44 is related with oxidative stress in breast cancer cell lines. Int J Oncol. 39:1481–1489. 2011.PubMed/NCBI

38 

Gallardo M and Calaf GM: Curcumin inhibits invasive capabilities through epithelial mesenchymal transition in breast cancer cell lines. Int J Oncol. 49:1019–1027. 2016. View Article : Google Scholar : PubMed/NCBI

39 

Calaf GM and Abarca-Quinones J: Ras protein expression as a marker for breast cancer. Oncol Lett. 11:3637–3642. 2016. View Article : Google Scholar : PubMed/NCBI

40 

Livak KJ and Schmittgen TD: Analysis of relative gene expression data using real-time quantitative PCR and the 2(-Delta Delta C(T)) Method. Methods. 25:402–408. 2001. View Article : Google Scholar

41 

Kunnumakkara AB, Anand P and Aggarwal BB: Curcumin inhibits proliferation, invasion, angiogenesis and metastasis of different cancers through interaction with multiple cell signaling proteins. Cancer Lett. 269:199–225. 2008. View Article : Google Scholar : PubMed/NCBI

42 

Alves CC, Carneiro F, Hoefler H and Becker KF: Role of the epithelial-mesenchymal transition regulator Slug in primary human cancers. Front Biosci. 14:3035–3050. 2009. View Article : Google Scholar

43 

Lewis BP, Burge CB and Bartel DP: Conserved seed pairing, often flanked by adenosines, indicates that thousands of human genes are microRNA targets. Cell. 120:15–20. 2005. View Article : Google Scholar : PubMed/NCBI

44 

Zhao Y, Sun X, Jiang L, Yang F, Zhang Z and Jia L: Differential expression of Axl and correlation with invasion and multidrug resistance in cancer cells. Cancer Invest. 30:287–294. 2012. View Article : Google Scholar : PubMed/NCBI

45 

Vuoriluoto K, Haugen H, Kiviluoto S, Mpindi JP, Nevo J, Gjerdrum C, Tiron C, Lorens JB and Ivaska J: Vimentin regulates EMT induction by Slug and oncogenic H-Ras and migration by governing Axl expression in breast cancer. Oncogene. 30:1436–1448. 2011. View Article : Google Scholar

46 

Calaf GM and Hei TK: Establishment of a radiation- and estrogen-induced breast cancer model. Carcinogenesis. 21:769–776. 2000. View Article : Google Scholar : PubMed/NCBI

47 

Raver-Shapira N, Marciano E, Meiri E, Spector Y, Rosenfeld N, Moskovits N, Bentwich Z and Oren M: Transcriptional activation of miR-34a contributes to p53-mediated apoptosis. Mol Cell. 26:731–743. 2007. View Article : Google Scholar : PubMed/NCBI

48 

Chang TC, Wentzel EA, Kent OA, Ramachandran K, Mullendore M, Lee KH, Feldmann G, Yamakuchi M, Ferlito M, Lowenstein CJ, et al: Transactivation of miR-34a by p53 broadly influences gene expression and promotes apoptosis. Mol Cell. 26:745–752. 2007. View Article : Google Scholar : PubMed/NCBI

49 

Agostini M and Knight RA: miR-34: From bench to bedside. Oncotarget. 5:872–881. 2014. View Article : Google Scholar : PubMed/NCBI

50 

Beg MS, Brenner AJ, Sachdev J, Borad M, Kang YK, Stoudemire J, Smith S, Bader AG, Kim S and Hong DS: Phase I study of MRX34, a liposomal miR-34a mimic, administered twice weekly in patients with advanced solid tumors. Invest New Drugs. 35:180–188. 2017. View Article : Google Scholar

51 

Tarasov V, Jung P, Verdoodt B, Lodygin D, Epanchintsev A, Menssen A, Meister G and Hermeking H: Differential regulation of microRNAs by p53 revealed by massively parallel sequencing: miR-34a is a p53 target that induces apoptosis and G1-arrest. Cell Cycle. 6:1586–1593. 2007. View Article : Google Scholar : PubMed/NCBI

52 

Siemens H, Jackstadt R, Hünten S, Kaller M, Menssen A, Götz U and Hermeking H: miR-34 and SNAIL form a double-negative feedback loop to regulate epithelial-mesenchymal transitions. Cell Cycle. 10:4256–4271. 2011. View Article : Google Scholar : PubMed/NCBI

53 

Mudduluru G, Ceppi P, Kumarswamy R, Scagliotti GV, Papotti M and Allgayer H: Regulation of Axl receptor tyrosine kinase expression by miR-34a and miR-199a/b in solid cancer. Oncogene. 30:2888–2899. 2011. View Article : Google Scholar : PubMed/NCBI

54 

Komina A, Palkina N, Aksenenko M, Tsyrenzhapova S and Ruksha T: Antiproliferative and Pro-Apoptotic Effects of MiR-4286 Inhibition in Melanoma Cells. PLoS One. 11:e01682292016. View Article : Google Scholar : PubMed/NCBI

55 

Wang X, Zhang Y, Fu Y, Zhang J, Yin L, Pu Y and Liang G: MicroRNA-125b may function as an oncogene in lung cancer cells. Mol Med Rep. 11:3880–3887. 2015. View Article : Google Scholar : PubMed/NCBI

56 

Mizuno R, Chatterji P, Andres S, Hamilton K, Simon L, Foley SW, Jeganathan A, Gregory BD, Madison B and Rustgi AK: Differential Regulation of LET-7 by LIN28B Isoform-Specific Functions. Mol Cancer Res. 16:403–416. 2018. View Article : Google Scholar : PubMed/NCBI

57 

Lemecha M, Morino K, Imamura T, Iwasaki H, Ohashi N, Ida S, Sato D, Sekine O, Ugi S and Maegawa H: MiR-494-3p regulates mitochondrial biogenesis and thermogenesis through PGC1-α signalling in beige adipocytes. Sci Rep. 8:150962018. View Article : Google Scholar

58 

Inostroza-Riquelme M, Vivanco A, Lara P, Guerrero S, Salas-Huenuleo E, Chamorro A, Leyton L, Bolaños K, Araya E, Quest AFG, et al: Encapsulation of Gold Nanostructures and Oil-in-Water Nanocarriers in Microgels with Biomedical Potential. Molecules. 23:E12082018. View Article : Google Scholar : PubMed/NCBI

59 

Bessone F, Argenziano M, Grillo G, Ferrara B, Pizzimenti S, Barrera G, Cravotto G, Guiot C, Stura I, Cavalli R, et al: Low-dose curcuminoid-loaded in dextran nanobubbles can prevent metastatic spreading in prostate cancer cells. Nanotechnology. 30:2140042019. View Article : Google Scholar : PubMed/NCBI

60 

Guerrero S, Inostroza-Riquelme M, Contreras-Orellana P, Diaz-Garcia V, Lara P, Vivanco-Palma A, Cárdenas A, Miranda V, Robert P, Leyton L, et al: Curcumin-loaded nano-emulsion: A new safe and effective formulation to prevent tumor reincidence and metastasis. Nanoscale. 10:22612–22622. 2018. View Article : Google Scholar : PubMed/NCBI

61 

Gera M, Sharma N, Ghosh M, Huynh DL, Lee SJ, Min T, Kwon T and Jeong DK: Nanoformulations of curcumin: An emerging paradigm for improved remedial application. Oncotarget. 8:66680–66698. 2017. View Article : Google Scholar : PubMed/NCBI

62 

Yin H, Xiong G, Guo S, Xu C, Xu R, Guo P and Shu D: Delivery of Anti-miRNA for Triple-Negative Breast Cancer Therapy Using RNA Nanoparticles Targeting Stem Cell Marker CD133. Mol Ther. 27:1252–1261. 2019. View Article : Google Scholar : PubMed/NCBI

63 

Momtazi AA, Shahabipour F, Khatibi S, Johnston TP, Pirro M and Sahebkar A: Curcumin as a MicroRNA Regulator in Cancer: A Review. Rev Physiol Biochem Pharmacol. 171:1–38. 2016. View Article : Google Scholar : PubMed/NCBI

64 

Rabieian R, Boshtam M, Zareei M, Kouhpayeh S, Masoudifar A and Mirzaei H: Plasminogen Activator Inhibitor Type-1 as a Regulator of Fibrosis. J Cell Biochem. 119:17–27. 2018. View Article : Google Scholar

65 

Banikazemi Z, Haji HA, Mohammadi M, Taheripak G, Iranifar E, Poursadeghiyan M, Moridikia A, Rashidi B, Taghizadeh M and Mirzaei H: Diet and cancer prevention: Dietary compounds, dietary MicroRNAs, and dietary exosomes. J Cell Biochem. 119:185–196. 2018. View Article : Google Scholar

66 

Saeedi Borujeni MJ, Esfandiary E, Taheripak G, Codoñer-Franch P, Alonso-Iglesias E and Mirzaei H: Molecular aspects of diabetes mellitus: Resistin, microRNA, and exosome. J Cell Biochem. 119:1257–1272. 2018. View Article : Google Scholar

67 

Golabchi K, Soleimani-Jelodar R, Aghadoost N, Momeni F, Moridikia A, Nahand JS, Masoudifar A, Razmjoo H and Mirzaei H: MicroRNAs in retinoblastoma: Potential diagnostic and therapeutic biomarkers. J Cell Physiol. 233:3016–3023. 2018. View Article : Google Scholar

68 

Mirzaei H, Khataminfar S, Mohammadparast S, Sales SS, Maftouh M, Mohammadi M, Simonian M, Parizadeh SM, Hassanian SM and Avan A: Circulating microRNAs as Potential Diagnostic Biomarkers and Therapeutic Targets in Gastric Cancer: Current Status and Future Perspectives. Curr Med Chem. 23:4135–4150. 2016. View Article : Google Scholar : PubMed/NCBI

69 

Rashidi B, Hoseini Z, Sahebkar A and Mirzaei H: Anti-Atherosclerotic Effects of Vitamins D and E in Suppression of Atherogenesis. J Cell Physiol. 232:2968–2976. 2017. View Article : Google Scholar

70 

Mirzaei H, Masoudifar A, Sahebkar A, Zare N, Sadri Nahand J, Rashidi B, Mehrabian E, Mohammadi M, Mirzaei HR and Jaafari MR: MicroRNA: A novel target of curcumin in cancer therapy. J Cell Physiol. 233:3004–3015. 2018. View Article : Google Scholar

71 

Calin GA and Croce CM: MicroRNA signatures in human cancers. Nat Rev Cancer. 6:857–866. 2006. View Article : Google Scholar : PubMed/NCBI

72 

Kanai M, Imaizumi A, Otsuka Y, Sasaki H, Hashiguchi M, Tsujiko K, Matsumoto S, Ishiguro H and Chiba T: Dose-escalation and pharmacokinetic study of nanoparticle curcumin, a potential anticancer agent with improved bioavailability, in healthy human volunteers. Cancer Chemother Pharmacol. 69:65–70. 2012. View Article : Google Scholar

73 

Sinha D, Biswas J, Sung B, Aggarwal BB and Bishayee A: Chemopreventive and chemotherapeutic potential of curcumin in breast cancer. Curr Drug Targets. 13:1799–1819. 2012. View Article : Google Scholar : PubMed/NCBI

74 

Zhou S, Zhang S, Shen H, Chen W, Xu H, Chen X, Sun D, Zhong S, Zhao J and Tang J: Curcumin inhibits cancer progression through regulating expression of microRNAs. Tumour Biol. 39:10104283176916802017. View Article : Google Scholar : PubMed/NCBI

75 

Fadus MC, Lau C, Bikhchandani J and Lynch HT: Curcumin: An age-old anti-inflammatory and anti-neoplastic agent. J Tradit Complement Med. 7:339–346. 2016. View Article : Google Scholar

Related Articles

  • Abstract
  • View
  • Download
  • Twitter
Copy and paste a formatted citation
Spandidos Publications style
Gallardo M, Kemmerling U, Aguayo F, Bleak TC, Muñoz JP and Calaf GM: Curcumin rescues breast cells from epithelial‑mesenchymal transition and invasion induced by anti‑miR‑34a. Int J Oncol 56: 480-493, 2020.
APA
Gallardo, M., Kemmerling, U., Aguayo, F., Bleak, T.C., Muñoz, J.P., & Calaf, G.M. (2020). Curcumin rescues breast cells from epithelial‑mesenchymal transition and invasion induced by anti‑miR‑34a. International Journal of Oncology, 56, 480-493. https://doi.org/10.3892/ijo.2019.4939
MLA
Gallardo, M., Kemmerling, U., Aguayo, F., Bleak, T. C., Muñoz, J. P., Calaf, G. M."Curcumin rescues breast cells from epithelial‑mesenchymal transition and invasion induced by anti‑miR‑34a". International Journal of Oncology 56.2 (2020): 480-493.
Chicago
Gallardo, M., Kemmerling, U., Aguayo, F., Bleak, T. C., Muñoz, J. P., Calaf, G. M."Curcumin rescues breast cells from epithelial‑mesenchymal transition and invasion induced by anti‑miR‑34a". International Journal of Oncology 56, no. 2 (2020): 480-493. https://doi.org/10.3892/ijo.2019.4939
Copy and paste a formatted citation
x
Spandidos Publications style
Gallardo M, Kemmerling U, Aguayo F, Bleak TC, Muñoz JP and Calaf GM: Curcumin rescues breast cells from epithelial‑mesenchymal transition and invasion induced by anti‑miR‑34a. Int J Oncol 56: 480-493, 2020.
APA
Gallardo, M., Kemmerling, U., Aguayo, F., Bleak, T.C., Muñoz, J.P., & Calaf, G.M. (2020). Curcumin rescues breast cells from epithelial‑mesenchymal transition and invasion induced by anti‑miR‑34a. International Journal of Oncology, 56, 480-493. https://doi.org/10.3892/ijo.2019.4939
MLA
Gallardo, M., Kemmerling, U., Aguayo, F., Bleak, T. C., Muñoz, J. P., Calaf, G. M."Curcumin rescues breast cells from epithelial‑mesenchymal transition and invasion induced by anti‑miR‑34a". International Journal of Oncology 56.2 (2020): 480-493.
Chicago
Gallardo, M., Kemmerling, U., Aguayo, F., Bleak, T. C., Muñoz, J. P., Calaf, G. M."Curcumin rescues breast cells from epithelial‑mesenchymal transition and invasion induced by anti‑miR‑34a". International Journal of Oncology 56, no. 2 (2020): 480-493. https://doi.org/10.3892/ijo.2019.4939
Follow us
  • Twitter
  • LinkedIn
  • Facebook
About
  • Spandidos Publications
  • Careers
  • Cookie Policy
  • Privacy Policy
How can we help?
  • Help
  • Live Chat
  • Contact
  • Email to our Support Team