Spandidos Publications Logo
  • About
    • About Spandidos
    • Aims and Scopes
    • Abstracting and Indexing
    • Editorial Policies
    • Reprints and Permissions
    • Job Opportunities
    • Terms and Conditions
    • Contact
  • Journals
    • All Journals
    • Oncology Letters
      • Oncology Letters
      • Information for Authors
      • Editorial Policies
      • Editorial Board
      • Aims and Scope
      • Abstracting and Indexing
      • Bibliographic Information
      • Archive
    • International Journal of Oncology
      • International Journal of Oncology
      • Information for Authors
      • Editorial Policies
      • Editorial Board
      • Aims and Scope
      • Abstracting and Indexing
      • Bibliographic Information
      • Archive
    • Molecular and Clinical Oncology
      • Molecular and Clinical Oncology
      • Information for Authors
      • Editorial Policies
      • Editorial Board
      • Aims and Scope
      • Abstracting and Indexing
      • Bibliographic Information
      • Archive
    • Experimental and Therapeutic Medicine
      • Experimental and Therapeutic Medicine
      • Information for Authors
      • Editorial Policies
      • Editorial Board
      • Aims and Scope
      • Abstracting and Indexing
      • Bibliographic Information
      • Archive
    • International Journal of Molecular Medicine
      • International Journal of Molecular Medicine
      • Information for Authors
      • Editorial Policies
      • Editorial Board
      • Aims and Scope
      • Abstracting and Indexing
      • Bibliographic Information
      • Archive
    • Biomedical Reports
      • Biomedical Reports
      • Information for Authors
      • Editorial Policies
      • Editorial Board
      • Aims and Scope
      • Abstracting and Indexing
      • Bibliographic Information
      • Archive
    • Oncology Reports
      • Oncology Reports
      • Information for Authors
      • Editorial Policies
      • Editorial Board
      • Aims and Scope
      • Abstracting and Indexing
      • Bibliographic Information
      • Archive
    • Molecular Medicine Reports
      • Molecular Medicine Reports
      • Information for Authors
      • Editorial Policies
      • Editorial Board
      • Aims and Scope
      • Abstracting and Indexing
      • Bibliographic Information
      • Archive
    • World Academy of Sciences Journal
      • World Academy of Sciences Journal
      • Information for Authors
      • Editorial Policies
      • Editorial Board
      • Aims and Scope
      • Abstracting and Indexing
      • Bibliographic Information
      • Archive
    • International Journal of Functional Nutrition
      • International Journal of Functional Nutrition
      • Information for Authors
      • Editorial Policies
      • Editorial Board
      • Aims and Scope
      • Abstracting and Indexing
      • Bibliographic Information
      • Archive
    • International Journal of Epigenetics
      • International Journal of Epigenetics
      • Information for Authors
      • Editorial Policies
      • Editorial Board
      • Aims and Scope
      • Abstracting and Indexing
      • Bibliographic Information
      • Archive
    • Medicine International
      • Medicine International
      • Information for Authors
      • Editorial Policies
      • Editorial Board
      • Aims and Scope
      • Abstracting and Indexing
      • Bibliographic Information
      • Archive
  • Articles
  • Information
    • Information for Authors
    • Information for Reviewers
    • Information for Librarians
    • Information for Advertisers
    • Conferences
  • Language Editing
Spandidos Publications Logo
  • About
    • About Spandidos
    • Aims and Scopes
    • Abstracting and Indexing
    • Editorial Policies
    • Reprints and Permissions
    • Job Opportunities
    • Terms and Conditions
    • Contact
  • Journals
    • All Journals
    • Biomedical Reports
      • Information for Authors
      • Editorial Policies
      • Editorial Board
      • Aims and Scope
      • Abstracting and Indexing
      • Bibliographic Information
      • Archive
    • Experimental and Therapeutic Medicine
      • Information for Authors
      • Editorial Policies
      • Editorial Board
      • Aims and Scope
      • Abstracting and Indexing
      • Bibliographic Information
      • Archive
    • International Journal of Epigenetics
      • Information for Authors
      • Editorial Policies
      • Editorial Board
      • Aims and Scope
      • Abstracting and Indexing
      • Bibliographic Information
      • Archive
    • International Journal of Functional Nutrition
      • Information for Authors
      • Editorial Policies
      • Editorial Board
      • Aims and Scope
      • Abstracting and Indexing
      • Bibliographic Information
      • Archive
    • International Journal of Molecular Medicine
      • Information for Authors
      • Editorial Policies
      • Editorial Board
      • Aims and Scope
      • Abstracting and Indexing
      • Bibliographic Information
      • Archive
    • International Journal of Oncology
      • Information for Authors
      • Editorial Policies
      • Editorial Board
      • Aims and Scope
      • Abstracting and Indexing
      • Bibliographic Information
      • Archive
    • Medicine International
      • Information for Authors
      • Editorial Policies
      • Editorial Board
      • Aims and Scope
      • Abstracting and Indexing
      • Bibliographic Information
      • Archive
    • Molecular and Clinical Oncology
      • Information for Authors
      • Editorial Policies
      • Editorial Board
      • Aims and Scope
      • Abstracting and Indexing
      • Bibliographic Information
      • Archive
    • Molecular Medicine Reports
      • Information for Authors
      • Editorial Policies
      • Editorial Board
      • Aims and Scope
      • Abstracting and Indexing
      • Bibliographic Information
      • Archive
    • Oncology Letters
      • Information for Authors
      • Editorial Policies
      • Editorial Board
      • Aims and Scope
      • Abstracting and Indexing
      • Bibliographic Information
      • Archive
    • Oncology Reports
      • Information for Authors
      • Editorial Policies
      • Editorial Board
      • Aims and Scope
      • Abstracting and Indexing
      • Bibliographic Information
      • Archive
    • World Academy of Sciences Journal
      • Information for Authors
      • Editorial Policies
      • Editorial Board
      • Aims and Scope
      • Abstracting and Indexing
      • Bibliographic Information
      • Archive
  • Articles
  • Information
    • For Authors
    • For Reviewers
    • For Librarians
    • For Advertisers
    • Conferences
  • Language Editing
Login Register Submit
  • This site uses cookies
  • You can change your cookie settings at any time by following the instructions in our Cookie Policy. To find out more, you may read our Privacy Policy.

    I agree
Search articles by DOI, keyword, author or affiliation
Search
Advanced Search
presentation
International Journal of Oncology
Join Editorial Board Propose a Special Issue
Print ISSN: 1019-6439 Online ISSN: 1791-2423
Journal Cover
August-2020 Volume 57 Issue 2

Full Size Image

Cover Legend PDF

Sign up for eToc alerts
Recommend to Library

Journals

International Journal of Molecular Medicine

International Journal of Molecular Medicine

International Journal of Molecular Medicine is an international journal devoted to molecular mechanisms of human disease.

International Journal of Oncology

International Journal of Oncology

International Journal of Oncology is an international journal devoted to oncology research and cancer treatment.

Molecular Medicine Reports

Molecular Medicine Reports

Covers molecular medicine topics such as pharmacology, pathology, genetics, neuroscience, infectious diseases, molecular cardiology, and molecular surgery.

Oncology Reports

Oncology Reports

Oncology Reports is an international journal devoted to fundamental and applied research in Oncology.

Experimental and Therapeutic Medicine

Experimental and Therapeutic Medicine

Experimental and Therapeutic Medicine is an international journal devoted to laboratory and clinical medicine.

Oncology Letters

Oncology Letters

Oncology Letters is an international journal devoted to Experimental and Clinical Oncology.

Biomedical Reports

Biomedical Reports

Explores a wide range of biological and medical fields, including pharmacology, genetics, microbiology, neuroscience, and molecular cardiology.

Molecular and Clinical Oncology

Molecular and Clinical Oncology

International journal addressing all aspects of oncology research, from tumorigenesis and oncogenes to chemotherapy and metastasis.

World Academy of Sciences Journal

World Academy of Sciences Journal

Multidisciplinary open-access journal spanning biochemistry, genetics, neuroscience, environmental health, and synthetic biology.

International Journal of Functional Nutrition

International Journal of Functional Nutrition

Open-access journal combining biochemistry, pharmacology, immunology, and genetics to advance health through functional nutrition.

International Journal of Epigenetics

International Journal of Epigenetics

Publishes open-access research on using epigenetics to advance understanding and treatment of human disease.

Medicine International

Medicine International

An International Open Access Journal Devoted to General Medicine.

Journal Cover
August-2020 Volume 57 Issue 2

Full Size Image

Cover Legend PDF

Sign up for eToc alerts
Recommend to Library

  • Article
  • Citations
    • Cite This Article
    • Download Citation
    • Create Citation Alert
    • Remove Citation Alert
    • Cited By
  • Similar Articles
    • Related Articles (in Spandidos Publications)
    • Similar Articles (Google Scholar)
    • Similar Articles (PubMed)
  • Download PDF
  • Download XML
  • View XML

  • Supplementary Files
    • Supplementary_Data.pdf
Article

MicroRNA‑103a‑3p promotes metastasis by targeting TPD52 in salivary adenoid cystic carcinoma

  • Authors:
    • Min Fu
    • Chu‑Wen Chen
    • Lin‑Qian Yang
    • Wen‑Wen Yang
    • Zhi‑Hao Du
    • Yin‑Ran Li
    • Sheng‑Lin Li
    • Xi‑Yuan Ge
  • View Affiliations / Copyright

    Affiliations: Central Laboratory, Peking University School and Hospital of Stomatology, National Clinical Research Center for Oral Diseases, National Engineering Laboratory for Digital and Material Technology of Stomatology, Beijing Key Laboratory of Digital Stomatology, Beijing 100081, P.R. China
  • Pages: 574-586
    |
    Published online on: May 25, 2020
       https://doi.org/10.3892/ijo.2020.5069
  • Expand metrics +
Metrics: Total Views: 0 (Spandidos Publications: | PMC Statistics: )
Metrics: Total PDF Downloads: 0 (Spandidos Publications: | PMC Statistics: )
Cited By (CrossRef): 0 citations Loading Articles...

This article is mentioned in:



Abstract

Salivary adenoid cystic carcinoma (SACC) exhibits slow continuous growth, frequent local recurrences and a high incidence of blood metastasis, with advanced lung metastasis frequently occurring and being among the primary causes of mortality. MicroRNAs (miR) serve a significant role in the initiation and development of cancer and may be tumour‑specific molecular targets. However, the role of miR‑103a‑3p in SACC remains largely unknown. In the present study, the expression levels of miR‑103a‑3p and tumour protein D52 (TPD52) were detected by reverse transcription‑quantitative PCR. In addition, wound‑healing assays, Transwell assays and mouse models of lung metastasis were used to investigate the biological functions exerted by miR‑103a‑3p. The present results suggested that miR‑103a‑3p expression was significantly upregulated in SACC samples. Gain‑of‑function and loss‑of‑function studies in SACC cells demonstrated that miR‑103a‑3p acted as an oncogene by promoting tumour cell migration in vitro and lung metastasis in vivo. Dual‑luciferase reporter gene assays indicated that miR‑103a‑3p exerted its regulatory functions by binding to the 3' untranslated region of TPD52 mRNA. TPD52 overexpression rescued the effect of miR‑103a‑3p on promoting SACC cell migration, suggesting that miR‑103a‑3p acted as an oncogene to promote cancer metastasis by directly targeting TPD52. Thus, the newly identified miR‑103a‑3p/TPD52 axis contributes to the understanding of SACC pathogenesis, providing insights into the identification of novel biomarkers or potential therapeutic targets in SACC.

Introduction

Salivary adenoid cystic carcinoma (SACC) is a common malignant tumour of the salivary glands (1). Compared with other malignant tumours, SACC has unique biological features, such as slow and continuous proliferation, frequent local recurrence and high incidence rates of blood, nerve and advanced lung metastasis, but a rare occurrence of lymphatic metastasis (2,3). Moreover, distal lung metastasis is an important factor affecting the overall survival rate of SACC (4). Current research on SACC primarily focuses on the investigation of primary lesions, but the pathogenesis of lung metastasis in SACC remains unknown (5). Thus, there is an urgent need to identify the key molecular mechanisms involved in the lung metastasis of SACC to improve clinical outcomes.

MicroRNAs (miRNAs/miRs) belong to a class of small non-coding RNAs that regulate gene expression post-transcriptionally and modulate cellular activities (6), such as apoptosis (7), tumour angiogenesis (8), cell invasion (9) and differentiation (10). miRNAs primarily function by inhibiting translation or/and cleaving the targeted mRNAs by pairing with their 3' untranslated regions (3'UTRs) (11). Previous studies have reported that miRNAs can affect the progression of SACC, such as the oncogenes miR-21 (12,13) and miR-455-3p (14), and the tumour suppressors miR-320a (15) and miR-125a-5p (16). Therefore, investigations of the function of miRNAs and their targets may provide novel molecular markers for the diagnosis and treatment of SACC. miR-103a-3p has been examined in numerous studies, but its function remains controversial. For example, miR-103a-3p is considered to be an oncogene in colorectal cancer (17) and gastric cancer (18), but a tumour suppressor gene in glioma cells (19) and non-small cell lung cancer (20). Furthermore, to the best of our knowledge, the roles of miR-103a-3p in the progression of SACC and its underlying function in regulating tumour metastasis in SACC have not been previously reported.

Tumour protein D52 (TPD52), a member of the TPD52-like protein family that is conserved among vertebrates, contains a small coiled-coil motif bearing small hydrophilic polypeptides and is mapped to chromosome 8q21 (21,22). TPD52 exerts opposing roles in different tumours. High TPD52 expression is detected in prostate (23) and breast cancer (24), whereas low expression is observed in liposarcoma, clear cell renal cell cancer and lung cancer (25,26). TPD52 has been shown to promote cell survival, proliferation, migration and invasion (27), however, previous studies have also revealed that TPD52 plays a suppressor role in the progression of tumours (28,29). In addition, TPD52 can be regulated by miR-139-5p (30) and miR-15a-3p (31) to promote tumour progression. However, whether TPD52 has the same metastasis-promoting effect in SACC remains unknown, and the relationship between TPD52 and miR-103a-3p is yet to be elucidated.

The present study aimed to determine the expression of miR-103a-3p in SACC tissues and assess its effect on SACC progression. In addition, whether TPD52 is a direct binding target of miR-103a-3p was examined.

Materials and methods

Tissue sample and cell lines

The ten human SACC tissues and ten paired healthy submandibular gland (SMG) tissues (age, 42-68 years; female:male=6:4) used for the tissue micro-array were collected from patients with ACC at the Peking University School and Hospital of Stomatology (Beijing, China) between 2015.08 and 2016.04. The remining 52 human SACC (age, 31-75 years; female:male=26:26) and 38 separate healthy SMG tissues used to analyse miR-103a-3p and TPD52 expression were collected between 2010.07 and 2018.07 at the Peking University School and Hospital of Stomatology. Patients had not undergone chemotherapy or radiation therapy, and the study was approved and followed the rules of the Ethics Committee of Peking University School and Hospital of Stomatology (permit no. PKUSSIRB-201522040). According to the relative gene expression of miR-103a-3p in 52 patients with SACC examined by reverse transcription-quantitative PCR (RT-qPCR), 52 patients were classified into the high or low miR-103a-3p group depending on the median miR-103a-3p relative gene expression. When the miR-103a-3p expression level of SACC tissue was higher than the median miR-103a-3p expression, the SACC tissue was classified into the high miR-103a-3p group, otherwise the SACC tissue was classified into the low miR-103a-3p group.

The SACC-83 cell line originated from ACC tissue from a patient with SACC in November 1983 (32). The SACC-LM cell line had enhanced lung metastatic features and was isolated following injection of SACC-83 cells into the tail vein of immunodeficient mice (33,34). The SACC-83 and SACC-LM cell lines were collected by the author SLL and kept at Peking University School and Hospital of Stomatology. SACC-83 and SACC-LM cells were cultivated in RPMI-1640 medium supplemented with 10% FBS (both from Gibco; Thermo Fisher Scientific, Inc.). The primary epithelial cells of the SMG (SMG-E or pSMG) cells were derived from the sublingual gland of a 4-year-old boy in November 2016, with cell cultivation performed as previously described (35).

Exosomes isolation from cells supernatants was performed using ultracentrifugation and sucrose cushion. Cell supernatants were subjected to consecutive centrifugation at 300 × g for 10 min, 2,000 × g for 30 min and 10,000 × g for 30 min to remove cellular debris and large vesicles at 4°C. The supernatants were then passed through a Centrifugal Filter (100K; EMD Millipore) to concentrate the solution, followed by a 30% sucrose/deuterium oxide (D2O) cushion. After gradient centrifugation at 100,000 × g for 70 min using an Optima L-90K Ultracentrifuge (Beckman Coulter, Inc.) at 4°C, the exosome-enriched sucrose/D2O was then re-suspended in PBS and the retained exosomes were stored at -80°C. All the isolation procedures were performed at room temperature.

The microarray analysis of tissues (ten human SACC tissues vs. ten paired SMG tissues) and cell exosomes (SACC-83 cells vs. SACC-LM cells) was performed by Shanghai Biotechnology Corporation.

RNA isolation and RT-qPCR analysis

Total RNA was extracted from tissues or cells using TRIzol® reagent (Invitrogen; Thermo Fisher Scientific, Inc.) according to the manufacturer's protocol. Reverse transcription was performed with the GoScript™ Reverse Transcription System (cat. no. A5001; Promega Corporation) according to the manufacturer's protocol. The procedure used for reverse transcription was as follows: 25°C for 5 min, 42°C for 60 min, 70°C for 15 min followed by hold at 4°C. PCR reactions were performed on an ABI 7500 Sequence Detection System (Thermo Fisher Scientific, Inc.) using FastStart Universal SYBR Green Master (ROX) reagent (Roche Diagnostics GmbH). The thermocycling procedure used for amplification was as follows: Initial denaturation at 50°C for 2 min, 95°C for 10 min, followed by 40 cycles at 95°C for 15 sec and 60°C for 1 min. Dissociation curves were used to assess amplification specificity. cDNA was synthesized for RT-qPCR using the following primer: miR-103a-3p, 5'-GTCGTATCCAGTGCAGGGTCCG AGGTATTCGCACTGGATACGACTCATAG-3'. RT-qPCR was conducted using the following primers: miR-103a-3p- forward (F), 5'-CGCGAGCAGCATTGTACAGGG-3' and reverse (R), 5'-ATCCAGTGCAGGGTCCGAGG-3'; U6-F, 5'-CGAATTTGCGTGTCATCCT-3' and R, 5'-GCTTCGGC AGCACATACTAA-3'; TPD52-F, 5'-TCGGAAGAGGAGCA GGAAGAGC-3' and R, 5'-AGATGTTGCTGTCACGTCTT GCC-3'; and GAPDH-F, 5'-CCTGCCGTCTAGAAACCTG-3' and R, 5'-AGTGGGTGTCGCTGTTGAAGT-3'. Relative gene expression was calculated using the 2-ΔΔCq method (36).

Cell transfection

For miR-103a-3p overexpression and interference, miR-103a-3p mimics or miR-103a-3p inhibitor and their negative controls (NCs) were purchased from Guangzhou RiboBio Co., Ltd. The miR-103a-3p mimics and mimic NC were composed of a double-strand structure. The miR-103a-3p mimics sequences were as follows: Sense, 5'-AGCAGCAUUGU ACAGGGCUAUGA-3' and antisense, 3'- UCGUCGUAACAUG UCCCGAUACU-5'. The miR-103a-3p mimic NC sequences were as follows: Sense, 5'-UUUGUACUACACAAAAGUA CUG-3' and antisense, 3'-AAACAUGAUGUGUUUUCAU GAC-5'. The miR-103a-3p inhibitor sequence was: 5'-UCAUAG CCCUGUACAAUGCUGCU-3'. The miR-103a-3p inhibitor NC sequence was: 5'-CAGUACUU UUGUGUAGUACAAA-3'. To knockdown or overexpress TPD52, two small interfering (si)RNAs specific for TPD52 (siTPD52) and NC siRNAs were purchased from Guangzhou RiboBio Co., Ltd., and a recombinant vector overexpressing TPD52 (TPD52-OE) GV146-CMV-MCS-IRES-EGFP-SV40-neomycin and an empty vector were purchased from Shanghai GeneChem Co., Ltd. The TPD52 siRNA sequences were as follows: 5'-GAC TCTGTCTCAAGTGTTA-3' (siRNA1) and 5'-GCGGAAACT TGGAATCAAT-3' (siRNA2). The siRNA control sequence was: 5'-TTTCTCCGAACGTGTCACG-3'. SACC-83 and SACC-LM cells were transfected with miR-103a-3p mimics, miR-103a-3p inhibitor, TPD52 siRNA, the TPD52-OE vector or the empty vector and their NCs using Lipofectamine® 2000 reagent (Invitrogen; Thermo Fisher Scientific, Inc.) according to the manufacturer's protocol. miR-103a-3p mimics, TPD52 siRNA and their NC were transfected into cells at a final concentration of 50 nM, and miR-103a-3p inhibitor and inhibitor NC at a final concentration of 100 nM. The plasmid of transfection was 2 µg/well/well in 6 well in 6-well -well plates. The transfec plates. The transfections were performed at 37°C for 48 h when the cells grew up to 50-60% confluence. Subsequent experimentations were performed 48 h post-transfection.

Wound healing assay

For the wound healing assay, SACC-83 and SACC-LM cells were transfected 2 days in 6-well plate (50-60% confluence), then the transfected cells were digested, counted and seeded into a 96-well plate (3×104 per well). Wound areas were measured using an IncuCyte instrument (Essen Bioscience, Inc.). Briefly, ~3×104 tumour cells in RPMI-1640 medium supplemented with 10% FBS were seeded into 96-well plates. After reaching confluence, the cells were cultured in serum-free RPMI-1640 medium, and after 12 h, a reproducible and uniform scratch wound was made using a WoundMaker™ (Essen BioScience, Inc.) in all wells. After washing three times with PBS, the cells were incubated in medium without FBS at 37°C for 48 h and the migration width change in the scratch wound was observed using an IncuCyte instrument at x10 magnification (light microscope). Migration widths were analysed by IncuCyte™ ZOOM (version 2016A; Essen BioScience, Inc.).

Transwell migration assay

SACC-83 and SACC-LM cells transfected with miR-103a-3p mimics, miR-103a-3p inhibitor, TPD52 siRNA or TPD52-OE vector were seeded into the upper chamber of cell culture inserts (pore size, 8 µm; Falcon; Corning, Inc.) at a density of 8×104 cells/well. The cells in the upper chamber were cultured in RPMI-1640 medium without serum. The lower chamber contained 600 µl RPMI-1640 medium supplemented with 20% FBS. Then, the chamber was incubated at 37°C under a humidified atmosphere containing 5% CO2 for 19 h. After the incubation, the cells on the lower surface of the insert were stained with a 1% crystal violet solution for 10 min after fixation with 95% ethanol for 30 min, and the process of fixation and stain were performed at room temperature. Then, cells on the lower surface were imaged under a BX51 fluorescence microscope (Olympus Corporation) at x20 magnification. In total, six fields were randomly selected in each group for counting and statistical analysis. The statistical analysis was performed by GraphPad Prism (version 7.00; GraphPad Software, Inc.). Every experiment was repeated independently ≥3 times.

Western blot analysis

Transfected cells were lysed in RIPA protein lysis buffer (Beyotime Institute of Biotechnology). The protein concentration was measured with a Pierce™ Bicinchoninic Acid Protein Assay kit (Thermo Fisher Scientific, Inc.), following the manufacturer's protocol. Each protein sample (40 µg/lane) was separated by 10-12% SDS-PAGE and transferred onto PVDF membranes. The membranes were blocked with 5% non-fat milk in TBST (20 mM Tris, 137 mM NaCl and 0.1% Tween-20, pH 7.4) for 1 h at room temperature. Then, the PVDF membranes were incubated with primary antibodies in blocking buffer overnight at 4°C and followed by an incubation with horseradish peroxidase-conjugated goat anti-rabbit (1:100,000; cat. no. ZB-2301; OriGene Technologies, Inc.) or anti-mouse (1:100,000; cat. no. ZB-2305; OriGene Technologies, Inc.) IgG antibodies for 1 h at room temperature. The primary antibodies used were anti-β-actin (1:1,000; cat. no. TA-09; OriGene Technologies, Inc.), anti-TPD52 (1:1,000; cat. no. ab182578; Abcam), anti-E-cadherin [1:1,000; cat. no. 3195; Cell Signalling Technology, Inc. (CST)], anti-N-cadherin (1:1,000; cat. no. 13116; CST), anti-vimentin (1:1,000; cat. no. 5741; CST), anti-Snail (1:1,000; cat. no. 3879; CST) and anti-Slug (1:1,000; cat. no. 9585; CST). The immunocomplexes were visualized with a SuperEnhanced chemiluminescence detection kit (CWBIO). All bands were quantified using ImageJ (version 1.8.0; National Institutes of Health), and three independent experiments with three biological replicates each were performed.

Dual-luciferase reporter gene assay

The pEZX-MT05 plasmid was used to construct the TPD52 3'UTR luciferase reporter gene plasmid (iGene Biotechnology, Co., Ltd.). Wild-type (wt) or mutant (mut) 3'UTRs of TPD52 were cloned into the downstream sites of the pEZX-MT05 vector (iGene Biotechnology, Co., Ltd.). Next, 50 nM miR-103a-3p mimics or NC and 2.5 µg TPD52-wt or TPD52-mut were co-transfected into SACC cells using Lipofectamine® 2000 (Invitrogen; Thermo Fisher Scientific, Inc.) according to the manufacturer's protocol. After 48 h, the cell culture medium was collected and the activities of Gaussia Luciferase (GLuc) and Secreted Alkaline Phosphatase (SEAP) in the culture medium were assayed using a Secrete-Pair™ Luminescence Assay kit (cat. No. SPDA-D010; GeneCopoeia, Inc.) according to the manufacturer's protocol. The Gaussia Luciferase (Gluc) and Secreted Alkaline Phosphatase (SEAP) for each sample were measured using a Centro LB 960 Microplate Luminometer (Titertek-Berthold). Using SEAP signal as an internal standard control, signal normalization (ratio of GLuc and SEAP activities) eliminated the impact of transfection efficiency variations and made the normalized GLuc activities of samples of comparison more accurately reflect the true biological events. The ratio of luminescence intensities (RLU, relative light unit) of the GLuc was calculated over SEAP. Then, the normalized GLuc activity (GLuc/SEAP ratio) was compared with all samples.

Mouse model of lung metastasis

To elucidate the role of miR-103a-3p in SACC lung metastasis in vivo, 19 female NOD/SCID mice (age, 6 weeks; weight 20-25 g) were purchased from the Beijing Vital River Laboratory Animal Technology Co., Ltd. Animals were maintained under specific pathogen-free conditions at room temperature (20-26°C) with a humidity level of 50-60%, a 12-h light/dark cycle and food and water ad libitum in the animal facility of Peking University School and Hospital of Stomatology. All efforts were made to minimize animal suffering. All animal assays were performed following approval from the Peking University Institutional Animal Care and Use Committee (Beijing, China; permit no. LA2015099). SACC-83 cells transfected with miR-103a-3p mimics or NC (1×106 cells/100 µl/mouse) were injected into the tail vein of NOD/SCID mice. During the whole experiment, the animals were carefully monitored at least twice a week. The maximum percentage of body weight loss observed in mice was <12% from start to endpoint. The mice would be euthanized if they showed serious symptoms including, but not limited to, breathing difficulties, weight loss (>20% of body weight), vocalization, irritability, hunching, stationary, ruffling or poor grooming. The time to detect the tumour metastases in vivo was determined according to our previous experiment (34). After 8 weeks, the mice injected with miR-103a-3p mimics (n=9) or mimic NC (n=10) transfected cells were sacrificed by cervical dislocation, and the procedure was performed out of sight of the other mice. The mortality of the mouse was verified by respiratory arrest and cardiac cessation. Subsequently, the lung tissues were collected from these mice. A maximum of two macroscopic nodules were observed in one lung tissue and the maximum diameter of a nodule was 4 mm. Then, the lung tissues were fixed in 4% paraformaldehyde for 24 h at room temperature, embedded in paraffin and cut into 5-µm thick sections. These sections were subjected to haematoxylin and eosin (H&E) staining to analyse the number of lung metastasis nodules (light microscope; x40 magnification). Sections were deparaffinised and rehydrated with xylene I, xylene II and xylene III for 20 min each. Then, absolute ethanol I and absolute ethanol II for 10 min each and finally 95, 90, 80 and 70% ethanol for 5 min. The sections were wash with deionized water three times for 3 min each time, then stained with haematoxylin for 2-3 min. Next, the sections were rinsed with deionized water for 10 min and stained with eosin for 1 min. Gradient dehydration was performed with 70, 80, 90, 95 and 100% ethanol for 2, 2, 3, 3 and 10 min, respectively, and then with xylene I, xylene II and xylene III for 10 min each. The sections were sealed with neutral gum and placed in a ventilated room overnight. All the procedures were performed at room temperature.

Statistical analysis

Statistical analyses, including two-tailed unpaired Student's t-test, one-way ANOVA with Bonferroni post-test correction, χ2 test and Pearson correlation coefficient analysis, were conducted with SPSS (version 20.0; SPSS, Inc.). Data are presented as the mean ± standard deviation of three independent experiments. These results were repeated in ≥3 independent experiments. P<0.05 was considered to indicate a statistically significant difference.

Results

miR-103a-3p is highly expressed in SACC tissues and SACC cells

To identify dysregulated miRNAs in SACC, the expression of miRNAs in SMG vs. SACC tissues was compared by microarray. GraphPad Prism was used to create the heat map generated from ten human SACC and ten paired SMG tissues, which demonstrated that miR-103a-3p ranked 11th among the top 15 upregulated miRNAs (Fig. 1A).

Figure 1

miR-103a-3p is overexpressed in SACC tissues and cells. (A) Microarray screening of differentially expressed miRNAs in ten human SACC tissues and paired SMG tissues. The 15 most upregulated miRNAs and ten most downregulated miRNAs are presented in the heat map. The red arrow denotes miR-103a-3p. (B) Determination of miR-103a-3p expression in 52 human SACC tissues and 38 human SMG tissues by RT-qPCR. (C) Determination of miR-103a-3p expression in SMG-E, SACC-83 and SACC-LM cells by RT-qPCR. (D) miRNA array analysis of miR-103a-3p expression in SACC-83 and SACC-LM cell exosomes. *P<0.05, **P<0.01. SACC, salivary adenoid cystic carcinoma; SMG, submandibular gland; SMG-E, submandibular gland primary epithelial cells; RT-qPCR, reverse transcription-quantitative PCR; miRNA/miR, microRNA; exo, exosomes.

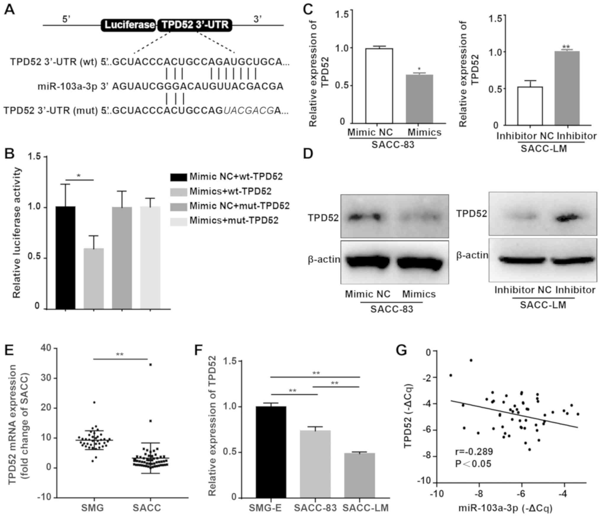
To evaluate the biological function of miR-103a-3p in SACC, its expression was measured in 38 SMG and 52 SACC tissues. miR-103a-3p expression was significantly higher in SACC tissues compared with healthy tissues (Fig. 1B). In addition, miR-103a-3p expression was significantly higher in SACC cells compared with SMG-E (Fig. 1C). Furthermore, SACC-LM cells had increased miR-103a-3p expression compared with SACC-83 cells. The expression of miR-103a-3p was also examined in SACC cell exosomes, and the results indicated that miR-103a-3p was significantly upregulated in SACC-LM cell exosomes (Fig. 1D).

The clinicopathological features of 52 patients with SACC were assessed and the results are presented in Table I. All the patients with SACC were classified into the high or low miR-103a-3p group depending on the median miR-103a-3p expression. High miR-103a-3p expression was associated with the local regional recurrence and lung metastasis. However, no significant associated was identified between miR-103a-3p expression and the other clinicopathological features, including age, sex, tumour size, clinical stage, site, lymph node metastasis, perineural invasion and pathological type. Collectively, these results indicated that miR-103a-3p serves as an oncogene in SACC.

Table I

Associations between clinicopathological variables and miR-103a-3p expression in patients with salivary adenoid cystic carcinoma.

Table I

Associations between clinicopathological variables and miR-103a-3p expression in patients with salivary adenoid cystic carcinoma.

VariablesmiR-103a-3p expression
χ2P-value
Total (n)Low (n)High (n)
Age, years0.7460.388
  <4219118
  ≥42331518
Sex2.7690.096
  Male261610
Female261016
Tumour size0.0870.768
  <4 cm351718
  ≥4 cm1798
Clinical stagea0.3610.548
  I/II1697
  III/IV361719
Site0.4330.510
  Major salivary gland1257
  Minor salivary gland402119
Lymph node metastasis0.3910.532
  Absent382018
  Present1468
Perineural invasion0.0001.000
  Absent241212
  Present281414
Lung metastasis3.9000.048
  Absent402317
  Present1239
Local regional recurrence4.4570.035
  Absent422418
  Present1028
Pathological type0.0001.000
  Cribriform/tubular341717
  Solid1899

a Clinical stage was determined by the 7th edition of classification system of the Union for International Cancer Control. miR, mircoRNA.

miR-103a-3p modulates cell migration and the epithelial-mesenchymal transition (EMT) process in vitro

To investigate the function of miR-103a-3p, miR-103a-3p mimics and a mimic NC were transfected into SACC-83 cells (Fig. 2A), and then the effect of miR-103a-3p on cell migration was assessed using a Transwell migration assays. The Transwell migration assay results demonstrated that significantly more cells migrated in the miR-103a-3p mimic group compared with the NC group (Fig. 2B). Subsequently, miR-103a-3p expression was knocked down to assess its migration effects in SACC-LM cells using a miRNA inhibitor (Fig. 2C). The Transwell assay results indicated that significantly fewer cells migrated in the miR-103a-3p inhibitor group compared with the inhibitor NC group (Fig. 2D). The effects of miR-103a-3p on cell proliferation were also assessed using a Cell Counting Kit-8, and it was found that miR-103a-3p had no significant effect on the proliferation of SACC cells (Data S1; Fig. S1).

Figure 2

miR-103a-3p promotes the migration of SACC cells in vitro. (A) RT-qPCR analysis of miR-103a-3p expression after SACC-83 cells were transiently transfected with miR-103a-3p mimics and miR-103a-3p mimic NC. (B) Transwell migration assays of SACC-83 cells transfected with miR-103a-3p mimics and miR-103a-3p mimic NC. Scale bar, 100 µm. (C) RT-qPCR analysis of miR-103a-3p expression after SACC-LM cells were transiently transfected with an miR-103a-3p inhibitor and miR-103a-3p inhibitor NC. (D) Transwell migration assays of SACC-LM cells transfected with miR-103a-3p inhibitor and miR-103a-3p inhibitor NC. Scale bar, 100 µm. (E) Wound healing assays of miR-103a-3p mimic-transfected and miR-103a-3p mimic NC-transfected SACC-83 cells. Scale bar, 150 µm. (F) Wound healing assays of miR-103a-3p inhibitor-transfected and miR-103a-3p inhibitor NC-transfected SACC-LM cells. Scale bar, 150 µm. Data are presented as the mean ± standard deviation of three independent experiments. *P<0.05, **P<0.01. RT-qPCR, reverse transcription-quantitative PCR; NC, negative control; miR, microRNA; SACC, salivary adenoid cystic carcinoma.

The effect of miR-103a-3p on cell migration were also examined using wound healing assay. Compared with the NC group, the migratory distance of SACC-83 cells transiently transfected with miR-103a-3p mimics was significantly wider (Fig. 2E). Furthermore, migration was slower in the miR-103a-3p inhibitor group compared with the control group (Fig. 2F). It was also demonstrated that the mimic-transfected SACC-83 cells had a fibroblast-like morphology (Fig. 3A), while knockdown of miR-103a-3p in SACC-LM cells resulted in an epithelial-like morphology (Fig. 3B).

Figure 3

miR-103a-3p overexpression promotes and miR-103a-3p knockdown inhibits the EMT process in vitro and mouse lung metastasis in vivo. (A) Phase-contrast microscopy results identified fibroblastic morphological EMT changes in miR-103a-3p mimic-transfected SACC-83 cells compared with mimic NC cells. Scale bar, 100 µm (B) Phase-contrast microscopy results of the epithelial morphological EMT changes in miR-103a-3p inhibitor-transfected SACC-LM cells compared with inhibitor NC-transfected cells. Scale bar, 100 µm. (C) Western blotting of miR-103a-3p mimic-transfected and miR-103a-3p mimic NC-transfected SACC-83 cells (left); semi-quantification of protein bands in transfected SACC-83 cells (right). (D) Western blotting of miR-103a-3p inhibitor-transfected and miR-103a-3p inhibitor NC-transfected SACC-LM cells (left); semi-quantification of protein bands in transfected SACC-LM cells (right). (E) Image of lung tissues from xenograft NOD mice. The arrows indicate lung metastatic tumour nodules. (F) Images of haematoxylin and eosin staining of metastatic tumour nodules in lung tissues after tail vein injection of miR-103a-3p mimic-transfected and miR-103a-3p mimic NC-transfected SACC-83 cells (left) and quantification of the metastatic colony number (right). Scale bar, 100 µm. Data are presented as the means ± standard deviation of three independent experiments. *P<0.05, **P<0.01. NC, negative control; miR, microRNA; EMT, epithelial-mesenchymal transition.

Next, the changes in EMT markers were evaluated. In the miR-103a-3p mimic group, the mesenchymal cell markers N-cadherin, vimentin, Slug and Snail were significantly upregulated, while the epithelial cell marker E-cadherin was significantly downregulated (Fig. 3C). When miR-103a-3p was inhibited, E-cadherin was significantly upregulated, and N-cadherin, Slug, Snail and Vimentin were significantly downregulated (Fig. 3D). Therefore, these results suggested that miR-103a-3p can affect cell function via the EMT process and that miR-103a-3p plays a role in promoting SACC metastasis.

Upregulation of miR-103a-3p promotes SACC cell metastasis in vivo

To investigate the effect of miR-103a-3p on SACC lung metastasis in vivo, miR-103a-3p mimic- and mimic NC-transfected SACC-83 cells were injected into the tail veins of NOD/SCID mice. These mice were sacrificed after 8 weeks, and the lung tissues were collected, fixed, sectioned and subjected to H&E staining. The mice injected with mimic- transfected SACC-83 cells had more visible tumour nodules compared with those with mimic NC-transfected SACC-83 cells. (Fig. 3E). Furthermore, the number and extent of lung tumour nodules was significantly greater in the mice injected with miR-103a-3p mimic-transfected cells compared with those injected with mimic NC-transfected cells (Fig. 3F). Thus, these results indicated that miR-103a-3p promotes SACC lung metastasis in vivo.

TPD52 is a direct target of miR-103a-3p in SACC

Next, the possible mechanism via which miR-103a-3p promotes the migration of SACC cells was investigated. The potential interaction of miR-103a-3p with target mRNAs was analysed using different prediction tools, including TargetScan (http://www.targetscan.org/vert_72/), miRTarBase (http://mirtarbase.mbc.nctu.edu.tw/php/index.php) and miRDB (http://mirdb.org/). TPD52 was identified as a target gene of miR-103a-3p (Fig. 4A). To determine whether TPD52 is a direct target of miR-103a-3p, wt and mut 3'UTRs of TPD52 were inserted downstream of the luciferase reporter vector (Fig. 4A). The luciferase reporter assay results demonstrated that miR-103a-3p overexpression significantly reduced luciferase activity in the TPD52-wt group (Fig. 4B) but not in the TPD52-mut group, indicating that miR-103a-3p can directly target TPD52.

Figure 4

TPD52 is a direct target gene of miR-103a-3p. (A) Schematic diagram of the binding sites of miR-103a-3p to the 3'UTR of TPD52 mRNA predicted by TargetScan, miRTarBase and miRDB and the mutant sites. (B) Relative luciferase activity was assessed in SACC-83 cells that were transfected with the wt 3'UTR TPD52 construct or mut 3'UTR TPD52 construct, as well as miR-103a-3p mimic NC or miR-103a-3p mimics. (C) RT-qPCR analysis of TPD52 mRNA expression after SACC cells were transiently transfected with miR-103a-3p mimics and inhibitor. (D) Western blot analysis of TPD52 protein expression after SACC cells were transiently transfected with miR-103a-3p mimics and inhibitor. (E) Determination of the expression of TPD52 mRNA in 52 human SACC tissues and 38 human SMG tissues by RT-qPCR. (F) Determination of the expression of TPD52 mRNA in SMG-E, SACC-83 and SACC-LM cells by RT-qPCR. (G) Correlation between miR-103a-3p expression and TPD52 mRNA in 52 SACC tissues. A negative correlation between miR-103a-3p and TPD52 mRNA was observed (P<0.05; r=-0.289). *P<0.05, **P<0.01. SACC, salivary adenoid cystic carcinoma; SMG, submandibular gland; SMG-E, subman-dibular gland primary epithelial cells; RT-qPCR, reverse transcription-quantitative PCR; NC, negative control; miR, microRNA; wt, wild-type; mut, mutant; TPD52, tumour protein D52.

RT-qPCR and western blotting results indicated that TPD52 mRNA and protein expression levels were decreased in miR-103a-3p mimic-transfected SACC-83 cells and increased in miR-103a-3p inhibitor-transfected SACC-LM cells (Fig. 4C and D). Moreover, the expression of TPD52 was measured in the 38 SMG and 52 SACC tissues by RT-qPCR. It was identified that TPD52 expression was significantly higher in healthy tissues compared with SACC tissues (Fig. 4E), which is controversial with the known function of miR-103a-3p. SACC-83 cells expressed significantly higher levels of TPD52 compared with SACC-LM cells (Fig. 4F). In addition, the relationship between miR-103a-3p and TPD52 was assessed by RT-qPCR and it was demonstrated that there was a significantly weak negative correlation between miR-103a-3p and TPD52 (Fig. 4G). Therefore, it was speculated that miR-103a-3p promoted cancer migration by targeting TPD52.

TPD52 promotes SACC progression

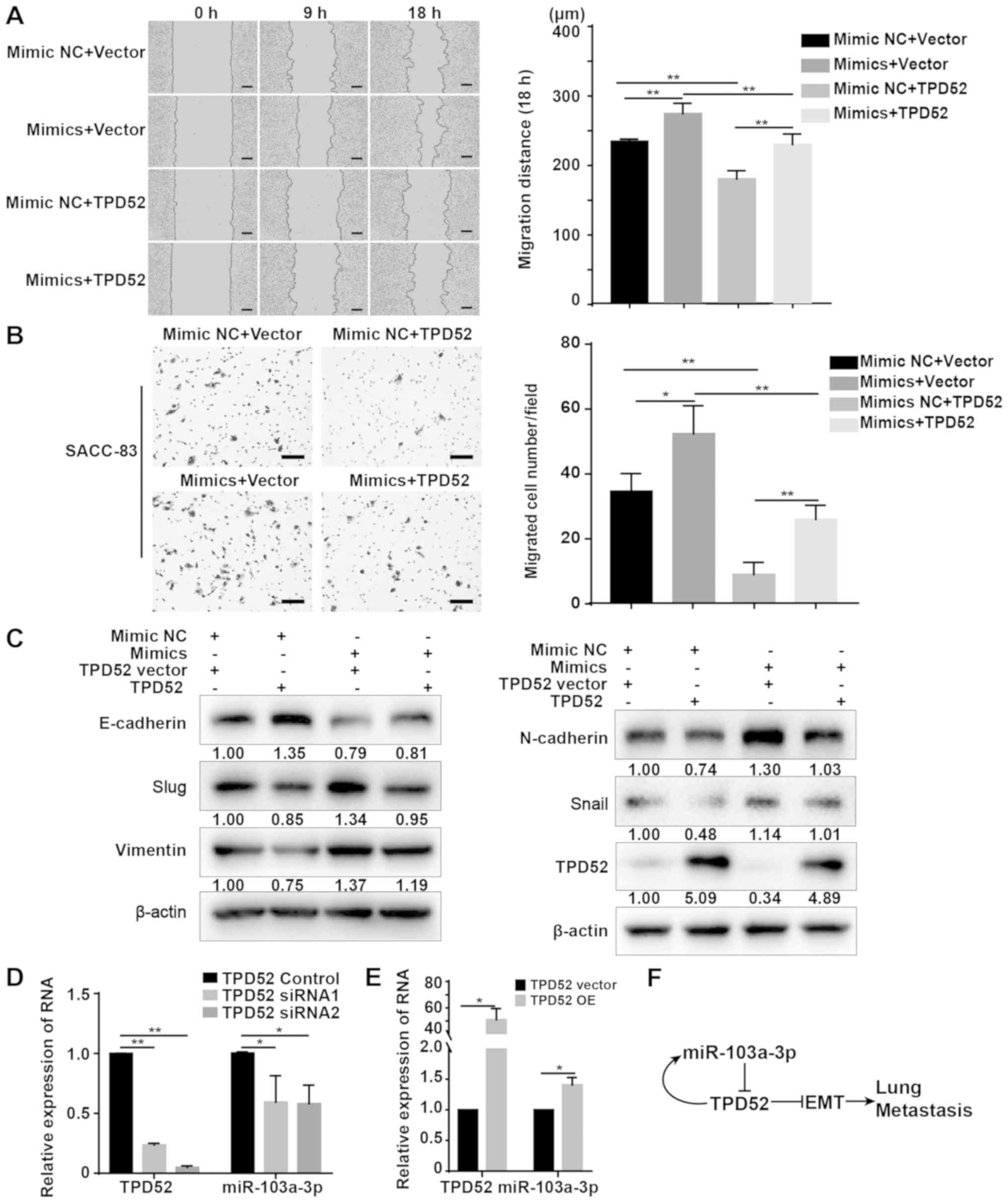
To investigate whether miR-103a-3p acts as an important cancer promoter by targeting TPD52, the function of TPD52 was evaluated in SACC cells. TPD52 was overexpressed using plasmid transfection. After transfection with a TPD52 recombinant plasmid, RT-qPCR and western blotting results indicated that the mRNA and protein expression levels of TPD52 were significantly increased in TPD52-OE vector-transfected SACC-LM cells (Fig. 5A and E). The effects of TPD52 on the proliferation of SACC cells were also assessed using a Cell Counting Kit-8 assay, and it was found that TPD52 had no significant effect on the proliferation of SACC cells (Fig. S2).

Figure 5

TPD52 overexpression inhibits, while knockdown promotes SACC cell migration and EMT. (A) RT-qPCR analysis of TPD52 mRNA expression after SACC-LM cells were transiently transfected with TPD52 overexpression plasmids and negative control vector. (B) Wound healing assays of TPD52 vector-transfected and TPD52 OE-transfected SACC-LM cells. Scale bar, 150 µm. (C) RT-qPCR analysis of TPD52 mRNA expression after SACC-83 cells were transiently transfected with TPD52 siRNA and negative control. (D) Wound healing assays of TPD52 siRNA-transfected and TPD52 control-transfected SACC-83 cells. Scale bar, 150 µm. (E) Western blotting of TPD52 vector-transfected and TPD52 OE-transfected SACC-LM cells (left); semi-quantification of protein bands in transfected SACC-LM cells (right). (F) Western blotting of TPD52 siRNA-transfected and TPD52 control-transfected SACC-83 cells (left); semi-quantification of protein bands in transfected SACC-83 cells (right). Data are presented as the mean ± standard deviation of three independent experiments. *P<0.05, **P<0.01. RT-qPCR, reverse transcription-quantitative PCR; siRNA, small interfering RNA; TPD52, tumour protein D52; SACC, salivary adenoid cystic carcinoma.

Subsequently, the function of TPD52 in tumour migration was investigated, and the wound healing assay results demonstrated that TPD52 overexpression significantly suppressed the migration of SACC-LM cells (Fig. 5B). In addition, TPD52 expression was downregulated by transfecting SACC-83 cells with two TPD52 siRNAs. RT-qPCR and western blotting results identified significant decreases in TPD52 mRNA and protein expression levels in TPD52 siRNA-transfected SACC-83 cells (Fig. 5C and F). It was also found that TPD52 knockdown promoted SACC-83 cell migration in wound healing assays (Fig. 5D). Furthermore, western blotting results indicated that TPD52 overexpression decreased the expression levels of the mesenchymal markers N-cadherin and Snail, but increased that of the epithelial marker E-cadherin (Fig. 5E). When TPD52 was knocked down, there were significant increases in N-cadherin and Snail but a significant decrease in E-cadherin (Fig. 5F). These data suggested that TPD52 inhibits the migration of SACC cells.

The associations between clinicopathological variables and TPD52 mRNA expression were examined in patients with SACC, and the results are presented in Table SI. All patients with SACC were classified into high-TPD52 and low-TPD52 groups depending on the median TPD52 mRNA expression. Low TPD52 mRNA expression was associated with a high incidence of lung metastasis and a high rate of perineural invasion. However, no significant associations were observed between TPD52 expression and the other clinicopathological features.

miR-103-3p-induced EMT and migration of SACC cells is neutralized by TPD52 overexpression

To further verify whether the promoting effects of miR-103a-3p on SACC cell migration and EMT are mediated by targeting TPD52, cell phenotype changes were examined after overexpressing TPD52 in miR-103a-3p mimic-transfected SACC cells. The wound healing assay results suggested that TPD52 overexpression significantly decreased the migratory distance of miR-103a-3p mimic-transfected SACC cells compared with the mimics + vector groups (Fig. 6A). Furthermore, the Transwell migration assay results demonstrated a inhibitory effect in miR-103a-3p mimic SACC cells overexpressing TPD52 compared with the mimics + vector group (Fig. 6B).

Figure 6

Overexpression of TPD52 abrogates miR-103a-3p-induced migration of SACC-83 cells. (A) Wound healing assay analysis of SACC-83 cells transiently transfected with miR-103a-3p mimics, TPD52 OE plasmid, negative control or vector for cell migration. Scale bar, 150 µm. (B) Transwell migration assays of SACC-83 cells transiently transfected with miR-103a-3p mimics, TPD52 OE plasmid, NC or vector. Scale bar, 100 µm. (C) Western blotting analysis the EMT markers of SACC-83 cells transiently transfected with miR-103a-3p mimics, TPD52 OE plasmid, NC or vector. (D) RT-qPCR analysis of miR-103a-3p expression after SACC-83 cells were transiently transfected with TPD52 siRNA and NC. (E) RT-qPCR analysis of miR-103a-3p expression after SACC-LM cells were transiently transfected with TPD52 OE plasmid and NC vector. (F) Schematic diagram of the role of miR-103a-3p and TPD52 in SACC lung metastasis. Data are presented as the mean ± standard deviation of three independent experiments. *P<0.05 and **P<0.01. RT-qPCR, reverse transcription-quantitative PCR; siRNA, small interfering RNA; TPD52, tumour protein D52; OE, overexpression; NC, negative control; miR, microRNA; SACC, salivary adenoid cystic carcinoma.

Western blotting results suggested that overexpressing TPD52 rescued the EMT effect of miR-103a-3p over-expression, as indicated by decreased expression of the mesenchymal markers N-cadherin, Vimentin, Snail and Slug, and increased expression of the epithelial marker E-cadherin in miR-103a-3p mimic-transfected SACC cells (Fig. 6C). These findings further indicated that overexpression of miR-103a-3p promotes SACC cell migration and EMT by targeting TPD52. TPD52 may also negatively regulate its own expression. Moreover, knockdown of TPD52 inhibited the expression of miR-103a-3p in SACC-83 cells (Fig. 6D), while TPD52 overexpression promoted the expression of miR-103a-3p in SACC-LM cells (Fig. 6E). The schematic diagram demonstrated the role of miR-103a-3p and TPD52 in SACC lung metastasis (Fig. 6F). miR-103a-3p promoted lung metastasis by targeting TPD52, and TPD52 moderated the expression of miR-103a-3p in turn.

Discussion

Metastasis activation is one of the hallmarks of cancer (37). Thus, understanding the regulatory molecules and mechanisms of metastasis is crucial for the diagnosis and treatment of tumours. Previous studies have reported that the expression profiles of miRNAs are abnormal in several types of cancer, and miRNAs can regulate the development of these cancer types (15,38,39). It has also been revealed that numerous miRNAs may regulate the initiation, progression and metastasis of SACC (14,40,41), and miR-103a-3p has been shown to regulate development in some specific malignant tumours (18,20,42). However, the function and molecular mechanism of miR-103a-3p in SACC lung metastasis remain unknown. The present results suggested that miR-103a-3p was upregulated in SACC tissues and tumour cell lines. The overexpression of miR-103a-3p promoted migration in low-metastasis SACC-83 cells, while miR-103a-3p knockdown inhibited metastasis in high-metastasis SACC-LM cells. Further examination revealed that miR-103a-3p overexpression could promote the conversion of epithelial markers into interstitial markers and vice versa. Using in vivo miR-103a-3p gain-of-function studies, it was demonstrated that miR-103a-3p may act as a tumour promoter in SACC. The tumour metastasis promoting function of miR-103a-3p in SACC was consistent with its function in colorectal cancer (17) and gastric cancer (18).

miRNAs typically function by binding to the 3'UTR region of mRNA to reduce the mRNA expression of target genes (43). Therefore, it was speculated that miR-103a-3p acts as a tumour promoter by targeting specific mRNAs. Through prediction analyses, TPD52 was identified as a potential target of miR-103a-3p, and dual-luciferase reporter gene assay results verified this predicted target. RT-qPCR and western blotting results also indicated that miR-103a-3p overexpression could decrease the mRNA and protein expression levels of TPD52. Moreover, miR-103a-3p expression was negatively associated with TPD52 mRNA expression in SACC tissues, and overexpressing TPD52 could rescue the migration-promoting effect of miR-103a-3p. Thus, these findings suggested that miR-103a-3p binds to the 3'UTR region of TPD52 mRNA to decrease TPD52 expression.

TPD52 has significant roles in the malignant phenotype of cancer cells (27). Previous PCR results have shown that TPD52 was upregulated in 18/29 tested cancer types and downregulated in 11 (38%) tumour types (25). It has also been reported that exogenous TPD52 expression promotes prostate cancer cell migration via αvβ3 integrin by activating the protein kinase B/Akt signaling pathway (44) and that miR-139-5p can inhibit the proliferation, apoptosis and cell cycle of uterine leiomyoma cells by targeting TPD52 (30). However, TPD52 may also play an opposite role in different tumours. Previous studies have shown that decreased TPD52 expression was associated with poor prognosis in primary hepatocellular carcinoma (28) and that TPD52 could inhibit renal cell carcinoma cell metastasis via the PI3K/Akt signal-ling pathway (29). In the present study, TPD52 expression was lower in SACC tissues compared with SMG tissues. Furthermore, SACC-LM cells with high lung metastasis expressed less TPD52 compared with parental SACC-83 cells. Knockdown of TPD52 promoted SACC cell migration and the conversion of epithelial markers into interstitial markers, whereas TPD52 overexpression had the opposite results. Collectively, these results suggested that TPD52 may be a tumour suppressor gene in SACC and inhibits cancer cell migration.

As miR-103a-3p inhibited TPD52 expression, and TPD52 could in turn promote miR-103a-3p expression, TPD52 expression remained low in SACC cells. Therefore, it was speculated that the self-regulation of cells maintains balanced TPD52 expression: when cellular TPD52 expression was excessive, the enhanced expression of miR-103a-3p results in reduced TPD52 and sustained EMT in SACC cells. This finding suggests that the feedback regulation between miR-103a-3p and TPD52 maintains the metastatic properties of SACC.

The present study focused on the effects of miR-103a-3p on cell migration and lung metastasis. However, miRNAs can also exert effects on cell invasion (45), apoptosis (46) and angiogenesis (47). Another potential effect of miR-103a-3p may also be involved in lung metastasis processes, and future investigations should focus on determining whether more phenotypes and their associated molecular and signalling pathways are involved in the miR-103a-3p-mediated lung metastasis of SACC.

In conclusion, the present results demonstrated that miR-103a-3p acted as an oncogene in SACC by promoting tumour cell migration, which was promoted by miR-103a-3p via direct targeting of TPD52. The identification of the novel miR-103a-3p/TPD52 axis is significant for understanding SACC pathogenesis and offers further insight into the identification of novel biomarkers or potential therapeutic targets for SACC.

Supplementary Data

Funding

This study was supported by the National Natural Science Foundation of China (grant no. 81872190).

Availability of data and materials

The datasets used and/or analysed in the current study are available from the corresponding author upon reasonable request.

Authors' contributions

XYG and SLL designed the experiments. MF and CWC performed the in vitro experiments and acquired the data. MF, CWC, ZHD and YRL collected tissue samples and performed the in vivo experiments. MF, LQY and WWY analysed and interpreted the data and performed statistical analysis. MF and LQY drafted the manuscript. All authors read and approved the final manuscript.

Ethics approval and consent to participate

Experiments using human tissue samples were approved by the Ethics Committee of Peking University School and Hospital of Stomatology (Beijing, China; permit no. PKUSSIRB-201522040). All participants signed written informed consent. All animal assays were performed following approval from the Peking University Institutional Animal Care and Use Committee (Beijing, China; permit no. LA2015099).

Patient consent for publication

Not applicable.

Competing interests

The authors declare that they have no competing interests.

Abbreviations:

SACC

salivary adenoid cystic carcinoma

miRNA/miR

microRNA

RT-qPCR

reverse transcription-quantitative PCR

Acknowledgements

Not applicable.

References

1 

Adelstein DJ, Koyfman SA, El-Naggar AK and Hanna EY: Biology and management of salivary gland cancers. Semin Radiat Oncol. 22:245–253. 2012. View Article : Google Scholar : PubMed/NCBI

2 

Rapidis AD, Givalos N, Gakiopoulou H, Faratzis G, Stavrianos SD, Vilos GA, Douzinas EE and Patsouris E: Adenoid cystic carcinoma of the head and neck. Clinicopathological analysis of 23 patients and review of the literature. Oral Oncol. 41:328–335. 2005. View Article : Google Scholar : PubMed/NCBI

3 

Kokemueller H, Eckardt A, Brachvogel P and Hausamen JE: Adenoid cystic carcinoma of the head and neck - a 20 years experience. Int J Oral Maxillofac Surg. 33:25–31. 2004. View Article : Google Scholar

4 

Gao M, Hao Y, Huang MX, Ma DQ, Luo HY, Gao Y, Peng X and Yu GY: Clinicopathological study of distant metastases of salivary adenoid cystic carcinoma. Int J Oral Maxillofac Surg. 42:923–928. 2013. View Article : Google Scholar : PubMed/NCBI

5 

Coca-Pelaz A, Rodrigo JP, Bradley PJ, Vander Poorten V, Triantafyllou A, Hunt JL, Strojan P, Rinaldo A, Haigentz M Jr, Takes RP, et al: Adenoid cystic carcinoma of the head and neck - An update. Oral Oncol. 51:652–661. 2015. View Article : Google Scholar : PubMed/NCBI

6 

Bartel DP: MicroRNAs: Genomics, biogenesis, mechanism, and function. Cell. 116:281–297. 2004. View Article : Google Scholar : PubMed/NCBI

7 

Benakanakere MR, Zhao J, Finoti L, Schattner R, Odabas-Yigit M and Kinane DF: MicroRNA-663 antagonizes apoptosis antago-nizing transcription factor to induce apoptosis in epithelial cells. Apoptosis. 24:108–118. 2019. View Article : Google Scholar : PubMed/NCBI

8 

Fang JH, Zhang ZJ, Shang LR, Luo YW, Lin YF, Yuan Y and Zhuang SM: Hepatoma cell-secreted exosomal microRNA-103 increases vascular permeability and promotes metastasis by targeting junction proteins. Hepatology. 68:1459–1475. 2018. View Article : Google Scholar : PubMed/NCBI

9 

Liu X, Jiang L, Wang A, Yu J, Shi F and Zhou X: MicroRNA-138 suppresses invasion and promotes apoptosis in head and neck squamous cell carcinoma cell lines. Cancer Lett. 286:217–222. 2009. View Article : Google Scholar : PubMed/NCBI

10 

Barbollat-Boutrand L, Joly-Tonetti N, Dos Santos M, Metral E, Boher A, Masse I, Berthier-Vergnes O, Bertolino P, Damour O and Lamartine J: MicroRNA-23b-3p regulates human keratinocyte differentiation through repression of TGIF1 and activation of the TGF-β-SMAD2 signalling pathway. Exp Dermatol. 26:51–57. 2017. View Article : Google Scholar

11 

Lim LP, Lau NC, Garrett-Engele P, Grimson A, Schelter JM, Castle J, Bartel DP, Linsley PS and Johnson JM: Microarray analysis shows that some microRNAs downregulate large numbers of target mRNAs. Nature. 433:769–773. 2005. View Article : Google Scholar : PubMed/NCBI

12 

Yan F, Wang C, Li T, Cai W and Sun J: Role of miR-21 in the growth and metastasis of human salivary adenoid cystic carcinoma. Mol Med Rep. 17:4237–4244. 2018.PubMed/NCBI

13 

Wang C, Li T, Yan F, Cai W, Zheng J, Jiang X and Sun J: Effect of simvastatin and microRNA-21 inhibitor on metastasis and progression of human salivary adenoid cystic carcinoma. Biomed Pharmacother. 105:1054–1061. 2018. View Article : Google Scholar : PubMed/NCBI

14 

Brown AL, Al-Samadi A, Sperandio M, Soares AB, Teixeira LN, Martinez EF, Demasi APD, Araújo VC, Leivo I, Salo T, et al: miR-455-3p, miR-150 and miR-375 are aberrantly expressed in salivary gland adenoid cystic carcinoma and polymorphous adenocarcinoma. J Oral Pathol Med. 48:840–845. 2019. View Article : Google Scholar : PubMed/NCBI

15 

Sun L, Liu B, Lin Z, Yao Y, Chen Y, Li Y, Chen J, Yu D, Tang Z, Wang B, et al: miR-320a acts as a prognostic factor and Inhibits metastasis of salivary adenoid cystic carcinoma by targeting ITGB3. Mol Cancer. 14:962015. View Article : Google Scholar : PubMed/NCBI

16 

Liang Y, Ye J, Jiao J, Zhang J, Lu Y, Zhang L, Wan D, Duan L, Wu Y and Zhang B: Down-regulation of miR-125a-5p is associated with salivary adenoid cystic carcinoma progression via targeting p38/JNK/ERK signal pathway. Am J Transl Res. 9:1101–1113. 2017.PubMed/NCBI

17 

Chen HY, Lin YM, Chung HC, Lang YD, Lin CJ, Huang J, Wang WC, Lin FM, Chen Z, Huang HD, et al: miR-103/107 promote metastasis of colorectal cancer by targeting the metastasis suppressors DAPK and KLF4. Cancer Res. 72:3631–3641. 2012. View Article : Google Scholar : PubMed/NCBI

18 

Zheng J, Liu Y, Qiao Y, Zhang L and Lu S: miR-103 Promotes Proliferation and Metastasis by Targeting KLF4 in Gastric Cancer. Int J Mol Sci. 18:182017. View Article : Google Scholar

19 

Wang L, Liu Y and Song J: MicroRNA-103 suppresses glioma cell proliferation and invasion by targeting the brain-derived neurotrophic factor. Mol Med Rep. 17:4083–4089. 2018.

20 

Yang D, Wang JJ, Li JS and Xu QY: miR-103 Functions as a Tumor Suppressor by Directly Targeting Programmed Cell Death 10 in NSCLC. Oncol Res. 26:519–528. 2018. View Article : Google Scholar

21 

Chen Y, Kamili A, Hardy JR, Groblewski GE, Khanna KK and Byrne JA: Tumor protein D52 represents a negative regulator of ATM protein levels. Cell Cycle. 12:3083–3097. 2013. View Article : Google Scholar : PubMed/NCBI

22 

Wilson SH, Bailey AM, Nourse CR, Mattei MG and Byrne JA: Identification of MAL2, a novel member of the mal proteolipid family, though interactions with TPD52-like proteins in the yeast two-hybrid system. Genomics. 76:81–88. 2001. View Article : Google Scholar : PubMed/NCBI

23 

Rubin MA, Varambally S, Beroukhim R, Tomlins SA, Rhodes DR, Paris PL, Hofer MD, Storz-Schweizer M, Kuefer R, Fletcher JA, et al: Overexpression, amplification, and androgen regulation of TPD52 in prostate cancer. Cancer Res. 64:3814–3822. 2004. View Article : Google Scholar : PubMed/NCBI

24 

Balleine RL, Fejzo MS, Sathasivam P, Basset P, Clarke CL and Byrne JA: The hD52 (TPD52) gene is a candidate target gene for events resulting in increased 8q21 copy number in human breast carcinoma. Genes Chromosomes Cancer. 29:48–57. 2000. View Article : Google Scholar : PubMed/NCBI

25 

Tennstedt P, Bölch C, Strobel G, Minner S, Burkhardt L, Grob T, Masser S, Sauter G, Schlomm T and Simon R: Patterns of TPD52 overexpression in multiple human solid tumor types analyzed by quantitative PCR. Int J Oncol. 44:609–615. 2014. View Article : Google Scholar

26 

Kumamoto T, Seki N, Mataki H, Mizuno K, Kamikawaji K, Samukawa T, Koshizuka K, Goto Y and Inoue H: Regulation of TPD52 by antitumor microRNA-218 suppresses cancer cell migration and invasion in lung squamous cell carcinoma. Int J Oncol. 49:1870–1880. 2016. View Article : Google Scholar : PubMed/NCBI

27 

Byrne JA, Frost S, Chen Y and Bright RK: Tumor protein D52 (TPD52) and cancer-oncogene understudy or understudied oncogene? Tumour Biol. 35:7369–7382. 2014. View Article : Google Scholar : PubMed/NCBI

28 

Wang Y, Chen CL, Pan QZ, Wu YY, Zhao JJ, Jiang SS, Chao J, Zhang XF, Zhang HX, Zhou ZQ, et al: Decreased TPD52 expression is associated with poor prognosis in primary hepato-cellular carcinoma. Oncotarget. 7:6323–6334. 2016. View Article : Google Scholar

29 

Zhao Z, Liu H, Hou J, Li T, Du X, Zhao X, Xu W, Xu W and Chang J: Tumor Protein D52 (TPD52) Inhibits Growth and Metastasis in Renal Cell Carcinoma Cells Through the PI3K/Akt Signaling Pathway. Oncol Res. 25:773–779. 2017. View Article : Google Scholar

30 

Chen H, Xu H, Meng YG, Zhang Y, Chen JY and Wei XN: miR-139-5p regulates proliferation, apoptosis, and cell cycle of uterine leiomyoma cells by targeting TPD52. OncoTargets Ther. 9:6151–6160. 2016. View Article : Google Scholar

31 

Wu Y, Huang J, Xu H and Gong Z: Over-expression of miR-15a-3p enhances the radiosensitivity of cervical cancer by targeting tumor protein D52. Biomed Pharmacother. 105:1325–1334. 2018. View Article : Google Scholar : PubMed/NCBI

32 

Li SL: Establishment of a human cancer cell line from adenoid cystic carcinoma of the minor salivary gland. Zhonghua Kou Qiang Yi Xue Za Zhi. 1990.In Chinese.

33 

Dong L, Wang YX, Li SL, Yu GY, Gan YH, Li D and Wang CY: TGF-beta1 promotes migration and invasion of salivary adenoid cystic carcinoma. J Dent Res. 90:804–809. 2011. View Article : Google Scholar : PubMed/NCBI

34 

Yang W-W, Yang L-Q, Zhao F, Chen CW, Xu LH, Fu J, Li SL and Ge XY: Epiregulin Promotes Lung Metastasis of Salivary Adenoid Cystic Carcinoma. Theranostics. 7:3700–3714. 2017. View Article : Google Scholar : PubMed/NCBI

35 

Xu LH, Zhao F, Yang WW, Chen CW, Du ZH, Fu M, Ge XY and Li SL: MYB promotes the growth and metastasis of salivary adenoid cystic carcinoma. Int J Oncol. 54:1579–1590. 2019.PubMed/NCBI

36 

Livak KJ and Schmittgen TD: Analysis of relative gene expression data using real-time quantitative PCR and the 2(-Delta Delta C(T)) Method. Methods. 25:402–408. 2001. View Article : Google Scholar

37 

Hanahan D and Weinberg RA: Hallmarks of cancer: The next generation. Cell. 144:646–674. 2011. View Article : Google Scholar : PubMed/NCBI

38 

Zhu Y, Gu J, Li Y, Peng C, Shi M, Wang X, Wei G, Ge O, Wang D, Zhang B, et al: miR-17-5p enhances pancreatic cancer proliferation by altering cell cycle profiles via disruption of RBL2/E2F4-repressing complexes. Cancer Lett. 412:59–68. 2018. View Article : Google Scholar

39 

Zhang X, Wang S, Wang H, et al: Circular RNA circNRIP1 acts as a microRNA-149-5p sponge to promote gastric cancer progression via the AKT1/mTOR pathway. Mol Cancer. 18:202019. View Article : Google Scholar : PubMed/NCBI

40 

Andreasen S, Tan Q, Agander TK, Hansen TVO, Steiner P, Bjørndal K, Høgdall E, Larsen SR, Erentaite D, Olsen CH, et al: MicroRNA dysregulation in adenoid cystic carcinoma of the salivary gland in relation to prognosis and gene fusion status: A cohort study. Virchows Arch. 473:329–340. 2018. View Article : Google Scholar : PubMed/NCBI

41 

He Q, Zhou X, Li S, Jin Y, Chen Z, Chen D, Cai Y, Liu Z, Zhao T and Wang A: MicroRNA-181a suppresses salivary adenoid cystic carcinoma metastasis by targeting MAPK-Snai2 pathway. Biochim Biophys Acta. 1830:5258–5266. 2013. View Article : Google Scholar : PubMed/NCBI

42 

Natarelli L, Geissler C, Csaba G, Wei Y, Zhu M, di Francesco A, Hartmann P, Zimmer R and Schober A: miR-103 promotes endo-thelial maladaptation by targeting lncWDR59. Nat Commun. 9:26452018. View Article : Google Scholar

43 

Wu L, Fan J and Belasco JG: MicroRNAs direct rapid dead-enylation of mRNA. Proc Natl Acad Sci USA. 103:4034–4039. 2006. View Article : Google Scholar

44 

Ummanni R, Teller S, Junker H, Zimmermann U, Venz S, Scharf C, Giebel J and Walther R: Altered expression of tumor protein D52 regulates apoptosis and migration of prostate cancer cells. FEBS J. 275:5703–5713. 2008. View Article : Google Scholar : PubMed/NCBI

45 

Croset M, Pantano F, Kan CWS, Bonnelye E, Descotes F, Alix-Panabières C, Lecellier CH, Bachelier R, Allioli N, Hong SS, et al: miRNA-30 Family Members Inhibit Breast Cancer Invasion, Osteomimicry, and Bone Destruction by Directly Targeting Multiple Bone Metastasis-Associated Genes. Cancer Res. 78:5259–5273. 2018. View Article : Google Scholar : PubMed/NCBI

46 

Xu Z, Li Z, Wang W, Xia Y, He Z, Li B, Wang S, Huang X, Sun G, Xu J, et al: MIR-1265 regulates cellular proliferation and apoptosis by targeting calcium binding protein 39 in gastric cancer and, thereby, impairing oncogenic autophagy. Cancer Lett. 449:226–236. 2019. View Article : Google Scholar : PubMed/NCBI

47 

Dai J, Wang J, Yang L, Xiao Y and Ruan Q: miR-125a regulates angiogenesis of gastric cancer by targeting vascular endothelial growth factor A. Int J Oncol. 47:1801–1810. 2015. View Article : Google Scholar : PubMed/NCBI

Related Articles

  • Abstract
  • View
  • Download
  • Twitter
Copy and paste a formatted citation
Spandidos Publications style
Fu M, Chen CW, Yang LQ, Yang WW, Du ZH, Li YR, Li SL and Ge XY: MicroRNA‑103a‑3p promotes metastasis by targeting TPD52 in salivary adenoid cystic carcinoma. Int J Oncol 57: 574-586, 2020.
APA
Fu, M., Chen, C., Yang, L., Yang, W., Du, Z., Li, Y. ... Ge, X. (2020). MicroRNA‑103a‑3p promotes metastasis by targeting TPD52 in salivary adenoid cystic carcinoma. International Journal of Oncology, 57, 574-586. https://doi.org/10.3892/ijo.2020.5069
MLA
Fu, M., Chen, C., Yang, L., Yang, W., Du, Z., Li, Y., Li, S., Ge, X."MicroRNA‑103a‑3p promotes metastasis by targeting TPD52 in salivary adenoid cystic carcinoma". International Journal of Oncology 57.2 (2020): 574-586.
Chicago
Fu, M., Chen, C., Yang, L., Yang, W., Du, Z., Li, Y., Li, S., Ge, X."MicroRNA‑103a‑3p promotes metastasis by targeting TPD52 in salivary adenoid cystic carcinoma". International Journal of Oncology 57, no. 2 (2020): 574-586. https://doi.org/10.3892/ijo.2020.5069
Copy and paste a formatted citation
x
Spandidos Publications style
Fu M, Chen CW, Yang LQ, Yang WW, Du ZH, Li YR, Li SL and Ge XY: MicroRNA‑103a‑3p promotes metastasis by targeting TPD52 in salivary adenoid cystic carcinoma. Int J Oncol 57: 574-586, 2020.
APA
Fu, M., Chen, C., Yang, L., Yang, W., Du, Z., Li, Y. ... Ge, X. (2020). MicroRNA‑103a‑3p promotes metastasis by targeting TPD52 in salivary adenoid cystic carcinoma. International Journal of Oncology, 57, 574-586. https://doi.org/10.3892/ijo.2020.5069
MLA
Fu, M., Chen, C., Yang, L., Yang, W., Du, Z., Li, Y., Li, S., Ge, X."MicroRNA‑103a‑3p promotes metastasis by targeting TPD52 in salivary adenoid cystic carcinoma". International Journal of Oncology 57.2 (2020): 574-586.
Chicago
Fu, M., Chen, C., Yang, L., Yang, W., Du, Z., Li, Y., Li, S., Ge, X."MicroRNA‑103a‑3p promotes metastasis by targeting TPD52 in salivary adenoid cystic carcinoma". International Journal of Oncology 57, no. 2 (2020): 574-586. https://doi.org/10.3892/ijo.2020.5069
Follow us
  • Twitter
  • LinkedIn
  • Facebook
About
  • Spandidos Publications
  • Careers
  • Cookie Policy
  • Privacy Policy
How can we help?
  • Help
  • Live Chat
  • Contact
  • Email to our Support Team