Spandidos Publications Logo
  • About
    • About Spandidos
    • Aims and Scopes
    • Abstracting and Indexing
    • Editorial Policies
    • Reprints and Permissions
    • Job Opportunities
    • Terms and Conditions
    • Contact
  • Journals
    • All Journals
    • Oncology Letters
      • Oncology Letters
      • Information for Authors
      • Editorial Policies
      • Editorial Board
      • Aims and Scope
      • Abstracting and Indexing
      • Bibliographic Information
      • Archive
    • International Journal of Oncology
      • International Journal of Oncology
      • Information for Authors
      • Editorial Policies
      • Editorial Board
      • Aims and Scope
      • Abstracting and Indexing
      • Bibliographic Information
      • Archive
    • Molecular and Clinical Oncology
      • Molecular and Clinical Oncology
      • Information for Authors
      • Editorial Policies
      • Editorial Board
      • Aims and Scope
      • Abstracting and Indexing
      • Bibliographic Information
      • Archive
    • Experimental and Therapeutic Medicine
      • Experimental and Therapeutic Medicine
      • Information for Authors
      • Editorial Policies
      • Editorial Board
      • Aims and Scope
      • Abstracting and Indexing
      • Bibliographic Information
      • Archive
    • International Journal of Molecular Medicine
      • International Journal of Molecular Medicine
      • Information for Authors
      • Editorial Policies
      • Editorial Board
      • Aims and Scope
      • Abstracting and Indexing
      • Bibliographic Information
      • Archive
    • Biomedical Reports
      • Biomedical Reports
      • Information for Authors
      • Editorial Policies
      • Editorial Board
      • Aims and Scope
      • Abstracting and Indexing
      • Bibliographic Information
      • Archive
    • Oncology Reports
      • Oncology Reports
      • Information for Authors
      • Editorial Policies
      • Editorial Board
      • Aims and Scope
      • Abstracting and Indexing
      • Bibliographic Information
      • Archive
    • Molecular Medicine Reports
      • Molecular Medicine Reports
      • Information for Authors
      • Editorial Policies
      • Editorial Board
      • Aims and Scope
      • Abstracting and Indexing
      • Bibliographic Information
      • Archive
    • World Academy of Sciences Journal
      • World Academy of Sciences Journal
      • Information for Authors
      • Editorial Policies
      • Editorial Board
      • Aims and Scope
      • Abstracting and Indexing
      • Bibliographic Information
      • Archive
    • International Journal of Functional Nutrition
      • International Journal of Functional Nutrition
      • Information for Authors
      • Editorial Policies
      • Editorial Board
      • Aims and Scope
      • Abstracting and Indexing
      • Bibliographic Information
      • Archive
    • International Journal of Epigenetics
      • International Journal of Epigenetics
      • Information for Authors
      • Editorial Policies
      • Editorial Board
      • Aims and Scope
      • Abstracting and Indexing
      • Bibliographic Information
      • Archive
    • Medicine International
      • Medicine International
      • Information for Authors
      • Editorial Policies
      • Editorial Board
      • Aims and Scope
      • Abstracting and Indexing
      • Bibliographic Information
      • Archive
  • Articles
  • Information
    • Information for Authors
    • Information for Reviewers
    • Information for Librarians
    • Information for Advertisers
    • Conferences
  • Language Editing
Spandidos Publications Logo
  • About
    • About Spandidos
    • Aims and Scopes
    • Abstracting and Indexing
    • Editorial Policies
    • Reprints and Permissions
    • Job Opportunities
    • Terms and Conditions
    • Contact
  • Journals
    • All Journals
    • Biomedical Reports
      • Information for Authors
      • Editorial Policies
      • Editorial Board
      • Aims and Scope
      • Abstracting and Indexing
      • Bibliographic Information
      • Archive
    • Experimental and Therapeutic Medicine
      • Information for Authors
      • Editorial Policies
      • Editorial Board
      • Aims and Scope
      • Abstracting and Indexing
      • Bibliographic Information
      • Archive
    • International Journal of Epigenetics
      • Information for Authors
      • Editorial Policies
      • Editorial Board
      • Aims and Scope
      • Abstracting and Indexing
      • Bibliographic Information
      • Archive
    • International Journal of Functional Nutrition
      • Information for Authors
      • Editorial Policies
      • Editorial Board
      • Aims and Scope
      • Abstracting and Indexing
      • Bibliographic Information
      • Archive
    • International Journal of Molecular Medicine
      • Information for Authors
      • Editorial Policies
      • Editorial Board
      • Aims and Scope
      • Abstracting and Indexing
      • Bibliographic Information
      • Archive
    • International Journal of Oncology
      • Information for Authors
      • Editorial Policies
      • Editorial Board
      • Aims and Scope
      • Abstracting and Indexing
      • Bibliographic Information
      • Archive
    • Medicine International
      • Information for Authors
      • Editorial Policies
      • Editorial Board
      • Aims and Scope
      • Abstracting and Indexing
      • Bibliographic Information
      • Archive
    • Molecular and Clinical Oncology
      • Information for Authors
      • Editorial Policies
      • Editorial Board
      • Aims and Scope
      • Abstracting and Indexing
      • Bibliographic Information
      • Archive
    • Molecular Medicine Reports
      • Information for Authors
      • Editorial Policies
      • Editorial Board
      • Aims and Scope
      • Abstracting and Indexing
      • Bibliographic Information
      • Archive
    • Oncology Letters
      • Information for Authors
      • Editorial Policies
      • Editorial Board
      • Aims and Scope
      • Abstracting and Indexing
      • Bibliographic Information
      • Archive
    • Oncology Reports
      • Information for Authors
      • Editorial Policies
      • Editorial Board
      • Aims and Scope
      • Abstracting and Indexing
      • Bibliographic Information
      • Archive
    • World Academy of Sciences Journal
      • Information for Authors
      • Editorial Policies
      • Editorial Board
      • Aims and Scope
      • Abstracting and Indexing
      • Bibliographic Information
      • Archive
  • Articles
  • Information
    • For Authors
    • For Reviewers
    • For Librarians
    • For Advertisers
    • Conferences
  • Language Editing
Login Register Submit
  • This site uses cookies
  • You can change your cookie settings at any time by following the instructions in our Cookie Policy. To find out more, you may read our Privacy Policy.

    I agree
Search articles by DOI, keyword, author or affiliation
Search
Advanced Search
presentation
International Journal of Oncology
Join Editorial Board Propose a Special Issue
Print ISSN: 1019-6439 Online ISSN: 1791-2423
Journal Cover
October-2022 Volume 61 Issue 4

Full Size Image

Cover Legend PDF

Sign up for eToc alerts
Recommend to Library

Journals

International Journal of Molecular Medicine

International Journal of Molecular Medicine

International Journal of Molecular Medicine is an international journal devoted to molecular mechanisms of human disease.

International Journal of Oncology

International Journal of Oncology

International Journal of Oncology is an international journal devoted to oncology research and cancer treatment.

Molecular Medicine Reports

Molecular Medicine Reports

Covers molecular medicine topics such as pharmacology, pathology, genetics, neuroscience, infectious diseases, molecular cardiology, and molecular surgery.

Oncology Reports

Oncology Reports

Oncology Reports is an international journal devoted to fundamental and applied research in Oncology.

Experimental and Therapeutic Medicine

Experimental and Therapeutic Medicine

Experimental and Therapeutic Medicine is an international journal devoted to laboratory and clinical medicine.

Oncology Letters

Oncology Letters

Oncology Letters is an international journal devoted to Experimental and Clinical Oncology.

Biomedical Reports

Biomedical Reports

Explores a wide range of biological and medical fields, including pharmacology, genetics, microbiology, neuroscience, and molecular cardiology.

Molecular and Clinical Oncology

Molecular and Clinical Oncology

International journal addressing all aspects of oncology research, from tumorigenesis and oncogenes to chemotherapy and metastasis.

World Academy of Sciences Journal

World Academy of Sciences Journal

Multidisciplinary open-access journal spanning biochemistry, genetics, neuroscience, environmental health, and synthetic biology.

International Journal of Functional Nutrition

International Journal of Functional Nutrition

Open-access journal combining biochemistry, pharmacology, immunology, and genetics to advance health through functional nutrition.

International Journal of Epigenetics

International Journal of Epigenetics

Publishes open-access research on using epigenetics to advance understanding and treatment of human disease.

Medicine International

Medicine International

An International Open Access Journal Devoted to General Medicine.

Journal Cover
October-2022 Volume 61 Issue 4

Full Size Image

Cover Legend PDF

Sign up for eToc alerts
Recommend to Library

  • Article
  • Citations
    • Cite This Article
    • Download Citation
    • Create Citation Alert
    • Remove Citation Alert
    • Cited By
  • Similar Articles
    • Related Articles (in Spandidos Publications)
    • Similar Articles (Google Scholar)
    • Similar Articles (PubMed)
  • Download PDF
  • Download XML
  • View XML

  • Supplementary Files
    • Supplementary_Data1.pdf
    • Supplementary_Data2.pdf
Article Open Access

miR‑382 inhibits breast cancer progression and metastasis by affecting the M2 polarization of tumor‑associated macrophages by targeting PGC‑1α

Corrigendum in: /10.3892/ijo.2022.5449
  • Authors:
    • Hua Zhou
    • Mingyu Gan
    • Xin Jin
    • Meng Dai
    • Yuanyuan Wang
    • Youyang Lei
    • Zijing Lin
    • Jia Ming
  • View Affiliations / Copyright

    Affiliations: Department of Breast and Thyroid Surgery, The Affiliated Shapingba Hospital of Chongqing University, Chongqing 400030, P.R. China, Shanxi Medical University, Taiyuan, Shanxi 030607, P.R. China, Department of Critical Care Medicine, The Affiliated Fuling Hospital of Chongqing University, Chongqing 408099, P.R. China, Department of Breast and Thyroid Surgery, The Second Affiliated Hospital of Chongqing Medical University, Chongqing 400010, P.R. China
    Copyright: © Zhou et al. This is an open access article distributed under the terms of Creative Commons Attribution License.
  • Article Number: 126
    |
    Published online on: September 6, 2022
       https://doi.org/10.3892/ijo.2022.5416
  • Expand metrics +
Metrics: Total Views: 0 (Spandidos Publications: | PMC Statistics: )
Metrics: Total PDF Downloads: 0 (Spandidos Publications: | PMC Statistics: )
Cited By (CrossRef): 0 citations Loading Articles...

This article is mentioned in:



Abstract

Macrophages are principal immune cells with a high plasticity in the human body that can differentiate under different conditions in the tumor microenvironment to adopt two polarized phenotypes with opposite functions. Therefore, converting macrophages from the immunosuppressive phenotype (M2) to the inflammatory phenotype (M1) is considered a promising therapeutic strategy for cancer. However, the molecular mechanisms underlying this conversion process have not yet been completely elucidated. In recent years, microRNAs (miRNAs or miRs) have been shown to play key roles in regulating macrophage polarization through their ability to modulate gene expression. In the present study, it was found that miR‑382 expression was significantly downregulated in tumor‑associated macrophages (TAMs) and M2‑polarized macrophages in breast cancer. In vitro, macrophage polarization toward the M2 phenotype and M2‑type cytokine release were inhibited by transfection with miR‑382‑overexpressing lentivirus. Similarly, the overexpression of miR‑382 inhibited the ability of TAMs to promote the malignant behaviors of breast cancer cells. In addition, peroxisome proliferator‑activated receptor γ coactivator‑1α (PGC‑1α) was identified as the downstream target of miR‑382 and it was found that PGC‑1α affected macrophage polarization by altering the metabolic status. The ectopic expression of PGC‑1α restored the phenotype and cytokine secretion of miR‑382‑overexpressing macrophages. Furthermore, PGC‑1α expression reversed the miR‑382‑induced changes in the metabolic state of TAMs and the effects of TAMs on breast cancer cells. Of note, the in vivo growth and metastasis of 4T1 cells were inhibited by miR‑382‑overexpressing TAMs. Taken together, the results of the present study suggest that miR‑382 may alter the metabolic status of macrophages by targeting PGC‑1α, thereby decreasing the proportion of TAMs with the M2 phenotype, and inhibiting the progression and metastasis of breast cancer.

Introduction

The local, dynamic tumor microenvironment (TME) is composed of tumor, stromal and immune cells, and the products secreted by these cells. The environment, which promotes tumor survival, is characterized by low oxygen levels, a low pH and immunosuppression, and is formed by the cooperative actions of various cells and their metabolites (1). Tumor-associated macrophages (TAMs), a type of immune cell in the human body, accounts for ~50% of all cells in the complex TME (2). It was previously considered that TAMs can inhibit tumor growth and metastasis by directly killing tumor cells or presenting antigens. However, accumulating research has been indicated that TAMs are not antitumor cells, but rather cells that promote tumor cell growth, invasion and metastasis, as well as angiogenesis in various types of cancer, including breast cancer, by secreting a variety of cytokines (3-5). In addition, the degree of TAM infiltration is highly associated with tumor grade, stage and patient prognosis (6-8).

Macrophages have an extremely high plasticity, and can differentiate into different subsets and functional phenotypes following stimulation by various signals in the TME; among the differentiated phenotypes are the pro-inflammatory (M1) and anti-inflammatory (M2) phenotypes. Toll-like receptor (TLR) ligands [such as lipopolysaccharide (LPS) and interferon-γ (IFN-γ)] can polarize macrophages toward the M1 phenotype and promote an inflammatory response, which has a killing effect on tumor cells (9). When macrophages are stimulated by T-helper 2 (Th2) cell cytokines [such as interleukin (IL)-4 and IL-13], they differentiate into the M2 phenotype and thus inhibit the inflammatory response and promote tumor cell progression (10). However, the majority of TAMs in the hypoxic TME are M2-type macrophages (M2d subtype) (11), which facilitate tumor progression. Therefore, the reprogramming or polarization of TAMs from an immunosuppressive phenotype (M2) to a classical phenotype (M1) is considered a promising cancer treatment strategy (12-14).

MicroRNAs (miRNAs or miRs) are small non-coding RNAs of ~22 nucleotides that negatively regulate gene expression by binding to the 3' untranslated regions (UTRs) of mRNAs to increase mRNA degradation or block translation (15). Previous studies have demonstrating that miRNAs are involved in regulating numerous cellular processes, including metabolic homeostasis, cell proliferation and apoptosis (16-18). In addition, miRNAs play crucial roles in inflammation and immunity by balancing macrophage phenotypes via targeting related molecules or affecting signaling pathways (19-21). A widely reported tumor suppressor miRNA, miR-382, plays a critical role in the occurrence and development of several types of cancer (22-24). However, the function of miR-382 in the TME and the underlying mechanisms have not yet been reported, at least to the best of our knowledge.

The present study examined the changes in miR-382 expression in TAMs associated with breast cancer and investigated its roles in the regulation of TAM polarization and the underlying mechanisms. It was found that miR-382 expression was downregulated in TAMs associated with breast cancer. The overexpression of miR-382 affected the mitochondrial function of TAMs and inhibited their M2 polarization. It was also observed that TAMs overexpressing miR-382 inhibited the invasion and migration of 4T1 breast cancer cells by reducing epithelial-mesenchymal transformation (EMT). Furthermore, it was confirmed that peroxisome proliferator-activated receptor γ coactivator-1α (PGC-1α) was the downstream target of miR-382 and the aforementioned in vitro results were verified in in vivo experiments. On the whole, the present study discovered a novel (to the best of our knowledge) mechanism that regulates macrophage plasticity, namely, that miR-382 alters the metabolic state of macrophages by targeting PGC-1α. Additionally, the findings presented herein reveal the role of miR-382 in the breast cancer TME and contribute to the further understanding of the polarization and transformation of TAMs.

Materials and methods

Clinical samples and isolation of primary macrophages

Clinical samples and paracancerous tissues were collected from 27 patients with breast cancer who underwent modified radical mastectomy for breast cancer in The Second Affiliated Hospital of Chongqing Medical University from May, 2018 to May, 2020 and for whom complete clinicopathological data were available; these patients were diagnosed by post-operative pathology. The 27 collected clinical breast cancer samples were classified as luminal A (9 cases), luminal B (8 cases), HER-2-positve (5 cases), or triple-negative (5 cases) according to the clinicopathological data. The present study was approved by The Ethics Committee of the Second Affiliated Hospital of Chongqing Medical University (Chongqing, China; approval no. 99/2022), and informed consent was obtained from all the patients. The collected breast cancer tissues and matched paracancerous tissues (at least 2 cm at a distance from the tumor) were separated by Ficoll-Hypaque density gradient centrifugation. The tissue suspensions were mixed with saline (1:1) and then added to the surface of lymphocyte separation medium (Beijing Solarbio Science & Technology Co., Ltd.) along the wall of the test tube. Centrifugation was performed at 400 × g (1,500 rpm, 15 cm radius horizontal rotor) for 20 min at room temperature. The annular white cell layers at the liquid interface were extracted, and flow cytometry (Caliber Flow Cytometer, BD Biosciences). was used to identify the proportion of cells positive for the macrophage marker CD14 (FITC, 29943, Cell Signaling Technology, Inc.). The results revealed that >70% of the extracted macrophages were CD14-positive, which met the detection standard (Fig. S1).

Primary mouse macrophages (PMs) were extracted from the peritoneal cavity of 10 female BALB/c mice (aged 6 to 8 weeks, weighing 18 to 22 g) and then cultured in RPMI-1640 medium (supplemented with 10% FBS and 1% penicillin-streptomycin) in an incubator with saturated humidity (37°C and 5% CO2). The purity of the PMs was assessed using flow cytometry as described below.

Animals

A total of 30 female BALB/c mice (aged 6 to 8 weeks, weighing 18 to 22 g) were purchased from the Experimental Animal Center, Chongqing Medical University, Chongqing, China. All experiments involving animals were conducted in accordance with the guidelines for the use of experimental animals at Chongqing Medical University and were approved by The Ethics Committee of the Second Affiliated Hospital of Chongqing Medical University (approval no. 99/2022).

Cell lines and cell culture

The 4T1 (SCSP-5056) mouse breast cancer cell line, THP-1 (SCSP-567) human peripheral blood mononuclear cell line and the RAW264.7 (SCSP-5036) mouse macrophage cell line were purchased from The Cell Bank of Type Culture Collection of the Chinese Academy of Sciences. The 4T1, THP-1 and RAW264.7 cells were cultured in RPMI-1640 medium (supplemented with 10% FBS and 1% penicillin-streptomycin) in an incubator with saturated humidity (37°C and 5% CO2).

Induction of macrophage differentiation in vitro

i) TAMs: PMs (5×105) were co-cultured with 4T1 cells (5×105) in Transwell chambers (0.4 µm, Corning, Inc.) for 48 h. ii) M0-type macrophages: RAW264.7 cells (5×105) were allowed to adhere to the plates (6-well plates, Corning, Inc.), or THP-1 cells (5×105) were stimulated with phorbol 12-myristate 13-acetate (PMA; 50 mg/ml). iii) M1-type macrophages: M0 macrophages were stimulated with 20 ng/ml IFN-γ (Beyotime Biotechnology Co., Ltd.) and 500 ng/ml LPS (Beyotime Institute of Biotechnology Co., Ltd.) for 48 h. iv) M2-type macrophages: M0 macrophages were stimulated with 20 ng/ml IL-4 (Beyotime Institute of Biotechnology Co., Ltd.) for 48 h.

Reverse transcription-quantitative polymerase chain reaction (RT-qPCR)

Total RNA was isolated from cells using TRIzol® reagent (Mei5 Biotechnology Co., Ltd.) and then reverse transcribed (PrimeScript RT reagent kit, Takara Biotechnology, Co., Ltd.) into cDNA (reaction conditions: 42°C for 2 min followed by hold at 4°C; 37°C for 15 min, 85°C for 5 sec, and holding at 4°C). For the detection of miR-382, miRNA was reverse transcribed (miRNA First-Strand cDNA Synthesis, Tailing Reaction, Sangon Biotech Co., Ltd.) into cDNA with the polyA tailing protocol (reaction conditions: 37°C for 60 min, 85°C for 5 min, then holding at 4°C). Subsequently, 1 µl cDNA was mixed with a 9 µl PCR assay mixture containing 0.4 µM of each primer and 5 µl TB Green II (Takara Biotechnology, Co., Ltd.). PCR was conducted using the Real-Time PCR Detection System (Bio-Rad Laboratories, Inc.). β-actin was used as the internal reference for tumor necrosis factor-α (TNF-α), interleukin (IL)-1β, IL-10 and transforming growth factor-β (TGF-β) expression, and U6 (sequence not available) was used as the internal reference for miR-382 expression. The specific primer sequences used are presented in Table SI. The reaction conditions were 96°C for 30 sec, followed by 40 cycles of 95°C for 5 sec and 55°C/60°C for 30 sec. After the reaction, the experimental results were analyzed using the 2−ΔΔCq method (25).

Western blot analysis

All cells were collected in the logarithmic growth phase, total protein was extracted using RIPA buffer (Beyotime Institute of Biotechnology Co., Ltd.), and the protein concentration was determined using a BCA kit (Beyotime Institute of Biotechnology Co., Ltd. The proteins were then boiled (100°C, 10 min) and stored at -20°C. A gel was prepared according to the molecular weight requirements (SDS-PAGE in 5% stacking gel and 10% separating gel), and 30 µg protein were loaded into each well of the gel. The proteins were then separated by electrophoresis (constant voltage: 100 V; 100 min) and transferred onto 0.2 µm PVDF membranes (constant current, 250 mA; 60-120 min). The membranes were incubated with blocking buffer (Beyotime Biotechnology Co., Ltd.) at room temperature for 30 min, washed with TBST. After blocking, the membranes were incubated with the corresponding primary antibodies against GAPDH (1:1,000, ab181602, Abcam), TNF-α (1:1,000, ab205587, Abcam), IL-1β (1:1,000, ab254360, Abcam), TGF-β (1:1,000, ab215715, Abcam), IL-10 (1:1,000, ab9969, Abcam), vimentin (1:1,000, ab92547, Abcam), E-cadherin (1:1,000, ab40772, Abcam), nuclear respiratory factor-1 (NRF-1; 1:1,000, 12482-1-AP, Proteintech Group, Inc.), mitochondrial transcription factor A (TFAM; 1:1,000, 22586-1-AP, Proteintech Group, Inc.) for 10 h at 4°C. The membranes were then washed three times with TBST (10 min/wash) and then incubated with the corresponding secondary anti-bodies (HRP-labeled, 1:5,000, A0208, Beyotime Institute of Biotechnology Co., Ltd.) for 1 h on a shaking table at room temperature. The membranes were then washed three times with TBST (10 min/wash), incubated in the dark with ECL supersensitive chemiluminescent solutions (Beyotime Institute of Biotechnology Co., Ltd.) mixed at a ratio of 1:1, and imaged using an imaging instrument (ChemiDoc Touch, Bio-Rad Laboratories, Inc.). The densitometries of the bands were detected and analyzed using ImageJ software (v1.8.0, National Institutes of Health).

Flow cytometric analyses

The PMs cells were collected from 6-well plates, washed twice with PBS (Beyotime Institute of Biotechnology Co., Ltd.), and resuspended. After counting, the cells were fixed in 4% paraformaldehyde for 10 min and then washed twice by resuspension in PBS. Subsequently, 0.1% Triton was added for 5 min, and the cells were washed twice with PBS. Following centrifugation (25°C, 200 × g, 5 min), cluster of differentiation CD86 (FITC, MA1-10300, Thermo Fisher Scientific Co., Ltd.) and CD206 antibodies (APC, 17-2069-41, Thermo Fisher Scientific Co., Ltd.) were added to the cells, which were incubated on ice in the dark for 30 min. Following two washes with PBS, the supernatant was discarded, and 400 µl PBS were added. Following centrifugation (25°C, 200 × g, 5 min), the cells that had been incubated with the antibodies were resuspended, and the cell polarization index was detected using flow cytometry (Caliber Flow Cytometer, BD Biosciences). Data were analyzed using FlowJo software (v10.8, Tree Star, Inc.).

Dual luciferase reporter assays

The 3'UTR of PGC-1α was cloned into the pSicheck2 vector (Promega Corporation). To produce the PGC-1α mutant reporter, the PGC-1α 3'UTR sequence was mutated to eliminate complementarity with miR-382. The luciferase reporter vector was co-transfected with miR-382 mimic or miR-NC (50 nM, Thermo Fisher Scientific, Inc.) into 293T cells (CRL-3216, ATCC) in 24-well plates using Lipofectamine 2000® (Invitrogen, Thermo Fisher Scientific, Inc.). At 24 h following transfection, Firefly luciferase activity was normalized to Renilla luciferase activity and determined using the two-enzyme GloMax-Multi detection system (Promega Corporation).

Cell invasion assay

After coating the membrane with hydrated Matrigel (BD Biosciences Co., Ltd.), the 4T1 cells were seeded into the upper chamber (1×104 cells/well) with 100 µl serum-free medium containing BSA (0.2%), and 500 µl of a suspension containing PMs, TAMs, or TAMs overexpressing miR-382 (1×105 cells/ml, supplemented with 10% FBS) was added to the lower chamber. After 24 h, the medium in the upper chamber was discarded; the cells were fixed with 4% paraformaldehyde (30 min), washed twice with PBS, stained with 0.1% crystal violet (Beyotime Institute of Biotechnology Co., Ltd.) for 30 min at an ambient temperature, and washed three times with PBS. The cells that did not migrate from the upper chamber were removed using cotton swabs. After air drying the chambers for 10 min, images of five randomly selected fields were captured under a microscope (CX33, Olympus Corporation), and the number of cells that had crossed the membrane was counted.

Cell migration (wound healing) assay

A pen was used to draw six lines on the back of a six-well plate. The 4T1 cells were evenly seeded in six-well plates (5×105 cells/well), and macrophages from each group were seeded in a Transwell chamber (5×105 cells/well) and cultured separately until the cells attached to the well. After the 4T1 cells reached 90% confluency in the field of view, a 200-µl pipette tip was used to scratch an even horizontal line in the cell monolayer. The cells were washed twice with PBS, the floating cells were removed, serum-free medium was added, and images were captured using an electron microscope (CX33, Olympus Corporation), this time point was considered the 0 h time point. For each group, Transwell chambers were moved to the corresponding six-well plate for co-culture, and the medium was replaced with serum-free medium. After 24 h, the upper chamber was removed, and images were captured under a microscope (CX33, Olympus Corporation).

ROS assay

Macrophages (1×105 cells/ml) in each group were collected, washed and incubated with 10 µM dihydroethidium-ROS probe (200 µl, FY17032, FEIYUBIO Co., Ltd.) for 30 min at 37°C in the dark. The cells were then washed with PBS and resuspended in PBS. The mean fluorescence intensities were measured within 30 min using a flow cytometer (Caliber Flow Cytometer, BD Biosciences) and analyzed using FlowJo software (v10.8, Tree Star, Inc.).

ATP measurements

Macrophages from each group were collected and resuspended in PBS (1×106 cells/ml). ATP lysis buffer (Beyotime Institute of Biotechnology Co., Ltd.) was added to the cells, then mixed and incubated for 30 min on ice. The cells were centrifuged at 12,000 × g for 5 min at 4°C and then the ATP level in the supernatant was measured according to the specific steps of the ATP assay kit (S0026, Beyotime Institute of Biotechnology Co., Ltd.). The luminescence signals were measured using a BCA protein assay kit (P0010S, Beyotime Institute of Biotechnology Co., Ltd.) and a BMG reader (Thermo Fisher Scientific, Inc.). Finally, the ATP concentration was normalized to the protein concentration against ATP standard solution (Beyotime Institute of Biotechnology Co., Ltd.).

Mitochondrial DNA (mtDNA) detection

Macrophages from each group were collected and resuspended in PBS (5×105 cells). Total DNA was extracted according to the steps of the GenElute™ Mammalian Genomic DNA Miniprep Kit (G1N70, Sigma-Aldrich, Shanghai, Trading Co., Ltd.). The content of mtDNA was analyzed by qPCR using specific indicators cytochrome b (Cytb) and beta-2 microglobulin [B2m; cytochrome c oxidase subunit 4 (Cox4) was used as the reference gene]. The specific primer sequences used are presented in Table SI. Reaction conditions were 96°C for 30 sec, followed by 40 cycles of 95°C for 5 sec and 55°C/60°C for 30 sec. After the reaction, the experimental results were analyzed using the 2−ΔΔCq method.

Construction of transfected cell lines

The lentiviral vector (miR-382) used in the present study mediates the green fluorescent protein GFP, the lentiviral vector (PGC-1α) contains the red fluorescent protein RFP, and empty control lentiviral vector were designed and synthesized by Shanghai Genechem Co., Ltd. The miR-382-overexpression vector was sent for sequencing and designated as GV369 (Ubi-MCS-SV40-EGFP-IRES-Puromycin). The PGC-1α-overexpression vector was sent for sequencing and designated GV492 (Ubi-MCS-3FLAG-CBh-gcRFP-IRES-Puromycin). In brief, the lentiviral vectors (miR-382 or PGC-1α) were transfected in the 2nd generation transfection system into PMs cells (MOI:50) cultured in RMPI-1640 medium (Gibco; Thermo Fisher Scientific, Inc.) with 10% FBS (Hyclone; Cytiva) at 37°C with 5% CO2. After 72 h culturing at 37°C, the transfection efficiency of the PMs was determined by examining the fluorescence intensity under a microscope (CX43, Olympus Corporation). Puromycin treatment at 2 µg/ml for 1 weeks at 37°C was used to select the stably transfected cell lines before the efficiency was confirmed using western blot analysis or RT-qPCR after the cells reached a confluency of 80%. miR-382 inhibitor (100 nM, Thermo Fisher Scientific, Inc.) was used to decrease the level of miR-382 in PMs cells. In the rescue experiments, miR-382-overexpression vector and PGC-1α-overexpression vector were co-transfected into PMs (MOI:50). In total, at 24 h after transfection, the cells were harvested for use in subsequent experiments.

Prediction of putative targets

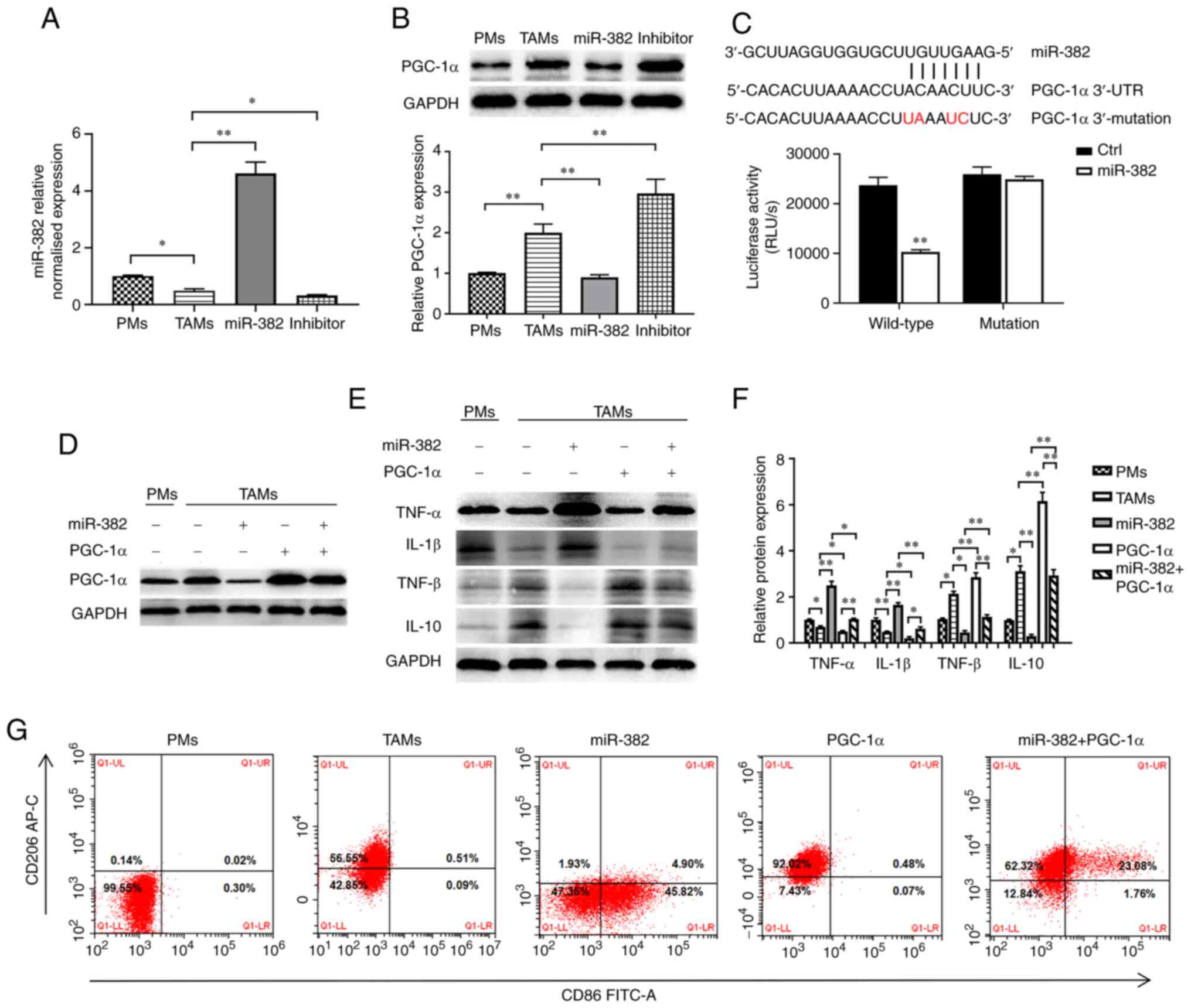
To predict the potential targets of miR-382, the following online software was applied: Starbase (https://starbase.sysu.edu.cn/), miRanda (http://www.microrna.org/). The predicted binding sites are shown in Fig. 5C.

Figure 5

PGC-1α is the downstream target of miR-382 and can partially reverse the inhibitory effects of miR-382 on the M2 polarization of TAMs. (A) After macrophages were transfected with miR-382-overexpressing lentivirus and the miR-382 inhibitor, miR-382 levels were detected using reverse transcription-quantitative polymerase chain reaction. (B) The effect of miR-382 on PGC-1α protein levels was investigated using western blot analysis. (C) The miR-382 binding site in the 3'UTR of PGC-1α was predicted, and the wild-type and mutated sequences were cloned into a dual luciferase reporter vector. 293T cells were co-transfected with the wild-type or mutant PGC-1α-3'UTR luciferase reporter with the control or miR-382 mimics construct. Luciferase assays were performed after 24 h of transfection. The y-axis represents the relative luciferase activity. (D) Western blot analysis was used to detect the expression of PGC-1α in each group, and GAPDH was used as the internal reference. (E and F) Western blot analysis was used to detect the expression of M1-type secretory factors (TNF-α and IL-1β) and M2-type secretory factors (TGF-β and IL-10) in each group, and GAPDH was used as the internal reference. (G) A flow cytometric assay was used to detect changes in the expression of CD86 and CD206 in different groups. Data are presented as the mean ± SD of three independent experiments. *P<0.05 and **P<0.01.

Animal welfare and euthanasia

It was ensured that the mice were provided with food and water and all mice were kept in comfortable and clean cages (constant temperature of 25°C with 30-40% humidity, 12 h light/dark cycle, free access to food and water) in appropriate facilities (SPF) with adequate space (4-5 mice/cage). All mice were in narcotism by injecting 3% pentobarbital sodium into cavum abdominis (40 mg/kg) before invasive operation. The following humane endpoints were used: i) The animal was near death or immobile, or did not respond to gentle stimuli; ii) dyspnea: Typical symptoms of salivation and/or cyanosis; iii) diarrhea or urinary incontinence; iv) 20% of their pre-trial weight loss; v) inability to eat or drink; vi) the experimental animals should be euthanized if they are obviously anxious or agitated or the tumor weight exceeds 10% of the animal's own body weight; the maximum diameter of the subcutaneous tumor should not exceed 20 mm; vii) paralysis, persistent epilepsy or rigid behavior, etc.; viii) the area of animal skin damage accounts for >30% of the whole body area, or if infection and suppuration is observed; ix) other circumstances in which a veterinary surgeon determines that a humane endpoint is required.

For euthanasia, following deep anesthesia by injecting 3% pentobarbital sodium into the cavum abdominis (40 mg/kg), the mice were placed in a euthanasia chamber filled with CO2 at a rate of 50% of the replacement volume of the chamber per minute. It was then confirmed that the mouse was immobile, not breathing and with dilated pupils. The mice were observed for a further 2 min to confirm their death.

Animal experiments

The 4T1 cells and PMs from each group were grown to the logarithmic growth phase, harvested and then counted using a hemocytometer (101010, Qiujin, Shanghai, Co., Ltd.). The 4T1 cells and PMs in each group were mixed at a ratio of 1:4 and subcutaneously injected into the fourth mammary fat pad of each female BALB/c mouse (5×105 cells/mouse). The animal experiment lasted for 30 days. A total of 30 female mice were used in this experiment, the mice were randomly divided into three groups with 10 mice in each group, and the number of accidental deaths was 0 during the midway time point. All mice were euthanized after the experiment as required. The behavior and health of mice were observed every 1-2 days, and body weight and tumor growth were assessed every 5 days. After 30 days, lung tissues and tumor samples were harvested from the mice for use in hematoxylin and eosin (H&E) staining, and immunohistochemical analysis.

H&E staining and immunohistochemistry

Tumors derived from 4T1 cells and lung tissues were removed and fixed in 4% paraformaldehyde (BL539A, Biosharp) for 24 h. Following tissue dewaxing, hematoxylin staining (hematoxylin was added to the sections, incubated for 4 min at room temperature, differentiated with 0.5% hydrochloric acid alcohol for 20 min, re-blued with 0.5% ammonia for 30 sec, stained with eosin dye by drop for 1 min, at a constant temperature; Beyotime Institute of Biotechnology Co., Ltd.), dehydration and clearing (washed with 80% ethanol for 10 sec, 95% ethanol for 10 sec, absolute ethanol for 5 min, absolute ethanol for 10 min, and xylene for twice, 10 min for each time. Neutral gum was then added in a drop-wise manner to seal the tablets, at a constant temperature; Beyotime Biotechnology Co., Ltd.), neutral gum was added to seal the sections. After air drying, images were obtained under a microscope (CX33, Olympus Corporation).

Paraffin-embedded sections of 4T1 tumor tissues were fixed with 4% paraformaldehyde (BL539A, Biosharp) for 24 h at a constant temperature. The tumor tissues were then embedded in paraffin and cut into 4-µm-thick slices and then transferred to glass slides. After dewaxing and hydrating, the slides were placed in citrate buffer (pH 6.0) in microwave (high fire) heating mode for 5 min for antigen extraction. Endogenous peroxidase was removed by 3% H2O2 after cooling at 25°C (10 min), Sections were processed at 4°C with CD206 (24595, 1:500, Cell Signaling Technology, Inc.). After processing with secondary antibodies (HRP-labeled, 1:5,000, A0208, Beyotime Institute of Biotechnology Co., Ltd.) at 4°C overnight, sections were rinsed three times using 0.1% Tween-20 TBST for 5 min, stained with 3,3 diaminobenzidine (DAB) for 10 min, and counterstained with hematoxylin for 1 min in the room temperature. The samples were placed on glass slides, and cell morphology was observed under Aperio scanoscope (Leica Biosystems).

Statistical analysis

Data are presented as the mean ± SD. The differences between paired samples were examined using a paired t-test. Significant differences between independent samples were determined using an unpaired Student's t-test. Multiple comparisons between groups were analyzed using one-way ANOVA followed by Tukey's or Dunnett's post hoc tests. All statistical analyses were performed using SPSS for Windows version 24 (IBM Corp.). A value of P<0.05 was considered to indicate a statistically significant difference.

Results

miR-382 expression is downregulated in TAMs and M2-polarized macrophages

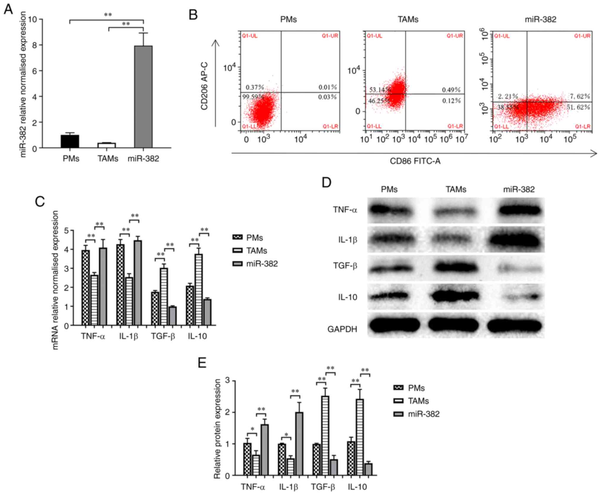
To investigate the changes in miR-382 expression in TAMs, TAMs and macrophages were isolated from breast cancer and paracancerous tissues from 27 patients using density gradient separation and miR-382 levels were examined using RT-qPCR. It was found that the relative expression of miR-382 was significantly downregulated in the TAMs from the majority of the breast cancer tissues compared to those from control tissues (24/27, Fig. 1A). In the 27 patients, the relative expression level of miR-382 in the TAMs from breast cancer tissues was 1.26±0.77, whereas that in the TAMs from paracancerous tissues was 3.42±2.66. Compared with that in macrophages from adjacent tissues, the relative expression level of miR-382 in TAMs was markedly decreased. These results suggest that miR-382 levels are downregulated in TAMs within the breast cancer TME. To elucidate whether the decreased expression of miR-382 in TAMs is related to the stimulation of breast cancer cells, a Transwell co-culture system was used to simulate the TME. The expression levels of miR-382 in RAW264.7 cells (co-cultured with 4T1 cells for 48 h) and THP-1 cells (co-cultured with MDA-MB-231 cells for 48 h) were detected using RT-qPCR. It was observed that miR-382 expression in RAW264.7 and THP-1 cells was downregulated to varying degrees following 48 h of co-culture with breast cancer cells (Fig. 1B and C). It has been previously demonstrated that TAMs are similar to M2-like macrophages in the TME (11). The present study thus induced RAW264.7 macrophages to differentiate into M1-type macrophages by stimulation with LPS/IFN-γ and into M2-type macrophages by stimulation with IL-4, and then detected the changes in miR-382 expression during M1/M2 polarization. It was found that miR-382 expression was downregulated in M2 macrophages, whereas it was upregulated in M1-polarized macrophages (Fig. 1D). Since miR-382 is relatively conserved in vertebrates (this conclusion was reached by searching the sequence of miR-382 in different species on miRbase; https://www.mirbase.org/; it was found that the complementary binding sequences presented are conserved in mice and humans (AAGUUGUU)]. The present study investigated whether the same trend exists in human macrophage lines. THP-1 cells were differentiated into adherent macrophages by stimulation with PMA and then induced to differentiate into M1 and M2 macrophages as described above. Similar to the previous observation, miR-382 expression was downregulated in M2-polarized THP-1 cells (Fig. 1E). These experimental results demonstrate that miR-382 expression is downregulated to varying degrees in both TAMs and M2-polarized macrophages, and this downregulation may be related to the stimulation of tumor cells.

Figure 1

Expression of miR-382 is downregulated in both TAMs and M2-polarized macrophages. (A) RT-qPCR was used to detect the expression of miR-382 in TAMs and tissue macrophages from 27 patients with breast cancer. (B) The expression levels of miR-382 in RAW264.7 cells and TAMs (co-cultured with 4T1 cells for 48 h) were detected using RT-qPCR. (C) THP-1 cells adhered to the flask following differentiation with PMA, and the expression levels of miR-382 in THP-1 cells and TAMs (co-cultured with MDA-MB-231 cells for 48 h) were detected using RT-qPCR. (D) RAW264.7 macrophages were treated with LPS/INF-γ or IL-4 for 24 h to induce differentiation toward the M1 or M2 phenotype, and the expression levels of miR-382 were detected using RT-qPCR in M0, M1 and M2 macrophages. (E) THP-1 cells were stimulated with LPS/INF-γ and IL-4 following treatment with PMA to induce differentiation into M1 or M2 macrophages, and RT-qPCR was then used to determine miR-382 levels in M0, M1 and M2 macrophages. Data are presented as the mean ± SD of three independent experiments. **P<0.01, vs. control.

miR-382 affects the polarization of TAMs and the secretion of inflammatory factors

PMs were extracted and co-cultured with 4T1 cells for 48 h to generate TAMs. The TAMs were transfected with lentivirus overexpressing miR-382 (Fig. 2A) to determine whether miR-382 affects TAM plasticity. The protein levels of an M1-type macrophage marker (CD86) and M2-type macrophage marker (CD206) were detected using flow cytometry. The results revealed that compared with PMs with an M0 phenotype, TAMs expressed decreased levels of CD86 (M1 marker) and increased levels of CD206 (M2 marker) (Fig. 2B). Compared with the TAM group, the miR-382 group exhibited an increased expression of CD86 and a decreased expression of CD206, and the TAM phenotype transition from the M2 to the M1 phenotype following miR-382 overexpression (Fig. 2B). It has been documented that TAMs can produce a variety of tumor-related cytokines to promote the progression of cancer (3-5). In the present study, to determine whether miR-382 affects the secretion of related inflammatory factors, the mRNA and protein levels of M1-type secretory factors (TNF-α and IL-1β) and M2-type secretory factors (TGF-β and IL-10) were detected using RT-qPCR and western blot analysis. The results revealed that compared with PMs, TAMs exhibited increased mRNA and protein levels of M2-type secretory factors, and decreased levels of M1-type secretory factors (Fig. 2C-E). Compared with the control TAMs, TAMs with a high miR-382 expression exhibited an increased mRNA and protein expression of M1-type secretory factors, and a decreased expression of M2-type secretory factors (Fig. 2C-E). Thus, these results suggest that a high miR-382 expression in TAMs affects the polarization state of TAMs and the secretion of cytokines.

Figure 2

miR-382 affects the polarization of TAMs and the secretion of inflammatory cytokines. (A) RT-qPCR was used to detect the expression levels of miR-382 in cells transfected with miR-382-overexpressing lentivirus. (B) A flow cytometric assay was used to investigate CD86 and CD206 protein levels in PMs, TAMs and TAMs transfected with miR-382-overexpressing lentivirus. (C) The mRNA levels of M1-type secretory factors (TNF-α and IL-1β) and M2-type secretory factors (TGF-β and IL-10) in PMs, TAMs and TAMs transfected with miR-382 lentivirus were detected using RT-qPCR. (D and E) The protein levels of M1-type secretory factors (TNF-α and IL-1β) and M2-type secretory factors (TGF-β and IL-10) in PMs, TAMs and TAMs transfected with miR-382-overexpressing lentivirus were examined using western blot analysis and β-actin was used as the internal reference. Data are presented as the mean ± SD of three independent experiments. *P<0.05 and **P<0.01.

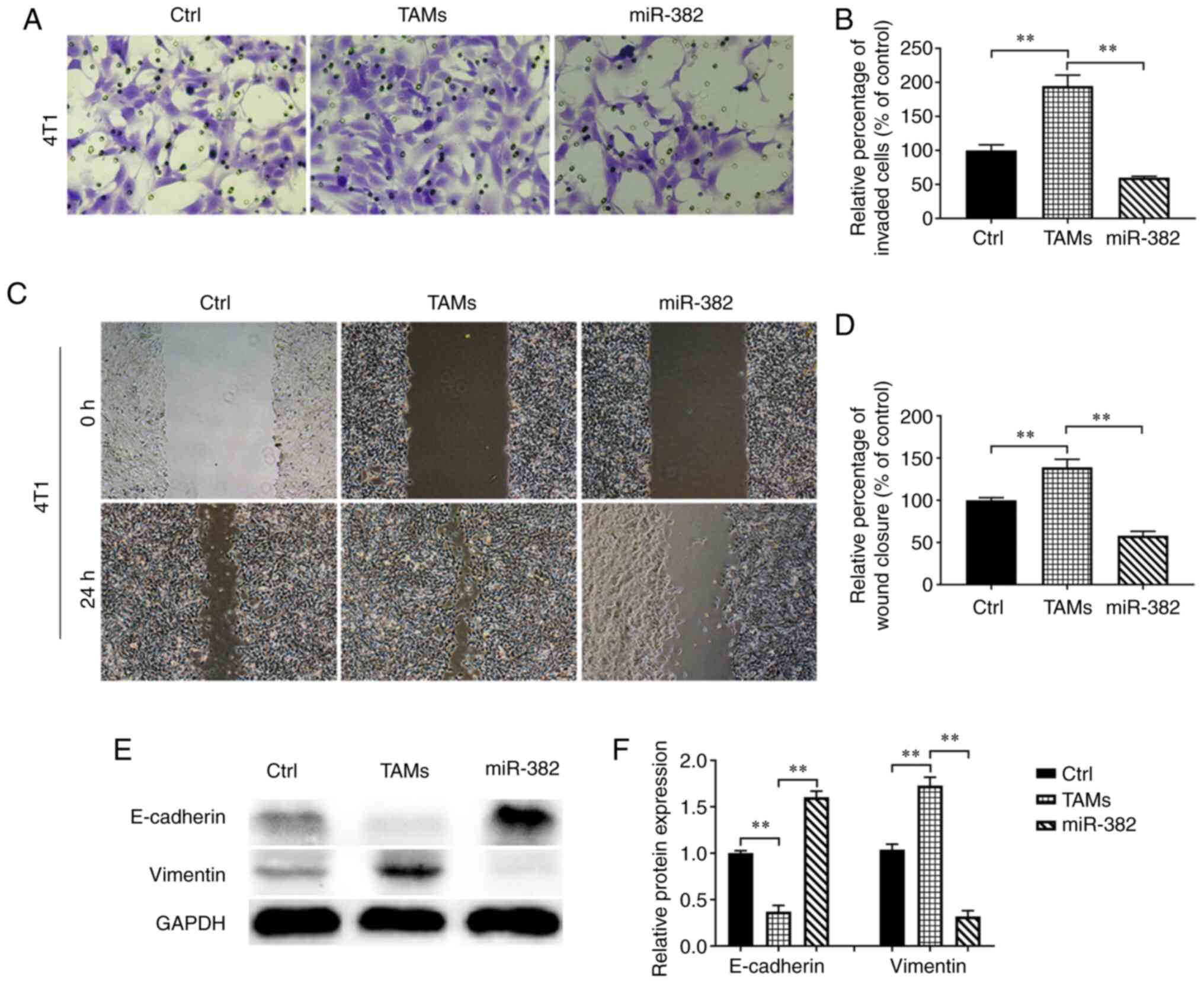
miR-382 can reverse the ability of TAMs to promote 4T1 cell invasion, migration and EMT

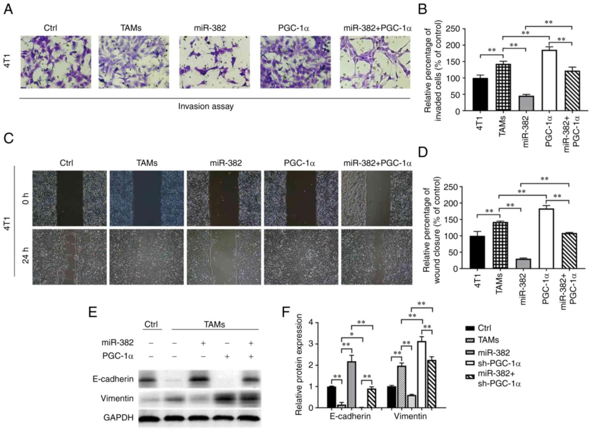
Proliferation, invasion and metastasis are the main malignant behaviors of tumor cells. However, TAMs in the TME mostly promote tumor progression (11). In the present study, after confirming that miR-382 affects cytokine secretion by TAMs, the effects of miR-382-overexpressing TAMs on the invasion and migration of 4T1 breast cancer cells were evaluated. The results revealed that compared with the control 4T1 cells, the 4T1 cells co-cultured with TAMs exhibited increased invasion and migration abilities; however, these abilities were reduced by co-culture with TAMs with overexpressing miR-382 (Fig. 3A-D). EMT is considered the most critical step in promoting the progression of cancer to metastatic disease (26), and TAMs can induce EMT in tumor cells to promote cancer metastasis (27). Researchers have found that IL-10 and TGF-β produced by M2-type macrophages are involved in various processes related to tumor progression, including effective immunosuppression and the EMT of tumor cells (27-30). In previous studies (31-33), it was found that miR-382 significantly reduced the amount of IL-10 and TGF-β secreted by TAMs; it was thus hypothesized that miR-382 may interfere with EMT in breast cancer cells. The expression of EMT markers, including an epithelial marker (E-cadherin) and a stromal marker (vimentin), in 4T1 cells within each group was detected using western blot analysis. It was found that compared with the control 4T1 cells, the 4T1 cells co-cultured with TAMs expressed decreased levels of E-cadherin and increased levels of vimentin. However, the 4T1 cells co-cultured with miR-382-overexpressing TAMs expressed increased levels of E-cadherin and decreased levels of vimentin (Fig. 3E and F). These results suggest that TAMs promote the invasion, migration and EMT of 4T1 cells, while miR-382 can reverse these promoting effects of TAMs.

Figure 3

Effects of miR-382-overexpressing TAMs on the biological characteristics of breast cancer cells. (A and B) Transwell invasion assay: 4T1 cells, 4T1 cells co-cultured with TAMs or 4T1 cells co-cultured with miR-382-overexpressing TAMs. The 4T1 cells that migrated through the matrix and invaded the lower compartment were fixed and stained. An optical microscope was used to count the cells. (A) A representative image of invaded cells captured at 24 h following cell inoculation is shown (×200). (C and D) Migration assay: 4T1 cells, 4T1 cells co-cultured with TAMs or 4T1 cells co-cultured with miR-382-overexpressing TAMs. Representative images were captured under a microscope at 0 and 24 h after the scratch was generated. The image shows the migration of 4T1 cells (×100). (E and F) The protein levels of EMT markers (epithelial marker: E-cadherin; mesenchymal marker: vimentin) in 4T1 cells were detected using western blot analysis. GAPDH was used as the internal reference. Data are presented as the mean ± SD of three independent experiments (**P<0.01).

An increased miR-382 expression reduces the mitochondrial function of TAMs

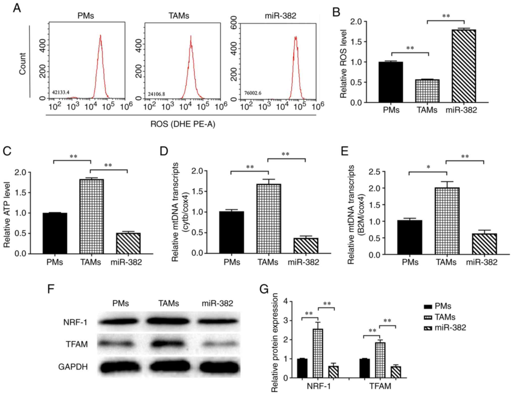
Studies have noted that changes in energy metabolism in macrophages can lead to a switch in polarization (34,35). In the present study, to explore the mechanisms through which miR-382 affects macrophage polarization, the effects of miR-382 on energy metabolism in TAMs were investigated by detecting their content of ATP and ROS. The results of flow cytometric analysis revealed that the ROS levels were significantly lower in TAMs than in PMs, whereas they were significantly higher in TAMs with high a miR-382 expression (Fig. 4A and B). The ATP measurements revealed that TAMs had a higher ATP content than PMs, whereas the ATP levels were lower in TAMs with overexpressing miR-382 than in control TAMs (Fig. 4C). Subsequently, the changes in the expression of mtDNA genes and the representative transcripts, Cytb and B2m, were detected. The results revealed that the transcript levels of Cytb and B2m were higher in TAMs than in PMs, whereas they were lower in TAMs overexpressing miR-382 than in control TAMs (Fig. 4D and E). TFAM is a key regulator of mitochondrial transcription initiation and mtDNA replication (36,37), and NRF-1 stimulates the transcription of nuclear coding genes that regulate mitochondrial genome transcription and biogenesis (38). Therefore, the present study examined the effects of miR-382 on the expression of the mitochondrial function-related proteins, NRF-1 and TFAM. It was found that the NRF-1 and TFAM levels were higher in TAMs than in PMs, and were lower in miR-382-overexpressing TAMs (Fig. 4F and G). These results suggest that TAMs have greater mitochondrial function than PMs, and the high expression of miR-382 in TAMs may lead to reduced mitochondrial biosynthesis or impaired mitochondrial function, resulting in a reduced ATP production.

Figure 4

The increased expression of miR-382 reduces the mitochondrial function of TAMs. (A and B) ROS levels in PMs, TAMs and TAMs overexpressing miR-382 were detected using flow cytometry. (C) The ATP concentration in PMs, TAMs and miR-382-overexpressing TAMs was detected using ATP assay kits. (D and E) The expression levels of the mitochondrial genes, Cytb and B2m, in PMs, TAMs and miR-382-overexpressing TAMs were detected using reverse transcription-quantitative polymerase chain reaction, and Cox4 was used as the internal reference. (F and G) The levels of mitochondrial function-related proteins (NRF-1 and TFAM) in PMs, TAMs and miR-382-overexpressing TAMs were detected using western blot analysis, and GAPDH was used as the internal reference. Data are presented as the mean ± SD of three independent experiments. *P<0.05 and **P<0.01.

PGC-1α is the downstream target of miR-382 and partially reverses the inhibitory effects of miR-382 on the M2 polarization of TAMs

The present study identified PGC-1α as a potential target gene of miR-382 through an online prediction tool (https://starbase.sysu.edu.cn/ and http://www.microrna.org). PGC-1α is a transcriptional coactivator that promotes mitochondrial biosynthesis and enhances respiratory capacity and oxidative phosphorylation (OXPHOS) (39). First, the present study used RT-qPCR and western blot analysis to investigate the association between the expression levels of miR-382 and PGC-1α in TAMs following transfection with miR-382-overexpressing lentivirus or miR-382 inhibitor. It was found that PGC-1α expression was higher in TAMs than in PMs and that PGC-1α expression was negatively associated with miR-382 expression (Fig. 5A and B). In addition, to confirm whether PGC-1α is regulated by the direct binding of miR-382 to its 3'UTR, a dual luciferase assay we performed. The recombinant plasmid was co-transfected with miR-382 mimics into 293T cells, and luciferase activity was detected. These co-transfection experiments revealed that miR-382 significantly reduced luciferase activity in cells expressing luc-PGC-1α-3'UTR, whereas it had a minimal effect in those expressing the mutant sequence (Fig. 5C). Although it was demonstrated that PGC-1α is the target gene of miR-382, these results do not prove that the changes induced by miR-382 in TAMs are achieved by targeting PGC-1α. To further ascertain whether miR-382 regulates TAM polarization by targeting PGC-1α, a lentiviral vector (PGC-1α) was constructed, PGC-1α was differentially expressed in miR-382-overexpressing TAMs (Fig. 5D), and the polarization of TAMs was detected. The experimental results revealed that TAMs transfected with miR-382-overexpression lentivirus exhibited a decreased secretion of M1 cytokines and an increased secretion of M2 cytokines. Moreover, the results of flow cytometric analysis revealed the decreased expression of CD86 and the increased expression of CD206 (Fig. 5E-G). However, in TAMs overexpressing both miR-382 and PGC-1α, the high expression of M1-type cytokines was blocked, the release of M2-type cytokines was increased, and the increased CD86 expression and decreased CD206 expression induced by the overexpression of miR-382 were partially reversed (Fig. 5E-G). On the whole, these data suggest that PGC-1α is the downstream target of miR-382 and that the ectopic expression of PGC-1α in TAMs can reverse the inhibitory effects of miR-382 on the M2 polarization of TAMs.

PGC-1α reverses the changes in TAM mitochondrial function induced by miR-382 overexpression

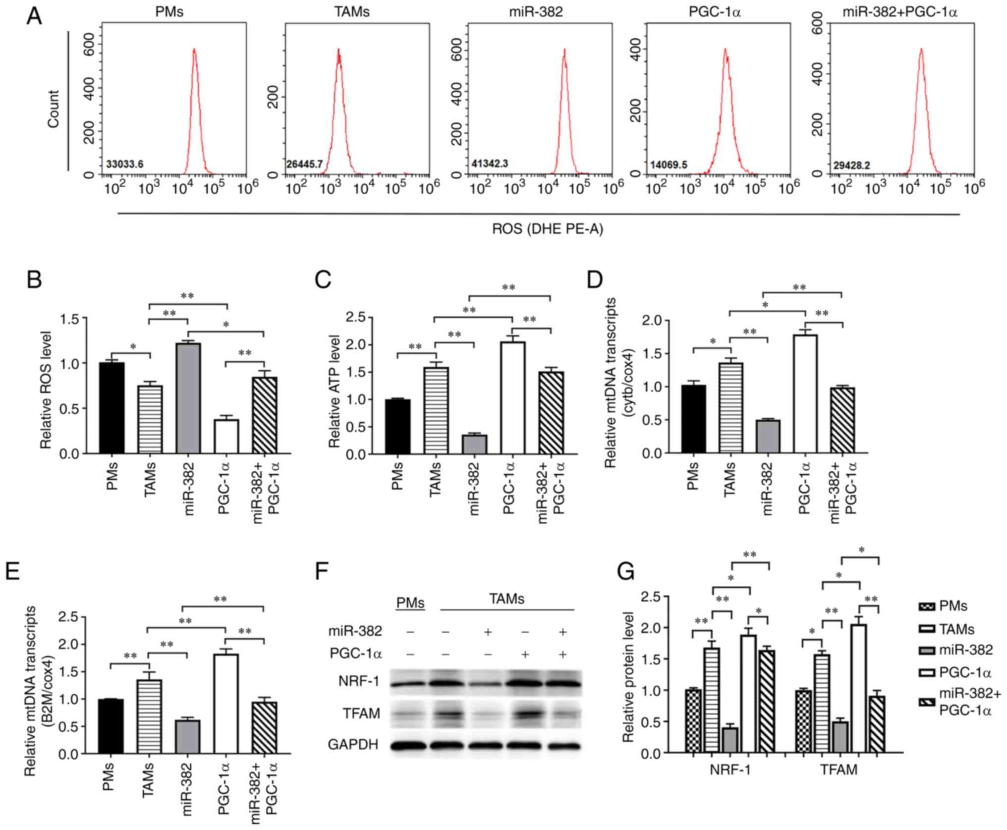
The afore-mentioned experimental results suggested that miR-382 may affect TAM polarization by altering mitochondrial function. Therefore, the role of PGC-1α in this process was then investigated. The results revealed that a high PGC-1α expression decreased intracellular ROS levels and increased ATP levels. However, Compared with the miR-382 overexpression group, TAMs with overexpressing both miR-382 and PGC-1α, the ROS levels were inhibited to a certain extent, while the ATP levels were relatively restored (Fig. 6A-C). Through RT-qPCR analysis, it was found that PGC-1α increased the mtDNA transcript levels, represented by Cytb and B2m, and partially reversed the downregulation induced by the overexpression of miR-382 (Fig. 6D and E). Similarly, PGC-1α increased the expression of the mitochondrial function-related proteins, NRF-1 and TFAM, and restored the changes induced by miR-382 overexpression to a certain extent (Fig. 6F and G). These results indicate that PGC-1α can reverse the changes in TAM mitochondrial function induced by miR-382 overexpression.

Figure 6

PGC-1α reverses the miR-382 overexpression-induced changes in the mitochondrial function of TAMs. (A and B) A flow cytometric assay was used to investigate the changes in ROS levels in different groups. (C) An ATP assay kit was used to determine the ATP concentration in each group. (D and E) The expression of the mitochondrial genes, Cytb and B2m, was detected using reverse transcription-quantitative polymerase chain reaction, and Cox4 was used as the internal reference. (F and G) The levels of mitochondrial function-related proteins (NRF-1 and TFAM) were examined using western blot analysis, and GAPDH was used as the internal reference. Data are presented as the mean ± SD of three independent experiments.*P<0.05 and **P<0.01.

PGC-1α restores the ability of TAMs to promote the biological properties of breast cancer cells

After demonstrating that PGC-1α is the target of miR-382, the role of PGC-1α in the tumorigenic properties of TAMs was investigated. The experimental results revealed that the overexpression of PGC-1α enhanced the ability of TAMs to promote the invasion and migration of breast cancer cells, while the overexpression of both miR-382 and PGC-1α restored these abilities of TAMs to their baseline levels (Fig. 7A-D). Furthermore, changes in the expression levels of EMT markers in 4T1 cells were detected using western blot analysis. The results revealed that TAMs overexpressing PGC-1α induced a decrease in E-cadherin expression and an increase in vimentin expression in 4T1 cells; additionally, the overexpression of PGC-1α partially reversed the ability of TAMs also overexpressing miR-382 to inhibit EMT (Fig. 7E and F). These results suggest that PGC-1α can restore the ability of TAMs to promote the biological properties of breast cancer cells.

Figure 7

PGC-1α reverses the changes in the biological characteristics of breast cancer cells induced by TAMs with high miR-382 expression. (A and B) Transwell invasion experiments were performed to investigate the invasion abilities of 4T1 cells in different groups (×200). (C and D) A wound healing assay was used to examine the migration of 4T1 cells (×100). (E and F) The expression levels of EMT markers (epithelial marker: E-cadherin; mesenchymal marker: vimentin) in 4T1 cells were detected using western blot analysis. GAPDH was used as the internal reference. Data are presented as the mean ± SD of three independent experiments. *P<0.05 and **P<0.01.

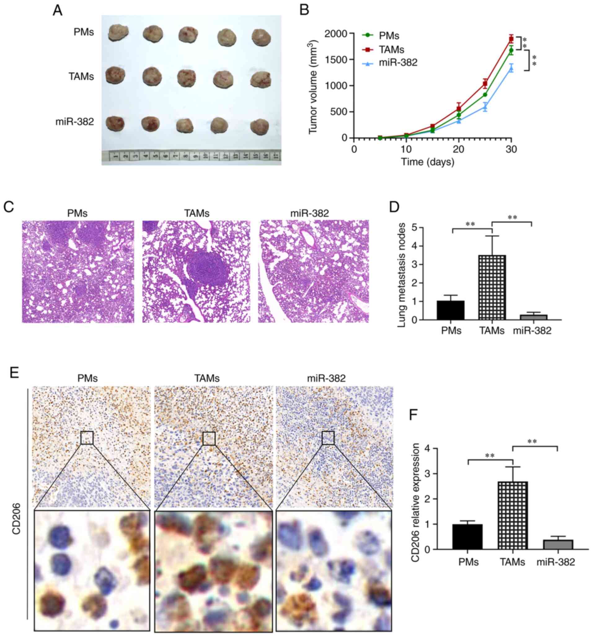
miR-382 inhibits the metastasis of 4T1 breast cancer cells by reducing the polarization of M2 macrophages in vivo

After identifying the role of miR-382 in regulating the M1/M2 polarization of TAMs in vitro, its role in vivo was investigated, particularly in inhibiting the invasion and migration of breast cancer cells. Murine macrophages were transfected with miR-382-overexpressing lentivirus and mixed with 4T1 cells at a 4:1 ratio. This cell mixture was subcutaneously inoculated into BALB/c mice, and changes in breast tumor growth were monitored. After 30 days, tumor tissues and lung tissues were resected from the mice, and the formation of metastatic foci and the number of CD206-positive cells were detected by H&E staining and immunohistochemistry. The experimental results revealed that compared with the control group, the TAM group exhibited larger tumors and a more rapid growth rate, while the parameters of tumor size and growth rate were inhibited in the miR-382 overexpression group (Fig. 8A and B). To further explore whether miR-382 can inhibit the metastasis of breast cancer in vivo, H&E staining of the mouse lung tissues was conducted. The results revealed that the number of lung metastases was 1.0±0.29 in the control group, 3.51±1.0 in the TAM group and 0.29±0.13 in the miR-382 group, which represented a significant decrease (Fig. 8C and D). To determine whether miR-382 inhibits the growth and metastasis of 4T1 breast tumors by inhibiting M2-type macrophages, the expression levels of CD206 in tumor tissues were examined by immunohistochemistry. The data revealed that the relative expression level of CD206 was 1.0±0.13 in the control group, 2.69±0.58 in the TAM group and 0.38±0.13 in the miR-382 group, representing a significant decrease (Fig. 8E and F). The results obtained in vivo were consistent with the afore-mentioned results obtained in vitro. On the whole, these data suggest that miR-382 can also inhibit the M2 polarization of TAMs in vivo, thereby preventing 4T1 tumor cell growth and metastasis.

Figure 8

miR-382 inhibits the metastasis of 4T1 breast cancer cells by inhibiting the polarization of M2 macrophages in vivo. (A and B) Mouse macrophages transfected with miR-382-overexpressing lentivirus were mixed with 4T1 cells at a 4:1 ratio and subcutaneously inoculated into BALB/c mice, and breast tumor growth was monitored. The long and short diameters of the tumors were measured every 5 days, and the tumor volume was calculated using the formula ab2/2. the maximum diameter of tumors did not exceed 2 cm. (C and D) After observation, the mice were sacrificed, lung tissues were harvested for hematoxylin and eosin staining, the tumor growth rate was determined, and the number of metastases was calculated. Images were captured under 400× magnification. (E and F) At the end of the experiment, the mice were sacrificed, tumor tissues were harvested and embedded in paraffin, and immunohistochemical staining was performed. Images were captured under ×400 magnification. Data are presented as the mean ± SD of three independent experiments (**P<0.01).

Discussion

Breast cancer is a highly heterogeneous malignancy that is common among females. According to the latest survey data (2020) of the International Agency for Research on Cancer (IARC), breast cancer accounted for 30% of female cancer cases worldwide, ranking first among female malignancies, and the incidence of breast cancer is gradually increasing (40). Malignant breast tumors, which are highly aggressive, often metastasize to distant organs, such as the lungs and brain, and metastasis is the main cause of mortality among patients with breast cancer. A number of studies have confirmed that the transformation of macrophages from the M1 phenotype to the M2 phenotype is a key event in tumor progression, and blocking this process is considered a promising therapeutic strategy for inhibiting tumor progression (12-14). Recently, several strategies targeting M2-differentiated macrophages have been tested in clinical settings, such as blocking TAM activation (41), inhibiting TAM differentiation (42) and reprogramming TAMs to differentiate into M1-type macrophages (43). However, the molecular mechanisms underlying TAM transformation in the complex TME are not yet fully understood.

miRNAs are principal regulators of gene expression that function through the post-transcriptional regulation of target genes in several immune cells, including macrophages (44,45). A variety of miRNAs have been confirmed to be involved in macrophage polarization. For instance, miR-19a-3p induces macrophage polarization by downregulating Fra-1 proto-oncogene expression (46). Let-7c promotes the M2 polarization of TAMs by targeting CCAAT-enhancer-binding protein δ (47). miR-146a participates in the regulation of macrophage polarization by inhibiting the Notch1 signaling pathway (48). Previous studies have confirmed that miR-382 plays a tumor suppressive role in a variety of cancer types, including breast cancer (22-24), and related studies have indicated that miR-382 may play critical roles in regulating tissue inflammation and T-cell differentiation (49,50). Among the molecules and signaling pathways reportedly targeted by miR-382, the TLR4/MyD88/NF-κB (49) and Akt/mTOR axes (51) play key roles in the polarization of TAMs. Nevertheless, whether miR-382 is involved in the regulation of TAM plasticity has not yet been reported, at least to the best of our knowledge. Previous studies by the authors found that miR-382 expression was significantly reduced in TAMs, which affects the polarization state of macrophages (31-33,52). The present study further explored the mechanisms of action and possible targets.

Metabolic reprogramming is a principal feature of malignant tumor, immune and mesenchymal cells in the TME, and is also the material basis of macrophage activation (53). TAMs exhibit metabolic heterogeneity, and their unique metabolic reprogramming process promotes the invasion and metastasis of tumor cells. The majority of TAMs in the TME are of the M2 phenotype, and their metabolic characteristics include enhanced mitochondrial OXPHOS and fatty acid β-oxidation (54), as well as the increased expression of anti-inflammatory cytokines, such as IL-10, and the decreased expression of pro-inflammatory molecules, such as iNOS and TNF-α. However, the M2 phenotype is powered by energy, and the levels of Arg-1, adenosine monophosphate activated protein kinase and 6-phosphofructo-2-kinase/fructose-2,6-biphosphatase 1 are increased (34,55). Thus, metabolic alterations are not only characteristic of TAM subsets, but also a prerequisite for proper polarization and the regulation of inflammation. The present study investigated whether mitochondrial biogenesis within TAMs is involved in miR-382-mediated macrophage polarization. Of note, it was found that the overexpression of miR-382 reduced the ATP content, mtDNA transcript levels, and TFAM and NRF-1 (related to mitochondrial biogenesis) protein levels in TAMs. These results indicate that miR-382 overexpression reduces the mitochondrial function of TAMs and may lead to changes in macrophage polarization by altering the patterns of energy metabolism.

PGC-1α is a transcriptional coactivator that promotes mitochondrial biosynthesis and enhances respiratory capacity (39). The level of OXPHOS is closely related to the number and function of mitochondria, which are tightly regulated by PGC-1α. High levels of PGC-1α in melanoma increase the ability of mitochondria to fight oxidative stress (56), and PGC-1α promotes the distant metastasis of cancer cells by enhancing mitochondrial function in invasive breast cancer (57). Through prediction and analysis, the present study found that PGC-1α is a potential target of miR-382. Furthermore, a dual luciferase assay confirmed that PGC-1α was directly bound by miR-382. Therefore, it was hypothesized that the changes in TAM polarization and metabolism induced by miR-382 overexpression may be achieved by targeting PGC-1α. In verifying this hypothesis, it was found that the ectopic expression of PGC-1α in TAMs overexpressing miR-382 partially reversed the changes in TAM polarization and restored the expression of the M2 cytokines, TGF-β and IL-10. In addition, the overexpression of PGC-1α partially restored ATP production and mtDNA transcript levels, as well as the expression of the mitochondrial biogenesis-related proteins, TFAM and NRF-1. More importantly, the overexpression of PGC-1α restored the ability of TAMs to promote the invasion and migration of breast cancer cells. Taken together, these results suggest that miR-382 suppresses the invasion and metastasis of 4T1 cells by reversing M2 polarization and inhibiting the mitochondrial function of TAMs, and that these effects are achieved by targeting PGC-1α. Notably, PGC-1α did not completely reverse the miR-382-induced changes in TAMs, suggesting that miR-382 may also function through other mechanisms or pathways. In addition, PGC-1α is a co-activator of peroxisome proliferator-activated receptor γ (PPARγ), an important mediator of TAM polarization (53). Studies have demonstrated that PPARγ plays a crucial role in the the maturation of alternately activated macrophages, and its activation enables human monocytes to differentiate into replacement M2 macrophages (53,58). These results suggest that the regulation of TAMs by PGC-1α may also be achieved through the PPARγ signaling pathway. These hypotheses warrant further investigation and verification in future studies.

There is substantial evidence to indicate that the degree of TAM infiltration into tumors is related to metastatic potential. In fact, by reshaping the TME and relaxing the extracellular matrix of tumor cells, TAMs allow tumor cells to separate from the tumor mass and spread, leading to distant metastasis (12-14). In addition, cytokines (such as IL-10 and TGF-β) secreted by TAMs promote the detachment of tumor cells from the primary site by affecting EMT, which is considered one of the key steps in distant metastasis (27-30). In the present study, it was found that miR-382 inhibited TGF-β and IL-10 secretion by TAMs, and increased the expression of an epithelial marker (E-cadherin) and decreased the expression of an interstitial marker (vimentin) in breast cancer cells. Moreover, the invasive and migratory abilities of 4T1 breast cancer cells were inhibited to varying degrees. Of note, in the BALB/c mouse model, it was found that TAMs overexpressing miR-382 inhibited the growth of 4T1 breast cancer cells and the formation of lung metastases. Furthermore, the results of immunohistochemical analysis revealed that the number of CD206-positive cells among TAMs overexpressing miR-382 was significantly lower than that among the control TAMs. These results are consistent with those obtained from the in vitro experiments. Previous research has revealed that other target molecules of miR-382 (such as CXCL12) may also affect tumor metastasis by affecting macrophage recruitment to tumor sites (59). However, the present study, no significant difference was observed in the degree of TAM infiltration. In general, the in vivo experiments confirmed that the inhibitory effects of miR-382 on 4T1 breast cancer cell metastasis were achieved by regulating macrophage plasticity.

In conclusion, the present study revealed an association between miR-382 expression in TAMs and breast cancer metastasis, and a novel mechanism through which miR-382 may regulate TAM polarization by altering the metabolic state through targeting PGC-1α. Tumor cells induced a decrease in miR-382 expression in TAMs, which relieved the inhibition of downstream PGC-1α; PGC-1α then further induced the M2 polarization of TAMs by altering their metabolic state. Finally, the TGF-β and IL-10 secreted by M2-type TAMs promoted EMT and the distant metastasis of breast cancer cells. These results may be valuable for the development of effective prevention and treatment strategies for metastatic breast cancer from the perspective of the metabolic reprogramming of the TME.

Supplementary Data

Availability of data and materials

The datasets used and/or analyzed during the current study are available from the corresponding author on reasonable request.

Authors' contributions

JM and HZ designed the outline of the study. All authors (HZ, MG, XJ, MD, YW, YL, ZL and JM) conducted the experiments and performed the data analysis. HZ and MG were involved in the collation of the experimental data. HZ and XJ wrote the manuscript. MG, MD and YW supervised the study and manuscript revision. YL, ZL and JM confirm the authenticity of all the raw data. All authors have read and agreed to the published version of the manuscript.

Ethics approval and consent to participate

The research involving human tissues and animals was approved by The Ethics Committee of the Second Affiliated Hospital of Chongqing Medical University (approval no. 99/2022).

Patient consent for publication

Not applicable.

Competing interests

The authors declare that they have no competing interests.

Acknowledgments

Not applicable.

Funding

The present study was supported by grants from the 'Kuanren meritocrat' Backbone Talents Project of The Second Affiliated Hospital of Chongqing Medical University (no. KY2019G016), the Project of Science and Technology Innovation for Social and Livelihood of Chongqing Science and Technology Commission (no. CSTC2018jscx-msyhu0020) and the Project of Science and Technology Plan of Yuzhong District, Chongqing (no. 20160104).

Abbreviations:

TAMs

tumor-associated macrophages

TME

tumor microenvironment

TLR

Toll-like receptor

LPS

lipopolysaccharide

INF-γ

interferon-γ

IL

interleukin

Th2 cell

T-helper 2 cell

miRNA/miR

microRNA

UTRs

untranslated regions

EMT

epithelial-mesenchymal transition

PMs

primary mouse macrophages

RT-qPCR

reverse transcription-quantitative polymerase chain reaction

TNF-α

tumor necrosis factor-α

TGF-β

transforming growth factor-β

ROS

reactive oxygen species

TFAM

mitochondrial transcription factor A

NRF-1

nuclear respiratory factor-1

PGC-1α

peroxisome proliferator-activated receptor γ coactivator-1α

OXPHOS

oxidative phosphorylation

CD

cluster of differentiation

PPARγ

peroxisome proliferator-activated receptor γ

iNOS

inducible nitric oxide synthase

mtDNA

mitochondrial DNA

Cytb

cytochrome b

B2m

beta-2 microglobulin

Cox4

cytochrome c oxidase subunit 4

References

1 

Martin JD, Fukumura D, Duda DG, Boucher Y and Jain RK: Reengineering the tumor microenvironment to alleviate hypoxia and overcome cancer heterogeneity. Cold Spring Harb Perspect Med. 6:a0270942016. View Article : Google Scholar : PubMed/NCBI

2 

Huang Q, Liang X, Ren T, Huang Y, Zhang H, Yu Y, Chen C, Wang W, Niu J, Lou J and Guo W: The role of tumor-associated macrophages in osteosarcoma progression-therapeutic implications. Cell Oncol (Dordr). 44:525–539. 2021. View Article : Google Scholar

3 

Lao L, Fan S and Song E: Tumor associated macrophages as therapeutic targets for breast cancer. Adv Exp Med Biol. 1026:331–370. 2017. View Article : Google Scholar : PubMed/NCBI

4 

Zhu Z, Zhang H, Chen B, Liu X, Zhang S, Zong Z and Gao M: PD-L1-mediated immunosuppression in glioblastoma is associated with the infiltration and M2-polarization of tumor-associated macrophages. Front Immunol. 11:5885522020. View Article : Google Scholar : PubMed/NCBI

5 

Cersosimo F, Lonardi S, Bernardini G, Telfer B, Mandelli GE, Santucci A, Vermi W and Giurisato E: Tumor-associated macrophages in osteosarcoma: From mechanisms to therapy. Int J Mol Sci. 21:52072020. View Article : Google Scholar :

6 

Macciò A, Gramignano G, Cherchi MC, Tanca L, Melis L and Madeddu C: Role of M1-polarized tumor-associated macrophages in the prognosis of advanced ovarian cancer patients. Sci Rep. 10:60962020PubMed/NCBI

7 

Wang X, Li X and Wang X: Identification of immune microenvironment subtypes that predicted the prognosis of patients with ovarian cancer = Identification of immune microenvironment subtypes that predicted the prognosis of patients with ovarian cancer. J Cell Mol Med. 25:4053–4061. 2021. View Article : Google Scholar : PubMed/NCBI

8 

Honkanen TJ, Tikkanen A, Karihtala P, Mäkinen M, Väyrynen JP and Koivunen JP: Prognostic and predictive role of tumour-associated macrophages in HER2 positive breast cancer. Sci Rep. 9:109612019. View Article : Google Scholar : PubMed/NCBI

9 

Mills CD, Kincaid K, Alt JM, Heilman MJ and Hill AM: M-1/M-2 macrophages and the Th1/Th2 paradigm. J Immunol. 164:6166–6173. 2000. View Article : Google Scholar : PubMed/NCBI

10 

Gordon S and Martinez FO: Alternative activation of macrophages: Mechanism and functions. Immunity. 32:593–604. 2010. View Article : Google Scholar : PubMed/NCBI

11 

Lewis CE and Pollard JW: Distinct role of macrophages in different tumor microenvironments. Cancer Res. 66:605–612. 2006. View Article : Google Scholar : PubMed/NCBI

12 

Komohara Y, Fujiwara Y, Ohnishi K and Takeya M: Tumor-associated macrophages: Potential therapeutic targets for anti-cancer therapy. Adv Drug Deliv Rev. 99:180–185. 2016. View Article : Google Scholar

13 

Mantovani A, Marchesi F, Malesci A, Laghi L and Allavena P: Tumour-associated macrophages as treatment targets in oncology. Nat Rev Clin Oncol. 14:399–416. 2017. View Article : Google Scholar : PubMed/NCBI

14 

Shu Y and Cheng P: Targeting tumor-associated macrophages for cancer immunotherapy. Biochim Biophys Acta Rev Cancer. 1874:1884342020. View Article : Google Scholar : PubMed/NCBI

15 

Davis BN and Hata A: Regulation of MicroRNA biogenesis: A miRiad of mechanisms. Cell Commun Signal. 7:182009. View Article : Google Scholar : PubMed/NCBI

16 

Fathullahzadeh S, Mirzaei H, Honardoost MA, Sahebkar A and Salehi M: Circulating microRNA-192 as a diagnostic biomarker in human chronic lymphocytic leukemia. Cancer Gene Ther. 23:327–332. 2016. View Article : Google Scholar : PubMed/NCBI

17 

Keshavarzi M, Sorayayi S, Jafar Rezaei M, Mohammadi M, Ghaderi A, Rostamzadeh A, Masoudifar A and Mirzaei H: MicroRNAs-based imaging techniques in cancer diagnosis and therapy. J Cell Biochem. 118:4121–4128. 2017. View Article : Google Scholar : PubMed/NCBI

18 

Khalife H, Skafi N, Fayyad-Kazan M and Badran B: MicroRNAs in breast cancer: New maestros defining the melody. Cancer Genet. 246-247:18–40. 2020. View Article : Google Scholar : PubMed/NCBI

19 

Liu G and Abraham E: MicroRNAs in immune response and macrophage polarization. Arterioscler Thromb Vasc Biol. 33:170–177. 2013. View Article : Google Scholar : PubMed/NCBI

20 

Essandoh K, Li Y, Huo J and Fan GC: MiRNA-mediated macrophage polarization and its potential role in the regulation of inflammatory response. Shock. 46:122–131. 2016. View Article : Google Scholar : PubMed/NCBI

21 

Graff JW, Dickson AM, Clay G, McCaffrey AP and Wilson ME: Identifying functional microRNAs in macrophages with polarized phenotypes. J Biol Chem. 287:21816–21825. 2012. View Article : Google Scholar : PubMed/NCBI

22 

Zhang S, Ge W, Zou G, Yu L, Zhu Y, Li Q, Zhang Y, Wang Z and Xu T: MiR-382 targets GOLM1 to inhibit metastasis of hepatocellular carcinoma and its down-regulation predicts a poor survival. Am J Cancer Res. 8:120–131. 2018.PubMed/NCBI

23 

Xu M, Jin H, Xu CX, Sun B, Song ZG, Bi WZ and Wang Y: miR-382 inhibits osteosarcoma metastasis and relapse by targeting Y box-binding protein 1. Mol Ther. 23:89–98. 2015. View Article : Google Scholar :

24 

Yao H, Xia D, Li ZL, Ren L, Wang MM, Chen WS, Hu ZC, Yi GP and Xu L: MiR-382 functions as tumor suppressor and chemosensitizer in colorectal cancer. Biosci Rep. 39:BSR201804412019. View Article : Google Scholar :

25 

Livak KJ and Schmittgen TD: Analysis of relative gene expression data using real-time quantitative PCR and the 2(-Delta Delta C(T)) method. Methods. 25:402–408. 2001. View Article : Google Scholar

26 

Taki M, Abiko K, Ukita M, Murakami R, Yamanoi K, Yamaguchi K, Hamanishi J, Baba T, Matsumura N and Mandai M: Tumor immune microenvironment during epithelial-mesenchymal transition. Clin Cancer Res. 27:4669–4679. 2021. View Article : Google Scholar : PubMed/NCBI

27 

Ye XZ, Xu SL, Xin YH, Yu SC, Ping YF, Chen L, Xiao HL, Wang B, Yi L, Wang QL, et al: Tumor-associated microglia/macrophages enhance the invasion of glioma stem-like cells via TGF-β1 signaling pathway. J Immunol. 189:444–453. 2012. View Article : Google Scholar : PubMed/NCBI

28 

Chaudhury A, Hussey GS, Ray PS, Jin G, Fox PL and Howe PH: TGF-beta-mediated phosphorylation of hnRNP E1 induces EMT via transcript-selective translational induction of Dab2 and ILEI. Nat Cell Biol. 12:286–293. 2010. View Article : Google Scholar : PubMed/NCBI

29 

Cai J, Xia L, Li J, Ni S, Song H and Wu X: Tumor-associated macrophages derived TGF-β-induced epithelial to mesenchymal transition in colorectal cancer cells through Smad2,3-4/Snail signaling pathway. Cancer Res Treat. 51:252–266. 2019. View Article : Google Scholar

30 

Liu CY, Xu JY, Shi XY, Huang W, Ruan TY, Xie P and Ding JL: M2-polarized tumor-associated macrophages promoted epithelial-mesenchymal transition in pancreatic cancer cells, partially through TLR4/IL-10 signaling pathway. Lab Invest. 93:844–854. 2013. View Article : Google Scholar : PubMed/NCBI

31 

Lei Y, Zhou H, Dai M, Jin X and Ming J: Effects of Mir-382 on biological characteristics of triple negative breast cancer cell line 4T1 through PGC-1α. J Third Mil Med Univ. 41:1415–1422. 2019.

32 

Jin X, Ni TG, Wang N, Luo H, Lei Y and Ming J: Mechanism of mitochondria-mediated PGC-1α in macrophage polarization. J Third Mil Med Univ. 41:56–62. 2019.

33 

Dai M, Jin X, Lei YY and Ming: Effect of miR-382 overexpressing tumor-associated macrophages on biological properties of triple-negative breast cancer 4T1 cells. J Third Mil Med Univ. 40:1375–1382. 2018.

34 

Hobson-Gutierrez SA and Carmona-Fontaine C: The metabolic axis of macrophage and immune cell polarization. Dis Model Mech. 11:dmm0344622018. View Article : Google Scholar : PubMed/NCBI

35 

Krawczyk CM, Holowka T, Sun J, Blagih J, Amiel E, DeBerardinis RJ, Cross JR, Jung E, Thompson CB, Jones RG and Pearce EJ: Toll-like receptor-induced changes in glycolytic metabolism regulate dendritic cell activation. Blood. 115:4742–4749. 2010. View Article : Google Scholar : PubMed/NCBI

36 

Zhao M, Wang Y, Li L, Liu S, Wang C, Yuan Y, Yang G, Chen Y, Cheng J, Lu Y and Liu J: Mitochondrial ROS promote mitochondrial dysfunction and inflammation in ischemic acute kidney injury by disrupting TFAM-mediated mtDNA maintenance. Theranostics. 11:1845–1863. 2021. View Article : Google Scholar : PubMed/NCBI

37 

Campbell CT, Kolesar JE and Kaufman BA: Mitochondrial transcription factor A regulates mitochondrial transcription initiation, DNA packaging, and genome copy number. Biochim Biophys Acta. 1819:921–929. 2012. View Article : Google Scholar : PubMed/NCBI

38 

Klinge CM: Estrogenic control of mitochondrial function. Redox Biol. 31:1014352020. View Article : Google Scholar : PubMed/NCBI

39 

Cruz-Bermúdez A, Laza-Briviesca R, Vicente-Blanco RJ, García-Grande A, Coronado MJ, Laine-Menéndez S, Palacios-Zambrano S, Moreno-Villa MR, Ruiz-Valdepeñas AM, Lendinez C, et al: Cisplatin resistance involves a metabolic reprogramming through ROS and PGC-1α in NSCLC which can be overcome by OXPHOS inhibition. Free Radic Biol Med. 135:167–181. 2019. View Article : Google Scholar

40 

Ferlay J, Colombet M, Soerjomataram I, Parkin DM, Piñeros M, Znaor A and Bray F: Cancer statistics for the year 2020: An overview. Int J Cancer. Apr 5–2021.Epub ahead of print. View Article : Google Scholar

41 

Butowski N, Colman H and De Groot JF: Orally administered colony stimulating factor 1 receptor inhibitor PLX3397 in recurrent glioblastoma: An Ivy Foundation Early Phase Clinical Trials Consortium phase II study. Neuro Oncol. 18:557–564. 2016. View Article : Google Scholar :

42 

Edelman MJ, Wang X, Hodgson L, Cheney RT, Baggstrom MQ, Thomas SP, Gajra A, Bertino E, Reckamp KL, Molina J, et al: Phase III randomized, placebo-controlled, double-blind trial of celecoxib in addition to standard chemotherapy for advanced non-small-cell lung cancer with cyclooxygenase-2 overexpression: CALGB 30801 (Alliance). J Clin Oncol. 35:2184–2192. 2017. View Article : Google Scholar : PubMed/NCBI

43 

Reid T, Oronsky B, Scicinski J, Scribner CL, Knox SJ, Ning S, Peehl DM, Korn R, Stirn M, Carter CA, et al: Safety and activity of RRx-001 in patients with advanced cancer: A first-in-human, open-label, dose-escalation phase 1 study. Lancet Oncol. 16:1133–1142. 2015. View Article : Google Scholar : PubMed/NCBI

44 

Chatterjee B, Saha P, Bose S, Shukla D, Chatterjee N, Kumar S, Tripathi PP and Srivastava AK: MicroRNAs: As critical regulators of tumor-associated macrophages. Int J Mol Sci. 21:71172020. View Article : Google Scholar

45 

Gholamin S, Mirzaei H, Razavi SM, Hassanian SM, Saadatpour L, Masoudifar A, ShahidSales S and Avan A: GD2-targeted immunotherapy and potential value of circulating microRNAs in neuroblastoma. J Cell Physiol. 233:866–879. 2018. View Article : Google Scholar

46 

Yang J, Zhang Z, Chen C, Liu Y, Si Q, Chuang TH, Li N, Gomez-Cabrero A, Reisfeld RA, Xiang R and Luo Y: MicroRNA-19a-3p inhibits breast cancer progression and metastasis by inducing macrophage polarization through downregulated expression of Fra-1 proto-oncogene. Oncogene. 33:3014–3023. 2014. View Article : Google Scholar

47 

Banerjee S, Xie N, Cui H, Tan Z, Yang S, Icyuz M, Abraham E and Liu G: MicroRNA let-7c regulates macrophage polarization. J Immunol. 190:6542–6549. 2013. View Article : Google Scholar : PubMed/NCBI

48 

Huang C, Liu XJ, Qun Zhou, Xie J, Ma TT, Meng XM and Li J: MiR-146a modulates macrophage polarization by inhibiting Notch1 pathway in RAW264.7 macrophages. Int Immunopharmacol. 32:46–54. 2016. View Article : Google Scholar : PubMed/NCBI

49 

Lei J, Fu Y, Zhuang Y, Zhang K and Lu D: miR-382-3p suppressed IL-1β induced inflammatory response of chondrocytes via the TLR4/MyD88/NF-κB signaling pathway by directly targeting CX43. J Cell Physiol. 234:23160–23168. 2019. View Article : Google Scholar : PubMed/NCBI

50 

Huang J, Wang F, Argyris E, Chen K, Liang Z, Tian H, Huang W, Squires K, Verlinghieri G and Zhang H: Cellular microRNAs contribute to HIV-1 latency in resting primary CD4+ T lymphocytes. Nat Med. 13:1241–1247. 2007. View Article : Google Scholar : PubMed/NCBI

51 

Wang X, Xue N, Zhao S, Shi Y, Ding X and Fang Y: Upregulation of miR-382 contributes to renal fibrosis secondary to aristolochic acid-induced kidney injury via PTEN signaling pathway. Cell Death Dis. 11:6202020. View Article : Google Scholar : PubMed/NCBI

52 

Zhou H, Wang Y, Lin Z and Ming J: Mir-382-5p affects the polarization of breast cancer tumor-associated macrophages through the Akt/mTOR signaling pathway. J Third Mil Med Univ. 43:1358–1365. 2021.

53 

Chawla A: Control of macrophage activation and function by PPARs. Circ Res. 106:1559–1569. 2010. View Article : Google Scholar : PubMed/NCBI

54 

Niu Z, Shi Q, Zhang W, Shu Y, Yang N, Chen B, Wang Q, Zhao X, Chen J, Cheng N, et al: Caspase-1 cleaves PPARγ for potentiating the pro-tumor action of TAMs. Nat Commun. 8:7662017. View Article : Google Scholar

55 

Liu Y, Xu R, Gu H, Zhang E, Qu J, Cao W, Huang X, Yan H, He J and Cai Z: Metabolic reprogramming in macrophage responses. Biomark Res. 9:12021. View Article : Google Scholar : PubMed/NCBI

56 

Vazquez F, Lim JH, Chim H, Bhalla K, Girnun G, Pierce K, Clish CB, Granter SR, Widlund HR, Spiegelman BM and Puigserver P: PGC1α expression defines a subset of human melanoma tumors with increased mitochondrial capacity and resistance to oxidative stress. Cancer Cell. 23:287–301. 2013. View Article : Google Scholar : PubMed/NCBI

57 

Bost F and Kaminski L: The metabolic modulator PGC-1α in cancer. Am J Cancer Res. 9:198–211. 2019.

58 

Abdalla HB, Napimoga MH, Lopes AH, de Macedo Maganin AG, Cunha TM, Van Dyke TE and Clemente Napimoga JT: Activation of PPAR-γ induces macrophage polarization and reduces neutrophil migration mediated by heme oxygenase 1. Int Immunopharmacol. 84:1065652020. View Article : Google Scholar

59 

Zhang X, Zhang Y, Meng Q, Sun H, Wu S, Xu J, Yun J, Yang X, Li B, Zhu H, et al: MicroRNA-382-5p is involved in pulmonary inflammation induced by fine particulate matter exposure. Environ Pollut. 262:1142782020. View Article : Google Scholar : PubMed/NCBI

Related Articles

  • Abstract
  • View
  • Download
  • Twitter
Copy and paste a formatted citation
Spandidos Publications style
Zhou H, Gan M, Jin X, Dai M, Wang Y, Lei Y, Lin Z and Ming J: miR‑382 inhibits breast cancer progression and metastasis by affecting the M2 polarization of tumor‑associated macrophages by targeting PGC‑1α Corrigendum in /10.3892/ijo.2022.5449. Int J Oncol 61: 126, 2022.
APA
Zhou, H., Gan, M., Jin, X., Dai, M., Wang, Y., Lei, Y. ... Ming, J. (2022). miR‑382 inhibits breast cancer progression and metastasis by affecting the M2 polarization of tumor‑associated macrophages by targeting PGC‑1α Corrigendum in /10.3892/ijo.2022.5449. International Journal of Oncology, 61, 126. https://doi.org/10.3892/ijo.2022.5416
MLA
Zhou, H., Gan, M., Jin, X., Dai, M., Wang, Y., Lei, Y., Lin, Z., Ming, J."miR‑382 inhibits breast cancer progression and metastasis by affecting the M2 polarization of tumor‑associated macrophages by targeting PGC‑1α Corrigendum in /10.3892/ijo.2022.5449". International Journal of Oncology 61.4 (2022): 126.
Chicago
Zhou, H., Gan, M., Jin, X., Dai, M., Wang, Y., Lei, Y., Lin, Z., Ming, J."miR‑382 inhibits breast cancer progression and metastasis by affecting the M2 polarization of tumor‑associated macrophages by targeting PGC‑1α Corrigendum in /10.3892/ijo.2022.5449". International Journal of Oncology 61, no. 4 (2022): 126. https://doi.org/10.3892/ijo.2022.5416
Copy and paste a formatted citation
x
Spandidos Publications style
Zhou H, Gan M, Jin X, Dai M, Wang Y, Lei Y, Lin Z and Ming J: miR‑382 inhibits breast cancer progression and metastasis by affecting the M2 polarization of tumor‑associated macrophages by targeting PGC‑1α Corrigendum in /10.3892/ijo.2022.5449. Int J Oncol 61: 126, 2022.
APA
Zhou, H., Gan, M., Jin, X., Dai, M., Wang, Y., Lei, Y. ... Ming, J. (2022). miR‑382 inhibits breast cancer progression and metastasis by affecting the M2 polarization of tumor‑associated macrophages by targeting PGC‑1α Corrigendum in /10.3892/ijo.2022.5449. International Journal of Oncology, 61, 126. https://doi.org/10.3892/ijo.2022.5416
MLA
Zhou, H., Gan, M., Jin, X., Dai, M., Wang, Y., Lei, Y., Lin, Z., Ming, J."miR‑382 inhibits breast cancer progression and metastasis by affecting the M2 polarization of tumor‑associated macrophages by targeting PGC‑1α Corrigendum in /10.3892/ijo.2022.5449". International Journal of Oncology 61.4 (2022): 126.
Chicago
Zhou, H., Gan, M., Jin, X., Dai, M., Wang, Y., Lei, Y., Lin, Z., Ming, J."miR‑382 inhibits breast cancer progression and metastasis by affecting the M2 polarization of tumor‑associated macrophages by targeting PGC‑1α Corrigendum in /10.3892/ijo.2022.5449". International Journal of Oncology 61, no. 4 (2022): 126. https://doi.org/10.3892/ijo.2022.5416
Follow us
  • Twitter
  • LinkedIn
  • Facebook
About
  • Spandidos Publications
  • Careers
  • Cookie Policy
  • Privacy Policy
How can we help?
  • Help
  • Live Chat
  • Contact
  • Email to our Support Team