Spandidos Publications Logo
  • About
    • About Spandidos
    • Aims and Scopes
    • Abstracting and Indexing
    • Editorial Policies
    • Reprints and Permissions
    • Job Opportunities
    • Terms and Conditions
    • Contact
  • Journals
    • All Journals
    • Oncology Letters
      • Oncology Letters
      • Information for Authors
      • Editorial Policies
      • Editorial Board
      • Aims and Scope
      • Abstracting and Indexing
      • Bibliographic Information
      • Archive
    • International Journal of Oncology
      • International Journal of Oncology
      • Information for Authors
      • Editorial Policies
      • Editorial Board
      • Aims and Scope
      • Abstracting and Indexing
      • Bibliographic Information
      • Archive
    • Molecular and Clinical Oncology
      • Molecular and Clinical Oncology
      • Information for Authors
      • Editorial Policies
      • Editorial Board
      • Aims and Scope
      • Abstracting and Indexing
      • Bibliographic Information
      • Archive
    • Experimental and Therapeutic Medicine
      • Experimental and Therapeutic Medicine
      • Information for Authors
      • Editorial Policies
      • Editorial Board
      • Aims and Scope
      • Abstracting and Indexing
      • Bibliographic Information
      • Archive
    • International Journal of Molecular Medicine
      • International Journal of Molecular Medicine
      • Information for Authors
      • Editorial Policies
      • Editorial Board
      • Aims and Scope
      • Abstracting and Indexing
      • Bibliographic Information
      • Archive
    • Biomedical Reports
      • Biomedical Reports
      • Information for Authors
      • Editorial Policies
      • Editorial Board
      • Aims and Scope
      • Abstracting and Indexing
      • Bibliographic Information
      • Archive
    • Oncology Reports
      • Oncology Reports
      • Information for Authors
      • Editorial Policies
      • Editorial Board
      • Aims and Scope
      • Abstracting and Indexing
      • Bibliographic Information
      • Archive
    • Molecular Medicine Reports
      • Molecular Medicine Reports
      • Information for Authors
      • Editorial Policies
      • Editorial Board
      • Aims and Scope
      • Abstracting and Indexing
      • Bibliographic Information
      • Archive
    • World Academy of Sciences Journal
      • World Academy of Sciences Journal
      • Information for Authors
      • Editorial Policies
      • Editorial Board
      • Aims and Scope
      • Abstracting and Indexing
      • Bibliographic Information
      • Archive
    • International Journal of Functional Nutrition
      • International Journal of Functional Nutrition
      • Information for Authors
      • Editorial Policies
      • Editorial Board
      • Aims and Scope
      • Abstracting and Indexing
      • Bibliographic Information
      • Archive
    • International Journal of Epigenetics
      • International Journal of Epigenetics
      • Information for Authors
      • Editorial Policies
      • Editorial Board
      • Aims and Scope
      • Abstracting and Indexing
      • Bibliographic Information
      • Archive
    • Medicine International
      • Medicine International
      • Information for Authors
      • Editorial Policies
      • Editorial Board
      • Aims and Scope
      • Abstracting and Indexing
      • Bibliographic Information
      • Archive
  • Articles
  • Information
    • Information for Authors
    • Information for Reviewers
    • Information for Librarians
    • Information for Advertisers
    • Conferences
  • Language Editing
Spandidos Publications Logo
  • About
    • About Spandidos
    • Aims and Scopes
    • Abstracting and Indexing
    • Editorial Policies
    • Reprints and Permissions
    • Job Opportunities
    • Terms and Conditions
    • Contact
  • Journals
    • All Journals
    • Biomedical Reports
      • Information for Authors
      • Editorial Policies
      • Editorial Board
      • Aims and Scope
      • Abstracting and Indexing
      • Bibliographic Information
      • Archive
    • Experimental and Therapeutic Medicine
      • Information for Authors
      • Editorial Policies
      • Editorial Board
      • Aims and Scope
      • Abstracting and Indexing
      • Bibliographic Information
      • Archive
    • International Journal of Epigenetics
      • Information for Authors
      • Editorial Policies
      • Editorial Board
      • Aims and Scope
      • Abstracting and Indexing
      • Bibliographic Information
      • Archive
    • International Journal of Functional Nutrition
      • Information for Authors
      • Editorial Policies
      • Editorial Board
      • Aims and Scope
      • Abstracting and Indexing
      • Bibliographic Information
      • Archive
    • International Journal of Molecular Medicine
      • Information for Authors
      • Editorial Policies
      • Editorial Board
      • Aims and Scope
      • Abstracting and Indexing
      • Bibliographic Information
      • Archive
    • International Journal of Oncology
      • Information for Authors
      • Editorial Policies
      • Editorial Board
      • Aims and Scope
      • Abstracting and Indexing
      • Bibliographic Information
      • Archive
    • Medicine International
      • Information for Authors
      • Editorial Policies
      • Editorial Board
      • Aims and Scope
      • Abstracting and Indexing
      • Bibliographic Information
      • Archive
    • Molecular and Clinical Oncology
      • Information for Authors
      • Editorial Policies
      • Editorial Board
      • Aims and Scope
      • Abstracting and Indexing
      • Bibliographic Information
      • Archive
    • Molecular Medicine Reports
      • Information for Authors
      • Editorial Policies
      • Editorial Board
      • Aims and Scope
      • Abstracting and Indexing
      • Bibliographic Information
      • Archive
    • Oncology Letters
      • Information for Authors
      • Editorial Policies
      • Editorial Board
      • Aims and Scope
      • Abstracting and Indexing
      • Bibliographic Information
      • Archive
    • Oncology Reports
      • Information for Authors
      • Editorial Policies
      • Editorial Board
      • Aims and Scope
      • Abstracting and Indexing
      • Bibliographic Information
      • Archive
    • World Academy of Sciences Journal
      • Information for Authors
      • Editorial Policies
      • Editorial Board
      • Aims and Scope
      • Abstracting and Indexing
      • Bibliographic Information
      • Archive
  • Articles
  • Information
    • For Authors
    • For Reviewers
    • For Librarians
    • For Advertisers
    • Conferences
  • Language Editing
Login Register Submit
  • This site uses cookies
  • You can change your cookie settings at any time by following the instructions in our Cookie Policy. To find out more, you may read our Privacy Policy.

    I agree
Search articles by DOI, keyword, author or affiliation
Search
Advanced Search
presentation
Molecular Medicine Reports
Join Editorial Board Propose a Special Issue
Print ISSN: 1791-2997 Online ISSN: 1791-3004
Journal Cover
August-2017 Volume 16 Issue 2

Full Size Image

Sign up for eToc alerts
Recommend to Library

Journals

International Journal of Molecular Medicine

International Journal of Molecular Medicine

International Journal of Molecular Medicine is an international journal devoted to molecular mechanisms of human disease.

International Journal of Oncology

International Journal of Oncology

International Journal of Oncology is an international journal devoted to oncology research and cancer treatment.

Molecular Medicine Reports

Molecular Medicine Reports

Covers molecular medicine topics such as pharmacology, pathology, genetics, neuroscience, infectious diseases, molecular cardiology, and molecular surgery.

Oncology Reports

Oncology Reports

Oncology Reports is an international journal devoted to fundamental and applied research in Oncology.

Experimental and Therapeutic Medicine

Experimental and Therapeutic Medicine

Experimental and Therapeutic Medicine is an international journal devoted to laboratory and clinical medicine.

Oncology Letters

Oncology Letters

Oncology Letters is an international journal devoted to Experimental and Clinical Oncology.

Biomedical Reports

Biomedical Reports

Explores a wide range of biological and medical fields, including pharmacology, genetics, microbiology, neuroscience, and molecular cardiology.

Molecular and Clinical Oncology

Molecular and Clinical Oncology

International journal addressing all aspects of oncology research, from tumorigenesis and oncogenes to chemotherapy and metastasis.

World Academy of Sciences Journal

World Academy of Sciences Journal

Multidisciplinary open-access journal spanning biochemistry, genetics, neuroscience, environmental health, and synthetic biology.

International Journal of Functional Nutrition

International Journal of Functional Nutrition

Open-access journal combining biochemistry, pharmacology, immunology, and genetics to advance health through functional nutrition.

International Journal of Epigenetics

International Journal of Epigenetics

Publishes open-access research on using epigenetics to advance understanding and treatment of human disease.

Medicine International

Medicine International

An International Open Access Journal Devoted to General Medicine.

Journal Cover
August-2017 Volume 16 Issue 2

Full Size Image

Sign up for eToc alerts
Recommend to Library

  • Article
  • Citations
    • Cite This Article
    • Download Citation
    • Create Citation Alert
    • Remove Citation Alert
    • Cited By
  • Similar Articles
    • Related Articles (in Spandidos Publications)
    • Similar Articles (Google Scholar)
    • Similar Articles (PubMed)
  • Download PDF
  • Download XML
  • View XML
Article

MicroRNA-150 targets Rho-associated protein kinase 1 to inhibit cell proliferation, migration and invasion in papillary thyroid carcinoma

  • Authors:
    • Lixia Cheng
    • Ruixiu Zhou
    • Min Chen
    • Linan Feng
    • Hongyan Li
  • View Affiliations / Copyright

    Affiliations: Department of Endocrine, Weifang People's Hospital, Weifang Medical University, Weifang, Shandong 261000, P.R. China, Department of Endocrine, Gaomi People's Hospital, Weifang Medical University, Weifang, Shandong 261000, P.R. China
  • Pages: 2217-2224
    |
    Published online on: June 22, 2017
       https://doi.org/10.3892/mmr.2017.6842
  • Expand metrics +
Metrics: Total Views: 0 (Spandidos Publications: | PMC Statistics: )
Metrics: Total PDF Downloads: 0 (Spandidos Publications: | PMC Statistics: )
Cited By (CrossRef): 0 citations Loading Articles...

This article is mentioned in:



Abstract

Thyroid cancer is the most prevalent malignant tumor of the endocrine organs and accounts for one third of all head and neck tumors. Dysregulation of microRNAs is well‑known to contribute to the development of various cancers, including papillary thyroid carcinoma (PTC), which accounts for 80‑90% of all thyroid cancer cases. The present study aimed to investigate the expression, functional roles of microRNA‑150 (miR‑150) and its direct target gene in PTC. miR‑150 expression in PTC tissues and cell lines was analyzed by reverse transcription‑quantitative polymerase chain reaction (RT‑qPCR). After transfection with miR‑150 mimics, cell proliferation, migration and invasion was analyzed by MTT and Transwell assays, respectively. Bioinformatics analysis was performed to investigate the potential target genes of miR‑150, which were then confirmed by luciferase reporter assay, RT‑qPCR and western blotting. Functional assays were also applied to investigate the effects of endogenous Rho‑associated protein kinase 1 (ROCK1) in PTC. miR‑150 was demonstrated to be significantly downregulated in PTC tissues and cell lines. In addition, reduced miR‑150 expression was obviously correlated with TNM stage and lymph node metastasis in PTC patients. Restoration of miR‑150 expression significantly inhibited PTC cell proliferation, migration and invasion in vitro. Furthermore, ROCK1 was identified as a direct target gene of miR‑150. Therefore, ROCK1 knockdown may serve tumor suppressive functions in PTC, induced by miR‑150 overexpression. In conclusion, miR‑150 overexpression in PTC may inhibit growth and metastasis of PTC cells. miR‑150/ROCK1‑based targeted therapy may be a potential strategy for the treatment of PTC.

Introduction

Thyroid cancer is the most prevalent malignant tumors of the endocrine organs and accounts for one third of all head and neck tumors. In the past several decades, the morbidity and mortality of thyroid cancer has increased dramatically worldwide (1,2). It is estimated that, in 2016, there would be 64,300 new cases and 1,980 mortalities due to thyroid cancer in the United States (2). It is commonly accepted that genetic factors, environmental exposure, epigenetic alteration, nodular disease of the thyroid and family history serve important roles in thyroid cancer initiation and progression (3,4). Thyroid cancer can be classified into three pathology subtypes, including papillary thyroid carcinoma (PTC), follicular thyroid carcinoma and anaplastic thyroid carcinoma (5). PTC is the most common type of thyroid cancer and accounts for 80–90% of all thyroid cancer cases (6). The vast majority of patients with PTC have a good prognosis (7). However, patients with local invasion or distant metastases tend to have a poor prognosis, mainly due to the poor response to standard treatments (8,9). Therefore, it is of great significance to elucidate the critical molecular mechanisms of PTC progression, in order to investigate efficient therapeutic targets for patients with this disease.

MicroRNAs (miRNAs/miRs) are a group of short, single strand, non-coding and naturally existing RNAs of ~18-23 nucleotides in length (10). They maintain control of gene expression at the transcriptional and post-transcriptional level, through binding to the 3′-untranslated region (UTR) of their target genes, resulting in gene degradation or translation inhibition (11). Increasing studies have demonstrated that the expression levels of miRNAs are significantly dysregulated between tumor and healthy tissues, and function as oncogenes or tumor suppressor genes (12,13). By affecting gene regulation, miRNAs are involved in cancer carcinogenesis and progression through regulation of a great deal of physiological and pathological processes, including the cell cycle, and cellular proliferation, invasion, migration, metastasis, differentiation and apoptosis (14–16). For instance, in non-small cell lung cancer, miR-361-3p inhibited cell growth, proliferation, colony formation, invasion and migration in vitro, and suppressed proliferation and metastasis in vivo via negative regulation of SH2B adaptor protein 1 (17). miR-14b-5p was upregulated in PTC, and restoration of miR-146b-5p enhanced cellular migration and invasion via blockade of mothers of decapentaplegic 4 (18).

The present study investigated the expression and roles of miR-150 in PTC. It was demonstrated that miR-150 can directly target Rho-associated protein kinase 1 (ROCK1) and downregulate ROCK1 expression, thereby inhibiting PTC cell growth and metastasis. These results were a useful addition to the current understanding of the molecular mechanism of PTC progression.

Materials and methods

Tissue samples

PTC tissues and adjacent healthy thyroid tissues were collected from 45 PTC patients (male, 18; female, 27; age <55 years, 15; age ≥55 years, 30) at Weifang People's Hospital (Weifang, China) from 2010 to 2014. None of these PTC patients had received any preoperative treatment. All tissue samples were immediately snap-frozen in liquid nitrogen, and stored at −80°C. This study was approved by the Ethics Committee of Weifang People's Hospital, and informed consent was also obtained from these patients.

Cell lines, culture conditions and transfection

The TPC-1, BCPAP, CGTH-W3 and HTH83 PTC-derived thyroid cell lines and the HT-ori3 healthy human thyroid cell line were purchased from American Type Culture Collection (Manassas, VA, USA), and maintained in RPMI-1640 or Dulbecco's modified Eagle's medium (DMEM) supplemented with 10% fetal bovine serum (FBS) and 1% antibiotics (all purchased from Gibco; Thermo Fisher Scientific, Inc., Waltham, MA, USA), at 37°C in 5% CO2.

Chemically synthesized miR-150 and negative control (NC) mimics, and ROCK1 and NC small interfering RNA (siRNA) were obtained from Guangzhou RiboBio Co., Ltd. (Guangzhou, China). The ROCK1 siRNA sequence was 5′-GGGUAACUCAUCUGGUAAATT-3′ and the NC siRNA sequence was 5′-UUCUCCGAACGUGUCACGUTT-3′. Transfection of the cells with miRNA mimics or siRNA was carried out with Lipofectamine™ 2000 (Invitrogen; Thermo Fisher Scientific, Inc.) following the manufacturer's protocol.

RNA extraction and reverse transcription-quantitative polymerase chain reaction (RT-qPCR)

Total RNA was isolated from tissues or cells using the miRNeasy Mini kit (Qiagen GmbH, Hilden, Germany) following the manufacturer's protocol. Concentration of total RNA was determined using the NanoDrop 2000 (Thermo Fisher Scientific, Inc.). miR-150 expression levels were measured using an All-in-One™ miRNA qRT-PCR Detection kit (GeneCopoeia, Inc., Rockville, MD, USA). For detection of ROCK1 mRNA expression levels, cDNA was synthesized with a PrimeScript™ RT reagent kit (Takara Bio, Inc., Otsu, Japan) and subjected to qPCR with a SYBR-Green PCR Master mix (Applied Biosystems; Thermo Fisher Scientific, Inc.). The thermocycling conditions for qPCR were as follows: 95°C for 10 min, followed by 40 cycles of 95°C for 15 sec and 60°C for 1 min. U6 and GADPH served as internal controls for miR-150 and ROCK1 mRNA expression levels, respectively. The primers were designed as follows: miR-150, 5′-GCTCTCCCAACCCTTGT-3′ (forward) and 5′-TGCGTGTCGTGGAGTC-3′ (reverse); U6, 5′-GCTTCGGCAGCACATATACTAAAAT-3′ (forward) and 5′-CGCTTCACGAATTTGCGTGTCAT-3′ (reverse); ROCK1, 5′-AGGAAGGCGGACATATTGATCCCT-3′ (forward) and 5′-AGACGATAGTTGGGTCCCGGC-3′ (reverse); and GAPDH, 5′-CGGAGTCAACGGATTTGGTCGTAT-3′ (forward) and 5′-AGCCTTCTCCATGGTGGTGAAGAC-3′ (reverse). Each sample was analyzed in triplicate. The relative expression of miR-150 and ROCK1 was calculated using the 2−ΔΔCq method (19).

3-(4,5-Dimethylthiazole-2-yl)-2,5-diphenyltetrazolium bromide (MTT) assay

Cell proliferation capacity was evaluated by MTT assay (Sigma-Aldrich; Merck KGaA, Darmstadt, Germany). Transfected cells were collected, counted and plated into 96-well plates at a density of 2,000 cells per well. After incubation for 24, 48, 72 and 96 h, MTT assay was performed. Briefly, 20 µl MTT solution (5 mg/ml) was added to each well of the 96-well plates, and cells were then incubated at 37°C for additional 4 h. The culture medium was removed carefully and 150 µl dimethyl sulfoxide was added to each well. After incubation at 37°C for 30 min, the absorbance at 490 nm was detected using an automatic multi-well spectrophotometer (Bio-Rad Laboratories, Inc., Hercules, CA, USA). Each sample was performed in triplicate.

Transwell assay

The migration and invasion capacities of cells were assessed by Transwell assay using Transwell chambers (Corning Incorporated, Corning, NY, USA) and Matrigel (BD Biosciences, Franklin Lakes, NJ, USA)-coated Transwell chambers, respectively. Transfected cells were harvested, counted, re-suspended and 5×104 cells in 200 ml FBS-free culture medium were plated into the upper chamber. A total of 500 µl culture medium supplemented with 20% FBS was added into the lower chamber. After incubation for 24 h at 37°C in 5% CO2, the cells remaining on the surface membranes of upper chamber were removed carefully, while cells on the lower surface were fixed with 100% methanol (Beyotime Institute of Biotechnology, Haimen, China), stained with 0.5% crystal violet (Beyotime Institute of Biotechnology), washed with PBS (Gibco; Thermo Fisher Scientific, Inc.), and imaged under an inverted microscope (Olympus Corporation, Tokyo, Japan).

Western blotting

Transfected cells were collected, washed with PBS and lysed in radioimmunoprecipitation assay lysis buffer (Beyotime Institute of Biotechnology). Following cell lysis, the lysates were centrifuged at 4°C for 10 min at 24,000 × g and the supernatants were obtained for analysis of the protein concentration. The concentration of total protein was determined using a Bicinchoninic Acid protein assay kit (Pierce Biotechnology; Thermo Fisher Scientific, Inc.). Equal amounts of protein were separated by 10% SDS-PAGE and electrophoretically transferred onto polyvinylidene fluoride membranes (EMD Millipore, Billerica, MA, USA). After blocking with 5% skim milk in TBS with Tween-20 (TBST), the membranes were incubated with primary antibodies at 4°C overnight. The primary antibodies used in the present study were: Mouse anti-human monoclonal ROCK1 (cat. no. sc-365628; 1:1,000 dilution; Santa Cruz Biotechnology, Inc., Dallas, TX, USA) and mouse anti-human monoclonal β-actin (cat. no. sc-47778; 1:1,000 dilution; Santa Cruz Biotechnology, Inc.). Membranes were subsequently washed with TBST three times and incubated with a goat anti-mouse horseradish peroxidase-conjugated IgG secondary antibody (1:2,000 dilution; Santa Cruz Biotechnology, Inc.) at room temperature for 1 h, followed by developing with Enhanced Chemiluminescence Plus reagents (Pierce; Thermo Fisher Scientific, Inc.). β-actin served as an internal control for ROCK1 expression.

Luciferase reporter assay

To identify how miR-150 exerts its tumor suppressive roles in PTC, its target genes were investigated using TargetScan (www.targetscan.org) and miRanda (www.microrna.org). The entire human ROCK1 3′-UTR harboring miR-150 target sequence and the seed-sequence mutated version were synthesized by Shanghai GenePharma Co., Ltd. (Shanghai, China). For the luciferase reporter assay, cells were seeded into 24-well plates (3×105 cells/well) and transfected with miR-150 mimics or NCs, together with psiCHECK2-ROCK1-3′-UTR wild-type (Wt) or psiCHECK2-ROCK1-3′-UTR mutant (Mut) using Lipofectamine 2000, according to the manufacturer's protocol. After incubation for 48 h at 37°C in 5% CO2, cells were harvested, and firefly and Renilla luciferase activities were detected using a Dual-Luciferase Reporter Assay system (Promega, Corporation, Madison, WI, USA). The assay was performed in duplicate in three independent experiments.

Statistical analysis

Data are expressed as the mean ± standard deviation, and were analyzed using SPSS 15.0 software (SPSS, Inc., Chicago, IL, USA). A paired Student's t-test or one-way analysis of variance, followed by a Student-Newman-Keuls multiple comparison test, were performed for analysis. Correlations were analyzed using the Chi-squared test. P<0.05 was considered to indicate a statistically significant difference.

Results

miR-150 is downregulated in PTC tissues and cell lines

To investigate the roles of miR-150 in human PTC, its expression levels in PTC tissues and adjacent normal thyroid tissues were examined. As presented in Fig. 1A, miR-150 levels were significantly reduced in PTC tissues compared with adjacent normal thyroid tissues (P<0.05). miR-150 expression in the TPC-1, BCPAP, CGTH-W3 and HTH83 PTC cell lines, and in the HT-ori3 healthy human thyroid cell line. Compared with HT-ori3, miR-150 was markedly downregulated in all the PTC cell lines, but expression levels varied between them (Fig. 1B; P<0.05). These findings suggested that downregulation of miR-150 may be involved in PTC.

Figure 1.

miR-150 expression is downregulated in PTC tissues and cell lines. Reverse transcription-quantitative polymerase chain reaction analysis of miR-150 expression in (A) PTC tissues and adjacent normal thyroid tissues (control) and (B) PTC cell lines, and the HT-ori3 healthy human cell line (control). Data are presented as the mean ± standard deviation. *P<0.05 vs. control. PTC, papillary thyroid cancer; miR, microRNA.

Correlation between clinicopathological features and miR-150 expression levels in PTC patients

To investigate whether miR-150 expression levels were correlated with clinicopathological features in PTC cases, the Chi-squared test was used. As presented in Table I, analysis revealed that reduced miR-150 expression was significantly negatively correlated with TNM stage (P=0.001) and lymph node metastasis (P=0.015), which are both indicators of poor prognosis. However, there was no significant correlation between miR-150 expression and other clinicopathological factors, including age (P=0.714), sex (P=0.057) and tumor size (P=0.094).

Table I.

Correlation between miR-150 expression levels and clinicopathological features in papillary thyroid cancer patients.

Table I.

Correlation between miR-150 expression levels and clinicopathological features in papillary thyroid cancer patients.

miR-150 expression

VariableNLowHighP-value
Sex 0.714
  Male18  9  9
  Female271512
Age 0.057
  <55 years1511  4
  ≥55 years301317
Tumor size (cm) 0.094
  <3 cm241014
  ≥3 cm2114  7
TNM stage 0.001
  T1-T2321220
  T3-T41312  1
Lymph node metastasis 0.015
  No331419
  Yes1210  2

[i] TNM, tumor node metastasis.

Suppression of PTC cell proliferation, migration and invasion by miR-150

To investigate the potential effect of miR-150 on PTC, miR-150 mimics were transfected into TPC-1 and HTH83 cells, and overexpression of miR-150 in these cells was confirmed by RT-qPCR (Fig. 2; P<0.05).

Figure 2.

Validation of miR-150 overexpression. Expression of miR-150 was determined by reverse transcription-quantitative polymerase chain reaction in TPC-1 and HTH83 cells transfected with miR-150 mimics or NCs. Data are presented as the mean ± standard deviation. *P<0.05. NC, negative control; miR, microRNA, PTC, papillary thyroid cancer.

MTT assay was performed to evaluate the effect of miR-150 on PTC cell proliferation. The results of the MTT assay revealed that cell proliferation was significantly suppressed in miR-150-transfected TPC-1 and HTH83 cells in comparison with the NC groups (Fig. 3; P<0.05). Next, the role of miR-150 in regulating PTC cell migration and invasion was investigated. As demonstrated by Transwell assay, increased expression of miR-150 reduced the migration and invasiveness of TPC-1 and HTH83 cells (Fig. 4; P<0.05). Taken together, these results suggested that miR-150 has a tumor suppressor function in PTC cells.

Figure 3.

miR-150 inhibits cell proliferation in papillary thyroid cancer. Cell proliferation was evaluated in TPC-1 and HTH83 cells after transfection with miR-150 mimics or NCs by MTT assay. Data are presented as the mean ± standard deviation. *P<0.05 vs. NC. NC, negative control; miR, microRNA.

Figure 4.

miR-150 inhibits cell migration and invasion in papillary thyroid cancer. Transwell assay was performed in TPC-1 and HTH83 cells after transfection with miR-150 mimics or NC. Data are presented as the mean ± standard deviation. *P<0.05 vs. NC. NC, negative control; miR, microRNA.

miR-150 decreases ROCK1 expression by directly binding to its 3′-UTR

To identify how miR-150 exerts its tumor suppressive roles in PTC, its target genes were investigated using TargetScan and miRanda. The analysis predicted that ROCK1 may be a potential target of miR-150 (Fig. 5A). Following this, whether ROCK1 was a direct and specific target of miR-150 was validated using a luciferase reporter assay. TPC-1 and HTH83 cells were transfected with psiCHECK2-ROCK1-3′-UTR Wt or psiCHECK2-ROCK1-3′-UTR Mut, together with miR-150 mimics or NCs. The results demonstrated that miR-150 decreased the luciferase activities of psiCHECK2-ROCK1-3′-UTR Wt, but not psiCHECK2-ROCK1-3′-UTR Mut in both TPC-1 and HTH83 cells (Fig. 5B; P<0.05). Additionally, ectopic miR-150 expression decreased ROCK1 mRNA (Fig. 5C; P<0.05) and protein (Fig. 5D; P<0.05) expression levels in TPC-1 and HTH83 cells. Taken together, these results demonstrated that ROCK1 was directly and negatively regulated by miR-150 in PTC.

Figure 5.

ROCK1 is a direct target of miR-150 in papillary thyroid cancer. (A) Predicted consequential pairing of the target 3′-UTR region of ROCK1 (Wt and Mut) and miR-150 sequence. (B) Luciferase reporter assay of TPC-1 and HTH83 cells transfected with psiCHECK2-ROCK1-3′-UTR Wt or psiCHECK2-ROCK1-3′-UTR Mut, along with miR-150 mimics or NC. ROCK1 (C) mRNA and (D) protein expression levels, as assessed by reverse transcription-quantitative polymerase chain reaction and western blot analysis, respectively, in TPC-1 and HTH83 cells transfected with miR-150 mimics or NC. Data are presented as the mean ± standard deviation. *P<0.05 vs. NC in same group. NC, negative control; miR, microRNA; Wt, wild-type; Mut, mutant; UTR, untranslated region; ROCK1, Rho-associated protein kinase 1.

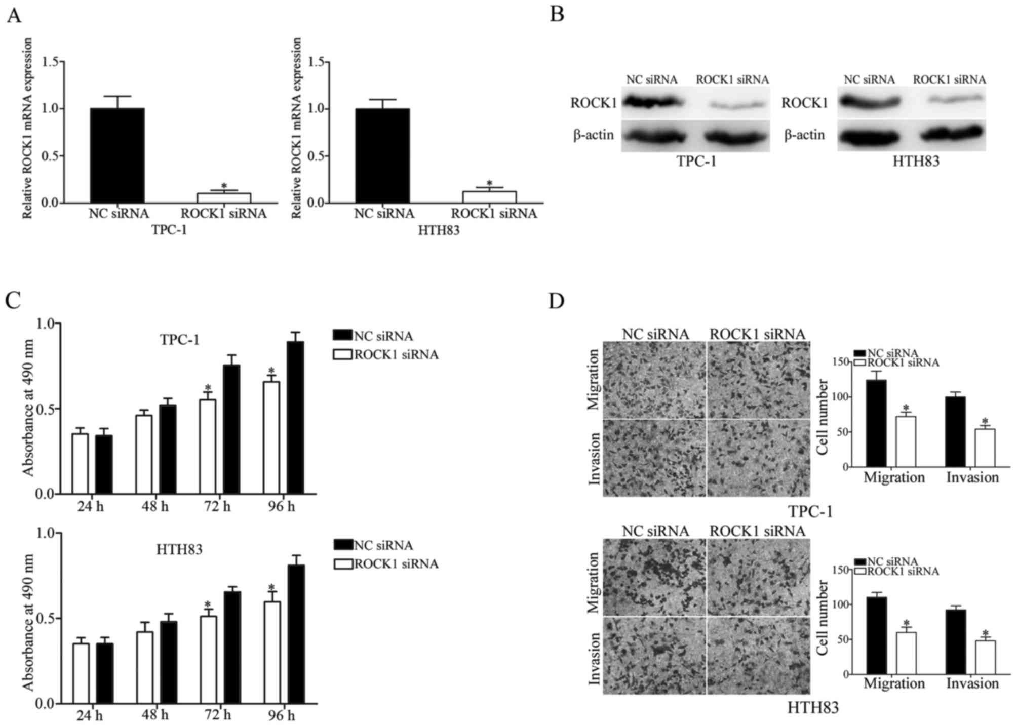
ROCK1 suppresses cell proliferation, migration and invasion of PTC cells

ROCK1 was identified as a direct target of miR-150. Therefore, it was hypothesized that the tumor suppressive roles induced by miR-150 overexpression in PTC cells may be achieved by regulation of ROCK1. To investigate this, TPC-1 and HTH83 cells were transfected with ROCK1 siRNA or NC siRNA, and downregulation of ROCK1 in these cells was determined by RT-qPCR (Fig. 6A; P<0.05) and western blot analysis (Fig. 6B; P<0.05). MTT assay revealed that downregulation of ROCK1 significantly inhibited TPC-1 and HTH83 cell proliferation at 72 and 96 h compared with the NC siRNA group (Fig. 6C; P<0.05). Transwell assay was performed to evaluate the migration and invasiveness of TPC-1 and HTH83 cells transfected with ROCK1 or NC siRNA. The results demonstrated that ROCK1 knockdown suppressed migration and invasion in TPC-1 and HTH83 cells (Fig. 6D; P<0.05). These findings indicated that miR-150 inhibits cell growth and metastasis of PTC via negative regulation of ROCK1.

Figure 6.

ROCK1 knockdown inhibited cell proliferation, migration and invasion in PTC. ROCK1 (A) mRNA and (B) protein expression levels, as assessed by reverse transcription-quantitative polymerase chain reaction and western blot analysis, respectively, in TPC-1 and HTH83 cells transfected with ROCK1 or NC siRNA. (C) Cell proliferation was assessed by MTT assay. (D) Transwell assay results. Data are presented as the mean ± standard deviation. *P<0.05 vs. NC in same group. NC, negative control; miR, microRNA; siRNA, small interfering RNA; ROCK1, Rho-associated protein kinase 1.

Discussion

In the present study, miR-150 was demonstrated to serve tumor suppressive roles in inhibiting the growth and metastasis of PTC cells. Firstly, RT-qPCR analysis revealed that miR-150 expression levels were reduced in PTC tissues and cell lines compared with adjacent healthy thyroid tissues and a healthy human thyroid cell line, respectively.

In addition, reduced miR-150 expression was obviously correlated with TNM stage and lymph node metastasis in PTC patients. Functional analysis revealed that overexpression of miR-150 inhibited cell proliferation, migration and invasion in PTC. Notably, ROCK1 was validated as a direct target gene of miR-150 in PTC. ROCK1 knockdown may mimic the tumor suppressive functions induced by miR-150 overexpression in PTC. All these findings demonstrated that miR-150 serves substantial roles in PTC inhibition and may serve as a therapeutic target in patients with PTC.

Altered miR-150 expression has been identified in various kinds of human cancer. miR-150 was reported to be downregulated in pancreatic cancer (20), osteosarcoma (21), esophageal squamous cell carcinoma (22), colorectal cancer (23), hepatocellular carcinoma (24,25), ovarian cancer (26) and malignant lymphoma (27). However, upregulation of miR-150 was also identified in prostate (28), cervical (29), non-small cell lung (30), breast (31) and gastric cancer (32). These conflicting studies indicated that expression levels of miR-150 in human cancers have tissue specificity.

Expression levels of miR-150 in caners have been reported to be correlated with clinicopathological features and prognosis. For example, in non-small cell lung cancer, miR-150 levels were significantly increased compared with matched non-cancerous tissues. miR-150 expression was obviously associated with lymph node metastasis, distant metastasis and clinical TNM stage in non-small cell lung cancer. Kaplan-Meier analysis revealed that the cumulative 5-year overall survival rate was 40.8% in the high expression group, and 69.2% in the low expression group (33). In prostate cancer, miR-150 was also upregulated, and high miR-150 expression was correlated with tumor recurrence and metastasis. Prostate cancer patients with high miR-150 expression had significantly poorer overall and disease-free survival compared with those with low miR-150 expression. Multivariate Cox regression analysis revealed that the expression of miR-150 was an independent prognostic predictor for prostate cancer patients (28). Jin et al (26) reported that expression level of miR-150 was reduced in epithelial ovarian cancer, and low miR-150 expression was associated with aggressive clinicopathological factors of epithelial ovarian cancer patients, including high clinical stage and pathological grade, and shorter overall and progression-free survivals. More importantly, the multivariate analysis validated that miR-150 expression was an independent prognostic biomarker in epithelial ovarian cancer. Combined with the findings of the present study, miR-150 may be a useful prognosis marker in human cancers.

Accumulated evidences have demonstrated that deregulated expression of miR-150 contributes to cancer initiation and progression. Srivastava et al (20) reported that miR-150 repressed pancreatic cancer cell growth and malignant behavior via directly targeting MUC4. A study by Huang et al (31) revealed that upregulation of miR-150 enhanced proliferation and clonogenicity, and decreased apoptosis in breast cancer cells via blockade of PX27. It also has been demonstrated that miR-150 targets C-C motif chemokine 20 and C-C chemokine receptor type 6 to inhibit invasion and metastasis of advanced cutaneous T-cell lymphoma (34). In non-small cell lung cancer, miR-150 knockdown inhibited cell proliferation and induced apoptosis by directly targeting brassinosteroid insensitive 1-associated receptor kinase 1 in vitro (30). Furthermore, in colorectal cancer, enforced miR-150 expression inhibited cell proliferation and motility, and improved cell apoptosis and G1 arrest via negative regulation of c-Myb and mucin-4 (35,36).

However, the biological roles and underling molecular mechanisms of miR-150 in PTC remain largely unknown. The present study demonstrated that miR-150 functioned as a tumor suppressor in PTC cells, via inhibiting tumor cell proliferation, migration and invasion.

To investigate the molecular mechanisms underlying miR-150-mediated inhibition of proliferation, migration and invasion in PTC, ROCK1 was selected for further study as it was predicted by TargetScan and miRanda to be a potential direct target of miR-150. ROCK1, located at chromosome 18 (18q11.1) (37), has been identified to be upregulated in various types of human cancers. Previous studies have demonstrated that ROCK1 is correlated with cancer progression, metastasis and poor prognosis (38–40). In the present study, an important molecular association between miR-150 and ROCK1 was revealed. Luciferase reporter assays, RT-qPCR and western blot analysis demonstrated that miR-150 could directly target the 3′-UTR of ROCK1, and thereby decrease ROCK1 expression at both mRNA and protein levels. ROCK1 knockdown was demonstrated to result in miR-150-induced inhibition of PTC cell proliferation, migration and invasion, demonstrating that ROCK1 serves as a functionally relevant target of miR-150 in PTC.

In conclusion, miR-150 served as a tumor suppressor of PTC cells by inhibiting growth and metastasis, partially by regulating the expression of the downstream target gene ROCK1. These findings suggested that miR-150 may be an effective therapeutic target for the treatment of PTC.

References

1 

Davies L, Morris LG, Haymart M, Chen AY, Goldenberg D, Morris J, Ogilvie JB, Terris DJ, Netterville J, Wong RJ, et al: American association of clinical endocrinologists and American college of endocrinology disease state clinical review: The increasing incidence of thyroid cancer. Endocr Pract. 21:686–696. 2015. View Article : Google Scholar : PubMed/NCBI

2 

Siegel RL, Miller KD and Jemal A: Cancer statistics, 2015. CA Cancer J Clin. 65:5–29. 2015. View Article : Google Scholar : PubMed/NCBI

3 

Zheng H, Wang M, Jiang L, Chu H, Hu J, Ning J, Li B, Wang D and Xu J: BRAF-activated long noncoding RNA modulates papillary thyroid carcinoma cell proliferation through regulating thyroid stimulating hormone receptor. Cancer Res Treat. 48:698–707. 2016. View Article : Google Scholar : PubMed/NCBI

4 

Schneider AB and Sarne DH: Long-term risks for thyroid cancer and other neoplasms after exposure to radiation. Nat Clin Pract Endocrinol Metab. 1:82–91. 2005. View Article : Google Scholar : PubMed/NCBI

5 

Cho BY, Choi HS, Park YJ, Lim JA, Ahn HY, Lee EK, Kim KW, Yi KH, Chung JK, Youn YK, et al: Changes in the clinicopathological characteristics and outcomes of thyroid cancer in Korea over the past four decades. Thyroid. 23:797–804. 2013. View Article : Google Scholar : PubMed/NCBI

6 

Geraldo MV, Fuziwara CS, Friguglieti CU, Costa RB, Kulcsar MA, Yamashita AS and Kimura ET: MicroRNAs miR-146-5p and let-7f as prognostic tools for aggressive papillary thyroid carcinoma: A case report. Arq Bras Endocrinol Metabol. 56:552–557. 2012. View Article : Google Scholar : PubMed/NCBI

7 

Sherman SI: Thyroid carcinoma. Lancet. 361:501–511. 2003. View Article : Google Scholar : PubMed/NCBI

8 

Vasko VV and Saji M: Molecular mechanisms involved in differentiated thyroid cancer invasion and metastasis. Curr Opin Oncol. 19:11–17. 2007. View Article : Google Scholar : PubMed/NCBI

9 

Yang Q, Ji M, Guan H, Shi B and Hou P: Shikonin inhibits thyroid cancer cell growth and invasiveness through targeting major signaling pathways. J Clin Endocrinol Metab. 98:E1909–E1917. 2013. View Article : Google Scholar : PubMed/NCBI

10 

Ambros V: microRNAs: Tiny regulators with great potential. Cell. 107:823–826. 2001. View Article : Google Scholar : PubMed/NCBI

11 

Lu J, Getz G, Miska EA, Alvarez-Saavedra E, Lamb J, Peck D, Sweet-Cordero A, Ebert BL, Mak RH, Ferrando AA, et al: MicroRNA expression profiles classify human cancers. Nature. 435:834–838. 2005. View Article : Google Scholar : PubMed/NCBI

12 

Srivastava A, Goldberger H, Dimtchev A, Ramalinga M, Chijioke J, Marian C, Oermann EK, Uhm S, Kim JS, Chen LN, et al: MicroRNA profiling in prostate cancer-the diagnostic potential of urinary miR-205 and miR-214. PLoS One. 8:e769942013. View Article : Google Scholar : PubMed/NCBI

13 

Hodge LS, Elsawa SF, Grote DM, Price-Troska TL, Asmann YW, Fonseca R, Gertz MA, Witzig TE, Novak AJ and Ansell SM: MicroRNA expression in tumor cells from Waldenstrom's macroglobulinemia reflects both their normal and malignant cell counterparts. Blood Cancer J. 1:e242011. View Article : Google Scholar : PubMed/NCBI

14 

Shah NR and Chen H: MicroRNAs in pathogenesis of breast cancer: Implications in diagnosis and treatment. World J Clin Oncol. 5:48–60. 2014. View Article : Google Scholar : PubMed/NCBI

15 

Fernandez S, Risolino M, Mandia N, Talotta F, Soini Y, Incoronato M, Condorelli G, Banfi S and Verde P: miR-340 inhibits tumor cell proliferation and induces apoptosis by targeting multiple negative regulators of p27 in non-small cell lung cancer. Oncogene. 34:3240–3250. 2015. View Article : Google Scholar : PubMed/NCBI

16 

Liao WT, Ye YP, Zhang NJ, Li TT, Wang SY, Cui YM, Qi L, Wu P, Jiao HL, Xie YJ, et al: MicroRNA-30b functions as a tumour suppressor in human colorectal cancer by targeting KRAS, PIK3CD and BCL2. J Pathol. 232:415–427. 2014. View Article : Google Scholar : PubMed/NCBI

17 

Chen W, Wang J, Liu S, Wang S, Cheng Y, Zhou W, Duan C and Zhang C: MicroRNA-361-3p suppresses tumor cell proliferation and metastasis by directly targeting SH2B1 in NSCLC. J Exp Clin Cancer Res. 35:762016. View Article : Google Scholar : PubMed/NCBI

18 

Lima CR, Geraldo MV, Fuziwara CS, Kimura ET and Santos MF: MiRNA-146b-5p upregulates migration and invasion of different papillary thyroid carcinoma cells. BMC Cancer. 16:1082016. View Article : Google Scholar : PubMed/NCBI

19 

Livak KJ and Schmittgen TD: Analysis of relative gene expression data using real-time quantitative PCR and the 2(−Delta Delta C(T)) Method. Methods. 25:402–408. 2001. View Article : Google Scholar : PubMed/NCBI

20 

Srivastava SK, Bhardwaj A, Singh S, Arora S, Wang B, Grizzle WE and Singh AP: MicroRNA-150 directly targets MUC4 and suppresses growth and malignant behavior of pancreatic cancer cells. Carcinogenesis. 32:1832–1839. 2011. View Article : Google Scholar : PubMed/NCBI

21 

Li X, Chen L, Wang W, Meng FB, Zhao RT and Chen Y: MicroRNA-150 inhibits cell invasion and migration and is downregulated in human osteosarcoma. Cytogenet Genome Res. 146:124–135. 2015. View Article : Google Scholar : PubMed/NCBI

22 

Yokobori T, Suzuki S, Tanaka N, Inose T, Sohda M, Sano A, Sakai M, Nakajima M, Miyazaki T, Kato H and Kuwano H: MiR-150 is associated with poor prognosis in esophageal squamous cell carcinoma via targeting the EMT inducer ZEB1. Cancer Sci. 104:48–54. 2013. View Article : Google Scholar : PubMed/NCBI

23 

Pizzini S, Bisognin A, Mandruzzato S, Biasiolo M, Facciolli A, Perilli L, Rossi E, Esposito G, Rugge M, Pilati P, et al: Impact of microRNAs on regulatory networks and pathways in human colorectal carcinogenesis and development of metastasis. BMC Genomics. 14:5892013. View Article : Google Scholar : PubMed/NCBI

24 

Yu F, Lu Z, Chen B, Dong P and Zheng J: microRNA-150: A promising novel biomarker for hepatitis B virus-related hepatocellular carcinoma. Diagn Pathol. 10:1292015. View Article : Google Scholar : PubMed/NCBI

25 

Sun W, Zhang Z, Wang J, Shang R, Zhou L, Wang X, Duan J, Ruan B, Gao Y, Dai B, et al: MicroRNA-150 suppresses cell proliferation and metastasis in hepatocellular carcinoma by inhibiting the GAB1-ERK axis. Oncotarget. 7:11595–11608. 2016.PubMed/NCBI

26 

Jin M, Yang Z, Ye W, Xu H and Hua X: MicroRNA-150 predicts a favorable prognosis in patients with epithelial ovarian cancer, and inhibits cell invasion and metastasis by suppressing transcriptional repressor ZEB1. PLoS One. 9:e1039652014. View Article : Google Scholar : PubMed/NCBI

27 

Watanabe A, Tagawa H, Yamashita J, Teshima K, Nara M, Iwamoto K, Kume M, Kameoka Y, Takahashi N, Nakagawa T, et al: The role of microRNA-150 as a tumor suppressor in malignant lymphoma. Leukemia. 25:1324–1334. 2011. View Article : Google Scholar : PubMed/NCBI

28 

Dezhong L, Xiaoyi Z, Xianlian L, Hongyan Z, Guohua Z, Bo S, Shenglei Z and Lian Z: miR-150 is a factor of survival in prostate cancer patients. J BUON. 20:173–179. 2015.PubMed/NCBI

29 

Li J, Hu L, Tian C, Lu F, Wu J and Liu L: microRNA-150 promotes cervical cancer cell growth and survival by targeting FOXO4. BMC Mol Biol. 16:242015. View Article : Google Scholar : PubMed/NCBI

30 

Gu XY, Wang J, Luo YZ, Du Q, Li RR, Shi H and Yu TP: Down-regulation of miR-150 induces cell proliferation inhibition and apoptosis in non-small-cell lung cancer by targeting BAK1 in vitro. Tumour Biol. 35:5287–5293. 2014. View Article : Google Scholar : PubMed/NCBI

31 

Huang S, Chen Y, Wu W, Ouyang N, Chen J, Li H, Liu X, Su F, Lin L and Yao Y: miR-150 promotes human breast cancer growth and malignant behavior by targeting the pro-apoptotic purinergic P2×7 receptor. PLoS One. 8:e807072013. View Article : Google Scholar : PubMed/NCBI

32 

Wu Q, Jin H, Yang Z, Luo G, Lu Y, Li K, Ren G, Su T, Pan Y, Feng B, et al: MiR-150 promotes gastric cancer proliferation by negatively regulating the pro-apoptotic gene EGR2. Biochem Biophys Res Commun. 392:340–345. 2010. View Article : Google Scholar : PubMed/NCBI

33 

Yin QW, Sun XF, Yang GT, Li XB, Wu MS and Zhao J: Increased expression of microRNA-150 is associated with poor prognosis in non-small cell lung cancer. Int J Clin Exp Pathol. 8:842–846. 2015.PubMed/NCBI

34 

Ito M, Teshima K, Ikeda S, Kitadate A, Watanabe A, Nara M, Yamashita J, Ohshima K, Sawada K and Tagawa H: MicroRNA-150 inhibits tumor invasion and metastasis by targeting the chemokine receptor CCR6, in advanced cutaneous T-cell lymphoma. Blood. 123:1499–1511. 2014. View Article : Google Scholar : PubMed/NCBI

35 

Feng J, Yang Y, Zhang P, Wang F, Ma Y, Qin H and Wang Y: miR-150 functions as a tumour suppressor in human colorectal cancer by targeting c-Myb. J Cell Mol Med. 18:2125–2134. 2014. View Article : Google Scholar : PubMed/NCBI

36 

Wang WH, Chen J, Zhao F, Zhang BR, Yu HS, Jin HY and Dai JH: MiR-150-5p suppresses colorectal cancer cell migration and invasion through targeting MUC4. Asian Pac J Cancer Prev. 15:6269–6273. 2014. View Article : Google Scholar : PubMed/NCBI

37 

Lock FE, Ryan KR, Poulter NS, Parsons M and Hotchin NA: Differential regulation of adhesion complex turnover by ROCK1 and ROCK2. PLoS One. 7:e314232012. View Article : Google Scholar : PubMed/NCBI

38 

Zhou X, Wei M and Wang W: MicroRNA-340 suppresses osteosarcoma tumor growth and metastasis by directly targeting ROCK1. Biochem Biophys Res Commun. 437:653–658. 2013. View Article : Google Scholar : PubMed/NCBI

39 

Oellers P, Schroer U, Senner V, Paulus W and Thanos S: ROCKs are expressed in brain tumors and are required for glioma-cell migration on myelinated axons. Glia. 57:499–509. 2009. View Article : Google Scholar : PubMed/NCBI

40 

Lochhead PA, Wickman G, Mezna M and Olson MF: Activating ROCK1 somatic mutations in human cancer. Oncogene. 29:2591–2598. 2010. View Article : Google Scholar : PubMed/NCBI

Related Articles

  • Abstract
  • View
  • Download
  • Twitter
Copy and paste a formatted citation
Spandidos Publications style
Cheng L, Zhou R, Chen M, Feng L and Li H: MicroRNA-150 targets Rho-associated protein kinase 1 to inhibit cell proliferation, migration and invasion in papillary thyroid carcinoma. Mol Med Rep 16: 2217-2224, 2017.
APA
Cheng, L., Zhou, R., Chen, M., Feng, L., & Li, H. (2017). MicroRNA-150 targets Rho-associated protein kinase 1 to inhibit cell proliferation, migration and invasion in papillary thyroid carcinoma. Molecular Medicine Reports, 16, 2217-2224. https://doi.org/10.3892/mmr.2017.6842
MLA
Cheng, L., Zhou, R., Chen, M., Feng, L., Li, H."MicroRNA-150 targets Rho-associated protein kinase 1 to inhibit cell proliferation, migration and invasion in papillary thyroid carcinoma". Molecular Medicine Reports 16.2 (2017): 2217-2224.
Chicago
Cheng, L., Zhou, R., Chen, M., Feng, L., Li, H."MicroRNA-150 targets Rho-associated protein kinase 1 to inhibit cell proliferation, migration and invasion in papillary thyroid carcinoma". Molecular Medicine Reports 16, no. 2 (2017): 2217-2224. https://doi.org/10.3892/mmr.2017.6842
Copy and paste a formatted citation
x
Spandidos Publications style
Cheng L, Zhou R, Chen M, Feng L and Li H: MicroRNA-150 targets Rho-associated protein kinase 1 to inhibit cell proliferation, migration and invasion in papillary thyroid carcinoma. Mol Med Rep 16: 2217-2224, 2017.
APA
Cheng, L., Zhou, R., Chen, M., Feng, L., & Li, H. (2017). MicroRNA-150 targets Rho-associated protein kinase 1 to inhibit cell proliferation, migration and invasion in papillary thyroid carcinoma. Molecular Medicine Reports, 16, 2217-2224. https://doi.org/10.3892/mmr.2017.6842
MLA
Cheng, L., Zhou, R., Chen, M., Feng, L., Li, H."MicroRNA-150 targets Rho-associated protein kinase 1 to inhibit cell proliferation, migration and invasion in papillary thyroid carcinoma". Molecular Medicine Reports 16.2 (2017): 2217-2224.
Chicago
Cheng, L., Zhou, R., Chen, M., Feng, L., Li, H."MicroRNA-150 targets Rho-associated protein kinase 1 to inhibit cell proliferation, migration and invasion in papillary thyroid carcinoma". Molecular Medicine Reports 16, no. 2 (2017): 2217-2224. https://doi.org/10.3892/mmr.2017.6842
Follow us
  • Twitter
  • LinkedIn
  • Facebook
About
  • Spandidos Publications
  • Careers
  • Cookie Policy
  • Privacy Policy
How can we help?
  • Help
  • Live Chat
  • Contact
  • Email to our Support Team