Spandidos Publications Logo
  • About
    • About Spandidos
    • Aims and Scopes
    • Abstracting and Indexing
    • Editorial Policies
    • Reprints and Permissions
    • Job Opportunities
    • Terms and Conditions
    • Contact
  • Journals
    • All Journals
    • Oncology Letters
      • Oncology Letters
      • Information for Authors
      • Editorial Policies
      • Editorial Board
      • Aims and Scope
      • Abstracting and Indexing
      • Bibliographic Information
      • Archive
    • International Journal of Oncology
      • International Journal of Oncology
      • Information for Authors
      • Editorial Policies
      • Editorial Board
      • Aims and Scope
      • Abstracting and Indexing
      • Bibliographic Information
      • Archive
    • Molecular and Clinical Oncology
      • Molecular and Clinical Oncology
      • Information for Authors
      • Editorial Policies
      • Editorial Board
      • Aims and Scope
      • Abstracting and Indexing
      • Bibliographic Information
      • Archive
    • Experimental and Therapeutic Medicine
      • Experimental and Therapeutic Medicine
      • Information for Authors
      • Editorial Policies
      • Editorial Board
      • Aims and Scope
      • Abstracting and Indexing
      • Bibliographic Information
      • Archive
    • International Journal of Molecular Medicine
      • International Journal of Molecular Medicine
      • Information for Authors
      • Editorial Policies
      • Editorial Board
      • Aims and Scope
      • Abstracting and Indexing
      • Bibliographic Information
      • Archive
    • Biomedical Reports
      • Biomedical Reports
      • Information for Authors
      • Editorial Policies
      • Editorial Board
      • Aims and Scope
      • Abstracting and Indexing
      • Bibliographic Information
      • Archive
    • Oncology Reports
      • Oncology Reports
      • Information for Authors
      • Editorial Policies
      • Editorial Board
      • Aims and Scope
      • Abstracting and Indexing
      • Bibliographic Information
      • Archive
    • Molecular Medicine Reports
      • Molecular Medicine Reports
      • Information for Authors
      • Editorial Policies
      • Editorial Board
      • Aims and Scope
      • Abstracting and Indexing
      • Bibliographic Information
      • Archive
    • World Academy of Sciences Journal
      • World Academy of Sciences Journal
      • Information for Authors
      • Editorial Policies
      • Editorial Board
      • Aims and Scope
      • Abstracting and Indexing
      • Bibliographic Information
      • Archive
    • International Journal of Functional Nutrition
      • International Journal of Functional Nutrition
      • Information for Authors
      • Editorial Policies
      • Editorial Board
      • Aims and Scope
      • Abstracting and Indexing
      • Bibliographic Information
      • Archive
    • International Journal of Epigenetics
      • International Journal of Epigenetics
      • Information for Authors
      • Editorial Policies
      • Editorial Board
      • Aims and Scope
      • Abstracting and Indexing
      • Bibliographic Information
      • Archive
    • Medicine International
      • Medicine International
      • Information for Authors
      • Editorial Policies
      • Editorial Board
      • Aims and Scope
      • Abstracting and Indexing
      • Bibliographic Information
      • Archive
  • Articles
  • Information
    • Information for Authors
    • Information for Reviewers
    • Information for Librarians
    • Information for Advertisers
    • Conferences
  • Language Editing
Spandidos Publications Logo
  • About
    • About Spandidos
    • Aims and Scopes
    • Abstracting and Indexing
    • Editorial Policies
    • Reprints and Permissions
    • Job Opportunities
    • Terms and Conditions
    • Contact
  • Journals
    • All Journals
    • Biomedical Reports
      • Information for Authors
      • Editorial Policies
      • Editorial Board
      • Aims and Scope
      • Abstracting and Indexing
      • Bibliographic Information
      • Archive
    • Experimental and Therapeutic Medicine
      • Information for Authors
      • Editorial Policies
      • Editorial Board
      • Aims and Scope
      • Abstracting and Indexing
      • Bibliographic Information
      • Archive
    • International Journal of Epigenetics
      • Information for Authors
      • Editorial Policies
      • Editorial Board
      • Aims and Scope
      • Abstracting and Indexing
      • Bibliographic Information
      • Archive
    • International Journal of Functional Nutrition
      • Information for Authors
      • Editorial Policies
      • Editorial Board
      • Aims and Scope
      • Abstracting and Indexing
      • Bibliographic Information
      • Archive
    • International Journal of Molecular Medicine
      • Information for Authors
      • Editorial Policies
      • Editorial Board
      • Aims and Scope
      • Abstracting and Indexing
      • Bibliographic Information
      • Archive
    • International Journal of Oncology
      • Information for Authors
      • Editorial Policies
      • Editorial Board
      • Aims and Scope
      • Abstracting and Indexing
      • Bibliographic Information
      • Archive
    • Medicine International
      • Information for Authors
      • Editorial Policies
      • Editorial Board
      • Aims and Scope
      • Abstracting and Indexing
      • Bibliographic Information
      • Archive
    • Molecular and Clinical Oncology
      • Information for Authors
      • Editorial Policies
      • Editorial Board
      • Aims and Scope
      • Abstracting and Indexing
      • Bibliographic Information
      • Archive
    • Molecular Medicine Reports
      • Information for Authors
      • Editorial Policies
      • Editorial Board
      • Aims and Scope
      • Abstracting and Indexing
      • Bibliographic Information
      • Archive
    • Oncology Letters
      • Information for Authors
      • Editorial Policies
      • Editorial Board
      • Aims and Scope
      • Abstracting and Indexing
      • Bibliographic Information
      • Archive
    • Oncology Reports
      • Information for Authors
      • Editorial Policies
      • Editorial Board
      • Aims and Scope
      • Abstracting and Indexing
      • Bibliographic Information
      • Archive
    • World Academy of Sciences Journal
      • Information for Authors
      • Editorial Policies
      • Editorial Board
      • Aims and Scope
      • Abstracting and Indexing
      • Bibliographic Information
      • Archive
  • Articles
  • Information
    • For Authors
    • For Reviewers
    • For Librarians
    • For Advertisers
    • Conferences
  • Language Editing
Login Register Submit
  • This site uses cookies
  • You can change your cookie settings at any time by following the instructions in our Cookie Policy. To find out more, you may read our Privacy Policy.

    I agree
Search articles by DOI, keyword, author or affiliation
Search
Advanced Search
presentation
Molecular Medicine Reports
Join Editorial Board Propose a Special Issue
Print ISSN: 1791-2997 Online ISSN: 1791-3004
Journal Cover
November-2017 Volume 16 Issue 5

Full Size Image

Sign up for eToc alerts
Recommend to Library

Journals

International Journal of Molecular Medicine

International Journal of Molecular Medicine

International Journal of Molecular Medicine is an international journal devoted to molecular mechanisms of human disease.

International Journal of Oncology

International Journal of Oncology

International Journal of Oncology is an international journal devoted to oncology research and cancer treatment.

Molecular Medicine Reports

Molecular Medicine Reports

Covers molecular medicine topics such as pharmacology, pathology, genetics, neuroscience, infectious diseases, molecular cardiology, and molecular surgery.

Oncology Reports

Oncology Reports

Oncology Reports is an international journal devoted to fundamental and applied research in Oncology.

Experimental and Therapeutic Medicine

Experimental and Therapeutic Medicine

Experimental and Therapeutic Medicine is an international journal devoted to laboratory and clinical medicine.

Oncology Letters

Oncology Letters

Oncology Letters is an international journal devoted to Experimental and Clinical Oncology.

Biomedical Reports

Biomedical Reports

Explores a wide range of biological and medical fields, including pharmacology, genetics, microbiology, neuroscience, and molecular cardiology.

Molecular and Clinical Oncology

Molecular and Clinical Oncology

International journal addressing all aspects of oncology research, from tumorigenesis and oncogenes to chemotherapy and metastasis.

World Academy of Sciences Journal

World Academy of Sciences Journal

Multidisciplinary open-access journal spanning biochemistry, genetics, neuroscience, environmental health, and synthetic biology.

International Journal of Functional Nutrition

International Journal of Functional Nutrition

Open-access journal combining biochemistry, pharmacology, immunology, and genetics to advance health through functional nutrition.

International Journal of Epigenetics

International Journal of Epigenetics

Publishes open-access research on using epigenetics to advance understanding and treatment of human disease.

Medicine International

Medicine International

An International Open Access Journal Devoted to General Medicine.

Journal Cover
November-2017 Volume 16 Issue 5

Full Size Image

Sign up for eToc alerts
Recommend to Library

  • Article
  • Citations
    • Cite This Article
    • Download Citation
    • Create Citation Alert
    • Remove Citation Alert
    • Cited By
  • Similar Articles
    • Related Articles (in Spandidos Publications)
    • Similar Articles (Google Scholar)
    • Similar Articles (PubMed)
  • Download PDF
  • Download XML
  • View XML
Article Open Access

Vitamin D alleviates lipopolysaccharide‑induced acute lung injury via regulation of the renin‑angiotensin system

  • Authors:
    • Jun Xu
    • Jialai Yang
    • Jian Chen
    • Qingli Luo
    • Qiu Zhang
    • Hong Zhang
  • View Affiliations / Copyright

    Affiliations: Department of Endocrinology, First Affiliated Hospital of Anhui Medical University, Hefei, Anhui 230022, P.R. China, Emergency Department, First Affiliated Hospital of Anhui Medical University, Hefei, Anhui 230022, P.R. China, Intensive Care Unit, Southside of Anhui Provincial Hospital Affiliated to Anhui Medical University, Hefei, Anhui 230001, P.R. China, Anhui Provincial Laboratory of Pathogen Biology, Anhui Medical University, Hefei, Anhui 230022, P.R. China
    Copyright: © Xu et al. This is an open access article distributed under the terms of Creative Commons Attribution License.
  • Pages: 7432-7438
    |
    Published online on: September 20, 2017
       https://doi.org/10.3892/mmr.2017.7546
  • Expand metrics +
Metrics: Total Views: 0 (Spandidos Publications: | PMC Statistics: )
Metrics: Total PDF Downloads: 0 (Spandidos Publications: | PMC Statistics: )
Cited By (CrossRef): 0 citations Loading Articles...

This article is mentioned in:



Abstract

Acute lung injury (ALI) and acute respiratory distress syndrome (ARDS) are the clinical manifestations of severe lung damage and respiratory failure. ALI and ARDS result are associated with high mortality in patients. At present, no effective treatments for ALI and ARDS exist. It is established that vitamin D exhibits anti‑inflammatory effects, however, the specific effect of vitamin D on ALI remains largely unknown. The aim of the present study was to investigate whether, and by which mechanism, vitamin D alleviates lipopolysaccharide (LPS)‑induced ALI. The results demonstrated that a vitamin D agonist, calcitriol, exhibited a beneficial effect on LPS‑induced ALI in rats; calcitriol pretreatment significantly improved LPS‑induced lung permeability, as determined using Evans blue dye. Results from reverse transcription‑quantitative polymerase chain reaction, western blotting and ELISA analysis demonstrated that calcitriol also modulated the expression of members of the renin‑angiotensin system (RAS), including angiotensin (Ang) I‑converting enzymes (ACE and ACE2), renin and Ang II, which indicates that calcitriol may exert protective effects on LPS‑induced lung injury, at least partially, by regulating the balance between the expression of members of the RAS. The results of the present study may provide novel targets for the future treatment of ALI.

Introduction

Acute lung injury (ALI) and the more severe form, acute respiratory distress syndrome (ARDS), are the primary cause of mortality and morbidity in intensive care (1,2). ALI and ARDS are associated with similar characteristics, including increased alveolar epithelial and pulmonary microvascular endothelial permeability, pulmonary edema and fibrosis (3). However, the pathogenesis of these diseases has not been fully elucidated, and no specific and effective pharmacological intervention for ALI/ARDS is currently available (4). Lipopolysaccharide (LPS), a glycoprotein that is present on the outer membrane of gram-negative bacilli, is a potent proinflammatory molecule that leads to strong inflammatory responses. LPS triggers ALI/ARDS by directly or indirectly damaging pulmonary microvascular endothelial cells (PMVECS), resulting in increased alveolar capillary membrane permeability and subsequent pulmonary edema, refractory hypoxemia and pulmonary hypertension (5).

Vitamin D3, also termed cholecalciferol, is primarily produced in the skin following sunlight exposure. It is subsequently hydroxylated in the liver to produce 25-hydroxyvitamin D3 [25(OH)D3], and again in the kidney to generate 1,25-dihydroxyvitamin D3 [1,25(OH)2D3] (6). 1,25-(OH)2D3 generation is an indicator of local paracrine/autocrine action in various tissues, such as pulmonary epithelial cells (7). Together, 1,25(OH)2D3 and interleukin-2 inhibit the production of inflammatory cytokines by T cells, and stimulate the development of Treg cells (8), which have been reported to exhibit important functions in the treatment of experimental ALI (9). In addition, the vitamin D receptor (VDR), which mediates the activities of 1,25(OH)2D3, protects against sepsis-induced lung injury by inhibiting the angiopoietin-2-TEK receptor tyrosine kinase-myosin light-chain kinase pathway (10). These results indicate a potentially beneficial effect of vitamin D on ALI. However, the specific direct effect of vitamin D on LPS-induced ALI/ARDS and the underlying mechanism are yet to be fully investigated.

The renin-angiotensin (Ang) system (RAS), which includes Ang I-converting enzyme (ACE) and ACE2, is a complex network that has a major role in various biological functions, including blood pressure regulation and water balance. ACE cleaves Ang I into Ang II, while ACE2, a homologue of ACE, functions as an endogenous counter-regulator of ACE by hydrolyzing Ang II into Ang-(1–7) (11). Upon binding to the Ang II type 1 receptor (AT1R), Ang II causes vasoconstriction, inflammation and apoptosis, and Ang-(1–7) opposes the effects of Ang II by interacting with its own receptor, Mas (12). Therefore, the balance between ACE and ACE2 levels affect the endogenous ratio of Ang II: Ang-(1–7). ACE2 is closely associated with ARDS. An animal model of ARDS, ACE2 knockout mice were reported to exhibit severe lung disease, which was determined by increases in vascular permeability and lung edema when compared with wild-type mice (13). In addition, recombinant ACE2 was previously reported to improve pulmonary blood flow and oxygenation in LPS-induced lung injury in piglets (14). Furthermore, overexpression of ACE2 attenuated LPS-induced ARDS via the Ang-(1–7)/Mas pathway by inhibiting extracellular signal-regulated kinase/nuclear factor-κB (NF-κB) activation (15). Therefore, ACE2 may protect against ALI. Vitamin D negatively regulatory blood pressure by inhibiting the expression of RAS (16), 1α-hydroxylase-deficient mice exhibit increased activity of the intrarenal RAS that is downregulated with the administration of 1,25(OH)2D (17), chronic vitamin D deficiency may induce RAS activation lung fibrosis through activation of the RAS (18); therefore, increasing evidence indicates that 1,25(OH)2D3 may also be a negative endocrine regulator of the RAS. However, whether vitamin D may affect ALI by regulation of the RAS remains to be investigated.

The aim of the present study was to investigate the effect of a vitamin D agonist, calcitriol, on LPS-induced ALI in vivo and in vitro, and to assess the effect of vitamin D treatment on RAS activity. The results indicated that calcitriol exhibits a protective role against ALI, and calcitriol may exhibit this function, at least partially, by regulating the RAS.

Materials and methods

Animals and treatment

The ethics committee of Anhui Medical University of Animal Welfare approved these experiments. Wistar rats (30 healthy males; weight, 200±20 g; 3–4 months old; food and water available ad libitum) were purchased from Shanghai SLAC Laboratory Animal Co., Ltd. (Shanghai, China) and bred in a modified specific pathogen free facility (temperature 22±2°C; humidity 55±2%) with a 12 h light/dark cycle). To induce lung injury, 3–4-month-old rats (male; weight, 200±20 g; 6 groups of 5 rats per group) were injected by caudal vein with one dose (5 mg/kg) of LPS (Sigma-Aldrich; Merck KGaA, Darmstadt, Germany). No treatment control (NT) rats were treated with physiological saline. After 24 h, bronchoalveolar lavage (BAL) fluid was collected and the lung was harvested to assess injury. In certain groups, rats received supplementation of 1, 5 or 25 mg/kg calcitriol (1086301; Sigma-Aldrich; Merck KGaA) by means of an intragastric injection 3 days prior to being challenged with LPS, while the control rats were administered physiological saline.

Assessment of extravasation of Evans blue

Pulmonary barrier permeability was assessed by using Evans blue dye. Evans blue dye (20 mg/kg) was injected via the caudal vein into rats 30 min prior to anesthesia, and was extracted from the lung lobes by incubation at room temperature for 24 h in formamide (3 ml/100 mg). The density of the supernatant was assessed spectrophotometrically at 620 nm. The total amount of Evans blue was determined against standard absorbance curves.

Total bronchoalveolar lavage fluid cell count

Suture clamps were placed on the right main bronchus resulting in the alveolus lavage being forced into the left lung. A tracheal injection of 3 ml physiological saline was injected and the lavage fluid was recovered; this was repeated three times. The lavage fluid was centrifuged for 10 min at 100 × g in 4°C to form a precipitant. The supernatant was removed and the precipitant was diluted to 1 ml by PBS containing 1% bovine serum albumin (Cat. #5003; TBD Science, Tianjin, China) and 0.1 µl transferred to a blood cell count plate. The number of cells were then counted under light microscopy at ×100 magnification.

PMVEC isolation and maintenance

Isolation of microvascular endothelial cells was performed according to methodology described in our previous study (19). Briefly, the fresh lungs, isolated from the sacrificed rats, were washed with 50 ml serum-free DMEM (FI101-01; Beijing Transgen Biotech Co., Ltd., Beijing, China). The pleura was carefully excised and discarded. The outer edges of the remaining lung tissue, which did not contain large blood vessels, were harvested and again rinsed in serum-free DMEM. This tissue was decreased further, using scissors, and was inserted into a glass pellet (Costar, Cambridge, MA) and washed in DMEM containing 20% fetal calf serum (SH40007-10; GE Healthcare Life Sciences. Logan, UT, USA), 100 U/ml penicillin/streptomycin and 2.5 g/ml amphotericin B. Tissue cultures were incubated at 37°C in saturated air containing 5% CO2. After 60 h, the tissue was removed and thereafter, the culture medium was replaced every 3 days. Following reaching confluence, the cells were harvested by treating with a 0.25% trypsin. Cells were identified as endothelial cells by cobblestone morphology. A total of 2–3 drops of cell suspension were added to a coverslip and were allowed time to adhere. Coverslips were then washed with PBS 3 times prior to being air dried and fixed in cold acetone for 5–10 min. Coverslips were dried again and 0.5 ml fluorescein isothiocyanate labeled phytohemagglutinin (FITC-PHA; 25 mg/l; Sigma-Aldrich; Merck KGaA) was added and incubated for 30 min at 37°C. Finally, coverslips were observed by fluorescence microscopy at ×400 magnification. The cells used for experiments were between passages 2 and 5.

Reverse transcription-quantitative polymerase chain reaction (RT-qPCR) analysis

Total RNA was extracted from rat lung tissue and cultured rat PMVECs using TRIzol reagent (Sigma-Aldrich; Merck KGaA). cDNA was synthesized from 2 µg total RNA using a PrimeScript RT reagent kit with gDNA Eraser (Takara Bio, Inc., Otsu, Japan), according to the manufacturer's protocol. qPCR was performed using the SYBR Premix DimerEraser kit (Takara Bio, Inc.) in an ABI 7300 Real-Time PCR machine (Applied Biosystems; Thermo Fisher Scientific, Inc., Waltham, MA, USA). Reactions were performed under the following thermocycling conditions: 95°C for 60 sec, followed by 40 cycles at 95°C for 15 sec, 61°C for 15 sec and 72°C for 45 sec. The relative expression level was determined by the 2−ΔCq method and normalized against GAPDH (20). The primers used are as follows: GAPDH, 5′-GTGCTGAGTATGTCGTGGAG-3′ (forward) and 5′-CGGAGATGATGACCCTTTT-3′ (reverse); ACE, 5′-CGGTTTTCATGAGGCTATTGGA-3′ (forward) and 5′-TCGTAGCCACTGCCCTCACT-3′ (reverse); ACE2, 5′-ACCCTTCTTACATCAGCCCTACTG-3′ (forward) and 5′-TGTCCAAAACCTACCCCACATAT-3′ (reverse); AT1R, 5′-GAAGCCAGAGGACCATTTGG-3′ (forward) and 5′-CACTGAGTGCTTTCTCTGCTTCA-3′ (reverse); renin, 5′-TTACGTTGTGAACTGTAGCCA-3′ (forward) and 5′-AGTATGCACAGGTCATCGTTC-3′ (reverse); and Ang II, 5-GTGGAGGTCCTCGTCTTCCA-3′ (forward) and 5′-GTTGTAGGATCCCCGAATTTCC-3′ (reverse); AT2R, 5-GCCAACATTTTATTTCCGAGATG-3′ (forward) and 5′-TTCTCAGGTGGGAAAGCCATA-3′ (reverse).

Renin activity and angiotensin II assays

Renin activity and angiotensin II concentration in the bronchoalveolar lavage fluid or culture medium of rat PMVECs were determined using a Rat Renin ELISA kit (cat. no. CSB-E08702r; Flarebio Biotech LLC, College Park, MD, USA) or a Rat Ang II ELISA kit (cat. no. CSB-E04494r; Flarebio Biotech LLC), according to manufacturer's protocol.

Western blot analysis

Rat lung tissue or cultured rat PMVECs were lysed in ice-cold radioimmunoprecipitation assay cell lysis buffer (Beyotime Institute of Biotechnology, Haimen, China) supplemented with 1 mM phenylmethylsulfonyl fluoride (Beijing Transgen Biotech Co., Ltd.). Protein concentration of samples were estimated by BCA. The proteins (20 µg/lane) were separated with a SDS-PAGE (4–12% gel; Bio-Rad Laboratories, Inc., Hercules, CA, USA) and electrotransferred onto a polyvinylidene fluoride membrane. The membrane was put in glass bottle containing 20 ml sealing liquid (1 g skimmed milk powder, 20 ml PBS-Tween 20) and then was placed on the horizontal shaker and left to agitate at 25°C for 2 h. Probing was performed with specific primary antibodies (4°C overnight) and horseradish peroxidase-conjugated secondary antibodies (25°C for 2 h). The primary antibodies used were ACE (1:1,000; ab11734), ACE2 (1:500; ab108252), AT1R (1:500; ab124734) and AT2R (1:100; ab92445) from Abcam (Cambridge, UK) and GAPDH (1:1,000; HC301) from Beijing Transgen Biotech Co., Ltd. The secondary antibodies were horseradish peroxidase-conjugated affinity-purified goat anti-rabbit IgG (1:3,000; HS101-01) from Beijing Transgen Biotech Co., Ltd. Signals were detected using SuperSignal West Femto Trial kit (Thermo Fisher Scientific, Inc.; 34094; Lot#QE218149). The relative amount of proteins was quantified using gel analysis software UNSCAN-IT gel (version 5.3; Silk Scientific, Orem, UT, USA) and normalized to GAPDH internal loading control.

Statistical analysis

Data are presented as the mean ± standard deviation from at least three independent experiments. Statistical comparisons were performed by one-way analysis of variance followed by Tukey's test for multiple comparisons using SPSS (version 10.01; SPSS, Inc., Chicago, IL, USA). P<0.05 was considered to indicate a statistically significant difference.

Results

Calcitriol impairs the effect of LPS on the expression of ACE and ACE2 in rat PMVECs

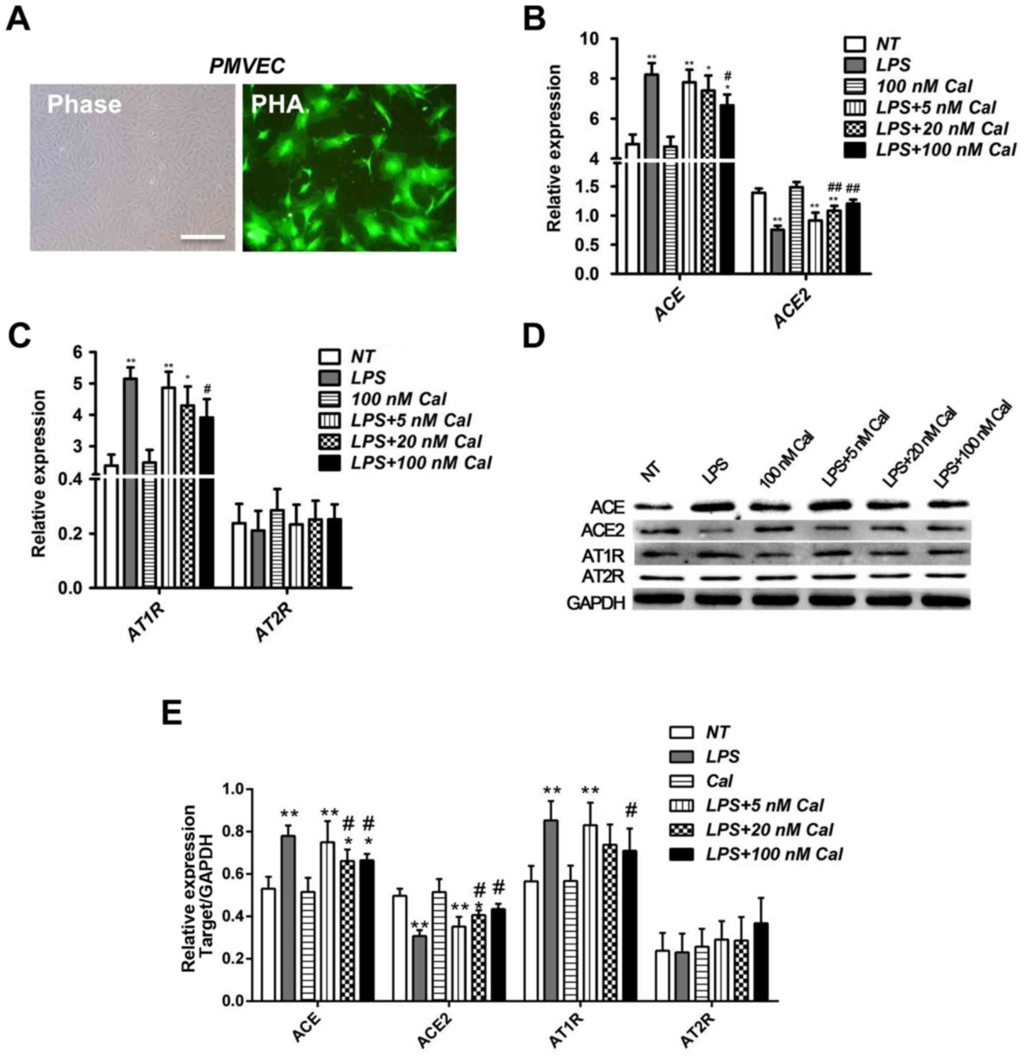
As previously described in our previous study (19), PMVECs were isolated from the outer periphery of the rat lung tissue and grew in monolayers with morphology consistent with endothelial cells, examined by phase-contrast microscopy. The cells grew initially as capillary-like structures and assumed cobblestone morphology, typical of endothelial cells at confluence. These cells were characterized as endothelial cells by factor VIII-associated Ag expression, and combined with FITC-PHA to demonstrate yellow green fluorescence. (Fig. 1A). To investigate the effects of calcitriol and LPS on the expression of ACE and ACE2 in PMVECs, rat PMVECs were incubated with 100 µg/ml LPS in the presence or absence of different concentrations of calcitriol (5, 20 or 100 nM). As demonstrated in Fig. 1B, compared with the NT group, LPS significantly induced ACE mRNA expression (8.1967±0.5749 vs. 4.7257±0.4767; P<0.01), and inhibited ACE2 mRNA expression (0.7553±0.0723 vs. 1.3931±0.0714; P<0.01; Fig. 1B). ACE and ACE2 have opposing functions in ALI; ACE2 counterbalances the deleterious effects of ACE and prevents lung injury (21,22). Therefore, the results demonstrated that LPS successfully induced ALI in the present study.

Figure 1.

Cal inhibits ACE and AT1R expression, and induces ACE2 expression in LPS-treated rat PMVECs. (A) Morphology of rat PMVECs and immunostaining for PMVEC marker FITC-PHA. Phase: Normal PMVEC morphometrics under phase-contrast microscopy (magnification, ×200). The cells grew initially as capillary-like structures and assumed typical cobblestone morphology of endothelial cells at confluence. PHA: PMVECs bound to FITC-PHA under fluorescence microscopy to reveal yellow green fluorescence (magnification, ×400). Reverse transcription-quantitative polymerase chain reaction analysis of (B) ACE and ACE2, and (C) AT1R and AT2R mRNA expression levels in rat PMVECs in various treatment groups. ACE2 is a counter-regulator of ACE and AT1R is a downstream effector of ACE. AT2R was employed as a control. (D) Western blot analysis of the protein levels of ACE, ACE2, AT1R and AT2R in rat PMVECs in various treatment groups. (E) Densitometric analysis of the relative protein expression levels of ACE, ACE2, AT1R and AT2R. Data are presented as the mean + standard deviation of three biological replicates. *P<0.05 and **P<0.01 vs. NT; #P<0.05 and ##P<0.01 vs. LPS-only. Cal, calcitriol; Ang, angiotensin; ACE, Ang I-converting enzyme; AT1R, Ang II type 1 receptor; LPS, lipopolysaccharide; PMVECs, pulmonary microvascular endothelial cells; AT2R, Ang II type 2 receptor; NT, no treatment; FITC-PHA, fluorescein isothiocyanate-endothelial marker protein phy agglutinin.

To determine whether calcitriol has an effect on LPS-induced ALI, concentrations of 5, 20 and 100 nM calcitriol were used in LPS-treated PMVECs. The results indicate that calcitriol-only treatment exhibited no obvious effect on ACE and ACE2 mRNA expression levels, compared with NT cells (Fig. 1B). However, the highest concentration of calcitriol (100 nM) significantly reduced the effects of LPS on ACE and ACE2 levels (Fig. 1B), which indicates an important calcitriol-dependent pathway in attenuating ALI caused by LPS.

As AT1R is a downstream effector of ACE, the effects of LPS and calcitriol on AT1R expression were subsequently investigated. As demonstrated in Fig. 1C, consistent with results for the ACE expression pattern, LPS significantly upregulated AT1R mRNA expression compared with NT cells, while calcitriol reduced the effect of LPS on AT1R mRNA levels in a dose-dependent manner. The mRNA expression of Ang II type 2 receptor (AT2R), employed as a control (21,22), was not significantly altered (Fig. 1C). Furthermore, alterations in the expression levels of ACE, ACE2, AT1R and AT2R at the protein level were confirmed by western blot analysis (Fig. 1D and E). Therefore, these results indicate that calcitriol may prevent LPS-induced ALI in rat PMVECs.

Calcitriol suppresses renin and Ang II expression in LPS-treated rat PMVECs

Increased renin activity stimulates the conversion of Ang I and ultimately Ang II (23), and Ang II is a key factor in the ACE/AT1R axis. Therefore, the expression of renin and Ang II in LPS-treated rat PMVECs was also investigated in the current study. As presented in Fig. 2A, LPS addition significantly increased renin and Ang II expression compared with NT cells. Although calcitriol-only treatment exhibited no effect on their expression compared with NT cells, calcitriol inhibited renin and Ang II expression in LPS-treated PMVECs in a concentration-dependent manner (Fig. 2A). ELISA was also performed to determine renin and Ang II concentrations in the culture medium, and the results were similar to RT-qPCR results (Fig. 2B). These results indicate that LPS supplement may trigger the ACE/Ang II/AT1R axis, while calcitriol exhibits an opposing function.

Figure 2.

Cal suppresses REN and Ang II levels in LPS-treated rat PMVECs. (A) RT-qPCR analysis of REN and Ang II mRNA expression in rat PMVECs in various treatment groups. (B) Levels of REN and Ang II in the culture medium of rat PMVECs were quantified by ELISA. Data are presented as the mean + standard deviation of three biological replicates. *P<0.05 and **P<0.01 vs. NT; #P<0.05 and ##P<0.01 vs. LPS-only. Cal, calcitriol; REN, renin; Ang, angiotensin; LPS, lipopolysaccharide; PMVECs, pulmonary microvascular endothelial cells; RT-qPCR, reverse transcription-quantitative polymerase chain reaction; NT, no treatment.

Calcitriol inhibits the effect of LPS on the expression of ACE and ACE2 in rat lung tissue

To determine whether calcitriol may prevent LPS-induced ALI in vivo, LPS was used to induce ALI in rats, as previously reported (15), and the total number of rat bronchoalveolar lavage cells were counted. Compared with the NT group, a significant increase was observed in the LPS group (Fig. 3A). However, high concentrations of calcitriol (5 and 25 mg/kg) reduced the number of bronchoalveolar lavage cells compared with the LPS-only group (Fig. 3A). To assess the severity of the lung vascular leakage, a leak index was calculated using Evans blue dye. Compared with the NT group, the Evans blue leakage significantly increased in the LPS group, and was reduced in calcitriol groups in a dose-dependent manner compared with the LPS-only group (Fig. 3B). These results indicate that calcitriol reduces rat lung permeability damage induced by LPS.

Figure 3.

Cal reduces ACE and AT1R expression, and increases ACE2 expression in LPS-treated rat lung tissue. (A) Number of cells in rat bronchoalveolar lavage fluid collected from rat lung tissues in various treatment groups. (B) Results of Evans blue permeability assays in rat lung tissues from various treatment groups. Reverse transcription-quantitative polymerase chain reaction analysis of (C) ACE and ACE2, and (D) AT1R and AT2R expression in rat lung tissues from various treatment groups. (E) Western blot analysis of the protein levels of ACE, ACE2, AT1R and AT2R in rat lung tissues from various treatment groups. (F) Densitometric analysis of the relative protein expression levels of ACE, ACE2, AT1R and AT2R. Data are presented as the mean + standard deviation of three biological replicates. *P<0.05 and **P<0.01 vs. NT; #P<0.05 and ##P<0.01 vs. LPS-only. Cal, calcitriol; Ang, angiotensin; ACE, Ang I-converting enzyme; AT1R, Ang II type 1 receptor; LPS, lipopolysaccharide; AT2R, Ang II type 2 receptor; NT, no treatment.

The mRNA expression levels of ACE and ACE2 in NT, LPS and LPS + calcitriol-treated lung tissues were also determined, and the results demonstrated that LPS increased ACE expression and decreased ACE2 levels compared with the NT group. Calcitriol treatment inhibited the effects of LPS on ACE and ACE2 mRNA expression (Fig. 3C). Furthermore, mRNA expression of the downstream factor AT1R was also induced by LPS in rat lung tissue, which was suppressed when combined with calcitriol treatment (Fig. 3D). Western blot results confirmed alterations in expression levels at the protein level (Fig. 3E and F). These results indicate that calcitriol may attenuate LPS-induced ALI in vivo.

Calcitriol suppresses renin and Ang II expression in LPS-treated rat lung tissue

As previously stated, renin and Ang II are two key members of the RAS (23). Therefore, the mRNA expression of renin and Ang II in rat lung tissues was also determined. LPS treatment induced pulmonary renin and Ang II mRNA expression in rat lung tissues significantly compared with the NT group (Fig. 4A). However, this induction was suppressed when combined with calcitriol treatment (Fig. 4A). ELISA was also performed to confirm renin and Ang II concentrations in the bronchoalveolar lavage fluid (Fig. 4B), and the results were similar to RT-qPCR results (Fig. 4A). Together, these results indicate that calcitriol may inhibit LPS-induced renin and Ang II expression in vivo.

Figure 4.

Cal impairs the induction effects of LPS on REN and Ang II levels in rat lung tissue. (A) RT-qPCR analysis of REN and Ang II mRNA expression in rat lung tissues from various treatment groups. (B) Levels of REN and Ang II in bronchoalveolar lavage fluid from various treatment groups were quantified by ELISA. Data are presented as the mean + standard deviation of three biological replicates. *P<0.05 and **P<0.01 vs. NT; #P<0.05 and ##P<0.01 vs. LPS-only. Cal, calcitriol; LPS, lipopolysaccharide; REN, renin; Ang, angiotensin; RT-qPCR, reverse transcription-quantitative polymerase chain reaction; NT, no treatment.

Discussion

ALI is a feature of LPS-induced sepsis, therefore, the present study employed a LPS-induced sepsis model to investigate the function of vitamin D in ALI. The results demonstrated that LPS stimulation led to lung cell death and increased vascular permeability, which may partially occur by inducing the expression of renin, ACE, Ang II and AT1R, and inhibiting ACE2 expression. However, in vivo and in vitro results indicated that a vitamin D agonist, calcitriol, significantly alleviated LPS-induced ALI to protect lungs.

ALI/ARDS is a major cause of morbidity and mortality in seriously ill patients, and is characterized by endothelial disruption and increased barrier permeability (24). Several previous studies have reported that the vitamin D-mediated pathway has a potential function in protecting against ALI. The VDR is highly expressed in the lung, and by comparing the phenotype of lungs from LPS-treated wild-type and VDR knockout mice, Kong et al (10) reported that VDR-knockout mice exhibited ALI with increased severity and higher mortality compared with wild-type mice following LPS treatment. In addition, Shi et al (25) also demonstrated that VDR-knockout mice experienced higher severity ALI induced by LPS, which may primarily occur due to degeneration of the alveolar epithelial tight junctions via reduced occludin and zonula occludens-1 expression. However, a vitamin D analog, paricalcitol, alleviated LPS-induced ALI and preserved alveolar barrier function. Furthermore, calcitriol pretreatment was reported to reduce seawater aspiration-induced ALI by inhibiting inflammatory responses and reducing lung epithelial-endothelial barrier permeability. The mechanism of these effects may be via inhibition of NF-κB and the ras homolog family member A/Rho kinase signaling pathways (26). The results of the present study supported these previous studies by demonstrating that vitamin D is capable of alleviating LPS-induced lung injury to maintain the integrity of the lung.

Additionally, the present study revealed that vitamin D may attenuate LPS-induced ALI by modulating the RAS cascade. Previous studies have reported that 1,25(OH)2D3, the hormonal form of vitamin D, is a negative endocrine regulator of the RAS and inhibits renin biosynthesis (16,27). Inhibition of the (pro)renin receptor reduced interstitial edema, hemorrhage, neutrophil count and the amount of non-proteolytically-activated prorenin in the lung tissues of rats (28). In addition, dysregulation of local and circulating RAS, with enhanced ACE/Ang II expression levels and reduced ACE2/Ang-(1–7) expression, was reported to contribute to ischemia-reperfusion-induced ALI in mice (29). Furthermore, systemic infusion of Ang II promoted ALI (30,31). However, ACE2 negatively regulated the RAS by converting Ang II to Ang-(1–7) (32), and preventing the downregulation of ACE2 protected mice against LPS-induced ALI (33). Similarly, Ang-(1–7) was also reported to decrease the severity of ALI and inflammation induced by a combination of acid aspiration and high-stretch ventilation (34). The results of the present study demonstrated that vitamin D inhibited renin, ACE and Ang II expression, and induced ACE2 levels in LPS-induced ALI. Therefore, vitamin D may attenuate LPS-Induced ALI by, at least partially, inducing ACE2/Ang-(1–7) axis activity and inhibiting renin and the ACE/Ang II/AT1R cascade.

In conclusion, the results of the current study, in conjunction with previous findings, provide evidence for a protective function of vitamin D in ALI and also provide insight into the potential underlying molecular mechanism. These results indicate that further research regarding vitamin D as a potential therapy for ALI is required.

Acknowledgements

This research was funded by the Scientific Research Fund of Anhui Medical University (grant no. 2011×kj083) and the Scientific Research Fund of The First People's Hospital of Hefei (grant no. 2016–42).

References

1 

Rubenfeld GD, Caldwell E, Peabody E, Weaver J, Martin DP, Neff M, Stern EJ and Hudson LD: Incidence and outcomes of acute lung injury. N Engl J Med. 353:1685–1693. 2005. View Article : Google Scholar : PubMed/NCBI

2 

Phua J, Badia JR, Adhikari NK, Friedrich JO, Fowler RA, Singh JM, Scales DC, Stather DR, Li A, Jones A, et al: Has mortality from acute respiratory distress syndrome decreased over time? A systematic review. Am J Respir Crit Care Med. 179:220–227. 2009. View Article : Google Scholar : PubMed/NCBI

3 

Matute-Bello G, Frevert CW and Martin TR: Animal models of acute lung injury. Am J Physiol Lung Cell Mol Physiol. 295:L379–L399. 2008. View Article : Google Scholar : PubMed/NCBI

4 

Wheeler AP and Bernard GR: Acute lung injury and the acute respiratory distress syndrome: A clinical review. Lancet. 369:1553–1564. 2007. View Article : Google Scholar : PubMed/NCBI

5 

Su X, Wang L, Song Y and Bai C: Inhibition of inflammatory responses by ambroxol, a mucolytic agent, in a murine model of acute lung injury induced by lipopolysaccharide. Intensive Care Med. 30:133–140. 2004. View Article : Google Scholar : PubMed/NCBI

6 

Haussler MR, Whitfield GK, Haussler CA, Hsieh JC, Thompson PD, Selznick SH, Dominguez CE and Jurutka PW: The nuclear vitamin D receptor: Biological and molecular regulatory properties revealed. J Bone Miner Res. 13:325–349. 1998. View Article : Google Scholar : PubMed/NCBI

7 

Hansdottir S, Monick MM, Hinde SL, Lovan N, Look DC and Hunninghake GW: Respiratory epithelial cells convert inactive vitamin D to its active form: Potential effects on host defense. J Immunol. 181:7090–7099. 2008. View Article : Google Scholar : PubMed/NCBI

8 

Jeffery LE, Burke F, Mura M, Zheng Y, Qureshi OS, Hewison M, Walker LS, Lammas DA, Raza K and Sansom DM: 1,25-Dihydroxyvitamin D3 and IL-2 combine to inhibit T cell production of inflammatory cytokines and promote development of regulatory T cells expressing CTLA-4 and FoxP3. J Immunol. 183:5458–5467. 2009. View Article : Google Scholar : PubMed/NCBI

9 

D'Alessio FR, Tsushima K, Aggarwal NR, West EE, Willett MH, Britos MF, Pipeling MR, Brower RG, Tuder RM, McDyer JF and King LS: CD4+CD25+Foxp3+ Tregs resolve experimental lung injury in mice and are present in humans with acute lung injury. J Clin Invest. 119:2898–2913. 2009. View Article : Google Scholar : PubMed/NCBI

10 

Kong J, Zhu X, Shi Y, Liu T, Chen Y, Bhan I, Zhao Q, Thadhani R and Li YC: VDR attenuates acute lung injury by blocking Ang-2-Tie-2 pathway and renin-angiotensin system. Mol Endocrinol. 27:2116–2125. 2013. View Article : Google Scholar : PubMed/NCBI

11 

Tipnis SR, Hooper NM, Hyde R, Karran E, Christie G and Turner AJ: A human homolog of angiotensin-converting enzyme. Cloning and functional expression as a captopril-insensitive carboxypeptidase. J Biol Chem. 275:33238–33243. 2000. View Article : Google Scholar : PubMed/NCBI

12 

Santos RA, Ferreira AJ, Verano-Braga T and Bader M: Angiotensin-converting enzyme 2, angiotensin-(1–7) and Mas: New players of the renin-angiotensin system. J Endocrinol. 216:R1–R17. 2013. View Article : Google Scholar : PubMed/NCBI

13 

Imai Y, Kuba K, Rao S, Huan Y, Guo F, Guan B, Yang P, Sarao R, Wada T, Leong-Poi H, et al: Angiotensin-converting enzyme 2 protects from severe acute lung failure. Nature. 436:112–116. 2005. View Article : Google Scholar : PubMed/NCBI

14 

Treml B, Neu N, Kleinsasser A, Gritsch C, Finsterwalder T, Geiger R, Schuster M, Janzek E, Loibner H, Penninger J and Loeckinger A: Recombinant angiotensin-converting enzyme 2 improves pulmonary blood flow and oxygenation in lipopolysaccharide-induced lung injury in piglets. Crit Care Med. 38:596–601. 2010. View Article : Google Scholar : PubMed/NCBI

15 

Li Y, Zeng Z, Cao Y, Liu Y, Ping F, Liang M, Xue Y, Xi C, Zhou M and Jiang W: Angiotensin-converting enzyme 2 prevents lipopolysaccharide-induced rat acute lung injury via suppressing the ERK1/2 and NF-κB signaling pathways. Sci Rep. 6:279112016. View Article : Google Scholar : PubMed/NCBI

16 

Li YC, Qiao G, Uskokovic M, Xiang W, Zheng W and Kong J: Vitamin D: A negative endocrine regulator of the renin-angiotensin system and blood pressure. J Steroid Biochem Mol Biol 89–90. 1–392. 2004.

17 

Shi Y, Liu T, Li Y, Xing Y, Zhao X, Fu J and Xue X: Chronic vitamin D deficiency induces lung fibrosis through activation of the renin-angiotensin system. Sci Rep. 7:33122017. View Article : Google Scholar : PubMed/NCBI

18 

Zhou C, Lu F, Cao K, Xu D, Goltzman D and Miao D: Calcium-independent and 1,25(OH)2D3-dependent regulation of the renin-angiotensin system in 1alpha-hydroxylase knockout mice. Kidney Int. 74:170–179. 2008. View Article : Google Scholar : PubMed/NCBI

19 

Zhang H and Sun GY: Expression and regulation of AT1 receptor in rat lung microvascular endothelial cell. J Surg Res. 134:190–197. 2006. View Article : Google Scholar : PubMed/NCBI

20 

Livak KJ and Schmittgen TD: Analysis of relative gene expression data using real-time quantitative PCR and the 2(-Delta Delta C(T)) Method. Methods. 25:402–408. 2001. View Article : Google Scholar : PubMed/NCBI

21 

Yang P, Gu H, Zhao Z, Wang W, Cao B, Lai C, Yang X, Zhang L, Duan Y, Zhang S, et al: Angiotensin-converting enzyme 2 (ACE2) mediates influenza H7N9 virus-induced acute lung injury. Sci Rep. 4:70272014. View Article : Google Scholar : PubMed/NCBI

22 

Rey-Parra GJ, Vadivel A, Coltan L, Hall A, Eaton F, Schuster M, Loibner H, Penninger JM, Kassiri Z, Oudit GY and Thébaud B: Angiotensin converting enzyme 2 abrogates bleomycin-induced lung injury. J Mol Med (Berl). 90:637–647. 2012. View Article : Google Scholar : PubMed/NCBI

23 

Borghi C, Boschi S, Ambrosioni E, Melandr G, Branzi A and Magnani B: Evidence of a partial escape of renin-angiotensin-aldosterone blockade in patients with acute myocardial infarction treated with ACE inhibitors. J Clin Pharmacol. 33:40–45. 1993. View Article : Google Scholar : PubMed/NCBI

24 

Ware LB and Matthay MA: The acute respiratory distress syndrome. N Engl J Med. 342:1334–1349. 2000. View Article : Google Scholar : PubMed/NCBI

25 

Shi YY, Liu TJ, Fu JH, Xu W, Wu LL, Hou AN and Xue XD: Vitamin D/VDR signaling attenuates lipopolysaccharide-induced acute lung injury by maintaining the integrity of the pulmonary epithelial barrier. Mol Med Rep. 13:1186–1194. 2016. View Article : Google Scholar : PubMed/NCBI

26 

Zhang M, Dong M, Liu W, Wang L, Luo Y, Li Z and Jin F: 1α,25-dihydroxyvitamin D3 ameliorates seawater aspiration-induced acute lung injury via NF-κB and RhoA/Rho kinase pathways. PLoS One. 9:e1045072014. View Article : Google Scholar : PubMed/NCBI

27 

Li YC, Kong J, Wei M, Chen ZF, Liu SQ and Cao LP: 1,25-Dihydroxyvitamin D(3) is a negative endocrine regulator of the renin-angiotensin system. J Clin Invest. 110:229–238. 2002. View Article : Google Scholar : PubMed/NCBI

28 

Ishii K, Takeuchi H, Fukunaga K, Hirano Y, Suda K, Hagiwara T, Miyasho T, Yamada S, Nakamura R, Takahashi T, et al: Attenuation of lipopolysaccharide-induced acute lung injury after (pro)renin receptor blockade. Exp Lung Res. 41:199–207. 2015. View Article : Google Scholar : PubMed/NCBI

29 

Chen LN, Yang XH, Nissen DH, Chen YY, Wang LJ, Wang JH, Gao JL and Zhang LY: Dysregulated renin-angiotensin system contributes to acute lung injury caused by hind-limb ischemia-reperfusion in mice. Shock. 40:420–429. 2013. View Article : Google Scholar : PubMed/NCBI

30 

Liu L, Qiu HB, Yang Y, Wang L, Ding HM and Li HP: Losartan, an antagonist of AT1 receptor for angiotensin II, attenuates lipopolysaccharide-induced acute lung injury in rat. Arch Biochem Biophys. 481:131–136. 2009. View Article : Google Scholar : PubMed/NCBI

31 

Wang F, Xia ZF, Chen XL, Jia YT, Wang YJ and Ma B: Angiotensin II type-1 receptor antagonist attenuates LPS-induced acute lung injury. Cytokine. 48:246–253. 2009. View Article : Google Scholar : PubMed/NCBI

32 

Burrell LM, Johnston CI, Tikellis C and Cooper ME: ACE2, a new regulator of the renin-angiotensin system. Trends Endocrinol Metab. 15:166–169. 2004. View Article : Google Scholar : PubMed/NCBI

33 

Shi Y, Zhang B, Chen XJ, Xu DQ, Wang YX, Dong HY, Ma SR, Sun RH, Hui YP and Li ZC: Osthole protects lipopolysaccharide-induced acute lung injury in mice by preventing down-regulation of angiotensin-converting enzyme 2. Eur J Pharm Sci. 48:819–824. 2013. View Article : Google Scholar : PubMed/NCBI

34 

Zambelli V, Bellani G, Borsa R, Pozzi F, Grassi A, Scanziani M, Castiglioni V, Masson S, Decio A, Laffey JG, et al: Angiotensin-(1–7) improves oxygenation, while reducing cellular infiltrate and fibrosis in experimental acute respiratory distress syndrome. Intensive Care Med Exp. 3:442015. View Article : Google Scholar : PubMed/NCBI

Related Articles

  • Abstract
  • View
  • Download
  • Twitter
Copy and paste a formatted citation
Spandidos Publications style
Xu J, Yang J, Chen J, Luo Q, Zhang Q and Zhang H: Vitamin D alleviates lipopolysaccharide‑induced acute lung injury via regulation of the renin‑angiotensin system. Mol Med Rep 16: 7432-7438, 2017.
APA
Xu, J., Yang, J., Chen, J., Luo, Q., Zhang, Q., & Zhang, H. (2017). Vitamin D alleviates lipopolysaccharide‑induced acute lung injury via regulation of the renin‑angiotensin system. Molecular Medicine Reports, 16, 7432-7438. https://doi.org/10.3892/mmr.2017.7546
MLA
Xu, J., Yang, J., Chen, J., Luo, Q., Zhang, Q., Zhang, H."Vitamin D alleviates lipopolysaccharide‑induced acute lung injury via regulation of the renin‑angiotensin system". Molecular Medicine Reports 16.5 (2017): 7432-7438.
Chicago
Xu, J., Yang, J., Chen, J., Luo, Q., Zhang, Q., Zhang, H."Vitamin D alleviates lipopolysaccharide‑induced acute lung injury via regulation of the renin‑angiotensin system". Molecular Medicine Reports 16, no. 5 (2017): 7432-7438. https://doi.org/10.3892/mmr.2017.7546
Copy and paste a formatted citation
x
Spandidos Publications style
Xu J, Yang J, Chen J, Luo Q, Zhang Q and Zhang H: Vitamin D alleviates lipopolysaccharide‑induced acute lung injury via regulation of the renin‑angiotensin system. Mol Med Rep 16: 7432-7438, 2017.
APA
Xu, J., Yang, J., Chen, J., Luo, Q., Zhang, Q., & Zhang, H. (2017). Vitamin D alleviates lipopolysaccharide‑induced acute lung injury via regulation of the renin‑angiotensin system. Molecular Medicine Reports, 16, 7432-7438. https://doi.org/10.3892/mmr.2017.7546
MLA
Xu, J., Yang, J., Chen, J., Luo, Q., Zhang, Q., Zhang, H."Vitamin D alleviates lipopolysaccharide‑induced acute lung injury via regulation of the renin‑angiotensin system". Molecular Medicine Reports 16.5 (2017): 7432-7438.
Chicago
Xu, J., Yang, J., Chen, J., Luo, Q., Zhang, Q., Zhang, H."Vitamin D alleviates lipopolysaccharide‑induced acute lung injury via regulation of the renin‑angiotensin system". Molecular Medicine Reports 16, no. 5 (2017): 7432-7438. https://doi.org/10.3892/mmr.2017.7546
Follow us
  • Twitter
  • LinkedIn
  • Facebook
About
  • Spandidos Publications
  • Careers
  • Cookie Policy
  • Privacy Policy
How can we help?
  • Help
  • Live Chat
  • Contact
  • Email to our Support Team