Spandidos Publications Logo
  • About
    • About Spandidos
    • Aims and Scopes
    • Abstracting and Indexing
    • Editorial Policies
    • Reprints and Permissions
    • Job Opportunities
    • Terms and Conditions
    • Contact
  • Journals
    • All Journals
    • Oncology Letters
      • Oncology Letters
      • Information for Authors
      • Editorial Policies
      • Editorial Board
      • Aims and Scope
      • Abstracting and Indexing
      • Bibliographic Information
      • Archive
    • International Journal of Oncology
      • International Journal of Oncology
      • Information for Authors
      • Editorial Policies
      • Editorial Board
      • Aims and Scope
      • Abstracting and Indexing
      • Bibliographic Information
      • Archive
    • Molecular and Clinical Oncology
      • Molecular and Clinical Oncology
      • Information for Authors
      • Editorial Policies
      • Editorial Board
      • Aims and Scope
      • Abstracting and Indexing
      • Bibliographic Information
      • Archive
    • Experimental and Therapeutic Medicine
      • Experimental and Therapeutic Medicine
      • Information for Authors
      • Editorial Policies
      • Editorial Board
      • Aims and Scope
      • Abstracting and Indexing
      • Bibliographic Information
      • Archive
    • International Journal of Molecular Medicine
      • International Journal of Molecular Medicine
      • Information for Authors
      • Editorial Policies
      • Editorial Board
      • Aims and Scope
      • Abstracting and Indexing
      • Bibliographic Information
      • Archive
    • Biomedical Reports
      • Biomedical Reports
      • Information for Authors
      • Editorial Policies
      • Editorial Board
      • Aims and Scope
      • Abstracting and Indexing
      • Bibliographic Information
      • Archive
    • Oncology Reports
      • Oncology Reports
      • Information for Authors
      • Editorial Policies
      • Editorial Board
      • Aims and Scope
      • Abstracting and Indexing
      • Bibliographic Information
      • Archive
    • Molecular Medicine Reports
      • Molecular Medicine Reports
      • Information for Authors
      • Editorial Policies
      • Editorial Board
      • Aims and Scope
      • Abstracting and Indexing
      • Bibliographic Information
      • Archive
    • World Academy of Sciences Journal
      • World Academy of Sciences Journal
      • Information for Authors
      • Editorial Policies
      • Editorial Board
      • Aims and Scope
      • Abstracting and Indexing
      • Bibliographic Information
      • Archive
    • International Journal of Functional Nutrition
      • International Journal of Functional Nutrition
      • Information for Authors
      • Editorial Policies
      • Editorial Board
      • Aims and Scope
      • Abstracting and Indexing
      • Bibliographic Information
      • Archive
    • International Journal of Epigenetics
      • International Journal of Epigenetics
      • Information for Authors
      • Editorial Policies
      • Editorial Board
      • Aims and Scope
      • Abstracting and Indexing
      • Bibliographic Information
      • Archive
    • Medicine International
      • Medicine International
      • Information for Authors
      • Editorial Policies
      • Editorial Board
      • Aims and Scope
      • Abstracting and Indexing
      • Bibliographic Information
      • Archive
  • Articles
  • Information
    • Information for Authors
    • Information for Reviewers
    • Information for Librarians
    • Information for Advertisers
    • Conferences
  • Language Editing
Spandidos Publications Logo
  • About
    • About Spandidos
    • Aims and Scopes
    • Abstracting and Indexing
    • Editorial Policies
    • Reprints and Permissions
    • Job Opportunities
    • Terms and Conditions
    • Contact
  • Journals
    • All Journals
    • Biomedical Reports
      • Information for Authors
      • Editorial Policies
      • Editorial Board
      • Aims and Scope
      • Abstracting and Indexing
      • Bibliographic Information
      • Archive
    • Experimental and Therapeutic Medicine
      • Information for Authors
      • Editorial Policies
      • Editorial Board
      • Aims and Scope
      • Abstracting and Indexing
      • Bibliographic Information
      • Archive
    • International Journal of Epigenetics
      • Information for Authors
      • Editorial Policies
      • Editorial Board
      • Aims and Scope
      • Abstracting and Indexing
      • Bibliographic Information
      • Archive
    • International Journal of Functional Nutrition
      • Information for Authors
      • Editorial Policies
      • Editorial Board
      • Aims and Scope
      • Abstracting and Indexing
      • Bibliographic Information
      • Archive
    • International Journal of Molecular Medicine
      • Information for Authors
      • Editorial Policies
      • Editorial Board
      • Aims and Scope
      • Abstracting and Indexing
      • Bibliographic Information
      • Archive
    • International Journal of Oncology
      • Information for Authors
      • Editorial Policies
      • Editorial Board
      • Aims and Scope
      • Abstracting and Indexing
      • Bibliographic Information
      • Archive
    • Medicine International
      • Information for Authors
      • Editorial Policies
      • Editorial Board
      • Aims and Scope
      • Abstracting and Indexing
      • Bibliographic Information
      • Archive
    • Molecular and Clinical Oncology
      • Information for Authors
      • Editorial Policies
      • Editorial Board
      • Aims and Scope
      • Abstracting and Indexing
      • Bibliographic Information
      • Archive
    • Molecular Medicine Reports
      • Information for Authors
      • Editorial Policies
      • Editorial Board
      • Aims and Scope
      • Abstracting and Indexing
      • Bibliographic Information
      • Archive
    • Oncology Letters
      • Information for Authors
      • Editorial Policies
      • Editorial Board
      • Aims and Scope
      • Abstracting and Indexing
      • Bibliographic Information
      • Archive
    • Oncology Reports
      • Information for Authors
      • Editorial Policies
      • Editorial Board
      • Aims and Scope
      • Abstracting and Indexing
      • Bibliographic Information
      • Archive
    • World Academy of Sciences Journal
      • Information for Authors
      • Editorial Policies
      • Editorial Board
      • Aims and Scope
      • Abstracting and Indexing
      • Bibliographic Information
      • Archive
  • Articles
  • Information
    • For Authors
    • For Reviewers
    • For Librarians
    • For Advertisers
    • Conferences
  • Language Editing
Login Register Submit
  • This site uses cookies
  • You can change your cookie settings at any time by following the instructions in our Cookie Policy. To find out more, you may read our Privacy Policy.

    I agree
Search articles by DOI, keyword, author or affiliation
Search
Advanced Search
presentation
Molecular Medicine Reports
Join Editorial Board Propose a Special Issue
Print ISSN: 1791-2997 Online ISSN: 1791-3004
Journal Cover
December-2017 Volume 16 Issue 6

Full Size Image

Sign up for eToc alerts
Recommend to Library

Journals

International Journal of Molecular Medicine

International Journal of Molecular Medicine

International Journal of Molecular Medicine is an international journal devoted to molecular mechanisms of human disease.

International Journal of Oncology

International Journal of Oncology

International Journal of Oncology is an international journal devoted to oncology research and cancer treatment.

Molecular Medicine Reports

Molecular Medicine Reports

Covers molecular medicine topics such as pharmacology, pathology, genetics, neuroscience, infectious diseases, molecular cardiology, and molecular surgery.

Oncology Reports

Oncology Reports

Oncology Reports is an international journal devoted to fundamental and applied research in Oncology.

Experimental and Therapeutic Medicine

Experimental and Therapeutic Medicine

Experimental and Therapeutic Medicine is an international journal devoted to laboratory and clinical medicine.

Oncology Letters

Oncology Letters

Oncology Letters is an international journal devoted to Experimental and Clinical Oncology.

Biomedical Reports

Biomedical Reports

Explores a wide range of biological and medical fields, including pharmacology, genetics, microbiology, neuroscience, and molecular cardiology.

Molecular and Clinical Oncology

Molecular and Clinical Oncology

International journal addressing all aspects of oncology research, from tumorigenesis and oncogenes to chemotherapy and metastasis.

World Academy of Sciences Journal

World Academy of Sciences Journal

Multidisciplinary open-access journal spanning biochemistry, genetics, neuroscience, environmental health, and synthetic biology.

International Journal of Functional Nutrition

International Journal of Functional Nutrition

Open-access journal combining biochemistry, pharmacology, immunology, and genetics to advance health through functional nutrition.

International Journal of Epigenetics

International Journal of Epigenetics

Publishes open-access research on using epigenetics to advance understanding and treatment of human disease.

Medicine International

Medicine International

An International Open Access Journal Devoted to General Medicine.

Journal Cover
December-2017 Volume 16 Issue 6

Full Size Image

Sign up for eToc alerts
Recommend to Library

  • Article
  • Citations
    • Cite This Article
    • Download Citation
    • Create Citation Alert
    • Remove Citation Alert
    • Cited By
  • Similar Articles
    • Related Articles (in Spandidos Publications)
    • Similar Articles (Google Scholar)
    • Similar Articles (PubMed)
  • Download PDF
  • Download XML
  • View XML
Article Open Access

Bmi‑1‑targeting suppresses osteosarcoma aggressiveness through the NF‑κB signaling pathway

Retraction in: /10.3892/mmr.2023.12978
  • Authors:
    • Jiaguo Liu
    • Bin Luo
    • Meng Zhao
  • View Affiliations / Copyright

    Affiliations: Department of Orthopedics, Taihe Hospital Affiliated to Hubei University of Medicine, Shiyan, Hubei 442000, P.R. China
    Copyright: © Liu et al. This is an open access article distributed under the terms of Creative Commons Attribution License.
  • Pages: 7949-7958
    |
    Published online on: September 28, 2017
       https://doi.org/10.3892/mmr.2017.7660
  • Expand metrics +
Metrics: Total Views: 0 (Spandidos Publications: | PMC Statistics: )
Metrics: Total PDF Downloads: 0 (Spandidos Publications: | PMC Statistics: )
Cited By (CrossRef): 0 citations Loading Articles...

This article is mentioned in:



Abstract

Bone cancer is one of the most lethal malignancies and the specific causes of tumor initiation are not well understood. B‑cell‑specific Moloney murine leukemia virus integration site 1 protein (Bmi‑1) has been reported to be associated with the initiation and progression of osteosarcoma, and as a prognostic indicator in the clinic. In the current study, a full‑length antibody targeting Bmi‑1 (AbBmi‑1) was produced and the preclinical value of Bmi‑1‑targeted therapy was evaluated in bone carcinoma cells and tumor xenograft mice. The results indicated that the Bmi‑1 expression level was markedly upregulated in bone cancer cell lines, and inhibition of Bmi‑1 by AbBmi‑1 reduced the invasiveness and migration of osteosarcoma cells. Overexpression of Bmi‑1 promoted proliferation and angiogenesis, and increased apoptosis resistance induced by cisplatin via the nuclear factor‑κB (NF‑κB) signal pathway. In addition, AbBmi‑1 treatment inhibited the tumorigenicity of osteosarcoma cells in vivo. Furthermore, AbBmi‑1 blocked NF‑κB signaling and reduced MMP‑9 expression. Furthermore, Bmi‑1 promoted osteosarcoma tumor growth, whereas AbBmi‑1 significantly inhibited osteosarcoma tumor growth in vitro and in vivo. Notably, AbBmi‑1 decreased the percentages of Ki67‑positive cells and terminal deoxynucleotidyl transferase dUTP nick end labeling‑positive cells in tumors compared with Bmi‑1‑treated and PBS controls. Notably, MMP‑9 and NF‑κB expression were downregulated by treatment with AbBmi‑1 in MG‑63 osteosarcoma cells. In conclusion, the data provides evidence that AbBmi‑1 inhibited the progression of osteosarcoma, suggesting that AbBmi‑1 may be a novel anti‑cancer agent through the inhibition of Bmi‑1 via activating the NF‑κB pathway in osteosarcoma.

Introduction

Bone cancer is one of the most lethal malignancies and the prognosis remains poor due to a lack of effective therapeutics that significantly improve the quality of life or survival rate of the patients (1,2). Bone cancer occurs in the skeleton and its members, but currently the mechanism of its initiation remains unknown (3). Malignant bone cancer is a typical systemic malignant disease that commonly causes symptoms including bone and joint pain or swelling and fatigue (4,5). In recent years, new strategies have been proposed; however, the overall prognosis for patients with osteosarcoma has not markedly improved (6,7). Additionally, it has been previously reported that osteosarcoma cells are resistant to apoptosis (8–10). Furthermore, apoptotic resistance has become a major challenge in cancer therapy due to resistance of tumor cells through various molecular mechanisms (11,12). Therefore, development of more effective target therapies is required to improve for patient outcomes.

B-cell-specific Moloney murine leukemia virus integration site 1 protein (Bmi-1) represses tumor suppressor gene expression by forming complexes with multiple other polycomb group (PcG) family members. Elevated Bmi-1 expression is associated with dysplastic cell transformation during carcinogenesis and is required for cancer cell replication and survival (13). Bmi-1 has also been identified as a transcription factor with a prognostic role in several malignancies (14,15). Additionally, previous reports have indicated that Bmi-1 has an important role in the development and progression of cancer, and essentially functions as an oncogene (16). Furthermore, overexpression of Bmi-1 promoted apoptosis resistance of cancer cells via activation of nuclear factor-κB (NF-κB) signaling (17). By contrast, Bmi-1 knockdown induced cell-cycle arrest and upregulated the expression tumor-suppressive genes, including homeobox C13 (HOXC13), cyclin dependent kinase inhibitor 2A (p16INK4a), and HOXA9 (18).

Notably, previous reports have suggested that Bmi-1 promotes the aggressiveness of glioma via activation of the NF-κB/matrix metalloproteinase 9 (MMP-9) signaling pathway (19). In addition, another report demonstrated that NF-κB promotes the generation of CD133+, Bmi-1 keratinocytes and the growth of xenograft tumors in mice (20). Furthermore, a novel NF-κB/MMP-3 signal pathway involved in the aggressiveness of glioma promoted by Bmi-1 has been investigated in a previous report, and the results demonstrated that Bmi-1 promotes glioma cell migration and invasion via NF-κB-mediated upregulation of MMP-3 (21). Therefore, these reports indicated that Bmi-1 upregulation may be associated with tumorigenesis through regulation of the NF-κB signaling pathway.

Aberrant activation of NF-κB is observed in the majority of human cancers (22,23). Evidence has suggested that poor survival rate and insufficient outcomes of patients with bone cancer are associated with aberrantly activated NF-κB signaling (24,25). The indicator of NF-κB activation, p65, has also been demonstrated to be highly active in clinical specimens of bone cancer (25). The NF-κB signaling pathway is involved in apoptosis resistance induced by chemotherapy, and enhances tumors cell survival, proliferation, survival, invasion and angiogenesis (26). Developing novel molecules that regulate aberrant activation of NF-κB signaling pathway may be beneficial for clinical osteosarcoma as targeted therapeutics.

In this study, it was observed that knockdown of Bmi-1 inhibited the migration and invasion of osteosarcoma cells. The data demonstrated that Bim-1 stimulation of the invasive phenotype was mechanistically associated with activation of NF-κB and subsequent upregulation and activation of MMP-9. A full-length antibody targeting Bmi-1 (AbBmi-1) was produced, which inhibited migration and invasion of osteosarcoma in vitro and in vivo through inactivation of the NF-κB signaling pathway. In conclusion, the findings provided novel evidence that targeting Bmi-1 inhibited the progression of bone cancer and that Bmi-1 may represent a novel therapeutic target for bone cancer treatment.

Materials and methods

Ethics statement

This study was performed in strict accordance with the recommendations in the Guide for the Care and Use of Laboratory Animals of Taihe Hospital Affiliated to Hubei University of Medicine (Shiyan, China). All experimental protocols and animal procedures were performed in accordance with National Institutes of Health guidelines and approved by the Committee on the Ethics of Animal Experiments Defence Research of Taihe Hospital. All surgery and euthanasia were performed with efforts to minimize suffering.

Cells and reagents

The MG-63 bone tumor cell line and MC3T3-E1 normal human osteoblast cells were purchased from American Type Culture Collection (Manassas, VA, USA). MG-63 cells were cultured in 1640 medium (Gibco; Thermo Fisher Scientific, Inc., Waltham, MA, USA) supplemented with 10% fetal bovine serum (Invitrogen; Thermo Fisher Scientific, Inc.). MC3T3-E1 cells were cultured in Dulbecco's modified Eagle's medium (DMEM; Sigma-Aldrich; Merck KGaA, Darmstadt, Germany) medium supplemented with 10% fetal calf serum (Gibco; Thermo Fisher Scientific, Inc.). All cells were cultured in a 37°C humidified atmosphere of 5% CO2 and treated with cisplatin (25 µM) or MMP-9 inhibitor (20 nM; sc-311437; Santa Cruz Biotechnology, Inc., Dallas, TX, USA) for 3 days.

Tissue specimens and patient information

Paraffin-embedded, archived normal samples obtained from donors who did not suffer from bone-related disease, and osteosarcoma specimens histopathologically diagnosed at Taihe Hospital affiliated to Hubei University of Medicine between June 2007 and July 2013 were obtained. The use of the clinical specimens was approved by the local Institutional Review Board of Taihe Hospital affiliated to Hubei University of Medicine.

Bmi-1 overexpression

The Bmi-1 overexpression experiment was performed on pCDH-EF1-MCS-T2A-copGFP vector (CD521A-1; System Biosciences, Inc., Palo Alto, CA, USA). First PCR was used to synthesize the full length of Bmi-1 CDS region, with 293 cell cDNA as a template. The primer sequence was: Bmi-1 sense: 5′-GAGGGTACTTCATTGATGCCAC-3′ Bmi-1 antisense: 5′-CCAGTTCTCCAGCATTTGTCAG-3′), in the meantime, the restriction enzyme site was also cloned, and the Bmi-1 CDS region ligated to the PCDH vector, with Sanger sequencing used to confirm the fragment in the plasmid. Following the acquisition of the PCDH-Bmi-1 expression vector, the vector was transfected into MG-63 using Lipofectamine 2000 (Invitrogen, Thermo Fisher Scientific, Inc.) according to the manufacturer's protocol. Briefly, MG-63 cells were seeded onto 24-well plates (2×105 per well) and, following attachment, mixed with 5 µg plasmid with 50 µl medium without serum and 2 µl Lipofectamine 2000 with 50 µl medium without serum. They were then incubated for 5 min at room temperature and, after 48 h, the cells were used for the next experiment.

Production of full-length antibody AbBmi-1

The single chain variable fragments of the mouse anti-human Bmi-1 antibody were cloned and ligated into the pET-27b vector (pET-27bBmi-1), purchased from Addgene, Inc. (Cambridge, MA, USA). First the cDNA clone primers were designed by Takara Biotechnology Co., Ltd. (Dalian, China), then 293 cell cDNA was used as a template and PCR used to synthesize the Bmi-1. In the meantime, the restriction enzyme site was cloned: Primer sequences were sense, 5-GCTGTACAAGTCCGGACTCAGAT-3; antisense, 5-CCGGATCTAGATAACTGATCATAA-3. Then the PCR fragments were cloned to the pET-27b vector and Sanger sequencing used to confirm the fragment. The constant domain heavy chain linked Fc and light chain were inserted into the pET-27bBmi-1 vector. Subsequently, full-length antibody targeting of Bmi-1 was termed AbBmi-1. The pET-27bBmi-1 vector was transfected into the E. coli Rossetta (DE3) using electroporation. IPTG was added to a final concentration of 0.5 mM, when the absorbance reached 0.6 at 600 nm wavelength as measured by a microplate reader (Varioskan® Flash Spectral Scanning Multimode Readers, Thermo Fisher Scientific, Inc.). Finally, cells were spun down, disrupted and dissolved in 400 W Ultrasonic for 45 times, 8 sec each time with intervals of 15 sec. The supernatant and precipitate were collected. The supernatant was filtered (45 µm) and purified using the ÄKTAprime plus kit (GE Healthcare Bio-Sciences, Pittsburgh, PA, USA). The obtained AbBmi-1 was further purified by gel filtration chromatography, then the concentration of antibody is quantified by Pierce BCA Protein Assay kit (Thermo Fisher Scientific, Inc.). The synthesis of the fusion protein, Bmi-1- CPPs (cell penetrating peptides) antibody was performed by LifeTein Company (Beijing, China).

MTT cytotoxicity

MG-63 cells (3,000 per well) were incubated with 0.5 µg/ml Bmi-1 antibody (produced by our laboratory), PBS or AbBmi-1 in 96-well plates for 72 h in triplicate for each condition. Then, 20 µl MTT (5 mg/ml) in PBS was added to each well and the cells were incubated for a further 4 h. The entire medium was removed and 100 µl dimethyl sulfoxide was added into the wells to solubilize the crystals. The optical density was measured by a Bio-Rad reader at wavelength of 450 nm (Bio-Rad Laboratories, Inc., Hercules, CA, USA).

Cell migration, wound and invasion assays

For the migration assay, MG-63 cells (2×106) were treated with Bim-1, PBS or AbBim-1 and incubated for 72 h using a control insert (BD Biosciences), then the cells were seeded onto a 24-well plate, and 10 µl pipette tips used to scratch a line. Then, 12 h afterwards, cell migration distance and velocity were calculated. For the invasion assay, Bim-1, PBS or AbBim-1-treated cells were suspended at a density of 1×105 in 200 µl in serum-free DMEM and 500 µl 10% FBS + DMEM medium added to the lower chamber of BD BioCoat Matrigel Invasion Chambers (BD Biosciences). The MG-63 cells in serum-free medium were added to the upper chamber according to the manufacturer's protocols. After 12 h, cells were stained with 0.1% crystal violet for 30 min in room temperature. The tumor cells invasion and migration were counted in at least three random stained fields under the light microscope (Olympus 1X71; Olympus Corporation, Tokyo, Japan).

Reverse transcription-quantitative polymerase chain reaction (RT-qPCR) analysis

Total RNA was obtained from MG-63 and MC3T3-E1 cells by using RNAeasy Mini kit (Qiagen, Inc., Valencia, CA, USA). Bmi-1 expression levels in MG-63 and MC3T3-E1cells were determined by applying RT-qPCR. RT-qPCR was performed using PrimeScript RT reagent kit with gDNA Eraser (Takara Biotechnology Co., Ltd.), according to the manufacturer's protocol. First 5X gDNA Eraser Buffer, gDNA Eraser and total RNA were mixed together, at 42°C for 2 min, then mixed with 5X PrimeScript Buffer 2, PrimeScript RT Enzyme Mix 1 and RT Primer Mix at 37°C for 15 min giving a reaction volume of 15 µl in each well. All the forward and reverse primers were synthesized by Invitrogen (Thermo Fisher Scientific, Inc.). mRNA was detected by SYBR Premix Ex Taq TM II (Takara Biotechnology Co., Ltd.); primer sequences: Bmi-1 sense: 5′-TCATCCTTCTGCTGATGCTG-3′, Bmi-1 antisense: 5′-CCGATCCAATCTGTTCTGGT-3′; GAPDH sense: 5′-TATGCTCTCCTCATGCATTG-3′, GAPDH antisense 5′-GGGACGACCTTCGATCTACC-3′. The thermocycling conditions were in accordance with the manufacturer's protocols (7500 fast instrument: Applied Biosystems; Thermo Fisher Scientific, Inc.): 95°C for 30 sec, 95°C for 3 sec and 60°C for 30 sec for 40 cycles. Relative mRNA expression level changes were calculated by 2−ΔΔCq, RT-qPCR was performed as described previously (27). The results are expressed as the n-fold change compared with control. Every experiment was replicated 3 times.

Western blot analysis

MG-63 cells were treated with 30 µM NF-κB inhibitor (JSH-23, 20 µM) and AbBim-1 (0.5 µg/ml) for 72 h, PBS or AbBim-1 and homogenized in lysate buffer (RIPA Beyotime Institute of Biotechnology, Suzhou, China) containing protease-inhibitor and were centrifuged at 7,168 × g and 4°C for 10 min. The supernatant was used for analysis of proteins. For detection of target proteins, transmembrane proteins were extracted by using Transmembrane Protein Extraction kit (Qiagen, Inc.) according to the manufacturer's protocols. Protein concentration was calculated using a BCA kit (Thermo Fisher Scientific, Inc.) and SDS-PAGE assays were performed as previously described (28). For western blotting, the primary antibodies were Bmi-1 (6964), p65 (8242), p84 (9172), IKK-β (8943), IkBα (9242) and GAPDH (5174), all at 1:1,000, and the secondary antibodies anti mouse IgG, HRP-linked antibody (7076) and anti-rabbit IgG, HRP-linked antibody (5127, all from Cell Signaling Technology, Inc., Danvers, MA, USA), all at 1:5,000. Incubation with primary antibodies was performed at 4°C overnight. Membranes were washed with TBST (NaCl 137 mM, KCl 2.7 mM, Tris base 19 mM) 3 times, 15 mins each wash, and then incubated with secondary antibodies for 30 min in room temperature. The results were visualized using a Pierce ECL Western Blotting Substrate (Thermo Fisher Scientific, Inc.).

Immunohistochemical staining

Immunohistochemical staining was performed by an avidin-biotin-peroxidase technique on the patient samples and mouse specimens. Paraffin-embedded tumor tissue sections (formalin fixed and 4–5 µm thick) were prepared and epitope retrieval was performed for further analysis. The slides were incubated in 10X antigen retrieval solution (Antigen Retrieval Reagent-Basic; R&D Systems, Inc., Minneapolis, MN, USA) at 92–95°C for 2–10 min, then cooled to room temperature, rinsed in ddH2O, and then washed by PBS. The paraffin sections were subjected to hydrogen peroxide (3%) for 10–15 min and subsequently blocked by a regular blocking solution (StartingBlock Blocking Buffer; Thermo Fisher Scientific, Inc.) for 10–15 min at 37°C. Finally, the sections were incubated in anti-CD31 (3528) and anti-Ki67 (9449; both Cell Signaling Technology, Inc., Danvers, MA, USA), primary antibodies diluted by 1:200, and terminal deoxynucleotidyl transferase dUTP nick-end labeling (TUNEL) reagent/DAPI at room temperature for 30 min after blocking. All sections were washed 3 times and incubated with secondary antibodies Anti-mouse IgG (H+L), F(ab')2 Fragment (Alexa Fluor® 488 Conjugate; 4408; Cell Signaling Technology, Inc.) for 1 h at 37°C, and then 6 random fields were observed under a fluorescence inverted phase microscope (1X71; Olympus Corporation).

In vivo experiments

Specific pathogen-free (SPF) female BALB/c nude (n=90; 4–6 weeks old) mice were purchased from Harbin Veterinary Research Institute (Harbin, China). All the mice were kept in a SPF room, with a 14-h light/10-h dark cycle at a temperature of 18–23°C, humidity of 40–60% and with food and water ad libitum. The fat content of the diet ranged from 4–11%. MG-63 (5×106) cells were diluted in PBS, then injected subcutaneously into the dorsum of the mice at a total volume of 100 µl. The treatments for tumor-bearing mice were initiated when tumor diameters reached 5–8 mm on day 5 after tumor inoculation. Mice were randomly divided into three groups (n=30 in each experimental group) and injected intratumorally with 100 mg/kg Bim-1 or AbBim-1, or the same volume of PBS. The detailed procedures are described in a previous report (29). The treatments were performed 7 times at intervals of every 2 days. Tumor diameters were recorded once every 2 days and tumor volumes were calculated using the formula, 0.52 × smallest diameter2 × largest diameter. After 5 weeks, the mice were sacrificed by cervical vertebra dislocation and dissected.

Dual luciferase reporter assays

The assay was performed using a Dual Luciferase Assay kit (Promega Corporation, Madison, WI, USA). First the promoter region of NF-κB was cloned to a luciferase vector, MG-63 cells were seeded onto a 24-well plate, 30,000 cells in each well, and then the cells were transfected with luciferase and Renilla. After 24 h, luciferase and Renilla activity was detected by a Thermo Multiskan plate reader (Thermo Fisher Scientific, Inc.) according to the manufacturer's protocol. Activity of NF-κB was defined as the ratio of firefly luciferase activity compared with corresponding Renilla luciferase activity. Each experiment was repeated by 3 times.

ELISA

The Bmi-1 kit used for ELISA was purchased from Biomatik (EKC35069) and the MMP9 kit purchased from Thermo Fisher Scientific, Inc. (KHC3061). Briefly, 50 µl of standard and sample was added to the plate, cultured for 2 h at room temperature, and washed 4 times using the wash buffer from the kit. Then 100 µl of antibody was added and incubated for 1 h in room temperature, followed by washing 4 times. HRP conjugate was added and cultured for 30 min at room temperature and the wells washed 4 times and treated with chromogenic substrate. Finally, the results were defined by absorbance at 450 and 55 nm using a Thermo Multiskan plate reader (Thermo Fisher Scientific, Inc.); each experiment was replicated 3 times.

Immunofluorescence

The supernatant of culture cells was aspirated and the cells fixed in 4% formaldehyde diluted in warm PBS, for 15 min at room temperature, then washed in PBS for 3 times. The blocking buffer (1X PBS/5% normal serum/0.3% Triton™ X-100, serum purchased from Gibco; Thermo Fisher Scientific, Inc.) was added and blocked for 60 min. Next, the diluted primary antibody (Bmi-1; 6964; 1:200; Cell Signaling Technology, Inc.) was added and incubated overnight at 4°C. The cells were then incubated in fluorochrome-conjugated secondary antibody (Anti-rabbit IgG (H+L), F(ab')2 Fragment (Alexa Fluor® 555 Conjugate) 4413; 1:500; Cell Signaling Technology, Inc.). The cells were then washed and stained with DAPI (8961; Cell Signaling Technology, Inc.), and examined under the microscope (1X71; Olympus Corporation), which was used to capture images.

Apoptosis detection

Cell apoptosis was detected using an Annexin V APC/PI double staining kit from Sungene Biotech Company (Tianjing, China). Briefly, the cells were first digested and then washed by PBS for 3 times. The cells were diluted using the binding buffer in the kit, and stained for Annexin V APC antibody for 10 min at room temperature, followed by staining with PI, then immediately using FACS (BD FACSCalibur, BD Biosciences, Franklin Lakes, NJ, USA) to detect the apoptosis, using CellQuest Pro software version 5.1 (BD Biosciences).

Statistical analysis

All data are represented as the mean + standard error. Unpaired data were analyzed by Student's t test. Comparisons of data between multiple groups were analyzed by one-way analysis of variance and post hoc tests performed using Duncan's new multiple range test. Statistical analyses were performed using SPSS 19.0 (IBM Corp., Armonk, NY, USA). P<0.05 was considered to indicate a statistically significant difference.

Results

Bmi-1 expression in osteosarcoma cells and clinical tissues and the characteristics of AbBmi-1

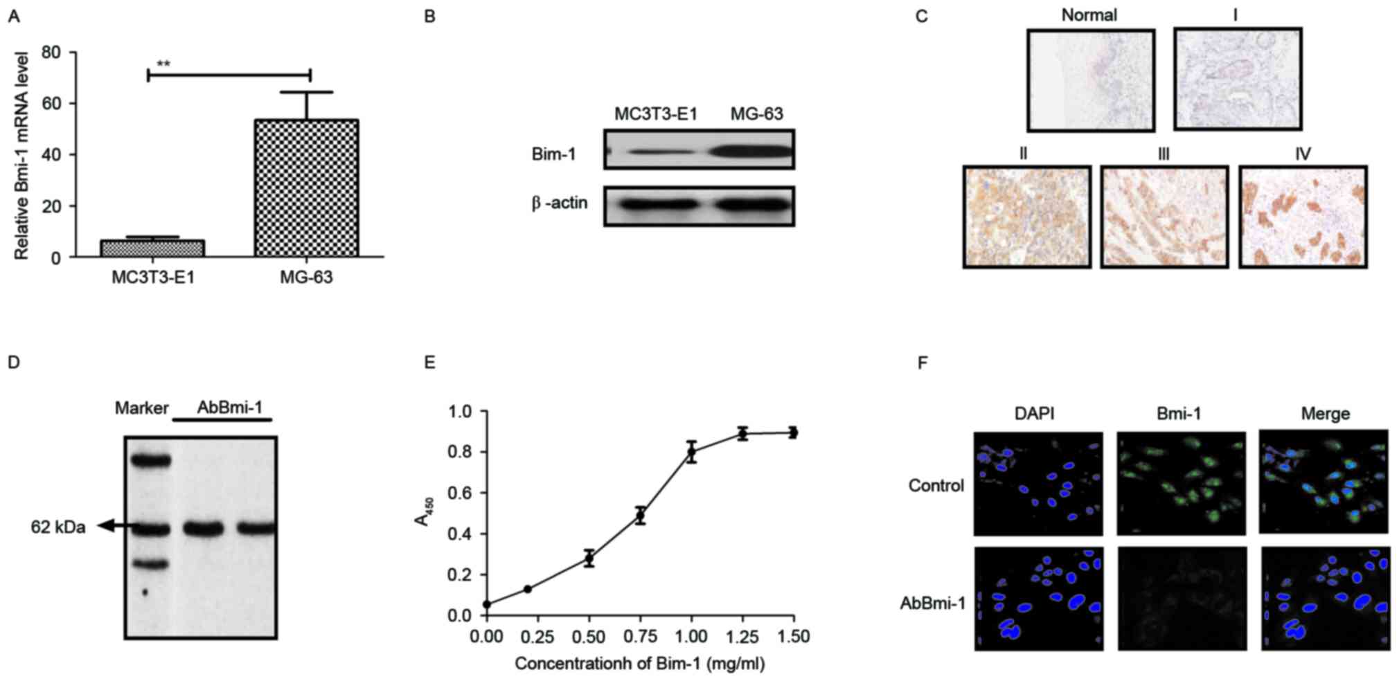
In order to investigate the effect of Bmi-1 on the aggressiveness of osteosarcoma cells, the Bmi-1 expression levels in osteosarcoma cells and clinical tissues were determined. As presented in Fig. 1A and B, Bmi-1 expression was higher in MG-63 osteosarcoma cells than in MC3T3-E1 human normal osteoblast cells. The results in Fig. 1C demonstrated that Bmi-1 expression was also increased in diseased tissues compared with normal adjacent tissues. Additionally, the affinity of AbBmi-1 for Bmi-1 was determined using ELISA and western blot analysis. AbBmi-1 detected a band ~65 kDa under constant denaturing gel electrophoresis and specific binding to Bmi-1 was confirmed by ELISA assay (Fig. 1D and E). Immunofluorescence also demonstrated that AbBmi-1 efficiently decreased the Bmi-1 fluorescence signal in MG-63 cells (Fig. 1F). These data suggest that Bmi-1 may be a potential target for the treatment of osteosarcoma and AbBmi-1 can efficiently bind to Bmi-1.

Figure 1.

Bmi-1 expression in bone cancer cells and clinical tissues, and characteristic of AbBmi-1. (A) mRNA expression levels of Bmi-1 in MG-63 bone cancer cells. (B) Protein expression levels of Bmi-1 in MG-63 bone cancer cells. (C) Bmi-1 protein expression levels in human clinical stage I–IV bone carcinoma tissues and normal tissues determined by immunohistochemical staining (magnification, ×100). (D) Molecular weight of AbBmi-1 under constant denatured gel electrophoresis. (E) ELISA analysis of the affinity of AbBmi-1 with Bmi-1. (F) Immunofluorescence analysis of the binding efficiency of AbBmi-1 with Bmi-1 in MG-63 cells (magnification, ×100). The data are presented as the mean + standard error. **P<0.01. Bmi-1, B-cell-specific Moloney murine leukemia virus integration site 1 protein; AbBmi-1, Bmi-1-targeting antibody.

Efficacy of AbBmi-1 for growth and invasion of osteosarcoma cells

In order to investigate the role of Bmi-1 in osteosarcoma cells, bone carcinoma MG-63 cells were treated with PBS, Bmi-1 and AbBmi-1. The growth, migration and invasion of osteosarcoma cells were then analyzed in vitro. The data in Fig. 2A demonstrated that Bmi-1 treatment significantly increased the growth of osteosarcoma cells, while AbBmi-1 markedly inhibited osteosarcoma cell growth. AbBmi-1-treated cells exhibited cellular morphologies typical of a lower invasive phenotype compared with the control cells and presented decreased numbers of outward projections as analyzed by a wound healing assay (Fig. 2B). Notably, migration and invasion assays revealed that Bmi-1 treatment markedly increased migration of MG63 cells compared with control cells and AbBmi-1 induced the opposite effect (Fig. 2C and D). Additionally, AbBmi-1 treatment increased apoptosis of MG-63 cells compared with control cells, while Bmi-1 treatment increased the apoptotic resistance of MG-63 cells induced by cisplatin (Fig. 2E). Furthermore, the results also that Bmi-1 treatment increased the number of tumor clones compared with control, whereas AbBmi-1 reduced clone formation compared with control (Fig. 2F). Taken together, the data indicate that AbBmi-1 can inhibit the growth and aggressiveness of osteosarcoma cells and increase apoptosis.

Figure 2.

Analysis the effect of AbBmi-1 on osteosarcoma cells. (A) Analysis of osteosarcoma cell growth using MMT after treatment with PBS, Bmi-1 or AbBmi-1. (B) Analysis the efficacy of AbBmi-1 on aggressiveness in MG-63 cells determined by wound healing assay. (C) Evaluation of migration of MG-63 cells after treatment with PBS, Bmi-1 and AbBmi-1. (D) Invasion of MG-63 cells after treatment with PBS, Bmi-1 and AbBmi-1. (E) Apoptosis rate of MG-63 cells after treatment with AbBmi-1. (F) Clone numbers of after treatment with PBS, Bmi-1 and AbBmi-1. The data are presented as the mean + standard error. **P<0.01, Bmi1 and AbBmi1 vs. Control group. Bmi-1, B-cell-specific Moloney murine leukemia virus integration site 1 protein; AbBmi-1, Bmi-1-targeting antibody.

AbBmi-1 inhibits osteosarcoma cells growth through MMP-9-mediated the NF-κB signaling pathway

To understand the mechanism of how AbBmi-1 suppressed the migration and invasion of osteosarcoma cells, the expression and activity of MMP-9 in MG-63 cells was determined. The results in Fig. 3A demonstrated that MMP-9 expression was reduced in AbBmi-1-treated cells compared with that in control groups. Additionally, AbBmi-1 treatment markedly reduced MMP-9 activity in osteosarcoma compared to control cells (Fig. 3B). Furthermore, NF-κB target genes, including cyclin D1, B-cell lymphoma-extra large, tumor necrosis factor-α, vascular endothelial growth factor-C and MYC were decreased following AbBmi-1 treatment in MG-63 cells compared with control cells (Fig. 3C). Furthermore, when osteosarcoma cells were transfected with Bmi-1 overexpression vector, the increased migratory and invasive ability of Bmi-1-overexpression osteosarcoma cells were dramatically reversed by treatment with NF-κB inhibitor (JSH-23) and these effects were accompanied by a reduction in MMP-9 activity (Fig. 3D-F). Western blotting assays demonstrated that the protein levels of p65, p84, inhibitor of NF-κB kinase-β (IKK-β) and NF-κB inhibitor α (IκBα) were obviously reduced by treatment with AbBmi-1 compared with control cells (Fig. 3G). Notably, AbBmi-1 treatment reversed the stimulatory effect of Bmi-1 on NF-κB phosphorylation in bone carcinoma cells (Fig. 3H). Collectively, these results indicated that the AbBmi-1 reduced the aggressive phenotype of osteosarcoma cells, leading to the downregulation of the NF-κB target gene MMP-9 through reduced activation of the NF-κB signaling pathway.

Figure 3.

AbBmi-1 inhibits MG-63 osteosarcoma cell growth via MMP-9 and NF-κB signaling pathway. (A) MMP-9 mRNA expression level was suppressed by AbBmi-1. (B) MMP-9 protein activity was inhibited by AbBmi-1; **P<0.01, Bmi-1 and AbBmi-1 vs. Control group. (C) Analysis of NF-κB target genes expression after treatment with AbBmi-1. (D) Cells were transfected with Bmi-1 overexpression vector for 48 h, then cell migration, (E) cell invasion and (F) MMP-9 activity were determined following treatment with NF-κB inhibitor (JSH-23) and MMP-9 inhibitor; **P<0.01, NF-κB inhibitor and MMP-9 inhibitor vs. control 2 group. (G) The protein expression levels of p65, p84, IKK-β and IκBα were determined following treatment with Bmi-1, JSH-23 and AbBmi-1. (H) Analysis of NF-κB phosphorylation activation following treatment with PBS, Bmi-1 and AbBmi-1; **P<0.01, Bmi-1 and AbBmi-1 vs. Control group. The data are presented as the mean + standard error. MMP-9, matrix metalloproteinase-9; Bmi-1, B-cell-specific Moloney murine leukemia virus integration site 1 protein; AbBmi-1, Bmi-1-targeting antibody; CCND1, cyclin D1; BcL-XL, B-cell lymphoma-extra large; TNF-α, tumor necrosis factor-α; VEGF-C, vascular endothelial growth factor C; NF-κB, nuclear factor-κB; IKK-β, inhibitor of NF-κB kinase-β; IκBα, NF-κB inhibitor α.

AbBmi-1 targets Bim-1 and shows benefits for bone cancer therapy in vivo

To further evaluate the effects of AbBmi-1 on bone carcinoma cell growth, bone carcinoma growth and metastasis were further analyzed by establishing an osteosarcoma xenograft mice tumor model. As presented in Fig. 4A, the data revealed that Bmi-1 promoted tumor growth and AbBmi-1 significantly inhibited tumor growth compared with PBS-treated mice. The tumor weight was also reduced in the AbBmi-1 group compared with Bmi-1 and PBS groups (Fig. 4B). Representative tumors from each group are presented in Fig. 4C, indicating the AbBmi-1 significantly inhibited tumor growth in vivo. Histological analysis demonstrated that AbBmi-1 treatment decreased the number of Ki67-positive cells, microvascular density (CD31 staining) and TUNEL-positive cells (Fig. 4D-F). Notably, the results also demonstrated that NF-κB luciferase activity was upregulated by Bmi-1 and downregulated by AbBmi-1 in MG-63 cells, (Fig. 4G). Additionally, it was observed that MMP-9 and NF-κB protein expression levels were by after treatment with the AbBmi-1 target-therapy agents (Fig. 4H).

Figure 4.

In vivo action of AbBmi-1 in osteosarcoma-bearing mice. (A) Mean tumor volumes were measured following treatment with PBS, Bmi-1 and AbBmi-1; **P<0.01. (B) Mean tumor weight following treatment with PBS, Bmi-1 and AbBmi-1; **P<0.01, Bmi-1 and AbBmi-1 vs. PBS group. (C) Representative images of tumors from experimental mice in each group. Expression of (D) Ki67 and (E) CD31 in tumors from mice treated with PBS, Bmi-1 and AbBmi-1. determined by IHC staining. (F) TUNEL-positive cells in tumors treatment with PBS, Bmi-1 and AbBmi-1. (G) NF-κB luciferase activity in tumors treated with PBS, Bmi-1 and AbBmi-1; **P<0.01, Bmi-1 and AbBmi-1 vs. Control group. (H) MMP-9 and NF-κB expression in tumors following treatment with PBS, Bmi-1 and AbBmi-1. The data are presented as the mean + standard error. Bmi-1, B-cell-specific Moloney murine leukemia virus integration site 1 protein; AbBmi-1, Bmi-1-targeting antibody; TUNEL, terminal deoxynucleotidyl transferase dUTP nick-end labeling; NF-κB, nuclear factor-κB; MMP-9, matrix metalloproteinase-9.

Discussion

The aim of this current study was to examine the tumorigenic function of Bmi-1 and the therapeutic effects of AbBmi-1 in bone carcinoma in vitro and in vivo. Although previous studies have reported that Bmi-1 induced an aggressive cancer phenotype through modulation of the NF-κB signaling pathway, the role of the signaling pathway in bone carcinoma has not been reported and remains unclear (30,31). Therefore, understanding the role of Bmi-1 may be essential for the development of osteosarcoma treatments (32). The data of the present study demonstrated that Bmi-1 increases the migration and invasion of osteosarcoma cells by activating NF-κB signaling pathway and subsequent upregulation of MMP-9 expression. Overexpression of Bmi-1 promoted angiogenesis, tumorigenicity, and increased apoptosis resistance induced by cisplatin through the NF-κB signal pathway. Notably, AbBmi-1-treated tumors in xenograft mice were significantly smaller and had reduced tumor weights compared with control tumors. These data suggested that Bmi-1 may act as a potential molecular targets and AbBmi-1 may be a potential anti-cancer agent acting through inhibition of the NF-κB signaling pathway for osteosarcoma therapy.

Bmi-1 is a member of the PcG family and is frequently overexpressed in human tumor cells, suggesting that Bmi-1 is a potential oncogene involved in the initiation of cancer tumorigenesis (33). In addition, Bmi-1 suppress its targets, cyclin dependent kinase inhibitor 2A (p14ARF) and p16INK4a, and previous reports demonstrated that Bmi-1 promotes tumor cell migration by suppressing the p14 ARF/MDM2/p53 and/or p16/RB transcriptional corepressor 1 signaling pathways (34). Furthermore, Bmi-1 upregulation was demonstrated to enhance the aggressiveness of human carcinoma and regulate epithelial-mesenchymal transition through modulation of the phosphoinositide 3-kinase/Akt/glycogen synthase kinase-3β pathway (35). This current study suggested that Bmi-1 promoted an aggressive phenotype in human osteosarcoma by regulating the NF-κB/MMP-9 signaling pathway, indicating that Bmi-1 may be a potential therapeutic target for osteosarcoma therapy.

Apoptosis-resistance is a major obstacle in cancer clinical treatment (33,34). A previous study demonstrated that overexpression of Bmi-1 in EC9706 esophageal carcinoma cells promoted cell cycle progression, migration and enhanced the resistance to apoptosis (35). Downregulation of Bmi-1 is reported to be associated with suppressed tumorigenesis and induced apoptosis in CD44+ nasopharyngeal carcinoma cancer stem-like cells (36). Therefore, reducing the apoptosis-resistance of cancer cells and tumors tissues may enhance the outcomes of patients undergoing oncotherapy in the clinic. Bmi-1 is reported as an oncogene that promotes tumor growth, aggressiveness and tumor angiogenesis; knockdown of Bmi-1 expression exhibits tumor growth, migration, invasion and tumor angiogenesis in human colorectal cancer cells (15,37). In addition, Bmi-1 overexpression promotes cancer cell proliferation and is a predictor of poor survival in patients with colorectal cancer (38,39). In the current study, Bmi-1 regulated the proliferation and tumorigenicity of bone carcinoma, whereas neutralizing Bmi-1 induced opposite outcomes through inactivation of the NF-κB signaling pathway. The results suggest that therapy targeting Bmi-1 may be an efficient and promising molecular therapy for the treatment of osteosarcoma in the clinic.

Notably, different signaling pathways that promote the aggressiveness of osteosarcoma are involved in the modulation of MMP-9 transcription (40,41). Bmi-1 has been recently reported to be critical in the maintenance of genome integrity, and the p21/cyclin E pathway modulates the anticlastogenic activity of Bmi-1 in cancer cells (42). A previous study reported that NF-κB induces the expression and activation of MMP-9 by interacting with promoter sites and consequently promoting tumor progression (21). The current study indicated that Bmi-1 induces MMP-9 expression and activity through a mechanism associated with NF-κB activation, whereas AbBmi-1 blocked the activity of NF-κB, downregulated the pro-invasive effect of Bmi-1 and prevented MMP-9 activity.

In conclusion, this study provided evidence that Bmi-1 is overexpressed in bone cancer cells and clinical bone cancer tissues. Reduced NF-activation caused by AbBmi-1 inhibited growth, aggressiveness and migration, and increased apoptosis in bone cancer in vitro and in vivo. According to this molecular analysis, Bmi-1 is a potential target in osteosarcoma and AbBmi-1 may be useful as a therapeutic agent for the treatment of human bone cancer.

References

1 

Błogowski W, Bodnarczuk T and Starzyńska T: Concise review: Pancreatic cancer and bone marrow-derived stem cells. Stem Cells Transl Med. 5:938–945. 2016. View Article : Google Scholar : PubMed/NCBI

2 

Assi R, Mukherji D, Haydar A, Saroufim M, Temraz S and Shamseddine A: Metastatic colorectal cancer presenting with bone marrow metastasis: A case series and review of literature. J Gastrointest Oncol. 7:284–297. 2016.PubMed/NCBI

3 

Pazionis TJ, Alradwan H, Deheshi BM, Turcotte R, Farrokhyar F and Ghert M: A systematic review and meta-analysis of En-Bloc vs. intralesional resection for giant cell tumor of bone of the distal radius. Open Orthop J. 7:103–108. 2013. View Article : Google Scholar : PubMed/NCBI

4 

Maeyama I: Review of bone tumor. Iryo. 24(Suppl): S2271970.(In Japanese).

5 

Sanchez-Pareja A, Larousserie F, Boudabbous S, Beaulieu JY, Mach N, Saiji E and Rougemont AL: Giant cell tumor of bone with pseudosarcomatous changes leading to premature denosumab therapy interruption: A case report with review of the literature. Int J Surg Pathol. 24:366–372. 2016. View Article : Google Scholar : PubMed/NCBI

6 

Mohammadi M, Goudarzi PK, Rahmani O, Kaghazian P, Yahaghi E, Taheriazam A and Ahmadi K: Evaluation of gene expression level of CDC5L and MACC1 in poor prognosis and progression of osteosarcoma. Tumour Biol. 37:8153–8157. 2016. View Article : Google Scholar : PubMed/NCBI

7 

Bahador R, Taheriazam A, Mirghasemi A, Torkaman A, Shakeri M, Yahaghi E and Goudarzi PK: Tissue expression levels of miR-29b and miR-422a in children, adolescents, and young adults' age groups and their association with prediction of poor prognosis in human osteosarcoma. Tumour Biol. 37:3091–3095. 2016. View Article : Google Scholar : PubMed/NCBI

8 

Zhou Y, Zhao RH, Tseng KF, Li KP, Lu ZG, Liu Y, Han K, Gan ZH, Lin SC, Hu HY and Min DL: Sirolimus induces apoptosis and reverses multidrug resistance in human osteosarcoma cells in vitro via increasing microRNA-34b expression. Acta Pharmacol Sin. 37:519–529. 2016. View Article : Google Scholar : PubMed/NCBI

9 

Zhao H, Peng C, Ruan G, Zhou J, Li Y and Hai Y: Adenovirus-delivered PDCD5 counteracts adriamycin resistance of osteosarcoma cells through enhancing apoptosis and inhibiting Pgp. Int J Clin Exp Med. 7:5429–5436. 2014.PubMed/NCBI

10 

Tsai HC, Huang CY, Su HL and Tang CH: CCN2 enhances resistance to cisplatin-mediating cell apoptosis in human osteosarcoma. PLoS One. 9:e901592014. View Article : Google Scholar : PubMed/NCBI

11 

Locklin RM, Federici E, Espina B, Hulley PA, Russell RG and Edwards CM: Selective targeting of death receptor 5 circumvents resistance of MG-63 osteosarcoma cells to TRAIL-induced apoptosis. Mol Cancer Ther. 6:3219–3228. 2007. View Article : Google Scholar : PubMed/NCBI

12 

Vourvouhaki E, Carvalho C and Aguiar P: Model for Osteosarcoma-9 as a potent factor in cell survival and resistance to apoptosis. Phys Rev E Stat Nonlin Soft Matter Phys. 76:0119262007. View Article : Google Scholar : PubMed/NCBI

13 

Kang MK, Kim RH, Kim SJ, Yip FK, Shin KH, Dimri GP, Christensen R, Han T and Park NH: Elevated Bmi-1 expression is associated with dysplastic cell transformation during oral carcinogenesis and is required for cancer cell replication and survival. Br J Cancer. 96:126–133. 2007. View Article : Google Scholar : PubMed/NCBI

14 

Lin MX, Wen ZF, Feng ZY and Li ZK: Association of Bmi-1 expression with clinicopathological features and prognosis of colorectal cancer. Nan Fang Yi Ke Da Xue Xue Bao. 29:1816–1819. 2009.(In Chinese). PubMed/NCBI

15 

Choi YJ, Choi YL, Cho EY, Shin YK, Sung KW, Hwang YK, Lee SJ, Kong G, Lee JE, Kim JS, et al: Expression of Bmi-1 protein in tumor tissues is associated with favorable prognosis in breast cancer patients. Breast Cancer Res Treat. 113:83–93. 2009. View Article : Google Scholar : PubMed/NCBI

16 

Raaphorst FM, Meijer CJ and Otte AP: Correspondence re: S. Beá et al., BMI-1 gene amplification and overexpression in hematological malignancies occur mainly in mantle cell lymphomas. Cancer Res. 61:2409–2412, 2001. Cancer Res 62: 618–619. 2002.

17 

Li J, Gong LY, Song LB, Jiang LL, Liu LP, Wu J, Yuan J, Cai JC, He M, Wang L, et al: Oncoprotein Bmi-1 renders apoptotic resistance to glioma cells through activation of the IKK-nuclear factor-kappaB pathway. Am J Pathol. 176:699–709. 2010. View Article : Google Scholar : PubMed/NCBI

18 

Wu X, Liu X, Sengupta J, Bu Y, Yi F, Wang C, Shi Y, Zhu Y, Jiao Q and Song F: Silencing of Bmi-1 gene by RNA interference enhances sensitivity to doxorubicin in breast cancer cells. Indian J Exp Biol. 49:105–112. 2011.PubMed/NCBI

19 

Jiang L, Wu J, Yang Y, Liu L, Song L, Li J and Li M: Bmi-1 promotes the aggressiveness of glioma via activating the NF-kappaB/MMP-9 signaling pathway. BMC Cancer. 12:4062012. View Article : Google Scholar : PubMed/NCBI

20 

Lai J, Cai Q, Biel MA, Wang C, Hu X, Wang S and Lin J: Id1 and NF-κB promote the generation of CD133+ and BMI-1+ keratinocytes and the growth of xenograft tumors in mice. Int J Oncol. 44:1481–1489. 2014. View Article : Google Scholar : PubMed/NCBI

21 

Sun P, Mu Y and Zhang S: A novel NF-κB/MMP-3 signal pathway involves in the aggressivity of glioma promoted by Bmi-1. Tumour Biol. 35:12721–12727. 2014. View Article : Google Scholar : PubMed/NCBI

22 

Hassanzadeh P: Colorectal cancer and NF-κB signaling pathway. Gastroenterol Hepatol Bed Bench. 4:127–132. 2011.PubMed/NCBI

23 

Wang Y, Zhou Y, Jia G, Han B, Liu J, Teng Y, Lv J, Song Z, Li Y, Ji L, et al: Shikonin suppresses tumor growth and synergizes with gemcitabine in a pancreatic cancer xenograft model: Involvement of NF-κB signaling pathway. Biochem Pharmacol. 88:322–333. 2014. View Article : Google Scholar : PubMed/NCBI

24 

Wang Z, Cao CJ, Huang LL, Ke ZF, Luo CJ, Lin ZW, Wang F, Zhang YQ and Wang LT: EFEMP1 promotes the migration and invasion of osteosarcoma via MMP-2 with induction by AEG-1 via NF-κB signaling pathway. Oncotarget. 6:14191–14208. 2015. View Article : Google Scholar : PubMed/NCBI

25 

Zhu LB, Jiang J, Zhu XP, Wang TF, Chen XY, Luo QF, Shu Y, Liu ZL and Huang SH: Knockdown of Aurora-B inhibits osteosarcoma cell invasion and migration via modulating PI3K/Akt/NF-κB signaling pathway. Int J Clin Exp Pathol. 7:3984–3991. 2014.PubMed/NCBI

26 

Jamshidi M, Fagerholm R, Khan S, Aittomäki K, Czene K, Darabi H, Li J, Andrulis IL, Chang-Claude J, Devilee P, et al: SNP-SNP interaction analysis of NF-κB signaling pathway on breast cancer survival. Oncotarget. 6:37979–37994. 2015. View Article : Google Scholar : PubMed/NCBI

27 

Livak KJ and Schmittgen TD: Analysis of relative gene expression data using real-time quantitative PCR and the 2(-Delta Delta C(T)) method. Methods. 25:402–408. 2001. View Article : Google Scholar : PubMed/NCBI

28 

Wai-Hoe L, Wing-Seng L, Ismail Z and Lay-Harn G: SDS-PAGE-based quantitative assay for screening of kidney stone disease. Biol Proced Online. 11:145–160. 2009. View Article : Google Scholar : PubMed/NCBI

29 

Bai FL, Yu YH, Tian H, Ren GP, Wang H, Zhou B, Han XH, Yu QZ and Li DS: Genetically engineered Newcastle disease virus expressing interleukin-2 and TNF-related apoptosis-inducing ligand for cancer therapy. Cancer Biol Ther. 15:1226–1238. 2014. View Article : Google Scholar : PubMed/NCBI

30 

Bansal N, Bartucci M, Yusuff S, Davis S, Flaherty K, Huselid E, Patrizii M, Jones D, Cao L, Sydorenko N, et al: BMI-1 targeting interferes with patient-derived tumor-initiating cell survival and tumor growth in prostate cancer. Clin Cancer Res. 22:6176–6191. 2016. View Article : Google Scholar : PubMed/NCBI

31 

Chen F, Chen L, He H, Huang W, Zhang R, Li P, Meng Y and Jiang X: Up-regulation of microRNA-16 in glioblastoma inhibits the function of endothelial cells and tumor angiogenesis by targeting Bmi-1. Anticancer Agents Med Chem. 16:609–620. 2016. View Article : Google Scholar : PubMed/NCBI

32 

Song LB, Li J, Liao WT, Feng Y, Yu CP, Hu LJ, Kong QL, Xu LH, Zhang X, Liu WL, et al: The polycomb group protein Bmi-1 represses the tumor suppressor PTEN and induces epithelial-mesenchymal transition in human nasopharyngeal epithelial cells. J Clin Invest. 119:3626–3636. 2009. View Article : Google Scholar : PubMed/NCBI

33 

Wang MC, Li CL, Cui J, Jiao M, Wu T, Jing LI and Nan KJ: BMI-1, a promising therapeutic target for human cancer. Oncol Lett. 10:583–588. 2015.PubMed/NCBI

34 

Junan Li, Jye Poi Ming and Ming-Daw Tsai: The regulatory mechanisms of tumor suppressor P16INK4A and relevance to cancer. Biochemistry. 50:5566–5582. 2011. View Article : Google Scholar : PubMed/NCBI

35 

Xu W, Yang Z and Lu N: A new role for the PI3K/Akt signaling pathway in the epithelial-mesenchymal transition. Cell Adh Migr. 9:317–324. 2015. View Article : Google Scholar : PubMed/NCBI

36 

Chinchar E, Makey KL, Gibson J, Chen F, Cole SA, Megason GC, Vijayakumar S, Miele L and Gu JW: Sunitinib significantly suppresses the proliferation, migration, apoptosis resistance, tumor angiogenesis and growth of triple-negative breast cancers but increases breast cancer stem cells. Vasc Cell. 6:122014. View Article : Google Scholar : PubMed/NCBI

37 

Guidicelli G, Chaigne-Delalande B, Dilhuydy MS, Pinson B, Mahfouf W, Pasquet JM, Mahon FX, Pourquier P, Moreau JF and Legembre P: The necrotic signal induced by mycophenolic acid overcomes apoptosis-resistance in tumor cells. PLoS One. 4:e54932009. View Article : Google Scholar : PubMed/NCBI

38 

Wang JF, Liu Y, Liu WJ and He SY: Expression of Bmi-1 gene in esophageal carcinoma cell EC9706 and its effect on cell cycle, apoptosis and migration. Chin J Cancer. 29:689–696. 2010. View Article : Google Scholar : PubMed/NCBI

39 

Xu X, Liu Y, Su J, Li D, Hu J, Huang Q, Lu M, Liu X, Ren J, Chen W and Sun L: Downregulation of Bmi-1 is associated with suppressed tumorigenesis and induced apoptosis in CD44 (+) nasopharyngeal carcinoma cancer stem-like cells. Oncol Rep. 35:923–931. 2016. View Article : Google Scholar : PubMed/NCBI

40 

Guo WJ, Zeng MS, Yadav A, Song LB, Guo BH, Band V and Dimri GP: Mel-18 acts as a tumor suppressor by repressing Bmi-1 expression and down-regulating Akt activity in breast cancer cells. Cancer Res. 67:5083–5089. 2007. View Article : Google Scholar : PubMed/NCBI

41 

Taran K, Wysocka A, Sitkiewicz A, Kobos J and Andrzejewska E: Evaluation of potential prognostic value of Bmi-1 gene product and selected markers of proliferation (Ki-67) and apoptosis (p53) in the neuroblastoma group of tumors. Postepy Hig Med Dosw (Online). 70:110–116. 2016. View Article : Google Scholar : PubMed/NCBI

42 

Jacobs JJ, Scheijen B, Voncken JW, Kieboom K, Berns A and van Lohuizen M: Bmi-1 collaborates with c-Myc in tumorigenesis by inhibiting c-Myc-induced apoptosis via INK4a/ARF. Genes Dev. 13:2678–2690. 1999. View Article : Google Scholar : PubMed/NCBI

Related Articles

  • Abstract
  • View
  • Download
  • Twitter
Copy and paste a formatted citation
Spandidos Publications style
Liu J, Luo B and Zhao M: Bmi‑1‑targeting suppresses osteosarcoma aggressiveness through the NF‑κB signaling pathway Retraction in /10.3892/mmr.2023.12978. Mol Med Rep 16: 7949-7958, 2017.
APA
Liu, J., Luo, B., & Zhao, M. (2017). Bmi‑1‑targeting suppresses osteosarcoma aggressiveness through the NF‑κB signaling pathway Retraction in /10.3892/mmr.2023.12978. Molecular Medicine Reports, 16, 7949-7958. https://doi.org/10.3892/mmr.2017.7660
MLA
Liu, J., Luo, B., Zhao, M."Bmi‑1‑targeting suppresses osteosarcoma aggressiveness through the NF‑κB signaling pathway Retraction in /10.3892/mmr.2023.12978". Molecular Medicine Reports 16.6 (2017): 7949-7958.
Chicago
Liu, J., Luo, B., Zhao, M."Bmi‑1‑targeting suppresses osteosarcoma aggressiveness through the NF‑κB signaling pathway Retraction in /10.3892/mmr.2023.12978". Molecular Medicine Reports 16, no. 6 (2017): 7949-7958. https://doi.org/10.3892/mmr.2017.7660
Copy and paste a formatted citation
x
Spandidos Publications style
Liu J, Luo B and Zhao M: Bmi‑1‑targeting suppresses osteosarcoma aggressiveness through the NF‑κB signaling pathway Retraction in /10.3892/mmr.2023.12978. Mol Med Rep 16: 7949-7958, 2017.
APA
Liu, J., Luo, B., & Zhao, M. (2017). Bmi‑1‑targeting suppresses osteosarcoma aggressiveness through the NF‑κB signaling pathway Retraction in /10.3892/mmr.2023.12978. Molecular Medicine Reports, 16, 7949-7958. https://doi.org/10.3892/mmr.2017.7660
MLA
Liu, J., Luo, B., Zhao, M."Bmi‑1‑targeting suppresses osteosarcoma aggressiveness through the NF‑κB signaling pathway Retraction in /10.3892/mmr.2023.12978". Molecular Medicine Reports 16.6 (2017): 7949-7958.
Chicago
Liu, J., Luo, B., Zhao, M."Bmi‑1‑targeting suppresses osteosarcoma aggressiveness through the NF‑κB signaling pathway Retraction in /10.3892/mmr.2023.12978". Molecular Medicine Reports 16, no. 6 (2017): 7949-7958. https://doi.org/10.3892/mmr.2017.7660
Follow us
  • Twitter
  • LinkedIn
  • Facebook
About
  • Spandidos Publications
  • Careers
  • Cookie Policy
  • Privacy Policy
How can we help?
  • Help
  • Live Chat
  • Contact
  • Email to our Support Team