Spandidos Publications Logo
  • About
    • About Spandidos
    • Aims and Scopes
    • Abstracting and Indexing
    • Editorial Policies
    • Reprints and Permissions
    • Job Opportunities
    • Terms and Conditions
    • Contact
  • Journals
    • All Journals
    • Oncology Letters
      • Oncology Letters
      • Information for Authors
      • Editorial Policies
      • Editorial Board
      • Aims and Scope
      • Abstracting and Indexing
      • Bibliographic Information
      • Archive
    • International Journal of Oncology
      • International Journal of Oncology
      • Information for Authors
      • Editorial Policies
      • Editorial Board
      • Aims and Scope
      • Abstracting and Indexing
      • Bibliographic Information
      • Archive
    • Molecular and Clinical Oncology
      • Molecular and Clinical Oncology
      • Information for Authors
      • Editorial Policies
      • Editorial Board
      • Aims and Scope
      • Abstracting and Indexing
      • Bibliographic Information
      • Archive
    • Experimental and Therapeutic Medicine
      • Experimental and Therapeutic Medicine
      • Information for Authors
      • Editorial Policies
      • Editorial Board
      • Aims and Scope
      • Abstracting and Indexing
      • Bibliographic Information
      • Archive
    • International Journal of Molecular Medicine
      • International Journal of Molecular Medicine
      • Information for Authors
      • Editorial Policies
      • Editorial Board
      • Aims and Scope
      • Abstracting and Indexing
      • Bibliographic Information
      • Archive
    • Biomedical Reports
      • Biomedical Reports
      • Information for Authors
      • Editorial Policies
      • Editorial Board
      • Aims and Scope
      • Abstracting and Indexing
      • Bibliographic Information
      • Archive
    • Oncology Reports
      • Oncology Reports
      • Information for Authors
      • Editorial Policies
      • Editorial Board
      • Aims and Scope
      • Abstracting and Indexing
      • Bibliographic Information
      • Archive
    • Molecular Medicine Reports
      • Molecular Medicine Reports
      • Information for Authors
      • Editorial Policies
      • Editorial Board
      • Aims and Scope
      • Abstracting and Indexing
      • Bibliographic Information
      • Archive
    • World Academy of Sciences Journal
      • World Academy of Sciences Journal
      • Information for Authors
      • Editorial Policies
      • Editorial Board
      • Aims and Scope
      • Abstracting and Indexing
      • Bibliographic Information
      • Archive
    • International Journal of Functional Nutrition
      • International Journal of Functional Nutrition
      • Information for Authors
      • Editorial Policies
      • Editorial Board
      • Aims and Scope
      • Abstracting and Indexing
      • Bibliographic Information
      • Archive
    • International Journal of Epigenetics
      • International Journal of Epigenetics
      • Information for Authors
      • Editorial Policies
      • Editorial Board
      • Aims and Scope
      • Abstracting and Indexing
      • Bibliographic Information
      • Archive
    • Medicine International
      • Medicine International
      • Information for Authors
      • Editorial Policies
      • Editorial Board
      • Aims and Scope
      • Abstracting and Indexing
      • Bibliographic Information
      • Archive
  • Articles
  • Information
    • Information for Authors
    • Information for Reviewers
    • Information for Librarians
    • Information for Advertisers
    • Conferences
  • Language Editing
Spandidos Publications Logo
  • About
    • About Spandidos
    • Aims and Scopes
    • Abstracting and Indexing
    • Editorial Policies
    • Reprints and Permissions
    • Job Opportunities
    • Terms and Conditions
    • Contact
  • Journals
    • All Journals
    • Biomedical Reports
      • Information for Authors
      • Editorial Policies
      • Editorial Board
      • Aims and Scope
      • Abstracting and Indexing
      • Bibliographic Information
      • Archive
    • Experimental and Therapeutic Medicine
      • Information for Authors
      • Editorial Policies
      • Editorial Board
      • Aims and Scope
      • Abstracting and Indexing
      • Bibliographic Information
      • Archive
    • International Journal of Epigenetics
      • Information for Authors
      • Editorial Policies
      • Editorial Board
      • Aims and Scope
      • Abstracting and Indexing
      • Bibliographic Information
      • Archive
    • International Journal of Functional Nutrition
      • Information for Authors
      • Editorial Policies
      • Editorial Board
      • Aims and Scope
      • Abstracting and Indexing
      • Bibliographic Information
      • Archive
    • International Journal of Molecular Medicine
      • Information for Authors
      • Editorial Policies
      • Editorial Board
      • Aims and Scope
      • Abstracting and Indexing
      • Bibliographic Information
      • Archive
    • International Journal of Oncology
      • Information for Authors
      • Editorial Policies
      • Editorial Board
      • Aims and Scope
      • Abstracting and Indexing
      • Bibliographic Information
      • Archive
    • Medicine International
      • Information for Authors
      • Editorial Policies
      • Editorial Board
      • Aims and Scope
      • Abstracting and Indexing
      • Bibliographic Information
      • Archive
    • Molecular and Clinical Oncology
      • Information for Authors
      • Editorial Policies
      • Editorial Board
      • Aims and Scope
      • Abstracting and Indexing
      • Bibliographic Information
      • Archive
    • Molecular Medicine Reports
      • Information for Authors
      • Editorial Policies
      • Editorial Board
      • Aims and Scope
      • Abstracting and Indexing
      • Bibliographic Information
      • Archive
    • Oncology Letters
      • Information for Authors
      • Editorial Policies
      • Editorial Board
      • Aims and Scope
      • Abstracting and Indexing
      • Bibliographic Information
      • Archive
    • Oncology Reports
      • Information for Authors
      • Editorial Policies
      • Editorial Board
      • Aims and Scope
      • Abstracting and Indexing
      • Bibliographic Information
      • Archive
    • World Academy of Sciences Journal
      • Information for Authors
      • Editorial Policies
      • Editorial Board
      • Aims and Scope
      • Abstracting and Indexing
      • Bibliographic Information
      • Archive
  • Articles
  • Information
    • For Authors
    • For Reviewers
    • For Librarians
    • For Advertisers
    • Conferences
  • Language Editing
Login Register Submit
  • This site uses cookies
  • You can change your cookie settings at any time by following the instructions in our Cookie Policy. To find out more, you may read our Privacy Policy.

    I agree
Search articles by DOI, keyword, author or affiliation
Search
Advanced Search
presentation
Molecular Medicine Reports
Join Editorial Board Propose a Special Issue
Print ISSN: 1791-2997 Online ISSN: 1791-3004
Journal Cover
December-2017 Volume 16 Issue 6

Full Size Image

Sign up for eToc alerts
Recommend to Library

Journals

International Journal of Molecular Medicine

International Journal of Molecular Medicine

International Journal of Molecular Medicine is an international journal devoted to molecular mechanisms of human disease.

International Journal of Oncology

International Journal of Oncology

International Journal of Oncology is an international journal devoted to oncology research and cancer treatment.

Molecular Medicine Reports

Molecular Medicine Reports

Covers molecular medicine topics such as pharmacology, pathology, genetics, neuroscience, infectious diseases, molecular cardiology, and molecular surgery.

Oncology Reports

Oncology Reports

Oncology Reports is an international journal devoted to fundamental and applied research in Oncology.

Experimental and Therapeutic Medicine

Experimental and Therapeutic Medicine

Experimental and Therapeutic Medicine is an international journal devoted to laboratory and clinical medicine.

Oncology Letters

Oncology Letters

Oncology Letters is an international journal devoted to Experimental and Clinical Oncology.

Biomedical Reports

Biomedical Reports

Explores a wide range of biological and medical fields, including pharmacology, genetics, microbiology, neuroscience, and molecular cardiology.

Molecular and Clinical Oncology

Molecular and Clinical Oncology

International journal addressing all aspects of oncology research, from tumorigenesis and oncogenes to chemotherapy and metastasis.

World Academy of Sciences Journal

World Academy of Sciences Journal

Multidisciplinary open-access journal spanning biochemistry, genetics, neuroscience, environmental health, and synthetic biology.

International Journal of Functional Nutrition

International Journal of Functional Nutrition

Open-access journal combining biochemistry, pharmacology, immunology, and genetics to advance health through functional nutrition.

International Journal of Epigenetics

International Journal of Epigenetics

Publishes open-access research on using epigenetics to advance understanding and treatment of human disease.

Medicine International

Medicine International

An International Open Access Journal Devoted to General Medicine.

Journal Cover
December-2017 Volume 16 Issue 6

Full Size Image

Sign up for eToc alerts
Recommend to Library

  • Article
  • Citations
    • Cite This Article
    • Download Citation
    • Create Citation Alert
    • Remove Citation Alert
    • Cited By
  • Similar Articles
    • Related Articles (in Spandidos Publications)
    • Similar Articles (Google Scholar)
    • Similar Articles (PubMed)
  • Download PDF
  • Download XML
  • View XML
Article

Downregulation of caspase‑3 alleviates Mycoplasma pneumoniae‑induced apoptosis in alveolar epithelial cells

Retraction in: /10.3892/mmr.2021.12456
  • Authors:
    • Shan Shi
    • Xiaolei Liu
    • Haibo Li
  • View Affiliations / Copyright

    Affiliations: Department of Pediatrics, The First Hospital of Jilin University, Changchun, Jilin 130021, P.R. China
  • Pages: 9601-9606
    |
    Published online on: October 12, 2017
       https://doi.org/10.3892/mmr.2017.7782
  • Expand metrics +
Metrics: Total Views: 0 (Spandidos Publications: | PMC Statistics: )
Metrics: Total PDF Downloads: 0 (Spandidos Publications: | PMC Statistics: )
Cited By (CrossRef): 0 citations Loading Articles...

This article is mentioned in:



Abstract

Mycoplasma pneumoniae (M. pneumoniae) infection is closely associated with pneumonia in children. Apoptosis of alveolar epithelial cells is involved in the development of pneumonia in children. The present study aimed to examine how caspase‑3 influences apoptosis rates in M. pneumoniae‑infected alveolar epithelial cells. A549 alveolar epithelial cells were treated with M. pneumoniae, and cells and culture supernatant were collected at different time points. Alterations in apoptosis rates and caspase‑3 mRNA and protein levels were measured for each treatment group. Cell apoptosis was detected using flow cytometry and TUNEL assay, and cell proliferation was detected using Cell Counting Kit‑8 assay. Caspase‑3 expression in A549 cells was inhibited via small interfering RNA (siRNA) knockdown and relative alterations in mRNA and protein levels and apoptosis rates were measured. Cytokine levels were measured using ELISA assay. Apoptosis rates of alveolar epithelial cells increased with prolonged exposure to M. pneumoniae (P<0.05). M. pneumoniae infection increased interleukin (IL)‑4, IL‑6 and IL‑13 levels and reduced IL‑10 levels. Caspase‑3 was upregulated, whereas B cell lymphoma (Bcl)‑2 was downregulated upon M. pneumoniae exposure for 24 h (P<0.05). Following 12 and 24 h of treatment, caspase‑3 levels in the siRNA‑treated cells were decreased compared with control group (P<0.05). M. pneumoniae also significantly altered caspase‑3 and Bcl‑2 protein expression. M. pneumoniae promoted apoptosis in alveolar epithelial cells via activation of the external death receptor pathway. Therefore, M. pneumoniae infection may affect the development of pneumonia in children by regulating caspase‑3 expression and promoting apoptosis.

Introduction

Mycoplasma pneumoniae (M. pneumoniae) is one of the most important pathogenic microorganisms that cause respiratory tract infections in humans, especially in children. Pneumonia caused by M. pneumoniae is a common cause of acquired pneumonia in children and includes both upper and lower airway infections (1). In recent years, early onset and incidence of pneumonia due to M. pneumonia has increased. Furthermore, the incidence of disease in infants and young children has also been gradually increasing. M. pneumoniae has been detected in approximately 40% of children infected with community-acquired pneumonia (CAP), out of which 18% required hospitalization (2,3).

The alveolar epithelium is the first layer damaged upon infection by pathogenic microorganisms. The alveolar epithelium is the target of inflammatory cells and mediators. Once activated, inflammatory and effector cells release cytokines, such as tumor necrosis factor, and intercellular adhesion molecules (4) and participate in the inflammatory response in the lungs (5). Injury of alveolar epithelial cells is a critical step in the development of pneumonia and eventually results in an imbalance of body fluids. The growth status of alveolar epithelial cells is an important factor that can promote the loss of cell defense function during the development of pneumonia. For example, a previous study showed that TGFβ-1 inhibited induced epithelial-mesenchymal transition in an alveolar epithelial cell line (6). Caspase-3 caspase is the most important effect in the process of cell apoptosis, participate in a variety of diseases in development, especially with lung related diseases are closely related (7,8), so we think that caspase-3 in the occurrence and development of pneumonia is very important. The current study reviewed the studies on the prognostic and predictive significances of B cell lymphoma (Bcl)-2 family proteins in lung diseases for its closely related to cell apoptosis (9,10). We also considered potential treatment strategies which could target apoptotic proteins in lung carcinoma cells.

In this study, alveolar epithelial cells were infected with M. pneumonia to determine the corresponding effects on cell growth and apoptosis. Changes in the expression of specific cytokines were also investigated to understand the relationship between apoptosis and cytokine expression. Finally, by investigating cell growth-associated proteins, we aimed to explore the mechanisms by which M. pneumoniae infection affects alveolar epithelial cell growth. We also hope to provide a theoretical basis for further research on M. pneumonia pathogenesis that would aid in the development of new strategies for the treatment of M. pneumoniae infection. In addition, the purpose of this study was to investigate the mechanism of the development of M. pneumonia pathogenesis and to provide a basis for the treatment by studying the relationship between caspase-3, Bcl-2 and M. pneumoniae infection affects alveolar epithelial cell growth.

Materials and methods

Cells and Mycoplasma pneumoniae

A549 type II alveolar epithelial cell line was obtained from American Type Culture Collection (ATCC; Rockville, Maryland, USA). Cells were grown in RMPI 1640 medium with 10% fetal bovine serum (FBS) (Gibco Life Technologies, Carlsbad, CA, USA), 1% 100 U/ml penicillin, and 1% 100 mg/ml streptomycin sulfate. Cells were incubated in a humidified incubator with 5% CO2 at 37°C. MP strain M129 was cultured in SP-4 broth medium at 37°C until the medium turned to a peach yellow color. M. pneumoniae were dislodged with a dish scraper and suspended in sterile saline. The resulting M. pneumoniae mixture was passed through a 25-gauge needle ten times. A fraction of the M. pneumoniae was serially diluted and plated onto pleuropneumonia-like organism (PPLO) blood agar, after which the CFU counts were determined as previously described. M. pneumoniae M129 grew slowly, yielding extremely small colonies after culturing in PPLO blood agar for 7 days at 37°C (11). Plates were then overlaid with blood agar, and colonies were visible as hemolytic plaques after 2 days. The original stock was diluted to 1×108 cells/50 µl aliquot and stored at −80°C. All subsequent experiments were performed with aliquots from the same frozen stock (12).

Exposure of alveolar epithelial cells to M. pneumoniae

A549 cells were cultured in RPMI 1640 medium supplemented with 10% FBS in a 5% CO2 at 37°C. After reaching 70% confluence, cells were serum-starved for 24 h to ensure that cell apoptosis and related signaling pathways that are potentially activated by serum are returned to basal levels before exposure to M. pneumoniae at the indicated multiplicity of infection or to various inhibitors or transfection with small interfering RNA (siRNA). The siRNA against caspase-3 and negative control (NC) were chemically synthesized by Shanghai GenePharma Co., Ltd (Shanghai, China). Samples in the control group were exposed to sterile phosphate-buffered saline (PBS).

Quantitative real-time PCR

Total RNA was extracted from the cells with TRIzol reagent (Invitrogen, Carlsbad, CA, USA). cDNA was synthesized using miScript Reverse Transcription kit (Qiagen N.V., Venlo, The Netherlands). Primers for caspase-3 and GAPDH were synthesized by GenePharma Co., Ltd. PCR runs were performed in triplicate. Primers for the target genes are presented in Table I.

Table I.

Primers sequences used for quantitative polymerase chain reaction.

Table I.

Primers sequences used for quantitative polymerase chain reaction.

GeneSense primer (5′→3′)Antisense primer (5′→3′)
GAPDH CGGAGTCAACGGATTTGGTCGTAT AGCCTTCTCCATGGTGGTGAAGAC
Caspase-3 GCAAACCTCAGGGAAACATT TTTTCAGGTCAACAGGTCCA
Bcl-2 TTCTTTGAGTTCGGTGGGGTC TGCATATTTGTTTGGGGCAGG

[i] Bcl-2, B cell lymphoma-2.

Flow cytometry and terminal deoxynucleotidyl transferase-mediated deoxyuridine triphosphate in situ nick end labeling (TUNEL) analysis

Cells were collected and washed twice with cold PBS solution to remove floating cells before analysis using the Annexin V-APC Apoptosis Detection kit (Nanjing KeyGen BioTech Co., Ltd.,. Nanjing, China). Apoptosis was monitored using a flow cytometer (BD Biosciences, Franklin Lakes, NJ, USA). TUNEL detection kit (Roche Diagnostics, Ltd., Shanghai, China) was used to detect cell apoptosis following the manufacturer's instructions. Cells were counterstained with DAPI and examined with a fluorescence microscope.

Cell proliferation assay

The Cell Counting Kit-8 (CCK-8; Dojindo Molecular Technologies, Inc., Kumamoto, Japan) assay was used for cell proliferation analysis following the manufacturer's instructions. Cells treated with M. pneumoniae were seeded at a density of 5×103 cells per well in 96-well plates and exposed for varying incubation periods (0, 24, 48, 72 h). The absorbance was measured at 450 nm (Thermo Fisher Scientific, Inc., Waltham, MA, USA).

Cytokine analysis

The effects of M. pneumoniae treatment on secretion of cytokines into culture medium by alveolar epithelial cells were determined using ELISA assays (R&D Systems, Inc., Minneapolis, MN, USA) or MILLIPLEX MAP Human Cytokine/Chemokine Magnetic Bead multiplex assay (Millipore, Billerica, MA, USA) according to manufacturer's instructions.

Western blot analysis

Extracted proteins were resolved via SDS-PAGE and analyzed via western blotting. Antibodies used for western blotting were purchased from Cell Signaling Technology (Danvers, MA, USA). Following incubation with horseradish peroxidase-coupled secondary anti-mouse/rabbit (Beyotime Institute of Biotechnology, Jiangsu, China), protein bands were visualized with ECL Blotting Detection Reagents (Millipore).

Statistical analysis

Student's t-test was used to analyze the differences between groups. Data were presented as means ± SD. Statistical analysis was performed using SPSS 17.0 (SPSS, Inc., Chicago, IL, USA). P<0.05 was considered statistically significant. All experiments were independently performed at least three times.

Results

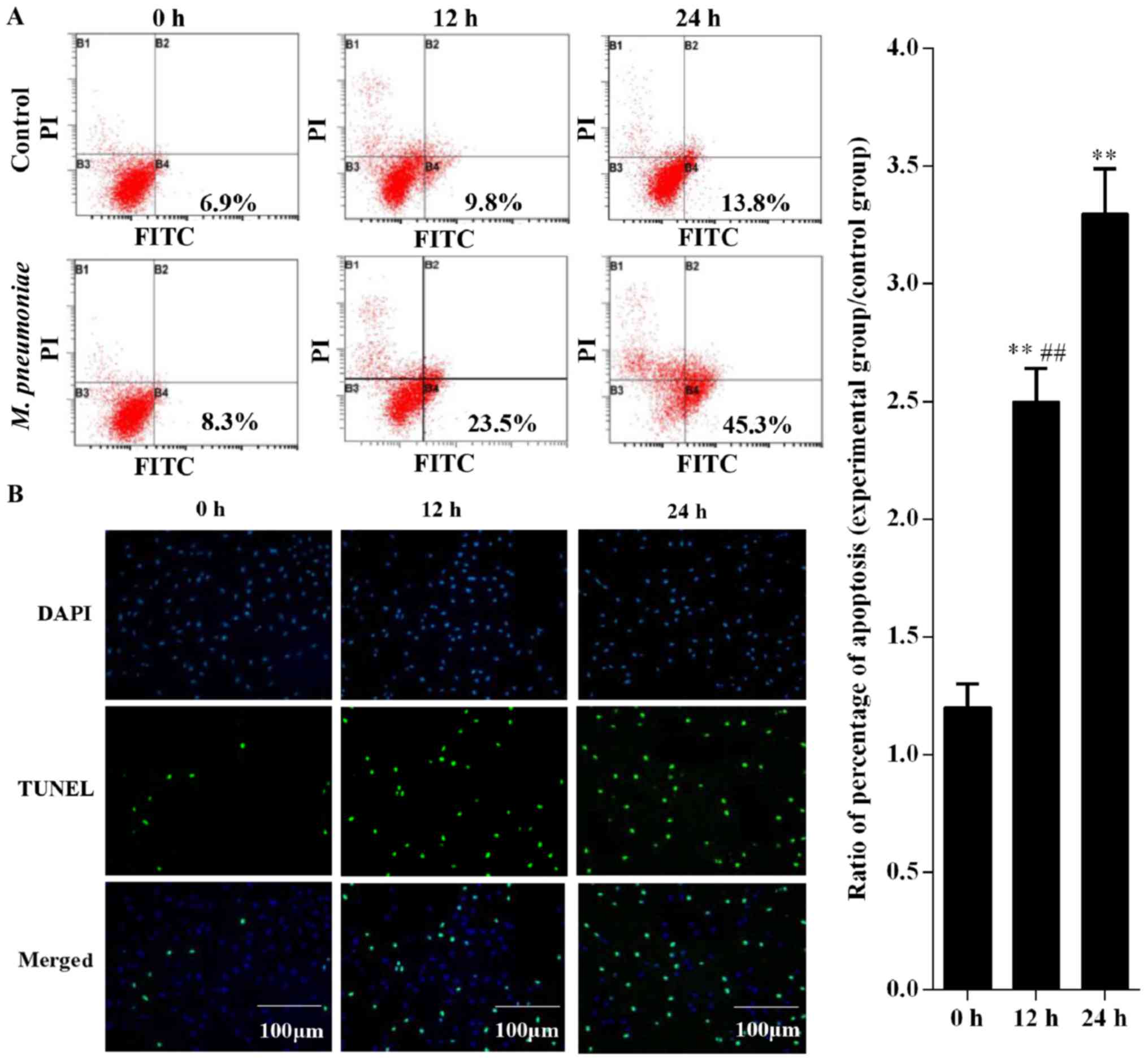
M. pneumoniae infection promotes apoptosis in A549 type II alveolar epithelial cells

After treatment with M. pneumoniae, apoptosis in A549 cells was detected using flow cytometry and TUNEL assay. Flow cytometry results showed that apoptosis rates at 0, 12, and 24 h were 8.3, 23.5, and 45.3%, respectively after treatment with M. pneumonia, respectively (Fig. 1A). However, apoptosis rates in cells treated for 12 and 24 h were significantly higher than those in the 0 h group (P<0.05). Similarly, results of the TUNEL assay showed that A549 cells exposed to M. pneumoniae at 12 and 24 h showed considerably higher apoptosis rates compared to those in the 0 h group (Fig. 1B).

Figure 1.

M. pneumoniae promoted apoptosis in type II alveolar epithelial cells. (A) Flow cytometry results showing gradual increase in apoptosis rates in alveolar epithelial cells through the ratio of percentage of apoptosis. **P<0.01 vs. 0 h group; ##P<0.01 vs. 24 h group. (B) TUNEL assay results showed apoptosis rates of A549 cells after 0, 12, and 24 h of treatment. Data are presented as means ± standard deviation. M. pneumoniae, Mycoplasma pneumoniae; TUNEL, terminal deoxynucleotidyl transferase-mediated deoxyuridine triphosphate in situ nick end labeling.

M. pneumoniae infection influences protein expression in type II alveolar epithelial cells

M. pneumoniae influenced the apoptosis rates of A549 cells. Hence, we explored the changes in the expression of proteins involved in apoptosis. mRNA levels of caspase-3 and Bcl-2 were measured via real-time PCR. Results showed that transcriptional expression of caspase-3 increased with prolonged exposure to M. pneumoniae, with expression peaking at 24 h incubation (P<0.05; Fig. 2A). However, mRNA levels of Bcl-2 showed opposite expression patterns (Fig. 2B). In addition, results of real-time PCR were validated by western blotting, which showed similar changes in caspase-3 and Bcl-2 expression (Fig. 2C).

Figure 2.

Caspase-3 and Bcl-2 expression levels in type II alveolar epithelial cells following M. pneumoniae infection. (A and B) mRNA levels of caspase-3 and Bcl-2 based on real-time PCR. (A) **P<0.01 vs. 0 h group, #P<0.05 vs. 24 h group; (B) *P<0.05/**P<0.01 vs. 0 h group, #P<0.05 vs. 24 h group. (C) Protein levels of caspase-3 and Bcl-2 based on western blotting. Data are presented as means ± SD. Bcl-2, B cell lymphoma-2; M. pneumoniae, Mycoplasma pneumoniae.

M. pneumoniae infection suppresses proliferation of type II alveolar epithelial cells

CCK-8 assay was performed to determine the effect of M. pneumoniae infection on A549 cell proliferation. OD values at 450 nm in the CCK-8 assay revealed marked differences in the proliferation of A549 cells treated with M. pneumoniae at three different treatment periods (P<0.05; Fig. 3A). A549 cells showed the lowest cell proliferation after treatment for 24 h. M. pneumoniae exposure also resulted in downregulation of JNK protein levels and upregulation of phosphorylated JNK levels (Fig. 3B).

Figure 3.

M. pneumoniae inhibits proliferation of alveolar epithelial cells. (A) Results of the CCK-8 assay showing reduced proliferation of A549 cells. *P<0.05 vs. 0 h group. (B) Protein levels of JNK and p-JNK after M. pneumoniae infection. Data are presented as means ±standard deviation. M. pneumoniae, Mycoplasma pneumoniae; CCK-8, Cell Counting Kit-8; p-, phosphorylated; JNK, janus kinase; OD, optical density.

M. pneumoniae exposure stimulates interleukin (IL)-4, IL-6, and IL-13 secretion and suppresses IL-10 secretion in A549 cells

Proliferation and apoptosis of alveolar epithelial cells were found to be closely associated with IL secretion. In this study, the concentrations of IL-4, IL-6, and IL-13 in the culture supernatant of alveolar epithelial cells were observed to increase with increasing incubation periods after stimulation by M. pneumoniae, and significant differences were observed among groups incubated for 0, 12, and 24 h (P<0.05; Fig. 4). By contrast, IL-10 levels decreased with prolonged exposure to M. pneumonia and showed significant differences among the three treatment periods (P<0.05; Fig. 4C).

Figure 4.

Changes in IL-4, IL-6, IL-10, and IL-13 levels due to M. pneumoniae infection. (A) IL-4 levels were increased by M. pneumoniae treatment. (B) Upregulation of IL-6 by M. pneumoniae treatment. (C) Downregulation of IL-10 by M. pneumoniae treatment. (D) Upregulation of IL-13 by M. pneumoniae treatment. Data are presented as means ± SD *P<0.05/**P<0.01 vs. 0 h group; #P<0.05/##P<0.01 vs. 24 h group. IL, interleukin; M. pneumoniae, Mycoplasma pneumoniae.

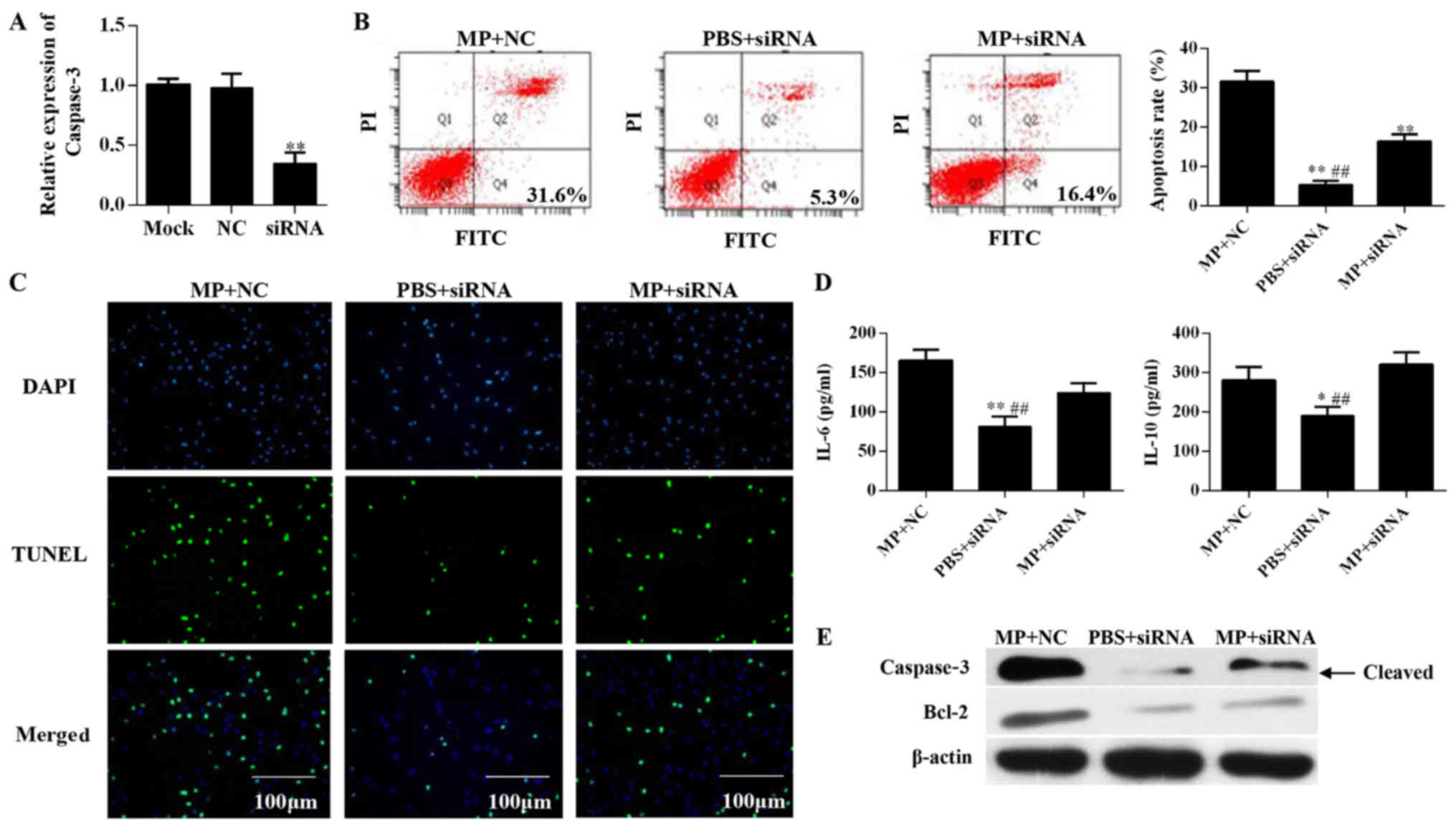
Inhibiting caspase-3 expression reversed the apoptosis-promoting effects of M. pneumoniae infection

In this study, we used siRNA interference to inhibit protein expression of caspase-3 in alveolar epithelial cells and further explored the mechanisms underlying M. pneumoniae-induced cell apoptosis. After siRNA interference, mRNA levels of caspase-3 in siRNA group treated for 24 h were found to be lower than that in the NC group (Fig. 5A). The siRNA group and NC group showed significant differences in apoptosis rates after stimulation with M. pneumoniae for 24 h (P<0.05; Fig. 5B). Results of the TUNEL assay showed that treatment with siRNA targeting caspase-3 suppressed M. pneumoniae-induced apoptosis in A549 cells (Fig. 5C). IL-6 and IL-10 levels also showed similar changes in expression upon M. pneumoniae treatment as Fig. 4. M. pneumoniae infection produces an opposite effect on the secretion of IL-6 and IL-10 by alveolar epithelial cells. But when transferred with siRNA of caspase-3, IL-6 and IL-10 secreted by cells infected M. pneumoniae showed the opposite changes, IL-6 decreases and IL-10 increases. These results also suggested that caspase-3 siRNA increased the level of IL-10 and reduced the level of IL-6 of alveolar epithelial cells. This may be due to the effect of siRNA of caspase-3 on cell apoptosis, and further affect the secretion of alveolar epithelial cells (P<0.05; Fig. 5D). Inhibition of caspase-3 expression abolished the effects of M. pneumoniae infection on alveolar epithelial cells and induced corresponding changes in Bcl-2 protein levels (Fig. 5E).

Figure 5.

Inhibiting caspase-3 expression reversed the apoptosis-promoting effects of M. pneumoniae. (A) siRNA interference inhibits caspase-3 expression.**P<0.01 vs. NC. (B) M. pneumoniae and siRNA of caspase-3 changed the apoptosis of A549 based on flow cytometry. **P<0.01 vs. MP + NC; ##P<0.01 vs. MP + siRNA. (C) TUNEL results showed apoptosis of A549 cells in different treatment groups. (D) Changes in IL-6 and IL-10 levels as a result of M. pneumoniae infection and siRNA interference detected based on ELISA. *P<0.05/**P<0.01 vs. MP + NC; ##P<0.01 vs. MP + siRNA. (E) Caspase-3 and Bcl-2 levels following treatment with M. pneumoniae and siRNA. Data are presented as means ± standard deviation. MP/M. pneumoniae, Mycoplasma pneumoniae; siRNA, small interfering RNA; NC, negative control; TUNEL, terminal deoxynucleotidyl transferase-mediated deoxyuridine triphosphate in situ nick end labeling; IL, interleukin; Bcl-2, B cell lymphoma-2.

Discussion

M. pneumoniae is the most common cause of CAP and has been recognized to trigger multiple chronic airway disease, especially in children (13,14). M. pneumoniae was detected in 30% of pediatric CAP and in over 50% of children aged 5 years and above (15). Moreover, M. pneumoniae is one of the major pathogens responsible for clinical child respiratory tract infection, including Mycoplasma pneumoniae pneumonia (MPP) (16). However, MPP is usually considered as a self-limited disease that can also lead to refractory Mycoplasma pneumoniae pneumonia (RMPP), wherein clinical and radiological deterioration can persist despite macrolide antibiotic therapy for 7 days or longer (17). Previous studies have shown that age is highly correlated with the development of MPP, and immunological response has been widely recognized to play an important role in MPP pathogenesis (18,19).

Alveolar epithelial cells synthesize and secrete cytokines, which are involved in lung inflammation, and are divided into type I and type II alveolar epithelial cells (20). Type I alveolar epithelial cells cover most of the surface of the alveoli and are the sites of gas exchange (21). Type II alveolar epithelial cells function to reduce alveolar surface tension and stabilize alveolar size (22). Injury of alveolar epithelial cells is an important step in the development of pneumonia that results in an imbalance in body fluids. Cell apoptosis is an important mechanism responsible for the loss of defense function of alveolar epithelial cells in the pathogenesis of pneumonia (23). Apoptosis includes two primary mechanisms, namely, the external death receptor pathway and internal pathway. The external death receptor pathway is activated by an external death ligand, whereas the internal pathway is triggered by an internal apoptotic signal. These two pathways act in concert with the caspase signaling cascade and leads to DNA damage and apoptosis (24). Caspase-3 and other executioner caspase have long been recognized as key proteases mediating cell destruction during apoptotic cell death (25). Therefore, in this study, we also speculated that M. pneumoniae infection-inducted apoptosis in alveolar epithelial is associated with caspase-3 expression. Fortunately, our results showed that M. pneumoniae infection can increase caspase-3 protein levels, but inhibiting caspase-3 expression via siRNA interference reversed apoptosis caused by M. pneumoniae infection. However, activation of the JNK signaling pathway can induce caspase-3 activation in in tumor cells and serves as a key step in tumor growth inhibition (26).

In pneumonia pathogenesis, cytokines play an important role in intercellular signaling, including inflammation. The balance between proinflammatory factors, such as TNF, IL-1, IL-6, and 1L-8, and anti-inflammatory factors, such as IL-10, is essential for regulating immune responses. Previous studies demonstrated that the number of cleared apoptotic neutrophils and expression of proinflammatory cytokines are elevated in mice with MPP and causes more severe lung inflammation and higher mortality rates (27). Infection with M. pneumoniae can lead to an imbalance in inflammatory responses that induce the transition from apoptosis to cell death, thereby increasing the severity of lung inflammation (28). The strong association between inflammation and cell survival is reflected by the high IL-6 levels, which suppress cell apoptosis by regulating all hallmarks and multiple signaling pathways involved in inflammation (29). Inhibition of IL-6-induced proinflammatory responses mediated by the JAK/STAT and NF-κB signaling cascades was found to be directly associated with apoptosis (30).

This study investigated M. pneumonia-induced apoptosis in A549 alveolar epithelial cell. Results from both flow cytometry and TUNEL assays showed that M. pneumoniae promoted apoptosis in A549 cells. Western blotting was performed to explore the association between MPP and apoptosis in A549 cells, and results showed that caspase-3 expression and Bcl-2 mRNA and protein levels changed after M. pneumoniae treatment. M. pneumoniae infection also inhibited proliferation of alveolar epithelial cells and promoted the progression of pneumonia. Induction of IL-6 and IL-10 by M. pneumoniae can also promote the progression of pneumonia in children by influencing apoptosis in alveolar epithelial cells. We also inhibited the expression of caspase-3, a key protein involved in cell apoptosis, via siRNA knockdown, which abolished the apoptosis caused by M. pneumoniae. Thus, the results indicate that caspase-3 is a key mediator of M. pneumoniae-induced apoptosis. These results suggest that inhibiting caspase-3 expression can reduce apoptosis in alveolar epithelial cells, which is a key step in MPP pathogenesis. Thus, the present findings provide new directions for the treatment of MPP in children.

Acknowledgements

The authors thank Professor Bin Xia in Chinese Medical University for his great contribution to this study. The present study was supported by the Natural Science Foundation of Jilin Province (JL2015K23A05).

References

1 

Defilippi A, Silvestri M, Tacchella A, Giacchino R, Melioli G, Di Marco E, Cirillo C, Di Pietro P and Rossi GA: Epidemiology and clinical features of Mycoplasma pneumoniae infection in children. Respir Med. 102:1762–1768. 2008. View Article : Google Scholar : PubMed/NCBI

2 

Waites KB and Talkington DF: Mycoplasma pneumoniae and its role as a human pathogen. Clin Microbiol Rev. 17:697–728. 2004. View Article : Google Scholar : PubMed/NCBI

3 

Sun H, Chen Z, Yan Y, Huang L, Wang M and Ji W: Epidemiology and clinical profiles of Mycoplasma pneumoniae infection in hospitalized infants younger than one year. Respir Med. 109:751–757. 2015. View Article : Google Scholar : PubMed/NCBI

4 

Wissel H, Schulz C, Koehne P, Richter E, Maass M and Rüdiger M: Chlamydophila pneumoniae induces expression of toll-like receptor 4 and release of TNF-alpha and MIP-2 via an NF-kappaB pathway in rat type II pneumocytes. Respir Res. 6:512005. View Article : Google Scholar : PubMed/NCBI

5 

Sharma AK, Fernandez LG, Awad AS, Kron IL and Laubach VE: Proinflammatory response of alveolar epithelial cells is enhanced by alveolar macrophage-produced TNF-alpha during pulmonary ischemia-reperfusion injury. Am J Physiol Lung Cell Mol Physiol. 293:L105–L113. 2007. View Article : Google Scholar : PubMed/NCBI

6 

Yu N, Sun YT, Su XM, He M, Dai B and Kang J: Melatonin attenuates TGFβ1-induced epithelial-mesenchymal transition in lung alveolar epithelial cells. Mol Med Rep. 14:5567–5572. 2016. View Article : Google Scholar : PubMed/NCBI

7 

Thakor P, Subramanian RB, Thakkar SS, Ray A and Thakkar VR: Phytol induces ROS mediated apoptosis by induction of caspase 9 and 3 through activation of TRAIL FAS and TNF receptors and inhibits tumor progression factor Glucose 6 phosphate dehydrogenase in lung carcinoma cell line (A549). Biomed Pharmacother. 92:491–500. 2017. View Article : Google Scholar : PubMed/NCBI

8 

Ng PY, Chye SM, Ng ChH, Koh RY, Tiong YL, Pui LP, Tan YH, Lim CS and Ng KhY: Clinacanthus nutans hexane extracts induce apoptosis through a caspase-dependent pathway in human cancer cell lines. Asian Pac J Cancer Prev. 18:917–926. 2017.PubMed/NCBI

9 

Yu Y, Zhong Z and Guan Y: The downregulation of Bcl-xL/Bcl-2-associated death promoter indicates worse outcomes in patients with small cell lung carcinoma. Int J Clin Exp Pathol. 8:13075–13082. 2015.PubMed/NCBI

10 

Wang Y, Ha M, Liu J, Li P, Zhang W and Zhang X: Role of BCL2-associated athanogene in resistance to platinum-based chemotherapy in non-small-cell lung cancer. Oncol Lett. 11:984–990. 2016.PubMed/NCBI

11 

Morton HE, Smith PF and Leberman PR: Investigation of the cultivation of pleuropneumonia-like organisms from man. Am J Syph Gonorrhea Vener Dis. 35:361–369. 1951.PubMed/NCBI

12 

Hao Y, Kuang Z, Jing J, Miao J, Mei LY, Lee RJ, Kim S, Choe S, Krause DC and Lau GW: Mycoplasma pneumoniae modulates STAT3-STAT6/EGFR-FOXA2 signaling to induce overexpression of airway mucins. Infect Immun. 82:5246–5255. 2014. View Article : Google Scholar : PubMed/NCBI

13 

Waites KB, Balish MF and Atkinson TP: New insights into the pathogenesis and detection of Mycoplasma pneumoniae infections. Future Microbiol. 3:635–648. 2008. View Article : Google Scholar : PubMed/NCBI

14 

Zhang Y, Zhou Y, Li S, Yang D, Wu X and Chen Z: The clinical characteristics and predictors of refractory Mycoplasma pneumoniae pneumonia in children. PLoS One. 11:e01564652016. View Article : Google Scholar : PubMed/NCBI

15 

Atkinson TP, Balish MF and Waites KB: Epidemiology, clinical manifestations, pathogenesis and laboratory detection of Mycoplasma pneumoniae infections. FEMS Microbiol Rev. 32:956–973. 2008. View Article : Google Scholar : PubMed/NCBI

16 

Martin RJ, Kraft M, Chu HW, Berns EA and Cassell GH: A link between chronic asthma and chronic infection. J Allergy Clin Immunol. 107:595–601. 2001. View Article : Google Scholar : PubMed/NCBI

17 

Tamura A, Matsubara K, Tanaka T, Nigami H, Yura K and Fukaya T: Methylprednisolone pulse therapy for refractory Mycoplasma pneumoniae pneumonia in children. J Infect. 57:223–228. 2008. View Article : Google Scholar : PubMed/NCBI

18 

Fernald GW: Immunologic mechanisms suggested in the association of M. pneumoniae infection and extrapulmonary disease: A review. Yale J Biol Med. 56:475–479. 1983.PubMed/NCBI

19 

Wang M, Wang Y, Yan Y, Zhu C, Huang L, Shao X, Xu J, Zhu H, Sun X, Ji W and Chen Z: Clinical and laboratory profiles of refractory Mycoplasma pneumoniae pneumonia in children. Int J Infect Dis. 29:18–23. 2014. View Article : Google Scholar : PubMed/NCBI

20 

Naikawadi RP, Disayabutr S, Mallavia B, Donne ML, Green G, La JL, Rock JR, Looney MR and Wolters PJ: Telomere dysfunction in alveolar epithelial cells causes lung remodeling and fibrosis. JCI Insight. 1:e867042016. View Article : Google Scholar : PubMed/NCBI

21 

Ruenraroengsak P and Tetley TD: Differential bioreactivity of neutral, cationic and anionic polystyrene nanoparticles with cells from the human alveolar compartment: Robust response of alveolar type 1 epithelial cells. Part Fibre Toxicol. 12:192015. View Article : Google Scholar : PubMed/NCBI

22 

Zhang L, Zhao S, Yuan LJ, Wu HM, Jiang H, Zhao SM, Luo G and Xue XD: Autophagy regulates hyperoxia-induced intracellular accumulation of surfactant protein C in alveolar type II cells. Mol Cell Biochem. 408:181–189. 2015. View Article : Google Scholar : PubMed/NCBI

23 

Zhang C, Dong WB, Zhao S, Li QP, Kang L, Lei XP, Guo L and Zhai XS: Construction of p66Shc gene interfering lentivirus vectors and its effects on alveolar epithelial cells apoptosis induced by hyperoxia. Drug Des Devel Ther. 10:2611–2622. 2016. View Article : Google Scholar : PubMed/NCBI

24 

Larsen BD and Sørensen CS: The caspase-activated DNase: Apoptosis and beyond. FEBS J. 284:1160–1170. 2017. View Article : Google Scholar : PubMed/NCBI

25 

Koff JL, Ramachandiran S and Bernal-Mizrachi L: A time to kill: Targeting apoptosis in cancer. Int J Mol Sci. 16:2942–2955. 2015. View Article : Google Scholar : PubMed/NCBI

26 

Li M, Li X and Li JC: Possible mechanisms of trichosanthin-induced apoptosis of tumor cells. Anat Rec (Hoboken). 293:986–992. 2010. View Article : Google Scholar : PubMed/NCBI

27 

Williams AE, José RJ, Brown JS and Chambers RC: Enhanced inflammation in aged mice following infection with Streptococcus pneumoniae is associated with decreased IL-10 and augmented chemokine production. Am J Physiol Lung Cell Mol Physiol. 308:L539–L549. 2015. View Article : Google Scholar : PubMed/NCBI

28 

Liu W and Shou C: Mycoplasma hyorhinis and Mycoplasma fermentans induce cell apoptosis and changes in gene expression profiles of 32D cells. Biol Res. 44:383–391. 2011. View Article : Google Scholar : PubMed/NCBI

29 

Kumari N, Dwarakanath BS, Das A and Bhatt AN: Role of interleukin-6 in cancer progression and therapeutic resistance. Tumour Biol. 37:11553–11572. 2016. View Article : Google Scholar : PubMed/NCBI

30 

Lou L, Zhou J, Liu Y, Wei YI, Zhao J, Deng J, Dong B, Zhu L, Wu A, Yang Y and Chai L: Chlorogenic acid induces apoptosis to inhibit inflammatory proliferation of IL-6-induced fibroblast-like synoviocytes through modulating the activation of JAK/STAT and NF-κB signaling pathways. Exp Ther Med. 11:2054–2060. 2016. View Article : Google Scholar : PubMed/NCBI

Related Articles

  • Abstract
  • View
  • Download
  • Twitter
Copy and paste a formatted citation
Spandidos Publications style
Shi S, Liu X and Li H: Downregulation of caspase‑3 alleviates Mycoplasma pneumoniae‑induced apoptosis in alveolar epithelial cells Retraction in /10.3892/mmr.2021.12456. Mol Med Rep 16: 9601-9606, 2017.
APA
Shi, S., Liu, X., & Li, H. (2017). Downregulation of caspase‑3 alleviates Mycoplasma pneumoniae‑induced apoptosis in alveolar epithelial cells Retraction in /10.3892/mmr.2021.12456. Molecular Medicine Reports, 16, 9601-9606. https://doi.org/10.3892/mmr.2017.7782
MLA
Shi, S., Liu, X., Li, H."Downregulation of caspase‑3 alleviates Mycoplasma pneumoniae‑induced apoptosis in alveolar epithelial cells Retraction in /10.3892/mmr.2021.12456". Molecular Medicine Reports 16.6 (2017): 9601-9606.
Chicago
Shi, S., Liu, X., Li, H."Downregulation of caspase‑3 alleviates Mycoplasma pneumoniae‑induced apoptosis in alveolar epithelial cells Retraction in /10.3892/mmr.2021.12456". Molecular Medicine Reports 16, no. 6 (2017): 9601-9606. https://doi.org/10.3892/mmr.2017.7782
Copy and paste a formatted citation
x
Spandidos Publications style
Shi S, Liu X and Li H: Downregulation of caspase‑3 alleviates Mycoplasma pneumoniae‑induced apoptosis in alveolar epithelial cells Retraction in /10.3892/mmr.2021.12456. Mol Med Rep 16: 9601-9606, 2017.
APA
Shi, S., Liu, X., & Li, H. (2017). Downregulation of caspase‑3 alleviates Mycoplasma pneumoniae‑induced apoptosis in alveolar epithelial cells Retraction in /10.3892/mmr.2021.12456. Molecular Medicine Reports, 16, 9601-9606. https://doi.org/10.3892/mmr.2017.7782
MLA
Shi, S., Liu, X., Li, H."Downregulation of caspase‑3 alleviates Mycoplasma pneumoniae‑induced apoptosis in alveolar epithelial cells Retraction in /10.3892/mmr.2021.12456". Molecular Medicine Reports 16.6 (2017): 9601-9606.
Chicago
Shi, S., Liu, X., Li, H."Downregulation of caspase‑3 alleviates Mycoplasma pneumoniae‑induced apoptosis in alveolar epithelial cells Retraction in /10.3892/mmr.2021.12456". Molecular Medicine Reports 16, no. 6 (2017): 9601-9606. https://doi.org/10.3892/mmr.2017.7782
Follow us
  • Twitter
  • LinkedIn
  • Facebook
About
  • Spandidos Publications
  • Careers
  • Cookie Policy
  • Privacy Policy
How can we help?
  • Help
  • Live Chat
  • Contact
  • Email to our Support Team