Spandidos Publications Logo
  • About
    • About Spandidos
    • Aims and Scopes
    • Abstracting and Indexing
    • Editorial Policies
    • Reprints and Permissions
    • Job Opportunities
    • Terms and Conditions
    • Contact
  • Journals
    • All Journals
    • Oncology Letters
      • Oncology Letters
      • Information for Authors
      • Editorial Policies
      • Editorial Board
      • Aims and Scope
      • Abstracting and Indexing
      • Bibliographic Information
      • Archive
    • International Journal of Oncology
      • International Journal of Oncology
      • Information for Authors
      • Editorial Policies
      • Editorial Board
      • Aims and Scope
      • Abstracting and Indexing
      • Bibliographic Information
      • Archive
    • Molecular and Clinical Oncology
      • Molecular and Clinical Oncology
      • Information for Authors
      • Editorial Policies
      • Editorial Board
      • Aims and Scope
      • Abstracting and Indexing
      • Bibliographic Information
      • Archive
    • Experimental and Therapeutic Medicine
      • Experimental and Therapeutic Medicine
      • Information for Authors
      • Editorial Policies
      • Editorial Board
      • Aims and Scope
      • Abstracting and Indexing
      • Bibliographic Information
      • Archive
    • International Journal of Molecular Medicine
      • International Journal of Molecular Medicine
      • Information for Authors
      • Editorial Policies
      • Editorial Board
      • Aims and Scope
      • Abstracting and Indexing
      • Bibliographic Information
      • Archive
    • Biomedical Reports
      • Biomedical Reports
      • Information for Authors
      • Editorial Policies
      • Editorial Board
      • Aims and Scope
      • Abstracting and Indexing
      • Bibliographic Information
      • Archive
    • Oncology Reports
      • Oncology Reports
      • Information for Authors
      • Editorial Policies
      • Editorial Board
      • Aims and Scope
      • Abstracting and Indexing
      • Bibliographic Information
      • Archive
    • Molecular Medicine Reports
      • Molecular Medicine Reports
      • Information for Authors
      • Editorial Policies
      • Editorial Board
      • Aims and Scope
      • Abstracting and Indexing
      • Bibliographic Information
      • Archive
    • World Academy of Sciences Journal
      • World Academy of Sciences Journal
      • Information for Authors
      • Editorial Policies
      • Editorial Board
      • Aims and Scope
      • Abstracting and Indexing
      • Bibliographic Information
      • Archive
    • International Journal of Functional Nutrition
      • International Journal of Functional Nutrition
      • Information for Authors
      • Editorial Policies
      • Editorial Board
      • Aims and Scope
      • Abstracting and Indexing
      • Bibliographic Information
      • Archive
    • International Journal of Epigenetics
      • International Journal of Epigenetics
      • Information for Authors
      • Editorial Policies
      • Editorial Board
      • Aims and Scope
      • Abstracting and Indexing
      • Bibliographic Information
      • Archive
    • Medicine International
      • Medicine International
      • Information for Authors
      • Editorial Policies
      • Editorial Board
      • Aims and Scope
      • Abstracting and Indexing
      • Bibliographic Information
      • Archive
  • Articles
  • Information
    • Information for Authors
    • Information for Reviewers
    • Information for Librarians
    • Information for Advertisers
    • Conferences
  • Language Editing
Spandidos Publications Logo
  • About
    • About Spandidos
    • Aims and Scopes
    • Abstracting and Indexing
    • Editorial Policies
    • Reprints and Permissions
    • Job Opportunities
    • Terms and Conditions
    • Contact
  • Journals
    • All Journals
    • Biomedical Reports
      • Information for Authors
      • Editorial Policies
      • Editorial Board
      • Aims and Scope
      • Abstracting and Indexing
      • Bibliographic Information
      • Archive
    • Experimental and Therapeutic Medicine
      • Information for Authors
      • Editorial Policies
      • Editorial Board
      • Aims and Scope
      • Abstracting and Indexing
      • Bibliographic Information
      • Archive
    • International Journal of Epigenetics
      • Information for Authors
      • Editorial Policies
      • Editorial Board
      • Aims and Scope
      • Abstracting and Indexing
      • Bibliographic Information
      • Archive
    • International Journal of Functional Nutrition
      • Information for Authors
      • Editorial Policies
      • Editorial Board
      • Aims and Scope
      • Abstracting and Indexing
      • Bibliographic Information
      • Archive
    • International Journal of Molecular Medicine
      • Information for Authors
      • Editorial Policies
      • Editorial Board
      • Aims and Scope
      • Abstracting and Indexing
      • Bibliographic Information
      • Archive
    • International Journal of Oncology
      • Information for Authors
      • Editorial Policies
      • Editorial Board
      • Aims and Scope
      • Abstracting and Indexing
      • Bibliographic Information
      • Archive
    • Medicine International
      • Information for Authors
      • Editorial Policies
      • Editorial Board
      • Aims and Scope
      • Abstracting and Indexing
      • Bibliographic Information
      • Archive
    • Molecular and Clinical Oncology
      • Information for Authors
      • Editorial Policies
      • Editorial Board
      • Aims and Scope
      • Abstracting and Indexing
      • Bibliographic Information
      • Archive
    • Molecular Medicine Reports
      • Information for Authors
      • Editorial Policies
      • Editorial Board
      • Aims and Scope
      • Abstracting and Indexing
      • Bibliographic Information
      • Archive
    • Oncology Letters
      • Information for Authors
      • Editorial Policies
      • Editorial Board
      • Aims and Scope
      • Abstracting and Indexing
      • Bibliographic Information
      • Archive
    • Oncology Reports
      • Information for Authors
      • Editorial Policies
      • Editorial Board
      • Aims and Scope
      • Abstracting and Indexing
      • Bibliographic Information
      • Archive
    • World Academy of Sciences Journal
      • Information for Authors
      • Editorial Policies
      • Editorial Board
      • Aims and Scope
      • Abstracting and Indexing
      • Bibliographic Information
      • Archive
  • Articles
  • Information
    • For Authors
    • For Reviewers
    • For Librarians
    • For Advertisers
    • Conferences
  • Language Editing
Login Register Submit
  • This site uses cookies
  • You can change your cookie settings at any time by following the instructions in our Cookie Policy. To find out more, you may read our Privacy Policy.

    I agree
Search articles by DOI, keyword, author or affiliation
Search
Advanced Search
presentation
Molecular Medicine Reports
Join Editorial Board Propose a Special Issue
Print ISSN: 1791-2997 Online ISSN: 1791-3004
Journal Cover
December-2017 Volume 16 Issue 6

Full Size Image

Sign up for eToc alerts
Recommend to Library

Journals

International Journal of Molecular Medicine

International Journal of Molecular Medicine

International Journal of Molecular Medicine is an international journal devoted to molecular mechanisms of human disease.

International Journal of Oncology

International Journal of Oncology

International Journal of Oncology is an international journal devoted to oncology research and cancer treatment.

Molecular Medicine Reports

Molecular Medicine Reports

Covers molecular medicine topics such as pharmacology, pathology, genetics, neuroscience, infectious diseases, molecular cardiology, and molecular surgery.

Oncology Reports

Oncology Reports

Oncology Reports is an international journal devoted to fundamental and applied research in Oncology.

Experimental and Therapeutic Medicine

Experimental and Therapeutic Medicine

Experimental and Therapeutic Medicine is an international journal devoted to laboratory and clinical medicine.

Oncology Letters

Oncology Letters

Oncology Letters is an international journal devoted to Experimental and Clinical Oncology.

Biomedical Reports

Biomedical Reports

Explores a wide range of biological and medical fields, including pharmacology, genetics, microbiology, neuroscience, and molecular cardiology.

Molecular and Clinical Oncology

Molecular and Clinical Oncology

International journal addressing all aspects of oncology research, from tumorigenesis and oncogenes to chemotherapy and metastasis.

World Academy of Sciences Journal

World Academy of Sciences Journal

Multidisciplinary open-access journal spanning biochemistry, genetics, neuroscience, environmental health, and synthetic biology.

International Journal of Functional Nutrition

International Journal of Functional Nutrition

Open-access journal combining biochemistry, pharmacology, immunology, and genetics to advance health through functional nutrition.

International Journal of Epigenetics

International Journal of Epigenetics

Publishes open-access research on using epigenetics to advance understanding and treatment of human disease.

Medicine International

Medicine International

An International Open Access Journal Devoted to General Medicine.

Journal Cover
December-2017 Volume 16 Issue 6

Full Size Image

Sign up for eToc alerts
Recommend to Library

  • Article
  • Citations
    • Cite This Article
    • Download Citation
    • Create Citation Alert
    • Remove Citation Alert
    • Cited By
  • Similar Articles
    • Related Articles (in Spandidos Publications)
    • Similar Articles (Google Scholar)
    • Similar Articles (PubMed)
  • Download PDF
  • Download XML
  • View XML
Article Open Access

MicroRNA‑137 has a suppressive role in liver cancer via targeting EZH2

Corrigendum in: /10.3892/mmr.2018.8785
Retraction in: /10.3892/mmr.2022.12661
  • Authors:
    • Shichang Cui
    • Yanlei Sun
    • Yang Liu
    • Chengbiao Liu
    • Jinbao Wang
    • Guang Hao
    • Qidong Sun
  • View Affiliations / Copyright

    Affiliations: Department of General Surgery, Central Hospital of Linyi, Linyi, Shandong 276400, P.R. China, Department of Obstetrics and Gynecology, Central Hospital of Linyi, Linyi, Shandong 276400, P.R. China
    Copyright: © Cui et al. This is an open access article distributed under the terms of Creative Commons Attribution License.
  • Pages: 9494-9502
    |
    Published online on: October 19, 2017
       https://doi.org/10.3892/mmr.2017.7828
  • Expand metrics +
Metrics: Total Views: 0 (Spandidos Publications: | PMC Statistics: )
Metrics: Total PDF Downloads: 0 (Spandidos Publications: | PMC Statistics: )
Cited By (CrossRef): 0 citations Loading Articles...

This article is mentioned in:



Abstract

A variety of microRNAs (miRs) have been demonstrated to be associated with the development and malignant progression of human cancer; however, the regulatory mechanism of miR‑137 underlying hepatocellular carcinoma (HCC) growth and metastasis still remains to be fully revealed. In the present study, reverse transcription‑quantitative polymerase chain reaction and western blot were used to examine mRNA and protein expression. MTT assay, wound healing assay and Transwell assay were performed to determine cell proliferation, migration and invasion. Luciferase reporter assay was conducted to confirm the targeting relationship. miR‑137 was significantly downregulated in HCC tissues compared to adjacent normal tissues. Low expression of miR‑137 was significantly associated with lymph node metastasis, vein invasion, advanced clinical stage and poor prognosis in HCC. In addition, miR‑137 was also downregulated in several liver cancer cell lines compared with normal liver epithelial cells. Overexpression of miR‑137 led to a significant reduction in cell proliferation, migration and invasion of HepG2 cells. Enhancer of zeste 2 polycomb repressive complex 2 subunit (EZH2) was further identified as a direct target gene of miR‑137, and the protein expression of EZH2 was negatively regulated by miR‑137 in HepG2 cells. Additionally, EZH2 was significantly upregulated in HCC tissues and liver cancer cell lines. Furthermore, overexpression of EZH2 significantly eliminated the inhibitory effects of miR‑137 on the malignant phenotypes of HepG2 cells. Therefore, the findings suggest that miR‑137 may have a suppressive role in HCC growth and metastasis via targeting EZH2.

Introduction

Hepatocellular carcinoma (HCC), one of the most common human malignancies, causes a large amount of mortalities worldwide, and its incidence has increased rapidly in recent years (1,2). Despite great efforts in diagnosis and treatment, including surgical resection, radiotherapy and chemotherapy, the prognosis of patients with HCC remains poor, predominantly due to the recurrence and metastasis (2). Therefore, revealing the molecular mechanism underlying HCC growth and metastasis is urgently required, which may help to develop targeted treatment strategies.

MicroRNAs (miRs) are a type of short non-coding RNA, and generally function as negative regulators of gene expression through directly binding to the 3′-untranslational region (3′-UTR) of their target genes, resulting in mRNA degradation or translation inhibition (3,4). In the last decade, miRs have been demonstrated to participate in various biological processes, including cell survival, proliferation, differentiation, apoptosis and motility (3,5). Furthermore, various miRs have been reported to act as oncogenes or tumor suppressors in human malignancies including HCC (6–8). For instance, miR-212, downregulated in HCC tissues, suppresses tumor growth by inhibition of forkhead box A1 (9). miR-98 suppresses cell proliferation, migration and invasion in HCC by targeting the collagen triple helix repeat containing 1 oncogene (10). These miRs associated with the development and progression of HCC may become important therapeutic targets or reagents for this disease.

Recently, miR-137 was reported to function as a tumor suppressor in some common human cancer types (11,12). Shen et al (11) reported that miR-137 inhibited tumor growth and sensitize chemosensitivity to paclitaxel and cisplatin in lung cancer. Liang et al (12) reported that downregulation of miR-137 promoted cell proliferation in pediatric high-grade gliomas. Furthermore, the suppressive role of miR-137 in HCC has gradually been elucidated (13). Liu et al (14) reported that miR-137 suppresses tumor growth and metastasis in HCC by targeting AKT serine/threonine kinase 2. Gao et al (15) reported that the suppressive effects of miR-137 on HCC cell proliferation and metastasis were regulated by cell division cycle 42. As one miR has multiple target genes, there may also be other important targets of miR-137 in HCC (3). The current study aimed to investigate the molecular mechanism of miR-137 in regulating HCC cell proliferation, migration and invasion.

Materials and methods

Tissue collection

The current study was approved by the Ethics Committee of Central Hospital of Linyi (Linyi, China). A total of 89 primary HCC tissues and adjacent non-tumor tissues were collected from patients at the Central Hospital of Linyi between September 2010 and June 2012, and informed consent was obtained from all participants. No patients received radiation therapy or chemotherapy prior to surgical resection. Tissues were immediately snap-frozen in liquid nitrogen following surgical resection, and stored in liquid nitrogen prior to use. The clinical information of patients involved in this study is summarized in Table I.

Table I.

Association between miR-137 expression and clinicopathological characteristics in hepatocellular carcinoma.

Table I.

Association between miR-137 expression and clinicopathological characteristics in hepatocellular carcinoma.

VariableHigh miR-137 expression (n=47)Low miR-137 expression (n=42)P-value
Age 0.399
  <551820
  ≥552922
Sex 1
  Male3228
  Female1514
Tumor number 0.211
  Single3335
  Multiple147
Histologic grade 0.384
  Well-moderate2829
  Poor1913
Nodal metastasis 0.017a
  Present2511
  Absent2231
Vessel invasion 0.003b
  Present2912
  Absent1830
Hepatitis B infection 0.226
  Present3234
  Absent15  8
Clinical T stage 0.005b
  T1-22711
  T3-42031

a P<0.05

b P<0.01. miR-137, microRNA-137.

Cell culture and transfection

Human normal liver epithelial cell line THLE-3 and four liver cancer cell lines including HepG2, Hep3B HCCLM3 and SMCC7721 were purchased from Cell Bank of Chinese Academy of Sciences (Shanghai, China). Cells were cultured in Dulbecco's modified Eagle's medium (DMEM; Thermo Fisher Scientific, Inc., Waltham, MA, USA) supplemented with 10% fetal bovine serum (FBS; Thermo Fisher Scientific, Inc.) in a 37°C humidified atmosphere with 5% CO2. For cell transfection, HepG2 cells were transfected with scramble miR mimic (miR-NC) (CmiR0001-MR04), miR-137 mimic (HmiR0011-MR04), negative control (NC) inhibitor (CmiR-AN0001-SN), miR-137 inhibitor (HmiR-AN0175-SN-10) (all purchased from Guangzhou Fulengen Co., Ltd., Guangzhou, China) or co-transfected with miR-137 mimic and pcDNA3.1-enhancer of zeste 2 polycomb repressive complex 2 subunit (EZH2) expression plasmid (Yearthbio, Changsha, China) using Lipofectamine 2000 (Thermo Fisher Scientific, Inc.), according to the manufacturer's instructions.

Reverse transcription-quantitative polymerase chain reaction (RT-qPCR)

Total RNA was extracted from 1×107 cells (THLE-3 cells and the liver cancer cell lines) using TRIzol Reagent (Thermo Fisher Scientific, Inc.). Total RNA was then converted into cDNA using PrimeScript First Strand cDNA Synthesis kit (Takara Bio, Inc., Otsu, Japan). For miR expression, RT-qPCR was performed using miRNA Q-PCR Detection kit (GeneCopoeia, Inc., Rockville, MD, USA) according to the manufacturer's instructions on an ABI 7500 thermocycler (Thermo Fisher Scientific, Inc.). U6 was used as a reference gene internal control for miR expression. U6 (HmiRQP9001) and miR-137 (HmiRQP0175) primers were purchased from Guangzhou Fulengen Co., Ltd. For mRNA expression detection, RT-qPCR was performed using SYBR-Green I Real-Time PCR kit (Biomics Biotechnologies Co., Ltd., Nantong, China). The primer sequences for EZH2 were as follows: Forward, 5′-AATCAGAGTACATGCGACTGAGA-3′ and reverse, 5′-GCTGTATCCTTCGCTGTTTCC-3′. The primer sequences for GAPDH were as follows: Forward, 5′-CTGGGCTACACTGAGCACC-3′ and reverse, 5′-AAGTGGTCGTTGAGGGCAATG-3′. The PCR reaction system was 0.33 µl cDNA solution, 10 µl SYBR-Green I mix, 2 µl primers and 7.67 µl H2O were mixed to obtain a final reaction volume of 20 µl. The reaction condition were 95°C for 5 min, followed by 40 cycles of denaturation at 95°C for 15 sec and annealing/elongation step at 60°C for 30 sec. The relative expression was analyzed by the 2−ΔΔCq method (16).

Western blot analysis

Cells (1×107) were lysed with ice-cold radioimmunoprecipitation assay lysis buffer (Beyotime Institute of Biotechnology, Haimen, China). Proteins were collected, quantified using a bicinchoninic acid assay and separated (50 µg/lane) by 10% SDS-PAGE (Beyotime Institute of Biotechnology). Proteins were transferred onto polyvinylidene difluoride (PVDF) membrane (Thermo Fisher Scientific, Inc.). The PVDF membrane was incubated with phosphate buffered saline (PBS; Thermo Fisher Scientific, Inc.) containing 5% non-fat milk overnight at 4°C, and then incubated with the polyclonal mouse anti-human EZH2 antibody (1:100; cat. no. ab168764; Abcam, Cambridge, MA, USA) and polyclonal mouse anti-human GAPDH antibody (1:50; cat. no. ab8245; Abcam) at room temperature for 3 h. After washing with PBS-Tween three times, the membrane was incubated with goat polyclonal anti-mouse HRP-conjugated secondary antibody (1:5,000; cat. no. ab97040; Abcam) at room temperature for 1 h. The enhanced chemiluminescence system (Thermo Fisher Scientific, Inc.) was used to detect the immunoreactive bands. The protein expression was measured using Image Pro Plus software (Media Cybernetics, Inc., Rockville, MD, USA). GAPDH was used as the internal reference.

Cell proliferation analysis

HepG2 cell suspension (5×104 cells/well) was plated in a 96-well plate, and cultured for 12, 24, 48 or 96 h. Subsequently, MTT (10 µl, 5 mg/ml) was added, and cells were then incubated at 37°C for 4 h. The supernatant was removed, and 100 µl dimethyl sulfoxide was added into each well. The absorbance at 570 nm was determined using the Model 680 Microplate Reader (Bio-Rad Laboratories, Inc., Hercules, CA, USA).

Cell migration analysis

HepG2 cells were cultured to confluence, and a wound was created with a plastic scriber. Then, cells were washed and incubated in serum-free DMEM at 37°C for 24 h. Subsequently, the medium was replaced with DMEM with 10% FBS, and then cultured at 37°C for 24 h. Cells were observed under a Nikon microscope (Nikon Corporation, Tokyo, Japan).

Cell invasion analysis

A 24-well Transwell chamber (Chemicon; Merck KGaA, Darmstadt, Germany) with a layer of Matrigel was used to perform Transwell assays. A HepG2 cell suspension (5×104 cells) was added in the upper chamber, and DMEM containing 10% FBS was added into the lower chamber. After incubation for 24 h, non-invading cells on the interior of the inserts were removed using a cotton-tipped swab. Cells on the lower surface of the membrane was stained with 0.5% gentian violet at room temperature for 10 min, and then rinsed by water, and air-dried. Invading cells were counted under a Nikon microscope.

Luciferase reporter assay

Targetscan 7.0 (www.targetscan.org) was used to predicate the putative targets of miR-137, according to the manufacturer's instructions. According to the manufacturer's instructions, the QuickChange Site-Directed Mutagenesis kit (Stratagene; Agilent Technologies, Inc., Santa Clara, CA, USA) was used to construct the mutant type (MT) EZH2 3′ untranslated region (3′UTR) lacking complementarity with the miR-137 seed sequence. The wild-type (WT) or MT of EZH2 3′UTR was cloned into the downstream of the firefly luciferase-coding region of pMIR-GLO™ Luciferase vector (Promega Corporation, Madison, WI, USA). The cloning procedure was performed by Yearthbio. HepG2 cells were co-transfected using Lipofectamine 2000 with the WT- or MT-EZH2-3′UTR luciferase reporter plasmid, and miR-NC or miR-137 mimic, respectively. The luciferase activity was detected after transfection for 48 h using the Dual Luciferase Reporter Assay system (Promega Corporation), according to the manufacturer's instruction.

Statistical analysis

Data are expressed as the mean ± standard deviation of three independent experiments. SPSS 19.0 (IBM Corp., Armonk, NY, USA) was used to perform statistical analysis. The association between miR-137 expression and clinical characteristics in HCC were analyzed using χ2 test. The Kaplan-Meier estimator was used for survival analysis. The difference between two groups was analyzed using Student's t-test. The difference among more than two groups was analyzed using analysis of variance and Tukey post hoc test. Pearson correlation analysis was used to analyze the correlation between miR-137 and EZH2 mRNA levels in HCC tissues. P<0.05 was considered to indicate a statistically significant difference.

Results

Downregulation of miR-137 is associated with malignant progression and poor prognosis in HCC

To study the regulatory mechanism of miR-137 in HCC, its expression levels were initially examined in HCC tissues and adjacent non-tumor tissues. RT-qPCR data demonstrated that miR-137 was significantly downregulated in HCC tissues compared with adjacent non-tumor tissues (Fig. 1A). Additionally, the expression of miR-137 was further lower in HCC at high stage (III–IV) compared with that in HCC at low stage (I–II; Fig. 1B). These findings suggest that the decreased expression of miR-137 may contribute to the malignant progression of HCC. To further confirm these findings, the association between the miR-137 expression and clinical characteristics in HCC was examined. Using the mean value of miR-137 expression as a cutoff, the HCC patients were divided into a high miR-137 expression group and low miR-137 expression group. Low expression of miR-137 was significantly associated with vein invasion, lymph node metastasis and advanced clinical stage in HCC, but not associated with age, sex, tumor number, histologic grade, or HPV infection (Table I). Taken these findings together, we suggest that downregulation of miR-137 is involved in HCC progression. Subsequently, the association between miR-137 expression and overall survival time of patients with HCC was analyzed. As presented in Fig. 1C, the patients with HCC with low expression of miR-137 had shorter survival time compared with those with high miR-137 levels. These findings suggest that downregulation of miR-137 is associated with poor prognosis in HCC.

Figure 1.

miR-137 expression in HCC. (A) RT-qPCR was used to examine miR-137 expression in HCC tissues compared with adjacent non-tumor tissues. **P<0.01 vs. adjacent. (B) RT-qPCR was used to examine miR-137 expression in stage III–IV HCC tissues compared with stage I–II HCC tissues. **P<0.01 vs. stage I–II. (C) Patients with HCC with low miR-137 expression had shorter survival time, when compared with those with high expression of miR-137. RT-qPCR, reverse transcription-quantitative polymerase chain reaction; miR, microRNA; HCC, hepatocellular carcinoma.

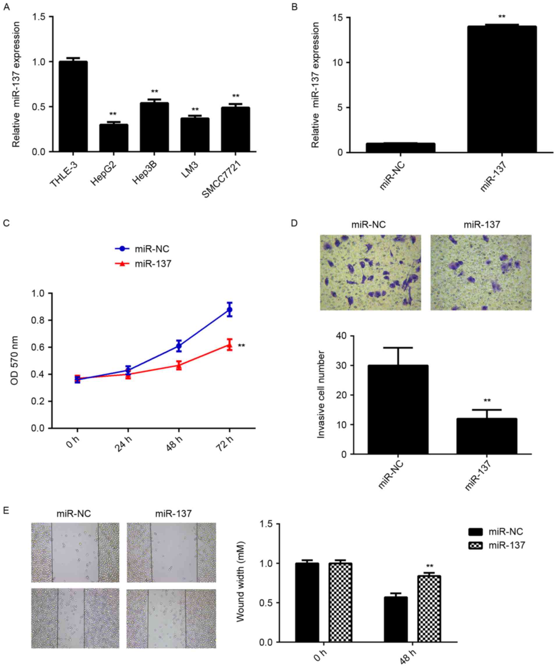
miR-137 inhibits HCC cell proliferation and invasion

To further investigate the underlying mechanism, in vitro experiments using liver cancer cell lines were performed. RT-qPCR data showed that the miR-137 levels were significantly reduced in HepG2, Hep3B, LM3 and SMCC7721 cell lines compared with THLE-3 normal liver epithelial cells (Fig. 2A). HepG2 cells were then transfected with miR-137 mimic or miR-NC as the control group. Following transfection, the miR-137 levels were examined using RT-qPCR. As presented in Fig. 2B, the miR-137 levels were significantly increased in HepG2 cells transfected with miR-137 mimic compared with the miR-NC group. Further studies demonstrated that overexpression of miR-137 caused a significant reduction in cell proliferation, migration and invasion compared with the miR-NC group (Fig. 2C-E). These data suggest that miR-137 has a suppressive role in HCC growth and metastasis.

Figure 2.

Effect of miR-137 mimic on HepG2 cells. (A) RT-qPCR was used to examine the miR-137 expression in liver cancer cell lines compared with normal liver epithelial THLE-3 cells. **P<0.01 vs. THLE-3. (B) HepG2 cells were transfected with miR-137 mimic or miR-NC and RT-qPCR was used to examine the miR-137 expression. **P<0.01 vs. miR-NC. (C) MTT assay, (D) Transwell assay (magnification, ×400) and (E) wound healing assay (magnification, ×40) were conducted to examine the cell proliferation, invasion and migration of HepG2 cells, respectively. **P<0.01 vs. miR-NC. RT-qPCR, reverse transcription-quantitative polymerase chain reaction; miR, microRNA; miR-NC, negative control scramble miR; OD, optical density.

EZH2 is a direct target of miR-137 in HepG2 cells

Targetscan software was used to predict that EZH2 was a putative target of miR-137 (Fig. 3A). To confirm their targeting relationship, the WT-EZH2-3′UTR or MT-EZH2-3′UTR luciferase reporter plasmids were generated (Fig. 3B). HepG2 cells were then co-transfected with WT- or MT-EZH2-3′UTR luciferase reporter plasmid, and miR-NC or miR-137 mimic. As demonstrated in Fig. 3C, the luciferase activity was significantly reduced in cells co-transfected with miR-137 mimic and WT-EZH2-3′UTR luciferase reporter plasmid when compared with the control group; the same effect was not observed in cells co-transfected with miR-137 mimic and MT-EZH2-3′UTR. Accordingly, these results indicated that miR-137 is a direct target gene of miR-137 in HepG2 cells.

Figure 3.

Effect of miR-137 on EZH2 using luciferase assay. (A) EZH2 was predicated to be a putative target of miR-137. (B) WT-EZH2-3′UTR and MT-EZH2-3′UTR luciferase reporter plasmid were generated. (C) Luciferase activity was measured reduced in cells co-transfected with miR-137 mimic and WT-EZH2-3′UTR luciferase reporter plasmid or MT-EZH2-3′UTR luciferase reporter plasmid. **P<0.01 vs. control. EZH2, enhancer of zeste 2 polycomb repressive complex 2 subunit; UTR, untranslated region; CDS, coding sequence; miR, microRNA; R. luciferase, Renilla luciferase; F. luciferase, firefly luciferase; WT, wild-type; MT, mutant; miR-NC, negative control scramble miR.

Effects of miR-137 on the protein expression of EZH2 were also determined. The protein levels of EZH2 were significantly reduced in the miR-137 group compared to miR-NC group, indicating that overexpression of miR-137 downregulates EZH2 expression (Fig. 4A). To further confirm these findings, HepG2 cells were transfected with miR-137 inhibitor, or NC inhibitor as the control group. RT-qPCR data demonstrated that the miR-137 levels were downregulated in miR-137 inhibitor group compared to NC inhibitor group (Fig. 4B). Additionally, the miR-137 inhibitor significantly increased the protein expression of EZH2 in HepG2 cells (Fig. 4C). Accordingly, these results indicated that miR-137 negatively regulates the protein expression of the target gene, EZH2, in HepG2 cells.

Figure 4.

Effect of miR-137 mimic and inhibitor on EZH2 protein expression. (A) Western blot analysis was used to examine the protein expression of EZH2 in HepG2 cells transfected with miR-137 mimic or miR-NC. **P<0.01 vs. miR-NC. (B) HepG2 cells were transfected with miR-137 inhibitor or NC inhibitor, and reverse transcription-quantitative polymerase chain reaction was used to examine miR-137 expression. **P<0.01 vs. NC inhibitor. (C) Western blot was used to examine the protein expression of EZH2. **P<0.01 vs. NC inhibitor. miR, microRNA; NC, negative control; EZH2, enhancer of zeste 2 polycomb repressive complex 2 subunit.

EZH2 is upregulated in HCC and inversely correlated with the miR-137 levels

To further confirm the targeting relationship between miR-137 and EZH2, the expression levels of EZH2 in HCC tissues were examined. As presented in Fig. 5A, RT-qPCR data demonstrated that the mRNA levels of EZH2 were significantly upregulated in HCC tissues compared to adjacent non-tumor tissues. Furthermore, its expression levels were higher in HCC at high stage (III–IV) when compared with those in HCC at low stage (I–II; Fig. 5B). Further investigation demonstrated an inverse correlation between the miR-137 and EZH2 mRNA levels in HCC tissues (Fig. 5C). Therefore, these data further support that downregulation of miR-137 causes the upregulation of its target gene EZH2 in HCC. In addition, the mRNA and protein levels of EZH2 were also upregulated in the liver cell lines compared with THLE-3 cells (Fig. 5D-E).

Figure 5.

EZH2 expression in HCC tissues and liver cancer cell lines. (A) RT-qPCR was used to examine the EZH2 mRNA expression in HCC tissues compared with adjacent non-tumor tissues. **P<0.01 vs. adjacent. (B) RT-qPCR was used to examine the EZH2 mRNA expression in stage III–IV HCC tissues compared with stage I–II HCC tissues. **P<0.01 vs. stage I–II. (C) An inverse correlation was observed between the miR-137 and EZH2 mRNA levels in HCC tissues. (D) RT-qPCR and (E) western blot analysis were used to examine the mRNA and protein expression of EZH2 in liver cancer cell lines and THLE-3 normal liver epithelial cells. **P<0.01 vs. THLE-3. RT-qPCR, reverse transcription-quantitative polymerase chain reaction; EZH2, enhancer of zeste 2 polycomb repressive complex 2 subunit; miR, microRNA; HCC, hepatocellular carcinoma.

Overexpression of EZH2 eliminates the inhibitory effects of miR-137 on the malignant phenotypes of HepG2 cells

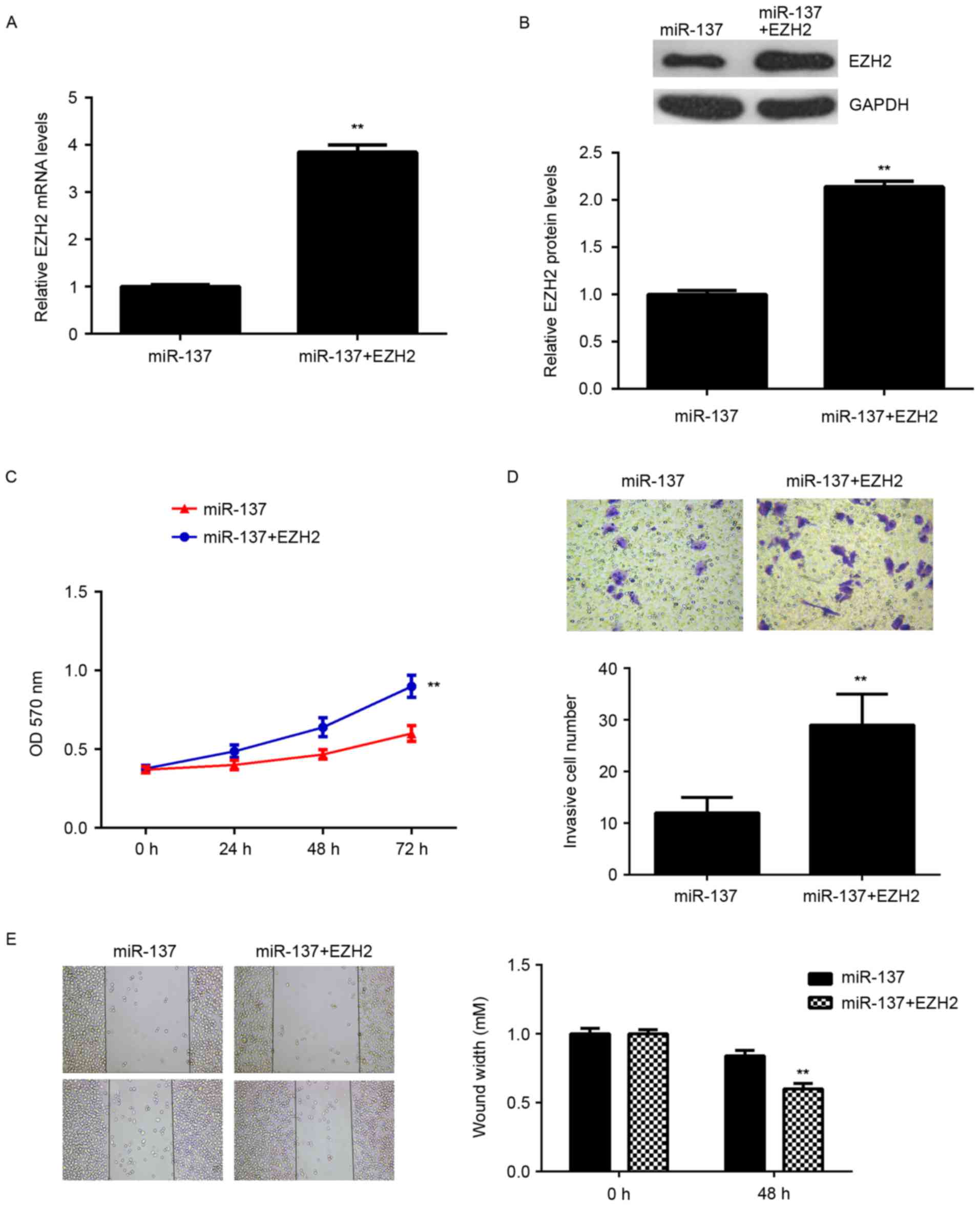
Subsequently, the role of EZH2 in the miR-137-mediated malignant phenotypes of HCC cells was investigated. HepG2 cells were transfected with miR-137 mimic, or co-transfected with miR-137 mimic and pcDNA3.1-EZH2 ORF plasmid. RT-qPCR and western blot data indicated that the mRNA and protein levels of EZH2 were significantly upregulated in cells co-transfected with miR-137 mimic and pcDNA3.1-EZH2 ORF plasmid, when compared with those in the miR-137 group (Fig. 6A and B). Cell proliferation, migration and invasion were also examined. As indicated in Fig. 6C-E, the proliferation, invasion and migration of HepG2 cells were significantly increased in the miR-137 + EZH2 group compared with the miR-137 group. Therefore, overexpression of EZH2 may reverse some of the inhibitory effects of miR-137 on the malignant phenotypes of HepG2 cells. These findings suggested that miR-137 inhibits cell proliferation, migration and invasion, at least partially, by directly targeting EZH2.

Figure 6.

EZH2 overexpression rescues the effects of miR-137. HepG2 cells were transfected with miR-137 mimic or co-transfected with miR-137 mimic and EZH2 expression plasmid; (A) reverse transcription-quantitative polymerase chain reaction and (B) western blot analysis were used to examine the mRNA and protein expression of EZH2, respectively. (C) MTT assay, (D) Transwell assay and (E) wound healing assay were conducted to examine the cell proliferation, invasion and migration, respectively. **P<0.01 vs. miR-137. EZH2, enhancer of zeste 2 polycomb repressive complex 2 subunit; miR, microRNA.

Discussion

The regulatory mechanism of miR-137 underlying HCC growth and metastasis remains largely unclear. In the present study, it was demonstrated that miR-137 was significantly downregulated in HCC tissues and several liver cancer cell lines. Low expression of miR-137 was significantly associated with vein invasion, lymph node metastasis, advanced clinical stage and as poor prognosis. Overexpression of miR-137 led to a significant reduction in HepG2 cell proliferation, migration and invasion. EZH2, significantly upregulated in HCC, was further identified as a direct target gene of miR-137, and the protein expression of EZH2 was negatively regulated by miR-137 in HepG2 cells. Furthermore, overexpression of EZH2 eliminated the inhibitory effects of miR-137 on the malignant phenotypes of HepG2 cells.

miR-137 has been reported to function as a tumor suppressor in various common human cancers, including colorectal cancer (17), glioblastoma (18), gastric cancer (19), multiple myeloma (20), lung cancer (11) and papillary thyroid carcinoma (21). Recently, miR-137 was reported to have a suppressive role in HCC (15). Liu et al (14) reported that miR-137 was significantly downregulated in HCC, and its decreased expression is associated with vein invasion, incomplete involucrum, and distant metastasis. In the present study, miR-137 was significantly decreased in HCC tissues compared with adjacent non-tumor tissues. Additionally, the expression of miR-137 was further lower in HCC at high stage (III–IV) compared with that in HCC at low stage (I–II). Furthermore, low expression of miR-137 was significantly associated with vein invasion, lymph node metastasis, and advanced clinical stage in HCC, but not associated with age, sex, tumor number, grade or HPV infection. Additionally, Liu et al (14) used multivariate analysis to show that miR-137 is an independent indicator for poor survival, and analysis in the current study indicated that patients with HCC with low expression of miR-137 had shorter survival time compared with those with high miR-137 levels. Data from the present study and others suggest that downregulation of miR-137 may contribute to the malignant progression of HCC.

Furthermore, in the current study miR-137 was downregulated in liver cancer cell lines compared with normal liver cells, and overexpression of miR-137 significantly decreased the proliferation, migration and invasion of HepG2 cells. Liu et al (14) also reported that miR-137 overexpression suppressed cell proliferation, migration and invasion in vitro using HCC cell lines, including SK-Hep1 and QGY-7703. Additionally, Gao et al (15) used HuH7 and MHCC97 L HCC cell lines, and reported that upregulation of miR-137 inhibited cell proliferation and metastasis in vitro and tumor growth in vivo. These findings suggest that miR-137 has an inhibitory role in HCC growth and metastasis.

EZH2, a histone methyltransferase, is the catalytic subunit of polycomb repressive complex 2, a highly conserved protein complex that regulates gene expression by methylating lysine 27 on histone H3 (22). EZH2 has been demonstrated to act as an oncogene in certain human cancers, including HCC (23–25). Sudo et al (25) reported that EZH2 was significantly upregulated in HCC tissues compared with corresponding non-tumor specimens. In the present study, EZH2 was significantly upregulated in HCC tissues and liver cancer cell lines, and its expression levels were higher in HCC at high stage (III–IV) compared low stage (I–II). Furthermore, Au et al (26) reported that the upregulation of EZH2 was significantly associated with venous invasion, direct liver invasion and absence of tumor encapsulation, and that EZH2 epigenetically silenced multiple tumor suppressor miRs, including miR-139-5p, miR-125b, miR-101, let-7c, and miR-200b, to promote liver cancer metastasis (26). In the present study, EZH2 was identified as a direct target gene of miR-137, and the protein expression of EZH2 was demonstrated to be negatively regulated by miR-137 in HepG2 cells. Additionally, an inverse correlation between the miR-137 and EZH2 expression levels in HCC tissues was observed. Therefore, the upregulation of EZH2 in HCC may be due to the downregulation of miR-137. Overexpression of EZH2 eliminated the suppressive effects of miR-137 on the proliferation, migration and invasion of HepG2 cells, which supports that the suppressive role of miR-137 in regulating the malignant phenotypes of HCC cells was via direct targeting of EZH2. In fact, the targeting association between miR-137 and EZH2 was also identified in several other cancers, including glioblastoma, neuroblastoma and melanoma (27–29). Luo et al (29) reported that miR-137 inhibited the invasion of melanoma cells through downregulation of multiple oncogenic target genes, including EZH2. Therefore, the results of the current study expand on the importance of the miR-137/EZH2 in human cancer.

In summary, the present study demonstrated that miR-137 is downregulated in HCC, and inhibited HepG2 cell proliferation, migration and invasion, at least partially, through directly targeting EZH2 oncogene. Therefore, the findings highlight the importance of miR-137/EZH2 axis in liver cancer progression.

References

1 

Jemal A, Bray F, Center MM, Ferlay J, Ward E and Forman D: Global cancer statistics. CA Cancer J Clin. 61:69–90. 2011. View Article : Google Scholar : PubMed/NCBI

2 

Siegel RL, Miller KD and Jemal A: Cancer statistics, 2015. CA Cancer J Clin. 65:5–29. 2015. View Article : Google Scholar : PubMed/NCBI

3 

Bartel DP: MicroRNAs: Genomics, biogenesis, mechanism, and function. Cell. 116:281–297. 2004. View Article : Google Scholar : PubMed/NCBI

4 

Moss EG: MicroRNAs: Hidden in the genome. Curr Biol. 12:R138–R140. 2002. View Article : Google Scholar : PubMed/NCBI

5 

Croce CM and Calin GA: miRNAs, cancer, and stem cell division. Cell. 122:6–7. 2005. View Article : Google Scholar : PubMed/NCBI

6 

Meng F, Henson R, Wehbe-Janek H, Ghoshal K, Jacob ST and Patel T: MicroRNA-21 regulates expression of the PTEN tumor suppressor gene in human hepatocellular cancer. Gastroenterology. 133:647–658. 2007. View Article : Google Scholar : PubMed/NCBI

7 

Li N, Fu H, Tie Y, Hu Z, Kong W, Wu Y and Zheng X: miR-34a inhibits migration and invasion by down-regulation of c-Met expression in human hepatocellular carcinoma cells. Cancer Lett. 275:44–53. 2009. View Article : Google Scholar : PubMed/NCBI

8 

Jiang R, Deng L, Zhao L, Li X, Zhang F, Xia Y, Gao Y, Wang X and Sun B: miR-22 promotes HBV-related hepatocellular carcinoma development in males. Clin Cancer Res. 17:5593–5603. 2011. View Article : Google Scholar : PubMed/NCBI

9 

Dou C, Wang Y, Li C, Liu Z, Jia Y, Li Q, Yang W, Yao Y, Liu Q and Tu K: MicroRNA-212 suppresses tumor growth of human hepatocellular carcinoma by targeting FOXA1. Oncotarget. 6:13216–13228. 2015. View Article : Google Scholar : PubMed/NCBI

10 

Wang CY, Zhang JJ, Hua L, Yao KH, Chen JT and Ren XQ: MicroRNA-98 suppresses cell proliferation, migration and invasion by targeting collagen triple helix repeat containing 1 in hepatocellular carcinoma. Mol Med Rep. 13:2639–2644. 2016. View Article : Google Scholar : PubMed/NCBI

11 

Shen H, Wang L, Ge X, Jiang CF, Shi ZM, Li DM, Liu WT, Yu X and Shu YQ: MicroRNA-137 inhibits tumor growth and sensitizes chemosensitivity to paclitaxel and cisplatin in lung cancer. Oncotarget. 7:20728–20742. 2016. View Article : Google Scholar : PubMed/NCBI

12 

Liang ML, Hsieh TH, Ng KH, Tsai YN, Tsai CF, Chao ME, Liu DJ, Chu SS, Chen W, Liu YR, et al: Downregulation of miR-137 and miR-6500-3p promotes cell proliferation in pediatric high-grade gliomas. Oncotarget. 7:19723–19737. 2016. View Article : Google Scholar : PubMed/NCBI

13 

Wu DC, Zhang MF, Su SG, Fang HY, Wang XH, He D, Xie YY and Liu XH: HEY2, a target of miR-137, indicates poor outcomes and promotes cell proliferation and migration in hepatocellular carcinoma. Oncotarget. 7:38052–38063. 2016. View Article : Google Scholar : PubMed/NCBI

14 

Liu LL, Lu SX, Li M, Li LZ, Fu J, Hu W, Yang YZ, Luo RZ, Zhang CZ and Yun JP: FoxD3-regulated microRNA-137 suppresses tumour growth and metastasis in human hepatocellular carcinoma by targeting AKT2. Oncotarget. 5:5113–5124. 2014. View Article : Google Scholar : PubMed/NCBI

15 

Gao M, Liu L, Li S, Zhang X, Chang Z and Zhang M: Inhibition of cell proliferation and metastasis of human hepatocellular carcinoma by miR-137 is regulated by CDC42. Oncol Rep. 34:2523–2532. 2015. View Article : Google Scholar : PubMed/NCBI

16 

Livak KJ and Schmittgen TD: Analysis of relative gene expression data using real-time quantitative PCR and the 2(-Delta Delta C (T)) method. Methods. 25:402–408. 2001. View Article : Google Scholar : PubMed/NCBI

17 

Chen DL, Wang DS, Wu WJ, Zeng ZL, Luo HY, Qiu MZ, Ren C, Zhang DS, Wang ZQ, Wang FH, et al: Overexpression of paxillin induced by miR-137 suppression promotes tumor progression and metastasis in colorectal cancer. Carcinogenesis. 34:803–811. 2013. View Article : Google Scholar : PubMed/NCBI

18 

Bier A, Giladi N, Kronfeld N, Lee HK, Cazacu S, Finniss S, Xiang C, Poisson L, deCarvalho AC, Slavin S, et al: MicroRNA-137 is downregulated in glioblastoma and inhibits the stemness of glioma stem cells by targeting RTVP-1. Oncotarget. 4:665–676. 2013. View Article : Google Scholar : PubMed/NCBI

19 

Deng J, Lei W, Xiang X, Zhang L, Lei J, Gong Y, Song M, Wang Y, Fang Z, Yu F, et al: Cullin 4A (CUL4A), a direct target of miR-9 and miR-137, promotes gastric cancer proliferation and invasion by regulating the Hippo signaling pathway. Oncotarget. 7:10037–10050. 2016. View Article : Google Scholar : PubMed/NCBI

20 

Zhang B, Ma L, Wei J, Hu J, Zhao Z, Wang Y, Chen Y and Zhao F: miR-137 suppresses the phosphorylation of AKT and improves the dexamethasone sensitivity in multiple myeloma cells via targeting MITF. Curr Cancer Drug Targets. 16:807–817. 2016. View Article : Google Scholar : PubMed/NCBI

21 

Dong S, Jin M, Li Y, Ren P and Liu J: miR-137 acts as a tumor suppressor in papillary thyroid carcinoma by targeting CXCL12. Oncol Rep. 35:2151–2158. 2016. View Article : Google Scholar : PubMed/NCBI

22 

Italiano A: Role of the EZH2 histone methyltransferase as a therapeutic target in cancer. Pharmacol Ther. 165:26–31. 2016. View Article : Google Scholar : PubMed/NCBI

23 

Zhong J, Min L, Huang H, Li L, Li D, Li J, Ma Z and Dai L: EZH2 regulates the expression of p16 in the nasopharyngeal cancer cells. Technol Cancer Res Treat. 12:269–274. 2013. View Article : Google Scholar : PubMed/NCBI

24 

Zhang K, Zhang Y, Ren K, Zhao G, Yan K and Ma B: MicroRNA-101 inhibits the metastasis of osteosarcoma cells by downregulation of EZH2 expression. Oncol Rep. 32:2143–2149. 2014. View Article : Google Scholar : PubMed/NCBI

25 

Sudo T, Utsunomiya T, Mimori K, Nagahara H, Ogawa K, Inoue H, Wakiyama S, Fujita H, Shirouzu K and Mori M: Clinicopathological significance of EZH2 mRNA expression in patients with hepatocellular carcinoma. Br J Cancer. 92:1754–1758. 2005. View Article : Google Scholar : PubMed/NCBI

26 

Au SL, Wong CC, Lee JM, Fan DN, Tsang FH, Ng IO and Wong CM: Enhancer of zeste homolog 2 epigenetically silences multiple tumor suppressor microRNAs to promote liver cancer metastasis. Hepatology. 56:622–631. 2012. View Article : Google Scholar : PubMed/NCBI

27 

Sun J, Zheng G, Gu Z and Guo Z: MiR-137 inhibits proliferation and angiogenesis of human glioblastoma cells by targeting EZH2. J Neurooncol. 122:481–489. 2015. View Article : Google Scholar : PubMed/NCBI

28 

Ren X, Bai X, Zhang X, Li Z, Tang L, Zhao X, Li Z, Ren Y, Wei S, Wang Q, et al: Quantitative nuclear proteomics identifies that miR-137-mediated EZH2 reduction regulates resveratrol-induced apoptosis of neuroblastoma cells. Mol Cell Proteomics. 14:316–328. 2015. View Article : Google Scholar : PubMed/NCBI

29 

Luo C, Tetteh PW, Merz PR, Dickes E, Abukiwan A, Hotz-Wagenblatt A, Holland-Cunz S, Sinnberg T, Schittek B, Schadendorf D, et al: miR-137 inhibits the invasion of melanoma cells through downregulation of multiple oncogenic target genes. J Invest Dermatol. 133:768–775. 2013. View Article : Google Scholar : PubMed/NCBI

Related Articles

  • Abstract
  • View
  • Download
  • Twitter
Copy and paste a formatted citation
Spandidos Publications style
Cui S, Sun Y, Liu Y, Liu C, Wang J, Hao G and Sun Q: MicroRNA‑137 has a suppressive role in liver cancer via targeting EZH2 Corrigendum in /10.3892/mmr.2018.8785 Retraction in /10.3892/mmr.2022.12661. Mol Med Rep 16: 9494-9502, 2017.
APA
Cui, S., Sun, Y., Liu, Y., Liu, C., Wang, J., Hao, G., & Sun, Q. (2017). MicroRNA‑137 has a suppressive role in liver cancer via targeting EZH2 Corrigendum in /10.3892/mmr.2018.8785 Retraction in /10.3892/mmr.2022.12661. Molecular Medicine Reports, 16, 9494-9502. https://doi.org/10.3892/mmr.2017.7828
MLA
Cui, S., Sun, Y., Liu, Y., Liu, C., Wang, J., Hao, G., Sun, Q."MicroRNA‑137 has a suppressive role in liver cancer via targeting EZH2 Corrigendum in /10.3892/mmr.2018.8785 Retraction in /10.3892/mmr.2022.12661". Molecular Medicine Reports 16.6 (2017): 9494-9502.
Chicago
Cui, S., Sun, Y., Liu, Y., Liu, C., Wang, J., Hao, G., Sun, Q."MicroRNA‑137 has a suppressive role in liver cancer via targeting EZH2 Corrigendum in /10.3892/mmr.2018.8785 Retraction in /10.3892/mmr.2022.12661". Molecular Medicine Reports 16, no. 6 (2017): 9494-9502. https://doi.org/10.3892/mmr.2017.7828
Copy and paste a formatted citation
x
Spandidos Publications style
Cui S, Sun Y, Liu Y, Liu C, Wang J, Hao G and Sun Q: MicroRNA‑137 has a suppressive role in liver cancer via targeting EZH2 Corrigendum in /10.3892/mmr.2018.8785 Retraction in /10.3892/mmr.2022.12661. Mol Med Rep 16: 9494-9502, 2017.
APA
Cui, S., Sun, Y., Liu, Y., Liu, C., Wang, J., Hao, G., & Sun, Q. (2017). MicroRNA‑137 has a suppressive role in liver cancer via targeting EZH2 Corrigendum in /10.3892/mmr.2018.8785 Retraction in /10.3892/mmr.2022.12661. Molecular Medicine Reports, 16, 9494-9502. https://doi.org/10.3892/mmr.2017.7828
MLA
Cui, S., Sun, Y., Liu, Y., Liu, C., Wang, J., Hao, G., Sun, Q."MicroRNA‑137 has a suppressive role in liver cancer via targeting EZH2 Corrigendum in /10.3892/mmr.2018.8785 Retraction in /10.3892/mmr.2022.12661". Molecular Medicine Reports 16.6 (2017): 9494-9502.
Chicago
Cui, S., Sun, Y., Liu, Y., Liu, C., Wang, J., Hao, G., Sun, Q."MicroRNA‑137 has a suppressive role in liver cancer via targeting EZH2 Corrigendum in /10.3892/mmr.2018.8785 Retraction in /10.3892/mmr.2022.12661". Molecular Medicine Reports 16, no. 6 (2017): 9494-9502. https://doi.org/10.3892/mmr.2017.7828
Follow us
  • Twitter
  • LinkedIn
  • Facebook
About
  • Spandidos Publications
  • Careers
  • Cookie Policy
  • Privacy Policy
How can we help?
  • Help
  • Live Chat
  • Contact
  • Email to our Support Team