Spandidos Publications Logo
  • About
    • About Spandidos
    • Aims and Scopes
    • Abstracting and Indexing
    • Editorial Policies
    • Reprints and Permissions
    • Job Opportunities
    • Terms and Conditions
    • Contact
  • Journals
    • All Journals
    • Oncology Letters
      • Oncology Letters
      • Information for Authors
      • Editorial Policies
      • Editorial Board
      • Aims and Scope
      • Abstracting and Indexing
      • Bibliographic Information
      • Archive
    • International Journal of Oncology
      • International Journal of Oncology
      • Information for Authors
      • Editorial Policies
      • Editorial Board
      • Aims and Scope
      • Abstracting and Indexing
      • Bibliographic Information
      • Archive
    • Molecular and Clinical Oncology
      • Molecular and Clinical Oncology
      • Information for Authors
      • Editorial Policies
      • Editorial Board
      • Aims and Scope
      • Abstracting and Indexing
      • Bibliographic Information
      • Archive
    • Experimental and Therapeutic Medicine
      • Experimental and Therapeutic Medicine
      • Information for Authors
      • Editorial Policies
      • Editorial Board
      • Aims and Scope
      • Abstracting and Indexing
      • Bibliographic Information
      • Archive
    • International Journal of Molecular Medicine
      • International Journal of Molecular Medicine
      • Information for Authors
      • Editorial Policies
      • Editorial Board
      • Aims and Scope
      • Abstracting and Indexing
      • Bibliographic Information
      • Archive
    • Biomedical Reports
      • Biomedical Reports
      • Information for Authors
      • Editorial Policies
      • Editorial Board
      • Aims and Scope
      • Abstracting and Indexing
      • Bibliographic Information
      • Archive
    • Oncology Reports
      • Oncology Reports
      • Information for Authors
      • Editorial Policies
      • Editorial Board
      • Aims and Scope
      • Abstracting and Indexing
      • Bibliographic Information
      • Archive
    • Molecular Medicine Reports
      • Molecular Medicine Reports
      • Information for Authors
      • Editorial Policies
      • Editorial Board
      • Aims and Scope
      • Abstracting and Indexing
      • Bibliographic Information
      • Archive
    • World Academy of Sciences Journal
      • World Academy of Sciences Journal
      • Information for Authors
      • Editorial Policies
      • Editorial Board
      • Aims and Scope
      • Abstracting and Indexing
      • Bibliographic Information
      • Archive
    • International Journal of Functional Nutrition
      • International Journal of Functional Nutrition
      • Information for Authors
      • Editorial Policies
      • Editorial Board
      • Aims and Scope
      • Abstracting and Indexing
      • Bibliographic Information
      • Archive
    • International Journal of Epigenetics
      • International Journal of Epigenetics
      • Information for Authors
      • Editorial Policies
      • Editorial Board
      • Aims and Scope
      • Abstracting and Indexing
      • Bibliographic Information
      • Archive
    • Medicine International
      • Medicine International
      • Information for Authors
      • Editorial Policies
      • Editorial Board
      • Aims and Scope
      • Abstracting and Indexing
      • Bibliographic Information
      • Archive
  • Articles
  • Information
    • Information for Authors
    • Information for Reviewers
    • Information for Librarians
    • Information for Advertisers
    • Conferences
  • Language Editing
Spandidos Publications Logo
  • About
    • About Spandidos
    • Aims and Scopes
    • Abstracting and Indexing
    • Editorial Policies
    • Reprints and Permissions
    • Job Opportunities
    • Terms and Conditions
    • Contact
  • Journals
    • All Journals
    • Biomedical Reports
      • Information for Authors
      • Editorial Policies
      • Editorial Board
      • Aims and Scope
      • Abstracting and Indexing
      • Bibliographic Information
      • Archive
    • Experimental and Therapeutic Medicine
      • Information for Authors
      • Editorial Policies
      • Editorial Board
      • Aims and Scope
      • Abstracting and Indexing
      • Bibliographic Information
      • Archive
    • International Journal of Epigenetics
      • Information for Authors
      • Editorial Policies
      • Editorial Board
      • Aims and Scope
      • Abstracting and Indexing
      • Bibliographic Information
      • Archive
    • International Journal of Functional Nutrition
      • Information for Authors
      • Editorial Policies
      • Editorial Board
      • Aims and Scope
      • Abstracting and Indexing
      • Bibliographic Information
      • Archive
    • International Journal of Molecular Medicine
      • Information for Authors
      • Editorial Policies
      • Editorial Board
      • Aims and Scope
      • Abstracting and Indexing
      • Bibliographic Information
      • Archive
    • International Journal of Oncology
      • Information for Authors
      • Editorial Policies
      • Editorial Board
      • Aims and Scope
      • Abstracting and Indexing
      • Bibliographic Information
      • Archive
    • Medicine International
      • Information for Authors
      • Editorial Policies
      • Editorial Board
      • Aims and Scope
      • Abstracting and Indexing
      • Bibliographic Information
      • Archive
    • Molecular and Clinical Oncology
      • Information for Authors
      • Editorial Policies
      • Editorial Board
      • Aims and Scope
      • Abstracting and Indexing
      • Bibliographic Information
      • Archive
    • Molecular Medicine Reports
      • Information for Authors
      • Editorial Policies
      • Editorial Board
      • Aims and Scope
      • Abstracting and Indexing
      • Bibliographic Information
      • Archive
    • Oncology Letters
      • Information for Authors
      • Editorial Policies
      • Editorial Board
      • Aims and Scope
      • Abstracting and Indexing
      • Bibliographic Information
      • Archive
    • Oncology Reports
      • Information for Authors
      • Editorial Policies
      • Editorial Board
      • Aims and Scope
      • Abstracting and Indexing
      • Bibliographic Information
      • Archive
    • World Academy of Sciences Journal
      • Information for Authors
      • Editorial Policies
      • Editorial Board
      • Aims and Scope
      • Abstracting and Indexing
      • Bibliographic Information
      • Archive
  • Articles
  • Information
    • For Authors
    • For Reviewers
    • For Librarians
    • For Advertisers
    • Conferences
  • Language Editing
Login Register Submit
  • This site uses cookies
  • You can change your cookie settings at any time by following the instructions in our Cookie Policy. To find out more, you may read our Privacy Policy.

    I agree
Search articles by DOI, keyword, author or affiliation
Search
Advanced Search
presentation
Molecular Medicine Reports
Join Editorial Board Propose a Special Issue
Print ISSN: 1791-2997 Online ISSN: 1791-3004
Journal Cover
January-2018 Volume 17 Issue 1

Full Size Image

Sign up for eToc alerts
Recommend to Library

Journals

International Journal of Molecular Medicine

International Journal of Molecular Medicine

International Journal of Molecular Medicine is an international journal devoted to molecular mechanisms of human disease.

International Journal of Oncology

International Journal of Oncology

International Journal of Oncology is an international journal devoted to oncology research and cancer treatment.

Molecular Medicine Reports

Molecular Medicine Reports

Covers molecular medicine topics such as pharmacology, pathology, genetics, neuroscience, infectious diseases, molecular cardiology, and molecular surgery.

Oncology Reports

Oncology Reports

Oncology Reports is an international journal devoted to fundamental and applied research in Oncology.

Experimental and Therapeutic Medicine

Experimental and Therapeutic Medicine

Experimental and Therapeutic Medicine is an international journal devoted to laboratory and clinical medicine.

Oncology Letters

Oncology Letters

Oncology Letters is an international journal devoted to Experimental and Clinical Oncology.

Biomedical Reports

Biomedical Reports

Explores a wide range of biological and medical fields, including pharmacology, genetics, microbiology, neuroscience, and molecular cardiology.

Molecular and Clinical Oncology

Molecular and Clinical Oncology

International journal addressing all aspects of oncology research, from tumorigenesis and oncogenes to chemotherapy and metastasis.

World Academy of Sciences Journal

World Academy of Sciences Journal

Multidisciplinary open-access journal spanning biochemistry, genetics, neuroscience, environmental health, and synthetic biology.

International Journal of Functional Nutrition

International Journal of Functional Nutrition

Open-access journal combining biochemistry, pharmacology, immunology, and genetics to advance health through functional nutrition.

International Journal of Epigenetics

International Journal of Epigenetics

Publishes open-access research on using epigenetics to advance understanding and treatment of human disease.

Medicine International

Medicine International

An International Open Access Journal Devoted to General Medicine.

Journal Cover
January-2018 Volume 17 Issue 1

Full Size Image

Sign up for eToc alerts
Recommend to Library

  • Article
  • Citations
    • Cite This Article
    • Download Citation
    • Create Citation Alert
    • Remove Citation Alert
    • Cited By
  • Similar Articles
    • Related Articles (in Spandidos Publications)
    • Similar Articles (Google Scholar)
    • Similar Articles (PubMed)
  • Download PDF
  • Download XML
  • View XML
Article

PTEN promotes apoptosis of H2O2‑injured rat nasal epithelial cells through PI3K/Akt and other pathways

  • Authors:
    • Minghui Jia
    • Xiaoyun Chen
    • Jili Liu
    • Jun Chen
  • View Affiliations / Copyright

    Affiliations: Otorhinolaryngology Head and Neck Surgery, The First Affiliated Hospital of Wenzhou Medical University, Wenzhou, Zhejiang 325000, P.R. China
  • Pages: 571-579
    |
    Published online on: October 26, 2017
       https://doi.org/10.3892/mmr.2017.7912
  • Expand metrics +
Metrics: Total Views: 0 (Spandidos Publications: | PMC Statistics: )
Metrics: Total PDF Downloads: 0 (Spandidos Publications: | PMC Statistics: )
Cited By (CrossRef): 0 citations Loading Articles...

This article is mentioned in:



Abstract

Chronic rhinosinusitis (CRS) is a form of chronic inflammation of the nasal cavity and paranasal sinus with multi‑causal pathogenesis, including oxidative stress. Several lines of evidence have demonstrated that the phosphatase and tensin homolog gene (PTEN) can inhibit the activation of phosphoinositide 3‑kinase (PI3K) to affect phosphorylation of Akt. Importantly, the PI3K/PTEN/Akt signaling pathway is associated with various types of tumors, chronic inflammatory diseases, and autoimmune disease through its regulation of cell growth, apoptosis, proliferation, and metabolism. This in vitro study aimed to investigate the role of PTEN and the relationship between PTEN and the PI3K/Akt pathway in nasal epithelial cells under oxidative stress. H2O2 treatment was applied to induce a cell injury model of oxidative stress in rat nasal epithelial cells. Cells were divided into control, H2O2, H2O2+PTEN, and H2O2+siPTEN groups. Cell viability was measured using the CCK‑8 assay, and reactive oxygen species (ROS) levels and apoptosis rates were analyzed by flow cytometry (FCM). Oxidative parameters, including ROS, catalase (CAT), and malondialdehyde (MDA), were tested by enzyme‑linked immunosorbent assay (ELISA). The expression of apoptosis‑related genes and PI3K/Akt pathway was assayed by quantitative PCR (qPCR) and western blot. In H2O2‑injured cells, oxidative stress, due to increased ROS levels and apoptosis rates, was induced, and PTEN aggravated the injury. The levels of both p‑Akt and PTEN in H2O2‑injured cells were positively correlated and higher than in control cells. Unknown regulatory protein(s) may exist in the PI3K/PTEN/Akt pathway or the PTEN and PI3K/Akt pathways may be two independent signaling pathways that have cross interactions.

Introduction

Chronic rhinosinusitis (CRS) is clinically defined as chronic inflammation of the nasal cavity and paranasal sinus lasting over 12 weeks, including chronic rhinosinusitis with nasal polyps (CRSwNP) and chronic rhinosinusitis without nasal polyps (CRSsNP). Nasal mucosal inflammatory lesion has high heterogeneity and is formed in a multi-step process caused by multiple factors (1). Tissue remodeling is a dynamic process of organic damage repair resulting from long-term inflammatory stimulation (2). Different types of CRS have different manifestations of mucous tissue remodeling: CRSwNP mainly appears as hyperplasia of goblet cells, extracellular matrix (ECM) proteinosis, and edema, while CRSsNP primarily manifests as exuviation, collagenous fiber precipitation, and submucous fibrosis (3,4). Factors that influence the generation and degradation of ECM, such as (transforming growth factor) TGF, oxidative stress, matrix metalloproteinases (MMPs), tissue inhibitor of metalloproteinase, and vascular endothelial growth factor (VEGF), can have effects on tissue remodeling, although the mechanisms of network regulation by these factors is still unclear (5).

Excessive generation of reactive oxygen species (ROS) in cells or tissues results from noxious stimulation by atmospheric pollution, smoke, drugs and trauma can lead to disequilibrium of oxidant and antioxidant systems, resulting in tissue damage, which in turn causes additional oxidative stress (6). Based on previous studies, oxidative stress is likely to play an important role in the generation and development processes of nasal polyps (7–9). Cekin et al discovered that the (malondialdehyde) MDA level was increased in nasal polyps, while nitric oxide and (superoxide dismutase) SOD levels were reduced; this findingindicates a metabolic disorder involving free radicals (7). Bozkus et al found that oxidative stress parameters in the blood and nasal polyps of patients were higher than those of people without the disease, and the level of oxidative stress was positively correlated with patient age (8). Okur et al reported that neutrophil granulocytes of patients with nasal polyp could generate ROS, which is one means of releasing ROS by nasal polyps (9).

Phosphoinositide 3-kinase (PI3K) is a bridge to link extracellular stimulating factors and intracellular response effects and possesses activities of serine/threonine kinase and phosphatidylinositol kinase. Akt, the downstream effector protein of PI3K, is a serine protease. Unphosphorylated Akt lacks biological activity. Once it is phosphorylated, Akt (p-Akt) is able to regulate cell growth, apoptosis, adhesion, migration, infiltration, and metabolism through numerous pathways (10). phosphatase and tensin homolog gene (PTEN) is the first discovered cancer suppressor gene with bispecific phosphatase activity (11). PTEN is known to inhibit the activity of PI3K, which then affects the phosphorylation of Akt (12). The PI3K/PTEN/Akt signal pathway has been demonstrated to play a role in a variety of tumors including hematological neoplasms, liver cancer, intestinal cancer, osteosarcoma, and lymphoma (13–16). This pathway was recently found to be closely related to chronic inflammatory diseases and autoimmune diseases such as asthma (17).

However, it remains uncertain whether the PI3K/PTEN/Akt pathway is associated with CRS. In this study, we investigated the relationship between imbalanced expression of PTEN and the components of the PI3K/Akt signaling pathway in rat nasal epithelial cells. H2O2 was applied to increase ROS levels to simulate oxidative stress in CRS.

Materials and methods

Cell grouping

Rat nasal epithelial cells were obtained from Nanjing Cobioer Biotechnology Co., Ltd. (Jiangsu, China). Cells were randomly divided into four groups: control, H2O2, H2O2+PTEN and H2O2+siPTEN group. In H2O2+PTEN and H2O2+siPTEN group, cells were respectively infected by plasmids with PTEN gene and plasmids with silenced PTEN gene. Recombinant plasmids were also purchased from Nanjing Cobioer Biotechnology Co., Ltd. Cells in H2O2, H2O2+PTEN and H2O2+siPTEN group were treated by 50 µmol/l of H2O2 (Shanghai Macklin Biochemical Co., Ltd., Shanghai, China) for 3 h. The appropriate concentration of H2O2 was selected from 20, 50 and 80 µmol/l by detecting cell viability through CCK-8 assay.

Cell transfection

Cells in logarithmic growth phase were seeded into a 6-well plate and cultured for 24 h. Recombinant plasmids expressing either the PTEN gene or the silenced PTEN gene were transfected into cells using Lipofectamine LTX according to the manufacturer's instructions (Invitrogen; Thermo Fisher Scientific, Inc., Waltham, MA, USA). Two micrograms of pIRES2-ZsGreen1-vector (Nanjing Vazyme Biotechnology Co., Ltd., Jiangsu, China), 5 µl of Lipofectamine LTX and 250 µl Opti-MEM (Shanghai Yeasen Biotechnology Co., Ltd., Shanghai, China) were well prepared, mixed, and then incubated at room temperature for 25 min. Subsequently, 500 µl of the mixture was added into each well of a 6-well plate with RPMI-1640 medium. After 48 h culture, the transfected cells were harvested for the indicated experiments. Western blot was used to detect the expression of PTEN to assess the transfection efficiency.

CCK-8 assay

Cell viability in each group was detected through using CCK-8 kit (Shanghai Yeasen Biotechnology Co., Ltd.). Cells were grouped, and seeded into 96-well plates at amount of 100 µl/well, and then incubated at 37°C in 5% CO2 incubator for 4 h. After added with 10 µl CCK reagent to each well, cells were putted into 5% CO2 incubator at 37°C for 1–4 h. Optical density (OD) value of each group was observed at 450 nm by a spectrophotometer (Sigma-Aldrich; Merck KGaA, Darmstadt, Germany).

Flow cytometry (FCM)

Cells in logarithmic phase were collected and seeded into 6-well plates. Cells were digested by EDTA free trypsin, stained with Annexin V-FITC and propidium iodide (all from Shanghai Yeasen Biotechnology Co., Ltd.), and incubated in dark place for 15 min at room temperature afterwards. Cell cycle and apoptosis rate of each group was detected by EPICS XL-MCL FCM (Beckman Coulter, Inc., Brea, CA, USA) with excitation wavelength 488 nm and emission wavelength 530 nm.

ELISA

The levels of SOD and MDA were measured by applying quantitative test kits (Shanghai Lanpai Biotechnology Co., Ltd., Shanghai, China). Cells were divided into control, H2O2, H2O2+PTEN and H2O2+siPTEN groups. Detection was conducted according to the manufacturer's instructions. OD values were read at 420 nm on a spectrophotometer (Sigma-Aldrich; Merck KGaA).

qPCR

Expression levels of PTEN, caspase-3, Bax and Bcl-2 mRNA were detected by means of qPCR. Cells were seeded into 6-well plates at a density of 2×106 cells/well. Total RNA were extracted with TRIzol (Thermo Fisher Scientific, Inc.) according to the manufacture's instructions. Concentration of extracted RNA was read through a UV spectrophotometer (Thermo Fisher Scientific, Inc.). cDNA were synthesized by reverse transcription. Reduced glyceraldehyde-phosphate dehydrogenase (GAPDH) was applied as the internal control to monitor the efficiency of qPCR. All primers in this study were designed by Sangon Biotech Co., Ltd. (Shanghai, China). The specific primer sequences for each gene were listed as the follows: 5′ACC AGG ACC AGA GGA AAC CT3′ and 5′TTT GTC AGG GTG AGC ACA AGA3′ for PTEN (product: 126 bp); 5′ACC GCA CCC GGT TAC TAT TC3′ and 5′CAA ATT CCG TGG CCA CCT TC3′ for caspase-3 (product: 148 bp); 5′TGG CGA TGA ACT GGA CAA CA3′ and 5′CAC GGA AGA AGA CCT CTC GG3′ for Bax (product: 86 bp); 5′AGC ATG CGA CCT CTG TTT GA3′ and 5′TCA CTT GTG GCC CAG GTA TG3′ for Bcl-2 (product: 108 bp) and 5′GGC TCA TGA CCA CAG TCC AT3′ and 5′ACA TTG GGG GTA GGA ACA CG3′ for GAPDH (product: 202 bp). Each reaction was run in triplicate.

Western blot

Cells were seeded in 6-well plates at a density of 2×106 cells/well, and grouped. Cells were harvested and washed twice with PBS, protein lysed in ice-cold radio immunoprecipitation assay buffer (Guangzhou Whiga Technology Co., Ltd., Guangdong, China) with freshly mixed 0.01% protease inhibitor phenylmethanesulfonyl fluoride (Beijign O'BioLab Technology Co., Ltd., Beijing, China), then incubated for 30 min on ice. Cell lysis was centrifuged at 10,000 × g for 5 min at 4°C, collected supernatants containing 20–30 µg of protein were run on 10% sodium dodecyl sulfate-polyacrylamide gel electrophoresis gel and electrophoretically transferred to a nitrocellulose membrane (Merck KGaA). Protein expression level of PTEN, caspase-3, Bax, Bcl-2, p-PI3K, PI3K, p-Akt and Akt were detected. GAPDH monoclonal antibody was used to estimate protein loading. Blots were visualized via an enhanced chemiluminescence (Thermo Fisher Scientific, Inc.).

Statistical analysis

Data were expressed as mean ± SD. Differences among groups were evaluated through variance analysis and Student's t-test. Statistical significance was defined as P<0.05 or P<0.01.

Results

Rat nasal epithelial cells were successfully identified

The in vitro observation under an inverted microscope showed that after 24-h culture in serum medium, a majority of rat nasal epithelial cells grew as single cells adhering to the plate and were round or irregular in shape (Fig. 1A). Cell nuclei formed oval shapes, and the cell body was irregularly shaped. Cells were positive for (diaminobenzidine) DAB, which was detected by immunocytochemical staining with an anticytokeratin 19 antibody (95% purity).

Figure 1.

Identification of rat nasal epithelial cells, and cell viability and ROS level under different concentration of H2O2. Cells in H2O2-L, H2O2-M and H2O2-H were treated by respectively 20, 50 and 80 µM H2O2 for 3 h. (A) Rat nasal epithelial cells were successfully identified under inverted microscope. (B) Cell viability was reduced by H2O2 treatment in a concentration-dependent manner. (C) ROS level was increased by H2O2 treatment in a concentration dependent manner. Data were presented as mean ± SD, n=3, *P<0.05 and **P<0.01 vs. control group. ROS, reactive oxygen species; L, low; M, medium; H, high.

H2O2 treatment decreased cell viability and increased ROS level

The CCK-8 assay indicated that the viability of rat nasal epithelial cells was significantly reduced by H2O2 treatment. H2O2 affected cell proliferation in a concentration-dependent manner and the differences were significant in the H2O2-M (50 µM) and H2O2-H (80 µM) groups when compared with normal control cells (P<0.05) (Fig. 1B). Additionally, the ROS levels in H2O2-treated groups were markedly enhanced and the effect was in a concentration-depended manner (P<0.05 or P<0.01) (Fig. 1C).

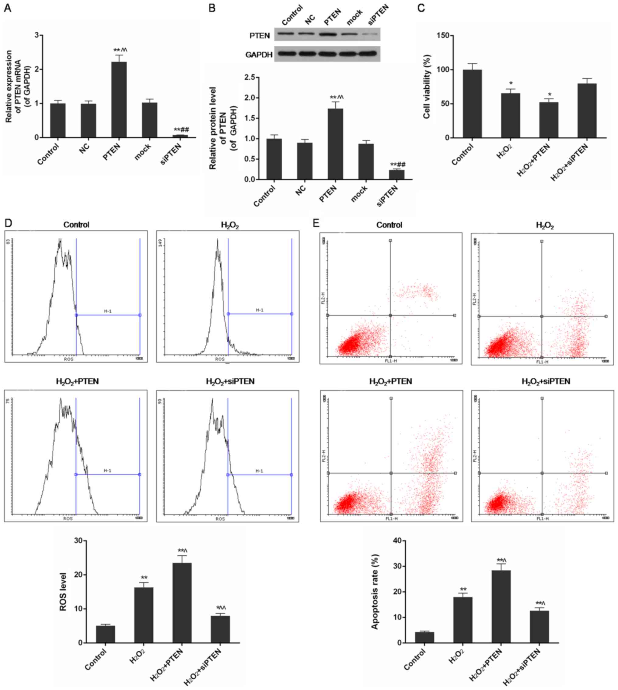
The expression of PTEN was upregulated in cells transfected with plasmids containing the PTEN gene and inhibited in cells transfected with siRNA against the PTEN gene

The expression of PTEN in each experimental condition was quantified by qPCR and western blot analysis. In NC and mock-transfected groups, which were transfected with empty plasmids, the mRNA and protein levels of PTEN were similar to the control group. In the PTEN-transfected group, PTEN mRNA and protein were both found to be overexpressed compared with the control group (P<0.01). In contrast, in cells transfected with siRNA against the PTEN gene, the expression of both PTEN mRNA and protein was substantially inhibited (P<0.01) (Fig. 2A and B).

Figure 2.

Expression levels of PTEN with infected plasmids, and cell viability, ROS level and apoptosis rate in control, H2O2, H2O2+PTEN and H2O2+siPTEN group. (A) The expression of PTEN mRNA was significantly upregulated in cells infected by plasmids with PTEN gene and was obviously downregulated in cells infected by plasmids with silenced PTEN gene. (B) The protein level of PTEN was significantly increased in cells infected by plasmids with PTEN gene and was obviously reduced in cells infected by plasmids with silenced PTEN gene. (C) PTEN protein aggravated the reduction of cell viability in H2O2 induced injury. (D) PTEN further increased ROS level in H2O2 injured cells while inhibition of PTEN expression decreased it. (E) PTEN further promoted apoptosis of H2O2 injured cells when PTEN gene silencing inhibited it. Data were presented as mean ± SD, n=3, *P<0.05 and **P<0.01 vs. control group, ^P<0.05 and ^^P<0.01 vs. H2O2 (50 µmol/l) group. PTEN, phosphatase and tensin homolog; ROS, reactive oxygen species; si, small interfering; NC, negative control.

PTEN levels correlated with reduced cell viability and increased ROS level and apoptosis rate in H2O2-injured cells

Using the CCK-8 assay, we found that cell viability and proliferation were decreased by H2O2 treatment and further inhibited in PTEN overexpressing cells, but the injury was improved in the PTEN silenced group (P<0.05) (Fig. 2C). Through FCM analysis, ROS levels in the H2O2-treated group were found to be increased compared with control cells (P<0.01). The level of ROS was further increased in the H2O2+PTEN group, but was inhibited in the H2O2+siPTEN group compared with the group treated with only H2O2 (P<0.05 or P<0.01) (Fig. 2D). H2O2 treatment significantly increased apoptosis, and the rate was further increased in the H2O2-PTEN group but was decreased in the H2O2-siPTEN group (P<0.05 or P<0.01) (Fig. 2E).

PTEN upregulated the expression of caspase-3 and Bax in H2O2-injured cells

In the H2O2-treated group, in agreement with the increased apoptosis rate described above, high expression of caspase-3 and Bax was also detected by qPCR and western blot analysis (P<0.01). In PTEN overexpressing cells, the expression of caspase-3 and Bax was further upregulated, while that of Bcl-2 was significantly reduced compared with the H2O2-treated group (P<0.05 or P<0.01). In contrast, disrupting the expression of the PTEN gene downregulated the expression of caspase-3 and Bax but upregulated Bax following H2O2-induced injury (P<0.05 or P<0.01) (Fig. 3).

Figure 3.

Expression levels of apoptosis related genes in control, H2O2, H2O2+PTEN and H2O2+siPTEN group. (A) The expression of caspase-3 mRNA was further upregulated in H2O2+PTEN group but downregulated in H2O2+siPTEN group based on H2O2 group. (B) The expression of Bax mRNA was further upregulated in H2O2+PTEN group but downregulated in H2O2+siPTEN group based on H2O2 group. (C) The expression of Bcl-2 mRNA was further downregulated in H2O2+PTEN group but upregulated in H2O2+siPTEN group based on H2O2 group. (D) High expression of PTEN further increased the protein levels of caspase-3 and Bax but decreased the level of Bcl-2 in H2O2 injured cells while the situations in PTEN inhibited cells were contrary. Data were presented as mean ± SD, n=3, *P<0.05 and **P<0.01 vs. control group, ^P<0.05 and ^^P<0.01 vs. H2O2 (50 µmol/l) group. Bcl-2, B-cell lymphoma 2; Bax, Bcl-associated X protein; PTEN, phosphatase and tensin homolog; si, small interfering.

PTEN decreased SOD and catalase (CAT) levels and increased MDA content in H2O2-injured cells

Using an ELISA-based assay, a remarkable decrease of SOD and CAT levels and a significant increase of MDA were observed in H2O2-treated cells, compared with the control group (P<0.01). Compared with the H2O2-treated group, overexpression of PTEN in the H2O2-PTEN treated group significantly reduced the level of SOD and CAT but increased MDA, whereas inhibition of PTEN expression in the H2O2-siPTEN group increased SOD and CAT levels and reduced MDA in H2O2-injured cells (P<0.05 or P<0.01) (Fig. 4A-C).

Figure 4.

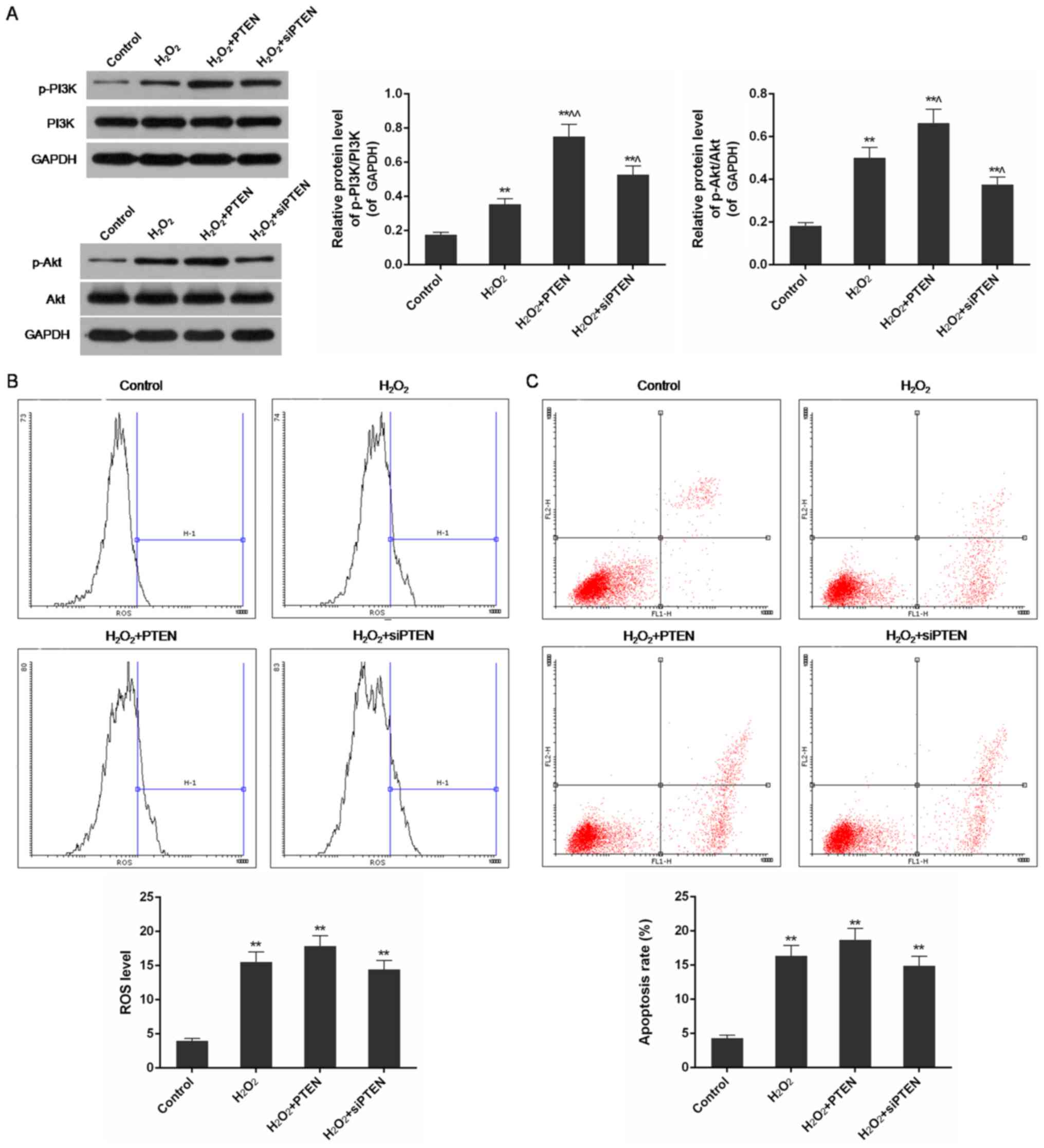
The contents of SOD, CAT and MDA and the expression level of PI3K/Akt pathway in control, H2O2, H2O2+PTEN and H2O2+siPTEN group. (A) The level of SOD was further decreased in H2O2+PTEN group but increased in H2O2+siPTEN group based on H2O2 group. (B) The level of CAT was further decreased in H2O2+PTEN group but increased in H2O2+siPTEN group based on H2O2 group. (C) The level of MDA was further increased in H2O2+PTEN group but decreased in H2O2+siPTEN group based on H2O2 group. (D) The phosphorylation of PI3K and Akt was further promoted in H2O2+PTEN group but inhibited in H2O2+siPTEN group based on H2O2 group. Data were presented as mean ± SD, n=3, *P<0.05 and **P<0.01 vs. control group, ^P<0.05 and ^^P<0.01 vs. H2O2 (50 µmol/l) group. PTEN, phosphatase and tensin homolog; si, small interfering; SOD, superoxide dismutase; CAT, catalase; MDA, malondialdehyde; p, phosphorylated; PI3K, phosphoinositide 3-kinase; Akt, protein kinase B.

PTEN promoted phosphorylation of PI3K and Akt in H2O2-injured cells

Western blot analysis showed that the levels of phosphorylated PI3K and Akt were significantly increased in H2O2-injured cells in comparison with control cells (P<0.01). Overexpression of PTEN in the H2O2-PTEN group slightly promoted the increase of p-PI3K/PI3K and p-Akt/Akt ratios. In contrast, silencing of the PTEN gene inhibited the activation of PI3K and Akt in H2O2-injured cells compared with the H2O2-treatedgroup (P<0.05) (Fig. 4D).

PTEN promoted activation of PI3K and Akt even when the PI3K/Akt pathway was inhibited by perifosine in H2O2-injured cells

In H2O2-injured cells with inhibition of PI3K/Akt pathway, the levels of p-PI3K/PI3K and P-Akt/Akt were observed to be downregulated compared with uninhibited H2O2-injured cells, but were still higher than those in non-treated cells (Figs. 4D and 5A). Inhibition of the PI3K/Akt pathway had a slight influence on the activation of PI3K and Akt. In comparison with the H2O2-treated group, phosphorylation of PI3K and Akt was promoted in the H2O2-PTEN group but was inhibited in the H2O2-siPTEN treated group (P<0.05) (Fig. 5A).

Figure 5.

Expression of PI3K/Akt pathway, ROS level and apoptosis rate in control, H2O2, H2O2+PTEN and H2O2+siPTEN group with perifosine treatment. (A) PTEN promoted the activation of PI3K and Akt even when PI3K/Akt pathway was inhibited in H2O2 injured cells. (B) ROS level was reduced in H2O2-PTEN group but were increased in H2O2-siPTEN group when PI3K/Akt pathway was inhibited. (C) Apoptosis rate was reduced in H2O2-PTEN group but were increased in H2O2-siPTEN group when PI3K/Akt pathway was inhibited. Data were presented as mean ± SD, n=3, *P<0.05 and **P<0.01 vs. control group, ^P<0.05 and ^^P<0.01 vs. H2O2 (50 µmol/l) group. PTEN, phosphatase and tensin homolog; si, small interfering; p, phosphorylated; PI3K, phosphoinositide 3-kinase; Akt, protein kinase B; ROS, reactive oxygen species.

ROS levels and apoptosis rates were reduced in the H2O2-PTEN group but were increased in the H2O2-siPTEN group when the PI3K/Akt pathway was inhibited

With inhibition of PI3K/Akt pathway by perifosine, ROS levels and apoptosis rates in H2O2 group increased compared with control and uninhibited H2O2-treated groups. In comparison with uninhibited cells under the same condition of PTEN expression, ROS level and apoptosis rate were decreased in H2O2-PTEN group but increased in H2O2-siPTEN group (Figs. 2D and E and 5B and C). There was no significant difference in ROS levels and apoptosis rates among H2O2, H2O2-PTEN and H2O2-siPTEN groups (Fig. 5C and D).

Discussion

It has been demonstrated that the PTEN/PI3K/Akt signaling pathway, which is activated by extracellular stimuli such as viruses and inflammatory factors through G protein-coupled receptors or TLR/IL-1RS signaling, plays a key role in regulating biological functions of cells (18,19). After activation of PI3K, a secondary messenger, PIP3, is formed on cell membranes to act on inactivated Akt protein and phosphoinositide-dependent kinase-1 (PDK1) to promote phosphorylation and activation of Akt. p-Akt regulates a variety of biological activities such as cell proliferation, apoptosis, differentiation, apoptosis, migration, glucose transport and release of inflammatory cytokines through activating downstream target proteins. As it is still difficult to directly detect the expression of PI3K, the level of PI3K is generally inferred through measuring the level of p-Akt by western blot because it is the only protein known to be affected by PI3K (20,21).

PTEN can dephosphorylate PI(3,4,5)P3 to PI(4,5)P2 and PI(3,4)P2 to PI(4)P to switch off the pathway of promoting phosphorylation of Akt by PI3K, resulting in decreased p-Akt levels and negative regulation of the PI3K signaling pathway. Several lines of evidence support an antagonistic relationship between PTEN and Akt (22–27). It was previously reported that membrane-associated guanylate kinases MAGI2 and MAGI3, which act upstream protein of PTEN, were able to enhance the activity of PTEN and inhibit the activity of Akt (23). Additionally, PTEN could inhibit upstream of PI3K to inhibit activation of PI3K (24). Goo et al discovered that high levels of p-Akt in rats inhibited the PTEN gene (25). Hua et al found that p-Akt was highly expressed in prostate cancer cells when the PTEN gene was altered or inactivated (26). Bai et al demonstrated a reciprocal relationship between levels of PI3K/Akt and PTEN in gastric (27).

Recently, an increasing number of studies have indicated that the PI3K/PTEN/Akt signaling pathway not only is closely related to tumorigenesis, but plays an important part in chronic inflammatory diseases and autoimmune disease such as rheumatic arthritis, systemic lupus erythematosus, bronchial asthma and chronic obstructive pneumonia, which may result from the regulatory functions of this pathway on lymphocytes and inflammatory cellular factors (28–31). CRS is an upper respiratory inflammatory disease with a complicated, multi-causal pathogenesis. The surface of the nasal cavity and paranasal sinus are a pseudostratified ciliated columnar epithelium, which is composed of four types of cells, includingciliated columnar epithelium, basal cells and goblet cells. Goblet cells can generate glycoproteins, which have an important role in maintaining viscidity and resilience of mucus. Mucus possesses cleaning functions to clear intranasal microparticle residues and potential accessory substancesfor inflammation, and regular and oriented swing of cilium can remove mucus from the nasopharynx and throat (32,33). A previous study verified that weak expression of PTEN as well as strong expression of PI3K could both inhibit apoptosis of ciliated cells in mucosa of the upper respiratory tract and induce metaplasia of these cells to goblet cells, resulting in increasing secretion of mucus in the mucosal epithelium and decreasing the function of expelling mucus (34,35). The study applied rat nasal epithelial cells injured by H2O2 to stimulate oxidative stress in CRS patients. According to the features of the PI3K/PTEN/Akt signaling pathway in regulation of cellular functions, we hypothesized that the expression of PTEN in nasal epithelial cells under oxidative stress is higher than in basal conditions, but the level of p-Akt is additionally increased, and therefore, PTEN and p-Akt should be in an antagonistic relationship with each other in the nasal epithelial cells of CRS patients. However, although we observed pro-apoptotic effects of PTEN on nasal epithelial cells, the assumption of a relationship between PTEN and p-Akt was not validated in this study.

In the condition of H2O2 treatment, we observed an increase in the level of ROS in rat nasal epithelial cells, particularly when PTEN was upregulated, along with an increase in the apoptosis rate. Inhibition of PTEN expression by gene silencing could mitigate H2O2 induced injury on rat nasal epithelial cells. Through detecting the expression of apoptosis related genes, we found that high levels of PTEN protein further upregulated the expression of pro-apoptotic genes caspase-3 and Bax and downregulated that of the anti-apoptotic gene Bcl-2 to promote apoptosis. Meanwhile, H2O2 treatment reduced SOD and CAT levels, especially in PTEN overexpressing cells while additionally increasing MDA levels compared with control cells. SOD and CAT are essential natural scavengers of superoxide radicals and hydrogen peroxide to prevent organisms from undergoing oxidative stress injury (36). MDA, the final product of lipid oxidation, is a common indicator of lipid peroxidation of the cellular membrane (37). The changes in these oxidative parameters in this study imply that H2O2 successfully induced oxidative stress in nasal epithelial cells and that high PTEN expression further worsens the induced injury.

Under oxidative stress conditions, activation of the PI3K/Akt signaling pathway was found to be promoted in comparison with control cells. In the H2O2-PTEN group, overexpression of PTEN further upregulated phosphorylation of PI3K and Akt. In contrast, in the H2O2-siPTEN group, inhibition of PTEN expression decreased activation of PI3K/Akt pathway. These results indicate thatthe PTEN and PI3K/Akt pathways are positively correlated in H2O2-injured nasal epithelial cells, which is controversial with previous reports and our hypothesis that PTEN has antagonistic effect on activation of PI3K. Through inhibiting the PI3K/Akt pathway by perifosine, it was observed that the levels of p-PI3K/PI3K and p-Akt/Akt were downregulated in the H2O2-treated group but were still high in the PTEN overexpressing group. However, under these conditions, ROS levels and apoptosis rates in H2O2-injured nasal epithelial cells were slightly reduced, and the differences among H2O2, H2O2-PTEN and H2O2-siPTEN groups were not significant. Several experiments support the ideathat apart from inhibiting phosphorylation of Akt and activation of PI3K, PTEN also plays a role in regulating pathways related to cell growth, proliferation and metabolism, including the JAK/STAT, FAK, ERK1/2, and RhoA-ROCK pathways (38,39). It remains possible that there might be unknown regulatory protein(s) acting in the PI3K/PTEN/Akt signaling pathway to regulate the expression of PTEN and that the PTEN and PI3K/Akt pathwaysmay be two distinct signaling pathways with cross-interaction.

A significant body of evidence suggests an antagonistic relationship between PTEN and p-Akt. However, our study found that the expression of both p-Akt and PTEN in H2O2-injured nasal epithelial cells was higher than in control cells and that PTEN and p-Akt levels were positively correlated. Unknown regulatory protein(s) possibly exist in the PI3K/PTEN/Akt pathway or it may be that the PTEN and PI3K/Akt pathways are two distinct signaling pathways that cross-interact with each other. Further studies are required to explore the internal mechanisms of these molecules in this context.

Acknowledgements

Funded by Zhejiang Provincial Natural Science Foundation of China (LY17H130002) and Wenzhou Public Welfare Science and Technology Project (Y20150270).

References

1 

Fokkens WJ, Lund VJ, Mullol J, Bachert C, Alobid I, Baroody F, Cohen N, Cervin A, Douglas R, Gevaert P, et al: EPOS 2012: European position paper on rhinosinusitis and nasal polyps 2012. A summary for otorhinolaryngologists. Rhinology. 50:1–12. 2012.PubMed/NCBI

2 

Al-Muhsen S, Johnson JR and Hamid Q: Remodeling in asthma. J Allergy Clin Immunol. 128:451–464. 2011. View Article : Google Scholar : PubMed/NCBI

3 

Dennis SK, Lam K and Luong A: A review of classification schemes for chronic rhinosinusitis with nasal polyposis endotypes. Laryngoscope Investig Otolaryngol. 1:130–134. 2016. View Article : Google Scholar : PubMed/NCBI

4 

Kato A: Immunopathology of chronic rhinosinusitis. Allergol Int. 64:121–130. 2015. View Article : Google Scholar : PubMed/NCBI

5 

Yang Y, Zhang N, Lan F, Van Crombruggen K, Fang L, Hu G, Hong S and Bachert C: Transforming growth factor-beta 1 pathways in inflammatory airway diseases. Allergy. 69:699–707. 2014. View Article : Google Scholar : PubMed/NCBI

6 

Srivastava S, Singh D, Patel S and Singh MR: Role of enzymatic free radical scavengers in management of oxidative stress and autoimmune disorders. Int J Biol Macromol. 101:502–517. 2017. View Article : Google Scholar : PubMed/NCBI

7 

Cekin E, Ipcioglu OM, Erkul BE, Kapucu B, Ozcan O, Cincik H and Gungor A: The association of oxidative stress and nasal polyposis. J Int Med Res. 37:325–330. 2009. View Article : Google Scholar : PubMed/NCBI

8 

Bozkus F, San I, Ulas T, Iynen I, Yesilova Y, Guler Y and Aksoy N: Evaluation of total oxidative stress parameters in patients with nasal polyps. Acta Otorhinolaryngol Ital. 33:248–253. 2013.PubMed/NCBI

9 

Okur E, Inanc F, Yildirim I, Kilinc M and Kilic MA: Malondialdehyde level and adenosine deaminase activity in nasal polyps. Otolaryngol Head Neck Surg. 134:37–40. 2006. View Article : Google Scholar : PubMed/NCBI

10 

Tanaka Y, Hosoyama T, Mikamo A, Kurazumi H, Nishimoto A, Ueno K, Shirasawa B and Hamano K: Hypoxic preconditioning of human cardiosphere-derived cell sheets enhances cellular functions via activation of the PI3K/Akt/mTOR/HIF-1α pathway. Am J Transl Res. 9:664–673. 2017.PubMed/NCBI

11 

Li J, Yen C, Liaw D, Podsypanina K, Bose S, Wang SI, Puc J, Miliaresis C, Rodgers L, McCombie R, et al: PTEN, a putative protein tyrosine phosphatase gene mutated in human brain, breast, and prostate cancer. Science. 275:1943–1947. 1997. View Article : Google Scholar : PubMed/NCBI

12 

Getahun A, Wemlinger SM, Rudra P, Santiago ML, van Dyk LF and Cambier JC: Impaired B cell function during viral infections due to PTEN-mediated inhibition of the PI3K pathway. J Exp Med. 214:931–941. 2017. View Article : Google Scholar : PubMed/NCBI

13 

Tian H, Ge C, Zhao F, Zhu M, Zhang L, Huo Q, Li H, Chen T, Xie H, Cui Y, et al: Downregulation of AZGP1 by Ikaros and histone deacetylase promotes tumor progression through the PTEN/Akt and CD44s pathways in hepatocellular carcinoma. Carcinogenesis. 38:207–217. 2017.PubMed/NCBI

14 

Yu M, Mu Y, Qi Y, Qin S, Qiu Y, Cui R and Zhong M: Odontogenic ameloblast-associated protein (ODAM) inhibits human colorectal cancer growth by promoting PTEN elevation and inactivating PI3K/AKT signaling. Biomed Pharmacother. 84:601–607. 2016. View Article : Google Scholar : PubMed/NCBI

15 

Xiao J, Yu W, Hu K, Li M, Chen J and Li Z: miR-92a promotes tumor growth of osteosarcoma by targeting PTEN/AKT signaling pathway. Oncol Rep. 37:2513–2521. 2017. View Article : Google Scholar : PubMed/NCBI

16 

Zhang X, Chen Y, Zhao P, Zang L, Zhang Z and Wang X: MicroRNA-19a functions as an oncogene by regulating PTEN/AKT/pAKT pathway in myeloma. Leuk Lymphoma. 58:932–940. 2017. View Article : Google Scholar : PubMed/NCBI

17 

Yadav UC, Naura AS, Aguilera-Aguirre L, Boldogh I, Boulares HA, Calhoun WJ, Ramana KV and Srivastava SK: Aldose reductase inhibition prevents allergic airway remodeling through PI3K/AKT/GSK3β pathway in mice. PLoS One. 8:e574422013. View Article : Google Scholar : PubMed/NCBI

18 

Guillermet-Guibert J, Bjorklof K, Salpekar A, Gonella C, Ramadani F, Bilancio A, Meek S, Smith AJ, Okkenhaug K and Vanhaesebroeck B: The p110beta isoform of phosphoinositide 3-kinase signals downstream of G protein-coupled receptors and is functionally redundant with p110gamma. Proc Natl Acad Sci USA. 105:8292–8297. 2008. View Article : Google Scholar : PubMed/NCBI

19 

Schmid MC, Avraamides CJ, Dippold HC, Franco I, Foubert P, Ellies LG, Acevedo LM, Manglicmot JR, Song X, Wrasidlo W, et al: Receptor tyrosine kinases and TLR/IL1Rs unexpectedly activate myeloid cell PI3kγ, a single convergent point promoting tumor inflammation and progression. Cancer Cell. 19:715–727. 2011. View Article : Google Scholar : PubMed/NCBI

20 

Padala RR, Karnawat R, Viswanathan SB, Thakkar AV and Das AB: Cancerous perturbations within the ERK, PI3K/Akt, and Wnt/β-catenin signaling network constitutively activate inter-pathway positive feedback loops. Mol Biosyst. 13:830–840. 2017. View Article : Google Scholar : PubMed/NCBI

21 

Xuan W, Feng X, Qian C, Peng L, Shi Y, Xu L, Wang F and Tan W: Osteoclast differentiation gene expression profiling reveals chemokine CCL4 mediates RANKL-induced osteoclast migration and invasion via PI3K pathway. Cell Biochem Funct. 35:171–177. 2017. View Article : Google Scholar : PubMed/NCBI

22 

Stocker H, Andjelkovic M, Oldham S, Laffargue M, Wymann MP, Hemmings BA and Hafen E: Living with lethal PIP3 levels: Viability of flies lacking PTEN restored by a PH domain mutation in Akt/PKB. Science. 295:2088–2091. 2002. View Article : Google Scholar : PubMed/NCBI

23 

Wu X, Hepner K, Castelino-Prabhu S, Do D, Kaye MB, Yuan XJ, Wood J, Ross C, Sawyers CL and Whang YE: Evidence for regulation of the PTEN tumor suppressor by a membrane-localized multi-PDZ domain containing scaffold protein MAGI-2. Proc Natl Acad Sci USA. 97:4233–4238. 2000. View Article : Google Scholar : PubMed/NCBI

24 

Schneider E, Keppler R, Prawitt D, Steinwender C, Roos FC, Thüroff JW, Lausch E and Brenner W: Migration of renal tumor cells depends on dephosphorylation of Shc by PTEN. Int J Oncol. 38:823–831. 2011.PubMed/NCBI

25 

Goo CK, Lim HY, Ho QS, Too HP, Clement MV and Wong KP: PTEN/Akt signaling controls mitochondrial respiratory capacity through 4E-BP1. PLoS One. 7:e458062012. View Article : Google Scholar : PubMed/NCBI

26 

Hua S, Yao M, Vignarajan S, Witting P, Hejazi L, Gong Z, Teng Y, Niknami M, Assinder S, Richardson D and Dong Q: Cytosolic phospholipase A2α sustains pAKT, pERK and AR levels in PTEN-null/mutated prostate cancer cells. Biochim Biophys Acta. 1831:1146–1157. 2013. View Article : Google Scholar : PubMed/NCBI

27 

Bai ZG, Ye YJ, Shen DH, Lu YY, Zhang ZT and Wang S: PTEN expression and suppression of proliferation are associated with Cdx2 overexpression in gastric cancer cells. Int J Oncol. 42:1682–1691. 2013. View Article : Google Scholar : PubMed/NCBI

28 

Banham-Hall E, Clatworthy MR and Okkenhaug K: The therapeutic potential for PI3K inhibitors in autoimmune rheumatic diseases. Open Rheumatol J. 6:245–258. 2012. View Article : Google Scholar : PubMed/NCBI

29 

Tamura N: Recent findings on phosphoinositide-3 kinase in rheumatic diseases. Nihon Rinsho Meneki Gakkai Kaishi. 35:8–13. 2012.(In Japanese). View Article : Google Scholar : PubMed/NCBI

30 

Jang HY, Kwon OK, Oh SR, Lee HK, Ahn KS and Chin YW: Mangosteen xanthones mitigate ovalbumin-induced airway inflammation in a mouse model of asthma. Food Chem Toxicol. 50:4042–4050. 2012. View Article : Google Scholar : PubMed/NCBI

31 

Juss JK, Hayhoe RP, Owen CE, Bruce I, Walmsley SR, Cowburn AS, Kulkarni S, Boyle KB, Stephens L, Hawkins PT, et al: Functional redundancy of class I phosphoinositide 3-kinase (PI3K) isoforms in signaling growth factor-mediated human neutrophil survival. PLoS One. 7:e459332012. View Article : Google Scholar : PubMed/NCBI

32 

Dong J, Shang Y, Inthavong K, Tu J, Chen R, Bai R, Wang D and Chen C: From the cover: Comparative numerical modeling of inhaled nanoparticle deposition in human and rat nasal cavities. Toxicol Sci. 152:284–296. 2016. View Article : Google Scholar : PubMed/NCBI

33 

Biswas K, Chang A, Hoggard M, Radcliff FJ, Jiang Y, Taylor MW, Darveau R and Douglas RG: Toll-like receptor activation by sino-nasal mucus in chronic rhinosinusitis. Rhinology. 55:59–69. 2017.PubMed/NCBI

34 

Langlois MJ, Roy SA, Auclair BA, Jones C, Boudreau F, Carrier JC, Rivard N and Perreault N: Epithelial phosphatase and tensin homolog regulates intestinal architecture and secretory cell commitment and acts as a modifier gene in neoplasia. FASEB J. 23:1835–1844. 2009. View Article : Google Scholar : PubMed/NCBI

35 

Tyner JW, Kim EY, Ide K, Pelletier MR, Roswit WT, Morton JD, Battaile JT, Patel AC, Patterson GA, Castro M, et al: Blocking airway mucous cell metaplasia by inhibiting EGFR antiapoptosis and IL-13 transdifferentiation signals. J Clin Invest. 116:309–321. 2006. View Article : Google Scholar : PubMed/NCBI

36 

El-Shitany NA and Eid B: Proanthocyanidin protects against cisplatin-induced oxidative liver damage through inhibition of inflammation and NF-κβ/TLR-4 pathway. Environ Toxicol. 32:1952–1963. 2017. View Article : Google Scholar : PubMed/NCBI

37 

Dede H, Takmaz O, Ozbasli E, Dede S and Gungor M: Higher level of oxidative stress markers in small for gestational age newborns delivered by cesarean section at term. Fetal Pediatr Pathol. 36:232–239. 2017. View Article : Google Scholar : PubMed/NCBI

38 

Chetram MA and Hinton CV: PTEN regulation of ERK1/2 signaling in cancer. J Recept Signal Transduct Res. 32:190–195. 2012. View Article : Google Scholar : PubMed/NCBI

39 

Yang S and Kim HM: The RhoA-ROCK-PTEN pathway as a molecular switch for anchorage dependent cell behavior. Biomaterials. 33:2902–2915. 2012. View Article : Google Scholar : PubMed/NCBI

Related Articles

  • Abstract
  • View
  • Download
  • Twitter
Copy and paste a formatted citation
Spandidos Publications style
Jia M, Chen X, Liu J and Chen J: PTEN promotes apoptosis of H2O2‑injured rat nasal epithelial cells through PI3K/Akt and other pathways. Mol Med Rep 17: 571-579, 2018.
APA
Jia, M., Chen, X., Liu, J., & Chen, J. (2018). PTEN promotes apoptosis of H2O2‑injured rat nasal epithelial cells through PI3K/Akt and other pathways. Molecular Medicine Reports, 17, 571-579. https://doi.org/10.3892/mmr.2017.7912
MLA
Jia, M., Chen, X., Liu, J., Chen, J."PTEN promotes apoptosis of H2O2‑injured rat nasal epithelial cells through PI3K/Akt and other pathways". Molecular Medicine Reports 17.1 (2018): 571-579.
Chicago
Jia, M., Chen, X., Liu, J., Chen, J."PTEN promotes apoptosis of H2O2‑injured rat nasal epithelial cells through PI3K/Akt and other pathways". Molecular Medicine Reports 17, no. 1 (2018): 571-579. https://doi.org/10.3892/mmr.2017.7912
Copy and paste a formatted citation
x
Spandidos Publications style
Jia M, Chen X, Liu J and Chen J: PTEN promotes apoptosis of H2O2‑injured rat nasal epithelial cells through PI3K/Akt and other pathways. Mol Med Rep 17: 571-579, 2018.
APA
Jia, M., Chen, X., Liu, J., & Chen, J. (2018). PTEN promotes apoptosis of H2O2‑injured rat nasal epithelial cells through PI3K/Akt and other pathways. Molecular Medicine Reports, 17, 571-579. https://doi.org/10.3892/mmr.2017.7912
MLA
Jia, M., Chen, X., Liu, J., Chen, J."PTEN promotes apoptosis of H2O2‑injured rat nasal epithelial cells through PI3K/Akt and other pathways". Molecular Medicine Reports 17.1 (2018): 571-579.
Chicago
Jia, M., Chen, X., Liu, J., Chen, J."PTEN promotes apoptosis of H2O2‑injured rat nasal epithelial cells through PI3K/Akt and other pathways". Molecular Medicine Reports 17, no. 1 (2018): 571-579. https://doi.org/10.3892/mmr.2017.7912
Follow us
  • Twitter
  • LinkedIn
  • Facebook
About
  • Spandidos Publications
  • Careers
  • Cookie Policy
  • Privacy Policy
How can we help?
  • Help
  • Live Chat
  • Contact
  • Email to our Support Team