Spandidos Publications Logo
  • About
    • About Spandidos
    • Aims and Scopes
    • Abstracting and Indexing
    • Editorial Policies
    • Reprints and Permissions
    • Job Opportunities
    • Terms and Conditions
    • Contact
  • Journals
    • All Journals
    • Oncology Letters
      • Oncology Letters
      • Information for Authors
      • Editorial Policies
      • Editorial Board
      • Aims and Scope
      • Abstracting and Indexing
      • Bibliographic Information
      • Archive
    • International Journal of Oncology
      • International Journal of Oncology
      • Information for Authors
      • Editorial Policies
      • Editorial Board
      • Aims and Scope
      • Abstracting and Indexing
      • Bibliographic Information
      • Archive
    • Molecular and Clinical Oncology
      • Molecular and Clinical Oncology
      • Information for Authors
      • Editorial Policies
      • Editorial Board
      • Aims and Scope
      • Abstracting and Indexing
      • Bibliographic Information
      • Archive
    • Experimental and Therapeutic Medicine
      • Experimental and Therapeutic Medicine
      • Information for Authors
      • Editorial Policies
      • Editorial Board
      • Aims and Scope
      • Abstracting and Indexing
      • Bibliographic Information
      • Archive
    • International Journal of Molecular Medicine
      • International Journal of Molecular Medicine
      • Information for Authors
      • Editorial Policies
      • Editorial Board
      • Aims and Scope
      • Abstracting and Indexing
      • Bibliographic Information
      • Archive
    • Biomedical Reports
      • Biomedical Reports
      • Information for Authors
      • Editorial Policies
      • Editorial Board
      • Aims and Scope
      • Abstracting and Indexing
      • Bibliographic Information
      • Archive
    • Oncology Reports
      • Oncology Reports
      • Information for Authors
      • Editorial Policies
      • Editorial Board
      • Aims and Scope
      • Abstracting and Indexing
      • Bibliographic Information
      • Archive
    • Molecular Medicine Reports
      • Molecular Medicine Reports
      • Information for Authors
      • Editorial Policies
      • Editorial Board
      • Aims and Scope
      • Abstracting and Indexing
      • Bibliographic Information
      • Archive
    • World Academy of Sciences Journal
      • World Academy of Sciences Journal
      • Information for Authors
      • Editorial Policies
      • Editorial Board
      • Aims and Scope
      • Abstracting and Indexing
      • Bibliographic Information
      • Archive
    • International Journal of Functional Nutrition
      • International Journal of Functional Nutrition
      • Information for Authors
      • Editorial Policies
      • Editorial Board
      • Aims and Scope
      • Abstracting and Indexing
      • Bibliographic Information
      • Archive
    • International Journal of Epigenetics
      • International Journal of Epigenetics
      • Information for Authors
      • Editorial Policies
      • Editorial Board
      • Aims and Scope
      • Abstracting and Indexing
      • Bibliographic Information
      • Archive
    • Medicine International
      • Medicine International
      • Information for Authors
      • Editorial Policies
      • Editorial Board
      • Aims and Scope
      • Abstracting and Indexing
      • Bibliographic Information
      • Archive
  • Articles
  • Information
    • Information for Authors
    • Information for Reviewers
    • Information for Librarians
    • Information for Advertisers
    • Conferences
  • Language Editing
Spandidos Publications Logo
  • About
    • About Spandidos
    • Aims and Scopes
    • Abstracting and Indexing
    • Editorial Policies
    • Reprints and Permissions
    • Job Opportunities
    • Terms and Conditions
    • Contact
  • Journals
    • All Journals
    • Biomedical Reports
      • Information for Authors
      • Editorial Policies
      • Editorial Board
      • Aims and Scope
      • Abstracting and Indexing
      • Bibliographic Information
      • Archive
    • Experimental and Therapeutic Medicine
      • Information for Authors
      • Editorial Policies
      • Editorial Board
      • Aims and Scope
      • Abstracting and Indexing
      • Bibliographic Information
      • Archive
    • International Journal of Epigenetics
      • Information for Authors
      • Editorial Policies
      • Editorial Board
      • Aims and Scope
      • Abstracting and Indexing
      • Bibliographic Information
      • Archive
    • International Journal of Functional Nutrition
      • Information for Authors
      • Editorial Policies
      • Editorial Board
      • Aims and Scope
      • Abstracting and Indexing
      • Bibliographic Information
      • Archive
    • International Journal of Molecular Medicine
      • Information for Authors
      • Editorial Policies
      • Editorial Board
      • Aims and Scope
      • Abstracting and Indexing
      • Bibliographic Information
      • Archive
    • International Journal of Oncology
      • Information for Authors
      • Editorial Policies
      • Editorial Board
      • Aims and Scope
      • Abstracting and Indexing
      • Bibliographic Information
      • Archive
    • Medicine International
      • Information for Authors
      • Editorial Policies
      • Editorial Board
      • Aims and Scope
      • Abstracting and Indexing
      • Bibliographic Information
      • Archive
    • Molecular and Clinical Oncology
      • Information for Authors
      • Editorial Policies
      • Editorial Board
      • Aims and Scope
      • Abstracting and Indexing
      • Bibliographic Information
      • Archive
    • Molecular Medicine Reports
      • Information for Authors
      • Editorial Policies
      • Editorial Board
      • Aims and Scope
      • Abstracting and Indexing
      • Bibliographic Information
      • Archive
    • Oncology Letters
      • Information for Authors
      • Editorial Policies
      • Editorial Board
      • Aims and Scope
      • Abstracting and Indexing
      • Bibliographic Information
      • Archive
    • Oncology Reports
      • Information for Authors
      • Editorial Policies
      • Editorial Board
      • Aims and Scope
      • Abstracting and Indexing
      • Bibliographic Information
      • Archive
    • World Academy of Sciences Journal
      • Information for Authors
      • Editorial Policies
      • Editorial Board
      • Aims and Scope
      • Abstracting and Indexing
      • Bibliographic Information
      • Archive
  • Articles
  • Information
    • For Authors
    • For Reviewers
    • For Librarians
    • For Advertisers
    • Conferences
  • Language Editing
Login Register Submit
  • This site uses cookies
  • You can change your cookie settings at any time by following the instructions in our Cookie Policy. To find out more, you may read our Privacy Policy.

    I agree
Search articles by DOI, keyword, author or affiliation
Search
Advanced Search
presentation
Molecular Medicine Reports
Join Editorial Board Propose a Special Issue
Print ISSN: 1791-2997 Online ISSN: 1791-3004
Journal Cover
June-2018 Volume 17 Issue 6

Full Size Image

Sign up for eToc alerts
Recommend to Library

Journals

International Journal of Molecular Medicine

International Journal of Molecular Medicine

International Journal of Molecular Medicine is an international journal devoted to molecular mechanisms of human disease.

International Journal of Oncology

International Journal of Oncology

International Journal of Oncology is an international journal devoted to oncology research and cancer treatment.

Molecular Medicine Reports

Molecular Medicine Reports

Covers molecular medicine topics such as pharmacology, pathology, genetics, neuroscience, infectious diseases, molecular cardiology, and molecular surgery.

Oncology Reports

Oncology Reports

Oncology Reports is an international journal devoted to fundamental and applied research in Oncology.

Experimental and Therapeutic Medicine

Experimental and Therapeutic Medicine

Experimental and Therapeutic Medicine is an international journal devoted to laboratory and clinical medicine.

Oncology Letters

Oncology Letters

Oncology Letters is an international journal devoted to Experimental and Clinical Oncology.

Biomedical Reports

Biomedical Reports

Explores a wide range of biological and medical fields, including pharmacology, genetics, microbiology, neuroscience, and molecular cardiology.

Molecular and Clinical Oncology

Molecular and Clinical Oncology

International journal addressing all aspects of oncology research, from tumorigenesis and oncogenes to chemotherapy and metastasis.

World Academy of Sciences Journal

World Academy of Sciences Journal

Multidisciplinary open-access journal spanning biochemistry, genetics, neuroscience, environmental health, and synthetic biology.

International Journal of Functional Nutrition

International Journal of Functional Nutrition

Open-access journal combining biochemistry, pharmacology, immunology, and genetics to advance health through functional nutrition.

International Journal of Epigenetics

International Journal of Epigenetics

Publishes open-access research on using epigenetics to advance understanding and treatment of human disease.

Medicine International

Medicine International

An International Open Access Journal Devoted to General Medicine.

Journal Cover
June-2018 Volume 17 Issue 6

Full Size Image

Sign up for eToc alerts
Recommend to Library

  • Article
  • Citations
    • Cite This Article
    • Download Citation
    • Create Citation Alert
    • Remove Citation Alert
    • Cited By
  • Similar Articles
    • Related Articles (in Spandidos Publications)
    • Similar Articles (Google Scholar)
    • Similar Articles (PubMed)
  • Download PDF
  • Download XML
  • View XML
Article

Gastrodin inhibits high glucose‑induced human retinal endothelial cell apoptosis by regulating the SIRT1/TLR4/NF‑κBp65 signaling pathway

  • Authors:
    • Tong‑He Zhang
    • Chun‑Mei Huang
    • Xue Gao
    • Jia‑Wei Wang
    • Lin‑Lin Hao
    • Qiang Ji
  • View Affiliations / Copyright

    Affiliations: Department of Ophthalmology, The Second People's Hospital of Jinan, Jinan, Shandong 250001, P.R. China, Department of Ophthalmology, The Second Hospital of Shandong University, Jinan, Shandong 250031, P.R. China
  • Pages: 7774-7780
    |
    Published online on: April 3, 2018
       https://doi.org/10.3892/mmr.2018.8841
  • Expand metrics +
Metrics: Total Views: 0 (Spandidos Publications: | PMC Statistics: )
Metrics: Total PDF Downloads: 0 (Spandidos Publications: | PMC Statistics: )
Cited By (CrossRef): 0 citations Loading Articles...

This article is mentioned in:



Abstract

Diabetic retinopathy (DR), one of the most common complications of late‑phase diabetes, is associated with the ectopic apoptosis of microvascular cells. Gastrodin, a phenolic glucoside derived from Gastrodia elata Blume, has been reported to have antioxidant and anti‑inflammation activities. The aim of the present study was to investigate the effects of gastrodin on high glucose (HG)‑induced human retinal endothelial cell (HREC) injury and its underlying mechanism. The results demonstrated that HG induced cell apoptosis in HRECs, which was accompanied by increased levels of reactive oxygen species production. Gastrodin treatment significantly alleviated HG‑induced apoptosis and oxidative stress. Furthermore, HG stimulation decreased the levels of SIRT1, which was accompanied by an increase in Toll‑like receptor 4 (TLR4) expression and the levels of phosphorylated nuclear factor (NF)‑κBp65. However, the administration of gastrodin significantly inhibited the activation of the sirtuin 1 (SIRT1)/TLR4/NF‑κBp65 signaling pathway in HRECs exposed to HG. Collectively, the present study demonstrated that gastrodin may be effective against HG‑induced apoptosis and its action may be exerted through the regulation of the SIRT1/TLR4/NF‑κBp65 signaling pathway.

Introduction

Diabetes is a major public health problem affecting 415 million people worldwide and diabetic retinopathy (DR) is a major diabetic complication that can cause significant visual impairment and blindness (1). The early stages of DR can be inhibited by improvement of glycemic control suggesting hyperglycemia to initiate the pathology of the pathology of DR (2,3). Emerging evidence showed that human retinal endothelial cells (HRECs) dysfunction is the initial event of microvascular disorder in the development of DR. HRECs damage is associated with thickening of the capillary endothelial basement membrane (4). Moreover, current studies demonstrated that except sterile-inflammation, high glucose (HG) induced oxidative stress in the retina also plays a critical role in the pathogenesis of retinopathy (5). Administration of antioxidants or genetic overexpression of superoxide dismutase has been demonstrated to inhibit the diabetes-induced degeneration of retinal capillaries (6–8). Accordingly, strategies against intracellular reactive oxygen species (ROS) production induced cell apoptosis help to reduce HRECs injury (9).

Gastrodin, a major active ingredient of Chinese herbal medicine called Gastrodia elata Blume, has been reported to exert anti-inflammatory and anti-apoptotic effects in various diseases (10,11). Importantly, Peng et al (12) found gastrodin treatment reduced reactive oxygen species production in macrophages and protected macrophages against oxidative stress-induced apoptosis. And a recent study identified that gastrodin could stimulate M2 macrophage polarization and rescue macrophages from oxidative stress-induced apoptosis and death (13). To date, no literatures involved in the role of gastrodin on HG-induced HRECs injury.

In the present study, we sought to examine the potential protective effects of gastrodin on HG-induced HRECs damage and to investigate the relationship between its effect and the modulation of TLR4/NF-κBp65 signaling pathway. And our work suggested that gastrodin may have the potential to be a novel pharmaceutical approach for the treatment of DR.

Materials and methods

Cell culture

Human retinal endothelial cells (HRECs) were obtained from Cell Systems (Kirkland, WA, USA). The culture medium was EGM-2 Bulletkit medium (Lonza, Basel Switzerland) with 100 U/ml penicillin/100 µg/ml streptomycin (Invitrogen; Thermo Fisher Scientific, Inc., Waltham, MA, USA), containing 10% fetal bovine serum (Gibco; Thermo Fisher Scientific, Inc.). Cells were maintained at 37°C and 5% CO2. HRECs of passages 6–10 were used for experiments.

Cell treatment

After an initial 24 h of culture in serum-free medium, HRECs were treatment with various concentration of gastrodin (0.1, 1, 10, 100 µM) or 100 nM gastrodin in normal medium for various time (6, 12, 24 and 48 h) to detect the optimal concentration and time of intervention. Cells were subjected to medium containing 5 mM glucose (control group) or high glucose medium containing 30 mM glucose (HG group). HRECs cultured in 6-well plates were transfected with recombinant plasmid pcDNA3.1 or pcDNA3.1-SIRT1 (Invitrogen; Thermo Fisher Scientific, Inc.) to overexpress SIRT1 using Lipofectamine 2000 (Invitrogen; Thermo Fisher Scientific, Inc.) in accordance with the manufacturer's protocol.

Cell viability assay

The Cell Counting Kit-8 (CCK-8, Biosharp, Hefei, China) was performed to determine cell viability of HRECs. In brief, 5×103 of cells were cultured in a 96-well plate at 37°C and allowed to attach for 24 h. After starvation for 12 h, cells were stimulated with different concentrations of gastrodin for different time in normal median. Then, 10 µl CCK-8 solution was added to each well, plates were incubated at 37°C for another 2 h. The absorbance of cells was then measured at 450 nm.

Intracellular reactive oxygen species (ROS) analysis

The intracellular ROS level was measured by dihydroethidium (DHE; Beyotime Institute of Biotechnology, Haimen, China) staining. After various treatment, HRECs were incubated with 5 µM DHE at 37°C for 30 min. Following incubation, cells were fed with normal growth medium without DHE for 1 h, and rinsed with PBS. Fluorescence images were observed using a fluorescence microscope (Carl Zeiss AG, Oberkochen, Germany). The fluorescence intensity was measured using ImageJ software (NIH, Bethesda, MD, USA).

Reverse transcription-quantitative polymerase chain reaction (RT-qPCR)

RT-qPCR analyses were carried out as described previously (14). Total RNA was extracted from cells in groups using TRIzol reagent (Invitrogen; Thermo Fisher Scientific, Inc.) and quantified by measuring the absorbance at 260 nm. Subsequently, 2 µl of total RNA was used for the preparation of cDNA by reverse transcription using the PrimeScript RT reagent kit (Takara Bio, Inc., Otsu, Japan) according to the manufacturer's instructions. The expression of HO-1, NQO1, NRF2 and GCLM mRNA were determined on the Applied Biosystems StepOne Real-Time PCR system (Applied Biosystems; Thermo Fisher Scientific, Inc.). The reaction condition was 95°C at 10 min for a hot start, then 40 cycles at 95°C for 15 sec, 60°C for 60 sec and 72°C for 60 sec. The primer sequences used in this study were listed in Table I. The gene expression level was calculated by 2−ΔΔCq methods and normalized to 18S RNA. All experiments were repeated in three times.

Table I.

Forward and reverse primers used for reverse transcription-quantitative polymerase chain reaction.

Table I.

Forward and reverse primers used for reverse transcription-quantitative polymerase chain reaction.

Gene nameDirectionSequence (5′-3′)
HO-1Forward GGCAGAGGGTGATAGAAGAGG
Reverse AGCTCCTGCAACTCCTCAAA
NQO1Forward TCCAGAAACGACATC
Reverse GCACCCCAAACCAATACAAT
NRF2Forward AAGAATAAAGTCGCCGCCCA
Reverse AGATACAAGGTGCTGAGCCG
GCLMForward AGTCTCCATGGAAGAACGGCC
Reverse CGATTACGGCTTCACTTGCCT
18SForward GAGGGGAGAGCGGGTAAGA
Reverse TCGGGGTCCGACAAAACCC

[i] NRF2, nuclear factor-E2-related factor 2; HO-1, hemeoxygenase-1; NQO1, nicotinamide adenine dinucleotide phosphate dehydrogenase quinone 1; GCLM, γ-glutamate-cysteine ligase modifier.

Cell apoptosis assay

HRECs cell apoptosis rates were measured by flow cytometric analysis using Annexin V-FITC-PI Apoptosis Detection kit (Vazyme Biotech, Nanjing, China). Briefly, cells were trypsinized after treatment and rinsed with PBS to achieve the final concentration of 5×103/ml. Then, 195 µl cell suspension and 5 µl Annexin V-FITC were mixed under dark for 15 min followed by stained with 10 µl of propidium iodide (PI) for another 5 min. The apoptosis rate was assayed by flow cytometry (FACSCalibur; Bio-Rad Laboratories, Inc., Hercules, CA, USA).

Western blot analysis

After treatment, HRECs lysates were collected in RIPA lysis buffer supplemented with protease/phosphatase inhibitor cocktail (Merck KGaA, Darmstadt, Germany) and total protein concentrations were measured using the BCA assay (Beyotime Institute of Biotechnology). Protein samples were loaded on 6–12% SDS-PAGE, transferred to polyvinylidene fluoride membranes (Bio-Rad) and were blocked with 5% skim milk for 1 h at room temperature. The membranes were incubated with the corresponding primary antibodies against SIRT1 (1:400; Santa Cruz Biotechnology, Inc., Dallas, TX, USA), Bcl-2 (1:1,000), Bax (1:1,000), cleaved caspase 3 (1:400), cytochrome C (1:1,000), TLR4 (1:500), NF-κBp65 (1:1,000), p-NF-κBp65 (1:1,000), and GAPDH (1:1,000; all from Cell Signaling Technology, Inc., Danvers, MA, USA) at 4°C overnight. Subsequently, the blots were washed with PBST and incubated with a peroxidase conjugated immunoglobulin G secondary antibody (Santa Cruz Biotechnology, Inc.) for 1 h at room temperature. Signals were visualized using an enhanced chemiluminescence kit (GE Healthcare, Chicago, IL, USA).

Statistical analysis

All data are expressed as the mean ± standard deviation, and analyzed with GraphPad Prism 5 (GraphPad Software, Inc., La Jolla, CA, USA). Statistical significance was tested using one-way analysis of variance (ANOVA) with Tukey's post hoc test, Kruskal-Wallis test with Dunn's post hoc test and two-way ANOVA. <P 0.05 was considered to indicate a statistically significant difference. All experiments were performed at least three times.

Results

Gastrodin ameliorated HG induced inhibition of HRECs viability

Firstly, to determine whether gastrodin (Fig. 1A) itself affects the cell viability of HRECs in normal median, cells were treated with various concentration of gastrodin. The results revealed that gastrodin had no effects on cell viability even with high concentration at 100 µM (P>0.05; Fig. 1B). In addition, 100 µM gastrodin had no significant effect on cell viability within 48 h (P>0.05; Fig. 1C). Then, we found HRECs treated with HG for 24 h showed significant decrease in cell viability compared to the control group, but 100 µM gastrodin markedly ameliorated the inhibitory effect caused by HG (Fig. 1D).

Figure 1.

Gastrodin alleviates HG induced reduction in cell viability. (A) Molecular structure of gastrodin. (B) Cell Counting kit-8 assay demonstrated that gastrodin had no influence on cell viability within a range from 0.1 to 100 µM. (C) Treatment with 100 µM gastrodin for 6, 12, 24 and 48 h had no effect on cell viability. (D) The addition of 100 µM gastrodin significantly improved the 30 mM glucose-induced reduction of cell viability. *P<0.05 vs. control; #P<0.05 vs. HG. HG, high glucose.

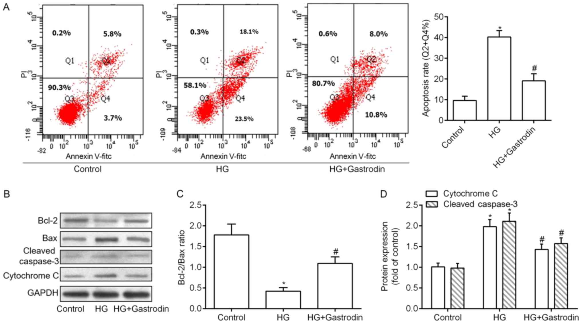
Gastrodin inhibited HG-induced HRECs apoptosis

HRECs apoptosis rates was measured and Fig. 2A demonstrated that, comparised with the control group, treating of HRECs with HG for 24 h significantly increased apoptosis, which could be reversed by addition of 100 µM gastrodin (Fig. 2A). Additionally, we examined the expression levels of mitochondrial apoptotic markers by Western blot analysis. Expectedly, the ratio of Bcl-2/Bax was decreased, whereas the expressions of cytochrome C and cleaved caspase 3 were increased with the treatment of HG. When the cells were treated with both HG and 100 µM gastrodin, above changes were at least partly abolished (Fig. 2B-D).

Figure 2.

Gastrodin inhibits HG induced HREC apoptosis. (A) Apoptosis rate was determined by flow cytometry; the rate was expressed as the percentage of Annexin V positive plus Annexin V/PI double positive cells (Q2+Q4). (B) Western blotting demonstrated that (C) HG treatment markedly reduced the Bcl-2/Bax ratio; however, intervention with 100 µM gastrodin increased the Bcl-2/Bax ratio in HRECs. (D) The expression levels of cytochrome C and cleaved caspase 3 were elevated in HG treated HRECs, and these levels reduced when cells were treated with 100 µM gastrodin. *P<0.05 vs. control; #P<0.05 vs. HG. HG, high glucose; HRECs, human retinal endothelial cells; PI, propidium iodide; FITC, fluorescein isothiocyanate; Bcl-2, B-cell lymphoma 2; Bax, Bcl-2-associated X protein.

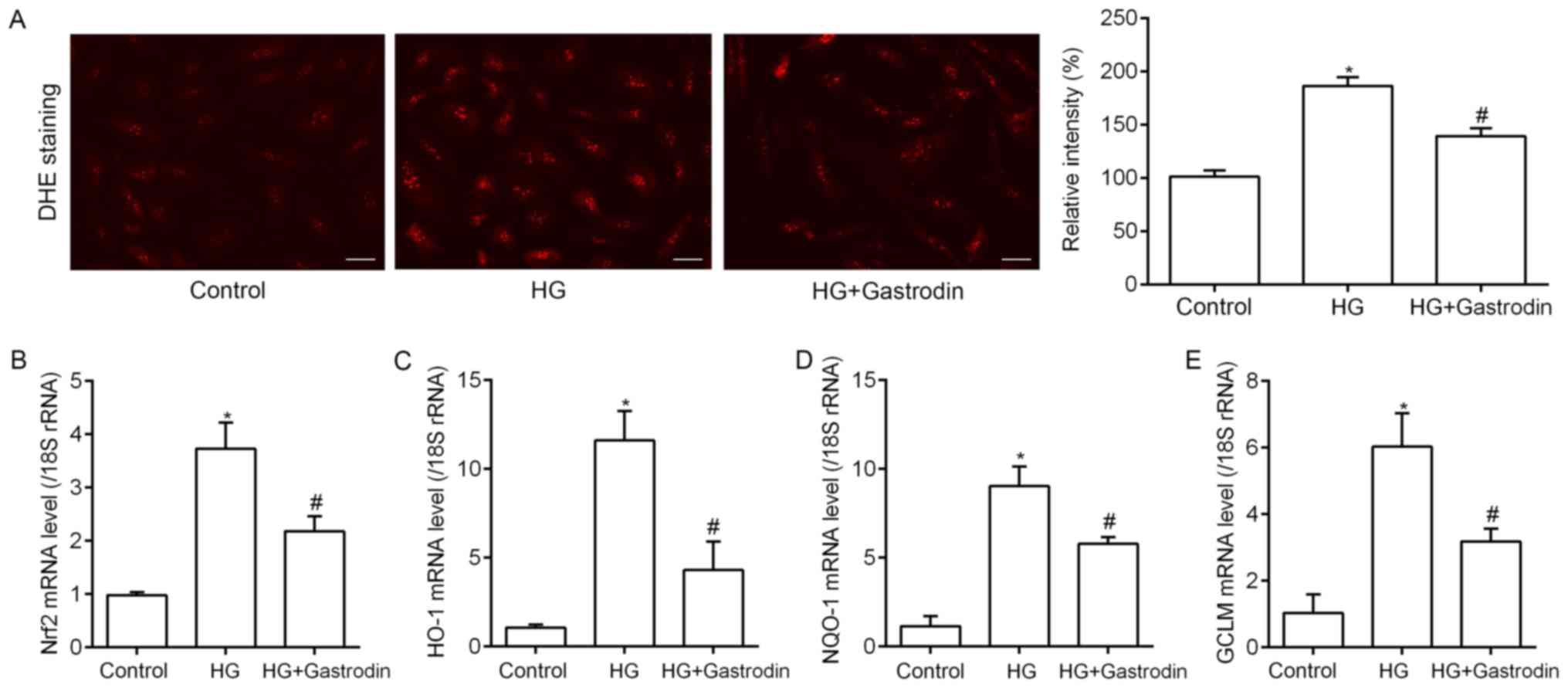
Gastrodin alleviated HG-induced activation of oxidative stress

Sincere the key role of oxidative stress in HG-triggered cell apoptosis, we tested the levels of ROS production in HRECs. Intriguing, HG treatment caused increase in ROS generation compared to the control and 100 µM gastrodin alleviated ROS generation significantly (Fig. 3A). Subsequently, we tested the expression levels of oxidative stress related genes including hemeoxygenase-1 (HO-1), NAD(P)H dehydrogenase quinone 1 (NQO1), NF-E2-related factor 2 (NRF2), and γ-glutamate-cysteine ligase modifier (GCLM) via RT-qPCR. HG dramatically increased the mRNA levels of above four genes compared to the control group. However, co-treatment with HG and gastrodin resulted in a decrease in the expression of oxidative stress related genes (Fig. 3B-E).

Figure 3.

Gastrodin suppresses HG-induced HREC oxidative stress. (A) ROS production was detected by DHE staining and the results revealed that 100 µM gastrodin significantly inhibited the increased ROS levels in HRECs induced by HG (scale bars, 50 µm). Changes in the transcription levels of the oxidative stress associated genes (B) NRF2, (C) HO-1, (D) NQO1 and (E) GCLM were detected through reverse transcription-quantitative polymerase chain reaction. The results demonstrated that HG induced significant gene upregulation, which gastrodin treatment attenuated. *P<0.05 vs. control; #P<0.05 vs. HG. HG, high glucose; HRECs, human retinal endothelial cells; ROS, reactive oxygen species; DHE, dihydroethidium; NRF2, nuclear factor-E2-related factor 2; HO-1, hemeoxygenase-1; NQO1, nicotinamide adenine dinucleotide phosphate dehydrogenase quinone 1; GCLM, γ-glutamate-cysteine ligase modifier.

Gastrodin induced activation of SIRT1 and subsequent inhibition of TLR4/NF-κBp65 signaling pathway in HRECs

Activation of NF-κB was shown to promote expression of various pro-apoptotic regulators in HRECs (15) and TLR-mediated NF-κB activation were commonly shown in HRECs under HG conditions (16). We thereby investigated whether TLR4/NF-κBp65 signaling pathway was involved in protective of gastrodin on HRECs. As shown in Fig. 4A, HG inhibited the increase in TLR4 protein expression level and phosphorylation of NF-κB in a concentration dependent manner. Whereas, 100 µM gastrodin inhibited the activation of TLR4/NF-κBP65 induced by HG (Fig. 4B). In addition, emerging evidence suggested that SIRT1 appears to target numerous cellular factors to regulate oxidative stress and apoptosis resulting in improving diabetic retinopathy. Fig. 4C revealed that the expression level of SIRT1 protein was decreased in a HG concentration-dependent manner. However, when the HRECs were co-treated with gastrodin with HG, SIRT1 protein expression was significantly increased as compared with that treated with HG along (Fig. 4D). Moreover, overexpression of SIRT1 was then conducted to further validate the pathway involved. As a result, SIRT1 was increased by pcDNA3.1-SIRT1 but no significant change with HG or pcDNA3.1-vector treatment were observed (Fig. 4E). Compared with vector group with no treatment, TLR4/NF-κBP65 pathway was inhibited after SIRT1 overexpressed. Besides, overexpression of SIRT1 at least partly reversed TLR4/NF-κBP65 activation induced by HG in HRECs in the vector group (Fig. 4F).

Figure 4.

Gastrodin inhibits HG-induced HREC injury via the regulation of the SIRT1/TLR4/NF-κBP65 signaling pathway. (A) The levels of TLR4, p-NF-κB/NF-κB were increased in HG-stimulated HRECs in a dose-dependent manner. (B) Western blot analysis showed that gastrodin effectively inhibited the HG-induced activation of the TLR4/NF-κBp65 signaling pathway. (C) The levels of SIRT1 protein were reduced in HG-stimulated HRECs in a dose-dependent manner. (D) Gastrodin treatment reversed the HG-induced reduction in the expression of SIRT1. (E) The HRECs were transfected with pcDNA3.1-SIRT1 for 48 h, then the protein expression of SIRT1 was detected by western blotting. (F) Overexpression of SIRT1 decreased the protein expression of TLR4 and p-NF-κBp65 in HRECs stimulated with HG. *P<0.05 vs. control; #P<0.05 vs. HG. HG, high glucose; HRECs, human retinal endothelial cells; SIRT1, sirtuin 1; TLR4, Toll-like receptor 4; NF-κB, nuclear factor-κB; p-, phosphorylated.

Discussion

Diabetic retinopathy (DR) is one of the main microvascular complications of diabetes mellitus and one of the leading causes of blindness worldwide (17). A large body of evidences showed that inhibition of HRECs apoptosis may have protective effects against DR (18,19). In this study, we demonstrated that interference of gastrodin counteracted HG-induced oxidative stress-mediated apoptosis of HRECs.

Gastrodin, which is also known a 4-Hydroxybenzyl alcohol 4-O-beta-D-glucopyranoside, was widely used clinically as an anticonvulsant, an analgesic, and a sedative that was effective against vertigo, general paralysis, epilepsy and tetanus (20,21). It is available in the market in the form of tablets, capsules and injections. Gastrodin can be absorbed sufficiently and rapidly in the intestine (22), which was facilitated by SGLT1 (23). A study identified that administration of gastrodin effectively attenuated the allodynia and hyperalgesia-related to the experimental diabetes by reciprocal regulation of sodium and potassium currents in small dorsal root ganglion neurons (24). Researchers also indicated that gastrodin could restrain the hypoxia-induced calcium ion and nitric oxide increase in cultured rat hippocampal neurons (25). Besides, gastrodin was found to decrease cell apoptosis and reduce the release of inflammatory factors (10). Similarly, the anti-apoptosis effect of gastrodin was observed in our study in HRECs stimulated by HG. In mitochondria-dependent apoptosis, the released cytochrome c activates caspase-9 and sequentially activates the downstream effector caspase-3 (26). Antiapoptotic Bcl-2 protein inhibits the release of cytochrome c, while proapoptotic Bax enhances the progression of apoptosis (27). Similar with previous studies (10,28), we showed that HG-mediated reduction of the Bcl-2/Bax ratio was increased by the treatment with gastrodin in HRECs. In addition, HG-induced activation of the caspase 3 was suppressed by gastrodin. The underlying molecular mechanisms of gastrodin-mediated protection of HG-indcued apoptosis were then investigated.

To date, mitochondrial production of ROS in response to HG may also be a key initiating step in the pathogenesis of DR (29). Our results showed that HG stimulation caused significant increase in the production of ROS in HRECs and the involvement of transcription levels of the oxidative stress associated genes was confirmed. Due to the anti-oxidant and anti-inflammation activities of gastrodin (12), we found treatment of HG exposed HRECs with gastrodin could effectively HG-stimulated oxidative stress. These clarified that gastrodin protected HRECs from HG-induced cell apoptosis via inhibition of oxidative stress related pathway.

It is known that Toll-like receptor 4 (TLR4) signaling pathway participates in the induction of several immune-related diseases (30) and is a major contributor of inflammation including TNF-α and IL-1. MyD88 is a common signaling molecule for all TLRs, leading to downstream activation of nuclear factor-kappa beta (NF-κB) (31). Studies revealed that TLR4 is involved in the activity of late endothelial progenitor cells (32) and was upregulated in the retina of DR rats and in HRECs cultured in HG (33). The TLR4/NF-κB signaling pathway was activated in retinal ganglion cells under high glucose and TLR4 inhibition suppressed HG-induced apoptosis (34). Consist with previous studies, the activation of TLR4/NF-κB pathway was observed with the treatment of HG in a dose-dependent manner. Moreover, we identified that SIRT1 may act as a regulator of TLR4/NF-κB pathway in HG-induced HRECs in vitro. A recent study demonstrated that knockdown of SIRT1 markedly augmented the protein expression of TLR4 and p-NF-κBp65 in renal inner medullary collecting duct cells treated with lipopolysaccharide (35). In this study, we found SIRT1 protein expression was decreased by HG in a dose-dependent manner and restored SIRT1 significantly caused inhibition of TLR4/NF-κB pathway in HRECs under HG. The role of SIRT1 in diabetic retinopathy had been widely investigated. Hyperglycemia reduced the expression of SIRT1 and restored SIRT1 leading to decreased apoptosis, inflammation, oxidative stress and mitochondrial damage and protects against DR (36). Although a study had identified that SIRT1 could suppress NF-κB to reduce inflammatory responses and inhibit cell apoptosis (15), the exact molecular mechanism is still unclear. We firstly determined the key role of TLR4 in regulating NF-κB signaling under the inhibition of SIRT1 in HG-treated HRECs. We demonstrated that SIRT1/TLR4/NF-κB pathway may be involved in the protective effects of gastrodin on HG-induced. However, the effects and the mechanism of gastrodin on HG-induced impairment of retinal angiogenesis should be further explored in vitro and in vivo.

Additionally, recent research has demonstrated that DR is not only a microvascular disease but may be a result of neurodegenerative processes (37). As the neuroprotective effect of gastrodin had been widely accepted and a recent study found it could also exert a neuroprotective effect on retinal ganglion cells via inhibiting microglia activation and microglial-mediated neuroinflammation (38), we believe gastrodin might be developed as potential candidate for the treatment of DR for both microvascular dysfunction and neurodegeneration.

In summary, this study demonstrated that gastrodin effectively attenuated HG-induced oxidative stress and associated apoptosis regulation of SIRT1/TLR4/NF-κBP65 signaling pathway. These findings identified that gastrodin may be an avenue during the treatment of DR.

Acknowledgements

Not applicable.

Funding

No funding was received.

Availability of data and materials

All data generated or analyzed during this study are included in this published article.

Authors' contributions

QJ designed the study; CMH and XG performed the research on cell viability and apoptotic analysis; LLH performed the ROS-associated analysis; and THZ and JW performed the western blot analysis. XG performed statistical analysis, and THZ and JW prepared the manuscript.

Ethics approval and consent to participate

Not applicable.

Consent for publication

Not applicable.

Competing interests

The authors declare that they have no competing interests.

Glossary

Abbreviations

Abbreviations:

DR

diabetic retinopathy

HG

high glucose

HRECs

human retinal endothelial cells

ROS

reactive oxygen species

TLR4

Toll-like receptor 4

NF-κB

nuclear factor-κB

References

1 

Sabanayagam C, Yip W, Ting DS, Tan G and Wong TY: Ten emerging trends in the epidemiology of diabetic retinopathy. Ophthalmic Epidemiol. 23:209–222. 2016. View Article : Google Scholar : PubMed/NCBI

2 

ADVANCE Collaborative Group, . Patel A, MacMahon S, Chalmers J, Neal B, Billot L, Woodward M, Marre M, Cooper M, Glasziou P, et al: Intensive blood glucose control and vascular outcomes in patients with type 2 diabetes. N Engl J Med. 358:2560–2572. 2008. View Article : Google Scholar : PubMed/NCBI

3 

Zoungas S, Arima H, Gerstein HC, Holman RR, Woodward M, Reaven P, Hayward RA, Craven T, Coleman RL and Chalmers J: Collaborators on Trials of Lowering Glucose (CONTROL) group: Effects of intensive glucose control on microvascular outcomes in patients with type 2 diabetes: A meta-analysis of individual participant data from randomised controlled trials. Lancet Diabetes Endocrinol. 5:431–437. 2017. View Article : Google Scholar : PubMed/NCBI

4 

Geraldes P, Hiraoka-Yamamoto J, Matsumoto M, Clermont A, Leitges M, Marette A, Aiello LP, Kern TS and King GL: Activation of PKC-delta and SHP-1 by hyperglycemia causes vascular cell apoptosis and diabetic retinopathy. Nat Med. 15:1298–1306. 2009. View Article : Google Scholar : PubMed/NCBI

5 

Roy S, Kern TS, Song B and Stuebe C: Mechanistic insights into pathological changes in the diabetic retina: Implications for targeting diabetic retinopathy. Am J Pathol. 187:9–19. 2017. View Article : Google Scholar : PubMed/NCBI

6 

Kowluru RA, Tang J and Kern TS: Abnormalities of retinal metabolism in diabetes and experimental galactosemia. VII. Effect of long-term administration of antioxidants on the development of retinopathy. Diabetes. 50:1938–1942. 2001. View Article : Google Scholar : PubMed/NCBI

7 

Hou B, He S, Gong Y and Li Z: Effect of obtusifolin administration on retinal capillary cell death and the development of retinopathy in diabetic rats. Cell Biochem Biophys. 70:1655–1661. 2014. View Article : Google Scholar : PubMed/NCBI

8 

Gao J, Zheng Z, Gu Q, Chen X, Liu X and Xu X: Deacetylation of MnSOD by PARP-regulated SIRT3 protects retinal capillary endothelial cells from hyperglycemia-induced damage. Biochem Biophys Res Commun. 472:425–431. 2016. View Article : Google Scholar : PubMed/NCBI

9 

Liu GD, Xu C, Feng L and Wang F: The augmentation of O-GlcNAcylation reduces glyoxal-induced cell injury by attenuating oxidative stress in human retinal microvascular endothelial cells. Int J Mol Med. 36:1019–1027. 2015. View Article : Google Scholar : PubMed/NCBI

10 

Chen J, Gu YT, Xie JJ, Wu CC, Xuan J, Guo WJ, Yan YZ, Chen L, Wu YS, Zhang XL, et al: Gastrodin reduces IL-1β-induced apoptosis, inflammation and matrix catabolism in osteoarthritis chondrocytes and attenuates rat cartilage degeneration in vivo. Biomed Pharmacother. 97:642–651. 2018. View Article : Google Scholar : PubMed/NCBI

11 

Zhang Z, Zhou J, Song D, Sun Y, Liao C and Jiang X: Gastrodin protects against LPS-induced acute lung injury by activating Nrf2 signaling pathway. Oncotarget. 8:32147–32156. 2017.PubMed/NCBI

12 

Peng Z, Wang S, Chen G, Cai M, Liu R, Deng J, Liu J, Zhang T, Tan Q and Hai C: Gastrodin alleviates cerebral ischemic damage in mice by improving anti-oxidant and anti-inflammation activities and inhibiting apoptosis pathway. Neurochem Res. 40:661–673. 2015. View Article : Google Scholar : PubMed/NCBI

13 

Jia J, Shi X, Jing X, Li J, Gao J, Liu M, Lin CI, Guo X and Hua Q: BCL6 mediates the effects of Gastrodin on promoting M2-like macrophage polarization and protecting against oxidative stress-induced apoptosis and cell death in macrophages. Biochem Biophys Res Commun. 486:458–464. 2017. View Article : Google Scholar : PubMed/NCBI

14 

Li Q, Niu C, Zhang X and Dong M: Gastrodin and isorhynchophylline synergistically inhibit MPP (+)-induced oxidative stress in SH-SY5Y cells by targeting ERK1/2 and GSK-3β pathways: Involvement of Nrf2 nuclear translocation. ACS Chem Neurosci. 2017.doi: 10.1021/acschemneuro.7b00247.

15 

Zhao S, Li T, Li J, Lu Q, Han C, Wang N, Qiu Q, Cao H, Xu X and Chen H: miR-23b-3p induces the cellular metabolic memory of high glucose in diabetic retinopathy through a SIRT1-dependent signalling pathway. Diabetologia. 59:644–654. 2016. View Article : Google Scholar : PubMed/NCBI

16 

Wang L, Wang J, Fang J, Zhou H, Liu X and Su SB: High glucose induces and activates Toll-like receptor 4 in endothelial cells of diabetic retinopathy. Diabetol Metab Syndr. 7:892015. View Article : Google Scholar : PubMed/NCBI

17 

Wang SY, Andrews CA, Herman WH, Gardner TW and Stein JD: Incidence and risk factors for developing diabetic retinopathy among youths with type 1 or Type 2 diabetes throughout the united states. Ophthalmology. 124:424–430. 2017. View Article : Google Scholar : PubMed/NCBI

18 

Luo DW, Zheng Z, Wang H, Fan Y, Chen F, Sun Y, Wang WJ, Sun T and Xu X: UPP mediated diabetic retinopathy via ROS/PARP and NF-κB inflammatory factor pathways. Curr Mol Med. 15:790–799. 2015. View Article : Google Scholar : PubMed/NCBI

19 

Shao J, Yin Y, Yin X, Ji L, Xin Y, Zou J and Yao Y: Transthyretin exerts pro-apoptotic effects in human retinal microvascular endothelial cells through a GRP78-dependent pathway in diabetic retinopathy. Cell Physiol Biochem. 43:788–800. 2017. View Article : Google Scholar : PubMed/NCBI

20 

Ojemann LM, Nelson WL, Shin DS, Rowe AO and Buchanan RA: Tian ma, an ancient Chinese herb, offers new options for the treatment of epilepsy and other conditions. Epilepsy Behav. 8:376–383. 2006. View Article : Google Scholar : PubMed/NCBI

21 

Xu J and Guo S: Retrospect on the research of the cultivation of Gastrodia elata Bl, a rare traditional Chinese medicine. Chin Med J. 113:686–692. 2000.PubMed/NCBI

22 

Hua W, Zhu Y and Zhang Q: Determination of gastrodin in human plasma by LC-MS/MS and its application in pharmacokinetic study. Chin J Mod Appl Phar. 2010.

23 

Cai Z, Huang J, Luo H, Lei X, Yang Z, Mai Y and Liu Z: Role of glucose transporters in the intestinal absorption of gastrodin, a highly water-soluble drug with good oral bioavailability. J Drug Target. 21:574–580. 2013. View Article : Google Scholar : PubMed/NCBI

24 

Sun W, Miao B, Wang XC, Duan JH, Ye X, Han WJ, Wang WT, Luo C and Hu SJ: Gastrodin inhibits allodynia and hyperalgesia in painful diabetic neuropathy rats by decreasing excitability of nociceptive primary sensory neurons. PLoS One. 7:e396472012. View Article : Google Scholar : PubMed/NCBI

25 

Zeng X, Zhang S, Zhang L, Zhang K and Zheng X: A study of the neuroprotective effect of the phenolic glucoside gastrodin during cerebral ischemia in vivo and in vitro. Planta Med. 72:1359–1365. 2006. View Article : Google Scholar : PubMed/NCBI

26 

Luna-Vargas MP and Chipuk JE: Physiological and pharmacological control of BAK, BAX and beyond. Trends Cell Biol. 26:906–917. 2016. View Article : Google Scholar : PubMed/NCBI

27 

Vander Heiden MG and Thompson CB: Bcl-2 proteins: regulators of apoptosis or of mitochondrial homeostasis? Nat Cell Biol. 1:E209–E216. 1999. View Article : Google Scholar : PubMed/NCBI

28 

Li M and Qian S: Gastrodin protects neural progenitor cells against amyloid β (1–42)-induced neurotoxicity and improves hippocampal neurogenesis in amyloid β (1–42)-injected mice. J Mol Neurosci. 60:21–32. 2016. View Article : Google Scholar : PubMed/NCBI

29 

Li J, Yu S, Ying J, Shi T and Wang P: Resveratrol prevents ROS-induced apoptosis in high glucose-treated retinal capillary endothelial cells via the activation of AMPK/Sirt1/PGC-1α pathway. Oxid Med Cell Longev. 2017:75846912017. View Article : Google Scholar : PubMed/NCBI

30 

Babazada H, Yamashita F and Hashida M: Suppression of experimental arthritis with self-assembling glycol-split heparin nanoparticles via inhibition of TLR4-NF-κB signaling. J Control Release. 194:295–300. 2014. View Article : Google Scholar : PubMed/NCBI

31 

Takeda K and Akira S: TLR signaling pathways. Semin Immunol. 16:3–9. 2004. View Article : Google Scholar : PubMed/NCBI

32 

Yu M, Wang C, Zeng G, Zeng G, Zhou L, Chen T, Tan X and Wang Y: Tolllike receptor 4 is expressed and functional in late endothelial progenitor cells. Mol Med Rep. 16:5549–5554. 2017. View Article : Google Scholar : PubMed/NCBI

33 

Berger EA, Carion TW, Jiang Y, Liu L, Chahine A, Walker RJ and Steinle JJ: β-adrenergic receptor agonist, compound 49b, inhibits TLR4 signaling pathway in diabetic retina. Immunol Cell Biol. 94:656–661. 2016. View Article : Google Scholar : PubMed/NCBI

34 

Hu L, Yang H, Ai M and Jiang S: Inhibition of TLR4 alleviates the inflammation and apoptosis of retinal ganglion cells in high glucose. Graefes Arch Clin Exp Ophthalmol. 255:2199–2210. 2017. View Article : Google Scholar : PubMed/NCBI

35 

Lin QQ, Geng YW, Jiang ZW and Tian ZJ: SIRT1 regulates lipopolysaccharide-induced CD40 expression in renal medullary collecting duct cells by suppressing the TLR4-NF-κB signaling pathway. Life Sci. 170:100–107. 2017. View Article : Google Scholar : PubMed/NCBI

36 

Karbasforooshan H and Karimi G: The role of SIRT1 in diabetic retinopathy. Biomed Pharmacother. 97:190–194. 2018. View Article : Google Scholar : PubMed/NCBI

37 

Zorrilla-Zubilete MA, Yeste A, Quintana FJ, Toiber D, Mostoslavsky R and Silberman DM: Epigenetic control of early neurodegenerative events in diabetic retinopathy by the histone deacetylase SIRT6. J Neurochem. 144:128–138. 2018. View Article : Google Scholar : PubMed/NCBI

38 

Wang JW, Liu YM, Zhao XF and Zhang H: Gastrodin protects retinal ganglion cells through inhibiting microglial-mediated neuroinflammation in an acute ocular hypertension model. Int J Ophthalmol. 10:1483–1489. 2017.PubMed/NCBI

Related Articles

  • Abstract
  • View
  • Download
  • Twitter
Copy and paste a formatted citation
Spandidos Publications style
Zhang TH, Huang CM, Gao X, Wang JW, Hao LL and Ji Q: Gastrodin inhibits high glucose‑induced human retinal endothelial cell apoptosis by regulating the SIRT1/TLR4/NF‑κBp65 signaling pathway. Mol Med Rep 17: 7774-7780, 2018.
APA
Zhang, T., Huang, C., Gao, X., Wang, J., Hao, L., & Ji, Q. (2018). Gastrodin inhibits high glucose‑induced human retinal endothelial cell apoptosis by regulating the SIRT1/TLR4/NF‑κBp65 signaling pathway. Molecular Medicine Reports, 17, 7774-7780. https://doi.org/10.3892/mmr.2018.8841
MLA
Zhang, T., Huang, C., Gao, X., Wang, J., Hao, L., Ji, Q."Gastrodin inhibits high glucose‑induced human retinal endothelial cell apoptosis by regulating the SIRT1/TLR4/NF‑κBp65 signaling pathway". Molecular Medicine Reports 17.6 (2018): 7774-7780.
Chicago
Zhang, T., Huang, C., Gao, X., Wang, J., Hao, L., Ji, Q."Gastrodin inhibits high glucose‑induced human retinal endothelial cell apoptosis by regulating the SIRT1/TLR4/NF‑κBp65 signaling pathway". Molecular Medicine Reports 17, no. 6 (2018): 7774-7780. https://doi.org/10.3892/mmr.2018.8841
Copy and paste a formatted citation
x
Spandidos Publications style
Zhang TH, Huang CM, Gao X, Wang JW, Hao LL and Ji Q: Gastrodin inhibits high glucose‑induced human retinal endothelial cell apoptosis by regulating the SIRT1/TLR4/NF‑κBp65 signaling pathway. Mol Med Rep 17: 7774-7780, 2018.
APA
Zhang, T., Huang, C., Gao, X., Wang, J., Hao, L., & Ji, Q. (2018). Gastrodin inhibits high glucose‑induced human retinal endothelial cell apoptosis by regulating the SIRT1/TLR4/NF‑κBp65 signaling pathway. Molecular Medicine Reports, 17, 7774-7780. https://doi.org/10.3892/mmr.2018.8841
MLA
Zhang, T., Huang, C., Gao, X., Wang, J., Hao, L., Ji, Q."Gastrodin inhibits high glucose‑induced human retinal endothelial cell apoptosis by regulating the SIRT1/TLR4/NF‑κBp65 signaling pathway". Molecular Medicine Reports 17.6 (2018): 7774-7780.
Chicago
Zhang, T., Huang, C., Gao, X., Wang, J., Hao, L., Ji, Q."Gastrodin inhibits high glucose‑induced human retinal endothelial cell apoptosis by regulating the SIRT1/TLR4/NF‑κBp65 signaling pathway". Molecular Medicine Reports 17, no. 6 (2018): 7774-7780. https://doi.org/10.3892/mmr.2018.8841
Follow us
  • Twitter
  • LinkedIn
  • Facebook
About
  • Spandidos Publications
  • Careers
  • Cookie Policy
  • Privacy Policy
How can we help?
  • Help
  • Live Chat
  • Contact
  • Email to our Support Team