Spandidos Publications Logo
  • About
    • About Spandidos
    • Aims and Scopes
    • Abstracting and Indexing
    • Editorial Policies
    • Reprints and Permissions
    • Job Opportunities
    • Terms and Conditions
    • Contact
  • Journals
    • All Journals
    • Oncology Letters
      • Oncology Letters
      • Information for Authors
      • Editorial Policies
      • Editorial Board
      • Aims and Scope
      • Abstracting and Indexing
      • Bibliographic Information
      • Archive
    • International Journal of Oncology
      • International Journal of Oncology
      • Information for Authors
      • Editorial Policies
      • Editorial Board
      • Aims and Scope
      • Abstracting and Indexing
      • Bibliographic Information
      • Archive
    • Molecular and Clinical Oncology
      • Molecular and Clinical Oncology
      • Information for Authors
      • Editorial Policies
      • Editorial Board
      • Aims and Scope
      • Abstracting and Indexing
      • Bibliographic Information
      • Archive
    • Experimental and Therapeutic Medicine
      • Experimental and Therapeutic Medicine
      • Information for Authors
      • Editorial Policies
      • Editorial Board
      • Aims and Scope
      • Abstracting and Indexing
      • Bibliographic Information
      • Archive
    • International Journal of Molecular Medicine
      • International Journal of Molecular Medicine
      • Information for Authors
      • Editorial Policies
      • Editorial Board
      • Aims and Scope
      • Abstracting and Indexing
      • Bibliographic Information
      • Archive
    • Biomedical Reports
      • Biomedical Reports
      • Information for Authors
      • Editorial Policies
      • Editorial Board
      • Aims and Scope
      • Abstracting and Indexing
      • Bibliographic Information
      • Archive
    • Oncology Reports
      • Oncology Reports
      • Information for Authors
      • Editorial Policies
      • Editorial Board
      • Aims and Scope
      • Abstracting and Indexing
      • Bibliographic Information
      • Archive
    • Molecular Medicine Reports
      • Molecular Medicine Reports
      • Information for Authors
      • Editorial Policies
      • Editorial Board
      • Aims and Scope
      • Abstracting and Indexing
      • Bibliographic Information
      • Archive
    • World Academy of Sciences Journal
      • World Academy of Sciences Journal
      • Information for Authors
      • Editorial Policies
      • Editorial Board
      • Aims and Scope
      • Abstracting and Indexing
      • Bibliographic Information
      • Archive
    • International Journal of Functional Nutrition
      • International Journal of Functional Nutrition
      • Information for Authors
      • Editorial Policies
      • Editorial Board
      • Aims and Scope
      • Abstracting and Indexing
      • Bibliographic Information
      • Archive
    • International Journal of Epigenetics
      • International Journal of Epigenetics
      • Information for Authors
      • Editorial Policies
      • Editorial Board
      • Aims and Scope
      • Abstracting and Indexing
      • Bibliographic Information
      • Archive
    • Medicine International
      • Medicine International
      • Information for Authors
      • Editorial Policies
      • Editorial Board
      • Aims and Scope
      • Abstracting and Indexing
      • Bibliographic Information
      • Archive
  • Articles
  • Information
    • Information for Authors
    • Information for Reviewers
    • Information for Librarians
    • Information for Advertisers
    • Conferences
  • Language Editing
Spandidos Publications Logo
  • About
    • About Spandidos
    • Aims and Scopes
    • Abstracting and Indexing
    • Editorial Policies
    • Reprints and Permissions
    • Job Opportunities
    • Terms and Conditions
    • Contact
  • Journals
    • All Journals
    • Biomedical Reports
      • Information for Authors
      • Editorial Policies
      • Editorial Board
      • Aims and Scope
      • Abstracting and Indexing
      • Bibliographic Information
      • Archive
    • Experimental and Therapeutic Medicine
      • Information for Authors
      • Editorial Policies
      • Editorial Board
      • Aims and Scope
      • Abstracting and Indexing
      • Bibliographic Information
      • Archive
    • International Journal of Epigenetics
      • Information for Authors
      • Editorial Policies
      • Editorial Board
      • Aims and Scope
      • Abstracting and Indexing
      • Bibliographic Information
      • Archive
    • International Journal of Functional Nutrition
      • Information for Authors
      • Editorial Policies
      • Editorial Board
      • Aims and Scope
      • Abstracting and Indexing
      • Bibliographic Information
      • Archive
    • International Journal of Molecular Medicine
      • Information for Authors
      • Editorial Policies
      • Editorial Board
      • Aims and Scope
      • Abstracting and Indexing
      • Bibliographic Information
      • Archive
    • International Journal of Oncology
      • Information for Authors
      • Editorial Policies
      • Editorial Board
      • Aims and Scope
      • Abstracting and Indexing
      • Bibliographic Information
      • Archive
    • Medicine International
      • Information for Authors
      • Editorial Policies
      • Editorial Board
      • Aims and Scope
      • Abstracting and Indexing
      • Bibliographic Information
      • Archive
    • Molecular and Clinical Oncology
      • Information for Authors
      • Editorial Policies
      • Editorial Board
      • Aims and Scope
      • Abstracting and Indexing
      • Bibliographic Information
      • Archive
    • Molecular Medicine Reports
      • Information for Authors
      • Editorial Policies
      • Editorial Board
      • Aims and Scope
      • Abstracting and Indexing
      • Bibliographic Information
      • Archive
    • Oncology Letters
      • Information for Authors
      • Editorial Policies
      • Editorial Board
      • Aims and Scope
      • Abstracting and Indexing
      • Bibliographic Information
      • Archive
    • Oncology Reports
      • Information for Authors
      • Editorial Policies
      • Editorial Board
      • Aims and Scope
      • Abstracting and Indexing
      • Bibliographic Information
      • Archive
    • World Academy of Sciences Journal
      • Information for Authors
      • Editorial Policies
      • Editorial Board
      • Aims and Scope
      • Abstracting and Indexing
      • Bibliographic Information
      • Archive
  • Articles
  • Information
    • For Authors
    • For Reviewers
    • For Librarians
    • For Advertisers
    • Conferences
  • Language Editing
Login Register Submit
  • This site uses cookies
  • You can change your cookie settings at any time by following the instructions in our Cookie Policy. To find out more, you may read our Privacy Policy.

    I agree
Search articles by DOI, keyword, author or affiliation
Search
Advanced Search
presentation
Molecular Medicine Reports
Join Editorial Board Propose a Special Issue
Print ISSN: 1791-2997 Online ISSN: 1791-3004
Journal Cover
November-2018 Volume 18 Issue 5

Full Size Image

Sign up for eToc alerts
Recommend to Library

Journals

International Journal of Molecular Medicine

International Journal of Molecular Medicine

International Journal of Molecular Medicine is an international journal devoted to molecular mechanisms of human disease.

International Journal of Oncology

International Journal of Oncology

International Journal of Oncology is an international journal devoted to oncology research and cancer treatment.

Molecular Medicine Reports

Molecular Medicine Reports

Covers molecular medicine topics such as pharmacology, pathology, genetics, neuroscience, infectious diseases, molecular cardiology, and molecular surgery.

Oncology Reports

Oncology Reports

Oncology Reports is an international journal devoted to fundamental and applied research in Oncology.

Experimental and Therapeutic Medicine

Experimental and Therapeutic Medicine

Experimental and Therapeutic Medicine is an international journal devoted to laboratory and clinical medicine.

Oncology Letters

Oncology Letters

Oncology Letters is an international journal devoted to Experimental and Clinical Oncology.

Biomedical Reports

Biomedical Reports

Explores a wide range of biological and medical fields, including pharmacology, genetics, microbiology, neuroscience, and molecular cardiology.

Molecular and Clinical Oncology

Molecular and Clinical Oncology

International journal addressing all aspects of oncology research, from tumorigenesis and oncogenes to chemotherapy and metastasis.

World Academy of Sciences Journal

World Academy of Sciences Journal

Multidisciplinary open-access journal spanning biochemistry, genetics, neuroscience, environmental health, and synthetic biology.

International Journal of Functional Nutrition

International Journal of Functional Nutrition

Open-access journal combining biochemistry, pharmacology, immunology, and genetics to advance health through functional nutrition.

International Journal of Epigenetics

International Journal of Epigenetics

Publishes open-access research on using epigenetics to advance understanding and treatment of human disease.

Medicine International

Medicine International

An International Open Access Journal Devoted to General Medicine.

Journal Cover
November-2018 Volume 18 Issue 5

Full Size Image

Sign up for eToc alerts
Recommend to Library

  • Article
  • Citations
    • Cite This Article
    • Download Citation
    • Create Citation Alert
    • Remove Citation Alert
    • Cited By
  • Similar Articles
    • Related Articles (in Spandidos Publications)
    • Similar Articles (Google Scholar)
    • Similar Articles (PubMed)
  • Download PDF
  • Download XML
  • View XML
Article

Long noncoding RNA LINC00978 promotes cell proliferation and invasion in non‑small cell lung cancer by inhibiting miR‑6754‑5p

  • Authors:
    • Xinlei Li
    • Yang Ren
    • Tie Zuo
  • View Affiliations / Copyright

    Affiliations: Department of Biological Science, Xi'an Jiaotong‑Liverpool University, Suzhou, Jiangsu 215123, P.R. China, Department of Thoracic Surgery, Yan'an Hospital Affiliated to Kunming Medical University, Kunming, Yunnan 650051, P.R. China
  • Pages: 4725-4732
    |
    Published online on: September 6, 2018
       https://doi.org/10.3892/mmr.2018.9463
  • Expand metrics +
Metrics: Total Views: 0 (Spandidos Publications: | PMC Statistics: )
Metrics: Total PDF Downloads: 0 (Spandidos Publications: | PMC Statistics: )
Cited By (CrossRef): 0 citations Loading Articles...

This article is mentioned in:



Abstract

Long noncoding RNA LINC00978 has been reported to regulate the progression of several human types of cancer, including gastric and breast cancer. However, knowledge on LINC00978 in non‑small cell lung cancer (NSCLC) is limited. In the present study, it was demonstrated that LINC00978 expression was significantly upregulated in NSCLC tissues compared with the adjacent normal tissues. Furthermore, LINC00978 expression was positively correlated with the tumor, node and metastasis stage, and lymph node metastasis in NSCLC patients. Additionally, LINC00978 knockdown significantly inhibited the proliferation, migration and invasion of NSCLC cells while promoting cell apoptosis. In terms of the underlying mechanism, it was demonstrated that LINC00978 served as a competing endogenous RNA sponge for microRNA (miR)‑6754‑5p, which was downregulated in NSCLC tissues. The present study demonstrated that there was a negative correlation between LINC00978 and miR‑6754‑5p expression levels in NSCLC tissues. Additionally, it was demonstrated that inhibition of miR‑6754‑5p reversed the effects of LINC00978 knockdown on NSCLC cell proliferation, migration, invasion and apoptosis. In conclusion, results of the present study demonstrated that LINC00978 exerts an oncogenic role in NSCLC by inhibiting miR‑6754‑5p expression.

Introduction

As one of the most prevalent and malignant types of cancer, lung cancer gives rise to a large number of cancer-associated mortalities globally each year (1). Among all lung cancer cases, non-small cell lung cancer (NSCLC) accounts for nearly 80% with an annual incidence of over 160,000 newly diagnosed cases (2). In previous decades, certain advances have been achieved in NSCLC therapeutic treatment, including surgery, chemotherapy and molecular-targeted therapy. However, most NSCLC patients are diagnosed at an advanced stage and with local invasion and/or distant metastasis, which lead to largely unsatisfactory outcomes for NSCLC patients (3). The five-year overall survival rate is as low as 15% (4). Therefore, there is an urgent requirement to understand the underlying mechanism of NSCLC progression.

Long noncoding RNAs (lncRNAs) belong to the family of noncoding RNAs and are over 200 nucleotides (nt) in length with no or limited protein-coding ability (5). In the past decade, increasing evidence has demonstrated that lncRNAs are important regulators in a diverse number of biological processes, including immunity (6), differentiation (7,8) and cancer (9). In human cancer, the roles of lncRNAs are gradually being uncovered. Previous findings showed that lncRNAs are involved in the regulation of cancer cell proliferation, apoptosis and migration (10). For instance, Zhang et al (11) reported that lncRNA CPS1-IT1 suppresses cell proliferation, invasion and metastasis in colorectal cancer. Chen et al (12) demonstrated that lncRNA SNHG20 promotes NSCLC cell proliferation and migration by the epigenetic silencing of P21 expression. Aberrant expression of several lncRNAs has been observed in NSCLC, including LINC00339 (13). However, the function and mechanism of most lncRNAs remain to be investigated in NSCLC.

Recently, LINC00978 has been reported to be involved in the progression of breast cancer (14) and gastric cancer (15). Nevertheless, the functions of LINC00978 in NSCLC are largely unknown. In the present study, it was demonstrated that LINC00978 was significantly upregulated in NSCLC tissues compared with the adjacent normal tissues. Furthermore, knockdown of LINC00978 suppressed NSCLC cell proliferation, migration and invasion while promoting apoptosis. In terms of the mechanism involved, it was demonstrated that LINC00978 served as a competing endogenous RNA sponge to microRNA (miR)-6754-5p. In conclusion the results of the present study demonstrated that LINC00978 exerts an oncogenic role in NSCLC via inhibiting miR-6754-5p.

Materials and methods

Patient samples

A cohort of 39 NSCLC tissues (29 male and 10 female; aged 31–63 years; median age, 51 years) and adjacent non-tumor tissues were collected at Yan'an Hospital Affiliated to Kunming Medical University from January 2015 to December 2016. The study was approved by the clinical research ethics committee of Yan'an Hospital Affiliated to Kunming Medical University. Written informed consent was obtained from all the patients. Diagnoses of NSCLC were given by two pathologists. All patients recruited to this study did not receive any preoperative treatment. NSCLC patients were staged according to the tumor node metastasis (TNM) staging system of the American Joint Committee on Cancer.

Cell culture and transfection

The human NSCLC cell lines (H1299, H1650, A549 and PC9) and human bronchial epithelial cell line (16HBE) were purchased from the Chinese Academy of Sciences (Shanghai, China) and cultivated in Dulbecco's modified Eagle's medium (DMEM; Hyclone; Ge Healthcare Life Sciences, Logan, UT, USA) supplemented with 10% fetal bovine serum (FBS; Gibco; Thermo Fisher Scientific, Inc., Waltham, MA, USA) and streptomycin (100 µg/ml), penicillin (100 U/ml). All the cells were cultured at 37°C in a humidified incubator with 5% CO2.

According to the manufacturer's protocol, 1×106 A549 or H1299 cells were transfected using Lipofectamine 2000 Reagent (Thermo Fisher Scientific, Inc.) and 48 h after transfection, subsequent experiments were performed. Scrambled small interfering (si)RNAs (siNC; 5′-UUCUCCGAACGUGUCACGU-3′) or LINC00978 siRNAs (siLINC00978; 5′-GGUGGCUAUGAGUCAGCAU-3′) were purchased from Invitrogen (Thermo Fisher Scientific, Inc.) and 100 nM was used for transfection. miR-6754-5p inhibitors (5′-TCCTCCAAACCAGCCTCCCTGG-3′), mimics (5′-CCAGGGAGGCUGGUUUGGAGGA-3′) and controls (5′-GCGUAACUAAUACAUCGGAUUCGU-3′) were purchased from Genecopoeia Inc., (Rockville, MD, USA) and 100 nM was used for transfection.

Cell proliferation

For the Cell Counting Kit-8 (CCK-8) assay, A549 or H1299 cells were seeded in 96-well plates and then cells were cultured for 24, 48, 72 and 96 h prior to performing the CCK-8 assay (Dojindo Molecular Technologies, Inc., Kumamoto, Japan). Following incubation with CCK-8 at 37°C, absorbance (optical density value) at a wavelength of 450 nm was detected and used for calculating cell viability.

In vitro invasion assays

Cell invasion assay was performed using 24-well Transwell chambers with polycarbonate membranes containing 8-mm diameter pores (Corning Inc., Corning, NY, USA). A total of 1×105 A549 or H1299 cells were seeded on the top side of the membrane precoated with Matrigel in DMEM without serum (BD Biosciences, Franklin Lakes, NJ, USA). The lower chambers were filled with DMEM with 10% FBS. Following incubation at 37°C for 24 h, the non-invasive cells on the top side of the membrane were removed by scraping. Invasive cells on the lower membrane were fixed with 20% methanol for 30 min at 25°C and stained with 0.1% crystal violet for 15 min at 25°C. Invasion was quantified by counting cells in 6 randomized fields of view in each well under a light microscope (Olympus Corporation, Tokyo, Japan) at the level of ×100 magnification.

RNA extraction and reverse transcription-quantitative polymerase chain reaction (RT-qPCR)

Total RNA was isolated from cultured cells (H1299, H1650, A549, PC9 and 16HBE) or NSCLC tissues utilizing the TRIzol reagent (Invitrogen; Thermo Fisher Scientific, Inc.). First strand complementary DNA was generated with a Reverse Transcription System kit (Takara Biotechnology Co., Ltd., Dalian, China), according to the manufacturer's protocol. The expression levels of LINC00978 and miR-6754-5p were detected using SYBR® Premix Ex Taq™ (Takara Biotechnology Co., Ltd.) on ABI 7500 system (Applied Biosystems; Thermo Fisher Scientific, Inc.), respectively. The thermocycling conditions were as follows: Denaturation at 95°C for 10 min, followed by 40 cycles of denaturation at 95°C for 15 sec and elongation at 60°C for 1 min. U6 small nuclear RNA (snRNA) was used as the internal controls for LINC00978 and miR-6754-5p, respectively. The RT-qPCR results were calculated using the 2−ΔΔCq method (16). The primer sequences were as follows: LINC00978 (forward, 5′-TATGCCCAGGTTCTTCTGAGC-3′; reverse, 5′-GCATGGTGTGGTTCATTCTGG-3′), U6 (forward, 5′-AACGAGACGACGACAGAC-3′; reverse, 5′-GCAAATTCGTGAAGCGTTCCATA-3′) and miR-6754-5p (forward, 5′-AACGAGACGACGACAGAC-3′; reverse, 5′-CCAGGGAGGCTGGTTTGGAGGA-3′).

RNA immunoprecipitation (RIP)

The RIP experiment was performed using the Magna RIP™ RNA-Binding Protein Immunoprecipitation kit (EMD Millipore, Billerica, MA, USA) following the manufacturer's protocol. A total of 2×106 A549 cells were lysed using complete RIP lysis buffer and 100 µl of the whole A549 cell extract was incubated with RIPA buffer (Thermo Fisher Scientific Inc.) containing magnetic beads conjugated with human anti-Argonaute2 (Ago2) antibody (cat. no. 07-590; EMD Millipore) for 6–8 h at 4°C. A total of 4 µg normal mouse IgG (cat. no. PP542-K; EMD Millipore) conjugated to magnetic beads were used as a negative control. Samples were washed with washing buffer and incubated with 1 µg/ml proteinase K (Sigma-Aldrich; Merck KGaA, Darmstadt, Germany) at 55°C for 30 min to isolate the RNA-protein complexes from beads. Then immunoprecipitated RNA was extracted and subjected to RT-qPCR analysis.

Bioinformatics analysis

The miRBD online tool (http://mirdb.org/miRDB/custom.html) was used to predict the potential miR targets of LINC00978.

Apoptosis assay

Apoptosis was determined by staining with Annexin V-fluorescein isothiocyanate (FITC)/propidium iodide (PI) (Invitrogen; Thermo Fisher Scientific, Inc.), according to the manufacturer's instructions. Apoptosis was analyzed using a flow cytometer and BD Accuri C6 Software version 1.0.264.21 (BD Biosciences). The apoptosis rate was the sum of % FITC+/PI− and FITC+/PI+ cells.

Luciferase reporter assay

The mutant segments of LINC00978 were constructed. The wild type (Wt) and mutated type (Mut) of LINC00978 were inserted into luciferase reporter assay vector pmirGLO (Promega Corporation, Madison, WI, USA) was co-transfected with miR-NC or miR-6754-5p mimic into 2×104 A549 cells using Lipofectamine 2000 transfection reagent (Invitrogen; Thermo Fisher Scientific, Inc.). The luciferase activity of each sample was measured using the Dual-Luciferase® Reporter Assay system (Promega Corporation) and normalized to the Renilla luciferase activity.

Statistical analysis

Statistical analyses were performed using SPSS 20.0 (IBM, Corp., Armonk, NY, USA) and GraphPad Prism version 6 (GraphPad, Inc., La Jolla, CA, USA. The results were from three independent experiments and are presented as the mean ± standard deviation. A student's t-test or one-way analysis of variance followed by Tukey's post hoc test was used to analyze 2 or multiple groups, respectively, for statistical significance. Pearson's correlation coefficient analysis was used to determine the correlations. P<0.05 was considered to indicate a statistically significant difference.

Results

LINC00978 is expressed at a high level in NSCLC tissues

To investigate the function of LINC00978 in NSCLC progression, RT-qPCR was used to measure its expression patterns. Results demonstrated that LINC00978 expression was significantly upregulated in NSCLC tissues compared with the adjacent normal tissues (P<0.05; Fig. 1A). Additionally, it was demonstrated that LINC00978 expression was significantly positively associated with grade III/IV tumor TNM stage and lymph node metastasis (P<0.05; Fig. 1B and C). Consistently, it was demonstrated that the expression of LINC00978 was also significantly upregulated in NSCLC cell lines, including H1299, H1650, A549 and PC9 cells compared with the 16HBE cell line (P<0.05; Fig. 1D). The data from the present study indicated that LINC00978 may exert an oncogenic role in NSCLC progression.

Figure 1.

LINC00978 is expressed at a high level in NSCLC tissues. (A) Relative expression of LINC00978 in 39 pairs of NSCLC tissues and adjacent normal tissues. (B) Relative expression of LINC00978 in different stages of NSCLC tissues. (C) Relative expression of LINC00978 in metastatic and non-metastatic NSCLC tissues. (D) Expression patterns of LINC00978 in NSCLC cell lines and HBE cell line 16HBE. All data are representative of three independent experiments and expressed as the mean ± standard deviation. *P<0.05 vs. the control group. NSCLC, non-small cell lung cancer; TNM, tumor, node, metastasis; HBE, human bronchial epithelial.

LINC00978 knockdown suppressed NSCLC cell proliferation, migration and invasion

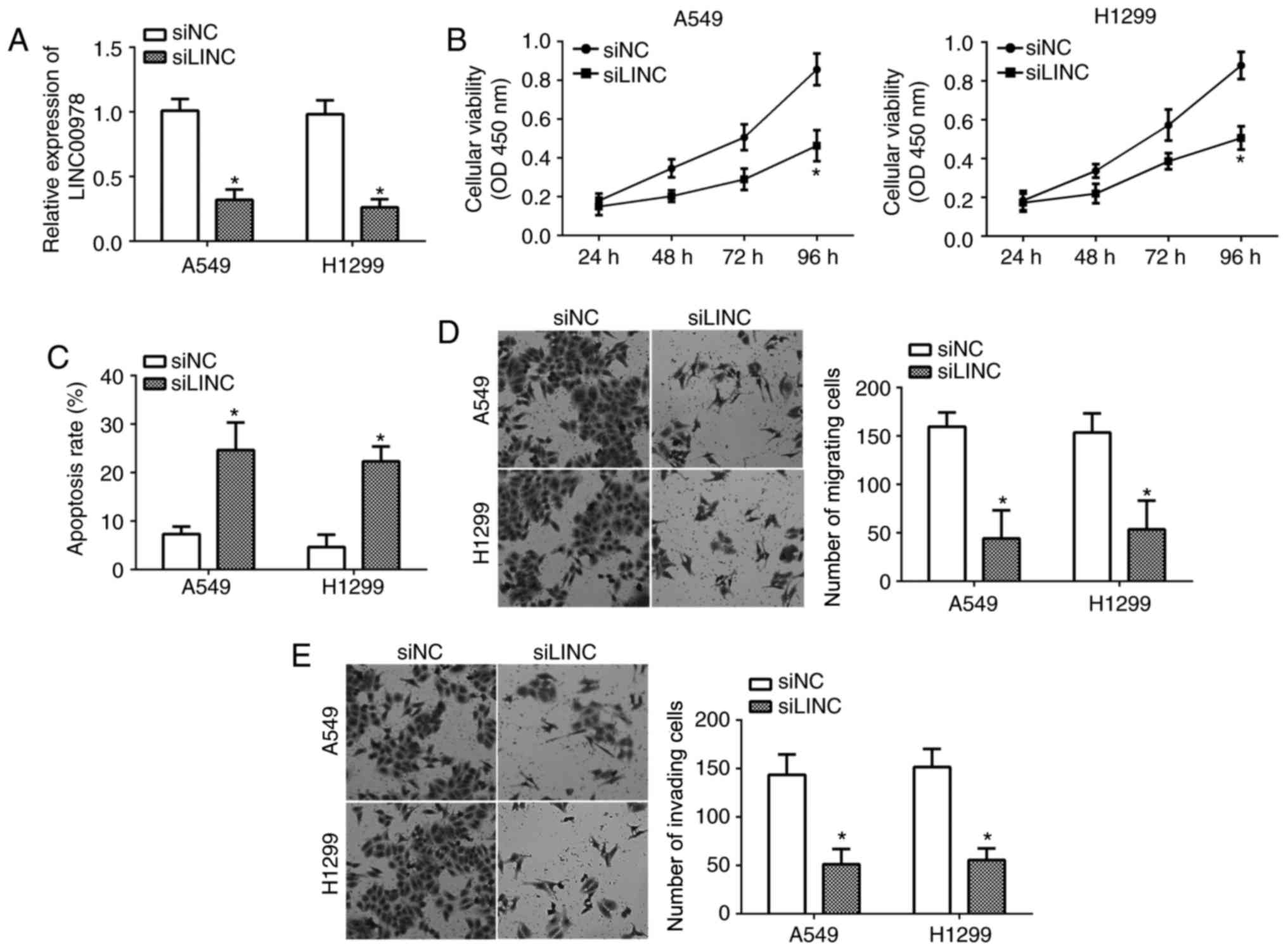
To investigate the influence of LINC00978 on NSCLC, LINC00978 was knocked down in A549 and H1299 cells by transfection with specific siRNA against LINC00978. RT-qPCR analysis indicated that LINC00978 expression was significantly downregulated following transfection (P<0.05; Fig. 2A). CCK-8 assays demonstrated that the proliferation of A549 and H1299 cells in the siLINC00978 group was decreased compared with the control group (Fig. 2B). Additionally, it was demonstrated that LINC00978 knockdown significantly promoted cell apoptosis by flow cytometry (P<0.05; Fig. 2C). Furthermore, the effects of LINC00978 on NSCLC cell migration and invasion were analyzed by transwell assays. It was demonstrated that LINC00978 silencing significantly inhibited the cell numbers of migration and invasion (P<0.05; Fig. 2D and E). These results suggested that LINC00978 contributed to the malignancy of NSCLC.

Figure 2.

LINC00978 knockdown suppressed NSCLC cell proliferation, migration and invasion. (A) Relative expression of LINC00978 in A549 and H1299 cells transfected with siLINC00978 or siNC. (B) Cell proliferation was tested by a Cell Counting Kit-8 assay following NSCLC cells transfection with siLINC00978 or siNC. (C) Cell apoptosis was examined by flow cytometry following NSCLC cells being transfected with siLINC00978 or siNC. Image and data analysis from the (D) cell migration and (E) invasion ability was determined by transwell invasion assay following NSCLC cells being transfected with siLINC00978 or siNC (magnification, ×200). All data are representative of three independent experiments and expressed as the mean ± standard deviation. *P<0.05 vs. the control group. NSCLC, non-small cell lung cancer; siNC, small interfering negative control; OD, optical density.

miR-6754-5p is a direct target of LINC00978

It has been acknowledged that lncRNA could function as a competing endogenous RNA to regulate gene expression by binding miR (17). Therefore, it was hypothesized that LINC00978 possesses a similar function in NSCLC. Through bioinformatics analysis, it was demonstrated that LINC00978 may directly interact with miR-6754-5p (Fig. 3A). To determine whether LINC00978 and miR-6754-5p were in the same RNA-induced silencing complex, RIP assays were performed with A549 cell lysates using anti-Ago2 or IgG. It was demonstrated that LINC00978 and miR-6754-5p were both significantly enriched in Ago2-containing miRs relative to control group (P<0.05; Fig. 3B). Furthermore, luciferase reporter assays were performed with reporter plasmids containing the wild-type (WT) or mutated miR-6754-5p binding sites in LINC00978. As presented, it was demonstrated that the overexpression of miR-6754-5p significantly inhibited the luciferase activity in A549 cells transfected with WT-LINC00978 (P<0.05; Fig. 3C). In addition, RT-qPCR analysis demonstrated that knockdown of LINC00978 promoted the expression of miR-6754-5p in A549 and H1299 cells (Fig. 3D). Consistently, the ectopic expression of miR-6754-5p significantly repressed the expression of LINC00978 in A549 and H1299 cells (P<0.05; Fig. 3E). Taken together, these data indicated that LINC00978 could directly act as a sponge for miR-6754-5p.

Figure 3.

miR-6754-5p is a direct target of LINC00978. (A) Bioinformatics analysis predicted that LINC00978 directly bound to miR-6754-5p. (B) RIP assay with antibody Ago2 and IgG from A549 cell extracts. RNA levels of LINC00978 and miR-6754-5p in immunoprecipitates were examined by RT-qPCR. (C) Dual luciferase reporter assay demonstrated that miR-6754-5p mimics inhibited the fluorescence intensity of LINC00978-Wt, which did not happen with the LINC00978-Mut. (D) RT-qPCR demonstrated the upregulation of miR-6754-5p in LINC00978 silenced A549 and H1299 cells. (E) Overexpression of miR-6754-5p inhibited the expression of LINC00978 in A549 and H1299 cells. All data are representative of three independent experiments and expressed as the mean ± standard deviation. *P<0.05 vs. the control group. RT-qPCR, reverse transcription-quantitative polymerase chain reaction; RIP, RNA immunoprecipitation; miR, microRNA; Mut, mutation; Wt, wild-type; IgG, immunoglobulin.

miR-6754-5p is downregulated in NSCLC tissues

The function of miR-6754-5p remains largely unknown. To determine the function of miR-6754-5p in NSCLC, its expression patterns were examined using RT-qPCR. It was demonstrated that miR-6754-5p was significantly downregulated in NSCLC tissues compared with the adjacent normal tissues (P<0.05; Fig. 4A). Furthermore, it was demonstrated that the expression of miR-6754-5p was significantly inversely associated with TNM stage and tumor metastasis in NSCLC (P<0.05; Fig. 4B and C). In addition, it was demonstrated that there was a negative correlation between miR-6754-5p and LINC00978 expressions in NSCLC tissues (Fig. 4D). The above data suggested that miR-6754-5p may possess an opposite role to LINC00978 in NSCLC progression.

Figure 4.

miR-6754-5p was downregulated in NSCLC tissues. (A) Relative expression of miR-6754-5p in paired NSCLC tissues and adjacent normal tissues. (B) Relative expression of miR-6754-5p in different TNM stages of NSCLC tissues. (C) Relative expression of miR-6754-5p in non-metastatic and metastatic NSCLC tissues. (D) Correlation analysis between miR-6754-5p and LINC00978 expression in NSCLC tissues. All data are representative of three independent experiments and expressed as the mean ± standard deviation. *P<0.05 vs. the control group. miR, microRNA; TNM, tumor, node, metastasis; NSCLC, non-small cell lung cancer.

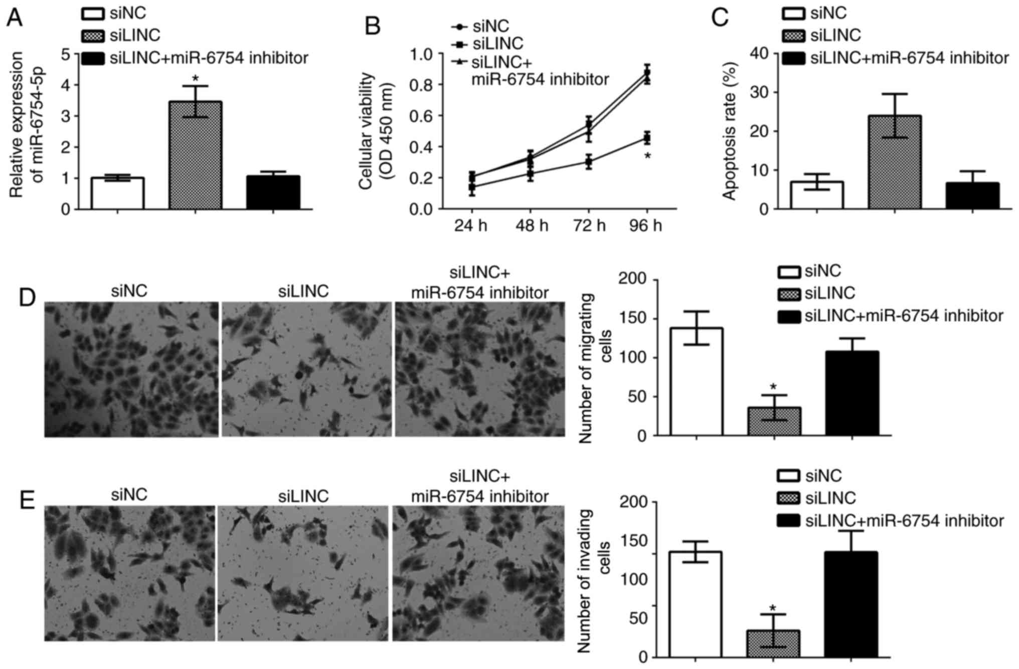
Repression of miR-6754-5p reversed the function of LINC00978 knockdown on NSCLC cells

To further investigate whether LINC00978 regulates NSCLC progression by inhibiting miR-6754-5p expression, A549 cells were transduced with siLINC00978 and siLINC00978+miR-6754-5p inhibitor. RT-qPCR analysis indicated that miR-6754-5p expression was downregulated in siLINC00978+miR-6754-5p inhibitor group compared with the siLINC00978 group (Fig. 5A). Then CCK-8 assays, flow cytometry and transwell assays were performed to determine cell viability, apoptosis, migration and invasion. The results demonstrated that LINC00978 knockdown repressed the proliferation, migration and invasion while promoting cell apoptosis in A549 cells (Fig. 5B-E). However, inhibition of miR-6754-5p at the same time reversed the effects of LINC00978 knockdown on A549 cells at least in part (Fig. 5B-E). In conclusion, the results of the present study indicated that LINC00978 promotes NSCLC cell proliferation, migration an invasion by inhibiting miR-6754-5p expression.

Figure 5.

Repression of miR-6754-5p reversed the function of LINC00978 knockdown on NSCLC cells. (A) RT-qPCR was used to determine miR-6754-5p expression in NSCLC cells transfected with control, siLINC, or miR-17-5p-inhibitor + siLINC. (B) Cell Counting Kit-8 assay was used to investigate cell viability in NSCLC cells transfected with a control, siLINC, or miR-17-5p-inhibitor + siLINC. (C) Cell apoptosis was measured by fluorescence activated cell sorting in NSCLC cells transfected with a control, siLINC, or miR-17-5p-inhibitor + siLINC. (D) Cell migration and (E) invasion were determined by transwell assays in NSCLC cells transfected with control, siLINC, or miR-17-5p-inhibitor + siLINC (magnification, ×100). All data are representative of three independent experiments and expressed as mean ± standard deviation. *P<0.05 vs. the control group. si, small interfering; NSCLC, non-small cell lung cancer; miR, microRNA; LINC, LINC00978.

Discussion

NSCLC has become a major public health problem and leads to large amounts of cancer-associated mortalities worldwide (1). However, the underlying mechanism of NSCLC development and progression remains elusive. Several lncRNAs have been reported to participate in NSCLC, including linc00460 (18) and ASAP1-IT1 (19). However, the functions and mechanisms of most lncRNAs in NSCLC have not been defined. In the present study, it was demonstrated that LINC00978 was expressed at a high level in NSCLC tissues compared with the adjacent normal tissues. Furthermore, the expression of LINC00978 was positively associated with TNM stage and lymph node metastasis in NSCLC. The data suggested that LINC00978 may serve an oncogenic role in NSCLC progression.

Previously, lncRNAs were considered to be transcriptional noise. However, in the past decade, lncRNA has become an extremely hot topic in the field of biology. Increasing evidence indicates that lncRNAs exert essential functions in almost all kinds of biological processes (20). In human cancer, lncRNAs have been demonstrated to be involved in tumor development and progression by regulating survival, proliferation and metastasis (21). In NSCLC, several lncRNAs are abnormally expressed. For example, Li et al (10) reported that lncRNA MALAT1 is upregulated and contributes to NSCLC development by modulating miR-124/STAT3 axis. Jiang et al (22) reported that lncRNA-HOTAIR is overexpressed and affects tumorigenesis and metastasis of NSCLC by upregulating miR-613. Jiang et al (23) demonstrated that NEAT1 acts as an inducer of cancer stem cell-like phenotypes in NSCLC by inhibiting EGCG-upregulated CTR1. As for LINC00978, certain studies demonstrated that LINC00978 promotes cancer growth and acts as a diagnostic or prognostic biomarker in gastric cancer and breast cancer (14,15). Nevertheless, whether LINC00978 serves a role in NSCLC needs to be elucidated. In the present study, it was demonstrated that LINC00978 was upregulated in NSCLC tissues and cell lines. Furthermore, through functional experiments it was demonstrated that LINC00978 knockdown significantly inhibited NSCLC cell proliferation, migration and invasion while promoting apoptosis. The data suggested that overexpression of LINC00978 may contribute to NSCLC progression.

miRs also belong to the noncoding RNA (ncRNA) family. However, miRs are a class of short ncRNAs with a length of ~22 nucleotides and that can regulate gene expression by binding to the complementary sequence in the 3′-untranslated region of target mRNAs (24). Increasing evidence demonstrated that miRNAs are expressed in nearly all cell types and regulate various biological processes (25). By regulating cell proliferation, migration and invasion, miRs are associated with the occurrence and progression of human cancer (26). In NSCLC, a number of miRs have been demonstrated to serve important roles in regulating malignant behaviors (27). Emerging evidence demonstrates that the expression of miR could be regulated by lncRNA in cancer cells (28). In the present study, it was demonstrated that LINC00978 could act as a sponge for miR-6754-5p in NSCLC cells. The function of miR-6754-5p was unknown; however, the results of the present study demonstrated that miR-6754-5p was significantly downregulated in NSCLC tissues and its expression was suppressed by LINC00978. Furthermore, CCK-8, FACS and transwell assays indicated that LINC00978-induced regulation of NSCLC cell proliferation, migration, invasion and apoptosis is dependent on the inhibition of miR-6754-5p. Furthermore, a previous study (15) demonstrated that LINC00978 activates transforming growth factor (TGF)-β/mothers against decapentaplegic homolog (SMAD) signaling pathway to promote gastric cancer progression. Whether LINC00978 has a similar effect on the TGF-β/SMAD signaling pathway in NSCLC remains unclear. miRs exert functions via targeting mRNAs for degradation. Through bioinformatics analysis using TargetScan version 7 (http://www.targetscan.org/vert_71/), a number of oncogenes including MYC, CCND3, MMP2 and LGR4, were demonstrated to be potential targets of miR-6754-5p (data not shown). Whether miR-6754-5p suppresses NSCLC progression via inhibiting these oncogenes require further investigation.

In conclusion, the results of the present study demonstrated that LINC00978 promotes the proliferation, migration and invasion of NSCLC cells by repression of miR-6754-5p expression. LINC00978 expression was also identified to be positively associated with clinical severity and tumor metastasis in NSCLC patients, suggesting LINC00978 may be a promising prognostic biomarker and therapeutic target for NSCLC treatment.

Acknowledgements

Not applicable.

Funding

No funding was received.

Availability of data and materials

All data generated or analyzed during this study are included in this published article.

Authors' contributions

XL and YR designed the present study, performed experiments, analyzed and interpreted the results. TZ conceived the present study and wrote this manuscript. All authors read and approved the final manuscript.

Ethics approval and consent to participate

For the use of human samples, the protocol for this study was approved by the Institutional Ethics Committee of Yan'an Hospital Affiliated to Kunming Medical University and all enrolled patients signed a written informed consent document.

Patient consent for publication

All patients within this study provide consent for the publication of their data.

Competing interests

The authors declare that they have no competing interests.

References

1 

Siegel R, Naishadham D and Jemal A: Cancer statistics, 2013. CA Cancer J Clin. 63:11–30. 2013. View Article : Google Scholar : PubMed/NCBI

2 

Sun C, Li S, Zhang F, Xi Y, Wang L, Bi Y and Li D: Long non-coding RNA NEAT1 promotes non-small cell lung cancer progression through regulation of miR-377-3p-E2F3 pathway. Oncotarget. 7:51784–51814. 2016.PubMed/NCBI

3 

Goldstraw P, Ball D, Jett JR, Le Chevalier T, Lim E, Nicholson AG and Shepherd FA: Non-small-cell lung cancer. Lancet. 378:1727–1740. 2011. View Article : Google Scholar : PubMed/NCBI

4 

Ridge CA, McErlean AM and Ginsberg MS: Epidemiology of lung cancer. Semin Intervent Radiol. 30:93–98. 2013. View Article : Google Scholar : PubMed/NCBI

5 

Zhang G, An X and Zhao H, Zhang Q and Zhao H: Long non-coding RNA HNF1A-AS1 promotes cell proliferation and invasion via regulating miR-17-5p in non-small cell lung cancer. Biomed Pharmacother. 98:594–599. 2018. View Article : Google Scholar : PubMed/NCBI

6 

Liu B, Ye B, Yang L, Zhu X, Huang G, Zhu P, Du Y, Wu J, Qin X, Chen R, et al: Long noncoding RNA lncKdm2b is required for ILC3 maintenance by initiation of Zfp292 expression. Nat Immunol. 18:499–508. 2017. View Article : Google Scholar : PubMed/NCBI

7 

Luo S, Lu JY, Liu L, Yin Y, Chen C, Han X, Wu B, Xu R, Liu W, Yan P, et al: Divergent lncRNAs regulate gene expression and lineage differentiation in pluripotent cells. Cell Stem Cell. 18:637–652. 2016. View Article : Google Scholar : PubMed/NCBI

8 

Ye B, Liu B, Yang L, Zhu X, Zhang D, Wu W, Zhu P, Wang Y, Wang S, Xia P, et al: LncKdm2b controls self-renewal of embryonic stem cells via activating expression of transcription factor Zbtb3. EMBO J. 37:e971742018. View Article : Google Scholar : PubMed/NCBI

9 

Zhu P, Wang Y, Wu J, Huang G, Liu B, Ye B, Du Y, Gao G, Tian Y, He L and Fan Z: LncBRM initiates YAP1 signalling activation to drive self-renewal of liver cancer stem cells. Nat Commun. 7:136082016. View Article : Google Scholar : PubMed/NCBI

10 

Li S, Mei Z, Hu HB and Zhang X: The lncRNA MALAT1 contributes to non-small cell lung cancer development via modulating miR-124/STAT3 axis. J Cell Physiol. 233:6679–6688. 2018. View Article : Google Scholar : PubMed/NCBI

11 

Zhang W, Yuan W, Song J, Wang S and Gu X: LncRna CPS1-IT1 suppresses cell proliferation, invasion and metastasis in colorectal cancer. Cell Physiol Biochem. 44:567–580. 2017. View Article : Google Scholar : PubMed/NCBI

12 

Chen Z, Chen X, Chen P, Yu S, Nie F, Lu B, Zhang T, Zhou Y, Chen Q, Wei C, et al: Long non-coding RNA SNHG20 promotes non-small cell lung cancer cell proliferation and migration by epigenetically silencing of P21 expression. Cell Death Dis. 8:e30922017. View Article : Google Scholar : PubMed/NCBI

13 

Yuan Y, Haiying G, Zhuo L, Ying L and Xin H: Long non-coding RNA LINC00339 facilitates the tumorigenesis of non-small cell lung cancer by sponging miR-145 through targeting FOXM1. Biomed Pharmacother. 105:707–713. 2018. View Article : Google Scholar : PubMed/NCBI

14 

Deng LL, Chi YY, Liu L, Huang NS, Wang L and Wu J: LINC00978 predicts poor prognosis in breast cancer patients. Sci Rep. 6:379362016. View Article : Google Scholar : PubMed/NCBI

15 

Fu M, Huang Z, Zang X, Pan L, Liang W, Chen J, Qian H, Xu W, Jiang P and Zhang X: Long noncoding RNA LINC00978 promotes cancer growth and acts as a diagnostic biomarker in gastric cancer. Cell Prolif. 51:e124252018. View Article : Google Scholar

16 

Livak KJ and Schmittgen TD: Analysis of relative gene expression data using real-time quantitative PCR and the 2(-Delta Delta C(T)) method. Methods. 25:402–408. 2001. View Article : Google Scholar : PubMed/NCBI

17 

Zhao L, Kong H, Sun H, Chen Z, Chen B and Zhou M: LncRNA-PVT1 promotes pancreatic cancer cells proliferation and migration through acting as a molecular sponge to regulate miR-448. J Cell Physiol. 233:4044–4055. 2018. View Article : Google Scholar : PubMed/NCBI

18 

Li K, Sun D, Gou Q, Ke X, Gong Y, Zuo Y, Zhou JK, Guo C, Xia Z, Liu L, et al: Long non-coding RNA linc00460 promotes epithelial-mesenchymal transition and cell migration in lung cancer cells. Cancer Lett. 420:80–90. 2018. View Article : Google Scholar : PubMed/NCBI

19 

Zhang L, Shi SB, Zhu Y, Qian TT and Wang HL: Long non-coding RNA ASAP1-IT1 promotes cell proliferation, invasion and metastasis through the PTEN/AKT signaling axis in non-small cell lung cancer. Eur Rev Med Pharmacol Sci. 22:142–149. 2018.PubMed/NCBI

20 

Xi J, Feng J and Zeng S: Long noncoding RNA lncBRM facilitates the proliferation, migration and invasion of ovarian cancer cells via upregulation of Sox4. Am J Cancer Res. 7:2180–2189. 2017.PubMed/NCBI

21 

Kong Q and Qiu M: Long noncoding RNA SNHG15 promotes human breast cancer proliferation, migration and invasion by sponging miR-211-3p. Biochem Biophys Res Commun. 495:1594–1600. 2018. View Article : Google Scholar : PubMed/NCBI

22 

Jiang C, Yang Y, Yang Y, Guo L, Huang J, Liu X, Wu C and Zou J: LncRNA-HOTAIR affects tumorigenesis and metastasis of non-small cell lung cancer by up-regulating miR-613. Oncol Res. 26:725–734. 2018. View Article : Google Scholar : PubMed/NCBI

23 

Jiang P, Chen A, Wu X, Zhou M, Ul Haq I, Mariyam Z and Feng Q: NEAT1 acts as an inducer of cancer stem cell-like phenotypes in NSCLC by inhibiting EGCG-upregulated CTR1. J Cell Physiol. 233:4852–4863. 2018. View Article : Google Scholar : PubMed/NCBI

24 

Zhang A, Lakshmanan J, Motameni A and Harbrecht BG: MicroRNA-203 suppresses proliferation in liver cancer associated with PIK3CA, p38 MAPK, c-Jun, and GSK3 signaling. Mol Cell Biochem. 441:89–98. 2017. View Article : Google Scholar : PubMed/NCBI

25 

Ren Y, Shang J, Li J, Liu W, Zhang Z, Yuan J and Yang M: The long noncoding RNA PCAT-1 links the microRNA miR-215 to oncogene CRKL-mediated signaling in hepatocellular carcinoma. J Biol Chem. 292:17939–17949. 2017. View Article : Google Scholar : PubMed/NCBI

26 

Zhang Z, Yang Y and Zhang X: MiR-770 inhibits tumorigenesis and EMT by targeting JMJD6 and regulating WNT/β-catenin pathway in non-small cell lung cancer. Life Sci. 188:163–171. 2017. View Article : Google Scholar : PubMed/NCBI

27 

Zhang Y, Wang Y and Wang J: MicroRNA-584 inhibits cell proliferation and invasion in non-small cell lung cancer by directly targeting MTDH. Exp Ther Med. 15:2203–2211. 2018.PubMed/NCBI

28 

Lu Q, Shan S, Li Y, Zhu D, Jin W and Ren T: Long noncoding RNA SNHG1 promotes non-small cell lung cancer progression by up-regulating MTDH via sponging miR-145-5p. FASEB J. 32:3957–3967. 2018. View Article : Google Scholar : PubMed/NCBI

Related Articles

  • Abstract
  • View
  • Download
  • Twitter
Copy and paste a formatted citation
Spandidos Publications style
Li X, Ren Y and Zuo T: Long noncoding RNA LINC00978 promotes cell proliferation and invasion in non‑small cell lung cancer by inhibiting miR‑6754‑5p. Mol Med Rep 18: 4725-4732, 2018.
APA
Li, X., Ren, Y., & Zuo, T. (2018). Long noncoding RNA LINC00978 promotes cell proliferation and invasion in non‑small cell lung cancer by inhibiting miR‑6754‑5p. Molecular Medicine Reports, 18, 4725-4732. https://doi.org/10.3892/mmr.2018.9463
MLA
Li, X., Ren, Y., Zuo, T."Long noncoding RNA LINC00978 promotes cell proliferation and invasion in non‑small cell lung cancer by inhibiting miR‑6754‑5p". Molecular Medicine Reports 18.5 (2018): 4725-4732.
Chicago
Li, X., Ren, Y., Zuo, T."Long noncoding RNA LINC00978 promotes cell proliferation and invasion in non‑small cell lung cancer by inhibiting miR‑6754‑5p". Molecular Medicine Reports 18, no. 5 (2018): 4725-4732. https://doi.org/10.3892/mmr.2018.9463
Copy and paste a formatted citation
x
Spandidos Publications style
Li X, Ren Y and Zuo T: Long noncoding RNA LINC00978 promotes cell proliferation and invasion in non‑small cell lung cancer by inhibiting miR‑6754‑5p. Mol Med Rep 18: 4725-4732, 2018.
APA
Li, X., Ren, Y., & Zuo, T. (2018). Long noncoding RNA LINC00978 promotes cell proliferation and invasion in non‑small cell lung cancer by inhibiting miR‑6754‑5p. Molecular Medicine Reports, 18, 4725-4732. https://doi.org/10.3892/mmr.2018.9463
MLA
Li, X., Ren, Y., Zuo, T."Long noncoding RNA LINC00978 promotes cell proliferation and invasion in non‑small cell lung cancer by inhibiting miR‑6754‑5p". Molecular Medicine Reports 18.5 (2018): 4725-4732.
Chicago
Li, X., Ren, Y., Zuo, T."Long noncoding RNA LINC00978 promotes cell proliferation and invasion in non‑small cell lung cancer by inhibiting miR‑6754‑5p". Molecular Medicine Reports 18, no. 5 (2018): 4725-4732. https://doi.org/10.3892/mmr.2018.9463
Follow us
  • Twitter
  • LinkedIn
  • Facebook
About
  • Spandidos Publications
  • Careers
  • Cookie Policy
  • Privacy Policy
How can we help?
  • Help
  • Live Chat
  • Contact
  • Email to our Support Team