Spandidos Publications Logo
  • About
    • About Spandidos
    • Aims and Scopes
    • Abstracting and Indexing
    • Editorial Policies
    • Reprints and Permissions
    • Job Opportunities
    • Terms and Conditions
    • Contact
  • Journals
    • All Journals
    • Oncology Letters
      • Oncology Letters
      • Information for Authors
      • Editorial Policies
      • Editorial Board
      • Aims and Scope
      • Abstracting and Indexing
      • Bibliographic Information
      • Archive
    • International Journal of Oncology
      • International Journal of Oncology
      • Information for Authors
      • Editorial Policies
      • Editorial Board
      • Aims and Scope
      • Abstracting and Indexing
      • Bibliographic Information
      • Archive
    • Molecular and Clinical Oncology
      • Molecular and Clinical Oncology
      • Information for Authors
      • Editorial Policies
      • Editorial Board
      • Aims and Scope
      • Abstracting and Indexing
      • Bibliographic Information
      • Archive
    • Experimental and Therapeutic Medicine
      • Experimental and Therapeutic Medicine
      • Information for Authors
      • Editorial Policies
      • Editorial Board
      • Aims and Scope
      • Abstracting and Indexing
      • Bibliographic Information
      • Archive
    • International Journal of Molecular Medicine
      • International Journal of Molecular Medicine
      • Information for Authors
      • Editorial Policies
      • Editorial Board
      • Aims and Scope
      • Abstracting and Indexing
      • Bibliographic Information
      • Archive
    • Biomedical Reports
      • Biomedical Reports
      • Information for Authors
      • Editorial Policies
      • Editorial Board
      • Aims and Scope
      • Abstracting and Indexing
      • Bibliographic Information
      • Archive
    • Oncology Reports
      • Oncology Reports
      • Information for Authors
      • Editorial Policies
      • Editorial Board
      • Aims and Scope
      • Abstracting and Indexing
      • Bibliographic Information
      • Archive
    • Molecular Medicine Reports
      • Molecular Medicine Reports
      • Information for Authors
      • Editorial Policies
      • Editorial Board
      • Aims and Scope
      • Abstracting and Indexing
      • Bibliographic Information
      • Archive
    • World Academy of Sciences Journal
      • World Academy of Sciences Journal
      • Information for Authors
      • Editorial Policies
      • Editorial Board
      • Aims and Scope
      • Abstracting and Indexing
      • Bibliographic Information
      • Archive
    • International Journal of Functional Nutrition
      • International Journal of Functional Nutrition
      • Information for Authors
      • Editorial Policies
      • Editorial Board
      • Aims and Scope
      • Abstracting and Indexing
      • Bibliographic Information
      • Archive
    • International Journal of Epigenetics
      • International Journal of Epigenetics
      • Information for Authors
      • Editorial Policies
      • Editorial Board
      • Aims and Scope
      • Abstracting and Indexing
      • Bibliographic Information
      • Archive
    • Medicine International
      • Medicine International
      • Information for Authors
      • Editorial Policies
      • Editorial Board
      • Aims and Scope
      • Abstracting and Indexing
      • Bibliographic Information
      • Archive
  • Articles
  • Information
    • Information for Authors
    • Information for Reviewers
    • Information for Librarians
    • Information for Advertisers
    • Conferences
  • Language Editing
Spandidos Publications Logo
  • About
    • About Spandidos
    • Aims and Scopes
    • Abstracting and Indexing
    • Editorial Policies
    • Reprints and Permissions
    • Job Opportunities
    • Terms and Conditions
    • Contact
  • Journals
    • All Journals
    • Biomedical Reports
      • Information for Authors
      • Editorial Policies
      • Editorial Board
      • Aims and Scope
      • Abstracting and Indexing
      • Bibliographic Information
      • Archive
    • Experimental and Therapeutic Medicine
      • Information for Authors
      • Editorial Policies
      • Editorial Board
      • Aims and Scope
      • Abstracting and Indexing
      • Bibliographic Information
      • Archive
    • International Journal of Epigenetics
      • Information for Authors
      • Editorial Policies
      • Editorial Board
      • Aims and Scope
      • Abstracting and Indexing
      • Bibliographic Information
      • Archive
    • International Journal of Functional Nutrition
      • Information for Authors
      • Editorial Policies
      • Editorial Board
      • Aims and Scope
      • Abstracting and Indexing
      • Bibliographic Information
      • Archive
    • International Journal of Molecular Medicine
      • Information for Authors
      • Editorial Policies
      • Editorial Board
      • Aims and Scope
      • Abstracting and Indexing
      • Bibliographic Information
      • Archive
    • International Journal of Oncology
      • Information for Authors
      • Editorial Policies
      • Editorial Board
      • Aims and Scope
      • Abstracting and Indexing
      • Bibliographic Information
      • Archive
    • Medicine International
      • Information for Authors
      • Editorial Policies
      • Editorial Board
      • Aims and Scope
      • Abstracting and Indexing
      • Bibliographic Information
      • Archive
    • Molecular and Clinical Oncology
      • Information for Authors
      • Editorial Policies
      • Editorial Board
      • Aims and Scope
      • Abstracting and Indexing
      • Bibliographic Information
      • Archive
    • Molecular Medicine Reports
      • Information for Authors
      • Editorial Policies
      • Editorial Board
      • Aims and Scope
      • Abstracting and Indexing
      • Bibliographic Information
      • Archive
    • Oncology Letters
      • Information for Authors
      • Editorial Policies
      • Editorial Board
      • Aims and Scope
      • Abstracting and Indexing
      • Bibliographic Information
      • Archive
    • Oncology Reports
      • Information for Authors
      • Editorial Policies
      • Editorial Board
      • Aims and Scope
      • Abstracting and Indexing
      • Bibliographic Information
      • Archive
    • World Academy of Sciences Journal
      • Information for Authors
      • Editorial Policies
      • Editorial Board
      • Aims and Scope
      • Abstracting and Indexing
      • Bibliographic Information
      • Archive
  • Articles
  • Information
    • For Authors
    • For Reviewers
    • For Librarians
    • For Advertisers
    • Conferences
  • Language Editing
Login Register Submit
  • This site uses cookies
  • You can change your cookie settings at any time by following the instructions in our Cookie Policy. To find out more, you may read our Privacy Policy.

    I agree
Search articles by DOI, keyword, author or affiliation
Search
Advanced Search
presentation
Molecular Medicine Reports
Join Editorial Board Propose a Special Issue
Print ISSN: 1791-2997 Online ISSN: 1791-3004
Journal Cover
May-2019 Volume 19 Issue 5

Full Size Image

Sign up for eToc alerts
Recommend to Library

Journals

International Journal of Molecular Medicine

International Journal of Molecular Medicine

International Journal of Molecular Medicine is an international journal devoted to molecular mechanisms of human disease.

International Journal of Oncology

International Journal of Oncology

International Journal of Oncology is an international journal devoted to oncology research and cancer treatment.

Molecular Medicine Reports

Molecular Medicine Reports

Covers molecular medicine topics such as pharmacology, pathology, genetics, neuroscience, infectious diseases, molecular cardiology, and molecular surgery.

Oncology Reports

Oncology Reports

Oncology Reports is an international journal devoted to fundamental and applied research in Oncology.

Experimental and Therapeutic Medicine

Experimental and Therapeutic Medicine

Experimental and Therapeutic Medicine is an international journal devoted to laboratory and clinical medicine.

Oncology Letters

Oncology Letters

Oncology Letters is an international journal devoted to Experimental and Clinical Oncology.

Biomedical Reports

Biomedical Reports

Explores a wide range of biological and medical fields, including pharmacology, genetics, microbiology, neuroscience, and molecular cardiology.

Molecular and Clinical Oncology

Molecular and Clinical Oncology

International journal addressing all aspects of oncology research, from tumorigenesis and oncogenes to chemotherapy and metastasis.

World Academy of Sciences Journal

World Academy of Sciences Journal

Multidisciplinary open-access journal spanning biochemistry, genetics, neuroscience, environmental health, and synthetic biology.

International Journal of Functional Nutrition

International Journal of Functional Nutrition

Open-access journal combining biochemistry, pharmacology, immunology, and genetics to advance health through functional nutrition.

International Journal of Epigenetics

International Journal of Epigenetics

Publishes open-access research on using epigenetics to advance understanding and treatment of human disease.

Medicine International

Medicine International

An International Open Access Journal Devoted to General Medicine.

Journal Cover
May-2019 Volume 19 Issue 5

Full Size Image

Sign up for eToc alerts
Recommend to Library

  • Article
  • Citations
    • Cite This Article
    • Download Citation
    • Create Citation Alert
    • Remove Citation Alert
    • Cited By
  • Similar Articles
    • Related Articles (in Spandidos Publications)
    • Similar Articles (Google Scholar)
    • Similar Articles (PubMed)
  • Download PDF
  • Download XML
  • View XML
Article

MicroRNA‑494 inhibits apoptosis of murine vascular smooth muscle cells in vitro

  • Authors:
    • Rongrong Cui
    • Senlin Ye
    • Jiayu Zhong
    • Lingjuan Liu
    • Shijun Li
    • Xiao Lin
    • Lingqing Yuan
    • Lu Yi
  • View Affiliations / Copyright

    Affiliations: Department of Metabolism and Endocrinology, The Second Xiangya Hospital of Central South University, Changsha, Hunan 410011, P.R. China, Department of Urologic Surgery, The Second Xiangya Hospital of Central South University, Changsha, Hunan 410011, P.R. China, Department of Pediatrics, The Second Xiangya Hospital of Central South University, Changsha, Hunan 410011, P.R. China
  • Pages: 4457-4467
    |
    Published online on: March 26, 2019
       https://doi.org/10.3892/mmr.2019.10085
  • Expand metrics +
Metrics: Total Views: 0 (Spandidos Publications: | PMC Statistics: )
Metrics: Total PDF Downloads: 0 (Spandidos Publications: | PMC Statistics: )
Cited By (CrossRef): 0 citations Loading Articles...

This article is mentioned in:



Abstract

Apoptosis of vascular smooth muscle cells (VSMCs) is a process that regulates vessel remodeling in various cardiovascular diseases. The specific mechanisms that control VSMC apoptosis remain unclear. The present study aimed to investigate whether microRNA‑494 (miR‑494) is involved in regulating VSMC apoptosis and its underlying mechanisms. Cell death ELISA and terminal deoxynucleotidyl‑transferase‑mediated dUTP nick end labeling assays were used to detect apoptosis of murine VSMCs following stimulation with tumor necrosis factor‑α (TNF‑α). The results indicated that TNF‑α upregulated VSMC apoptosis in a dose‑dependent manner. Microarray analysis was used to evaluate the expression profile of microRNAs following TNF‑α stimulation in murine VSMCs. The expression of miR‑494 was downregulated, whereas B‑cell lymphoma-2‑like 11 (BCL2L11) protein expression levels were upregulated in VSMCs following treatment with TNF‑α. Luciferase reporter assays confirmed that BCL2L11 was a direct target of miR‑494. Transfection with miR‑494 mimics decreased VSMC apoptosis and downregulated BCL2L11 protein levels. Conversely, transfection with miR‑494 inhibitors increased cell apoptosis and upregulated BCL2L11 protein levels, suggesting that miR‑494 may function as an essential regulator of BCL2L11. The increase in apoptosis caused by miR‑494 inhibitors was abolished in cells co‑transfected with BCL2L11‑targeting small interfering RNA. The findings of the present study revealed that miR‑494 inhibited TNF‑α‑induced VSMC apoptosis by downregulating the expression of BCL2L11.

Introduction

Vascular smooth muscle cells (VSMCs), the major cellular component in the media layer of arteries, are highly specialized cells that perform biosynthetic, proliferative, and contractile functions both in health and disease (1). Apoptosis of VSMCs is closely associated with physiological remodeling of the vasculature and remodeling during disease, including in atherosclerotic plaque rupture, restenosis following angioplasty and abdominal arterial aneurysm (AAA) development (2–5). Increased VSMC apoptosis has been observed in unstable atherosclerotic plaques and is closely associated with plaque vulnerability (6). Excessive apoptosis of VSMCs in AAAs causes thinning and weakening of the medial layer of the aortic wall, leading to loss of tensile forces and aortic dilation (7,8). An incomplete understanding of the molecular mechanisms that regulate VSMC apoptosis has limited the development of diagnostic and therapeutic strategies in these cardiovascular diseases. Therefore, exploring the mechanisms underlying VSMC apoptosis may be useful for the prevention and treatment of cardiovascular diseases. Tumor necrosis factor-α (TNF-α) is an endogenous cytokine involved in the process of inflammation under pathological conditions, including atherosclerosis and vascular calcification (9–11). Although TNF-α has been demonstrated to suppress proliferation and induce apoptosis of VSMCs (12–14), the specific pathways that regulate this process have not been fully elucidated.

In recent years, microRNAs (miRs/miRNAs) have emerged as a group of single-stranded, small, non-coding RNA molecules that exert their biological effects at the post-transcriptional level. They function through base pairing of their seed region (position 2–8) with the 3′-untranslated region (UTR) of target genes (15,16). At present, >1,800 miRNAs (1,881 precursor and 2,581 mature miRNAs) have been identified in humans (www.mirbase.org) and have been reported to be involved in almost all aspects of human physiology and pathology, including stem cell renewal, tumor formation, cardiovascular diseases, metabolic disorders, genetic diseases and neurodegenerative diseases (17–19). Previous studies have investigated the role of miRNAs in regulating VSMC apoptosis under different pathological conditions. miR-487b induces VSMC apoptosis and loss of medial integrity during hypertension-induced remodeling of the aorta via downregulation of insulin receptor substrate 1 (20). miR-138 acts as a negative regulator of pulmonary aortic smooth muscle cell apoptosis during hypoxic pulmonary vascular remodeling via downregulation of serine/threonine kinase 4 (also termed Mst1) (21). miR-92a suppresses H2O2-induced VSMC apoptosis by targeting the mitogen-activated protein kinase kinase 4-c-Jun N-terminal kinase 1 pathway (22). A cluster of miRNAs can regulate a gene cooperatively, and a single miRNA can have binding sites in several target genes and exhibit different biological effects in different cell types.

In the present study, miRNA expression in murine VSMCs was analyzed by microarray analysis following TNF-α stimulation for 24 h. The present results revealed that miR-494 was one of the most significantly downregulated miRNAs, indicating its potential role in regulating cell apoptosis. Although miR-494 has been reported to regulate apoptosis in several tissues, the specific role of miR-494 in TNF-α-induced VSMC apoptosis remains unclear. The current study aimed to investigate whether miR-494 is involved in regulating TNF-α-induced VSMC apoptosis and the underlying mechanisms by which this miRNA exerts its modulatory effect in vitro.

Materials and methods

Reagents

Dulbecco's modified Eagle's medium (DMEM), TNF-α and pentobarbital sodium were purchased from Sigma-Aldrich (Merck KGaA, Darmstadt, Germany). Fetal bovine serum (FBS) was purchased from Gibco (Thermo Fisher Scientific, Inc., Waltham, MA, USA). Lipofectamine® 2000 was purchased from Invitrogen (Thermo Fisher Scientific, Inc.). Maxima SYBR-Green/ROX quantitative polymerase chain reaction (qPCR) Master Mix (2X; Thermo Fisher Scientific, Inc.) was used to investigate gene expression by qPCR. A Cell Death Detection ELISA kit was purchased from Roche Diagnostics (Basel, Switzerland; cat. no. 11920685001). B-cell lymphoma-2-like 11 (BCL2L11) and β-actin antibodies, horseradish peroxidase-conjugated goat-anti-mouse secondary antibody and the electrochemiluminescence detection kit for western Blotting was purchased from Santa Cruz Biotechnology, Inc. (Dallas, TX, USA). miR-494 mimics and miR-494 inhibitors (2′-O-methyl modified) and respective oligo controls were purchased from Guangzhou RiboBio Co., Ltd. (Guangzhou, China).

Cell culture and transfection

The study was approved by The Ethics Review Board of The Second Xiangya Hospital of Central South University (Changsha, China). In total, eight C57BL/6 mice (age, 8 weeks; weight, 25–30 g; female to male ratio, 1:1) were purchased from The Animal Multiplication Centre of Qinglong Mountain (Nanjing, China) and housed in individual cages. The animals were provided with food and water ad libitum, in a controlled environment (temperature 20–24°C; humidity 40–60%) and under a 12-h light/dark cycle. The animals were euthanized using an intraperitoneal injection of 150 mg/kg pentobarbital sodium and primary murine VSMCs were isolated from the abdominal aorta, following an enzymatic dissociation procedure as previously described (23). VSMCs were cultured at 37°C and 5% CO2 in DMEM supplemented with glutaMAX™ (Gibco; Thermo Fisher Scientific, Inc.) and 15% FBS. Cells at passage 3–8 were used for subsequent experiments. For induction of cell apoptosis, VSMCs were cultured in serum-free DMEM for 12 h prior to treatment with vehicle (dimethyl sulfoxide) or TNF-α (5–50 ng/ml) for 24 h at 37°C and 5% CO2.

For transient transfection of miR-494 mimic (5′-UGAAACAUACACGGGAAACCUC-3′), miR-494 inhibitor (5′-GGUUUCCCGUGUAUGUUUCAUU-3′) and their control oligonucleotides (control miR mimic, 5′-UUCUCCGAACGUGUCACGU-3′; control miR inhibitor 5′-ACGUGACACGUUCGGAGAA-3′), Lipofectamine® 2000 and 50 nM oligos were mixed according to the manufacturer's instructions and added to the cells for 48 h prior to subsequent experimentation.

Cell death detection

Murine VSMCs were seeded in a 12-well plate at a density of 25,000 cells/well, incubated for 12 h at 37°C and 5% CO2 in serum-free DMEM, and then stimulated with 5–50 ng/ml TNF-α for 24 h at 37°C and 5% CO2. The cell layers were rinsed twice with PBS and incubated with the lysis buffer provided in the kit for 30 m in at 4°C. Lysates were extracted and centrifuged at 15,000 rpm and 4°C for 10 min. The Cell Death Detection ELISA kit was used to quantify the amount of cytoplasmic histone-associated DNA fragments in the cell lysates according to the manufacturer's protocol. Absorbance was measured at 405 nm and apoptotic cell death is expressed as ELISA absorbance units.

To investigate the effects of miR-494 on cell apoptosis, cells were transfected with miR-494 mimics or miR-494 inhibitors for 48 h prior to TNF-α treatment. To determine whether the effects of miR-494 on TNF-α induced VSMC apoptosis were dependent on BCL2L11, VSMCs were cotransfected with scramble small interfering RNA (siRNA) + control miR inhibitor, scramble siRNA + miR-494 inhibitor, BCL2L11 siRNA + control miR inhibitor or BCL2L11 siRNA + miR-494 inhibitor for 48 h, and subsequently stimulated with TNF-α (10 ng/ml) for 24 h at 37°C. The BCL2L11 siRNA and scramble siRNA were purchased from Sigma-Aldrich (Merck KGaA). BCL2L11 siRNA (5′-ACUUACAUCAGAAGGUUGC-3′) or scramble siRNA (5′-UAAGGCUAUGAAGAGAUAC-3′) and used at a concentration of 10 nM, and 50 nM miR-494 inhibitor, mimic or control oligos were transfected into cells using Lipofectamine® 2000.

Terminal deoxynucleotidyl-transferase-mediated dUTP nick end labeling (TUNEL) staining

VSMCs were seeded at a density of 60,000 cells/well in 6-well plates and incubated in serum-free DMEM with or without 10 ng/ml TNF-α for 24 h at 37°C and 5% CO2. To evaluate the effect of TNF-α on VSMC apoptosis, a TUNEL assay was performed using an in situ Cell Death Detection kit (Roche Diagnostics, Indianapolis, IN, USA; cat. no. 11684795910), as previously described (24). Cells were fixed in freshly prepared paraformaldehyde (4% in PBS; pH 7.4) for 1 h at 20°C. During the labeling reaction, cells were incubated with 50 µl TUNEL reaction mixture at 37°C for 1 h in the dark. The nuclei were counterstained with 10 ug/ml DAPI for 2 min at room temperature. The coverslips were mounted on slides with antifade mounting medium (50 mM Tris-PO4, 50 mM NaH2PO4, 20% polyvinyl alcohol and 30% glycerol). TUNEL-positive cells were visualized under an inverted florescence microscope (Nikon Corporation, Tokyo, Japan; magnification, ×100) equipped with a charge-coupled device digital camera. Images were processed using Imaging Software NIS-Elements BR version 3.0 (Nikon Corporation; magnification, ×100). In total, 10 randomly selected fields were analyzed, and TUNEL positive cells and total cells were counted in each group. Cell death was calculated and is expressed as percentage of apoptotic cells.

To investigate whether miR-494 relies on BCL2L11 to regulate cell apoptosis, four groups of cells were transfected with scramble siRNA + control miR inhibitors, scramble siRNA + miR-494 inhibitors, BCL2L11 siRNA + control miR inhibitors and BCL2L11 siRNA + miR-494 inhibitors for 48 h, and incubated with TNF-α (10 ng/ml) for 24 h at 37°C and 5% CO2.

miRNA microarray analysis

Murine VSMCs were pre-cultured in serum-free DMEM for 12 h and then incubated with 10 ng/ml TNF-α for 24 h at 37°C and 5% CO2. Total RNA was isolated using an RNA isolation kit (Cells-to-CT Kit; Ambion; Thermo Fisher Scientific, Inc.) and pooled from three control and three TNF-α-treated cell groups and hybridized using a µParaflo® Microfluidic Biochip Technology microarray platform (Chip ID miRhsa 12.0; LC Sciences, Houston, TX, USA), as previously described (25). The microarray values were analyzed following subtraction of the background, were profiled using the LC Science miRNA expression profiling service, and normalized using locally weighted scatterplot smoothing method (25). Each sample was repeated three times and significant signal differences (P<0.01) between TNF-α and control group were analyzed based on miRBase version 17.0 (http://www.mirbase.org/). Hierarchical clustering of the log2 fold change value was performed using GeneSpring GX software version 7.3 (Agilent Technologies, Inc., Santa Clara, CA, USA) and visualized using a heat map (Heatmap Illustrator; version 1.0; http://hemi.biocuckoo.org/).

Reverse transcription (RT)-qPCR

Total RNA was extracted from VSMCs using the mirVana™ miRNA Isolation kit (Invitrogen; Thermo Fisher Scientific, Inc.), according to the manufacturer's instructions. RNA (1 µg) was reverse transcribed to cDNA using oligo(dT) primers provided in the RT kit (Roche Diagnostics; cat. no. 04897030001) in each RT reaction. qPCR was performed using the Maxima SYBR Green/ROX qPCR Master Mix (2X). The primers used for qPCR are listed in Table I. Each reaction was prepared in a total volume of 25 µl containing 12.5 µl Maxima SYBR-Green/ROX qPCR Master Mix (Roche Diagnostics), 0.3 µM forward Primer, 0.3 µM reverse Primer, template DNA and nuclease-free-water. The thermocycling conditions were the following: Initial denaturation at 95°C for 10 min, followed by 40 cycles of 95°C for 15 sec, 60°C for 30 sec and 72°C for 30 sec. Expression of miR-494 relative to U6 and BCL2L11 relative to GAPDH were evaluated using the 2−ΔΔCq method (26). Each sample was measured using three technical replicates.

Table I.

Primers for reverse transcription-quantitative polymerase chain reaction.

Table I.

Primers for reverse transcription-quantitative polymerase chain reaction.

GenePrimer sequence (5′-3′)
BCL2L11 F:5′-GGCTCAACTACCGCAGAGTC-3′
R:5′-GAGTTAAGTCTACCCGCCCG-3′
GAPDH F:5′-AGGTCGGTGTGAACGGATTTG-3′
R:5′-TGTAGACCATGTAGTTGAGGTCA-3′
miRNA-494 F:5′-TGAAACATACACGGGAAACC-3′
R:5′-GTGCAGGGTCCGAGGT-3′
U6 F:5′-CGCTTCGGCAGCACATATACTA-3′
R:5′-GCGAGCACAGAATTAATACGAC-3′

[i] BCL2L11, B-cell lymphoma-2-like 11; F, forward; R, reverse.

Western blot analysis

To detect protein expression levels of BCL2L11 and β-actin, western blot analysis was performed as previously described (24). Total protein was extracted from VSMCs using radioimmunoprecipitation assay buffer (Beyotime Institute of Biotechnology, Haimen, China), and the concentration was determined by bicinchoninic acid assay. The proteins (30 µg per lane) were separated by 12% SDS-PAGE. Proteins were transferred to a polyvinylidene difluoride membrane, and membrane was subsequently blocked with 5% bovine serum albumin (Sigma-Aldrich; Merck KGaA) for 1 h at room temperature. The primary antibodies, including anti-BCL2L11 (cat. no. sc-374358; Santa Cruz Biotechnology, Inc.) and anti-β-actin (cat. no. sc-47778; Santa Cruz Biotechnology, Inc.), were diluted at 1:1,000 and were incubated at 4°C overnight. The membranes were washed with TBS for 15 min at room temperature three times. Subsequently, the membrane was incubated with mouse Immunoglobulin Gκ binding protein conjugated to horseradish peroxidase (Santa Cruz Biotechnology, Inc.; cat. no. sc-516102-CM; 1:1,000) at 37°C for 1 h. The membrane was washed with TBS at room temperature for 15 min three times. Protein bands were visualized using an electrochemiluminescence detection kit (Santa Cruz Biotechnology, Inc.). The optical density was analyzed by AlphaEaseFC software (version 5.0; ProteinSimple, San Jose, CA, USA).

miRNA target site prediction

In order to predict miRNA target sites, three online software tools, including TargetScan version 7.2 (www.targetscan.org/), DIANA microT-CDS version 5.0 (http://diana.imis.athena-innovation.gr/DianaTools/index.php?r=MicroT_CDS/index) and PicTar (pictar.mdc-berlin.de/ update: March 26, 2007), were used to search for base pairing of the miRNA seed sequence with the 3′-UTR region of target genes. The University of California Santa Cruz Genome Browser (http://genome-euro.ucsc.edu/cgi-bin/hgGateway?redirect=manual&source=genome.ucsc.edu; assembly date: December 2013) was used to determine sequence conservation.

Dual luciferase reporter assay

The BCL2L11 luciferase reporter plasmid (Shanghai Yeasen Biotechnology Co., Ltd., Shanghai, China) containing the 3′-UTR of wild-type BCL2L11 (WT-pGL3-BCL2L11) or mutant BCL2L11 (MUT-pGL3-BCL2L11), and miR-494 mimics or control miR mimic were cotransfected into VSMCs with Lipofectamine® 2000 (Invitrogen; Thermo Fisher Scientific, Inc.). Luciferase activities were measured by the Luciferase Assay System and compared with Renilla luciferase activity (Promega Corporation, Madison, WI, USA), 48 h after transfection.

To generate MUT-pGL3-BCL2L11, the QuickChange Site-Directed Mutagenesis kit (Agilent Technologies, Inc.) was used to induce two point mutations in the 3′-UTR region of WT BCL2L11. The generation of the wild-type and mutant oligos was performed as previously described (27). The sequences of the wild-type and mutant primers are listed in Table II.

Table II.

Primers used for plasmid construction.

Table II.

Primers used for plasmid construction.

GenePrimer sequence (5′-3′)
WT BCL2L11 F:5′-TCTAGAGAGCCAAATGTCTGTGTGCAA-3′
R:5′-TCTAGAGAGTGGGAGACAGGGATGTTAAT-3′
MUT BCL2L11 F:5′-TTTATTAGATTAGAAAGTCATTTATCACTCGTCAACTGAG-3′
R:5′-CTCAGTTGACGAGTGATAAATGACTTTCTAATCTAATAAA-3′

[i] MUT, mutant; WT, wild-type; F, forward; R, reverse.

Statistical analysis

All experiments were repeated at least three times and data are expressed as the means ± standard deviation. Statistical analysis was performed using SPSS software version 15.0 (SPSS, Inc., Chicago, IL, USA). Statistical significance was assessed using one-way analysis of variance followed by Tukey's test for comparison between two groups. Multiple comparisons between the groups were performed using the Dunnett's test or Student-Newman-Keuls method. P<0.05 was considered to indicate a statistically significant difference.

Results

TNF-α induces apoptosis of VSMCs

The Cell Death Detection ELISA assay revealed that TNF-α induced VSMC apoptosis in a dose-dependent manner (Fig. 1A). Cell apoptosis was significantly increased compared with the control treatment at all concentrations of TNF-α (P<0.05).

Figure 1.

TNF-α induces VSMC apoptosis. (A) Murine VSMCs were stimulated with 0–50 ng/ml TNF-α for 24 h. Cell death was measured using a Cell Death Detection ELISA kit and is expressed as ELISA absorbance units. (B) VSMC apoptosis was determined using the TUNEL assay, following stimulation with 10 ng/ml TNF-α for 24 h. White arrows indicate apoptotic VSMCs (magnification, ×100). (C) Quantitative analysis of TUNEL results. n=5. *P<0.05 vs. 0 ng/ml TNF-α. TNF-α, tumor necrosis factor-α; TUNEL, terminal deoxynucleotidyl-transferase-mediated dUTP nick end labeling; VSMC, vascular smooth muscle cell.

In addition, TUNEL staining revealed that 10 ng/ml TNF-α significantly induced VSMC apoptosis compared with the control treatment (P<0.05; Fig. 1B and C).

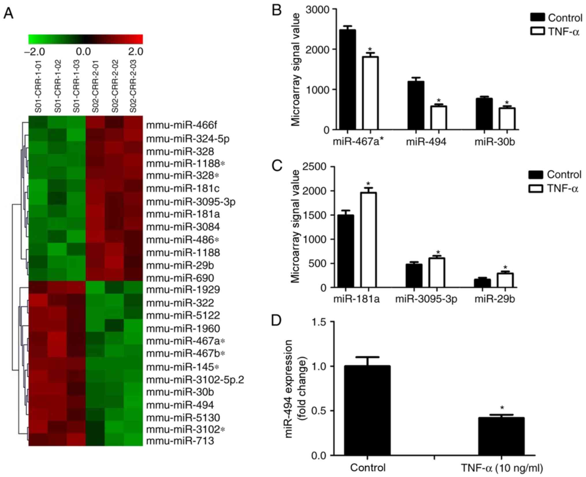
TNF-α downregulates miR-494 expression in VSMCs

The miRNA expression profile of VSMCs following TNF-α stimulation was evaluated by microarray analysis. The analysis revealed that 13 miRNAs were significantly downregulated following TNF-α treatment, including miR-467a-3p, miR-494 and miR-30b; whereas 13 miRNAs were upregulated, including miR-181a, miR-3095-3p and miR-29b (Fig. 2A, Table III). These miRNAs were among the most abundantly expressed miRNAs in VSMCs. The microarray signal values of the three downregulated and three upregulated miRNAs are shown in Fig. 2B and C. Among the genes reported to be targets of miR-494, several have been suggested to be involved in cell apoptosis (28–30). Therefore, miR-494 was further investigated to determine its role in apoptotic signaling pathways. The altered expression of miR-494 was verified by RT-qPCR, which revealed that its expression was downregulated by >50% following treatment with 10 ng/ml TNF-α compared with the control group (Fig. 2D).

Figure 2.

miR-494 expression in TNF-α-treated murine VSMCs. VSMCs were stimulated with 10 ng/ml TNF-α for 24 h. (A) Differentially expressed miRNAs (P<0.01) in three control (S01) and three TNF-α-treated (S02) samples were analyzed by hierarchical clustering of the log2 fold change value of each microarray signal. Red, upregulation; green, downregulation; black, no change. The microarray signal value of (B) three downregulated miRNAs and (C) three upregulated miRNAs. (D) miR-494 expression levels were confirmed by reverse transcription-quantitative polymerase chain reaction. *P<0.05 vs. Control. miR/miRNA, microRNA; TNF-α, tumor necrosis factor-α; VSMCs, vascular smooth muscle cells.

Table III.

Differentially expressed miRNAs in VSMCs following treatment with 10 ng/ml TNF-α. P<0.01.

Table III.

Differentially expressed miRNAs in VSMCs following treatment with 10 ng/ml TNF-α. P<0.01.

miRNALog2 fold change (TNF-α/control)
mmu-miR-1188-5p1.92
mmu-miR-486-3p1.69
mmu-miR-30841.61
mmu-miR-1188-3p1.05
mmu-miR-181c0.85
mmu-miR-29b0.84
mmu-miR-466f0.75
mmu-miR-6900.72
mmu-miR-324-5p0.71
mmu-miR-328-3p0.63
mmu-miR-328-5p0.39
mmu-miR-181a0.39
mmu-miR-3095-3p0.35
mmu-miR-5122−0.37
mmu-miR-467a-3p−0.45
mmu-miR-30b−0.52
mmu-miR-467b-3p−0.53
mmu-miR-1929−0.63
mmu-miR-1960−0.65
mmu-miR-5130−0.8
mmu-miR-713−0.81
mmu-miR-322−0.87
mmu-miR-494−1.04
mmu-miR-3102-5p−1.26
mmu-miR-3102-5p.2−1.85
mmu-miR-145-3p−11.71

[i] miR/miRNA, microRNA; TNF-α, tumor necrosis factor-α; VSMC, vascular smooth muscle.

TNF-α downregulates miR-494 and upregulates BCL2L11 expression in VSMCs

To explore whether miR-494 is involved in VSMC apoptosis, murine VSMCs were treated with TNF-α and total RNA was extracted for RT-qPCR. The results demonstrated that the expression levels of miR-494 were downregulated by treatment with TNF-α (5–50 ng/ml) in a dose-dependent manner (Fig. 3A).

Figure 3.

miR-494 and BCL2L11 expression in VSMCs following TNF-α treatment. (A) VSMCs were incubated with 0–50 ng/ml TNF-α for 24 h. miR-494 expression levels were detected by reverse transcription-quantitative polymerase chain reaction. (B) Schematic diagram of the predicted miR-494 binding site in the mouse BCL2L11 3′-UTR. Alignment of miR-494 with 3′-UTR of WT and MUT BCL2L11. The two mutated nucleotides in MUT BCL2L11 are underlined. (C) VSMCs were incubated with 10 ng/ml TNF-α for 24 h. The protein expression levels of BCL2L11 were detected by western blot analysis. n=5. *P<0.05 vs. 0 ng/ml TNF-α. BCL2L11, B-cell lymphoma-2-like 11; CDS, coding sequence; miR-494, microRNA-494; MUT, mutant; TNF-α, tumor necrosis factor-α; UTR, untranslated region; VSMCs, vascular smooth muscle cells; WT, wild-type.

Three publicly available tools (TargetScan, DIANA microT-CDS and PicTar) were used to identify potential miR-494 target genes. The search results indicated that the 3′-UTR of BCL2L11 contained a predicted miR-494 binding site (Fig. 3B), which was also previously reported by Romano et al (31). To investigate whether BCL2L11 was associated with TNF-α-mediated cell apoptosis, western blot analysis was performed to evaluate the protein expression levels of BCL2L11 following TNF-α treatment. The protein expression levels of BCL2L11 were significantly increased following 24 h treatment with TNF-α (Fig. 3C). Since the expression levels of miR-494 were downregulated during VSMC apoptosis, whereas BCL2L11 protein levels were upregulated, this suggested that reduced miR-494 may result in increased BCL2L11 levels during TNF-α-mediated VSMC apoptosis.

miR-494 attenuates BCL2L11 expression

In order to investigate whether miR-494 regulates BCL2L11 expression, VSMCs were transfected with miR-494 mimics or inhibitors and their respective control oligos. RT-qPCR was used to confirm the overexpression of miR-494 in VSMCs transfected with miR-494 mimics and inhibition of miR-494 expression in cells transfected with miR-494 inhibitors (Fig. 4A). Western blot analysis demonstrated that transfection with miR-494 mimics resulted in downregulated BCL2L11 protein levels, whereas transfection with miR-494 inhibitors increased BCL2L11 protein expression (Fig. 4B). However, alteration of miR-494 levels had no obvious effect on BCL2L11 mRNA expression levels (Fig. 4C), indicating that miR-494 attenuated the protein translation of BCL2L11 in VSMCs. Transfection with miR-494 mimics decreased cell apoptosis, whereas transfection with miR-494 inhibitors increased cell apoptosis (Fig. 4D). Collectively, these results indicated that miR-494 modulated VSMC apoptosis and attenuated BCL2L11 expression via post-transcriptional regulation.

Figure 4.

miR-494 inhibits VSMC apoptosis and regulates BCL2L11 expression in VSMCs. Murine VSMCs were transfected with miR-494 mimics or miR-494 inhibitors. (A) miR-494 expression levels were detected by RT-qPCR. (B) Protein and (C) mRNA expression levels of BCL-2L11 were detected by western blot analysis and RT-qPCR, respectively. (D) Cell apoptosis was assessed using a Cell Death ELISA kit and is presented as ELISA absorbance units. *P<0.05. BCL2L11, B-cell lymphoma-2-like 11; miR, microRNA; NC, negative control; RT-qPCR, reverse transcription-quantitative polymerase chain reaction; VSMCs, vascular smooth muscle cells.

miR-494 directly targets BCL2L11 in VSMCs

To determine whether miR-494 directly targets BCL2L11 in VSMCs, luciferase reporter plasmids containing the wild-type or mutant 3′-UTR sequences of BCL2L11 were constructed and co-transfected with miR-494 mimics in murine VSMCs. The results demonstrated that overexpression of miR-494 significantly suppressed the luciferase activity of the WT-pGL3-BCL2L11 reporter plasmid, but did not affect the MUT-pGL3-BCL2L11 reporter plasmid. Control miR mimics did not have any effect on the luciferase activity of the wild-type or mutant plasmids (Fig. 5). These results demonstrated that the BCL2L11 3′-UTR was specifically targeted by miR-494.

Figure 5.

miR-494 targets the BCL2L11 3′-UTR in VSMCs. Murine VSMCs were co-transfected with the WT-pGL3-BCL2L11 or MUT-pGL3-BCL2L11 luciferase reporter plasmid and miR-494 mimics or control miR mimics. At 48 h post-transfection, firefly luciferase activity normalized to Renilla luciferase activity was measured. n=3. *P<0.05. BCL2L11, B-cell lymphoma-2-like 11; miR, microRNA; MUT, mutant; UTR, untranslated region; VSMCs, vascular smooth muscle cells; WT, wild-type.

miR-494 is dependent on BCL2L11 for inhibition of TNF-α-induced apoptosis in VSMCs

As BCL2L11 was verified as an miR-494 target gene in VSMCs, it was subsequently investigated whether the effect of miR-494 on VSMC apoptosis was dependent on BCL2L11. The efficiency of siRNA knockdown of BCL2L11 was verified by western blot analysis (Fig. 6A). The impact of miR-494 on apoptosis of murine VSMCs with altered BCL2L11 expression levels was detected by TUNEL staining (Fig. 6B and C) and cell death ELISA (Fig. 6D). Cell apoptosis was increased in VSMCs transfected with miR-494 inhibitors and inhibited in cells transfected with BCL2L11 siRNA compared with that of the control. However, the effect of miR-494 inhibitors on cell apoptosis was attenuated in cells co-transfected with BCL2L11 siRNA. Collectively, these results demonstrated that miR-494 was dependent on BCL2L11 to inhibit TNF-α-induced VSMC apoptosis in vitro.

Figure 6.

miR-494 inhibits TNF-α induced VSMC apoptosis via BCL2L11. (A) Efficiency of siRNA knockdown of BCL2L11 in murine VSMCs was determined by western blot analysis. Murine VSMCs were transfected with scramble siRNA + control miR inhibitors, scramble siRNA + miR-494 inhibitors, BCL2L11 siRNA + control miR inhibitors and BCL2L11 siRNA + miR-494 inhibitor. Subsequently, 48 h post-transfection, cells were incubated with 10 ng/ml TNF-α for 24 h. (B) Cell apoptosis was measured by TUNEL assay (white arrows indicate apoptotic VSMCs; magnification, ×100). (C) Quantitative analysis of TUNEL results. (D) Cell death ELISA was performed and cell apoptosis is presented as ELISA absorbance units. n=5. *P<0.05, **P<0.01, ***P<0.001. BCL2L11, B-cell lymphoma-2-like 11; miR, microRNA; NC, negative control; siRNA, small interfering RNA; TNF-α, tumor necrosis factor-α; TUNEL, terminal deoxynucleotidyl-transferase-mediated dUTP nick end labeling; VSMC, vascular smooth muscle cell.

Discussion

Apoptosis is a form of programmed cell death that can be induced in all cells. The different stages of this process include blebbing, cell shrinkage, nuclear fragmentation and chromosomal DNA fragmentation (32). Apoptosis of VSMCs, which occurs in various vascular disorders, is an important feature involved in vessel remodeling (33,34). Inhibition of VSMC apoptosis may be a method to halt the initiation and progression of cardiovascular disorders. TNF-α, a cytokine predominantly produced by activated macrophages, is the major extrinsic mediator that induces cell apoptosis. TNF-α binds to TNF receptor 1 and initiates a signaling pathway that leads to caspase activation. The findings in the present study demonstrated that TNF-α induced VSMC apoptosis in a dose-dependent manner, in accordance with previous studies (14).

Previous research on miRNAs expressed in VSMCs demonstrated their fundamental roles in regulating various cell functions, including proliferation, differentiation, calcification and apoptosis (22,27,35,36). However, the role of miRNAs in TNF-α-mediated VSMC apoptosis remains unknown. The current study established an miRNA expression profile, which may assist future research into the role of miRNAs in vascular smooth muscle cells. The expression of miR-494 in murine VSMCs was significantly downregulated during TNF-α-induced apoptosis, indicating that miR-494 may have a role in VSMC apoptosis.

To identify whether miR-494 is directly associated with VSMC apoptosis, the expression of miR-494 was modulated prior to TNF-α-induced apoptosis. Inhibition of miR-494 expression promoted apoptosis of VSMCs, as demonstrated by the increased release of cytoplasmic nucleosomes detected by the cell death ELISA assay. Conversely, overexpression of miR-494 attenuated VSMC apoptosis. These results suggested that miR-494 suppressed VSMC apoptosis in vitro. However, these data contradicted the study by Bai et al (37), which reported that inhibition of miR-494 leads to overexpression of secretagogin, leading to reduced cell apoptosis and increased chemoresistance in small cell lung cancer. A possible explanation for this phenomenon is that miR-494 may exert different effects in different cell types, and under different stimuli.

Several target genes have been identified for miR-494 in different cells. miR-494 acts as an anti-oncogene in gastric carcinoma by targeting c-Myc (38). Another report demonstrated that miR-494 upregulates hypoxia-inducible factor-1α expression and protects against hypoxia-induced apoptosis in L02 human liver cells (28). miR-494 exerts its cardioprotective effects against ischemia/reperfusion-induced injury by targeting pro-apoptotic genes [Rho-associated protein kinase 1, phosphatase and tensin homolog (PTEN), and calcium/calmodulin dependent protein kinase II δ] and anti-apoptotic genes (leukemia inhibitory factor and fibroblast growth factor receptor 2), and causes activation of the AKT serine/threonine kinase 1 (AKT)-mitochondrial signaling pathway (39). In pancreatic β-cells, miR-494 promotes cell proliferation and inhibits cell apoptosis by targeting PTEN (29). In a rat spinal cord injury model, overexpression of miR-494 was demonstrated to inhibit apoptosis and activate AKT/mechanistic target of rapamycin kinase (mTOR) signaling via inhibition of PTEN (30). miR-494 also inhibits TNF-related apoptosis-inducing ligand-induced apoptosis (40) in non-small-cell lung cancer via downregulation of BCL2L11 (31). Among these target genes identified for miR-494, c-Myc oncogene contributes to the genesis and process of various types of cancer (41,42); PTEN is a dual-specificity phosphatase whose inhibition activates different downstream pathways, including AKT/mTOR signaling that serves a vital role in cell survival and resisting apoptosis, as well as cell regeneration (43–45); BCL2L11 (also known as BIM) is a member of the BH3-only death activator family and is regulated by its interaction with dynein light chain 1. BCL2L11 is one of the most important apoptosis regulators; it induces apoptosis by activating apoptotic proteins (BCL2 associated X apoptosis regulator and BCL2 homologous antagonist/killer) and inactivating anti-apoptotic BCL-2 proteins (46). Under normal physiological conditions, BCL2L11 is sequestered by dynein light chain 1 to form complexes on microtubules. BCL2L11 is released from dynein light chain 1 following phosphorylation in response to a series of apoptotic stimuli, including deprivation of growth cytokines, ionizing radiation and cytotoxic peptides (47–50). BCL2L11 promotes apoptosis of many tumor cell types, including lung cancer, breast cancer, osteosarcoma and melanoma (51). Additionally, increased BCL2L11 protein expression leads to apoptosis in pulmonary arterial smooth muscle cells (52), the critical cells participating in pulmonary arterial hypertension. Therefore, the present study investigated whether BCL2L11 is an miR-494 target in vascular smooth muscle cells in regulating apoptosis. BCL2L11 siRNA inhibited VSMC apoptosis, and miR-494 mimics inhibited VSMC apoptosis by suppressing BCL2L11 protein expression. The current study supported the hypothesis that BCL2L11 is an important direct target of miR-494 in VSMCs. It was confirmed that miR-494 targeted the BCL2L11 3′-UTR through base pairing of the miRNA seed sequence, suggesting miR-494 directly modulated BCL2L11 expression. Overexpression of miR-494 decreased BCL2L11 protein levels, but not mRNA levels, suggesting the effects were mediated by post-transcriptional modulation. Additionally, transfection with miR-494 mimics suppressed the luciferase activity of the WT-pGL3-BCL2L11 reporter plasmid, but not that of the mutant reporter; and finally, BCL2L11 siRNA abolished the VSMC apoptosis that was promoted by miR-494 inhibitors. Taken together, these findings demonstrated that miR-494 inhibited VSMC apoptosis via post-transcriptional modulation of BCL2L11 mRNA.

In conclusion, the present study identified miR-494 as an important inhibitor of VSMC apoptosis, and demonstrated that its effects were mediated by suppression of the target gene BCL2L11. This may be a novel mechanism involved in regulating VSMC apoptosis. Further investigation into miRNA-mediated modulation of VSMC apoptosis may increase our understanding of in vivo apoptosis mechanisms and provide novel strategies for prevention and treatment of cardiovascular diseases.

Acknowledgements

Not applicable.

Funding

The present study was supported by funding from the National Basic Research Program of China (973 Program; grant no. 2014CB942903) and the National Natural Science Foundation of China (grant nos. 81000313, 81370973 and 81770881).

Availability of data and materials

The datasets generated and analyzed during the current study are available in the GEO repository, https://www.ncbi.nlm.nih.gov/geo/query/acc.cgi?acc=GSE127016.

Authors' contributions

LY and RC conceived the study and designed the experiments. RC, SY, JZ, LL, SL, XL and LY performed the experiments. RC analyzed and interpreted the data, and wrote the manuscript. All authors read and approved the final manuscript.

Ethics approval and consent to participate

The care of animals conformed to the Guide for the Care and Use of Laboratory Animals by the United States National Institutes of Health. The study was approved by The Ethics Review Board of The Second Xiangya Hospital of Central South University (Changsha, China).

Patient consent for publication

Not applicable.

Competing interests

The authors declare that they have no competing interests.

References

1 

Rzucidlo EM, Martin KA and Powell RJ: Regulation of vascular smooth muscle cell differentiation. J Vasc Surg. 45 (Suppl A):A25–A32. 2007. View Article : Google Scholar : PubMed/NCBI

2 

Bennett MR: Apoptosis of vascular smooth muscle cells in vascular remodelling and atherosclerotic plaque rupture. Cardiovasc Res. 41:361–368. 1999. View Article : Google Scholar : PubMed/NCBI

3 

Bennett MR, Sinha S and Owens GK: Vascular smooth muscle cells in atherosclerosis. Circ Res. 118:692–702. 2016. View Article : Google Scholar : PubMed/NCBI

4 

Durand E, Mallat Z, Addad F, Vilde F, Desnos M, Guérot C, Tedgui A and Lafont A: Time courses of apoptosis and cell proliferation and their relationship to arterial remodeling and restenosis after angioplasty in an atherosclerotic rabbit model. J Am Coll Cardiol. 39:1680–1685. 2002. View Article : Google Scholar : PubMed/NCBI

5 

Henderson EL, Geng YJ, Sukhova GK, Whittemore AD, Knox J and Libby P: Death of smooth muscle cells and expression of mediators of apoptosis by T lymphocytes in human abdominal aortic aneurysms. Circulation. 99:96–104. 1999. View Article : Google Scholar : PubMed/NCBI

6 

Clarke MC, Figg N, Maguire JJ, Davenport AP, Goddard M, Littlewood TD and Bennett MR: Apoptosis of vascular smooth muscle cells induces features of plaque vulnerability in atherosclerosis. Nat Med. 12:1075–1080. 2006. View Article : Google Scholar : PubMed/NCBI

7 

Stehbens WE: Pathology and pathogenesis of degenerative atherosclerotic aneurysms. In: Development of Aneurysms. Keen RR and Dobrin PB: R.G, Landes Co.; Austin, TX: pp. 84–125. 2000

8 

Tang PC, Coady MA, Lovoulos C, Dardik A, Aslan M, Elefteriades JA and Tellides G: Hyperplastic cellular remodeling of the media in ascending thoracic aortic aneurysms. Circulation. 112:1098–1105. 2005. View Article : Google Scholar : PubMed/NCBI

9 

Aghagolzadeh P, Bachtler M, Bijarnia R, Jackson C, Smith ER, Odermatt A, Radpour R and Pasch A: Calcification of vascular smooth muscle cells is induced by secondary calciprotein particles and enhanced by tumor necrosis factor-α. Atherosclerosis. 251:404–414. 2016. View Article : Google Scholar : PubMed/NCBI

10 

Tay C, Liu YH, Hosseini H, Kanellakis P, Cao A, Peter K, Tipping P, Bobik A, Toh BH and Kyaw T: B-cell-specific depletion of tumour necrosis factor alpha inhibits atherosclerosis development and plaque vulnerability to rupture by reducing cell death and inflammation. Cardiovasc Res. 111:385–397. 2016. View Article : Google Scholar : PubMed/NCBI

11 

Gao W, Liu H, Yuan J, Wu C, Huang D, Ma Y, Zhu J, Ma L, Guo J, Shi H, et al: Exosomes derived from mature dendritic cells increase endothelial inflammation and atherosclerosis via membrane TNF-α mediated NF-κB pathway. J Cell Mol Med. 20:2318–2327. 2016. View Article : Google Scholar : PubMed/NCBI

12 

Clarke M and Bennett M: The emerging role of vascular smooth muscle cell apoptosis in atherosclerosis and plaque stability. Am J Nephrol. 26:531–535. 2006. View Article : Google Scholar : PubMed/NCBI

13 

Li H, Cheng Y, Simoncini T and Xu S: 17β-Estradiol inhibits TNF-α-induced proliferation and migration of vascular smooth muscle cells via suppression of TRAIL. Gynecol Endocrinol. 32:581–586. 2016. View Article : Google Scholar : PubMed/NCBI

14 

Kim HH and Kim K: Enhancement of TNF-alpha-mediated cell death in vascular smooth muscle cells through cytochrome c-independent pathway by the proteasome inhibitor. FEBS Lett. 535:190–194. 2003. View Article : Google Scholar : PubMed/NCBI

15 

Small EM and Olson EN: Pervasive roles of microRNAs in cardiovascular biology. Nature. 469:336–342. 2011. View Article : Google Scholar : PubMed/NCBI

16 

Huntzinger E and Izaurralde E: Gene silencing by microRNAs: Contributions of translational repression and mRNA decay. Nat Rev Genet. 12:99–110. 2011. View Article : Google Scholar : PubMed/NCBI

17 

He Z, Jiang J, Kokkinaki M, Tang L, Zeng W, Gallicano I, Dobrinski I and Dym M: MiRNA-20 and mirna-106a regulate spermatogonial stem cell renewal at the post-transcriptional level via targeting STAT3 and Ccnd1. Stem Cells. 31:2205–2217. 2013. View Article : Google Scholar : PubMed/NCBI

18 

Takasaki S: Roles of microRNAs in cancers and development. Methods Mol Biol. 1218:375–413. 2015. View Article : Google Scholar : PubMed/NCBI

19 

Gargalionis AN and Basdra EK: Insights in microRNAs biology. Curr Top Med Chem. 13:1493–1502. 2013. View Article : Google Scholar : PubMed/NCBI

20 

Nossent AY, Eskildsen TV, Andersen LB, Bie P, Brønnum H, Schneider M, Andersen DC, Welten SM, Jeppesen PL, Hamming JF, et al: The 14q32 microRNA-487b targets the antiapoptotic insulin receptor substrate 1 in hypertension-induced remodeling of the aorta. Ann Surg. 258:743–751 752–743. 2013. View Article : Google Scholar : PubMed/NCBI

21 

Li S, Ran Y, Zhang D, Chen J, Li S and Zhu D: MicroRNA-138 plays a role in hypoxic pulmonary vascular remodelling by targeting Mst1. Biochem J. 452:281–291. 2013. View Article : Google Scholar : PubMed/NCBI

22 

Zhang L, Zhou M, Wang Y, Huang W, Qin G, Weintraub NL and Tang Y: miR-92a inhibits vascular smooth muscle cell apoptosis: Role of the MKK4-JNK pathway. Apoptosis. 19:975–983. 2014. View Article : Google Scholar : PubMed/NCBI

23 

Ellmark SH, Dusting GJ, Fui MN, Guzzo-Pernell N and Drummond GR: The contribution of Nox4 to NADPH oxidase activity in mouse vascular smooth muscle. Cardiovasc Res. 65:495–504. 2005. View Article : Google Scholar : PubMed/NCBI

24 

Cui RR, Mao DA, Yi L, Wang C, Zhang XX, Xie H, Wu XP, Liao XB, Zhou H, Meng JC, et al: Apelin suppresses apoptosis of human vascular smooth muscle cells via APJ/PI3-K/Akt signaling pathways. Amino Acids. 39:1193–1200. 2010. View Article : Google Scholar : PubMed/NCBI

25 

Ruan W, Xu JM, Li SB, Yuan LQ and Dai RP: Effects of down-regulation of microRNA-23a on TNF-α-induced endothelial cell apoptosis through caspase-dependent pathways. Cardiovasc Res. 93:623–632. 2012. View Article : Google Scholar : PubMed/NCBI

26 

Livak KJ and Schmittgen TD: Analysis of relative gene expression data using real-time quantitative PCR and the 2(-Delta Delta C(T)) method. Methods. 25:402–408. 2001. View Article : Google Scholar : PubMed/NCBI

27 

Cui RR, Li SJ, Liu LJ, Yi L, Liang QH, Zhu X, Liu GY, Liu Y, Wu SS, Liao XB, et al: MicroRNA-204 regulates vascular smooth muscle cell calcification in vitro and in vivo. Cardiovasc Res. 96:320–329. 2012. View Article : Google Scholar : PubMed/NCBI

28 

Sun G, Zhou Y, Li H, Guo Y, Shan J, Xia M, Li Y, Li S, Long D and Feng L: Over-expression of microRNA-494 upregulates hypoxia-inducible factor-1 alpha expression via PI3K/Akt pathway and protects against hypoxia-induced apoptosis. J Biomed Sci. 20:1002013. View Article : Google Scholar : PubMed/NCBI

29 

He Y, Bai J, Liu P, Dong J, Tang Y, Zhou J, Han P, Xing J, Chen Y and Yu X: miR-494 protects pancreatic β-cell function by targeting PTEN in gestational diabetes mellitus. EXCLI J. 16:1297–1307. 2017.PubMed/NCBI

30 

Zhu H, Xie R, Liu X, Shou J, Gu W, Gu S and Che X: MicroRNA-494 improves functional recovery and inhibits apoptosis by modulating PTEN/AKT/mTOR pathway in rats after spinal cord injury. Biomed Pharmacother. 92:879–887. 2017. View Article : Google Scholar : PubMed/NCBI

31 

Romano G, Acunzo M, Garofalo M, Di Leva G, Cascione L, Zanca C, Bolon B, Condorelli G and Croce CM: MiR-494 is regulated by ERK1/2 and modulates TRAIL-induced apoptosis in non-small-cell lung cancer through BIM down-regulation. Proc Natl Acad Sci USA. 109:16570–16575. 2012. View Article : Google Scholar : PubMed/NCBI

32 

Elmore S: Apoptosis: A review of programmed cell death. Toxicol Pathol. 35:495–516. 2007. View Article : Google Scholar : PubMed/NCBI

33 

Walsh K, Smith RC and Kim HS: Vascular cell apoptosis in remodeling, restenosis, and plaque rupture. Circ Res. 87:184–188. 2000. View Article : Google Scholar : PubMed/NCBI

34 

Clarke M and Bennett M: Defining the role of vascular smooth muscle cell apoptosis in atherosclerosis. Cell Cycle. 5:2329–2331. 2006. View Article : Google Scholar : PubMed/NCBI

35 

Stein JJ, Iwuchukwu C, Maier KG and Gahtan V: Thrombospondin-1-induced vascular smooth muscle cell migration and proliferation are functionally dependent on microRNA-21. Surgery. 155:228–233. 2014. View Article : Google Scholar : PubMed/NCBI

36 

Li P, Zhu N, Yi B, Wang N, Chen M, You X, Zhao X, Solomides CC, Qin Y and Sun J: MicroRNA-663 regulates human vascular smooth muscle cell phenotypic switch and vascular neointimal formation. Circ Res. 113:1117–1127. 2013. View Article : Google Scholar : PubMed/NCBI

37 

Bai Y, Sun Y, Peng J, Liao H, Gao H, Guo Y and Guo L: Overexpression of secretagogin inhibits cell apoptosis and induces chemoresistance in small cell lung cancer under the regulation of miR-494. Oncotarget. 5:7760–7775. 2014. View Article : Google Scholar : PubMed/NCBI

38 

He W, Li Y, Chen X, Lu L, Tang B, Wang Z, Pan Y, Cai S, He Y and Ke Z: miR-494 acts as an anti-oncogene in gastric carcinoma by targeting c-myc. J Gastroenterol Hepatol. 29:1427–1434. 2014. View Article : Google Scholar : PubMed/NCBI

39 

Wang X, Zhang X, Ren XP, Chen J, Liu H, Yang J, Medvedovic M, Hu Z and Fan GC: MicroRNA-494 targeting both proapoptotic and antiapoptotic proteins protects against ischemia/reperfusion-induced cardiac injury. Circulation. 122:1308–1318. 2010. View Article : Google Scholar : PubMed/NCBI

40 

Wang S and El-Deiry WS: TRAIL and apoptosis induction by TNF-family death receptors. Oncogene. 22:8628–8633. 2003. View Article : Google Scholar : PubMed/NCBI

41 

Wang J, Li M, Chen D, Nie J, Xi Y, Yang X, Chen Y and Yang Z: Expression of C-myc and β-catenin and their correlation in triple negative breast cancer. Minerva Med. 108:513–517. 2017.PubMed/NCBI

42 

Sadeghi S, Hojati Z and Tabatabaeian H: Cooverexpression of EpCAM and c-myc genes in malignant breast tumours. J Genet. 96:109–118. 2017. View Article : Google Scholar : PubMed/NCBI

43 

Park KK, Liu K, Hu Y, Kanter JL and He Z: PTEN/mTOR and axon regeneration. Exp Neurol. 223:45–50. 2010. View Article : Google Scholar : PubMed/NCBI

44 

Ma XM and Blenis J: Molecular mechanisms of mTOR-mediated translational control. Nat Rev Mol Cell Biol. 10:307–318. 2009. View Article : Google Scholar : PubMed/NCBI

45 

Park KK, Liu K, Hu Y, Smith PD, Wang C, Cai B, Xu B, Connolly L, Kramvis I, Sahin M and He Z: Promoting axon regeneration in the adult CNS by modulation of the PTEN/mTOR pathway. Science. 322:963–966. 2008. View Article : Google Scholar : PubMed/NCBI

46 

Luo S and Rubinsztein DC: BCL2L11/BIM: A novel molecular link between autophagy and apoptosis. Autophagy. 9:104–105. 2013. View Article : Google Scholar : PubMed/NCBI

47 

Biswas SC, Liu DX and Greene LA: Bim is a direct target of a neuronal E2F-dependent apoptotic pathway. J Neurosci. 25:8349–8358. 2005. View Article : Google Scholar : PubMed/NCBI

48 

Essafi A, Fernandez de Mattos S, Hassen YA, Soeiro I, Mufti GJ, Thomas NS, Medema RH and Lam EW: Direct transcriptional regulation of Bim by FoxO3a mediates STI571-induced apoptosis in Bcr-Abl-expressing cells. Oncogene. 24:2317–2329. 2005. View Article : Google Scholar : PubMed/NCBI

49 

Mestre-Escorihuela C, Rubio-Moscardo F, Richter JA, Siebert R, Climent J, Fresquet V, Beltran E, Agirre X, Marugan I, Marín M, et al: Homozygous deletions localize novel tumor suppressor genes in B-cell lymphomas. Blood. 109:271–280. 2007. View Article : Google Scholar : PubMed/NCBI

50 

Yang JY, Xia W and Hu MC: Ionizing radiation activates expression of FOXO3a, Fas ligand, and Bim, and induces cell apoptosis. Int J Oncol. 29:643–648. 2006.PubMed/NCBI

51 

Akiyama T, Dass CR and Choong PF: Bim-targeted cancer therapy: A link between drug action and underlying molecular changes. Mol Cancer Ther. 8:3173–3180. 2009. View Article : Google Scholar : PubMed/NCBI

52 

Kudryashova TV, Goncharov DA, Pena A, Kelly N, Vanderpool R, Baust J, Kobir A, Shufesky W, Mora AL, Morelli AE, et al: HIPPO-integrin-linked kinase cross-talk controls self-sustaining proliferation and survival in pulmonary hypertension. Am J Respir Crit Care Med. 194:866–877. 2016. View Article : Google Scholar : PubMed/NCBI

Related Articles

  • Abstract
  • View
  • Download
  • Twitter
Copy and paste a formatted citation
Spandidos Publications style
Cui R, Ye S, Zhong J, Liu L, Li S, Lin X, Yuan L and Yi L: MicroRNA‑494 inhibits apoptosis of murine vascular smooth muscle cells in vitro. Mol Med Rep 19: 4457-4467, 2019.
APA
Cui, R., Ye, S., Zhong, J., Liu, L., Li, S., Lin, X. ... Yi, L. (2019). MicroRNA‑494 inhibits apoptosis of murine vascular smooth muscle cells in vitro. Molecular Medicine Reports, 19, 4457-4467. https://doi.org/10.3892/mmr.2019.10085
MLA
Cui, R., Ye, S., Zhong, J., Liu, L., Li, S., Lin, X., Yuan, L., Yi, L."MicroRNA‑494 inhibits apoptosis of murine vascular smooth muscle cells in vitro". Molecular Medicine Reports 19.5 (2019): 4457-4467.
Chicago
Cui, R., Ye, S., Zhong, J., Liu, L., Li, S., Lin, X., Yuan, L., Yi, L."MicroRNA‑494 inhibits apoptosis of murine vascular smooth muscle cells in vitro". Molecular Medicine Reports 19, no. 5 (2019): 4457-4467. https://doi.org/10.3892/mmr.2019.10085
Copy and paste a formatted citation
x
Spandidos Publications style
Cui R, Ye S, Zhong J, Liu L, Li S, Lin X, Yuan L and Yi L: MicroRNA‑494 inhibits apoptosis of murine vascular smooth muscle cells in vitro. Mol Med Rep 19: 4457-4467, 2019.
APA
Cui, R., Ye, S., Zhong, J., Liu, L., Li, S., Lin, X. ... Yi, L. (2019). MicroRNA‑494 inhibits apoptosis of murine vascular smooth muscle cells in vitro. Molecular Medicine Reports, 19, 4457-4467. https://doi.org/10.3892/mmr.2019.10085
MLA
Cui, R., Ye, S., Zhong, J., Liu, L., Li, S., Lin, X., Yuan, L., Yi, L."MicroRNA‑494 inhibits apoptosis of murine vascular smooth muscle cells in vitro". Molecular Medicine Reports 19.5 (2019): 4457-4467.
Chicago
Cui, R., Ye, S., Zhong, J., Liu, L., Li, S., Lin, X., Yuan, L., Yi, L."MicroRNA‑494 inhibits apoptosis of murine vascular smooth muscle cells in vitro". Molecular Medicine Reports 19, no. 5 (2019): 4457-4467. https://doi.org/10.3892/mmr.2019.10085
Follow us
  • Twitter
  • LinkedIn
  • Facebook
About
  • Spandidos Publications
  • Careers
  • Cookie Policy
  • Privacy Policy
How can we help?
  • Help
  • Live Chat
  • Contact
  • Email to our Support Team