Spandidos Publications Logo
  • About
    • About Spandidos
    • Aims and Scopes
    • Abstracting and Indexing
    • Editorial Policies
    • Reprints and Permissions
    • Job Opportunities
    • Terms and Conditions
    • Contact
  • Journals
    • All Journals
    • Oncology Letters
      • Oncology Letters
      • Information for Authors
      • Editorial Policies
      • Editorial Board
      • Aims and Scope
      • Abstracting and Indexing
      • Bibliographic Information
      • Archive
    • International Journal of Oncology
      • International Journal of Oncology
      • Information for Authors
      • Editorial Policies
      • Editorial Board
      • Aims and Scope
      • Abstracting and Indexing
      • Bibliographic Information
      • Archive
    • Molecular and Clinical Oncology
      • Molecular and Clinical Oncology
      • Information for Authors
      • Editorial Policies
      • Editorial Board
      • Aims and Scope
      • Abstracting and Indexing
      • Bibliographic Information
      • Archive
    • Experimental and Therapeutic Medicine
      • Experimental and Therapeutic Medicine
      • Information for Authors
      • Editorial Policies
      • Editorial Board
      • Aims and Scope
      • Abstracting and Indexing
      • Bibliographic Information
      • Archive
    • International Journal of Molecular Medicine
      • International Journal of Molecular Medicine
      • Information for Authors
      • Editorial Policies
      • Editorial Board
      • Aims and Scope
      • Abstracting and Indexing
      • Bibliographic Information
      • Archive
    • Biomedical Reports
      • Biomedical Reports
      • Information for Authors
      • Editorial Policies
      • Editorial Board
      • Aims and Scope
      • Abstracting and Indexing
      • Bibliographic Information
      • Archive
    • Oncology Reports
      • Oncology Reports
      • Information for Authors
      • Editorial Policies
      • Editorial Board
      • Aims and Scope
      • Abstracting and Indexing
      • Bibliographic Information
      • Archive
    • Molecular Medicine Reports
      • Molecular Medicine Reports
      • Information for Authors
      • Editorial Policies
      • Editorial Board
      • Aims and Scope
      • Abstracting and Indexing
      • Bibliographic Information
      • Archive
    • World Academy of Sciences Journal
      • World Academy of Sciences Journal
      • Information for Authors
      • Editorial Policies
      • Editorial Board
      • Aims and Scope
      • Abstracting and Indexing
      • Bibliographic Information
      • Archive
    • International Journal of Functional Nutrition
      • International Journal of Functional Nutrition
      • Information for Authors
      • Editorial Policies
      • Editorial Board
      • Aims and Scope
      • Abstracting and Indexing
      • Bibliographic Information
      • Archive
    • International Journal of Epigenetics
      • International Journal of Epigenetics
      • Information for Authors
      • Editorial Policies
      • Editorial Board
      • Aims and Scope
      • Abstracting and Indexing
      • Bibliographic Information
      • Archive
    • Medicine International
      • Medicine International
      • Information for Authors
      • Editorial Policies
      • Editorial Board
      • Aims and Scope
      • Abstracting and Indexing
      • Bibliographic Information
      • Archive
  • Articles
  • Information
    • Information for Authors
    • Information for Reviewers
    • Information for Librarians
    • Information for Advertisers
    • Conferences
  • Language Editing
Spandidos Publications Logo
  • About
    • About Spandidos
    • Aims and Scopes
    • Abstracting and Indexing
    • Editorial Policies
    • Reprints and Permissions
    • Job Opportunities
    • Terms and Conditions
    • Contact
  • Journals
    • All Journals
    • Biomedical Reports
      • Information for Authors
      • Editorial Policies
      • Editorial Board
      • Aims and Scope
      • Abstracting and Indexing
      • Bibliographic Information
      • Archive
    • Experimental and Therapeutic Medicine
      • Information for Authors
      • Editorial Policies
      • Editorial Board
      • Aims and Scope
      • Abstracting and Indexing
      • Bibliographic Information
      • Archive
    • International Journal of Epigenetics
      • Information for Authors
      • Editorial Policies
      • Editorial Board
      • Aims and Scope
      • Abstracting and Indexing
      • Bibliographic Information
      • Archive
    • International Journal of Functional Nutrition
      • Information for Authors
      • Editorial Policies
      • Editorial Board
      • Aims and Scope
      • Abstracting and Indexing
      • Bibliographic Information
      • Archive
    • International Journal of Molecular Medicine
      • Information for Authors
      • Editorial Policies
      • Editorial Board
      • Aims and Scope
      • Abstracting and Indexing
      • Bibliographic Information
      • Archive
    • International Journal of Oncology
      • Information for Authors
      • Editorial Policies
      • Editorial Board
      • Aims and Scope
      • Abstracting and Indexing
      • Bibliographic Information
      • Archive
    • Medicine International
      • Information for Authors
      • Editorial Policies
      • Editorial Board
      • Aims and Scope
      • Abstracting and Indexing
      • Bibliographic Information
      • Archive
    • Molecular and Clinical Oncology
      • Information for Authors
      • Editorial Policies
      • Editorial Board
      • Aims and Scope
      • Abstracting and Indexing
      • Bibliographic Information
      • Archive
    • Molecular Medicine Reports
      • Information for Authors
      • Editorial Policies
      • Editorial Board
      • Aims and Scope
      • Abstracting and Indexing
      • Bibliographic Information
      • Archive
    • Oncology Letters
      • Information for Authors
      • Editorial Policies
      • Editorial Board
      • Aims and Scope
      • Abstracting and Indexing
      • Bibliographic Information
      • Archive
    • Oncology Reports
      • Information for Authors
      • Editorial Policies
      • Editorial Board
      • Aims and Scope
      • Abstracting and Indexing
      • Bibliographic Information
      • Archive
    • World Academy of Sciences Journal
      • Information for Authors
      • Editorial Policies
      • Editorial Board
      • Aims and Scope
      • Abstracting and Indexing
      • Bibliographic Information
      • Archive
  • Articles
  • Information
    • For Authors
    • For Reviewers
    • For Librarians
    • For Advertisers
    • Conferences
  • Language Editing
Login Register Submit
  • This site uses cookies
  • You can change your cookie settings at any time by following the instructions in our Cookie Policy. To find out more, you may read our Privacy Policy.

    I agree
Search articles by DOI, keyword, author or affiliation
Search
Advanced Search
presentation
Molecular Medicine Reports
Join Editorial Board Propose a Special Issue
Print ISSN: 1791-2997 Online ISSN: 1791-3004
Journal Cover
June-2020 Volume 21 Issue 6

Full Size Image

Sign up for eToc alerts
Recommend to Library

Journals

International Journal of Molecular Medicine

International Journal of Molecular Medicine

International Journal of Molecular Medicine is an international journal devoted to molecular mechanisms of human disease.

International Journal of Oncology

International Journal of Oncology

International Journal of Oncology is an international journal devoted to oncology research and cancer treatment.

Molecular Medicine Reports

Molecular Medicine Reports

Covers molecular medicine topics such as pharmacology, pathology, genetics, neuroscience, infectious diseases, molecular cardiology, and molecular surgery.

Oncology Reports

Oncology Reports

Oncology Reports is an international journal devoted to fundamental and applied research in Oncology.

Experimental and Therapeutic Medicine

Experimental and Therapeutic Medicine

Experimental and Therapeutic Medicine is an international journal devoted to laboratory and clinical medicine.

Oncology Letters

Oncology Letters

Oncology Letters is an international journal devoted to Experimental and Clinical Oncology.

Biomedical Reports

Biomedical Reports

Explores a wide range of biological and medical fields, including pharmacology, genetics, microbiology, neuroscience, and molecular cardiology.

Molecular and Clinical Oncology

Molecular and Clinical Oncology

International journal addressing all aspects of oncology research, from tumorigenesis and oncogenes to chemotherapy and metastasis.

World Academy of Sciences Journal

World Academy of Sciences Journal

Multidisciplinary open-access journal spanning biochemistry, genetics, neuroscience, environmental health, and synthetic biology.

International Journal of Functional Nutrition

International Journal of Functional Nutrition

Open-access journal combining biochemistry, pharmacology, immunology, and genetics to advance health through functional nutrition.

International Journal of Epigenetics

International Journal of Epigenetics

Publishes open-access research on using epigenetics to advance understanding and treatment of human disease.

Medicine International

Medicine International

An International Open Access Journal Devoted to General Medicine.

Journal Cover
June-2020 Volume 21 Issue 6

Full Size Image

Sign up for eToc alerts
Recommend to Library

  • Article
  • Citations
    • Cite This Article
    • Download Citation
    • Create Citation Alert
    • Remove Citation Alert
    • Cited By
  • Similar Articles
    • Related Articles (in Spandidos Publications)
    • Similar Articles (Google Scholar)
    • Similar Articles (PubMed)
  • Download PDF
  • Download XML
  • View XML
Article Open Access

Overexpression of antisense long non‑coding RNA ZNF710‑AS1‑202 promotes cell proliferation and inhibits apoptosis of clear cell renal cell carcinoma via regulation of ZNF710 expression

  • Authors:
    • Gang Li
    • Menghan Xie
    • Zhenlin Huang
    • Hao Li
    • Peng Li
    • Zhengguo Zhang
    • Yinghui Ding
    • Zhankui Jia
    • Jinjian Yang
  • View Affiliations / Copyright

    Affiliations: Second Department of Urology, The First Affiliated Hospital of Zhengzhou University, Zhengzhou, Henan 450052, P.R. China, First Department of Hematology, The First Affiliated Hospital of Zhengzhou University, Zhengzhou, Henan 450052, P.R. China, Department of Otology, The First Affiliated Hospital of Zhengzhou University, Zhengzhou, Henan 450052, P.R. China
    Copyright: © Li et al. This is an open access article distributed under the terms of Creative Commons Attribution License.
  • Pages: 2502-2512
    |
    Published online on: March 20, 2020
       https://doi.org/10.3892/mmr.2020.11032
  • Expand metrics +
Metrics: Total Views: 0 (Spandidos Publications: | PMC Statistics: )
Metrics: Total PDF Downloads: 0 (Spandidos Publications: | PMC Statistics: )
Cited By (CrossRef): 0 citations Loading Articles...

This article is mentioned in:



Abstract

Antisense long non-coding RNAs (AS lncRNAs) have been increasingly recognized as important regulators of gene expression and have been found to play crucial roles in the development and progression of tumors. The present study explored the roles of AS lncRNA ZNF710‑AS1‑202 in clear cell renal cell carcinoma (ccRCC). The expression levels of ZNF710‑AS1‑202 were detected in 46 human ccRCC tissues and 34 healthy adjacent renal tissues. The associations between the levels of ZNF710‑AS1‑202 expression and the clinicopathological features of the patients were evaluated by the χ2 test. Gain‑ and loss‑of‑function experiments were performed to analyze the role of ZNF710‑AS1‑202 in ccRCC cell proliferation and survival in vitro. Reverse transcription‑quantitative PCR and/or western blotting were employed to detect ZNF710‑AS1‑202, zinc finger protein 710 (ZNF710) and cyclin B1 expression. The Cell Counting Kit‑8 and colony formation assays, as well as flow cytometry, were used to detect cell proliferation or apoptosis. The subcellular localization of ZNF710‑AS1‑202 was analyzed by RNA fluorescence in situ hybridization. The results revealed that ZNF710‑AS1‑202 was downregulated in human ccRCC tissues and was associated with the pathological grade, tumor size, local invasion and TNM stage, but not with lymph node metastasis or distant metastasis. However, ZNF710‑AS1‑202 overexpression promoted the proliferation of RCC cells and inhibited apoptosis. Opposite results were observed when ZNF710‑AS1‑202 was knocked down by small interfering RNA. Furthermore, ZNF710‑AS1‑202, which was mainly expressed in the cytoplasm of RCC cells, regulated ZNF710 mRNA and protein expression in opposing manners. In conclusion, the present study revealed that ZNF710‑AS1‑202 and ZNF710 may serve as promising therapeutic targets for ccRCC.

Introduction

Renal cell carcinoma (RCC), which originates from renal parenchyma urinary tubular epithelial cells, is one of the most common malignant tumors of the urinary system (1–3). Clear cell RCC (ccRCC) accounts for ~80% of all RCC cases (1,3–6). As ccRCC is not sensitive to chemoradiotherapy (7), surgical resection is the main treatment strategy for the disease (1–3,8). However, the rate of recurrence and distant metastasis remains as high as ~30% (3,5,8). Therefore, the identification of novel therapeutic targets is urgently required to prevent the progression of ccRCC.

Increasing evidence suggests that long non-coding RNAs (lncRNAs) are involved in the occurrence and progression of ccRCC (2–4,6). lncRNAs, defined as transcribed RNA molecules >200 nt in length (9–12), are an important class of non-coding RNAs involved in several biological functions (12–17).

Antisense lncRNAs (AS lncRNAs), a subclass of lncRNAs, are transcribed from complex genetic loci on the opposite strands of sense protein-coding genes (13–15,18–20). AS lncRNAs may overlap exons and/or introns of their associated sense protein-coding transcripts to regulate epigenetic silencing, transcription and mRNA stability by forming sense-antisense pairs (18–24). The genomic arrangement of AS lncRNA genes also suggests that they may be involved in pathways that allow genes to regulate their own expression (23).

In the present study, RNA-sequencing (seq) was applied to detect changes in the transcriptome of five paired surgically resected ccRCC and para-cancerous (PC) tissues. The five AS lncRNAs with the most significant differences in expression were selected and AS lncRNA ZNF710-AS1-202 was subsequently chosen for further experimentation. ZNF710-AS1-202 is transcribed from the ZNF710-AS1 gene, which is antisense to zinc finger protein 710 (ZNF710). The ZNF710-AS1 gene has two transcripts, ZNF710-AS1-201 and ZNF710-AS1-202. The ZNF710-AS1-202 transcript is wholly mapped to the fourth intron of the ZNF710-201 transcript. The present study revealed that ZNF710-AS1-202 negatively regulated ZNF710 mRNA expression and positively regulated ZNF710 protein expression. Furthermore, Uniprot analysis revealed that ZNF710 is involved in transcription regulation.

Reverse transcription-quantitative PCR (RT-q)PCR verified that ZNF710-AS1-202 expression was significantly decreased in ccRCC tissues and was associated with the pathological grade, tumor size, local invasion and TNM stage, suggesting that ZNF710-AS1-202 exhibited antitumor effects. However, ZNF710-AS1-202 overexpression significantly increased the proliferation of RCC cells. Opposite results were observed when ZNF710-AS1-202 was knocked down by small interfering (si) RNA. Furthermore, the levels of ZNF710-AS1-202 expression in ccRCC cells was significantly increased compared with in normal cells.

Materials and methods

Patient samples

A total of 34 pairs of ccRCC tissues and corresponding PC tissues, as well an additional 12 ccRCC tissues, were obtained from surgeries performed between May 2016 and December 2018 at the First Affiliated Hospital of Zhengzhou University (Zhengzhou, China). The age of the included patients ranged from 28–72 years old, and the ratio of male to female was 32:14. All samples were immediately frozen in liquid nitrogen and stored at −80°C until RNA extraction. The postoperative pathology of all tumor specimens in the present study was ccRCC. Tumor specimens whose postoperative pathological results were not ccRCC were excluded along with their corresponding adjacent non-tumorous tissues.

Databases

Ensembl database (http://asia.ensembl.org/index.html) was used to query the gene sequences of znf710-as1 and ZNF710. The GEPIA website (http://gepia2.cancer-pku.cn/#analysis) was used to analyze TCGA data using its preset program. Moreover, the Uniprot database (https://www.uniprot.org/) was used to search for information on the ZNF710 protein.

Gene expression profile analysis

A total of five paired ccRCC and PC tissues were analyzed by high throughout RNA-seq. A paired Student's t-test was used to compare the AS lncRNA levels between ccRCC and PC tissues.

Cell culture and reagents

The human RCC cell lines (786-O, ACHN and 769-P) and the human renal tubular epithelial cell line (HK-2) were obtained from The Cell Bank of the Type Culture Collection of the Chinese Academy of Sciences. 786-O and 769-P cells were cultured in RPMI-1640 medium (GE Healthcare Life Sciences) supplemented with 10% fetal bovine serum (FBS; Gibco; Thermo Fisher Scientific, Inc.). ACHN cells were cultured in Dulbecco's modified Eagle's medium (DMEM; GE Healthcare Life Sciences) containing 10% FBS. HK-2 cells were cultured in DMEM/F12 medium (GE Healthcare Life Sciences) with 10% FBS. Penicillin (100 U/ml) and streptomycin (100 µg/ml) were used in the culture of all of these cell lines. All cells were maintained at 37°C in a humidified atmosphere containing 5% CO2.

Cell transfection

pcDNA3.1-ZNF710-AS1-202 and pcDNA3.1-NC vectors were designed and synthesized by Hanbio Biotechnology Co., Ltd. and transfected into 786-O and ACHN cells using Lipofectamine™ 3000 (Invitrogen; Thermo Fisher Scientific, Inc.) adding 2.5 µg plasmids into each well of the 6-well plates or 0.1 µg per well of the 96-well plates according to the manufacturer's protocol. Small interfering (si)RNAs were designed and synthesized by Guangzhou RiboBio Co., Ltd. Then, 75 pmol siRNAs were added into each well of the 6-well plates and 3 pmol each well of the 96-well plates, according to the manufacturer's protocol of Lipofectamine™ 3000. The following sequences were used: SiZNF710-AS1-202#1, 5′-CCCAACATGCAGCTGATTT-3′; SiZNF710-AS1-202#2, 5′-TCCCATACACTTATTTGAA-3′; and Si negative control, 5′-TTCTCCGAACGTGTCACGT-3′. Cells were harvested for RNA and protein extraction 48 and 72 h after transfection, respectively.

RNA extraction and strand-specific RT-qPCR

Total RNA from ccRCC tissues and cells was extracted using TRIzol® reagent (Beijing Leagene Biotech Co., Ltd.) according to the manufacturer's protocol. Total RNA was treated with gDNA Remover (Toyobo Life Science) at 37°C for 15 min and then reverse transcribed into cDNA separately with strand-specific primers (25) using the ReverTra Ace qPCR RT Master Mix (Toyobo Life Science) with the following conditions: 37°C for 15 min, and 98°C for 5 min. qPCR was performed using a SYBR Green Mix (Roche Diagnostics) and a QuantStudio 3 Real-Time PCR System (Thermo Fisher Scientific, Inc.) in a 20 µl reaction mixture using the following conditions: Initial denaturation at 95°C for 10 min, followed by 40 cycles of 95°C for 10 sec, 60°C for 10 sec and 72°C for 45 sec, then followed by one cycle of 95°C for 15 sec, 60°C for 1 min. The heating rate of all the above steps was 1.6°C/sec. Then, the temperature was increased to 95°C at 0.15°C/sec from 60°C, remaining at 95°C for 1 sec. The following primer pairs were used for qPCR: ZNF710-AS1-202 forward, 5′-CTTCCACTACCGCAGCCAGTTG-3′ and reverse, 5′-CCGCTTCATGTTCGCCTGTAGG-3′; ZNF710-AS1-201 forward, 5′-AAAGACGTGGGAAGAGGTAGTTG-3′ and reverse, 5′-GGCAGCCGGAAAGATAAGG-3′; ZNF710 forward, 5′-TTCCACTACCGCAGCCAGTT-3′ and reverse, 5′-GCTCAGGTTGCCCTTGAGATT-3′; β-actin forward, 5′-CCTGGCACCCAGCACAAT-3′ and reverse, 5′-GGGCCGGACTCGTCATAC-3′; and GAPDH forward, 5′-CAGGAGGCATTGCTGATGAT-3′ and reverse, 5′-GAAGGCTGGGGCTCATTT-3′. mRNA levels were quantified using the 2−ΔΔCq method (26) and normalized to the internal reference genes GAPDH or β-actin.

Western blot analysis

RCC cells were lysed with RIPA buffer (Beyotime Institute of Biotechnology) and protein concentrations were determined with a bicinchoninic acid protein assay kit (Beijing Leagene Biotech Co., Ltd.). Protein samples (25 µg/lane) were separated by SDS-PAGE on 12% gels and transferred onto PVDF membranes. The membranes were blocked by 10% skim milk for 1 h at 25°C and then were incubated with primary antibodies against ZNF710 (cat. no. bs-4373R; 1:1,000; BIOSS), cyclin B1 (cat. no. ab32053; 1:10,000; Abcam) and β-actin (cat. no. ab8227; 1:5,000; Abcam) overnight at 4°C. Following primary antibody incubation, the membranes were incubated with a horseradish peroxidase-conjugated anti-rabbit secondary antibody (cat. no. ab6721; 1:10,000; Abcam) at 25°C for 1 h. Protein bands were subsequently visualized using an enhanced chemiluminescence reagent kits (Beyotime Institute of Biotechnology) and scanned by an imaging system (Bio-Rad Laboratories, Inc.). The densitometry was quantified using ImageJ software v1.8.0 (National Institutes of Health).

Cell Counting Kit-8 (CCK-8) assay

RCC cells were seeded in 96-well plates at a density of 3,000 cells/well in sextuplicate and cultured in 100 µl complete media with 10% FBS. Cells were subsequently transfected with the plasmid vectors or siRNAs using Lipofectamine™ 3000 according to the manufacturer's protocol. At the indicated time points (0, 24, 48, 72, 96, 120 and 144 h post-transfection), 10 µl CCK-8 reagent (Dojindo Molecular Technologies, Inc.) was added to each well and incubated for 90 min according to the manufacturer's instructions. Then, the absorbance at a wavelength of 450 nm was measured using a microplate reader.

Cell cycle analysis

Cells were collected 48 h after transfection and washed twice with PBS. The cells were fixed with ice-cold 75% ethanol and incubated at 4°C overnight. Fixed cells then were washed twice with PBS and incubated with 500 µl propidium iodide (PI) solution with RNase A (BD Biosciences; Becton, Dickinson and Company) for 30 min at room temperature in the dark. The cells were subsequently analyzed using a flow cytometer (FACScan®; BD Biosciences; Becton, Dickinson and Company) and data were processed with ModFit LT 5.0 (Verity Software House).

Apoptosis assay

The cells were trypsinized without EDTA and washed twice with cold PBS. Subsequently, the cells were stained using the Annexin V-FITC/PI kit (BD Biosciences; Becton, Dickinson and Company) at room temperature for 15 min in the dark according to the manufacturer's protocol. The cells were subsequently analyzed using a flow cytometer and data were processed using FlowJo software (version 10; FlowJo LLC).

RNA fluorescent in situ hybridization (FISH)

The Cy3-labeled ZNF710-AS1-202 probes were designed and synthesized by Guangzhou RiboBio Co., Ltd. The probes were ~27 nucleotides in length. ZNF710-AS1-202 was hybridized in situ with the Cy3-labeled ZNF710-AS1-202 probes in RCC cells according to the manufacturer's protocol of Ribo™ Fluorescent In Situ Hybridization kit (RiboBio Co., Ltd.). RCC cells were fixed in 4% paraformaldehyde at room temperature for 10 min. For permeabilization, RCC cells were incubated in 1X PBS with 0.5% Triton X-100 at 4°C for 5 min. For pre-hybridization, RCC cells were incubated in pre-hybridization buffer at 37°C for 30 min. Enhanced antifade mounting medium (Beijing Leagene Biotech Co., Ltd.) was used at room temperature in the dark after hybridization, according to the manufacturer's protocol. Subcellular localization of ZNF710-AS1-202 was detected by laser scanning confocal microscopy (Carl Zeiss AG; ZEN System).

Statistical analysis

Data are expressed as the mean ± standard deviation of three independent experiments. Statistical analyses were performed using GraphPad Prism software (version 8.0; GraphPad Software, Inc.). The groups were analyzed using the Student's t-test, Mann Whitney test, one-way analysis of variance followed by Student-Neuman-Keuls test, the χ2 test, or the log-rank test as applicable. P<0.05 was considered to indicate a statistically significant difference.

Results

ZNF710-AS1-202 is downregulated in ccRCC tissues and is associated with clinicopathological features

RNA-seq was used to detect changes in the transcriptome of ccRCC and PC tissues. The five AS lncRNAs with the most significant differences in expression were identified (Fig. 1A) and lncRNA ZNF710-AS1-202 was subsequently selected for further experimentation.

Figure 1.

lncRNA ZNF710-AS1-202 is downregulated in human ccRCC tissues. (A) Heatmap of the differential expression of antisense lncRNAs between 5 paired ccRCC and PC tissues. The ascending normalized expression level is colored from green to red. (B) The levels of ZNF710-AS1-202 in human ccRCC tissues (n=34) and PC tissues (n=34) were determined by reverse transcription-quantitative PCR, normalized to β-actin and analyzed by the paired-samples t test. ****P<0.0001. (C) The levels of ZNF710-AS1-202 in human ccRCC and PC tissues in TCGA (from GEPIA) *P<0.05. (D) The levels of ZNF710-AS1-202 in different pathological grade ccRCC tissue samples in TCGA (from GEPIA). (E) Disease free survival and (F) overall survival of patients stratified by the expression level of ZNF710-AS1-202 derived from TCGA (from GEPIA). (G) Quantitative expression of ZNF710-AS1-202 in the ccRCC cell lines 786-O, 769-P and ACHN and normal cell line HK-2, normalized to β-actin and analyzed by the Student's t-test. *P<0.05, **P<0.01 vs. HK-2. lncRNA, long non-coding RNA; ccRCC, clear cell renal cell carcinoma; PC, para-cancerous; TCGA, The Cancer Genome Atlas; GEPIA, Gene Expression Profiling Interactive Analysis.

ZNF710-AS1-202 expression was analyzed in a cohort of 34 pairs of ccRCC tissues and corresponding PC tissues as well an additional 12 ccRCC tissues using RT-qPCR. ZNF710-AS1-202 was significantly downregulated in human ccRCC tissues (n=34) compared with their corresponding PC tissues (n=34), which was consistent with the results of RNA-seq and The Cancer Genome Atlas (TCGA) analysis (Fig. 1A-C). Furthermore, a total of 46 human ccRCC tissue samples was used for the analysis between clinicopathological data and expression level of ZNF710-AS1-202. As the results show, the levels of ZNF710-AS1-202 were associated with the pathological grade, tumor size, local invasion and TNM stage, but not with lymph node metastasis or distant metastasis (Table I). These results were validated with TCGA data (27) (Fig. 1D). What's more, TCGA analysis revealed that the overall survival time as well as the disease-free survival time of patients with higher ZNF710-AS1-202 levels tended to be longer than that of patients with lower ZNF710-AS1-202 levels (Fig. 1E and F). However, the expression levels of ZNF710-AS1-202 were higher in the ccRCC cell lines compared with the HK-2 cells in vitro (Fig. 1G).

Table I.

Relevance analysis of LncZNF710-AS1-202 expression in patients with ccRCC.

Table I.

Relevance analysis of LncZNF710-AS1-202 expression in patients with ccRCC.

LncZNF710-AS1-202

VariablePatientsLowHighP-value
Cases462323
Age, years 0.536
  <60301614
  ≥601679
Sex 1
  Male321616
  Female1477
Tumor diameter, cm 0.044a
  <51239
  ≥5342014
T Stage 0.018a
  T122715
  T2-424168
N Stage 0.369
  N0271215
  N1, Nx19118
M Stage 0.475
  M0361719
  M11064
TNM Stage 0.006a
  I17413
  II–IV291910
Grade 0.044a
  I1239
  II–IV342014

{ label (or @symbol) needed for fn[@id='tfn1-mmr-21-06-2502'] } Low/high by the sample mean. Pearson χ2-test.

a P<0.05. ccRCC, clear cell renal cell carcinoma; lncRNA, long non-coding RNA.

ZNF710-AS1-202 overexpression promotes ccRCC cell proliferation and survival, and inhibits apoptosis

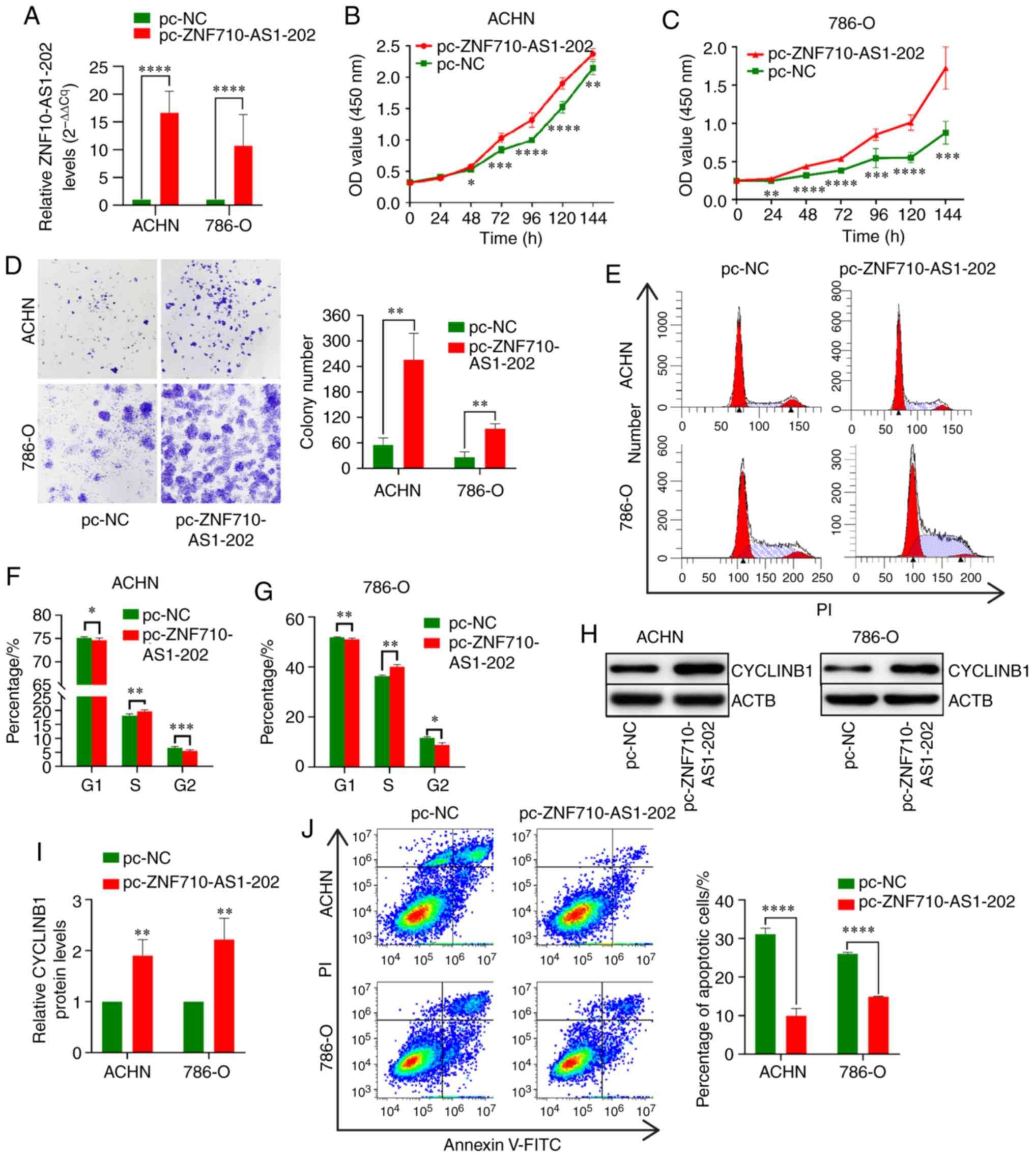
RT-qPCR analysis revealed that ZNF710-AS1-202 expression was significantly increased after transient transfection with pcDNA3.1-ZNF710-AS1-202 compared with the control cells (Fig. 2A). The CCK-8 assay revealed that the proliferation of ACHN and 786-O cells transfected with pc-ZNF710-AS1-202 was significantly increased compared with the control cells (Fig. 2B and C). Similarly, ZNF710-AS1-202 overexpression significantly enhanced the colony formation ability of RCC cells (Fig. 2D). A significant and reproducible increase in the S phase and a decrease in the G2/M phase were observed following ZNF710-AS1-202 overexpression in RCC cells (Fig. 2E-G) (20). Additionally, western blot analysis revealed a significant increase in cyclin B1 expression in ACHN and 786-O cells overexpressing ZNF710-AS1-202 (Fig. 2H and I). This suggested that ZNF710-AS1-202 overexpression promoted cell proliferation. Moreover, ACHN and 786-O cells transfected with the ZNF710-AS1-202 overexpression plasmid exhibited lower levels of apoptosis compared with the control cells (Fig. 2J).

Figure 2.

Overexpression of ZNF710-AS1-202 promotes ccRCC cell proliferation and inhibited apoptosis. (A) The ZNF710-AS1-202 levels in ccRCC cell lines transfected with pc-ZNF710-AS1-202 or empty vector. The Cell Counting Kit-8 assay was performed to investigate the proliferation of ccRCC cell lines transfected with pc-ZNF710-AS1-202 or empty vector in (B) ACHN and (C) 786-O cells. (D) The colony formation assay was performed to investigate the colony formation ability of the RCC cells. (E) Flow cytometry and quantitative analysis was performed to analyze the cell cycle progression of the ccRCC cell lines (F) ACHN and (G) 786-O. (H) Western blot analysis and (I) quantitative analysis was performed to assess the expression of cyclin B1. (J) Annexin V-FITC/PI staining was analyzed by flow cytometry. *P<0.05, **P<0.01, ***P<0.001 and ****P<0.0001 vs. corresponding pc-NC. ccRCC, clear cell renal cell carcinoma; PI, propidium iodide; NC, negative control; OD, optical density; FITC, fluorescein isothiocyanate.

ZNF710-AS1-202 is mainly expressed in the cytoplasm of RCC cells

ZNF710-AS1-202 transcripts were mainly expressed in cytoplasm of ACHN, 786-O and 769-P cells (Fig. 3).

Figure 3.

ZNF710-AS1-202 expression was observed mainly in the cytoplasm of clear cell renal cell carcinoma cells. RNA fluorescent in situ hybridization was performed to analyze the expression of ZNF710-AS1-202 in (A) ACHN, (B) 786-O and (C) 769-P cells.

Depletion of ZNF710-AS1-202 inhibits ccRCC cell proliferation and survival, and promotes apoptosis

After siZNF710-AS1-202 transfection, ZNF710-AS1-202 expression was significantly decreased compared with control cells (Fig. 4A). Furthermore, ZNF710-AS1-202 knockdown significantly decreased the proliferation rate in 786-O and 769-P cells (Fig. 4B and C). The colony formation assay revealed that the colony formation ability of ccRCC cells was impaired after ZNF710-AS1-202 knockdown (Fig. 4D). Furthermore, ZNF710-AS1-202 knockdown increased the number of cells in the G2/M phase and decreased the number of cells in the S phase (Fig. 4E). Western blotting revealed that ZNF710-AS1-202 knockdown downregulated cyclin B1 protein expression in 786-O and 769-P cells (Fig. 4F). Moreover, 786-O and 769-P cells transfected with siZNF710-AS1-202 exhibited higher levels of apoptosis compared with the control cells (Fig. 5).

Figure 4.

ZNF710-AS1-202 knockdown inhibits the proliferation of ccRCC cells. (A) Expression levels of ZNF710-AS1-202 in the 786-O and 769-P cells transfected with siZNF710-AS1-202 or siNC normalized to GAPDH mRNA levels. The Cell Counting Kit-8 assay was performed to determine the proliferation of (B) 786-O and (C) 769-P cells. (D) The colony formation assay was performed to determine the effects of ZNF710-AS1-202 knockdown on the colony formation ability of ccRCC cells. (E) Flow cytometry was performed to analyze the cell cycle progression of 786-O and 769-P cells. (F) Western blot analysis was performed to investigate the expression of cyclin B1 in 786-O and 769-P cells. *P<0.05, **P<0.01, ***P<0.001 and ****P<0.0001 vs. corresponding SiNC. ccRCC, clear cell renal cell carcinoma; si, small interfering; NC, negative control; OD, optical density.

Figure 5.

Depletion of ZNF710-AS1-202 promotes the apoptosis of clear cell renal cell carcinoma cells. Annexin V-FITC/PI staining was measured by flow cytometry. **P<0.01, ***P<0.001 vs. corresponding SiNC. PI, propidium iodide; FITC, fluorescein isothiocyanate; siNC, small interfering negative control.

Dysregulation of ZNF710-AS1-202 causes significant changes in ZNF710 mRNA and protein expression

ZNF710 is the sense protein-coding gene relative to ZNF710-AS1 (Fig. 6A). ZNF710-AS1-202 downregulated the expression of ZNF710 mRNA and upregulated the expression of ZNF710 protein (Fig. 6B-E and K).

Figure 6.

Dysregulation of ZNF710-AS1-202 causes significant changes in ZNF710 expression at both the mRNA and protein levels. (A) Schematic of the lncRNA-ZNF710-AS1 (green) and ZNF710-201 transcript (yellow) from ENSEMBL. The levels of ZNF710 expression in RCC cells was detected by (B) reverse transcription-qPCR or (C) western blotting following ZNF710-AS1-202 overexpression. The levels of ZNF710 expression in RCC cells was detected by (D) reverse transcription-qPCR or (E) western blotting ZNF710-AS1-202 suppression. (F) The levels of the ZNF710-201 transcript in different pathological grade ccRCC tissue samples obtained from TCGA (from GPEIA). (G) Overall survival and (H) disease free survival of patients with ccRCC in TCGA according to ZNF710-201 expression (from GPEIA). (I) The expression levels of ZNF710-AS1-201 in RCC cells following ZNF710-AS1-202 overexpression. (J) Overall survival of patients with ccRCC in TCGA according to ZNF710-AS1-201 transcript expression (from GPEIA). (K) Model of ZNF710-AS1-202-dependent regulation of ZNF710 mRNA and protein. In the nucleus of RCC cells, ZNF710-AS1-202 tethered to the fourth intron of ZNF710 pre-mRNA and formed complimentary strands that inhibited ZNF710-201 pre-mRNA splicing. In the cytoplasm, ZNF710-AS1-202 induced the expression of ZNF710 protein. **P<0.01 and ***P<0.001 vs. corresponding pc-NC or SiNC. ZNF710, zinc finger protein 710; TCGA, The Cancer Genome Atlas; ccRCC, clear cell renal cell carcinoma; GEPIA, Gene Expression Profiling Interactive Analysis; lnc, long noncoding; OD, optical density; ns, not significant; siNC, small interfering negative control.

TCGA analysis revealed that there was a significant difference in ZNF710 mRNA expression levels in ccRCC tissues with different pathological grades (Fig. 6F). Furthermore, the low level of ZNF710 mRNA expression was associated with poor prognosis (Fig. 6G and H).

The expression of ZNF710-AS1-201, which is the other isoform of ZNF710-AS1, was not significantly changed after ZNF710-AS1-202 overexpression in RCC cells (Fig. 6I). Unlike ZNF710-AS1-202, the expression of ZNF710-AS1-201 tended to be upregulated in ccRCC tissues. Furthermore, increased expression of ZNF710-AS1-201 was significantly associated with poor overall survival in patients with ccRCC (Fig. 6J).

Discussion

The results from the present study revealed that ZNF710-AS1-202 promoted the proliferation and inhibited apoptosis of RCC cells in vitro. However, ZNF710-AS1-202 expression was downregulated in ccRCC tissues compared with PC tissues. These contradictory results may be explained if the downregulation of ZNF710-AS1-202 expression is considered as negative feedback regulation in response to the body's endogenous antitumor activity. This phenomenon also suggests that not all downregulated genes in tumor tissues are tumor suppressor genes. Furthermore, in the ccRCC cell lines investigated in vitro, the cell lines with high ZNF710-AS1-202 expression exhibited faster proliferation rates.

The ZNF710-AS1-202 transcript plays an important role in regulating ZNF710 expression. The effect of ZNF710-AS1-202 on RCC cells may be achieved through the ZNF710 protein (19,23,28). Therefore, further research is required to elucidate the mechanism by which ZNF710-AS1-202 downregulated ZNF710 mRNA expression and upregulated ZNF710 protein expression.

The present study used FISH to reveal that lncRNA ZNF710-AS1-202 is distributed in both the cytoplasm and the nucleus of RCC cells. ZNF710-AS1-202 in the nucleus may bind to the fourth intron of ZNF710-201 pre-mRNA to form complimentary strands, thereby inhibiting ZNF710-201 pre-mRNA processing such as RNA splicing. In the cytoplasm of RCC cells, lncRNA ZNF710-AS1-202 may recruit polyribosomes to induce the expression of the ZNF710 protein. As ZNF710-AS1-202 is mainly distributed in the cytoplasm, the expression level of ZNF710 protein was upregulated.

A hypothesis for the downregulation of ZNF710-AS1-202 expression in ccRCC tissues observed in the present study is that only the expression of the ZNF710-AS1-202 in the nucleus was downregulated (19). Therefore, further research is required to verify whether the expression of ZNF710 protein was upregulated in ccRCC tissues compared with adjacent normal tissues using techniques such as immunohistochemistry.

While there was no significant difference in the levels of ZNF710 mRNA expression between ccRCC and PC tissues from TCGA database, low levels of ZNF710 mRNA expression were associated with poor prognosis in patients with ccRCC.

To the best of our knowledge, this is the first study to investigate the AS lncRNA ZNF710-AS1-202, the ZNF710 protein and their associations. The Uniprot database revealed that ZNF710 is a transcription factor/cofactor that belongs to the Kruppel C2H2-type zinc-finger protein family and is closely related to gene transcription by binding to DNA (29). RIP technology may be used to identify the gene sequence ZNF710 binds to and to explore the downstream molecules in this pathway (28).

Exogenous ZNF710-AS1-202 was thought to promote the ZNF710-AS1 gene to express ZNF710-AS1-201 rather than ZNF710-AS1-202. However, the RT-qPCR results in the present study revealed that there was no significant change in the expression of ZNF710-AS1-201 after ZNF710-AS1-202 overexpression. Furthermore, TCGA analysis demonstrated that there was no significant difference in the expression of ZNF710-AS1-201 between ccRCC and adjacent healthy tissues. However, ZNF710-AS1-201 expression was closely related to the prognosis of patients with ccRCC. In contrast to ZNF710-AS1-202, the high expression level of ZNF710-AS1-201 in ccRCC tissues is associated with poor prognosis in patients with ccRCC. The first exon of ZNF710-AS1-201 overlaps the last 769 nucleotides of the fifth exon of ZNF710-201 mRNA and the second exon of ZNF710-AS1-201 overlaps 399 nucleotides of the fourth intron of ZNF710-201 pre-mRNA. Therefore, ZNF710-AS1-201 may also be relevant to the expression of ZNF710 (28).

In conclusion, the results of the present study suggested that ZNF710-AS1-202 and ZNF710 may be used as promising therapeutic targets for ccRCC. However, one drawback of the present study was that the in vitro results were not validated by in vivo experiments. Additionally, rescue experiments may be helpful to clarify the regulatory effects of ZNF710-AS1-201 and ZNF710-AS1-202 on ZNF710. Furthermore, the function of the ZNF710 protein in ccRCC cells was not investigated and the mechanisms by which ZNF710-AS1-202 regulated the ZNF710 mRNA and protein levels were not explored. Future studies are required to investigate the mechanism of the ZNF710-AS1-ZNF710 axis to identify specific markers and targets for the diagnosis and treatment of ccRCC.

Acknowledgements

Not applicable.

Funding

The present study was supported by the Zhengzhou Science and Technology Bureau (grant no. 131PCXTD627).

Availability of data and materials

The datasets used and/or analyzed during the current study are available from the corresponding author on reasonable request.

Authors' contributions

GL and MX performed the experiments and analyzed the data, and were major contributors in writing the manuscript. ZH performed high throughout RNA-sequencing. PL performed the western blot assay. HL, ZZ, YD, ZJ and JY conceived and supervised the project. All authors read and approved the final manuscript.

Ethics approval and consent to participate

The present study was approved by the Research Ethics Committee of the First Affiliated Hospital of Zhengzhou University and written informed consent was obtained from all the patients.

Patient consent for publication

Not applicable.

Competing interests

The authors declare that they have no competing interests.

References

1 

Zhou B, Zheng P, Li Z, Li H, Wang X, Shi Z and Han Q: CircPCNXL2 sponges miR-153 to promote the proliferation and invasion of renal cancer cells through upregulating ZEB2. Cell Cycle. 17:2644–2654. 2018. View Article : Google Scholar : PubMed/NCBI

2 

Su Y, Lu J, Chen X, Liang C, Luo P, Qin C and Zhang J: Long non-coding RNA HOTTIP affects renal cell carcinoma progression by regulating autophagy via the PI3K/Akt/Atg13 signaling pathway. J Cancer Res Clin Oncol. 145:573–588. 2019. View Article : Google Scholar : PubMed/NCBI

3 

Wang G, Zhang ZJ, Jian WG, Liu PH, Xue W, Wang TD, Meng YY, Yuan C, Li HM, Yu YP, et al: Novel long noncoding RNA OTUD6B-AS1 indicates poor prognosis and inhibits clear cell renal cell carcinoma proliferation via the Wnt/β-catenin signaling pathway. Mol Cancer. 18:152019. View Article : Google Scholar : PubMed/NCBI

4 

Dong D, Mu Z, Wei N, Sun M, Wang W, Xin N, Shao Y and Zhao C: Long non-coding RNA ZFAS1 promotes proliferation and metastasis of clear cell renal cell carcinoma via targeting miR-10a/SKA1 pathway. Biomed Pharmacother. 111:917–925. 2019. View Article : Google Scholar : PubMed/NCBI

5 

Yang FQ, Zhang JQ, Jin JJ, Yang CY, Zhang WJ, Zhang HM, Zheng JH and Weng ZM: HOXA11-AS promotes the growth and invasion of renal cancer by sponging miR-146b-5p to upregulate MMP16 expression. J Cell Physiol. 233:9611–9619. 2018. View Article : Google Scholar : PubMed/NCBI

6 

Xu Y, Tong Y, Zhu J, Lei Z, Wan L, Zhu X, Ye F and Xie L: An increase in long non-coding RNA PANDAR is associated with poor prognosis in clear cell renal cell carcinoma. BMC Cancer. 17:3732017. View Article : Google Scholar : PubMed/NCBI

7 

Liu G, Zhao X, Zhou J, Cheng X, Ye Z and Ji Z: LncRNA TP73-AS1 promotes cell proliferation and inhibits cell apoptosis in clear cell renal cell carcinoma through repressing KISS1 expression and inactivation of PI3K_Akt_mTOR signaling pathway. Cell Physiol Biochem. 48:371–384. 2018. View Article : Google Scholar : PubMed/NCBI

8 

Fang L, Zhang Y, Zang Y, Chai R, Zhong G, Li Z, Duan Z, Ren J and Xu Z: HP-1 inhibits the progression of ccRCC and enhances sunitinib therapeutic effects by suppressing EMT. Carbohydr Polym. 223:1151092019. View Article : Google Scholar : PubMed/NCBI

9 

Misawa A, Takayama K, Urano T and Inoue S: Androgen-induced long noncoding RNA (lncRNA) SOCS2-AS1 promotes cell growth and inhibits apoptosis in prostate cancer cells. J Biol Chem. 291:17861–17880. 2016. View Article : Google Scholar : PubMed/NCBI

10 

Deng SJ, Chen HY, Zeng Z, Deng S, Zhu S, Ye Z, He C, Liu ML, Huang K, Zhong JX, et al: Nutrient stress-dysregulated antisense lncRNA GLS-AS impairs GLS-mediated metabolism and represses pancreatic cancer progression. Cancer Res. 79:1398–1412. 2019. View Article : Google Scholar : PubMed/NCBI

11 

Wang Y, Yang L, Chen T, Liu X, Guo Y, Zhu Q, Tong X, Yang W, Xu Q, Huang D and Tu K: A novel lncRNA MCM3AP-AS1 promotes the growth of hepatocellular carcinoma by targeting miR-194-5p/FOXA1 axis. Mol Cancer. 18:282019. View Article : Google Scholar : PubMed/NCBI

12 

Wang Q, Feng Y, Peng W, Ji D, Zhang Z, Qian W, Li J, Gu Q, Zhang D, Tang J, et al: Long noncoding RNA Linc02023 regulates PTEN stability and suppresses tumorigenesis of colorectal cancer in a PTEN-dependent pathway. Cancer Lett. 451:68–78. 2019. View Article : Google Scholar : PubMed/NCBI

13 

Goyal A, Fiškin E, Gutschner T, Polycarpou-Schwarz M, Groß M, Neugebauer J, Gandhi M, Caudron-Herger M, Benes V and Diederichs S: A cautionary tale of sense-antisense gene pairs: Independent regulation despite inverse correlation of expression. Nucleic Acids Res. 45:12496–12508. 2017. View Article : Google Scholar : PubMed/NCBI

14 

d'Ydewalle C, Ramos DM, Pyles NJ, Ng SY, Gorz M, Pilato CM, Ling K, Kong L, Ward AJ, Rubin LL, et al: The antisense transcript SMN-AS1 regulates SMN expression and is a novel therapeutic target for spinal muscular atrophy. Neuron. 93:66–79. 2017. View Article : Google Scholar : PubMed/NCBI

15 

Yang MH, Zhao L, Wang L, Ou-Yang W, Hu SS, Li WL, Ai ML, Wang YQ, Han Y, Li TT, et al: Nuclear lncRNA HOXD-AS1 suppresses colorectal carcinoma growth and metastasis via inhibiting HOXD3-induced integrin beta3 transcriptional activating and MAPK/AKT signalling. Mol Cancer. 18:312019. View Article : Google Scholar : PubMed/NCBI

16 

Kathuria H, Millien G, McNally L, Gower AC, Tagne JB, Cao Y and Ramirez MI: NKX2-1-AS1 negatively regulates CD274/PD-L1, cell-cell interaction genes, and limits human lung carcinoma cell migration. Sci Rep. 8:144182018. View Article : Google Scholar : PubMed/NCBI

17 

Li T, Xie J, Shen C, Cheng D, Shi Y, Wu Z, Deng X, Chen H, Shen B, Peng C, et al: Amplification of long noncoding RNA ZFAS1 promotes metastasis in hepatocellular carcinoma. Cancer Res. 75:3181–3191. 2015. View Article : Google Scholar : PubMed/NCBI

18 

Kraus P, Sivakamasundari V, Lim SL, Xing X, Lipovich L and Lufkin T: Making sense of Dlx1 antisense RNA. Dev Biol. 376:224–235. 2013. View Article : Google Scholar : PubMed/NCBI

19 

Carrieri C, Cimatti L, Biagioli M, Beugnet A, Zucchelli S, Fedele S, Pesce E, Ferrer I, Collavin L, Santoro C, et al: Long non-coding antisense RNA controls Uchl1 translation through an embedded SINEB2 repeat. Nature. 491:454–457. 2012. View Article : Google Scholar : PubMed/NCBI

20 

Li C, Li W, Zhang Y, Zhang X, Liu T, Zhang Y, Yang Y, Wang L, Pan H, Ji J and Wang C: Increased expression of antisense lncRNA SPINT1-AS1 predicts a poor prognosis in colorectal cancer and is negatively correlated with its sense transcript. Onco Targets Ther. 11:3969–3978. 2018. View Article : Google Scholar : PubMed/NCBI

21 

Postepska-Igielska A, Giwojna A, Gasri-Plotnitsky L, Schmitt N, Dold A, Ginsberg D and Grummt I: LncRNA Khps1 regulates expression of the proto-oncogene SPHK1 via triplex-mediated changes in chromatin structure. Mol Cell. 60:626–636. 2015. View Article : Google Scholar : PubMed/NCBI

22 

Qian W, Cai X, Qian Q, Peng W, Yu J, Zhang X, Tian L and Wang C: lncRNA ZEB1-AS1 promotes pulmonary fibrosis through ZEB1-mediated epithelial-mesenchymal transition by competitively binding miR-141-3p. Cell Death Disease. 10:1292019. View Article : Google Scholar : PubMed/NCBI

23 

Blank-Giwojna A, Postepska-Igielska A and Grummt I: lncRNA KHPS1 activates a poised enhancer by triplex-dependent recruitment of epigenomic regulators. Cell Rep. 26:2904–2915.e4. 2019. View Article : Google Scholar : PubMed/NCBI

24 

Jadaliha M, Gholamalamdari O, Tang W, Zhang Y, Petracovici A, Hao Q, Tariq A, Kim TG, Holton SE, Singh DK, et al: A natural antisense lncRNA controls breast cancer progression by promoting tumor suppressor gene mRNA stability. PLoS Genet. 14:e10078022018. View Article : Google Scholar : PubMed/NCBI

25 

Ho EC, Donaldson ME and Saville BJ: Detection of antisense RNA transcripts by strand-specific RT-PCR. Methods Mol Biol. 630:125–138. 2010. View Article : Google Scholar : PubMed/NCBI

26 

Livak KJ and Schmittgen TD: Analysis of relative gene expression data using real-time quantitative PCR and the 2(-Delta Delta C(T)) method. Methods. 25:402–408. 2001. View Article : Google Scholar : PubMed/NCBI

27 

Tang Z, Kang B, Li C, Chen T and Zhang Z: GEPIA2: An enhanced web server for large-scale expression profiling and interactive analysis. Nucleic Acids Res. 47:W556–W560. 2019. View Article : Google Scholar : PubMed/NCBI

28 

Yuan JH, Liu XN, Wang TT, Pan W, Tao QF, Zhou WP, Wang F and Sun SH: The MBNL3 splicing factor promotes hepatocellular carcinoma by increasing PXN expression through the alternative splicing of lncRNA-PXN-AS1. Nat Cell Biol. 19:820–832. 2017. View Article : Google Scholar : PubMed/NCBI

29 

UniProt Consortium, . UniProt: A worldwide hub of protein knowledge. Nucleic Acids Res. 47:D506–D515. 2019. View Article : Google Scholar : PubMed/NCBI

Related Articles

  • Abstract
  • View
  • Download
  • Twitter
Copy and paste a formatted citation
Spandidos Publications style
Li G, Xie M, Huang Z, Li H, Li P, Zhang Z, Ding Y, Jia Z and Yang J: Overexpression of antisense long non‑coding RNA ZNF710‑AS1‑202 promotes cell proliferation and inhibits apoptosis of clear cell renal cell carcinoma via regulation of ZNF710 expression. Mol Med Rep 21: 2502-2512, 2020.
APA
Li, G., Xie, M., Huang, Z., Li, H., Li, P., Zhang, Z. ... Yang, J. (2020). Overexpression of antisense long non‑coding RNA ZNF710‑AS1‑202 promotes cell proliferation and inhibits apoptosis of clear cell renal cell carcinoma via regulation of ZNF710 expression. Molecular Medicine Reports, 21, 2502-2512. https://doi.org/10.3892/mmr.2020.11032
MLA
Li, G., Xie, M., Huang, Z., Li, H., Li, P., Zhang, Z., Ding, Y., Jia, Z., Yang, J."Overexpression of antisense long non‑coding RNA ZNF710‑AS1‑202 promotes cell proliferation and inhibits apoptosis of clear cell renal cell carcinoma via regulation of ZNF710 expression". Molecular Medicine Reports 21.6 (2020): 2502-2512.
Chicago
Li, G., Xie, M., Huang, Z., Li, H., Li, P., Zhang, Z., Ding, Y., Jia, Z., Yang, J."Overexpression of antisense long non‑coding RNA ZNF710‑AS1‑202 promotes cell proliferation and inhibits apoptosis of clear cell renal cell carcinoma via regulation of ZNF710 expression". Molecular Medicine Reports 21, no. 6 (2020): 2502-2512. https://doi.org/10.3892/mmr.2020.11032
Copy and paste a formatted citation
x
Spandidos Publications style
Li G, Xie M, Huang Z, Li H, Li P, Zhang Z, Ding Y, Jia Z and Yang J: Overexpression of antisense long non‑coding RNA ZNF710‑AS1‑202 promotes cell proliferation and inhibits apoptosis of clear cell renal cell carcinoma via regulation of ZNF710 expression. Mol Med Rep 21: 2502-2512, 2020.
APA
Li, G., Xie, M., Huang, Z., Li, H., Li, P., Zhang, Z. ... Yang, J. (2020). Overexpression of antisense long non‑coding RNA ZNF710‑AS1‑202 promotes cell proliferation and inhibits apoptosis of clear cell renal cell carcinoma via regulation of ZNF710 expression. Molecular Medicine Reports, 21, 2502-2512. https://doi.org/10.3892/mmr.2020.11032
MLA
Li, G., Xie, M., Huang, Z., Li, H., Li, P., Zhang, Z., Ding, Y., Jia, Z., Yang, J."Overexpression of antisense long non‑coding RNA ZNF710‑AS1‑202 promotes cell proliferation and inhibits apoptosis of clear cell renal cell carcinoma via regulation of ZNF710 expression". Molecular Medicine Reports 21.6 (2020): 2502-2512.
Chicago
Li, G., Xie, M., Huang, Z., Li, H., Li, P., Zhang, Z., Ding, Y., Jia, Z., Yang, J."Overexpression of antisense long non‑coding RNA ZNF710‑AS1‑202 promotes cell proliferation and inhibits apoptosis of clear cell renal cell carcinoma via regulation of ZNF710 expression". Molecular Medicine Reports 21, no. 6 (2020): 2502-2512. https://doi.org/10.3892/mmr.2020.11032
Follow us
  • Twitter
  • LinkedIn
  • Facebook
About
  • Spandidos Publications
  • Careers
  • Cookie Policy
  • Privacy Policy
How can we help?
  • Help
  • Live Chat
  • Contact
  • Email to our Support Team