Spandidos Publications Logo
  • About
    • About Spandidos
    • Aims and Scopes
    • Abstracting and Indexing
    • Editorial Policies
    • Reprints and Permissions
    • Job Opportunities
    • Terms and Conditions
    • Contact
  • Journals
    • All Journals
    • Oncology Letters
      • Oncology Letters
      • Information for Authors
      • Editorial Policies
      • Editorial Board
      • Aims and Scope
      • Abstracting and Indexing
      • Bibliographic Information
      • Archive
    • International Journal of Oncology
      • International Journal of Oncology
      • Information for Authors
      • Editorial Policies
      • Editorial Board
      • Aims and Scope
      • Abstracting and Indexing
      • Bibliographic Information
      • Archive
    • Molecular and Clinical Oncology
      • Molecular and Clinical Oncology
      • Information for Authors
      • Editorial Policies
      • Editorial Board
      • Aims and Scope
      • Abstracting and Indexing
      • Bibliographic Information
      • Archive
    • Experimental and Therapeutic Medicine
      • Experimental and Therapeutic Medicine
      • Information for Authors
      • Editorial Policies
      • Editorial Board
      • Aims and Scope
      • Abstracting and Indexing
      • Bibliographic Information
      • Archive
    • International Journal of Molecular Medicine
      • International Journal of Molecular Medicine
      • Information for Authors
      • Editorial Policies
      • Editorial Board
      • Aims and Scope
      • Abstracting and Indexing
      • Bibliographic Information
      • Archive
    • Biomedical Reports
      • Biomedical Reports
      • Information for Authors
      • Editorial Policies
      • Editorial Board
      • Aims and Scope
      • Abstracting and Indexing
      • Bibliographic Information
      • Archive
    • Oncology Reports
      • Oncology Reports
      • Information for Authors
      • Editorial Policies
      • Editorial Board
      • Aims and Scope
      • Abstracting and Indexing
      • Bibliographic Information
      • Archive
    • Molecular Medicine Reports
      • Molecular Medicine Reports
      • Information for Authors
      • Editorial Policies
      • Editorial Board
      • Aims and Scope
      • Abstracting and Indexing
      • Bibliographic Information
      • Archive
    • World Academy of Sciences Journal
      • World Academy of Sciences Journal
      • Information for Authors
      • Editorial Policies
      • Editorial Board
      • Aims and Scope
      • Abstracting and Indexing
      • Bibliographic Information
      • Archive
    • International Journal of Functional Nutrition
      • International Journal of Functional Nutrition
      • Information for Authors
      • Editorial Policies
      • Editorial Board
      • Aims and Scope
      • Abstracting and Indexing
      • Bibliographic Information
      • Archive
    • International Journal of Epigenetics
      • International Journal of Epigenetics
      • Information for Authors
      • Editorial Policies
      • Editorial Board
      • Aims and Scope
      • Abstracting and Indexing
      • Bibliographic Information
      • Archive
    • Medicine International
      • Medicine International
      • Information for Authors
      • Editorial Policies
      • Editorial Board
      • Aims and Scope
      • Abstracting and Indexing
      • Bibliographic Information
      • Archive
  • Articles
  • Information
    • Information for Authors
    • Information for Reviewers
    • Information for Librarians
    • Information for Advertisers
    • Conferences
  • Language Editing
Spandidos Publications Logo
  • About
    • About Spandidos
    • Aims and Scopes
    • Abstracting and Indexing
    • Editorial Policies
    • Reprints and Permissions
    • Job Opportunities
    • Terms and Conditions
    • Contact
  • Journals
    • All Journals
    • Biomedical Reports
      • Information for Authors
      • Editorial Policies
      • Editorial Board
      • Aims and Scope
      • Abstracting and Indexing
      • Bibliographic Information
      • Archive
    • Experimental and Therapeutic Medicine
      • Information for Authors
      • Editorial Policies
      • Editorial Board
      • Aims and Scope
      • Abstracting and Indexing
      • Bibliographic Information
      • Archive
    • International Journal of Epigenetics
      • Information for Authors
      • Editorial Policies
      • Editorial Board
      • Aims and Scope
      • Abstracting and Indexing
      • Bibliographic Information
      • Archive
    • International Journal of Functional Nutrition
      • Information for Authors
      • Editorial Policies
      • Editorial Board
      • Aims and Scope
      • Abstracting and Indexing
      • Bibliographic Information
      • Archive
    • International Journal of Molecular Medicine
      • Information for Authors
      • Editorial Policies
      • Editorial Board
      • Aims and Scope
      • Abstracting and Indexing
      • Bibliographic Information
      • Archive
    • International Journal of Oncology
      • Information for Authors
      • Editorial Policies
      • Editorial Board
      • Aims and Scope
      • Abstracting and Indexing
      • Bibliographic Information
      • Archive
    • Medicine International
      • Information for Authors
      • Editorial Policies
      • Editorial Board
      • Aims and Scope
      • Abstracting and Indexing
      • Bibliographic Information
      • Archive
    • Molecular and Clinical Oncology
      • Information for Authors
      • Editorial Policies
      • Editorial Board
      • Aims and Scope
      • Abstracting and Indexing
      • Bibliographic Information
      • Archive
    • Molecular Medicine Reports
      • Information for Authors
      • Editorial Policies
      • Editorial Board
      • Aims and Scope
      • Abstracting and Indexing
      • Bibliographic Information
      • Archive
    • Oncology Letters
      • Information for Authors
      • Editorial Policies
      • Editorial Board
      • Aims and Scope
      • Abstracting and Indexing
      • Bibliographic Information
      • Archive
    • Oncology Reports
      • Information for Authors
      • Editorial Policies
      • Editorial Board
      • Aims and Scope
      • Abstracting and Indexing
      • Bibliographic Information
      • Archive
    • World Academy of Sciences Journal
      • Information for Authors
      • Editorial Policies
      • Editorial Board
      • Aims and Scope
      • Abstracting and Indexing
      • Bibliographic Information
      • Archive
  • Articles
  • Information
    • For Authors
    • For Reviewers
    • For Librarians
    • For Advertisers
    • Conferences
  • Language Editing
Login Register Submit
  • This site uses cookies
  • You can change your cookie settings at any time by following the instructions in our Cookie Policy. To find out more, you may read our Privacy Policy.

    I agree
Search articles by DOI, keyword, author or affiliation
Search
Advanced Search
presentation
Molecular Medicine Reports
Join Editorial Board Propose a Special Issue
Print ISSN: 1791-2997 Online ISSN: 1791-3004
Journal Cover
March-2021 Volume 23 Issue 3

Full Size Image

Sign up for eToc alerts
Recommend to Library

Journals

International Journal of Molecular Medicine

International Journal of Molecular Medicine

International Journal of Molecular Medicine is an international journal devoted to molecular mechanisms of human disease.

International Journal of Oncology

International Journal of Oncology

International Journal of Oncology is an international journal devoted to oncology research and cancer treatment.

Molecular Medicine Reports

Molecular Medicine Reports

Covers molecular medicine topics such as pharmacology, pathology, genetics, neuroscience, infectious diseases, molecular cardiology, and molecular surgery.

Oncology Reports

Oncology Reports

Oncology Reports is an international journal devoted to fundamental and applied research in Oncology.

Experimental and Therapeutic Medicine

Experimental and Therapeutic Medicine

Experimental and Therapeutic Medicine is an international journal devoted to laboratory and clinical medicine.

Oncology Letters

Oncology Letters

Oncology Letters is an international journal devoted to Experimental and Clinical Oncology.

Biomedical Reports

Biomedical Reports

Explores a wide range of biological and medical fields, including pharmacology, genetics, microbiology, neuroscience, and molecular cardiology.

Molecular and Clinical Oncology

Molecular and Clinical Oncology

International journal addressing all aspects of oncology research, from tumorigenesis and oncogenes to chemotherapy and metastasis.

World Academy of Sciences Journal

World Academy of Sciences Journal

Multidisciplinary open-access journal spanning biochemistry, genetics, neuroscience, environmental health, and synthetic biology.

International Journal of Functional Nutrition

International Journal of Functional Nutrition

Open-access journal combining biochemistry, pharmacology, immunology, and genetics to advance health through functional nutrition.

International Journal of Epigenetics

International Journal of Epigenetics

Publishes open-access research on using epigenetics to advance understanding and treatment of human disease.

Medicine International

Medicine International

An International Open Access Journal Devoted to General Medicine.

Journal Cover
March-2021 Volume 23 Issue 3

Full Size Image

Sign up for eToc alerts
Recommend to Library

  • Article
  • Citations
    • Cite This Article
    • Download Citation
    • Create Citation Alert
    • Remove Citation Alert
    • Cited By
  • Similar Articles
    • Related Articles (in Spandidos Publications)
    • Similar Articles (Google Scholar)
    • Similar Articles (PubMed)
  • Download PDF
  • Download XML
  • View XML
Article

Nrf2‑Keap1‑ARE‑NQO1 signaling attenuates hyperoxia‑induced lung cell injury by inhibiting apoptosis

  • Authors:
    • Bowen Weng
    • Xiaoyue Zhang
    • Xiaoyun Chu
    • Xiaohui Gong
    • Cheng Cai
  • View Affiliations / Copyright

    Affiliations: Department of Neonatology, Children's Hospital Affiliated to Shanghai Jiaotong University, Shanghai Children's Hospital, Shanghai 200062, P.R. China
  • Article Number: 221
    |
    Published online on: January 21, 2021
       https://doi.org/10.3892/mmr.2021.11860
  • Expand metrics +
Metrics: Total Views: 0 (Spandidos Publications: | PMC Statistics: )
Metrics: Total PDF Downloads: 0 (Spandidos Publications: | PMC Statistics: )
Cited By (CrossRef): 0 citations Loading Articles...

This article is mentioned in:



Abstract

Bronchopulmonary dysplasia (BPD) is one of the main causes of chronic lung disease in premature infants. Acute lung injury following exposure to hyperoxia contributes to the development of BPD in preterm infants. The nuclear factor‑erythroid 2‑related factor 2 (Nrf2) signaling pathway is an endogenous antioxidant defense mechanism that is involved in the pathogenesis of numerous hyperoxia‑induced diseases. In the present study, the expression of Nrf2, Kelch‑like ECH‑associated protein 1 (Keap1) and NAD(P)H quinone oxidoreductase 1 enzyme (NQO1) was detected in A549 cells exposed to hyperoxia and transfection with small interfering RNA (siRNA) using reverse transcription‑quantitative polymerase chain reaction and western blotting, and cellular apoptosis was detected using flow cytometry. The results demonstrated that apoptosis increased significantly following exposure of the cells to hyperoxia, and Nrf2, Keap1 and NQO1 expression levels were significantly upregulated under hyperoxic conditions. Furthermore, following transfection with Nrf2 siRNA, the expression levels of these genes were significantly downregulated and apoptosis was significantly increased compared with the respective values in untransfected cells. These findings suggest that the Nrf2‑Keap1‑antioxidant response element‑NQO1 signaling pathway may play a protective role in hyperoxia‑induced lung injury via the inhibition of apoptosis.

Introduction

Acute lung injury (ALI) is a condition in which progressive hypoxemia and respiratory distress are caused by non-cardiogenic factors, including hyperoxia and infection (1). Exposure to hyperoxia can induce ALI, which is a key risk factor for the occurrence and development of bronchopulmonary dysplasia (BPD). Hyperoxia-induced lung injury may result in atelectasis, poor lung compliance and susceptibility to infection as a consequence of surfactant deficiency, mucociliary dysfunction and histological damage (2). Experimental models have demonstrated that hyperoxia can disrupt alveolar and microvascular development, and thereby cause alveolar simplification (3). Similarly, exposure to hyperoxia at birth is known to increase the risk of BPD (4). Markers of oxidative stress have been shown to be associated with the development of lung disease (5). Between the years 2007–2011 and 2012–2015, the incidence of BPD among preterm infants in 11 high-income countries exhibited a significant increase, from 23.3 to 27.5% (6).

The oxidative stress triggered by reactive oxygen species (ROS) contributes to ALI by causing pulmonary parenchymal damage (4). Nuclear factor-erythroid 2-related factor 2 (Nrf2) is a member of the cap ‘n’ collar family of transcription factors, and the Nrf2-kelch-like ECH-associated protein 1 (Keap1)/antioxidant response element (ARE) signaling pathway has been shown to regulate antioxidant proteases, scavenge ROS, maintain intracellular redox homeostasis, and regulate apoptosis and anti-inflammatory responses (7). NAD(P)H quinone oxidoreductase 1 (NQO1) is a phase II stress response protein that regulates the production of ROS and is able to alleviate oxidative stress injury induced by the exposure of respiratory epithelial cells to hyperoxia (8). However, the relationships among Nrf2, NQO1 and hyperoxia-induced lung injury remain unclear.

Reparative responses to lung epithelial lesions in infants with BPD are dependent on type II alveolar epithelial cells (AECIIs) (9); however, AECIIs tend to degenerate in primary culture. The A549 cell line is derived from human alveolar basal epithelium adenocarcinoma, is suitable for gene transfection, and has characteristics similar to those of AECIIs; therefore, A549 cells are often used in the study of pulmonary antioxidation mechanisms (10). Since previous studies have used A549 cells to investigate the pathogenesis of BPD in premature infants (11,12), A549 cells exposed to hyperoxia were used in the present study as a model to investigate the molecular processes that contribute toward BPD in premature infants.

In the present study, the expression of Nrf2, Keap1 and NQO1 in A549 cells was investigated under exposure to hyperoxia and with small interfering RNA (siRNA) transfection, and their associations with cellular apoptosis were elucidated. Thus, the aim of the study was to provide insights into the pathogenesis of BPD in premature infants.

Materials and methods

Cell line

A549 cells were obtained from The Chinese Academy of Sciences (Shanghai, China) and cultured at the Cell Laboratory Center, Shanghai Ssmdata Medical Information Technology Company (Shanghai, China).

Reagents

Three pairs of 21-base siRNAs were designed by Suzhou GenePharma Co., Ltd. based on the human Nrf2 gene sequence in GenBank (National Institutes of Health) using standard design principles (Table I). Lipofectamine® 2000, TRIzol®, fetal bovine serum (FBS) and Dulbecco's modified Eagle's medium (DMEM) were purchased from Thermo Fisher Scientific, Inc., and the PrimeScript RT reagent kit was obtained from Takara Bio, Inc.

Table I.

Primer and siRNA sequences.

Table I.

Primer and siRNA sequences.

siRNA or genePrimerSequence (5′-3′)
siRNA-1Sense AUACUUCUCGACUUACUCCAA
Antisense GGAGUAAGUCGAGAAGUAUUU
siRNA-2Sense AAACGUAGCCGAAGAAACCUC
Antisense GGUUUCUUCGGCUACGUUUCA
siRNA-3Sense AAUAUUAAGACACUGUAACUC
Antisense GUUACAGUGUCUUAAUAUUGA
NCSense UUCUCCGAACGUGUCACGUTT
Antisense ACGUGACACGUUCGGAGAATT
Nrf2Sense ATGGATTTGATTGACATACTTT
Antisense ACTGAGCCTGATTAGTAGCAAT
Keap1Sense TGCGCTGCGAGTCCGAGGTCTTC
Antisense TCGAAGATCTTGACCAGGTAGT
NQO1Sense ACATATAGCATTGGGCACACTC
Antisense TCATTAAGAATCCTGCCTGGAAGT
GAPDHSense CATCACTGCCACCCAGAAGACTG
Antisense ATGCCAGTGAGCTTCCCGTTCAG

[i] siRNA, small interfering RNA; NC, negative control; Nrf2, nuclear factor-erythroid 2-related factor 2; Keap1, kelch-like ECH-associated protein 1; NQO1, NAD(P)H quinone oxidoreductase 1 enzyme.

Cell culture and grouping of A549 cells

A549 cells (5×104/well) were inoculated into a 24-well culture plate with 10% FBS, DMEM, supplemented with 100 U/ml penicillin at 37°C the day before transfection, and grown to 40–70% confluence within 24 h. The siRNA (100 nM) was mixed gently with 50 µl serum-free DMEM, and 1 µl Lipofectamine 2000 was mixed with 50 µl DMEM at 25°C for 5 min. The siRNA and Lipofectamine reagents were then mixed and added to the culture plate containing the cells at 37°C for 12 h. The cells were divided into the following four groups: Normoxic without transfection (group I), hyperoxia-exposed without transfection (group II), normoxic with transfection (group III) and hyperoxia-exposed with transfection (group IV). After transfection for 24 h, the hyperoxia-exposed groups (II and IV) were exposed to 95% O2 and 5% CO2 for 24 h while the normoxic groups (I and IV) were incubated with 5% CO2 in air for 24 h.

Nrf2 siRNA screening

Cells were in inoculated into a 6-well culture plate at a density of 4×105 cells/well and transfected with one of three siRNAs (100 nM) targeting Nrf2 expression (siRNA-1, siRNA-2 or siRNA-3) or a negative control siRNA (100 nM) using Lipofectamine 2000. The cells were cultured in an incubator at 37°C with 5% CO2 for 12 h and collected to determine the transfection efficiency. The siRNA with the highest efficiency for the repression of Nrf2 expression (siRNA-1) was used for subsequent experiments.

Immunofluorescence and confocal laser scanning microscopy

The A549 cells transfected with siRNA-1 were fixed with 4% paraformaldehyde at −20°C for 20 min and then treated with 0.3% Triton-X100 for membrane permeabilization. Subsequently, 3% bovine serum albumin (Thermo Fisher Scientific, Inc.) was added, and the cells were blocked in an incubator at 37°C for 1 h. Then, the cells were washed with phosphate-buffered saline (PBS) and incubated overnight at 4°C with Nrf2 (cat. no. ab137550; 1:1,000 Abcam) according to the manufacturer's instructions. After incubation for 1 h at 37°C, the cells were washed in PBS and then incubated in the dark with diluted goat-anti-rabbit IgG (cat. no. ab150077; 1:10,000; Abcam) secondary antibody at 37°C for 1 h. The cells were then mounted on slides and the nuclei were stained with 4′,6-diamidino-2-phenylindole at 25°C for 5 min. All samples were analyzed using confocal laser scanning microscopy.

Reverse transcription-qPCR (RT-qPCR)

A549 cells from each group were collected and total RNA was extracted from them using TRIzol. The total RNA was reverse transcribed into cDNA using a PrimeScript RT reagent kit (Takara Bio, Inc.) at 42°C for 15 min and 85°C for 5 sec. The cDNA was then subjected to fluorogenic qPCR. Differences in gene expression between groups were compared using a relative quantitation method with GAPDH as the internal reference gene. The samples were pre-amplified at 95°C for 15 min, followed by 40 cycles of qPCR at 95°C for 20 sec and 60°C for 45 sec. Relative target gene mRNA expression was calculated using the 2−ΔΔCt method (13). The sequences of the primers used are shown in Table I.

Western blotting

A549 cells from each group were lysed and total protein was extracted using radioimmunoprecipitation assay buffer (Beyotime Institute of Biotechnology). The bicinchoninic acid method was used for total protein quantification. The proteins (30 µg) were separated using SDS-PAGE on 7.5% gels (Beyotime Institute of Biotechnology), transferred to polyvinylidene fluoride membranes and blocked with PBS containing 5% (w/v) skimmed milk powder for 2 h at 25°C. The membranes were then incubated with Nrf2 (cat no. ab137550; Abcam), Keap1 (cat. no. ab139729; Abcam), NQO1 (cat no. ab2346; Abcam) and GAPDH (cat. no. ab9485; Abcam) primary antibodies diluted 1:1,000 overnight at 4°C followed by horseradish peroxidase-conjugated goat-anti-rabbit (cat no. ab6721; Abcam) secondary antibodies diluted 1:5,000 for 1 h at 25°C. Next, the membranes were washed with 150 mM NaCl and 50 mM Tris-Cl at 25°C three times. Finally, the bands were visualized using Pierce enhanced chemiluminescence western blotting substrate (Thermo Fisher Scientific, Inc.) was added, and the blots were scanned using a Bio-Rad Gel Doc XR+ gel documentation system (Bio-Rad Laboratories, Inc.). Bio-Rad Image Lab Software (version 5.1; Bio-Rad Laboratories, Inc.) was used for densitometric analysis.

Flow cytometry

Cell apoptosis in groups I, II and IV was detected using flow cytometry. Briefly, A549 cells (3×105 cells/well) from each group were inoculated into 6-well culture plates and cultured at 37°C for 48 h, then collected for the detection of apoptosis. After removal of the culture medium, the cells were digested with trypsin, centrifuged at 1,000 × g for 5 min at 25°C, then resuspended in PBS. The cells (1×105) were centrifuged again at 1,000 × g for 5 min at 25°C. After resuspension, the cells were incubated in the dark with 5 µl Annexin V-FITC at 4°C for 15 min and then with 5 µl propidium iodide staining solution in the dark at 4°C for 5 min. Unstained cells were used as the negative control. The flow cytometry data were acquired using an Attune NxT flow cytometer (Thermo Fisher Scientific, Inc.) and analyzed using FlowJo (version 10; FlowJo LLC).

Statistical analysis

All statistical analyses were conducted using SPSS 20.0 software (IBM Corp.) and the results are presented as the mean ± standard deviation. Results were analyzed by one-way ANOVA. Pairwise comparisons using Bonferroni correction were performed if one-way ANOVA indicated a significant difference. P<0.05 was considered to indicate a statistically significant difference.

Results

Nrf2 siRNA efficiency

The extent by which Nrf2 was downregulated following transfection with three different siRNAs was investigated using RT-qPCR and western blotting. Nrf2 expression was significantly downregulated by Nrf2 siRNA-1, −2 and −3, with siRNA-1 displaying the highest inhibition efficiency (80.57% for Nrf2 siRNA; Table II, Fig. 1). Therefore, siRNA-1 was used in subsequent experiments.

Figure 1.

Suppression of Nrf2 by siRNA transfection in A549 cells. siRNA-1, siRNA-2 and siRNA-3 are three different Nrf2 siRNAs that were compared with NC siRNA. Data are presented as the mean ± SD. **P<0.01 vs. NC. siRNA, small interfering RNA; Nrf2, nuclear factor-erythroid 2-related factor 2; NC, negative control.

Table II.

Nrf2 mRNA suppression following siRNA transfection.

Table II.

Nrf2 mRNA suppression following siRNA transfection.

siRNANrf2 expression
siRNA-10.1871±0.0592
siRNA-20.3135±0.1262
siRNA-30.3703±0.0182
NC0.9634±0.0574

[i] Data are relative mRNA expression ratios of Nrf2 to GAPDH and are presented as the mean ± SD (n=3). Nrf2, nuclear factor-erythroid 2-related factor 2; siRNA, small interfering RNA; NC, negative control.

Nrf2 protein expression and distribution in A549 cells

The expression and distribution of Nrf2 in A549 cells incubated under two different conditions were examined using immunofluorescence. Nrf2 was preferentially distributed throughout the cytoplasm of A549 cells under normoxic conditions (group I). However, the expression of Nrf2 protein was downregulated following transfection with Nrf2 siRNA (group III; Fig. 2).

Figure 2.

Nrf2 protein expression and distribution in A549 cells. The localization of Nrf2 was visualized in (A1-C1) group III and (A2-C2) group I using immunofluorescence. Nrf2 was preferentially distributed in the cytoplasm of the A549 cells under normoxic conditions. Nrf2, nuclear factor-erythroid 2-related factor 2.

Hyperoxia upregulates Nrf2, Keap1 and NQO1 in A549 cells

To determine the effects of hyperoxia on Nrf2, Keap1 and NQO1, their expression levels were measured in A549 cells incubated under hyperoxic and normoxic conditions. Relative Nrf2, Keap1 and NQO1 mRNA expression levels in the cells exposed to hyperoxia without siRNA transfection (group II; 4.553±0.498, 3.299±0.483 and 5.866±0.582, respectively) were significantly higher compared with those in untransfected cells under normoxic conditions (group I; F=65.310–209.249, P<0.01; Fig. 3). Similarly, relative Nrf2, Keap1 and NQO1 protein expression levels were significantly higher in cells exposed to hyperoxia without transfection (group II; 1.118±0.143, 1.217±0.070 and 1.064±0.053, respectively) compared with those in untransfected cells under normoxic conditions (group I; F=49.103–96.875, P<0.01; Fig. 4). Therefore, it appears that hyperoxia upregulates Nrf2, Keap1 and NQO1 expression.

Figure 3.

Effects of hyperoxia and Nrf2 siRNA on Nrf2, Keap1 and NQO1 mRNA expression in A549 cells. Reverse transcription-quantitative polymerase chain reaction demonstrated that Nrf2, Keap1 and NQO1 mRNA expression levels were significantly higher in the hyperoxia without Nrf2 siRNA group than in the normoxia without Nrf2 siRNA group, but significantly lower in the hyperoxia after Nrf2 siRNA transfection group than in the hyperoxia without Nrf2 siRNA group. Data are presented as the mean ± SD. **P< 0.01. Group I, normoxia without siRNA; group II, hyperoxia without siRNA; group III, normoxia after Nrf2 siRNA transfection; group IV, hyperoxia after Nrf2 siRNA transfection; Nrf2, nuclear factor-erythroid 2-related factor 2; siRNA, small interfering RNA; Keap1, kelch-like ECH-associated protein 1; NQO1, NAD(P)H quinone oxidoreductase 1 enzyme.

Figure 4.

Effects of hyperoxia and Nrf2 siRNA on Nrf2, Keap1 and NQO1 protein expression. Western blotting demonstrated that Nrf2, Keap1 and NQO1 protein expression levels were significantly higher in the hyperoxia without Nrf2 siRNA group than in the normoxia without Nrf2 siRNA group, but were significantly lower in the hyperoxia after Nrf2 siRNA transfection group than in the hyperoxia without Nrf2 siRNA group. Data are presented as the mean ± SD. **P<0.01. Group I, normoxia without siRNA; group II, hyperoxia without siRNA; group IV, hyperoxia after Nrf2 siRNA transfection; Nrf2, nuclear factor-erythroid 2-related factor 2; siRNA, small interfering RNA; Keap1, kelch-like ECH-associated protein 1; NQO1, NAD(P)H quinone oxidoreductase 1 enzyme.

Nrf2 siRNA downregulates Nrf2, Keap1 and NQO1 in A549 cells

The effects of Nrf2 siRNA on Nrf2, Keap1 and NQO1 expression were examined in A549 cells exposed to hyperoxia. Relative Nrf2, Keap1 and NQO1 mRNA expression levels in cells exposed to hyperoxia after transfection (group IV; 0.937±0.057, 0.854±0.067 and 0.789±0.058, respectively) were significantly lower compared with those in untransfected cells exposed to hyperoxia (group II; F=75.337–226.208, P<0.01; Fig. 3). Similarly, relative Nrf2, Keap1 and NQO1 protein expression levels were significantly lower in hyperoxia-exposed cells after Nrf2 siRNA transfection (group IV; 0.703±0.036, 0.996±0.036 and 0.701±0.037, respectively) compared with those in untransfected cells exposed to hyperoxia (group II; F=23.600–93.816, P<0.01; Fig. 4). These results indicate that Nrf2 siRNA downregulates Nrf2, Keap1 and NQO1 in cells exposed to hyperoxia.

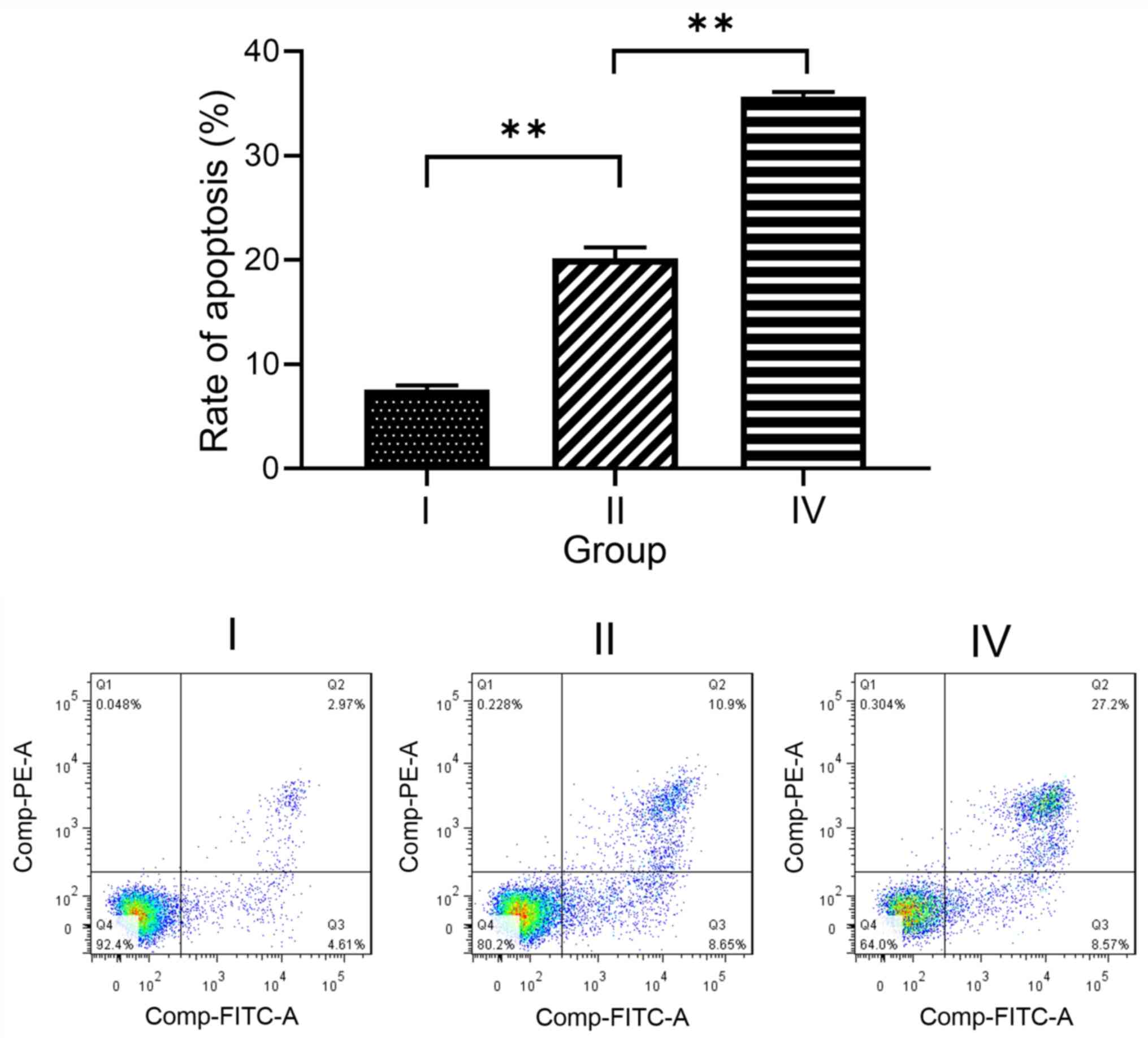
Effects of hyperoxia and Nrf2 siRNA on cell apoptosis

Finally, the effects of hyperoxia and Nrf2 siRNA on apoptosis in A549 cells were investigated. In untransfected cells, apoptosis following exposure to hyperoxia (group II; 20.15±1.08%) was significantly higher compared with that without hyperoxia exposure (group I; 7.59±0.39%; F=357.466, P<0.01). Furthermore, the rate of apoptosis was significantly higher in cells exposed to hyperoxia after transfection with Nrf2 siRNA (group IV; 35.64±0.49%) than in untransfected cells exposed to hyperoxia (group II; F=510.221, P<0.01; Fig. 5). Together, these findings indicate that Nrf2, Keap1 and NQO1 may protect against hyperoxia-induced lung injury via the inhibition of apoptosis.

Figure 5.

Effects of hyperoxia and Nrf2 siRNA on A549 cell apoptosis. Flow cytometry demonstrated that the rate of apoptosis was significantly higher in the hyperoxia without Nrf2 siRNA group than in the normoxia without Nrf2 siRNA group, and was significantly higher again in the hyperoxia after Nrf2 siRNA transfection group. Data are presented as the mean ± SD. **P<0.01. Group I, normoxia without siRNA; group II, hyperoxia without siRNA; group IV, hyperoxia after Nrf2 siRNA transfection; Nrf2, nuclear factor-erythroid 2-related factor 2; siRNA, small interfering RNA.

Discussion

Improvements in perinatal care have increased the survival rates of premature infants and thus have also increased the incidence of BPD (14). Multiple factors serve roles in the etiology of BPD, including hyperoxia, postnatal infection and ventilator-induced lung injury. However, the degree of prematurity and exposure to hyperoxia are the most important predisposing factors for BPD in neonates (15,16). The specific pathogenesis of ALI following hyperoxia exposure has not yet been fully defined. In the present study, transfection with Nrf2 siRNA was used to advance our understanding of the pathogenesis of ALI and help to improve the prevention and management of BPD.

The results of the present study demonstrated that relative Nrf2, Keap1 and NQO1 expression levels were significantly higher in untransfected cells exposed to hyperoxia than in untransfected cells under normoxic conditions, as was the rate of apoptosis. These findings indicate that the oxidative stress caused by hyperoxia leads to cell injury and apoptosis, and suggest that the Nrf2-Keap1-ARE-NQO1 signaling pathway may play an essential role in hyperoxia-induced ALI in addition to serving as a key endogenous antioxidant defense mechanism. Hyperoxia is known to result in oxidative stress and cell apoptosis, and to serve an important role in the development of BPD in premature infants (11). Therefore, the upregulation of genes in antioxidative signaling pathways, such as the Nrf2-Keap1-ARE-NQO1 pathway, may reduce hyperoxia-induced lung injury in preterm infants.

siRNAs are double-stranded RNAs, 20–25 base pairs in length, that provide RNA interference (17), and can be used to explore the mechanism of BPD (18). In the present study, siRNA was used to interfere with Nrf2 expression, and it was found that Nrf2 siRNA significantly decreased Keap1 and NQO1 expression under hyperoxic conditions, and increased the susceptibility of A549 cells to hyperoxia-induced damage, as demonstrated by the aggravation of apoptosis. These findings suggest that Nrf2 exerts regulatory effects on Keap1 and NQO1, which may be involved in cellular apoptosis during the occurrence of hyperoxia-induced ALI.

Nrf2 contains a highly conserved basic region leucine zipper and induces the transcription of numerous cytoprotective genes via signal transduction (19). In the present study, hyperoxia significantly increased Nrf2 expression and the rate of apoptosis, whereas Nrf2 siRNA significantly decreased Nrf2 expression and downregulated the expression of its downstream mediators Keap1 and NQO1. Furthermore, when the A549 cells were transfected with Nrf2 siRNA, they were more susceptible to hyperoxia-induced damage and exhibited an increased rate of apoptosis. These findings indicate that Nrf2 plays a key role in oxidative stress reactions and suggest that the self-protective mechanisms of lung cells exposed to hyperoxia are associated with Nrf2-Keap1-ARE-NQO1 signaling.

Nrf2 is a key genetic determinant of ALI pathogenesis (20), with Nrf2-knockout mice displaying increased susceptibility to hyperoxia-induced damage and exacerbated ALI compared with wild-type mice (21,22). Previous studies have shown that Nrf2 and its downstream effectors are significantly upregulated in the lung tissues of premature mice exposed to hyperoxia, and confer protection against BPD (23,24). Moreover, hyperoxia induces a BPD-like phenotype for which mortality rates, arrested lung development, apoptosis, inflammation, and structural protein and membrane lipid oxidation are more severe in Nrf2−/− neonatal mice compared with Nrf2+/+ neonatal mice (25). In addition to its ability to provide enhanced antioxidative effects, Nrf2 also displays strong anti-inflammatory activity (26,27). Therefore, Nrf2 appears to be a promising focus for the prevention and treatment of BPD owing to its ability to alleviate oxidative stress reactions through multiple mechanisms.

Keap1 is a cysteine-rich protein that acts as a redox damage sensor, whereas ARE is a cis-acting enhancer in a Nrf2 target gene cluster (28). The ARE consensus sequence has been identified in the promoter region of numerous genes that encode phase II detoxification enzymes (29). In the present study, it was found that Nrf2 was primarily localized in the cytoplasm of untransfected normoxic A549 cells. Moreover, relative Keap1 expression was significantly increased under hyperoxic conditions, and decreased following transfection with Nrf2 siRNA. Under physiological conditions, Keap1 traps and ubiquitinates Nrf2 in the cytoplasm, leading to its rapid degradation by the ubiquitin-proteasome system (30,31). In addition, broad complex-tramtrack-bric-a-brac and cap ‘n’ collar homology1 forms a heterodimer with small musculo-aponeurotic fibrosarcoma (sMAF) protein and prevents Nrf2 from binding to the ARE (32). However, hyperoxia modifies the reactive cysteine residues of Keap1, preventing it from targeting Nrf2 for ubiquitination and degradation. Consequently, Nrf2 is translocated into the nucleus and forms a heterodimer with sMAF (33), which recognizes and binds to the ARE, and activates a series of antioxidant enzymes such as NQO1 (34). Therefore, it appears that Keap1 and ARE may serve critical roles in redox homeostasis during hyperoxia-induced lung injury.

NQO1 is an antioxidant enzyme activated by cytoprotective Nrf2-Keap1-ARE target gene products (35). This enzyme catalyzes the two-electron reduction of quinone compounds to generate less reactive hydroquinones. In the present study, NQO1 expression was significantly upregulated in untransfected cells exposed to hyperoxia. This upregulation was accompanied by apoptosis, indicating the involvement of NQO1 in hyperoxia-induced ALI. Moreover, transfection with Nrf2 siRNA significantly decreased the expression of NQO1 under hyperoxic conditions and further increased the rate of apoptosis, suggesting that downregulation of the Nrf2-Keap1-ARE-NQO1 pathway exacerbates hyperoxia-induced ALI. In addition, the hyperoxia-induced cellular apoptosis exhibited a negative association with Nrf2 and NQO1 expression, suggesting that high Nrf2 and NQO1 expression in the lung tissue may strengthen its antioxidant defenses and reduce the injury induced by oxidative stress and apoptosis.

A previous study demonstrated the significant upregulation of NQO1 expression in transgenic mice carrying the human CYP1A1-Luc promoter upon exposure to hyperoxia, and suggested that these mice are less susceptible than wild-type mice to hyperoxia-induced ALI and alveolar simplification (36). In another study, miR-494 was shown to negatively regulate NQO1 and block the Nrf2 signaling pathway, resulting in the acceleration of ALI in rats with sepsis-associated acute respiratory distress syndrome (37). Furthermore, in cells exposed to hyperoxia, oxidative stress has been shown to increase the expression of NQO1 and regulate ROS generation, thereby preventing cells and tissues from undergoing hyperoxia-induced lung injury (38). The findings of the present study indicate that hyperoxia-induced activation of the Nrf2-Keap1-ARE-NQO1 signaling pathway is Nrf2-dependent and protects against hyperoxia-induced lung injury via the inhibition of apoptosis. However, further studies are required to fully elucidate the relationship between the Nrf2-Keap1-ARE-NQO1 signaling pathway and the duration of hyperoxia exposure, as well as the threshold of its protective effect. In addition, the effect of upregulation of the Nrf2-Keap1-ARE-NQO1 pathway on apoptosis should be explored to confirm the conclusions of the present study.

In summary, the present study demonstrated that the Nrf2-Keap1-ARE-NQO1 signaling pathway protects against the hyperoxia-induced injury of lung cells by inhibiting apoptosis. The protective effects of the Nrf2-Keap1-ARE-NQO1 signaling observed in the in vitro model provide insights into the pathogenesis of hyperoxia-induced ALI and indicate that drugs that induce Nrf2 and NQO1 expression may be promising agents for the prevention and treatment of BPD.

Acknowledgements

The authors would like to thank the Cell Laboratory Centre, Shanghai Ssmdata Medical Information Technology Company for assistance with the experiments.

Funding

This study was supported by a grant from the National Natural Science Foundation of China (grant no. 81571467).

Availability of data and materials

The datasets used and/or analyzed during the current study are available from the corresponding author on reasonable request.

Authors' contributions

BWW, CC and XHG designed the study. BWW and CC managed the experiments, analyzed the data and drafted the manuscript. CC, XHG, XYZ and XYC interpreted the results and revised the manuscript. The authors agree to be accountable for the version published. All authors have read and approved the final manuscript.

Ethics approval and consent to participate

Not applicable.

Patient consent for publication

Not applicable.

Competing interests

The authors declare that they have no competing interests.

Glossary

Abbreviations

Abbreviations:

BPD

bronchopulmonary dysplasia

ALI

acute lung injury

Nrf2

nuclear factor-erythroid 2-related factor 2

Keap1

kelch-like ECH-associated protein 1

ARE

antioxidant response element

NQO1

NAD(P)H quinone oxidoreductase 1

RT-qPCR

reverse transcription-quantitative polymerase chain reaction

ROS

reactive oxygen species

PBS

phosphate-buffered saline

AECII

alveolar epithelial cell type II

siRNA

small interfering RNA

sMAF

small musculo-aponeurotic fibrosarcoma

References

1 

Xie JL, Lin MB and Hou Q: [Recent advances in the study of Nrf2 and inflammatory respiratory diseases. Yao Xue Xue Bao. 50:1080–1087. 2015.(In Chinese). PubMed/NCBI

2 

Damiani E, Donati A and Girardis M: Oxygen in the critically ill: Friend or foe? Curr Opin Anaesthesiol. 31:129–135. 2018. View Article : Google Scholar : PubMed/NCBI

3 

Zhang X, Chu X, Weng B, Gong X and Cai C: An innovative model of bronchopulmonary dysplasia in premature infants. Front Pediatr. 8:2712020. View Article : Google Scholar : PubMed/NCBI

4 

Kalikkot Thekkeveedu R, Guaman MC and Shivanna B: Bronchopulmonary dysplasia: A review of pathogenesis and pathophysiology. Respir Med. 132:170–177. 2017. View Article : Google Scholar : PubMed/NCBI

5 

Wai KC, Kohn MA, Ballard RA, Truog WE, Black DM, Asselin JM, Ballard PL, Rogers EE and Keller RL; Trial of Late Surfactant (TOLSURF) Study Group, : Early cumulative supplemental oxygen predicts bronchopulmonary dysplasia in high risk extremely low gestational age newborns. J Pediatr. 177:97–102.e2. 2016. View Article : Google Scholar : PubMed/NCBI

6 

Lui K, Lee SK, Kusuda S, Adams M, Vento M, Reichman B, Darlow BA, Lehtonen L, Modi N, Norman M, et al International Network for Evaluation of Outcomes (iNeo) of neonates Investigators, : Trends in outcomes for neonates born very preterm and very low birth weight in 11 high-income countries. J Pediatr. 215:32–40.e14. 2019. View Article : Google Scholar : PubMed/NCBI

7 

Abreu CC, Cardozo LF and Mafra D: Could physical exercises modulate Nrf2-Keap1 pathway in chronic kidney disease? Med Hypotheses. 84:44–46. 2015. View Article : Google Scholar : PubMed/NCBI

8 

Courcot E, Leclerc J, Lafitte JJ, Mensier E, Jaillard S, Gosset P, Shirali P, Pottier N, Broly F and Lo-Guidice JM: Xenobiotic metabolism and disposition in human lung cell models: Comparison with in vivo expression profiles. Drug Metab Dispos. 40:1953–1965. 2012. View Article : Google Scholar : PubMed/NCBI

9 

Yee M, Domm W, Gelein R, Bentley KL, Kottmann RM, Sime PJ, Lawrence BP and O'Reilly MA: Alternative progenitor lineages regenerate the adult lung depleted of alveolar epithelial type 2 cells. Am J Respir Cell Mol Biol. 56:453–464. 2017. View Article : Google Scholar : PubMed/NCBI

10 

Forred BJ, Daugaard DR, Titus BK, Wood RR, Floen MJ, Booze ML and Vitiello PF: Detoxification of mitochondrial oxidants and apoptotic signaling are facilitated by thioredoxin-2 and peroxiredoxin-3 during hyperoxic injury. PLoS One. 12:e01687772017. View Article : Google Scholar : PubMed/NCBI

11 

Cai C, Qiu J, Qiu G, Chen Y, Song Z, Li J and Gong X: Long non-coding RNA MALAT1 protects preterm infants with bronchopulmonary dysplasia by inhibiting cell apoptosis. BMC Pulm Med. 17:1992017. View Article : Google Scholar : PubMed/NCBI

12 

Kunzmann S, Ottensmeier B, Speer CP and Fehrholz M: Effect of progesterone on Smad signaling and TGF-β/Smad-regulated genes in lung epithelial cells. PLoS One. 13:e02006612018. View Article : Google Scholar : PubMed/NCBI

13 

Livak KJ and Schmittgen TD: Analysis of relative gene expression data using real-time quantitative PCR and the 2-ΔΔCT method. Methods. 25:402–408. 2001. View Article : Google Scholar : PubMed/NCBI

14 

Stoll BJ, Hansen NI, Bell EF, Walsh MC, Carlo WA, Shankaran S, Laptook AR, Sánchez PJ, Van Meurs KP, Wyckoff M, et al: Eunice kennedy shriver national institute of child health and human development neonatal research network: trends in care practices, morbidity, and mortality of extremely preterm neonates, 1993–2012. JAMA. 314:1039–1051. 2015. View Article : Google Scholar : PubMed/NCBI

15 

Bai YX, Fang F, Jiang JL and Xu F: Extrinsic calcitonin gene-related peptide inhibits hyperoxia-induced alveolar epithelial type II cells apoptosis, oxidative stress, and reactive oxygen species (ROS) production by enhancing Notch 1 and homocysteine-induced endoplasmic reticulum protein (HERP) expression. Med Sci Monit. 23:5774–5782. 2017. View Article : Google Scholar : PubMed/NCBI

16 

Lal CV and Ambalavanan N: Genetic predisposition to bronchopulmonary dysplasia. Semin Perinatol. 39:584–591. 2015. View Article : Google Scholar : PubMed/NCBI

17 

Bernstein E, Caudy AA, Hammond SM and Hannon GJ: Role for a bidentate ribonuclease in the initiation step of RNA interference. Nature. 409:363–366. 2001. View Article : Google Scholar : PubMed/NCBI

18 

Lu H, Gao C, Tang W and Zhang T: Effect of glucose regulated protein 78 gene silencing on hyperoxia-induced apoptosis in alveolar epithelial cells. Xi Bao Yu Fen Zi Mian Yi Xue Za Zhi. 30:1247–1250. 2014.(In Chinese). PubMed/NCBI

19 

Yamamoto M, Kensler TW and Motohashi H: The KEAP1-NRF2 System: A thiol-based sensor-effector apparatus for maintaining redox homeostasis. Physiol Rev. 98:1169–1203. 2018. View Article : Google Scholar : PubMed/NCBI

20 

Cho HY, Jedlicka AE, Gladwell W, Marzec J, McCaw ZR, Bienstock RJ and Kleeberger SR: Association of Nrf2 polymorphism haplotypes with acute lung injury phenotypes in inbred strains of mice. Antioxid Redox Signal. 22:325–338. 2015. View Article : Google Scholar : PubMed/NCBI

21 

Kim KH, Kwun MJ, Han CW, Ha KT, Choi JY and Joo M: Suppression of lung inflammation in an LPS-induced acute lung injury model by the fruit hull of Gleditsia sinensis. BMC Complement Altern Med. 14:4022014. View Article : Google Scholar : PubMed/NCBI

22 

Cho HY, Miller-DeGraff L, Blankenship-Paris T, Wang X, Bell DA, Lih F, Deterding L, Panduri V, Morgan DL, Yamamoto M, et al: Sulforaphane enriched transcriptome of lung mitochondrial energy metabolism and provided pulmonary injury protection via Nrf2 in mice. Toxicol Appl Pharmacol. 364:29–44. 2019. View Article : Google Scholar : PubMed/NCBI

23 

Li Q, Wall SB, Ren C, Velten M, Hill CL, Locy ML, Rogers LK and Tipple TE: Thioredoxin reductase inhibition attenuates neonatal hyperoxic lung injury and enhances nuclear factor E2-related factor 2 activation. Am J Respir Cell Mol Biol. 55:419–428. 2016. View Article : Google Scholar : PubMed/NCBI

24 

Zhang X, Chu X, Gong X, Zhou H and Cai C: The expression of miR-125b in Nrf2-silenced A549 cells exposed to hyperoxia and its relationship with apoptosis. J Cell Mol Med. 24:965–972. 2020. View Article : Google Scholar : PubMed/NCBI

25 

Cho HY and Kleeberger SR: Association of Nrf2 with airway pathogenesis: Lessons learned from genetic mouse models. Arch Toxicol. 89:1931–1957. 2015. View Article : Google Scholar : PubMed/NCBI

26 

Sussan TE, Gajghate S, Chatterjee S, Mandke P, McCormick S, Sudini K, Kumar S, Breysse PN, Diette GB, Sidhaye VK, et al: Nrf2 reduces allergic asthma in mice through enhanced airway epithelial cytoprotective function. Am J Physiol Lung Cell Mol Physiol. 309:L27–L36. 2015. View Article : Google Scholar : PubMed/NCBI

27 

Kobayashi EH, Suzuki T, Funayama R, Nagashima T, Hayashi M, Sekine H, Tanaka N, Moriguchi T, Motohashi H, Nakayama K, et al: Nrf2 suppresses macrophage inflammatory response by blocking proinflammatory cytokine transcription. Nat Commun. 7:116242016. View Article : Google Scholar : PubMed/NCBI

28 

Raghunath A, Sundarraj K, Nagarajan R, Arfuso F, Bian J, Kumar AP, Sethi G and Perumal E: Antioxidant response elements: Discovery, classes, regulation and potential applications. Redox Biol. 17:297–314. 2018. View Article : Google Scholar : PubMed/NCBI

29 

Qiu L, Wang M, Zhu Y, Xiang Y and Zhang Y: A naturally-occurring dominant-negative inhibitor of Keap1 competitively against its negative regulation of Nrf2. Int J Mol Sci. 19:192018. View Article : Google Scholar

30 

Iso T, Suzuki T, Baird L and Yamamoto M: Absolute amounts and status of the Nrf2-Keap1-Cul3 complex within cells. Mol Cell Biol. 36:3100–3112. 2016. View Article : Google Scholar : PubMed/NCBI

31 

Sekine H, Okazaki K, Ota N, Shima H, Katoh Y, Suzuki N, Igarashi K, Ito M, Motohashi H and Yamamoto M: The mediator subunit MED16 transduces NRF2-activating signals into antioxidant gene expression. Mol Cell Biol. 36:407–420. 2015. View Article : Google Scholar : PubMed/NCBI

32 

Zhang H, Zhou L, Davies KJA and Forman HJ: Silencing Bach1 alters aging-related changes in the expression of Nrf2-regulated genes in primary human bronchial epithelial cells. Arch Biochem Biophys. 672:1080742019. View Article : Google Scholar : PubMed/NCBI

33 

Otsuki A, Suzuki M, Katsuoka F, Tsuchida K, Suda H, Morita M, Shimizu R and Yamamoto M: Unique cistrome defined as CsMBE is strictly required for Nrf2-sMaf heterodimer function in cytoprotection. Free Radic Biol Med. 91:45–57. 2016. View Article : Google Scholar : PubMed/NCBI

34 

Lu MC, Ji JA, Jiang ZY and You QD: The Keap1-Nrf2-ARE pathway as a potential preventive and therapeutic target: an update. Med Res Rev. 36:924–963. 2016. View Article : Google Scholar : PubMed/NCBI

35 

Jung JS, Lee SY, Kim DH and Kim HS: Protopanaxatriol ginsenoside Rh1 upregulates phase II antioxidant enzyme gene expression in rat primary astrocytes: involvement of MAP kinases and Nrf2/ARE signaling. Biomol Ther (Seoul). 24:33–39. 2016. View Article : Google Scholar : PubMed/NCBI

36 

Jiang W, Maturu P, Liang YW, Wang L, Lingappan K and Couroucli X: Hyperoxia-mediated transcriptional activation of cytochrome P4501A1 (CYP1A1) and decreased susceptibility to oxygen-mediated lung injury in newborn mice. Biochem Biophys Res Commun. 495:408–413. 2018. View Article : Google Scholar : PubMed/NCBI

37 

Ling Y, Li ZZ, Zhang JF, Zheng XW, Lei ZQ, Chen RY and Feng JH: MicroRNA-494 inhibition alleviates acute lung injury through Nrf2 signaling pathway via NQO1 in sepsis-associated acute respiratory distress syndrome. Life Sci. 210:1–8. 2018. View Article : Google Scholar : PubMed/NCBI

38 

Loboda A, Damulewicz M, Pyza E, Jozkowicz A and Dulak J: Role of Nrf2/HO-1 system in development, oxidative stress response and diseases: An evolutionarily conserved mechanism. Cell Mol Life Sci. 73:3221–3247. 2016. View Article : Google Scholar : PubMed/NCBI

Related Articles

  • Abstract
  • View
  • Download
  • Twitter
Copy and paste a formatted citation
Spandidos Publications style
Weng B, Zhang X, Chu X, Gong X and Cai C: Nrf2‑Keap1‑ARE‑NQO1 signaling attenuates hyperoxia‑induced lung cell injury by inhibiting apoptosis. Mol Med Rep 23: 221, 2021.
APA
Weng, B., Zhang, X., Chu, X., Gong, X., & Cai, C. (2021). Nrf2‑Keap1‑ARE‑NQO1 signaling attenuates hyperoxia‑induced lung cell injury by inhibiting apoptosis. Molecular Medicine Reports, 23, 221. https://doi.org/10.3892/mmr.2021.11860
MLA
Weng, B., Zhang, X., Chu, X., Gong, X., Cai, C."Nrf2‑Keap1‑ARE‑NQO1 signaling attenuates hyperoxia‑induced lung cell injury by inhibiting apoptosis". Molecular Medicine Reports 23.3 (2021): 221.
Chicago
Weng, B., Zhang, X., Chu, X., Gong, X., Cai, C."Nrf2‑Keap1‑ARE‑NQO1 signaling attenuates hyperoxia‑induced lung cell injury by inhibiting apoptosis". Molecular Medicine Reports 23, no. 3 (2021): 221. https://doi.org/10.3892/mmr.2021.11860
Copy and paste a formatted citation
x
Spandidos Publications style
Weng B, Zhang X, Chu X, Gong X and Cai C: Nrf2‑Keap1‑ARE‑NQO1 signaling attenuates hyperoxia‑induced lung cell injury by inhibiting apoptosis. Mol Med Rep 23: 221, 2021.
APA
Weng, B., Zhang, X., Chu, X., Gong, X., & Cai, C. (2021). Nrf2‑Keap1‑ARE‑NQO1 signaling attenuates hyperoxia‑induced lung cell injury by inhibiting apoptosis. Molecular Medicine Reports, 23, 221. https://doi.org/10.3892/mmr.2021.11860
MLA
Weng, B., Zhang, X., Chu, X., Gong, X., Cai, C."Nrf2‑Keap1‑ARE‑NQO1 signaling attenuates hyperoxia‑induced lung cell injury by inhibiting apoptosis". Molecular Medicine Reports 23.3 (2021): 221.
Chicago
Weng, B., Zhang, X., Chu, X., Gong, X., Cai, C."Nrf2‑Keap1‑ARE‑NQO1 signaling attenuates hyperoxia‑induced lung cell injury by inhibiting apoptosis". Molecular Medicine Reports 23, no. 3 (2021): 221. https://doi.org/10.3892/mmr.2021.11860
Follow us
  • Twitter
  • LinkedIn
  • Facebook
About
  • Spandidos Publications
  • Careers
  • Cookie Policy
  • Privacy Policy
How can we help?
  • Help
  • Live Chat
  • Contact
  • Email to our Support Team