Spandidos Publications Logo
  • About
    • About Spandidos
    • Aims and Scopes
    • Abstracting and Indexing
    • Editorial Policies
    • Reprints and Permissions
    • Job Opportunities
    • Terms and Conditions
    • Contact
  • Journals
    • All Journals
    • Oncology Letters
      • Oncology Letters
      • Information for Authors
      • Editorial Policies
      • Editorial Board
      • Aims and Scope
      • Abstracting and Indexing
      • Bibliographic Information
      • Archive
    • International Journal of Oncology
      • International Journal of Oncology
      • Information for Authors
      • Editorial Policies
      • Editorial Board
      • Aims and Scope
      • Abstracting and Indexing
      • Bibliographic Information
      • Archive
    • Molecular and Clinical Oncology
      • Molecular and Clinical Oncology
      • Information for Authors
      • Editorial Policies
      • Editorial Board
      • Aims and Scope
      • Abstracting and Indexing
      • Bibliographic Information
      • Archive
    • Experimental and Therapeutic Medicine
      • Experimental and Therapeutic Medicine
      • Information for Authors
      • Editorial Policies
      • Editorial Board
      • Aims and Scope
      • Abstracting and Indexing
      • Bibliographic Information
      • Archive
    • International Journal of Molecular Medicine
      • International Journal of Molecular Medicine
      • Information for Authors
      • Editorial Policies
      • Editorial Board
      • Aims and Scope
      • Abstracting and Indexing
      • Bibliographic Information
      • Archive
    • Biomedical Reports
      • Biomedical Reports
      • Information for Authors
      • Editorial Policies
      • Editorial Board
      • Aims and Scope
      • Abstracting and Indexing
      • Bibliographic Information
      • Archive
    • Oncology Reports
      • Oncology Reports
      • Information for Authors
      • Editorial Policies
      • Editorial Board
      • Aims and Scope
      • Abstracting and Indexing
      • Bibliographic Information
      • Archive
    • Molecular Medicine Reports
      • Molecular Medicine Reports
      • Information for Authors
      • Editorial Policies
      • Editorial Board
      • Aims and Scope
      • Abstracting and Indexing
      • Bibliographic Information
      • Archive
    • World Academy of Sciences Journal
      • World Academy of Sciences Journal
      • Information for Authors
      • Editorial Policies
      • Editorial Board
      • Aims and Scope
      • Abstracting and Indexing
      • Bibliographic Information
      • Archive
    • International Journal of Functional Nutrition
      • International Journal of Functional Nutrition
      • Information for Authors
      • Editorial Policies
      • Editorial Board
      • Aims and Scope
      • Abstracting and Indexing
      • Bibliographic Information
      • Archive
    • International Journal of Epigenetics
      • International Journal of Epigenetics
      • Information for Authors
      • Editorial Policies
      • Editorial Board
      • Aims and Scope
      • Abstracting and Indexing
      • Bibliographic Information
      • Archive
    • Medicine International
      • Medicine International
      • Information for Authors
      • Editorial Policies
      • Editorial Board
      • Aims and Scope
      • Abstracting and Indexing
      • Bibliographic Information
      • Archive
  • Articles
  • Information
    • Information for Authors
    • Information for Reviewers
    • Information for Librarians
    • Information for Advertisers
    • Conferences
  • Language Editing
Spandidos Publications Logo
  • About
    • About Spandidos
    • Aims and Scopes
    • Abstracting and Indexing
    • Editorial Policies
    • Reprints and Permissions
    • Job Opportunities
    • Terms and Conditions
    • Contact
  • Journals
    • All Journals
    • Biomedical Reports
      • Information for Authors
      • Editorial Policies
      • Editorial Board
      • Aims and Scope
      • Abstracting and Indexing
      • Bibliographic Information
      • Archive
    • Experimental and Therapeutic Medicine
      • Information for Authors
      • Editorial Policies
      • Editorial Board
      • Aims and Scope
      • Abstracting and Indexing
      • Bibliographic Information
      • Archive
    • International Journal of Epigenetics
      • Information for Authors
      • Editorial Policies
      • Editorial Board
      • Aims and Scope
      • Abstracting and Indexing
      • Bibliographic Information
      • Archive
    • International Journal of Functional Nutrition
      • Information for Authors
      • Editorial Policies
      • Editorial Board
      • Aims and Scope
      • Abstracting and Indexing
      • Bibliographic Information
      • Archive
    • International Journal of Molecular Medicine
      • Information for Authors
      • Editorial Policies
      • Editorial Board
      • Aims and Scope
      • Abstracting and Indexing
      • Bibliographic Information
      • Archive
    • International Journal of Oncology
      • Information for Authors
      • Editorial Policies
      • Editorial Board
      • Aims and Scope
      • Abstracting and Indexing
      • Bibliographic Information
      • Archive
    • Medicine International
      • Information for Authors
      • Editorial Policies
      • Editorial Board
      • Aims and Scope
      • Abstracting and Indexing
      • Bibliographic Information
      • Archive
    • Molecular and Clinical Oncology
      • Information for Authors
      • Editorial Policies
      • Editorial Board
      • Aims and Scope
      • Abstracting and Indexing
      • Bibliographic Information
      • Archive
    • Molecular Medicine Reports
      • Information for Authors
      • Editorial Policies
      • Editorial Board
      • Aims and Scope
      • Abstracting and Indexing
      • Bibliographic Information
      • Archive
    • Oncology Letters
      • Information for Authors
      • Editorial Policies
      • Editorial Board
      • Aims and Scope
      • Abstracting and Indexing
      • Bibliographic Information
      • Archive
    • Oncology Reports
      • Information for Authors
      • Editorial Policies
      • Editorial Board
      • Aims and Scope
      • Abstracting and Indexing
      • Bibliographic Information
      • Archive
    • World Academy of Sciences Journal
      • Information for Authors
      • Editorial Policies
      • Editorial Board
      • Aims and Scope
      • Abstracting and Indexing
      • Bibliographic Information
      • Archive
  • Articles
  • Information
    • For Authors
    • For Reviewers
    • For Librarians
    • For Advertisers
    • Conferences
  • Language Editing
Login Register Submit
  • This site uses cookies
  • You can change your cookie settings at any time by following the instructions in our Cookie Policy. To find out more, you may read our Privacy Policy.

    I agree
Search articles by DOI, keyword, author or affiliation
Search
Advanced Search
presentation
Molecular Medicine Reports
Join Editorial Board Propose a Special Issue
Print ISSN: 1791-2997 Online ISSN: 1791-3004
Journal Cover
June-2021 Volume 23 Issue 6

Full Size Image

Sign up for eToc alerts
Recommend to Library

Journals

International Journal of Molecular Medicine

International Journal of Molecular Medicine

International Journal of Molecular Medicine is an international journal devoted to molecular mechanisms of human disease.

International Journal of Oncology

International Journal of Oncology

International Journal of Oncology is an international journal devoted to oncology research and cancer treatment.

Molecular Medicine Reports

Molecular Medicine Reports

Covers molecular medicine topics such as pharmacology, pathology, genetics, neuroscience, infectious diseases, molecular cardiology, and molecular surgery.

Oncology Reports

Oncology Reports

Oncology Reports is an international journal devoted to fundamental and applied research in Oncology.

Experimental and Therapeutic Medicine

Experimental and Therapeutic Medicine

Experimental and Therapeutic Medicine is an international journal devoted to laboratory and clinical medicine.

Oncology Letters

Oncology Letters

Oncology Letters is an international journal devoted to Experimental and Clinical Oncology.

Biomedical Reports

Biomedical Reports

Explores a wide range of biological and medical fields, including pharmacology, genetics, microbiology, neuroscience, and molecular cardiology.

Molecular and Clinical Oncology

Molecular and Clinical Oncology

International journal addressing all aspects of oncology research, from tumorigenesis and oncogenes to chemotherapy and metastasis.

World Academy of Sciences Journal

World Academy of Sciences Journal

Multidisciplinary open-access journal spanning biochemistry, genetics, neuroscience, environmental health, and synthetic biology.

International Journal of Functional Nutrition

International Journal of Functional Nutrition

Open-access journal combining biochemistry, pharmacology, immunology, and genetics to advance health through functional nutrition.

International Journal of Epigenetics

International Journal of Epigenetics

Publishes open-access research on using epigenetics to advance understanding and treatment of human disease.

Medicine International

Medicine International

An International Open Access Journal Devoted to General Medicine.

Journal Cover
June-2021 Volume 23 Issue 6

Full Size Image

Sign up for eToc alerts
Recommend to Library

  • Article
  • Citations
    • Cite This Article
    • Download Citation
    • Create Citation Alert
    • Remove Citation Alert
    • Cited By
  • Similar Articles
    • Related Articles (in Spandidos Publications)
    • Similar Articles (Google Scholar)
    • Similar Articles (PubMed)
  • Download PDF
  • Download XML
  • View XML

  • Supplementary Files
    • Supplementary_Data.pdf
Article Open Access

lncRNA FGD5‑AS1 promotes breast cancer progression by regulating the hsa‑miR‑195‑5p/NUAK2 axis

Retraction in: /10.3892/mmr.2025.13457
  • Authors:
    • Kun Fang
    • Zheng-Jie Xu
    • Su-Xiao Jiang
    • De-Sheng Tang
    • Chang-Sheng Yan
    • You-Yuan Deng
    • Fu-Ying Zhao
  • View Affiliations / Copyright

    Affiliations: Department of Surgery, Yinchuan Maternal and Child Health Hospital, Yinchuan, Ningxia 750001, P.R. China, Department of Surgical Oncology, The First Affiliated Hospital of Harbin Medical University, Harbin, Heilongjiang 150001, P.R. China, Department of Surgery, Xiangtan Central Hospital, Xiangtan, Hunan 411100, P.R. China, Department of Gynecology, Yinchuan Maternal and Child Health Hospital, Yinchuan, Ningxia 750001, P.R. China
    Copyright: © Fang et al. This is an open access article distributed under the terms of Creative Commons Attribution License.
  • Article Number: 460
    |
    Published online on: April 16, 2021
       https://doi.org/10.3892/mmr.2021.12099
  • Expand metrics +
Metrics: Total Views: 0 (Spandidos Publications: | PMC Statistics: )
Metrics: Total PDF Downloads: 0 (Spandidos Publications: | PMC Statistics: )
Cited By (CrossRef): 0 citations Loading Articles...

This article is mentioned in:



Abstract

Breast cancer is the second most prevalent cancer in women worldwide. Long non‑coding RNAs (lncRNAs) have been identified as important regulators of tumorigenesis and tumor metastasis. lncRNA FGD5‑AS1 has been previously reported as a carcinogenic gene, however its role in breast cancer has yet to be investigated. The present study aimed to understand the function of lncRNA FGD5‑AS1 in breast cancer and examine the underlying molecular mechanisms. Sample tissues for downstream gene expression profiling were collected from patients with breast cancer (n=23). The effect of FGD5‑AS1 overexpression on cell viability, invasion and migration has been studied in breast cancer cells (MDA‑MB‑231). Changes in glycolysis were monitored by comparing glucose consumption, lactate production and ATP levels. Using StarBase and TargetScan databases a putative interaction between FGD5‑AS1, miR‑195‑5p and SNF1‑like kinase 2 (NUAK2) was predicted in silico. Expression levels of FGD5‑AS1, has‑miR‑195‑5p and NUAK2 were validated by reverse transcription‑quantitative PCR and interactions were validated using dual‑luciferase reporter assays and RNA pull‑down. High expression of lncRNA FGD5‑AS1 was detected in breast cancer tissue samples and disease model cell lines. Silencing of FGD5‑AS1 led to decreased cell proliferation, migration and invasion. It was identified that at a molecular level FGD5‑AS1 serves as a sponge of miR‑195‑5p and alters the expression of its downstream target gene NUAK2. In breast cancer lncRNA FGD5‑AS1 serve a key role in glycolysis and tumor progression via the miR‑195‑5p/NUAK2 axis. The findings of the present study indicated FGD5‑AS1 as a candidate target for intervention in patients with breast cancer.

Introduction

Incidence of breast cancer has been risen markedly in the last decades and currently it is one of the most frequently occurring tumors in women (1). Treatment options in breast cancer consist of surgical resection, radiation therapy, chemotherapy, hormone therapy and other targeted therapies (2). While more advanced diagnostic and therapeutic methods have become available over the years, breast cancer remains one of the leading causes of cancer death among woman (3). Hence, it is necessary to identify novel pathomechanisms underlying breast cancer progression.

Long non-coding RNAs (lncRNAs) are typically >200 nucleotide-long RNAs without protein-coding potential (4). Growing evidence suggest that lncRNAs serve an important role in the regulation of cell proliferation, survival, apoptosis, invasion and migration and therefore serve a key role in cancer development (5–7). An increasing number of lncRNAs, including lncRNA MAGI2-AS3, lncRNA UCA1 and lncRNA LINC01355, have been associated with the progression of breast cancer (8–10). lncRNA FGD5-AS1 has not yet been implicated in breast cancer, however previous studies identified it as an oncogene that contribute to the progression of colorectal cancer (11) and renal cell carcinoma (12).

An emerging concept in terms of mechanism is that lncRNAs advance tumor growth by sponging certain microRNAs (miRs). For instance, lncRNA HOX transcript antisense RNA may confer malignant phenotype in gastric cancer cells by sponging miR-331-3p/human epidermal growth factor receptor 2 (13). Similarly, FGD5-AS1 is found to promote colorectal cancer through upregulation of CDCA7 expression via sponging miR-302e (11). The present study aimed to identify whether FGD5-AS1 in breast cancer exerted a similar sponging mechanism and may interact with miRs, such as miR-195-5p, which has been described to be a promising biomarker and therapeutic target for breast cancer (14).

SNF1-like kinase 2 (NUAK2, also known as SNARK) (15) is regulated by liver kinase B1 and NF-κB (16,17) and its role in promoting cancer development and tumor progression (including liver cancer, glioblastoma and gastric cancer) has been reported (18–20). However, its role in breast cancer remains to be elucidated.

The present study identified differentially expressed lncRNAs in breast cancer using microarray and found lncRNA FGD5-AS1 being highly overexpressed. In agreement with previous studies showing that lncRNAs can act as miRNA molecular sponges to regulate the expression level of miRNA genes, the present study demonstrated that lncRNA FGD5-AS1 function as a sponge of has-miR-195-5p. The interaction between lncRNA FGD5-AS1 and has-miR-195-5p affected the downstream signaling pathway, including NUAK2, and, as a consequence, the glycolysis, migration and invasion in breast cancer cells.

Materials and methods

Sample collection

Breast cancer tissue samples and adjacent non-cancerous tissue samples (>2 cm from the edge of tumor) were collected from 23 patients with breast cancer (females aged 30–65 years) at the First Affiliated Hospital of Harbin Medical University between March 2019 and December 2019. None of the patients in this study received chemotherapy or radiotherapy prior to the surgery. Written informed consent was received from all patients. Ethics approval for the study was obtained and the study was conducted according to the guidelines of the Ethics Committee of First Affiliated Hospital of Harbin Medical University (approval no. 201811). All breast cancer samples were confirmed as invasive, ductal breast cancer by pathologists. Tissue specimens were stored at −80°C, until further processing.

Cell culture

Human mammary epithelial cell (MCF-10A) and breast cancer cell lines (MCF-7, MDA-MB-231, MDA-MB-468 and SKBR3) used in this study were obtained from the American Type Culture Collection (ATCC). Cells were grown according to the ATCC's recommendations. Briefly, cells were maintained in RPMI-1640 medium (Invitrogen; Thermo Fisher Scientific, Inc.) supplemented with 10% fetal bovine serum (FBS; Gibco; Thermo Fisher Scientific, Inc.) and 100 U/ml penicillin/streptomycin in a 37°C humidified incubator containing 5% CO2.

Cell transfection and grouping

For antisense transfection experiments, cells were seeded at a density of 2×105 cells/well in a 6-well plate in antibiotic-free complete medium. Cells were transfected with either 2 µg pcDNA3.1/lncRNA FGD5-AS1 (FGD5-AS1) or empty vector NC (vector, gain-of-function), or short interfering (si)-FGD5-AS1 (5′-CAUUUGUAAUAGUGUUCAAUA-3′) or siRNA negative control (si-NC, loss-of-function). The synthetic FGD5-AS1 and si-FGD5-AS1 were purchased from GenePharma. For miRNA transfection, 500 µM has-miR-195-5p mimic (5′-UAGCAGCACAGAAAUAUUGGC-3′), mimic-NC, has-miR-195-5p inhibitor (5′-GCCAAUAUUUCUGUGCUGCUA-3′) and inhibitor-NC were obtained from Sangon Biotech Co., Ltd. For gene transfection experiments, cells (1×105 cells/well) obtained from GenePharma were seeded in 6-well plates and transfected with pcDNA3.1/ NUAK2 (pcDNA-NUAK2) or pcDNA3.1/NC (pcDNA-NC). Lipofectamine® 3000 reagent (Thermo Fisher Scientific, Inc.) was used for all transfection, according to the manufacturer's protocol. After 48 h of transfection, the cells were harvested for downstream assays.

Reverse transcription-quantitative (RT-q) PCR

Total RNA samples were obtained from BC tissues and cells (2×105/ml/well) using RNA extraction kit (Beijing Bomed Gene Technology Co., Ltd.) according to the manufacturer's protocols. Sample concentrations were measured using Nanovue spectrophotometer (Cytiva). RNA was reverse transcribed to complementary DNA (cDNA) by First-Stand cDNA Synthesis Super Mix (TransGen Biotech Co., Ltd.) according to the manufacturer's protocols. These were then analyzed by RT-qPCR (Applied Biosystems; Thermo Fisher Scientific, Inc.) using TransStart Green qPCR Super Mix (TransGen Biotech Co., Ltd.) according to the manufacturer's protocols. GAPDH was used as an internal control. Primers for lncRNA FGD5-AS1, hsa-miR-195-5p (U6 snRNA as internal reference), NUAK2, GAPDH used in this study were as follows: FGD5-AS1 (F: 5′-AACAGTGCCTATGTGGACGG-3′, R: 5′-CCCATCACAGAGGTCCACAC-3′), hsa-miR-195-5p (F: 5′-TGCGGGTGCTCGCTTCGCAGC-3′, R: 5′-CCAGTGCAGGGTCCGAGGT-3′), U6 (F: 5′-CTCGCTTCGGCAGCACA-3′, R: 5′-AACGCTTCACGAATTTGCGT-3′), NUAK2 (F: 5′-TGGAGTCGCTGGTTTTCGCG-3′, R: 5′-CTGTGCTTTACTGCGCGCTC-3′), GAPDH (F: 5′-ACACCCACTCCTCCACCTTT-3′, R: 5′-TTACTCCTTGGAGGCCATGT-3′). The following conditions were used: initial denaturation at 95°C for 5 min; 30 cycles of 94°C for 45 sec; annealing at 57°C for 45 sec; and a final extension at 72°C for 30 sec. Measurements were performed at least in triplicate. Quantification and relative mRNA expression levels were calculated using the 2−ΔΔCq method (21).

Western blotting

Total proteins were isolated from breast cancer tissues and cells using RIPA lysis buffer (Sigma-Aldrich; Merck KGaA). The protein concentration was measured with BCA Protein Assay kit (CoWin Biosciences), and the protein (60 µg) was separated on a 10% SDS-PAGE gel. After transferring separated proteins onto polyvinylidene difluoride membrane (EMD Millipore), membranes were blocked with 5% non-fat milk for 2 h at 4°C and then incubated with the following primary antibodies: Rabbit anti-GAPDH (1:1,000; ab8245; Abcam), anti-NUAK2 (1:1,000; ab224079; Abcam), anti-glucose transporter 1 (GLUT1; 1:1,000; ab115730; Abcam), anti-pyruvate kinase muscle isozyme M2 (PKM2; 1:1,000; ab137852; Abcam) and anti-lactate dehydrogenase A (LDHA; 1:1,000; ab101562; Abcam). Following overnight incubation at 4°C, membranes were washed three times and incubated with peroxidase-labeled secondary antibody (anti-rabbit IgG, 1:2,000; ab6721; Abcam) at room temperature for 2 h. Protein bands were visualized using enhanced chemiluminescence system (ECL; Thermo Fisher Scientific, Inc.). Image Lab Software (version 1.8.0; Bio-Rad Laboratories, Inc.) was used for quantification.

CCK-8 assay

Cell viability was quantified by cell counting kit-8 (CCK-8; Sigma-Aldrich; Merck KGaA) according to the manufacturer's recommendations. Briefly, cells were seeded onto 96-well plates at a density of 2×104 cells/well. CCK-8 (10 µl) was added to the wells after 0, 24, 48, 72 and 96 h and the plate were incubated at room temperature for 1 h. The absorbance of light was measured using a microplate reader with a 450 nm filter (Bio-Rad Laboratories, Inc.).

Transwell assays for migration and invasion

Transwell assay was performed for the purpose of assessing the migratory and invasive capacities of MDA-MB-231 cells by using 24-well (8 µm pore size) Transwell chambers (Corning, Inc.). The experimental procedure was carried out as described elsewhere (22). Briefly, for the detection of cell migration, the upper chamber was uncoated with Matrigel (precoating at 37°C for 15 min). For detection of cell invasion, the upper chamber was pre-coated with Matrigel (BD Bioscience) and 0.1×106 cells were seeded in the upper chamber in 200 µl serum-free RPMI-1640 medium. Then, 10% fetal bovine serum medium was added in the lower chamber. Plates were incubated at 37°C and 5% CO2 for 24 h and those on the lower surface were fixed with methanol (cat. no. 34860MSDS, Sigma-Aldrich; Merck KGaA) and stained with 1% crystal violet (cat. no. C0775MSDS, Sigma-Aldrich; Merck KGaA) at room temperature. Images (magnification, ×200) were captured with a brightfield microscope (Olympus CKX41; Olympus Corporation). Finally, six fields were randomly chosen to count the migrated or invaded cells.

Measurement of glucose and lactate

Following transfection with the indicated constructs, the cells were grown in phenol red-free media for 24 h. Glucose uptake and production of lactate were assessed using the Glucose Assay kit and Lactic Acid kit (Sigma-Aldrich; Merck KGaA) according to the manufacturer's instructions.

Enhanced ATP assay

Preparation of samples was conducted using Enhanced ATP assay kit (Beyotime Institute of Biotechnology) according to the manufacturer's recommendations and as previously described (23).

Dual-luciferase reporter assay

Binding interaction between the lncRNA FGD5-AS1 and has-miR-195-5p and the binding site was predicted using the StarBase v2.0 (http://starbase.sysu.edu.cn/). Control or mutant FGD5-AS1 binding site in the sequence of miR-195-5p (ACGACGA) were constructed using pmirGLO vectors (Promega Corporation) to generate wild-type luciferase reporter vector FGD5-AS1-WT or FGD5-AS1-MUT. Sequence-based interaction between the NUAK2 and miR-195-5p was similarly assessed in silico and pmirGLO vectors with control or mutant miR-195-5p binding site in NUAK2 3′-UTR were also constructed to test the prediction in vitro named as NUAK2-WT or NUAK2-MUT. The described constructs were co-transfected with miR-195-5p vector (mimics: 5′-UAGCAGCACAGAAAUAUUGGC-3′, or mimic NC: 5′-UCACAACCUCCUAGAAAGAGUAGA-3′, 50 pmol) into cell lines using Lipofectamine® 3000 (Invitrogen; Thermo Fisher Scientific, Inc.). Following 48 h transfection, the luciferase activity was quantified to test the activities of Renilla luciferase consecutively using a dual-luciferase kit (Promega Corporation).

RNA pull-down assay

Biotinylated probe-FGD5-AS1 or probe-NUAK2 and the corresponding control probes were purchased from GenePharma. RNA pull-down assay was performed using a Magnetic RNA-Protein Pull-Down Kit (Thermo Fisher Scientific, Inc.). Biotinylated probe-FGD5-AS1 or NUAK2 (20 nM) was transfected into the cells in the binding buffer for 2 h after which 50 ml of the sample was aliquoted for input. Other cell lysates were collected and incubated with M-280 streptavidin magnetic beads (Invitrogen; Thermo Fisher Scientific, Inc.). After the beads were washed three times, RNAs bound to the bead were purified using TRIzol® (Thermo Fisher Scientific, Inc.). RT-qPCR was used to detect the miR-195-5p expression.

Statistical analysis

GraphPad Prism 7.0 program (GraphPad Software, Inc.) and SPSS 22.0 Statistical Software (IBM Corp.) were used for all statistical analyses. Results are presented as the mean ± standard deviation. The paired Student's t-test was used to compare the difference between tumor tissues and adjacent non-cancerous tissues. The difference among multiple groups was compared using one-way analysis of variance with Tukey's post hoc tests. Pearson correlation analysis was used to determine the correlation between two variables. All experiments were carried out using biological replicates, unless otherwise indicated. P<0.05 was considered to indicate a statistically significant difference.

Results

lncRNA FGD5-AS1 expression is elevated in breast cancer

Analysis of microarray expression data of tissues from patients with breast cancer revealed that lncRNA FGD5-AS1 is expressed at an increased level in breast cancer. To begin to explore the role of lncRNA FGD5-AS1 in breast cancer, its expression was validated in breast cancer tissues and breast cancer cell lines. The lncRNA FGD5-AS1 was expressed at a higher level in breast cancer tissues compared with the control tissues (Fig. 1A, P<0.001). Expression of lncRNA FGD5-AS1 was also increased in breast cancer cell lines (MDA-MB-231, MCF-7, SKBR3 and MDA-MB-468) compared with non-breast cancer cells (MCF-10A; Fig. 1B; P<0.01, P<0.001). These findings suggested that lncRNA FGD5-AS1 was an lncRNA upregulated in breast cancer.

Figure 1.

lncRNA FGD5-AS1 is upregulated in breast cancer tissues and cells. (A) RT-qPCR expression analysis of lncRNA FGD5-AS1 in breast cancer tissue and normal tissue; n=23. (B) RT-qPCR expression analysis of lncRNA FGD5-AS1 in human mammary epithelial cell line (MCF-10A) and breast cancer cells (MDA-MB-231, MCF-7, SKBR3 and MDA-MB-468); **P<0.01, ***P<0.001. lncRNA, long non-coding RNA; RT-qPCR, reverse transcription-quantitative PCR.

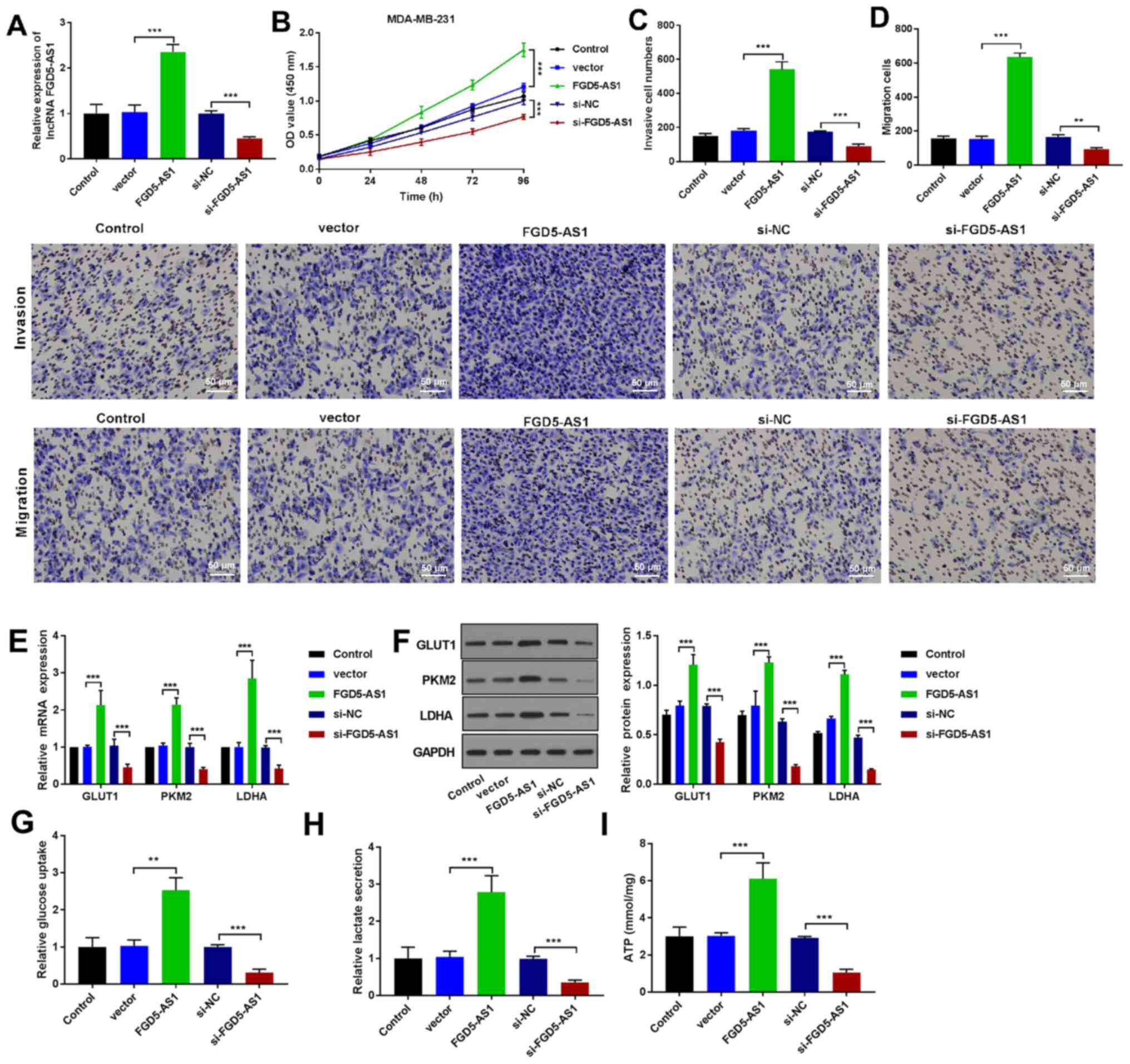
lncRNA FGD5-AS1 promotes the malignant progression and glycolysis of breast cancer cell lines

To investigate the function of lncRNA FGD5-AS1 in the development of breast cancer cells, gain- and-loss-of-function studies were performed by transfecting MDA-MB-231 cell line with si-FGD5-AS1 or pcDNA3.1/FGD5-AS1 (FGD5-AS1) and the appropriate control vectors. The RT-qPCR result presented in Fig. 2A shows that FGD5-AS1 expression was increased in FGD5-AS1 transfected cells, compared with the vector transfected cells (P<0.001). By contrast, transfection of si-FGD5-AS1 in MDA-MB-231 cells lead to a marked decrease in FGD5-AS1 expression, compared with the si-NC transfected control cells (P<0.001). CCK-8 assay illustrated that within the 48 h of transfection, FGD5-AS1 enhanced the viability of MDA-MB-231 cells (P<0.001), while the cell viability of MDA-MB-231 cells was decreased upon si-FGD5-AS1 transfection (Fig. 2B; P<0.001). In agreement with these results, it was found that FGD5-AS1 transfection enhanced the cell invasiveness and its migration abilities (Fig. 2C and D). Notably, this was suppressed upon transfection with si-FGD5-AS1 (Fig. 2C and D; P<0.01, P<0.001). The mRNA and protein expression level of GLUT1, PKM2 and LDHA in MDA-MB-231 cells were determined by using RT-qPCR and western blotting, respectively. The results demonstrated that GLUT1, PKM2 and LDHA expression was increased in FGD5-AS1-transfected group, but their expression was decreased following si-FGD5-AS1 transfection (P<0.001, Fig. 2E and F). It also found that treatment with FGD5-AS1 induced increase in glucose consumption, lactate production and ATP in MDA-MB-231 cells. Again, silencing of FGD5-AS1 greatly weakened these events (P<0.01, P<0.001; Fig. 2G-I).

Figure 2.

lncRNA FGD5-AS1 promotes the malignant progression and glycolysis of breast cancer cells. (A) The transfection efficiency measurement of lncRNA FGD5-AS1 in the MDA-MB-231 cells by RT-qPCR. (B) CCK8 results of the cell viability of transfected cells at the indicated time points (0, 24, 48, 72 and 96 h). Transwell assay demonstrated the (C) invasive and (D) migration activity in MDA-MB-231 cells (scale bar = 50 µm). (E) RT-qPCR expression analysis of GLUT1, PKM2 and LDHA in breast cancer cells (MDA-MB-231). (F) Western blot analysis of GLUT1, PKM2 and LDHA protein expression in breast cancer cells (MDA-MB-231). The levels of (G) glucose uptake, (H) lactate production and (I) ATP following FGD5-AS1 upregulation. **P<0.01, ***P<0.001. lncRNA, long non-coding RNA; RT-qPCR, reverse transcription-quantitative PCR; GLUT1, anti-glucose transporter 1; PKM2, pyruvate kinase muscle isozyme M2; LDHA, lactate dehydrogenase A.

lncRNA FGD5-AS1 upregulates NUAK2 expression by sponging miR-195-5p

Considering the emerging evidence of how lncRNAs can act as miRNA sponges to modulate miRNA-mediated gene expression, the present study next explored putative miRNAs that could interact with FGD5-AS1. Using StarBase based on complementary sequences, it was predicted that FGD5-AS1 may interact with the hsa-miR-195-5p seed region (Fig. 3A). Fig. S1A demonstrated that the transfection of miR-195-5p mimic and miR-195-5p inhibitor were successful (P<0.01). In order to confirm these putative interactions, luciferase reporter assays were used. Markedly, FGD5-AS1-WT decreased luciferase activity of the reporter plasmid with miR-195-5p (P<0.01; Fig. 3B). RNA pull-down was used to confirm the enrichment of miR-195-5p by the FGD5-AS1 biotin probe. The result demonstrated that miR-195-5p enrichment by the FGD5-AS1 biotin probe was notably increase compared with the negative control probe (Fig. 3C; P<0.01). miR-195-5p expression also demonstrated decreased level when tested by RT-qPCR in MDA-MB-231 cells transfected with FGD5-AS1 (Fig. 3D; P<0.001). miR-195-5p was less expressed in breast cancer tissues compared with normal tissues (Fig. 3E; P<0.001) and analysis revealed that FGD5-AS1 expression was negatively correlated with the level of miR-195-5p (r=−0.5511; P=0.0064; Fig. 3F). These results indicated that FGD5-AS1 served a role in tumor progression by targeting miR-195-5p to interact with miR-195-5p negatively.

Figure 3.

lncRNA FGD5-AS1 upregulates NUAK2 expression by sponging miR-195-5p in breast cancer cells. (A) The putative sequences of miR-195-5p and lncRNA FGD5-AS1 with binding sites were shown. (B) Luciferase reporter assays validated the binding of miR-195-5p with FGD5-AS1. (C) RNA pull-down confirmed that the binding of miR-195-5p and lncRNA FGD5-AS1 by the miR-195-5p biotin probe. (D) RT-qPCR expression analysis of miR-195-5p in MDA-MB-231 cells with FGD5-AS1 or si-FGD5-AS1 transfection. (E) RT-qPCR expression analysis of miR-195-5p in breast cancer tissue and normal tissue; n=23. (F) Negative correlation between miR-195-5p and FGD5-AS1. (G) The putative sequences of miR-195-5p and NUAK2 with binding sites. (H) Luciferase reporter assays validated the binding of miR-195-5p with NUAK2. (I) RNA pull-down confirmed the binding of miR-195-5p and NUAK2 by NUAK2 biotin probe. (J) RT-qPCR expression analysis of NUAK2 in breast cancer cells (MDA-MB-231). (K) Western blot analysis of NUAK2 protein expression in breast cancer cells (MDA-MB-231). (L) RT-qPCR expression analysis of NUAK2 in breast cancer tissue and normal tissue; n=23. (M) Western blot analysis of NUAK2 protein in breast cancer tissue and normal tissue; n=5. (N) Negative correlation between miR-195-5p and NUAK2. mRNA and protein expression of NUAK2 in si-FGD5-AS1 transfected cells with co-transfection of (O) pcDNA-NUAK2 or (P) miR-195-5p inhibitor. *P<0.05, **P<0.01, ***P<0.001. lncRNA, long non-coding RNA; NUAK2, SNF1-like kinase 2; miR, microRNA; RT-qPCR, reverse transcription-quantitative PCR; si, short interfering; BC, breast cancer.

Next, StarBase was used to find putative target gene(s) that could bind with miR-195-5p. As shown on Fig. 3G, a potential binding site was found between miR-195-5p and NUAK2. Dual-luciferase assay and RNA pull-down assay results proved this interaction (Fig. 3H and I; P<0.001). How miR-195-5p affected NUAK2 at mRNA and protein levels was also examined using RT-qPCR and western blotting, respectively. The expression of NUAK2 in MDA-MB-231 cells was decreased by the miR-195-5p mimic, while NUAK2 expression was elevated in miR-195-5p inhibitor group (Fig. 3J and K; P<0.001). NUAK2 was significantly upregulated in breast cancer tissues (Fig. 3L; P<0.001). A total of five samples from 23 breast cancer tissues were also randomly selected to detect the NUAK2 protein level by western blotting and the result demonstrated that NUAK2 protein level was significantly upregulated in breast cancer tissues (Fig. 3M; P<0.01, P<0.001). Further analysis demonstrated that NUAK2 expression was negatively correlated with miR-195-5p (r=−0.6353, P=0.0011; Fig. 3N). These findings indicated that NUAK2 was targeted by miR-195-5p negatively. Fig. S1B and C demonstrated that the transfection of pcDNA-NUAK2 (NUAK2) was successful (P<0.05). Furthermore, co-transfection of the miR-203 inhibitor or pcDNA-NUAK2 could rescue the NUAK2 expression reduced by si-FGD5-AS1 in MDA-MB-231 cells (Fig. 3O and P; P<0.001). Overall, these results indicated that FGD5-AS1 functioned as competing endogenous RNA in regulating the expression of NUAK2 by sponging miR-195-5p in breast cancer cells.

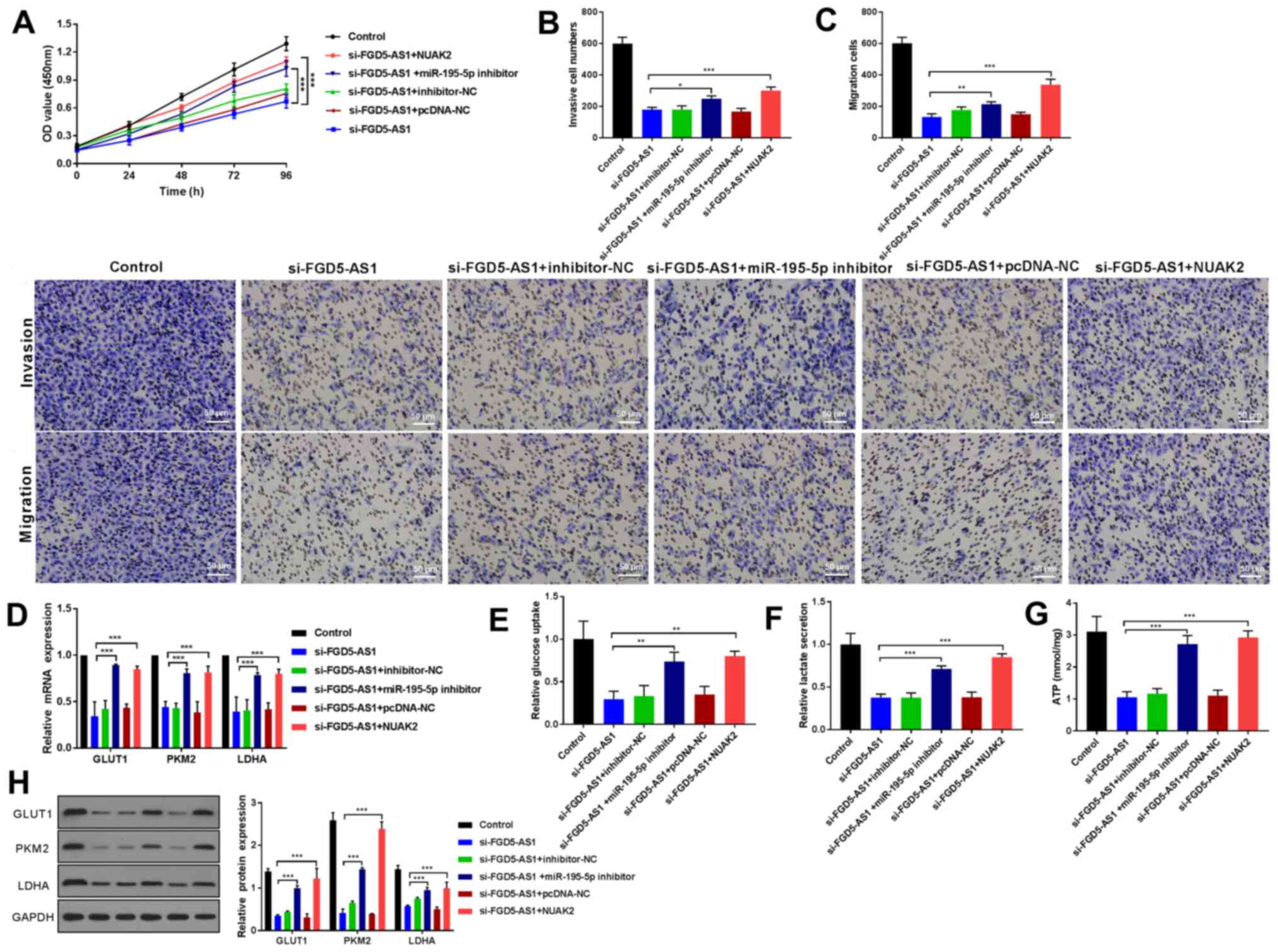
lncRNA FGD5-AS1 promotes tumor progression and glycolysis via the upregulation of NUAK2 expression through miR-195-5p

To further study how FGD5-AS1 affected breast cancer cell development via targeting miR-195-5p/NUAK2, rescue experiments were designed. As expected, the cell growth was significantly decreased after silencing FGD5-AS1. Notably, co-transfection with miR-195-5p inhibitor or NUAK2 upregulation could rescue the phenotype (Fig. 4A; P<0.001). Reduced invasion and migration was also detected after silencing FGD5-AS1 by Transwell assay, but a noticeable increase was found following miR-195-5p inhibitor or NUAK2 transfection (Fig. 4B and C; P<0.05, P<0.01, P<0.001). In addition, treatment with si-FGD5-AS1 induced clear decrease of the expression of GLUT1, PKM2 and LDHA, the glucose uptake, lactate secretion and ATP in MDA-MB-231 cells, while miR-195-5p inhibitor or NUAK2 transfection greatly rescued these events (Fig. 4D-H; P<0.01, P<0.001). Together, FGD5-AS1 mediated breast cancer malignant biological activities and glycolysis by upregulating NUAK2 by sponging miR-195-5p.

Figure 4.

lncRNA FGD5-AS1 promotes tumor progression and glycolysis via upregulation of NUAK2 expression by miR-195-5p. (A) CCK-8 was used to evaluate cell viability of transfected cells., Transwell assay demonstrated the (B) invasive and (C) migration activity in MDA-MB-231 cells co-transfected with si-FGD5-AS1 and miR-195-5p inhibitor or NUAK2 (scale bar = 50 µm). (D) RT-qPCR and (H) western blot analysis of GLUT1, PKM2 and LDHA in co-transfected cells. The levels of (E) glucose uptake, (F) lactate secretion and (G) ATP were measured in MDA-MB-231 cells transfected with si-FGD5-AS1 and miR-195-5p inhibitor or NUAK2. *P<0.05, **P<0.01, ***P<0.001. lncRNA, long non-coding RNA; NUAK2, SNF1-like kinase 2; miR, microRNA; si, short interfering; miR, microRNA; RT-qPCR, reverse transcription-quantitative PCR; GLUT1, anti-glucose transporter 1; PKM2, pyruvate kinase muscle isozyme M2; LDHA, lactate dehydrogenase A.

Discussion

In recent years, lncRNAs have been extensively studied and described in multiple cancers (24). To the best of the authors' knowledge, this is the first study identifying lncRNA FGD5-AS1 in breast cancer. The present study demonstrated that FGD5-AS1 is highly expressed in breast cancer. Gain-of-function studies clearly demonstrated that lncRNA FGD5-AS1 could enhance the proliferation, glycolysis, migration and invasion of breast cancer cells, while depletion of FGD5-AS1 showed an opposite effect. The present study also demonstrated that FGD5-AS1 served a key role in breast cancer by regulating the miR-195-5p/NUAK2 axis.

lncRNAs have been identified and assessed in breast cancer. For example, lncRNA ATXN8OS promotes tumor growth by sequestering miR-204 in breast cancer (25). Notch-1 increases cell proliferation in breast cancer by regulating another lncRNA, lncRNA GAS5 (26). lncRNA BCRT1 also promotes breast cancer growth by modifying the miR-1303/PTBP3 axis (27). In addition, FGD5-AS1 can competitively interact with miR-5590-3p and regulate downstream ERK/AKT signaling to facilitate the proliferation, migration, EMT and invasion of renal cancer cells (12). FGD5-AS1 is also described in colorectal cancer cell proliferation, migration and invasion and triggers upregulation of CDCA7 via sponging miR-302e (11). The present study identified that FGD5-AS1 was highly expressed in breast cancer tissue and cell lines. As functional evidence, the present study identified that silencing FGD5-AS1 could stop cell proliferation, invasion and migration in breast cancer cell lines.

There are an increasing number of lncRNAs that can sponge certain microRNAs (28). In the present study, using StarBase, it was found that FGD5-AS1 can interact with miR-195-5p. Previously miR-195-5p has been reported to be suppressive to breast cancer (14). In fact, the rescue experiments of the present study demonstrated that FGD5-AS1 can promote proliferation and boost migration and invasion of breast cancer cells via negatively regulating miR-195-5p.

NUAK2 was one of the targets of miR-195-5p predicted in the in silico analysis. NUAK2 has been previously reported as an oncogene in a various cancer types. For instance, inhibition of NUAK2 reduces YAP-driven liver cancer (18). Degradation of NUAK2 in glioblastoma by miR-143 decreases its oncogenic traits (19). NUAK2 has also been described in gastric cancer (20). The present study found that NUAK2 was overexpressed in breast cancer tissue and cells. The rescue experiments confirmed that FGD5-AS1 contributed, at least in part, to breast cancer progression through upregulating NUAK2 via sponging miR-195-5p. lncRNA FGD5-AS1 has been found to promote colorectal cancer progression through sponging miR-302e and upregulating CDCA7 (11). Due to the limitations of laboratory conditions and time, the present study could not verify whether this molecular mechanism serves a role in breast cancer, but it will be tested and verified in further studies.

Glycolysis has long been appreciated as a hallmark in cancer (22). Glycolysis refers to the glucose-lactate transformation in cancer cells under aerobic conditions (29). Glucose metabolism is essential for the enhanced production of proteins, nucleotides and lipids that are required to accelerate the proliferation rate of cancer cells (23,30). Previous studies have shown the critical role of glycolysis in tumor progression in lung cancer (23,31). Depletion of circDENND4C inhibits glycolysis by upregulating miR-200b/c in breast cancer under hypoxia (22). miR-195-5p is sponged by circular RNA MYLK to regulate the proliferation and glycolysis of non-small cell lung cancer cells (32). In agreement, the present study also identified that the increased expression of FGD5-AS1 could promote glycolysis of breast cancer cell via sponging miR-195-5p and increasing NUAK2 expression.

The present study identified that lncRNA FGD5-AS1 is elevated in breast cancer tissue cell models. It also demonstrated that depletion of FGD5-AS1 served an anti-tumor role by suppressing glycolysis, invasion and migration in breast cancer cell via sponging miR-195-5p. Overall, the present study suggested a novel regulatory mechanism for the function of lncRNA FGD5-AS1 in breast cancer.

Supplementary Material

Supporting Data

Acknowledgements

Not applicable.

Funding

The present study was supported by the Ningxia Hui Autonomous Region Key R&D Program (grant no. 2018BEG03081).

Availability of data and materials

All data generated or analyzed during this study are included in this published article.

Authors' contributions

KF and ZJX conceived the study and wrote the manuscript; SXJ and DST completed acquisition of data; CSY, YYD and FYZ analyzed and interpreted the data. KF and ZX confirm the authenticity of all the raw data. All authors read and approved the final manuscript.

Ethics approval and consent to participate

Ethics approval for the study was obtained and the study was conducted according to the guidelines of the Ethics Committee of First Affiliated Hospital of Harbin Medical University (approval no. 201811). Written informed consent was received from all patients.

Patient consent for publication

Not applicable.

Competing interests

The authors declare that they have no competing interests.

References

1 

Ahmad A: Breast Cancer Statistics: Recent Trends. Adv Exp Med Biol. 1152:1–7. 2019. View Article : Google Scholar : PubMed/NCBI

2 

Valdora F, Houssami N, Rossi F, Calabrese M and Tagliafico AS: Rapid review: Radiomics and breast cancer. Breast Cancer Res Treat. 169:217–229. 2018. View Article : Google Scholar : PubMed/NCBI

3 

Jemal A, Bray F, Center MM, Ferlay J, Ward E and Forman D: Global cancer statistics. CA Cancer J Clin. 61:69–90. 2011. View Article : Google Scholar : PubMed/NCBI

4 

Ponting CP, Oliver PL and Reik W: Evolution and functions of long noncoding RNAs. Cell. 136:629–641. 2009. View Article : Google Scholar : PubMed/NCBI

5 

Zhou Y, Huan L, Wu Y, Bao C, Chen B, Wang L, Huang S, Liang L and He X: lncRNA ID2-AS1 suppresses tumor metastasis by activating the HDAC8/ID2 pathway in hepatocellular carcinoma. Cancer Lett. 469:399–409. 2020. View Article : Google Scholar : PubMed/NCBI

6 

He J and Yu J: Long noncoding RNA FAM83A-AS1 facilitates hepatocellular carcinoma progression by binding with NOP58 to enhance the mRNA stability of FAM83A. Biosci Rep. 39:392019. View Article : Google Scholar

7 

Song W, Zhang J, Zhang J, Sun M and Xia Q: Overexpression of lncRNA PIK3CD-AS1 promotes expression of LATS1 by competitive binding with microRNA-566 to inhibit the growth, invasion and metastasis of hepatocellular carcinoma cells. Cancer Cell Int. 19:1502019. View Article : Google Scholar : PubMed/NCBI

8 

Yang Y, Yang H, Xu M, Zhang H, Sun M, Mu P, Dong T, Du S and Liu K: Long non-coding RNA (lncRNA) MAGI2-AS3 inhibits breast cancer cell growth by targeting the Fas/FasL signalling pathway. Hum Cell. 31:232–241. 2018. View Article : Google Scholar : PubMed/NCBI

9 

Ai B, Kong X, Wang X, Zhang K, Yang X, Zhai J, Gao R, Qi Y, Wang J, Wang Z, et al: LINC01355 suppresses breast cancer growth through FOXO3-mediated transcriptional repression of CCND1. Cell Death Dis. 10:5022019. View Article : Google Scholar : PubMed/NCBI

10 

Li Y, Zeng Q, Qiu J, Pang T, Xian J and Zhang X: Long non-coding RNA UCA1 promotes breast cancer by upregulating PTP1B expression via inhibiting miR-206. Cancer Cell Int. 19:2752019. View Article : Google Scholar : PubMed/NCBI

11 

Li D, Jiang X, Zhang X, Cao G, Wang D and Chen Z: Long noncoding RNA FGD5-AS1 promotes colorectal cancer cell proliferation, migration, and invasion through upregulating CDCA7 via sponging miR-302e. In Vitro Cell Dev Biol Anim. 55:577–585. 2019. View Article : Google Scholar : PubMed/NCBI

12 

Yang Y, Dong MH, Hu HM, Min QH and Xiao L: lncRNA FGD5-AS1/miR-5590-3p axis facilitates the proliferation and metastasis of renal cell carcinoma through ERK/AKT signalling. Eur Rev Med Pharmacol Sci. 24:8756–8766. 2020.PubMed/NCBI

13 

Liu XH, Sun M, Nie FQ, Ge YB, Zhang EB, Yin DD, Kong R, Xia R, Lu KH, Li JH, et al: lnc RNA HOTAIR functions as a competing endogenous RNA to regulate HER2 expression by sponging miR-331-3p in gastric cancer. Mol Cancer. 13:922014. View Article : Google Scholar : PubMed/NCBI

14 

Luo Q, Wei C, Li X, Li J, Chen L, Huang Y, Song H, Li D and Fang L: MicroRNA-195-5p is a potential diagnostic and therapeutic target for breast cancer. Oncol Rep. 31:1096–1102. 2014. View Article : Google Scholar : PubMed/NCBI

15 

Legembre P, Schickel R, Barnhart BC and Peter ME: Identification of SNF1/AMP kinase-related kinase as an NF-kappaB-regulated anti-apoptotic kinase involved in CD95-induced motility and invasiveness. J Biol Chem. 279:46742–46747. 2004. View Article : Google Scholar : PubMed/NCBI

16 

Zagórska A, Deak M, Campbell DG, Banerjee S, Hirano M, Aizawa S, Prescott AR and Alessi DR: New roles for the LKB1-NUAK pathway in controlling myosin phosphatase complexes and cell adhesion. Sci Signal. 3:ra252010. View Article : Google Scholar

17 

Lefebvre DL, Bai Y, Shahmolky N, Sharma M, Poon R, Drucker DJ and Rosen CF: Identification and characterization of a novel sucrose-non-fermenting protein kinase/AMP-activated protein kinase-related protein kinase, SNARK. Biochem J. 355:297–305. 2001. View Article : Google Scholar : PubMed/NCBI

18 

Yuan WC, Pepe-Mooney B, Galli GG, Dill MT, Huang HT, Hao M, Wang Y, Liang H, Calogero RA and Camargo FD: NUAK2 is a critical YAP target in liver cancer. Nat Commun. 9:48342018. View Article : Google Scholar : PubMed/NCBI

19 

Fu TG, Wang L, Li W, Li JZ and Li J: miR-143 inhibits oncogenic traits by degrading NUAK2 in glioblastoma. Int J Mol Med. 37:1627–1635. 2016. View Article : Google Scholar : PubMed/NCBI

20 

Tang L, Tong SJ, Zhan Z, Wang Q, Tian Y and Chen F: Expression of NUAK2 in gastric cancer tissue and its effects on the proliferation of gastric cancer cells. Exp Ther Med. 13:676–680. 2017. View Article : Google Scholar : PubMed/NCBI

21 

Livak KJ and Schmittgen TD: Analysis of relative gene expression data using real-time quantitative PCR and the 2(-Delta Delta C(T)) Method. Methods. 25:402–408. 2001. View Article : Google Scholar : PubMed/NCBI

22 

Ren S, Liu J, Feng Y, Li Z, He L, Li L, Cao X, Wang Z and Zhang Y: Knockdown of circDENND4C inhibits glycolysis, migration and invasion by up-regulating miR-200b/c in breast cancer under hypoxia. J Exp Clin Cancer Res. 38:3882019. View Article : Google Scholar : PubMed/NCBI

23 

Zhou J, Zhang S, Chen Z, He Z, Xu Y and Li Z: CircRNA-ENO1 promoted glycolysis and tumor progression in lung adenocarcinoma through upregulating its host gene ENO1. Cell Death Dis. 10:8852019. View Article : Google Scholar : PubMed/NCBI

24 

Chi Y, Wang D, Wang J, Yu W and Yang J: Long Non-Coding RNA in the Pathogenesis of Cancers. Cells. 8:82019. View Article : Google Scholar

25 

Deng Z, Cai H, Lin L, Zhu L, Wu W, Yang S, Cai J and Tan J: lncRNA ATXN8OS promotes breast cancer by sequestering miR 204. Mol Med Rep. 20:1057–1064. 2019.PubMed/NCBI

26 

Pei J and Wang B: Notch-1 promotes breast cancer cells proliferation by regulating lncRNA GAS5. Int J Clin Exp Med. 8:14464–14471. 2015.PubMed/NCBI

27 

Liang Y, Song X, Li Y, Chen B, Zhao W, Wang L, Zhang H, Liu Y, Han D, Zhang N, et al: lncRNA BCRT1 promotes breast cancer progression by targeting miR-1303/PTBP3 axis. Mol Cancer. 19:852020. View Article : Google Scholar : PubMed/NCBI

28 

Militello G, Weirick T, John D, Döring C, Dimmeler S and Uchida S: Screening and validation of lncRNAs and circRNAs as miRNA sponges. Brief Bioinform. 18:780–788. 2017.PubMed/NCBI

29 

Warburg O: On the origin of cancer cells. Science. 123:309–314. 1956. View Article : Google Scholar : PubMed/NCBI

30 

Gatenby RA and Gillies RJ: Why do cancers have high aerobic glycolysis? Nat Rev Cancer. 4:891–899. 2004. View Article : Google Scholar : PubMed/NCBI

31 

Fu QF, Liu Y, Fan Y, Hua SN, Qu HY, Dong SW, Li RL, Zhao MY, Zhen Y, Yu XL, et al: Alpha-enolase promotes cell glycolysis, growth, migration, and invasion in non-small cell lung cancer through FAK-mediated PI3K/AKT pathway. J Hematol Oncol. 8:222015. View Article : Google Scholar : PubMed/NCBI

32 

Xiong S, Li D, Wang D, Huang L, Liang G, Wu Z, Long J, Yang D, Teng Y, Lei S, et al: Circular RNA MYLK Promotes Glycolysis and Proliferation of Non-Small Cell Lung Cancer Cells by Sponging miR-195-5p and Increasing Glucose Transporter Member 3 Expression. Cancer Manag Res. 12:5469–5478. 2020. View Article : Google Scholar : PubMed/NCBI

Related Articles

  • Abstract
  • View
  • Download
  • Twitter
Copy and paste a formatted citation
Spandidos Publications style
Fang K, Xu Z, Jiang S, Tang D, Yan C, Deng Y and Zhao F: lncRNA FGD5‑AS1 promotes breast cancer progression by regulating the hsa‑miR‑195‑5p/NUAK2 axis Retraction in /10.3892/mmr.2025.13457. Mol Med Rep 23: 460, 2021.
APA
Fang, K., Xu, Z., Jiang, S., Tang, D., Yan, C., Deng, Y., & Zhao, F. (2021). lncRNA FGD5‑AS1 promotes breast cancer progression by regulating the hsa‑miR‑195‑5p/NUAK2 axis Retraction in /10.3892/mmr.2025.13457. Molecular Medicine Reports, 23, 460. https://doi.org/10.3892/mmr.2021.12099
MLA
Fang, K., Xu, Z., Jiang, S., Tang, D., Yan, C., Deng, Y., Zhao, F."lncRNA FGD5‑AS1 promotes breast cancer progression by regulating the hsa‑miR‑195‑5p/NUAK2 axis Retraction in /10.3892/mmr.2025.13457". Molecular Medicine Reports 23.6 (2021): 460.
Chicago
Fang, K., Xu, Z., Jiang, S., Tang, D., Yan, C., Deng, Y., Zhao, F."lncRNA FGD5‑AS1 promotes breast cancer progression by regulating the hsa‑miR‑195‑5p/NUAK2 axis Retraction in /10.3892/mmr.2025.13457". Molecular Medicine Reports 23, no. 6 (2021): 460. https://doi.org/10.3892/mmr.2021.12099
Copy and paste a formatted citation
x
Spandidos Publications style
Fang K, Xu Z, Jiang S, Tang D, Yan C, Deng Y and Zhao F: lncRNA FGD5‑AS1 promotes breast cancer progression by regulating the hsa‑miR‑195‑5p/NUAK2 axis Retraction in /10.3892/mmr.2025.13457. Mol Med Rep 23: 460, 2021.
APA
Fang, K., Xu, Z., Jiang, S., Tang, D., Yan, C., Deng, Y., & Zhao, F. (2021). lncRNA FGD5‑AS1 promotes breast cancer progression by regulating the hsa‑miR‑195‑5p/NUAK2 axis Retraction in /10.3892/mmr.2025.13457. Molecular Medicine Reports, 23, 460. https://doi.org/10.3892/mmr.2021.12099
MLA
Fang, K., Xu, Z., Jiang, S., Tang, D., Yan, C., Deng, Y., Zhao, F."lncRNA FGD5‑AS1 promotes breast cancer progression by regulating the hsa‑miR‑195‑5p/NUAK2 axis Retraction in /10.3892/mmr.2025.13457". Molecular Medicine Reports 23.6 (2021): 460.
Chicago
Fang, K., Xu, Z., Jiang, S., Tang, D., Yan, C., Deng, Y., Zhao, F."lncRNA FGD5‑AS1 promotes breast cancer progression by regulating the hsa‑miR‑195‑5p/NUAK2 axis Retraction in /10.3892/mmr.2025.13457". Molecular Medicine Reports 23, no. 6 (2021): 460. https://doi.org/10.3892/mmr.2021.12099
Follow us
  • Twitter
  • LinkedIn
  • Facebook
About
  • Spandidos Publications
  • Careers
  • Cookie Policy
  • Privacy Policy
How can we help?
  • Help
  • Live Chat
  • Contact
  • Email to our Support Team