Spandidos Publications Logo
  • About
    • About Spandidos
    • Aims and Scopes
    • Abstracting and Indexing
    • Editorial Policies
    • Reprints and Permissions
    • Job Opportunities
    • Terms and Conditions
    • Contact
  • Journals
    • All Journals
    • Oncology Letters
      • Oncology Letters
      • Information for Authors
      • Editorial Policies
      • Editorial Board
      • Aims and Scope
      • Abstracting and Indexing
      • Bibliographic Information
      • Archive
    • International Journal of Oncology
      • International Journal of Oncology
      • Information for Authors
      • Editorial Policies
      • Editorial Board
      • Aims and Scope
      • Abstracting and Indexing
      • Bibliographic Information
      • Archive
    • Molecular and Clinical Oncology
      • Molecular and Clinical Oncology
      • Information for Authors
      • Editorial Policies
      • Editorial Board
      • Aims and Scope
      • Abstracting and Indexing
      • Bibliographic Information
      • Archive
    • Experimental and Therapeutic Medicine
      • Experimental and Therapeutic Medicine
      • Information for Authors
      • Editorial Policies
      • Editorial Board
      • Aims and Scope
      • Abstracting and Indexing
      • Bibliographic Information
      • Archive
    • International Journal of Molecular Medicine
      • International Journal of Molecular Medicine
      • Information for Authors
      • Editorial Policies
      • Editorial Board
      • Aims and Scope
      • Abstracting and Indexing
      • Bibliographic Information
      • Archive
    • Biomedical Reports
      • Biomedical Reports
      • Information for Authors
      • Editorial Policies
      • Editorial Board
      • Aims and Scope
      • Abstracting and Indexing
      • Bibliographic Information
      • Archive
    • Oncology Reports
      • Oncology Reports
      • Information for Authors
      • Editorial Policies
      • Editorial Board
      • Aims and Scope
      • Abstracting and Indexing
      • Bibliographic Information
      • Archive
    • Molecular Medicine Reports
      • Molecular Medicine Reports
      • Information for Authors
      • Editorial Policies
      • Editorial Board
      • Aims and Scope
      • Abstracting and Indexing
      • Bibliographic Information
      • Archive
    • World Academy of Sciences Journal
      • World Academy of Sciences Journal
      • Information for Authors
      • Editorial Policies
      • Editorial Board
      • Aims and Scope
      • Abstracting and Indexing
      • Bibliographic Information
      • Archive
    • International Journal of Functional Nutrition
      • International Journal of Functional Nutrition
      • Information for Authors
      • Editorial Policies
      • Editorial Board
      • Aims and Scope
      • Abstracting and Indexing
      • Bibliographic Information
      • Archive
    • International Journal of Epigenetics
      • International Journal of Epigenetics
      • Information for Authors
      • Editorial Policies
      • Editorial Board
      • Aims and Scope
      • Abstracting and Indexing
      • Bibliographic Information
      • Archive
    • Medicine International
      • Medicine International
      • Information for Authors
      • Editorial Policies
      • Editorial Board
      • Aims and Scope
      • Abstracting and Indexing
      • Bibliographic Information
      • Archive
  • Articles
  • Information
    • Information for Authors
    • Information for Reviewers
    • Information for Librarians
    • Information for Advertisers
    • Conferences
  • Language Editing
Spandidos Publications Logo
  • About
    • About Spandidos
    • Aims and Scopes
    • Abstracting and Indexing
    • Editorial Policies
    • Reprints and Permissions
    • Job Opportunities
    • Terms and Conditions
    • Contact
  • Journals
    • All Journals
    • Biomedical Reports
      • Information for Authors
      • Editorial Policies
      • Editorial Board
      • Aims and Scope
      • Abstracting and Indexing
      • Bibliographic Information
      • Archive
    • Experimental and Therapeutic Medicine
      • Information for Authors
      • Editorial Policies
      • Editorial Board
      • Aims and Scope
      • Abstracting and Indexing
      • Bibliographic Information
      • Archive
    • International Journal of Epigenetics
      • Information for Authors
      • Editorial Policies
      • Editorial Board
      • Aims and Scope
      • Abstracting and Indexing
      • Bibliographic Information
      • Archive
    • International Journal of Functional Nutrition
      • Information for Authors
      • Editorial Policies
      • Editorial Board
      • Aims and Scope
      • Abstracting and Indexing
      • Bibliographic Information
      • Archive
    • International Journal of Molecular Medicine
      • Information for Authors
      • Editorial Policies
      • Editorial Board
      • Aims and Scope
      • Abstracting and Indexing
      • Bibliographic Information
      • Archive
    • International Journal of Oncology
      • Information for Authors
      • Editorial Policies
      • Editorial Board
      • Aims and Scope
      • Abstracting and Indexing
      • Bibliographic Information
      • Archive
    • Medicine International
      • Information for Authors
      • Editorial Policies
      • Editorial Board
      • Aims and Scope
      • Abstracting and Indexing
      • Bibliographic Information
      • Archive
    • Molecular and Clinical Oncology
      • Information for Authors
      • Editorial Policies
      • Editorial Board
      • Aims and Scope
      • Abstracting and Indexing
      • Bibliographic Information
      • Archive
    • Molecular Medicine Reports
      • Information for Authors
      • Editorial Policies
      • Editorial Board
      • Aims and Scope
      • Abstracting and Indexing
      • Bibliographic Information
      • Archive
    • Oncology Letters
      • Information for Authors
      • Editorial Policies
      • Editorial Board
      • Aims and Scope
      • Abstracting and Indexing
      • Bibliographic Information
      • Archive
    • Oncology Reports
      • Information for Authors
      • Editorial Policies
      • Editorial Board
      • Aims and Scope
      • Abstracting and Indexing
      • Bibliographic Information
      • Archive
    • World Academy of Sciences Journal
      • Information for Authors
      • Editorial Policies
      • Editorial Board
      • Aims and Scope
      • Abstracting and Indexing
      • Bibliographic Information
      • Archive
  • Articles
  • Information
    • For Authors
    • For Reviewers
    • For Librarians
    • For Advertisers
    • Conferences
  • Language Editing
Login Register Submit
  • This site uses cookies
  • You can change your cookie settings at any time by following the instructions in our Cookie Policy. To find out more, you may read our Privacy Policy.

    I agree
Search articles by DOI, keyword, author or affiliation
Search
Advanced Search
presentation
Molecular Medicine Reports
Join Editorial Board Propose a Special Issue
Print ISSN: 1791-2997 Online ISSN: 1791-3004
Journal Cover
August-2021 Volume 24 Issue 2

Full Size Image

Sign up for eToc alerts
Recommend to Library

Journals

International Journal of Molecular Medicine

International Journal of Molecular Medicine

International Journal of Molecular Medicine is an international journal devoted to molecular mechanisms of human disease.

International Journal of Oncology

International Journal of Oncology

International Journal of Oncology is an international journal devoted to oncology research and cancer treatment.

Molecular Medicine Reports

Molecular Medicine Reports

Covers molecular medicine topics such as pharmacology, pathology, genetics, neuroscience, infectious diseases, molecular cardiology, and molecular surgery.

Oncology Reports

Oncology Reports

Oncology Reports is an international journal devoted to fundamental and applied research in Oncology.

Experimental and Therapeutic Medicine

Experimental and Therapeutic Medicine

Experimental and Therapeutic Medicine is an international journal devoted to laboratory and clinical medicine.

Oncology Letters

Oncology Letters

Oncology Letters is an international journal devoted to Experimental and Clinical Oncology.

Biomedical Reports

Biomedical Reports

Explores a wide range of biological and medical fields, including pharmacology, genetics, microbiology, neuroscience, and molecular cardiology.

Molecular and Clinical Oncology

Molecular and Clinical Oncology

International journal addressing all aspects of oncology research, from tumorigenesis and oncogenes to chemotherapy and metastasis.

World Academy of Sciences Journal

World Academy of Sciences Journal

Multidisciplinary open-access journal spanning biochemistry, genetics, neuroscience, environmental health, and synthetic biology.

International Journal of Functional Nutrition

International Journal of Functional Nutrition

Open-access journal combining biochemistry, pharmacology, immunology, and genetics to advance health through functional nutrition.

International Journal of Epigenetics

International Journal of Epigenetics

Publishes open-access research on using epigenetics to advance understanding and treatment of human disease.

Medicine International

Medicine International

An International Open Access Journal Devoted to General Medicine.

Journal Cover
August-2021 Volume 24 Issue 2

Full Size Image

Sign up for eToc alerts
Recommend to Library

  • Article
  • Citations
    • Cite This Article
    • Download Citation
    • Create Citation Alert
    • Remove Citation Alert
    • Cited By
  • Similar Articles
    • Related Articles (in Spandidos Publications)
    • Similar Articles (Google Scholar)
    • Similar Articles (PubMed)
  • Download PDF
  • Download XML
  • View XML
Article Open Access

MAPK4 silencing together with a PARP1 inhibitor as a combination therapy in triple‑negative breast cancer cells

  • Authors:
    • Xiaoqi Zeng
    • Shanshan Jiang
    • Simin Ruan
    • Zhaoze Guo
    • Jingyun Guo
    • Minfeng Liu
    • Changsheng Ye
    • Jianyu Dong
  • View Affiliations / Copyright

    Affiliations: Breast Center, Department of General Surgery, Nanfang Hospital, Southern Medical University, Guangzhou, Guangdong 510515, P.R. China, Institute of Hematological Research, Shaanxi Provincial People's Hospital, Xi'an, Shaanxi 710000, P.R. China
    Copyright: © Zeng et al. This is an open access article distributed under the terms of Creative Commons Attribution License.
  • Article Number: 548
    |
    Published online on: June 2, 2021
       https://doi.org/10.3892/mmr.2021.12187
  • Expand metrics +
Metrics: Total Views: 0 (Spandidos Publications: | PMC Statistics: )
Metrics: Total PDF Downloads: 0 (Spandidos Publications: | PMC Statistics: )
Cited By (CrossRef): 0 citations Loading Articles...

This article is mentioned in:



Abstract

Triple‑negative breast cancer (TNBC) is the most common type of cancer among females worldwide and is associated with poor prognosis. Poly ADP‑ribose polymerase‑1 (PARP1) inhibitors are effective against TNBC with mutations in the breast cancer type 1 susceptibility protein (BRCA1) and/or BRCA2 genes; however, the development of resistance to PARP1 inhibitors limits their use. Thus, identifying strategies to overcome this resistance is urgently required. The aim of the present study was to investigate the potential function and mechanism of small interfering (si)RNA‑MAPK4 (siMAPK4) in enhancing the efficacy of a PARP1 inhibitor and reducing the resistance. In the present study, data on the mRNA expression level of MAPK4 in normal breast tissues and TNBC tissues were obtained from The Cancer Genome Atlas database. The mRNA and protein expression levels of MAPK4 in normal breast cells and TNBC cells were analyzed using reverse transcription‑quantitative PCR and western blotting, respectively. The phosphorylated (p) histone H2AX (γH2AX) protein expression was assessed via immunofluorescence. Cell Counting Kit‑8, wound healing and TUNEL assays were used to determine the proliferative, migratory and apoptotic abilities of HCC1937 cells. MAPK4 was highly expressed in TNBC patient tissues and cell lines. Moreover, overexpression of MAPK4 could promote HCC1937 cell proliferation. Treatment of HCC1937 cells with the combination of siMAPK4 and a PARP1 inhibitor olaparib decreased their proliferation and migration and increased their apoptosis. The protein expression levels of the DNA repair‑related proteins p‑DNA‑dependent protein kinase catalytic subunit (DNA‑PK) and RAD51 recombinase (RAD51) were inhibited in the siMAPK4 and siMAPK4 + olaparib groups. However, the marker of a double‑stranded break γH2AX showed increased protein expression in the siMAPK4 + olaparib group. As MAPK4 could phosphorylate AKT at threonine 308 (AKTT308), the current study restored p‑AKTT308 using a constitutively active AKT plasmid (AKT‑CA). p‑DNA‑PK and RAD51 showed high expression and γH2AX exhibited lower protein expression in the AKT‑CA group. The present findings suggested that siMAPK4 can enhance the sensitivity of TNBC cells to PARP1 inhibitors.

Introduction

Breast cancer is the most commonly diagnosed type of cancer and the third leading cause of cancer-related mortality among females worldwide (1). In 2020, 2.65 million new cases and 685,000 deaths occurred, accounting for the second highest incidence of cancer and fifth highest rate of cancer-related mortality (2). Moreover, the incidence and mortality rates of breast cancer are rising annually (2). Triple-negative breast cancer (TNBC), which is defined by a lack of expression of estrogen receptor, progesterone receptor and HER-2, accounts for 11–20% of all breast carcinomas (3,4). Notably, targeted therapy has a poor effect on TNBC (5). Therefore, the discovery of novel therapies for the treatment of TNBC is urgently required.

MAPK4, also termed ERK4, p63 and Prkm4, is an atypical MAPK as it is not phosphorylated by the dual serine/threonine and tyrosine MAPK kinase due to a lack of the threonine-X-tyrosine activation motif (6). Thus far, MAPK4 has been associated with several diseases, such as numerous types of cancer and methamphetamine addiction leading to psychosis (7). According to The Cancer Genome Atlas (TCGA), lung adenocarcinoma, low-grade glioma, thyroid carcinoma and urothelial carcinoma with upregulation of MAPK4 are associated with poor prognosis (8). Moreover, MAPK4 phosphorylates AKT at threonine 308 (AKTT308) and serine 473 (AKTS473), thereby promoting cell proliferation and inhibiting apoptosis (9). It has been verified that microRNA (miR)-767-5p upregulates MAPK4, and that the circular (circ)RNA circ_0000190 inhibits the progression of multiple myeloma by regulating MAPK4 (10). Furthermore, circRNA MAPK4 inhibits apoptosis by regulating miR-125a-3p, which inhibits the MAPK signaling pathway (11). This evidence indicates the role of MAPK4 as an oncogene. It has been shown that the AKT signaling pathway is associated with the DNA damage repair mechanism (12,13). Hence, we hypothesized that MAPK4 could regulate DNA damage repair by activating the AKT signaling pathway.

In recent years, the DNA damage repair mechanism has been utilized in the treatment of cancer (14). Poly ADP-ribose polymerase-1 (PARP1) serves vital roles in DNA damage repair of single-strand and double-strand breaks by catalyzing the formation of poly ADP-ribose and maintaining genome integrity (15). PARP inhibitors, such as olaparib and rucaparib, have been approved by the US Food and Drug Administration, and it has been shown that these drugs are effective for the treatment of ovarian and breast cancer, particularly TNBC (16,17). However, the wide use of PARP inhibitors can lead to the development of resistance (18). Thus, there is an urgent requirement to discover novel targets or drugs that can be combined with PARP1 inhibitors.

As aforementioned, MAPK4 was identified to be associated with several cancer types, and can promote DNA repair by increasing AKT phosphorylation. Thus, small interfering (si)RNA MAPK4 (siMAPK4) may be a novel molecule to combine with PARP1 inhibitors. Therefore, the present study aimed to investigate the potential function and mechanism of siMAPK4 in enhancing the efficacy of a PARP1 inhibitor, which could reduce the possibility of PARP1 inhibitor resistance in TNBC and provide a new therapeutic strategy for the treatment of TNBC.

Materials and methods

Materials and reagents

RPMI-1640 medium (cat. no. 11875093), FBS (cat. no. 10100139C) and 100 IU/ml penicillin-streptomycin (cat. no. 15140-122) were purchased from Gibco; Thermo Fisher Scientific, Inc. MCF-10A-specific medium (cat. no. CM-0525) was from Procell Life Science & Technology Co., Ltd. The PARP1 inhibitor olaparib (cat. no. HY-10162) was purchased from MedChemExpress. Antibodies against MAPK4 (cat. no. ab211501), p-AKTT308 (cat. no. ab38449), p-AKTS473 (cat. no. ab8932), DNA-dependent protein kinase catalytic subunit (DNA-PK; cat. no. ab44815), p-DNA-PK (cat. no. ab18192), RAD51 (cat. no. ab63801), Bcl-2 (cat. no. ab59348), Bax (cat. no. ab53154), cleaved-casp-3 (cat. no. ab32042) and GAPDH (cat. no. ab245355) were from Abcam, while HRP-labeled goat anti-mouse and anti-rabbit IgG (cat. nos. ZB-2301 and ZB-2305, respectively) were from OriGene Technologies, Inc. The anti-p-histone H2AX (γH2AX; phospho-Ser139; cat. no. K001453M) antibody was purchased from Beijing Solarbio Science & Technology Co., Ltd., while the anti-mouse IgG (H + L) F(ab′)2 Fragment (Alexa Fluor® 488 Conjugate; cat. no. 4408S) for immunofluorescence was from Cell Signaling Technology, Inc. The RNeasy Mini kit (cat. no. 74104), QuantiTect Rev Transcription kit (cat. no. 205311) and miScript SYBR Green PCR kit (cat. no. 218073) were obtained from Qiagen GmbH. siMAPK4-1 (5′-GGUGAGCUGUUCAAGUUCAGC-3′), siMAPK4-2 (5′-GGAAGGUCGCUGUGAAGAAGA−3′), siMAPK4-3 (5′-GGUUGGUAACAAAGUGGUACC−3′) and scramble siRNA (5′-GGCGTGAATGGGTCTAACCTT−3′) were purchased from Addgene, Inc. Overexpression-MAPK4 plasmid (cat. no. C05008), the pcDNA 3.1 empty vector (cat. no. C06002), which was used as the overexpression-negative control (NC), and constitutively active AKT (AKT-CA) plasmids (cat. no. 53583) were designed and purchased from Shanghai GenePharma Co., Ltd. The mRNA expression level of MAPK4 from 116 TNBC samples and 114 normal samples was obtained from UALCAN (http://ualcan.path.uab.edu) (19), which could provide mRNA expression data regarding cancer and normal samples in TCGA.

Cell culture

MCF-10A (normal human mammary epithelial cell line) cells were purchased from The Cell Bank of Type Culture Collection of Chinese Academy of Sciences and cultured in MCF-10A-specific medium (Procell Life Science & Technology Co., Ltd.). MDA-MB-468 and MDA-MB-231 (breast adenocarcinoma), HCC1937 (ductal breast carcinoma) cells are TNBC cell lines (all from The Cell Bank of Type Culture Collection of Chinese Academy of Sciences) and were cultured in RPMI-1640 medium containing 10% FBS and 1% 100 IU/ml penicillin-streptomycin at 37°C in an incubator with 5% CO2.

Cell transfection

According to the instructions provided by the manufacturer of Lipofectamine® 2000 (Thermo Fisher Scientific, Inc.), HCC1937 cells were seeded in 6-well plates at the density of 1.2×106 cells/well. The following day, 10 µl Lipofectamine 2000 and 4 µg plasmids were diluted with 500 µl Opti-MEM (Thermo Fisher Scientific, Inc.) and incubated at room temperature for 20 min. Subsequently, the Lipofectamine 2000 and plasmids solution was added to the cells. Following 6 h of incubation at 37°C, the medium was changed with fresh RPMI-1640 medium. After 24 h, the subsequent experiments were performed with the transfected HCC1937 cells.

Western blotting

Western blotting was performed as previously described (20,21). Briefly, total protein of HCC1937 cells was extracted using RIPA lysis buffer (Beyotime Institute of Biotechnology), quantified using an Enhanced BCA Protein assay kit (Beyotime Institute of Biotechnology), separated via 10% SDS-PAGE (20 µg total protein/lane) and transferred to nitrocellulose membranes (Whatman pcl). After blocking with 5% fat-free milk for 1 h at room temperature, the membranes were incubated with primary antibodies at 4°C overnight. After washing three times with TBS-Tween-20 (1%), the membranes were incubated with secondary antibodies for 1 h at room temperature. Finally, the blots were acquired using Supersignal WestFemto Maximum Sensitivity substrate (Thermo Fisher Scientific, Inc.) and a ChemiDoc XRS+ system (Bio-Rad Laboratories). The antibodies used were as follows: MAPK4 (1:1,000), p-AKTT308 (1:800), p-AKTS473 (1:800), DNA-PK (1:1,000), p-DNA-PK (1:200), RAD51 (1:3,000) Bcl-2 (1:800), Bax (1:800), cleaved-casp-3 (1:800), GAPDH (1:2,000), and HRP-labeled goat anti-mouse and anti-rabbit IgG (1:2,000).

MTT assay

The MTT assay was performed as previously described (21). Briefly, HCC1937 cells transfected with siMAPK, overexpression-MAPK4 or scramble siRNA were seeded into 96-well plates (5,000 cells/well), and 10 µM olaparib was added the following day for 24 h. After incubating for 24, 48 and 72 h in a 37°C incubator, cells were incubated with MTT (10 µg/ml) at 37°C for 4 h, then 150 µl DMSO was added to the wells and the optical density values were measured.

Wound healing assay

The wound healing assay was performed as previously described (20,21). Briefly, HCC1937 cells transfected with siMAPK4 or scramble siRNA, and control HCC1937 cells were seeded into 6-well plates at the density of 106 cells per well, which had been marked with a straight line on the back of the plates in advance. The following day, cells were treated with 10 µM olaparib for 24 h in a 37°C incubator. Following the treatment, wounds were made in the cell monolayer by scratching with 10-µl pipette tips. The cells were then incubated in DMEM without FBS at 37°C in an incubator. Images were captured using a light microscope (magnification, ×100) at 0 and 24 h after treatment with olaparib and the migratory distance was measured using ImageJ 1.49 (National Institutes of Health).

Immunofluorescence

Immunofluorescence was performed as previously described (21). Briefly, cells were fixed in 4% paraformaldehyde for 15 min at room temperature and blocked with 2% BSA (Sigma-Aldrich; Merck KGaA) for 1 h at room temperature. Primary antibody γH2AX (1:200) was incubated at 4°C overnight and FITC-labelled secondary anti-mouse antibody (1:400; cat. no. 4408S; Cell Signaling Technology, Inc.) was incubated for 1 h at room temperature. Nuclei were counterstained with DAPI at room temperature. Finally, cells were sealed, and images were acquired using a confocal microscope (magnification, ×100).

RT-quantitative (RT-q)PCR

mRNA was extracted using a RNeasy Mini kit and reverse transcribed into cDNA according to the manufacturer's instructions of the QuantiTect Rev Transcription kit. qPCR was performed with the miScript SYBR Green PCR kit. The system was as follows: 10 µl 2X SYPR Green Supermix, 1 µl forward primer, 1 µl reverse primer, 2 µl cDNA and 6 µl RNase-free water. The amplification was performed as follows: Initial denaturation at 95°C for 10 min; followed by 40 cycles of 95°C for 15 sec, 60°C for 30 sec; and a final extension at 72°C for 30 sec. The mRNA expression levels were quantified using the 2−∆∆Cq method (22). The primers used were as follows: MAPK4 forward, 5′-ATCCTGGCTGAGATGCTTAC-3′ and reverse, 5′-CTTGTCTTCCTCCCGGATTAC-3′ (product length, 108 bp); and GAPDH (NM_001289726.1) forward, 5′-CCTTCCGTGTTCCTACCC-3′ and reverse, 5′-AAGTCGCAGGAGACAACC-3′ (product length, 163 bp); and AKT (NM_001382432) forward, 5′-TGGACTACCTGCACTCGGAGAA-3′ and reverse, 5′-GTGCCGCAAAAGGTCTTCATGG-3′ (product length, 154 bp).

TUNEL assay

The TUNEL assay was performed according to the manufacturer's instructions (Roche Diagnostics). Cells were fixed with 4% paraformaldehyde for 25 min at room temperature and washed twice with PBS. Subsequently, 0.2% Triton X-100 was added for 5 min at room temperature, the cells were washed with PBS and TUNEL reaction reagent was added for 60 min at 37°C in a dark moisture chamber. Of note, only dUTP solution and DNase 1 were added to the negative and positive control groups, respectively. After the slides were washed, converter-POD was added for 30 min at 37°C. The cells were washed again thrice with PBS, and diaminobenzidine was added at room temperature for 10 min. Next, the slides were washed with PBS, captured and counterstained with hematoxylin for 1 min at room temperature, washed with running water and dehydrated with gradient alcohol (50, 70, 85, 95 and 100%) for 1 min at each concentration. The process was completed by the addition of xylene twice (5 min per time) and sealing of the slides with neutral gum (Beijing Solarbio Science & Technology Co., Ltd.). The apoptotic rate was calculated in 200 cells obtained from different groups using a light microscope (magnification, ×100) (23).

Statistical analysis

All experiments were repeated in triplicate and data are presented as the mean ± SEM, and statistical analyses were performed using GraphPad Prism 5.01 software (GraphPad Software, Inc.). An unpaired t-test and one-way ANOVA were used to determine the significant differences, and multiple comparison between the groups was performed using Bonferroni's method. P<0.05 was considered to indicate a statistically significant difference.

Results

MAPK4 is highly expressed in TNBC tissues and cell lines

MAPK4 is upregulated in numerous types of cancer, including lung adenocarcinoma and bladder cancer (9). By analyzing 114 normal breast tissues and 116 TNBC samples from TCGA database, it was found that TNBC samples had higher MAPK4 mRNA expression compared with normal samples (Fig. 1A). Moreover, the TNBC cell lines MDA-MB-468, HCC1937 and MDA-MB-231 expressed higher mRNA and protein levels of MAPK4 compared with the normal MCF-10A cell line (Fig. 1B and C). These findings indicated that the upregulation of MAPK4 may be associated with TNBC.

Figure 1.

MAPK4 is highly expressed in TNBC tissues and cell lines. (A) MAPK4 mRNA expression in 114 normal breast tissues and 116 TNBC samples of different subclasses of breast cancer from TCGA. **P<0.01 vs. Normal group. Relative (B) mRNA and (C) protein expression levels of MAPK4 in MCF-10A, MDA-MB-468, HCC1937 and MDA-MB-231 cells. *P<0.05, **P<0.01 vs. MCF-10A cells. TCGA, The Cancer Genome Atlas; TNBC, triple-negative breast cancer.

MAPK4 promotes the proliferation of HCC1937 cells

HCC1937 cells were transfected with siMAPK4 and an overexpression-MAPK4 plasmid. As HCC1937 cells expressed higher MAPK4 expression, these cells were chosen for knockdown experiments. The siMAPK4 group had lower MAPK4 mRNA and protein expression, while the overexpression-MAPK4 group had higher MAPK4 expression compared with the control groups (HCC1937 wild-type cells) (Fig. 2A-D). Then their proliferation was determined and the results revealed that knockdown and overexpression of MAPK4 inhibited and promoted cell proliferation, respectively, compared with the control group (Fig. 2E).

Figure 2.

MAPK4 promotes the proliferation of HCC1937 cells. (A) Extraction of total mRNA from siMAPK4 cells, scramble siRNA cells and control cells. RNA was reverse transcribed to cDNA, and the relative mRNA expression levels of MAPK4 were determined via RT-qPCR. (B) The total protein of siMAPK4 cells, scramble siRNA cells and control cells was extracted, and the expression level of MAPK4 was measured via western blotting. (C) Extraction of total mRNA from control cells, overexpression-NC cells and overexpression-MAPK4 cells. RNA was reverse transcribed to cDNA, and the relative mRNA expression levels of MAPK4 were determined using RT-qPCR. (D) The total protein of control cells, overexpression-NC cells and overexpression-MAPK4 cells was extracted, and the expression level of MAPK4 was measured via western blotting. (E) Control cells, overexpression-MAPK4 cells and siMAPK4 cells were seeded in 96-well plates (5,000 cells/well). MTT assays were performed at 24, 48 and 72 h. ***P<0.001 vs. control. NC, negative control; OD, optical density; RT-qPCR, reverse transcription-quantitative PCR; siRNA, small interfering RNA; siMAPK4, siRNA-MAPK4.

siMAPK4 enhances the sensitivity of TNBC cells to olaparib, a PARP1 inhibitor

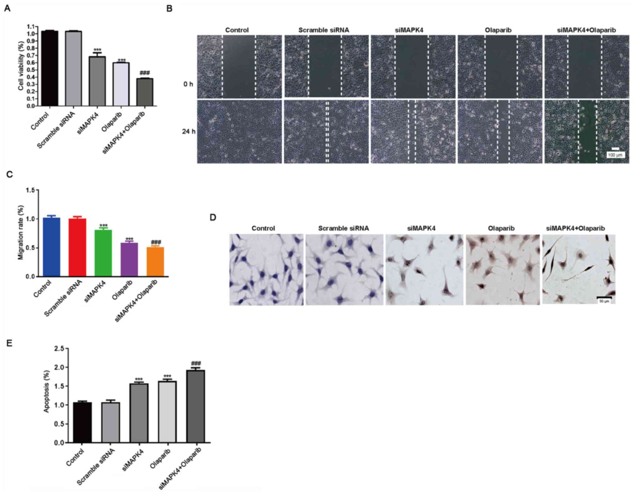
Next, it was investigated how silencing of MAPK4 could affect the efficacy of the PARP1 inhibitor, olaparib. For this purpose, HCC1937 cells were treated with 10 µM olaparib and siMAPK4 separately or in combination at 37°C in an incubator. Both siMAPK and olaparib inhibited cell proliferation and migration, and promoted apoptosis. Moreover, as expected, the combination groups showed increased toxicity (Fig. 3A-E).

Figure 3.

siMAPK4 enhances the sensitivity of TNBC cells to the poly ADP-ribose polymerase-1 inhibitor olaparib. Cells were seeded in 6-well plates overnight, and transfected with scramble siRNA and siMAPK4 plasmids for 48 h. Subsequently, cells were treated with olaparib for 24 h. (A) A Cell Counting Kit-8 assay was performed to test the cell viability. (B) The transfected cells were cultured, and the medium was changed with RPMI-1640 medium the following day. Next, the wound healing assay was performed. Scale bar, 100 µm. (C) The migration rate was calculated from the wound healing assay. (D) The apoptotic rate of cells treated with control, siRNA-scramble, siMAPK4, olaparib and a combination of siMAPK4 + olaparib was tested using the TUNEL assay. Scale bar, 50 µm. (E) Statistical analysis of the results of the TUNEL assay. ***P<0.001 vs. control; ###P<0.001 vs. olaparib. siMAPK4, siRNA-MAPK4; siRNA, small interfering RNA.

MAPK4 exerts its DNA damage repair function by regulating the AKT signaling pathway

A previous study reported that MAPK4 could promote tumor progression by phosphorylating AKTS473 and AKTT308 to exert its DNA damage and repair function (9). To verify this, the phosphorylation of AKTS473 and AKTT308 was detected in HCC1937 cells. p-AKTT308 expression was markedly decreased in the siMAPK4 group, while no significant differences were observed in p-AKTS473 expression between the siMAPK4 and control groups. The results demonstrated that MAPK4 could only phosphorylate AKTT308 (Fig. 4A). Thus, it was concluded that MAPK4 could exert its DNA damage and repair function by phosphorylating AKTT308.

Figure 4.

MAPK4 exerts its DNA damage repair function by regulating the AKT signaling pathway. (A) Western blotting was performed to test the protein expression levels of p-AKTT308 and p-AKTS473 in control cells, cells transfected with scramble siRNA and cells transfected with siMAPK4. (B) Protein expression level of p-AKTT308 in MAPK4-overexpressing cells vs. control cells was measured via western blotting. (C) mRNA expression level of AKT in AKT-CA cells was tested via reverse transcription-quantitative PCR. **P<0.01. (D) Western blotting was performed to examine the protein expression levels of p-AKTT308 and total AKT. (E) Immunofluorescence was used to test the protein expression level and location of γH2AX in the control, siMAPK, siMAPK with olaparib siMAPK, siMAPK + olaparib, siMAPK + AKT-CA and siMAPK + olaparib + AKT-CA groups. (F) Protein expression levels of RAD51 and p-DNA-PK were tested using western blotting in the control, siMAPK, siMAPK + olaparib, siMAPK + AKT-CA and siMAPK + olaparib + AKT-CA groups. (G) Protein expression levels of Bcl2 and Bax were tested via western blotting. AKT-CA, constitutively active AKT; NC, negative control; siMAPK4, siRNA-MAPK4; siRNA, small interfering RNA; γH2AX, phosphorylated histone H2AX; casp, caspase; p-, phosphorylated; DNA-PK, DNA-dependent protein kinase catalytic subunit.

Subsequently, the phosphorylation of AKTT308 was measured in MAPK4-overexpressing HCC1937 cells. The results indicated that MAPK4 overexpression increased the expression level of p-AKTT308 (Fig. 4B). HCC1937 cells were also transfected with the AKT-CA plasmid at the AKTT308 site to upregulate AKT phosphorylation (Fig. 4C and D). It was also identified that siMAPK4 increased the expression level of γH2AX (marker of a double-stranded break) (Fig. 4E). Moreover, siMAPK4 decreased the expression level of RAD51 and the phosphorylation of DNA-PK (Fig. 4F), which reflected DNA damage repair. These effects were blocked by AKT-CA. Collectively, these results indicated that MAPK4 exerted its DNA damage repair function by regulating the AKT signaling pathway. Moreover, olaparib aggravated the function of siMAPK4, but weakened the function of AKT by lowering RAD51 and p-DNA-PK expression in the siMAPK4 group and the combination of siMAPK4 + AKT-CA group (Fig. 4F). These effects resulted in failure of DNA damage repair. Furthermore, the cells underwent apoptosis, as evident by the decrease in the expression level of Bcl-2 and the increase in that of Bax and cleaved-casp-3 when treated with olaparib and siMAPK4 (Fig. 4G).

Discussion

TNBC is intractable due to the absence of HER-2, estrogen receptor and progesterone receptor expression, which renders the currently available drugs ineffective (24). Previous studies have reported that PARP1 inhibitors are highly effective against breast cancer type 1 and 2 susceptibility proteins (BRCA1/2) and MCF-7 and MDA-MB-231 cells (25–27). It has also been revealed that TNBC has a lower expression or mutation rate of BRCA1/2 (28). Hence, the use of PARP1 inhibitors for the treatment of TNBC is reasonable. In fact, PARP1 inhibitors, such as olaparib, have demonstrated high effectiveness against TNBC. However, the extensive use of PARP1 inhibitors can lead to the occurrence of resistance (29), partly due to the restoration of homologous recombination and upregulation of the ataxia-telangiectasia-mutated-and-Rad3-related kinase/checkpoint kinase 1 signaling pathway (30). Thus, it is important to identify other drugs or genes that can overcome this resistance.

MAPK4 is an oncogene that is upregulated in numerous types of cancer and contributes to poor prognosis. For instance, in cervical cancer, high MAPK4 mRNA expression is associated with a lower survival rate (31). The present data indicated that MAPK4 was highly expressed in patients with TNBC, suggesting that downregulating MAPK4 expression may enhance the effect of PARP1 inhibitors on TNBC. To verify this, the current study first determined the expression level of MAPK4 in TNBC tissues and cell lines. The results identified a higher MAPK4 expression in TNBC tissues and cell lines (MDA-MB-468, HCC1937 and MDA-MB-231) compared with that in normal tissues and cells (MCF-10A). Furthermore, MAPK4 overexpression promoted the proliferation of HCC1937 cells, while knockdown of MAPK4 inhibited cell viability. Next, the effect of combination of siMAPK4 and olaparib was determined using cell viability, wound healing and TUNEL assays. It was observed that MAPK4 knockdown in combination with olaparib treatment elicited a markedly greater inhibitory effect on cell proliferation, migration and apoptosis compared with either treatment alone.

Subsequently, the present study investigated the mechanism underlying how siMAPK4 enhances the sensitivity of TNBC cells to olaparib. Previous studies have reported that MAPK4 can phosphorylate AKT at T308 and S473 without influencing total AKT levels, thereby enhancing the efficacy of PARP1 inhibitors by suppressing the repair of radiation-induced DNA damage in cervical cancer cell lines (9,31). Nevertheless, the current data indicated that MAPK4 could only activate AKTT308 in HCC1937 cells. It was also found that the expression levels of RAD51 and p-DNA-PK, which reflected the DNA damage repair, were inhibited by the PARP1 inhibitor and siMAPK. Moreover, the high γH2AX expression indicated that the PARP1 inhibitor and siMAPK could increase the double-stranded breaks. The present results also indicated that cells became apoptotic, due to the decreased expression level of Bcl-2 and increased Bax and cleaved-casp-3 expression when cells were treated with olaparib and siMAPK in the siMAPK4 + olaparib group.

Currently, there are several clinical trials investigating the role of olaparib and BRCA1/2 mutations in breast and ovarian cancer (32,33). The present study demonstrated that siMAPK4 can enhance the sensitivity of TNBC cells to the PARP1 inhibitor by inhibiting AKTT308 phosphorylation and DNA repair, thereby promoting cell apoptosis in TNBC with BRCA1/2 mutations.

While the present study revealed that siMAPK4 can enhance the sensitivity of HCC1937 cells to a PARP1 inhibitor, olaparib, and identified the underlying mechanism in vitro, these results require further verification in animal models and human trials. Additionally, although it is known that MAPK4 can phosphorylate AKT at both T308 and S473 in bladder urothelial carcinoma, low-grade glioma, lung adenocarcinoma, cervical cancer, thyroid carcinoma and prostate cancer (9,30,34), the present study found that only T308 was phosphorylated in TNBC cells and this was not further investigated. siRNAs can have poor stability and specificity, which may limit their usage in vivo (35). To solve these problems, in vivo experiments should be performed, and the use of nanoparticles should be considered to increase siRNA stability and ensure the effective delivery of these molecules to the appropriate target cells.

In conclusion, the present study demonstrated that MAPK4 was highly expressed in TNBC tissues and cell lines. Furthermore, knockdown of MAPK4 inhibited the proliferation of HCC1937 cells. By contrast, overexpression of MAPK4 increased the viability of HCC1937 cells. It was identified that knockdown of MAPK4 and treatment with the PARP1 inhibitor inhibited the proliferation and migration of HCC1937 cells by inhibiting DNA damage repair, increasing double-stranded breaks and promoting cell apoptosis. Therefore, MAPK4 may be another target for the treatment of TNBC in combination with PARP1 inhibitors.

Acknowledgements

Not applicable.

Funding

This work was funded by the President Foundation of Nanfang Hospital, Southern Medical University, Guangzhou, China (grant nos. 2016L007 and 2020C032).

Availability of data and materials

The datasets used and/or analyzed during the current study are available from the corresponding author on reasonable request.

Authors' contributions

XZ, SJ, CY and JD contributed to the study conception and design. XZ, SR and ZG performed the experiments. JG and ML contributed to the analysis and interpretation of data. XZ, SR and SJ contributed to the drafting of the manuscript. JD and XZ contributed to the project administration and writing, reviewing and editing the manuscript. JD and XZ confirm the authenticity of all the raw data. All authors contributed to the critical revision of the manuscript. All authors read and approved the final manuscript.

Ethics approval and consent to participate

Not applicable.

Patient consent for publication

Not applicable.

Competing interests

The authors declare that they have no competing interests.

Glossary

Abbreviations

Abbreviations:

TNBC

triple-negative breast cancer

PARP1

poly ADP-ribose polymerase-1

BRCA1/2

breast cancer type 1 and 2 susceptibility protein

TCGA

The Cancer Genome Atlas

AKT-CA

constitutively active AKT

RT-qPCR

reverse transcription-quantitative PCR

casp-3

caspase-3

References

1 

Bray F, Ferlay J, Soerjomataram I, Siegel RL, Torre LA and Jemal A: Global cancer statistics 2018: GLOBOCAN estimates of incidence and mortality worldwide for 36 cancers in 185 countries. CA Cancer J Clin. 68:394–424. 2018. View Article : Google Scholar : PubMed/NCBI

2 

World Health Organization (WHO), . Cancer. https://www.who.int/news-room/fact-sheets/detail/cancerMarch 3–2021

3 

Gluz O, Liedtke C, Gottschalk N, Pusztai L, Nitz U and Harbeck N: Triple-negative breast cancer-current status and future directions. Ann Oncol. 20:1913–1927. 2009. View Article : Google Scholar : PubMed/NCBI

4 

Foulkes WD, Smith IE and Reis-Filho JS: Triple-negative breast cancer. N Engl J Med. 363:1938–1948. 2010. View Article : Google Scholar : PubMed/NCBI

5 

Vagia E, Mahalingam D and Cristofanilli M: The landscape of targeted therapies in TNBC. Cancers (Basel). 12:9162020. View Article : Google Scholar : PubMed/NCBI

6 

Coulombe P and Meloche S: Atypical mitogen-activated protein kinases: Structure, regulation and functions. Biochim Biophys Acta. 1773:1376–1387. 2007. View Article : Google Scholar : PubMed/NCBI

7 

Lee BD, Park JM, Lee YM, Moon ES, Jeong HJ, Chung YI and Rim HD: A pilot study for discovering candidate genes of chromosome 18q21 in methamphetamine abusers: Case-control association study. Clin Psychopharmacol Neurosci. 12:54–64. 2014. View Article : Google Scholar : PubMed/NCBI

8 

Cancer Genome Atlas Research Network, ; Weinstein JN, Collisson EA, Mills GB, Shaw KR, Ozenberger BA, Ellrott K, Shmulevich I, Sander C and Stuart JM: The cancer genome atlas pan-cancer analysis project. Nat Genet. 45:1113–1120. 2013. View Article : Google Scholar : PubMed/NCBI

9 

Wang W, Shen T, Dong B, Creighton CJ, Meng Y, Zhou W, Shi Q, Zhou H, Zhang Y, Moore DD and Yang F: MAPK4 overexpression promotes tumor progression via noncanonical activation of AKT/mTOR signaling. J Clin Invest. 129:1015–1029. 2019. View Article : Google Scholar : PubMed/NCBI

10 

Feng Y, Zhang L, Wu J, Khadka B, Fang Z, Gu J, Tang B, Xiao R, Pan G and Liu J: CircRNA circ_0000190 inhibits the progression of multiple myeloma through modulating miR-767-5p/MAPK4 pathway. J Exp Clin Cancer Res. 38:542019. View Article : Google Scholar : PubMed/NCBI

11 

He J, Huang Z, He M, Liao J, Zhang Q, Wang S, Xie L, Ouyang L, Koeffler HP, Yin D and Liu A: Circular RNA MAPK4 (circ-MAPK4) inhibits cell apoptosis via MAPK signaling pathway by sponging miR-125a-3p in gliomas. Mol Cancer. 19:172020. View Article : Google Scholar : PubMed/NCBI

12 

Piscitello D, Varshney D, Lilla S, Vizioli MG, Reid C, Gorbunova V, Seluanov A, Gillespie DA and Adams PD: AKT overactivation can suppress DNA repair via p70S6 kinase-dependent downregulation of MRE11. Oncogene. 37:427–438. 2018. View Article : Google Scholar : PubMed/NCBI

13 

Zhang Y, Xie C, Li A, Vizioli MG, Reid C, Gorbunova V, Seluanov A, Gillespie DA and Adams PD: PKI-587 enhances chemosensitivity of oxaliplatin in hepatocellular carcinoma through suppressing DNA damage repair pathway (NHEJ and HR) and PI3K/AKT/mTOR pathway. Am J Transl Res. 11:5134–5149. 2019.PubMed/NCBI

14 

Ali R, Rakha EA, Madhusudan S and Bryant HE: DNA damage repair in breast cancer and its therapeutic implications. Pathology. 49:156–165. 2017. View Article : Google Scholar : PubMed/NCBI

15 

Gallmeier E and Kern SE: Absence of specific cell killing of the BRCA2-deficient human cancer cell line CAPAN1 by poly(ADP-ribose) polymerase inhibition. Cancer Biol Ther. 4:703–706. 2005. View Article : Google Scholar : PubMed/NCBI

16 

Kim G, Ison G, McKe AE, Zhang H, Tang S, Gwise T, Sridhara R, Lee E, Tzou A, Philip R, et al: FDA approval summary: Olaparib monotherapy in patients with deleterious germline BRCA-mutated advanced ovarian cancer treated with three or more lines of chemotherapy. Clin Cancer Res. 21:4257–4261. 2015. View Article : Google Scholar : PubMed/NCBI

17 

Balasubramaniam S, Beaver JA, Horton S, Fernandes LL, Tang S, Horne HN, Liu J, Liu C, Schrieber SJ, Yu J, et al: FDA approval summary: Rucaparib for the treatment of patients with deleterious BRCA mutation-associated advanced ovarian cancer. Clin Cancer Res. 23:7165–7170. 2017. View Article : Google Scholar : PubMed/NCBI

18 

Noordermeer SM and van Attikum H: PARP inhibitor resistance: A tug-of-war in BRCA-mutated cells. Trends Cell Biol. 29:820–834. 2019. View Article : Google Scholar : PubMed/NCBI

19 

Chandrashekar DS, Bashel B, Balasubramanya SAH, Creighton CJ, Ponce-Rodriguez I, Chakravarthi BVSK and Varambally S: UALCAN: A portal for facilitating tumor subgroup gene expression and survival analyses. Neoplasia. 19:649–658. 2017. View Article : Google Scholar : PubMed/NCBI

20 

Lin H, Li N, He H, Ying Y, Sunkara S, Luo L, Lv N, Huang D and Luo Z: AMPK inhibits the stimulatory effects of TGF-β on Smad2/3 activity, cell migration, and epithelial-to-mesenchymal transition. Mol Pharmacol. 88:1062–1071. 2015. View Article : Google Scholar : PubMed/NCBI

21 

Jiang S, Wang Y, Luo L, Shi F, Zou J, Lin H, Ying Y, Luo Y, Zhan Z, Liu P, et al: AMP-activated protein kinase regulates cancer cell growth and metabolism via nuclear and mitochondria events. J Cell Mol Med. 23:3951–3961. 2019. View Article : Google Scholar : PubMed/NCBI

22 

Livak KJ and Schmittgen TD: Analysis of relative gene expression data using real-time quantitative PCR and the 2(-Delta Delta C(T)) method. Methods. 25:402–408. 2001. View Article : Google Scholar : PubMed/NCBI

23 

Kwon KY, Jan JH, Kwon SY, Cho CH, Oh HK and Kim SP: Cadmium induced acute lung injury and TUNEL expression of apoptosis in respiratory cells. J Korean Med Sci. 18:655–662. 2003. View Article : Google Scholar : PubMed/NCBI

24 

Lyons TG: Targeted therapies for triple-negative breast cancer. Curr Treat Options Oncol. 20:822019. View Article : Google Scholar : PubMed/NCBI

25 

Bryant HE, Schultz N, Thomas HD, Parker KM, Flower D, Lopez E, Kyle S, Meuth M, Curtin NJ and Helleday T: Specific killing of BRCA2-deficient tumours with inhibitors of poly(ADP-ribose) polymerase. Nature. 434:913–917. 2005. View Article : Google Scholar : PubMed/NCBI

26 

Dziadkowiec KN, Gąsiorowska E, Nowak-Markwitz E and Jankowska A: PARP inhibitors: Review of mechanisms of action and BRCA1/2 mutation targeting. Prz Menopauzalny. 15:215–219. 2016.PubMed/NCBI

27 

Lee JM, Ledermann JA and Kohn EC: PARP inhibitors for BRCA1/2 mutation-associated and BRCA-like malignancies. Ann Oncol. 25:32–40. 2014. View Article : Google Scholar : PubMed/NCBI

28 

Ryu JM, Choi HJ, Kim I, Nam SJ, Kim SW, Yu J, Lee SK, Choi DH, Park YH, Kim JW, et al: Prevalence and oncologic outcomes of BRCA 1/2 mutations in unselected triple-negative breast cancer patients in Korea. Breast Cancer Res Treat. 173:385–395. 2019. View Article : Google Scholar : PubMed/NCBI

29 

D'Andrea AD: Mechanisms of PARP inhibitor sensitivity and resistance. DNA Repair (Amst). 71:172–176. 2018. View Article : Google Scholar

30 

Mak JPY, Ma HT and Poon RYC: Synergism between ATM and PARP1 inhibition involves DNA damage and abrogating the G2 DNA damage checkpoint. Mol Cancer Ther. 19:123–134. 2020. View Article : Google Scholar : PubMed/NCBI

31 

Tian S, Lou L, Tian M, Lu G, Tian J and Chen X: MAPK4 deletion enhances radiation effects and triggers synergistic lethality with simultaneous PARP1 inhibition in cervical cancer. J Exp Clin Cancer Res. 39:1432020. View Article : Google Scholar : PubMed/NCBI

32 

Tutt A, Robson M, Garber JE, Domchek SM, Audeh MW, Weitzel JN, Friedlander M, Arun B, Loman N, Schmutzler RK, et al: Oral poly(ADP-ribose) polymerase inhibitor olaparib in patients with BRCA1 or BRCA2 mutations and advanced breast cancer: A proof-of-concept trial. Lancet. 376:235–244. 2010. View Article : Google Scholar : PubMed/NCBI

33 

Audeh MW, Carmichael J, Penson RT, Friedlander M, Powell B, Bell-McGuinn KM, Scott C, Weitzel JN, Oaknin A, Loman N, et al: Oral poly(ADP-ribose) polymerase inhibitor olaparib in patients with BRCA1 or BRCA2 mutations and recurrent ovarian cancer: A proof-of-concept trial. Lancet. 376:245–251. 2010. View Article : Google Scholar : PubMed/NCBI

34 

Shen T, Wang W, Zhou W, Coleman I, Cai Q, Dong B, Ittmann MM, Creighton CJ, Bian Y, Meng Y, et al: MAPK4 promotes prostate cancer by concerted activation of androgen receptor and AKT. J Clin Invest. 131:e1354652021. View Article : Google Scholar : PubMed/NCBI

35 

Cho YS, Lee GY, Sajja HK, Qian W, Cao Z, He W, Karna P, Chen X, Mao H, Wang YA and Yang L: Targeted delivery of siRNA-generating DNA nanocassettes using multifunctional nanoparticles. Small. 9:1964–1973. 2013. View Article : Google Scholar : PubMed/NCBI

Related Articles

  • Abstract
  • View
  • Download
  • Twitter
Copy and paste a formatted citation
Spandidos Publications style
Zeng X, Jiang S, Ruan S, Guo Z, Guo J, Liu M, Ye C and Dong J: MAPK4 silencing together with a PARP1 inhibitor as a combination therapy in triple‑negative breast cancer cells. Mol Med Rep 24: 548, 2021.
APA
Zeng, X., Jiang, S., Ruan, S., Guo, Z., Guo, J., Liu, M. ... Dong, J. (2021). MAPK4 silencing together with a PARP1 inhibitor as a combination therapy in triple‑negative breast cancer cells. Molecular Medicine Reports, 24, 548. https://doi.org/10.3892/mmr.2021.12187
MLA
Zeng, X., Jiang, S., Ruan, S., Guo, Z., Guo, J., Liu, M., Ye, C., Dong, J."MAPK4 silencing together with a PARP1 inhibitor as a combination therapy in triple‑negative breast cancer cells". Molecular Medicine Reports 24.2 (2021): 548.
Chicago
Zeng, X., Jiang, S., Ruan, S., Guo, Z., Guo, J., Liu, M., Ye, C., Dong, J."MAPK4 silencing together with a PARP1 inhibitor as a combination therapy in triple‑negative breast cancer cells". Molecular Medicine Reports 24, no. 2 (2021): 548. https://doi.org/10.3892/mmr.2021.12187
Copy and paste a formatted citation
x
Spandidos Publications style
Zeng X, Jiang S, Ruan S, Guo Z, Guo J, Liu M, Ye C and Dong J: MAPK4 silencing together with a PARP1 inhibitor as a combination therapy in triple‑negative breast cancer cells. Mol Med Rep 24: 548, 2021.
APA
Zeng, X., Jiang, S., Ruan, S., Guo, Z., Guo, J., Liu, M. ... Dong, J. (2021). MAPK4 silencing together with a PARP1 inhibitor as a combination therapy in triple‑negative breast cancer cells. Molecular Medicine Reports, 24, 548. https://doi.org/10.3892/mmr.2021.12187
MLA
Zeng, X., Jiang, S., Ruan, S., Guo, Z., Guo, J., Liu, M., Ye, C., Dong, J."MAPK4 silencing together with a PARP1 inhibitor as a combination therapy in triple‑negative breast cancer cells". Molecular Medicine Reports 24.2 (2021): 548.
Chicago
Zeng, X., Jiang, S., Ruan, S., Guo, Z., Guo, J., Liu, M., Ye, C., Dong, J."MAPK4 silencing together with a PARP1 inhibitor as a combination therapy in triple‑negative breast cancer cells". Molecular Medicine Reports 24, no. 2 (2021): 548. https://doi.org/10.3892/mmr.2021.12187
Follow us
  • Twitter
  • LinkedIn
  • Facebook
About
  • Spandidos Publications
  • Careers
  • Cookie Policy
  • Privacy Policy
How can we help?
  • Help
  • Live Chat
  • Contact
  • Email to our Support Team