Spandidos Publications Logo
  • About
    • About Spandidos
    • Aims and Scopes
    • Abstracting and Indexing
    • Editorial Policies
    • Reprints and Permissions
    • Job Opportunities
    • Terms and Conditions
    • Contact
  • Journals
    • All Journals
    • Oncology Letters
      • Oncology Letters
      • Information for Authors
      • Editorial Policies
      • Editorial Board
      • Aims and Scope
      • Abstracting and Indexing
      • Bibliographic Information
      • Archive
    • International Journal of Oncology
      • International Journal of Oncology
      • Information for Authors
      • Editorial Policies
      • Editorial Board
      • Aims and Scope
      • Abstracting and Indexing
      • Bibliographic Information
      • Archive
    • Molecular and Clinical Oncology
      • Molecular and Clinical Oncology
      • Information for Authors
      • Editorial Policies
      • Editorial Board
      • Aims and Scope
      • Abstracting and Indexing
      • Bibliographic Information
      • Archive
    • Experimental and Therapeutic Medicine
      • Experimental and Therapeutic Medicine
      • Information for Authors
      • Editorial Policies
      • Editorial Board
      • Aims and Scope
      • Abstracting and Indexing
      • Bibliographic Information
      • Archive
    • International Journal of Molecular Medicine
      • International Journal of Molecular Medicine
      • Information for Authors
      • Editorial Policies
      • Editorial Board
      • Aims and Scope
      • Abstracting and Indexing
      • Bibliographic Information
      • Archive
    • Biomedical Reports
      • Biomedical Reports
      • Information for Authors
      • Editorial Policies
      • Editorial Board
      • Aims and Scope
      • Abstracting and Indexing
      • Bibliographic Information
      • Archive
    • Oncology Reports
      • Oncology Reports
      • Information for Authors
      • Editorial Policies
      • Editorial Board
      • Aims and Scope
      • Abstracting and Indexing
      • Bibliographic Information
      • Archive
    • Molecular Medicine Reports
      • Molecular Medicine Reports
      • Information for Authors
      • Editorial Policies
      • Editorial Board
      • Aims and Scope
      • Abstracting and Indexing
      • Bibliographic Information
      • Archive
    • World Academy of Sciences Journal
      • World Academy of Sciences Journal
      • Information for Authors
      • Editorial Policies
      • Editorial Board
      • Aims and Scope
      • Abstracting and Indexing
      • Bibliographic Information
      • Archive
    • International Journal of Functional Nutrition
      • International Journal of Functional Nutrition
      • Information for Authors
      • Editorial Policies
      • Editorial Board
      • Aims and Scope
      • Abstracting and Indexing
      • Bibliographic Information
      • Archive
    • International Journal of Epigenetics
      • International Journal of Epigenetics
      • Information for Authors
      • Editorial Policies
      • Editorial Board
      • Aims and Scope
      • Abstracting and Indexing
      • Bibliographic Information
      • Archive
    • Medicine International
      • Medicine International
      • Information for Authors
      • Editorial Policies
      • Editorial Board
      • Aims and Scope
      • Abstracting and Indexing
      • Bibliographic Information
      • Archive
  • Articles
  • Information
    • Information for Authors
    • Information for Reviewers
    • Information for Librarians
    • Information for Advertisers
    • Conferences
  • Language Editing
Spandidos Publications Logo
  • About
    • About Spandidos
    • Aims and Scopes
    • Abstracting and Indexing
    • Editorial Policies
    • Reprints and Permissions
    • Job Opportunities
    • Terms and Conditions
    • Contact
  • Journals
    • All Journals
    • Biomedical Reports
      • Information for Authors
      • Editorial Policies
      • Editorial Board
      • Aims and Scope
      • Abstracting and Indexing
      • Bibliographic Information
      • Archive
    • Experimental and Therapeutic Medicine
      • Information for Authors
      • Editorial Policies
      • Editorial Board
      • Aims and Scope
      • Abstracting and Indexing
      • Bibliographic Information
      • Archive
    • International Journal of Epigenetics
      • Information for Authors
      • Editorial Policies
      • Editorial Board
      • Aims and Scope
      • Abstracting and Indexing
      • Bibliographic Information
      • Archive
    • International Journal of Functional Nutrition
      • Information for Authors
      • Editorial Policies
      • Editorial Board
      • Aims and Scope
      • Abstracting and Indexing
      • Bibliographic Information
      • Archive
    • International Journal of Molecular Medicine
      • Information for Authors
      • Editorial Policies
      • Editorial Board
      • Aims and Scope
      • Abstracting and Indexing
      • Bibliographic Information
      • Archive
    • International Journal of Oncology
      • Information for Authors
      • Editorial Policies
      • Editorial Board
      • Aims and Scope
      • Abstracting and Indexing
      • Bibliographic Information
      • Archive
    • Medicine International
      • Information for Authors
      • Editorial Policies
      • Editorial Board
      • Aims and Scope
      • Abstracting and Indexing
      • Bibliographic Information
      • Archive
    • Molecular and Clinical Oncology
      • Information for Authors
      • Editorial Policies
      • Editorial Board
      • Aims and Scope
      • Abstracting and Indexing
      • Bibliographic Information
      • Archive
    • Molecular Medicine Reports
      • Information for Authors
      • Editorial Policies
      • Editorial Board
      • Aims and Scope
      • Abstracting and Indexing
      • Bibliographic Information
      • Archive
    • Oncology Letters
      • Information for Authors
      • Editorial Policies
      • Editorial Board
      • Aims and Scope
      • Abstracting and Indexing
      • Bibliographic Information
      • Archive
    • Oncology Reports
      • Information for Authors
      • Editorial Policies
      • Editorial Board
      • Aims and Scope
      • Abstracting and Indexing
      • Bibliographic Information
      • Archive
    • World Academy of Sciences Journal
      • Information for Authors
      • Editorial Policies
      • Editorial Board
      • Aims and Scope
      • Abstracting and Indexing
      • Bibliographic Information
      • Archive
  • Articles
  • Information
    • For Authors
    • For Reviewers
    • For Librarians
    • For Advertisers
    • Conferences
  • Language Editing
Login Register Submit
  • This site uses cookies
  • You can change your cookie settings at any time by following the instructions in our Cookie Policy. To find out more, you may read our Privacy Policy.

    I agree
Search articles by DOI, keyword, author or affiliation
Search
Advanced Search
presentation
Molecular Medicine Reports
Join Editorial Board Propose a Special Issue
Print ISSN: 1791-2997 Online ISSN: 1791-3004
Journal Cover
April-2023 Volume 27 Issue 4

Full Size Image

Sign up for eToc alerts
Recommend to Library

Journals

International Journal of Molecular Medicine

International Journal of Molecular Medicine

International Journal of Molecular Medicine is an international journal devoted to molecular mechanisms of human disease.

International Journal of Oncology

International Journal of Oncology

International Journal of Oncology is an international journal devoted to oncology research and cancer treatment.

Molecular Medicine Reports

Molecular Medicine Reports

Covers molecular medicine topics such as pharmacology, pathology, genetics, neuroscience, infectious diseases, molecular cardiology, and molecular surgery.

Oncology Reports

Oncology Reports

Oncology Reports is an international journal devoted to fundamental and applied research in Oncology.

Experimental and Therapeutic Medicine

Experimental and Therapeutic Medicine

Experimental and Therapeutic Medicine is an international journal devoted to laboratory and clinical medicine.

Oncology Letters

Oncology Letters

Oncology Letters is an international journal devoted to Experimental and Clinical Oncology.

Biomedical Reports

Biomedical Reports

Explores a wide range of biological and medical fields, including pharmacology, genetics, microbiology, neuroscience, and molecular cardiology.

Molecular and Clinical Oncology

Molecular and Clinical Oncology

International journal addressing all aspects of oncology research, from tumorigenesis and oncogenes to chemotherapy and metastasis.

World Academy of Sciences Journal

World Academy of Sciences Journal

Multidisciplinary open-access journal spanning biochemistry, genetics, neuroscience, environmental health, and synthetic biology.

International Journal of Functional Nutrition

International Journal of Functional Nutrition

Open-access journal combining biochemistry, pharmacology, immunology, and genetics to advance health through functional nutrition.

International Journal of Epigenetics

International Journal of Epigenetics

Publishes open-access research on using epigenetics to advance understanding and treatment of human disease.

Medicine International

Medicine International

An International Open Access Journal Devoted to General Medicine.

Journal Cover
April-2023 Volume 27 Issue 4

Full Size Image

Sign up for eToc alerts
Recommend to Library

  • Article
  • Citations
    • Cite This Article
    • Download Citation
    • Create Citation Alert
    • Remove Citation Alert
    • Cited By
  • Similar Articles
    • Related Articles (in Spandidos Publications)
    • Similar Articles (Google Scholar)
    • Similar Articles (PubMed)
  • Download PDF
  • Download XML
  • View XML
Article Open Access

Apolipoprotein E mimetic peptide COG1410 alleviates blood‑brain barrier injury in a rat model of ischemic stroke

  • Authors:
    • Yunwen Xue
    • Minhua Gu
    • Cuilan Chen
    • Yujian Yao
    • Yuzhen Li
    • Guohu Weng
    • Yong Gu
  • View Affiliations / Copyright

    Affiliations: Clinical Research Center, Hainan Provincial Hospital of Traditional Chinese Medicine, Haikou, Hainan 570203, P.R. China, Hainan Clinical Research Center for Preventive Treatment of Diseases, Hainan Provincial Hospital of Traditional Chinese Medicine, Haikou, Hainan 570203, P.R. China
    Copyright: © Xue et al. This is an open access article distributed under the terms of Creative Commons Attribution License.
  • Article Number: 85
    |
    Published online on: March 3, 2023
       https://doi.org/10.3892/mmr.2023.12972
  • Expand metrics +
Metrics: Total Views: 0 (Spandidos Publications: | PMC Statistics: )
Metrics: Total PDF Downloads: 0 (Spandidos Publications: | PMC Statistics: )
Cited By (CrossRef): 0 citations Loading Articles...

This article is mentioned in:



Abstract

Blood‑brain barrier (BBB) damage is one of the main causes of poor outcomes and increased mortality rates following cerebral ischemia‑reperfusion injury. Apolipoprotein E (ApoE) and its mimetic peptide have been previously reported to exhibit potent neuroprotective properties in various central nervous system disease models. Therefore, the present study aimed to investigate the possible role of the ApoE mimetic peptide COG1410 in cerebral ischemia‑reperfusion injury and its potential underlying mechanism. Male SD rats were subjected to 2 h middle cerebral artery occlusion followed by 22 h reperfusion. Evans blue leakage and IgG extravasation assays results revealed that COG1410 treatment significantly reduced BBB permeability. In addition, in situ zymography and western blotting were used to prove that COG1410 was able to downregulate the activities of MMPs and upregulate the expression of occludin in the ischemic brain tissue samples. Subsequently, COG1410 was found to significantly reverse microglia activation while also suppressing inflammatory cytokine production, according to immunofluorescence signal of Iba‑1 and CD68 and protein expression of COX‑2. Consequently, this neuroprotective mechanism mediated by COG1410 was further tested using the BV2 cell line in vitro, which was exposed to oxygen glucose deprivation followed by reoxygenation. The mechanism of COG1410 was found to be mediated, as least partly, through the activation of triggering receptor expressed on myeloid cells 2. In conclusion, the data suggest that COG1410 can alleviate BBB injury and neuroinflammation following ischemic stroke.

Introduction

Ischemic stroke accounts for ~80% of all types of strokes and is one of the leading causes of disability and mortality worldwide (1). Sequential pathological lesions occur in the brain tissues following ischemia due to the insufficient supply of oxygen and glucose. As a result of reactive oxygen species (ROS) generation during hypoxia, unexpected aggravation of brain damage will typically reoccur after recanalization (2). This has been reported to be caused by a combination of pathophysiological processes, including inflammatory responses, oxidative stress and cell apoptosis (3).

During cerebral ischemia-reperfusion, a number of cell types in the brain can release inflammatory mediators that upregulate the expression of inflammatory cytokines in cerebral microvascular endothelial cells and microglia. These molecules can either directly or indirectly regulate the function of components in blood-brain barrier (BBB), leading to tight junction impairment and BBB breakdown (4). The BBB serves as a major interface between cells in central nervous system (CNS) and those that are blood-derived in the periphery, which also serves a fundamental role in maintaining CNS homeostasis and normal neuronal function (5). When the BBB is impaired, blood-derived water and cells can extravasate into the brain parenchyma, resulting in severe complications, such as cerebral edema, hemorrhagic transformation, intracranial hypertension and even herniation. In addition, infiltrating leukocytes can then exacerbate the inflammatory response and aggravate the brain injury further (6). In particular, inflammatory signaling is involved at all stages of the ischemic injury process (7,8). One of the main manifestations of inflammation is the morphological and functional transformation of inflammatory cells, such as the microglia. Following ischemia onset, microglia become activated, where their morphology and function are then changed and migrate to the site of the lesions. The function of the microglia after activation is mainly phagocytosis and cytokine production including TNF, IL-1 and IL-6 (9). These cytokines are important mediators of the ischemia-induced inflammatory responses and are involved in the progression of cerebral infarction, the disease severity and outcome (10). Therefore, preserving BBB integrity and preventing neuroinflammation are considered to be the key scientific aims in the therapeutic research area of cerebral vascular diseases.

Apolipoprotein E (ApoE) is a 34 kDa protein that comprises 299 amino acids and has been reported to confer neuroprotection in various CNS disease models (11). In total, three isoforms of ApoE exists, namely ApoE2, ApoE3 and ApoE4 and they differ by cysteine-arginine bridges at specific sites. Although ApoE3 and ApoE4 differ structurally at only position 112, their reported roles in neurological diseases are completely distinct (12). ApoE3 has been shown to exert protective effects on the neurovascular units against a number of CNS diseases, whilst ApoE4 has been reported to induce deleterious effects (13). Specifically, during the process of neurovascular injuries in the CNS, ApoE3 has been observed to exhibit potent anti-inflammatory, anti-apoptotic and anti-oxidative effects (14).

ApoE is unfortunately not a good therapeutic candidate for CNS damage owing to its high molecular weight and inability to cross BBB. Therefore, a BBB-permeable ApoE-mimetic peptide COG1410 was previously developed and synthesized to preserve the receptor-binding region whilst also mimicking ApoE3 with aims of providing neuroprotection (15). COG1410 is a polypeptide that is comprised of 12 amino acids with a molecular weight of 1,410 Da. Wang et al (16) verified that COG1410 can cross BBB and decreased to half of maximum content within 60 min. COG1410 has been previously shown to protect neurons against injuries induced by subarachnoid hemorrhage (SAH) (17–19) and traumatic brain injury (TBI) (20–22), relieving neuroinflammation while suppressing apoptosis in various CNS disease models (23–25). In addition, COG1410 has been demonstrated to reduce the volume and radiographic progression of infarct zones, thereby improving functional outcomes in murine models of focal brain ischemia (14,16). However, the effects of COG1410 on BBB injury following cerebral ischemia-reperfusion remains unclear and exploring the role of COG1410 on the BBB may reveal novel therapeutic targets for controlling complications associated with BBB disruption.

Previous studies suggest that the triggering receptor expressed on myeloid cells 2 (TREM2) is a novel ApoE receptor with high affinity (26,27). It is predominantly located on the membrane surfaces of microglia and macrophages (28). In CNS, microglial TREM2 has been revealed to markedly attenuate neuroinflammation and protect neurons against acute ischemic stroke (29,30). Furthermore, it has even been previously proposed as one of the markers of microglial M1 polarization (31). TREM2 also serves a critical role in promoting the phagocytosis of apoptotic debris in ischemic brains after a stroke, such that the elimination of apoptotic debris can minimize the acute proinflammatory response whilst simultaneously suppressing immune activation (32).

Considering this reported interaction between COG1410 and TREM2, coupled with their possible neuroprotective and anti-inflammatory roles, the present study hypothesized that the ApoE mimetic peptide COG1410 can preserve BBB integrity and alleviate neuroinflammation through TREM2. Therefore, the BBB integrity and inflammatory state of COG1410-treated rats with stroke were investigated in the present study. Furthermore, the mechanism of COG1410 underlying its effects on BBB integrity was explored using cultured microglial cell lines.

Materials and methods

Animals

A total of 90 8-week-old Male Sprague-Dawley rats weighing 250–280 g were obtained from Changsha Tianqin Co., Ltd. and transported to Hainan Provincial Hospital of Traditional Chinese Medicine (Haikou, China) by air. All animals were housed in a standard 12 h light-dark cycle with a temperature of 22–24°C and a relative humidity of 50–60%. Food and water were provided ad libitum. All animal experiments were performed according to the National Research Council's Guide for the Care and Use of Laboratory Animal (revised 1985; NIH publication no. 85–23, http://olaw.nih.gov/policies-laws/phs-policy.htm) and all procedures were approved by the Committee on Animal Care and Use of Hainan Provincial Hospital of Traditional Chinese Medicine (approval no. IACUC-HPHCM-2211001). Every effort was made to minimize the number of animals used and their suffering. At the end of the experiments, all animals were euthanized through the inhalation of 5% isoflurane followed by cervical dislocation.

Transient focal brain ischemia/reperfusion model

The transient focal cerebral ischemia/reperfusion model was induced by using the middle cerebral artery occlusion (MCAO) model as previously described (33). Briefly, rats were anesthetized by 4% isoflurane inhalation and then maintained at 1.5–2% isoflurane during the MCAO operation. Rats were then placed in a supine position before the left common carotid arteries, external carotid artery (ECA) and internal carotid artery (ICA) were exposed and ligated. Subsequently, a monofilament with silicon coating on the tip and a diameter of 0.36 mm (cat. no. L3600; Jialing Co., Ltd.) was inserted into the ICA from the ECA to occlude the middle cerebral artery for 2 h. The suture was then removed to restore blood flow for another 22 h to induce reperfusion. Sham control rats were subjected to similar surgical operations without occluding the middle cerebral artery. Rats were kept on a warm pat until they woke up and recovered from surgery.

Experimental grouping and drug treatment

Rats were randomly divided into the following three groups: Sham operation group; MCAO with COG1410 group; and MCAO with scrambled peptide group. Peptides were synthesized by GenScript with a purity of 98% and they were both soluble in water and DMSO. COG1410 (acetyl-AS-Aib-LRKL-Aib-KRLL-amide, 1 mg/kg in saline) or scramble peptide (acetyl-ARLR-Aib-KLSA-Aib-KL-amide, 1 mg/kg in saline) was then intravenously administered through the femoral vein immediately after the insertion of suture. Sham-operated rats were administrated with an equivalent volume of saline.

Extravasation of Evans blue

BBB integrity was assessed by measuring the extravasation of Evans blue dye. Briefly, Evans blue (2% in saline; 4 ml/kg; MilliporeSigma) was administered through the femoral vein at 4 h before perfusion. After 24 h of occlusion, the rats were transcardially perfused with cold saline to remove the intravascular dye. The hemispheres were weighed and incubated in methanamide (Shanghai Yien Chemical Technology Co., Ltd.) in 65°C for 24 h. Evans blue content was then determined in the supernatants at 632 nm using a spectrophotometer (Genesys 180; Thermo Fisher Scientific, Inc.). BBB leakage was represented as µg/g brain. Gradient concentrations of Evans blue were used to build the standard curve.

Cell culture

Mouse BV2 microglial cell lines were purchased from the China Center for Type Culture Collection. Cells were cultured in DMEM (Gibco; Thermo Fisher Scientific, Inc.) supplemented with 10% FBS (Gibco; Thermo Fisher Scientific, Inc.) at 37°C in a humidified atmosphere containing 95% air and 5% CO2. The medium was replaced every 2 days.

Oxygen-glucose deprivation (OGD) followed by reoxygenation (R) and drug treatment

BV2 cells were exposed to OGD/R conditions to mimic cerebral ischemia-reperfusion injury in vitro as previously described (34) with slight modifications. The cells were incubated with DMEM without glucose and placed in a humidified, air-tight chamber in which the atmosphere was saturated with 95% N2 and 5% CO2 at 37°C. For the control group, cells were incubated with fresh DMEM with glucose at 37°C in a humidified incubator with 95% air and 5% CO2. After OGD treatment for 3 h, cells were subjected to R and incubated with fresh DMEM with glucose for 3 h. During reoxygenation, cells were also treated with COG1410 (10 µM) or scramble peptide (10 µM). An equivalent volume of vehicle was used as a control.

TREM2 short interfering (si)RNA transfection

The TREM2 siRNA (TREM2 siRNA-1, GACTTCTGTTTCTGCTACT, cat. no. siB151026023852; TREM2 siRNA-2, CTGTCAACTTCTGCACTTT, cat. no. siB151026023922; TREM2 siRNA-3, GTACTTATGACGCCTTGAA, cat. no. siG171219105940) or control siRNA (siNC, cat. no. siN0000001-1-5) by Guangzhou RiboBio Co., Ltd. was transfected into BV2 cells, for 48 h using Lipofectamine® 2000 (Invitrogen; Thermo Fisher Scientific, Inc.) according to the protocol provided by the manufacturer. Normal culture medium was used, where cells were exposed to ambient air until transfection. Following transfection, the transfection efficiency and target expression were first verified by western blot assay and a fitting TREM2 siRNA chosen for subsequent experiments. The cells were then exposed to OGD/R with either COG1410 or the scramble peptide. Protein samples were then collected for western blotting.

Western blot analysis

Brain tissues or cultured cells were homogenized and lysed by RIPA buffer (Nanjing KeyGen Biotech Co., Ltd.) containing 1% protease and phosphorylase inhibitor cocktail (Roche Diagnostics (Shanghai) Co., Ltd.). After quantification and denaturation, an equal amount of total protein was then loaded and separated with SDS-PAGE in 8–10% gels, followed by transferal onto PVDF membranes. After incubation of western blocking buffer (Nanjing KeyGen Biotech Co., Ltd.), membranes were incubated overnight at 4°C with the following primary antibodies: Anti-occludin (1:250; cat. no. A2601; ABclonal Biotech Co., Ltd.), anti-MMP-9 (1:1,000; cat. no. 13667S; Cell Signaling Technologies, Inc.), anti-TREM2 (1:1,000; cat. no. ab209814; Abcam), anti-COX-2 (1:1,000; cat. no. 12282S; Cell Signaling Technologies, Inc.) or anti-β-actin (1:1,000; cat. no. 3700S; Cell Signaling Technologies, Inc.). This was followed by incubation with HRP-conjugated secondary antibodies (1:5,000; cat. no. AS029; Cell Signaling Technologies, Inc.) for 2 h at room temperature. Bands were detected by ECL advanced western blot detection reagents (Nanjing KeyGen Biotech Co., Ltd.). The band signals were quantified using ImageJ software (version 1.50i; National Institutes of Health).

Immunofluorescence

Cryosections cut from rat brains (0–2.0 mm posterior to the bregma) were immunolabelled by primary antibodies conjugated with Alexa Fluor®555 against IgG (1:500; cat. no. 4417S; Cell Signaling Technologies, Inc.) to evaluate the permeability of BBB at 24 h. Subsequently, the sections were fixed with 4% formaldehyde at room temperature for 20 min, permeabilized with Triton X-100 and blocked with donkey serum (NeoBioscience Technology Co., Ltd.) at room temperature for 1 h, followed by incubation with anti-ionized calcium binding adaptor molecule 1 (Iba-1, 1:200; cat. no. ab178846; Abcam) or CD68 (1:200; cat. no. ab201340; Abcam) antibodies overnight at 4°C, then with the goat anti-mouse (1:250; cat. no. P1076; Beyotime Institute of Biotechnology) secondary antibody in dark place at room temperature for 2 h. Finally, the sections were counterstained with DAPI and antifade Mounting Medium (Beyotime Institute of Biotechnology) at room temperature for 5 min. Fluorescent images were captured using Olympus Fluoview laser scanning confocal microscope (Olympus Corporation).

In situ zymography

Gelatinolytic activities of MMP-2/9 in the brain sections were analyzed by in situ zymography using EnzCheck collagenase kit (Invitrogen; Thermo Fisher Scientific, Inc.) following the manufacturer's instructions. Frozen brain sections were incubated with a reaction buffer containing 40 µg/ml FITC-labeled DQ™ gelatin at 37°C for 2 h. Gelatin-FITC is cleaved by gelatinases, which yields fluorescent peptides. Their fluorescence intensity is was used as representatives of the net gelatinolytic activity in the brain samples. Fluorescence intensity was measured from images captured using the Olympus Fluoview laser scanning confocal microscope (Olympus Corporation) and calculated using Image-Pro Plus version 6.0 (Media Cybernetics, Inc.).

Olink proteomics study

Protein levels in the rat sera were measured using the Olink® Mouse Exploratory panel (Olink Proteomics AB) according to the manufacturer's protocols. The Proximity Extension Assay technology used for the Olink protocol has been previously described (35). It enables 92 analytes to be analyzed simultaneously, using 1 µl of each sample. Briefly, pairs of oligonucleotide-labeled antibody probes are first used to bind to their targeted proteins. If the two probes were brought in close proximity with each other, then the oligonucleotides would hybridize in a pair-wise manner. This proximity-dependent DNA polymerization event was subsequently detected and quantified using a microfluidic real-time PCR instrument (Biomark HD; Fluidigm Corporation). Data were then quality controlled and normalized using an internal extension control and an inter-plate control to adjust for intra- and inter-run variation. The final assay read-out was presented at Normalized Protein eXpression values, with the arbitrary unit on a log2-scale. High values were considered to indicate higher protein expression levels. All assay validation data are available on manufacturer's website (http://www.olink.com). In Gene Ontology (GO) enrichment analysis, all DEPs were mapped to GO terms in the Gene Ontology database (http://www.geneontology.org/), protein numbers were calculated for every term, significantly enriched GO terms in DEPs comparing to the genome background were defined by hypergeometric test. Kyoto Encyclopedia of Genes and Genome (KEGG, http://www.kegg.jp/kegg/) is the major public pathway-related database, the analysis was similar to GO enrichment analysis.

Statistical analysis

Experimental data are presented as the means ± standard deviation. Normality analysis was determined by skewness coefficient, kurtosis coefficient and Shapiro-Wilk test. For the data conforming to a normal distribution, comparisons were made by one-way ANOVA followed by Tukey test for ≥2 group comparisons. For the data not normally distributed, comparisons were determined using Kruskal-Wallis test and followed by Nemenyi test for 2 group comparisons. All statistical analyses were performed using SPSS 22.0 (IBM Corp.) or GraphPad Prism 6.01 (Dotmatics). P<0.05 was considered to indicate a statistically significant difference.

Results

COG1410 alleviates BBB disruption in MCAO rats

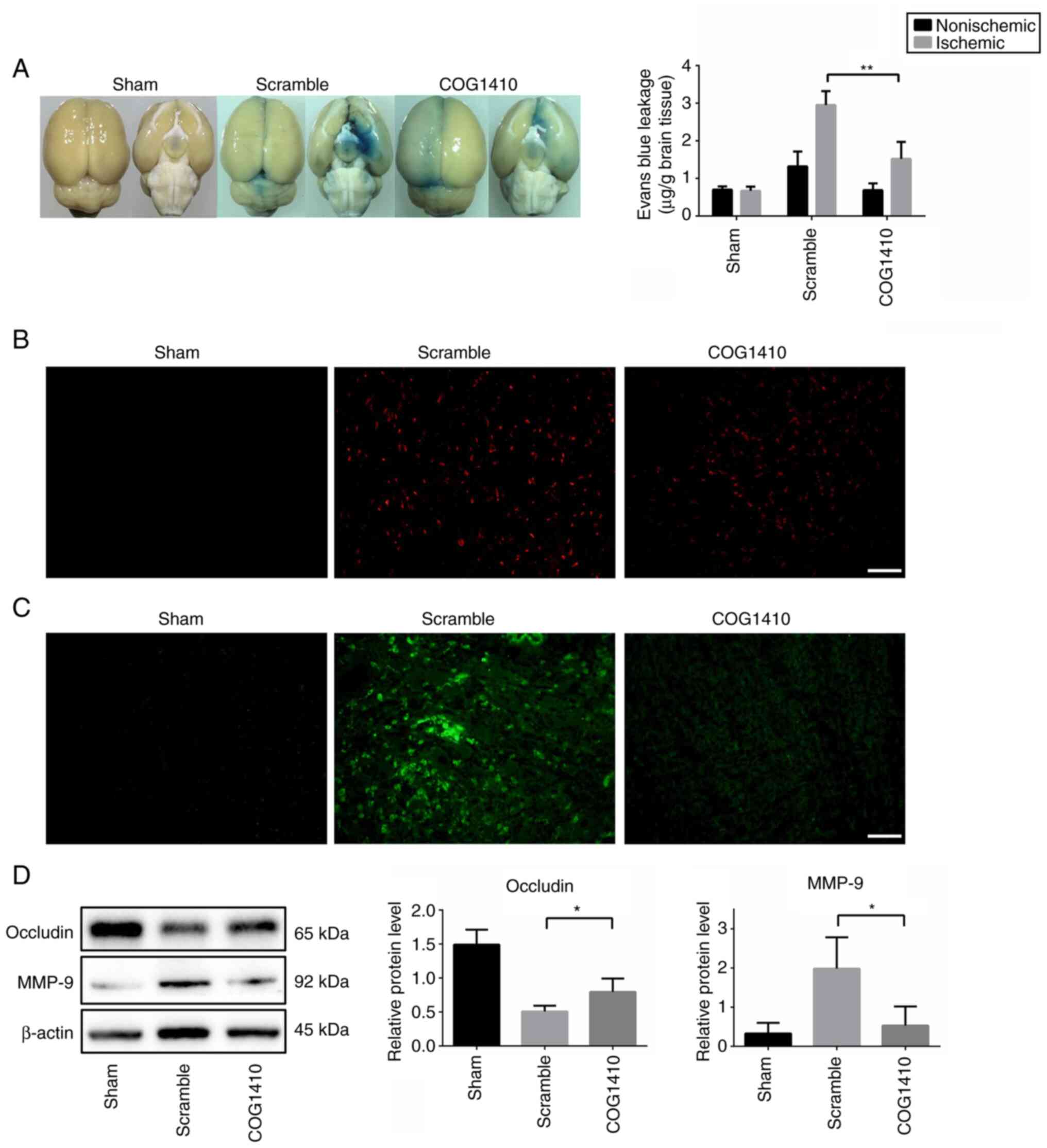
The extent of BBB permeability in rats following 2 h of MCAO was first examined using Evans blue leakage and IgG extravasation assays. Evans blue content in the ischemic hemispheres was found to be significantly decreased in the COG1410 treatment group compared with that in the scramble peptide group (Fig. 1A). In addition, immunofluorescence staining assay revealed that IgG accumulated in the cortex and striatum of the ischemic hemispheres 2 h after MCAO, but COG1410 treatment markedly decreased the IgG content in these cerebral areas (Fig. 1B).

Figure 1.

COG1410 decreases blood-brain barrier permeability and inhibits MMP9 activity in MCAO rat brain tissues. (A) Representative images of Evans blue leakage from the tissues of MCAO rats. The contents of Evans blue leakage were measured and expressed as µg/g brain samples. Data are shown as the means ± standard deviation. **P<0.01, n=6. (B) Immunofluorescence staining images with the IgG antibody (red) in the cerebral sub-cortex of MCAO rats. The leakage of IgG was quantified. Scale bar, 50 µm. (C) Representative immunostaining images of MMP-9 in the ischemic brains from MCAO rats. Scale bar, 50 µm. (D) Western blotting and semi-quantification data of occludin and MMP9 in ischemic ipsilateral hemispheres from MCAO rats. Data are shown as the means ± standard deviation. *P<0.05, n=4. MCAO, middle cerebral artery occlusion.

To verify if COG1410 treatment can preserve BBB integrity in MCAO rats, the expression levels of occludin, a tight junction protein and MMP-9, a key enzyme that can digest extracellular matrix to disrupt the BBB (36), were measured. The activity of MMPs in the brain samples was also determined by in situ zymography. According to Fig. 1C, MCAO was found to increase MMP enzymatic activity in the brain sections, which was in turn markedly reversed by COG1410 administration. Subsequent western blotting analysis revealed that COG1410 can also reverse the MCAO-induced reduction of occludin expression and MCAO-induced increments in MMP-9 expression (Fig. 1D). These data, when taken together, suggested that COG1410 can inhibit MMP-9 activity, protect tight junctions and reduce BBB permeability during cerebral ischemia-reperfusion injury.

COG1410 suppresses microglial activation and decreases inflammatory cytokine expression in the brain tissues of MCAO rats

Since the inflammatory response is one of the key events in ischemic brain injury and has been found to be involved in BBB disruption (7), the potential effect of COG1410 on inflammatory reactions in the rat brain was then evaluated. Microglial activation was measured 24 h after MCAO. MCAO was observed to activate the microglia and increase their total levels, as evidenced by the increased number of CD68- and Iba-1-positive cells in the peri-infarct area of the brain tissues from rats in the MCAO group (Fig. 2). However, this aforementioned observation was markedly reversed by COG1410 treatment (Fig. 2). Subsequently, the protein expression levels of cyclooxygenase (COX-2), a crucial mediator contributing BBB damage because due to its ability to produce large quantities of proinflammatory prostanoids (37), were measured by western blotting. The results showed that COG1410 treatment markedly reduced the protein expression of COX-2 in the ischemic hemisphere compared with that in the scramble treatment group (Fig. 3A). Therefore, these data suggest that COG1410 can reduce the inflammatory response in the ischemic brain, which may contribute to BBB protection.

Figure 2.

COG1410 inhibits microglia activation in ischemic brain tissues from MCAO rats. (A) Representative graph of immunofluorescence staining with anti-Iba-1 antibodies (green) and DAPI (blue) in the peri-infarct cortex of MCAO rats. Scale bar, 50 µm. (B) Representative graphs of immunofluorescence staining with anti-CD68 antibodies (green) and DAPI (blue) in the peri-infarct cortex of MCAO rats. Scale bar, 50 µm. (C) The number of Iba-1 and CD68-positive cells was quantified. Data are shown as the mean ± standard deviation. *P<0.05 and **P<0.01; n=5-7. MCAO, middle cerebral artery occlusion; Iba-1, ionized calcium binding adaptor molecule 1.

Figure 3.

COG1410 decreases the protein expression level of COX-2 through TREM2 in middle cerebral artery occlusion rats and OGD/R-treated microglial cells. (A) Western blotting and semi-quantified data of COX-2 in ischemic ipsilateral hemispheres of MCAO rats 24 h after ischemia. Data are shown as the means ± standard deviation. **P<0.01; n=6. (B) Representative western blotting bands and semi-quantified data of COX-2 expression in BV2 cells after OGD/R with or without treatment with COG1410 or scramble peptide, Data are shown as the means ± standard deviation. *P<0.05; n=3. (C) Western blotting and semi-quantification data of TREM2 in BV2 cells after transfection. *P<0.05; n=3. (D) COX-2 expression in BV2 cells after OGD/R treatment with or without TREM2 knockdown. *P<0.05; n=3. COX2, cyclooxygenase 2; TREM2, triggering receptor expressed on myeloid cells 2; OGD/R, oxygen and glucose deprivation/reoxygenation; MCAO, middle cerebral artery occlusion; n.s., no significance.

TREM2 siRNA abolishes the downregulation of COX-2 in BV2 cells

To assess whether the TREM2, a receptor that can bind to COG1410, is involved in the neuroprotective properties of COG1410, the microglia cell line BV2 was used to explore the potential molecular mechanism. The possible anti-inflammatory properties of COG1410 in the BV2 cells were examined. As shown in Fig. 3B, the results indicated that COX-2 protein expression in OGD/R-treated BV2 cells was markedly increased compared with that in the control group. By contrast, COG1410 significantly decreased COX-2 protein expression in the BV2 cells after OGD/R treatment compared with that in the scramble-treated group.

To determine the relationship between COG1410 and TREM2, siRNA was used to silence TREM2 expression prior to investigating the COX-2 protein expression levels in BV2 cells. The knockdown efficacy of TREM2 siRNA was verified by western blotting and show in Fig. 3C. The results indicated the protein expressions of TREM2 in TREM2 siRNA-2 and TREM2 siRNA-3 group were significantly decreased compared with siNC group, Lipofectamine® 2000 group and control group. Based on the results, TREM2 siRNA-2 was chosen for subsequent experiments. COG1410 was found to decrease COX-2 protein expression OGD/R-treated BV2 cells. In addition, COX-2 expression tended to increase after TREM2 knockdown in OGD/R-treated BV2 cells, but no statistically significant differences could be found compared with that in the control silencing group (Fig. 3D).

Olink proteomic study indicates that COG1410 reduces peripheral inflammation in rats following MCAO

To examine the possible anti-inflammation properties of COG1410, 92 proteins of the Mouse Exploratory Panel were then further analyzed in the rat plasma samples using the Olink proteomic method. The advanced volcano plot shown in Fig. 4A revealed that 17 proteins were significantly upregulated whereas 11 were significantly downregulated in MCAO rats compared with those in Sham control rats (Scramble vs. Sham). In addition, one of the protein that was previously elevated by MCAO, while seven of those previously found to be reduced by MCAO, were in turn reversed by COG1410 treatment (COG1410 vs. Scramble; Fig. 4B). Gene Ontology and Kyoto Encyclopedia of Genes and Genome analysis revealed no apparent enrichment in the specific terms. Comparison of these three groups found four proteins to be increased in MCAO rats but then significantly decreased by treatment with COG1410. These were IL-1β, Aryl hydrocarbon receptor (AHR), Friend leukemia integration 1 transcription factor and Axin-1 (Fig. 4C). In particular, all four of these proteins are either inflammatory factors or important inflammation regulators (6). These data suggested that COG1410 could even reduce peripheral inflammation in rats that undergo MCAO.

Figure 4.

Olink proteomics study indicates that COG1410 can also alleviate peripheral inflammation in middle cerebral artery occlusion rats. Advanced volcano plot of (A) scramble group vs. sham group and (B) COG1410 group vs. scramble group. (C) Olink proteomics result of IL-1β, Ahr, Fil1 and Axin1 expression in the sera from rats in the three groups. The expression level is presented as Normalized Protein eXpression value, which is an arbitrary unit on a log2-scale. Higher values correspond to higher protein expression. Data are shown as the means ± standard deviation. n=6-7. Ahr, Aryl hydrocarbon receptor; FLI-1, friend leukemia integration 1 transcription factor.

Discussion

The present study found that COG1410 can significantly reduce BBB permeability and attenuate inflammatory reactions in rats after brain ischemia-reperfusion. These findings suggest that COG1410 can preserve BBB integrity by inhibiting MMP activity and reducing tight junction protein degradation.

BBB disruption is central to poor outcomes and increased mortality rates following ischemic stroke onset, especially if thrombolytic therapy is delayed. Tissue plasminogen activator treatment beyond the 4.5-h therapy window frequently occurs as a result of the severe impairments in BBB, which is mainly caused by the destruction of tight junction proteins and the endothelial interface (6). Therefore, preventing BBB injury after cerebral ischemia and finding the optimal timing of thrombolytic therapy remain obstacles that need to be overcome for ischemic stroke treatment. ApoE3 has been proved to protect neurovascular unit. However, macromolecular compounds, such as recombinant proteins, cannot cross BBB and, therefore, are not usually used in treating neurological diseases. In the perspective of translational medicine, exploring relatively small and cell permeable peptide, instead of proteins, markedly increases the bioavailability and efficacy in treating CNS diseases. At present no clinical trial of COG1410 is registered or being conducted. However, it is probable that COG1410 might be used in clinical trial, especially for the neurological critical disorders, due to the high efficacy in protecting BBB.

The present study demonstrated that COG1410 can significantly reduce BBB permeability, according to Evans blue leakage and immunofluorescence staining. In addition, COG1410 can attenuate the impairment of the tight junction protein occludin. Therefore, COG1410 may correspondingly improve stroke outcomes by maintaining the integrity of BBB after ischemia stroke.

For the control in the present study, the best efforts were exerted to guarantee its integrity during experimental design. Usually, a scramble peptide with the same amino acids but different sequence (with experimental peptide) was used as the control. This can eliminate any potential efficacy/effect of peptide or amino acid itself. The scramble peptide was also compared with vehicle saline before conducting formal experiments. In the Evans blue extravasation assay, the dye leakage was compared between MCAO rats treated with saline or scramble peptide. The result is represented as Fig 5, in which Evans blue leakage to brain tissue of MCAO rats treated with pseudopeptide and saline was similar, indicating that the scramble peptide did not have any effect on its own.

Figure 5.

Representative images of Evans blue leakage from the tissues of MCAO rats. The Evans blue leakage to brain tissue of MCAO rats treated with pseudopeptide and saline was similar, indicating scumble peptide did not have any effect on its own. MCAO, middle cerebral artery occlusion.

In other CNS injury models, the protective effect of COG1410 on the BBB is associated with the inhibition of MMPs (14,17). Accumulating evidence has also revealed that MMPs, particularly MMP-9, may mediate detrimental effects on the BBB during the acute phase of ischemic stroke by degrading the neurovascular matrix and disrupting tight junctions (38). Furthermore, ApoE is observed to suppress the cyclophillin A/NF-κB/MMP-9 pathway through the low density lipoprotein receptor-related protein 1 receptor to reverse BBB disruption (13). In the present study, COG1410 reversed the increased MMP-9 protein expression levels caused by cerebral ischemia-reperfusion injury, in addition to inactivating the gelatinase activities of MMP in the brain. In other words, COG1410 may mediate protective effects on the BBB by suppressing activities of MMPs.

Neuroinflammation is one of the main causes of MMP-9 activation, leading to BBB breakdown (39). In addition, infiltrating neutrophils and the microvascular endothelium are two key sources of brain MMP-9 after cerebral ischemia (40). Several studies (18,23) have demonstrated that COG1410 treatment can inhibit the activation of microglia and macrophages, in addition to inhibiting the infiltration of neutrophils in SAH and TBI models. Consistent with these observations, the present data also revealed that COG1410 significantly reversed the activated microglia following MCAO. COG1410 significantly reduced COX-2 protein expression after ischemia-reperfusion injury both in vivo and in vitro. Unlike COX-1, a constitutive isoform, COX-2 is rapidly induced upon activation by inflammatory mediators during cerebral ischemia-reperfusion. Recent studies have indicated that the expression of COX-2 precedes the emergence of inflammatory factors after brain injury and that the expression of inflammatory factors induces an inflammatory cascade, leading to further cell death and tissue injury (41–43). In addition, the catalytic products of COX-2 are associated with the production of the free radical superoxide and prostanoids (44,45). The superoxide produced may react with NO to form the powerful oxidant peroxynitrite. These reactive oxygen and nitrogen species react with MMPs and increase their enzyme activities (46,47). Furthermore, proinflammatory prostanoids, such as prostaglandin E2 produced by COX-2, induce a marked BBB breakdown in rats (48). Genetic deletion or pharmacological inhibition of COX-2 dramatically reduces BBB damage by reducing MMP-9 activity in a mouse model of ischemic stroke (37) and thus MMP-9 is an important downstream effector contributing to COX-2-mediated neurovascular damage in ischemic stroke (49).

In addition, in the present study, Olink proteomics analysis showed that COG1410 could regulate the production of IL-1β, which is a potent proinflammatory cytokine (39). Taken together, these findings suggested that COG1410 can exert anti-inflammatory effects on the cerebral ischemia-reperfusion model through the suppression of microglial activation and inflammatory cytokine expression. Therefore, this inhibition of neuroinflammation is proposed to decrease the activity of MMPs, which is followed by reduced TJ protein degradation, leading to the protection of BBB.

TREM2 is a high-affinity receptor for ApoE that is expressed highly in the microglia compared with neurons and other glial cells (50). TREM2 itself has been reported to be mediate clear neuroprotective and anti-inflammatory effects. TREM2 downregulates Toll-like receptor 4-mediated NF-κB activation and cytokine production (51,52). By contrast, silencing TREM2 expression was previously found to enhance lipopolysaccharide-induced proinflammatory cytokine production in microglia (53). In another study, knockdown of TREM2 increased PGE2 production by BV2 cells, where the overexpression of TREM2 was found to reduce LPS-induced inflammation by inhibiting the PI3K/NF-κB signaling pathway (28,54). According to previous researches, the ApoE-TREM2 binding interface was found in amino acids 130–149 of ApoE (26,27,55–57), while the amino acids of COG1410 are exactly in this area. ApoE has been shown to exhibit an anti-inflammation role and protect neurons in various CNS disease models. However, to the best of the authors' knowledge, there is no direct evidence showing that TREM2 mediates the anti-inflammation effects of ApoE. The biological functions of ApoE-TREM2 mostly focus on the clearance of amyloid β and apoptotic cells in the models of Alzheimer's disease (58,59).

Considering COG1410 contains the binding regions of ApoE to TREM2, presumably it might also bind to TREM2. Other supporting evidence includes: i) Radioligand 68Ga-NOTA-COG1410 was developed as specific PET image probe targeting TREM2 for digestive tumor diagnosis (60); and ii) silencing endogenous TREM2 abolishes the neuroprotective and anti-inflammatory effects of COG1410 in a mouse model of intracerebral hemorrhage (25). The binding surface and details require more investigations using structural biology methods, such as X-ray crystallography or nuclear magnetic resonance. TREM2 has also been documented to contribute to the anti-inflammatory and anti-apoptotic effects of COG1410 in an intracerebral hemorrhage model through the PI3K/AKT signaling pathway (25). It is therefore hypothesized that COG1410 can also activate TREM2 upstream of the neuroprotective effects during cerebral ischemia-reperfusion injury. The mechanism of how COG1410 works on microglia remains to be elucidated. Given that TREM2 as a receptor predominantly locates on cell surface of microglia and both COG1410 and TREM2 have anti-inflammatory effects in CNS diseases, it was hypothesized that the binding of COG1410-TREM2 should inhibit inflammation. In the present study, a trend of increase in the COX-2 expression level was found following TREM2 knockdown in OGD/R-treated BV2 cells. This partly supports the aforementioned hypothesis. However, in-depth analysis of the effects of TREM2 in additional mouse and cell models is necessary to further explore its role in COG1410-mediated anti-inflammatory and neuroprotective effects.

Olink proteomics assay was performed in the present study to screen for any changes in the levels of a panel of molecules before and after COG1410 treatment, to assess the role of peripheral inflammation in this phenomenon This is a high-multiplex immunoassay that can identify multiple proteins with high reliability and data quality. Among the four identified proteins that were reduced by COG1410, IL-1β is a well-characterized cytokine that has been shown to induce BBB breakdown, neuron apoptosis and brain edema (61). By contrast, Axin1 is a scaffold protein in the β-catenin destruction complex, functioning as an important regulator of the Wnt/β-catenin pathway (62), intestinal inflammation and cell apoptosis (63). A previous protein profiling study of the rat ischemic stroke model revealed that Axin1 is amongst the activated proteins in response to the penumbra tissue response (64). AHR is a ligand-activated transcription factor that is normally located in the cytoplasm. It has been shown to be protective against hyperglycemia-induced BBB dysfunction and brain injury after stroke (65,66), in addition to regulating neuroinflammation and microglia activity (67). Fil1 is expressed predominantly in endothelial cells and immune cells, which mediates important roles in regulating peripheral inflammation and autoimmune diseases (68). These four identified proteins are all, to varying extent, involved in the regulation of inflammation or BBB injury. However, their possible functions in the BBB-protective role of COG1410 remains unclear and requires further study.

Taken together, the present study preliminarily explored the potential neuroprotective effects of COG1410 on ischemic stroke by regulating COX-2, which provides basic theoretical support for developing COG1410 for clinical medicine. TREM2 is a potential target for COG1410 on the microglia. The molecular mechanisms of the physical binding of COG1410 and TREM2 and how COG1410/TREM2 complex regulates COX2 expression are unclear. Further studies are required to verify the pharmacological mechanism and evaluate its clinical applicability.

Acknowledgements

Not applicable.

Funding

The present study was supported by National Natural Science Fund of China (grant nos. 81960227, 82160247 and 82160899), Hainan Province Science and Technology Special Fund (grant no. ZDKJ2021034), Hainan Provincial Key Research and Development Program (grant no. ZDYF2019196), and Hainan Provincial Clinical Research Center Program (grant no. LCYX202104, LCYX202209).

Availability of data and materials

The datasets used and/or analyzed during the current study are available from the corresponding author on reasonable request.

Authors' contributions

YG and GW contributed to conception and design of the study. YX, MG, CC, YY and YL performed the experiments and analyzed the data. YX and YG wrote the manuscript. YX and YG confirm the authenticity of all the raw data. All authors contributed to manuscript revision, and all authors read and approved the final manuscript.

Ethics approval and consent to participate

All procedures were approved by the committee on Animal Care and Use of Hainan Provincial Hospital of Traditional Chinese Medicine (approval no. IACUC-HPHCM-2211001).

Patient consent for publication

Not applicable.

Competing interests

The authors declare that they have no competing interests.

References

1 

Suzuki K, Matsumaru Y, Takeuchi M, Morimoto M, Kanazawa R, Takayama Y, Kamiya Y, Shigeta K, Okubo S, Hayakawa M, et al: Effect of mechanical thrombectomy without vs with intravenous thrombolysis on functional outcome among patients with acute ischemic stroke: The SKIP randomized clinical trial. JAMA. 325:244–253. 2021. View Article : Google Scholar : PubMed/NCBI

2 

Peng T, Jiang Y, Farhan M, Lazarovici P, Chen L and Zheng W: Anti-inflammatory effects of traditional chinese medicines on preclinical in vivo models of brain ischemia-reperfusion-injury: Prospects for neuroprotective drug discovery and therapy. Front Pharmacol. 10:2042019. View Article : Google Scholar : PubMed/NCBI

3 

Eltzschig HK and Eckle T: Ischemia and reperfusion-from mechanism to translation. Nat Med. 17:1391–1401. 2011. View Article : Google Scholar : PubMed/NCBI

4 

Jin R, Yang G and Li G: Molecular insights and therapeutic targets for blood-brain barrier disruption in ischemic stroke: Critical role of matrix metalloproteinases and tissue-type plasminogen activator. Neurobiol Dis. 38:376–385. 2010. View Article : Google Scholar : PubMed/NCBI

5 

Abbott NJ, Patabendige AA, Dolman DE, Yusof SR and Begley DJ: Structure and function of the blood-brain barrier. Neurobiol Dis. 37:13–25. 2010. View Article : Google Scholar : PubMed/NCBI

6 

Jiang X, Andjelkovic AV, Zhu L, Yang T, Bennett MVL, Chen J, Keep RF and Shi Y: Blood-brain barrier dysfunction and recovery after ischemic stroke. Prog Neurobiol. 163–164. 144–171. 2018.PubMed/NCBI

7 

Iadecola C and Anrather J: The immunology of stroke: From mechanisms to translation. Nat Med. 17:796–808. 2011. View Article : Google Scholar : PubMed/NCBI

8 

Sincer I, Mansiroglu AK, Aktas G, Gunes Y and Kocak MZ: Association between hemogram parameters and coronary collateral development in subjects with Non-ST-Elevation myocardial infarction. Rev Assoc Med Bras (1992). 66:160–165. 2020. View Article : Google Scholar : PubMed/NCBI

9 

Xiong XY, Liu L and Yang QW: Functions and mechanisms of microglia/macrophages in neuroinflammation and neurogenesis after stroke. Prog Neurobiol. 142:23–44. 2016. View Article : Google Scholar : PubMed/NCBI

10 

Maida CD, Norrito RL, Daidone M, Tuttolomondo A and Pinto A: Neuroinflammatory mechanisms in ischemic stroke: Focus on cardioembolic stroke, background, and therapeutic approaches. Int J Mol Sci. 21:64542020. View Article : Google Scholar : PubMed/NCBI

11 

Mahley RW, Nathan BP and Pitas RE: Apolipoprotein E. Structure, function, and possible roles in Alzheimer's disease. Ann N Y Acad Sci. 777:139–145. 1996. View Article : Google Scholar : PubMed/NCBI

12 

Tai LM, Thomas R, Marottoli FM, Koster KP, Kanekiyo T, Morris AW and Bu G: The role of APOE in cerebrovascular dysfunction. Acta Neuropathol. 131:709–723. 2016. View Article : Google Scholar : PubMed/NCBI

13 

Bell RD, Winkler EA, Singh I, Sagare AP, Deane R, Wu Z, Holtzman DM, Betsholtz C, Armulik A, Sallstrom J, et al: Apolipoprotein E controls cerebrovascular integrity via cyclophilin A. Nature. 485:512–516. 2012. View Article : Google Scholar : PubMed/NCBI

14 

Tukhovskaya EA, Yukin AY, Khokhlova ON, Murashev AN and Vitek MP: COG1410, a novel apolipoprotein-E mimetic, improves functional and morphological recovery in a rat model of focal brain ischemia. J Neurosci Res. 87:677–682. 2009. View Article : Google Scholar : PubMed/NCBI

15 

Laskowitz DT, Fillit H, Yeung N, Toku K and Vitek MP: Apolipoprotein E-derived peptides reduce CNS inflammation: Implications for therapy of neurological disease. Acta Neurol Scand Suppl. 185:15–20. 2006. View Article : Google Scholar : PubMed/NCBI

16 

Wang H, Anderson LG, Lascola CD, James ML, Venkatraman TN, Bennett ER, Acheson SK, Vitek MP and Laskowitz DT: ApolipoproteinE mimetic peptides improve outcome after focal ischemia. Exp Neurol. 241:67–74. 2013. View Article : Google Scholar : PubMed/NCBI

17 

Pang J, Chen Y, Kuai L, Yang P, Peng J, Wu Y, Chen Y, Vitek MP, Chen L, Sun X and Jiang Y: Inhibition of blood-brain barrier disruption by an apolipoprotein E-Mimetic peptide ameliorates early brain injury in experimental subarachnoid hemorrhage. Transl Stroke Res. 8:257–272. 2017. View Article : Google Scholar : PubMed/NCBI

18 

Peng J, Pang J, Huang L, Enkhjargal B, Zhang T, Mo J, Wu P, Xu W, Zuo Y, Peng J, et al: LRP1 activation attenuates white matter injury by modulating microglial polarization through Shc1/PI3K/Akt pathway after subarachnoid hemorrhage in rats. Redox Biol. 21:1011212019. View Article : Google Scholar : PubMed/NCBI

19 

Wu Y, Pang J, Peng J, Cao F, Vitek MP, Li F, Jiang Y and Sun X: An apoE-derived mimic peptide, COG1410, alleviates early brain injury via reducing apoptosis and neuroinflammation in a mouse model of subarachnoid hemorrhage. Neurosci Lett. 627:92–99. 2016. View Article : Google Scholar : PubMed/NCBI

20 

Cao F, Jiang Y, Wu Y, Zhong J, Liu J, Qin X, Chen L, Vitek MP, Li F, Xu L and Sun X: Apolipoprotein E-Mimetic COG1410 reduces acute vasogenic edema following traumatic brain injury. J Neurotrauma. 33:175–182. 2016. View Article : Google Scholar : PubMed/NCBI

21 

Laskowitz DT, McKenna SE, Song P, Wang H, Durham L, Yeung N, Christensen D and Vitek MP: COG1410, a novel apolipoprotein E-based peptide, improves functional recovery in a murine model of traumatic brain injury. J Neurotrauma. 24:1093–1107. 2007. View Article : Google Scholar : PubMed/NCBI

22 

Hoane MR, Kaufman N, Vitek MP and McKenna SE: COG1410 improves cognitive performance and reduces cortical neuronal loss in the traumatically injured brain. J Neurotrauma. 26:121–129. 2009. View Article : Google Scholar : PubMed/NCBI

23 

Pang J, Peng J, Matei N, Yang P, Kuai L, Wu Y, Chen L, Vitek MP, Li F, Sun X, et al: Apolipoprotein E exerts a whole-brain protective property by promoting m1? microglia quiescence after experimental subarachnoid hemorrhage in mice. Transl Stroke Res. 9:654–668. 2018. View Article : Google Scholar : PubMed/NCBI

24 

Qin X, You H, Cao F, Wu Y, Peng J, Pang J, Xu H, Chen Y, Chen L, Vitek MP, et al: Apolipoprotein E mimetic peptide increases cerebral glucose uptake by reducing blood-brain barrier disruption after controlled cortical impact in mice: An 18F-Fluorodeoxyglucose PET/CT study. J Neurotrauma. 34:943–951. 2017. View Article : Google Scholar : PubMed/NCBI

25 

Chen S, Peng J, Sherchan P, Ma Y, Xiang S, Yan F, Zhao H, Jiang Y, Wang N, Zhang JH and Zhang H: TREM2 activation attenuates neuroinflammation and neuronal apoptosis via PI3K/Akt pathway after intracerebral hemorrhage in mice. J Neuroinflammation. 17:1682020. View Article : Google Scholar : PubMed/NCBI

26 

Krasemann S, Madore C, Cialic R, Baufeld C, Calcagno N, El Fatimy R, Beckers L, O'Loughlin E, Xu Y, Fanek Z, et al: The TREM2-APOE pathway drives the transcriptional phenotype of dysfunctional microglia in neurodegenerative diseases. Immunity. 47:566–581.e9. 2017. View Article : Google Scholar : PubMed/NCBI

27 

Atagi Y, Liu CC, Painter MM, Chen XF, Verbeeck C, Zheng H, Li X, Rademakers R, Kang SS, Xu H, et al: Apolipoprotein E is a ligand for triggering receptor expressed on myeloid cells 2 (TREM2). J Biol Chem. 29:26043–26050. 2015. View Article : Google Scholar : PubMed/NCBI

28 

Li C, Zhao B, Lin C, Gong Z and An X: TREM2 inhibits inflammatory responses in mouse microglia by suppressing the PI3K/NF-κB signaling. Cell Biol Int. 43:360–372. 2019. View Article : Google Scholar : PubMed/NCBI

29 

Wu R, Li X, Xu P, Huang L, Cheng J, Huang X, Jiang J, Wu LJ and Tang Y: TREM2 protects against cerebral ischemia/reperfusion injury. Mol Brain. 10:202017. View Article : Google Scholar : PubMed/NCBI

30 

Deczkowska A, Weiner A and Amit I: The physiology, pathology, and potential therapeutic applications of the TREM2 signaling pathway. Cell. 181:1207–1217. 2020. View Article : Google Scholar : PubMed/NCBI

31 

Zhai Q, Li F, Chen X, Jia J, Sun S, Zhou D, Ma L, Jiang T, Bai F, Xiong L and Wang Q: Triggering receptor expressed on myeloid cells 2, a novel regulator of immunocyte phenotypes, confers neuroprotection by relieving neuroinflammation. Anesthesiology. 127:98–110. 2017. View Article : Google Scholar : PubMed/NCBI

32 

Kawabori M, Kacimi R, Kauppinen T, Calosing C, Kim JY, Hsieh CL, Nakamura MC and Yenari MA: Triggering receptor expressed on myeloid cells 2 (TREM2) deficiency attenuates phagocytic activities of microglia and exacerbates ischemic damage in experimental stroke. J Neurosci. 35:3384–3396. 2015. View Article : Google Scholar : PubMed/NCBI

33 

Li M, Chen S, Shi X, Lyu C, Zhang Y, Tan M, Wang C, Zang N, Liu X, Hu Y, et al: Cell permeable HMGB1-binding heptamer peptide ameliorates neurovascular complications associated with thrombolytic therapy in rats with transient ischemic stroke. J Neuroinflammation. 15:2372018. View Article : Google Scholar : PubMed/NCBI

34 

Tsoi B, Wang S, Gao C, Luo Y, Li W, Yang D, Yang D and Shen J: Realgar and cinnabar are essential components contributing to neuroprotection of Angong Niuhuang Wan with no hepatorenal toxicity in transient ischemic brain injury. Toxicol Appl Pharmacol. 377:1146132019. View Article : Google Scholar : PubMed/NCBI

35 

Assarsson E, Lundberg M, Holmquist G, Björkesten J, Thorsen SB, Ekman D, Eriksson A, Rennel Dickens E, Ohlsson S, Edfeldt G, et al: Homogenous 96-plex PEA immunoassay exhibiting high sensitivity, specificity, and excellent scalability. PLoS One. 9:e951922014. View Article : Google Scholar : PubMed/NCBI

36 

Sifat AE, Vaidya B and Abbruscato TJ: Blood-brain barrier protection as a therapeutic strategy for acute ischemic stroke. AAPS J. 19:957–972. 2017. View Article : Google Scholar : PubMed/NCBI

37 

Yang C, Yang Y, DeMars KM, Rosenberg GA and Candelario-Jalil E: Genetic deletion or pharmacological inhibition of cyclooxygenase-2 reduces blood-brain barrier damage in experimental ischemic stroke. Front Neurol. 11:8872020. View Article : Google Scholar : PubMed/NCBI

38 

Daneman R and Prat A: The blood-brain barrier. Cold Spring Harb Perspect Biol. 7:a0204122015. View Article : Google Scholar : PubMed/NCBI

39 

Lakhan SE, Kirchgessner A and Hofer M: Inflammatory mechanisms in ischemic stroke: Therapeutic approaches. J Transl Med. 7:972009. View Article : Google Scholar : PubMed/NCBI

40 

Jin R, Yang G and Li G: Inflammatory mechanisms in ischemic stroke: Role of inflammatory cells. J Leukoc Biol. 87:779–789. 2010. View Article : Google Scholar : PubMed/NCBI

41 

Zhu X, Yao Y, Yang J, Zhengxie J, Li X, Hu S, Zhang A, Dong J, Zhang C and Gan G: COX-2-PGE(2) signaling pathway contributes to hippocampal neuronal injury and cognitive impairment in PTZ-kindled epilepsy mice. Int Immunopharmacol. 87:1068012020. View Article : Google Scholar : PubMed/NCBI

42 

Li Y, Luo W, Zhang J, Luo Y, Han W, Wang H, Xia H, Chen Z, Yang Y, Chen Q, et al: Maternal inflammation exaggerates offspring susceptibility to cerebral ischemia-reperfusion injury via the COX-2/PGD2/DP2 pathway activation. Oxid Med Cell Longev. 2022:15717052022.PubMed/NCBI

43 

Yan W, Ren D, Feng X, Huang J, Wang D, Li T and Zhang D: Neuroprotective and anti-inflammatory effect of pterostilbene against cerebral ischemia/reperfusion injury via suppression of COX-2. Front Pharmacol. 12:7703292021. View Article : Google Scholar : PubMed/NCBI

44 

Yang T, Zhang A, Pasumarthy A, Zhang L, Warnock Z and Schnermann JB: Nitric oxide stimulates COX-2 expression in cultured collecting duct cells through MAP kinases and superoxide but not cGMP. Am J Physiol Renal Physiol. 291:F891–F895. 2006. View Article : Google Scholar : PubMed/NCBI

45 

Manabe Y, Anrather J, Kawano T, Niwa K, Zhou P, Ross ME and Iadecola C: Prostanoids, not reactive oxygen species, mediate COX-2-dependent neurotoxicity. Ann Neurol. 55:668–675. 2004. View Article : Google Scholar : PubMed/NCBI

46 

Sorokin A: Nitric oxide synthase and cyclooxygenase pathways: A complex interplay in cellular signaling. Curr Med Chem. 23:2559–2578. 2016. View Article : Google Scholar : PubMed/NCBI

47 

Gu Y, Dee CM and Shen J: Interaction of free radicals, matrix metalloproteinases and caveolin-1 impacts blood-brain barrier permeability. Front Biosci (Schol Ed). 3:1216–1231. 2011. View Article : Google Scholar : PubMed/NCBI

48 

Schmidley JW, Dadson J, Iyer RS and Salomon RG: Brain tissue injury and blood-brain barrier opening induced by injection of LGE2 or PGE2. Prostaglandins Leukot Essent Fatty Acids. 47:105–110. 1992. View Article : Google Scholar : PubMed/NCBI

49 

Candelario-Jalil E, González-Falcón A, García-Cabrera M, León OS and Fiebich BL: Post-ischaemic treatment with the cyclooxygenase-2 inhibitor nimesulide reduces blood-brain barrier disruption and leukocyte infiltration following transient focal cerebral ischaemia in rats. J Neurochem. 100:1108–1120. 2007. View Article : Google Scholar : PubMed/NCBI

50 

Ford JW and McVicar DW: TREM and TREM-like receptors in inflammation and disease. Curr Opin Immunol. 21:38–46. 2009. View Article : Google Scholar : PubMed/NCBI

51 

Zhang J, Zheng Y, Luo Y, Du Y, Zhang X and Fu J: Curcumin inhibits LPS-induced neuroinflammation by promoting microglial M2 polarization via TREM2/ TLR4/ NF-κB pathways in BV2 cells. Mol Immunol. 116:29–37. 2019. View Article : Google Scholar : PubMed/NCBI

52 

Sharif O, Gawish R, Warszawska JM, Martins R, Lakovits K, Hladik A, Doninger B, Brunner J, Korosec A, Schwarzenbacher RE, et al: The triggering receptor expressed on myeloid cells 2 inhibits complement component 1q effector mechanisms and exerts detrimental effects during pneumococcal pneumonia. PLoS Pathog. 10:e10041672014. View Article : Google Scholar : PubMed/NCBI

53 

Wu K, Byers DE, Jin X, Agapov E, Alexander-Brett J, Patel AC, Cella M, Gilfilan S, Colonna M, Kober DL, et al: TREM-2 promotes macrophage survival and lung disease after respiratory viral infection. J Exp Med. 212:681–697. 2015. View Article : Google Scholar : PubMed/NCBI

54 

Hu R, He Y and Chen Z: Maprotiline ameliorates isoflurane-induced microglial activation via regulating triggering receptor expressed in myeloid cells 2 (TREM2). Bioengineered. 12:12332–12344. 2021. View Article : Google Scholar : PubMed/NCBI

55 

Bailey CC, DeVaux LB and Farzan M: The triggering receptor expressed on myeloid cells 2 binds apolipoprotein E. J Biol Chem. 290:26033–26042. 2015. View Article : Google Scholar : PubMed/NCBI

56 

Yeh FL, Wang Y, Tom I, Gonzalez LC and Sheng M: TREM2 binds to apolipoproteins, including APOE and CLU/APOJ, and thereby facilitates uptake of amyloid-beta by microglia. Neuron. 91:328–340. 2016. View Article : Google Scholar : PubMed/NCBI

57 

Jendresen C, Rskog V, Daws MR and Nilsson LN: The Alzheimer's disease risk factors apolipoprotein E and TREM2 are linked in a receptor signaling pathway. J Neuroinflammation. 14:592017. View Article : Google Scholar : PubMed/NCBI

58 

Nguyen AT, Wang K, Hu G, Wang X, Miao Z, Azevedo JA, Suh E, Van Deerlin VM, Choi D, Roeder K, et al: APOE and TREM2 regulate amyloid-responsive microglia in Alzheimer's disease. Acta Neuropathol. 140:477–493. 2020. View Article : Google Scholar : PubMed/NCBI

59 

Wolfe CM, Fitz NF, Nam KN, Lefterov I and Koldamova R: The Role of APOE and TREM2 in Alzheimer's disease-current understanding and perspectives. Int J Mol Sci. 20:812018. View Article : Google Scholar : PubMed/NCBI

60 

Shi D, Si Z, Xu Z, Cheng Y, Lin Q, Fu Z, Fu W, Yang T, Shi H and Cheng D: Synthesis and Evaluation of 68Ga-NOTA-COG1410 Targeting to TREM2 of TAMs as a Specific PET probe for digestive tumor diagnosis. Anal Chem. 94:3819–3830. 2022. View Article : Google Scholar : PubMed/NCBI

61 

Voet S, Srinivasan S, Lamkanfi M and van Loo G: Inflammasomes in neuroinflammatory and neurodegenerative diseases. EMBO Mol Med. 11:e102482019. View Article : Google Scholar : PubMed/NCBI

62 

Fiedler M, Mendoza-Topaz C, Rutherford TJ, Mieszczanek J and Bienz M: Dishevelled interacts with the DIX domain polymerization interface of Axin to interfere with its function in down-regulating β-catenin. Proc Natl Acad Sci USA. 108:1937–1942. 2011. View Article : Google Scholar : PubMed/NCBI

63 

Jin D, Zhang YG, Wu S, Lu R, Lin Z, Zheng Y, Chen H, Cs-Szabo G and Sun J: Vitamin D receptor is a novel transcriptional regulator for Axin1. J Steroid Biochem Mol Biol. 165:430–437. 2017. View Article : Google Scholar : PubMed/NCBI

64 

Uzdensky A, Demyanenko S, Fedorenko G, Lapteva T and Fedorenko A: Protein profile and morphological alterations in penumbra after focal photothrombotic infarction in the rat cerebral cortex. Mol Neurobiol. 54:4172–4188. 2017. View Article : Google Scholar : PubMed/NCBI

65 

Cuartero MI, Ballesteros I, de la Parra J, Harkin AL, Abautret-Daly A, Sherwin E, Fernández-Salguero P, Corbí AL, Lizasoain I and Moro MA: L-kynurenine/aryl hydrocarbon receptor pathway mediates brain damage after experimental stroke. Circulation. 130:2040–2051. 2014. View Article : Google Scholar : PubMed/NCBI

66 

Ren R, Lu Q, Sherchan P, Fang Y, Lenahan C, Tang L, Huang Y, Liu R, Zhang JH, Zhang J and Tang J: Inhibition of aryl hydrocarbon receptor attenuates hyperglycemia-induced hematoma expansion in an intracerebral hemorrhage mouse model. J Am Heart Assoc. 10:e0227012021. View Article : Google Scholar : PubMed/NCBI

67 

Khan AS, Wolf A and Langmann T: The AhR ligand 2, 2′-aminophenyl indole (2AI) regulates microglia homeostasis and reduces pro-inflammatory signaling. Biochem Biophys Res Commun. 579:15–21. 2021. View Article : Google Scholar : PubMed/NCBI

68 

He YS, Yang XK, Hu YQ, Xiang K and Pan HF: Emerging role of Fli1 in autoimmune diseases. Int Immunopharmacol. 90:1071272021. View Article : Google Scholar : PubMed/NCBI

Related Articles

  • Abstract
  • View
  • Download
  • Twitter
Copy and paste a formatted citation
Spandidos Publications style
Xue Y, Gu M, Chen C, Yao Y, Li Y, Weng G and Gu Y: Apolipoprotein E mimetic peptide COG1410 alleviates blood‑brain barrier injury in a rat model of ischemic stroke. Mol Med Rep 27: 85, 2023.
APA
Xue, Y., Gu, M., Chen, C., Yao, Y., Li, Y., Weng, G., & Gu, Y. (2023). Apolipoprotein E mimetic peptide COG1410 alleviates blood‑brain barrier injury in a rat model of ischemic stroke. Molecular Medicine Reports, 27, 85. https://doi.org/10.3892/mmr.2023.12972
MLA
Xue, Y., Gu, M., Chen, C., Yao, Y., Li, Y., Weng, G., Gu, Y."Apolipoprotein E mimetic peptide COG1410 alleviates blood‑brain barrier injury in a rat model of ischemic stroke". Molecular Medicine Reports 27.4 (2023): 85.
Chicago
Xue, Y., Gu, M., Chen, C., Yao, Y., Li, Y., Weng, G., Gu, Y."Apolipoprotein E mimetic peptide COG1410 alleviates blood‑brain barrier injury in a rat model of ischemic stroke". Molecular Medicine Reports 27, no. 4 (2023): 85. https://doi.org/10.3892/mmr.2023.12972
Copy and paste a formatted citation
x
Spandidos Publications style
Xue Y, Gu M, Chen C, Yao Y, Li Y, Weng G and Gu Y: Apolipoprotein E mimetic peptide COG1410 alleviates blood‑brain barrier injury in a rat model of ischemic stroke. Mol Med Rep 27: 85, 2023.
APA
Xue, Y., Gu, M., Chen, C., Yao, Y., Li, Y., Weng, G., & Gu, Y. (2023). Apolipoprotein E mimetic peptide COG1410 alleviates blood‑brain barrier injury in a rat model of ischemic stroke. Molecular Medicine Reports, 27, 85. https://doi.org/10.3892/mmr.2023.12972
MLA
Xue, Y., Gu, M., Chen, C., Yao, Y., Li, Y., Weng, G., Gu, Y."Apolipoprotein E mimetic peptide COG1410 alleviates blood‑brain barrier injury in a rat model of ischemic stroke". Molecular Medicine Reports 27.4 (2023): 85.
Chicago
Xue, Y., Gu, M., Chen, C., Yao, Y., Li, Y., Weng, G., Gu, Y."Apolipoprotein E mimetic peptide COG1410 alleviates blood‑brain barrier injury in a rat model of ischemic stroke". Molecular Medicine Reports 27, no. 4 (2023): 85. https://doi.org/10.3892/mmr.2023.12972
Follow us
  • Twitter
  • LinkedIn
  • Facebook
About
  • Spandidos Publications
  • Careers
  • Cookie Policy
  • Privacy Policy
How can we help?
  • Help
  • Live Chat
  • Contact
  • Email to our Support Team