International Journal of Molecular Medicine is an international journal devoted to molecular mechanisms of human disease.
International Journal of Oncology is an international journal devoted to oncology research and cancer treatment.
Covers molecular medicine topics such as pharmacology, pathology, genetics, neuroscience, infectious diseases, molecular cardiology, and molecular surgery.
Oncology Reports is an international journal devoted to fundamental and applied research in Oncology.
Experimental and Therapeutic Medicine is an international journal devoted to laboratory and clinical medicine.
Oncology Letters is an international journal devoted to Experimental and Clinical Oncology.
Explores a wide range of biological and medical fields, including pharmacology, genetics, microbiology, neuroscience, and molecular cardiology.
International journal addressing all aspects of oncology research, from tumorigenesis and oncogenes to chemotherapy and metastasis.
Multidisciplinary open-access journal spanning biochemistry, genetics, neuroscience, environmental health, and synthetic biology.
Open-access journal combining biochemistry, pharmacology, immunology, and genetics to advance health through functional nutrition.
Publishes open-access research on using epigenetics to advance understanding and treatment of human disease.
An International Open Access Journal Devoted to General Medicine.
Myocardial infarction (MI) is one of the leading causes of mortality worldwide (1). Reperfusion can help minimize myocardial ischemia, prevent the infarct size from increasing and enhance ventricular function. However, with the restoration of blood perfusion, cardiac function does not recover immediately, whereas reactive oxygen species production increases, oxidative stress increases and more severe myocardial injury ensues, known as myocardial ischemia-reperfusion (I/R) injury (MIRI) (2,3). MIRI is characterized by myocardial cell death, microvascular destruction and inflammation. Currently, there is no effective therapy available for MIRI. Preventing the death of cardiomyocytes is critical for preserving heart function following reperfusion (4,5).
Signal transducer and activator of transcription (STAT) is abnormally expressed in polygenic diseases and mediates the activation of multiple signaling pathways (6). STAT4 plays a crucial role in the initiation and progression of MI. It has been demonstrated that IL-35 activates macrophages via the glycoprotein 130 signaling pathway and the phosphorylation of STAT1 and STAT4, reduces cardiac rupture following myocardial infarction, enhances wound healing and alleviates myocardial remodeling (7). Nevertheless, the effectiveness and mechanisms of action of STAT4 in influencing ischemia-induced myocardial injury remain unclear. A previous study found that STAT4 promoted apoptosis via the PI3K signaling pathway in porcine ovarian granulosa cells (8). IL-2 can activate STAT4 and PI3K/AKT signaling on melanocytes (9). Previous studies have also reported that the activation of the PI3K/AKT signaling pathway can attenuate the apoptosis of cardiomyocytes induced by MIRI and enhance the proliferation of cardiomyocytes (10–12). Thus, it was hypothesized that STAT4 may regulate apoptosis via the PI3K/AKT signaling pathway, thereby protecting the myocardium against I/R injury. The present study aimed to elucidate the mechanisms of myocardial I/R injury and provide a novel strategy for the clinical treatment of myocardial I/R.
A total of 16 male Sprague-Dawley (SD) rats (6–8 weeks old; weight, 180 g) were acquired from the Experimental Animal Center of Zhengzhou University (Zhengzhou, China). The rats were housed in 26°C and a humidity of 50–70%, with 12 h light/dark cycles. Rats were adaptively fed for one week and were free to take food and water. The rats were randomly assigned to an I/R group (n=8) and a sham-operated group (n=8) following 1 week of routine laboratory acclimatization. The rat model of MIRI was constructed according to a previously described method (13). Following anesthesia with 2% isoflurane, the chest wall of the rats was cut, and a 6–0 silk suture was used to ligate the left anterior descending coronary artery (LAD). Following 30 min of ischemia, the ligature was loosened and the thoracic cavity was closed with a 6–0 silk suture after reperfusion was resumed. The rats in the sham-operated group underwent the same procedure as those in the I/R group, excluding the LAD ligation. Following the surgery, the rats were sacrificed under a 2% isoflurane gas anesthesia by cervical dislocation. Mortality was confirmed through a physical examination for the absence of cardiac and respiratory activity. A total of 16 rats were used in the experiments. No rats were sacrificed due to humane endpoints and no rats were found lifeless throughout the experiment. All experimental procedures were approved by the Ethics Committee of Zhengzhou Seventh People's Hospital [Zhengzhou, China; approval no. Zheng Xin Ethics (2024) 017] and adhered to the National Institutes of Health Guide for the Care and Use of Animal guidelines.
The left ventricular end-systolic diameter and left ventricular end-diastolic diameter were measured using two-dimensional M-mode echocardiography, while the rats were sedated with 2% isoflurane. The left ventricular fractional shortening and left ventricular ejection fraction were computed using formulas: Left ventricular shortening fraction=(left ventricular end-diastolic diameter-left ventricular end-systolic diameter)/left ventricular end-diastolic diameter. Left ventricular ejection fraction=(left ventricular end-systolic volume-left ventricular end-diastolic volume)/left ventricular end-systolic volume ×100%.
The left ventricular tissue blocks were fixed in 4% paraformaldehyde at 4°C for two days, rinsed with tap water for 10 min and dehydrated with alcohol. The dehydrated tissue was immersed in xylene for 2 h. It is then soaked in paraffin for 3 h. Finally, the tissue is placed in an embedding box, injected with paraffin, and then moved to a cooling table to solidified the tissue blocks with the wax solution. then sectioned at 5 µm for future use. After the sections were deparaffinized with xylene and descending anhydrous ethanol series, they were rinsed with PBS and placed in sodium citrate buffer for antigen retrieval. After treating with goat serum (Beijing Solarbio) for 30 min at 37°C, the sections were incubated with anti-antibody (1:100; cat. no. ab284408, Abcam) at 4°C for 12 h. The sections were then incubated with Cy3-labeled Goat Anti-Rabbit IgG (H+L; 1:100; cat. no. A0516; Beyotime Institute of Biotechnology) were incubated at room temperature for 2 h. Subsequently, the cell nuclei were stained with DAPI (Invitrogen; Thermo Fisher Scientific, Inc.) for 10 min at room temperature and images were obtained using a fluorescence microscope (Olympus Corporation; magnification, ×200).
H9C2 cell line (rat cardiomyocytes) was bought from Shanghai Institute of Cell Biology (Shanghai, China). H9C2 were cultured with 10% fetal bovine serum (Gibco; Thermo Fisher Scientific, Inc.) in complete DMEM (Beyotime Institute of Biotechnology) at 37°C and 5% CO2. To imitate the physiological milieu of cardiac cell I/R, the cells in the hypoxia and reoxygenation (H/R) group were grown in sugar-free and serum-free DMEM with 95% N2 and 5% CO2 at 37°C for 2 h. The culture medium was thereafter substituted with a full medium to simulate the reperfusion process.
STAT4 overexpressed plasmid, LV5-STAT4, which contains the GFP gene was packaged into lentivirus by Gema Shanghai Co., Ltd. The generation system used was 3rd. The 293T cell line was used as the interim cell. Quantity of lentiviral plasmid used 20 µg for transfection, the ratio used for the lentivirus, packaging and envelope plasmids was 1:2:1. Temperature of transfection was 37°C. For the experiments, the cells were grouped as follows: STAT4-NC group (transfected with control plasmid under normal oxygen culture), STAT4-OE group (transfected with STAT4-overexpression plasmid under normal oxygen culture), STAT4-NC + H/R group (transfected with control plasmid and subjected to H/R) and the STAT4-OE + H/R group (transfected with STAT4-overexpression plasmid and subjected to H/R).
The cells were plated in six-well plates for 12 h and infected with 200 µl lentivirus for 48 h (MOI=90). The medium was then replaced with fresh media and the cells were screened with puromycin (1 µg/ml; Beyotime Institute of Biotechnology) for 1 week. Finally, the transfection efficiency of the virus was examined using a fluorescence microscope. Time interval between transduction and subsequent experimentation was 1 week.
The cells were plated in 96-well plates. LDH (Dojindo Laboratories, Inc.) was then added, and the cells were incubated at 37°C for 2 h, and the absorbance was determined using a spectrophotometer (Thermo Fisher Scientific, Inc.).
For SOD assay, the cells were plated in six-well plates. The cells were collected, PBS buffer (Beyotime Institute of Biotechnology) was added for cell precipitation, an ultrasound (20 kHz; 10 cycles of 2 sec) was performed in an ice-water bath, and the supernatant was then collected by centrifugation at 12,000 × g, 4°C for 10 min and appropriate reagents were added according to the instructions provided with the SOD kit (Dojindo Laboratories, Inc.). The SOD content was calculated by measuring the absorbance using a spectrophotometer (Thermo Fisher Scientific, Inc.).
The apoptosis of the H9C2 cells was examined by flow cytometry (FACSMelody, BD Biosciences) using the PE Annexin V cell apoptosis detection kit (BD Biosciences). The H9C2 cells were harvested and washed twice with PBS. The concentration of the cells was then adjusted to 1×106 cells/ml and 100 µl of this cell suspension was incubated with 5 µl PE-Annexin V in the dark at room temperature for 15 min. The cells were washed again and resuspended with 200 µl PBS, followed by the addition of 5 µl 7-AAD and incubation for 5 min at room temperature. Apoptosis (early + late apoptosis) was measured routinely by calculating the number of cells stained with PE-Annexin V. The data were analyzed using the Cell Quest software (version 5.1; BD Biosciences).
The H9C2 cells were collected and lysed in RIPA buffer (Beyotime Institute of Biotechnology) supplemented with protease and phosphatase inhibitor cocktails (Beyotime Institute of Biotechnology). The supernatant was collected following centrifugation at 4°C and 12,000 × g for 30 min. The concentration of super albumin was determined using a bicinchoninic acid kit. The proteins (20 µg/lane) mixed with loading buffer with 1% β-mercaptoethanol (BME) were loaded on 10% SDS-PAGE gels and transferred to Immune-Blot PVDF membranes at 100V for 1 h. The membranes were blocked with 5% bovine serum albumin (Beyotime Institute of Biotechnology) at room temperature for 1 h and incubated with the primary antibodies [STAT4; 1:1,000; cat. no. ab284408; phosphorylated (p-)STAT4 (phospho Y693); 1:1,000; cat. no. ab28815; PI3K; 1:1,000; cat. no. ab302958; AKT; 1:1,000; cat. no. ab179463; p-AKT1 (phospho S473); 1:1,000; cat. no. ab81283; Bax; 1:1,000; cat. no. ab32503; Bcl-2; 1:1,000; cat. no. ab182858; and β-actin; 1:1,000; cat. no. ab8227; all from Abcam] at 4°C overnight. The membranes were washed and incubated with HRP-conjugated goat anti-rabbit antibodies (1:1,000; cat. no. A0208; Beyotime Biotechnology) at room temperature for 2 h. The immunoreactive bands were detected by chemiluminescence (Bio-Rad Laboratories, Inc.). The expression level of proteins was analyzed semi-quantitatively using ImageJ software W10 (National Institutes of Health) with β-actin as a control.
Data are expressed as the mean ± standard deviation. All the experimental data were analyzed using one-way analysis of variance followed by Tukey's multiple comparison test by SPSS 24 software (IBM Corp.). P<0.05 was considered to indicate a statistically significant difference.
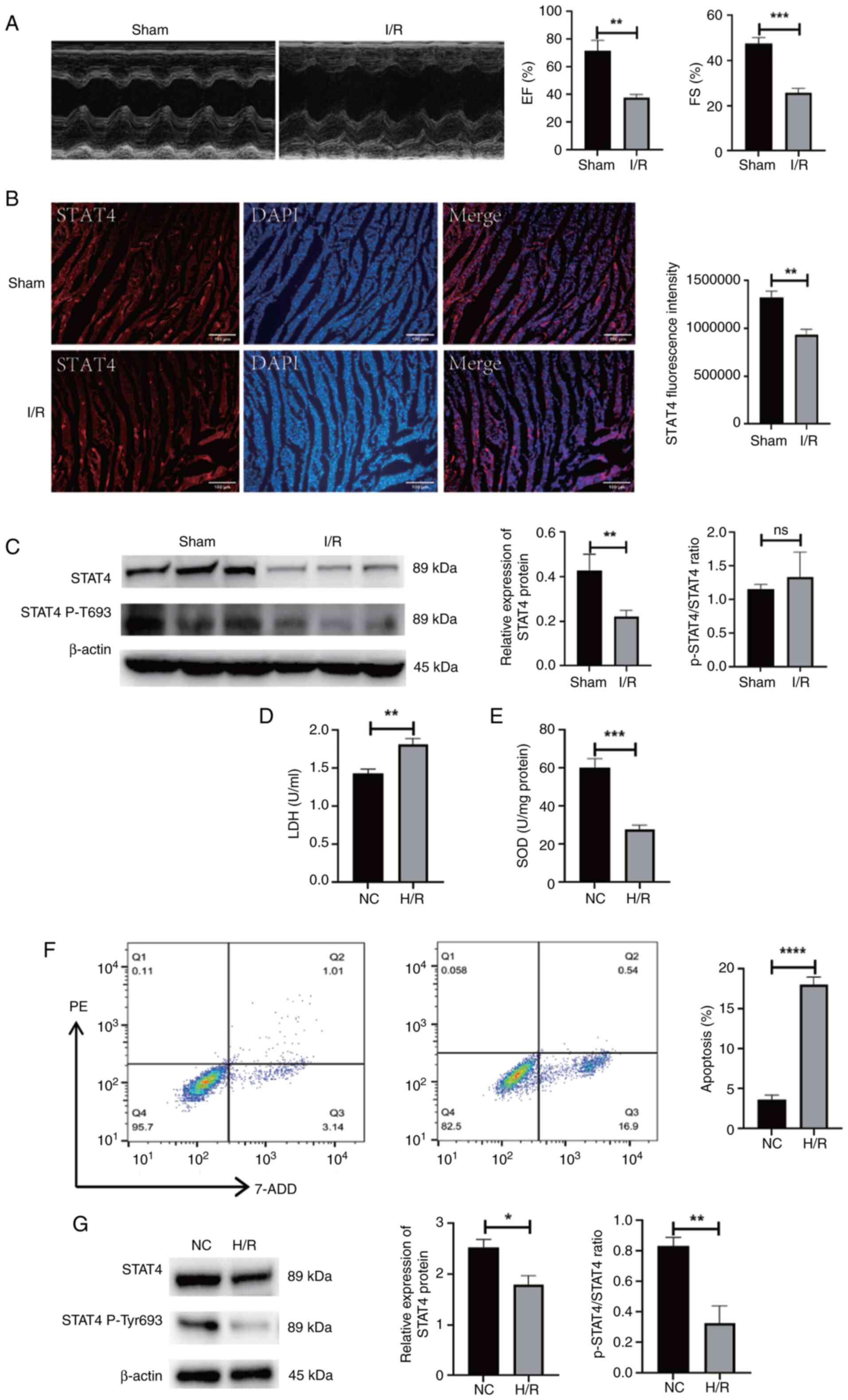
Following the establishment of the myocardial I/R model, cardiac function was measured using echocardiography. The findings revealed that the ejection fraction and fractional shortening were significantly reduced in the I/R group when compared with the sham-operated group (P<0.01 and P<0.001, respectively; Fig. 1A). The results of immunofluorescence and western blotting revealed that STAT4 expression was suppressed in the myocardium of rats with I/R injury. Moreover, the phosphorylation activity of STAT4 was inhibited (P<0.05 and P<0.01, respectively; Fig. 1B and C). Following H/R, the H9C2 cells exhibited an increased release of LDH, a decreased SOD activity and increased apoptosis (P<0.001 and P<0.0001, respectively; Fig. 1D-F). Following H/R, the expression of STAT4 in H9C2 cells was also decreased, and the activity of phosphorylated STAT4 was inhibited (P<0.05 and P<0.01, respectively; Fig. 1G).
Following the establishment of the I/R model, western blotting was used to examine PI3K and AKT expression in the myocardium. The results revealed that PI3K expression was reduced in the myocardium of rats suffering from I/R injury. Nevertheless, AKT expression was unaffected, whereas the activity of phosphorylated AKT was inhibited (P<0.05 and P<0.01, respectively; Fig. 2A). In the in vitro experiment, stimulation with H/R reduced PI3K expression in the H9C2 cells. Likewise, AKT expression was unaffected, while the activity of phosphorylated AKT was inhibited (P<0.05; Fig. 2B).
The fluorescence data indicated that the transfection efficiency was ~95% (Fig. 3A). The results of western blotting demonstrated that STAT4 expression in the STAT4-OE group was considerably higher than that in the STAT4-NC group and H/R markedly reduced STAT4 protein expression (P<0.05 and P<0.0001, respectively; Fig. 3B). The results of colorimetric analysis revealed that the STAT4-OE group had a reduced release of LDH compared with the STAT4-NC group under H/R conditions. The overall release of LDH under H/R conditions was greater than that under normal settings (P<0.01; Fig. 3C). The results of colorimetric analysis revealed that the STAT4-OE group had a higher SOD activity than the STAT4-NC group under H/R conditions. H/R resulted in a decreased total SOD activity compared with the controls (P<0.01 and P<0.0001, respectively; Fig. 3D).
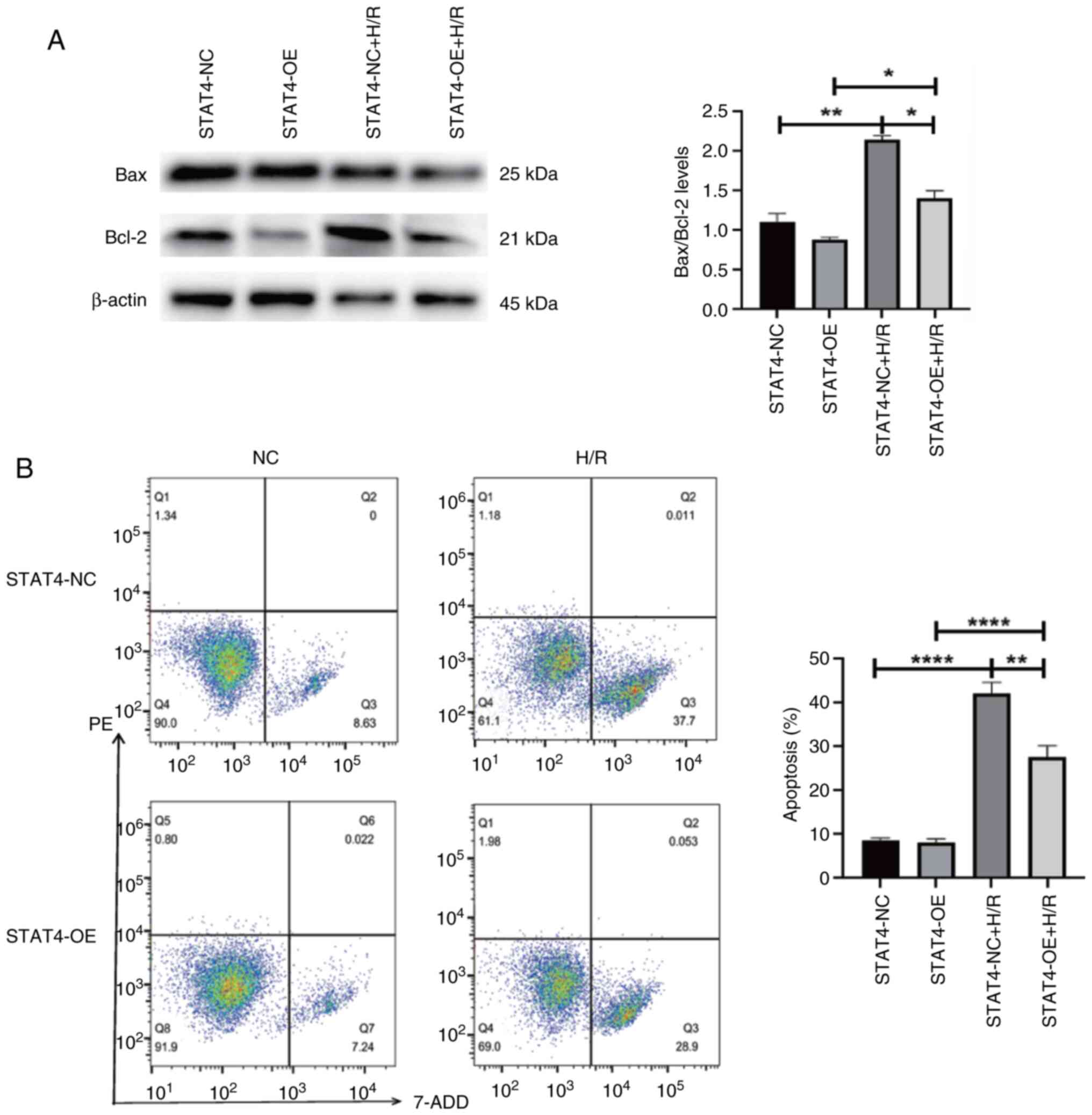
Western blotting indicated that the STAT4-OE+H/R group had a lower Bax/Bcl-2 ratio than the STAT4-NC + H/RSTAT4-NC group. The total Bax/Bcl-2 ratio was higher under H/R conditions compared with normal conditions (P<0.05 and P<0.01, respectively; Fig. 4A). The results of flow cytometry revealed that the STAT4-OE + H/R group had a lower apoptotic rate than the STAT4-NC + H/R group. The overall apoptotic rate was higher under H/R conditions compared with normal conditions (P<0.01 and P<0.0001, respectively; Fig. 4B).
The results of western blotting demonstrated that PI3K protein expression in the STAT4-OE group was considerably higher than that in the STAT4-NC group and H/R considerably decreased PI3K protein expression. Nevertheless, AKT protein expression in the STAT4-OE group was higher than that in the STAT4-NC group, and H/R did not modify the change in AKT protein expression (P<0.05; Fig. 5).
Ischemic injury from various causes initially results in hypoxia and the malnutrition of tissues and cells. When prolonged ischemia occurs, metabolite aggregation in cells increases and causes metabolic acidosis. When the blood supply is re-established, local inflammation and reactive oxygen species production increase, resulting in apoptosis, autophagy and necrosis (14). Currently, molecular mechanisms responsible for I/R injury to the myocardium are not yet fully understood.
STAT4 is a member of the STAT family and localizes to the cytoplasm. STAT4 is phosphorylated after a variety of cytokines bind to the membrane, and then dimerized STAT4 translocates to the nucleus to regulate gene expression (15). A key function of STAT4 is its pro-inflammatory activity. In chronic inflammatory diseases, the presence of STAT4 is not considered to be beneficial. It has been reported that atherosclerosis is a chronic inflammatory process; thus, STAT4 deficiency can reduce inflammation around blood vessels and visceral adipose tissue, which can reduce the formation of atherosclerosis (16,17). Autoimmune myocarditis is also an inflammatory disease of the heart muscle and is one of the leading causes of heart failure. STAT4 expression is upregulated in autoimmune myocarditis, and the silencing of STAT4 can reduce the degree of inflammatory cell infiltration in myocardial tissue and improve cardiac function (18). However, studies have found that STAT4 plays a crucial role in cardiovascular disease caused by I/R injury (7). In the present study, it was discovered that STAT4 expression was inhibited in the rat myocardium following I/R injury. Moreover, H/R reduced the expression of STAT4 in H9C2 cells. However, the overexpression of STAT4 effectively alleviated H/R-induced myocardial cell injury and attenuated apoptosis. STAT4 plays differential roles in various heart diseases; thus, its role in diseases warrants further exploration.
Previous research has demonstrated that STAT4 expression is downregulated in liver cancer, cutaneous T-cell lymphoma, breast cancer, gastric cancer and ovarian cancer, and the high expression of STAT4 is beneficial for prognosis and rehabilitation (19–22). A previous study by the authors also found that STAT4 expression was reduced in diabetic cardiomyopathy, and the overexpression of STAT4 attenuated the high sugar-induced apoptosis of cardiomyocytes (23). Genetic variations of STAT4 have also been identified in studies to enhance the risk of myocardial infarction in patients with systemic lupus erythematosus (24). These findings suggest that STAT4 is critical for healing cell damage and increasing cell function. Combined with the experimental results of the present study, STAT4 has a substantial protective influence on I/R-induced myocardial cell injury, which represents a novel experimental addition to the protective effects of STAT4 on the myocardium.
The PI3K/AKT signaling pathway is a fundamental signaling pathway, which plays a vital role in cell viability, apoptosis, oxidative stress and the regulation of downstream molecules (25). The indirect upregulation of the PI3K/AKT signaling pathway through the activation of JAK2/STAT3 has been found to protect against cerebral I/R injury (26). STAT3 and STAT4 can form heterodimers to transduce signals in response to IL-23 (27). A previous study found that STAT4 promotes apoptosis via the PI3K signaling pathway in porcine ovarian granulosa cells (8). As a result, it was hypothesized that STAT4 plays a role in regulating the PI3K/AKT signaling pathway. In the present study, it was discovered that PI3K expression was suppressed in the rat myocardium following I/R injury. Furthermore, H/R suppressed the expression of PI3K in H9C2 cells. Additionally, STAT4 overexpression increased PI3K expression under both normal and H/R conditions. However, the expression of AKT was not affected in the myocardium of rats with I/R injury and in H9C2 cells subjected to H/R; however, the phosphorylation level of AKT was significantly decreased. Perhaps STAT4 cannot bind to the promoter region of AKT, which affects the expression of AKT. However, I/R and H/R can affect the phosphorylation level of AKT and thus affect cell apoptosis. These findings indicate that STAT4 protects against myocardial I/R injury in rats via the PI3K/AKT signaling pathway.
In conclusion, the present study demonstrated that in rats with myocardial I/R injury, the expression level of STAT4 was reduced and the expression level of PI3K was downregulated. The overexpression of STAT4 increased the expression level of PI3K, decreased the ratio of Bax/Bcl-2, reduced the release of LDH, increased the activity of SOD, and suppressed the H/R-induced apoptosis of H9C2 cells. However, whether there is an interaction between the PI3K/AKT signaling pathway and STAT4 remains unclear. Thus, further investigations are required to fully elucidate this matter.
Not applicable.
The present study was supported by the Joint Construction Project of Medical Science and Technology Research Plan of Henan Province (grant no. LHGJ20230735).
The data generated in the present study may be requested from the corresponding author.
MH was responsible for conceptualization, data curation, formal analysis, methodology, project administration, supervision, validation, visualization, writing the original draft. reviewing and editing. YY was responsible for data curation, formal analysis, methodology and validation. SN and JH were responsible for data curation and formal analysis. ZG designed the study. YY and ZG confirm the authenticity of all the raw data. All authors read and approved the final manuscript.
Not applicable.
All experimental procedures were approved by the Ethics Committee of Zhengzhou Seventh People's Hospital [Henan, China; approval no. Zheng Xin Ethics (2024) 017].
The authors declare that they have no competing interests.
|
I/R |
ischemia-reperfusion |
|
H/R |
hypoxia/reoxygenation |
|
PI3K |
phosphatidylinositol-3-hydroxykinase |
|
AKT |
serine/threonine kinase |
|
MI |
myocardial infarction |
|
SD |
Sprague-Dawley |
|
LAD |
left anterior descending coronary artery |
|
LDH |
lactate dehydrogenase |
|
SOD |
superoxide dismutase |
|
JAK2 |
Janus Kinase 2 |
|
Kuppe C, Ramirez Flores RO, Li Z, Hayat S, Levinson RT, Liao X, Hannani MT, Tanevski J, Wunnemann F, Nagai JS, et al: Spatial multi-omic map of human myocardial infarction. Nature. 608:766–777. 2022. View Article : Google Scholar : PubMed/NCBI | |
|
Chen M, Li X, Yang H, Tang J and Zhou S: Hype or hope: Vagus nerve stimulation against acute myocardial ischemia-reperfusion injury. Trends Cardiovasc Med. 30:481–488. 2020. View Article : Google Scholar : PubMed/NCBI | |
|
Li T, Tan Y, Ouyang S, He J and Liu L: Resveratrol protects against myocardial ischemia-reperfusion injury via attenuating ferroptosis. Gene. 808:1459682022. View Article : Google Scholar : PubMed/NCBI | |
|
Xing X, Guo S, Zhang G, Liu Y, Bi S, Wang X and Lu Q: miR-26a-5p protects against myocardial ischemia/reperfusion injury by regulating the PTEN/PI3K/AKT signaling pathway. Braz J Med Biol Res. 53:e91062020. View Article : Google Scholar : PubMed/NCBI | |
|
Cai W, Liu L, Shi X, Liu Y, Wang J, Fang X, Chen Z, Ai D, Zhu Y and Zhang X: Alox15/15-HpETE aggravates myocardial ischemia-reperfusion injury by promoting cardiomyocyte ferroptosis. Circulation. 147:1444–1460. 2023. View Article : Google Scholar : PubMed/NCBI | |
|
Philips RL, Wang Y, Cheon H, Kanno Y, Gadina M, Sartorelli V, Horvath CM, Darnell JE Jr, Stark GR and O'Shea JJ: The JAK-STAT pathway at 30: Much learned, much more to do. Cell. 185:3857–3876. 2022. View Article : Google Scholar : PubMed/NCBI | |
|
Jia D, Jiang H, Weng X, Wu J, Bai P, Yang W, Wang Z, Hu K, Sun A and Ge J: Interleukin-35 promotes macrophage survival and improves wound healing after myocardial infarction in mice. Circ Res. 124:1323–1336. 2019. View Article : Google Scholar : PubMed/NCBI | |
|
Jiang Y, Xin X, Pan X, Zhang A, Zhang Z, Li J and Yuan X: STAT4 targets KISS1 to promote the apoptosis of ovarian granulosa cells. J Ovarian Res. 13:1352020. View Article : Google Scholar : PubMed/NCBI | |
|
Byrne-Hoffman CN, Deng W, McGrath O, Wang P, Rojanasakul Y and Klinke DJ II: Interleukin-12 elicits a non-canonical response in B16 melanoma cells to enhance survival. Cell Commun Signal. 18:782020. View Article : Google Scholar : PubMed/NCBI | |
|
Ajzashokouhi AH, Rezaee R, Omidkhoda N and Karimi G: Natural compounds regulate the PI3K/Akt/GSK3β pathway in myocardial ischemia-reperfusion injury. Cell Cycle. 22:741–757. 2023. View Article : Google Scholar : PubMed/NCBI | |
|
Syed Abd Halim SA, Abd Rashid N, Woon CK and Abdul Jalil NA: Natural Products Targeting PI3K/AKT in myocardial ischemic reperfusion injury: A scoping review. Pharmaceuticals (Basel). 16:7392023. View Article : Google Scholar : PubMed/NCBI | |
|
Cui ZH, Zhang XJ, Shang HQ, Wang X and Rong D: Glutamine protects myocardial ischemia-reperfusion injury in rats through the PI3K/Akt signaling pathway. Eur Rev Med Pharmacol Sci. 24:444–451. 2020.PubMed/NCBI | |
|
Mao S, Tian S, Luo X, Zhou M, Cao Z and Li J: Overexpression of PLK1 relieved the myocardial ischemia-reperfusion injury of rats through inducing the mitophagy and regulating the p-AMPK/FUNDC1 axis. Bioengineered. 12:2676–2687. 2021. View Article : Google Scholar : PubMed/NCBI | |
|
Wu MY, Yiang GT, Liao WT, Tsai AP, Cheng YL, Cheng PW, Li CY and Li CJ: Current mechanistic concepts in ischemia and reperfusion injury. Cell Physiol Biochem. 46:1650–1667. 2018. View Article : Google Scholar : PubMed/NCBI | |
|
Yang C, Mai H, Peng J, Zhou B, Hou J and Jiang D: STAT4: An immunoregulator contributing to diverse human diseases. Int J Biol Sci. 16:1575–1585. 2020. View Article : Google Scholar : PubMed/NCBI | |
|
Dobrian AD, Hatcher MA, Brotman JJ, Galkina EV, Taghavie-Moghadam P, Pei H, Haynes BA and Nadler JL: STAT4 contributes to adipose tissue inflammation and atherosclerosis. J Endocrinol. 227:13–24. 2015. View Article : Google Scholar : PubMed/NCBI | |
|
Taghavie-Moghadam PL, Gjurich BN, Jabeen R, Krishnamurthy P, Kaplan MH, Dobrian AD, Nadler JL and Galkina EV: STAT4 deficiency reduces the development of atherosclerosis in mice. Atherosclerosis. 243:169–178. 2015. View Article : Google Scholar : PubMed/NCBI | |
|
Pan A, Tan Y, Wang Z and Xu G: STAT4 silencing underlies a novel inhibitory role of microRNA-141-3p in inflammation response of mice with experimental autoimmune myocarditis. Am J Physiol Heart Circ Physiol. 317:H531–H540. 2019. View Article : Google Scholar : PubMed/NCBI | |
|
Wang G, Chen JH, Qiang Y, Wang DZ and Chen Z: Decreased STAT4 indicates poor prognosis and enhanced cell proliferation in hepatocellular carcinoma. World J Gastroenterol. 21:3983–3993. 2015. View Article : Google Scholar : PubMed/NCBI | |
|
Litvinov IV, Cordeiro B, Fredholm S, Odum N, Zargham H, Huang Y, Zhou Y, Pehr K, Kupper TS, Woetmann A and Sasseville D: Analysis of STAT4 expression in cutaneous T-cell lymphoma (CTCL) patients and patient-derived cell lines. Cell Cycle. 13:2975–2982. 2014. View Article : Google Scholar : PubMed/NCBI | |
|
Nishi M, Batsaikhan BE, Yoshikawa K, Higashijima J, Tokunaga T, Takasu C, Kashihara H, Ishikawa D and Shimada M: High STAT4 expression indicates better disease-free survival in patients with gastric cancer. Anticancer Res. 37:6723–6729. 2017.PubMed/NCBI | |
|
Gong X and Liu X: In-depth analysis of the expression and functions of signal transducers and activators of transcription in human ovarian cancer. Front Oncol. 12:10546472022. View Article : Google Scholar : PubMed/NCBI | |
|
He M, Li M and Guo Z: STAT4 regulates cardiomyocyte apoptosis in rat models of diabetic cardiomyopathy. Acta Histochem. 124:1518722022. View Article : Google Scholar : PubMed/NCBI | |
|
Reid S, Hagberg N, Sandling JK, Alexsson A, Pucholt P, Sjowall C, Lerang K, Jonsen A, Gunnarsson I, Syvanen AC, et al: Interaction between the STAT4 rs11889341(T) risk allele and smoking confers increased risk of myocardial infarction and nephritis in patients with systemic lupus erythematosus. Ann Rheum Dis. 80:1183–1189. 2021. View Article : Google Scholar : PubMed/NCBI | |
|
Xu F, Na L, Li Y and Chen L: Roles of the PI3K/AKT/mTOR signalling pathways in neurodegenerative diseases and tumours. Cell Biosci. 10:542020. View Article : Google Scholar : PubMed/NCBI | |
|
Hou Y, Wang K, Wan W, Cheng Y, Pu X and Ye X: Resveratrol provides neuroprotection by regulating the JAK2/STAT3/PI3K/AKT/mTOR pathway after stroke in rats. Genes Dis. 5:245–255. 2018. View Article : Google Scholar : PubMed/NCBI | |
|
Lee PW, Smith AJ, Yang Y, Selhorst AJ, Liu Y, Racke MK and Lovett-Racke AE: IL-23R-activated STAT3/STAT4 is essential for Th1/Th17-mediated CNS autoimmunity. JCI Insight. 2:e916632017. View Article : Google Scholar : PubMed/NCBI |