Spandidos Publications Logo
  • About
    • About Spandidos
    • Aims and Scopes
    • Abstracting and Indexing
    • Editorial Policies
    • Reprints and Permissions
    • Job Opportunities
    • Terms and Conditions
    • Contact
  • Journals
    • All Journals
    • Oncology Letters
      • Oncology Letters
      • Information for Authors
      • Editorial Policies
      • Editorial Board
      • Aims and Scope
      • Abstracting and Indexing
      • Bibliographic Information
      • Archive
    • International Journal of Oncology
      • International Journal of Oncology
      • Information for Authors
      • Editorial Policies
      • Editorial Board
      • Aims and Scope
      • Abstracting and Indexing
      • Bibliographic Information
      • Archive
    • Molecular and Clinical Oncology
      • Molecular and Clinical Oncology
      • Information for Authors
      • Editorial Policies
      • Editorial Board
      • Aims and Scope
      • Abstracting and Indexing
      • Bibliographic Information
      • Archive
    • Experimental and Therapeutic Medicine
      • Experimental and Therapeutic Medicine
      • Information for Authors
      • Editorial Policies
      • Editorial Board
      • Aims and Scope
      • Abstracting and Indexing
      • Bibliographic Information
      • Archive
    • International Journal of Molecular Medicine
      • International Journal of Molecular Medicine
      • Information for Authors
      • Editorial Policies
      • Editorial Board
      • Aims and Scope
      • Abstracting and Indexing
      • Bibliographic Information
      • Archive
    • Biomedical Reports
      • Biomedical Reports
      • Information for Authors
      • Editorial Policies
      • Editorial Board
      • Aims and Scope
      • Abstracting and Indexing
      • Bibliographic Information
      • Archive
    • Oncology Reports
      • Oncology Reports
      • Information for Authors
      • Editorial Policies
      • Editorial Board
      • Aims and Scope
      • Abstracting and Indexing
      • Bibliographic Information
      • Archive
    • Molecular Medicine Reports
      • Molecular Medicine Reports
      • Information for Authors
      • Editorial Policies
      • Editorial Board
      • Aims and Scope
      • Abstracting and Indexing
      • Bibliographic Information
      • Archive
    • World Academy of Sciences Journal
      • World Academy of Sciences Journal
      • Information for Authors
      • Editorial Policies
      • Editorial Board
      • Aims and Scope
      • Abstracting and Indexing
      • Bibliographic Information
      • Archive
    • International Journal of Functional Nutrition
      • International Journal of Functional Nutrition
      • Information for Authors
      • Editorial Policies
      • Editorial Board
      • Aims and Scope
      • Abstracting and Indexing
      • Bibliographic Information
      • Archive
    • International Journal of Epigenetics
      • International Journal of Epigenetics
      • Information for Authors
      • Editorial Policies
      • Editorial Board
      • Aims and Scope
      • Abstracting and Indexing
      • Bibliographic Information
      • Archive
    • Medicine International
      • Medicine International
      • Information for Authors
      • Editorial Policies
      • Editorial Board
      • Aims and Scope
      • Abstracting and Indexing
      • Bibliographic Information
      • Archive
  • Articles
  • Information
    • Information for Authors
    • Information for Reviewers
    • Information for Librarians
    • Information for Advertisers
    • Conferences
  • Language Editing
Spandidos Publications Logo
  • About
    • About Spandidos
    • Aims and Scopes
    • Abstracting and Indexing
    • Editorial Policies
    • Reprints and Permissions
    • Job Opportunities
    • Terms and Conditions
    • Contact
  • Journals
    • All Journals
    • Biomedical Reports
      • Information for Authors
      • Editorial Policies
      • Editorial Board
      • Aims and Scope
      • Abstracting and Indexing
      • Bibliographic Information
      • Archive
    • Experimental and Therapeutic Medicine
      • Information for Authors
      • Editorial Policies
      • Editorial Board
      • Aims and Scope
      • Abstracting and Indexing
      • Bibliographic Information
      • Archive
    • International Journal of Epigenetics
      • Information for Authors
      • Editorial Policies
      • Editorial Board
      • Aims and Scope
      • Abstracting and Indexing
      • Bibliographic Information
      • Archive
    • International Journal of Functional Nutrition
      • Information for Authors
      • Editorial Policies
      • Editorial Board
      • Aims and Scope
      • Abstracting and Indexing
      • Bibliographic Information
      • Archive
    • International Journal of Molecular Medicine
      • Information for Authors
      • Editorial Policies
      • Editorial Board
      • Aims and Scope
      • Abstracting and Indexing
      • Bibliographic Information
      • Archive
    • International Journal of Oncology
      • Information for Authors
      • Editorial Policies
      • Editorial Board
      • Aims and Scope
      • Abstracting and Indexing
      • Bibliographic Information
      • Archive
    • Medicine International
      • Information for Authors
      • Editorial Policies
      • Editorial Board
      • Aims and Scope
      • Abstracting and Indexing
      • Bibliographic Information
      • Archive
    • Molecular and Clinical Oncology
      • Information for Authors
      • Editorial Policies
      • Editorial Board
      • Aims and Scope
      • Abstracting and Indexing
      • Bibliographic Information
      • Archive
    • Molecular Medicine Reports
      • Information for Authors
      • Editorial Policies
      • Editorial Board
      • Aims and Scope
      • Abstracting and Indexing
      • Bibliographic Information
      • Archive
    • Oncology Letters
      • Information for Authors
      • Editorial Policies
      • Editorial Board
      • Aims and Scope
      • Abstracting and Indexing
      • Bibliographic Information
      • Archive
    • Oncology Reports
      • Information for Authors
      • Editorial Policies
      • Editorial Board
      • Aims and Scope
      • Abstracting and Indexing
      • Bibliographic Information
      • Archive
    • World Academy of Sciences Journal
      • Information for Authors
      • Editorial Policies
      • Editorial Board
      • Aims and Scope
      • Abstracting and Indexing
      • Bibliographic Information
      • Archive
  • Articles
  • Information
    • For Authors
    • For Reviewers
    • For Librarians
    • For Advertisers
    • Conferences
  • Language Editing
Login Register Submit
  • This site uses cookies
  • You can change your cookie settings at any time by following the instructions in our Cookie Policy. To find out more, you may read our Privacy Policy.

    I agree
Search articles by DOI, keyword, author or affiliation
Search
Advanced Search
presentation
Oncology Letters
Join Editorial Board Propose a Special Issue
Print ISSN: 1792-1074 Online ISSN: 1792-1082
Journal Cover
December-2022 Volume 24 Issue 6

Full Size Image

Sign up for eToc alerts
Recommend to Library

Journals

International Journal of Molecular Medicine

International Journal of Molecular Medicine

International Journal of Molecular Medicine is an international journal devoted to molecular mechanisms of human disease.

International Journal of Oncology

International Journal of Oncology

International Journal of Oncology is an international journal devoted to oncology research and cancer treatment.

Molecular Medicine Reports

Molecular Medicine Reports

Covers molecular medicine topics such as pharmacology, pathology, genetics, neuroscience, infectious diseases, molecular cardiology, and molecular surgery.

Oncology Reports

Oncology Reports

Oncology Reports is an international journal devoted to fundamental and applied research in Oncology.

Experimental and Therapeutic Medicine

Experimental and Therapeutic Medicine

Experimental and Therapeutic Medicine is an international journal devoted to laboratory and clinical medicine.

Oncology Letters

Oncology Letters

Oncology Letters is an international journal devoted to Experimental and Clinical Oncology.

Biomedical Reports

Biomedical Reports

Explores a wide range of biological and medical fields, including pharmacology, genetics, microbiology, neuroscience, and molecular cardiology.

Molecular and Clinical Oncology

Molecular and Clinical Oncology

International journal addressing all aspects of oncology research, from tumorigenesis and oncogenes to chemotherapy and metastasis.

World Academy of Sciences Journal

World Academy of Sciences Journal

Multidisciplinary open-access journal spanning biochemistry, genetics, neuroscience, environmental health, and synthetic biology.

International Journal of Functional Nutrition

International Journal of Functional Nutrition

Open-access journal combining biochemistry, pharmacology, immunology, and genetics to advance health through functional nutrition.

International Journal of Epigenetics

International Journal of Epigenetics

Publishes open-access research on using epigenetics to advance understanding and treatment of human disease.

Medicine International

Medicine International

An International Open Access Journal Devoted to General Medicine.

Journal Cover
December-2022 Volume 24 Issue 6

Full Size Image

Sign up for eToc alerts
Recommend to Library

  • Article
  • Citations
    • Cite This Article
    • Download Citation
    • Create Citation Alert
    • Remove Citation Alert
    • Cited By
  • Similar Articles
    • Related Articles (in Spandidos Publications)
    • Similar Articles (Google Scholar)
    • Similar Articles (PubMed)
  • Download PDF
  • Download XML
  • View XML

  • Supplementary Files
    • Supplementary_Data1.pdf
    • Supplementary_Data2.xlsx
    • Supplementary_Data3.pdf
Article Open Access

Suppressive effect of YY1‑mediated RGS22 regulation on the proliferation, migration and invasion of pancreatic ductal adenocarcinoma

  • Authors:
    • Shou-Ji Cao
    • Wan-Li Ge
    • Ling-Dong Meng
    • Qun Chen
    • Yi Miao
    • Kui-Rong Jiang
    • Jing-Jing Zhang
  • View Affiliations / Copyright

    Affiliations: Pancreas Center, The First Affiliated Hospital of Nanjing Medical University, Nanjing, Jiangsu 210029, P.R. China
    Copyright: © Cao et al. This is an open access article distributed under the terms of Creative Commons Attribution License.
  • Article Number: 457
    |
    Published online on: November 2, 2022
       https://doi.org/10.3892/ol.2022.13577
  • Expand metrics +
Metrics: Total Views: 0 (Spandidos Publications: | PMC Statistics: )
Metrics: Total PDF Downloads: 0 (Spandidos Publications: | PMC Statistics: )
Cited By (CrossRef): 0 citations Loading Articles...

This article is mentioned in:



Abstract

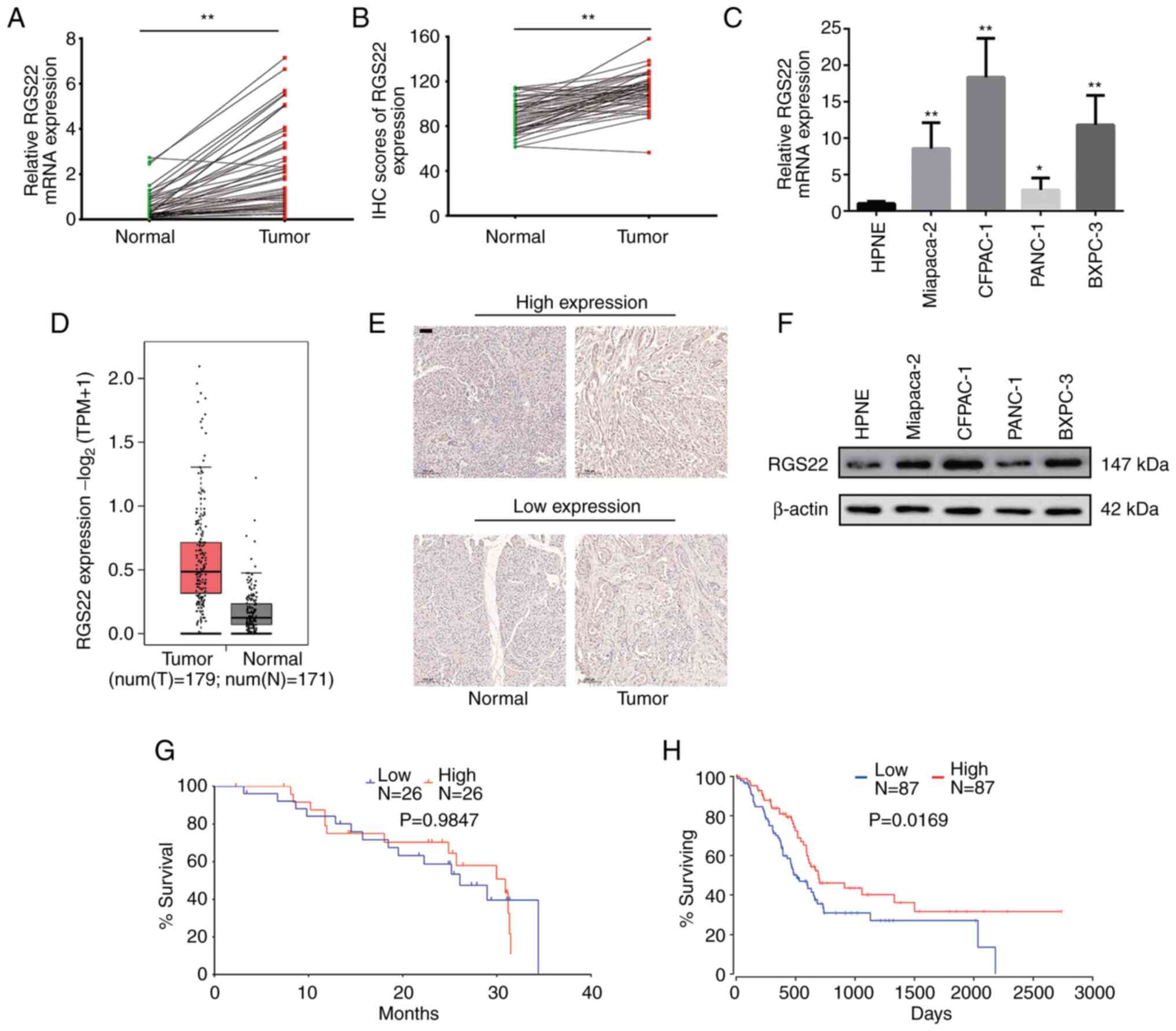
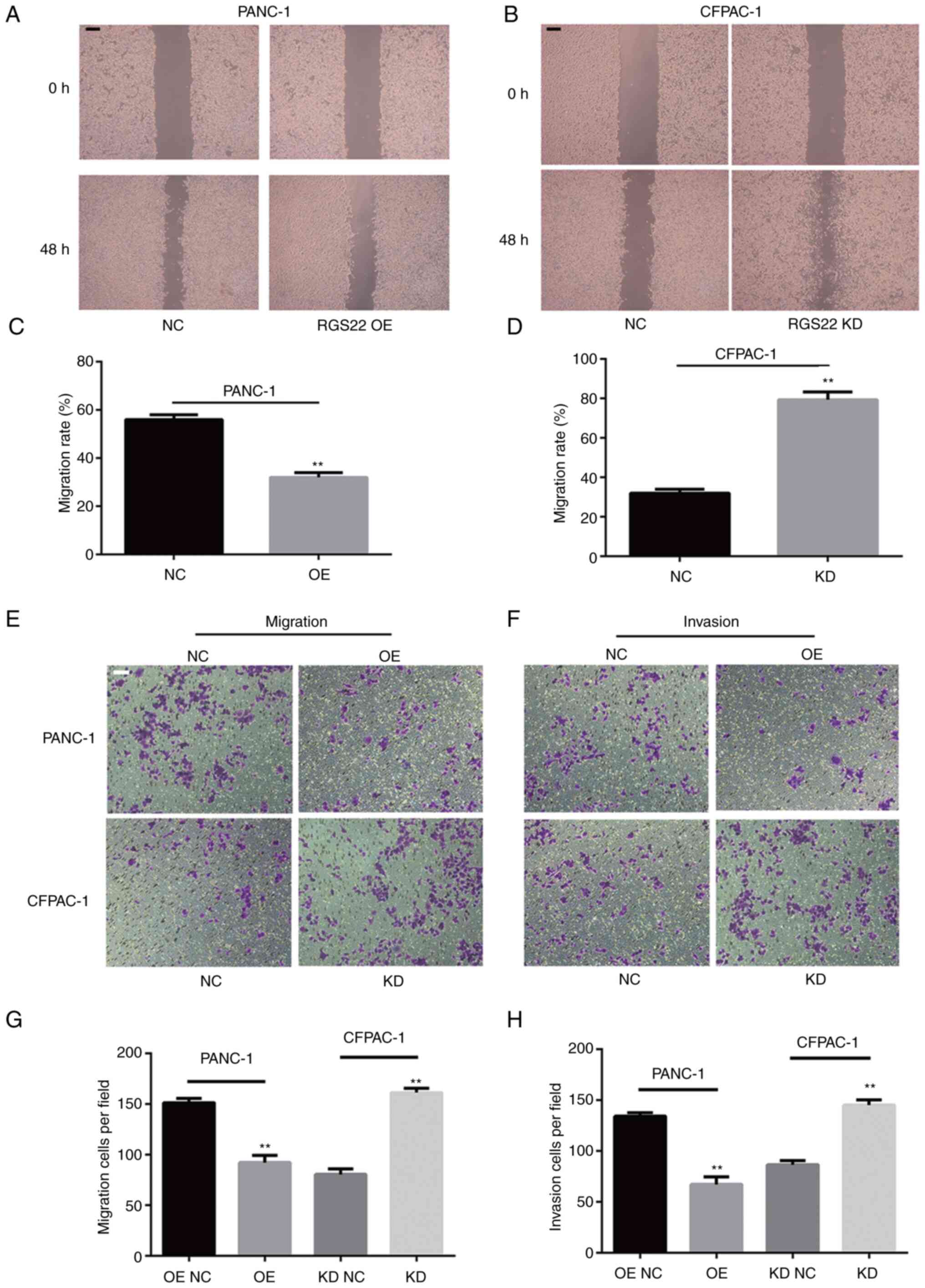
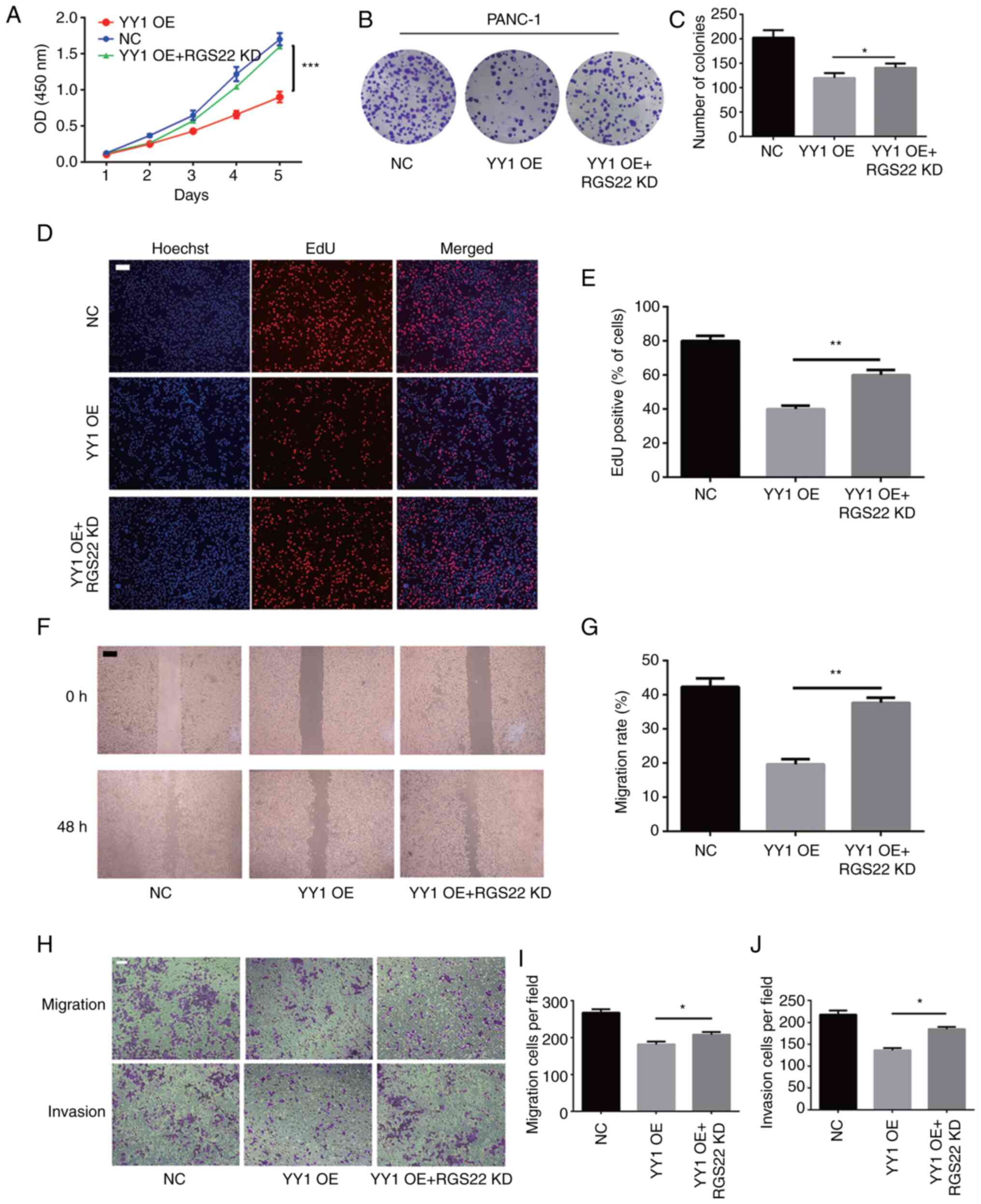
Regulator of G‑protein signaling 22 (RGS22) is specifically expressed in the testis and in tumors of epithelial origin, but the expression and role of RGS22 in pancreatic cancer are unclear. In this study, 52 pairs of pancreatic ductal adenocarcinoma (PDAC) and adjacent non‑neoplastic tissue samples with the corresponding clinical data were used to examine the expression of RGS22 and its relationship with PDAC prognosis. The findings showed that the expression of RGS22 was higher in the PDAC tissues than in the adjacent non‑tumorous tissues and its expression was associated with the degree of blood vessel invasion. The in vitro experiments with PDAC cell lines and a normal control cell line showed that the proliferation, invasion, and metastasis of PDAC cells were suppressed by RGS22 overexpression and enhanced by RGS22 knockdown. The in vivo effect of RGS22 on PDAC xenografts was studied using subcutaneous implantation of tumor cells in BALB/cA‑nu mice, and the results corroborated the in vitro findings. Analysis of the regulators of RGS22 showed that it was positively regulated by the transcription factor Yin Yang‑1 (YY1). Thus, YY1‑mediated RGS22 regulation suppressed the proliferation, migration, and invasion of PDAC.
View Figures

Figure 1

Figure 2

Figure 3

Figure 4

Figure 5

Figure 6

View References

1 

Siegel RL, Miller KD and Jemal A: Cancer statistics. CA Cancer J Clin. 69:7–34. 2019. View Article : Google Scholar : PubMed/NCBI

2 

Griffin JF, Poruk KE and Wolfgang CL: Pancreatic cancer surgery: Past, present, and future. Chin J Cancer Res. 27:332–348. 2015.PubMed/NCBI

3 

Dal Molin M, Zhang M, de Wilde RF, Ottenhof NA, Rezaee N, Wolfgang CL, Blackford A, Vogelstein B, Kinzler KW, Papadopoulos N, et al: Very long-term survival following resection for pancreatic cancer is not explained by commonly mutated genes: Results of whole-exome sequencing analysis. Clin Cancer Res. 21:1944–1950. 2015. View Article : Google Scholar : PubMed/NCBI

4 

Chin V, Nagrial A, Sjoquist K, O'Connor CA, Chantrill L, Biankin AV, Scholten RJ and Yip D: Chemotherapy and radiotherapy for advanced pancreatic cancer. Cochrane. Database Syst Rev. 3:CD0110442018.PubMed/NCBI

5 

Grasso C, Jansen G and Giovannetti E: Drug resistance in pancreatic cancer: Impact of altered energy metabolism. Crit Rev Oncol Hematol. 114:139–152. 2017. View Article : Google Scholar : PubMed/NCBI

6 

Gordon S, Akopyan G, Garban H and Bonavida B: Transcription factor YY1: Structure, function, and therapeutic implications in cancer biology. Oncogene. 25:1125–1142. 2006. View Article : Google Scholar : PubMed/NCBI

7 

Shi Y, Lee JS and Galvin KM: Everything you have ever wanted to know about Yin Yang 1. Biochim Biophys Acta. 1332:F49–F66. 1997.PubMed/NCBI

8 

Shi Y, Seto E, Chang LS and Shenk T: Transcriptional repression by YY1, a human GLI-Kruppel-related protein, and relief of repression by adenovirus E1A protein. Cell. 67:377–388. 1991. View Article : Google Scholar : PubMed/NCBI

9 

Thomas MJ and Seto E: Unlocking the mechanisms of transcription factor YY1: Are chromatin modifying enzymes the key? Gene. 236:197–208. 1999. View Article : Google Scholar : PubMed/NCBI

10 

Zhang JJ, Zhu Y, Xie KL, Peng YP, Tao JQ, Tang J, Li Z, Xu ZK, Dai CC, Qian ZY, et al: Yin Yang-1 suppresses invasion and metastasis of pancreatic ductal adenocarcinoma by downregulating MMP10 in a MUC4/ErbB2/p38/MEF2C-dependent mechanism. Mol Cancer. 13:1302014. View Article : Google Scholar : PubMed/NCBI

11 

Yang C, Zhang JJ, Peng YP, Zhu Y, Yin LD, Wei JS, Gao WT, Jiang KR and Miao Y: A Yin-Yang 1/miR-30a regulatory circuit modulates autophagy in pancreatic cancer cells. J Transl Med. 15:2112017. View Article : Google Scholar : PubMed/NCBI

12 

Koelle MR: A new family of G-protein regulators-the RGS proteins. Curr Opin Cell Biol. 9:143–147. 1997. View Article : Google Scholar : PubMed/NCBI

13 

Siderovski DP, Hessel A, Chung S, Mak TW and Tyers M: A new family of regulators of G-protein-coupled receptors? Curr. Biol. 6:211–212. 1996.PubMed/NCBI

14 

Watson N, Linder ME, Druey KM, Kehrl JH and Blumer KJ: RGS family members: GTPase-activating proteins for heterotrimeric G-protein alpha-subunits. Nature. 383:172–175. 1996. View Article : Google Scholar : PubMed/NCBI

15 

Hunt TW, Fields TA, Casey PJ and Peralta EG: RGS10 is a selective activator of G alpha i GTPase activity. Nature. 383:175–177. 1996. View Article : Google Scholar : PubMed/NCBI

16 

Hu Y, Xing J, Wang L, Huang M, Guo X, Chen L, Lin M, Zhou Y, Liu Z, Zhou Z and Sha J: RGS22, a novel cancer/testis antigen, inhibits epithelial cell invasion and metastasis. Clin Exp Metastasis. 28:541–549. 2011. View Article : Google Scholar : PubMed/NCBI

17 

Hu Y, Xing J, Chen L, Guo X, Du Y, Zhao C, Zhu Y, Lin M, Zhou Z and Sha J: RGS22, a novel testis-specific regulator of G-protein signaling involved in human and mouse spermiogenesis along with GNA12/13 subunits. Biol Reprod. 79:1021–1029. 2008. View Article : Google Scholar : PubMed/NCBI

18 

Hu Y, Xing J, Chen L, Zheng Y and Zhou Z: RGS22 inhibits pancreatic adenocarcinoma cell migration through the G12/13 α subunit/F-actin pathway. Oncol Rep. 34:2507–2514. 2015. View Article : Google Scholar : PubMed/NCBI

19 

Kamarajah SK, Burns WR, Frankel TL, Cho CS and Nathan H: Validation of the American joint commission on cancer (AJCC) 8th edition staging system for patients with pancreatic adenocarcinoma: A surveillance, epidemiology and end results (SEER) analysis. Ann Surg Oncol. 24:2023–2030. 2017. View Article : Google Scholar : PubMed/NCBI

20 

Tang Z, Li C, Kang B, Gao G, Li C and Zhang Z: GEPIA: A web server for cancer and normal gene expression profiling and interactive analyses. Nucleic Acids Res. 45:W98–W102. 2017. View Article : Google Scholar : PubMed/NCBI

21 

Sriram K and Insel PA: G protein-coupled receptors as targets for approved drugs: How many targets and how many drugs? Mol Pharmacol. 93:251–258. 2018. View Article : Google Scholar : PubMed/NCBI

22 

Wang D, Xu Y, Feng L, Yin P, Song SS, Wu F, Yan P and Liang Z: RGS5 decreases the proliferation of human ovarian carcinomaderived primary endothelial cells through the MAPK/ERK signaling pathway in hypoxia. Oncol Rep. 41:165–177. 2019.PubMed/NCBI

23 

O'Brien JB, Wilkinson JC and Roman DL: Regulator of G-protein signaling (RGS) proteins as drug targets: Progress and future potentials. J Biol Chem. 294:18571–18585. 2019. View Article : Google Scholar : PubMed/NCBI

Related Articles

  • Abstract
  • View
  • Download
  • Twitter
Copy and paste a formatted citation
Spandidos Publications style
Cao S, Ge W, Meng L, Chen Q, Miao Y, Jiang K and Zhang J: Suppressive effect of YY1‑mediated RGS22 regulation on the proliferation, migration and invasion of pancreatic ductal adenocarcinoma. Oncol Lett 24: 457, 2022.
APA
Cao, S., Ge, W., Meng, L., Chen, Q., Miao, Y., Jiang, K., & Zhang, J. (2022). Suppressive effect of YY1‑mediated RGS22 regulation on the proliferation, migration and invasion of pancreatic ductal adenocarcinoma. Oncology Letters, 24, 457. https://doi.org/10.3892/ol.2022.13577
MLA
Cao, S., Ge, W., Meng, L., Chen, Q., Miao, Y., Jiang, K., Zhang, J."Suppressive effect of YY1‑mediated RGS22 regulation on the proliferation, migration and invasion of pancreatic ductal adenocarcinoma". Oncology Letters 24.6 (2022): 457.
Chicago
Cao, S., Ge, W., Meng, L., Chen, Q., Miao, Y., Jiang, K., Zhang, J."Suppressive effect of YY1‑mediated RGS22 regulation on the proliferation, migration and invasion of pancreatic ductal adenocarcinoma". Oncology Letters 24, no. 6 (2022): 457. https://doi.org/10.3892/ol.2022.13577
Copy and paste a formatted citation
x
Spandidos Publications style
Cao S, Ge W, Meng L, Chen Q, Miao Y, Jiang K and Zhang J: Suppressive effect of YY1‑mediated RGS22 regulation on the proliferation, migration and invasion of pancreatic ductal adenocarcinoma. Oncol Lett 24: 457, 2022.
APA
Cao, S., Ge, W., Meng, L., Chen, Q., Miao, Y., Jiang, K., & Zhang, J. (2022). Suppressive effect of YY1‑mediated RGS22 regulation on the proliferation, migration and invasion of pancreatic ductal adenocarcinoma. Oncology Letters, 24, 457. https://doi.org/10.3892/ol.2022.13577
MLA
Cao, S., Ge, W., Meng, L., Chen, Q., Miao, Y., Jiang, K., Zhang, J."Suppressive effect of YY1‑mediated RGS22 regulation on the proliferation, migration and invasion of pancreatic ductal adenocarcinoma". Oncology Letters 24.6 (2022): 457.
Chicago
Cao, S., Ge, W., Meng, L., Chen, Q., Miao, Y., Jiang, K., Zhang, J."Suppressive effect of YY1‑mediated RGS22 regulation on the proliferation, migration and invasion of pancreatic ductal adenocarcinoma". Oncology Letters 24, no. 6 (2022): 457. https://doi.org/10.3892/ol.2022.13577
Follow us
  • Twitter
  • LinkedIn
  • Facebook
About
  • Spandidos Publications
  • Careers
  • Cookie Policy
  • Privacy Policy
How can we help?
  • Help
  • Live Chat
  • Contact
  • Email to our Support Team