Spandidos Publications Logo
  • About
    • About Spandidos
    • Aims and Scopes
    • Abstracting and Indexing
    • Editorial Policies
    • Reprints and Permissions
    • Job Opportunities
    • Terms and Conditions
    • Contact
  • Journals
    • All Journals
    • Oncology Letters
      • Oncology Letters
      • Information for Authors
      • Editorial Policies
      • Editorial Board
      • Aims and Scope
      • Abstracting and Indexing
      • Bibliographic Information
      • Archive
    • International Journal of Oncology
      • International Journal of Oncology
      • Information for Authors
      • Editorial Policies
      • Editorial Board
      • Aims and Scope
      • Abstracting and Indexing
      • Bibliographic Information
      • Archive
    • Molecular and Clinical Oncology
      • Molecular and Clinical Oncology
      • Information for Authors
      • Editorial Policies
      • Editorial Board
      • Aims and Scope
      • Abstracting and Indexing
      • Bibliographic Information
      • Archive
    • Experimental and Therapeutic Medicine
      • Experimental and Therapeutic Medicine
      • Information for Authors
      • Editorial Policies
      • Editorial Board
      • Aims and Scope
      • Abstracting and Indexing
      • Bibliographic Information
      • Archive
    • International Journal of Molecular Medicine
      • International Journal of Molecular Medicine
      • Information for Authors
      • Editorial Policies
      • Editorial Board
      • Aims and Scope
      • Abstracting and Indexing
      • Bibliographic Information
      • Archive
    • Biomedical Reports
      • Biomedical Reports
      • Information for Authors
      • Editorial Policies
      • Editorial Board
      • Aims and Scope
      • Abstracting and Indexing
      • Bibliographic Information
      • Archive
    • Oncology Reports
      • Oncology Reports
      • Information for Authors
      • Editorial Policies
      • Editorial Board
      • Aims and Scope
      • Abstracting and Indexing
      • Bibliographic Information
      • Archive
    • Molecular Medicine Reports
      • Molecular Medicine Reports
      • Information for Authors
      • Editorial Policies
      • Editorial Board
      • Aims and Scope
      • Abstracting and Indexing
      • Bibliographic Information
      • Archive
    • World Academy of Sciences Journal
      • World Academy of Sciences Journal
      • Information for Authors
      • Editorial Policies
      • Editorial Board
      • Aims and Scope
      • Abstracting and Indexing
      • Bibliographic Information
      • Archive
    • International Journal of Functional Nutrition
      • International Journal of Functional Nutrition
      • Information for Authors
      • Editorial Policies
      • Editorial Board
      • Aims and Scope
      • Abstracting and Indexing
      • Bibliographic Information
      • Archive
    • International Journal of Epigenetics
      • International Journal of Epigenetics
      • Information for Authors
      • Editorial Policies
      • Editorial Board
      • Aims and Scope
      • Abstracting and Indexing
      • Bibliographic Information
      • Archive
    • Medicine International
      • Medicine International
      • Information for Authors
      • Editorial Policies
      • Editorial Board
      • Aims and Scope
      • Abstracting and Indexing
      • Bibliographic Information
      • Archive
  • Articles
  • Information
    • Information for Authors
    • Information for Reviewers
    • Information for Librarians
    • Information for Advertisers
    • Conferences
  • Language Editing
Spandidos Publications Logo
  • About
    • About Spandidos
    • Aims and Scopes
    • Abstracting and Indexing
    • Editorial Policies
    • Reprints and Permissions
    • Job Opportunities
    • Terms and Conditions
    • Contact
  • Journals
    • All Journals
    • Biomedical Reports
      • Information for Authors
      • Editorial Policies
      • Editorial Board
      • Aims and Scope
      • Abstracting and Indexing
      • Bibliographic Information
      • Archive
    • Experimental and Therapeutic Medicine
      • Information for Authors
      • Editorial Policies
      • Editorial Board
      • Aims and Scope
      • Abstracting and Indexing
      • Bibliographic Information
      • Archive
    • International Journal of Epigenetics
      • Information for Authors
      • Editorial Policies
      • Editorial Board
      • Aims and Scope
      • Abstracting and Indexing
      • Bibliographic Information
      • Archive
    • International Journal of Functional Nutrition
      • Information for Authors
      • Editorial Policies
      • Editorial Board
      • Aims and Scope
      • Abstracting and Indexing
      • Bibliographic Information
      • Archive
    • International Journal of Molecular Medicine
      • Information for Authors
      • Editorial Policies
      • Editorial Board
      • Aims and Scope
      • Abstracting and Indexing
      • Bibliographic Information
      • Archive
    • International Journal of Oncology
      • Information for Authors
      • Editorial Policies
      • Editorial Board
      • Aims and Scope
      • Abstracting and Indexing
      • Bibliographic Information
      • Archive
    • Medicine International
      • Information for Authors
      • Editorial Policies
      • Editorial Board
      • Aims and Scope
      • Abstracting and Indexing
      • Bibliographic Information
      • Archive
    • Molecular and Clinical Oncology
      • Information for Authors
      • Editorial Policies
      • Editorial Board
      • Aims and Scope
      • Abstracting and Indexing
      • Bibliographic Information
      • Archive
    • Molecular Medicine Reports
      • Information for Authors
      • Editorial Policies
      • Editorial Board
      • Aims and Scope
      • Abstracting and Indexing
      • Bibliographic Information
      • Archive
    • Oncology Letters
      • Information for Authors
      • Editorial Policies
      • Editorial Board
      • Aims and Scope
      • Abstracting and Indexing
      • Bibliographic Information
      • Archive
    • Oncology Reports
      • Information for Authors
      • Editorial Policies
      • Editorial Board
      • Aims and Scope
      • Abstracting and Indexing
      • Bibliographic Information
      • Archive
    • World Academy of Sciences Journal
      • Information for Authors
      • Editorial Policies
      • Editorial Board
      • Aims and Scope
      • Abstracting and Indexing
      • Bibliographic Information
      • Archive
  • Articles
  • Information
    • For Authors
    • For Reviewers
    • For Librarians
    • For Advertisers
    • Conferences
  • Language Editing
Login Register Submit
  • This site uses cookies
  • You can change your cookie settings at any time by following the instructions in our Cookie Policy. To find out more, you may read our Privacy Policy.

    I agree
Search articles by DOI, keyword, author or affiliation
Search
Advanced Search
presentation
Oncology Letters
Join Editorial Board Propose a Special Issue
Print ISSN: 1792-1074 Online ISSN: 1792-1082
Journal Cover
October-2023 Volume 26 Issue 4

Full Size Image

Sign up for eToc alerts
Recommend to Library

Journals

International Journal of Molecular Medicine

International Journal of Molecular Medicine

International Journal of Molecular Medicine is an international journal devoted to molecular mechanisms of human disease.

International Journal of Oncology

International Journal of Oncology

International Journal of Oncology is an international journal devoted to oncology research and cancer treatment.

Molecular Medicine Reports

Molecular Medicine Reports

Covers molecular medicine topics such as pharmacology, pathology, genetics, neuroscience, infectious diseases, molecular cardiology, and molecular surgery.

Oncology Reports

Oncology Reports

Oncology Reports is an international journal devoted to fundamental and applied research in Oncology.

Experimental and Therapeutic Medicine

Experimental and Therapeutic Medicine

Experimental and Therapeutic Medicine is an international journal devoted to laboratory and clinical medicine.

Oncology Letters

Oncology Letters

Oncology Letters is an international journal devoted to Experimental and Clinical Oncology.

Biomedical Reports

Biomedical Reports

Explores a wide range of biological and medical fields, including pharmacology, genetics, microbiology, neuroscience, and molecular cardiology.

Molecular and Clinical Oncology

Molecular and Clinical Oncology

International journal addressing all aspects of oncology research, from tumorigenesis and oncogenes to chemotherapy and metastasis.

World Academy of Sciences Journal

World Academy of Sciences Journal

Multidisciplinary open-access journal spanning biochemistry, genetics, neuroscience, environmental health, and synthetic biology.

International Journal of Functional Nutrition

International Journal of Functional Nutrition

Open-access journal combining biochemistry, pharmacology, immunology, and genetics to advance health through functional nutrition.

International Journal of Epigenetics

International Journal of Epigenetics

Publishes open-access research on using epigenetics to advance understanding and treatment of human disease.

Medicine International

Medicine International

An International Open Access Journal Devoted to General Medicine.

Journal Cover
October-2023 Volume 26 Issue 4

Full Size Image

Sign up for eToc alerts
Recommend to Library

  • Article
  • Citations
    • Cite This Article
    • Download Citation
    • Create Citation Alert
    • Remove Citation Alert
    • Cited By
  • Similar Articles
    • Related Articles (in Spandidos Publications)
    • Similar Articles (Google Scholar)
    • Similar Articles (PubMed)
  • Download PDF
  • Download XML
  • View XML

  • Supplementary Files
    • Supplementary_Data.pdf
Article Open Access

A safety study on ultra‑high or moderate static magnetic fields combined with platycodin D against lung cancer

  • Authors:
    • Xingxing Yang
    • Biao Yu
    • Chuanying Xi
    • Chao Song
    • Rui Yang
    • Wei Wang
    • Xin Wang
    • Xuhan Zhang
    • Chuanlin Feng
    • Xinyu Wang
    • Guofeng Cheng
    • Yansong Chen
    • Yong Zhu
  • View Affiliations / Copyright

    Affiliations: School of Biological and Food Engineering, Hefei Normal University, Hefei, Anhui 230601, P.R. China, High Magnetic Field Laboratory, Hefei Institutes of Physical Science, Chinese Academy of Sciences, Hefei, Anhui 230031, P.R. China, High Magnetic Field Laboratory, Hefei Institutes of Physical Science, Chinese Academy of Sciences, Hefei, Anhui 230031, P.R. China
    Copyright: © Yang et al. This is an open access article distributed under the terms of Creative Commons Attribution License.
  • Article Number: 453
    |
    Published online on: September 4, 2023
       https://doi.org/10.3892/ol.2023.14040
  • Expand metrics +
Metrics: Total Views: 0 (Spandidos Publications: | PMC Statistics: )
Metrics: Total PDF Downloads: 0 (Spandidos Publications: | PMC Statistics: )
Cited By (CrossRef): 0 citations Loading Articles...

This article is mentioned in:



Abstract

Due to the serious side effects of chemotherapy drugs against lung cancer, and the antitumor properties and high safety of magnetic fields, the present study combined moderate or ultra‑high intensity statics magnetic fields (SMFs) with platycodin D (PD) to explore the antitumor efficiency and biosafety. The antitumor effects of PD with or without moderate and ultra‑high SMFs on A549 cells bearing mice were compared. Mouse body weight, food/water intake, hematology routine, blood biochemistry, tumor weight and tissues hematoxylin and eosin (H&E) staining were examined. Behavior was measured using the elevated plus maze, open field and vital signs tests. The combined targets of PD and SMFs were detected using RNA‑sequencing (RNA‑seq). The results showed that the antitumor effect of 22 Tesla (T) SMF group was 3.6‑fold higher compared with that of the 2 mg/kg PD group (tumor growth inhibition=10.08%), while the antitumor effect of 150 mT SMF was only 1.56‑fold higher compared with that of PD. Although PD reduced the food intake, there was no significant difference in body weight, water intake or food consumption among PD and SMF groups. Behavioral results indicated that PD ameliorated dysphoria in mice, but SMFs reduced this effect. However, no significant abnormalities were found in routine blood, blood biochemistry test, H&E staining or organ index, except renal index which was reduced by PD with or without SMFs. RNA‑sequencing (RNA‑seq) demonstrated that SMFs and PD synergistically targeted the expression of genes associated with tumor growth, inflammation and neurological disease. The present study showed the antitumor efficacy and biosafety of moderate or ultra‑high SMF combined with PD, which exhibited only few side effects in the treatment of lung cancer, thus supporting further research for the clinical application of magnetic fields.

Introduction

Magnetic Resonance Imaging (MRI) has become a common diagnostic method in hospitals, and the intensity of MRI is 1.5–3 T (1). For 1.5 T MRI, which is applied in most hospitals, the maximum exposure of patients and MRI operators is ~1.2 T. Most of the time, patients are exposed to 150–200 mT static magnetic field (SMF), or less (2). For diagnostic accuracy, 7 T MRI has applied in clinic (3). Due to the increasing demand in clinical diagnostics, 9.4 T MRI in healthy human volunteers has also been applied successfully (4–6). The application of MRI is mainly for patients in the clinic, and the limits of MRI are constantly being explored for patients with severe conditions. Regarding high magnetic field strength, 21.1 T MRI has provided high resolution brain images in normal and tumor-bearing rats (7,8). The application of high or ultra-high MRI not only depends on the magnetic field and imaging technology, but also on the biosafety, since this is the main concern of the public regarding the development of magnetic technologies (9–15).

With the development of magnetic biology, several studies have shown that novel of moderate or ultra-high SMF had antitumor potential. For example, Tian et al (16) revealed that 0.2–1 T SMFs long-term exposure inhibits the growth of gastrointestinal stromal tumor T1 in mice, and our previous study indicated that upward 9.4 T SMF exposure can inhibit lung cancer growth by 44.7% (12). These studies suggest that MRI may be used in a wide variety of clinical tumor treatments and adjuvant therapies in the future. On the other hand, previous studies on strong magnetic fields in mice have all demonstrated good biosafety effect. For example, Wang et al (17) found that 4 weeks of exposure to 2.0–12.0 T SMF exerts no obvious damage on healthy mice, and Tian et al (15) reported that 33 T exposure for 1 h does not have detrimental effects on normal adult mice. Notably, Lv et al (18) found that 7–33 T SMF has potential as an anti-depressant and previous studies have reported that magnetic fields can reduce the side effects of chemotherapy drugs; for example, Tian at al (19) found that 9.4 T static magnetic field ameliorates imatinib mesylate-induced toxicity in mice and Yu et al (20) found that SMFs protect against cisplatin-induced kidney toxicity.

According to the World Health Organization, 17.5 million individuals are expected to succumb to cancer by 2050 globally (21). The current treatments for cancer in the clinic include surgery, chemotherapy and radiotherapy, but the effect of chemotherapy is limited due to its high toxicity and price (22). Platycodin D (PD) is one of the major bioactive components of the Traditional Chinese Medicinal herb Platycodon grandiflorum, and previous toxicological studies have shown that a single oral dose of PD <2,000 mg/kg can be safely administered without causing treatment-related abnormal signs in mice (23–25). PD is a potential anticancer compound, an in vitro study has demonstrated that PD inhibits the proliferation of cancer cells via several mechanisms (26). PD also has antitumor ability in vivo, as reported by Chun et al (27), who found that PD inhibits the growth of MDA-MB-231 ×enograft tumors in BALB/c nude mice. Moreover, Zhou et al (28) found that 1 mg/kg PD reduces PC3 tumor size, although not significantly, while intraperitoneal administration of 2.5 mg/kg PD markedly inhibits tumor growth [tumor growth inhibition (TGI)=56%]. Due to its high safety and antitumor effect, PD has been investigated in combination with chemotherapy drugs for the treatment of cancer (29,30).

Therefore, the present study evaluated antitumor effect of PD on A549 ×enograft tumor-bearing mice in an ultra-high or moderate intensity SMFs environment, and compared the potential antitumor efficacy and biosafety of PD with or without SMFs. The present findings provides data to support preclinical studies of ultra-high MRI, and suggest the use of PD as a potential alternative drug alone or combination with physical therapy for the treatment of patients with lung cancer.

Materials and methods

Magnetic fields exposure for mice

The magnetic field strength of MRI used in most hospitals at present is 1.5 T, the maximum exposure of patients and MRI operators is ~1.2 T, but the exposure time is very short. Most of the time, they are exposed to 150–200 mT SMF, or even less (2). Therefore, the present study selected 150 mT SMF for the experiment and the exposure system is the same as our previous reports (31). Briefly, the magnetic plate used in mice experiment was composed of 10 small magnetic plates, each small magnetic plate contained eight north polar magnets, which strength were 500 mT, and formed the upward 150 mT magnetic plate to the surface of mice. Subsequently, 22 T SMF was generated by a water-cooled magnet (WM2) in Chinese High Magnetic Field Laboratory (Hefei, China), and the parameters are the same as in our previous study (10). Since the intensity is 22 T only at the center of the magnet, the others are gradient (Fig. 1), the inner diameter of the device is only 41 mm and only one mouse was exposed by 22 T SMF at one time. The water-cooled magnet only can run for 4 h at a time, so the present study treated each marked mouse in 22 T groups for 4 h. During the experiment, pre-cooled air was continuously pumped into the magnet, thus ensuring that the mice had sufficient oxygen and suitable temperature. The sham group had the same temperature and humidity, but the device of the sham had no magnetic field. At 1 week after 549 cells were subcutaneously injected, mice were exposed to 22 T SMF at day 2 and continuous exposure for 6 days.

Figure 1.

Experimental schematic diagram. (A) Flow chart of the experimental procedure performed in mice. (B) Schematic illustration of the experimental set up. (C) Physical image and magnetic field distribution of the WM2 magnets. PD, Platycodin D; SMF, static magnetic field.

Xenograft tumor model in nude mice

A total of 24 25-day-old (~16 g) male SPF BALB/c (Nu/Nu) mice were purchased from Gempharmatech (Nanjing, China). The mice were housed in an air-conditioned room maintained at 22–24°C and 50–60% humidity with a 12 h of light and dark cycle, with access to water and food ad libitum and housed in plastic cages. All protocols were approved by the Ethics and Humane Committee of Hefei Institute of Physical Sciences, Chinese Academy of Sciences (approval no. DWLL-2019-25), and strictly followed the National Institutes of Health Guide for the Care and Use of Laboratory Animals (NIH Publication no. 8023, revised 1978). Mice were randomly divided into four groups with six mice in each group. To adapt the magnetic field environment, 150 mT and 22 T SMFs mice were maintained in the 150 mT magnetic environment for 2 weeks. Then, 2 weeks later, 5×105 A549 cells were subcutaneously injected into the right upper flank of sham, PD and SMF treated mice.

In vivo chemotherapy

The dose of PD and the solution were prepared according to a previous report (28). Briefly, PD was dissolved in saline and prepared to 2.0 mg/kg solution. At 1 week after injection of A549 cells, 2.0 mg/kg PD was injected into mice at 1-day intervals for 2 weeks, and sham group received saline only. Water and food intake, body weight and tumor volume of mice were recorded every two days. When the animals had a low body weight (<20% of the initial body weight), poor condition (mice do not eat or drink for a long period of time, mental depression (elevated plus-maze test and open field test), mice are in a stationary state for a long period of time), as well as when the volume of a single tumor in the mice exceeded 1,500 cm3, sacrifice of the mice was performed using carbon dioxide. On day 18, all mice were sacrificed by CO2 inhalation.

Behavioral tests

The present study mainly tested the behaviors related to mouse emotion and vital activity, including open field, elevated plus maze test and non-invasive pulse oximetry test, considering the impact of environment on the behavior of mice, all behavioral tests were performed from 9:00 am to 5:00 pm.

Elevated plus-maze test

The elevated plus maze test which can evaluate the anxiety-like behavior of mice. Firstly, the device was wiped with 75% alcohol, then mice were placed in the center where the intersection of two horizontally closed arms and two vertically open arms were crossed. The mouse was allowed to explore for 5 min freely, and the entries and time in the open arms were recorded by ANY-Maze video tracking system (version 4.72; Stoelting).

Open field test (OFT)

The OFT can evaluate the locomotion and exploration abilities of mice. On the board, the nine spaces in the middle were defined as the central area, and the others were defined as the peripheral area. The mice were placed in the center area and allowed to explore for 6 min freely. The distance, entries and time of mice spend in central and around area were recorded and analyzed by ANY-Maze video tracking system automatically. The device was cleaned with 75% ethanol after each test to avoid being affected by previous mice.

Non-invasive pulse oximetry test

The non-invasive pulse oximetry test can evaluate the physical condition of mice. In order for the experiment to be carried out successfully, the mice need to be acclimated to the test container and collar for 10 min before the test. In the experiment, each awake mouse with the recording collar was placed in the test container and allowed to move for 6 min freely. During the test, the MouseOx system (Starr Life Sciences Corp.) recorded the heart rate, breathing rate, arterial O2 and pulse distension. The device was cleaned with 75% ethanol after each test to avoid being affected by previous mice.

Complete blood count and blood biochemistry test

The mice were anesthetized using 1% pentobarbital sodium anesthesia, then blood samples were collected through the orbital venous plexus before mice were sacrificed by 100% CO2, 30% volume displacement rate per min according to the 2013 edition of the AVMA Guidelines for the Euthanasia of Animals (32). A total of 200 µl blood was collected and placed in the 1.5 ml EP tube with or without 1.5% EDTA-K2, and the serum was collected using 4,000 × g centrifugation after blood was placed at 4°C centrifuge for 20 min. The blood samples were sent to Wuhan Servicebio Technology Co., Ltd. in dry ice for blood biochemistry tests immediately. Blood biochemistry mainly detected the level of serum creatinine (CREA), urea (UREA), uric acid (UA), alanine aminotransferase (ALT), aspartic transaminase (AST), triglyceride (TG), cholesterol (CHO), high-density lipoprotein cholesterol (HDL-c) and low-density lipoprotein cholesterol (LDL-c).

Hematoxylin and eosin (H&E) staining

Heart, liver, spleen, lung, kidney and tumor tissues were fixed in 4% paraformaldehyde (Wuhan Servicebio Technology Co., Ltd.) at room temperature for 24 h after mice were sacrificed. Tissue was put into an embedding box for paraffin embedding and sectioning (5-µm); tissue was treated using Xylene I and Xylene II at room temperature for 15 min, rehydrated by 100–50% ethanol for 5–10 min. The tissue sections were put into hematoxylin staining solution for 5 min at room temperature, rinsed gently with running water, and then washed with 1% HCl and PBS buffer, then put the tissue sections into Eosin staining solution for 5 min at room temperature. The tissue sections were sequentially dehydrated in 50–100% ethanol, and then subjected to xylene I and xylene II, dried at 65°C, and sealed with neutral gum. Microscopic images were taken using a Nikon Eclipse E600 light microscope equipped with a Nikon Digital Sight DS-U1 unit (Nikon Corporation).

RNA extraction and RNA-sequencing (RNA-seq)

Total RNA was isolated using the TRIzol™ LS reagent (cat. No. 10296010; Invitrogen™; Thermo Fisher Scientific, Inc.), after which the concentration, quality and integrity were determined using a NanoDrop spectrophotometer (Thermo Scientific). A total of 3 µg RNA were used as input material for the RNA sample preparations. The library was constructed with the NEBNext Ultra RNA Library Prep Kit (New England BioLabs, Inc.), following the manufacturer's recommendations. Sequencing libraries were generated according to the following steps. Firstly, mRNA was purified from total RNA using poly-T oligo-attached magnetic beads. Fragmentation was carried out using divalent cations under elevated temperature in an Illumina proprietary fragmentation buffer. First strand cDNA was synthesized using random oligonucleotides and Super Script II. Second strand cDNA synthesis was subsequently performed using DNA Polymerase I and RNase H. Remaining overhangs were converted into blunt ends via exonuclease/polymerase activities and the enzymes were removed. After adenylation of the 3′ ends of the DNA fragments, Illumina PE adapter oligonucleotides were ligated to prepare for hybridization. To select cDNA fragments of the preferred 400–500 bp paired end in length, the library fragments were purified using the AMPure XP system (Beckman Coulter, Inc.). DNA fragments with ligated adaptor molecules on both ends were selectively enriched using Illumina PCR Primer Cocktail in a 15 cycle PCR reaction. Products were purified (AMPure XP system) using the Agilent high sensitivity DNA assay on a Bioanalyzer 2100 system (Agilent Technologies, Inc.) Agilent High Sensitivity DNA kit (cat. no. 5067-4626; Agilent Technologies, Inc.). Total library concentration was measured using Pico green (cat. no. E6090, Quantifluor-ST fluorometer, Promega Corporation; Quant-iT PicoGreen dsDNA Assay kit, cat. no. P7589, Invitrogen, Thermo Fisher Scientific, Inc.). QPCR quantitative detection of effective library concentration (StepOnePlus Real Time PCR Systems; Thermo Fisher Scientific, Inc.). The sequencing library was then sequenced with the concentration of 150 pm on NovaSeq 6000 platform (Illumina, Inc.) by Shanghai Personal Biotechnology Co., Ltd. using NovaSeq 6000 S4 Reagent Kit v1.5 (cat. no. 20028312; 300 cycles; Illumina, Inc.). The sequencing data were submitted and deposited at the National Center for Biotechnology Information (NCBI) Sequence Read Archive (accession no. PRJNA991961). Metabolic pathway analysis of the assembled unigenes was performed according to the KEGG (http://www.genome.jp/kegg/) database and GO database (http://www.geneontology.org/) using BLASTX.

Statistical analysis

There were 6 mice in each group, and all data were expressed as mean ± SEM and analyzed using Shapiro-Wilk test, and they all conformed to normal distribution. If the data were distributed normally, one-way ANOVA was used to evaluate the difference between groups using GraphPad Prism 9.4.1 (GraphPad Software, Inc.). Otherwise, the Mann-Whitney U test was used. P<0.05 was considered to indicate a statistically significant difference. For the accuracy of the experimental results, the analysis was performed in a blind way and the person who analyzed the data did not know the exposure conditions of the mice.

Results

Moderate and ultra-high SMFs enhance the antitumor efficacy of PD against lung cancer

The present study used the center of a WM2 water-cooled magnet which can generate ~22 T SMF. As previously reported (10), the current study used a separate device of identical mice exposure system as the sham which has the same gas and temperature as 22 T SMF (Fig. 1). A549 cells were injected into mice to construct mouse lung cancer-bearing model. The mice were treated separately and subjected to a series of tests before they were sacrificed.

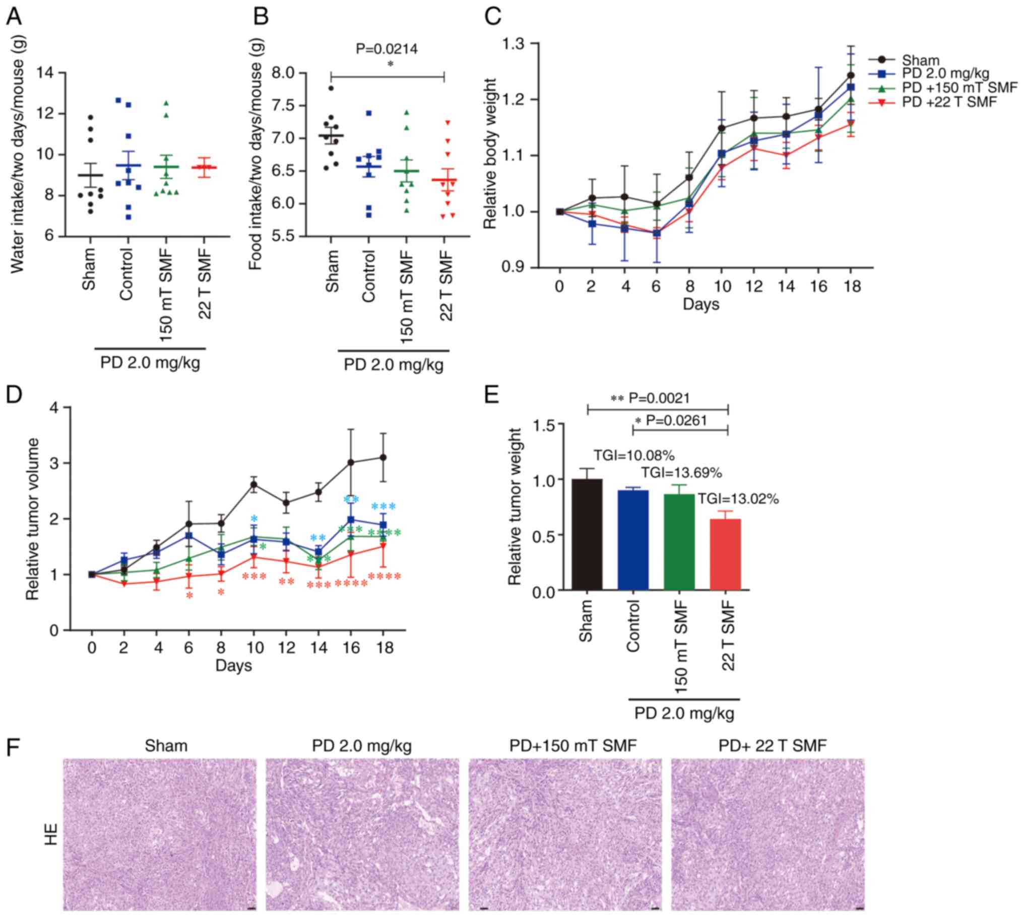
To evaluate the health status of the mice, their body weight and food and water consumptions were measured every 2 days. The data showed that the water intake of the sham group was lower compared with that of other groups, albeit this difference was not statistically significant (Fig. 2A). By contrast, a significant reduction in food consumption was observed in the PD treatment groups compared with that of the sham group (7.0430±0.1274 g), while there was no obvious difference between the upward 22 T SMF (6.3660±0.1696 g) and PD (6.568±0.1560 g) groups (Fig. 2B). Lower food consumption directly led to a lower body weight, and it was found that the weights of the PD-treated groups were all lower compared with that of the sham group, although the results were not statistically significant (Fig. 2C). Compared with the sham group, the 2 mg/kg PD group not only reduced the size of the tumor (Fig. 2D), but also reduced tumor mass; moreover, the combined antitumor effect of 150 mT SMF and 2 mg/kg PD was 1.36-fold higher compared with that of the 2 mg/kg PD alone (P>0.05); however, 22 T SMF had the most effective antitumor effect, namely, 3.6-fold higher compared with that of the 2 mg/kg PD group (P>0.05; Fig. 2E).

Figure 2.

22 T SMF enhances the antitumor efficacy of PD. Measurements of (A) water and (B) food intake, (C) the relative body weight and (D) tumor volume at different time intervals. (E) Tumor weight was measured upon mouse euthanasia (F) HE staining of tumor tissues. Scale bar, 50 µm; n=6. *P<0.05, **P<0.01, ***P<0.001 and ****P<0.0001 compared with sham. PD, Platycodin D; HE, hematoxylin and eosin; SMF, static magnetic field.

PD ameliorates anxiety-like emotion in tumor-bearing mice, while SMFs reduces the ameliorative effect

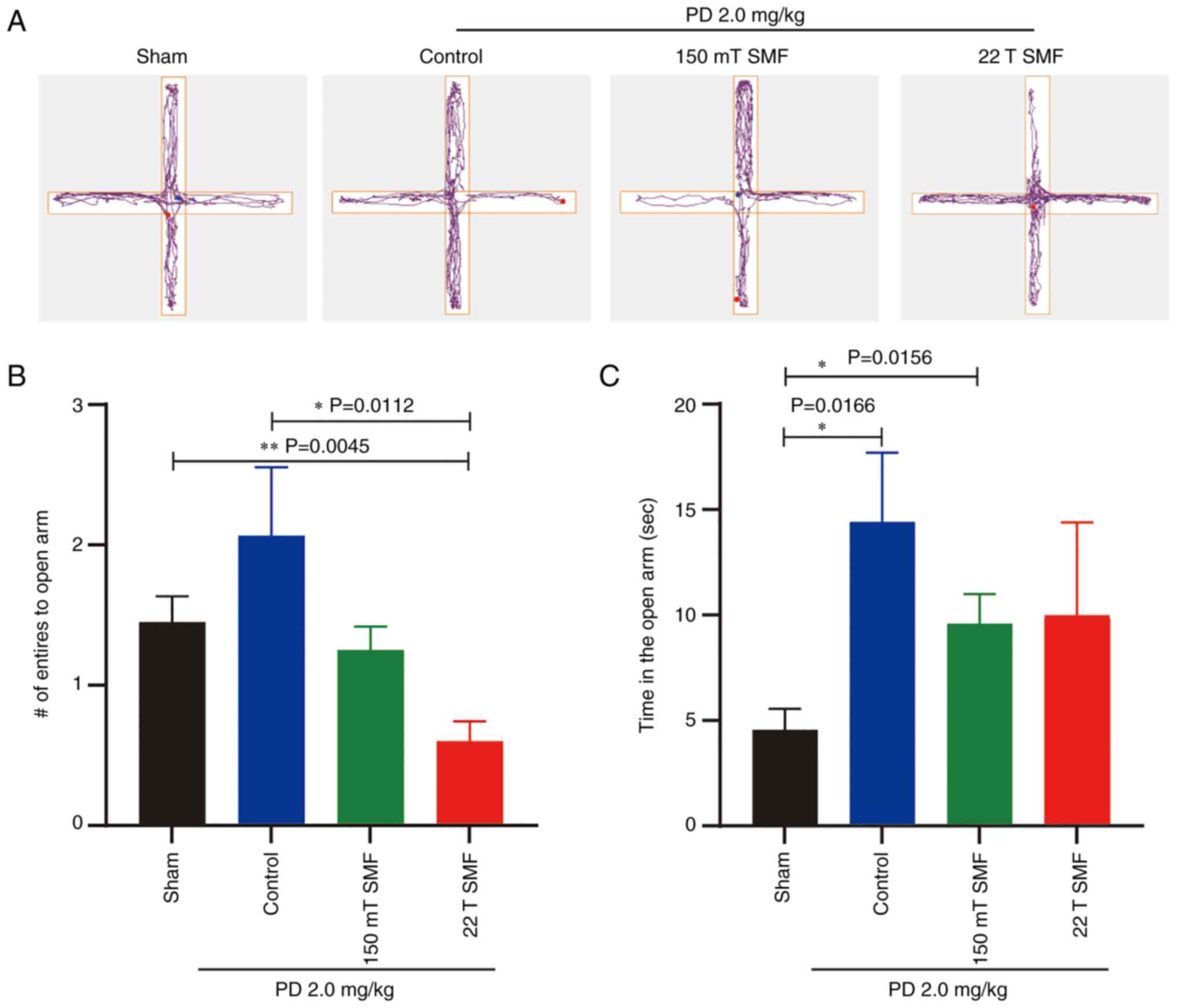
To fully assess disease status, as well as the efficacy and side effects of PD combined with SMFs, the elevated plus maze and OFTs were performed. Firstly, the elevated plus maze test, which reflects anxiety in mice, was performed (Fig. 3A). In this experiment, mice tended to stay within the two closed arms and move to the open arms occasionally; thus, the number of entries into the open arms and the duration of the stay in the open arms are indicators of anti-anxiety levels. The results showed that 2.0 mg/kg PD increased the number of entries to the open arm (2.0670±0.4863; P>0.05) compared with the sham group (1.4500±0.1839), although the results had no statistical significance (Fig. 3B). Additionally, the time of that tumor-bearing mice spent in the open arm increased from 4.558±1.001 to 14.400±13.281 (P=0.0166) sec after 2 weeks of treatment with 2.0 mg/kg PD (Fig. 3C). However, this ameliorative effect was reduced by exposure to 150 mT or 22 T SMFs. It was found that the number of times that mice entered the open arm was reduced from 2.0670±0.4863 to 0.600±0.1438 (P=0.0112), and the time spent in the open arm was reduced from 14.400±13.281 to 9.968±4.415 sec (P>0.05) after 22 T SMF exposure (Fig. 3B and C).

Figure 3.

PD (2.0 mg/kg) ameliorates anxiety-like emotion in tumor-bearing mice, as demonstrated by the elevated plus maze test. (A) Movement tracks of mice before treatment. The start and end points of the movement are indicated by blue and red dots, respectively. (B) Times of entries to the open arm. (C) Time of mice in the open arms. *P<0.05 and **P<0.01. PD, Platycodin D; SMF, static magnetic field.

Besides the elevated plus maze test, the OFT also can reflect the anxiety and depression of mice. In the OFT, there was no significant difference in mean speed between the four groups (Fig. 4A), and the number of entries and time spent in the center area reflected the anxiety of mice, since mice are likely to stay in the peripheral area when they are depressed. The present data showed that the number of entries into the center area increased from 1.8330±0.3073 to 6.286±2.168 (P>0.05), and the time spent in the center area increased from 3.683±0.4750 to 14.730±5.282 sec (P>0.05) after 2.0 mg/kg PD treatment, although there was no statistical significance. Of note, the indicators in the peripheral area had no obvious change. Consistent with the results of the elevated plus maze test, in the 150 mT and 22 T SMF exposure groups, the entries and time spent in the center area were all reduced (Fig. 4B and C). Besides emotions, OFT also can reflect the locomotive activity of mice. In the present study, PD, 150 mT or 22 T SMFs exposure had no significant effect on mouse locomotive activity (Figs. 4 and S1).

Figure 4.

Open field tests showing that 2.0 mg/kg PD ameliorates anxiety-like emotion in tumor-bearing mice, while SMFs have no marked effect. (A) Mean mouse movement speed in every group, including the mean speed in the central and peripheral area, as well as the mean speed during the test. (B) Motion parameters of each group of mice in the central area, including the entries, time and distance. (C) Motion parameters of the mice in the four groups in surrounding area, including the entries, time and distance. PD, Platycodin D; SMF, static magnetic field.

To further examine the physical condition of the tumor-bearing mice, the present study also measured their heart rate, breathing rate, arterial O2 saturation and pulse distension. In the 2 mg/kg PD group, which exhibited an increased heart (P=0.0003) and breathing rate (P>0.05), 150 mT and 22 T SMFs exposure could reduce the PD-induced increase in heart and breathing rates (Fig. S2A and B). Compared with those of the sham group, there were no obvious difference in arterial O2 saturation or pulse distension in the PD, 150 mT or 22 T SMFs exposure groups (Fig. S2C and D).

Upward of 22 T SMF improves the physiological status of PD treated tumor-bearing mice

Terminal stage of lung cancer is often accompanied by infections which lead to a high level of white blood cells (WBC), and patients with high WBC have poorer prognosis and lower survival rates; thus, reducing the number of WBCs is crucial in lung cancer treatment (33). The present study found that the level of WBCs was increased after PD treatment (7.7600±0.3957×109/l) which was higher compared with the normal range (0.8–6.8×109/l). However, after 150 mT (P=0.0005) and 22 T (P=0.0008) SMFs treatment, the level of WBC was reduced by 50%, which was within the normal range (Fig. 5A). Additionally, the present results showed that 22 T SMF (4.9220±0.6488×1012/l) could increase the low level of red blood cells (RBC) associated with sham (2.9470±0.3681×1012/l; P=0.0363) or PD therapy (2.8200±0.5737×1012/l; P=0.0331) (Fig. 5B). 22 T SMF exposure not only increased the hematocrit (HCT) of tumor-bearing mice to the normal range (Fig. 5C), but also maintained the other indicators within their normal range (Fig. 5D-F).

Figure 5.

Complete blood count of mice in each group. After mice were sacrificed, complete blood count was measured, including (A) WBC, (B) RBC, (C) HCT, (D) HGB, (E) Gran and (F) percentage of mon. (n=6 mice/group). *P<0.05, **P<0.01 and ***P<0.001. WBC, white blood cell; RBC, red blood cell; HCT, hematocrit; HGB, hemoglobin; gran, granulocytes; mon, monocytes; PD, Platycodin D; SMF, static magnetic field.

Moderate or ultra-high SMF does not cause side effects during PD against lung cancer

To confirm the biosafety, the current study measured the organ index which is the ratio of organ weight to animal body weight. This study measured the organ index of heart, kidney, lung, liver and spleen and found that combined treatment of magnetic fields and PD did not cause significant damage to major organs in mice (Fig. 6A and C-E), with the exception of the kidneys. Notably, the data showed that 2 mg/kg PD treatment reduced the renal index significantly (P=0.0004), while SMFs had no effect on this decrease (Fig. 6B). However, HE staining did not reveal any clear damage to the liver in the PD or combined treatment groups (Fig. 6F). Furthermore, the serum of mice was subjected to blood biochemistry for analysis of renal function, and it was revealed that there were no significant difference in creatinine, urea nitrogen or uric acid among any of the groups (Fig. S3).

Figure 6.

Exposure to 22 T SMF did not cause significant damage to major organs during PD therapy in tumor-bearing mice. The (A) heart, (B) kidney, (C) lung, (D) liver and (E) spleen weight index were analyzed. The ratio of organ weight to the corresponding animal body weight is displayed. (F) HE staining of heart, kidney, lung, liver and spleen. Scale bar, 50 µm. n=6. *P<0.05, **P<0.01 and ***P<0.001. PD, Platycodin D; HE, hematoxylin and eosin; SMF, static magnetic field.

Moderate or ultra-high SMF and PD together reduce the expression of related target genes

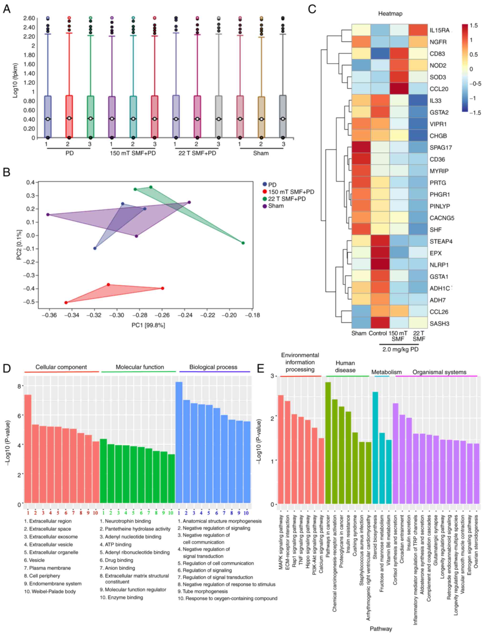
To investigate the mechanisms of the combined biological effect of moderate or ultra-high magnetic fields, the present study sequenced tumor tissues and obtained Gene Ontology (GO) terms from tumor tissue transcriptome RNA-seq analysis (Fig. 7). Notably, the results showed that SMFs downregulated the expression of genes such as vasoactive intestinal peptide receptor 1 (VIPR1), CD36, protogenin, chromogranin B and calcium voltage-gated channel auxiliary subunit γ 5. The gene heat map further confirmed that SMFs acted with PD on multiple targets, including ‘tumor growth’, as well as ‘inflammatory’ and ‘psych-regulatory pathways’ (Fig. 7C).

Figure 7.

GO terms of differentially expressed genes by RNA-seq of tumor issues with or without exposure to SMFs. (A) Box plot analysis was used to assess the biological duplication between sample groups. (B) Principal coordinates analysis. (C) Gene expression heatmap showing the 25 differentially expressed genes in PD-treated tumor tissue with or without SMFs. The heatmap was produced using the mean transcript expression of three samples in each group. (D) GO and (E) KEGG terms of the differentially expressed genes determined by RNA seq. RNA-seq, RNA-sequencing; SMF, static magnetic field; PD, Platycodin D; GO, Gene Ontology; KEGG, Kyoto Cyclopedia of Genes and Genomes.

Discussion

The safety of ultra-high SMFs was previously studied on healthy mice, and no detrimental effects were reported (14,18). However, the purpose of exploring high or ultra-high MRI is for clinical application of patients; thus, it is logical to explore the biosafety of pathological conditions. For example, Yu et al (34) found that prolonged treatment of gradient high SMFs (1.0–8.6 T) had negative effects on mice with type 1 and type 2 diabetes. Our previous study also showed that, as a non-invasive physical therapy, high SMFs have antitumor effects (12), and previous reports have shown that moderate and high SMFs can ameliorate the adverse reactions and toxic side effects of chemotherapy drugs (19,20). Compared with chemotherapy, as a medicinal food, Platycodon grandiflorum has a high safety, but it is only used as a complementary treatment due to the fact that its antitumor effect is not as strong as chemotherapy. The present study used physiological and pathological tests, and found that short-term exposure to 150 mT moderate or 22 T ultra-high SMFs could achieve a greater anti-lung cancer effect combined with 2 mg/kg PD compared with that of PD on its own, and the enhancement effect was associated with the strength of SMF. This is not only consistent with the previous report by Tian et al (19), who found that 9. 4 T SMF enhances the antitumor efficacy of imatinib mesylate, but also provides a novel therapeutic idea and theoretical base for the treatment of lung cancer in the clinic. Since magnetic fields are non-invasive and highly penetrating physical fields with tumor-killing effects, it can be hypothesized that magnetic fields may be widely used in the future as an adjuvant in the clinical treatment of numerous diseases, including cancer.

In addition to the tumor inhibition effects, Tian et al (19) found that 200 h exposure to 9.4 T SMF can reduce the toxicity of low-dose imatinib mesylate, and Yu et al (20) found that 24 days (24 h/day) of exposure to moderate SMF can also reduce cisplatin side effects in kidney. In addition, our previous study showed that 150 mT exposure for 18 weeks continuously reduces the anxiety-like emotion (31). Compared with the sham group, the present behavioral experiments showed that PD reduced the anxiety-like emotion in tumor-bearing mice, but neither 150 mT or 22 T ultra-high SMFs ameliorated this phenomenon, suggesting that SMFs disturbed this effect. This was inconsistent with previous reports, which may be due to the exposure time and intensity of SMF. Although the present study used 150 mT, the duration of SMF treatment was only 5 weeks, and co-treatment with PD only lasted 3 weeks, thus the exposure time was <18 months. The exposure time of 22 T SMF was even shorter at only 4 h due to the limitations of the magnet itself. It can be hypothesized that, if the SMFs exposure time was longer, the results would be improved. Lv et al (18) found that 1 h exposure to 11.1–33.0 T increases anxiety, and reduces locomotion and exploration in heathy mice in the short time, but these phenomena are reversed after 2 weeks. The current study evaluated the behavior of tumor-bearing mice at 1 week after 22 T SMF exposure, rather than immediately, and used tumor-bearing rather than healthy mice; thus, the response to SMFs may be different in a disease state with the physiological state. It could be hypothesized that magnetic fields only not could exert antitumor effects by reducing the dose of various antitumor drugs, including PD, but could reduce the toxic side effects of a large number of drugs, thus alleviating patient pain and prolonging their survival in the future.

The terminal stage of lung cancer is often accompanied by infection, which leads to a high level of WBCs, and is associated with poorer prognosis and low survival rates; thus, reducing the WBC number is crucial in lung cancer treatment (33). Compared with the sham group, PD treatment alone increased the WBC levels in tumor-bearing mice, and the level of WBCs were reduced to the normal range by combination with 150 mT or 22 T SMF. Besides WBC, numerous blood count indicators returned to normal levels gradually after SMF exposure, particularly 22 T SMF. All these changes were consistent with a previous report by Tian et al (10), who also found that SMFs could bring the levels of complete blood count indicators to their normal range in healthy mice. Moreover, the organ index indicated that PD treatment with or without SMFs had good biosafety in tumor-bearing mice, with exception of renal index, which was reduced by PD with or without SMFs. The kidneys are an essential organ for humans, and are responsible for excretion. Thus, the present study performed kidney H&E staining and blood biochemistry analysis; however, no abnormalities were detected, which indicated that PD did not affect the function but may affect the weight of the kidneys in tumor-bearing mice. It has also been reported PD ameliorates cisplatin-induced nephrotoxicity in mice (35). The present data showed that neither 150 mT moderate or 22 T ultra-high SMF caused no additional damage to the mice, which indicated that ultra-high or moderate SMF combined with 2 mg/kg PD had good biosafety against lung cancer.

Magnetic fields could be combined with drugs to inhibit tumor growth. For example, Luo et al (36) found that SMFs enhance the antitumor effects of 5-FU and Taxol through inducing spindle abnormalities. The present tumor tissue transcriptome RNA-seq demonstrated that the anti-lung cancer effect and biosafety of SMFs and PD was due to their targeted expression of multiple genes that regulate tumor growth, inflammation and mental health, such as vasoactive intestinal peptide receptor-1 (VIPR1) which plays an important role on the growth of tumors and controls lung physiology. Zhao et al (37) found that overexpression of VIPR1 inhibits proliferation, migration and invasion of H1299 cells, while another study reported that a VIPR1 antagonist can strengthen the ability of chemotherapy to kill breast cancer cells (38). In the present study, both PD and SMFs acted as an antagonist of VIPR1, since they inhibited tumor growth. With the exception of VIPR1, a scavenger receptor, CD36, which is involved in angiogenesis, inflammatory and atherothrombotic diseases (39) was also downregulated by PD with or without SMFs, and reduced the inflammatory response in tumor-bearing mice. Additionally, RNA-seq indicated that PD and SMFs targeted the CACNG5 gene. It has been reported that CACNG5 is associated with schizophrenia, which is a complex psychiatric disorder characterized by delusions, hallucinations, altered cognition, emotional reactivity and disorganized behavior (40). Therefore, it can be suggested that PD and SMFs may regulate the expression of the CACNG5 gene to modulate the behavior of tumor-bearing mice.

Overall, the present results showed that the combination of 2 mg/kg PD and 150 mT or 22 T SMF not only can improve the antitumor effect of PD, but also have a good biosafety on A549 tumor-bearing mice. These results suggest that SMFs may be used in combination with traditional Chinese herbal medicines to increase its antitumor effect and to improve the quality of life of patients in clinic. The majority of hospitals use MRI with 1.5 T intensity, and most of the time the patients are exposed to 150–200 mT SMF (2); thus, 1.5 T MRI is safe for patients with lung cancer treated with PD. Although >20 T SMFs are not currently applied in clinic and do not have public acceptance at present, the current findings provide support for the clinical application of >20 T SMFs in the future.

The current study has certain limitations. Firstly, only one cell line, A549 was used to construct the lung cancer model, as A549 cells have been widely used as an in vitro model and their high success rate of tumor formation. Secondly, since there is only one water-cooled WM2 magnet, the 150 mT or 22 T SMF was not set up separately for consistency. Thirdly, the WM2 magnet is a uniform magnetic field with no gradient in the middle, and the magnet cartridge only can hold 1 mouse; thus, the 6 mice in the 22 T SMF and PD combined treatment group were not evaluated at the same time. Moreover, since the WM2 magnet is water-cooled and can only operate for 4 h at a time twice a day, these 6 mice were not exposed to the SMF on the same day. The size of the tumor varies considerably from day to day in the late stages of tumor growth, which may lead to a large variability in the results. Additionally, due to the short duration of study, behavioral assays before and after the 22 T SMF treatment were not immediately performed to avoid the mice becoming familiar with the environment of the behavioral apparatus, which could affect the reliability of the results. Fourthly, the PD used in this study was not extracted by the present authors, and its purity may be high; thus, the PD dose was downregulated according to the literature and a concentration gradient of PD was not evaluated. If the PD used in the current study had been extracted by the present authors, a higher concentration (<2,000 mg/kg) could have been used and improved results could have been obtained. Lastly, RNA-seq results only showed genes that PD and SMFs may target together, and validation of the genes, proteins and signaling pathways were performed by RT-qPCR and western blotting. However, no conclusions were obtained which may be due to individual differences in tissue cells, and external factors such as magnetic field environment and temperature changes. The regulatory mechanism of magnet biology is complex; thus, further studies are required to fully clarify it.

In conclusion, the present study demonstrated that 150 mT and 22 T SMFs not only improved the antitumor effect of 2 mg/kg PD, but also reduced PD-induced abnormalities of blood parameters in mice with lung cancer. Although it appeared that SMFs had a negative effect on PD-induced behavioral improvement in tumor-bearing mice in the short term, the results was not statistically significant and did not cause significant damage to the mice. Overall, the combination of moderate or ultra-high SMFs and PD for lung cancer has a good biosafety, which suggests that SMFs have potential for application in clinical treatment and diagnosis.

Supplementary Material

Supporting Data

Acknowledgements

Not applicable.

Funding

This work was funded by Anhui Provincial Natural Science Research Project of Higher Education (grant nos. KJ2021A0925 and KJ2020A0095), Anhui Provincial Natural Science Foundation (grant no. 2008085MC105), Research Foundation for Talented Scholars of Hefei Normal University (grant nos. 2020rcjj46 and 2022rcjj21) and Hefei Institutes of Physical Science Director's Fund (grant no. YZJJ2023QN43).

Availability of data and materials

The sequencing datasets generated and/or analyzed during the current study are available in the NCBI BioProject repository, https://www.ncbi.nlm.nih.gov/bioproject/PRJNA991961/. The other datasets used and/or analyzed during the current study are available from the corresponding author on reasonable request.

Authors' contributions

XXY and BY performed the experiments, and drafted the manuscript. CYX operated the magnet. CS, CLF, XYW and GFC were responsible for the methodology. RY, WW, XW and XHZ acquired and analyzed the data. YSC and YZ conceived and designed the study. XXY and BY confirm the authenticity of all the raw data. All authors read and approved the final manuscript.

Ethics approval and consent to participate

All protocols were approved by the Ethics and Humane Committee of Hefei Institute of Physical Sciences, Chinese Academy of Sciences (approval no. DWLL-2019-25), and strictly followed the National Institutes of Health Guide for the Care and Use of Laboratory Animals (NIH Publication No. 8023, revised 1978).

Patient consent for publication

Not applicable.

Competing interests

The authors declare that they have no competing interests.

References

1 

Sarracanie M, LaPierre CD, Salameh N, Waddington DEJ, Witzel T and Rosen MS: Low-cost high-performance MRI. Sci Rep. 5:151772015. View Article : Google Scholar : PubMed/NCBI

2 

Karpowicz J and Gryz K: The pattern of exposure to static magnetic field of nurses involved in activities related to contrast administration into patients diagnosed in 1.5 T MRI scanners. Electromagn Biol Med. 32:182–191. 2013. View Article : Google Scholar : PubMed/NCBI

3 

Hoff MN, McKinney A IV, Shellock FG, Rassner U, Gilk T, Watson RE Jr, Greenberg TD, Froelich J and Kanal E: Safety considerations of 7-T MRI in clinical practice. Radiology. 292:509–518. 2019. View Article : Google Scholar : PubMed/NCBI

4 

Thulborn K, Lui E, Guntin J, Jamil S, Sun Z, Claiborne TC and Atkinson IC: Quantitative sodium MRI of the human brain at 9.4 T provides assessment of tissue sodium concentration and cell volume fraction during normal aging. NMR Biomed. 29:137–143. 2016. View Article : Google Scholar : PubMed/NCBI

5 

Ruhm L, Avdievich N, Ziegs T, Nagel AM, De Feyter HM, de Graaf RA and Henning A: Deuterium metabolic imaging in the human brain at 9.4 Tesla with high spatial and temporal resolution. Neuroimage. 244:1186392021. View Article : Google Scholar : PubMed/NCBI

6 

Vaughan T, DelaBarre L, Snyder C, Tian J, Akgun C, Shrivastava D, Liu W, Olson C, Adriany G, Strupp J, et al: 9.4T human MRI: Preliminary results. Magn Reson Med. 56:1274–1282. 2006. View Article : Google Scholar : PubMed/NCBI

7 

Nagel AM, Umathum R, Rösler MB, Ladd ME, Litvak I, Gor'kov PL, Brey WW and Schepkin VD: (39) K and (23) Na relaxation times and MRI of rat head at 21.1 T. NMR Biomed. 29:759–766. 2016. View Article : Google Scholar : PubMed/NCBI

8 

Schepkin VD, Bejarano FC, Morgan T, Gower-Winter S, Ozambela M Jr and Levenson CW: In vivo magnetic resonance imaging of sodium and diffusion in rat glioma at 21.1 T. Magn Reson Med. 67:1159–1166. 2012. View Article : Google Scholar : PubMed/NCBI

9 

Yilmaz S: The safety of high-field MRI? Int J Occup Environ Med. 5:63–64. 2014.PubMed/NCBI

10 

Tian X, Wang D, Feng S, Zhang L, Ji X, Wang Z, Lu Q, Xi C, Pi L and Zhang X: Effects of 3.5–23.0 T static magnetic fields on mice: A safety study. Neuroimage. 199:273–280. 2019. View Article : Google Scholar : PubMed/NCBI

11 

Franco J: Magnetic resonance imaging safety. Radiol Technol. 91:343–356. 2020.PubMed/NCBI

12 

Yang X, Song C, Zhang L, Wang J, Yu X, Yu B, Zablotskii V and Zhang X: An upward 9.4 T static magnetic field inhibits DNA synthesis and increases ROS-P53 to suppress lung cancer growth. Transl Oncol. 14:1011032021. View Article : Google Scholar : PubMed/NCBI

13 

Tkáč I, Benneyworth MA, Nichols-Meade T, Steuer EL, Larson SN, Metzger GJ and Uğurbil K: Long-term behavioral effects observed in mice chronically exposed to static ultra-high magnetic fields. Magn Reson Med. 86:1544–1559. 2021. View Article : Google Scholar : PubMed/NCBI

14 

Khan MH, Huang X, Tian X, Ouyang C, Wang D, Feng S, Chen J, Xue T, Bao J and Zhang X: Short- and long-term effects of 3.5–23.0 Tesla ultra-high magnetic fields on mice behaviour. Eur Radiol. 32:5596–5605. 2022. View Article : Google Scholar : PubMed/NCBI

15 

Tian X, Lv Y, Fan Y, Wang Z, Yu B, Song C, Lu Q, Xi C, Pi L and Zhang X: Safety evaluation of mice exposed to 7.0–33.0 T high-static magnetic fields. J Magn Reson Imaging. 53:1872–1884. 2021. View Article : Google Scholar : PubMed/NCBI

16 

Tian X, Wang D, Zha M, Yang X, Ji X, Zhang L and zhang X: Magnetic field direction differentially impacts the growth of different cell types. Electromagn Biol Med. 37:114–125. 2018. View Article : Google Scholar : PubMed/NCBI

17 

Wang S, Luo J, Lv H, Zhang Z, Yang J, Dong D, Fang Y, Hu L, Liu M, Liao Z, et al: Safety of exposure to high static magnetic fields (2 T-12 T): A study on mice. Eur Radiol. 29:6029–6037. 2019. View Article : Google Scholar : PubMed/NCBI

18 

Lv Y, Fan Y, Tian X, Yu B, Song C, Feng C, Zhang L, Ji X, Zablotski V and Zhang X: The anti-depressive effects of ultra-high static magnetic field. J Magn Reson Imaging. 56:354–365. 2022. View Article : Google Scholar : PubMed/NCBI

19 

Tian X, Wang C, Yu B, Fan Y, Zhang L and Zhang X: 9.4 T static magnetic field ameliorates imatinib mesylate-induced toxicity and depression in mice. Eur J Nucl Med Mol Imaging. 50:314–327. 2023. View Article : Google Scholar : PubMed/NCBI

20 

Yu X, Ji X, Fan Y, Yu B, Wang X, Feng C, Zhang L, Song C and Zhang X: Static magnetic fields protect against cisplatin-induced kidney toxicity. Antioxidants (Basel). 12:732022. View Article : Google Scholar : PubMed/NCBI

21 

Begnini KR, Moura de Leon PM, Thurow H, Schultze E, Campos VF, Martins Rodrigues F, Borsuk S, Dellagostin OA, Savegnago L, Roesch-Ely M, et al: Brazilian red propolis induces apoptosis-like cell death and decreases migration potential in bladder cancer cells. Evid Based Complement Alternat Med. 2014:6398562014. View Article : Google Scholar : PubMed/NCBI

22 

Rahmani AH, Alzohairy MA, Khan MA and Aly SM: Therapeutic implications of black seed and its constituent thymoquinone in the prevention of cancer through inactivation and activation of molecular pathways. Evid Based Complement Alternat Med. 2014:7246582014. View Article : Google Scholar : PubMed/NCBI

23 

Tada A, Kaneiwa Y, Shoji J and Shibata S: Studies on the saponins of the root of Platycodon grandiflorum A. De Candolle. I. Isolation and the structure of platycodin-D. Chem Pharm Bull (Tokyo). 23:2965–2972. 1975. View Article : Google Scholar : PubMed/NCBI

24 

Li W, Liu Y, Wang Z, Han Y, Tian YH, Zhang GS, Sun YS and Wang YP: Platycodin D isolated from the aerial parts of Platycodon grandiflorum protects alcohol-induced liver injury in mice. Food Funct. 6:1418–1427. 2015. View Article : Google Scholar : PubMed/NCBI

25 

Lee WH, Gam CO, Ku SK and Choi SH: Single oral dose toxicity test of platycodin d, a saponin from platycodin radix in mice. Toxicol Res. 27:217–224. 2011. View Article : Google Scholar : PubMed/NCBI

26 

Khan M, Maryam A, Zhang H, Mehmood T and Ma T: Killing cancer with platycodin D through multiple mechanisms. J Cell Mol Med. 20:389–402. 2016. View Article : Google Scholar : PubMed/NCBI

27 

Chun J and Kim YS: Platycodin D inhibits migration, invasion, and growth of MDA-MB-231 human breast cancer cells via suppression of EGFR-mediated Akt and MAPK pathways. Chem Biol Interact. 205:212–221. 2013. View Article : Google Scholar : PubMed/NCBI

28 

Zhou R, Lu Z, Liu K, Guo J, Liu J, Zhou Y, Yang J, Mi M and Xu H: Platycodin D induces tumor growth arrest by activating FOXO3a expression in prostate cancer in vitro and in vivo. Curr Cancer Drug Targets. 14:860–871. 2015. View Article : Google Scholar : PubMed/NCBI

29 

Ye Y, Han X, Guo B, Sun Z and Liu S: Combination treatment with platycodin D and osthole inhibits cell proliferation and invasion in mammary carcinoma cell lines. Environ Toxicol Pharmacol. 36:115–124. View Article : Google Scholar : PubMed/NCBI

30 

Tang ZH, Li T, Gao HW, Sun W, Chen XP, Wang YT and Lu JJ: Platycodin D from Platycodonis Radix enhances the anti-proliferative effects of doxorubicin on breast cancer MCF-7 and MDA-MB-231 cells. Chin Med. 9:162014. View Article : Google Scholar : PubMed/NCBI

31 

Yang X, Yu B, Song C, Feng C, Zhang J, Wang X, Cheng G, Yang R, Wang W and Zhu Y: The effect of long-term moderate static magnetic field exposure on adult female mice. Biology (Basel). 11:15852022.PubMed/NCBI

32 

Schwartz DJ, Conover MS, Hannan TJ and Hultgren SJ: Uropathogenic Escherichia coli superinfection enhances the severity of mouse bladder infection. PLoS Pathog. 11:e10045992015. View Article : Google Scholar : PubMed/NCBI

33 

Kasuga I, Makino S, Kiyokawa H, Katoh H, Ebihara Y and Ohyashiki K: Tumor-related leukocytosis is linked with poor prognosis in patients with lung carcinoma. Cancer. 92:2399–2405. 2001. View Article : Google Scholar : PubMed/NCBI

34 

Yu B, Song C, Feng CL, Zhang J, Wang Y, Zhu YM, Zhang L, Ji XM, Tian XF, Cheng GF, et al: Effects of gradient high-field static magnetic fields on diabetic mice. Zool Res. 44:249–258. 2023. View Article : Google Scholar : PubMed/NCBI

35 

Kim TW, Song IB, Lee HK, Lim JH, Cho ES, Son HY, Park SJ, Kim JW and Yun HI: Platycodin D, a triterpenoid sapoinin from Platycodon grandiflorum, ameliorates cisplatin-induced nephrotoxicity in mice. Food Chem Toxicol. 50:4254–4259. 2012. View Article : Google Scholar : PubMed/NCBI

36 

Luo Y, Ji X, Liu J, Li Z, Wang W, Chen W, Wang J, Liu Q and Zhang X: Moderate intensity static magnetic fields affect mitotic spindles and increase the antitumor efficacy of 5-FU and Taxol. Bioelectrochem. 109:31–40. 2016. View Article : Google Scholar

37 

Zhao L, Yu Z and Zhao B: Mechanism of VIPR1 gene regulating human lung adenocarcinoma H1299 cells. Med Oncol. 36:912019. View Article : Google Scholar : PubMed/NCBI

38 

Moody TW, Leyton J, Chan D, Brenneman DC, Fridkin M, Gelber E, Levy A and Gozes I: VIP receptor antagonists and chemotherapeutic drugs inhibit the growth of breast cancer cells. Breast Cancer Res Treat. 68:55–64. 2001. View Article : Google Scholar : PubMed/NCBI

39 

Silverstein RL and Febbraio M: CD36, a scavenger receptor involved in immunity, metabolism, angiogenesis, and behavior. Sci Signal. 2:re32009. View Article : Google Scholar : PubMed/NCBI

40 

Guan F, Zhang T, Liu X, Han W, Lin H, Li L, Chen G and Li T: Evaluation of voltage-dependent calcium channel γ gene families identified several novel potential susceptible genes to schizophrenia. Sci Rep. 6:249142016. View Article : Google Scholar : PubMed/NCBI

Related Articles

  • Abstract
  • View
  • Download
  • Twitter
Copy and paste a formatted citation
Spandidos Publications style
Yang X, Yu B, Xi C, Song C, Yang R, Wang W, Wang X, Zhang X, Feng C, Wang X, Wang X, et al: A safety study on ultra‑high or moderate static magnetic fields combined with platycodin D against lung cancer. Oncol Lett 26: 453, 2023.
APA
Yang, X., Yu, B., Xi, C., Song, C., Yang, R., Wang, W. ... Zhu, Y. (2023). A safety study on ultra‑high or moderate static magnetic fields combined with platycodin D against lung cancer. Oncology Letters, 26, 453. https://doi.org/10.3892/ol.2023.14040
MLA
Yang, X., Yu, B., Xi, C., Song, C., Yang, R., Wang, W., Wang, X., Zhang, X., Feng, C., Wang, X., Cheng, G., Chen, Y., Zhu, Y."A safety study on ultra‑high or moderate static magnetic fields combined with platycodin D against lung cancer". Oncology Letters 26.4 (2023): 453.
Chicago
Yang, X., Yu, B., Xi, C., Song, C., Yang, R., Wang, W., Wang, X., Zhang, X., Feng, C., Wang, X., Cheng, G., Chen, Y., Zhu, Y."A safety study on ultra‑high or moderate static magnetic fields combined with platycodin D against lung cancer". Oncology Letters 26, no. 4 (2023): 453. https://doi.org/10.3892/ol.2023.14040
Copy and paste a formatted citation
x
Spandidos Publications style
Yang X, Yu B, Xi C, Song C, Yang R, Wang W, Wang X, Zhang X, Feng C, Wang X, Wang X, et al: A safety study on ultra‑high or moderate static magnetic fields combined with platycodin D against lung cancer. Oncol Lett 26: 453, 2023.
APA
Yang, X., Yu, B., Xi, C., Song, C., Yang, R., Wang, W. ... Zhu, Y. (2023). A safety study on ultra‑high or moderate static magnetic fields combined with platycodin D against lung cancer. Oncology Letters, 26, 453. https://doi.org/10.3892/ol.2023.14040
MLA
Yang, X., Yu, B., Xi, C., Song, C., Yang, R., Wang, W., Wang, X., Zhang, X., Feng, C., Wang, X., Cheng, G., Chen, Y., Zhu, Y."A safety study on ultra‑high or moderate static magnetic fields combined with platycodin D against lung cancer". Oncology Letters 26.4 (2023): 453.
Chicago
Yang, X., Yu, B., Xi, C., Song, C., Yang, R., Wang, W., Wang, X., Zhang, X., Feng, C., Wang, X., Cheng, G., Chen, Y., Zhu, Y."A safety study on ultra‑high or moderate static magnetic fields combined with platycodin D against lung cancer". Oncology Letters 26, no. 4 (2023): 453. https://doi.org/10.3892/ol.2023.14040
Follow us
  • Twitter
  • LinkedIn
  • Facebook
About
  • Spandidos Publications
  • Careers
  • Cookie Policy
  • Privacy Policy
How can we help?
  • Help
  • Live Chat
  • Contact
  • Email to our Support Team