Spandidos Publications Logo
  • About
    • About Spandidos
    • Aims and Scopes
    • Abstracting and Indexing
    • Editorial Policies
    • Reprints and Permissions
    • Job Opportunities
    • Terms and Conditions
    • Contact
  • Journals
    • All Journals
    • Oncology Letters
      • Oncology Letters
      • Information for Authors
      • Editorial Policies
      • Editorial Board
      • Aims and Scope
      • Abstracting and Indexing
      • Bibliographic Information
      • Archive
    • International Journal of Oncology
      • International Journal of Oncology
      • Information for Authors
      • Editorial Policies
      • Editorial Board
      • Aims and Scope
      • Abstracting and Indexing
      • Bibliographic Information
      • Archive
    • Molecular and Clinical Oncology
      • Molecular and Clinical Oncology
      • Information for Authors
      • Editorial Policies
      • Editorial Board
      • Aims and Scope
      • Abstracting and Indexing
      • Bibliographic Information
      • Archive
    • Experimental and Therapeutic Medicine
      • Experimental and Therapeutic Medicine
      • Information for Authors
      • Editorial Policies
      • Editorial Board
      • Aims and Scope
      • Abstracting and Indexing
      • Bibliographic Information
      • Archive
    • International Journal of Molecular Medicine
      • International Journal of Molecular Medicine
      • Information for Authors
      • Editorial Policies
      • Editorial Board
      • Aims and Scope
      • Abstracting and Indexing
      • Bibliographic Information
      • Archive
    • Biomedical Reports
      • Biomedical Reports
      • Information for Authors
      • Editorial Policies
      • Editorial Board
      • Aims and Scope
      • Abstracting and Indexing
      • Bibliographic Information
      • Archive
    • Oncology Reports
      • Oncology Reports
      • Information for Authors
      • Editorial Policies
      • Editorial Board
      • Aims and Scope
      • Abstracting and Indexing
      • Bibliographic Information
      • Archive
    • Molecular Medicine Reports
      • Molecular Medicine Reports
      • Information for Authors
      • Editorial Policies
      • Editorial Board
      • Aims and Scope
      • Abstracting and Indexing
      • Bibliographic Information
      • Archive
    • World Academy of Sciences Journal
      • World Academy of Sciences Journal
      • Information for Authors
      • Editorial Policies
      • Editorial Board
      • Aims and Scope
      • Abstracting and Indexing
      • Bibliographic Information
      • Archive
    • International Journal of Functional Nutrition
      • International Journal of Functional Nutrition
      • Information for Authors
      • Editorial Policies
      • Editorial Board
      • Aims and Scope
      • Abstracting and Indexing
      • Bibliographic Information
      • Archive
    • International Journal of Epigenetics
      • International Journal of Epigenetics
      • Information for Authors
      • Editorial Policies
      • Editorial Board
      • Aims and Scope
      • Abstracting and Indexing
      • Bibliographic Information
      • Archive
    • Medicine International
      • Medicine International
      • Information for Authors
      • Editorial Policies
      • Editorial Board
      • Aims and Scope
      • Abstracting and Indexing
      • Bibliographic Information
      • Archive
  • Articles
  • Information
    • Information for Authors
    • Information for Reviewers
    • Information for Librarians
    • Information for Advertisers
    • Conferences
  • Language Editing
Spandidos Publications Logo
  • About
    • About Spandidos
    • Aims and Scopes
    • Abstracting and Indexing
    • Editorial Policies
    • Reprints and Permissions
    • Job Opportunities
    • Terms and Conditions
    • Contact
  • Journals
    • All Journals
    • Biomedical Reports
      • Information for Authors
      • Editorial Policies
      • Editorial Board
      • Aims and Scope
      • Abstracting and Indexing
      • Bibliographic Information
      • Archive
    • Experimental and Therapeutic Medicine
      • Information for Authors
      • Editorial Policies
      • Editorial Board
      • Aims and Scope
      • Abstracting and Indexing
      • Bibliographic Information
      • Archive
    • International Journal of Epigenetics
      • Information for Authors
      • Editorial Policies
      • Editorial Board
      • Aims and Scope
      • Abstracting and Indexing
      • Bibliographic Information
      • Archive
    • International Journal of Functional Nutrition
      • Information for Authors
      • Editorial Policies
      • Editorial Board
      • Aims and Scope
      • Abstracting and Indexing
      • Bibliographic Information
      • Archive
    • International Journal of Molecular Medicine
      • Information for Authors
      • Editorial Policies
      • Editorial Board
      • Aims and Scope
      • Abstracting and Indexing
      • Bibliographic Information
      • Archive
    • International Journal of Oncology
      • Information for Authors
      • Editorial Policies
      • Editorial Board
      • Aims and Scope
      • Abstracting and Indexing
      • Bibliographic Information
      • Archive
    • Medicine International
      • Information for Authors
      • Editorial Policies
      • Editorial Board
      • Aims and Scope
      • Abstracting and Indexing
      • Bibliographic Information
      • Archive
    • Molecular and Clinical Oncology
      • Information for Authors
      • Editorial Policies
      • Editorial Board
      • Aims and Scope
      • Abstracting and Indexing
      • Bibliographic Information
      • Archive
    • Molecular Medicine Reports
      • Information for Authors
      • Editorial Policies
      • Editorial Board
      • Aims and Scope
      • Abstracting and Indexing
      • Bibliographic Information
      • Archive
    • Oncology Letters
      • Information for Authors
      • Editorial Policies
      • Editorial Board
      • Aims and Scope
      • Abstracting and Indexing
      • Bibliographic Information
      • Archive
    • Oncology Reports
      • Information for Authors
      • Editorial Policies
      • Editorial Board
      • Aims and Scope
      • Abstracting and Indexing
      • Bibliographic Information
      • Archive
    • World Academy of Sciences Journal
      • Information for Authors
      • Editorial Policies
      • Editorial Board
      • Aims and Scope
      • Abstracting and Indexing
      • Bibliographic Information
      • Archive
  • Articles
  • Information
    • For Authors
    • For Reviewers
    • For Librarians
    • For Advertisers
    • Conferences
  • Language Editing
Login Register Submit
  • This site uses cookies
  • You can change your cookie settings at any time by following the instructions in our Cookie Policy. To find out more, you may read our Privacy Policy.

    I agree
Search articles by DOI, keyword, author or affiliation
Search
Advanced Search
presentation
Oncology Reports
Join Editorial Board Propose a Special Issue
Print ISSN: 1021-335X Online ISSN: 1791-2431
Journal Cover
2014-January Volume 31 Issue 1

Full Size Image

Sign up for eToc alerts
Recommend to Library

Journals

International Journal of Molecular Medicine

International Journal of Molecular Medicine

International Journal of Molecular Medicine is an international journal devoted to molecular mechanisms of human disease.

International Journal of Oncology

International Journal of Oncology

International Journal of Oncology is an international journal devoted to oncology research and cancer treatment.

Molecular Medicine Reports

Molecular Medicine Reports

Covers molecular medicine topics such as pharmacology, pathology, genetics, neuroscience, infectious diseases, molecular cardiology, and molecular surgery.

Oncology Reports

Oncology Reports

Oncology Reports is an international journal devoted to fundamental and applied research in Oncology.

Experimental and Therapeutic Medicine

Experimental and Therapeutic Medicine

Experimental and Therapeutic Medicine is an international journal devoted to laboratory and clinical medicine.

Oncology Letters

Oncology Letters

Oncology Letters is an international journal devoted to Experimental and Clinical Oncology.

Biomedical Reports

Biomedical Reports

Explores a wide range of biological and medical fields, including pharmacology, genetics, microbiology, neuroscience, and molecular cardiology.

Molecular and Clinical Oncology

Molecular and Clinical Oncology

International journal addressing all aspects of oncology research, from tumorigenesis and oncogenes to chemotherapy and metastasis.

World Academy of Sciences Journal

World Academy of Sciences Journal

Multidisciplinary open-access journal spanning biochemistry, genetics, neuroscience, environmental health, and synthetic biology.

International Journal of Functional Nutrition

International Journal of Functional Nutrition

Open-access journal combining biochemistry, pharmacology, immunology, and genetics to advance health through functional nutrition.

International Journal of Epigenetics

International Journal of Epigenetics

Publishes open-access research on using epigenetics to advance understanding and treatment of human disease.

Medicine International

Medicine International

An International Open Access Journal Devoted to General Medicine.

Journal Cover
2014-January Volume 31 Issue 1

Full Size Image

Sign up for eToc alerts
Recommend to Library

  • Article
  • Citations
    • Cite This Article
    • Download Citation
    • Create Citation Alert
    • Remove Citation Alert
    • Cited By
  • Similar Articles
    • Related Articles (in Spandidos Publications)
    • Similar Articles (Google Scholar)
    • Similar Articles (PubMed)
  • Download PDF
  • Download XML
  • View XML
Article

Hydroxytyrosol inhibits cholangiocarcinoma tumor growth: An in vivo and in vitro study

Retraction in: /10.3892/or.2025.8918
  • Authors:
    • Shuai Li
    • Zhiyang Han
    • Yong Ma
    • Ruipeng Song
    • Tiemin Pei
    • Tongsen Zheng
    • Jiabei Wang
    • Dongsheng Xu
    • Xiang Fang
    • Hongchi Jiang
    • Lianxin Liu
  • View Affiliations / Copyright

    Affiliations: Key Laboratory of Hepatosplenic Surgery, Ministry of Education, Department of General Surgery, The First Affiliated Hospital of Harbin Medical University, Harbin, Heilongjiang, P.R. China, Department of Pathology, The First Affiliated Hospital of Harbin Medical University, Harbin, Heilongjiang, P.R. China
  • Pages: 145-152
    |
    Published online on: November 14, 2013
       https://doi.org/10.3892/or.2013.2853
  • Expand metrics +
Metrics: Total Views: 0 (Spandidos Publications: | PMC Statistics: )
Metrics: Total PDF Downloads: 0 (Spandidos Publications: | PMC Statistics: )
Cited By (CrossRef): 0 citations Loading Articles...

This article is mentioned in:


Abstract

Cholangiocarcinoma (CCA) is a type of digestive tumor that is associated with a high rate of mortality due to the difficulty of early diagnosis and the resistance of this tumor type to chemotherapy. Hydroxytyrosol (HT), which is derived from virgin olive oil (VOO), has recently been reported to inhibit the proliferation of various types of human cancer cells. In the present study, we investigated the effect of HT on CCA. The antiproliferative and proapoptotic effects of HT on CCA were evaluated in the human CCA cell lines TFK-1 and KMBC and the human gallbladder cancer cell line GBS-SD. We also assessed this effect in vivo. We found that 75 µM HT inhibited the proliferation of the TFK-1, KMBC and GBS-SD cell lines. However, 200 µM HT treatment did not affect the proliferation of the human bile duct cell line HIBEpiC. More importantly, HT (250 and 500 mg/kg/day) markedly inhibited the growth of CCA xenografts in mice. G2/M phase cell cycle arrest and apoptosis were observed using flow cytometry and western blotting, and we also noted a time- and dose-dependent inhibition of phospho-ERK, with no changes in total-ERK, during treatment with HT. The present study showed that HT induces cell cycle arrest and apoptosis in vitro and in vivo. These data suggest that HT, which possesses excellent biocompatibility and few side-effects, could be developed as a novel agent against CCA.

Introduction

Cholangiocarcinoma (CCA), a type of digestive cancer derived from the biliary tract epithelium, is a devastating malignancy with a poor prognosis (1–5). CCA accounts for ~3% of malignant tumors of the gastrointestinal system and ranks second in frequency among primary liver tumors (6). Worldwide, CCA is a rare type of cancer, but the incidence and mortality rate of this disease are increasing, with notable increases reported in the US, the UK and Asia, including China (7). Approximately 90% of CCAs are adenocarcinomas and are classified as intrahepatic, perihilar or distal CCAs (7). Early diagnosis of CCA is difficult because there are no specific symptoms during the early stages of tumor development. Consequently, most CCA patients present with advanced incurable disease, and few cases are eligible for surgery in the clinic (8,9). Even for patients who have undergone complete surgical resection, recurrence is common, and the 5-year survival rate of CCA is <5% (10,11). Chemotherapy is the most common treatment for CCA patients, although this treatment has not been shown to substantially improve survival in patients with inoperable CCA. Many chemotherapeutic drugs include targeted chemotherapeutic agents that have been tested as single agents or in combination with other drugs. However, drug inefficacy and drug resistance remain major obstacles in the treatment of CCA (12,13). Thus, novel treatment strategies directed against this malignancy are urgently needed to improve patient survival.

A varied array of phytochemicals, which are obtained from vegetables, fruits, nuts and spices, has demonstrated the ability to selectively inhibit the growth of tumor cells (14–17). Virgin olive oil (VOO) is one of the traditional local foods in Mediterranean countries. VOO is an important part of the ‘Mediterranean diet’ and is considered to be responsible for the health benefits associated with this diet. In particular, individuals who consume VOO present a lower incidence of several types of cancers, and the general health benefits of olive oil have been demonstrated in recent years, particularly in the prevention of cardiovascular diseases and cancers (18–20). The polyphenols in extra VOO have been suggested to exert an anticancer effect on several human cancer cell lines by inhibiting different stages of disease (initiation, promotion or metastasis) or by inducing apoptosis (18,21). It is now generally recognized that the minor components of olive oil, including phenols, have biological relevance. Hydroxytyrosol (HT) is one of the major polyphenol compounds in olive oil (21) and has received much attention due to its anticancer ability, preferable biocompatibility and few side-effects. The cellular mechanisms by which olive oil polyphenols exert these anticancer effects remain poorly understood. Although many studies have shown that HT can inhibit the proliferation of certain types of human cancer cells, induce cell cycle arrest and promote apoptosis in a wide variety of human cancer cell lines (22–26), the feasibility of using this phytochemical in CCA treatment has not yet been evaluated. Therefore, the objective of the present study was to investigate the in vivo and in vitro anticancer potential of HT and delineate underlying changes in certain signaling pathways that play an important role in the growth and apoptosis of CCA.

Our results revealed that HT acts as a potent antitumor agent. Our experiments indicated that HT could potently inhibit proliferation of CCA and human gallbladder cancer cell lines and induce apoptosis both in vivo and in vitro. We also observed significant changes in signaling pathways, such as the inhibition of ERK1/2, upregulation of cleaved caspase-3 and cleaved caspase-9 and alteration of Bax/Bcl-2 and cyclin B1 expression, which most likely play an important role in the effect of HT on CCA and human gallbladder cancer cell lines. More importantly, our results demonstrated the therapeutic potential of HT in CCA, and we identified several molecular mechanisms that may be important in the activity of HT, which will constitute the focus of our future research.

Materials and methods

Cell lines, reagents and antibodies

The human CCA cell line TFK-1 (27) was kindly provided by Tohoku University. The human CCA cell line KMBC, the human gallbladder cancer cell line GBS-SD, and the human bile duct cell line HIBEpiC were obtained from Shanghai Bioleaf Biotech Co., Ltd. (Shanghai, China). TFK-1 cells were cultured in RPMI-1640 medium (Gibco-BRL), and the human CCA cell line KMBC and the human gallbladder cancer cell line GBS-SD were cultured in DMEM (Gibco-BRL) supplemented with 10% fetal bovine serum (FBS) and 1% penicillin/streptomycin in 95% air and 5% CO2 at 37ºC. HT (H4291) was purchased from Sigma-Aldrich. Primary antibodies against Bcl-2, Bax, caspase-3, cleaved caspase-3, caspase-9, cleaved caspase-9, cyclin B1, actin, PARP, cleaved PARP, p44/42 MAPK (total (T)-ERK1/2), phospho-p44/42 (P-ERK1/2), p-cdc2 (Tyr15), p-cdc2 (Tyr161) and Ki-67 were purchased from Cell Signaling Technology, Inc. (Beverly, MA, USA). TUNEL reagent was purchased from Roche (Beijing, China).

Cell proliferation assay

Once in the exponential growth phase, these 4 cell lines were seeded (5–10×103 cells) in 96-well microtiter plates and cultured for 24 h. After confirmation of cell adherence, HT was added to each well at a final concentration of 75 or 150 μM, and the cells were cultured for an additional 24–72 h. Cell proliferation was measured with the Cell Counting Kit-8 (CCK-8; Dojindo Molecular Technologies, Kumamoto, Japan) according to the manufacturer’s protocol. To examine cell proliferative activity, proliferation was expressed as a percentage of the absorbance of treated wells relative to the absorbance of untreated (control) wells, as determined using a Model 680 microplate reader (Bio-Rad Laboratories, Hercules, CA, USA). Three independent experiments were performed.

Cell cycle analysis

KMBC, TFK-1 and GBC-SD cells were plated at a density of 5×105/well on 6-well plates. After treatment with HT at varying concentrations, the cells were treated with trypsin, detached from the plate and centrifuged at 1,000 rpm for 5 min at room temperature. After aspiration of the medium, the cells were resuspended in cold PBS. The cells were then fixed in 70% ethanol for 1 h at 4ºC. The cells were washed twice with PBS, and 10 mg/ml RNase A was added. Propidium iodide (PI) was then added to the tubes at a final concentration of 0.05 mg/ml, and the samples were incubated at 4ºC for 30 min in the dark. Cell cycle analysis was performed with a Becton-Dickinson FACScan using an FL2 detector with a bandpass filter at specifications of 585 F 21 nm. In each analysis, 1×104 events were recorded. The results were analyzed using ModFit LT software (Verity Software House, Topsham, ME, USA).

Cell apoptosis analysis

The CCA cell lines TFK-1 and KMBC and the human gallbladder cancer cell line GBS-SD (3×105 cells/well) were cultured with HT for 48 h. Next, 1×106 cells were collected and washed twice with ice-cold PBS, resuspended in binding buffer (100 μl) (BD Biosciences, San Jose, CA, USA), treated with Annexin V and PI (BD Biosciences) and incubated in the dark for 15 min. Another 300 μl of binding buffer was then added, and flow cytometry analysis was performed within 1 h to measure apoptosis (BD FACSCalibur).

DAPI nuclear staining

To examine the apoptotic changes in CCA cells, a DAPI (4′,6′-diamidino-2-phenylindole) nuclear staining assay was performed. To form monolayer cultures, the cells (5×105/well) were plated on 6-well plates. At 80–90% confluence, the cells were treated with HT at a concentration (75 or 150 μM) calculated according to the IC50 values for 24 h. After completion of the treatment, the cells were fixed in methanol for 30 min at 4ºC in the dark. The fixed cells were washed twice with PBS, and the DAPI solution was then spread over the plates, followed by incubation for 1 h at 4ºC in the dark. The labeled cells were washed repeatedly with PBS to remove the excess DAPI stain and then evaluated under a fluorescence microscope (Leica Microsystems, Wetzlar, Germany).

Western blotting

KMBC, TFK-1 and GBC-SD cells were plated at a density of 5×105/well on 6-well plates. After incubation with HT (75 or 150 μM) the cells were rinsed twice with ice-cold PBS and treated with 100 μl sample buffer (SDS β-ME) on ice for 30 min. The whole-cell lysate was centrifuged at 12,000 rpm for 10 min at 4ºC. Protein lysates (20 μl) were electrophoresed on a 12% SDS gel.

The proteins were transferred to a PVDF membrane (Bio-Rad Laboratories) and the membrane was blocked for 1 h with blocking solution (5% non-fat dry milk in TBS-0.5% Tween-20). The membrane was then reacted overnight at 4ºC with primary antibodies diluted 1:1,000. Primary antibodies against the following proteins were used: ERK1/2, phospho-ERK1/2, cleaved caspase-3, caspase-3, cleaved caspase-9, caspase-9, cleaved PARP, PARP, cyclin B1, p-cdc2 (Tyr15), p-cdc2 (Tyr161) and actin. A secondary antibody was then added to the membrane and reacted with the primary antibody. After rinsing, the membrane was treated with a chemiluminescence (ECL) solution for 5 min. Specific bands were detected on X-ray film following appropriate exposure in the dark room or using VersaDoc 5000 MP (Bio-Rad) for image processing. We evaluated the resulting bands by densitometric measurement with ImageJ (NIH, Bethesda, MD, USA).

Tumor xenograft experiments

All operative procedures and care were approved by the Institutional Ethics Committee at Harbin Medical University. All experiments were performed in accordance with the guidelines of the Committee on the Use of Live Animals in Teaching and Research of Harbin Medical University, Harbin, China. Male nude BALB/c mice between 6 and 8 weeks of age were obtained from Vital River Laboratories (VRL; Beijing, China). Tumors were established by the subcutaneous injection of 5×106 TFK-1 cells into the flanks of the mice. When the tumor volume reached ~120 mm3 in the treatment group, HT was dissolved in PBS and administered via intraperitoneal injection (500 mg/kg/day) every day for 3 weeks. The same volume of PBS was injected in the control group. Body weight was recorded starting from the first day of treatment, and tumor volumes were also calculated at the same time points using the following equation: Tumor volume = length × (width)2 × π/6. The mice in the treatment and control groups were sacrificed when paraffin-embedded tumor tissue blocks had been obtained.

Ki-67 immunohistochemistry

Formalin-fixed, paraffin-embedded sections (5 μm) were rinsed with PBS, blocked with 3% bovine serum albumin for 2 h and then stained with an anti-Ki-67 antibody. The sections were subsequently incubated for 30 min with the appropriate secondary antibody, and immunoreactivity was developed with SigmaFAST DAB. The sections were counterstained with hematoxylin, mounted and examined by microscopy. The results are presented as the percentage of Ki-67-positive cells in 10 random visual fields at ×400 magnification under a microscope. The values were subjected to one-way ANOVA and were later compared between groups using an unpaired Student’s t-test.

In situ detection of apoptotic cells (TUNEL)

Apoptotic cells were detected using TUNEL reagent according to the vendor’s protocol. Apoptosis was evaluated by counting the number of TUNEL-positive cells (brown-stained) and the total number of cells in 5 randomly selected fields in each sample at ×400 magnification.

Statistical analysis

All experiments were performed in triplicate. All experiments were repeated 3 times and expressed graphically as the mean ± SD. A Student’s t-test was used for statistical analysis, and P<0.05 was considered to indicate a statistically significant result. GraphPad (v5.0) software was used for analysis.

Results

HT inhibits the proliferation of the CCA cell lines

We initially assessed the proliferation of the human CCA cell lines TFK-1 and KMBC, the human gallbladder cancer cell line GBS-SD, and the human bile duct cell line HIBEpiC following HT treatment (25–200 μM) using a cell proliferation assay. The results showed that HT significantly inhibited the proliferation of all CCA and gallbladder cancer cell lines within a period of 24–48 h (P<0.05), and this inhibition persisted until 72 h post-treatment (Fig. 1A). These effects were more obvious at a dose of nearly 200 μM HT, although this dose had no significant effect on the proliferation of the human bile duct cell line HIBEpiC (Fig. 1A). In summary, significant growth inhibitory activity of HT was observed in viable CCA and gallbladder cancer cells and was dependent on the concentration and exposure time of the drug, whereas no marked proliferative inhibition was noted in the human bile duct cell line HIBEpiC (P<0.05). These results were evaluated by absorbance measurements.

Figure 1

HT inhibits CCA and human gallbladder cancer cell proliferation. (A) HT treatment and the proliferation of KMBC, TFK-1, GBC-SD and HIBEpiC cells. Cells were incubated with increasing doses of HT (20–200 μM) for 24, 48 or 72 h and analyzed for cell proliferation using the CCK-8 assay. (B) A time-dependent (24–72 h) and dose-dependent (20–200 μM) inhibition of P-ERK was observed, with no changes in T-ERK, following treatment with HT.

It is well known that the activation of ERK may be linked to the proliferation of CCA cells. In the present study, western blot analyses of the KMBC, TFK-1 and GBC-SD cell lines indicated there was a time- and dose-dependent inhibition of ERK phosphorylation at all concentrations of HT (75 and 150 μM), although there were few changes in T-ERK, as compared to the control (Fig. 1B).

HT induces G2/M cell cycle arrest in CCA cell lines

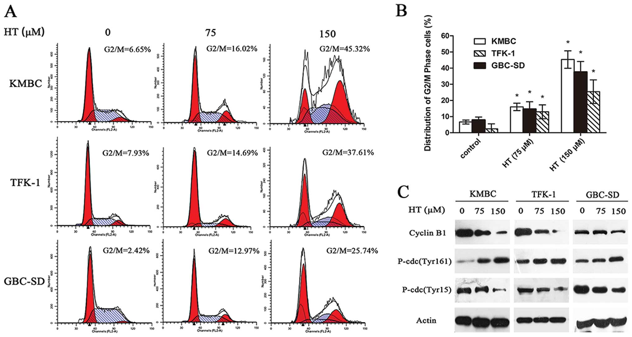
Cell cycle analysis was performed to determine the stage at which HT arrests CCA and gallbladder cancer cell division. HT-treated (75 or 150 μM) TFK-1, KMBC and GBC-SD cells were fixed, and the cell cycle distribution was determined by flow cytometry. In the cell line KMBC, compared to the control, a 72-h exposure to 75 μM HT increased the G2/M fraction from 6.65 to 16.02% (P<0.05), and this change was more marked following treatment with 150 μM HT (45.32%) (Fig. 2A and B). Similar results were observed for TFK-1 and GBC-SD cells (Fig. 2A and B). Western blotting for G2/M cell cycle regulatory molecules demonstrated that cyclin B1 and Thr15 phosphorylation of cdc2 showed a time-dependent decrease with increasing doses of HT (75 and 150 μM), and Thr161 phosphorylation of cdc2 significantly increased following HT treatment (Fig. 2C). These results suggest that the inhibitory effect of HT on CCA cell proliferation is associated with the induction of G2/M phase arrest.

Figure 2

HT induces cell cycle arrest. (A) DNA content and cell cycle analysis of HT-treated cells. The KMBC, TFK-1 and GBC-SD cell lines were incubated with 0, 75 or 150 μM HT for 48 h, and the number of cells in the G2/M phase was determined by flow cytometry. (B) Representative histogram for the 3 cytometrically analyzed cell lines treated with control therapy or HT. The assay was conducted in triplicate (*P<0.05). (C) Expression of G2/M cell cycle-related proteins cyclin B1 and Tyr15- and Thr161-phosphorylated Cdc2 was determined via western blotting following treatment with 0, 75 or 150 μM HT for 24 h. Actin was used as an internal control.

HT induces cell apoptosis in CCA cell lines

In the CCK-8 assay, we observed a marked inhibition of CCA and gallbladder cancer cell proliferation. Thus, we examined the apoptotic effect induced by HT in these cell lines using an Annexin V/PI assay, as described in Materials and methods. In KMBC, TFK-1 and GBC-SD cells, compared to the control, HT treatment resulted in concentration-dependent apoptosis, including both early and late apoptotic cell death. As shown in Fig. 3A, this result demonstrated that HT induced the apoptosis of KMBC cells in a dose-dependent manner. When the concentration of HT reached 75 μM, the apoptosis rate of KMBC cells was significantly higher than that of untreated cells (P<0.05). Furthermore, 150 μM HT resulted in a highly significant difference in the rate of apoptosis between the HT-treated (75 μM) and untreated cells (P<0.05). Similarly, HT induced the apoptosis of TFK-1 and GBC-SD cells in a dose-dependent manner (Fig. 3A). The corresponding histogram from the flow cytometric analysis showed that the apoptosis rates of KMBC cells were 0.94, 35.3 and 80% when these cells were treated with HT at concentrations of 0, 75 and 150 μM, respectively (Fig. 3B). Following treatment with these same concentrations of HT, the apoptosis rates of TFK-1 cells were 4.52, 9.01 and 78.69%, respectively (Fig. 3B), and the rates of GBC-SD cells were 0.66, 9.8 and 28.51%, respectively (Fig. 3B).

Figure 3

HT induces cancer cell apoptosis. (A) The KMBC, TFK-1 and GBC-SD cell lines were treated with 0, 75 or 150 μM HT for 48 h and then harvested. Flow cytometry was performed to observe the rate of apoptosis. (B) Representative histogram of the percentage of apoptosis for the 3 cytometrically analyzed cell lines treated with control therapy or HT. The assay was conducted in triplicate (*P<0.05). (C) DAPI nuclear staining in the CCA cell line TFK-1 was performed to visualize apoptotic cells. (D) Representative histogram of DAPI staining in cells treated with PBS (control) or 75 or 150 μM HT. The assay was conducted in triplicate (*P<0.05). (E) Target proteins were assessed by western blot analysis. (F and G) Changes in protein levels and histogram showing the percentage of apoptosis in the cell lines treated with HT or HT in combination with a pan-caspase inhibitor (z-VAD-fmk).

Morphological changes in these cell lines were observed by DAPI staining. In the TFK-1 cells, HT treatment induced marked apoptosis-related morphological alterations, including cell shrinkage and granular apoptotic body formation (Fig. 3C and D) (P<0.05), and similar results were obtained for KMBC and GBC-SD cells (data not shown).

To further evaluate whether HT inhibits cell viability by inducing apoptosis, we collected cells after exposure to HT (75 or 150 μM) and examined changes in the levels of intracellular signaling proteins by western blotting. The expression of caspase-3, caspase-9 and PARP is a hallmark of cells undergoing apoptosis. Our results showed that the levels of cleaved PARP, Bax, cleaved caspase-3 and cleaved caspase-9 increased, whereas the levels of PARP and Bcl-2 were decreased, compared to the levels detected in the non-HT-treated controls (Fig. 3E). Moreover, the general caspase inhibitor z-VAD-fmk partially blocked the HT-induced cell death of CCA cells (Fig. 3F and G) (P<0.05).

HT inhibits in vivo tumor growth and induces apoptosis

To explore the role of HT in tumor proliferation in vivo, we examined the ability of HT to suppress the growth of TFK-1 xenografts in nude mice. TFK-1 cell-derived xenograft tumors were allowed to develop and grow to a size of 0.5 cm3, at which time HT (500 mg/kg/day) was administered by intraperitoneal injection every day for 3 weeks. In the xenograft model, the mice were sacrificed following 3 weeks of HT treatment and their tumors were excised. HT-treated animals demonstrated a significantly reduced tumor size and weight as compared to these values in the controls (Fig. 4A and B) (P<0.05). In summary, the tumors in the control group grew continuously during the experimental period, whereas the tumor growth in HT-treated mice was markedly inhibited (Fig. 4A and B) (P<0.05). However, there was no apparent change in liver weight, spleen weight (Fig. 4D), or body weight (Fig. 4C), indicating that HT is a potential therapeutic agent for CCA cancers and is relatively non-toxic to mice. Ki-67 staining for cell proliferation was also performed in these xenografts, and the relative number of Ki-67-positive tumor cells was lower in tumors from mice treated with HT when compared to this number in the controls (Fig. 4E) (P<0.05). Regarding apoptosis, as shown in the representative images, xenografts from the HT-treated groups showed a marked increase (P<0.05) in TUNEL-positive cells when compared to the controls (Fig. 4E); moreover, quantification of the TUNEL-stained samples showed 2- to 3-fold increases (P<0.05) in the number of TUNEL-positive cells in the HT-treated groups as compared to the controls (Fig. 4E). Thus, the Ki-67- and TUNEL-based quantifications from HT-treated CCA xenografts indicated the presence of fewer Ki-67-positive cells and greater numbers of apoptotic cells (Fig. 4E). Western blot analysis of subcutaneous tumors excised at 3 weeks following HT treatment indicated decreased protein expression levels for caspase-3, cleaved caspase-3, caspase-9, cleaved caspase-9, cyclin B1 and p-cdc2 (Tyr15) and a decreased Bcl-2/Bax ratio as compared to the controls (Fig. 4F). These results suggest that HT significantly inhibits CCA and human gallbladder cancer cell growth and induces apoptosis in vivo.

Figure 4

HT inhibits CCA xenograft growth in vivo. (A) TFK-1 cells were injected into the flanks of nude mice, and palpable tumors were allowed to develop for 14 days. Subsequently, 500 mg/kg/day HT was administered by intraperitoneal injection every day for 3 weeks. On day 22, the tumors were excised and subjected to further analyses. The tumor volumes of HT-treated mice were smaller than those of the control mice. (B) Tumor size was measured every 2 days, and there was a significant reduction in the relative tumor volume of HT-treated animals when compared to the untreated controls. (C) There was no apparent change in body weight between control and HT-treated animals. (D) Liver and spleen weights of the nude mice in the HT-treated and control groups are shown. (E) Tumor sections were stained with an anti-Ki-67 antibody to detect proliferating cells or with TUNEL reagent to visualize apoptotic cells, and the cells stained as Ki-67-positive or TUNEL-positive were counted to calculate the proliferation index. The assay was conducted in triplicate (*P<0.05). (F) Western blot analysis of the expression of P-ERK, T-ERK, Pro-PARP, cleaved PARP, cleaved caspase-9, cleaved caspase 3, cyclin B1, p-Cdc2 (Thr161), p-Cdc2 (Tyr15), Bcl-2 and Bax from different tumoral homogenates, with actin as a protein loading control.

Discussion

CCAs are a heterogeneous group of tumors that arise from cholangiocytes and are associated with poor patient prognosis. Unfortunately, in controlled clinical trials, no treatment with repeatable benefits has been identified, and treatment outcome remains poor for various reasons, including a high rate of tumor recurrence, drug resistance and toxicity, leading to poor 5-year survival rates (1,2). Thus, we sought to investigate a novel therapy for this disease. In the present study, we found that HT possesses great potential as a promising anti-CCA therapeutic agent. We investigated the inhibitory effect of HT on CCA cell lines and transplanted tumors in mice, and we identified several meaningful changes in the levels of proteins involved in survival and apoptosis of CCA in vivo and in vitro.

In the present study, we observed that HT induced cell apoptosis via the mitochondrial cell death pathway, an important apoptosis pathway. Bcl-2, Bax, caspase-9, caspase-3 and PARP are crucial signaling proteins in this pathway, and Bcl-2 and Bax play an important role in the mitochondrial outer membrane to mediate cell death by apoptosis. Bcl-2 demonstrates anti-apoptotic activity, whereas Bax has proapoptotic activity (28). When cytochrome c is released into the cytosol, it activates caspase-9, together with Apaf-1. Caspase-9 then activates caspase-3, which leads to the cleavage or degradation of several important factors downstream, including PARP (29). In the present study, HT-treated CCA cells expressed significantly lower levels of Bcl-2 yet increased levels of Bax in comparison to the control cells (30). The activation of cleaved caspase-9 and cleaved caspase-3 is followed by the cleavage of PARP, which is an important marker in the process of apoptosis (31). However, even pretreatment of cells with 50 mM z-VAD-fmk could not completely block HT-induced CCA cell death, which suggests that there are multiple mechanisms, involving both caspase-dependent and caspase-independent pathways, underlying the proapoptotic effect of HT on CCA cell lines. Based on DAPI nuclear staining, we also observed a marked morphological manifestation of apoptosis in CCA cells.

ERK is known to be involved in the promotion of cellular proliferation and is generally upregulated in many types of human cancer cells (32–35). In the context of human CCA tumor formation, it is well documented that ERK1/2 is constitutively activated in CCA cell lines, suggesting that activation of the ERK pathway may be linked to the proliferation of CCA cells and their progression into the state of uncontrolled growth associated with CCA formation. Moreover, certain phenolic compounds, including kaempferol (36), apigenin (37) and luteolin (38), have been reported to modulate ERK1/2. Thus, we investigated whether the effect of HT on CCA cells is associated with ERK inhibition, and we found that this effect was associated with ERK inhibition in an HT dose- and time-dependent manner. Western blot analyses of the TFK-1, KMBC and GBC-SD cell lines indicated significantly decreased ERK phosphorylation following HT (75 or 150 μM) treatment. Therefore, we believe that HT may regulate cell growth via the ERK pathway in CCAs, highlighting a potential mechanism for HT activity, which may be used as a therapeutic agent for the treatment of CCA progression. However, the precise mechanism underlying this effect of HT remains unknown. Therefore, our next phase of research will examine the effect of HT-activated ERK on the inhibition of CCA cells.

Han et al(25) showed that HT stimulated G2/M phase cell cycle arrest in human breast cancer MCF-7 cells. Moreover, Corona et al(26) reported that the inhibitory effect of HT on human colon adenocarcinoma cell proliferation was associated with G2/M phase cell cycle arrest and increased G2/M checkpoint protein levels. The results of the present study demonstrated that 75 μM HT induced G2/M phase cell cycle arrest in all 3 selected CCA cell lines. In addition, our assessment of the cell cycle-related protein levels revealed that following treatment with 75 μM HT, the cyclin B1 protein level was markedly decreased, along with a decrease in Tyr15 phosphorylation and an increase in Thr161 phosphorylation, both of which are a prerequisite for activation of cdc2 kinase at the G2/M phase.

In the present study, we observed marked suppression of tumor growth in the mouse xenografts following HT treatment, as a significant reduction in the relative tumor volume was noted in the HT-treated animals as compared to the untreated controls. In addition, a clear suppression of proliferation was observed based on the results of the TUNEL assay, and immunostaining for Ki-67 showed that there was an increased number of apoptotic cells in the HT-treated animals. However, further studies are needed to confirm and extend these finding before HT can be developed as an effective therapy for CCAs.

In summary, the results of our experiments revealed that HT potently inhibited CCA and human gallbladder cancer cell proliferation and induced apoptosis in vivo and in vitro. Moreover, we found that there were clear changes in the levels of proteins involved in survival and apoptosis in CCA cells, particularly those involved in the ERK1/2 signaling pathway. In addition, G2/M arrest of CCA cells was also observed. More importantly, to the best of our knowledge, the present study was the first to observe the anticancer effect of HT in CCA xenografts, as our in vivo experiments revealed that tumor growth was significantly suppressed after HT treatment. The precise molecular mechanisms for the HT-mediated inhibition of CCA cell growth and promotion of apoptosis remain poorly understood, and this will constitute the aim of our next phase of research. The present results provide experimental data supporting the clinical use of HT for the treatment of CCAs, and HT may, therefore, offer a novel therapeutic strategy for CCA.

Acknowledgements

We greatly appreciate Dr Y.H. Gu and Dr H.D. Wang for their support in the pathobiology examination. This study was supported by Heilongjiang Province Innovation Scientific Research Funds for Graduate Student (YJSCX2012-218HLJ); Special Fund for Harbin Innovation Talents, Science and Technology (2012RFXXS058); The National Natural Science Foundation (81272705); Program for Innovative Research Team (in Science and Technology) in Higher Educational Institutions of Heilongjiang Province (2009td06); Heilongjiang Province Science Fund for Outstanding Youths (JC200616). The funders had no role in study design, data collection and analysis, decision to publish, or preparation of the manuscript.

Abbreviations:

CCA

cholangiocarcinoma, VOO, virgin olive oil

HT

hydroxytyrosol

IC50

half-maximal inhibitory concentration

References

1 

Weinbren K and Mutum SS: Pathological aspects of cholangiocarcinoma. J Pathol. 139:217–238. 1983. View Article : Google Scholar

2 

Patel T: Cholangiocarcinoma. Nat Clin Pract Gastroenterol Hepatol. 3:33–42. 2006. View Article : Google Scholar

3 

Burt AD, Portmann BC, Ishak KG, Scheuer PJ, Anthony PP, et al: Tumors and tumor-like lesions of the liver and the biliary tract: aetiology, epidemiology and pathology. Pathology of the Liver. MacSween RNM: Churchill Livingstone; London: pp. 711–775. 2002

4 

Taylor-Robinson SD, Toledano MB, Arora S, et al: Increase in mortality rates from intrahepatic cholangiocarcinoma in England and Wales 1968–1998. Gut. 48:816–820. 2001.

5 

Khan SA, Davidson BR, Goldin RD, et al: Guidelines for the diagnosis and treatment of cholangiocarcinoma. Gut. 61:1657–1669. 2012. View Article : Google Scholar : PubMed/NCBI

6 

Vauthey JN and Blumgart LH: Recent advances in the management of cholangiocarcinomas. Semin Liver Dis. 14:109–114. 1994. View Article : Google Scholar : PubMed/NCBI

7 

Blechacz B and Gores GJ: Cholangiocarcinoma: advances in pathogenesis, diagnosis and treatment. Hepatology. 48:308–321. 2008. View Article : Google Scholar : PubMed/NCBI

8 

Jarnagin WR and Shoup M: Surgical management of cholangio- carcinoma. Semin Liver Dis. 24:189–199. 2004. View Article : Google Scholar

9 

Zhang BH, Cheng QB, Luo XJ, Zhang YJ, Jiang XQ, Zhang BH, Yi B, Yu WL, Wu MC, et al: Surgical therapy for hiliarcholangiocarcinoma: analysis of 198 cases. Hepatobiliary Pancreat Dis Int. 5:278–282. 2006.PubMed/NCBI

10 

Morise Z, Sugioka A, Tokoro T, et al: Surgery and chemotherapy for intrahepatic cholangiocarcinoma. World J Hepatol. 2:58–64. 2010.PubMed/NCBI

11 

Iwatsuki S, Todo S, Marsh JW, et al: Treatment of hilar cholangiocarcinoma (Klatskin tumors) with hepatic resection or transplantation. J Am Coll Surg. 187:358–364. 1998. View Article : Google Scholar : PubMed/NCBI

12 

Sirica AE: Cholangiocarcinoma: molecular targeting strategies for chemoprevention and therapy. Hepatology. 41:5–15. 2005. View Article : Google Scholar : PubMed/NCBI

13 

Anderson CD, Pinson CW, Berlin J, Chari RS, et al: Diagnosis and treatment of cholangiocarcinoma. Oncologist. 9:43–57. 2004. View Article : Google Scholar

14 

Aggarwal BB and Shishodia S: Molecular targets of dietary agents for prevention and therapy of cancer. Biochem Pharmacol. 71:1397–1421. 2006. View Article : Google Scholar : PubMed/NCBI

15 

Russo GL: Ins and outs of dietary phytochemicals in cancer chemoprevention. Biochem Pharmacol. 74:533–544. 2007. View Article : Google Scholar : PubMed/NCBI

16 

Naithani R, Huma LC, Moriarty RM, McCormick DL, Mehta RG, et al: Comprehensive review of cancer chemopreventive agents evaluated in experimental carcinogenesis models and clinical trials. Curr Med Chem. 15:1044–1071. 2008. View Article : Google Scholar

17 

Kaefer CM and Milner JA: The role of herbs and spices in cancer prevention. J Nutr Biochem. 19:347–361. 2008. View Article : Google Scholar : PubMed/NCBI

18 

Ortega R: Importance of functional foods in the Mediterranean diet. Public Health Nutr. 9:1136–1140. 2006. View Article : Google Scholar : PubMed/NCBI

19 

Bartoli R, Fernandez-Banares F, Navarro E, Castella E, et al: Effect of olive oil on early and late events of colon carcinogenesis in rats: modulation of arachidonic acid metabolism and local prostaglandin E2 synthesis. Gut. 46:191–199. 2000. View Article : Google Scholar : PubMed/NCBI

20 

Owen RW, Giacosa A, Hull WE, Haubner R, et al: The anti-oxidant/anticancer potential of phenolic compounds isolated from olive oil. Eur J Cancer. 36:1235–1247. 2000. View Article : Google Scholar : PubMed/NCBI

21 

Granados-Principal S, Quiles JL, Ramirez-Tortosa CL, Sanchez-Rovira P, Ramirez-Tortosa MC, et al: Hydroxytyrosol: from laboratory investigations to future clinical trials. Nutr Rev. 68:191–206. 2010. View Article : Google Scholar : PubMed/NCBI

22 

Ragione FD, Cucciolla V, Borriello A, Pietra VD, et al: Hydroxytyrosol, a natural molecule occurring in olive oil, induces cytochrome c-dependent apoptosis. Biochem Biophys Res Commun. 278:733–739. 2000. View Article : Google Scholar : PubMed/NCBI

23 

Fabiani R, De Bartolomeo A, Rosignoli P, Servili M, et al: Cancer chemoprevention by hydroxytyrosol isolated from virgin olive oil through G1 cell cycle arrest and apoptosis. Eur J Cancer Prev. 11:351–358. 2002. View Article : Google Scholar : PubMed/NCBI

24 

D’Angelo S, Ingrosso D, Migliardi V, Sorrentino A, et al: Hydroxytyrosol, a natural antioxidant from olive oil, prevents protein damage induced by long-wave ultraviolet radiation in melanoma cells. Free Radic Biol Med. 38:908–919. 2005.PubMed/NCBI

25 

Han J, Talorete TP, Yamada P, Isoda H, et al: Anti-proliferative and apoptotic effects of oleuropein and hydroxytyrosol on human breast cancer MCF-7 cells. Cytotechnology. 59:45–53. 2009. View Article : Google Scholar : PubMed/NCBI

26 

Corona G, Deiana M, Incani A, Vauzour D, Dessì MA, Spencer JP, et al: Hydroxytyrosol inhibits the proliferation of human colon adenocarcinoma cells through inhibition of ERK1/2 and cyclin D1. Mol Nutr Food Res. 53:897–903. 2009. View Article : Google Scholar : PubMed/NCBI

27 

Saijyo S, Kudo T, Suzuki M, et al: Establishment of a new extrahepatic bile duct carcinoma cell line, TFK-1. Tohoku J Exp Med. 177:61–71. 1995. View Article : Google Scholar : PubMed/NCBI

28 

Autret A and Martin SJ: Emerging role for members of the Bcl-2 family in mitochondrial morphogenesis. Mol Cell. 36:355–363. 2009. View Article : Google Scholar : PubMed/NCBI

29 

Nicholson DW and Thornberry NA: Caspases: killer proteases. Trends Biochem Sci. 22:299–306. 1997. View Article : Google Scholar

30 

Kluck RM, Bossy WE, Green DR, Newmeyer DD, et al: The release of cytochrome c from mitochondria: a primary site for Bcl-2 regulation of apoptosis. Science. 275:1132–1136. 1997. View Article : Google Scholar : PubMed/NCBI

31 

Wang X: The expanding role of mitochondria in apoptosis. Genes Dev. 15:2922–2933. 2001.

32 

de Groot RP, Coffer PJ and Koenderman L: Regulation of proliferation, differentiation and survival by the IL-3/IL-5/GM-CSF receptor family. Cell Signal. 10:619–628. 1998.PubMed/NCBI

33 

Malemud CJ: Inhibitors of stress-activated protein/mitogen activated protein kinase pathways. Curr Opin Pharmacol. 7:339–343. 2007. View Article : Google Scholar : PubMed/NCBI

34 

Morrison DK and Davis RJ: Regulation of MAP kinase signaling modules by scaffold proteins in mammals. Annu Rev Cell Dev Biol. 19:91–118. 2003. View Article : Google Scholar : PubMed/NCBI

35 

Rennefahrt U, Janakiraman M, Ollinger R, Troppmair J, et al: Stress kinase signaling in cancer: fact or fiction? Cancer Lett. 217:1–9. 2005. View Article : Google Scholar : PubMed/NCBI

36 

Prouillet C, Mazière JC, Mazière C, Wattel A, Brazier M and Kamel S: Stimulatory effect of naturally occurring flavonols quercetin and kaempferol on alkaline phosphatase activity in MG-63 human osteoblasts through ERK and estrogen receptor pathway. Biochem Pharmacol. 67:1307–1313. 2004. View Article : Google Scholar

37 

Yin F, Giuliano AE, Law RE and Van Herle AJ: Apigenin inhibits growth and induces G2/M arrest by modulating cyclin-CDK regulators and ERK MAP kinase activation in breast carcinoma cells. Anticancer Res. 21:413–420. 2001.PubMed/NCBI

38 

Wruck CJ, Claussen M, Fuhrmann G, Römer L, et al: Luteolin protects rat PC12 and C6 cells against MPP+ induced toxicity via an ERK dependent Keap1-Nrf2-ARE pathway. J Neural Transm (Suppl). 72:57–67. 2007. View Article : Google Scholar : PubMed/NCBI

Related Articles

  • Abstract
  • View
  • Download
  • Twitter
Copy and paste a formatted citation
Spandidos Publications style
Li S, Han Z, Ma Y, Song R, Pei T, Zheng T, Wang J, Xu D, Fang X, Jiang H, Jiang H, et al: Hydroxytyrosol inhibits cholangiocarcinoma tumor growth: An in vivo and in vitro study Retraction in /10.3892/or.2025.8918. Oncol Rep 31: 145-152, 2014.
APA
Li, S., Han, Z., Ma, Y., Song, R., Pei, T., Zheng, T. ... Liu, L. (2014). Hydroxytyrosol inhibits cholangiocarcinoma tumor growth: An in vivo and in vitro study Retraction in /10.3892/or.2025.8918. Oncology Reports, 31, 145-152. https://doi.org/10.3892/or.2013.2853
MLA
Li, S., Han, Z., Ma, Y., Song, R., Pei, T., Zheng, T., Wang, J., Xu, D., Fang, X., Jiang, H., Liu, L."Hydroxytyrosol inhibits cholangiocarcinoma tumor growth: An in vivo and in vitro study Retraction in /10.3892/or.2025.8918". Oncology Reports 31.1 (2014): 145-152.
Chicago
Li, S., Han, Z., Ma, Y., Song, R., Pei, T., Zheng, T., Wang, J., Xu, D., Fang, X., Jiang, H., Liu, L."Hydroxytyrosol inhibits cholangiocarcinoma tumor growth: An in vivo and in vitro study Retraction in /10.3892/or.2025.8918". Oncology Reports 31, no. 1 (2014): 145-152. https://doi.org/10.3892/or.2013.2853
Copy and paste a formatted citation
x
Spandidos Publications style
Li S, Han Z, Ma Y, Song R, Pei T, Zheng T, Wang J, Xu D, Fang X, Jiang H, Jiang H, et al: Hydroxytyrosol inhibits cholangiocarcinoma tumor growth: An in vivo and in vitro study Retraction in /10.3892/or.2025.8918. Oncol Rep 31: 145-152, 2014.
APA
Li, S., Han, Z., Ma, Y., Song, R., Pei, T., Zheng, T. ... Liu, L. (2014). Hydroxytyrosol inhibits cholangiocarcinoma tumor growth: An in vivo and in vitro study Retraction in /10.3892/or.2025.8918. Oncology Reports, 31, 145-152. https://doi.org/10.3892/or.2013.2853
MLA
Li, S., Han, Z., Ma, Y., Song, R., Pei, T., Zheng, T., Wang, J., Xu, D., Fang, X., Jiang, H., Liu, L."Hydroxytyrosol inhibits cholangiocarcinoma tumor growth: An in vivo and in vitro study Retraction in /10.3892/or.2025.8918". Oncology Reports 31.1 (2014): 145-152.
Chicago
Li, S., Han, Z., Ma, Y., Song, R., Pei, T., Zheng, T., Wang, J., Xu, D., Fang, X., Jiang, H., Liu, L."Hydroxytyrosol inhibits cholangiocarcinoma tumor growth: An in vivo and in vitro study Retraction in /10.3892/or.2025.8918". Oncology Reports 31, no. 1 (2014): 145-152. https://doi.org/10.3892/or.2013.2853
Follow us
  • Twitter
  • LinkedIn
  • Facebook
About
  • Spandidos Publications
  • Careers
  • Cookie Policy
  • Privacy Policy
How can we help?
  • Help
  • Live Chat
  • Contact
  • Email to our Support Team