Spandidos Publications Logo
  • About
    • About Spandidos
    • Aims and Scopes
    • Abstracting and Indexing
    • Editorial Policies
    • Reprints and Permissions
    • Job Opportunities
    • Terms and Conditions
    • Contact
  • Journals
    • All Journals
    • Oncology Letters
      • Oncology Letters
      • Information for Authors
      • Editorial Policies
      • Editorial Board
      • Aims and Scope
      • Abstracting and Indexing
      • Bibliographic Information
      • Archive
    • International Journal of Oncology
      • International Journal of Oncology
      • Information for Authors
      • Editorial Policies
      • Editorial Board
      • Aims and Scope
      • Abstracting and Indexing
      • Bibliographic Information
      • Archive
    • Molecular and Clinical Oncology
      • Molecular and Clinical Oncology
      • Information for Authors
      • Editorial Policies
      • Editorial Board
      • Aims and Scope
      • Abstracting and Indexing
      • Bibliographic Information
      • Archive
    • Experimental and Therapeutic Medicine
      • Experimental and Therapeutic Medicine
      • Information for Authors
      • Editorial Policies
      • Editorial Board
      • Aims and Scope
      • Abstracting and Indexing
      • Bibliographic Information
      • Archive
    • International Journal of Molecular Medicine
      • International Journal of Molecular Medicine
      • Information for Authors
      • Editorial Policies
      • Editorial Board
      • Aims and Scope
      • Abstracting and Indexing
      • Bibliographic Information
      • Archive
    • Biomedical Reports
      • Biomedical Reports
      • Information for Authors
      • Editorial Policies
      • Editorial Board
      • Aims and Scope
      • Abstracting and Indexing
      • Bibliographic Information
      • Archive
    • Oncology Reports
      • Oncology Reports
      • Information for Authors
      • Editorial Policies
      • Editorial Board
      • Aims and Scope
      • Abstracting and Indexing
      • Bibliographic Information
      • Archive
    • Molecular Medicine Reports
      • Molecular Medicine Reports
      • Information for Authors
      • Editorial Policies
      • Editorial Board
      • Aims and Scope
      • Abstracting and Indexing
      • Bibliographic Information
      • Archive
    • World Academy of Sciences Journal
      • World Academy of Sciences Journal
      • Information for Authors
      • Editorial Policies
      • Editorial Board
      • Aims and Scope
      • Abstracting and Indexing
      • Bibliographic Information
      • Archive
    • International Journal of Functional Nutrition
      • International Journal of Functional Nutrition
      • Information for Authors
      • Editorial Policies
      • Editorial Board
      • Aims and Scope
      • Abstracting and Indexing
      • Bibliographic Information
      • Archive
    • International Journal of Epigenetics
      • International Journal of Epigenetics
      • Information for Authors
      • Editorial Policies
      • Editorial Board
      • Aims and Scope
      • Abstracting and Indexing
      • Bibliographic Information
      • Archive
    • Medicine International
      • Medicine International
      • Information for Authors
      • Editorial Policies
      • Editorial Board
      • Aims and Scope
      • Abstracting and Indexing
      • Bibliographic Information
      • Archive
  • Articles
  • Information
    • Information for Authors
    • Information for Reviewers
    • Information for Librarians
    • Information for Advertisers
    • Conferences
  • Language Editing
Spandidos Publications Logo
  • About
    • About Spandidos
    • Aims and Scopes
    • Abstracting and Indexing
    • Editorial Policies
    • Reprints and Permissions
    • Job Opportunities
    • Terms and Conditions
    • Contact
  • Journals
    • All Journals
    • Biomedical Reports
      • Information for Authors
      • Editorial Policies
      • Editorial Board
      • Aims and Scope
      • Abstracting and Indexing
      • Bibliographic Information
      • Archive
    • Experimental and Therapeutic Medicine
      • Information for Authors
      • Editorial Policies
      • Editorial Board
      • Aims and Scope
      • Abstracting and Indexing
      • Bibliographic Information
      • Archive
    • International Journal of Epigenetics
      • Information for Authors
      • Editorial Policies
      • Editorial Board
      • Aims and Scope
      • Abstracting and Indexing
      • Bibliographic Information
      • Archive
    • International Journal of Functional Nutrition
      • Information for Authors
      • Editorial Policies
      • Editorial Board
      • Aims and Scope
      • Abstracting and Indexing
      • Bibliographic Information
      • Archive
    • International Journal of Molecular Medicine
      • Information for Authors
      • Editorial Policies
      • Editorial Board
      • Aims and Scope
      • Abstracting and Indexing
      • Bibliographic Information
      • Archive
    • International Journal of Oncology
      • Information for Authors
      • Editorial Policies
      • Editorial Board
      • Aims and Scope
      • Abstracting and Indexing
      • Bibliographic Information
      • Archive
    • Medicine International
      • Information for Authors
      • Editorial Policies
      • Editorial Board
      • Aims and Scope
      • Abstracting and Indexing
      • Bibliographic Information
      • Archive
    • Molecular and Clinical Oncology
      • Information for Authors
      • Editorial Policies
      • Editorial Board
      • Aims and Scope
      • Abstracting and Indexing
      • Bibliographic Information
      • Archive
    • Molecular Medicine Reports
      • Information for Authors
      • Editorial Policies
      • Editorial Board
      • Aims and Scope
      • Abstracting and Indexing
      • Bibliographic Information
      • Archive
    • Oncology Letters
      • Information for Authors
      • Editorial Policies
      • Editorial Board
      • Aims and Scope
      • Abstracting and Indexing
      • Bibliographic Information
      • Archive
    • Oncology Reports
      • Information for Authors
      • Editorial Policies
      • Editorial Board
      • Aims and Scope
      • Abstracting and Indexing
      • Bibliographic Information
      • Archive
    • World Academy of Sciences Journal
      • Information for Authors
      • Editorial Policies
      • Editorial Board
      • Aims and Scope
      • Abstracting and Indexing
      • Bibliographic Information
      • Archive
  • Articles
  • Information
    • For Authors
    • For Reviewers
    • For Librarians
    • For Advertisers
    • Conferences
  • Language Editing
Login Register Submit
  • This site uses cookies
  • You can change your cookie settings at any time by following the instructions in our Cookie Policy. To find out more, you may read our Privacy Policy.

    I agree
Search articles by DOI, keyword, author or affiliation
Search
Advanced Search
presentation
Oncology Reports
Join Editorial Board Propose a Special Issue
Print ISSN: 1021-335X Online ISSN: 1791-2431
Journal Cover
2014-February Volume 31 Issue 2

Full Size Image

Sign up for eToc alerts
Recommend to Library

Journals

International Journal of Molecular Medicine

International Journal of Molecular Medicine

International Journal of Molecular Medicine is an international journal devoted to molecular mechanisms of human disease.

International Journal of Oncology

International Journal of Oncology

International Journal of Oncology is an international journal devoted to oncology research and cancer treatment.

Molecular Medicine Reports

Molecular Medicine Reports

Covers molecular medicine topics such as pharmacology, pathology, genetics, neuroscience, infectious diseases, molecular cardiology, and molecular surgery.

Oncology Reports

Oncology Reports

Oncology Reports is an international journal devoted to fundamental and applied research in Oncology.

Experimental and Therapeutic Medicine

Experimental and Therapeutic Medicine

Experimental and Therapeutic Medicine is an international journal devoted to laboratory and clinical medicine.

Oncology Letters

Oncology Letters

Oncology Letters is an international journal devoted to Experimental and Clinical Oncology.

Biomedical Reports

Biomedical Reports

Explores a wide range of biological and medical fields, including pharmacology, genetics, microbiology, neuroscience, and molecular cardiology.

Molecular and Clinical Oncology

Molecular and Clinical Oncology

International journal addressing all aspects of oncology research, from tumorigenesis and oncogenes to chemotherapy and metastasis.

World Academy of Sciences Journal

World Academy of Sciences Journal

Multidisciplinary open-access journal spanning biochemistry, genetics, neuroscience, environmental health, and synthetic biology.

International Journal of Functional Nutrition

International Journal of Functional Nutrition

Open-access journal combining biochemistry, pharmacology, immunology, and genetics to advance health through functional nutrition.

International Journal of Epigenetics

International Journal of Epigenetics

Publishes open-access research on using epigenetics to advance understanding and treatment of human disease.

Medicine International

Medicine International

An International Open Access Journal Devoted to General Medicine.

Journal Cover
2014-February Volume 31 Issue 2

Full Size Image

Sign up for eToc alerts
Recommend to Library

  • Article
  • Citations
    • Cite This Article
    • Download Citation
    • Create Citation Alert
    • Remove Citation Alert
    • Cited By
  • Similar Articles
    • Related Articles (in Spandidos Publications)
    • Similar Articles (Google Scholar)
    • Similar Articles (PubMed)
  • Download PDF
  • Download XML
  • View XML
Article

Knockdown of Bmi1 inhibits the stemness properties and tumorigenicity of human bladder cancer stem cell-like side population cells

Expression of Concern in: /10.3892/or.2025.9006
  • Authors:
    • Dingjun Zhu
    • Xuesi Wan
    • Hai Huang
    • Xu Chen
    • Wu Liang
    • Fengjin Zhao
    • Tianxin Lin
    • Jinli Han
    • Wenlian Xie
  • View Affiliations / Copyright

    Affiliations: Department of Urology, Sun Yat-Sen Memorial Hospital, Sun Yat-Sen University, Guangzhou 510120, P.R. China, Department of Endocrinology, The First Affiliated Hospital of Sun Yat-sen University, Guangzhou 510080, P.R. China
  • Pages: 727-736
    |
    Published online on: December 13, 2013
       https://doi.org/10.3892/or.2013.2919
  • Expand metrics +
Metrics: Total Views: 0 (Spandidos Publications: | PMC Statistics: )
Metrics: Total PDF Downloads: 0 (Spandidos Publications: | PMC Statistics: )
Cited By (CrossRef): 0 citations Loading Articles...

This article is mentioned in:



Abstract

B-cell-specific Moloney murine leukemia virus insertion site 1 (Bmi1) is directly involved in cell growth, proliferation and self-renewal of cancer stem cells (CSCs). The aim of the present study was to assess the role of Bmi1 in the maintenance of stemness properties and tumorigenicity of human bladder CSC-like side population (SP) cells. SP cells were sorted by flow cytometry using Hoechst 33342 staining. Bmi1 mRNA and protein expression in SP and non-SP (NSP) cells was analyzed by quantitative PCR, immunofluorescence and western blotting. The stemness properties of SP cells included cell proliferation, migration, self-renewal, chemotherapy resistance and cell cycle progression were assessed. Tumor formation was also assessed in human bladder cancer xenografts after Bmi1 silencing. The mRNA expression of Bmi1 was upregulated in SP cells when compared with that in the NSP cells. Knockdown of Bmi1 in SP cells resulted in inhibition of cell proliferation, migration and tumor sphere formation, enhanced sensitivity to cisplatin, and cell cycle arrest in the G0/G1 phase. Bmi1 knockdown inhibited cell cycle progression through derepression of the p16INK4a/p14ARF locus. Bmi1-siRNA SP cells failed to produce tumors in recipient mice, while typical urothelial carcinoma formed from subcutaneously injected scramble-siRNA SP cells. Bmi1 is crucial for the maintenance of stemness properties and tumorigenicity of human bladder CSC-like cells. Bmi1 may be a potential therapeutic target for the eradication of CSCs in bladder cancer.

Introduction

Bladder cancer is the most common malignancy of the urinary system and the sixth most common cancer in China. The age-standardized incidence rate is 11.4 per 100,000 for men, and 3.51 per 100,000 for women (1). The incidence of bladder cancer is even higher in Western countries (2). Approximately 75% of bladder cancers are noninvasive cancers, which have a high rate of recurrence and progression. The remaining 25% of bladder cancers are muscle-invasive cancers and are associated with extremely poor prognosis despite systemic therapy (3). Although great advances have been achieved in the understanding of this disease, the molecular mechanisms involved in the development and progression of bladder cancer are still largely unknown.

Increasing evidence has demonstrated the existence of cancer stem cells (CSCs) in most cancers. The CSC hypothesis suggests that a minor population of tumor cells, termed cancer stem cells or tumor-initiating cells, share various properties with normal stem cells and possess tumorigenic potential, as well as self-renewal, differentiation, and proliferation capacities (4). CSCs seem to be chemoresistant and radioresistant, leading to local recurrence (5,6).

Isolation of rare CSCs is an important step in CSC research. The most common method of CSC isolation is the use of specific surface markers, such as CD44, CD133, CD24, ESA and aldehyde dehydrogenase1 (ALDH1). Notably, the expression of CSC surface markers is specific to each tissue type, but some tumors do not have specific surface markers available for isolation. Side population (SP) cell analysis and sorting have been successfully used for the enrichment of stem cells in a variety of tissues (5,7). SP cells isolated from diverse cancer cell lines harbor stem cell-like properties (7–9).

B-cell-specific Moloney murine leukemia virus insertion site 1 (Bmi1) is a member of the Polycomb group (PcG) gene family, and was initially found to induce lymphoma upon cooperation with c-Myc by inhibiting c-Myc-induced apoptosis via p16INK4a/p14ARF (10,11). Bmi1 plays a critical role in the self-renewal and differentiation of a variety of normal stem cells and CSCs (10,12). Recent studies suggest that Bmi1 is involved in cancer initiation, and targeting Bmi1 using gene therapy abolishes the chemoresistance of tumor cells (10,13). However, we have limited understanding of the underlying mechanisms of Bmi1 function.

In the present study, we detected SP cells from the human bladder cancer cell line T24. These cells exhibited stem cell-like properties, providing the foundation for further study on the molecular mechanism of bladder cancer. The objectives were then to examine the functional significance of Bmi1 in the maintenance of the stem cell-like properties of the SP subpopulation in T24 cells, and investigate whether Bmi1 is involved in the tumorigenicity of SP T24 cells in vivo. Results from our study may reveal the potential strategy for targeting Bmi1 for bladder cancer therapy.

Materials and methods

Cell culture

The human bladder cancer cell line T24 [American Type Culture Collection (ATCC), Manassas, VA, USA] was cultured in RMPI-1640 medium (Gibco, Invitrogen, Carlsbad, CA, USA), supplemented with 10% fetal bovine serum (FBS) (Gibco), 100 U/ml penicillin G and 100 μg/ml streptomycin. All cell lines were maintained in a humidified 5% CO2 incubator at 37°C.

Sorting of SP cells by flow cytometry using Hoechst 33342

T24 cells were resuspended in pre-warmed complete RPMI-1640 medium at a concentration of 1×106 cells/ml. Cells were cultured either in the absence or in the presence of verapamil (50 μmol/l; Sigma, St. Louis, MO, USA) for 30 min at 37°C, before adding the DNA-binding dye, Hoechst 33342 (Sigma), at a final concentration of 5 μg/ml and incubating for 90 min in the dark with gentle mixing. Cells were then washed twice with PBS and resuspended in ice-cold PBS/2% FBS to a final concentration of 1×106 cells/ml. Propidium iodide (PI) (2 μg/ml; Sigma) was added to gate viable cells, and the cells were maintained at 4°C in the dark before flow cytometry (Beckman Coulter, Brea, CA, USA) sorting. Hoechst 33342 was excited at 355 nm and a fluorescent profile was generated for dual-wavelength analysis (450/50 and 675/20 nm). We collected both SP and non-SP (NSP) cells to evaluate the sorting purity and to conduct further experiments.

Immunofluorescence analysis

Freshly isolated SP and NSP cells from the T24 cells were cultured on glass slides overnight. Cells were then fixed in 4% paraformaldehyde for 20 min, incubated with 0.5% Triton-X in PBS for 5 min, and blocked in 10% normal goat serum for 30 min. After incubation, cells were stained with a primary antibody against Bmi1 (Santa Cruz Biotechnology, Santa Cruz, CA, USA), at a dilution of 1:100 for 12 h at 4°C. Cells were then washed and incubated with FITC-conjugated goat anti-mouse IgG (Proteintech Group Inc., Chicago, IL, USA) at a dilution of 1:200 for 1 h at room temperature. After washing in PBS, cells were coverslipped with a mounting medium containing 4′,6-diamidino-2-phenylindole (DAPI). Stained cells were examined under a BX51 laser scanning confocal microscope (Olympus, Tokyo, Japan).

Small-interfering RNA transfection

Specific siRNA targeting human Bmi1 cDNA (GenBank no. NM_005180.8) (5′-CCU CCA CCU CUU CUU GUU UTT-3′) named Bmi1-siRNA and a scramble-siRNA (5′-UUC UCC GAA CGU GUC ACG UTT-3′) were synthesized by GenePharma (Shanghai, China). siRNAs (100 nM) were transfected into T24 cells or SP cells sorted from T24 cells using Lipofectamine 2000 (Invitrogen), according to the manufacturer’s instructions. Transfection efficiency was then assessed using quantitative real-time RT-PCR and western blotting for Bmi1. Transfected cells were cultured for further experiments.

Real-time RT-PCR analysis

Total RNA was extracted from cells using TRIzol (Invitrogen). RNA purity was determined using absorbance at 260 and 280 nm (A260/280), and the integrity of the RNA was verified by electrophoresis on formaldehyde gels. Each sample (1 μg) was reverse transcribed using a RT-PCR kit (Takara Bio, Otsu, Japan). Real-time PCR analysis was performed using a standard SYBR Green PCR kit (Roche Applied Science, Penzberg, Germany) on a LightCycler 480 real-time PCR system (Roche Diagnostics, Basel, Switzerland), according to the manufacturer’s instructions. RNA levels of the GAPDH gene were monitored as an internal control. Primer sequences were: GAPDH, forward 5′-AAG GTG AAG GTC GGA GTC AAC-3′ and reverse 5′-GGG GTC ATT GAT GGC AAC AAT A-3′; Bmi1, forward 5′-CGT GTA TTG TTC GTT ACC TGG A-3′ and reverse 5′-TTC AGT AGT GGT CTG GTC TTG T-3′; p14ARF, forward 5′-ATG GAG CCT TCG GCT GAC T-3′ and reverse 5′-GTA ACT ATT CGG TGC GTT GGG-3′; p16INK4a, forward 5′-GGG TTT TCG TGG TTC ACA TCC-3′ and reverse 5′-CTA GAC GCT GGC TCC TCA GTA-3′; Oct4, forward 5′-CTT GAA TCC CGA ATG GAA AGG G-3′ and reverse 5′-GTG TAT ATC CCA GGG TGA TCC TC-3′; ABCG2, forward 5′-ACG AAC GGA TTA ACA GGG TCA-3′ and reverse 5′-CTC CAG ACA CAC CAC GGA T-3′. The relative expression was calculated using the 2−ΔΔCt method.

Western blotting

Equal amounts of protein lysates (20 μg) were subjected to SDS-PAGE and transferred to a PVDF membrane by electroblotting. Antibodies against Bmi1 (1:2,000 dilution; Santa Cruz Biotechnology), P14ARF (1:2,000 dilution; Abcam, USA) and P16INK4a (1:1,000 dilution, Abcam) were used as the primary antibodies. An anti-β-actin antibody at a 1:10,000 dilution was used as a loading control. The protein bands were visualized using an imaging system (Bio-Rad, Hercules, CA, USA).

Cell proliferation assays

Cells were plated at a density of 1×103 cells/well in complete RPMI-1640, in triplicate, in a 96-well plate (100 μl/well) and incubated over 7 days. The cell titer 3-(4,5-dimethylthiazol-2-yl)-2,5-diphenyltetrazolium bromide (MTT) was added to each well according to the manufacturer’s instructions. After 4 h in culture, the MTT medium was removed, and then DMSO was added into each well to dissolve the formazan. Cell viability was determined by measuring the absorbance at 490 nm using a Model 550 plate reader (Bio-Rad).

Cells were plated at 1,000 cells/well in 96-well plates. Cisplatin (Sigma) was added the following day at a concentration gradient (0.5, 2 and 4 μg/ml), in triplicate. After 48 h, the cell survival rate (SR) (%) was determined using the MTT method. SR was calculated using the formula: SR (%) = (mean absorbance of the test well/mean absorbance of the control) × 100. Inhibition rate (IR) was calculated as IR (%) = 100% − SR (%).

Cell migration assays

For assessment of cell migration in vitro, SP, NSP, SP-Bmi1-siRNA cells and SP-scramble-siRNA cells (1×105 in 100 μl of serum-free RPMI-1640 medium) were placed in the upper chamber of Transwell migration chambers with an 8-μm pore size (BD Biosciences, Franklin Lakes, NJ, USA). The lower chamber contained 0.6 ml of 10% FBS medium as a chemoattractant. Cells were incubated for 12 h. Non-migrated cells were removed from the upper surface of the Transwell membrane with a cotton swab, and the migrated cells on the lower side of the membrane were fixed with 4% paraformaldehyde and stained with 0.25% crystal violet. After staining, cell migration was quantified by counting cells in 5 random fields (x200) under a microscope.

Self-renewal as assessed by tumor sphere formation

Cells were plated in ultra-low adhesion 6-well plates at a density of 1×104 cells/well and grown in a serum-free DMEM/F12 medium (Gibco) containing 20 ng/ml of epidermal growth factor (EGF; R&D Systems, Minneapolis, MN, USA), 5 μg/ml of insulin, 0.4% bovine serum albumin (Gibco), and 2% B27 (Invitrogen), as previously described (14). After 7 days in culture, the number of spheres was quantified by counting spheres in 5 random fields (x100) under a phase contrast microscope (Olympus).

Cell cycle analysis

For cell cycle analysis, SP cells transfected with Bmi1-siRNA or scramble-siRNA were washed twice with PBS and fixed overnight with 70% ethanol at −20°C. Cells were then washed with PBS and incubated in PBS containing 50 μg/ml PI, 0.2% Triton X-100, and 200 mg/ml RNase A for 30 min in the dark. Cell cycle distribution was analyzed using FACScan System (BD Diagnostics, Sparks, MD, USA). Data were analyzed with FlowJo software (Tree Star Inc., Ashland, OR, USA).

Mouse xenograft models

NOD/SCID mice (n=4, male, 6–10 weeks of age) were purchased from the Laboratory Animal Center of the Sun Yat-Sen University (Guangzhou, China). All animal experiments were approved by the Animal Ethics and Welfare Committee of the Sun Yat-Sen University. SP cells (1×105) transfected with Bmi1-siRNA or scramble-siRNA were suspended in RMPI-1640 and Matrigel (BD Biosciences, 1:1) and subcutaneously injected into the left and right sides of the back of recipient mice, respectively. Tumor formation was observed weekly for 6 weeks.

Statistical analysis

Data analysis was performed using SPSS 19.0 (SPSS Inc., Chicago, IL, USA). Data are expressed as means ± standard deviation (SD). Differences between groups were compared using the Student’s t-test or one-way analysis of variance (ANOVA) with Fisher’s least significant difference (LSD) test for post hoc analysis. Differences were considered to be statistically significant at P<0.05.

Results

Identification of SP cells from human bladder cancer T24 cells

To explore the effect of Bmi1 in the maintenance of stem-like SP cells, the human bladder cancer cell line T24 was sorted by flow cytometry after incubation with Hoechst 33342 for 90 min. SP cells represented 13.2±1.2% of the total cells. When preincubated with verapamil for 30 min, the proportion of SP cells dropped to 0.05±0.01% of the total cells (Fig. 1A), which indicated that Hoechst 33342 exclusion is verapamil-sensitive.

Figure 1

Identification of side population (SP) cells from the human bladder cancer T24 cells. (A) SP cells were sorted by flow cytometry using Hoechst 33342 (Hoe) from T24 cells with or without pretreatment with verapamil (V) for 30 min. (B) Relative mRNA expression of ABCG2 and OCT4 detected in SP and non-SP (NSP) T24 cells by real-time RT-PCR. GAPDH was used as an internal reference. The data are shown as means ± standard deviation (SD). *P<0.05 vs. NSP cells.

To determine whether SP cells had a stem cell phenotype, we compared the expression levels of cancer stem cell markers, such as Oct4 and ABCG2, between SP and NSP cells by real-time RT-PCR. The mRNA expression of ABCG2 and OCT4 was significantly higher in SP cells than in NSP (both P<0.05) (Fig. 1B).

Bmi1 is highly expressed in SP cells when compared with the expression level in NSP cells

We observed that the mRNA expression of Bmi1 was upregulated 4.34 times in SP cells when compared with the expression level in NSP cells (Fig. 2A). Western blot and immunofluorescence analyses confirmed that Bmi1 was highly expressed in the nuclei and cytoplasm of SP cells when compared with the NSP cells (Fig. 2B and C). These results suggest that Bmi1 may play a regulatory role in the stem-like SP phenotype.

Figure 2

Bmi1 is highly expressed in SP T24 cells. (A) Relative expression of Bmi1 as detected in SP and NSP cells by real-time RT-PCR. GAPDH was used as internal reference. *P<0.05 vs. NSP cells. (B) Western blot analyses of Bmi1 protein expression in SP and NSP cells. (C) Immunocytochemical analyses of Bmi1 protein expression. The nucleus was stained with DAPI (blue), and Bmi1 was stained with CY3 (red) (magnification, ×200). The data are shown as means ± SD.

Effects of Bmi1 knockdown on the SP T24 cell phenotype, cell proliferation and migration in vitro

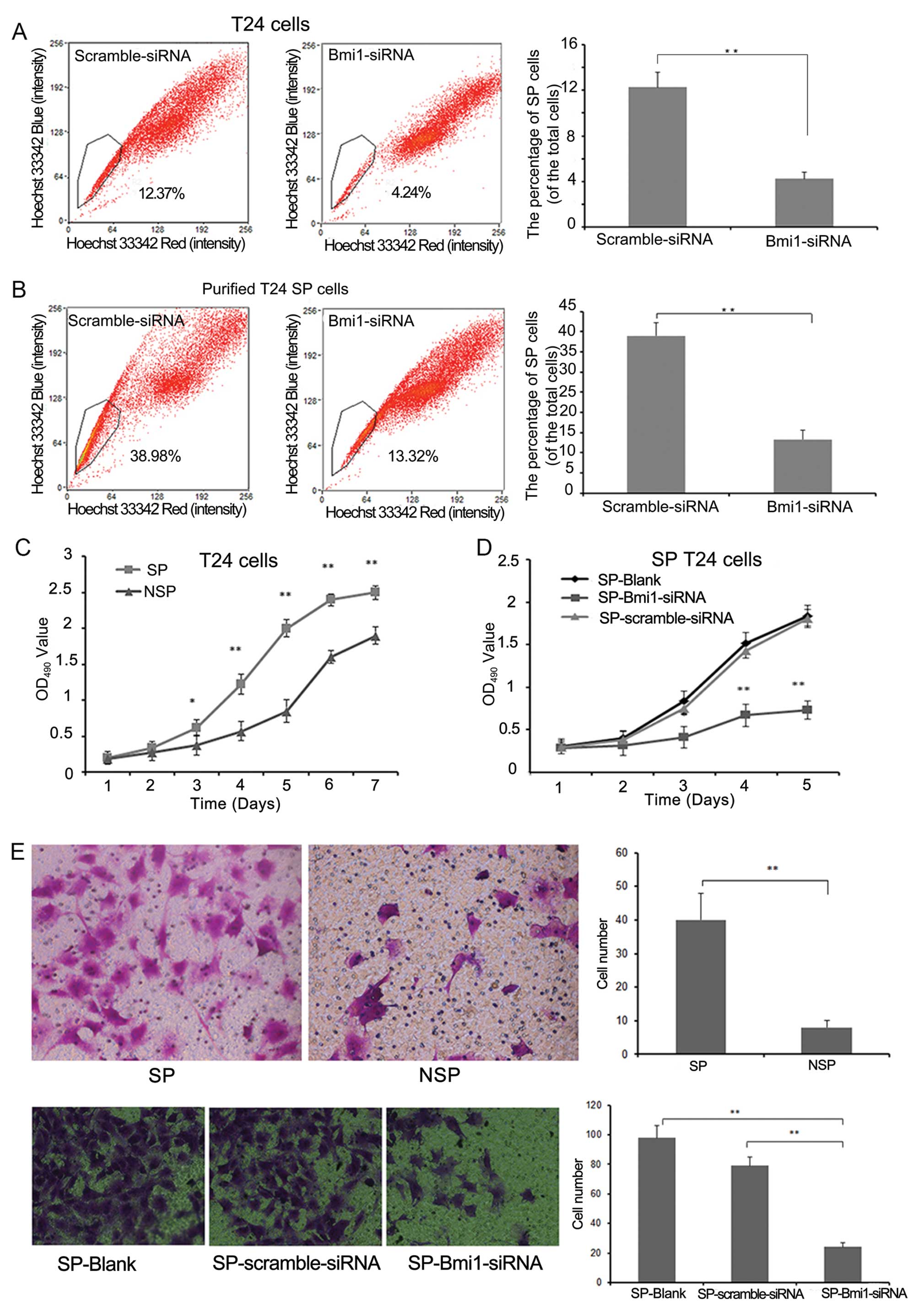
Our previous study confirmed that the purified SP cells can generate non-stem-like NSP cells through asymmetric cell division in vitro (17). Firstly, we transfected SP cells with Bmi1 siRNA and scramble siRNA for 48 h, and the efficient knockdown of Bmi1 was confirmed by real-time RT-PCR and western blotting (Fig. 6A and B). Secondly, we transfected Bmi1 siRNA and scramble siRNA into the T24 cells (Fig. 3A), and the result showed that knockdown of Bmi1 reduced the proportion of SP cells from 12.26±1.3 to 4.24±0.6% (P<0.01) in the T24 cells. Thirdly, we transfected Bmi1 siRNA and scramble siRNA into purified SP cells and cultured them for 10 days to examine the role of Bmi1 in this process. The SP subpopulation in the Bmi1 siRNA group was decreased when compared with the negative control cells (13.32±2.2 vs. 38.98±3.2%, P<0.01; Fig. 3B). These results demonstrate that Bmi1 plays an important role in maintaining SP cell self-renewal and differentiation abilities, and knockdown of Bmi1 promoted SP cell differentiation toward non-stem-like NSP cells.

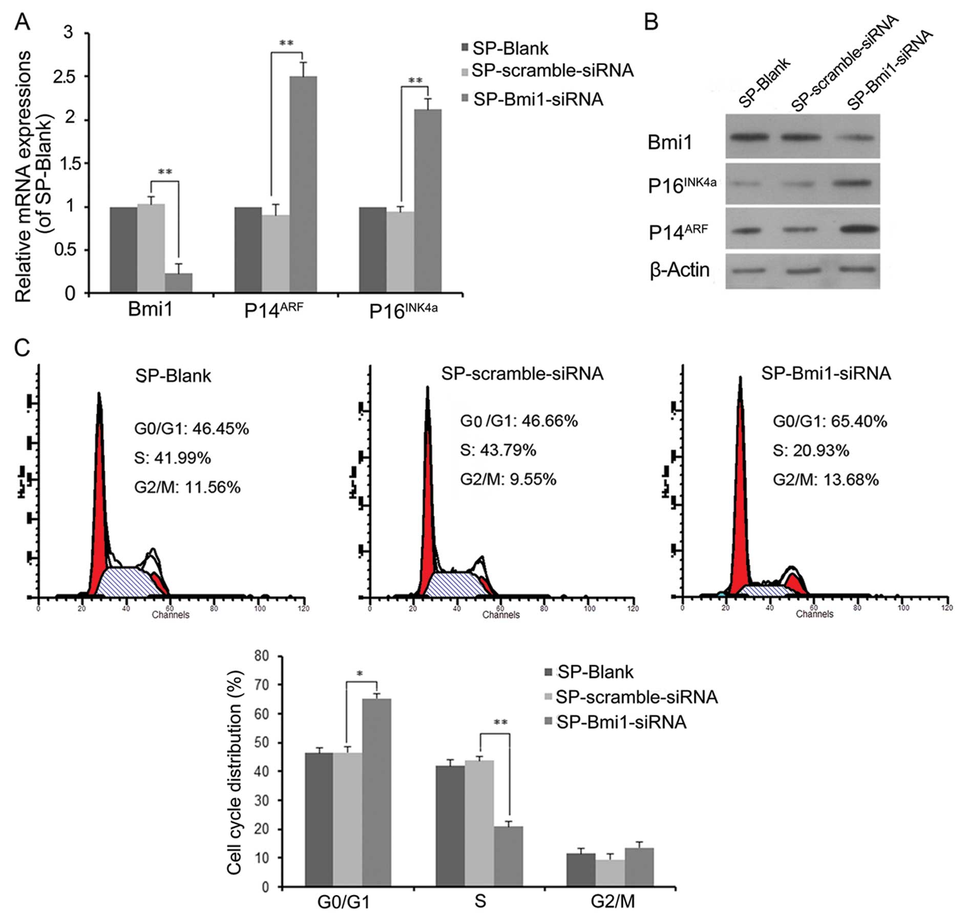
Figure 6

Bmi1 knockdown inhibits cell cycle progression through derepression of the p16INK4a/p14ARF locus in SP T24 cells. (A) Bmi1, p16INK4a and p14ARF mRNA expression was determined by real-time RT-PCR. GAPDH was used as an internal reference. (B) Bmi1, p16INK4a and p14ARF protein expression was determined by western blotting. β-actin was used as an internal reference. (C) Cell cycle progression in SP cells after Bmi1 knockdown was determined by flow cytometric analysis using propidium iodide (PI) staining. The data are shown as means ± SD. *P<0.05, **P<0.01.

Figure 3

Effects of Bmi1 knockdown on SP T24 cell phenotype, cell proliferation and migration in vitro. SP cells were sorted by flow cytometry using Hoechst 33342 in T24 cells (A) and purified T24 SP cells (B) after Bmi1 knockdown and long-term culture (10 days). (C) SP and NSP cell proliferation was monitored by MTT assays for 7 days. (D) SP cell proliferation after knockdown of Bmi1, as assessed by the MTT assays for 5 days. *P<0.05, **P<0.01 vs. SP-scramble-siRNA. (E) The cell migration capacity was analyzed by Transwell assays. Five random fields (magnification, ×200) were photographed and cells were counted. The data are shown as means ± SD. *P<0.05, **P<0.01.

We then detected the proliferation and migration abilities of SP and NSP cells using MTT and Transwell assays. The cell growth curve indicated that the SP cells proliferated faster than the NSP cells after day 2 (Fig. 3C). In the Transwell assay, more SP cells penetrated through the gel membrane compared with NSP cells (P<0.01) (Fig. 3E). After transfection with siRNA targeting Bmi1, the proliferation and migration of SP-Bmi1-siRNA cells were sharply decreased compared with the SP-scramble-siRNA cells (Fig. 3D and E).

Bmi1 regulates the self-renewal capacity of SP cells

Tumor sphere generation in vitro is considered to be indicative of self-renewal potential, one of the characteristics of CSCs (15). We assessed the self-renewal properties of SP cells by detecting their ability to form tumor spheres in serum-free media and non-adherent conditions. Results showed that the number of tumor spheres formed by SP cells was nearly four times higher than that for NSP cells. In order to ascertain whether Bmi1 regulates the self-renewal capacity of SP cells, we silenced the Bmi1 expression in SP cells using siRNA, and the results of the sphere formation assay showed that this ability of SP cells was significantly inhibited compared with that of SP-scramble- siRNA cells (P<0.01) (Fig. 4). These data revealed that Bmi1 plays an important role in regulating the self-renewal ability of SP cells.

Figure 4

Bmi1 regulates the self-renewal of SP T24 cells in vitro. (A) Tumor sphere formation assay was used to assess the self-renewal capacity of SP and NSP cells. Scale bar, 100 μm. (B) Self-renewal capacity of SP cells after Bmi1 knockdown. Five random fields (x100) were photographed, and the sphere numbers were counted after 7 days. The data are shown as means ± SD. **P<0.01.

Bmi1 knockdown enhances SP cell sensitive to cisplatin in vitro

Chemoresistance is considered to be one of the characteristics of CSCs (16). We previously reported that the SP cells sorted from the T24 cells were significantly more resistant to chemotherapy when compared with the resistance of NSP cells (17). In order to ascertain whether Bmi1 knockdown influences cisplatin sensitivity of SP cells, we treated SP, NSP, SP-Bmi1-siRNA and SP-scramble-siRNA cells with various concentrations of cisplatin for 48 h (Fig. 5). We then observed the inhibition rate (IR) of each cell group by MTT assays. Results revealed that SP cells showed a stronger resistance to cisplatin compared with the NSP cells at all concentrations (all P<0.01). After knockdown of Bmi1, the IR of the SP-Bmi1-siRNA cells was obviously higher when compared with the IR of the SP-scramble-siRNA cells (all P<0.01). These results demonstrated SP chemoresistance and that Bmi1 knockdown could sensitize SP cells to cisplatin.

Figure 5

Bmi1 knockdown enhances SP T24 cell sensitivity to cisplatin. SP, NSP, SP-Bmi-siRNA and SP-scramble-siRNA cells were treated with various concentrations of cisplatin (0.5, 2 and 4 μg/ml) for 48 h, and the inhibition rate (IR) was detected by MTT assays. Survival rate (SR) (%) = (mean absorbance of the test well/mean absorbance of the control) × 100%. Inhibition rate (IR) was calculated as IR (%) = 100% − SR (%). The data are shown as means ± SD. **P<0.01.

Bmi1 knockdown induces cell cycle arrest in the G0/G1 phase through derepression of the p16INK4a/p14ARF locus in SP T24 cells

Bmi1 has been shown to be important for the self-renewal of neural stem cells by inhibition of the p16INK4a/p14ARF locus (18). To ascertain whether knockdown of Bmi1 results in the upregulation of p16INK4a/p14ARF, we transfected SP cells with Bmi1 siRNA and scramble siRNA for 48 h. The expression of p16INK4a and p14ARF was upregulated at the mRNA and protein levels (Fig. 6A and B). We also assessed the relationship between Bmi1 knockdown and cell cycle progression by flow cytometric analysis (Fig. 6C). Compared with the negative control SP cells, Bmi1 knockdown caused a significant decrease in the proportion of S-phase cells (from 43.8±1.5 to 20.9±1.9%, P<0.01) and a significant increase in the proportion of G0/G1-phase cells (from 46.7±2.0 to 65.4±1.6%, P<0.05). These results suggest that Bmi1 promotes stem-like SP cell proliferation by regulating cell cycle progression through suppression of the p16INK4a/p14ARF locus.

Bmi1 knockdown suppresses the tumorigenicity of SP T24 cells in vivo

To further explore the role of Bmi1 in the tumorigenesis of bladder cancer CSCs in vivo, equal numbers of SP-Bmi1-siRNA and SP-scramble-siRNA cells were subcutaneously injected into the left and right sides of the back of recipient mice, respectively. The development of tumors was detected throughout the 6 weeks after injection. The SP-scramble-siRNA cells generated varying sizes of tumors in all four mice (Fig. 7B). In contrast, SP-Bmi1-siRNA cells failed to form subcutaneous tumors in any of the recipient mice (Fig. 7A). Results of hematoxylin and eosin (H&E) staining (Fig. 7C) showed that the tumors formed from the subcutaneously injected SP-scramble-siRNA cells was a typical urothelial carcinoma. This in vivo result further supports that Bmi1 is essential for the tumorigenic capacity of SP T24 cells.

Figure 7

Bmi1 silencing suppresses the tumorigenicity of SP T24 cells in vivo. (A) SP-Bmi1-siRNA and SP-scramble-siRNA T24 cells (1×105) were subcutaneously injected into the left and right sides of the back of recipient mice, respectively. The mice were sacrificed 6 weeks later. (B) Sizes of the tumors formed from subcutaneously injected SP-scramble-siRNA T24 cells. (C) Results of hematoxylin and eosin (H&E) staining showed that the tumor formed from subcutaneously injected SP-scramble-siRNA T24 cells was a typical urothelium carcinoma (magnification, ×100).

Discussion

Increasing evidence supports the existence of CSCs, which are considered to be responsible for tumor initiation, tumor recurrence and therapy resistance (4,5). Therefore, a better understanding of the biology and regulatory mechanisms of CSCs is of great significance for developing new strategies targeting CSCs for cancer treatment (11). In a previous study, we enriched bladder cancer stem cells from the T24 cell line and characterized their CSC properties (17). Furthermore, SP-enriched cells possessing stem cell characteristics have been identified in a number of cancers (4,8,9).

We used SP cells as a bladder cancer stem cell model to elucidate their self-renewal and tumor initiation mechanisms. In the present study, we observed that SP cells from the T24 cell line possessed CSC properties and that Bmi1 was highly expressed in the SP population when compared with that in the NSP cells. Our results also demonstrated that Bmi1 plays an important role in regulating proliferation, self-renewal and tumorigenic properties of SP cells by the inhibition of the p16INK4a/p14ARF locus. Knockdown of Bmi1 expression by siRNA sensitized SP cells to cisplatin and suppressed their tumorigenicity in vitro and in vivo.

CSCs are characterized by self-renewal, chemoresistance and tumorigenesis (19). To identify CSCs among tumor cells, two different methods are usually proposed. The first is to use surface markers selectively expressed on CSCs. However, in many tumor types, no markers are known to prospectively identify CSCs; in such cases, the ability of stem cells to extrude dyes such as Hoechst 33342 can be used to identify them (20). Thus, in a number of tumors and cancer cell lines, SP cells have been isolated and identified to be potential candidates for CSCs (9,20–22). The ATP-binding cassette transporter ABCG2/BCRP1 has been revealed to be the main mediator of the SP phenotype (23,24). In contrast, some studies have demonstrated that in some normal tissues or certain tumors, SP cells are not enriched in stem-like cells (25–27). Triel et al (27) demonstrated that SP cells found within human epidermis lack stem cell characteristics, and Broadley et al (28) revealed that SP cells from glioblastoma multiforme cell lines had no stem-like activity in vitro and in vivo when compared with these characteristics in non-SP and parental cells. These conflicting data indicate that SP cells are not necessarily stem cells and that further characterization is necessary to prove their nature. In one of our previous studies (17) and in the present study, results showed that SP cells exhibited a stronger ability for proliferation, self-renewal and chemoresistance than NSP cells in the bladder cancer cell line T24. Furthermore, SP cells had high expression of ABCG2 and stem cell marker OCT4 when compared with that in the NSP cells. Our results suggest that SP cells can serve as a model for the study of bladder CSCs.

Bmi1, a component of PRC1, is thought to be essential for maintaining self-renewal in several normal stem cell systems and CSCs, including haematopoietic stem cells (12), neural stem cells (18) and leukemic stem cells (29). Recent studies have demonstrated that Bmi1 is highly expressed and regulates the stem-like properties of SP cells in hepatocellular carcinoma, breast cancer and pancreatic adenocarcinoma (30–32). In our previous studies, Bmi1 was found to be highly expressed in bladder cancer specimens and to be correlated to clinicopathological characteristics and patient prognosis (33,34). Therefore, we hypothesized that Bmi1 may also play an important regulatory role in bladder CSCs. In the present study, we functionally validated the importance of Bmi1 expression in stem-like SP cells from the bladder cancer cell line T24. As expected, our results showed that both the mRNA and protein levels of Bmi1 were higher in SP cells. Knockdown of Bmi1 by siRNA significantly decreased the proportion of SP cells among the T24 cells and purified SP cells after long-term differentiation. Furthermore, analysis of the growth, migration and tumor sphere formation of purified SP cells transfected with siRNA revealed that loss of Bmi1 caused a considerable inhibition in the proliferation and self-renewal of SP cells. These observations were further confirmed by xenograft transplantation in NOD/SCID mice, where Bmi1 knockdown in SP cells resulted in the failure to develop tumors.

Bmi1 has been reported to be associated with the protection of cancer cells from apoptosis induced by chemotherapy. Yin et al (35) observed that Bmi1 promoted the chemoresistance of pancreatic cancer cells to gemcitabine. Recently, Wang et al (36) reported that Bmi1 enhanced the chemoresistance of ovarian cancer cells, and that silencing Bmi1 sensitized ovarian cancer cells to cisplatin. A previous study also showed that CTCs extracted from T24 cells were resistant to cisplatin, and that this resistance was related to aldehyde dydrogenase (37); however, the relationship between Bmi1 and aldehyde dydrogenase is unknown. Another study showed that the cisplatin resistance of T24 SP cells was correlated with Bmi1, and that Bmi1 was also correlated with Nanog expression (38). Consistent with these reports, our results revealed that SP cells from bladder cancer cells showed a stronger resistance to cisplatin, and that Bmi1 knockdown significantly increased the IR by cisplatin in SP cells. These results strongly suggest that Bmi1 is essential for maintaining tumorigenesis and chemoresistance in stem-like SP cells.

However, the molecular mechanisms of Bmi1 function in CSCs are not completely understood. Some studies revealed that Bmi1 preserves the self-renewal and proliferation characteristics of stem cells through the repression of the p16INK4a/p14ARF locus, which encodes two tumor-suppressor proteins (P16Ink4a and P14Arf) (18,39,40). Conversely, some studies revealed an p16INK4a/p14ARF-independent contribution of Bmi1 to self-renewal in neural stem cells and tumorigenesis in a hepatocellular carcinoma mouse model (41,42). Douglas et al (43) reported that Bmi1 knockdown significantly inhibited cell proliferation in both wild-type and p16INK4a-null Ewing sarcoma. Nevertheless, the molecular mechanisms by which Bmi1 affects CSCs in human bladder cancer have not been previously identified. In the present study, we observed that Bmi1 knockdown using siRNA could promote p16INK4a/p14ARF mRNA and protein expression in stem-like SP cells from the human bladder cancer cell line T24. Bmi1 knockdown also caused S-phase cell cycle arrest in bladder cancer T24 SP cells. These results demonstrated that Bmi1 is involved in stem-like SP cell self-renewal and tumorigenesis through the repression of the p16INK4a/p14ARF locus in the human bladder cancer cell line T24.

In conclusion, our results demonstrated that the SP phenotype can be used to isolate CSCs in the bladder cancer cell line T24, and that Bmi-1 modulates various cancer stem-like characteristics of bladder cancer SP cells, such as self-renewal, chemoresistance and tumorigenesis. In addition, Bmi1 performed these functions to a great extent through the suppression of the p16INK4a/p14ARF locus. Based on our findings, Bmi1 may be a target by which to decrease the CSC population of tumors and to improve treatment outcomes.

Acknowledgements

This study was supported by grants from the National Natural Science Foundation of China (no. 81072102 to W. Xie) and the Collaborative Funds from Panyu Hospital of Chinese Medicine.

References

1 

Han S, Zhang S and Chen W: Analysis of the status and trends of bladder cancer incidence in China. Oncol Progress. 11:89–95. 2013.

2 

Ploeg M, Aben KK and Kiemeney LA: The present and future burden of urinary bladder cancer in the world. World J Urol. 27:289–293. 2009. View Article : Google Scholar : PubMed/NCBI

3 

Babjuk M, Burger M, Zigeuner R, et al: EAU guidelines on non-muscle-invasive urothelial carcinoma of the bladder: update 2013. Eur Urol. 64:639–653. 2013. View Article : Google Scholar : PubMed/NCBI

4 

Enderling H, Hlatky L and Hahnfeldt P: Cancer stem cells: a minor cancer subpopulation that redefines global cancer features. Front Oncol. 3:762013. View Article : Google Scholar : PubMed/NCBI

5 

Reya T, Morrison SJ, Clarke MF and Weissman IL: Stem cells, cancer, and cancer stem cells. Nature. 414:105–111. 2001. View Article : Google Scholar : PubMed/NCBI

6 

Siddique HR and Saleem M: Role of BMI1, a stem cell factor, in cancer recurrence and chemoresistance: preclinical and clinical evidences. Stem Cells. 30:372–378. 2012. View Article : Google Scholar : PubMed/NCBI

7 

Sugihara E and Saya H: Complexity of cancer stem cells. Int J Cancer. 132:1249–1259. 2013. View Article : Google Scholar : PubMed/NCBI

8 

Kondo T: Stem cell-like cancer cells in cancer cell lines. Cancer Biomark. 3:245–250. 2007.PubMed/NCBI

9 

Wu C and Alman BA: Side population cells in human cancers. Cancer Lett. 268:1–9. 2008. View Article : Google Scholar

10 

Park IK, Morrison SJ and Clarke MF: Bmi1, stem cells, and senescence regulation. J Clin Invest. 113:175–179. 2004. View Article : Google Scholar : PubMed/NCBI

11 

Jacobs JJ, Kieboom K, Marino S, DePinho RA and van Lohuizen M: The oncogene and Polycomb-group gene bmi-1 regulates cell proliferation and senescence through the ink4a locus. Nature. 397:164–168. 1999. View Article : Google Scholar : PubMed/NCBI

12 

Park IK, Qian D, Kiel M, et al: Bmi-1 is required for maintenance of adult self-renewing haematopoietic stem cells. Nature. 423:302–305. 2003. View Article : Google Scholar : PubMed/NCBI

13 

Siddique HR, Parray A, Tarapore RS, et al: BMI1 polycomb group protein acts as a master switch for growth and death of tumor cells: regulates TCF4-transcriptional factor-induced BCL2 signaling. PLoS One. 8:e606642013. View Article : Google Scholar : PubMed/NCBI

14 

Fan X, Chen X, Deng W, Zhong G, Cai Q and Lin T: Up-regulated microRNA-143 in cancer stem cells differentiation promotes prostate cancer cells metastasis by modulating FNDC3B expression. BMC Cancer. 13:612013. View Article : Google Scholar : PubMed/NCBI

15 

Ponti D, Costa A, Zaffaroni N, et al: Isolation and in vitro propagation of tumorigenic breast cancer cells with stem/progenitor cell properties. Cancer Res. 65:5506–5511. 2005. View Article : Google Scholar : PubMed/NCBI

16 

Tang C, Ang BT and Pervaiz S: Cancer stem cell: target for anti-cancer therapy. FASEB J. 21:3777–3785. 2007. View Article : Google Scholar : PubMed/NCBI

17 

Ning ZF, Huang YJ, Lin TX, et al: Subpopulations of stem-like cells in side population cells from the human bladder transitional cell cancer cell line T24. J Int Med Res. 37:621–630. 2009. View Article : Google Scholar : PubMed/NCBI

18 

Molofsky AV, He S, Bydon M, Morrison SJ and Pardal R: Bmi-1 promotes neural stem cell self-renewal and neural development but not mouse growth and survival by repressing the p16Ink4a and p19Arf senescence pathways. Genes Dev. 19:1432–1437. 2005. View Article : Google Scholar : PubMed/NCBI

19 

Cetin I and Topcul M: Cancer stem cells in oncology. J BUON. 17:644–648. 2012.PubMed/NCBI

20 

Moserle L, Ghisi M, Amadori A and Indraccolo S: Side population and cancer stem cells: therapeutic implications. Cancer Lett. 288:1–9. 2010. View Article : Google Scholar : PubMed/NCBI

21 

Ho MM, Ng AV, Lam S and Hung JY: Side population in human lung cancer cell lines and tumors is enriched with stem-like cancer cells. Cancer Res. 67:4827–4833. 2007. View Article : Google Scholar : PubMed/NCBI

22 

Oates JE, Grey BR, Addla SK, et al: Hoechst 33342 side population identification is a conserved and unified mechanism in urological cancers. Stem Cells Dev. 18:1515–1522. 2009. View Article : Google Scholar : PubMed/NCBI

23 

Zhou S, Schuetz JD, Bunting KD, et al: The ABC transporter Bcrp1/ABCG2 is expressed in a wide variety of stem cells and is a molecular determinant of the side-population phenotype. Nat Med. 7:1028–1034. 2001. View Article : Google Scholar : PubMed/NCBI

24 

Hepburn AC, Veeratterapillay R, Williamson SC, et al: Side population in human non-muscle invasive bladder cancer enriches for cancer stem cells that are maintained by MAPK signalling. PLoS One. 7:e506902012. View Article : Google Scholar : PubMed/NCBI

25 

Stingl J, Eirew P, Ricketson I, et al: Purification and unique properties of mammary epithelial stem cells. Nature. 439:993–997. 2006.PubMed/NCBI

26 

Mitsutake N, Iwao A, Nagai K, et al: Characterization of side population in thyroid cancer cell lines: cancer stem-like cells are enriched partly but not exclusively. Endocrinology. 148:1797–1803. 2007. View Article : Google Scholar : PubMed/NCBI

27 

Triel C, Vestergaard ME, Bolund L, Jensen TG and Jensen UB: Side population cells in human and mouse epidermis lack stem cell characteristics. Exp Cell Res. 295:79–90. 2004. View Article : Google Scholar : PubMed/NCBI

28 

Broadley KW, Hunn MK, Farrand KJ, et al: Side population is not necessary or sufficient for a cancer stem cell phenotype in glioblastoma multiforme. Stem Cells. 29:452–461. 2011. View Article : Google Scholar : PubMed/NCBI

29 

Lessard J and Sauvageau G: Bmi-1 determines the proliferative capacity of normal and leukaemic stem cells. Nature. 423:255–260. 2003. View Article : Google Scholar : PubMed/NCBI

30 

Chiba T, Miyagi S, Saraya A, et al: The polycomb gene product BMI1 contributes to the maintenance of tumor-initiating side population cells in hepatocellular carcinoma. Cancer Res. 68:7742–7749. 2008. View Article : Google Scholar : PubMed/NCBI

31 

Liu S, Dontu G, Mantle ID, et al: Hedgehog signaling and Bmi-1 regulate self-renewal of normal and malignant human mammary stem cells. Cancer Res. 66:6063–6071. 2006. View Article : Google Scholar : PubMed/NCBI

32 

Proctor E, Waghray M, Lee CJ, et al: Bmi1 enhances tumorigenicity and cancer stem cell function in pancreatic adenocarcinoma. PLoS One. 8:e558202013. View Article : Google Scholar : PubMed/NCBI

33 

Qin ZK, Yang JA, Ye YL, et al: Expression of Bmi-1 is a prognostic marker in bladder cancer. BMC Cancer. 9:612009. View Article : Google Scholar : PubMed/NCBI

34 

Liang W, Zhu D, Cui X, et al: Knockdown BMI1 expression inhibits proliferation and invasion in human bladder cancer T24 cells. Mol Cell Biochem. 382:283–291. 2013. View Article : Google Scholar : PubMed/NCBI

35 

Yin T, Wei H, Leng Z, et al: Bmi-1 promotes the chemoresistance, invasion and tumorigenesis of pancreatic cancer cells. Chemotherapy. 57:488–496. 2011. View Article : Google Scholar : PubMed/NCBI

36 

Wang E, Bhattacharyya S, Szabolcs A, et al: Enhancing chemotherapy response with Bmi-1 silencing in ovarian cancer. PLoS One. 6:e179182011. View Article : Google Scholar : PubMed/NCBI

37 

Falso MJ, Buchholz BA and White RW: Stem-like cells in bladder cancer cell lines with differential sensitivity to cisplatin. Anticancer Res. 32:733–738. 2012.PubMed/NCBI

38 

Zhang Y, Wang Z, Yu J, et al: Cancer stem-like cells contribute to cisplatin resistance and progression in bladder cancer. Cancer Lett. 322:70–77. 2012. View Article : Google Scholar : PubMed/NCBI

39 

Molofsky AV, Pardal R, Iwashita T, Park IK, Clarke MF and Morrison SJ: Bmi-1 dependence distinguishes neural stem cell self-renewal from progenitor proliferation. Nature. 425:962–967. 2003. View Article : Google Scholar : PubMed/NCBI

40 

Biehs B, Hu JK, Strauli NB, et al: BMI1 represses Ink4a/Arf and Hox genes to regulate stem cells in the rodent incisor. Nat Cell Biol. 15:846–852. 2013. View Article : Google Scholar : PubMed/NCBI

41 

Fasano CA, Dimos JT, Ivanova NB, Lowry N, Lemischka IR and Temple S: shRNA knockdown of Bmi-1 reveals a critical role for p21-Rb pathway in NSC self-renewal during development. Cell Stem Cell. 1:87–99. 2007. View Article : Google Scholar : PubMed/NCBI

42 

Xu CR, Lee S, Ho C, et al: Bmi1 functions as an oncogene independent of Ink4A/Arf repression in hepatic carcinogenesis. Mol Cancer Res. 7:1937–1945. 2009. View Article : Google Scholar : PubMed/NCBI

43 

Douglas D, Hsu JH, Hung L, et al: BMI-1 promotes Ewing sarcoma tumorigenicity independent of CDKN2A repression. Cancer Res. 68:6507–6515. 2008. View Article : Google Scholar : PubMed/NCBI

Related Articles

  • Abstract
  • View
  • Download
  • Twitter
Copy and paste a formatted citation
Spandidos Publications style
Zhu D, Wan X, Huang H, Chen X, Liang W, Zhao F, Lin T, Han J and Xie W: Knockdown of Bmi1 inhibits the stemness properties and tumorigenicity of human bladder cancer stem cell-like side population cells Expression of Concern in /10.3892/or.2025.9006. Oncol Rep 31: 727-736, 2014.
APA
Zhu, D., Wan, X., Huang, H., Chen, X., Liang, W., Zhao, F. ... Xie, W. (2014). Knockdown of Bmi1 inhibits the stemness properties and tumorigenicity of human bladder cancer stem cell-like side population cells Expression of Concern in /10.3892/or.2025.9006. Oncology Reports, 31, 727-736. https://doi.org/10.3892/or.2013.2919
MLA
Zhu, D., Wan, X., Huang, H., Chen, X., Liang, W., Zhao, F., Lin, T., Han, J., Xie, W."Knockdown of Bmi1 inhibits the stemness properties and tumorigenicity of human bladder cancer stem cell-like side population cells Expression of Concern in /10.3892/or.2025.9006". Oncology Reports 31.2 (2014): 727-736.
Chicago
Zhu, D., Wan, X., Huang, H., Chen, X., Liang, W., Zhao, F., Lin, T., Han, J., Xie, W."Knockdown of Bmi1 inhibits the stemness properties and tumorigenicity of human bladder cancer stem cell-like side population cells Expression of Concern in /10.3892/or.2025.9006". Oncology Reports 31, no. 2 (2014): 727-736. https://doi.org/10.3892/or.2013.2919
Copy and paste a formatted citation
x
Spandidos Publications style
Zhu D, Wan X, Huang H, Chen X, Liang W, Zhao F, Lin T, Han J and Xie W: Knockdown of Bmi1 inhibits the stemness properties and tumorigenicity of human bladder cancer stem cell-like side population cells Expression of Concern in /10.3892/or.2025.9006. Oncol Rep 31: 727-736, 2014.
APA
Zhu, D., Wan, X., Huang, H., Chen, X., Liang, W., Zhao, F. ... Xie, W. (2014). Knockdown of Bmi1 inhibits the stemness properties and tumorigenicity of human bladder cancer stem cell-like side population cells Expression of Concern in /10.3892/or.2025.9006. Oncology Reports, 31, 727-736. https://doi.org/10.3892/or.2013.2919
MLA
Zhu, D., Wan, X., Huang, H., Chen, X., Liang, W., Zhao, F., Lin, T., Han, J., Xie, W."Knockdown of Bmi1 inhibits the stemness properties and tumorigenicity of human bladder cancer stem cell-like side population cells Expression of Concern in /10.3892/or.2025.9006". Oncology Reports 31.2 (2014): 727-736.
Chicago
Zhu, D., Wan, X., Huang, H., Chen, X., Liang, W., Zhao, F., Lin, T., Han, J., Xie, W."Knockdown of Bmi1 inhibits the stemness properties and tumorigenicity of human bladder cancer stem cell-like side population cells Expression of Concern in /10.3892/or.2025.9006". Oncology Reports 31, no. 2 (2014): 727-736. https://doi.org/10.3892/or.2013.2919
Follow us
  • Twitter
  • LinkedIn
  • Facebook
About
  • Spandidos Publications
  • Careers
  • Cookie Policy
  • Privacy Policy
How can we help?
  • Help
  • Live Chat
  • Contact
  • Email to our Support Team