Spandidos Publications Logo
  • About
    • About Spandidos
    • Aims and Scopes
    • Abstracting and Indexing
    • Editorial Policies
    • Reprints and Permissions
    • Job Opportunities
    • Terms and Conditions
    • Contact
  • Journals
    • All Journals
    • Oncology Letters
      • Oncology Letters
      • Information for Authors
      • Editorial Policies
      • Editorial Board
      • Aims and Scope
      • Abstracting and Indexing
      • Bibliographic Information
      • Archive
    • International Journal of Oncology
      • International Journal of Oncology
      • Information for Authors
      • Editorial Policies
      • Editorial Board
      • Aims and Scope
      • Abstracting and Indexing
      • Bibliographic Information
      • Archive
    • Molecular and Clinical Oncology
      • Molecular and Clinical Oncology
      • Information for Authors
      • Editorial Policies
      • Editorial Board
      • Aims and Scope
      • Abstracting and Indexing
      • Bibliographic Information
      • Archive
    • Experimental and Therapeutic Medicine
      • Experimental and Therapeutic Medicine
      • Information for Authors
      • Editorial Policies
      • Editorial Board
      • Aims and Scope
      • Abstracting and Indexing
      • Bibliographic Information
      • Archive
    • International Journal of Molecular Medicine
      • International Journal of Molecular Medicine
      • Information for Authors
      • Editorial Policies
      • Editorial Board
      • Aims and Scope
      • Abstracting and Indexing
      • Bibliographic Information
      • Archive
    • Biomedical Reports
      • Biomedical Reports
      • Information for Authors
      • Editorial Policies
      • Editorial Board
      • Aims and Scope
      • Abstracting and Indexing
      • Bibliographic Information
      • Archive
    • Oncology Reports
      • Oncology Reports
      • Information for Authors
      • Editorial Policies
      • Editorial Board
      • Aims and Scope
      • Abstracting and Indexing
      • Bibliographic Information
      • Archive
    • Molecular Medicine Reports
      • Molecular Medicine Reports
      • Information for Authors
      • Editorial Policies
      • Editorial Board
      • Aims and Scope
      • Abstracting and Indexing
      • Bibliographic Information
      • Archive
    • World Academy of Sciences Journal
      • World Academy of Sciences Journal
      • Information for Authors
      • Editorial Policies
      • Editorial Board
      • Aims and Scope
      • Abstracting and Indexing
      • Bibliographic Information
      • Archive
    • International Journal of Functional Nutrition
      • International Journal of Functional Nutrition
      • Information for Authors
      • Editorial Policies
      • Editorial Board
      • Aims and Scope
      • Abstracting and Indexing
      • Bibliographic Information
      • Archive
    • International Journal of Epigenetics
      • International Journal of Epigenetics
      • Information for Authors
      • Editorial Policies
      • Editorial Board
      • Aims and Scope
      • Abstracting and Indexing
      • Bibliographic Information
      • Archive
    • Medicine International
      • Medicine International
      • Information for Authors
      • Editorial Policies
      • Editorial Board
      • Aims and Scope
      • Abstracting and Indexing
      • Bibliographic Information
      • Archive
  • Articles
  • Information
    • Information for Authors
    • Information for Reviewers
    • Information for Librarians
    • Information for Advertisers
    • Conferences
  • Language Editing
Spandidos Publications Logo
  • About
    • About Spandidos
    • Aims and Scopes
    • Abstracting and Indexing
    • Editorial Policies
    • Reprints and Permissions
    • Job Opportunities
    • Terms and Conditions
    • Contact
  • Journals
    • All Journals
    • Biomedical Reports
      • Information for Authors
      • Editorial Policies
      • Editorial Board
      • Aims and Scope
      • Abstracting and Indexing
      • Bibliographic Information
      • Archive
    • Experimental and Therapeutic Medicine
      • Information for Authors
      • Editorial Policies
      • Editorial Board
      • Aims and Scope
      • Abstracting and Indexing
      • Bibliographic Information
      • Archive
    • International Journal of Epigenetics
      • Information for Authors
      • Editorial Policies
      • Editorial Board
      • Aims and Scope
      • Abstracting and Indexing
      • Bibliographic Information
      • Archive
    • International Journal of Functional Nutrition
      • Information for Authors
      • Editorial Policies
      • Editorial Board
      • Aims and Scope
      • Abstracting and Indexing
      • Bibliographic Information
      • Archive
    • International Journal of Molecular Medicine
      • Information for Authors
      • Editorial Policies
      • Editorial Board
      • Aims and Scope
      • Abstracting and Indexing
      • Bibliographic Information
      • Archive
    • International Journal of Oncology
      • Information for Authors
      • Editorial Policies
      • Editorial Board
      • Aims and Scope
      • Abstracting and Indexing
      • Bibliographic Information
      • Archive
    • Medicine International
      • Information for Authors
      • Editorial Policies
      • Editorial Board
      • Aims and Scope
      • Abstracting and Indexing
      • Bibliographic Information
      • Archive
    • Molecular and Clinical Oncology
      • Information for Authors
      • Editorial Policies
      • Editorial Board
      • Aims and Scope
      • Abstracting and Indexing
      • Bibliographic Information
      • Archive
    • Molecular Medicine Reports
      • Information for Authors
      • Editorial Policies
      • Editorial Board
      • Aims and Scope
      • Abstracting and Indexing
      • Bibliographic Information
      • Archive
    • Oncology Letters
      • Information for Authors
      • Editorial Policies
      • Editorial Board
      • Aims and Scope
      • Abstracting and Indexing
      • Bibliographic Information
      • Archive
    • Oncology Reports
      • Information for Authors
      • Editorial Policies
      • Editorial Board
      • Aims and Scope
      • Abstracting and Indexing
      • Bibliographic Information
      • Archive
    • World Academy of Sciences Journal
      • Information for Authors
      • Editorial Policies
      • Editorial Board
      • Aims and Scope
      • Abstracting and Indexing
      • Bibliographic Information
      • Archive
  • Articles
  • Information
    • For Authors
    • For Reviewers
    • For Librarians
    • For Advertisers
    • Conferences
  • Language Editing
Login Register Submit
  • This site uses cookies
  • You can change your cookie settings at any time by following the instructions in our Cookie Policy. To find out more, you may read our Privacy Policy.

    I agree
Search articles by DOI, keyword, author or affiliation
Search
Advanced Search
presentation
Oncology Reports
Join Editorial Board Propose a Special Issue
Print ISSN: 1021-335X Online ISSN: 1791-2431
Journal Cover
May-2015 Volume 33 Issue 5

Full Size Image

Sign up for eToc alerts
Recommend to Library

Journals

International Journal of Molecular Medicine

International Journal of Molecular Medicine

International Journal of Molecular Medicine is an international journal devoted to molecular mechanisms of human disease.

International Journal of Oncology

International Journal of Oncology

International Journal of Oncology is an international journal devoted to oncology research and cancer treatment.

Molecular Medicine Reports

Molecular Medicine Reports

Covers molecular medicine topics such as pharmacology, pathology, genetics, neuroscience, infectious diseases, molecular cardiology, and molecular surgery.

Oncology Reports

Oncology Reports

Oncology Reports is an international journal devoted to fundamental and applied research in Oncology.

Experimental and Therapeutic Medicine

Experimental and Therapeutic Medicine

Experimental and Therapeutic Medicine is an international journal devoted to laboratory and clinical medicine.

Oncology Letters

Oncology Letters

Oncology Letters is an international journal devoted to Experimental and Clinical Oncology.

Biomedical Reports

Biomedical Reports

Explores a wide range of biological and medical fields, including pharmacology, genetics, microbiology, neuroscience, and molecular cardiology.

Molecular and Clinical Oncology

Molecular and Clinical Oncology

International journal addressing all aspects of oncology research, from tumorigenesis and oncogenes to chemotherapy and metastasis.

World Academy of Sciences Journal

World Academy of Sciences Journal

Multidisciplinary open-access journal spanning biochemistry, genetics, neuroscience, environmental health, and synthetic biology.

International Journal of Functional Nutrition

International Journal of Functional Nutrition

Open-access journal combining biochemistry, pharmacology, immunology, and genetics to advance health through functional nutrition.

International Journal of Epigenetics

International Journal of Epigenetics

Publishes open-access research on using epigenetics to advance understanding and treatment of human disease.

Medicine International

Medicine International

An International Open Access Journal Devoted to General Medicine.

Journal Cover
May-2015 Volume 33 Issue 5

Full Size Image

Sign up for eToc alerts
Recommend to Library

  • Article
  • Citations
    • Cite This Article
    • Download Citation
    • Create Citation Alert
    • Remove Citation Alert
    • Cited By
  • Similar Articles
    • Related Articles (in Spandidos Publications)
    • Similar Articles (Google Scholar)
    • Similar Articles (PubMed)
  • Download PDF
  • Download XML
  • View XML
Article

Resveratrol analogue (E)-8-acetoxy-2-[2-(3,4-diacetoxyphenyl)ethenyl]-quinazoline induces G2/M cell cycle arrest through the activation of ATM/ATR in human cervical carcinoma HeLa cells

  • Authors:
    • Jong-Yun Kim
    • Hye-Eun Choi
    • Hwi-Ho Lee
    • Ji-Sun Shin
    • Dong‑Hyun Shin
    • Jung-Hye Choi
    • Yong Sup Lee
    • Kyung-Tae Lee
  • View Affiliations / Copyright

    Affiliations: Department of Pharmaceutical Biochemistry, College of Pharmacy, Kyung Hee University, Hoegi-Dong, Seoul 130-701, Republic of Korea, Department of Life and Nanopharmaceutical Science, College of Pharmacy, Kyung Hee University, Hoegi-Dong, Seoul 130-701, Republic of Korea
  • Pages: 2639-2647
    |
    Published online on: March 20, 2015
       https://doi.org/10.3892/or.2015.3871
  • Expand metrics +
Metrics: Total Views: 0 (Spandidos Publications: | PMC Statistics: )
Metrics: Total PDF Downloads: 0 (Spandidos Publications: | PMC Statistics: )
Cited By (CrossRef): 0 citations Loading Articles...

This article is mentioned in:



Abstract

Styrylquinazolines are synthetic analogues of resveratrol and have been suggested to cause anti-inflammatory activity by modulating prostaglandin E2 (PGE2) production. In the present study, we evaluated cytotoxic effects of various styrylquinazoline derivatives and found that (E)-8-acetoxy-2-[2-(3,4-diacetoxyphenyl)ethenyl]-quinazoline (8-ADEQ) most potently inhibited the proliferation of the human cervical carcinoma HeLa cells. Exploring the growth-inhibitory mechanisms of 8-ADEQ, we found that it causes a cell cycle arrest at the G2/M phase by DNA flow cytometric analysis, which was accompanied by upregulation of cyclin B1 expression and cyclin-dependent protein kinase 1 (Cdk1) phosphorylation. In addition, we observed that 8-ADEQ causes phosphorylation of the cell division cycle 25C (Cdc25C) protein through the activation of checkpoint kinases 1 (Chk1) and Chk2, which in turn were activated via ataxia telangiectasia mutated (ATM)/ataxia telangiectasia-Rad3-related (ATR) kinases in response to the DNA damage. Furthermore, ATM/ATR inhibitor caffeine, p53- or ATM/ATR-specific siRNA significantly attenuated 8-ADEQ-induced G2/M arrest. These results suggest that the 8-ADEQ inhibits the proliferation of human cervical cancer HeLa cells by DNA damage-mediated G2/M cell cycle arrest. 8-ADEQ‑induced G2/M arrest is mediated by the activation of both Chk1/2-Cdc25 and p53-p21CIP1/WAF1 via ATM/ATR pathway, and indicates that 8-ADEQ appears to have potential in the treatment of cervical cancer.

Introduction

Resveratrol (trans-3,4′,5-trihydroxy-trans-stilbene) is a naturally-occurring polyphenolic stilbene found in the skin of red grapes, various other fruits and the roots of the Polygonum cuspidatum and is an important constituent of the Chinese and Japanese folk medicine (1). When used at low concentrations, resveratrol has cytoprotective activity, which is mostly attributed to its antioxidant properties (2). At higher concentrations, resveratrol possesses anticancer activity by interfering with various cellular events associated with initiation, promotion and progression of multistage carcinogenesis (2). This anticancer property was observed in both in vitro and in vivo models of the tumor cell lines (3,4). In addition, resveratrol has been reported to have diverse effects on cellular signaling pathways, such as downregulation of angiogenesis associated genes (3), activation of apoptotic mechanisms (5) and induction of cell cycle arrest (6). Furthermore, resveratrol was found to sensitize resistant tumor cell lines to a variety of chemotherapeutic agents, such as paclitaxel (7), thalidomide and bortezomib (8).

Single-strand DNA breaks of the cleavable complex are reversible, yet these lesions may be converted into irreversible double-strand breaks during the DNA synthesis, following collision with the replication complexes. Double-strand breaks, which are recognized as the lethal lesions, activate the DNA damage response signal pathways. The severity and persistence of such damage determines the eventual outcome of a cell. In response to the DNA-damaging agents, the cells activate the cell cycle checkpoints and a complex response network involving the DNA damage sensors, signal transducers and effector pathways, which influence the cellular decision among the cell cycle arrest, the DNA repair, the apoptosis induction or other cell death modalities (9,10). Ataxia telangiectasia mutated (ATM) and/or ataxia telangiectasia-Rad3-related (ATR) kinases are key players in the response to DNA damage. These kinases are dependent on DNA damage and phosphorylate downstream effector kinases, such as checkpoint kinases 1 (Chk1 and Chk2). Thus, these kinases relay and amplify the damage signal and effector proteins that control the cell cycle progression, chromatin restructuring and DNA repair.

In view of the great chemotherapeutic potential of resveratrol, many analogues of resveratrol have been synthesized by swapping the benzene rings to the aromatic heterocycles with the aim of generating novel resveratrol analogs with improved anticancer activities. Previously, we have reported a study in which a class of resveratrol analogues, styrylquinazolines, was found to inhibit COX-2-induced prostaglandin E2 (PGE2) production (11). In this follow-up study, we examine the antiproliferative effects and the underlying molecular mechanism of styrylquinazolines in HeLa human cervical cancer cells.

Materials and methods

Chemical and reagents

Styrylquinazoline derivatives (Table I) were prepared as previously described (11). RPMI-1640 medium, fetal bovine serum (FBS), penicillin and streptomycin were obtained from Life Technologies Inc. (Grand Island, NY, USA). Cyclin B1, p53, p21 and β-actin monoclonal antibodies were purchased from Santa Cruz Biotechnology, Inc. (Santa Cruz, CA, USA). Cdk1, phospho-Cdk1 (Tyr15), cell division cycle 25C (Cdc25C), phospho-Cdc25C (Ser216), Chk1, phospho-Chk1 (Ser345), Chk2, phospho-Chk2 (Thr68), ATM, phospho-ATM (Ser1981), ATR, phospho-ATR (Ser428) and phospho-p53 (Ser15) antibodies were purchased from Cell Signaling Technology, Inc. (Beverly, MA, USA). Caffeine and lactacystin were purchased from Sigma (St. Louis, Mo, USA).

Table I

Cytotoxic activity of resveratrol and its styrylquinazoline analogues on the proliferation of various cancer cells in vitro.

Table I

Cytotoxic activity of resveratrol and its styrylquinazoline analogues on the proliferation of various cancer cells in vitro.

OR-33-05-2639-g00.tif
R1R2R3 IC50(μM)a
HeLaHL-60A549
HOHOH49.61±3.0121.54±1.7236.88±3.01
OHHOH29.12±1.7214.39±2.6922.57±1.89
OHOHOH21.44±2.2513.52±2.1622.68±3.52
OCH3HOH95.04±6.9753.68±0.8682.44±5.82
OCH3OHOH82.68±5.7964.18±3.7291.44±7.65
OCH3OH OCH353.25±4.1030.65±2.1549.62±3.65
H OCOCH3 OCOCH366.87±4.5536.18±6.4163.09±6.43
OCH3 OCOCH3 OCOCH336.55±3.8424.32±4.9235.46±4.90
OCOCH3 OCOCH3 OCOCH310.25±1.8610.59±1.5413.75±1.88
Resveratrol136.57±7.3266.90±4.8583.32±7.52

a IC50 is defined as the concentration that results in a 50% decrease in the number of the cells compared to that of the control cultures in the absence of an inhibitor. The values represent the means ± SDs of the results from three independent experiments with similar patterns.

Cell culture and sample treatment

HeLa human cervical carcinoma, HL-60 human promyelocytic leukemia and A549 human lung adenocarcinoma cell lines were obtained from the Korean Cell Line Bank (Seoul, Korea). The cells were grown at 37°C in RPMI-1640 medium supplemented with 10% FBS, penicillin (100 U/ml) and streptomycin sulfate (100 μg/ml) in a humidified atmosphere of 5% CO2. The cells were incubated with 8-AEDQ (8 μM) for various times (5, 10, 15, 20 or 25 h).

Cytotoxicity test

Cytotoxicity was assessed by an MTT assay. Briefly, the cells (5×104 cells/ml) were seeded in each well containing 100 μl of the RPMI medium supplemented with 10% FBS in 96-well plates. After 24 h, various concentrations of 8-ADEQ were added. After 48 h, 50 μl of MTT [5 mg/ml stock solution in phosphate-buffered saline (PBS)] was added, and the plates were incubated for an additional 4 h. The medium was discarded and the formazan blue, which was formed in the cells, was dissolved with 100 μl dimethyl sulfoxide (DMSO). The optical density was measured at 540 nm.

Trypan blue assay

The in vitro growth inhibition effect of 8-ADEQ on the HeLa cells was determined by a trypan blue dye exclusion. The reduction in the viable cell number was assessed for each 3 days. The HeLa cells were grown at 37°C in RPMI medium supplemented with 10% FBS, penicillin (100 U/ml) and streptomycin sulfate (100 μg/ml) in a humidified atmosphere of 5% CO2. The cells were seeded at a concentration of 1×105 cells/ml and were maintained for logarithmic growth and incubated for 1–3 days with 8-ADEQ at various concentrations. 8-ADEQ dissolved in DMSO was added to the medium in serial dilution (the final DMSO concentration in all the assays did not exceed 0.1%). The cells were loaded on a hemocytometer and the viable cell number was determined based on the exclusion of the trypan blue dye.

Flow cytometric cell cycle analysis

The HeLa cells were incubated until 70–80% confluency. After treatment with or without 8-ADEQ, the cells were harvested and fixed in 70% ethanol for 1 h at −20°C. After being washed with PBS, the cells were labeled with propidium iodide (PI) (50 μg/ml) in the presence of RNase A (100 μg/ml) and were incubated at room temperature in the dark for 30 min and were analyzed using the fluorescence-activated cell sorting (FACS) cater-plus flow cytometry (Becton-Dickinson, Co., Heidelberg, Germany).

Protein extraction and western blot analysis

The HeLa cells were collected by centrifugation and washed once with PBS. The washed cell pellets were resuspended in extraction lysis buffer (50 mM HEPES pH 7.0, 250 mM NaCl, 5 mM EDTA, 0.1% Nonidet P-40, 1 mM PMSF, 0.5 m MDTT, 5 mM Na fluoride and 0.5 mM Na orthovanadate) containing 5 μg/ml each of leupeptin and aprotinin then incubated for 20 min at 4°C. The cell debris was removed by microcentrifugation, followed by quick freezing of the supernatants. The protein concentration was determined using the Bio-Rad protein assay reagent according to the manufacturer’s instruction. The cellular protein from the treated and untreated cell extracts was electroblotted onto a PVDF membrane following separation on a 10–12% SDS-polyacrylamide gel electrophoresis. The immunoblot was incubated overnight with a blocking solution (5% skim milk) at 4°C, followed by incubation overnight with a primary antibody. The blots were washed four times with Tween-20/Tris-buffered saline (T/TBS) and incubated with a 1:1,000 dilution of horseradish peroxidase-conjugated secondary antibody for 2 h at room temperature. The blots were washed again three times with T/TBS and then developed by enhanced chemiluminescence (GE Healthcare, Milwaukee, WI, USA).

Small interfering RNA transfection

RNA interference of ATM, ATR and p53 was performed using 21-bp (including a 2-deoxynucleotide overhang) siRNA duplexes purchased from Invitrogen (Carlsbad, CA, USA). The coding strand for ATM, ATR and p53 siRNA were: 5′-GCG CCU GAU UCG AGA UCC UTT-3′; 5′-CCU CCG UGA UGU UGC UUG ATT-3′; and 5′-UCA CCU CAU CCA UUG CUU GGG ACG G-3′, respectively. For the transfection, the HeLa cells were seeded in 6-well plates and were transfected at 30% confluence with 100 nM siRNA duplexes using Lipofectamine™ RNAiMAX (Invitrogen) according to the manufacturer’s recommendations. The cells were transfected with a control non-specific siRNA duplex (5′-ACU CUA UCU GCA CGC UGA CUU-3′; Invitrogen) are were used as controls for direct comparison. After 48 h of transfection, the cells were treated with or without 8-ADEQ for 25 h. Both floating and adherent cells were collected, washed with PBS and processed for analysis of the cell cycle distribution.

Statistical analysis

Results are expressed as the mean ± SDs of triplicate experiments. Statistically significant values were compared using the ANOVA and the Dunnett’s post-hoc test, and P-values of <0.05 were considered to indicate a statistically significant result.

Results

Inhibition of cancer cell growth by styrylquinazoline derivatives

To assess the inhibitory effects of resveratrol or styrylquinazoline derivatives on cancer cell viability, we first determined the cytotoxicities of these compounds using the MTT assay. As shown in Table I, the styrylquinazoline derivatives showed varying degrees of cytotoxicity, as assessed using their IC50 values. 8-ADEQ showed dose-dependent cytotoxic effects in three cancer cells and was the most potent in comparison to other styrylquinazolines and to resveratrol. Among the tested cancer cell lines, human cervical carcinoma HeLa cells were the most sensitive to 8-ADEQ. The cell numbers were counted using trypan blue dye exclusion assays following treatment with 8-ADEQ at various concentrations and times. Exponentially growing HeLa cultures exhibited growth inhibition when treated with 8-ADEQ at concentrations of 2–10 μM over the experimental period (Fig. 1A). At 8 μM, 8-ADEQ had a cytostatic effect, yet at 10 μM it had a cytocidal effect. Therefore, this concentration was used throughout the present study. Further experiments were performed using HeLa cells to evaluate the effect of 8-ADEQ on the cell cycle arrest and to identify the mechanism involved.

Figure 1

Effects of 8-ADEQ on the growth inhibition and cycle arrest in human cervical carcinoma HeLa cells. (A) Exponentially growing cells were treated with the indicated concentrations of 8-ADEQ for 25 h. Cell growth inhibition was assessed using trypan blue exclusion assays, as described in Materials and methods. (B and C) The HeLa cells were treated with 8-ADEQ in a concentration- and time-dependent manner. The cell cycle analysis was performed as described in Materials and methods. (D) The HeLa cells were treated with or without 8 μM 8-ADEQ for an indicated time and they were then harvested. The expression levels of cyclin B1, p-Cdk1, Cdk1, p-Cdc25C and Cdc25C were examined using western blot analysis as described in Materials and methods. β-actin was used as an internal control. Experiments were repeated three times and similar results were obtained. A densitometric analysis was performed using Bio-Rad Quantity one® software. Data are presented as means ± SD of three independent experiments. *P<0.05, **P<0.01, ***P<0.001 compared to the control group.

Effects of 8-ADEQ on the cell cycle arrest and on the expression of the cell cycle regulatory proteins in HeLa cells

To investigate whether 8-ADEQ affects cell cycle regulation, the HeLa cells were cultured with 8-ADEQ at concentrations of 8 μM for 25 h and then the DNA contents were analyzed by DNA flow cytometric analysis. As shown in Fig. 1B and C, 8-ADEQ induced the cell cycle arrest at the G2/M phase in a concentration- and time-dependent manner and a concomitant decrease of the cells in the G1 phase. It is well known that the complex of cyclin-dependent kinase 1 (Cdk1; also known as Cdc2) and cyclin B1 is important for cell cycle entry into mitosis in most organisms (12,13). We first determined whether 8-ADEQ affected the expression of these G2/M-related proteins in the cells treated with 8-ADEQ (8 μM) for indicated times. Under this condition, it was found that 8-ADEQ upregulated cyclin B1 protein level but did not affect the Cdk1 levels (Fig. 1D). Although phosphorylation of Cdk1 at Thr161 is essential for activation of the Cdk1-cyclin B1 kinase complex, reversible phosphorylations at Thr14 and Tyr15 of Cdk1 suppress its kinase activity (14). Dephosphorylation of Thr14 and Tyr15 of Cdk1, and hence activation of the Cdk1-cyclin B1 kinase complex, is catalyzed by dual specificity phosphatases Cdc25B and Cdc25C, and this reaction is believed to be a rate-limiting step for entry into mitosis (15). To gain insights into the mechanism of cell cycle arrest upon treatment with 8-ADEQ, phosphorylations of Cdk1 and Cdc25C proteins were compared by immunoblotting, using lysates from control and 8-ADEQ (8 μM)-treated cells for 25 h. Under this condition, 8-ADEQ substantially increased phosphorylation of Cdk1 (Tyr15) and Cdc25C (Ser216) (Fig. 1D). Collectively, these results indicate that the 8-ADEQ-mediated G2/M phase cell cycle arrest is associated with the increased cyclin B1 protein levels and phosphorylations of Cdk1 and Cdc25C.

Effects of 8-ADEQ on the phosphorylation of Chk1/Chk2 and p53 that regulate G2/M transition

Considering that Chk1 and Chk2 have been implicated in the phosphorylation (Ser216) of Cdc25C (16) and are activated by phosphorylation on Ser345 and Thr68, respectively (17), we evaluated the degree of phosphorylation of these intermediaries of the DNA damage checkpoints on western blot analysis using whole extracts from the control or the 8-ADEQ-treated cells. In 8-ADEQ-treated HeLa cells, p-Chk1 (Ser345) or p-Chk2 (Thr68) showed an increase over the control, which was evident as early as 5 h after the 8-ADEQ treatment and increased for the duration of the experiment (Fig. 2A). However, the levels of Chk1 or Chk2 protein were not affected by the 8-ADEQ treatment. Since these checkpoint kinases act upstream of p53 (18), we examined the phosphorylation status of p53 by western blot analysis. The phophoryation of p53 (Ser15) had increased after the 8-ADEQ treatment and was then sustained until 25 h (Fig. 2A), though 8-ADEQ did not influence the expression level of p53. The tumor-suppressor p53 regulates the DNA damage-induced cell cycle arrest (19) by directly stimulating the expression of p21CIP1/WAF1, an inhibitor of cyclin-dependent kinases (Cdks). For this reason, the HeLa cells were treated with 8-ADEQ (8 μM) at different time intervals, and then the expression of p21CIP1/WAF1 was determined by western blot analysis. Accordingly, the p21CIP1/WAF1 expression had increased in a time-dependent manner as well, resulting from transcriptional regulation by p53 (Fig. 2A). The p21CIP1/WAF1 protein was induced by both p53-dependent and p53-independent mechanisms following the anticancer agent treatment (20). As shown in Fig. 2A, the increased p21CIP1/WAF1 protein level after the 8-ADEQ treatment did not parallel the expression level of p53 in HeLa cells, a cell lineage with the wild-type p53 gene. Therefore, in order to determine whether p53 is involved in the 8-ADEQ-induced G2/M arrest, the p53 genes were knocked down by p53-specific siRNAs. As shown in Fig. 2B, p53 siRNA significantly reduced the expression levels of p53 protein in the 8-ADEQ-treated HeLa cells. Fig. 2C shows the p53 siRNA-transfected and control siRNA cells treated with 8-ADEQ, and their cell cycle distribution was determined after 25 h. Treatment of the control siRNA-transfected cells with 8-ADEQ resulted in a ~3-fold increase in the G2/M phase cells from 19.5 to 55%. However, the 8-ADEQ-induced G2/M arrest response was significantly decreased in cells transfected with p53 siRNA from 55 to 32.5%. These results indicated that p53 is involved in the 8-ADEQ-induced G2/M arrest.

Figure 2

Effects of 8-ADEQ on the phosphorylation of Chk1/2 and p53 and p21CIP1/WAF1 expression and G2/M cell cycle in HeLa cells. (A) The HeLa cells were treated with or without 8-ADEQ (8 μM) for the indicated time and were then harvested. The expression levels of p-Chk1, Chk1, p-Chk2, Chk2, p-p53, p53 and p21 were examined using western blot analysis, as described in Materials and methods. β-actin was used as an internal control. The experiments were repeated three times and similar results were obtained. A densitometric analysis was performed using Bio-Rad Quantity one® software. (B) The HeLa cells were transfected with either p53 siRNA or non-specific control siRNA for 24 h. The expression levels of p53 were examined using western blot analysis. β-actin was used as an internal control. (C) The HeLa cells were transfected with either p53 siRNA or non-specific control siRNA for 24 h and were then treated with or without 8-ADEQ (8 μM) for 25 h. The cell cycle distribution was stained with PI and detected by flow cytometry as described in Materials and methods. Data are presented as the means ± SD of three independent experiments. *P<0.05, **P<0.01, ***P<0.001 vs. the control group, #P<0.05 vs. the 8-ADEQ-treated group. PI, propidium iodide.

Effect of 8-ADEQ on DNA damage response in HeLa cells

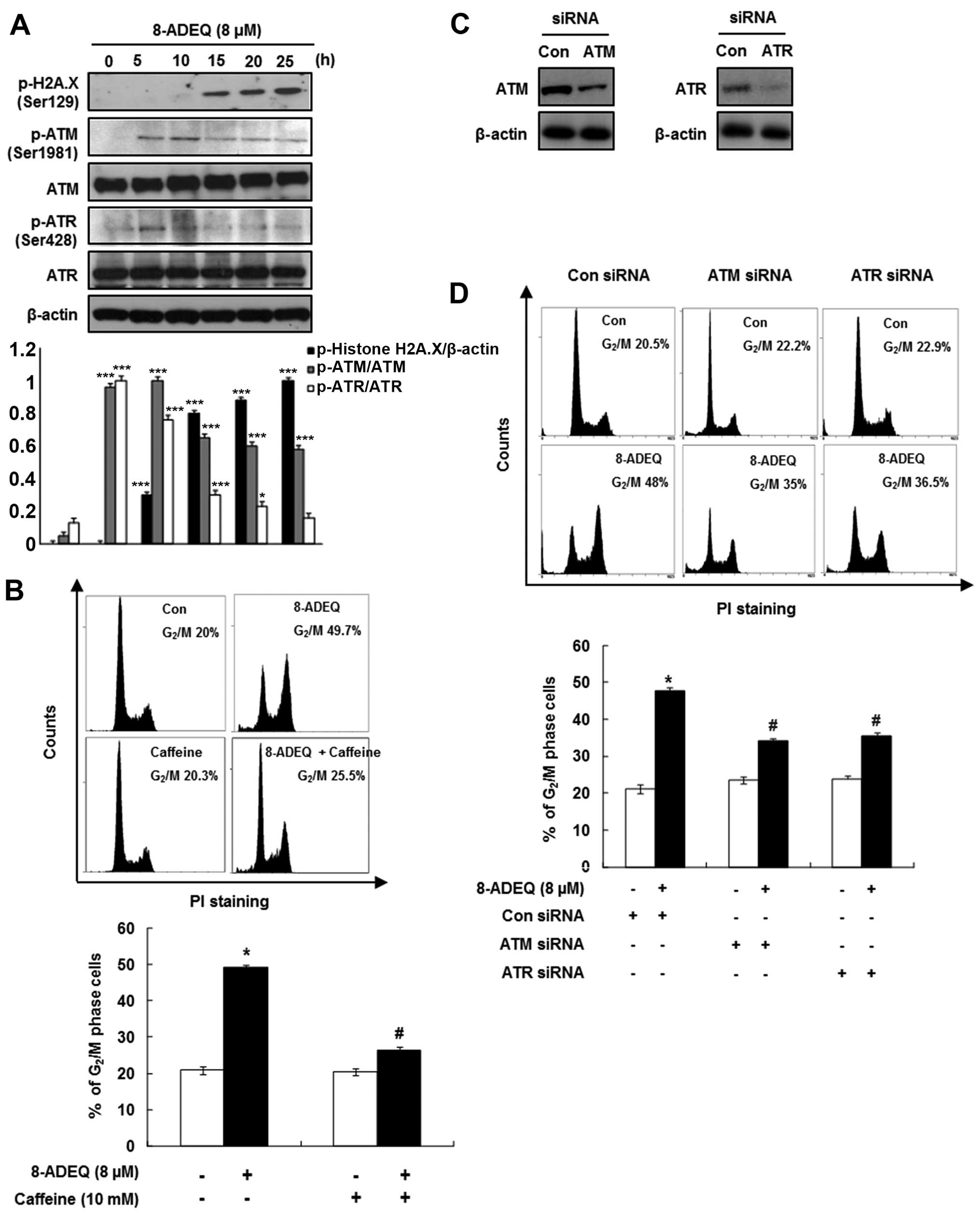
In order to determine whether growth inhibition via cell cycle arrest by 8-ADEQ is associated with the DNA damage, we performed western blot analysis for H2A.X, ATM and ATR phosphorylations in the 8-ADEQ-treated HeLa cells. The histone H2A variant H2A.X specifically controls the recruitment of the DNA repair proteins to the sites of the DNA damage and this activity is phosphorylation dependent (21). As shown in Fig. 3A, immunoblotting of HeLa lysates showed a clear and steady increase in phosphorylation (Ser129) of H2A.X (γ-H2A.X) level from 5 to 25 h after the 8-ADEQ treatment. Based on the results of γ-H2A.X, we expected that the 8-ADEQ treatment causes the DNA double-strand breaks. We hypothesized that the 8-ADEQ-induced DNA damage is sensed by members of the phosphoinositide 3-kinase-related kinases (ATM and ATR) for the early signal transmission through the cell cycle checkpoint (22). As shown in Fig. 3A, 8-ADEQ treatment (8 μM) affected phosphorylation of ATM/ATR, which was increased at 5 h and subsequently declined, yet no effect on the expression of total ATM/ATR. To further confirm the 8-ADEQ-mediated cell cycle arrest, we performed inhibitor or siRNA treatments to explore critical molecular changes of the DNA damage pathway. Pretreatment of the HeLa cells with 10 mM caffeine, a known modulator of the DNA damage checkpoint, abrogated 8-ADEQ-induced G2/M phase accumulation from 49.7 to 25.5% (Fig. 3B). To confirm whether ATM and ATR are the proximal kinases responsible for the 8-ADEQ-mediated G2/M phase arrest, we used siRNA technology to suppress the ATM/ATR protein expression. Transfection of ATM and ATR siRNA revealed that ATM and ATR expressions were almost completely suppressed (Fig. 3C). Subsequently, ATM/ATR-siRNA transfected and control cells were treated with 8-ADEQ (8 μM), and their cell cycle distribution was assessed after 25 h. Treatment of control siRNA-transfected cells with 8-ADEQ resulted in a 2.3-fold increase of G2/M phase cells from 20.5 to 48% (Fig. 3D). The 8-ADEQ-induced G2/M phase arrest was partially but significantly attenuated in the cells transfected with ATM/ATR siRNA (ATM; from 48 to 35%, ATR; from 48 to 36.5%) (Fig. 3D). These results indicate that both ATM and ATR play a pivotal role in the 8-ADEQ-induced G2/M phase arrest.

Figure 3

Effect of 8-ADEQ on ATM/ATR dependent G2/M phase arrest in HeLa cells. (A) Expression levels of p-H2A.X, p-ATM, ATM, p-ATR, ATR were examined using western blot analysis as described in Materials and methods. β-actin was used as an internal control. The experiments were repeated three times and similar results were obtained. A densitometric analysis was performed using Bio-Rad Quantity one® software. (B) The HeLa cells were pretreated with or without caffeine (10 mM) 1 h, treated for 25 h with 8-ADEQ (8 μM), and then cell cycle distribution was analyzed with flow cytometry as described in Materials and methods. (C) The HeLa cells were transfected with ATM/ATR siRNA, or non-specific control siRNA for 24 h. The expression levels of ATM/ATR were examined using western blot analysis as described in Materials and methods. β-actin was used as an internal control. (D) The HeLa cells were transfected with ATM/ATR siRNA or non-specific control siRNA for 24 h and were then treated with or without 8-ADEQ (8 μM) for 25 h. The cell cycle distribution was stained with PI and detected by flow cytometry as described in Materials and methods. Data are presented as the means ± SDs of three independent experiments. *P<0.05, **P<0.01, ***P<0.001 vs. the control group, #P<0.05 vs. the 8-ADEQ-treated group. ATM, ataxia telangiectasia mutated; ATR, ataxia telangiectasia-Rad3-related; PI, propidium iodide.

Discussion

Naturally-derived polyphenolic compounds, such as resveratrol, have been demonstrated to possess cytostatic activity against cervical cancer cells (23). With respect to resveratrol, we have evaluated the chemopreventive effects of resveratrol derivatives, which exerted more cytotoxic effects on various cancer cells than resveratrol. A series of styrylquinazoline derivatives were evaluated for cytotoxicity against three cancer cells and showed that 3′,4′,8-acetylated or hydroxyl styrylquinazolines showed a better cytotoxicity profile. Among these styrylquinazoline analogue compounds, (E)-8-acetoxy-2-[2-(3,4-diacetpxyphenyl) ethenyl]-quinazoline (8-ADEQ) demonstrated the lowest IC50 values in three cancer cell lines tested and was chosen for further studies on the mechanism of action in human cervical carcinoma HeLa cells.

Resveratrol is an antioxidant and has been shown to inhibit various stages of tumor development (24). Cancer preventive and anticancer activities of resveratrol have been observed, where it prevents skin tumorigenesis in a mouse model (25) and inhibits growth and induces apoptosis as well as cell cycle arrest (S or G2 phase) in various human cancer cell lines (26,27). The present study revealed that 8-ADEQ treatment concentration- and time-dependently arrested HeLa cells in the G2/M phase of the cell cycle. To further determine whether 8-ADEQ-induced G2/M phase arrest would be irreversible, cell cycle arrest was examined after being washed with 8-ADEQ-free media. Following treatment with 8-ADEQ (8 μM) for 25 h, media in the cells were changed to 8-ADEQ-free media and then incubated for 12 h. The 8-ADEQ-induced G2/M phase arrest was not prevented after washing the cells with 8-ADEQ-free media in comparison to the only 8-ADEQ-treated cells. This indicates that 8-ADEQ-induced cell cycle arrest is irreversible (data not shown). In several species, inactivation of the Cdk1/cyclin B1 kinase complex is the main stream of the blocking progression from the G2 phase into mitosis, which is induced by DNA damage and replication checkpoints (28). In 8-ADEQ-treated cells, a marked upregulation in the cyclin B1 level and an accumulation of phosphorylated Cdk1 (Tyr15) were accompanied by cell cycle arrest, which suggested that the cells had downregulated the kinase function of Cdk1 in response to incubation with the 8-ADEQ. This is accomplished in part by maintaining the Cdc25 phosphatase in a phosphorylated form (Ser216) that offers a binding site for 14-3-3 proteins and results in degradation of Cdc25C protein (29). Moreover, the Cdc25C protein degradation is significant to 8-ADEQ-induced G2/M arrest since a Cdc25C-specific proteosome inhibitor, lactacystin, treatment (data not shown) abrogated these cell cycle arrests. Notably, treatment with 8-ADEQ did not influence the expression level of Cdc25C at 25 h, whereas it significantly reduced this protein level at 48 h suggesting that G2/M arrest by 8-ADEQ is mediated by the level of Cdc25C proteins at late time (data not shown). Further investigations should provide a thorough analysis of the Cdc25C expression at late time within the 8-ADEQ-treated cells. The activation of Cdc25C is controlled by its inhibitory phosphorylation on Ser216 residue by checkpoint kinases Chk1 and Chk2 in response to the DNA damage by the IR and/or UV light and by interference with the DNA replication (30). Although Chk1 and Chk2 kinases are structurally distinct, they are functionally related and phosphorylate an overlapping pool of cellular substrates (17). Chk1 is activated by ATR, whereas Chk2 is activated by ATM-dependent phosphorylation (31). The results of the present study indicate that phosphorylation of Chk1 (Ser345) and Chk2 (Thr68) was very low in control HeLa cells, but increased time-dependently upon 8-ADEQ treatment. The time course for phosphorylation of Cdc25C treated with 8-ADEQ mirrored those of the Chk1 and Chk2 phosphorylation.

Many forms of post-translational modifications have been implicated in the regulation of p53 activity. In particular, phosphorylation of p53 has been studied extensively and was shown to be involved in the activation of p53 in response to genotoxic and other forms of stress (32). By and large, activation of p53, which is activated by genotoxic stress, may trigger the onset of DNA repair and leads to the G2 cell cycle arrest (13). In the present study, we demonstrated that 8-ADEQ induced the phosphorylation of p53 at Ser15, which was suggested to play a positive role on the p53 activation. Furthermore, silencing p53 expression substantially prevented the cells from undergoing G2/M arrest, which suggested that p53 plays an important role for the 8-ADEQ-induced cell cycle. The p21CIP1/WAF1 protein is a universal inhibitor of CDKs and is mainly regulated by the p53 tumor-suppressor protein (33). Additionally, our data suggest that p21CIP1/WAF1 upregulation by 8-ADEQ may be involved in a p53-dependent pathway.

Several studies have shown that resveratrol induces DNA damage in many human cancer cell lines (34) and that it is capable of binding to the DNA and cleave or damage the DNA in a Ca2+-dependent pathway (35). H2A.X is a variant form of histone H2A that is phosphorylated at Ser139 by ATM or ATR, and marks an early event in response to DNA damage (36). The present study indicated that 8-ADEQ induces selective phosphorylation of H2A.X at Ser139 in the HeLa cells.

The proximal transducer kinases ATM and ATR, both possess the functional sensors of the DNA damage. ATM is a phosphoinositide 3-kinase-related kinase that plays an important role in cell proliferation and DNA repair (37). The DNA damage check points are predominantly associated with the activation of the ATM, whereas the ATR is activated by stalling of the replication fork induced by UV damage, nucleotide imbalance and the DNA cross-linking (38). During this process, the ATM undergoes autophosphorylation on Ser1981 and is recruited to sites of the DNA damage where it initiates a series of signaling cascades by phosphorylating multiple DNA damage response and cell cycle proteins including Chk1 (Ser345 and Ser317) and Chk2 (Thr68) (39). The DNA damage activates the ATM/ATR kinases, initiating two parallel cascades that inactivate Cdk1-cyclin B, a critical complex in regulation of the G2/M transition (40,41). The first cascade involves the key player, p53. Phosphorylation of p53 dissociates it from the MDM2 and hence activates its transcriptional activity. The p53-mediated downstream gene expressions, such as 14-3-3, GADD45 and p21CIP1/WAF1, inhibits the Cdk1-cyclin B complex. The second cascade involves phosphorylation and inactivation of Cdc25 phosphatases by Chk kinases, and the inactivated Cdc25 phosphatases is no longer able to activate Cdk1 (42). Studies have indicated that Cdc25A is a critical regulator of the G1/S phase transition, whereas Cdc25B and Cdc25C are predominantly expressed in G2 and M phases to regulate entry of the cells into the M phase by dephosphorylation/activation of the Cdk1-cyclin B complex (28). Our results clearly demonstrate that 8-ADEQ treatment activates ATM and ATR by respective phosphorylation of Ser1981 and Ser428 residues. This finding is in line with a previous study wherein resveratrol induced cell cycle arrest via ATM/ATR-Chk1/2-Cdc25C-Cdk1 pathway in ovarian cancer cells (37). To show the involvement of ATM/ATR in 8-ADEQ-mediated cell cycle arrest, we selectively silenced the expression of these proteins by ATM/ATR-specific siRNAs. Silencing ATM/ATR expression prevented the 8-ADEQ-treated cells from undergoing G2/M arrest. Moreover, caffeine has been shown to inhibit ATM/ATR kinase activities (43). We demonstrated that inhibition of ATM/ATR by caffeine markedly attenuated the 8-ADEQ-induced G2/M arrest (Fig. 3B).

In conclusion, the present observations support the idea that 8-ADEQ treatment inhibits the proliferation of human cervical cancer HeLa cells by DNA damage-mediated G2/M cell cycle arrest. This is mediated by the activation of both Chk1/2-Cdc25 and p53-p21CIP1/WAF1 via ATM/ATR pathways. Accordingly, we conclude that 8-ADEQ appears to have potential in the treatment of cervical cancer.

Acknowledgments

This study was supported by the Basic Science Research Program through the National Research Foundation of Korea (NRF) funded by the ministry of Education, Science and Technology (nos. 2011-0023407 and 2011-0030724).

References

1 

Brisdelli F, D’Andrea G and Bozzi A: Resveratrol: A natural polyphenol with multiple chemopreventive properties. Curr Drug Metab. 10:530–546. 2009. View Article : Google Scholar : PubMed/NCBI

2 

Fauconneau B, Waffo-Teguo P, Huguet F, Barrier L, Decendit A and Merillon JM: Comparative study of radical scavenger and antioxidant properties of phenolic compounds from Vitis vinifera cell cultures using in vitro tests. Life Sci. 61:2103–2110. 1997. View Article : Google Scholar : PubMed/NCBI

3 

Kim AL, Zhu Y, Zhu H, Han L, Kopelovich L, Bickers DR and Athar M: Resveratrol inhibits proliferation of human epidermoid carcinoma A431 cells by modulating MEK1 and AP-1 signalling pathways. Exp Dermatol. 15:538–546. 2006. View Article : Google Scholar : PubMed/NCBI

4 

Baur JA and Sinclair DA: Therapeutic potential of resveratrol: The in vivo evidence. Nat Rev Drug Discov. 5:493–506. 2006. View Article : Google Scholar : PubMed/NCBI

5 

Shankar S, Singh G and Srivastava RK: Chemoprevention by resveratrol: Molecular mechanisms and therapeutic potential. Front Biosci. 12:4839–4854. 2007. View Article : Google Scholar : PubMed/NCBI

6 

Alao JP: The regulation of cyclin D1 degradation: Roles in cancer development and the potential for therapeutic invention. Mol Cancer. 6:242007. View Article : Google Scholar : PubMed/NCBI

7 

Aggarwal BB, Bhardwaj A, Aggarwal RS, Seeram NP, Shishodia S and Takada Y: Role of resveratrol in prevention and therapy of cancer: Preclinical and clinical studies. Anticancer Res. 24:2783–2840. 2004.PubMed/NCBI

8 

Bhardwaj A, Sethi G, Vadhan-Raj S, Bueso-Ramos C, Takada Y, Gaur U, Nair AS, Shishodia S and Aggarwal BB: Resveratrol inhibits proliferation, induces apoptosis, and overcomes chemoresistance through down-regulation of STAT3 and nuclear factor-kappaB-regulated antiapoptotic and cell survival gene products in human multiple myeloma cells. Blood. 109:2293–2302. 2007. View Article : Google Scholar

9 

Shimizu T, Nakazato T, Xian MJ, Sagawa M, Ikeda Y and Kizaki M: Resveratrol induces apoptosis of human malignant B cells by activation of caspase-3 and p38 MAP kinase pathways. Biochem Pharmacol. 71:742–750. 2006. View Article : Google Scholar : PubMed/NCBI

10 

de la Lastra CA and Villegas I: Resveratrol as an anti-inflammatory and anti-aging agent: Mechanisms and clinical implications. Mol Nutr Food Res. 49:405–430. 2005. View Article : Google Scholar : PubMed/NCBI

11 

Park JH, Min HY, Kim SS, Lee JY, Lee SK and Lee YS: Styrylquinazolines: A new class of inhibitors on prostaglandin E2 production in lipopolysaccharide-activated macrophage cells. Arch Pharm. 337:20–24. 2004. View Article : Google Scholar

12 

Molinari M: Cell cycle checkpoints and their inactivation in human cancer. Cell Prolif. 33:261–274. 2000. View Article : Google Scholar : PubMed/NCBI

13 

Taylor WR and Stark GR: Regulation of the G2/M transition by p53. Oncogene. 20:1803–1815. 2001. View Article : Google Scholar : PubMed/NCBI

14 

Harvey SL, Charlet A, Haas W, Gygi SP and Kellogg DR: Cdk1-dependent regulation of the mitotic inhibitor Wee1. Cell. 122:407–420. 2005. View Article : Google Scholar : PubMed/NCBI

15 

Senderowicz AM and Sausville EA: Preclinical and clinical development of cyclin-dependent kinase modulators. J Natl Cancer Inst. 92:376–387. 2000. View Article : Google Scholar : PubMed/NCBI

16 

Zhou BB and Bartek J: Targeting the checkpoint kinases: Chemosensitization versus chemoprotection. Nat Rev Cancer. 4:216–225. 2004. View Article : Google Scholar : PubMed/NCBI

17 

Bartek J and Lukas J: Chk1 and Chk2 kinases in checkpoint control and cancer. Cancer Cell. 3:421–429. 2003. View Article : Google Scholar : PubMed/NCBI

18 

Ahn J, Urist M and Prives C: Questioning the role of checkpoint kinase 2 in the p53 DNA damage response. J Biol Chem. 278:20480–20489. 2003. View Article : Google Scholar : PubMed/NCBI

19 

Vousden KH and Lu X: Live or let die: The cell’s response to p53. Nat Rev Cancer. 2:594–604. 2002. View Article : Google Scholar : PubMed/NCBI

20 

Liu S, Bishop WR and Liu M: Differential effects of cell cycle regulatory protein p21WAF1/Cip1 on apoptosis and sensitivity to cancer chemotherapy. Drug Resist Updat. 6:183–195. 2003. View Article : Google Scholar : PubMed/NCBI

21 

Kinner A, Wu W, Staudt C and Iliakis G: Gamma-H2AX in recognition and signaling of DNA double-strand breaks in the context of chromatin. Nucleic Acids Res. 36:5678–5694. 2008. View Article : Google Scholar : PubMed/NCBI

22 

Matsuoka S, Huang M and Elledge SJ: Linkage of ATM to cell cycle regulation by the Chk2 protein kinase. Science. 282:1893–1897. 1998. View Article : Google Scholar : PubMed/NCBI

23 

Signorelli P and Ghidoni R: Resveratrol as an anticancer nutrient: Molecular basis, open questions and promises. J Nutr Biochem. 16:449–466. 2005. View Article : Google Scholar : PubMed/NCBI

24 

Das DK, Sato M, Ray PS, Maulik G, Engelman RM, Bertelli AA and Bertelli A: Cardioprotection of red wine: Role of polyphenolic antioxidants. Drugs Exp Clin Res. 25:115–120. 1999.PubMed/NCBI

25 

Nawroth R, Poell G, Ranft A, Kloep S, Samulowitz U, Fachinger G, Golding M, Shima DT, Deutsch U and Vestweber D: VE-PTP and VE-cadherin ectodomains interact to facilitate regulation of phosphorylation and cell contacts. EMBO J. 21:4885–4895. 2002. View Article : Google Scholar : PubMed/NCBI

26 

Ahmad N, Adhami VM, Afaq F, Feyes DK and Mukhtar H: Resveratrol causes WAF-1/p21-mediated G1-phase arrest of cell cycle and induction of apoptosis in human epidermoid carcinoma A431 cells. Clin Cancer Res. 7:1466–1473. 2001.PubMed/NCBI

27 

Zhang P, Li H, Wu ML, Chen XY, Kong QY, Wang XW, Sun Y, Wen S and Liu J: c-Myc downregulation: A critical molecular event in resveratrol-induced cell cycle arrest and apoptosis of human medulloblastoma cells. J Neurooncol. 80:123–131. 2006. View Article : Google Scholar : PubMed/NCBI

28 

Zhou BB and Elledge SJ: The DNA damage response: Putting checkpoints in perspective. Nature. 408:433–439. 2000. View Article : Google Scholar : PubMed/NCBI

29 

Peng CY, Graves PR, Thoma RS, Wu Z, Shaw AS and Piwnica-Worms H: Mitotic and G2 checkpoint control: Regulation of 14-3-3 protein binding by phosphorylation of Cdc25C on serine-216. Science. 277:1501–1505. 1997. View Article : Google Scholar : PubMed/NCBI

30 

Reinhardt HC and Yaffe MB: Kinases that control the cell cycle in response to DNA damage: Chk1, Chk2, and MK2. Curr Opin Cell Biol. 21:245–255. 2009. View Article : Google Scholar : PubMed/NCBI

31 

Shiloh Y: ATM and related protein kinases: Safeguarding genome integrity. Nat Rev Cancer. 3:155–168. 2003. View Article : Google Scholar : PubMed/NCBI

32 

Yu J and Zhang L: The transcriptional targets of p53 in apoptosis control. Biochem Biophys Res Commun. 331:851–858. 2005. View Article : Google Scholar : PubMed/NCBI

33 

Graña X and Reddy EP: Cell cycle control in mammalian cells: Role of cyclins, cyclin dependent kinases (CDKs), growth suppressor genes and cyclin-dependent kinase inhibitors (CKIs). Oncogene. 11:211–219. 1995.PubMed/NCBI

34 

Athar M, Back JH, Tang X, Kim KH, Kopelovich L, Bickers DR and Kim AL: Resveratrol: A review of preclinical studies for human cancer prevention. Toxicol Appl Pharmacol. 224:274–283. 2007. View Article : Google Scholar : PubMed/NCBI

35 

Tay WM, da Silva GF and Ming LJ: Metal binding of flavonoids and their distinct inhibition mechanisms toward the oxidation activity of Cu2+-β-amyloid: Not just serving as suicide antioxidants! Inorg Chem. 52:679–690. 2013. View Article : Google Scholar : PubMed/NCBI

36 

Mansilla S, Bataller M and Portugal J: Mitotic catastrophe as a consequence of chemotherapy. Anticancer Agents Med Chem. 6:589–602. 2006. View Article : Google Scholar : PubMed/NCBI

37 

Sahu RP, Batra S and Srivastava SK: Activation of ATM/Chk1 by curcumin causes cell cycle arrest and apoptosis in human pancreatic cancer cells. Br J Cancer. 100:1425–1433. 2009. View Article : Google Scholar : PubMed/NCBI

38 

Goel A, Kunnumakkara AB and Aggarwal BB: Curcumin as ‘Curecumin’: From kitchen to clinic. Biochem Pharmacol. 75:787–809. 2008. View Article : Google Scholar

39 

van Vugt MA and Medema RH: Getting in and out of mitosis with Polo-like kinase-1. Oncogene. 24:2844–2859. 2005. View Article : Google Scholar : PubMed/NCBI

40 

Iliakis G, Wang Y, Guan J and Wang H: DNA damage checkpoint control in cells exposed to ionizing radiation. Oncogene. 22:5834–5847. 2003. View Article : Google Scholar : PubMed/NCBI

41 

Yang J, Yu Y, Hamrick HE and Duerksen-Hughes PJ: ATM, ATR and DNA-PK: Initiators of the cellular genotoxic stress responses. Carcinogenesis. 24:1571–1580. 2003. View Article : Google Scholar : PubMed/NCBI

42 

Shieh SY, Ahn J, Tamai K, Taya Y and Prives C: The human homologs of checkpoint kinases Chk1 and Cds1 (Chk2) phosphorylate p53 at multiple DNA damage-inducible sites. Genes Dev. 14:289–300. 2000.PubMed/NCBI

43 

Zeng Y, Forbes KC, Wu Z, Moreno S, Piwnica-Worms H and Enoch T: Replication checkpoint requires phosphorylation of the phosphatase Cdc25 by Cds1 or Chk1. Nature. 395:507–510. 1998. View Article : Google Scholar : PubMed/NCBI

Related Articles

  • Abstract
  • View
  • Download
  • Twitter
Copy and paste a formatted citation
Spandidos Publications style
Kim J, Choi H, Lee H, Shin J, Shin DH, Choi J, Lee YS and Lee K: Resveratrol analogue (E)-8-acetoxy-2-[2-(3,4-diacetoxyphenyl)ethenyl]-quinazoline induces G2/M cell cycle arrest through the activation of ATM/ATR in human cervical carcinoma HeLa cells. Oncol Rep 33: 2639-2647, 2015.
APA
Kim, J., Choi, H., Lee, H., Shin, J., Shin, D., Choi, J. ... Lee, K. (2015). Resveratrol analogue (E)-8-acetoxy-2-[2-(3,4-diacetoxyphenyl)ethenyl]-quinazoline induces G2/M cell cycle arrest through the activation of ATM/ATR in human cervical carcinoma HeLa cells. Oncology Reports, 33, 2639-2647. https://doi.org/10.3892/or.2015.3871
MLA
Kim, J., Choi, H., Lee, H., Shin, J., Shin, D., Choi, J., Lee, Y. S., Lee, K."Resveratrol analogue (E)-8-acetoxy-2-[2-(3,4-diacetoxyphenyl)ethenyl]-quinazoline induces G2/M cell cycle arrest through the activation of ATM/ATR in human cervical carcinoma HeLa cells". Oncology Reports 33.5 (2015): 2639-2647.
Chicago
Kim, J., Choi, H., Lee, H., Shin, J., Shin, D., Choi, J., Lee, Y. S., Lee, K."Resveratrol analogue (E)-8-acetoxy-2-[2-(3,4-diacetoxyphenyl)ethenyl]-quinazoline induces G2/M cell cycle arrest through the activation of ATM/ATR in human cervical carcinoma HeLa cells". Oncology Reports 33, no. 5 (2015): 2639-2647. https://doi.org/10.3892/or.2015.3871
Copy and paste a formatted citation
x
Spandidos Publications style
Kim J, Choi H, Lee H, Shin J, Shin DH, Choi J, Lee YS and Lee K: Resveratrol analogue (E)-8-acetoxy-2-[2-(3,4-diacetoxyphenyl)ethenyl]-quinazoline induces G2/M cell cycle arrest through the activation of ATM/ATR in human cervical carcinoma HeLa cells. Oncol Rep 33: 2639-2647, 2015.
APA
Kim, J., Choi, H., Lee, H., Shin, J., Shin, D., Choi, J. ... Lee, K. (2015). Resveratrol analogue (E)-8-acetoxy-2-[2-(3,4-diacetoxyphenyl)ethenyl]-quinazoline induces G2/M cell cycle arrest through the activation of ATM/ATR in human cervical carcinoma HeLa cells. Oncology Reports, 33, 2639-2647. https://doi.org/10.3892/or.2015.3871
MLA
Kim, J., Choi, H., Lee, H., Shin, J., Shin, D., Choi, J., Lee, Y. S., Lee, K."Resveratrol analogue (E)-8-acetoxy-2-[2-(3,4-diacetoxyphenyl)ethenyl]-quinazoline induces G2/M cell cycle arrest through the activation of ATM/ATR in human cervical carcinoma HeLa cells". Oncology Reports 33.5 (2015): 2639-2647.
Chicago
Kim, J., Choi, H., Lee, H., Shin, J., Shin, D., Choi, J., Lee, Y. S., Lee, K."Resveratrol analogue (E)-8-acetoxy-2-[2-(3,4-diacetoxyphenyl)ethenyl]-quinazoline induces G2/M cell cycle arrest through the activation of ATM/ATR in human cervical carcinoma HeLa cells". Oncology Reports 33, no. 5 (2015): 2639-2647. https://doi.org/10.3892/or.2015.3871
Follow us
  • Twitter
  • LinkedIn
  • Facebook
About
  • Spandidos Publications
  • Careers
  • Cookie Policy
  • Privacy Policy
How can we help?
  • Help
  • Live Chat
  • Contact
  • Email to our Support Team