International Journal of Molecular Medicine is an international journal devoted to molecular mechanisms of human disease.
International Journal of Oncology is an international journal devoted to oncology research and cancer treatment.
Covers molecular medicine topics such as pharmacology, pathology, genetics, neuroscience, infectious diseases, molecular cardiology, and molecular surgery.
Oncology Reports is an international journal devoted to fundamental and applied research in Oncology.
Experimental and Therapeutic Medicine is an international journal devoted to laboratory and clinical medicine.
Oncology Letters is an international journal devoted to Experimental and Clinical Oncology.
Explores a wide range of biological and medical fields, including pharmacology, genetics, microbiology, neuroscience, and molecular cardiology.
International journal addressing all aspects of oncology research, from tumorigenesis and oncogenes to chemotherapy and metastasis.
Multidisciplinary open-access journal spanning biochemistry, genetics, neuroscience, environmental health, and synthetic biology.
Open-access journal combining biochemistry, pharmacology, immunology, and genetics to advance health through functional nutrition.
Publishes open-access research on using epigenetics to advance understanding and treatment of human disease.
An International Open Access Journal Devoted to General Medicine.
Numerous studies have shown that integrin expression profiles are subject to change during cancer growth and progression, and these changes contribute to the aggressive behavior of cancer cells (1,2). Notably, integrins also play important roles in the tumor microenvironment and significantly contribute to tumor progression (3). The αvβ6 integrin is an epithelial restricted transmembrane protein and is upregulated in many tumor types, including pancreatic ductal cancer, head and neck squamous cell cancer, ovarian cancer, colon cancer, cholangiocarcinoma and cervical cancer (4,5). Enhanced expression of this integrin is associated with poor prognosis in colon cancer and oral cancer (4,6). However, the role of αvβ6 integrin in breast carcinoma is still controversial.
Integrins bind to extracellular matrix (ECM) glycoproteins including collagens, fibronectins (FNs), laminin, and control biological and cellular functions such as cell adhesion, migration, invasion, proliferation, differentiation and apoptosis (4). αvβ6 integrin binds FN in an RGD-dependent manner (7). FN has been implicated in the development of multiple types of human cancer (8,9) and is associated with cell migration and invasion in metastatic models (9,10). In breast cancer, FN has shown higher expression than that in normal breast parenchyma, with a different distribution (11).
Molecules of the ECM can be degraded by proteolytic enzymes, such as matrix metalloproteinases (MMPs) (12). Degradation of ECM is precisely regulated under normal physiological conditions, but when dysregulated it causes many diseases such as cancer, arthritis, and fibrosis (13). MMP-9 expression is often upregulated and the upregulation is associated with a shortened relapse-free survival in breast cancer patients (14). Previous studies have shown that FN can be degraded into fragments in vitro by MMP-9 (15); therefore, the role of degraded FN in breast cancer progression should be clarified.
Here, we examined the expression of β6 integrin using immunohistochemistry in breast cancer samples, investigated its correlation with clinicopathological disease variables and evaluated its prognostic value. Furthermore, we assessed the influence of MMP-9-degreaded FN on the regulation of β6 integrin and breast cancer progression by incubating MCF-7 human breast cancer cells with MMP-9-degraded FN.
One hundred and twelve breast cancer samples from patients who underwent surgery for primary breast cancer between 2003 and 2010 at the Affiliated Hospital of Weifang Medical University were evaluated in this study. Sixteen breast tissue samples from individuals confirmed to be free of malignancy were analyzed for negative control purposes. All patients received no treatment before surgery. The human breast cancer samples were obtained following written informed consent, and the protocols were approved by the Ethics Review Committee of the World Health Organization of the Collaborating Center for Research in Human Production and authorized by the Weifang Medical University.
Pro-MMP-9 was obtained from Calbiochem (VWR International, Poole, UK). Following activation, MMP-9 was incubated with 10 µg/ml pFN (Sigma, St. Louis, MO, USA) at a ratio of 1:10. The pFN/MMP-9 mixtures were incubated at 37°C for 48 h, and then 20 µl was removed and added to double non-reducing sample buffer to stop the reaction. Samples were run on an SDS 10% acrylamide gel, and stained with Coomassie blue.
The human breast cancer MCF-7 cells were cultured in RPMI-1640, and the MDA-MB-231, MDA-MB-468, SK-BR-3, MDA-MB-453, T47D and MCF-10A cell lines were grown in Dulbecco's modified Eagle's medium (DMEM) supplemented with 10% FBS. The cells were incubated at 37°C in humidified air with 5% CO2. All the cells were obtained from the Typical Culture Collection of the Chinese Academy of Science (Shanghai, China). Cell lines were authenticated on the basis of viability, and short tandem repeat (STR). The anti-β6 integrin antibody (Santa Cruz Biotechnology, Santa Cruz, CA, USA) blocks the function of β6 integrin at a concentration of 100 µg/ml. For the treated cells, cells were cultured in medium containing MMP-9-degraded FN (50 ng/ml) and/or 5 ng/ml TGF-β1 (Sigma).
Gene expression was assessed by quantitative real-time reverse transcription-PCR (qPCR). Housekeeping gene, GAPDH, was detected to ensure accurate measurement. The details of the primers for β6 integrin and GAPDH were previously reported (16). Total RNA was extracted, and reverse transcriptase reaction was manipulated using SuperScript One-Step RT-PCR kit (Invitrogen, Carlsbad, CA, USA) according to the manufacturer's instructions. Relative mRNA expression of the treated group to the non-treated one was calculated using the comparative Ct method and compared with a calibrator (17).
MCF-7 breast cancer cells were transfected with β6 integrin siRNA, focal adhesion kinase (FAK) siRNA or control non-specific siRNA according to the manufacturer's instructions. Cells were briefly grown in 35-mm dishes and transfected with the siRNAs at a concentration of 200 pmol/well. Depletion of β6 integrin and FAK was determined by western blotting.
Cell invasion through a three-dimensional ECM was assessed using BD Matrigel invasion chambers (BD Biosciences, Bedford, MA, USA). Transwell membranes were coated with 50 µg/ml human cellular FN or MMP-9-degraded FN as previously described (18). Cells were resuspended and plated into the chamber inserts. For antibody-blockage studies, the cells were seeded in medium containing anti-β6 integrin. After 24 h, the cells invading the filters were fixed, stained, and counted. At least 3 separate microscopic fields were counted per membrane.
The standard avidin-biotin indirect immunoperoxidase method was adopted for immunohistochemistry using routinely processed paraffin-embedded specimens. The sections were incubated with the primary antibodies overnight at 4°C, and then incubated with biotinylated secondary antibodies and the avidin-peroxidase complex. The peroxidase reaction was visualized by incubation with DAB.
For immunofluorescence staining, a total of 2×104 cells were plated onto glass coverslips and grown for 48 h before fixation with 4% paraformaldehyde. Cells were permeabilized with 0.25% Triton X-100. Slides were then stained with fluorescein-conjugated secondary Ab for 30 min at 25°C after incubation with the primary antibody. Hoechst 33258 dye (1 µg/ml; Sigma) was subsequently used to stain the nuclei.
Confluent cells (80%) were harvested and resuspended in HEPES buffer. Cells were incubated with mouse antibody against human β6 integrin. After 30 min at 4°C, the cells were washed and stained with a R-phycoerythrin-labeled goat anti-mouse-IgG [F(ab)2-fragment; Dianova]. Flow cytometry was performed using a FACSCalibur system (Becton-Dickinson, Heidelberg, Germany).
Tumor cell variants with high and low β6 integrin expression were isolated from the parental MCF-7 breast cancer cells using a cell sorter. Single cells were plated into 96-well plates and expanded. The expression of β6 integrin was measured by flow cytometry. Repeated measurements of the cell surface expression of β6 integrin confirmed that the stability of the β6 integrin expression phenotype of the subcell lines remained for at least 50 generations.
For immunoprecipitation in vitro, the MMP-9-degraded FN and cell lysate of MCF-7 were mixed in binding buffer. Immunoprecipitations were carried out indirectly using anti-β3 and -β5 (B-10) (both from Santa Cruz Biotechnology), β6 integrin or isotype-matched control IgG (Sigma) and captured with protein G agarose beads (Thermo Fisher Scientific Inc., Rockford, IL, USA). Extracts and precipitates were analyzed by western blotting.
Samples (30 µg) of the cellular proteins were loaded on 12% SDS-polyacrylamide gel. Separated proteins were transferred to PVDF membranes. The membranes were incubated with primary antibodies, followed by secondary antibodies (Maxim Biotechnology, Fuzhou, China). Detection was performed using ECL chemoluminescence (ECL System; Amersham International, Little Chalfont, UK). β-actin was used as the control (diluted 1:1,000; Chemicon, Temecula, CA, USA). The membranes were scanned and the intensity of the bands were analyzed using Gel-Pro analyzer software.
SPSS v20.0 was used for statistical analysis. Student's t-test was used to determine the significance of two groups, respectively. Spearman's correlation was used to identify the correlation between the expression of β6 integrin and invasive cell number. P<0.05 was considered to indicate statistically significant differences.
Expression of β6 integrin in breast cancer tissues was analyzed by immunohistochemical staining (score 0, no expression; 1, low expression; 2, high expression) (Fig. 1Aa–d). Kaplan-Meier plot is shown in Fig. 1B. There was prominent survival difference between groups with score 0 and score 2 (P=0.092), as well as a survival difference in patients with score 1 and score 2 (P=0.073) as determined by the log-rank test. Furthermore, the Kaplan-Meier plot indicated that patients with score 0 or 1 had a longer survival period than patients with score 2.
Cell invasiveness of 6 breast cancer cell lines and MCF-10A was determined by the matrix invasion assay. The invasiveness of each cell line was quantified as the invasive cell number (Fig. 1D). Expression of β6 integrin in these cell lines was evaluated by qPCR (Fig. 1C). We presented a logistic regression-based method for identifying the relation-ship between expression of β6 integrin and invasive cell number and there was significant linear relationship (Fig. 1E, r2=0.7413).
MCF-7/β6 integrin cells exhibited a much higher fluorescence intensity (data not shown). Western blotting revealed that the difference in the expression of β6 integrin was 4.3-fold between these two cell lines (Fig. 2A). The cell invasiveness of the MCF-7/β6 integrin cells was higher than that of cells transfected with the pcDNA plasmids (Fig. 2B). We next isolated two subcell lines that expressed either high or low amounts of β6 integrin from MCF-7 cells using a cell sorter. The stable β6 integrin expression levels were confirmed during culture by cytofluorometry (data not shown). β6 integrin expression of the isolated β6 high subcell line was significantly increased to >7.3 times the value of the β6 low group as shown by western blotting (Fig. 2A). Results of the invasion assay revealed that the invasiveness of the β6 high group was markedly higher than that of the β6 low group (Fig. 2B).
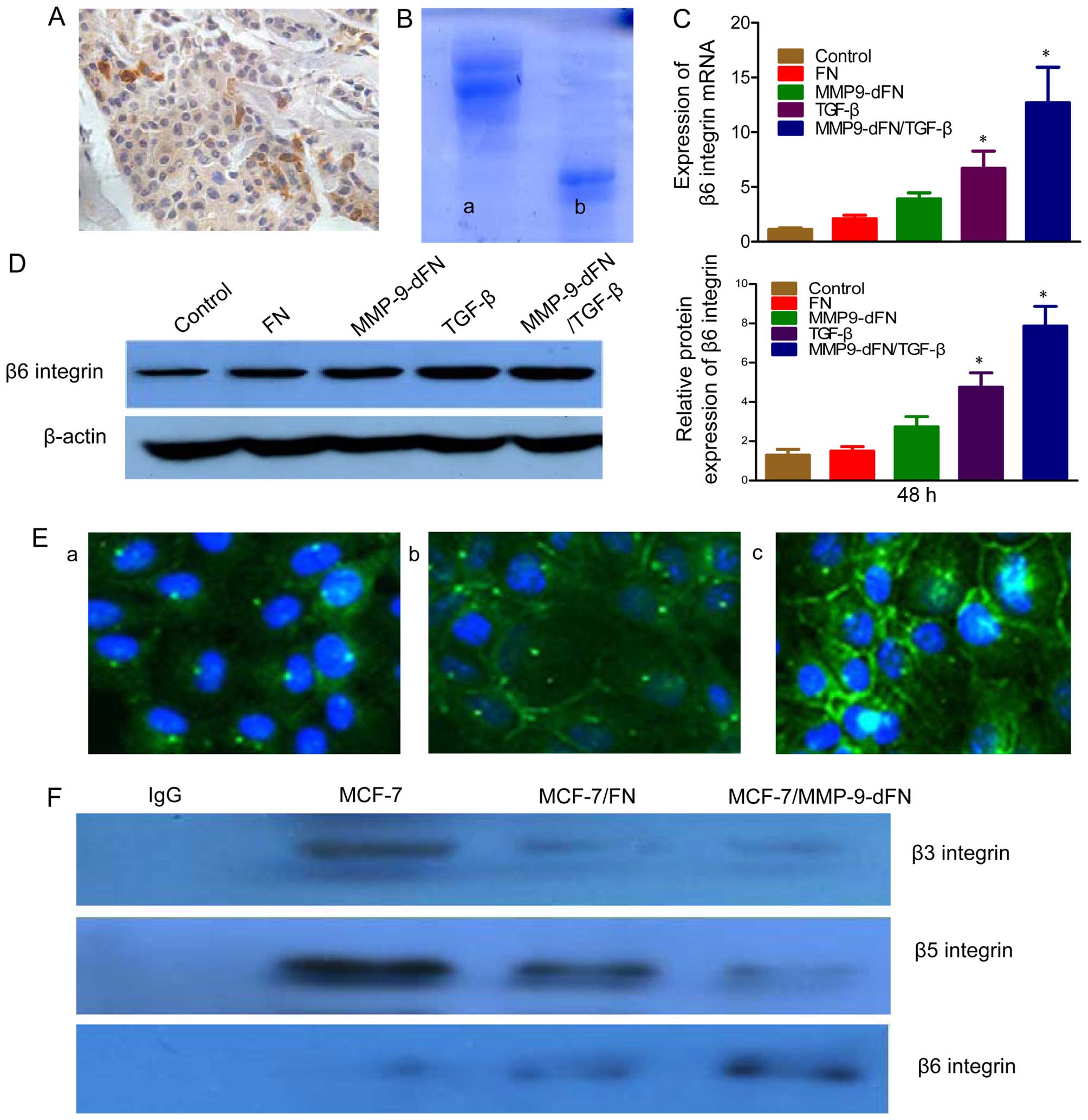
MMP-9 was localized in the front breast cancer cells (Fig. 3A). Activated MMP-9 was incubated with plasma FN. After 48 h, a clear band was visible at the level of 120 kDa (Fig. 3B). A significant increase in β6 integrin mRNA was observed in the MMP-9-dFN and the MMP-9-dFN/TGF-β1-treated cells, whereas the native FN group also showed a similar tendency but not as conspicuous (Fig. 3C). Immunoblotting demonstrated that the protein levels of β6 integrin subunit were also increased significantly after TGF-β1 treatment and more prominent following treatment with the combination of MMP-9-dFN/TGF-β1. Expression of β6 integrin after the combined treatment with MMP-9-dFN/TGF-β1 was significantly increased to >2-fold of the value of the TGF-β1-treated group, and 4-fold of the MMP-9-dFN-treated group (Fig. 3D).
Immunofluorescence of the β6 integrin subunits in MCF-7 cells showed patchy staining of bottom surfaces of cell clusters at the cell peripheries (Fig. 3E). After FN treatment, the staining appeared in larger adhesion plaques of the spreading cells, and was intensely positive in larger adhesion plaques after treatment with MMP-9-dFN (Fig. 3E). Immunoprecipitation revealed enhanced levels of β6 integrin heterodimers co-precipitating with the αv subunit in the MMP-9-degraded FN-treated cells with depressed β3 and β5 integrin, whereas FN could not regulate the αvβ6 integrin heterodimers (Fig. 3F).
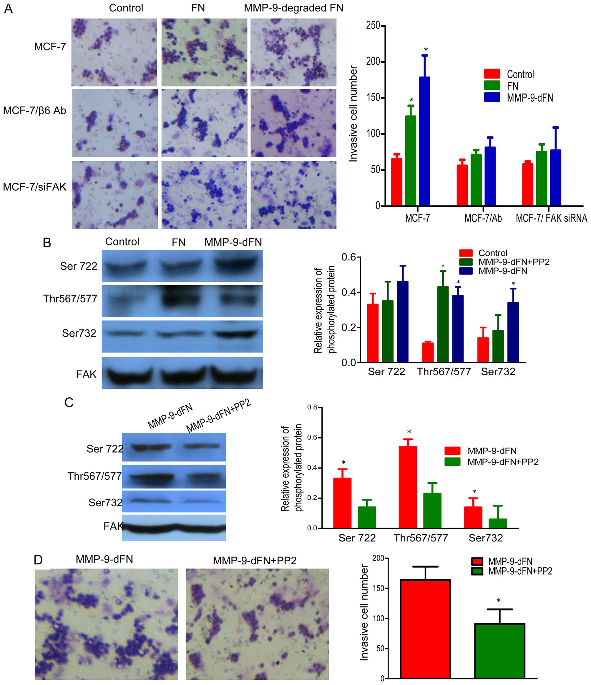
The MCF-7 cells were significantly more chemotactic when the Transwells were coated with MMP-9-degraded FN than when they were not coated or were coated with FN (Fig. 4A). MMP-9-dFN-mediated migration was inhibited by a function blocking β6 integrin antibody. Transient knockdown of FAK by specific siRNA in the MCF-7 cells blocked invasion induced by MMP-9-dFN (Fig. 4A). Western blotting of the cell lysates revealed high expression levels of pFAK Ser732 and pFAK Ser722 in the MMP-9-degraded FN-treated cells (Fig. 4B). FAK was found to be phosphorylated on Thr567/577 in both the MMP-9-dFN- and FN-treated cells (Fig. 4B). Inhibition of Src by PP2 blocked the phosphorylation of FAK at its Ser732, Ser722, and Tyr576 residues (Fig. 4C) and cell invasion induced by MMP-9-dFN (Fig. 4D).
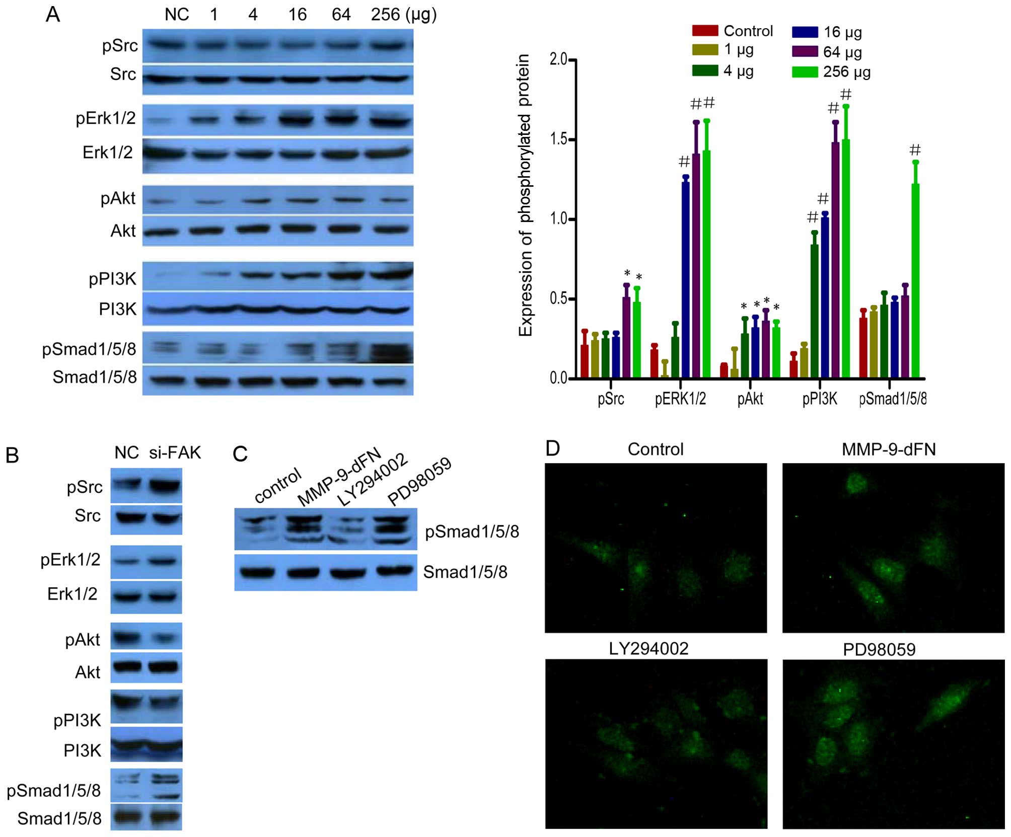
MCF-7 cells treated with MMP-9-dFN displayed elevated phosphorylation of Src, Erk1/2, and PI3K/Akt in a dose-dependent manner (Fig. 5A). As shown in Fig. 5B, FAK-associated phosphorylation of Src, Erk1/2 and PI3K/Akt was reduced in the FAK-knockdown cells. LY294002 (PI3K inhibitor) markedly lowered the phospho-Smad-1/5/8 protein modulated by MMP-9-dFN, and reduced phospho-Smad-1/5/8 staining in the nucleus. However, PD98059 (Erk pathway inhibitor) did not significantly change the expression of phospho-Smad-1/5/8 and the nuclear distribution (Fig. 5C and D).
Breast cancer is commonly associated with marked alteration in ECM architecture and composition, especially in ECM proteins functioning as ligands (19,20). Knowledge of how ECM composition and topography are maintained and how ECM deregulation influences cancer progression may help develop new therapeutic interventions by targeting the tumor niche. Among the ECM components, FN has been recognized as a key element in promoting cell adhesion and migration of many cell types. In fact, FN has been implicated in the metastatic phenotype of multiple types of human cancers (9), and it is also associated with cell migration and invasion in several metastatic models (10,21). FN in breast carcinomas has stronger expression than that in normal breast parenchyma, with a different distribution (22).
Abnormal ECM affects cancer progression by directly promoting cellular transformation and metastasis (23). Confocal scanning laser microscopy revealed that co-labeled patterns of MMP-9 with FN and the interaction between MMP-9 and FN contribute to FN degradation (24). Our experiments also showed that MMP-9 localized to the cytoplasm of the front cancer cells, suggesting that MMP-9 produced by cancer cells has contact with FN distributed in the stroma leading to FN degradation. Thus, it was hypothesized that MMP-9 cleaves FN and contributed to the migration and progression of breast cancer. In this study, MCF-7 cells were significantly more chemotactic when the Transwell plates were coated with MMP-9-degraded FN than when they were not coated or coated with FN.
Interactions between FN and integrins play an important role in tumor cell migration, invasion and metastasis (25). αvβ6 integrin was found to be significantly upregulated in certain cancer types including colon (18,26) and ovarian carcinoma (27) and in early stage non-small cell lung cancer (NSCLC) (28). In the present study, β6 integrin expression was upregulated in many breast cancer samples and high expression of β6 integrin was found to be associated with poor prognosis. Expression of β6 integrin in several breast cancer cell lines was also determined by immunoblotting. A significant linear relationship between invasive cell number and relative expression of β6 integrin was established.
αvβ6 integrin was found to enhance the tumorigenic features of colon carcinoma, including activation of autocrine TGF-β and migration on interstitial FN. After MMP-9-degraded FN treatment, the staining of β6 integrin was intensely positive in larger adhesion plaques of spreading cells. Furthermore, a marked inductive formation of αvβ6 integrin heterodimers occurred during treatment of MMP-9-degraded FN at the expense of disrupting heterodimers of αvβ3 and αvβ5 integrin. These results indicate that MMP-9-degraded FN may adjust components of the αv heterodimers.
FAK, a cytoplasmic non-receptor tyrosine kinase signaling protein, has recently been established as a key component of the signal transduction pathway triggered by interaction with β integrin. Our results showed high expression levels of pFAK Ser732, pFAK Ser722, and pFAK Tyr576 after treatment with MMP-9-degraded FN. Phosphorylation of FAK at its Ser732, Ser722, Tyr576 residues induced by MMP-9-degraded FN was obviously reduced upon treatment with the Src inhibitor. The signaling pathways downstream of FAK are complex and roughly divided into the FAK-Src-related Ras-MEK-MAPK and PI3K/Akt signaling pathways. It appears that FAK promotes FN-mediated cancer metastasis through the activation of Src, Erk1/2 and PI3K/Akt. In the present study, FAK-associated phosphorylation of Erk1/2, and PI3K/Akt was reduced in the FAK-knockdown cells.
It has been established that activation of integrins and cell signaling through PI3K/Akt are followed by the phosphorylation of signal transducer Smad-1/5/8 and the regulation of target genes (29). The phosphorylated Smad1 and Smad5 form heterooligomeric complexes with Smad4 and then translocate into the nucleus to activate the transcription of target genes (30). After the treatment of MMP-9-degraded FN, intensive phospho-Smad-1/5/8 staining was observed. In addition, phospho-Smad-1/5/8 was markedly weakened when PI3K was inhibited. In brief, those results indicate that phospho-Smad-1/5/8 induced by MMP-9-degraded FN was PI3K/Akt-dependent.
In conclusion, we report that the protein expression profile of β6 integrin is statistically correlated with the poor prognosis of breast cancer patients. The present study demonstrated that MMP-9-degraded FN promoted the invasion and migration of breast cancer through interaction with αvβ6 involving the crosstalk between FAK-Src and Src-regulated Erk1/2 and PI3K/Akt/Smad-1/5/8 signaling. Since elevated β6 integrin expression is predictive of outcome in early-stage breast cancer, the choice of an optimal integrin ligand is an aspect of paramount importance in the design of integrin-based targeted therapies for breast cancer.
The present study was supported by grants from the National Nature Scientific Foundation of China (nos. 30901779 and 81471048) and The Natural Science Foundation of Shandong Province (BS2011YY060).
|
Guo W and Giancotti FG: Integrin signalling during tumour progression. Nat Rev Mol Cell Biol. 5:816–826. 2004. View Article : Google Scholar : PubMed/NCBI | |
|
Mierke CT, Frey B, Fellner M, Herrmann M and Fabry B: Integrin α5β1 facilitates cancer cell invasion through enhanced contractile forces. J Cell Sci. 124:369–383. 2011. View Article : Google Scholar : PubMed/NCBI | |
|
Missan DS and DiPersio M: Integrin control of tumor invasion. Crit Rev Eukaryot Gene Expr. 22:309–324. 2012. View Article : Google Scholar | |
|
Rathinam R and Alahari SK: Important role of integrins in the cancer biology. Cancer Metastasis Rev. 29:223–237. 2010. View Article : Google Scholar : PubMed/NCBI | |
|
Zaidel-Bar R and Geiger B: The switchable integrin adhesome. J Cell Sci. 123:1385–1388. 2010. View Article : Google Scholar : PubMed/NCBI | |
|
Marelli UK, Rechenmacher F, Sobahi TR, Mas-Moruno C and Kessler H: Tumor targeting via integrin ligands. Front Oncol. 3:2222013. View Article : Google Scholar : PubMed/NCBI | |
|
van der Flier A and Sonnenberg A: Function and interactions of integrins. Cell Tissue Res. 305:285–298. 2001. View Article : Google Scholar : PubMed/NCBI | |
|
Zheng Y, Ritzenthaler JD, Roman J and Han S: Nicotine stimulates human lung cancer cell growth by inducing fibronectin expression. Am J Respir Cell Mol Biol. 37:681–690. 2007. View Article : Google Scholar : PubMed/NCBI | |
|
Waalkes S, Atschekzei F, Kramer MW, Hennenlotter J, Vetter G, Becker JU, Stenzl A, Merseburger AS, Schrader AJ, Kuczyk MA, et al: Fibronectin 1 mRNA expression correlates with advanced disease in renal cancer. BMC Cancer. 10:5032010. View Article : Google Scholar : PubMed/NCBI | |
|
Jia D, Yan M, Wang X, Hao X, Liang L, Liu L, Kong H, He X, Li J and Yao M: Development of a highly metastatic model that reveals a crucial role of fibronectin in lung cancer cell migration and invasion. BMC Cancer. 10:3642010. View Article : Google Scholar : PubMed/NCBI | |
|
Fernandez-Garcia B, Eiró N, Marín L, González-Reyes S, González LO, Lamelas ML and Vizoso FJ: Expression and prognostic significance of fibronectin and matrix metalloproteases in breast cancer metastasis. Histopathology. 64:512–522. 2014. View Article : Google Scholar | |
|
Fink K and Boratyński J: The role of metalloproteinases in modification of extracellular matrix in invasive tumor growth, metastasis and angiogenesis. Postepy Hig Med Dosw (Online). 66:609–628. 2012.In Polish. View Article : Google Scholar | |
|
Nagase H, Visse R and Murphy G: Structure and function of matrix metalloproteinases and TIMPs. Cardiovasc Res. 69:562–573. 2006. View Article : Google Scholar : PubMed/NCBI | |
|
Vizoso FJ, González LO, Corte MD, Rodríguez JC, Vázquez J, Lamelas ML, Junquera S, Merino AM and García-Muñiz JL: Study of matrix metalloproteinases and their inhibitors in breast cancer. Br J Cancer. 96:903–911. 2007. View Article : Google Scholar : PubMed/NCBI | |
|
Al-Hazmi N, Thomas GJ, Speight PM and Whawell SA: The 120 kDa cell-binding fragment of fibronectin up-regulates migration of alphavbeta6-expressing cells by increasing matrix metalloproteinase-2 and -9 secretion. Eur J Oral Sci. 115:454–458. 2007. View Article : Google Scholar : PubMed/NCBI | |
|
Häkkinen L, Koivisto L, Gardner H, Saarialho-Kere U, Carroll JM, Lakso M, Rauvala H, Laato M, Heino J and Larjava H: Increased expression of beta6-integrin in skin leads to spontaneous development of chronic wounds. Am J Pathol. 164:229–242. 2004. View Article : Google Scholar | |
|
Shen Z, Ye Y, Kauttu T, Seppänen H, Vainionpää S, Wang S, Mustonen H and Puolakkainen P: The novel focal adhesion gene kindlin-2 promotes the invasion of gastric cancer cells mediated by tumor-associated macrophages. Oncol Rep. 29:791–797. 2013. | |
|
Bates RC, Bellovin DI, Brown C, Maynard E, Wu B, Kawakatsu H, Sheppard D, Oettgen P and Mercurio AM: Transcriptional activation of integrin beta6 during the epithelial-mesenchymal transition defines a novel prognostic indicator of aggressive colon carcinoma. J Clin Invest. 115:339–347. 2005. View Article : Google Scholar : PubMed/NCBI | |
|
Gehler S, Ponik SM, Riching KM and Keely PJ: Bi-directional signaling: Extracellular matrix and integrin regulation of breast tumor progression. Crit Rev Eukaryot Gene Expr. 23:139–157. 2013. View Article : Google Scholar : PubMed/NCBI | |
|
Sisci D, Aquila S, Middea E, Gentile M, Maggiolini M, Mastroianni F, Montanaro D and Andò S: Fibronectin and type IV collagen activate ERalpha AF-1 by c-Src pathway: Effect on breast cancer cell motility. Oncogene. 23:8920–8930. 2004. View Article : Google Scholar : PubMed/NCBI | |
|
Liu W, Cheng S, Asa SL and Ezzat S: The melanoma-associated antigen A3 mediates fibronectin-controlled cancer progression and metastasis. Cancer Res. 68:8104–8112. 2008. View Article : Google Scholar : PubMed/NCBI | |
|
Schultz MJ, Swindall AF and Bellis SL: Regulation of the metastatic cell phenotype by sialylated glycans. Cancer Metastasis Rev. 31:501–518. 2012. View Article : Google Scholar : PubMed/NCBI | |
|
Lahlou H and Muller WJ: β1-integrin signaling and mammary tumor progression in transgenic mouse models: Implications for human breast cancer. Breast Cancer Res. 13:2292011. View Article : Google Scholar | |
|
Lu CY and Lai SC: Matrix metalloproteinase-2 and -9 lead to fibronectin degradation in astroglia infected with Toxoplasma gondii. Acta Trop. 125:320–329. 2013. View Article : Google Scholar | |
|
Subbaram S and Dipersio CM: Integrin α3β1 as a breast cancer target. Expert Opin Ther Targets. 15:1197–1210. 2011. View Article : Google Scholar : PubMed/NCBI | |
|
Desgrosellier JS and Cheresh DA: Integrins in cancer: Biological implications and therapeutic opportunities. Nat Rev Cancer. 10:9–22. 2010. View Article : Google Scholar | |
|
Alam H, Kundu ST, Dalal SN and Vaidya MM: Loss of keratins 8 and 18 leads to alterations in α6β4-integrin-mediated signalling and decreased neoplastic progression in an oral-tumour-derived cell line. J Cell Sci. 124:2096–2106. 2011. View Article : Google Scholar : PubMed/NCBI | |
|
Cantor D, Slapetova I, Kan A, McQuade LR and Baker MS: Overexpression of αvβ6 integrin alters the colorectal cancer cell proteome in favor of elevated proliferation and a switching in cellular adhesion that increases invasion. J Proteome Res. 12:2477–2490. 2013. View Article : Google Scholar : PubMed/NCBI | |
|
Massagué J and Xi Q: TGF-β control of stem cell differentiation genes. FEBS Lett. 586:1953–1958. 2012. View Article : Google Scholar | |
|
Karathanasi V, Tosios KI, Nikitakis NG, Piperi E, Koutlas I, Trimis G and Sklavounou A: TGF-β1, Smad-2/-3, Smad-1/-5/-8, and Smad-4 signaling factors are expressed in ameloblastomas, adenomatoid odontogenic tumors, and calcifying cystic odontogenic tumors: an immunohistochemical study. J Oral Pathol Med. 42:415–423. 2013. View Article : Google Scholar |