Spandidos Publications Logo
  • About
    • About Spandidos
    • Aims and Scopes
    • Abstracting and Indexing
    • Editorial Policies
    • Reprints and Permissions
    • Job Opportunities
    • Terms and Conditions
    • Contact
  • Journals
    • All Journals
    • Oncology Letters
      • Oncology Letters
      • Information for Authors
      • Editorial Policies
      • Editorial Board
      • Aims and Scope
      • Abstracting and Indexing
      • Bibliographic Information
      • Archive
    • International Journal of Oncology
      • International Journal of Oncology
      • Information for Authors
      • Editorial Policies
      • Editorial Board
      • Aims and Scope
      • Abstracting and Indexing
      • Bibliographic Information
      • Archive
    • Molecular and Clinical Oncology
      • Molecular and Clinical Oncology
      • Information for Authors
      • Editorial Policies
      • Editorial Board
      • Aims and Scope
      • Abstracting and Indexing
      • Bibliographic Information
      • Archive
    • Experimental and Therapeutic Medicine
      • Experimental and Therapeutic Medicine
      • Information for Authors
      • Editorial Policies
      • Editorial Board
      • Aims and Scope
      • Abstracting and Indexing
      • Bibliographic Information
      • Archive
    • International Journal of Molecular Medicine
      • International Journal of Molecular Medicine
      • Information for Authors
      • Editorial Policies
      • Editorial Board
      • Aims and Scope
      • Abstracting and Indexing
      • Bibliographic Information
      • Archive
    • Biomedical Reports
      • Biomedical Reports
      • Information for Authors
      • Editorial Policies
      • Editorial Board
      • Aims and Scope
      • Abstracting and Indexing
      • Bibliographic Information
      • Archive
    • Oncology Reports
      • Oncology Reports
      • Information for Authors
      • Editorial Policies
      • Editorial Board
      • Aims and Scope
      • Abstracting and Indexing
      • Bibliographic Information
      • Archive
    • Molecular Medicine Reports
      • Molecular Medicine Reports
      • Information for Authors
      • Editorial Policies
      • Editorial Board
      • Aims and Scope
      • Abstracting and Indexing
      • Bibliographic Information
      • Archive
    • World Academy of Sciences Journal
      • World Academy of Sciences Journal
      • Information for Authors
      • Editorial Policies
      • Editorial Board
      • Aims and Scope
      • Abstracting and Indexing
      • Bibliographic Information
      • Archive
    • International Journal of Functional Nutrition
      • International Journal of Functional Nutrition
      • Information for Authors
      • Editorial Policies
      • Editorial Board
      • Aims and Scope
      • Abstracting and Indexing
      • Bibliographic Information
      • Archive
    • International Journal of Epigenetics
      • International Journal of Epigenetics
      • Information for Authors
      • Editorial Policies
      • Editorial Board
      • Aims and Scope
      • Abstracting and Indexing
      • Bibliographic Information
      • Archive
    • Medicine International
      • Medicine International
      • Information for Authors
      • Editorial Policies
      • Editorial Board
      • Aims and Scope
      • Abstracting and Indexing
      • Bibliographic Information
      • Archive
  • Articles
  • Information
    • Information for Authors
    • Information for Reviewers
    • Information for Librarians
    • Information for Advertisers
    • Conferences
  • Language Editing
Spandidos Publications Logo
  • About
    • About Spandidos
    • Aims and Scopes
    • Abstracting and Indexing
    • Editorial Policies
    • Reprints and Permissions
    • Job Opportunities
    • Terms and Conditions
    • Contact
  • Journals
    • All Journals
    • Biomedical Reports
      • Information for Authors
      • Editorial Policies
      • Editorial Board
      • Aims and Scope
      • Abstracting and Indexing
      • Bibliographic Information
      • Archive
    • Experimental and Therapeutic Medicine
      • Information for Authors
      • Editorial Policies
      • Editorial Board
      • Aims and Scope
      • Abstracting and Indexing
      • Bibliographic Information
      • Archive
    • International Journal of Epigenetics
      • Information for Authors
      • Editorial Policies
      • Editorial Board
      • Aims and Scope
      • Abstracting and Indexing
      • Bibliographic Information
      • Archive
    • International Journal of Functional Nutrition
      • Information for Authors
      • Editorial Policies
      • Editorial Board
      • Aims and Scope
      • Abstracting and Indexing
      • Bibliographic Information
      • Archive
    • International Journal of Molecular Medicine
      • Information for Authors
      • Editorial Policies
      • Editorial Board
      • Aims and Scope
      • Abstracting and Indexing
      • Bibliographic Information
      • Archive
    • International Journal of Oncology
      • Information for Authors
      • Editorial Policies
      • Editorial Board
      • Aims and Scope
      • Abstracting and Indexing
      • Bibliographic Information
      • Archive
    • Medicine International
      • Information for Authors
      • Editorial Policies
      • Editorial Board
      • Aims and Scope
      • Abstracting and Indexing
      • Bibliographic Information
      • Archive
    • Molecular and Clinical Oncology
      • Information for Authors
      • Editorial Policies
      • Editorial Board
      • Aims and Scope
      • Abstracting and Indexing
      • Bibliographic Information
      • Archive
    • Molecular Medicine Reports
      • Information for Authors
      • Editorial Policies
      • Editorial Board
      • Aims and Scope
      • Abstracting and Indexing
      • Bibliographic Information
      • Archive
    • Oncology Letters
      • Information for Authors
      • Editorial Policies
      • Editorial Board
      • Aims and Scope
      • Abstracting and Indexing
      • Bibliographic Information
      • Archive
    • Oncology Reports
      • Information for Authors
      • Editorial Policies
      • Editorial Board
      • Aims and Scope
      • Abstracting and Indexing
      • Bibliographic Information
      • Archive
    • World Academy of Sciences Journal
      • Information for Authors
      • Editorial Policies
      • Editorial Board
      • Aims and Scope
      • Abstracting and Indexing
      • Bibliographic Information
      • Archive
  • Articles
  • Information
    • For Authors
    • For Reviewers
    • For Librarians
    • For Advertisers
    • Conferences
  • Language Editing
Login Register Submit
  • This site uses cookies
  • You can change your cookie settings at any time by following the instructions in our Cookie Policy. To find out more, you may read our Privacy Policy.

    I agree
Search articles by DOI, keyword, author or affiliation
Search
Advanced Search
presentation
Oncology Reports
Join Editorial Board Propose a Special Issue
Print ISSN: 1021-335X Online ISSN: 1791-2431
Journal Cover
October-2015 Volume 34 Issue 4

Full Size Image

Sign up for eToc alerts
Recommend to Library

Journals

International Journal of Molecular Medicine

International Journal of Molecular Medicine

International Journal of Molecular Medicine is an international journal devoted to molecular mechanisms of human disease.

International Journal of Oncology

International Journal of Oncology

International Journal of Oncology is an international journal devoted to oncology research and cancer treatment.

Molecular Medicine Reports

Molecular Medicine Reports

Covers molecular medicine topics such as pharmacology, pathology, genetics, neuroscience, infectious diseases, molecular cardiology, and molecular surgery.

Oncology Reports

Oncology Reports

Oncology Reports is an international journal devoted to fundamental and applied research in Oncology.

Experimental and Therapeutic Medicine

Experimental and Therapeutic Medicine

Experimental and Therapeutic Medicine is an international journal devoted to laboratory and clinical medicine.

Oncology Letters

Oncology Letters

Oncology Letters is an international journal devoted to Experimental and Clinical Oncology.

Biomedical Reports

Biomedical Reports

Explores a wide range of biological and medical fields, including pharmacology, genetics, microbiology, neuroscience, and molecular cardiology.

Molecular and Clinical Oncology

Molecular and Clinical Oncology

International journal addressing all aspects of oncology research, from tumorigenesis and oncogenes to chemotherapy and metastasis.

World Academy of Sciences Journal

World Academy of Sciences Journal

Multidisciplinary open-access journal spanning biochemistry, genetics, neuroscience, environmental health, and synthetic biology.

International Journal of Functional Nutrition

International Journal of Functional Nutrition

Open-access journal combining biochemistry, pharmacology, immunology, and genetics to advance health through functional nutrition.

International Journal of Epigenetics

International Journal of Epigenetics

Publishes open-access research on using epigenetics to advance understanding and treatment of human disease.

Medicine International

Medicine International

An International Open Access Journal Devoted to General Medicine.

Journal Cover
October-2015 Volume 34 Issue 4

Full Size Image

Sign up for eToc alerts
Recommend to Library

  • Article
  • Citations
    • Cite This Article
    • Download Citation
    • Create Citation Alert
    • Remove Citation Alert
    • Cited By
  • Similar Articles
    • Related Articles (in Spandidos Publications)
    • Similar Articles (Google Scholar)
    • Similar Articles (PubMed)
  • Download PDF
  • Download XML
  • View XML
Article

MicroRNA-122 affects cell aggressiveness and apoptosis by targeting PKM2 in human hepatocellular carcinoma

Corrigendum in: /10.3892/or.2021.8073
Retraction in: /10.3892/or.2023.8475
  • Authors:
    • Qiuran Xu
    • Meiqi Zhang
    • Jianfeng Tu
    • Linxiao Pang
    • Wenwei Cai
    • Xin Liu
  • View Affiliations / Copyright

    Affiliations: Department of Emergency, Zhejiang Provincial People's Hospital, Hangzhou, Zhejiang 310014, P.R. China, Department of Neurosurgery, Zhejiang Provincial People's Hospital, Hangzhou, Zhejiang 310014, P.R. China
  • Pages: 2054-2064
    |
    Published online on: August 5, 2015
       https://doi.org/10.3892/or.2015.4175
  • Expand metrics +
Metrics: Total Views: 0 (Spandidos Publications: | PMC Statistics: )
Metrics: Total PDF Downloads: 0 (Spandidos Publications: | PMC Statistics: )
Cited By (CrossRef): 0 citations Loading Articles...

This article is mentioned in:



Abstract

Human hepatocellular carcinoma (HCC) is a highly invasive tumor with frequent distant metastasis, which is the main cause for the poor prognosis. However, the mechanisms for metastasis remain poorly investigated. MicroRNAs (miRNAs) have been implicated in HCC progression. MicroRNA-122 (miR-122) is considered as a tumor suppressor in human cancer. In the present study, miR-122 expression was found to be significantly lower in HCC than the level in normal tumor-adjacent tissues. miR-122 was clearly silenced or downregulated in five HCC cell lines (HepG2, Hep3B, MHCC97H, Huh7 and SMMC-7721) compared with normal hepatocytes (LO2). HCC patients with low expression of miR-122 had a poor 3-year survival. Univariate analysis and multivariate Cox regression analysis indicated that miR-122 is an independent prognostic factor in HCC. Downregulation of miR-122 promoted proliferation and inhibited apoptosis in Hep3B cells. We found that the public miRNA database (TargetScan) predicted that PKM2 may be a target for miR-122, and the 3'-untranslated region (3'-UTR) of PKM2 contains a highly conserved binding site for miR-122. To identify this, pre-miR-122/anti-miR-122 were respectively transfected into the Hep3B cell line. We found that miR-122 overexpression significantly reduced the level of PKM2. Moreover, knockdown of PKM2 significantly increased miR-122 inhibitor-mediated Hep3B cell apoptosis and reduced miR-122 inhibitor-mediated Hep3B cell migration and invasion. Moreover, re-expression of PKM2 partially abrogated miR-122-induced HCC cell growth arrest and apoptosis in vivo. In conclusion, miR-122 serves as a prognostic biomarker and induces apoptosis and growth arrest by downregulating PKM2 in HCC.

Introduction

Human hepatocellular carcinoma (HCC) is a highly invasive tumor with frequent distant metastasis (1), which is the main cause for its poor prognosis. HCC is one of the most common malignancies and the second leading cause of cancer-related mortality in China (2). Its incidence has increased in recent years, yet a satisfactory curative effect has not yet been achieved. Therefore, it is important to elucidate the precise molecular mechanisms of HCC development and to develop new therapeutic targets (3).

Many types of cancer cells require increased glucose uptake, but even in the presence of oxygen, oxidative phosphorylation is decreased (4). This phenomenon of aerobic glycolysis with increased lactate production has been called the Warburg effect (5). Pyruvate kinase (PK), which converts phosphoenolpyruvate into pyruvate, is one of the rate-limiting enzymes in the glycolytic pathway (6). It has four known isoforms, which respectively are M1, M2, L and R. In tumors, expression of PKM2 provides a proliferative advantage in vitro and in vivo (4). PKM2 not only plays a key role in cancer cell metabolism, yet it is also expressed widely in HCC. No matter whether it is in an active tetrameric form or in an inactive dimeric form, PKM2 directly regulates gene transcription (7–10). PKM2 expression is important for cancer cell growth.

MicroRNAs (miRNAs), a large group of evolutionarily conserved non-coding RNAs, negatively regulate genes involved in many fundamental cell processes such as proliferation, development, differentiation, survival and death (11–13). Recent studies have shown that miRNAs play important roles in the progression and initiation of cancer (14). Deregulation of miRNAs has been shown in many types of human cancers including colorectal, lymphoma, breast and lung cancer, glioblastoma and HCC, which suggest it is a hallmark of cancer (15). Specific miRNAs have been reported to regulate various tumor-suppressor genes or oncogenes or function as tumor-suppressor miRs or oncomiRs by directly targeting other genes involved in cell differentiation, invasion, proliferation, angiogenesis and apoptosis in many types of cancer (16). miR-122 is considered to be a novel tumor-related miRNA. Previous research has found that miR-122 is significantly dysregulated in HCC tissues (17–19). Recently, a mouse model with germline deletion of miR-122a exhibited increased epithelial-mesenchymal transition (EMT) in HCC (20). miR-122 was considered to be an angiogenesis suppressor, which further suppressed HCC intrahepatic metastasis (20). Upregulation of miR-122 in HCC cells suppressed the invasion, migration and anchorage-independent growth (21). The above studies suggest that the genes correlated with the expression of miR-122 have functions related to metabolic processes. Thus, miR-122 plays a tumor-suppressive role. In addition, the status, clinical significance and function of miR-122 in HCC remain poorly understood.

In the present study, the association between miR-122, the PKM2 protein and HCC were investigated. We observed that low miR-122 expression is associated with the aggressive phenotype of HCC which is associated with poor prognosis. Inhibition of miR-122 downregulated HCC cell invasion and migration in vitro. Moreover, miR-122 was negatively related to PKM2 in HCC tissues and it interacted with PKM2 directly in the HCC cells. PKM2 knockdown blocked the effect of miR-122 downregulation on apoptosis, migration and invasion in the Hep3B cells. Moreover, restoration of PKM2 expression partially reversed the anticancer effect of miR-122 in vivo. The present study showed that miR-122 suppressed the invasion of HCC cells and inhibited tumor metastasis by targeting PKM2.

Materials and methods

Statement of ethics

The First Affiliated Hospital of the Medical College of Xi'an Jiaotong University Ethics Committee approved all protocols according to the 1975 Declaration of Helsinki and each patient signed an informed consent form.

Clinical samples and cell lines

Sixty HCC and paired normal tumor-adjacent samples (>1.5 cm distant from the margin of the resection) were obtained and used after obtaining informed consent at the Department of Hepatobiliary Surgery, First Affiliated Hospital of the Medical College of Xi'an Jiaotong University from March 2011 to November 2011. Before operation, all patients including 38 males and 22 females (range, 35–71 years; median 49 years) did not receive any radiofrequency ablation, radiotherapy or chemotherapy. HCC tissues and matched normal tumor-adjacent tissues were collected and immediately stored in liquid nitrogen for western blotting or 4% paraformaldehyde solution for immunohistochemistry (IHC) (22). The clinicopathological data and demographic features are shown in Table I.

Table I

Correlation of miR-122 expression and the clinicopathological features of the HCC cases (n=60).

Table I

Correlation of miR-122 expression and the clinicopathological features of the HCC cases (n=60).

Clinicopathological featuresTotal no. of pts. n=60No. of patients
P-valuer
miR-122 positivemiR-122 negative
Age (years)
 <50164120.518−0.145
 ≥50441628
Gender
 Male3814240.3530.137
 Female22616
HBV
 Absent228140.5400.091
 Present351218
Serum AFP level (ng/ml)
 <40010460.6940.054
 ≥400501634
Tumor size (cm)
 <53211230.6800.061
 ≥528919
Cirrhosis
 Absent11740.2010.242
 Present491336
PVTT
 Absent181170.004a0.412
 Present42933
Edmondson-Steiner grade
 I + II2312110.005a0.400
 III + IV37829
TNM tumor stage
 I + II3617190.010a0.378
 III + IV24321

{ label (or @symbol) needed for fn[@id='tfn1-or-34-04-2054'] } HCC, hepatocellular carcinoma; HBV, hepatitis B virus; AFP, α-fetoprotein; TNM, tumor-node-metastasis; PVTT, portal vein tumor thrombus.

a Statistically significant.

The human immortal liver cell line LO2 and five HCC cell lines, SMMC7721, MHCC97H, HepG2, Huh7 and Hep3B, were purchased from the Chinese Academy of Sciences (Shanghai, China), and the Institute of Biochemistry and Cell Biology. All the cells were maintained in Dulbecco's modified Eagle's medium (DMEM; Mediatech, USA) containing 10% fetal bovine serum (FBS; Gibco-BRL, USA) and were cultured in a humidified 5% CO2 incubator at 37°C (22,23).

IHC

IHC was carried out on paraformaldehyde-fixed paraffin sections. We used the following antibodies for IHC along with a streptavidin peroxidase conjugate (SP-IHC): PKM2 (#3198; Cell Signaling, Beverly, MA, USA) (1:500) and Ki-67 (#9027; Cell Signaling, Danvers, MA, USA) (1:500). IHC was performed as previously described (3,24). The percentage of positive tumor cells was graded as per the following criteria: 3, >50%; 2, 31–50%; 1, 10–30%; 0, <10% (25).

Transfection

miRNA vectors, including pre-miR negative control, pre-miR-122, anti-miR-122 (miR-122 inhibitor) and the negative control for anti-miR-122 were obtained from GeneCopoeia (Guangzhou, China). The overexpression vectors containing wild-type PKM2 (Myc-DDK-tagged) were purchased from OriGene. siRNA PKM2 was obtained from Santa Cruz Biotechnology (sc-62820; Santa Cruz, CA, USA).

The mutant 3′-untranslated region (3′-UTR) of PKM2 and the 3′-UTR of PKM2 siRNA were purchased from Sangon Biotech (Shanghai, China). The sequences of the siRNAs and primers used are listed in Table II. We used Lipofectamine 2000 to transfect the cells with the siRNA and vectors according to the manufacturer's instructions (23) (Invitrogen, Carlsbad, CA, USA).

Table II

Sequences of the siRNAs and primers.

Table II

Sequences of the siRNAs and primers.

siRNAs and primersSequences
pre-miR122 sense primer 5′-UGGAGUGUGACAAUGGUGUUUG-3′
pre-miR122 antisense primer 5′-AACACCAUUGUCACACUCCAUU-3′
pre-miR122 NC sense primer 5′-UUCUCCGAACGUGUCACGUTT-3′
pre-miR122 NC antisense primer 5′-ACGUGACACGUUCGGAGAATT-3′
miR-122 inhibitor 5′-CAAACACCAUUGUCACACACUCCA-3′
miR-122 inhibitor NC 5′-CAGUACUUUUGUGUAGUACAA-3′
PKM2 siRNA 5′-GGATCCCGGACCTGAGATCCGAACTGTTCAAGAGACAGTTCGGATCTCAGGTCCTTTTTTCCAAAGCTT-3′
Control siRNA 5′-GTTAGCAGGAGAATAGAGTTA-3′
Mutant 3′-UTR of PKM2 5′-ACUCAGCUGUCCUGCAGCAAAAACGCAA-3′
miR-122 sense primer 5′-TTGAATTCTAACACCTTCGTGGCTACAGAG-3′
miR-122 antisense primer 5′-TTAGATCTCATTTATCGAGGGAAGGATTG-3′
U6 sense primer 5′-CTCGCTTCGGCAGCACA-3′
U6 antisense primer 5′-AACGCTTCACGAATTTGCGT-3′
PKM2 sense primer 5′-AGTACCATGCGGAGACCATC-3′
PKM2 antisense primer 5′-GCGTTATCCAGCGTGATTTT-3′

[i] The mutant 3′-UTR of PKM2 and the 3′-UTR of PKM2 siRNA were purchased from Sangon Biotech (Shanghai, China). 3′-UTR, 3′-untranslated region; NC, negative control.

Western blotting

For the immunoblotting assays, we used the following primary antibodies: PKM2 (1:1,000) and actin (#3700; Cell Signaling, Beverly, MA, USA) (1:5,000). Horseradish peroxidase-conjugated goat anti-rabbit or anti-mouse secondary antibodies (Bio-Rad, Hercules, CA, USA) were used at a 1:5,000 dilution and a Western Blotting Luminol Reagent (sc-2048; Santa Cruz Biotechnology) was used to detect the results as described in our previous studies (4,25).

Real-time quantitative reverse transcription-polymerase chain reaction (qRT-PCR)

We used TaqMan human miRNA assay kit and TaqMan miRNA reverse transcription kit (both from Applied Biosystems, Foster City, CA, USA) to perform the quantification of the levels of miR-122 and U6. The relative quantitative expression of miR-122 is expressed as a fold difference relative to U6.

3-(4,5-Dimethyl-2-thiazolyl)-2,5-diphenyl-2-H-tetrazolium bromide assay

We determined the cell viability using the 3-(4,5-dimethylthiazol-2-yl)-2,5-diphenyl tetrazolium bromide assay (MTT; Roche Diagnostics, USA) (22). Cell viability was calculated at 24, 48 and 72 h after transfection. We measured the absorbance of the samples using a Model 550 microplate reader (Bio-Rad Laboratories, USA). Three or more independent repeated experiments were performed.

Luciferase reporter assay

The 3′-UTR sequence of PKM2 was predicted to interact with miR-122. Thus, we synthesized a corresponding mutated sequence within the predicted target sites and inserted it into the pRL-TK control vector (Promega, Madison, WI, USA). Hep3B cells which were transfected with 100 ng anti-miR-122 and negative control or pre-miR-122 were then seeded into a 96-well plate. After 24 h, we cotransfected the cells with 30 ng of the wild-type PKM2 siRNA and mutant 3′-UTR of PKM2 siRNA or the wild-type PKM2 and mutant 3′-UTR of PKM2 using 0.45 µl of FuGENE (Promega). Cells were collected and then measured according to the manufacturer's instructions (Dual-Luciferase Assay System; Promega) after 48 h (25). As an internal control, pRL-TK expressing Renilla luciferase was cotransfected to correct the differences between both transfection and harvest efficiencies (25).

Flow cytometry

We analyzed cell apoptosis using the Annexin V-FLUOS staining kit (Roche, USA) after a 48-h transfection (22). Briefly, the samples were analyzed by BD FACSCanto II flow cytometer (Becton-Dickinson, USA). Three independent repeated experiments were performed.

Wound healing assay

The cells were seeded in 6-well plates forming a cell monolayer. After 12 h, we used a 200-µl sterile plastic tip to create a wound line on the plate surface, and then scoured off the suspension of cells with DMEM. The cells were cultured at 37°C for 48 h in DMEM in a humidified incubator containing 5% CO2 (22), and then a phase-contrast microscope was used to capture images.

Transwell assay

We coated Transwell inserts (Nalge Nunc, Naperville, IL, USA) with Matrigel (BD Biosciences, USA) on the inner layer at 1 mg/ml. Forty-eight hours after transfection, HepG2 cells (200 µl) were added into the upper chamber at 2.5×105/ml. In addition, 750 µl DMEM which contained 10% FBS was added into the lower chamber. After 24 h, we first fixed the HepG2 cells in 4% paraformaldehyde for 3 min, and then permeabilized them in methanol for 25 min. After the above, we softly removed the cells which were on the inner layer with a cotton swab, and stained the cells on the undersurface of the insert with 0.3% crystal violet dye for 15 min (22). Phosphate-buffered saline (PBS) was used to wash the filters, and images were captured by a light microscope.

In vivo experiments

We used female BALB/c nude mice (4- to 6-weeks old) (Centre of Laboratory Animals, Zhejiang Provincial People's Hospital, Hangzhou, China) to establish a nude mouse xenograft model. Mice (2 animals/cage) were housed in a sterilized cage at a constant humidity and temperature and we fed the mice on a regular autoclaved chow diet with water ad libitum (25). As described at the American Type Culture Collection (ATCC), HepG2 is not a tumorigenic cell line. We inoculated 4–5×106 Hep3B cells subcutaneously into the flank of each nude mouse. The tumor volume was determined by measuring two of its dimensions and was calculated as tumor volume = length × width × width/2 (25). After 3 weeks, we used a terminal deoxynucleotidyl transferase-mediated dUTP nick-end labeling (TUNEL) assay kit (4810-30-K; R&D Systems, Minneapolis, MN, USA) to detect the amount of apoptosis in the tumor tissues according to the manufacturer's guidelines (25). Furthermore, all animal protocols were approved by the Institutional Animal Care and Use Committee of Zhejiang Provincial People's Hospital, Zhejiang.

Statistical analysis

All data are presented as the mean ± SEM. SPSS (SPSS, Inc., Chicago, IL, USA) was used for the multi-variant Cox regression analysis and the Pearson's Chi-square tests. GraphPad Prism 6 software (GraphPad Software, Inc., San Diego, CA, USA) was used to evaluate statistical significance. P<0.05 was considered to indicate a statistically significant result.

Results

miR-122 is frequently downregulated in HCC tissues and is correlated with patient prognosis

To determine the expression of miR-122 in the HCC tissues, we evaluated miR-122 mRNA in 60 paired HCC and para-cancerous tissues using qPCR. Notably, miR-122 was downregulated in 85% (51/60) of the examined HCC tissues (Fig. 1A). Next, we analyzed the levels of miR-122 in several HCC cell lines, including HepG2, Huh7, Hep3B, SMMC7721 and MHCC97H, and the normal human liver cell line LO2. Consistent with the above results, qPCR analysis revealed a similar decrease in miR-122 in multiple HCC cell lines compared with the LO2 cells (Fig. 1B).

Figure 1

Expression analysis of miR-122 in HCC tissues and cell lines. (A) miR-122 expression was assessed by qPCR in total RNA isolated from 60 pairs of HCC tissues and para-cancerous tissues. Relative expression was determined (ΔΔCt) compared with the internal control RNU6B, and results are presented as fold-change (log2) compared with the expression in the corresponding para-cancerous tissues. miR-122 expression was downregulated in 85% (51/60) of the HCC cases examined. (B) miR-122 was downregulated in HCC cell lines compared with normal human liver cells (LO2). Total RNA from LO2, HepG2, Huh7, Hep3B, SMMC7721 and MHCC97H cell lines was analyzed for miR-122 expression by qPCR. Relative expression was determined (ΔΔCt) compared with the internal control RNU6B. Data are presented as mean ± SEM (n=5). (C) The level of miR-122 in HCC tissues with metastasis (n=18) was significantly lower than that in those without metastasis (n=42 (*P<0.05). HCC, hepatocellular carcinoma.

Then, we aimed to ascertain whether miR-122 inhibition is related to HCC clinical features or prognosis. A relationship between decreased miR-122 expression and intrahepatic metastasis, advanced tumor-node-metastasis (TNM) stage and high Edmonson's pathological classification was observed (Table I). Furthermore, a low miR-122 level was associated with reduced overall survival (OS) time (P=0.0258) as determined by the Kaplan-Meier method (Fig. 2). We further performed Cox proportional hazards regression analysis to exclude the confounder effect.

Figure 2

Kaplan-Meier OS analysis of the HCC patients according to miR-122 level. The miR-122 level was analyzed by qPCR, and the median value of 44 cases (loss of follow-up was 16) was chosen as the cut-off point for separating miR-122 low-expression tumors (n=35) from miR-122 high-expression cases (n=9). P=0.0258. OS, overall survival; HCC, hepatocellular carcinoma.

First, we used univariate analysis to identify factors that affected the 3-year OS time. Then, multivariate analysis was used to control potential confounders (Table III). Using Kaplan-Meier analysis, we found that the patients with negative miR-122 expression had poor OS prognosis (P=0.040) (Table III). We next evaluated the levels of miR-122 in HCC tissues with or without metastasis. The level of miR-122 in the HCC tissues of patients with metastasis was lower than that in the tissues of patients without metastasis (Fig. 1C), suggesting that a low miR-122 expression level is related to metastasis in patients with HCC. This result indicates that the loss of miR-122 contributes to metastasis of HCC. Collectively, these data revealed that miR-122 inhibition promotes the development of HCC.

Table III

Univariate and multivariate analyses of the factors associated with 3-year OS.

Table III

Univariate and multivariate analyses of the factors associated with 3-year OS.

ParameterHRP-value
Univariate analysis
 Tumor size (cm)6.0410.016a
 Edmondson-Steiner grade0.0320.006a
 TNM stage75.6340.010a
 miR-122 (low vs. high)22.2980.010a
Multivariate analysis
 Edmondson-Steiner grade18.6690.000a
 TNM stage23.6120.000a
 miR-122 (low vs. high)4.2300.040a

a P<0.05. HCC, hepatocellular carcinoma; OS, overall survival; HR, hazard ratio.

PKM2 has a negative correlation with miR-122 expression

We further analyzed the association between the miR-122 level, and PKM2 expression in human HCC tissues. Samples from 60 HCC cases, in which miR-122 levels had been previously determined, were immunohistochemically analyzed for PKM2 expression (Fig. 3A). We confirmed a negative relationship between the expression of miR-122 and PKM2 in the HCC tissues, indicating that miR-122 downregulation was significantly associated with high PKM2 levels (r=0.49, P=0.006, Fig. 3B).

Figure 3

miR-122 levels are negatively correlated with PKM2 expression in the HCC tissues. (A) Representative images of immunohistochemical staining for PKM2. Magnification, x400. Scale bar, 50 µm. (B) HCC tumors which had a lower miR-122 level showed higher PKM2 expression. Low-miR-122 (n=48) and high-miR-122-expressing tumors (n=12) were distinguished as described in Fig. 2. Expression of PKM2 was quantified in the immunohistochemical staining using an IOD by Image-Pro Plus 6.0 software. For B the Mann-Whitney test is shown. The central horizontal line suggests the mean value and the error bar indicates SEM (*P<0.05). HCC, hepatocellular carcinoma.

miR-122 directly regulates PKM2 expression in Hep3B cells

We found that the public miRNA database (TargetScan) predicted that PKM2 may be a target for miR-122, and the 3′-UTR of PKM2 contains a highly conserved binding site for miR-122 (Fig. 4A). To determine whether miR-122 targets PKM2 in HCC, we transfected the pre-miR-122 and anti-miR-122 into Hep3B cells. The overexpression of miR-122 significantly downregulated PKM2 protein expression. Furthermore, the knockdown of endogenous miR-122 recovered the PKM2 protein expression (Fig. 4B). Moreover, this prediction was validated using dual-luciferase reporter gene assays in Hep3B cells. Cotransfection of miR-122 significantly suppressed the activity of a luciferase reporter containing the wild-type 3′-UTR of PKM2 but not that of the mutant reporter (Fig. 4C). In addition, inhibition of endogenous miR-122 by anti-miR-122 led to increased luciferase activity of the wild-type reporter but not the mutant reporter (Fig. 4D). Together, these data suggest that miR-122 negatively regulates the expression of PKM2 by directly targeting its 3′-UTR.

Figure 4

PKM2 is a direct target of miR-122. (A) Target prediction from TargetScan.org, indicates that the position 520–527 of PKM2 3′-UTR contains putative binding sites for miR-122. (B) Effects of miR-122 suppression or overexpression on endogenous PKM2 levels. Forty-eight hours after transfection as shown, the Hep3B cells were harvested and analyzed by western blotting. (C) Luciferase assays of cells cotransfected with miR-NC (negative control) or pre-miR-122, firefly luciferase reporter plasmid and pRL-TK containing the mutant 3′-UTR of PKM2 or wild-type. (D) Luciferase assays of cells transfected with anti-miR-122 or anti-miR-NC, pRL-TK and the firefly luciferase reporter comprising the wild-type or mutant 3′-UTR of PKM2 siRNA. We cotransfected pRL-TK which expresses Renilla luciferase as an internal control, and each sample's firefly luciferase activity was normalized to the Renilla luciferase activity. The normalized luciferase activity of anti-miR-NC transfectants or miR-NC was set as relative luciferase activity 1, therefore no error bar was shown for miR-NC and anti-miR-NC transfectants. *P<0.05, compared with the anti-miR-NC transfectants or miR-NC. 3′-UTR, 3′-untranslated region.

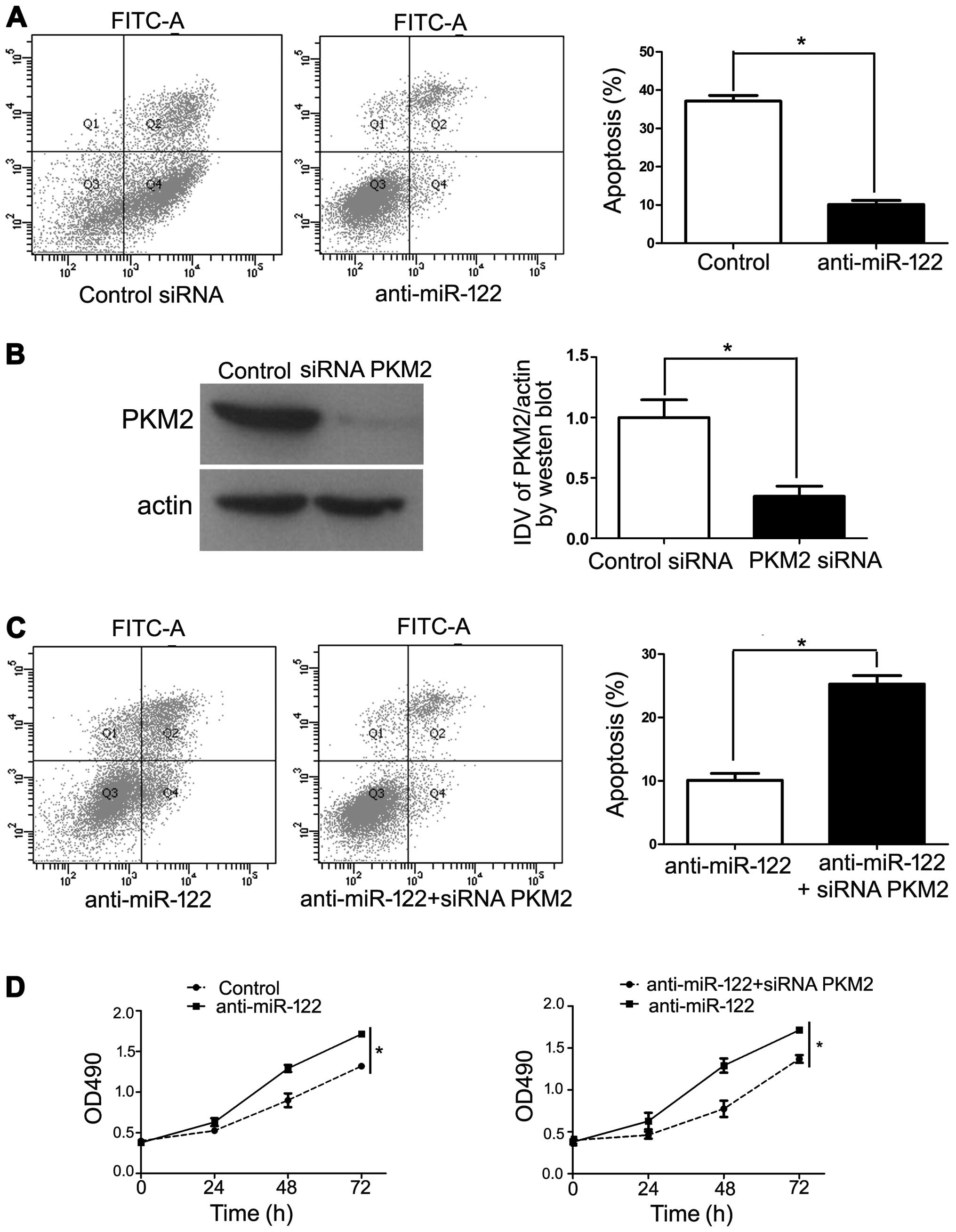
miR-122 inhibits cell proliferation and induces apoptosis by targeting PKM2 in Hep3B

We transfected specific anti-miR-122 to knockdown miR-122 in Hep3B cells and conducted a cell apoptosis analysis using flow cytometry and MTT assay. The results revealed that transfection of anti-miR-122 decreased Hep3B cell apoptosis (Fig. 5A). In order to confirm the requirement of PKM2 in anti-miR-122-inhibited cell apoptosis, we cotransfected anti-miR-122 along with a functional siRNA targeting PKM2, which repressed endogenous PKM2 levels (Fig. 5B). Under these conditions, we observed a significant increase in anti-miR-122-inhibited cell apoptosis (P<0.05), which is in accordance with PKM2 induction being critical for this effect (Fig. 5C and D). Collectively, our results revealed that downregulation of miR-122 increased PKM2 expression, thereby promoting HCC progression.

Figure 5

miR-122 inhibits the apoptosis of Hep3B cells in a PKM2-dependent manner. (A) Apoptosis analysis of Hep3B cells transfected with anti-miR-122 and its scramble control. Apoptotic cells were assessed by flow cytometry. Anti-miR-122 reduced the percentage of apoptotic cells. *P<0.05 by one-way ANOVA; n=6 repeats with similar results. (B) Western blot analysis indicate the effect of siRNA PKM2 on PKM2 expression in Hep3B cells. (C) Apoptosis analysis of Hep3B cells transfected with anti-miR-122 and siRNA PKM2. Histogram shows that the apoptotic rate was obviously increased compared to the apoptotic rate in the anti-miR-122 transfection group. *P<0.05 by one-way ANOVA; n=6 repeats with similar results. (D) siRNA PKM2 reduced the viability of anti-miR-122 in Hep3B cells. *P<0.05 by two-way ANOVA. Data are expressed as the mean ± SEM.

miR-122 suppresses cell migration and invasion by targeting PKM2 in Hep3B

Mechanical scrape wound healing and Transwell models were used to determine whether miR-122 suppresses HCC cell migration and invasion. We suppressed the expression level of miR-122 in Hep3B cells. qRT-PCR showed that the expression of miR-122 was downregulated by anti-miR-122 (P<0.05, Fig. 6A).

Figure 6

miR-122 regulates the invasion and migration of Hep3B cells by targeting PKM2. (A) Hep3B cells transfected with the negative control and anti-miR-122 were subjected to qRT-PCR for miR-122 (n=6; *P<0.05). (B and C) Wound healing assays revealed that knockdown of miR-122 increased the migration of Hep3B cells, while, siRNA PKM2 was found to reduced the inhibition effect on migration of anti-miR-122 in the Hep3B cells, *P<0.05 by t-test.

In the wound healing assay, the anti-miR-122 group showed a larger relative residual area than the control group for the Hep3B cells. The group co-transfected with anti-miR-122 along with a functional siRNA targeting PKM2 was larger than that of the anti-miR-122 group (P<0.05, Fig. 6B and C). Additionally, the number of invaded Hep3B cells in the anti-miR-122 group was significantly more than the control group (P<0.05, Fig. 7). These effects were recovered by co-transfecting anti-miR-122 along with siRNA PKM2 (P<0.05, Figs. 6B and C, and 7). Together these data suggest that miR-122 inhibits tumor metastasis in HCC by targeting PKM2.

Figure 7

The number of invaded Hep3B cells in the anti-miR-122 group was significantly more than the number in the control group. n=6 repeats with similar results; *P<0.05 by t-test. Data are expressed as the mean ± SEM.

miR-122 inhibits tumor growth by targeting PKM2 in mice

Using an Hep3B subcutaneous tumor model, we aimed to ascertain whether miR-122 affects tumor growth. Mice were treated with miR-122+PKM2, miR-122 or miR-control by multicenter intratumoral injection. Tumor growth curves revealed that restoration of PKM2 expression partially restored tumor growth. For the miR-122-overexpressing Hep3B cells, tumor growth curves of the tumor models revealed that miR-122 slowed down tumor growth in mice, and re-expression of PKM2 partially restored tumor growth (P<0.05, Fig. 8A). Furthermore, we performed TUNEL assays and IHC for Ki-67 in the xenografted tissues. As expected, miR-122 overexpression induced apoptosis and inhibited proliferation in vivo. PKM2 not only partially abolished the inhibitory effect of miR-122 on HCC growth; yet also reduced cell apoptosis significantly and increased the number of cells staining positive for Ki-67, which was in accordance with our in vitro observations (P<0.05, respectively, Fig. 8B).

Figure 8

miR-122 suppresses tumor growth by targeting PKM2 in vivo. (A) Mice were treated with miR-122+PKM2, miR-122 or miR-control by multicenter intratumoral injection using an Hep3B subcutaneous tumor model (n=6, respectively). Tumor nodules were measured after different time periods (3, 6, 9, 12, 15, 18 and 21 day after implantation). miR-122-overexpressing Hep3B cells exhibited slower tumor growth ability in mice compared with the control group; however, re-expression of PKM2 partially restored tumor growth, when compared with the miR-122 group. *P<0.05 by two-way ANOVA. (B) Tumor nodules were subjected to immunohistochemical staining for TUNEL and Ki-67 assays. The results indicated that miR-122 overexpression induced apoptosis and inhibited proliferation in vivo. PKM2 not only partially abolished the inhibitory effect of miR-122 on HCC growth, yet also significantly reduced cell apoptosis (TUNEL assays) and increased the number of cells staining positive for Ki-67. Scale bar, 100 µm; n=6; data are expressed as the mean ± SEM; *P<0.05 by one-way ANOVA.

Taken together, these data indicate that PKM2 functions as a downstream factor in miR-122-induced apoptosis and growth arrest in HCC.

Discussion

Hepatocellular carcinoma (HCC) is rarely diagnosed in the early stage, since when symptoms emerge, the patient is often already in an advanced stage (26). Recently, certain HCC-associated oncogenes have been found to be associated with the prognosis of HCC (22,27,28). Yet, the exact molecular mechanism of HCC progression remains unclear.

PKM2 is a critical enzyme that controls the rate-limiting step of glycolysis and plays a key role in the metabolism of cancer progression. It has been demonstrated that, in glioma cells, PKM2 knockdown induced cell apoptosis and inhibited cell growth, metabolic activity, cellular invasion, and glutathione and ATP levels (4,29). Knockdown of PKM2 in lung tumors promoted cancer cell apoptosis and inhibited tumor growth in vivo and in vitro (4,30). All of these findings suggest an important role of PKM2 in tumorigenesis.

It has been established that miRNAs regulate hepatocarcinogenesis-related gene expression, indicating a new molecular mechainism of HCC initiation and progression (23,31–34). Recently, miR-122 was identified as a robust biomarker of HCC with high positive predictive value (35). miR-122 plays a key role in the maintenance of normal physiological metabolism in the liver. Low expression of miR-122 is frequently implicated in hepatocarcinogenesis and tumor metastasis (18–20). Studies have found that miR-122 targets pyruvate kinase M2 and affects the metabolism of HCC (20). While, to date, there are no studies on miR-122 in the regulation of cell apoptosis, migration and invasion by targeting PKM2 in HCC.

First, the expression levels of miR-122 in 60 pairs of HCC tissues and adjacent non-tumor tissues were detected. Quantification of the data showed that miR-122 expression in the tumor tissues was significantly lower than that in the non-tumor tissues. Next, we analyzed the levels of miR-122 in five HCC cell lines. qPCR analysis indicated a similar decrease in miR-122 in multiple HCC cell lines when compared with that in LO2 cells. Our results showed that miR-122 downregulation was associated with HCC patient clinical features and prognosis. An association between decreased miR-122 expression and intrahepatic metastasis, advanced tumor-node-metastasis (TNM) stage and high Edmonson pathological classification was observed. A low miR-122 level was associated with reduced overall survival (OS). These data suggest that the development of HCC could be inhibited by deregulation of miR-122.

The public miRNA database (TargetScan) predicted that PKM2 may be one of the targets of miR-122, and 3′-UTR of PKM2 contains a highly conserved binding site for miR-122. Thus, we analyzed the association between the miR-122 level and PKM2 expression in HCC. First, we confirmed a negative relationship between the expression of miR-122 and PKM2 in HCC tissues, indicating that miR-122 downregulation is significantly associated with a high PKM2 level. Then we transfected the pre-miR-122 and anti-miR-122 into Hep3B cells. The data indicated that downregulation of miR-122 inhibited Hep3B cell apoptosis, yet induced cell migration and invasion. Moreover, the overexpression of miR-122 significantly down-regulated PKM2 protein expression and the knockdown of endogenous miR-122 recovered the PKM2 protein expression. In addition, RNA silencing of PKM2 significantly increased miR-122 inhibitor-mediated Hep3B cell apoptosis and reduced miR-122 inhibitor-mediated Hep3B cell migration and invasion.

Furthermore, immunostaining of Ki-67 and TUNEL assays indicated that miR-122 suppressed tumor growth by inducing apoptosis and growth arrest in vivo. PKM2 partially abolished the inhibitory effect of miR-122 on HCC growth.

From the above findings, we found that miR-122 was downregulated in HCC tissues, particularly in aggressive tumor tissues. There is a correlative relationship between low expression of miR-122 and poor prognostic features in HCC. Moreover, miR-122 interacts with PKM2 in HCC. We demonstrated that downregulation of miR-122 inhibited cell apoptosis and promoted migration by restoring PKM2 expression in vitro and in vivo. Taken together, miR-122 may play an anti-onco-miRNA role in HCC. It may also be a potential therapeutic target of HCC.

In conclusion, miR-122 has a low expression in HCC tissues, and its downregulation in HCC is associated with poor clinicopathological features. Furthermore, we demonstrated that negative expression of miR-122 is related with a reduced 3-year OS time of HCC patients after surgery. Univariate and multivariate Cox repression analyses indicated that low-miR-122 is a risk factor for predicting a poor prognosis of HCC patients after hepatectomy. In vitro, we proved that downregulation of miR-122 inhibited cell proliferation, migration and invasion, and induced apoptosis in Hep3B cells. A negative correlation between miR-122 and PKM2 expression was observed in the HCC tissues. Intriguingly, downregulation of miR-122 upregulated PKM2 expression and upregulation of miR-122 decreased PKM2 expression. PKM2 was identified as a direct target of miR-122 in HCC. PKM2 knockdown can abolish the effect of miR-122 downregulation on the metastasis in HCC. Moreover, the inhibitory effect of miR-122 on HCC growth was partially abolished by PKM2, which suggests that miR-122 functions as an anti-oncogene by downregulating PKM2. The present study demonstrated that miR-122 plays an important role in the invasion and metastasis of HCC by targeting PKM2.

Acknowledgments

The present study was supported by the Zhejiang Provincial Natural Science Foundation of China (grant LY13H150009).

References

1 

Fang JH, Zhou HC, Zeng C, Yang J, Liu Y, Huang X, Zhang JP, Guan XY and Zhuang SM: MicroRNA-29b suppresses tumor angiogenesis, invasion, and metastasis by regulating matrix metalloproteinase 2 expression. Hepatology. 54:1729–1740. 2011. View Article : Google Scholar : PubMed/NCBI

2 

Tu K, Zheng X, Zhou Z, Li C, Zhang J, Gao J, Yao Y and Liu Q: Recombinant human adenovirus-p53 injection induced apoptosis in hepatocellular carcinoma cell lines mediated by p53-Fbxw7 pathway, which controls c-Myc and cyclin E. PLoS One. 8:e685742013. View Article : Google Scholar : PubMed/NCBI

3 

Xu Q, Liu X, Zheng X, Yao Y, Wang M and Liu Q: The transcriptional activity of Gli1 is negatively regulated by AMPK through Hedgehog partial agonism in hepatocellular carcinoma. Int J Mol Med. 34:733–741. 2014.PubMed/NCBI

4 

Xu Q, Liu X, Zheng X, Yao Y and Liu Q: PKM2 regulates Gli1 expression in hepatocellular carcinoma. Oncol Lett. 8:1973–1979. 2014.PubMed/NCBI

5 

Warburg O: On the origin of cancer cells. Science. 123:309–314. 1956. View Article : Google Scholar : PubMed/NCBI

6 

Sun Y, Zhao X, Zhou Y and Hu Y: miR-124, miR-137 and miR-340 regulate colorectal cancer growth via inhibition of the Warburg effect. Oncol Rep. 28:1346–1352. 2012.PubMed/NCBI

7 

Christofk HR, Vander Heiden MG, Harris MH, Ramanathan A, Gerszten RE, Wei R, Fleming MD, Schreiber SL and Cantley LC: The M2 splice isoform of pyruvate kinase is important for cancer metabolism and tumour growth. Nature. 452:230–233. 2008. View Article : Google Scholar : PubMed/NCBI

8 

Yang W, Xia Y, Hawke D, Li X, Liang J, Xing D, Aldape K, Hunter T, Alfred Yung WK and Lu Z: PKM2 phosphorylates histone H3 and promotes gene transcription and tumorigenesis. Cell. 150:685–696. 2012. View Article : Google Scholar : PubMed/NCBI

9 

Gao X, Wang H, Yang JJ, Liu X and Liu ZR: Pyruvate kinase M2 regulates gene transcription by acting as a protein kinase. Mol Cell. 45:598–609. 2012. View Article : Google Scholar : PubMed/NCBI

10 

Yang W and Lu Z: Regulation and function of pyruvate kinase M2 in cancer. Cancer Lett. 339:153–158. 2013. View Article : Google Scholar : PubMed/NCBI

11 

Rosa A and Brivanlou AH: MicroRNAs in early vertebrate development. Cell Cycle. 8:3513–3520. 2009. View Article : Google Scholar : PubMed/NCBI

12 

Harfe BD: MicroRNAs in vertebrate development. Curr Opin Genet Dev. 15:410–415. 2005. View Article : Google Scholar : PubMed/NCBI

13 

Croce CM and Calin GA: miRNAs, cancer, and stem cell division. Cell. 122:6–7. 2005. View Article : Google Scholar : PubMed/NCBI

14 

Lu J, Getz G, Miska EA, Alvarez-Saavedra E, Lamb J, Peck D, Sweet-Cordero A, Ebert BL, Mak RH, Ferrando AA, et al: MicroRNA expression profiles classify human cancers. Nature. 435:834–838. 2005. View Article : Google Scholar : PubMed/NCBI

15 

Baer C, Claus R and Plass C: Genome-wide epigenetic regulation of miRNAs in cancer. Cancer Res. 73:473–477. 2013. View Article : Google Scholar : PubMed/NCBI

16 

Jia Z, Wang K, Wang G, Zhang A and Pu P: miR-30a-5p antisense oligonucleotide suppresses glioma cell growth by targeting SEPT7. PLoS One. 8:e550082013. View Article : Google Scholar : PubMed/NCBI

17 

Burchard J, Zhang C, Liu AM, Poon RT, Lee NP, Wong KF, Sham PC, Lam BY, Ferguson MD, Tokiwa G, et al: microRNA-122 as a regulator of mitochondrial metabolic gene network in hepatocellular carcinoma. Mol Syst Biol. 6:4022010. View Article : Google Scholar : PubMed/NCBI

18 

Tsai WC, Hsu SD, Hsu CS, Lai TC, Chen SJ, Shen R, Huang Y, Chen HC, Lee CH, Tsai TF, et al: MicroRNA-122 plays a critical role in liver homeostasis and hepatocarcinogenesis. J Clin Invest. 122:2884–2897. 2012. View Article : Google Scholar : PubMed/NCBI

19 

Tsai WC, Hsu PW, Lai TC, Chau GY, Lin CW, Chen CM, Lin CD, Liao YL, Wang JL, Chau YP, et al: MicroRNA-122, a tumor suppressor microRNA that regulates intrahepatic metastasis of hepatocellular carcinoma. Hepatology. 49:1571–1582. 2009. View Article : Google Scholar : PubMed/NCBI

20 

Liu AM, Xu Z, Shek FH, Wong KF, Lee NP, Poon RT, Chen J and Luk JM: miR-122 targets pyruvate kinase M2 and affects metabolism of hepatocellular carcinoma. PLoS One. 9:e868722014. View Article : Google Scholar : PubMed/NCBI

21 

Bai S, Nasser MW, Wang B, Hsu SH, Datta J, Kutay H, Yadav A, Nuovo G, Kumar P and Ghoshal K: MicroRNA-122 inhibits tumorigenic properties of hepatocellular carcinoma cells and sensitizes these cells to sorafenib. J Biol Chem. 284:32015–32027. 2009. View Article : Google Scholar : PubMed/NCBI

22 

Li C, Yang W, Zhang J, Zheng X, Yao Y, Tu K and Liu Q: SREBP-1 has a prognostic role and contributes to invasion and metastasis in human hepatocellular carcinoma. Int J Mol Sci. 15:7124–7138. 2014. View Article : Google Scholar : PubMed/NCBI

23 

Tu K, Zheng X, Dou C, Li C, Yang W, Yao Y and Liu Q: MicroRNA-130b promotes cell aggressiveness by inhibiting peroxisome proliferator-activated receptor gamma in human hepatocellular carcinoma. Int J Mol Sci. 15:20486–20499. 2014. View Article : Google Scholar : PubMed/NCBI

24 

Huang Y, Guo W and Kan H: TPX2 is a prognostic marker and contributes to growth and metastasis of human hepatocellular carcinoma. Int J Mol Sci. 15:18148–18161. 2014. View Article : Google Scholar : PubMed/NCBI

25 

Tu K, Yang W, Li C, Zheng X, Lu Z, Guo C, Yao Y and Liu Q: Fbxw7 is an independent prognostic marker and induces apoptosis and growth arrest by regulating YAP abundance in hepatocellular carcinoma. Mol Cancer. 13:1102014. View Article : Google Scholar : PubMed/NCBI

26 

Bolondi L, Sofia S, Siringo S, Gaiani S, Casali A, Zironi G, Piscaglia F, Gramantieri L, Zanetti M and Sherman M: Surveillance programme of cirrhotic patients for early diagnosis and treatment of hepatocellular carcinoma: A cost effectiveness analysis. Gut. 48:251–259. 2001. View Article : Google Scholar : PubMed/NCBI

27 

Zhang Y, Gong W, Dai S, Huang G, Shen X, Gao M, Xu Z, Zeng Y and He F: Downregulation of human farnesoid X receptor by miR-421 promotes proliferation and migration of hepatocellular carcinoma cells. Mol Cancer Res. 10:516–522. 2012. View Article : Google Scholar : PubMed/NCBI

28 

He Z, Wu J, Dang H, Lin H, Zheng H and Zhong D: Polo-like kinase 1 contributes to the tumorigenicity of BEL-7402 hepatoma cells via regulation of Survivin expression. Cancer Lett. 303:92–98. 2011. View Article : Google Scholar : PubMed/NCBI

29 

Kefas B, Comeau L, Erdle N, Montgomery E, Amos S and Purow B: Pyruvate kinase M2 is a target of the tumor-suppressive microRNA-326 and regulates the survival of glioma cells. Neuro Oncol. 12:1102–1112. 2010. View Article : Google Scholar : PubMed/NCBI

30 

Shi HS, Li D, Zhang J, Wang YS, Yang L, Zhang HL, Wang XH, Mu B, Wang W, Ma Y, et al: Silencing of pkm2 increases the efficacy of docetaxel in human lung cancer xenografts in mice. Cancer Sci. 101:1447–1453. 2010. View Article : Google Scholar : PubMed/NCBI

31 

Petrelli A, Perra A, Cora D, Sulas P, Menegon S, Manca C, Migliore C, Kowalik MA, Ledda-Columbano GM, Giordano S, et al: MicroRNA/gene profiling unveils early molecular changes and nuclear factor erythroid related factor 2 (NRF2) activation in a rat model recapitulating human hepatocellular carcinoma (HCC). Hepatology. 59:228–241. 2014. View Article : Google Scholar

32 

Ameres SL and Zamore PD: Diversifying microRNA sequence and function. Nat Rev Mol Cell Biol. 14:475–488. 2013. View Article : Google Scholar : PubMed/NCBI

33 

Yang L, Belaguli N and Berger DH: MicroRNA and colorectal cancer. World J Surg. 33:638–646. 2009. View Article : Google Scholar : PubMed/NCBI

34 

Tazawa H, Tsuchiya N, Izumiya M and Nakagama H: Tumor-suppressive miR-34a induces senescence-like growth arrest through modulation of the E2F pathway in human colon cancer cells. Proc Natl Acad Sci USA. 104:15472–15477. 2007. View Article : Google Scholar : PubMed/NCBI

35 

Jung CJ, Iyengar S, Blahnik KR, Ajuha TP, Jiang JX, Farnham PJ and Zern M: Epigenetic modulation of miR-122 facilitates human embryonic stem cell self-renewal and hepatocellular carcinoma proliferation. PLoS One. 6:e277402011. View Article : Google Scholar : PubMed/NCBI

Related Articles

  • Abstract
  • View
  • Download
  • Twitter
Copy and paste a formatted citation
Spandidos Publications style
Xu Q, Zhang M, Tu J, Pang L, Cai W and Liu X: MicroRNA-122 affects cell aggressiveness and apoptosis by targeting PKM2 in human hepatocellular carcinoma Corrigendum in /10.3892/or.2021.8073 Retraction in /10.3892/or.2023.8475. Oncol Rep 34: 2054-2064, 2015.
APA
Xu, Q., Zhang, M., Tu, J., Pang, L., Cai, W., & Liu, X. (2015). MicroRNA-122 affects cell aggressiveness and apoptosis by targeting PKM2 in human hepatocellular carcinoma Corrigendum in /10.3892/or.2021.8073 Retraction in /10.3892/or.2023.8475. Oncology Reports, 34, 2054-2064. https://doi.org/10.3892/or.2015.4175
MLA
Xu, Q., Zhang, M., Tu, J., Pang, L., Cai, W., Liu, X."MicroRNA-122 affects cell aggressiveness and apoptosis by targeting PKM2 in human hepatocellular carcinoma Corrigendum in /10.3892/or.2021.8073 Retraction in /10.3892/or.2023.8475". Oncology Reports 34.4 (2015): 2054-2064.
Chicago
Xu, Q., Zhang, M., Tu, J., Pang, L., Cai, W., Liu, X."MicroRNA-122 affects cell aggressiveness and apoptosis by targeting PKM2 in human hepatocellular carcinoma Corrigendum in /10.3892/or.2021.8073 Retraction in /10.3892/or.2023.8475". Oncology Reports 34, no. 4 (2015): 2054-2064. https://doi.org/10.3892/or.2015.4175
Copy and paste a formatted citation
x
Spandidos Publications style
Xu Q, Zhang M, Tu J, Pang L, Cai W and Liu X: MicroRNA-122 affects cell aggressiveness and apoptosis by targeting PKM2 in human hepatocellular carcinoma Corrigendum in /10.3892/or.2021.8073 Retraction in /10.3892/or.2023.8475. Oncol Rep 34: 2054-2064, 2015.
APA
Xu, Q., Zhang, M., Tu, J., Pang, L., Cai, W., & Liu, X. (2015). MicroRNA-122 affects cell aggressiveness and apoptosis by targeting PKM2 in human hepatocellular carcinoma Corrigendum in /10.3892/or.2021.8073 Retraction in /10.3892/or.2023.8475. Oncology Reports, 34, 2054-2064. https://doi.org/10.3892/or.2015.4175
MLA
Xu, Q., Zhang, M., Tu, J., Pang, L., Cai, W., Liu, X."MicroRNA-122 affects cell aggressiveness and apoptosis by targeting PKM2 in human hepatocellular carcinoma Corrigendum in /10.3892/or.2021.8073 Retraction in /10.3892/or.2023.8475". Oncology Reports 34.4 (2015): 2054-2064.
Chicago
Xu, Q., Zhang, M., Tu, J., Pang, L., Cai, W., Liu, X."MicroRNA-122 affects cell aggressiveness and apoptosis by targeting PKM2 in human hepatocellular carcinoma Corrigendum in /10.3892/or.2021.8073 Retraction in /10.3892/or.2023.8475". Oncology Reports 34, no. 4 (2015): 2054-2064. https://doi.org/10.3892/or.2015.4175
Follow us
  • Twitter
  • LinkedIn
  • Facebook
About
  • Spandidos Publications
  • Careers
  • Cookie Policy
  • Privacy Policy
How can we help?
  • Help
  • Live Chat
  • Contact
  • Email to our Support Team