Spandidos Publications Logo
  • About
    • About Spandidos
    • Aims and Scopes
    • Abstracting and Indexing
    • Editorial Policies
    • Reprints and Permissions
    • Job Opportunities
    • Terms and Conditions
    • Contact
  • Journals
    • All Journals
    • Oncology Letters
      • Oncology Letters
      • Information for Authors
      • Editorial Policies
      • Editorial Board
      • Aims and Scope
      • Abstracting and Indexing
      • Bibliographic Information
      • Archive
    • International Journal of Oncology
      • International Journal of Oncology
      • Information for Authors
      • Editorial Policies
      • Editorial Board
      • Aims and Scope
      • Abstracting and Indexing
      • Bibliographic Information
      • Archive
    • Molecular and Clinical Oncology
      • Molecular and Clinical Oncology
      • Information for Authors
      • Editorial Policies
      • Editorial Board
      • Aims and Scope
      • Abstracting and Indexing
      • Bibliographic Information
      • Archive
    • Experimental and Therapeutic Medicine
      • Experimental and Therapeutic Medicine
      • Information for Authors
      • Editorial Policies
      • Editorial Board
      • Aims and Scope
      • Abstracting and Indexing
      • Bibliographic Information
      • Archive
    • International Journal of Molecular Medicine
      • International Journal of Molecular Medicine
      • Information for Authors
      • Editorial Policies
      • Editorial Board
      • Aims and Scope
      • Abstracting and Indexing
      • Bibliographic Information
      • Archive
    • Biomedical Reports
      • Biomedical Reports
      • Information for Authors
      • Editorial Policies
      • Editorial Board
      • Aims and Scope
      • Abstracting and Indexing
      • Bibliographic Information
      • Archive
    • Oncology Reports
      • Oncology Reports
      • Information for Authors
      • Editorial Policies
      • Editorial Board
      • Aims and Scope
      • Abstracting and Indexing
      • Bibliographic Information
      • Archive
    • Molecular Medicine Reports
      • Molecular Medicine Reports
      • Information for Authors
      • Editorial Policies
      • Editorial Board
      • Aims and Scope
      • Abstracting and Indexing
      • Bibliographic Information
      • Archive
    • World Academy of Sciences Journal
      • World Academy of Sciences Journal
      • Information for Authors
      • Editorial Policies
      • Editorial Board
      • Aims and Scope
      • Abstracting and Indexing
      • Bibliographic Information
      • Archive
    • International Journal of Functional Nutrition
      • International Journal of Functional Nutrition
      • Information for Authors
      • Editorial Policies
      • Editorial Board
      • Aims and Scope
      • Abstracting and Indexing
      • Bibliographic Information
      • Archive
    • International Journal of Epigenetics
      • International Journal of Epigenetics
      • Information for Authors
      • Editorial Policies
      • Editorial Board
      • Aims and Scope
      • Abstracting and Indexing
      • Bibliographic Information
      • Archive
    • Medicine International
      • Medicine International
      • Information for Authors
      • Editorial Policies
      • Editorial Board
      • Aims and Scope
      • Abstracting and Indexing
      • Bibliographic Information
      • Archive
  • Articles
  • Information
    • Information for Authors
    • Information for Reviewers
    • Information for Librarians
    • Information for Advertisers
    • Conferences
  • Language Editing
Spandidos Publications Logo
  • About
    • About Spandidos
    • Aims and Scopes
    • Abstracting and Indexing
    • Editorial Policies
    • Reprints and Permissions
    • Job Opportunities
    • Terms and Conditions
    • Contact
  • Journals
    • All Journals
    • Biomedical Reports
      • Information for Authors
      • Editorial Policies
      • Editorial Board
      • Aims and Scope
      • Abstracting and Indexing
      • Bibliographic Information
      • Archive
    • Experimental and Therapeutic Medicine
      • Information for Authors
      • Editorial Policies
      • Editorial Board
      • Aims and Scope
      • Abstracting and Indexing
      • Bibliographic Information
      • Archive
    • International Journal of Epigenetics
      • Information for Authors
      • Editorial Policies
      • Editorial Board
      • Aims and Scope
      • Abstracting and Indexing
      • Bibliographic Information
      • Archive
    • International Journal of Functional Nutrition
      • Information for Authors
      • Editorial Policies
      • Editorial Board
      • Aims and Scope
      • Abstracting and Indexing
      • Bibliographic Information
      • Archive
    • International Journal of Molecular Medicine
      • Information for Authors
      • Editorial Policies
      • Editorial Board
      • Aims and Scope
      • Abstracting and Indexing
      • Bibliographic Information
      • Archive
    • International Journal of Oncology
      • Information for Authors
      • Editorial Policies
      • Editorial Board
      • Aims and Scope
      • Abstracting and Indexing
      • Bibliographic Information
      • Archive
    • Medicine International
      • Information for Authors
      • Editorial Policies
      • Editorial Board
      • Aims and Scope
      • Abstracting and Indexing
      • Bibliographic Information
      • Archive
    • Molecular and Clinical Oncology
      • Information for Authors
      • Editorial Policies
      • Editorial Board
      • Aims and Scope
      • Abstracting and Indexing
      • Bibliographic Information
      • Archive
    • Molecular Medicine Reports
      • Information for Authors
      • Editorial Policies
      • Editorial Board
      • Aims and Scope
      • Abstracting and Indexing
      • Bibliographic Information
      • Archive
    • Oncology Letters
      • Information for Authors
      • Editorial Policies
      • Editorial Board
      • Aims and Scope
      • Abstracting and Indexing
      • Bibliographic Information
      • Archive
    • Oncology Reports
      • Information for Authors
      • Editorial Policies
      • Editorial Board
      • Aims and Scope
      • Abstracting and Indexing
      • Bibliographic Information
      • Archive
    • World Academy of Sciences Journal
      • Information for Authors
      • Editorial Policies
      • Editorial Board
      • Aims and Scope
      • Abstracting and Indexing
      • Bibliographic Information
      • Archive
  • Articles
  • Information
    • For Authors
    • For Reviewers
    • For Librarians
    • For Advertisers
    • Conferences
  • Language Editing
Login Register Submit
  • This site uses cookies
  • You can change your cookie settings at any time by following the instructions in our Cookie Policy. To find out more, you may read our Privacy Policy.

    I agree
Search articles by DOI, keyword, author or affiliation
Search
Advanced Search
presentation
Oncology Reports
Join Editorial Board Propose a Special Issue
Print ISSN: 1021-335X Online ISSN: 1791-2431
Journal Cover
January-2017 Volume 37 Issue 1

Full Size Image

Sign up for eToc alerts
Recommend to Library

Journals

International Journal of Molecular Medicine

International Journal of Molecular Medicine

International Journal of Molecular Medicine is an international journal devoted to molecular mechanisms of human disease.

International Journal of Oncology

International Journal of Oncology

International Journal of Oncology is an international journal devoted to oncology research and cancer treatment.

Molecular Medicine Reports

Molecular Medicine Reports

Covers molecular medicine topics such as pharmacology, pathology, genetics, neuroscience, infectious diseases, molecular cardiology, and molecular surgery.

Oncology Reports

Oncology Reports

Oncology Reports is an international journal devoted to fundamental and applied research in Oncology.

Experimental and Therapeutic Medicine

Experimental and Therapeutic Medicine

Experimental and Therapeutic Medicine is an international journal devoted to laboratory and clinical medicine.

Oncology Letters

Oncology Letters

Oncology Letters is an international journal devoted to Experimental and Clinical Oncology.

Biomedical Reports

Biomedical Reports

Explores a wide range of biological and medical fields, including pharmacology, genetics, microbiology, neuroscience, and molecular cardiology.

Molecular and Clinical Oncology

Molecular and Clinical Oncology

International journal addressing all aspects of oncology research, from tumorigenesis and oncogenes to chemotherapy and metastasis.

World Academy of Sciences Journal

World Academy of Sciences Journal

Multidisciplinary open-access journal spanning biochemistry, genetics, neuroscience, environmental health, and synthetic biology.

International Journal of Functional Nutrition

International Journal of Functional Nutrition

Open-access journal combining biochemistry, pharmacology, immunology, and genetics to advance health through functional nutrition.

International Journal of Epigenetics

International Journal of Epigenetics

Publishes open-access research on using epigenetics to advance understanding and treatment of human disease.

Medicine International

Medicine International

An International Open Access Journal Devoted to General Medicine.

Journal Cover
January-2017 Volume 37 Issue 1

Full Size Image

Sign up for eToc alerts
Recommend to Library

  • Article
  • Citations
    • Cite This Article
    • Download Citation
    • Create Citation Alert
    • Remove Citation Alert
    • Cited By
  • Similar Articles
    • Related Articles (in Spandidos Publications)
    • Similar Articles (Google Scholar)
    • Similar Articles (PubMed)
  • Download PDF
  • Download XML
  • View XML
Article

MET/ERK2 pathway regulates the motility of human alveolar rhabdomyosarcoma cells

  • Authors:
    • Osamu Otabe
    • Ken Kikuchi
    • Kunihiko Tsuchiya
    • Yoshiki Katsumi
    • Shigeki Yagyu
    • Mitsuru Miyachi
    • Tomoko Iehara
    • Hajime Hosoi
  • View Affiliations / Copyright

    Affiliations: Department of Pediatrics, Kyoto Prefectural University of Medicine, Kawaramachi-Hirokoji, Kamigyo-ku, Kyoto 602-8566, Japan
  • Pages: 98-104
    |
    Published online on: November 2, 2016
       https://doi.org/10.3892/or.2016.5213
  • Expand metrics +
Metrics: Total Views: 0 (Spandidos Publications: | PMC Statistics: )
Metrics: Total PDF Downloads: 0 (Spandidos Publications: | PMC Statistics: )
Cited By (CrossRef): 0 citations Loading Articles...

This article is mentioned in:



Abstract

In alveolar rhabdomyosarcoma (ARMS) that is a highly malignant pediatric soft tissue tumor, MET, a receptor of hepatocyte growth factor (HGF), was reported to be downstream of the PAX3-FOXO1 fusion gene specific to ARMS, and a key mediator of metastatic behavior in RMS. So far, no studies have investigated the downstream signaling pathways of MET in ARMS, even though HGF and MET have been suggested to be deeply involved in the invasiveness of ARMS. In this study, we demonstrated the functions of MET signaling in ARMS in vitro by using three human ARMS cell lines and three human embryonal rhabdomyosarcoma (ERMS) cell lines. MET mRNA levels and MET protein expression in ARMS cell lines was higher than those in ERMS cell lines as detected by real-time quantitative PCR and western blotting, respectively. Based on cell growth and cell cycle analyses it was found that HGF stimulation did not enhance the proliferation of ERMS or ARMS cell lines. HGF-stimulated cell motility of ARMS cell lines was inhibited by U0126 (ERK1/2 inhibitor) but was only partially inhibited by PD98059 (ERK1 inhibitor) or rapamycin (mTOR inhibitor) as observed in wound-healing and migration assays. Western blotting revealed that ERK1/2 was dephosphorylated by U0126 to a higher extent than by PD98059 in the ARMS cells. HGF-stimulated cell motility of Rh30 cell line was inhibited not by ERK1 siRNA, but by ERK2 siRNA. Our data thus suggest that HGF/MET signaling promotes motility of ARMS cells mainly through ERK2 signaling. A specific inhibitor of ERK2 phosphorylation could therefore be a specific anticancer agent against invasiveness and metastasis in ARMS.

Introduction

Rhabdomyosarcoma (RMS) is the most common malignant soft tissue sarcoma, and is histologically classified into two major subtypes; embryonal rhabdomyosarcoma (ERMS) and alveolar rhabdomyosarcoma (ARMS). Although ERMS prognosis has improved via multidisciplinary treatment (1), prognosis for ARMS is still poor. In particular, the subgroup of ARMS which expresses the PAX3-FOXO1 chimera gene derived from the t(2;13) translocation, especially shows invasive and metastatic behavior (2,3) resulting in extremely poor prognosis (4). Therefore, it is necessary to elucidate the pathogenesis of metastasis in ARMS to develop novel drugs and treatment methods.

PAX3 is one of the transcriptional factors that play a significant role in the appropriate development during the prenatal period. PAX3 regulates the expression of MET during limb muscle development, and is required for the proper migration of myogenic precursor to the limbs (5).

Hepatocyte growth factor (HGF) and its receptor (MET) stimulate the proliferation or migration of various cancer cell lines (6). Additionally, MET promotes motility of premyogenic cells (7), and is involved in tumorigenic processes including proliferation, metastasis and invasion in malignant tumors such as hepatocellular carcinoma, colon cancer, lung cancer, bone sarcoma, or ovarian cancer (8,9). In ARMS, PAX3-FOXO1 as well as PAX3 upregulates MET (10). In mice with RMS, in which HGF is excessively expressed and there is a deficiency of Ink4a/Arf, RMS tumors develop at high rates (11) and the invasiveness of RMS cell lines is enhanced upon forced expression of MET (12). We have already confirmed that downregulation of PAX3-FOXO1 caused reduction in levels of MET, resulting in reduced cell motility upon HGF stimulation (13). Therefore, we speculate that HGF and MET are deeply involved in tumorigenesis and invasiveness of ARMS. Previous studies have reported the inhibition of metastasis in RMS cell lines by small interfering RNA (siRNA), drugs or by the constitutive activation of MET (14–16). However, the changes in the downstream processes of RMS metastasis are unknown.

In this study, we compared the responses of ERMS and ARMS cell lines to HGF stimulation and investigated the signal transduction pathways downstream of MET. Our study suggests that ERK2 signaling, downstream of MET is a therapeutic target to suppress the invasive and metastatic properties of ARMS.

Materials and methods

Cell culture and reagents

Human ERMS cell lines RD, CTR subclone 11 (CT11), and KP-RMS-KH (KH) (17), and human ARMS cell lines SJ-Rh30 (Rh30), SCMC-RM2 (RM2) (18), and SJ-Rh28 (Rh28) were used. HepG2 cells were used as the MET expressing control cell line. Cells were maintained in RPMI-1640 containing 10% fetal calf serum (FCS) at 37°C in a 5% CO2 incubator. Recombinant human HGF was purchased from PeproTech Inc (Rocky Hill, NJ, USA).

Quantification real-time PCR

Total RNA was extracted from the cell lines using QIAamp RNeasy Protect Mini kit (Qiagen, Valencia, CA, USA). PAX3-FOXO1 mRNA and MET mRNA were amplified by the polymerase chain reaction (Takara Bio Inc., Siga, Japan) from the cDNA template which was prepared by using Superscript™ First-Strand Synthesis System for RT-PCR (Invitrogen, Carlsbad, CA, USA), and real-time RT-PCR was carried out in the 7300 Real-time PCR System (Applied Biosystems, Foster City, CA, USA) sing SYBR-Green 1 (Takara Bio Inc.). In order to quantify the target mRNAs level, glucose-6-phosphate dehydrogenase (GAPDH) gene was used as an internal control. The cycle threshold values (Cq) for target mRNAs and GAPDH for each sample were calculated. A normalized target value was then derived by subtracting the amount of target mRNAs by that of GAPDH (∆Cq) and calculated by the ∆∆Cq method (19).

siRNA

Silencer select siRNA for ERK1 (#4390624 S11137; Ambion, Austin, TX, USA), ERK2 (#4390624 S11141; Ambion) or negative control #1 (#4390843; Ambion) was transfected in Rh30 using Lipofectamine RNAiMAX (Invitrogen) according to the manufacturer's recommendation. The concentration of siRNA was 0.5 nM, and the final concentration of lipofectamine RNAiMAX was 0.1%.

Western blot analysis

Cells were seeded on 6-well plates at the concentration of 2×105 cells/well in 2 ml growth medium (RPMI-1640 with 10% FCS). After overnight incubation, the medium was replaced with serum-free medium for starvation. Incubations were carried out for 30 min in the presence or absence of various inhibitors, followed by HGF addition and culture for 24 h. Whole cell lysates were separated by SDS-polyacrylamide gel electrophoresis. Analysis was performed using various antibodies as previously described (13).

Cell growth analysis

Cells were seeded on 6-well plates at the concentration of 2×105 cells/35 mm-well in 2 ml of growth medium (RPMI-1640 with 10% FCS). After culturing overnight, the medium was replaced with fresh RPMI and serum-starved (0 h). Then, the cells were cultured without serum, in the presence of 10% FCS or HGF. The cells were harvested by trypsin processing after 24, 72 and 120 h and counted by Coulter counter.

Cell cycle analysis

Cells were harvested after being cultured for 24 h in the presence of nocodasol in the culture bottle. Then, these were seeded on a 100-mm dish and cultured overnight. The medium was changed to the serum free medium, and the cells were cultured for another 24 h without serum, in the presence of 10% FCS or HGF 75 ng/ml. These were harvested after trypsinization and washed once with PBS. After releasing the cells in the propidium iodide solution (50 mg/ml) to which RNase had been added and incubation for 30 min, analysis was made by flow cytometry.

Wound-healing assay

Cells were seeded on 12-well plates and cultured for 24 h. These cell layers were then scratched with a pipette tip and washed with RPMI (0 h). After incubating in serum-free medium, or with rapamycin (100 ng/ml), PD98059 (20 µM), and U0126 (20 µM) for 30 min, HGF (75 ng/ml) was added and the cells were then cultured for 24 h. Images of each well were captured at 0 and 24 h, and the distance between edges of the wound region was measured.

Migration assay

An insert (pore size 8 micrometer; Nunc A/S, Roskilde, Denmark) was placed on the wells of 12-well plates, and cells were seeded in the upper chamber of the insert (3×104 cells/insert). Various inhibitors were added to the upper chamber of the insert and treatments were carried out for 30 min. HGF (75 ng/ml) was then added to the lower chamber of the insert, and cells were cultured for 24 h. The cells that migrated were fixed and stained with Diff-Quik (Sysmex, Hyogo, Japan) and counted under the microscope.

Results

MET is overexpressed in parallel with PAX3-FOXO1 expression in ARMS cells

PAX3-FOXO1 and MET mRNA levels were examined in both ERMS and ARMS cells. PAX3-FOXO1 expression was detected only in the ARMS cell lines (Fig. 1A) whereas MET mRNA levels in the ARMS cell lines (Rh28, Rh30, and RM2) were apparently higher than those in ERMS cells (RD, CT-11, and KH-BM) (Fig. 1B). By western blotting, we confirmed that MET expression in the three ARMS cell lines was higher than in the three ERMS cell lines that did not express PAX3-FOXO1 fusion gene (Fig. 1C).

Figure 1.

Expression of PAX3-FOXO1 and MET on human RMS cell lines. Quantitative real-time PCR by SYBR Green I method was performed for PAX3-FOXO1 and MET genes (A and B). GAPDH, which is a known house-keeping gene, was used as the internal control. The experiment was repeated thrice with similar results. MET protein expression in RMS cell lines was examined by western blotting (C).

HGF stimulation does not influence proliferation of alveolar type Rh30 cells

We investigated the effect of HGF stimulation on ERMS and ARMS cell proliferation under serum starved conditions. Upon stimulation with HGF, there was no significant growth in the ERMS cells, RD and CT-11, or in the ARMS cells, Rh30 and RM2, whereas all four cell lines proliferated in the presence of 10% FCS (Fig. 2A). We then examined the influence of HGF on cell cycle progression in ARMS Rh30 cells. When ARMS Rh30 cells were stimulated with HGF, no significant changes in cell cycle phase distribution were observed, whereas addition of 10% FCS apparently stimulated a decrease of cells in the G1 phase and increased the cells in the S phase indicating G1-S cell cycle progression (Fig. 2B).

Figure 2.

HGF stimulation does not influence proliferation of ARMS cell lines. HGF does not regulate cell growth of the ERMS or the ARMS cell line. The control in RM2 is 0.5% FCS (A). HGF does not stimulate cell cycle progression in the Rh30 ARMS cell line (B).

U0126 inhibits HGF-stimulated motility of ARMS cell lines

The effect of HGF on the motility of the ARMS cell lines, Rh30, RM2, and Rh28 was then examined by a wound-healing assay. In 24 h after HGF stimulation, the percentage of the distance between the wound edges in comparison to unstimulated control cells were calculated to be 78.7±7.9, 100±0, and 67.3±20.0%, respectively. On the other hand, wound healing was not observed in the ERMS cell line, RD (Fig. 3A). We then studied the effects of several specific inhibitors against the potent signaling downstream of MET on the HGF-stimulated motility. Motility of the three ARMS cells upon HGF stimulation was not obviously inhibited by the mTOR inhibitor, rapamycin (100 ng/ml) (74.6±17.7, 85.0±6.6 and 80.7±9.3%, respectively). When the MEK inhibitor, PD98059 (20 µM) was used, motility was inhibited partially (47.5±2.5, 95.5±5.4 and 64.3±23.3%, respectively). However, another MEK inhibitor, U0126 at the concentration of 20 µM could remarkably inhibit the motility of the three ARMS cell lines, Rh30, RM2, and Rh28 (29.2±10.9, 36.1±12.5 and 6.2±8.2%, respectively) (Fig. 3A).

Figure 3.

HGF induces motility of ARMS cell lines. Wound healing, which reflects cell motility and is induced by HGF, is not inhibited by Rapamycin, partially inhibited by PD98059, and remarkably inhibited by U0126 (A). The percentage indicated below the images represents the degree to which the wound is healed (mean ± SD, repeated 3 times). Migration assay shows that HGF induces motility of ARMS cell lines, which is inhibited by U0126, but neither by Rapamycin nor PD98059 (B).

Further, we confirmed this phenomenon by a migration assay. The number of migrating cells upon HGF stimulation was increased in ARMS cell lines, Rh30 and RM2 (369±56 cells and 73±10 cells, respectively) compared with unstimulated controls (179±43 cells and 55±9 cells, respectively). HGF-stimulated migration was not completely inhibited by rapamycin (100 ng/ml) (244±69 cells and 81±7 cells, respectively) or by PD98059 (20 µM) (229±64 cells and 78±1 cells, respectively). However, it was markedly inhibited by U0126 at 20 µM (Fig. 3B) (63±24 cells and 41±7 cells, respectively).

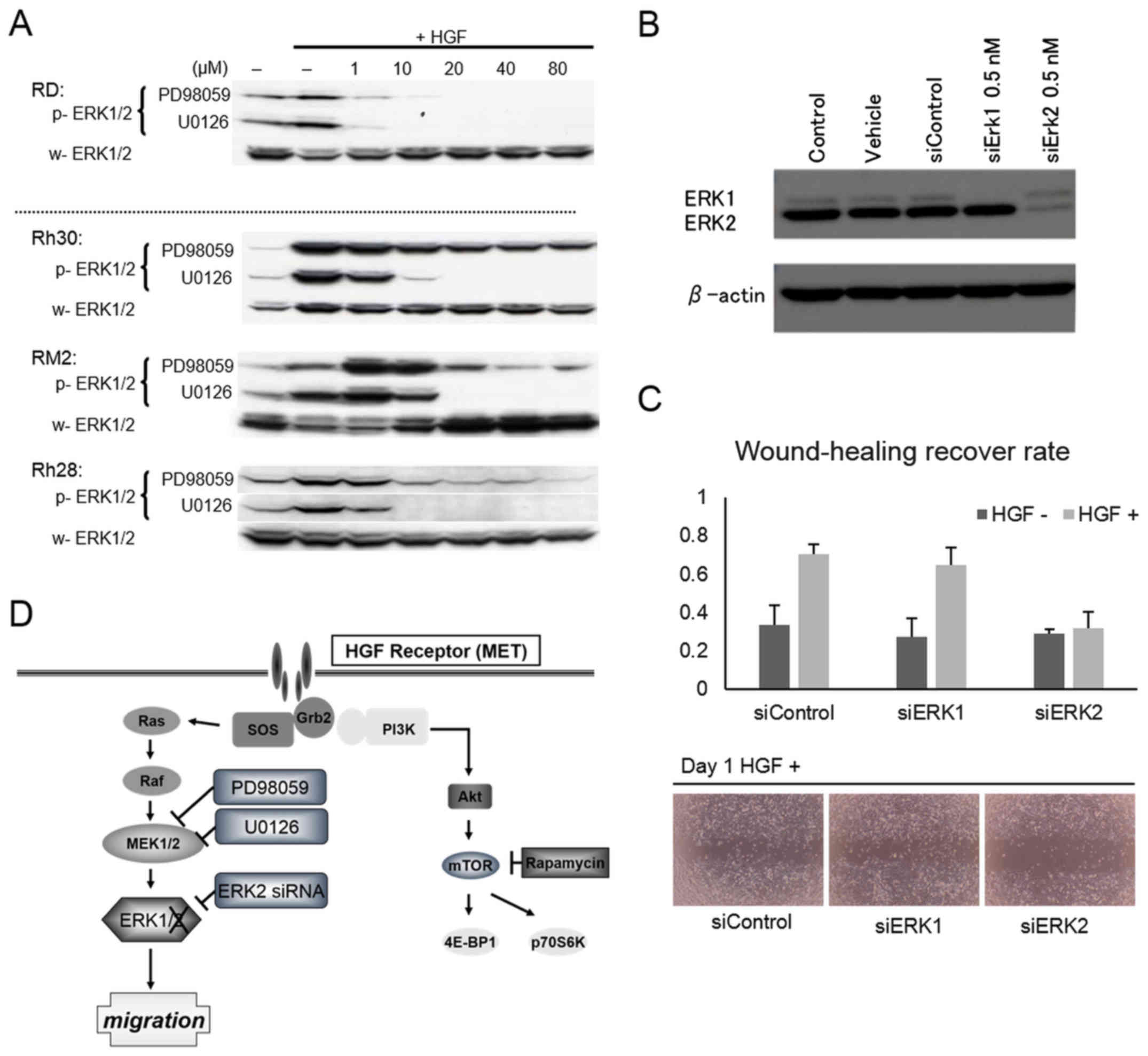
ERK1/2 in RMS cells was completely dephosphorylated by U0126

In order to investigate differences in the inhibitory effects of MEK inhibitors PD98059 and U0126 on the motility of ARMS cells, ERK1/2 phosphorylation status was compared in the ERMS cell line RD and the ARMS cell lines Rh30, RM2, and Rh28. In all three ARMS cell lines even 20 µM of PD98059 did not completely inhibit ERK2 phosphorylation, whereas the same concentration of PD98059 completely blocked ERK2 phosphorylation (Fig. 4A) in ERMS RD cells. On the other hand, 20 µM of U0126 completely blocked ERK2 phosphorylation in ERMS as well as ARMS cells (Fig. 4A).

Figure 4.

ERK2 regulates motility of ARMS cells. ERK1/2 in RMS cells was completely dephosphorylated not by PD98059, but by U0126 (A). Knockdown of ERK1 or ERK2 protein by respective ERK1 or ERK2 siRNA (B). Downregulation of ERK2 but not ERK1 inhibited HGF-induced motility of Rh30 ARMS cell line (C). Schematic representation of the cellular motility related signal transduction pathway regulated by HGF/MET in ARMS cell lines (D). HGF-induced motility of ARMS cell lines is mainly regulated by the Ras-Raf-ERK1/2 signaling pathway and ERK2 phosphorylation has the most important role on this effect.

HGF-stimulated motility of Rh30 stimulation is inhibited by ERK2 siRNA

In order to confirm the role of ERK2 in promoting HGF-stimulated mobility of ARMS cells, we knocked down ERK1 or ERK2 expression using specific siRNA in the ARMS Rh30 cells. ERK1 and ERK2 protein levels were sufficiently suppressed by siRNA transfection (Fig. 4B). When the wounding assay was performed using the siRNA transfected cells, the percentages of wound-healing recovery for HGF-stimulated cells with the control siRNA, ERK1 siRNA, and ERK2 siRNA were calculated to be 70.7±4.98, 65.0±9.17, and 32.1±8.01%, respectively. This indicated that HGF-stimulated motility of Rh30 cells was not inhibited by the knockdown of ERK1, but ERK2.

Discussion

Clinically, ARMS is well known to be more aggressive than ERMS, probably due to the presence of the PAX3-FOXO1 fusion protein (20). It has been reported that MET is upregulated in ARMS cell lines that express PAX3-FOXO1 (10). Recently it was reported that MET is regulated by the muscle-specific miR1/206 (21).

First, we confirmed that MET is more strongly expressed in the PAX3-FOXO1-positive human ARMS cell lines Rh30, RM2, and Rh28 than in the human ERMS cell lines RD, CT-11, and KH (Fig. 1). We then studied the biological significance of MET expression in ARMS cells. Unlike observations in other cancers (8,9,22), HGF stimulation did not promote RMS cell proliferation (Fig. 2). Since HGF and MET contribute to motility in colon cancer, osteosarcoma, and small cell lung cancer cell lines (23), we studied the effect of HGF on motility in RMS cell lines using the wound-healing assay and migration assays. Our findings, that HGF stimulated motility in the three ARMS cell lines, but not in the ERMS RD cells (Fig. 3), suggests that HGF/MET signaling regulates the metastatic and invasive features of ARMS. Ras-Raf-ERK1/2 and PI3K-AKT-mTOR pathways are well known to be downstream of HGF/MET signaling (24,25). We confirmed that HGF could phosphorylate ERK1/2 that is downstream of MET, in all three ARMS cell lines suggesting that these pathways are active in ARMS.

In order to determine the pathway responsible for motility of ARMS cells, we used several inhibitors including the mTOR inhibitor, rapamycin (26), the ERK1 inhibitor, PD98059, and the ERK1/2 inhibitor, U0126. The inhibitory effects of these compounds on the HGF-stimulated motility of Rh30, Rh28, and RM2 cells, were studied by both the wound-healing and migration assay. Our finding, that the motility of all three cell lines was not inhibited by either rapamycin or by PD98059, but was completely inhibited by U0126 (Fig. 3), indicates that ERK1/2 signaling regulates motility of ARMS cells.

We next examined the HGF-stimulated phosphorylation status of ERK1/2 upon treatment with PD98059 or U0126 at the same concentrations used in the wounding and migration assays. At a concentration of 20 µM, the ERK1 inhibitor PD98059 could not completely dephosphorylate ERK2 (remaining lower band in western blotting in Fig. 4A) in all three ARMS cell lines. However, U0126, an inhibitor of both ERK1 and ERK2, completely dephosphorylated ERK1 and ERK2 at a concentration of 20 µM or higher (Fig. 4A). According to all the above results, we hypothesized that ERK2 phosphorylation was responsible for the HGF-stimulated motility in ARMS cells.

We then knocked down ERK2 expression by using a specific siRNA against ERK2. The inhibitory effect on the mobility of ARMS Rh30 cells was studied using an ERK2 siRNA designed with confirmed efficacy (Fig. 4B). Knockdown of ERK2 inhibited the wound-healing induced by HGF at a concentration which did not stimulate cell growth in Rh30 cells (Fig. 4C). Inhibition of wound-healing by ERK2 knockdown indicates that ERK2 is a key mediator for the motility of ARMS Rh30 cells. The isoform specificity of ERK1 and ERK2 has not been widely addressed. Indeed several studies have shown redundant functions for ERK1 and ERK2 (27,28), but it has been recently reported that ERK2, but not ERK1, mediates cell motility (29,30), which is consistent with our observations (Fig. 4B and C).

Our findings are summarized in Fig. 4D. PAX3-FOXO1 upregulates the HGF receptor MET, in ARMS cells. HGF stimulates motility of ARMS cells mainly through the ERK1/2 pathway. ERK2 phosphorylation particularly appears to be the most critical event in ERK1/2 signaling for cell motility in the more aggressive ARMS cells.

HGF/MET has been reported to be involved in tumorigenicity in various cell types (6). The possibility of modifying tumor metastasis by inducing angiogenesis has also been suggested (31,32). Previous studies have reported that the levels of HGF in serum, amplification of MET, or MET overexpression were clinically associated with poor prognosis for some cancers (33,34). Even in RMS, overexpression of MET as well as expression of PAX3-FOXO1 are closely associated with malignancy, progression, and invasion (13,35,36).

In addition, HGF promotes the metastatic behavior of MET- positive RMS cell lines to the bone marrow or lymph nodes and contribute to their resistance to Radio-chemotherapy (37). The existence of metastasis is an important poor prognostic factor in patients with PAX3-FOXO1 positive ARMS (38). Furthermore, the frequency of PAX3-FOXO1 positive cells in metastatic ARMS tumors is higher than that in the primary ARMS tumors in preclinical mouse models (39). These reports and our results collectively suggest that the poor outcome of ARMS results from metastasis induced by high expression of PAX3-FOXO1 and MET.

In this study, our results suggest that the MET-ERK1/2 pathway, especially the phosphorylation of ERK2 plays a major role in cell motility of ARMS. Selective inhibitors against this pathway, and particularly against ERK2 phosphorylation, might be a novel anticancer agent to regulate the invasive and metastatic characteristics of ARMS.

Acknowledgements

This work was supported by JSPS KAKENHI grant number 25253095.

References

1 

Kikuchi K, Rubin BP and Keller C: Developmental origins of fusion-negative rhabdomyosarcomas. Curr Top Dev Biol. 96:33–56. 2011. View Article : Google Scholar : PubMed/NCBI

2 

Kikuchi K, Hettmer S, Aslam MI, Michalek JE, Laub W, Wilky BA, Loeb DM, Rubin BP, Wagers AJ and Keller C: Cell-cycle dependent expression of a translocation-mediated fusion oncogene mediates checkpoint adaptation in rhabdomyosarcoma. PLoS Genet. 10:e10041072014. View Article : Google Scholar : PubMed/NCBI

3 

Kikuchi K, Taniguchi E, Chen HI, Svalina MN, Abraham J, Huang ET, Nishijo K, Davis S, Louden C, Zarzabal LA, et al: Rb1 loss modifies but does not initiate alveolar rhabdomyosarcoma. Skelet Muscle. 3:272013. View Article : Google Scholar : PubMed/NCBI

4 

Sorensen PH, Lynch JC, Qualman SJ, Tirabosco R, Lim JF, Maurer HM, Bridge JA, Crist WM, Triche TJ and Barr FG: PAX3-FKHR and PAX7-FKHR gene fusions are prognostic indicators in alveolar rhabdomyosarcoma: A report from the children's oncology group. J Clin Oncol. 20:2672–2679. 2002. View Article : Google Scholar : PubMed/NCBI

5 

Epstein JA, Shapiro DN, Cheng J, Lam PY and Maas RL: Pax3 modulates expression of the c-Met receptor during limb muscle development. Proc Natl Acad Sci USA. 93:4213–4218. 1996. View Article : Google Scholar : PubMed/NCBI

6 

Christensen JG, Burrows J and Salgia R: c-Met as a target for human cancer and characterization of inhibitors for therapeutic intervention. Cancer Lett. 225:1–26. 2005. View Article : Google Scholar : PubMed/NCBI

7 

Takayama H, La Rochelle WJ, Anver M, Bockman DE and Merlino G: Scatter factor/hepatocyte growth factor as a regulator of skeletal muscle and neural crest development. Proc Natl Acad Sci USA. 93:5866–5871. 1996. View Article : Google Scholar : PubMed/NCBI

8 

Coltella N, Manara MC, Cerisano V, Trusolino L, Di Renzo MF, Scotlandi K and Ferracini R: Role of the MET/HGF receptor in proliferation and invasive behavior of osteosarcoma. FASEB J. 17:1162–1164. 2003.PubMed/NCBI

9 

Koon EC, Ma PC, Salgia R, Welch WR, Christensen JG, Berkowitz RS and Mok SC: Effect of a c-Met-specific, ATP-competitive small-molecule inhibitor SU11274 on human ovarian carcinoma cell growth, motility, and invasion. Int J Gynecol Cancer. 18:976–984. 2008. View Article : Google Scholar : PubMed/NCBI

10 

Ginsberg JP, Davis RJ, Bennicelli JL, Nauta LE and Barr FG: Up-regulation of MET but not neural cell adhesion molecule expression by the PAX3-FKHR fusion protein in alveolar rhabdomyosarcoma. Cancer Res. 58:3542–3546. 1998.PubMed/NCBI

11 

Sharp R, Recio JA, Jhappan C, Otsuka T, Liu S, Yu Y, Liu W, Anver M, Navid F, Helman LJ, et al: Synergism between INK4a/ARF inactivation and aberrant HGF/SF signaling in rhabdomyosarcomagenesis. Nat Med. 8:1276–1280. 2002. View Article : Google Scholar : PubMed/NCBI

12 

Ferracini R, Olivero M, Di Renzo MF, Martano M, De Giovanni C, Nanni P, Basso G, Scotlandi K, Lollini PL and Comoglio PM: Retrogenic expression of the MET proto-oncogene correlates with the invasive phenotype of human rhabdomyosarcomas. Oncogene. 12:1697–1705. 1996.PubMed/NCBI

13 

Kikuchi K, Tsuchiya K, Otabe O, Gotoh T, Tamura S, Katsumi Y, Yagyu S, Tsubai-Shimizu S, Miyachi M, Iehara T, et al: Effects of PAX3-FKHR on malignant phenotypes in alveolar rhabdomyosarcoma. Biochem Biophys Res Commun. 365:568–574. 2008. View Article : Google Scholar : PubMed/NCBI

14 

Lukasiewicz E, Miekus K, Kijowski J, Drabik G, Wilusz M, Bobis-Wozowicz S and Majka M: Inhibition of rhabdomyosarcoma's metastatic behavior through downregulation of MET receptor signaling. Folia Histochem Cytobiol. 47:485–489. 2009.PubMed/NCBI

15 

Miekus K, Lukasiewicz E, Jarocha D, Sekula M, Drabik G and Majka M: The decreased metastatic potential of rhabdomyosarcoma cells obtained through MET receptor downregulation and the induction of differentiation. Cell Death Dis. 4:e4592013. View Article : Google Scholar : PubMed/NCBI

16 

Skrzypek K, Kusienicka A, Szewczyk B, Adamus T, Lukasiewicz E, Miekus K and Majka M: Constitutive activation of MET signaling impairs myogenic differentiation of rhabdomyosarcoma and promotes its development and progression. Oncotarget. 6:31378–31398. 2015.PubMed/NCBI

17 

Tsuchiya K, Hosoi H, Misawa-Furihata A, Houghton PJ and Sugimoto T: Insulin-like growth factor-I has different effects on myogenin induction and cell cycle progression in human alveolar and embryonal rhabdomyosarcoma cells. Int J Oncol. 31:41–47. 2007.PubMed/NCBI

18 

Hayashi Y, Sugimoto T, Horii Y, Hosoi H, Inazawa J, Kemshead JT, Inaba T, Hanada R, Yamamoto K, Gown AM, et al: Characterization of an embryonal rhabdomyosarcoma cell line showing amplification and over-expression of the N-myc oncogene. Int J Cancer. 45:705–711. 1990. View Article : Google Scholar : PubMed/NCBI

19 

Livak KJ and Schmittgen TD: Analysis of relative gene expression data using real-time quantitative PCR and the 2(−Delta Delta C(T)) method. Methods. 25:402–408. 2001. View Article : Google Scholar : PubMed/NCBI

20 

Taulli R, Scuoppo C, Bersani F, Accornero P, Forni PE, Miretti S, Grinza A, Allegra P, Schmitt-Ney M, Crepaldi T, et al: Validation of met as a therapeutic target in alveolar and embryonal rhabdomyosarcoma. Cancer Res. 66:4742–4749. 2006. View Article : Google Scholar : PubMed/NCBI

21 

Yan D, Dong XE, Chen X, Wang L, Lu C, Wang J, Qu J and Tu L: MicroRNA-1/206 targets c-Met and inhibits rhabdomyosarcoma development. J Biol Chem. 284:29596–29604. 2009. View Article : Google Scholar : PubMed/NCBI

22 

Marampon F, Bossi G, Ciccarelli C, Di Rocco A, Sacchi A, Pestell RG and Zani BM: MEK/ERK inhibitor U0126 affects in vitro and in vivo growth of embryonal rhabdomyosarcoma. Mol Cancer Ther. 8:543–551. 2009. View Article : Google Scholar : PubMed/NCBI

23 

Ma PC, Tretiakova MS, Nallasura V, Jagadeeswaran R, Husain AN and Salgia R: Downstream signalling and specific inhibition of c-MET/HGF pathway in small cell lung cancer: Implications for tumour invasion. Br J Cancer. 97:368–377. 2007. View Article : Google Scholar : PubMed/NCBI

24 

Paumelle R, Tulasne D, Kherrouche Z, Plaza S, Leroy C, Reveneau S, Vandenbunder B and Fafeur V: Hepatocyte growth factor/scatter factor activates the ETS1 transcription factor by a RAS-RAF-MEK-ERK signaling pathway. Oncogene. 21:2309–2319. 2002. View Article : Google Scholar : PubMed/NCBI

25 

Okano J, Shiota G, Matsumoto K, Yasui S, Kurimasa A, Hisatome I, Steinberg P and Murawaki Y: Hepatocyte growth factor exerts a proliferative effect on oval cells through the PI3K/AKT signaling pathway. Biochem Biophys Res Commun. 309:298–304. 2003. View Article : Google Scholar : PubMed/NCBI

26 

Hosoi H, Dilling MB, Shikata T, Liu LN, Shu L, Ashmun RA, Germain GS, Abraham RT and Houghton PJ: Rapamycin causes poorly reversible inhibition of mTOR and induces p53-independent apoptosis in human rhabdomyosarcoma cells. Cancer Res. 59:886–894. 1999.PubMed/NCBI

27 

Srinivasan R, Zabuawala T, Huang H, Zhang J, Gulati P, Fernandez S, Karlo JC, Landreth GE, Leone G and Ostrowski MC: Erk1 and Erk2 regulate endothelial cell proliferation and migration during mouse embryonic angiogenesis. PLoS One. 4:e82832009. View Article : Google Scholar : PubMed/NCBI

28 

Voisin L, Saba-El-Leil MK, Julien C, Frémin C and Meloche S: Genetic demonstration of a redundant role of extracellular signal-regulated kinase 1 (ERK1) and ERK2 mitogen-activated protein kinases in promoting fibroblast proliferation. Mol Cell Biol. 30:2918–2932. 2010. View Article : Google Scholar : PubMed/NCBI

29 

von Thun A, Birtwistle M, Kalna G, Grindlay J, Strachan D, Kolch W, von Kriegsheim A and Norman JC: ERK2 drives tumour cell migration in three-dimensional microenvironments by suppressing expression of Rab17 and liprin-β2. J Cell Sci. 125:1465–1477. 2012. View Article : Google Scholar : PubMed/NCBI

30 

Radtke S, Milanovic M, Rossé C, De Rycker M, Lachmann S, Hibbert A, Kermorgant S and Parker PJ: ERK2 but not ERK1 mediates HGF-induced motility in non-small cell lung carcinoma cell lines. J Cell Sci. 126:2381–2391. 2013. View Article : Google Scholar : PubMed/NCBI

31 

Sengupta S, Sellers LA, Li RC, Gherardi E, Zhao G, Watson N, Sasisekharan R and Fan TP: Targeting of mitogen-activated protein kinases and phosphatidylinositol 3 kinase inhibits hepatocyte growth factor/scatter factor-induced angiogenesis. Circulation. 107:2955–2961. 2003. View Article : Google Scholar : PubMed/NCBI

32 

Ren Y, Cao B, Law S, Xie Y, Lee PY, Cheung L, Chen Y, Huang X, Chan HM, Zhao P, et al: Hepatocyte growth factor promotes cancer cell migration and angiogenic factors expression: a prognostic marker of human esophageal squamous cell carcinomas. Clin Cancer Res. 11:6190–6197. 2005. View Article : Google Scholar : PubMed/NCBI

33 

Lee J, Seo JW, Jun HJ, Ki CS, Park SH, Park YS, Lim HY, Choi MG, Bae JM, Sohn TS, et al: Impact of MET amplification on gastric cancer: Possible roles as a novel prognostic marker and a potential therapeutic target. Oncol Rep. 25:1517–1524. 2011.PubMed/NCBI

34 

Aune G, Lian AM, Tingulstad S, Torp SH, Forsmo S, Reseland JE, Stunes AK and Syversen U: Increased circulating hepatocyte growth factor (HGF): A marker of epithelial ovarian cancer and an indicator of poor prognosis. Gynecol Oncol. 121:402–406. 2011. View Article : Google Scholar : PubMed/NCBI

35 

Chen Y, Takita J, Mizuguchi M, Tanaka K, Ida K, Koh K, Igarashi T, Hanada R, Tanaka Y, Park MJ, et al: Mutation and expression analyses of the MET and CDKN2A genes in rhabdomyosarcoma with emphasis on MET overexpression. Genes Chromosomes Cancer. 46:348–358. 2007. View Article : Google Scholar : PubMed/NCBI

36 

Rees H, Williamson D, Papanastasiou A, Jina N, Nabarro S, Shipley J and Anderson J: The MET receptor tyrosine kinase contributes to invasive tumour growth in rhabdomyosarcomas. Growth Factors. 24:197–208. 2006. View Article : Google Scholar : PubMed/NCBI

37 

Jankowski K, Kucia M, Wysoczynski M, Reca R, Zhao D, Trzyna E, Trent J, Peiper S, Zembala M, Ratajczak J, et al: Both hepatocyte growth factor (HGF) and stromal-derived factor-1 regulate the metastatic behavior of human rhabdomyosarcoma cells, but only HGF enhances their resistance to radiochemotherapy. Cancer Res. 63:7926–7935. 2003.PubMed/NCBI

38 

Breneman JC, Lyden E, Pappo AS, Link MP, Anderson JR, Parham DM, Qualman SJ, Wharam MD, Donaldson SS, Maurer HM, et al: Prognostic factors and clinical outcomes in children and adolescents with metastatic rhabdomyosarcoma - a report from the Intergroup Rhabdomyosarcoma Study IV. J Clin Oncol. 21:78–84. 2003. View Article : Google Scholar : PubMed/NCBI

39 

Nishijo K, Chen QR, Zhang L, McCleish AT, Rodriguez A, Cho MJ, Prajapati SI, Gelfond JA, Chisholm GB, Michalek JE, et al: Credentialing a preclinical mouse model of alveolar rhabdomyosarcoma. Cancer Res. 69:2902–2911. 2009. View Article : Google Scholar : PubMed/NCBI

Related Articles

  • Abstract
  • View
  • Download
  • Twitter
Copy and paste a formatted citation
Spandidos Publications style
Otabe O, Kikuchi K, Tsuchiya K, Katsumi Y, Yagyu S, Miyachi M, Iehara T and Hosoi H: MET/ERK2 pathway regulates the motility of human alveolar rhabdomyosarcoma cells. Oncol Rep 37: 98-104, 2017.
APA
Otabe, O., Kikuchi, K., Tsuchiya, K., Katsumi, Y., Yagyu, S., Miyachi, M. ... Hosoi, H. (2017). MET/ERK2 pathway regulates the motility of human alveolar rhabdomyosarcoma cells. Oncology Reports, 37, 98-104. https://doi.org/10.3892/or.2016.5213
MLA
Otabe, O., Kikuchi, K., Tsuchiya, K., Katsumi, Y., Yagyu, S., Miyachi, M., Iehara, T., Hosoi, H."MET/ERK2 pathway regulates the motility of human alveolar rhabdomyosarcoma cells". Oncology Reports 37.1 (2017): 98-104.
Chicago
Otabe, O., Kikuchi, K., Tsuchiya, K., Katsumi, Y., Yagyu, S., Miyachi, M., Iehara, T., Hosoi, H."MET/ERK2 pathway regulates the motility of human alveolar rhabdomyosarcoma cells". Oncology Reports 37, no. 1 (2017): 98-104. https://doi.org/10.3892/or.2016.5213
Copy and paste a formatted citation
x
Spandidos Publications style
Otabe O, Kikuchi K, Tsuchiya K, Katsumi Y, Yagyu S, Miyachi M, Iehara T and Hosoi H: MET/ERK2 pathway regulates the motility of human alveolar rhabdomyosarcoma cells. Oncol Rep 37: 98-104, 2017.
APA
Otabe, O., Kikuchi, K., Tsuchiya, K., Katsumi, Y., Yagyu, S., Miyachi, M. ... Hosoi, H. (2017). MET/ERK2 pathway regulates the motility of human alveolar rhabdomyosarcoma cells. Oncology Reports, 37, 98-104. https://doi.org/10.3892/or.2016.5213
MLA
Otabe, O., Kikuchi, K., Tsuchiya, K., Katsumi, Y., Yagyu, S., Miyachi, M., Iehara, T., Hosoi, H."MET/ERK2 pathway regulates the motility of human alveolar rhabdomyosarcoma cells". Oncology Reports 37.1 (2017): 98-104.
Chicago
Otabe, O., Kikuchi, K., Tsuchiya, K., Katsumi, Y., Yagyu, S., Miyachi, M., Iehara, T., Hosoi, H."MET/ERK2 pathway regulates the motility of human alveolar rhabdomyosarcoma cells". Oncology Reports 37, no. 1 (2017): 98-104. https://doi.org/10.3892/or.2016.5213
Follow us
  • Twitter
  • LinkedIn
  • Facebook
About
  • Spandidos Publications
  • Careers
  • Cookie Policy
  • Privacy Policy
How can we help?
  • Help
  • Live Chat
  • Contact
  • Email to our Support Team