Spandidos Publications Logo
  • About
    • About Spandidos
    • Aims and Scopes
    • Abstracting and Indexing
    • Editorial Policies
    • Reprints and Permissions
    • Job Opportunities
    • Terms and Conditions
    • Contact
  • Journals
    • All Journals
    • Oncology Letters
      • Oncology Letters
      • Information for Authors
      • Editorial Policies
      • Editorial Board
      • Aims and Scope
      • Abstracting and Indexing
      • Bibliographic Information
      • Archive
    • International Journal of Oncology
      • International Journal of Oncology
      • Information for Authors
      • Editorial Policies
      • Editorial Board
      • Aims and Scope
      • Abstracting and Indexing
      • Bibliographic Information
      • Archive
    • Molecular and Clinical Oncology
      • Molecular and Clinical Oncology
      • Information for Authors
      • Editorial Policies
      • Editorial Board
      • Aims and Scope
      • Abstracting and Indexing
      • Bibliographic Information
      • Archive
    • Experimental and Therapeutic Medicine
      • Experimental and Therapeutic Medicine
      • Information for Authors
      • Editorial Policies
      • Editorial Board
      • Aims and Scope
      • Abstracting and Indexing
      • Bibliographic Information
      • Archive
    • International Journal of Molecular Medicine
      • International Journal of Molecular Medicine
      • Information for Authors
      • Editorial Policies
      • Editorial Board
      • Aims and Scope
      • Abstracting and Indexing
      • Bibliographic Information
      • Archive
    • Biomedical Reports
      • Biomedical Reports
      • Information for Authors
      • Editorial Policies
      • Editorial Board
      • Aims and Scope
      • Abstracting and Indexing
      • Bibliographic Information
      • Archive
    • Oncology Reports
      • Oncology Reports
      • Information for Authors
      • Editorial Policies
      • Editorial Board
      • Aims and Scope
      • Abstracting and Indexing
      • Bibliographic Information
      • Archive
    • Molecular Medicine Reports
      • Molecular Medicine Reports
      • Information for Authors
      • Editorial Policies
      • Editorial Board
      • Aims and Scope
      • Abstracting and Indexing
      • Bibliographic Information
      • Archive
    • World Academy of Sciences Journal
      • World Academy of Sciences Journal
      • Information for Authors
      • Editorial Policies
      • Editorial Board
      • Aims and Scope
      • Abstracting and Indexing
      • Bibliographic Information
      • Archive
    • International Journal of Functional Nutrition
      • International Journal of Functional Nutrition
      • Information for Authors
      • Editorial Policies
      • Editorial Board
      • Aims and Scope
      • Abstracting and Indexing
      • Bibliographic Information
      • Archive
    • International Journal of Epigenetics
      • International Journal of Epigenetics
      • Information for Authors
      • Editorial Policies
      • Editorial Board
      • Aims and Scope
      • Abstracting and Indexing
      • Bibliographic Information
      • Archive
    • Medicine International
      • Medicine International
      • Information for Authors
      • Editorial Policies
      • Editorial Board
      • Aims and Scope
      • Abstracting and Indexing
      • Bibliographic Information
      • Archive
  • Articles
  • Information
    • Information for Authors
    • Information for Reviewers
    • Information for Librarians
    • Information for Advertisers
    • Conferences
  • Language Editing
Spandidos Publications Logo
  • About
    • About Spandidos
    • Aims and Scopes
    • Abstracting and Indexing
    • Editorial Policies
    • Reprints and Permissions
    • Job Opportunities
    • Terms and Conditions
    • Contact
  • Journals
    • All Journals
    • Biomedical Reports
      • Information for Authors
      • Editorial Policies
      • Editorial Board
      • Aims and Scope
      • Abstracting and Indexing
      • Bibliographic Information
      • Archive
    • Experimental and Therapeutic Medicine
      • Information for Authors
      • Editorial Policies
      • Editorial Board
      • Aims and Scope
      • Abstracting and Indexing
      • Bibliographic Information
      • Archive
    • International Journal of Epigenetics
      • Information for Authors
      • Editorial Policies
      • Editorial Board
      • Aims and Scope
      • Abstracting and Indexing
      • Bibliographic Information
      • Archive
    • International Journal of Functional Nutrition
      • Information for Authors
      • Editorial Policies
      • Editorial Board
      • Aims and Scope
      • Abstracting and Indexing
      • Bibliographic Information
      • Archive
    • International Journal of Molecular Medicine
      • Information for Authors
      • Editorial Policies
      • Editorial Board
      • Aims and Scope
      • Abstracting and Indexing
      • Bibliographic Information
      • Archive
    • International Journal of Oncology
      • Information for Authors
      • Editorial Policies
      • Editorial Board
      • Aims and Scope
      • Abstracting and Indexing
      • Bibliographic Information
      • Archive
    • Medicine International
      • Information for Authors
      • Editorial Policies
      • Editorial Board
      • Aims and Scope
      • Abstracting and Indexing
      • Bibliographic Information
      • Archive
    • Molecular and Clinical Oncology
      • Information for Authors
      • Editorial Policies
      • Editorial Board
      • Aims and Scope
      • Abstracting and Indexing
      • Bibliographic Information
      • Archive
    • Molecular Medicine Reports
      • Information for Authors
      • Editorial Policies
      • Editorial Board
      • Aims and Scope
      • Abstracting and Indexing
      • Bibliographic Information
      • Archive
    • Oncology Letters
      • Information for Authors
      • Editorial Policies
      • Editorial Board
      • Aims and Scope
      • Abstracting and Indexing
      • Bibliographic Information
      • Archive
    • Oncology Reports
      • Information for Authors
      • Editorial Policies
      • Editorial Board
      • Aims and Scope
      • Abstracting and Indexing
      • Bibliographic Information
      • Archive
    • World Academy of Sciences Journal
      • Information for Authors
      • Editorial Policies
      • Editorial Board
      • Aims and Scope
      • Abstracting and Indexing
      • Bibliographic Information
      • Archive
  • Articles
  • Information
    • For Authors
    • For Reviewers
    • For Librarians
    • For Advertisers
    • Conferences
  • Language Editing
Login Register Submit
  • This site uses cookies
  • You can change your cookie settings at any time by following the instructions in our Cookie Policy. To find out more, you may read our Privacy Policy.

    I agree
Search articles by DOI, keyword, author or affiliation
Search
Advanced Search
presentation
Oncology Reports
Join Editorial Board Propose a Special Issue
Print ISSN: 1021-335X Online ISSN: 1791-2431
Journal Cover
April-2017 Volume 37 Issue 4

Full Size Image

Sign up for eToc alerts
Recommend to Library

Journals

International Journal of Molecular Medicine

International Journal of Molecular Medicine

International Journal of Molecular Medicine is an international journal devoted to molecular mechanisms of human disease.

International Journal of Oncology

International Journal of Oncology

International Journal of Oncology is an international journal devoted to oncology research and cancer treatment.

Molecular Medicine Reports

Molecular Medicine Reports

Covers molecular medicine topics such as pharmacology, pathology, genetics, neuroscience, infectious diseases, molecular cardiology, and molecular surgery.

Oncology Reports

Oncology Reports

Oncology Reports is an international journal devoted to fundamental and applied research in Oncology.

Experimental and Therapeutic Medicine

Experimental and Therapeutic Medicine

Experimental and Therapeutic Medicine is an international journal devoted to laboratory and clinical medicine.

Oncology Letters

Oncology Letters

Oncology Letters is an international journal devoted to Experimental and Clinical Oncology.

Biomedical Reports

Biomedical Reports

Explores a wide range of biological and medical fields, including pharmacology, genetics, microbiology, neuroscience, and molecular cardiology.

Molecular and Clinical Oncology

Molecular and Clinical Oncology

International journal addressing all aspects of oncology research, from tumorigenesis and oncogenes to chemotherapy and metastasis.

World Academy of Sciences Journal

World Academy of Sciences Journal

Multidisciplinary open-access journal spanning biochemistry, genetics, neuroscience, environmental health, and synthetic biology.

International Journal of Functional Nutrition

International Journal of Functional Nutrition

Open-access journal combining biochemistry, pharmacology, immunology, and genetics to advance health through functional nutrition.

International Journal of Epigenetics

International Journal of Epigenetics

Publishes open-access research on using epigenetics to advance understanding and treatment of human disease.

Medicine International

Medicine International

An International Open Access Journal Devoted to General Medicine.

Journal Cover
April-2017 Volume 37 Issue 4

Full Size Image

Sign up for eToc alerts
Recommend to Library

  • Article
  • Citations
    • Cite This Article
    • Download Citation
    • Create Citation Alert
    • Remove Citation Alert
    • Cited By
  • Similar Articles
    • Related Articles (in Spandidos Publications)
    • Similar Articles (Google Scholar)
    • Similar Articles (PubMed)
  • Download PDF
  • Download XML
  • View XML
Article

miR-9 regulates the multidrug resistance of chronic myelogenous leukemia by targeting ABCB1

Corrigendum in: /10.3892/or.2019.7057
  • Authors:
    • Yan Li
    • Lifen Zhao
    • Nana Li
    • Yuan Miao
    • Huimin Zhou
    • Li Jia
  • View Affiliations / Copyright

    Affiliations: Department of Clinical Laboratory, The First Affiliated Hospital of Dalian Medical University, Dalian, Liaoning 116011, P.R. China, College of Laboratory Medicine, Dalian Medical University, Dalian, Liaoning 116044, P.R. China, Department of Microbiology, Dalian Medical University, Dalian, Liaoning 116044, P.R. China
  • Pages: 2193-2200
    |
    Published online on: February 17, 2017
       https://doi.org/10.3892/or.2017.5464
  • Expand metrics +
Metrics: Total Views: 0 (Spandidos Publications: | PMC Statistics: )
Metrics: Total PDF Downloads: 0 (Spandidos Publications: | PMC Statistics: )
Cited By (CrossRef): 0 citations Loading Articles...

This article is mentioned in:



Abstract

Multidrug resistance (MDR) is commonly correlated with the poor prognosis of chronic myelogenous leukemia. Aberrant expression of microRNAs (miRNAs) plays an important role in the MDR of various types of cancers. MicroRNA-9 (miR-9) has been confirmed to be dysregulated in many types of cancers. However, the relationship between miR-9 and MDR in chronic myelogenous leukemia (CML) remains largely unknown. In the present study, we showed that miR‑9-3p (miR-9) was downregulated in adriamycin (ADR)‑resistant K562/ADR cells and CML/MDR patients. Overexpression of miR-9 was sufficient to reverse cancer cell resistance to multiple chemotherapeutics in vitro and sensitized tumors to chemotherapy in vivo. Furthermore, we found that ABCB1 is a direct target of miR-9. These findings suggest that miR-9 plays a critical role in MDR in CML by targeting ABCB1. These results provide new evidence of miR-9 as a biomarker for clinical diagnosis and as a potential therapeutic target for CML.

Introduction

Chronic myelogenous leukemia (CML) is a myeloproliferative disorder resulting from the neoplastic transformation of hematopoietic stem cell (1). At present, tyrosine kinase inhibitors are widely used for the treatment of CML. However, cancerous cells frequently develop multidrug resistance (MDR) to chemotherapy agents.

MDR is defined as the resistance of cancer cells to antineoplastic agents that have distinct structures and mechanisms of action (2). The specific mechanisms responsible for the MDR phenotype include pharmacokinetic alterations, tumor microenvironmental changes, or cancer cell-specific factors, which include increased drug efflux or decreased drug uptake, drug inactivation, drug target modification or apoptosis evasion (3). ABCB1 (MDR1/P-glycoprotein) is considered to be accountable for the majority of drug efflux in human cancers. P-glycoprotein (P-gp) is a member of the superfamily of ATP-binding cassette (ABC) transporters. P-gp has been reported to be associated with resistance to multiple drugs in various types of cancer, and changes in its expression or function contribute to MDR (4–6).

MicroRNAs (miRNAs) are a class of non-coding RNAs that are 21–25 nucleotides in length and function as regulators of gene expression (7). The dysregulation of miRNA expression has also been detected in CML (8). Loss of miR-203 was detected and overexpression of miR-203 increased sensitivity to imatinib in BaF3-BCR/ABL (T315I) cells (9). miR-9, as an oncogene or tumor-suppressor gene, plays an important role in many types of cancer (10,11). miR-9-3 was found to be downregulated in breast cancers with either high vascular invasion or the presence of lymph node metastasis (12). miR-9-3 could be used as a DNA methylation target in non-small cell lung cancers (13). miR-9-3 activated the NFκB signaling pathway in chronic lymphocytic leukemia by downregulating NF-κB1 protein (14). However, the effect of miR-9 in MDR of CML remains unclear.

The present study was carried out to investigate the expression levels of miR-9 in K562 and K562/ADR cells and CML patients. In addition, the functional role of miR-9 in the drug resistance of CML was identified. Moreover, we explored the correlation between the expression of miR-9 and ABCB1.

Materials and methods

Cell culture

Human chronic myelogenous leukemia blast K562 cells were cultured in RPMI-1640 medium, supplemented with 10% fetal bovine serum (FBS) and 1% penicillin-streptomycin (all from Gibco, Grand Island, NY, USA) at 37̊C in humidified atmosphere containing 5% CO2. Adriamycin (Sigma, St. Louis, MO, USA) was added to parental cell cultures in stepwise increasing concentrations from 0.001 to 1 mg/l for 6 months to develop an adriamycin (ADR)-resistant cell line, named K562/ADR. For K562/ADR cells, 1 mg/l of adriamycin was added in daily culture and removed before the experiments.

Primary patient samples

Sixty-one patients were recruited from July 2012 to June 2015 at The First Affiliated Hospital of Dalian Medical University (Dalian, China). The age of patients ranged from 17 to 70 years of age, with a median age of 43. The diagnosis of CML was based on cytomorphology, cytochemistry, multiparameter flow cytometry (FCM), immunology, molecular genetics and cytogenetics. Bone marrow cells were extracted after the patients were admitted to the hospital before treatment. Murine anti-human P-gp (UIC2 clone)-PE was purchased from BioLegend (San Diego, CA, USA). Then, the expression of P-gp was detected by FCM. Peripheral blood mononuclear cells (PBMCs) were isolated using Ficoll-Hypaque and were further cultured in plastic dishes to remove adherent cells at 37̊C for 24 h. The research protocol was approved by the Ethics Committee of Dalian Medical University. The patient clinical characteristics are shown in Table I.

Table I.

Clinicopathological characteristics of the CML patients.

Table I.

Clinicopathological characteristics of the CML patients.

Patient demographicsCML (n=61)
Gender
  Male38
  Female23
Age (years)
  Median43
  Range17–70
Splenic enlargement52
Hemoglobin <100.0 g/l19
WBC count (109/l)
  20–10036
  >10025
Platelet count (109/l)
  <30027
  >30034
P-gp(+)33

[i] CML, chronic myelocytic leukemia; P-gp, P-glycoprotein; WBC, white blood cell.

MicroRNA array

miRNA arrays were performed for K562 and K562/ADR cell groups (n=3/group) by Exiqon (KangChen, China) using the miRCURY™Hy3™/Hy5™ power labeling kit and the miRCURY™ LNA Array (version 10.0; 757 human miRs).

Real-time PCR

Total RNA was isolated from the cell lines with the RNeasy Mini kit, and cDNA was synthesized using QuantiTect Reverse Transcription kit (both from Qiagen, Valencia, CA, USA) according to the manufacturer's protocol. The expression of miR-9 was determined using mirVana™ qRT-PCR MicroRNA Detection kit according to the manufacturer's protocol (Ambion Inc., Austin, TX, USA) and was normalized to U6-small nuclear RNA. qRT-PCR was performed to detect ABCB1 mRNA using the SYBR-Green PCR kit (Takara Bio, Inc., Otsu, Japan). The sequences of the upstream and downstream primers were as follows: 5′-CCCATCATTGCAATAGCAGG-3′ and 5′-GTTCAAACTTCTGCTCCTGA-3′ for ABCB1; 5′-CTCCCTCCACCTTTGACGCTG-3′ and 5′-TCCTCTTGTGCTCTTGCTGG-3′ for GAPDH. The expression level of target genes was determined relatively to GAPDH and calculated as: 2 -(CtTarget gene - CtGAPDH).

Oligonucleotide construction

shRNA specific for ABCB1 (5′-GUUUGUCUACAGUUCGUAA-3′); mimics (5′-AUAAAGCUAGAUAACCGAAAGU-3′ and 5′-UUUCGGUUAUCUAGCUUUAUUU-3′); mimic negative control (NC) (5′-UUCUUCGAACGUGUCACGUTT-3′ and 5′-ACGUGACACGUUCGGAGAATT-3′); antagomiR (5′-ACUUUCGGUUAUCUAGCUUUAU-3′); and control (5′-CAGUACUUUUGUGUAGUACAA-3′) for hsa-miR-9 were obtained from RiboBio Co. Ltd. (Guangzhou, Guangdong, China).

In vitro drug sensitivity assay

Drug resistance was evaluated by MTT assay as previously described (15). Briefly, cells (1×104) were plated in a 96-well plate and incubated with different anticancer drugs at varying concentrations (doxorubicin, 0, 10, 30,50 and 100 mg/l; vincristine, 0, 10, 30, 50 and 100 mg/l; paclitaxel, 0, 1, 5, 20 and 40 mg/l; Sigma), respectively. After 48 h, 100 µl MTT (5 mg/l; Sigma) was added to each well and cultured for an additional 4 h. Then, 100 µl of dimethyl sulfoxide (DMSO) was added into each well and the absorbance was determined at 490 nm using a microplate reader (Model-550; Bio-Rad Laboratories, Hercules, CA, USA).

Intracellular ADR concentration assays

Fluorescence intensity of intracellular ADR (doxorubicin) was determined using FCM. Briefly, cells were seeded into 6-well plates (1×106 cells/well) and cultured overnight. After addition of ADR to a final concentration of 5 µg/ml, the cells continued to be cultured for 1 h. The cells were then harvested. Then, the cells were washed with phosphate-buffered-saline (PBS), and the mean fluorescence intensity of intracellular ADR was detected using FCM. The experiment was independently performed 3 times.

Apoptosis analysis

Cells were seeded onto a 6-well plate at a density of ~2×105 cells/well. Following treatment with drugs [(K562/ADR, vincristine/paclitaxel 40 µg/ml; K562, vincristine/paclitaxel 1 µg/ml) (for 48 h)], the cells were collected, and washed with ice-cold PBS twice. Cells were resuspended in 100 µl binding buffer and stained with Annexin V/FITC followed by propidium iodide (PI). Cells were then incubated in the dark for 15 min at room temperature, and 400 µl binding buffer was added. The cells were immediately measured by FACSCalibur (Becton-Dickinson, San Jose, CA, USA).

Luciferase assay

A pmirGLO dual-luciferase miRNA target expression vector was used for the 3′-UTR luciferase assays (Promega, Madison, WI, USA). Plasmids containing wild-type pmirGLO-ABCB1-3′-UTR, mutant pmirGLO-ABCB1-3′-UTR were synthesized. HEK 293T cells were seeded (5×104 cells/well) in a 24-well dish and were incubated overnight. For the 3′-UTR luciferase assay, the cells were co-transfected with hsa-miR-9 mimics and wild-type or mutant target sequence using Lipofectamine 2000. The lysates were collected 48 h after the transfection, and the activities of firefly and Renilla luciferases were measured using the Dual-Luciferase® Reporter Assay system (Promega) and normalized to those of Renilla luciferase activities. The mean of the results from the cells transfected with the miR-control was set at 1.0. Data are presented as the mean value ± SD for triplicate experiments.

Western blot analysis

The total cell proteins were separated by SDS polyacrylamide gel electrophoresis with 6% spacer and 10% separation gels. The protein samples were removed onto polyvinylidene difluoride (PVDF) membranes and blocked with 5% powdered skimmed milk prepared with TTBS. Then, the PVDF membranes were respectively incubated with P-gp antibody (1/1,000 dilution; Abcam, Cambridge, UK), and then with peroxidase-conjugated anti-rabbit IgG (1/10,000 dilution; GE Healthcare UK Ltd., Little Chalfont, UK). The control was the GAPDH antibody (1/2500 dilution; Bioworld, St. Louis Park, MN, USA). All bands were detected using ECL Western Blot kit (Amersham Biosciences, Buckinghamshire, UK), and analyzed using LabWorks™ (version 4.6; UVP; BioImaging Systems).

In vivo antitumor activity

Four-week-old male athymic nude mice were obtained from the Animal Facility of Dalian Medical University, and were fed with sterilized food and water. Approximately, 1×107 cells (K562/ADR-NC and K562/ADR-miR-9) were subcutaneously injected into the right flank of each nude mouse, respectively. Mice bearing palpable tumors (~1 week after tumor cell inoculation) were randomly divided into control and treatment groups (6 animals/group). The mice in groups were intratumorally injected with 100 µl mimics or NC combined with an intraperitoneal injection of adriamycin (7 mg/kg) or PBS 3 times/week for 3 weeks. The mice were sacrificed and their tumors were isolated, weighed and photographed. The tumor volume was calculated by the following formula: Tumor volume = 1/2 (length × width2). Tumors were removed, weighed and fixed in 4% paraformaldehyde. These experiments were approved by the Ethics Committee of the Animal Experiments of the Dalian Medical University.

Immunohistochemical (IHC) staining analysis

Visible tumors were removed from the mice and immunohistochemistry was performed on paraffin-embedded sections. The slides were dried, deparaffinized and rehydrated. After deparaffinization and blocking of endogenous peroxidase, the slides were labeled overnight at 4°C with antibodies (Abcam) at a dilution of 1:200. The following staining was performed at room temperature for 60 min with secondary streptavidin-HRP-conjugated antibody (Santa Cruz Biotechnology, Inc., Santa Cruz, CA, USA). Finally, the sections were counterstained with hematoxylin and coverslipped. The Image-Pro Plus 4.5 software (Media Cybernetics, Inc., Rockville, MD, USA) was used to analyze the expression of proteins.

Statistical analysis

Each test was performed at least in triplicate, and the data are expressed as means ± standard deviation (SD). Student's t-test was used to compare the means of two groups. P<0.05 was considered to indicate a statistically significant result. All analyses were performed using SPSS 13.0 statistical packages (SPSS, Inc., Chicago, IL, USA).

Results

Differential expression of miR-9 in K562 and K562/ADR cells and CML patients

Real-time PCR was used to analyze the expression of miR-9 in the K562 and K562/ADR cells and CML patients. As shown in Fig. 1A, the expression of miR-9 was obviously increased in the K562 cells, compared with that noted in the K562/ADR cells.

Figure 1.

Differential expression of miR-9 in K562 and adriamycin (ADR)-resistant K562/ADR cells and CML patients. (A) The expression of miR-9 was analyzed in K562 and K562/ADR cells. (B) The expression of miR-9 was analyzed in CML and CML/MDR patients. Data are the means ± SD of triplicate determinants. *P<0.05. CML/MDR, multidrug-resistant chronic myelocytic leukemia.

To further investigate the expression of miR-9 in CML patients, the PBMCs isolated from CML patients were analyzed by qRT-PCR. The PBMCs were first divided into two groups, CML without MDR and CML/MDR. The frequency of P-gp positivity was 54.1% (33 of 61) in the CML patients. It was shown that miR-9 expression was significantly lower in the CML/MDR patients compared to that noted in the CML patients (Fig. 1B). The data indicated that differential expression of miR-9 may be related to the drug-resistance of human CML.

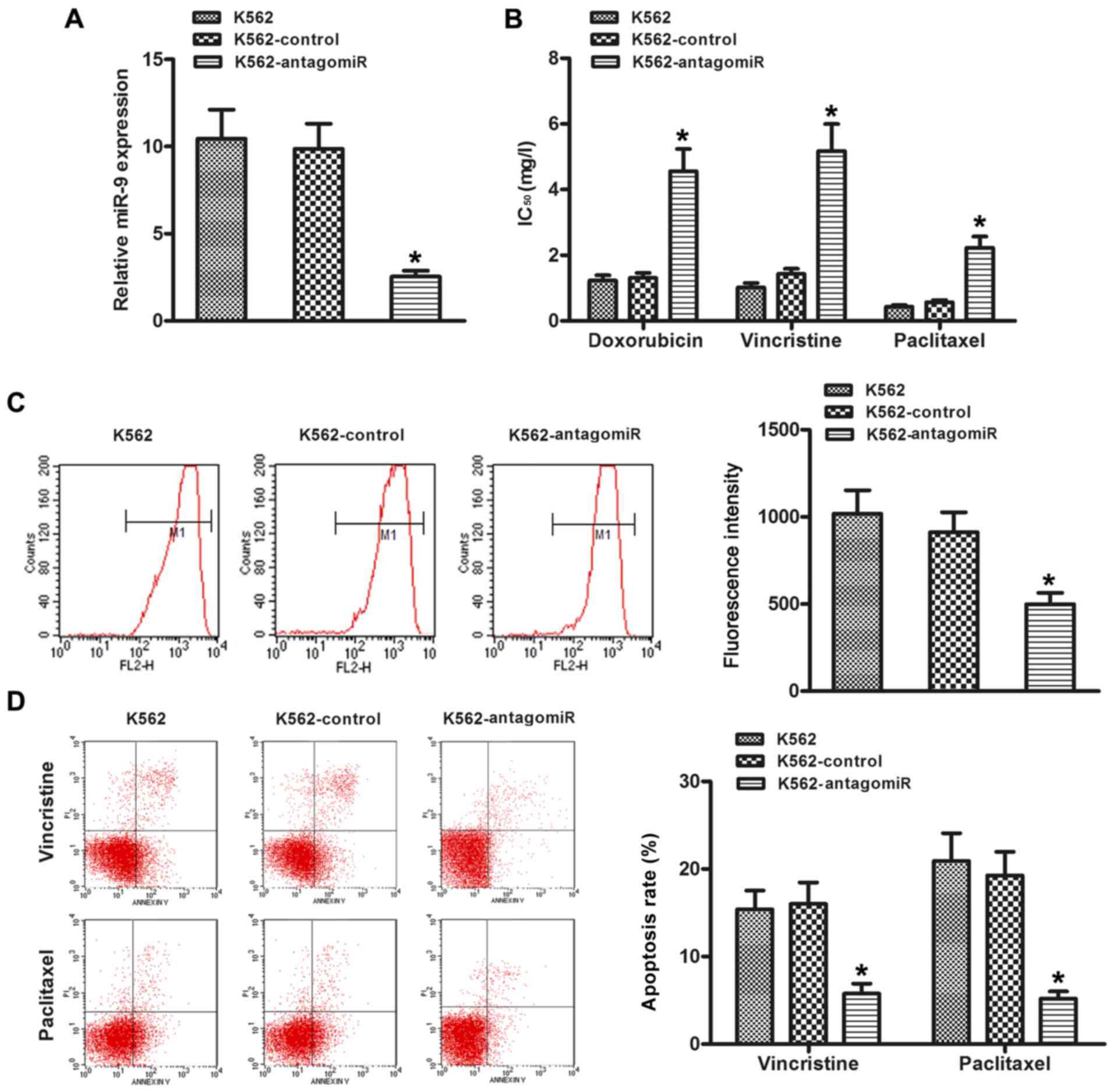
Inhibition of miR-9 decreases the chemosensitivity of K562 cells in vitro

In order to investigate the effect of miR-9 on the chemosensitivity of CML cells, the K562 cells were transfected with miR-9 antagomiR. As shown in Fig. 2A, the expression of miR-9 was obviously decreased compared with the control group. The IC50 values (drug concentration that inhibits cell growth by 50%) were significantly increased in the K562 cells transfected with the miR-9 antagomiR (Fig. 2B), compared to the control. Since MDR of cancer is mainly due to alterations of drug influx and efflux, ADR was used as a probe to evaluate drug accumulation in the cancer cells. Thus, ADR intracellular accumulation was explored. As shown in Fig. 2C, decreased accumulation of ADR was observed in the K562-antagomiR cells compared with the control cells (P<0.05). Then, the role of miR-9 downregulation in the survival of drug-resistant cells was investigated. Annexin V assays demonstrated that silencing of miR-9 reduced the apoptosis rate of K562 cells by resistance to the chemotherapeutic agent vincristine or paclitaxel (Fig. 2D).

Figure 2.

Inhibition of miR-9 decreases the chemosensitivity of K562 cells in vitro. (A) The expression of miR-9 was analyzed in K562 cells transfected with the antagomiR. (B) Cell chemosensitivity was assessed by MTT assays. (C) The intracellular adriamycin (ADR) accumulation was measured. (D) The apoptotic rates of cells treated with vincristine or paclitaxel were measured by flow cytometry. The data represent the means ± SD of 3 independent assays (*P<0.05).

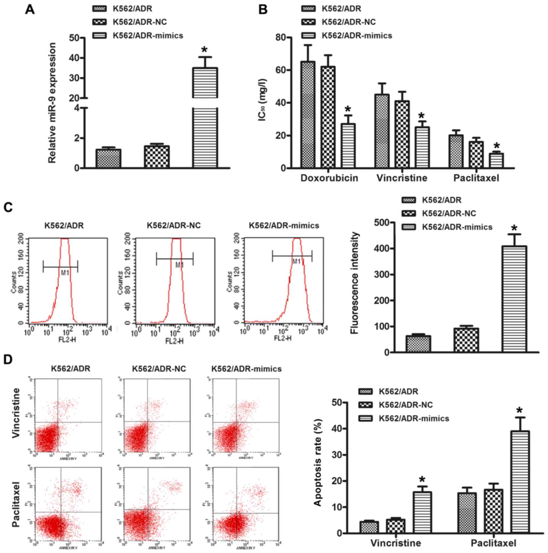
Overexpression of miR-9 increases the chemosensitivity of K562/ADR cells in vitro

In order to further study the effect of miR-9 on chemosensitivity, the K562/ADR cells were transfected with miR-9 mimics. As shown in Fig. 3A, the expression level of miR-9 was increased in the K562/ADR-mimic cells compared with the NC cells. In addition, overexpression of miR-9 sensitized cells to chemotherapy, as indicated by a decrease in the IC50 values (Fig. 3B). Moreover, the restoration of miR-9 increased the level of intracellular ADR (Fig. 3C). Meanwhile, ectopic expression of miR-9 increased the apoptosis rate of K562/ADR cells treated with chemotherapeutic agent vincristine or paclitaxel (Fig. 3D).

Figure 3.

Overexpression of the miR-9 increases the chemosensitivity of adriamycin (ADR)-resistant K562/ADR cells in vitro. (A) The expression of miR-9 was confirmed in cells transfected with the mimics. (B) The IC50 values of K562/ADR cells to doxorubicin, vincristine and paclitaxel were measured (*P<0.05). (C) Fluorescence intensity analysis of intracellular ADR. (D) The apoptotic rates of cells treated with vincristine or paclitaxel were detected by flow cytometry. The data represent the means ± SD of 3 independent assays (*P<0.05).

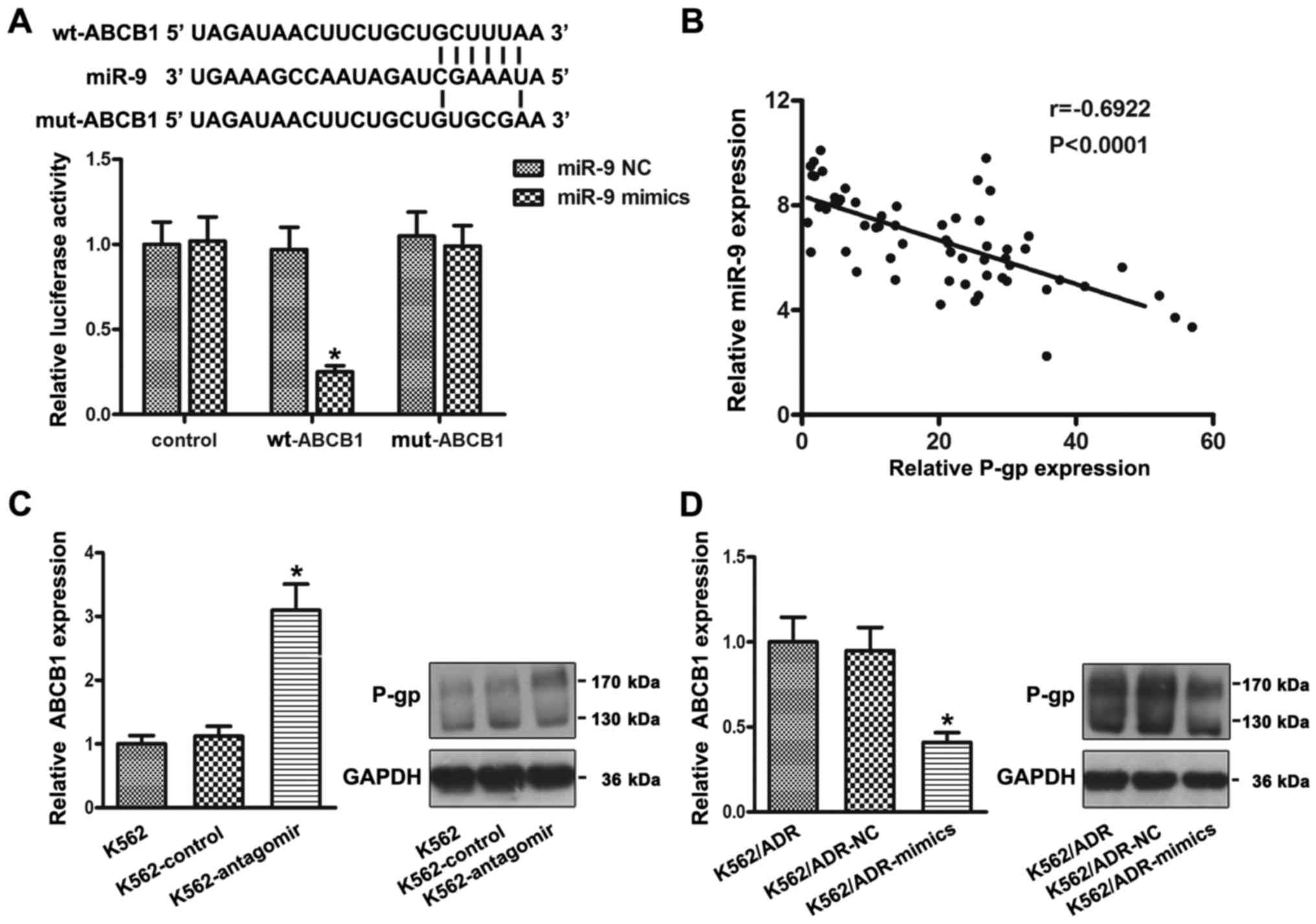
ABCB1 is a target of miR-9

Bioinformatic analyses suggested that ABCB1 is a potential target of miR-9. To test whether ABCB1 is a direct target of miR-9, luciferase activity assays were performed. 293T cells were transfected with luciferase reporters carrying the ABCB1-wt-3′-UTR or ABCB1-mut-3′-UTR, along with mimics or NC. As shown in Fig. 4A, forced miR-9 expression decreased luciferase activity, and this suppression was reversed by the mutation of the target sequences in the 3′-UTRs of ABCB1. Furthermore, the expression of ABCB1 mRNA was analyzed by RT-PCR and the expression of P-gp proteins was analyzed by western blotting. The results showed that the ABCB1 mRNA and P-gp protein were obviously increased after the knockdown of miR-9 in the K562 cells (Fig. 4C). Conversely, the ABCB1 mRNA and P-gp protein were significantly decreased after the overexpression of miR-9 in the K562/ADR cells (Fig. 4D). Moreover, P-gp expression in CML patients was detected by FCM. As shown in Fig. 4B, the expression levels of miR-9 were negatively correlated with P-gp expression in the CML patients (r=−0.6922, P<0.0001).

Figure 4.

ABCB1 is a target of miR-9. (A) The wild-type and mutant miR-9 target sequences of ABCB1 3′-UTR (upper panel); luciferase assay for the direct targeting of wt-3′-UTR of ABCB1 by miR-9 (lower panel). (B) Correlation between miR-9 and P-glycoprotein (P-gp) expression levels in CML patients (n=61). Each point in this scatter graph represents an individual sample, in which the relative miR-9 level is indicated on the y-axis and the P-gp level on the x-axis. The y-axis indicates normalized expression of miR-9 as examined by quantitative RT-PCR. The x-axis indicates expression of P-gp as determined using flow cytometry. (C) Relative ABCB1 mRNA expression and P-gp proteins were analyzed by RT-PCR and western blotting after the knockdown of miR-9 in K562 cells. (D) Relative ABCB1 mRNA expression and P-gp protein were analyzed by RT-PCR and western blotting after the overexpression of miR-9 in adriamycin (ADR)-resistant K562/ADR cells. The data represent the means ± SD of 3 independent assays (*P<0.05). CML, chronic myelocytic leukemia.

ABCB1 reverses the effect of miR-9-mediated chemoresistance in K562 cells

To further confirm that ABCB1 is a direct target of miR-9, we performed a rescue experiment by co-transfecting ABCB1 shRNA (vs. the shRNA control) and miR-9 antagomiR (vs. the control) into K562 cells. Transfection of miR-9 antagomiR led to the upregulation of P-gp protein as determined by western blot analysis. Importantly, the upregulation of P-gp induced by miR-9 antagomiR was effectively reversed by ABCB1 shRNA (Fig. 5A). Moreover, the increase in drug resistance induced by miR-9 antagomiR was attenuated by ABCB1 shRNA (Fig. 5B).

Figure 5.

ABCB1 reverses the effect of miR-9-mediated chemoresistance in K562 cells. (A) Relative expression of P-glycoprotein (P-gp) was analyzed by western blotting. K562 cells were co-transfected with antagomiR and shRNAs targeting ABCB1. Expression of the P-gp protein was detected by western blotting. (B) Cell chemosensitivity was assessed by MTT assays. Data are the means ± SD of triplicate determinants (*P<0.05).

Altered expression of miR-9 influences the chemosensitivity of K562/ADR cells in vivo

Then, we investigated whether miR-9 regulates the chemosensitivity of CML cells in vivo. As shown in Fig. 6A, overexpression of miR-9 in K562/ADR cells resulted in a significantly lower tumor volume compared with the cells treated with NC after 3 weeks of ADR treatment. In addition, the tumor volume in the K562/ADR-miR-9 group was markedly decreased compared with that in the K562/ADR-NC group. At the end of this experiment, the mice were sacrificed and their tumors were isolated. We further analyzed the P-gp expression pattern in the tumors by IHC staining. The expression of P-gp was decreased in the K562/ADR-miR-9 group compared with the expression noted in the NC group (Fig. 6B). These results were consistent with the results in vitro.

Figure 6.

Altered expression of miR-9 influences the chemosensitivity of adriamycin (ADR)-resistant K562/ADR cells in vivo. (A) The tumor volumes were measured at the indicated time points. (B) The expression level of P-glycoprotein (P-gp) was determined by IHC staining in tumor tissues. The data were the mean ± SD of 3 separate transfections (*P<0.05).

Discussion

Multidrug resistance (MDR) and disease relapse is a challenging clinical issue in the treatment of leukemia. In the present study, we found that the expression of miR-9 was obviously increased in the K562 cells and CML patients. It was shown that miR-9 regulated the CML drug resistance both in vitro and in vivo. In addition, we found that miR-9 and P-glycoprotein (P-gp) had a negative correlation in the CML patients. Furthermore, we found that ABCB1 is a direct target of miR-9.

miRNAs plays an important role in the chemoresistance of various types of cancers, by targeting the 3′-untranslated region (3′-UTR) of a specific mRNA via base pairing. miR-181b has been reported to be involved in MDR in gastric cancer (15). miR-221/−222 were found to increase ER-independent growth and confer resistance to fulvestrant by the activation of β-catenin in breast cancer (16). It was reported that miR-214 negatively regulates phosphatase and tensin homolog (PTEN), which is a tumor suppressor, leading to induced cisplatin resistance (17).

Several studies have described regulatory functions for miRNAs in the chemoresponsiveness of leukemia cells. Overexpression of miR-370 sensitized K562 cells to homoharringtonine (18). Moreover, miR-17 and miR-20a have been reported to be involved in the chemoresistance of leukemia cells (19). Additionally, ectopic expression of miR-217 was found to sensitize dasatinib-resistant K562 cells to dasatinib (20). More recently, downregulation of miR-21 increased apoptosis in CML (21). However, the role of miRNAs in the drug resistance of leukemia has not been fully addressed. In the present study, we found that the expression of miR-9 was obviously increased in K562 cells, compared with that in the K562/ADR cells. Moreover, miR-9 expression was significantly lower in CML/MDR patients compared to CML patients. Inhibition of miR-9 decreased the chemosensitivity of K562 cells in vitro. Moreover, overexpression of miR-9 increased the chemosensitivity of K562/ADR cells in vitro and in vivo. Notably, the tumor volumes in the K562/ADR-miR-9 group were markedly decreased compared with tumor volumes in the K562/ADR-NC group. The potential reason may be that miRNA has hundreds or thousands of mRNA targets; a broad segment of the protein coding genome is under their control. It has been reported that high miR-9 expression significantly sensitized ovarian cancer cells to cisplatin in vivo and in vitro (22), consistent with the present study. However, another study demonstrated that miR-9 promoted the chemoresistance of bladder cancer cells by targeting LASS2 (23). This may suggest that miR-9 is involved in the response to treatment. The role of miR-9 as an oncogene or as a tumor suppressor for tumor chemoresistance depends on the cell type.

P-gp is a membrane transporter glycoprotein. The overexpression of P-gp in cancer cells promotes drug resistance (6), whereas inhibition of the expression or function of P-gp reverses drug resistance (3). miR-451 was found to be inversely correlated with MDR1 expression in drug-resistant breast cancer cells (24). It was also reported that upregulated miR-27a and miR-451 stimulated MDR1 expression in cell lines of human ovarian cancer and cervix carcinoma (25). More recently, miR-331-5p and miR-27a were found to regulate P-gp by directly binding to its 3′-UTR (26). In the present study, it was confirmed that ABCB1 is a direct target of miR-9 in CML cells by luciferase activity analysis. An altered level of miR-9 led to a change in ABCB1 mRNA and P-gp proteins. Then, we detected the expression of miR-9 and P-gp in CML patients. It was found that miR-9 and P-gp had a negative correlation. Moreover, silencing of ABCB1 reversed the drug resistance induced by the miR-9 antigomir. Furthermore, miR-9 inhibited the expression of P-gp protein in tumor tissues. These observations indicate that miR-9 may serve as an MDR-specific miRNA in human CML by targeting ABCB1.

In summary, miR-9 regulated the drug resistance of CML. miR-9 may be a potential therapeutic target for the treatment of the MDR of CML in the future. Certainly, there are additional target genes that contribute to the function of miR-9 in CML. Therefore, further effort is warranted to expand the miR-9 downstream functional network.

Acknowledgements

The present study was supported by grants from the National Natural Science Foundation of China (no. 81472014).

References

1 

Sloma I, Jiang X, Eaves AC and Eaves CJ: Insights into the stem cells of chronic myeloid leukemia. Leukemia. 24:1823–1833. 2010. View Article : Google Scholar : PubMed/NCBI

2 

Fojo A, Hamilton TC, Young RC and Ozols RF: Multidrug resistance in ovarian cancer. Cancer. 60:(Suppl 8). S2075–S2080. 1987. View Article : Google Scholar

3 

Zinzi L, Capparelli E, Cantore M, Contino M, Leopoldo M and Colabufo NA: Small and innovative molecules as new strategy to revert MDR. Front Oncol. 4:22014. View Article : Google Scholar : PubMed/NCBI

4 

Hendrikx JJ, Lagas JS, Rosing H, Schellens JH, Beijnen JH and Schinkel AH: P-glycoprotein and cytochrome P450 3A act together in restricting the oral bioavailability of paclitaxel. Int J Cancer. 132:2439–2447. 2013. View Article : Google Scholar : PubMed/NCBI

5 

Zhu H, Liu Z, Tang L, Liu J, Zhou M, Xie F, Wang Z, Wang Y, Shen S, Hu L, et al: Reversal of P-gp and MRP1-mediated multidrug resistance by H6, a gypenoside aglycon from Gynostemma pentaphyllum, in vincristine-resistant human oral cancer (KB/VCR) cells. Eur J Pharmacol. 696:43–53. 2012. View Article : Google Scholar : PubMed/NCBI

6 

Tsuji K, Wang YH, Takanashi M, Odajima T, Lee GA, Sugimori H and Motoji T: Overexpression of lung resistance-related protein and P-glycoprotein and response to induction chemotherapy in acute myelogenous leukemia. Hematol Rep. 4:e182012. View Article : Google Scholar : PubMed/NCBI

7 

Zhang B, Pan X, Cobb GP and Anderson TA: microRNAs as oncogenes and tumor suppressors. Dev Biol. 302:1–12. 2007. View Article : Google Scholar : PubMed/NCBI

8 

Wang LS, Li L, Li L, Chu S, Shiang KD, Li M, Sun HY, Xu J, Xiao FJ, Sun G, et al: MicroRNA-486 regulates normal erythropoiesis and enhances growth and modulates drug response in CML progenitors. Blood. 125:1302–1313. 2015. View Article : Google Scholar : PubMed/NCBI

9 

Li Y, Yuan Y, Tao K, Wang X, Xiao Q, Huang Z, Zhong L, Cao W, Wen J and Feng W: Inhibition of BCR/ABL protein expression by miR-203 sensitizes for imatinib mesylate. PLoS One. 8:e618582013. View Article : Google Scholar : PubMed/NCBI

10 

Tsai KW, Liao YL, Wu CW, Hu LY, Li SC, Chan WC, Ho MR, Lai CH, Kao HW, Fang WL, et al: Aberrant hypermethylation of miR-9 genes in gastric cancer. Epigenetics. 6:1189–1197. 2011. View Article : Google Scholar : PubMed/NCBI

11 

Zhang H, Qi M, Li S, Qi T, Mei H, Huang K, Zheng L and Tong Q: microRNA-9 targets matrix metalloproteinase 14 to inhibit invasion, metastasis, and angiogenesis of neuroblastoma cells. Mol Cancer Ther. 11:1454–1466. 2012. View Article : Google Scholar : PubMed/NCBI

12 

Iorio MV, Ferracin M, Liu CG, Veronese A, Spizzo R, Sabbioni S, Magri E, Pedriali M, Fabbri M, Campiglio M, et al: MicroRNA gene expression deregulation in human breast cancer. Cancer Res. 65:7065–7070. 2005. View Article : Google Scholar : PubMed/NCBI

13 

Heller G, Weinzierl M, Noll C, Babinsky V, Ziegler B, Altenberger C, Minichsdorfer C, Lang G, Döme B, End-Pfützenreuter A, et al: Genome-wide miRNA expression profiling identifies miR-9-3 and miR-193a as targets for DNA methylation in non-small cell lung cancers. Clin Cancer Res. 18:1619–1629. 2012. View Article : Google Scholar : PubMed/NCBI

14 

Wang LQ, Kwong YL, Kho CS, Wong KF, Wong KY, Ferracin M, Calin GA and Chim CS: Epigenetic inactivation of miR-9 family microRNAs in chronic lymphocytic leukemia - implications on constitutive activation of NFκB pathway. Mol Cancer. 12:1732013. View Article : Google Scholar : PubMed/NCBI

15 

Zhu W, Shan X, Wang T, Shu Y and Liu P: miR-181b modulates multidrug resistance by targeting BCL2 in human cancer cell lines. Int J Cancer. 127:2520–2529. 2010. View Article : Google Scholar : PubMed/NCBI

16 

Rao X, Di Leva G, Li M, Fang F, Devlin C, Hartman-Frey C, Burow ME, Ivan M, Croce CM and Nephew KP: MicroRNA-221/222 confers breast cancer fulvestrant resistance by regulating multiple signaling pathways. Oncogene. 30:1082–1097. 2011. View Article : Google Scholar : PubMed/NCBI

17 

Yang H, Kong W, He L, Zhao JJ, O'Donnell JD, Wang J, Wenham RM, Coppola D, Kruk PA, Nicosia SV, et al: MicroRNA expression profiling in human ovarian cancer: miR-214 induces cell survival and cisplatin resistance by targeting PTEN. Cancer Res. 68:425–433. 2008. View Article : Google Scholar : PubMed/NCBI

18 

Zhou M, Zeng J, Wang X, Guo Q, Huang T, Shen H, Fu Y, Wang L, Jia J and Chen C: MiR-370 sensitizes chronic myeloid leukemia K562 cells to homoharringtonine by targeting Forkhead box M1. J Transl Med. 11:2652013. View Article : Google Scholar : PubMed/NCBI

19 

Weng H, Huang H, Dong B, Zhao P, Zhou H and Qu L: Inhibition of miR-17 and miR-20a by oridonin triggers apoptosis and reverses chemoresistance by derepressing BIM-S. Cancer Res. 74:4409–4419. 2014. View Article : Google Scholar : PubMed/NCBI

20 

Nishioka C, Ikezoe T, Yang J, Nobumoto A, Tsuda M and Yokoyama A: Downregulation of miR-217 correlates with resistance of Ph+ leukemia cells to ABL tyrosine kinase inhibitors. Cancer Sci. 105:297–307. 2014. View Article : Google Scholar : PubMed/NCBI

21 

Wang WZ, Pu QH, Lin XH, Liu MY, Wu LR, Wu QQ, Chen YH, Liao FF, Zhu JY and Jin XB: Silencing of miR-21 sensitizes CML CD34+ stem/progenitor cells to imatinib-induced apoptosis by blocking PI3K/AKT pathway. Leuk Res. 39:1117–1124. 2015. View Article : Google Scholar : PubMed/NCBI

22 

Sun C, Li N, Yang Z, Zhou B, He Y, Weng D, Fang Y, Wu P, Chen P, Yang X, et al: miR-9 regulation of BRCA1 and ovarian cancer sensitivity to cisplatin and PARP inhibition. J Natl Cancer Inst. 105:1750–1758. 2013. View Article : Google Scholar : PubMed/NCBI

23 

Wang H, Zhang W, Zuo Y, Ding M, Ke C, Yan R, Zhan H, Liu J and Wang J: miR-9 promotes cell proliferation and inhibits apoptosis by targeting LASS2 in bladder cancer. Tumour Biol. 36:9631–9640. 2015. View Article : Google Scholar : PubMed/NCBI

24 

Kovalchuk O, Filkowski J, Meservy J, Ilnytskyy Y, Tryndyak VP, Chekhun VF and Pogribny IP: Involvement of microRNA-451 in resistance of the MCF-7 breast cancer cells to chemotherapeutic drug doxorubicin. Mol Cancer Ther. 7:2152–2159. 2008. View Article : Google Scholar : PubMed/NCBI

25 

Zhu H, Wu H, Liu X, Evans BR, Medina DJ, Liu CG and Yang JM: Role of MicroRNA miR-27a and miR-451 in the regulation of MDR1/P-glycoprotein expression in human cancer cells. Biochem Pharmacol. 76:582–588. 2008. View Article : Google Scholar : PubMed/NCBI

26 

Feng DD, Zhang H, Zhang P, Zheng YS, Zhang XJ, Han BW, Luo XQ, Xu L, Zhou H, Qu LH, et al: Down-regulated miR-331-5p and miR-27a are associated with chemotherapy resistance and relapse in leukaemia. J Cell Mol Med. 15:2164–2175. 2011. View Article : Google Scholar : PubMed/NCBI

Related Articles

  • Abstract
  • View
  • Download
  • Twitter
Copy and paste a formatted citation
Spandidos Publications style
Li Y, Zhao L, Li N, Miao Y, Zhou H and Jia L: miR-9 regulates the multidrug resistance of chronic myelogenous leukemia by targeting ABCB1 Corrigendum in /10.3892/or.2019.7057. Oncol Rep 37: 2193-2200, 2017.
APA
Li, Y., Zhao, L., Li, N., Miao, Y., Zhou, H., & Jia, L. (2017). miR-9 regulates the multidrug resistance of chronic myelogenous leukemia by targeting ABCB1 Corrigendum in /10.3892/or.2019.7057. Oncology Reports, 37, 2193-2200. https://doi.org/10.3892/or.2017.5464
MLA
Li, Y., Zhao, L., Li, N., Miao, Y., Zhou, H., Jia, L."miR-9 regulates the multidrug resistance of chronic myelogenous leukemia by targeting ABCB1 Corrigendum in /10.3892/or.2019.7057". Oncology Reports 37.4 (2017): 2193-2200.
Chicago
Li, Y., Zhao, L., Li, N., Miao, Y., Zhou, H., Jia, L."miR-9 regulates the multidrug resistance of chronic myelogenous leukemia by targeting ABCB1 Corrigendum in /10.3892/or.2019.7057". Oncology Reports 37, no. 4 (2017): 2193-2200. https://doi.org/10.3892/or.2017.5464
Copy and paste a formatted citation
x
Spandidos Publications style
Li Y, Zhao L, Li N, Miao Y, Zhou H and Jia L: miR-9 regulates the multidrug resistance of chronic myelogenous leukemia by targeting ABCB1 Corrigendum in /10.3892/or.2019.7057. Oncol Rep 37: 2193-2200, 2017.
APA
Li, Y., Zhao, L., Li, N., Miao, Y., Zhou, H., & Jia, L. (2017). miR-9 regulates the multidrug resistance of chronic myelogenous leukemia by targeting ABCB1 Corrigendum in /10.3892/or.2019.7057. Oncology Reports, 37, 2193-2200. https://doi.org/10.3892/or.2017.5464
MLA
Li, Y., Zhao, L., Li, N., Miao, Y., Zhou, H., Jia, L."miR-9 regulates the multidrug resistance of chronic myelogenous leukemia by targeting ABCB1 Corrigendum in /10.3892/or.2019.7057". Oncology Reports 37.4 (2017): 2193-2200.
Chicago
Li, Y., Zhao, L., Li, N., Miao, Y., Zhou, H., Jia, L."miR-9 regulates the multidrug resistance of chronic myelogenous leukemia by targeting ABCB1 Corrigendum in /10.3892/or.2019.7057". Oncology Reports 37, no. 4 (2017): 2193-2200. https://doi.org/10.3892/or.2017.5464
Follow us
  • Twitter
  • LinkedIn
  • Facebook
About
  • Spandidos Publications
  • Careers
  • Cookie Policy
  • Privacy Policy
How can we help?
  • Help
  • Live Chat
  • Contact
  • Email to our Support Team