Spandidos Publications Logo
  • About
    • About Spandidos
    • Aims and Scopes
    • Abstracting and Indexing
    • Editorial Policies
    • Reprints and Permissions
    • Job Opportunities
    • Terms and Conditions
    • Contact
  • Journals
    • All Journals
    • Oncology Letters
      • Oncology Letters
      • Information for Authors
      • Editorial Policies
      • Editorial Board
      • Aims and Scope
      • Abstracting and Indexing
      • Bibliographic Information
      • Archive
    • International Journal of Oncology
      • International Journal of Oncology
      • Information for Authors
      • Editorial Policies
      • Editorial Board
      • Aims and Scope
      • Abstracting and Indexing
      • Bibliographic Information
      • Archive
    • Molecular and Clinical Oncology
      • Molecular and Clinical Oncology
      • Information for Authors
      • Editorial Policies
      • Editorial Board
      • Aims and Scope
      • Abstracting and Indexing
      • Bibliographic Information
      • Archive
    • Experimental and Therapeutic Medicine
      • Experimental and Therapeutic Medicine
      • Information for Authors
      • Editorial Policies
      • Editorial Board
      • Aims and Scope
      • Abstracting and Indexing
      • Bibliographic Information
      • Archive
    • International Journal of Molecular Medicine
      • International Journal of Molecular Medicine
      • Information for Authors
      • Editorial Policies
      • Editorial Board
      • Aims and Scope
      • Abstracting and Indexing
      • Bibliographic Information
      • Archive
    • Biomedical Reports
      • Biomedical Reports
      • Information for Authors
      • Editorial Policies
      • Editorial Board
      • Aims and Scope
      • Abstracting and Indexing
      • Bibliographic Information
      • Archive
    • Oncology Reports
      • Oncology Reports
      • Information for Authors
      • Editorial Policies
      • Editorial Board
      • Aims and Scope
      • Abstracting and Indexing
      • Bibliographic Information
      • Archive
    • Molecular Medicine Reports
      • Molecular Medicine Reports
      • Information for Authors
      • Editorial Policies
      • Editorial Board
      • Aims and Scope
      • Abstracting and Indexing
      • Bibliographic Information
      • Archive
    • World Academy of Sciences Journal
      • World Academy of Sciences Journal
      • Information for Authors
      • Editorial Policies
      • Editorial Board
      • Aims and Scope
      • Abstracting and Indexing
      • Bibliographic Information
      • Archive
    • International Journal of Functional Nutrition
      • International Journal of Functional Nutrition
      • Information for Authors
      • Editorial Policies
      • Editorial Board
      • Aims and Scope
      • Abstracting and Indexing
      • Bibliographic Information
      • Archive
    • International Journal of Epigenetics
      • International Journal of Epigenetics
      • Information for Authors
      • Editorial Policies
      • Editorial Board
      • Aims and Scope
      • Abstracting and Indexing
      • Bibliographic Information
      • Archive
    • Medicine International
      • Medicine International
      • Information for Authors
      • Editorial Policies
      • Editorial Board
      • Aims and Scope
      • Abstracting and Indexing
      • Bibliographic Information
      • Archive
  • Articles
  • Information
    • Information for Authors
    • Information for Reviewers
    • Information for Librarians
    • Information for Advertisers
    • Conferences
  • Language Editing
Spandidos Publications Logo
  • About
    • About Spandidos
    • Aims and Scopes
    • Abstracting and Indexing
    • Editorial Policies
    • Reprints and Permissions
    • Job Opportunities
    • Terms and Conditions
    • Contact
  • Journals
    • All Journals
    • Biomedical Reports
      • Information for Authors
      • Editorial Policies
      • Editorial Board
      • Aims and Scope
      • Abstracting and Indexing
      • Bibliographic Information
      • Archive
    • Experimental and Therapeutic Medicine
      • Information for Authors
      • Editorial Policies
      • Editorial Board
      • Aims and Scope
      • Abstracting and Indexing
      • Bibliographic Information
      • Archive
    • International Journal of Epigenetics
      • Information for Authors
      • Editorial Policies
      • Editorial Board
      • Aims and Scope
      • Abstracting and Indexing
      • Bibliographic Information
      • Archive
    • International Journal of Functional Nutrition
      • Information for Authors
      • Editorial Policies
      • Editorial Board
      • Aims and Scope
      • Abstracting and Indexing
      • Bibliographic Information
      • Archive
    • International Journal of Molecular Medicine
      • Information for Authors
      • Editorial Policies
      • Editorial Board
      • Aims and Scope
      • Abstracting and Indexing
      • Bibliographic Information
      • Archive
    • International Journal of Oncology
      • Information for Authors
      • Editorial Policies
      • Editorial Board
      • Aims and Scope
      • Abstracting and Indexing
      • Bibliographic Information
      • Archive
    • Medicine International
      • Information for Authors
      • Editorial Policies
      • Editorial Board
      • Aims and Scope
      • Abstracting and Indexing
      • Bibliographic Information
      • Archive
    • Molecular and Clinical Oncology
      • Information for Authors
      • Editorial Policies
      • Editorial Board
      • Aims and Scope
      • Abstracting and Indexing
      • Bibliographic Information
      • Archive
    • Molecular Medicine Reports
      • Information for Authors
      • Editorial Policies
      • Editorial Board
      • Aims and Scope
      • Abstracting and Indexing
      • Bibliographic Information
      • Archive
    • Oncology Letters
      • Information for Authors
      • Editorial Policies
      • Editorial Board
      • Aims and Scope
      • Abstracting and Indexing
      • Bibliographic Information
      • Archive
    • Oncology Reports
      • Information for Authors
      • Editorial Policies
      • Editorial Board
      • Aims and Scope
      • Abstracting and Indexing
      • Bibliographic Information
      • Archive
    • World Academy of Sciences Journal
      • Information for Authors
      • Editorial Policies
      • Editorial Board
      • Aims and Scope
      • Abstracting and Indexing
      • Bibliographic Information
      • Archive
  • Articles
  • Information
    • For Authors
    • For Reviewers
    • For Librarians
    • For Advertisers
    • Conferences
  • Language Editing
Login Register Submit
  • This site uses cookies
  • You can change your cookie settings at any time by following the instructions in our Cookie Policy. To find out more, you may read our Privacy Policy.

    I agree
Search articles by DOI, keyword, author or affiliation
Search
Advanced Search
presentation
Oncology Reports
Join Editorial Board Propose a Special Issue
Print ISSN: 1021-335X Online ISSN: 1791-2431
Journal Cover
October-2017 Volume 38 Issue 4

Full Size Image

Sign up for eToc alerts
Recommend to Library

Journals

International Journal of Molecular Medicine

International Journal of Molecular Medicine

International Journal of Molecular Medicine is an international journal devoted to molecular mechanisms of human disease.

International Journal of Oncology

International Journal of Oncology

International Journal of Oncology is an international journal devoted to oncology research and cancer treatment.

Molecular Medicine Reports

Molecular Medicine Reports

Covers molecular medicine topics such as pharmacology, pathology, genetics, neuroscience, infectious diseases, molecular cardiology, and molecular surgery.

Oncology Reports

Oncology Reports

Oncology Reports is an international journal devoted to fundamental and applied research in Oncology.

Experimental and Therapeutic Medicine

Experimental and Therapeutic Medicine

Experimental and Therapeutic Medicine is an international journal devoted to laboratory and clinical medicine.

Oncology Letters

Oncology Letters

Oncology Letters is an international journal devoted to Experimental and Clinical Oncology.

Biomedical Reports

Biomedical Reports

Explores a wide range of biological and medical fields, including pharmacology, genetics, microbiology, neuroscience, and molecular cardiology.

Molecular and Clinical Oncology

Molecular and Clinical Oncology

International journal addressing all aspects of oncology research, from tumorigenesis and oncogenes to chemotherapy and metastasis.

World Academy of Sciences Journal

World Academy of Sciences Journal

Multidisciplinary open-access journal spanning biochemistry, genetics, neuroscience, environmental health, and synthetic biology.

International Journal of Functional Nutrition

International Journal of Functional Nutrition

Open-access journal combining biochemistry, pharmacology, immunology, and genetics to advance health through functional nutrition.

International Journal of Epigenetics

International Journal of Epigenetics

Publishes open-access research on using epigenetics to advance understanding and treatment of human disease.

Medicine International

Medicine International

An International Open Access Journal Devoted to General Medicine.

Journal Cover
October-2017 Volume 38 Issue 4

Full Size Image

Sign up for eToc alerts
Recommend to Library

  • Article
  • Citations
    • Cite This Article
    • Download Citation
    • Create Citation Alert
    • Remove Citation Alert
    • Cited By
  • Similar Articles
    • Related Articles (in Spandidos Publications)
    • Similar Articles (Google Scholar)
    • Similar Articles (PubMed)
  • Download PDF
  • Download XML
  • View XML
Article

Long non-coding RNA MEG3 inhibits cell growth of gliomas by targeting miR-93 and inactivating PI3K/AKT pathway

Retraction in: /10.3892/or.2020.7828
  • Authors:
    • Ling Zhang
    • Xin Liang
    • Yuxiong Li
  • View Affiliations / Copyright

    Affiliations: Department of Neurosurgery, Yulin City Hospital of Traditional Chinese Medicine, Yulin, Shaanxi 719000, P.R. China
  • Pages: 2408-2416
    |
    Published online on: August 3, 2017
       https://doi.org/10.3892/or.2017.5871
  • Expand metrics +
Metrics: Total Views: 0 (Spandidos Publications: | PMC Statistics: )
Metrics: Total PDF Downloads: 0 (Spandidos Publications: | PMC Statistics: )
Cited By (CrossRef): 0 citations Loading Articles...

This article is mentioned in:



Abstract

Gliomas are the most common cancers in the brain, accompanied with high morbility, occurrence, disability and mortality. Long non-coding RNAs (lncRNAs) have been proposed as promoter or inhibitor in many cancer processes. Previous findings have indicated that lncRNA-maternally expressed gene 3 (MEG3) is involved in tumorigenesis of several cancers, including glioma. However, the underlying mechanism of MEG3 in glioma remains elusive. In our study, MEG3 was found downregulated in glioma tissues compared with normal brain tissues. Downregulated expression of MEG3 was also detected in two human glioma cell lines (U-251, M059J) compared with normal astrocyte cells. MEG3 was then overexpressed by ligating to a lentiviral vector. Overexpressed MEG3 inhibited the proliferation of U-251 cells, and restrained the expression of proliferation marker proteins Ki67 and proliferating cell nuclear antigen (PCNA). However, cell apoptosis rate of U-251 cells and the expression of apoptosis marker proteins (caspase-3 and caspase-9) were elevated by MEG3. Furthermore, miR-93 was predicted a direct target of lncRNA-MEG3 by bioinformatics analysis. Overexpressed MEG3 counteracted the role of miR-93 in facilitating proliferation and inhibiting apoptosis in U-251 cells. Moreover, MEG3 restained the activation of phosphatidylinositol 3 kinase/protein kinase B (PI3K/AKT) pathway by reducing cytomembrane translocation of AKT. Finally, the in vivo experiment revealed that MEG3 strongly reduced tumor growth, tumor volume and the expression of Ki67 and PCNA. lncRNA-MEG3 also inhibited the level of miR-93 and the expression of PI3K/AKT pathway related proteins in vivo. Taken together, our research indicated a MEG3-miR-93-PI3K-AKT pathway in regulating the growth of glioma, providing a promising therapy for glioma.

Introduction

Gliomas are the commonest cancers in the brain, characterized by high aggressiveness and unfavorable prognosis (1,2). Gliomas are classified into four grades (I, II, III and IV) according to the World Health Organization (WHO) classification, of which grade IV is the most common and serious type (3). Though substantial advances have been made in the therapy for gliomas, the median survival of patients in grade IV is still less than one year (4,5). Conventional therapy such as surgery, radiation and chemotherapy are not effective. The advances in glioma therapy have been restricted because the underlying pathophysiological mechanism is still elusive. Therefore, finding the pathogenic mechanism of gliomas is a top priority.

Long non-coding RNAs (lncRNAs) are a group of RNAs with more than 200 nucleotides seldom encoding proteins (6). Recently, emerging studies have shown that lncRNA acted as promoter or inhibitor in a wide range of cancer processes, such as cell proliferation and apoptosis, cell migration and invasion (7). For example, high level of H19 has been indicated to promote human colorectal cancer and gastric cancer proliferation by targeting microRNA (miR)-675 (8). However, overexpressed lncRNA maternally expressed gene 3 (MEG3) has been identified to impair cell proliferation in glioma (9). MEG3 RNA is a tumor suppressor gene located on chromosome 14q32 (10,11). Previous studies proved that MEG3 inhibited cell proliferation of endometrial carcinoma by repressing notch signaling (12). Others identified that the interaction between MEG3 and miR-141 inhibited the proliferation of gastric cancer (13). However, the underlying mechanism of MEG3 in glioma remains elusive.

miRNAs are reported as important roles in regulating human cancer progression by binding with the 3′ untranslated region (3′UTR) of corresponding mRNAs (14,15). miR-93 was verified to promote cell proliferation in gliomas through phosphatidylinositol 3 kinase/protein kinase B (PI3K/AKT) signaling pathway (16). Some research indicated that miR-93 activated c-Met/PI3K/Akt pathway by combining with the 3′UTR of related tumor-suppressor genes in hepatocellular carcinoma (17). Besides that, according to a new research, miR-93 protected against I/R-induced cardiomyocyte apoptosis by inhibiting PI3K/AKT/PTEN signaling (18). All the research above indicates that the PI3K/Akt signaling pathway was frequently activated in various human cancers and miR-93 played essential roles in the development and progression of cancers via PI3K/Akt signaling pathway.

Thus, this study aimed to explore the mechanism of long non-coding RNA MEG3 in glioma cell growth. We found that MEG3 was downregulated in glioma tissues and cell lines. The overexpression of MEG3 by transfection suppressed cell proliferation in vivo and in vitro and induced cell apoptosis. Besides, miR-93 was predicted a direct target of lncRNA-MEG3. Overexpressed MEG3 counteracted the roles of miR-93 in facilitating proliferation and inhibiting apoptosis in U-251 cells. These effects involved re-staining the activation of PI3K/AKT pathway. Taken together, our study exhibited the disincentive role of MEG3 in glioma cell growth and may serve a new sight for glioma therapy.

Materials and methods

Sample collection

Thirty pairs of human glioma and adjacent normal tissues were obtained from patients who underwent surgical resection in Yulin Hospital of Traditional Chinese Medicine. The specimens were preserved in liquid nitrogen after removal and stored at −80°C until RNA extraction. The study was performed in accordance with the Helsinki declaration and was approved by the Human Ethics Committee/Institutional Review Board of Yulin Hospital of Traditional Chinese Medicine.

Cell lines

The human glioma cells U-251 and M059J were purchased from American Type Culture Collection (Manassas, VA, USA). The normal astrocyte cells were preserved in clinical laboratory of Yulin Hospital of Traditional Chinese Medicine and were primarily isolated from neuronal tissues of mouse embryos as previously described with appropriate modification (19,20). Cell culture bottles used here were pre-coated with 50 ng/1 ml Poly-L-lysine hydrobromide (Sigma) overnight in a sterile environment, aiming to improve the adhesion and accelerate the proliferation of cells (21,22). The SPF athymic nude mice used here were provided by the experimental animal center of the Yulin Hospital of Traditional Chinese Medicine. All the cell lines were maintained routinely in RPMI-1640 media (Gibco, cat. no. 11875-093) supplemented with 10% fetal bovine serum (Life Technologies, Inc., Grand Island, NY, USA). All cells were grown at 37°C in a humidified 5% CO2 atmosphere.

Lentivirus production and cell transfection

Recombinant lentiviral vector carrying LncR-MEG3 or MEG3-shRNA were constructed according to previous studies (23). U-251 cells were transfected with recombinant lentiviral vector or an empty lentiviral vector control and then were selected according to the protocol. Up- or downregulation of MEG3 was detected through qRT-PCR. The miR-93 mimic or inhibitor and corresponding negative control were designed and synthesized by GeneChem (Shanghai, China). These mimics, inhibitor and negative control (NC) were transfected into U-251 cells using Lipofectamine 2000 (Invitrogen, Burlington, ON, Canada) according to the manufacturer's instructions. Cells were harvested 48 h after transfection for further experiments.

Quantitative reverse transcription polymerase chain reaction

Total RNA from glioma tissues and cell lines was harvested using the TRIzol reagent (Invitrogen, Carlsbad, CA, USA) following the manufacturer's instructions. Total RNA was eluted with RNase-free water and stored at −80°C. RNAs were reversed and transcribed into cDNAs using the RT-PCR kit purchased from Takara according to the manufacturer's protocol. SYBR Premix Ex Taq (Takara) was used to detect the expression of MEG3 and miR-93 according to the manufacturer's protocol. The RT-PCR primers for MEG3 and miR-93 were purchased from GeneCopoeia (San Diego, CA, USA). The specific primers were as follows: MEG3 (forward: 5′-CCTGCTGCCCATCTACACCTC-3′; reverse: 5′-CCTCTTCATCCTTTGCCATCCTGG-3′); miR-93 (forward: 5′-AGGCCCAAAGTGCTGTTCGT-3′; reverse: 5′-GTGCAGGGTCCGAGGT-3′). GAPDH and U6 snRNA were used as the internal controls of the mRNA or miRNA, respectively. Fold change of MEG3 or miR-93 was calculated by the equation 2−∆∆Ct (24).

Cell proliferation assay

Cell proliferation was assayed using the Cell Counting Kit-8 (CCK-8, Dojindo Laboratories, Tokyo, Japan) according to the manufacturer's protocol. Firstly, U-251 cells were pretreated with lncRNA-MEG3 or/and miR-93 mimic or mimic control or left untreated. After 2 days, a total of approximately 5×103 transfected cells were seeded onto 96-well plates incubated for 1, 2, 3, 4, 5 days. Cells were then incubated with CCK-8 solution for 2 h at 37°C. The absorbance was measured at 450 nm using multifunctional microplate reader SpectraMax M5 (Molecular Devises, Sunnyvale, CA, USA) at indicated time points. All experiments were repeated at least three times. The cell proliferation trends were depicted according to the absorbance at each time point.

Evaluation of cell apoptosis by flow cytometry

After treated as previously described, cells were double-labeled with Annexin V-fluorescein isothiocyanate (FITC) and PI apoptosis detection kits (Annexin V-FITC Apoptosis Detection kit, eBioscience) according to the manufacturer's protocol, and were analyzed using a BD FACSCalibur flow cytometer (BD Biosciences, San Jose, CA, USA) equipped with cell quest software (BD Biosciences). The apoptosis rate was evaluated for further analysis. The experiments were performed in triplicate.

Western blot assays

Total protein was extracted from related glioma tissue/cells and 20 µg of isolated protein was separated by SDS-PAGE and transferred onto a PVDF membrane (Millipore, Billerica, MA, USA). The membranes were blocked in PBS with 0.1% Tween-20 containing 5% non-fat milk for 2 h at room temperature, and then were incubated with the primary antibodies: anti-Ki67, anti-PCNA, anti-caspase-3, anti-caspase-9, anti-P13K, anti-p-P13K, anti-AKT, anti-p-AKT, anti-GAPDH (Abcam, Cambridge, UK) and the corresponding HRP-conjugated secondary antibodies, followed by detection and visualization using a ChemiDoc XRS imaging system and analysis software (Bio-Rad, San Francisco, CA, USA). U6 and GAPDH (Abcam) were used as endogenous references.

Northern blot assays

Northern blot analysis was performed as previously described (25). The expression levels of miR-93 in gliomas samples, adjacent normal tissues, gliomas cell lines, and normal astrocyte cell line were determined by northern blot assay.

Luciferase activity assay

The Luc-MEG3-WT and Luc-MRG3-MUT were constructed as follows. The 3′-UTR of the MEG3 gene, which contains two putative miR-93 targeting sites, was amplified by chemical synthesis and inserted into the luciferase reporter vector (pGL4.74). U-251 cells were seeded onto 6-well culture plates in DMEM medium containing 10% fetal bovine serum and incubated overnight. Cells were co-transfected with 0.1 µg Luc-MEG3-WT or Luc-MRG3-MUT, together with 40 nM miR-93 mimic or 40 nM negative control for 24 h. Luciferase activity assays were detected by a dual-luciferase reporter system according to the manufacturer (Promega, E2920).

Immunohistochemistry analysis and immunofluorescence analysis

Formalin fixed paraffin-embedded gliomas were cut with a microtome into 5-µm paraffin sections. Antigen retrieval was carried out in heated 10 mM citrate buffer of pH 6.0 for 10 min at 96-98°C. Slides were incubated with primary antibodies against Ki-67, PCNA and AKT (Boster Bioengineering, Wuhan, China). Corresponding mouse horseradish peroxidase (HRP)-conjugated secondary antibody was added for 1 h at room temperature. Cells were counterstained with 10 mg/ml DAPI. Sections were subsequently incubated with the cell and tissue staining kit HRP-DAB system (R&D Systems, Minneapolis, MN, USA), according to the manufacturer's instructions.

Glioma xenografts

Specific pathogen-free (SPF) athymic nude mice (male, six to eight weeks of age) were housed and manipulated according to the protocols approved by the experimental animal center of the Yulin Hospital of Traditional Chinese Medicine. For investigating tumorigenicity of MEG3 in vivo, xenograft mouse model was created by subcutaneous injection of 1×107 U-251 cells transfected with lncRNA-MEG3 or control fragment to SPF nude mice. After the development of a palpable tumor, the tumor volume was monitored every 6 days and assessed by measuring the 2 perpendicular dimensions using a caliper and the formula (a × b2)/2, where a is the larger and b is the smaller dimension of the tumor. At 30 days after inoculation, the mice were sacrificed and tumor weights were assessed. Tumors from each mouse were randomly selected for immunohistochemical (IHC) analysis. All the animal experiments were performed according to relevant national and international guidelines and were approved by the animal experimental ethics committee.

Statistical analysis

The significance of differences between 2 groups was estimated using the Student's t-test. Data are shown as mean ± SD of at least three independent experiments performed in triplicate. All of the P-values were 2-sided and differences were considered statistically significant at P<0.05.

Results

The expression of MEG3 is downregulated in glioma

To determine whether MEG3 was associated with the development of glioma, the expression of MEG3 in glioma tissues and cell lines was firstly evaluated through qPCR. As shown in Fig. 1A, the level of MEG3 in tumor tissues was obviously lower than that in normal tissues (P<0.01). Besides, the expression of MEG3 in corresponding cell lines (U-251/MO59J) was detected by qRT-PCR. The level of MEG3 in normal glioma cell lines was significantly decreased compared with normal human astrocyte cell line (P<0.05, P<0.01, Fig. 1B). These results suggest that MEG3 level is reduced in glioma.

Figure 1.

MEG3 expression was downregulated in glioma. (A) Relative expression of MEG3 in tumor tissue and normal tissue was detected through q-RCR (**P<0.01 versus normal tissue group). (B) Relative expression of MEG3 in glioma cell lines (U-251/MO59J) and normal astrocyte was evaluated through qRT-RCR (*P<0.05, **P<0.01 versus astrocyte).

Overexpression of MEG3 suppresses cell growth

To elucidate the role of MEG3 in regulating the proliferation of glioma cells, two representative glioma cell lines U-251 were transfected with lncRNA-MEG3 or control fragment. Expression of MEG3 was significantly increased in U-251 cells treated with lncRNA-MEG3 (P<0.001, Fig. 2A). Then, upregulated MEG3 largely suppressed the proliferation of U-251 cells (P<0.05, Fig. 2B and C). To convince the results, the expression of proliferation marker proteins Ki67 and PCNA was evaluated through western blotting. Results showed that the level of Ki67 and PCNA was significantly suppressed in U-251 cells transfected with lncRNA-MEG3 (Fig. 2D). Flow cytometric analysis indicated that apoptosis rate was obviously elevated with the overexpression of MEG3 (P<0.001, Fig. 2E and F). Similarly, the expression of apoptosis-related proteins (caspase-3 and caspase-9) was enhanced under the treatment of lncRNA-MEG3. These results indicate that overexpressed MEG3 suppresses cell growth and induces cell apoptosis in glioma.

Figure 2.

Overexpression of MEG3 suppresses cell growth. U-373 and SNB19 cells were pretreated with lncRNA-MEG3 or control fragment. (A) Relative expression of MEG3 in U-251 cells was detected through qRT-RCR (***P<0.001 versus control). (B) CCK8 assay was employed to examine proliferation rates of U-251 cells (*P<0.05 versus control). (C) The production of proliferation marker proteins Ki67 and PCNA in U-251 cells was evaluated through western blotting. GAPDH was used as an endogenous reference. (D) Flow cytometry was performed to determine the percentages of apoptosis in U-251 cells. (E) Histogram represents the statistical analysis of flow cytometry (***P<0.001 versus control). (F) The expression of apoptosis-related proteins (caspase-3 and caspase-9) in U-251 cells was detected by western blotting. GAPDH was used as an endogenous reference.

miR-93 is a direct target of MEG3

Having known that miRNA always works by binding with the 3′ untranslated region (3′UTR) of corresponding mRNAs. To explore the relationship between lncRNA-MEG3 and miR-93, complementary sites of miR-93 in MEG3 RNA were firstly predicted through bioinformatics analysis (Fig. 3A). The significantly increased expression of miR-93 was found in tumor tissues compared with normal tissues (P<0.01, Fig. 3B). The result was further convinced through northern blotting in tumor tissues and normal tissues (Fig. 3C). Besides that, the expression of miR-93 was found upregulated in glioma cell lines (U-251/MO591) compared with human common astrocyte through qRT-RCR and northern blotting (P<0.05, P<0.01, Fig. 3D and E). The increased level of miR-93 was decreased by adding lncRNA-MEG3 into U-251 cells transfected with miR-93 mimic. Similarly, the downregulated level of miR-93 was increased by adding MEG3-shRNA into U-251 cells transfected with miR-93 inhibitor (P<0.01, P<0.001, Fig. 3F and G). The targeting relationship between MEG3 and miR-93 was further identified through Luciferase activity assay. Luciferase reporter assays showed that relative luciferase activity was obviously decreased by overexpressed miR-93 in U-251 cells transfected with MEG3 WT (P<0.001, Fig. 3H). The negative correlation between MEG3 and miR-93 was further detected through relative expression analysis from 30 gliomas samples (Fig. 3I). All the results above illustrate the fact that miR-93 is a direct target of MEG3.

Figure 3.

miR-93 is a direct target of MEG3. (A) Target sequences of miR-93 in MEG3 mRNA were analyzed through bioinformatics. (B) Relative expression of miR-93 was measured in tumor tissues and normal tissues through qRT-RCR (**P<0.01 versus normal tissues) (C) Expression of miR-93 was measured in tumor tissues and normal tissues by northern blotting. U6 was used as an endogenous reference. (D) Relative expression of miR-93 in human glioma cell lines (U-251/MO59J) and astrocyte was evaluated through qRT-RCR (*P<0.05, **P<0.01 versus astrocyte). (E) Production of miR-93 was measured in above related cell lines through northern blotting. (F and H) The expression level of miR-93 was measured by northern blotting in U-251 cells transfected with lncRNA-MEG3 or the control and in combination with miR-93 mock or mimics. Histogram represents the statistical analysis of northern blotting (H) (**P<0.01). (G and I) The expression level of miR-93 was measured by northern blotting in U-251 cells transfected with MEG3-shRNA or the control and in combination with miR-93 mock or inhibitors. Histogram represents the statistical analysis of northern blotting (I) (**P<0.01). (J) The luciferase reporter assay was used to detect the luciferase activity in U-251 cells co-transfected with lncRNA-MEG3 (WT or MUT) and/or miR-93 mimics or mock (***P<0.001 versus MEG3 WT group). (K) The correlation between miRNA-93 and MEG3 in 30 glioma samples from Yulin Hospital of Traditional Chinese Medicine.

miR-93 is involved in the growth of glioma

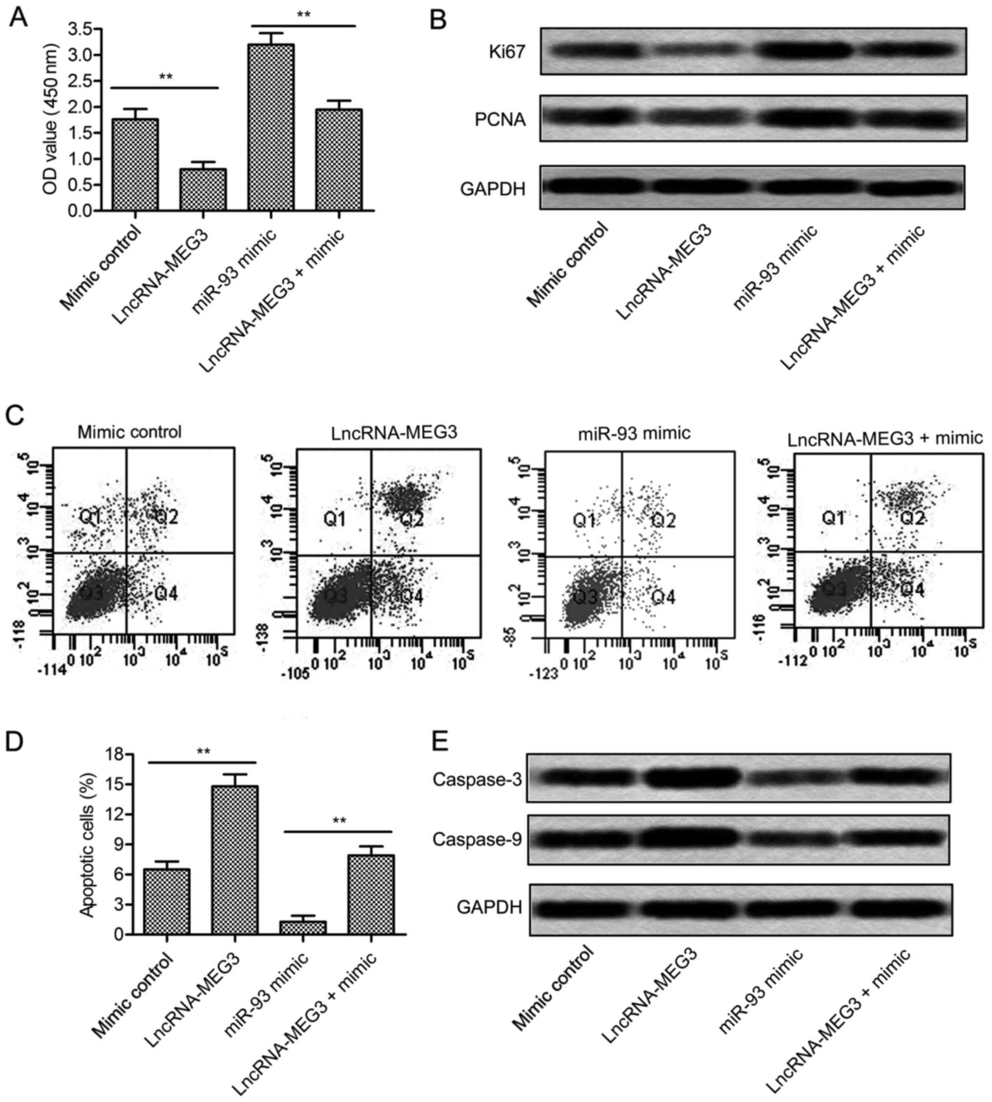
miR-93 is found effective in various cancers, but few studies clarified how it works in glioma. Cell proliferation of U-251 cells was largely increased in miR-93 mimic group detected through CCK8 assay (P<0.01, Fig. 4A). Besides that, the expression of proliferation marker proteins Ki67 and PCNA was raised in U-251 cells treated with miR-93 mimic (Fig. 4B). Flow cytometric analysis demonstrated that cell apoptosis rate was significantly suppressed by miR-93 mimic (P<0.01, Fig. 4C and D). Western blot assay further proved this opinion. The expression level of apoptosis-related proteins (caspase-3 and caspase-9) was largely reduced in U-251 cells treated with miR-93 mimic (Fig. 4E). Integrated these results, we concluded that miR-93 promoted the growth of glioma cells.

Figure 4.

miR-93 is involved in the growth of glioma. U-251 cells were pretreated with lncRNA-MEG3 and/or miR-93 mimics or mimic control alone. (A) The proliferation of U-251 cells was detected through CCK8 assay (**P<0.01). (B) The expression of proliferation marker proteins Ki67 and PCNA in U-251 cells was evaluated through western blotting. GAPDH was used as an endogenous reference. (C) Flow cytometry was performed to determine the percentages of apoptosis in U-251 cells. (D) Histogram represents the statistical analysis of flow cytometry (**P<0.01). (E) The expression level of apoptosis-related proteins (caspase-3 and caspase-9) was detected in U-251 cells through western blotting. GAPDH was used as an endogenous reference.

MEG3 restrains the activation of PI3K/AKT pathway

To further explore the signal pathway underlying the disincentive role in the proliferation of glioma, U-251 cells were transfected with lncRNA-MEG3 and/or miR-93 mimic or mimic control. The expression of P13K/AKT and phosphorylated p-P13K/p-AKT was detected through western blot. The result exhibited that PI3K/AKT pathway was activated by miR-93 mimic but was restrained by lncRNA-MEG3 (Fig. 5A and B). The level of p-P13K and p-AKT was strongly decreased by adding lncRNA-MEG3 into U-251 cells transfected with miR-93 mimic (P<0.001, Fig. 5C and D). Moreover, the subcellular localization of AKT was measured. Compared with the mimic control group, the cytomembrane staining of AKT was reduced in lncRNA-MEG3 group but was promoted in miR-93 mimic group. Then, increased cytoplasmic and cytomembrane staining of AKT was decreased by co-transfecting MEG3 in U-251 cells pretreated with miR-93 mimic (Fig. 5E). The results above suggest that MEG3 restrains the activation of PI3K/AKT pathway by reducing cytomembrane translocation of AKT.

Figure 5.

MEG3 restrains the activation of PI3K/AKT pathway. U-251 cells were pretreated with lncRNA-MEG3 and/or miR-93 mimics or mimic control alone. (A and B) The expression of P13K/AKT and their phosphorylation intermediate p-P13K/p-AKT was detected through western blotting. GAPDH was used as an endogenous reference. (C and D) Histogram represents the statistical analysis of relative expression of p-P13K and p-AKT detected through western blotting (***P<0.001). (E) The subcellular localization of AKT in U-251 cells pretreated as described was measured through immunofluorescence staining.

MEG3 inhibits tumor growth in vivo

Having identified the role of MEG3 in glioma proliferation in vitro, further research was conducted to investigate the effects of MEG3 in vivo. Glioma xenograft mouse model was created by subcutaneous injection of U-251 cells pretreated with lncRNA-MEG3 or control fragment to SPF nude mice. Tumor formation and tumor volume were effectively suppressed by MEG3 compared with the control group (Fig. 6A and B). Upregulated expression of MEG3 was detected in MEG3 model mice (P<0.001, Fig. 6C). The expression of proliferation marker proteins Ki67 and PCNA was cut down in MEG3 model mice (Fig. 6D). Relative expression of miR-93 was suppressed by MEG3 detected through qRT-PCR and northern blotting, respectively (P<0.001, Fig. 6E). The expression of P13K and AKT was elevated but the level of p-P13K and p-AKT was reduced in MEG3 model mice (Fig. 6F). Results above indicate that MEG3 suppresses tumor growth in vivo.

Figure 6.

MEG3 inhibits tumor growth in vivo. Xenograft mouse model was created by subcutaneous injection of U-251 cells pretreated with or without lncRNA-MEG3 to SPF nude mice. (A) Representative tumors from two groups of mice are shown (n=5). (B) Tumor growth trend in lncRNA-MEG3 mice and control group mice is shown (**P<0.01, ***P<0.001 versus control group). (C) Relative expression of MEG3 was detected in MEG3 model mice and control group mice (***P<0.001 versus control group). (D) Tumor tissues from the two groups were fixed, embedded, deparaffinized and followed by treatment with primary antibody and secondary antibody as described. Then production of proliferation marker proteins Ki67 and PCNA was detected through IHC. (E) Relative expression of miR-93 was detected through qRT-PCR and western blotting, respectively (***P<0.001 versus control group). (F) Expression of P13K/p-P13K and AKT/p-AKT in the two groups was detected through western blotting. GAPDH was used as an endogenous reference.

Discussion

Gliomas are the most common malignancy in human brain cancers, resulting in many new cases and mortality every year. Due to the inevitable progression, high relapse rate and radiation therapy resistance, the treatment for patients with gliomas is still not optimistic (26,27). Large amounts of research has been conducted to explore the mechanism of glioma. According to the study of Wang et al, overexpressed EGF-containing fibulin-like extracellular matrix protein 2 (EFEMP2) promoted proliferation and invasion of glioma cells (28). Others suggested that tripartite motif-containing protein 11 (TRIM11) promoted proliferation, invasion, migration and tumor growth in glioma (29). However, the current research is far from completely understood, so it is urgent to further explore related pathogenesis for more effective treatment of glioma.

Long non-coding RNAs (lncRNAs) were reported to be involved in various cancer processes, such as cell proliferation and apoptosis, cell migration and invasion. Previous studies reported that LncR-MEG3 acted as a tumor depressor in various tumors. MEG3 were found downregulated in cancer tissues compared with the adjacent normal tissues in cervical cancer (30), NSCLC (31), gastric cancer (32) and prostate cancer (33). The downregulation of MEG3 is usually associated with poor prognosis and promotes cell proliferation in cancers (34,35). Similarly, in our study, largely depressed MEG3 was found in the glioma tissues and cell lines (U-251/MO59J) compared with the normal tissues and cell line. In order to find novel targets for glioma therapy, the suppressed MEG3 was upregulated by transfecting with recombinant lentiviral vector carrying lncR-MEG3 mRNA. Overexpressed MEG3 by transfection obviously inhibited cell proliferation and promoted cell apoptosis in U-251 cells. This viewpoint was further proved by high-level proliferation marker proteins Ki67/PCNA and low-level apoptosis-related proteins caspase-3/caspase-9 in U-251 cells. These results suggest that MEG3 level is suppressed in glioma and the upregulation of MEG3 restrains the proliferation of glioma.

Recently, the interaction between lncRNAs and miRNAs attains more and more attentions during the research into pathological mechanism of cancer. For example, lncR-metastasis associated lung adenocarcinoma transcript 1 (MALAT1) was degraded by miR-93 in the nucleus (36) but lncR-H19 upregulated the expression of miR-675 in colon cancer. lncRNAs could even act as competing endogenous RNAs (ceRNAs) to compete with miRNAs for binding to mRNAs (37). Previous studies have identified that lncR-MEG3 and miR-93 are both involved in the development of glioma, but the interaction between the two has not been verified. In our study, the targeting relationship between them was forecast by bioinformatics analysis. The elevated production of miR-93 in glioma tissues and cell lines is exact opposite to the expression of MEG3. Of note, the expression of miR-93 was suppressed by lncR-MEG3 but was increased by MEG3-shRNA. To further verify the targeting reaction between the two, luciferase reporter vectors of lncR-MEG3 WT and lncR-MEG3 MUT were constructed. Luciferase activity assay showed that the intensity of fluorescence signal was significantly restrained by overexpressed miR-93 in MEG3 WT group. Moreover, the negative correlation of lncR-MEG3 and miR-93 level was visually displayed with trend lines. These results above indicate that miR-93 is a target of lncR-MEG3 in glioma.

Varieties of evidence revealed that many miRNAs were associated with human glioma samples or cell lines in vitro and in vivo (38,39). Among these related miRNAs, miR-93 has attracted increasing attention in the pathogenesis of glioma. Evidence showed that miR-93 promoted the malignant phenotypes of human glioma cells and induced their chemo-resistance to temozolomide (40). Another study proved that miR-93 was involved in the angiogenesis of gliomas by regulating the expression of several related genes IL-8 and VEGF (vascular endothelial growth factor) (41). These results indicated that the inhibition of miR-93 may prevent the development of glioma. In our study, MEG3 offset the role of miR-93 mimic in regulating cell proliferation and apoptosis in glioma cells. Overexpressed MEG3 also downregulated the expression of Ki67 and PCNA and increased the level of caspase-3 and caspase-9 in cells transfected with miR-93 mimic. These results indicate that the overexpressed MEG3 inhibits the proliferation of glioma cells via targeting miR-93.

Previous study identified that PI3K/Akt signaling played an important role in glioma. Platycodin D has been reported to activate PI3K/Akt signaling to regulate the proliferation and apoptosis of human glioma U-251 cells (42). Previous studies also indicated that Serine/arginine SR protein kinases 1 (SRPK1) regulated apoptosis, metastasis, and angiogenesis of glioma through the PI3K/Akt signaling pathway (43). From the above, we speculated that the MEG3-miR-93 pathway worked in glioma via the PI3K/Akt signaling pathway. In our study, the expression of p-PI3K and p-AKT was lessened by lncRNA-MEG3 but was raised by miR-93 mimics. Besides, the overexpressed MEG3 reduced the accumulated cytoplasmic and cytomembrane staining of AKT in U-251 cells transfected with miR-93 mimic. Results above suggest that overexpressed MEG3 works in glioma by inactivating the PI3K/AKT pathway.

Having identified that lncR-MEG3 inhibited the proliferation of glioma in vitro, we further explored the effect of lncR-MEG3 in vivo. According to other studies, MEG3 was mainly correlated with tumor growth in prostate cancer (44), human pituitary tumor (45) and pancreatic cancer (46). In our study, upregulated expression of lncR-MEG3 also significantly suppressed tumor growth and tumor volume in lncR-MEG3 model mice. Besides, the production of proliferation marker proteins Ki67 and PCNA was decreased in lncR-MEG3 model mice. Moreover, lncR-MEG3 decreased the expression of p-P13K and p-AKT in vivo compared with the control group. Results above indicate that lncR-MEG3 inhibited tumor growth in vivo.

In conclusion, our research found that lncR-MEG3 was downregulated in glioma and overexpressed lncR-MEG3 promoted apoptosis and inhibited proliferation of glioma in vitro by targeting miR-93. Overexpressed MEG3 counteracted the regulating role of miR-93 mimic in cell proliferation and apoptosis. Further research revealed that the overexpressed MEG3 restrained the activation of the PI3K/AKT pathway by reducing cytomembrane staining of AKT. Moreover, overexpressed MEG3 suppressed the growth of glioma in vivo. We aimed to increase the reduced expression of MEG3 by transfection in this study, but trying to avoid the loss of MEG3 induced by hypermethylation as described by Li et al is also a good scheme for gliomas treatment (47). Our research is the first to establish the possible link between lncR-MEG3 and miR-93 in glioma, providing a new perspective in glioma treatment, and we will also make further efforts to gain understanding of glioma mechanisms.

Acknowledgements

This work was funded by the Project of Science and Technology department of Shaanxi Province (no. 2012sp12-08)

Glossary

Abbreviations

Abbreviations:

lncRNA

long non-coding RNA

miR

microRNA

MEG3

maternally expressed gene 3

qRT-PCR

quantitative real-time polymerase chain reaction

CCK-8

Cell Counting Kit-8

PI3K/AKT

phosphatidylinositol 3 kinase/protein kinase B

WHO

World Health Organization

shRNA

short hairpin RNA

References

1 

Wang Y and Jiang T: Understanding high grade glioma: Molecular mechanism, therapy and comprehensive management. Cancer Lett. 331:139–146. 2013. View Article : Google Scholar : PubMed/NCBI

2 

Sathornsumetee S and Rich JN: New treatment strategies for malignant gliomas. Expert Rev Anticancer Ther. 6:1087–1104. 2006. View Article : Google Scholar : PubMed/NCBI

3 

Louis DN, Ohgaki H, Wiestler OD, Cavenee WK, Burger PC, Jouvet A, Scheithauer BW and Kleihues P: The 2007 WHO classification of tumours of the central nervous system. Acta Neuropathol. 114:97–109. 2007. View Article : Google Scholar : PubMed/NCBI

4 

Penas-Prado M and Gilbert MR: Molecularly targeted therapies for malignant gliomas: Advances and challenges. Expert Rev Anticancer Ther. 7:641–661. 2007. View Article : Google Scholar : PubMed/NCBI

5 

Ohgaki H and Kleihues P: Epidemiology and etiology of gliomas. Acta Neuropathol. 109:93–108. 2005. View Article : Google Scholar : PubMed/NCBI

6 

Yuan JH, Yang F, Wang F, Ma JZ, Guo YJ, Tao QF, Liu F, Pan W, Wang TT, Zhou CC, et al: A long noncoding RNA activated by TGF-β promotes the invasion-metastasis cascade in hepatocellular carcinoma. Cancer Cell. 25:666–681. 2014. View Article : Google Scholar : PubMed/NCBI

7 

Iyer MK, Niknafs YS, Malik R, Singhal U, Sahu A, Hosono Y, Barrette TR, Prensner JR, Evans JR, Zhao S, et al: The landscape of long noncoding RNAs in the human transcriptome. Nat Genet. 47:199–208. 2015. View Article : Google Scholar : PubMed/NCBI

8 

Tsang WP, Ng EK, Ng SS, Jin H, Yu J, Sung JJ and Kwok TT: Oncofetal H19-derived miR-675 regulates tumor suppressor RB in human colorectal cancer. Carcinogenesis. 31:350–358. 2010. View Article : Google Scholar : PubMed/NCBI

9 

Wang P, Ren Z and Sun P: Overexpression of the long non-coding RNA MEG3 impairs in vitro glioma cell proliferation. J Cell Biochem. 113:1868–1874. 2012. View Article : Google Scholar : PubMed/NCBI

10 

Benetatos L, Vartholomatos G and Hatzimichael E: MEG3 imprinted gene contribution in tumorigenesis. Int J Cancer. 129:773–779. 2011. View Article : Google Scholar : PubMed/NCBI

11 

Zhang X, Zhou Y, Mehta KR, Danila DC, Scolavino S, Johnson SR and Klibanski A: A pituitary-derived MEG3 isoform functions as a growth suppressor in tumor cells. J Clin Endocrinol Metab. 88:5119–5126. 2003. View Article : Google Scholar : PubMed/NCBI

12 

Guo Q, Qian Z, Yan D, Li L and Huang L: LncRNA-MEG3 inhibits cell proliferation of endometrial carcinoma by repressing Notch signaling. Biomed Pharmacother. 82:589–594. 2016. View Article : Google Scholar : PubMed/NCBI

13 

Zhou X, Ji G, Ke X, Gu H, Jin W and Zhang G: MiR-141 inhibits gastric cancer proliferation by interacting with long noncoding RNA MEG3 and down-regulating E2F3 expression. Dig Dis Sci. 60:3271–3282. 2015. View Article : Google Scholar : PubMed/NCBI

14 

Cimmino A, Calin GA, Fabbri M, Iorio MV, Ferracin M, Shimizu M, Wojcik SE, Aqeilan RI, Zupo S, Dono M, et al: miR-15 and miR-16 induce apoptosis by targeting BCL2. Proc Natl Acad Sci USA. 102:13944–13949. 2005. View Article : Google Scholar : PubMed/NCBI

15 

Godlewski J, Nowicki MO, Bronisz A, Williams S, Otsuki A, Nuovo G, Raychaudhury A, Newton HB, Chiocca EA and Lawler S: Targeting of the Bmi-1 oncogene/stem cell renewal factor by microRNA-128 inhibits glioma proliferation and self-renewal. Cancer Res. 68:9125–9130. 2008. View Article : Google Scholar : PubMed/NCBI

16 

Jiang L, Wang C, Lei F, Zhang L, Zhang X, Liu A, Wu G, Zhu J and Song L: miR-93 promotes cell proliferation in gliomas through activation of PI3K/Akt signaling pathway. Oncotarget. 6:8286–8299. 2015. View Article : Google Scholar : PubMed/NCBI

17 

Ohta K, Hoshino H, Wang J, Ono S, Iida Y, Hata K, Huang SK, Colquhoun S and Hoon DS: MicroRNA-93 activates c-Met/PI3K/Akt pathway activity in hepatocellular carcinoma by directly inhibiting PTEN and CDKN1A. Oncotarget. 6:3211–3224. 2015. View Article : Google Scholar : PubMed/NCBI

18 

Ke ZP, Xu P, Shi Y and Gao AM: MicroRNA-93 inhibits ischemia-reperfusion induced cardiomyocyte apoptosis by targeting PTEN. Oncotarget. 7:28796–28805. 2016. View Article : Google Scholar : PubMed/NCBI

19 

Schildge S, Bohrer C, Beck K and Schachtrup C: Isolation and culture of mouse cortical astrocytes. J Vis Exp. 71:pii: 50079. 2013.

20 

Slezak M, Korostynski M, Gieryk A, Golda S, Dzbek J, Piechota M, Wlazlo E, Bilecki W and Przewlocki R: Astrocytes are a neural target of morphine action via glucocorticoid receptor-dependent signaling. Glia. 61:623–635. 2013. View Article : Google Scholar : PubMed/NCBI

21 

Pongrac IM, Dobrivojević M, Ahmed LB, Babič M, Šlouf M, Horák D and Gajović S: Improved biocompatibility and efficient labeling of neural stem cells with poly(L-lysine)-coated maghemite nanoparticles. Beilstein J Nanotechnol. 7:926–936. 2016. View Article : Google Scholar : PubMed/NCBI

22 

Wang W, Shi W and Li H: A modified in vitro method to obtain pure astrocyte cultures induced from mouse hippocampal neural stem cells using clonal expansion. Cell Mol Neurobiol. 32:373–380. 2012. View Article : Google Scholar : PubMed/NCBI

23 

Yu C, Wang M, Li Z, Xiao J, Peng F, Guo X, Deng Y, Jiang J and Sun C: MicroRNA-138-5p regulates pancreatic cancer cell growth through targeting FOXC1. Cell Oncol (Dordr). 38:173–181. 2015. View Article : Google Scholar : PubMed/NCBI

24 

Pfaffl MW: A new mathematical model for relative quantification in real-time RT-PCR. Nucleic Acids Res. 29:e452001. View Article : Google Scholar : PubMed/NCBI

25 

Liu J, Ma L, Li C, Zhang Z, Yang G and Zhang W: Tumor-targeting TRAIL expression mediated by miRNA response elements suppressed growth of uveal melanoma cells. Mol Oncol. 7:1043–1055. 2013. View Article : Google Scholar : PubMed/NCBI

26 

Li R, Chen X, You Y, Wang X, Liu Y, Hu Q and Yan W: Comprehensive portrait of recurrent glioblastoma multiforme in molecular and clinical characteristics. Oncotarget. 6:30968–30974. 2015. View Article : Google Scholar : PubMed/NCBI

27 

Cuddapah VA, Robel S, Watkins S and Sontheimer H: A neurocentric perspective on glioma invasion. Nat Rev Neurosci. 15:455–465. 2014. View Article : Google Scholar : PubMed/NCBI

28 

Wang L, Chen Q, Chen Z, Tian D, Xu H, Cai Q, Liu B and Deng G: EFEMP2 is upregulated in gliomas and promotes glioma cell proliferation and invasion. Int J Clin Exp Pathol. 8:10385–10393. 2015.PubMed/NCBI

29 

Di K, Linskey ME and Bota DA: TRIM11 is overexpressed in high-grade gliomas and promotes proliferation, invasion, migration and glial tumor growth. Oncogene. 32:5038–5047. 2013. View Article : Google Scholar : PubMed/NCBI

30 

Zhang J, Yao T, Wang Y, Yu J, Liu Y and Lin Z: Long noncoding RNA MEG3 is downregulated in cervical cancer and affects cell proliferation and apoptosis by regulating miR-21. Cancer Biol Ther. 17:104–113. 2016. View Article : Google Scholar : PubMed/NCBI

31 

Lu KH, Li W, Liu XH, Sun M, Zhang ML, Wu WQ, Xie WP and Hou YY: Long non-coding RNA MEG3 inhibits NSCLC cells proliferation and induces apoptosis by affecting p53 expression. BMC Cancer. 13:4612013. View Article : Google Scholar : PubMed/NCBI

32 

Peng W, Si S, Zhang Q, Li C, Zhao F, Wang F, Yu J and Ma R: Long non-coding RNA MEG3 functions as a competing endogenous RNA to regulate gastric cancer progression. J Exp Clin Cancer Res. 34:792015. View Article : Google Scholar : PubMed/NCBI

33 

Luo G, Wang M, Wu X, Tao D, Xiao X, Wang L, Min F, Zeng F and Jiang G: Long non-coding RNA MEG3 inhibits cell proliferation and induces apoptosis in prostate cancer. Cell Physiol Biochem. 37:2209–2220. 2015. View Article : Google Scholar : PubMed/NCBI

34 

Ying L, Huang Y, Chen H, Wang Y, Xia L, Chen Y, Liu Y and Qiu F: Downregulated MEG3 activates autophagy and increases cell proliferation in bladder cancer. Mol Biosyst. 9:407–411. 2013. View Article : Google Scholar : PubMed/NCBI

35 

Yin DD, Liu ZJ, Zhang E, Kong R, Zhang ZH and Guo RH: Decreased expression of long noncoding RNA MEG3 affects cell proliferation and predicts a poor prognosis in patients with colorectal cancer. Tumour Biol. 36:4851–4859. 2015. View Article : Google Scholar : PubMed/NCBI

36 

Leucci E, Patella F, Waage J, Holmstrøm K, Lindow M, Porse B, Kauppinen S and Lund AH: microRNA-9 targets the long non-coding RNA MALAT1 for degradation in the nucleus. Sci Rep. 3:25352013. View Article : Google Scholar : PubMed/NCBI

37 

Xia T, Liao Q, Jiang X, Shao Y, Xiao B, Xi Y and Guo J: Long noncoding RNA associated-competing endogenous RNAs in gastric cancer. Sci Rep. 4:60882014. View Article : Google Scholar : PubMed/NCBI

38 

Yang TQ, Lu XJ, Wu TF, Ding DD, Zhao ZH, Chen GL, Xie XS, Li B, Wei YX, Guo LC, et al: MicroRNA-16 inhibits glioma cell growth and invasion through suppression of BCL2 and the nuclear factor-κB1/MMP9 signaling pathway. Cancer Sci. 105:265–271. 2014. View Article : Google Scholar : PubMed/NCBI

39 

Tian Y, Nan Y, Han L, Zhang A, Wang G, Jia Z, Hao J, Pu P, Zhong Y and Kang C: MicroRNA miR-451 downregulates the PI3K/AKT pathway through CAB39 in human glioma. Int J Oncol. 40:1105–1112. 2012.PubMed/NCBI

40 

Nie W, Ge HJ, Yang XQ, Sun X, Huang H, Tao X, Chen WS and Li B: LncRNA-UCA1 exerts oncogenic functions in non-small cell lung cancer by targeting miR-193a-3p. Cancer Lett. 371:99–106. 2016. View Article : Google Scholar : PubMed/NCBI

41 

Fabbri E, Brognara E, Montagner G, Ghimenton C, Eccher A, Cantù C, Khalil S, Bezzerri V, Provezza L, Bianchi N, et al: Regulation of IL-8 gene expression in gliomas by microRNA miR-93. BMC Cancer. 15:6612015. View Article : Google Scholar : PubMed/NCBI

42 

Xu C, Sun G, Yuan G, Wang R and Sun X: Effects of platycodin D on proliferation, apoptosis and PI3K/Akt signal pathway of human glioma U251 cells. Molecules. 19:21411–21423. 2014. View Article : Google Scholar : PubMed/NCBI

43 

Chang Y, Wu Q, Tian T, Li L, Guo X, Feng Z, Zhou J, Zhang L, Zhou S, Feng G, et al: The influence of SRPK1 on glioma apoptosis, metastasis, and angiogenesis through the PI3K/Akt signaling pathway under normoxia. Tumour Biol. 36:6083–6093. 2015. View Article : Google Scholar : PubMed/NCBI

44 

Ribarska T, Goering W, Droop J, Bastian KM, Ingenwerth M and Schulz WA: Deregulation of an imprinted gene network in prostate cancer. Epigenetics. 9:704–717. 2014. View Article : Google Scholar : PubMed/NCBI

45 

Chunharojrith P, Nakayama Y, Jiang X, Kery RE, Ma J, De La Hoz Ulloa CS, Zhang X, Zhou Y and Klibanski A: Tumor suppression by MEG3 lncRNA in a human pituitary tumor derived cell line. Mol Cell Endocrinol. 416:27–35. 2015. View Article : Google Scholar : PubMed/NCBI

46 

Hu D, Su C, Jiang M, Shen Y, Shi A, Zhao F, Chen R, Shen Z, Bao J and Tang W: Fenofibrate inhibited pancreatic cancer cells proliferation via activation of p53 mediated by upregulation of LncRNA MEG3. Biochem Biophys Res Commun. 471:290–295. 2016. View Article : Google Scholar : PubMed/NCBI

47 

Li J, Bian EB, He XJ, Ma CC, Zong G, Wang HL and Zhao B: Epigenetic repression of long non-coding RNA MEG3 mediated by DNMT1 represses the p53 pathway in gliomas. Int J Oncol. 48:723–733. 2016.PubMed/NCBI

Related Articles

  • Abstract
  • View
  • Download
  • Twitter
Copy and paste a formatted citation
Spandidos Publications style
Zhang L, Liang X and Li Y: Long non-coding RNA MEG3 inhibits cell growth of gliomas by targeting miR-93 and inactivating PI3K/AKT pathway Retraction in /10.3892/or.2020.7828. Oncol Rep 38: 2408-2416, 2017.
APA
Zhang, L., Liang, X., & Li, Y. (2017). Long non-coding RNA MEG3 inhibits cell growth of gliomas by targeting miR-93 and inactivating PI3K/AKT pathway Retraction in /10.3892/or.2020.7828. Oncology Reports, 38, 2408-2416. https://doi.org/10.3892/or.2017.5871
MLA
Zhang, L., Liang, X., Li, Y."Long non-coding RNA MEG3 inhibits cell growth of gliomas by targeting miR-93 and inactivating PI3K/AKT pathway Retraction in /10.3892/or.2020.7828". Oncology Reports 38.4 (2017): 2408-2416.
Chicago
Zhang, L., Liang, X., Li, Y."Long non-coding RNA MEG3 inhibits cell growth of gliomas by targeting miR-93 and inactivating PI3K/AKT pathway Retraction in /10.3892/or.2020.7828". Oncology Reports 38, no. 4 (2017): 2408-2416. https://doi.org/10.3892/or.2017.5871
Copy and paste a formatted citation
x
Spandidos Publications style
Zhang L, Liang X and Li Y: Long non-coding RNA MEG3 inhibits cell growth of gliomas by targeting miR-93 and inactivating PI3K/AKT pathway Retraction in /10.3892/or.2020.7828. Oncol Rep 38: 2408-2416, 2017.
APA
Zhang, L., Liang, X., & Li, Y. (2017). Long non-coding RNA MEG3 inhibits cell growth of gliomas by targeting miR-93 and inactivating PI3K/AKT pathway Retraction in /10.3892/or.2020.7828. Oncology Reports, 38, 2408-2416. https://doi.org/10.3892/or.2017.5871
MLA
Zhang, L., Liang, X., Li, Y."Long non-coding RNA MEG3 inhibits cell growth of gliomas by targeting miR-93 and inactivating PI3K/AKT pathway Retraction in /10.3892/or.2020.7828". Oncology Reports 38.4 (2017): 2408-2416.
Chicago
Zhang, L., Liang, X., Li, Y."Long non-coding RNA MEG3 inhibits cell growth of gliomas by targeting miR-93 and inactivating PI3K/AKT pathway Retraction in /10.3892/or.2020.7828". Oncology Reports 38, no. 4 (2017): 2408-2416. https://doi.org/10.3892/or.2017.5871
Follow us
  • Twitter
  • LinkedIn
  • Facebook
About
  • Spandidos Publications
  • Careers
  • Cookie Policy
  • Privacy Policy
How can we help?
  • Help
  • Live Chat
  • Contact
  • Email to our Support Team