Spandidos Publications Logo
  • About
    • About Spandidos
    • Aims and Scopes
    • Abstracting and Indexing
    • Editorial Policies
    • Reprints and Permissions
    • Job Opportunities
    • Terms and Conditions
    • Contact
  • Journals
    • All Journals
    • Oncology Letters
      • Oncology Letters
      • Information for Authors
      • Editorial Policies
      • Editorial Board
      • Aims and Scope
      • Abstracting and Indexing
      • Bibliographic Information
      • Archive
    • International Journal of Oncology
      • International Journal of Oncology
      • Information for Authors
      • Editorial Policies
      • Editorial Board
      • Aims and Scope
      • Abstracting and Indexing
      • Bibliographic Information
      • Archive
    • Molecular and Clinical Oncology
      • Molecular and Clinical Oncology
      • Information for Authors
      • Editorial Policies
      • Editorial Board
      • Aims and Scope
      • Abstracting and Indexing
      • Bibliographic Information
      • Archive
    • Experimental and Therapeutic Medicine
      • Experimental and Therapeutic Medicine
      • Information for Authors
      • Editorial Policies
      • Editorial Board
      • Aims and Scope
      • Abstracting and Indexing
      • Bibliographic Information
      • Archive
    • International Journal of Molecular Medicine
      • International Journal of Molecular Medicine
      • Information for Authors
      • Editorial Policies
      • Editorial Board
      • Aims and Scope
      • Abstracting and Indexing
      • Bibliographic Information
      • Archive
    • Biomedical Reports
      • Biomedical Reports
      • Information for Authors
      • Editorial Policies
      • Editorial Board
      • Aims and Scope
      • Abstracting and Indexing
      • Bibliographic Information
      • Archive
    • Oncology Reports
      • Oncology Reports
      • Information for Authors
      • Editorial Policies
      • Editorial Board
      • Aims and Scope
      • Abstracting and Indexing
      • Bibliographic Information
      • Archive
    • Molecular Medicine Reports
      • Molecular Medicine Reports
      • Information for Authors
      • Editorial Policies
      • Editorial Board
      • Aims and Scope
      • Abstracting and Indexing
      • Bibliographic Information
      • Archive
    • World Academy of Sciences Journal
      • World Academy of Sciences Journal
      • Information for Authors
      • Editorial Policies
      • Editorial Board
      • Aims and Scope
      • Abstracting and Indexing
      • Bibliographic Information
      • Archive
    • International Journal of Functional Nutrition
      • International Journal of Functional Nutrition
      • Information for Authors
      • Editorial Policies
      • Editorial Board
      • Aims and Scope
      • Abstracting and Indexing
      • Bibliographic Information
      • Archive
    • International Journal of Epigenetics
      • International Journal of Epigenetics
      • Information for Authors
      • Editorial Policies
      • Editorial Board
      • Aims and Scope
      • Abstracting and Indexing
      • Bibliographic Information
      • Archive
    • Medicine International
      • Medicine International
      • Information for Authors
      • Editorial Policies
      • Editorial Board
      • Aims and Scope
      • Abstracting and Indexing
      • Bibliographic Information
      • Archive
  • Articles
  • Information
    • Information for Authors
    • Information for Reviewers
    • Information for Librarians
    • Information for Advertisers
    • Conferences
  • Language Editing
Spandidos Publications Logo
  • About
    • About Spandidos
    • Aims and Scopes
    • Abstracting and Indexing
    • Editorial Policies
    • Reprints and Permissions
    • Job Opportunities
    • Terms and Conditions
    • Contact
  • Journals
    • All Journals
    • Biomedical Reports
      • Information for Authors
      • Editorial Policies
      • Editorial Board
      • Aims and Scope
      • Abstracting and Indexing
      • Bibliographic Information
      • Archive
    • Experimental and Therapeutic Medicine
      • Information for Authors
      • Editorial Policies
      • Editorial Board
      • Aims and Scope
      • Abstracting and Indexing
      • Bibliographic Information
      • Archive
    • International Journal of Epigenetics
      • Information for Authors
      • Editorial Policies
      • Editorial Board
      • Aims and Scope
      • Abstracting and Indexing
      • Bibliographic Information
      • Archive
    • International Journal of Functional Nutrition
      • Information for Authors
      • Editorial Policies
      • Editorial Board
      • Aims and Scope
      • Abstracting and Indexing
      • Bibliographic Information
      • Archive
    • International Journal of Molecular Medicine
      • Information for Authors
      • Editorial Policies
      • Editorial Board
      • Aims and Scope
      • Abstracting and Indexing
      • Bibliographic Information
      • Archive
    • International Journal of Oncology
      • Information for Authors
      • Editorial Policies
      • Editorial Board
      • Aims and Scope
      • Abstracting and Indexing
      • Bibliographic Information
      • Archive
    • Medicine International
      • Information for Authors
      • Editorial Policies
      • Editorial Board
      • Aims and Scope
      • Abstracting and Indexing
      • Bibliographic Information
      • Archive
    • Molecular and Clinical Oncology
      • Information for Authors
      • Editorial Policies
      • Editorial Board
      • Aims and Scope
      • Abstracting and Indexing
      • Bibliographic Information
      • Archive
    • Molecular Medicine Reports
      • Information for Authors
      • Editorial Policies
      • Editorial Board
      • Aims and Scope
      • Abstracting and Indexing
      • Bibliographic Information
      • Archive
    • Oncology Letters
      • Information for Authors
      • Editorial Policies
      • Editorial Board
      • Aims and Scope
      • Abstracting and Indexing
      • Bibliographic Information
      • Archive
    • Oncology Reports
      • Information for Authors
      • Editorial Policies
      • Editorial Board
      • Aims and Scope
      • Abstracting and Indexing
      • Bibliographic Information
      • Archive
    • World Academy of Sciences Journal
      • Information for Authors
      • Editorial Policies
      • Editorial Board
      • Aims and Scope
      • Abstracting and Indexing
      • Bibliographic Information
      • Archive
  • Articles
  • Information
    • For Authors
    • For Reviewers
    • For Librarians
    • For Advertisers
    • Conferences
  • Language Editing
Login Register Submit
  • This site uses cookies
  • You can change your cookie settings at any time by following the instructions in our Cookie Policy. To find out more, you may read our Privacy Policy.

    I agree
Search articles by DOI, keyword, author or affiliation
Search
Advanced Search
presentation
Oncology Reports
Join Editorial Board Propose a Special Issue
Print ISSN: 1021-335X Online ISSN: 1791-2431
Journal Cover
February-2018 Volume 39 Issue 2

Full Size Image

Sign up for eToc alerts
Recommend to Library

Journals

International Journal of Molecular Medicine

International Journal of Molecular Medicine

International Journal of Molecular Medicine is an international journal devoted to molecular mechanisms of human disease.

International Journal of Oncology

International Journal of Oncology

International Journal of Oncology is an international journal devoted to oncology research and cancer treatment.

Molecular Medicine Reports

Molecular Medicine Reports

Covers molecular medicine topics such as pharmacology, pathology, genetics, neuroscience, infectious diseases, molecular cardiology, and molecular surgery.

Oncology Reports

Oncology Reports

Oncology Reports is an international journal devoted to fundamental and applied research in Oncology.

Experimental and Therapeutic Medicine

Experimental and Therapeutic Medicine

Experimental and Therapeutic Medicine is an international journal devoted to laboratory and clinical medicine.

Oncology Letters

Oncology Letters

Oncology Letters is an international journal devoted to Experimental and Clinical Oncology.

Biomedical Reports

Biomedical Reports

Explores a wide range of biological and medical fields, including pharmacology, genetics, microbiology, neuroscience, and molecular cardiology.

Molecular and Clinical Oncology

Molecular and Clinical Oncology

International journal addressing all aspects of oncology research, from tumorigenesis and oncogenes to chemotherapy and metastasis.

World Academy of Sciences Journal

World Academy of Sciences Journal

Multidisciplinary open-access journal spanning biochemistry, genetics, neuroscience, environmental health, and synthetic biology.

International Journal of Functional Nutrition

International Journal of Functional Nutrition

Open-access journal combining biochemistry, pharmacology, immunology, and genetics to advance health through functional nutrition.

International Journal of Epigenetics

International Journal of Epigenetics

Publishes open-access research on using epigenetics to advance understanding and treatment of human disease.

Medicine International

Medicine International

An International Open Access Journal Devoted to General Medicine.

Journal Cover
February-2018 Volume 39 Issue 2

Full Size Image

Sign up for eToc alerts
Recommend to Library

  • Article
  • Citations
    • Cite This Article
    • Download Citation
    • Create Citation Alert
    • Remove Citation Alert
    • Cited By
  • Similar Articles
    • Related Articles (in Spandidos Publications)
    • Similar Articles (Google Scholar)
    • Similar Articles (PubMed)
  • Download PDF
  • Download XML
  • View XML
Article Open Access

MicroRNA-133a acts as a tumour suppressor in breast cancer through targeting LASP1

Retraction in: /10.3892/or.2022.8330
  • Authors:
    • Yanmin Sui
    • Xiaolei Zhang
    • Honglan Yang
    • Wei Wei
    • Minglin Wang
  • View Affiliations / Copyright

    Affiliations: Department of Oncology, Dongying People's Hospital, Dongying, Shandong 257091, P.R. China
    Copyright: © Sui et al. This is an open access article distributed under the terms of Creative Commons Attribution License.
  • Pages: 473-482
    |
    Published online on: November 27, 2017
       https://doi.org/10.3892/or.2017.6114
  • Expand metrics +
Metrics: Total Views: 0 (Spandidos Publications: | PMC Statistics: )
Metrics: Total PDF Downloads: 0 (Spandidos Publications: | PMC Statistics: )
Cited By (CrossRef): 0 citations Loading Articles...

This article is mentioned in:



Abstract

Many microRNAs (miRs) have been demonstrated to play promoting or tumor suppressive roles in human cancers including breast cancer. However, the molecular mechanism of miR-133a underlying the malignant progression of breast cancer still remains obscure. In the present study we observed that the expression of miR-133a was significantly downregulated in breast cancer tissues and cell lines, when compared with adjacent non-tumor tissues and normal breast cell line, respectively. Reduced miR-133a levels were significantly associated with advanced clinical stage, lymph node metastasis, as well as shorter survival time of patients with breast cancer. Restoration of miR-133a expression led to significant decrease in the proliferation, migration, and invasion of SK-BR-3 and MDA-MB-231 cells in vitro, as well as in tumor xenograft growth in nude mice. Luciferase reporter gene assay data identified LASP1 as a target gene of miR-133a, and the expression of LASP1 was negatively regulated by miR-133a in breast cancer cells. LASP1 was significantly upregulated in breast cancer tissues and cell lines, and its upregulation was significantly associated with disease progression. siRNA-induced LASP1 downregulation caused a significant reduction in breast cancer cell proliferation, migration and invasion. Furthermore, overexpression of LASP1 impaired the suppressive effects of miR-133a upregulation on the proliferation, migration and invasion of SK-BR-3 and MDA-MB-231 cells. In summary, the present study demonstrates that miR-133a acts as a tumor suppressor in breast cancer partly at least via targeting LASP1, and thus suggests that the miR-133a/LASP1 axis may become a potential therapeutic target for breast cancer.

Introduction

Breast cancer is the most common malignant tumour and the leading cause of cancer mortality in women, resulting in 14% of cancer-related deaths (1,2). Although great improvements have been made in the diagnosis and treatment of breast cancer, the prognosis of patients with advanced breast cancer is still not satisfactory. In recent decades, many oncogenes and tumour suppressors have been found to play key roles in the malignant progression of breast cancer, and an understanding of the molecular mechanisms underlying breast cancer progression seems to be beneficial for the development of novel therapeutic strategies for this disease (3,4).

MicroRNAs (miRs), a type of non-coding RNA that are 18–25 nucleotides in length, have been demonstrated to function as gene expression regulators by directly binding to the 3-untranslated regions (UTR) of their target mRNAs, which ultimately leads to mRNA degradation or translation inhibition (5,6). In the most recent decade, various miRs have been implicated in a variety of physiological and pathological processes, such as cell development and differentiation, angiogenesis and cell motility, as well as tumourigenesis (7,8). Moreover, many miRs, including miR-133a, have been observed to be significantly dysregulated in breast cancer and play suppressive or oncogenic roles (9–11).

Recently, miR-133a has been suggested to play an important role in some common human cancers (12,13). For instance, Zheng et al (13) showed that miR-133a could inhibit colorectal cancer cell invasion through inhibition of the protein expression of Fascin1. Moreover, the suppressive role of miR-133a in breast cancer has been suggested in several recent studies (11,14,15). For instance, Wu et al (14) examined miR-133a expression in formalin-fixed paraffin-embedded breast specimens from 26 benign, 34 pericancerous normal and 90 cancerous tissues using in situ hybridization and found that miR-133a was gradually downregulated from normal to benign to cancerous breast tissues. They further showed that downregulation of miR-133a was associated with disease progression and poor prognosis in breast cancer patients (14). Moreover, Ji et al (11) showed an in vivo antitumour effect with ultrasound-mediated miRNA-133a microbubble delivery in breast cancer. In addition, the oncogenic gene FSCN1 was identified as a direct target gene of miR-133a in breast cancer (15). However, whether other target genes of miR-133a exist in breast cancer still needs to be studied.

Growing evidence shows that LIM and SH3 domain protein 1 (LASP1) is a multi-functional protein that plays important roles in cytoskeletal formation and is a prognostic marker in different cancers (16). LASP1 expression is correlated with the grade, size and occurrence of metastasis in clinical tumour samples (17). LASP1 is a target of miRNAs, such as miR-203, miR-29a and miR-133b, and has been found in lung, breast cancer and hepatocarcinoma (18–20). However, whether LASP1 is targeted by miR-133a in breast cancer remains unknown. Thus, the present study aimed to investigate the molecular mechanisms by which miR-133a mediates the malignant progression of this disease.

Materials and methods

Clinical samples

This study was approved by the Ethics Committee of Dongying People's Hospital (Dongying, China). We collected a total of 78 primary breast cancer tissues and their matched adjacent non-tumour tissues when patients underwent surgical resection at Dongying Peoples Hospital from April 2010 to October 2011. All the patients were female and aged 28–74 years. Of the total patients, 35.9% (28/78) presented at advanced stage (III/IV) and 74.4% (58/78) presented with nodal metastasis (Table I). No patient had received radiotherapy or chemotherapy prior to surgery, and informed consent was obtained. The clinical information for these patients is summarized in Table I.

Table I.

Association between the miR-133a expression and clinicopathological characteristics in breast cancer.

Table I.

Association between the miR-133a expression and clinicopathological characteristics in breast cancer.

VariablesN (n=78)Low expression (n=47)High expression (n=31)P-value
Age (years) 1.00
  ≤50352114
  >50432617
Tumor size 0.496
  T1-T2442519
  T3-T4342212
Grade 0.485
  Well and moderately492821
  Poor291910
Lymph node metastasis 0.038a
  Present583919
  Absent20  812
Distant metastasis 0.0096b
  Present  9  9  0
  Absent693831
TNM stage 0.001b
  I–II502327
  III–IV2824  4

a P-value <0.05

b P-value <0.01.

Cell culture and transfection

Human normal breast cell line Hs 578Bst and human breast cancer cell lines MCF-7, MDA-MB-231, SK-BR-3, BT-20 and MDA-MB-361 were purchased from the American Type Culture Collection (ATCC; Manassas, VA, USA). All cell lines were cultured in Dulbeccos modified Eagles medium (DMEM; Thermo Fisher Scientific, Waltham, MA, USA) supplemented with 10% fetal bovine serum (FBS; Thermo Fisher Scientific) in a 37°C humidified atmosphere of 5% CO2. For the functional study of miR-133a and LASP1 in breast cancer in vitro, SK-BR-3 and MDA-MB-231 cells were transfected with scramble miR (namely, miR-NC), miR-133a mimic, negative control (NC) inhibitor, miR-133a inhibitor, NC siRNA, or LASP1 siRNA, or co-transfected with miR-133a mimic and blank pc-DNA3.1 vector (namely, miR-133a+NC) or miR-133a mimic and pc-DNA3.1-LASP1 plasmid (namely, miR-133a+LASP1) using Lipofectamine 2000 (Thermo Fisher Scientific) according to the manufacturers instructions. For in vivo study, SK-BR-3 and MDA-MB-231 cells were stably transfected with the blank pLVTH vector or pLVTH-miR-133a lentiviral plasmid, respectively. The miR-133a inhibitor, miR-133a mimic and the negative control were purchased from Shanghai GenePharma Co., Ltd. (Shanghai, China) and the miR-133a lentiviral plasmid and blank plasmid were purchased from GeneCopoeia (Guangzhou, China). At 48 h after cell transfection, the mRNA and protein expression levels were examined.

Reverse transcription-quantitative polymerase chain reaction (RT-qPCR)

Total RNA was extracted using TRIzol reagent (Thermo Fisher Scientific), according to the manufacturers instructions. After that, the total RNA was converted into cDNA using a Reverse Transcription kit (Thermo Fisher Scientific) according to the manufacturers instructions. For miR or mRNA expression, real-time PCR was performed using an All-in-One miRNA qPCR kit (GeneCopoeia, Rockville, MD, USA) or a Thermo One-Step RT-PCR kit (Thermo Fisher Scientific) according to the manufacturers instructions. U6 and GAPDH were used as internal references. The specific primer pairs used are as follows: miR-133a, forward, 5-TGCTTTGCTAGAGCTGGTAAAATG-3 and reverse, 5-AGCTACAGCTGGTTGAAGGG-3; U6, forward, 5-CTCGCTTCGGCAGCACA-3 and reverse, 5-AACGCT TCACGAATTTGCGT-3; LASP1, forward, 5-TGCGGCAA GATCGTGTATCC-3 and reverse, 5-GCAGTAGGGCTTC TTCTCGTAG-3; GAPDH, forward, 5-GGAGCGAGATC CCTCCAAAAT-3 and reverse, 5-GGCTGTTGTCATACT TCTCATGG-3. The PCR reaction conditions were 95°C for 3 min, followed by 40 cycles of denaturation at 95°C for 15 sec and an annealing/elongation step at 60°C for 30 sec. The relative expression was analysed by the 2−ΔΔCt method.

Western blot analysis

Tissues and cells were lysed in cold radioimmunoprecipitation assay buffer (Thermo Fisher Scientific), and a Bicinchoninic Acid Protein Assay kit (Thermo Fisher Scientific) was used to determine the protein concentration, according to the manufacturers instructions. After that, 60 µg of protein was separated with 10% SDS-PAGE and was then transferred to a polyvinylidene difluoride membrane (Thermo Fisher Scientific). The membrane was then blocked in 5% non-fat milk in phosphate-buffered saline (PBS; Thermo Fisher Scientific) containing 0.1% Tween-20 (Sigma-Aldrich, St. Louis, MO, USA) at room temperature for 3 h. After being washed with PBS for 15 min, the membrane was incubated with rabbit anti-LASP1 primary antibody (1:500; Abcam, Cambridge, UK) or rabbit anti-GAPDH primary antibody (1:500; Abcam) at room temperature for 3 h. After being washed with PBS for 15 min, the membrane was incubated with goat anti-rabbit secondary antibody (1:5,000; Abcam) at room temperature for 40 min. After being washed with PBS for 15 min, the protein band was detected using an Enhanced Chemiluminescence Western Blotting kit (Thermo Fisher Scientific) and then quantified using Image Lab analysis software 3.1 (Bio-Rad Laboratories, Inc., Hercules, CA, USA), according to the manufacturers instructions.

MTT assay

An MTT assay was used to examine cell proliferation. SK-BR-3 and MDA-MB-231 cells (5×103/well) were plated into a 96-well plate and cultured at 37°C with 5% CO2 for 12, 24, 48 or 72 h. Subsequently, 20 µl MTT (5 mg/ml; Life Technologies/Thermo Fisher Scientific) was added. Following incubation at 37°C for 4 h, 150 µl dimethyl sulfoxide (DMSO; Thermo Fisher Scientific) was added. Following incubation at room temperature for 10 min, formazan production was detected by determining the optical density at 570 nm using a Multiskan FC enzyme immunoassay analyser (Thermo Fisher Scientific).

Wound healing assay

SK-BR-3 and MDA-MB-231 cells were cultured in DMEM with 10% FBS to full confluence. After that, we created a wound using a plastic scraper. After being washed with PBS, cells were incubated in DMEM at 37°C for 24 h. Then, the medium was replaced with DMEM with 10% FBS. After incubation at 37°C for 48 h, the wound was observed under a microscope (Nikon, Tokyo, Japan).

Transwell assay

SK-BR-3 and MDA-MB-231 cell suspensions were added to the Matrigel (Chemicon, Temecula, CA, USA) pre-coated upper chamber (Chemicon), and 300 µl of DMEM with 10% FBS was added into the lower chamber. Cells were then incubated at 37°C for 24 h. After that, those cells not through the membrane of the insert were removed using a cotton-tipped swab. Those cells on the lower surface of the membrane were stained with gentian violet (Sigma-Aldrich) and counted under a microscope (Olympus, Tokyo, Japan).

Tumour growth in vivo

Male BALB/C-nu/nu nude mice (12 weeks, n=5 in each group) were maintained under pathogen-free conditions at the Animal Center of Central South University. MDA-MB-231 cells were stably transfected with the blank pLVTH vector or pLVTH-miR-133a lentiviral plasmid, which were injected subcutaneously in the dorsal flank of the mice. All mice were sacrificed under anaesthesia 60 days after cell injection. The tumour tissues were photographed and the weight was examined. The volume of tumour tissues was calculated according to: V (mm3) = 0.5 × a × b2 where a is the maximum length of diameter and b is the maximum transverse diameter.

Bioinformatics prediction

The putative targets of miR-133a were predicted using TargetScan software (http://www.targetscan.org), MiRanda (http://www.microrna.org) and PicTar (pictar.mdc-berlin.de) according to the manufacturers instructions.

Luciferase reporter gene assay

The predicted miR-133a binding sites on the 3UTR of LASP1 (500 bp) were cloned into the pGL3 vector (Promega, Madison, WI, USA), named WT-LASP1-3UTR. The mutant miR-133a binding sites on the 3UTR of LASP1 were constructed using a QuikChange Site-Directed Mutagenesis kit (Stratagene; Agilent Technologies, Santa Clara, CA, USA), which was then inserted into the pGL3 vector, named Mut-LASP1-3UTR. SK-BR-3 and MDA-MB-231 cells were co-transfected with WT-LASP1-3UTR or Mut-LASP1-3UTR plasmid and miR-NC or miR-133a mimic, respectively, using Lipofectamine 2000. After transfection for 48 h, the luciferase activity was examined using the Dual-Luciferase reporter assay system (Promega) according to the manufacturers instruction.

Statistical analysis

Data in the present study was expressed as the means ± standard error. The statistical analysis was conducted using SPSS.20 software. The Students t-test was performed for two-group comparisons, or one-way analysis of variance was performed for multiple-group comparisons. The association of gene expression with clinical characteristics was analysed using a chi-square test. A P<0.05 was considered significantly different.

Results

Downregulation of miR-133a in breast cancer

In this study, we first determined the miR-133a levels in breast cancer tissues and matched adjacent non-tumour tissues using real-time qPCR. We found that the expression levels of miR-133a were significantly decreased in breast cancer tissues compared with adjacent non-tumour tissues (Fig. 1A). To further confirm these findings, we examined miR-133a expression in several common breast cancer cell lines, including MCF-7, MDA-MB-231, MDA-MB-361, SK-BR-3 and BT-20. Normal human breast cell line Hs 578Bst was used as a normal control. As indicated in Fig. 1B, miR-133a was also significantly downregulated in these breast cancer cell lines compared with Hs 578Bst cells. Therefore, miR-133a is downregulated in breast cancer.

Figure 1.

Upregulation of miR-133a in breast cancer. (A) Real-time PCR was used to examine the miR-133a levels in breast cancer tissues compared with adjacent non-tumor tissues. (B) Real-time PCR was used to examine the miR-133a levels in breast cancer cell lines compared with normal human breast cell line Hs 578Bst. (C) The breast cancer patients with low miR-133a expression showed shorter survival time compared with those with high miR-133a expression. **P<0.01 vs. Hs 578Bst.

We then studied the association between miR-133a expression and clinicopathological characteristics in breast cancer. The median of miR-133a expression was used as the cut-off value. If the expression of miR-133a was greater than the median, it was defined as high expression; otherwise it was defined as low expression. As indicated in Table I, low expression of miR-133a was significantly associated with lymph node metastasis and advanced clinical stage in breast cancer. Therefore, downregulation of miR-133a is associated with the malignant progress of breast cancer.

Next, we studied the association between miR-133a expression and the prognosis of patients with breast cancer. As shown in Fig. 1C, patients with low miR-133a expression showed shorter survival time compared with those with high miR-133a expression. These findings suggest that the downregulation of miR-133a may predicate poor prognosis in breast cancer patients.

Restoration of miR-133a expression inhibits breast cancer cell growth, migration and invasion

As SK-BR-3 and MDA-MB-231 cells showed the most significant reduction in miR-133a expression, we used these two cell lines in the following experiments. To restore its expression, SK-BR-3 and MDA-MB-231 cells were first transfected with miR-133a mimic. Transfection with scramble miR mimic was used as the NC group. As shown in Fig. 2A, the miR-133a levels were significantly increased in the miR-133a group compared with the NC group.

Figure 2.

Restoration of miR-133a expression inhibits breast cancer cell proliferation, migration and invasion in vitro. SK-BR-3 and MDA-MB-231 cells were transfected with miR-133a mimic or scramble miR mimic as NC group. (A) Real-time PCR was used to examine the miR-133a levels. (B) MTT assay, (C) wound healing assay and (D) Transwell assay were conducted to examine cell proliferation, migration and invasion, respectively. **P<0.01 vs. miR-NC. NC, negative control.

MTT, wound healing and Transwell assays were then conducted to examine cell proliferation, migration and invasion in vitro. As shown in Fig. 2, the proliferative, migratory and invasive capacities of SK-BR-3 and MDA-MB-231 cells were significantly downregulated in the miR-133a group compared with the NC group. These findings demonstrate that miR-133a has suppressive effects on the malignant phenotypes of breast cancer cells.

After that, MDA-MB-231 cells stably transfected with miR-133a or miR-NC lentiviral plasmid were then subcutaneously implanted into nude mice. The animals were sacrificed 60 days after implantation. As indicated in Fig. 3, overexpression of miR-133a significantly inhibited the growth of SK-BR-3 and MDA-MB-231 cells in vivo.

Figure 3.

Restoration of miR-133a expression inhibits breast cancer cell growth in vivo. MDA-MB-231 cells stably transfected with miR-133a or miR-NC lentiviral plasmid were then subcutaneously implanted into nude mice. (A) After implantation for 60 days, the animals were sacrificed. (B) The weight and (C) volume of tumor tissues were examined. **P<0.01 vs. NC. NC, negative control.

LASP1 is a target gene of miR-133a in breast cancer cells

As miRs function through regulating the expression of their target genes, we then studied the potential targets of miR-133a in breast cancer cells. As shown in Fig. 4A, LASP1 was predicted to be a target gene of miR-133a. To confirm this prediction, we generated WT-LASP1-3UTR and Mut-LASP1-3UTR luciferase reporter plasmids (Fig. 4A). A luciferase reporter gene assay was conducted in SK-BR-3 and MDA-MB-231 cells. As shown in Fig. 4B and C, luciferase activity was significantly reduced in SK-BR-3 and MDA-MB-231 cells co-transfected with miR-133a mimic and WT-LASP1-3UTR plasmid, but unchanged in cells co-transfected with miR-133a mimic and Mut-LASP1-3UTR plasmid. These data indicate that miR-133a can directly bind to the 3UTR of LASP1 mRNA in breast cancer cells.

Figure 4.

LASP1 is a target gene of miR-133a in breast cancer cells. (A) LASP1 was predicted to be a putative target gene of miR-133a, and we generated wild-type (WT)-LASP1-3UTR and mutant type (Mut)-LASP1-3UTR luciferase reporter plasmids. (B and C) Luciferase reporter gene assay was further conducted in SK-BR-3 and MDA-MB-231 cells. **P<0.01 vs. SK-BR-3 or MDA-MB-231.

As miRs generally regulate negatively the expression of their target genes, we then investigated the effects of miR-133a on LASP1 expression in breast cancer cells. We found that the mRNA and protein expression of LASP1 was significantly downregulated in SK-BR-3 and MDA-MB-231 cells transfected with miR-133a mimic when compared to that in cells transfected with miR-NC (Fig. 5A and B). Next, SK-BR-3 and MDA-MB-231 cells were transfected with NC inhibitor or miR-133a inhibitor. After transfection, the miR-133a levels were significantly downregulated in the miR-133a inhibitor group compared to the NC inhibitor group (Fig. 5C). We then found that the mRNA and protein expression of LASP1 were significantly increased in the miR-133a inhibitor group compared with the NC inhibitor group (Fig. 5D and E). Accordingly, the expression of LASP1 is negatively mediated by miR-133a in breast cancer cells.

Figure 5.

The expression of LASP1 is negatively regulated by miR-133a in breast cancer cells. (A) Real-time PCR and (B) western blot analysis were used to examine the mRNA and protein expression of LASP1 in SK-BR-3 and MDA-MB-231 cells transfected with miR-133a mimic or scramble miR mimic as NC group. SK-BR-3 and MDA-MB-231 cells were then transfected with NC inhibitor or miR-133a inhibitor, respectively. (C) Real-time PCR was used to examine the miR-133a levels. (D) Real-time PCR and (E) western blot analysis were used to examine the mRNA and protein expression of LASP1. For A and B, **P<0.01 vs. miR-NC. For C-E, **P<0.01 vs. NC inhibitor. NC, negative control.

LASP1 is upregulated in breast cancer

The expression of LASP1 was then examined in breast cancer. As shown in Fig. 6A, the mRNA expression of LASP1 was significantly increased in breast cancer tissues compared with adjacent non-tumour tissues. Similarly, its expression was also increased in breast cancer cell lines compared with normal breast Hs 578Bst cells (Fig. 6B and C). We suggest that the downregulation of miR-133a may contribute to the upregulation of LASP1. After that, we studied the clinical significance of LASP1 expression in breast cancer. As shown in Table II, high expression of LASP1 was significantly associated with lymph node metastasis and advanced clinical stage in breast cancer, suggesting that the upregulation of LASP1 may contribute to malignant progression in breast cancer.

Figure 6.

LASP1 is upregulated in breast cancer. (A) Real-time PCR was used to examine the mRNA expression of LASP1 in breast cancer tissues compared with adjacent non-tumor tissues. (B) Real-time PCR and (C) western blot analysis were used to examine the mRNA and protein expression of LASP1 in breast cancer cell lines compared with normal human breast cell line Hs 578Bst. **P<0.01 vs. Hs 578Bst.

Table II.

Association between the LASP1 expression and clinicopathological characteristics in breast cancer.

Table II.

Association between the LASP1 expression and clinicopathological characteristics in breast cancer.

VariablesN (n=78)Low expression (n=37)High expression (n=41)P-value
Age (years) 1.000
  ≤50351718
  >50432023
Tumor size 0.071
  T1-T2442519
  T3-T4341222
Grade 0.244
  Well and moderately492623
  Poor291118
Lymph node metastasis 0.022a
  Present582335
  Absent2014  6
Distant metastasis 0.031a
  Present  9  1  8
  Absent693633
TNM stage 0.004b
  I–II503020
  III–IV28  721
Knockdown of LASP1 inhibits the proliferation, migration and invasion of breast cancer cells

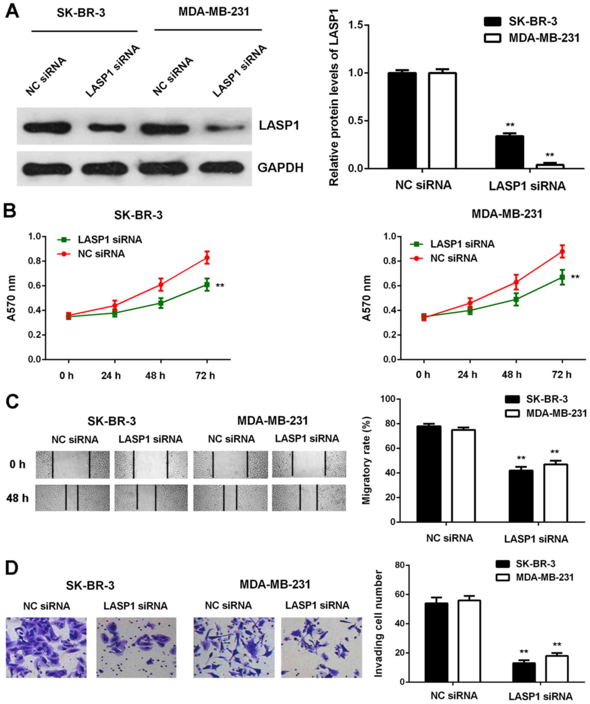
To further clarify the potential role of LASP1 in breast cancer, SK-BR-3 and MDA-MB-231 cells were transfected with NC siRNA or LASP1 siRNA. As shown in Fig. 7A, the protein expression of LASP1 was significantly reduced after transfection with LASP1 siRNA when compared to transfection with NC siRNA. MTT, wound healing and Transwell assay data further showed that the proliferative, migratory and invasive capacities of SK-BR-3 and MDA-MB-231 cells were significantly reduced in the LASP1 siRNA group, when compared with those of the cells in the NC siRNA group (Fig. 7B-D). These findings suggest that LASP1 plays a tumour-promoting role in breast cancer cells.

Figure 7.

Knockdown of LASP1 inhibits the proliferation, migration and invasion of breast cancer cells. SK-BR-3 and MDA-MB-231 cells were transfected with NC siRNA or LASP1 siRNA, respectively. (A) Western blot analysis was used to examine the protein expression of LASP1. (B) MTT assay, (C) wound healing assay and (D) Transwell assay were conducted to examine cell proliferation, migration and invasion, respectively. **P<0.01 vs. NC siRNA; NC, negative control.

Overexpression of LASP1 attenuates the inhibitory effects of miR-133a on breast cancer cells

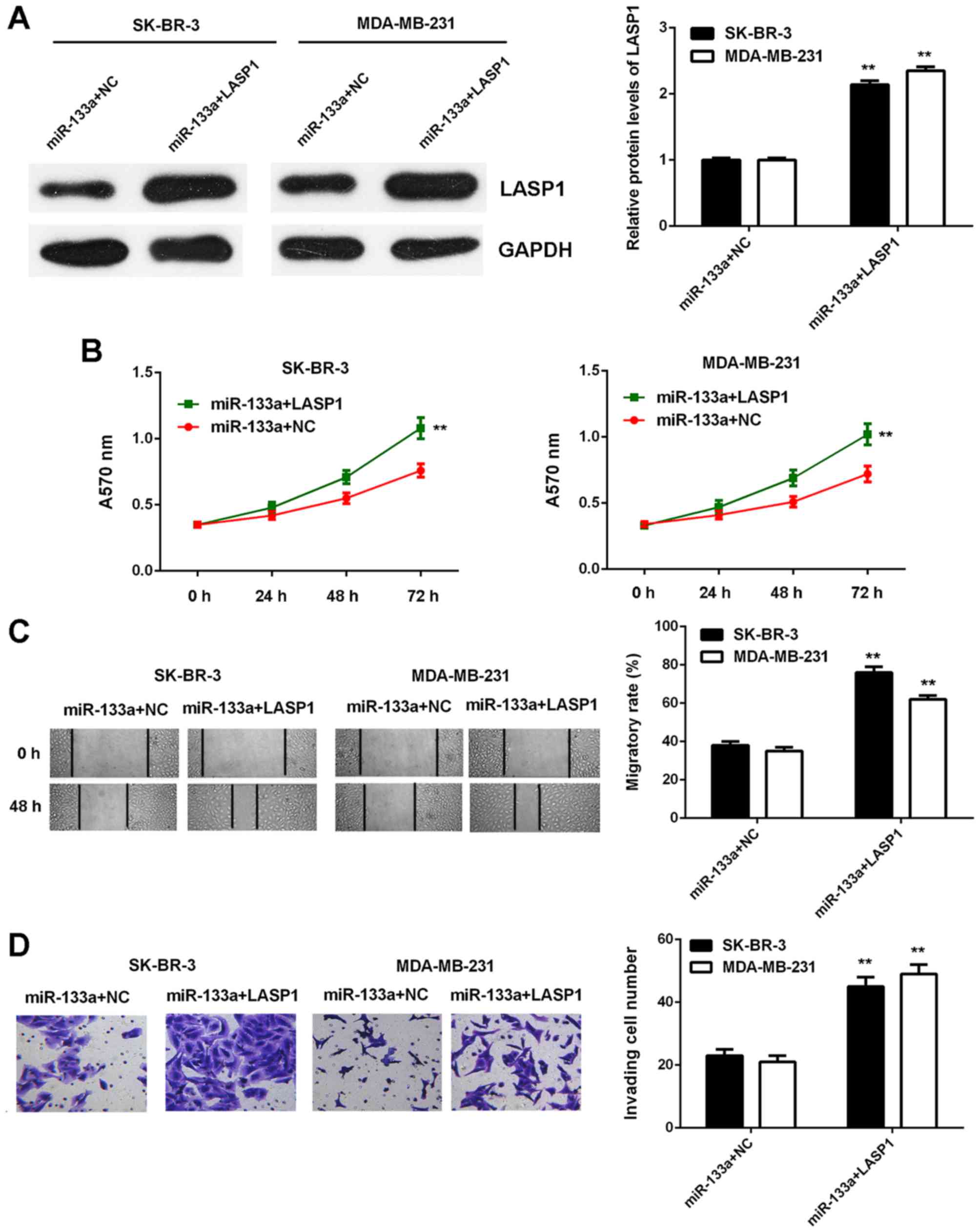
Based on the findings above, we speculated that LASP1 might act as a downstream effector in the miR-133a-mediated breast cancer cells. To determine whether this speculation was correct, miR-133a-overexpressing breast cancer cells were transfected with blank pcDNA3.1 vector or pcDNA3.1-LASP1 expression plasmid. After transfection, LASP1 was significantly upregulated in the miR-133a+LASP1 group compared with in the miR-133a+NC group (Fig. 8A). We then found that the proliferative, migratory and invasive capacities of SK-BR-3 and MDA-MB-231 cells were significantly increased in the miR-133a+LASP1 group compared with the miR-133a+NC group (Fig. 8B-D). These findings indicate that overexpression of LASP1 impaired the suppressive effects of miR-133a on the malignant phenotypes of breast cancer cells.

Figure 8.

Overexpression of LASP1 attenuated the inhibitory effects of miR-133a on breast cancer cells. miR-133a-overexpressing breast cancer cells were then transfected with blank pcDNA3.1 vector or pcDNA3.1-LASP1 expression plasmid, respectively. (A) Western blot analysis was used to examine the protein expression of LASP1. (B) MTT assay, (C) wound healing assay and (D) Transwell assay were conducted to examine cell proliferation, migration and invasion, respectively. **P<0.01 vs. miR-133a+LASP1.

Discussion

The regulatory mechanism of miR-133a underlying the malignant progression of breast cancer remains largely unknown. In the present study, we observed that miR-133a was significantly downregulated in breast cancer, and low expression of miR-133a was associated with disease progression and poor prognosis in breast cancer. Overexpression of miR-133a reduced the proliferation, migration and invasion of breast cancer cells in vitro and tumour growth in vivo. LASP1 was identified as a target gene of miR-133a in breast cancer cells, and upregulation of LASP1 was significantly associated with disease progression in breast cancer. Knockdown of LASP1 also inhibited the proliferation, migration and invasion of breast cancers, and overexpression of LASP1 impaired the suppressive effects of miR-133a upregulation on the malignant phenotypes of breast cancer cells.

The suppressive role of miR-133a in breast cancer is gradually revealed (11,14). Wu et al (14) reported that the downregulation of miR-133a was associated with poor survival of breast cancer patients and that restoration of miR-133a expression inhibited breast cancer cell growth and invasion. Cui et al (15) found that miR-133a could inhibit breast cancer cell proliferation by inducing cell cycle arrest via the regulation of the epidermal growth factor receptor-mediated Akt signalling pathway. In this study, we found that miR-133a was significantly downregulated in breast cancer tissues and cell lines. Moreover, low miR-133a expression was significantly associated with lymph node metastasis, advanced clinical stage and poor prognosis in breast cancer, consistent with a previous study. Based on our findings and those of others, we suggest that miR-133a downregulation contributes to the malignant progression of breast cancer. Indeed, we found that restoration of miR-133a inhibited breast cancer cell proliferation, migration and invasion in vitro as well as tumour growth in vivo. Similarly, Ji et al (11) also reported that delivery of microbubbles containing miRNA-133a could effectively inhibit breast cancer growth in vivo. Accordingly, we suggest that miR-133a may become a promising molecular candidate for breast cancer treatment. Notably, Chan et al (21)studied circulating miR signatures for breast cancer detection and found that miR-133a was significantly upregulated in the serum of breast cancer patients. Although miR-133a plays a suppressive role in breast cancer intracellularly, it is still not known whether it has antitumour effects in circulating form. Future studies could also focus on this field, as circulating miRs have only been identified over the last few years.

We then studied the regulatory mechanism of miR-133a underlying breast cancer progression. Bioinformatics analysis and luciferase reporter gene assay data confirmed that LASP1 was a direct target gene of miR-133a. LASP1 is an important member of the nebulin family of actin-binding proteins (22). It binds to the actin cytoskeleton at extensions of the cell membrane depending on cAMP and cGMP signalling (22). Recently, the oncogenic role of LASP1 has also been reported (20,23,24). For instance, LASP1 could induce TGF-beta mediated epithelial-mesenchymal transition (EMT) in colorectal cancer by regulating S100A4 expression (25). Upregulation of LASP1 was strongly correlated with metastatic dissemination and inferior overall and progression-free survival in medulloblastoma (26). In this study, we found that upregulation of LASP1 might contribute to disease progression and that knockdown of LASP1 significantly inhibited the proliferation, migration and invasion of breast cancer cells, suggesting that it may be used as a potential therapeutic target of this disease. Several other studies have also reported that nuclear localization and cytosolic overexpression of LASP1 correlated with advanced tumour size, lymph node metastasis, and poor prognosis in breast cancer, and silencing of LASP1 inhibited breast cancer cell proliferation and migration (27). Moreover, Endres et al (4) found that LASP1 could induce the expression of MMP9 as well as its secretion into the extracellular matrix, which was responsible for breast cancer cell migration and invasion. As we found that miR-133a could negatively regulate the expression of oncogenic LASP1 in breast cancer cells, we speculated that LASP1 might be involved in the tumour suppressive functions of miR-133a in breast cancer. Indeed, overexpression of LASP1 impaired the suppressive effects of miR-133a on the proliferation, migration and invasion of breast cancer cells. These findings confirmed our speculation. In fact, Wang et al (28) also reported that miR-133a could inhibit tumour growth and metastasis in colorectal cancer by targeting LASP1 and inhibiting the MAPK pathway. Therefore, the miR-133a/LASP1 signalling axis may play an essential role during the malignant progression of different cancers.

Beside miR-133a, several other miRs have also been demonstrated to directly target LASP1, and through this mechanism they play tumour suppressive roles (19,20,23). For instance, miR-203 inhibits cell proliferation and migration by targeting LASP1 in triple-negative breast cancer cells (19). miR-218 inhibits gastric cancer cell proliferation, migration, and invasion and promotes cell apoptosis by targeting LASP1 (23). miR-133b inhibits the proliferation, migration, and invasion of hepatocarcinoma cells via targeting LASP1 (20). Therefore, the present study expands the understanding of the function of miRs/LASP1 signalling in human cancers. However, due to lack of molecular subtyping information from breast cancer patients, we cannot clarify the relationship between different subtypes of breast cancer and miR-133a-LASP1; we therefore cannot investigate the molecular mechanisms that exist in certain subtypes, which must be our next aim.

To the best of our knowledge, the present study is the first to demonstrate that miR-133a acts as a tumour suppressor in breast cancer, at least in part by directly targeting LASP1, and thus suggests that miR-133a may become a promising therapeutic candidate for the treatment of breast cancer.

References

1 

Torre LA, Bray F, Siegel RL, Ferlay J, Lortet-Tieulent J and Jemal A: Global cancer statistics, 2012. CA Cancer J Clin. 65:87–108. 2015. View Article : Google Scholar : PubMed/NCBI

2 

Siegel RL, Miller KD and Jemal A: Cancer statistics, 2015. CA Cancer J Clin. 65:5–29. 2015. View Article : Google Scholar : PubMed/NCBI

3 

Wu Y, Sarkissyan M and Vadgama JV: Epithelial-mesenchymal transition and breast cancer. J Clin Med. 5:52016. View Article : Google Scholar :

4 

Endres M, Kneitz S, Orth MF, Perera RK, Zernecke A and Butt E: Regulation of matrix metalloproteinases (MMPs) expression and secretion in MDA-MB-231 breast cancer cells by LIM and SH3 protein 1 (LASP1). Oncotarget. 7:64244–64259. 2016. View Article : Google Scholar : PubMed/NCBI

5 

Ambros V: The functions of animal microRNAs. Nature. 431:350–355. 2004. View Article : Google Scholar : PubMed/NCBI

6 

Bartel DP: MicroRNAs: Genomics, biogenesis, mechanism, and function. Cell. 116:281–297. 2004. View Article : Google Scholar : PubMed/NCBI

7 

John B, Enright AJ, Aravin A, Tuschl T, Sander C and Marks DS: Human MicroRNA targets. PLoS Biol. 2:e3632004. View Article : Google Scholar : PubMed/NCBI

8 

Croce CM and Calin GA: miRNAs, cancer, and stem cell division. Cell. 122:6–7. 2005. View Article : Google Scholar : PubMed/NCBI

9 

Zheng Y, Lv X, Wang X, Wang B, Shao X, Huang Y, Shi L, Chen Z, Huang J and Huang P: MiR-181b promotes chemoresistance in breast cancer by regulating Bim expression. Oncol Rep. 35:683–690. 2016. View Article : Google Scholar : PubMed/NCBI

10 

Xu X, Zhang Y, Jasper J, Lykken E, Alexander PB, Markowitz GJ, McDonnell DP, Li QJ and Wang XF: MiR-148a functions to suppress metastasis and serves as a prognostic indicator in triple-negative breast cancer. Oncotarget. 7:20381–20394. 2016. View Article : Google Scholar : PubMed/NCBI

11 

Ji Y, Han Z, Shao L and Zhao Y: Evaluation of in vivo antitumor effects of low-frequency ultrasound-mediated miRNA-133a microbubble delivery in breast cancer. Cancer Med. 5:2534–2543. 2016. View Article : Google Scholar : PubMed/NCBI

12 

Chen G, Fang T, Huang Z, Qi Y, Du S, Di T, Lei Z, Zhang X and Yan W: MicroRNA-133a inhibits osteosarcoma cells proliferation and invasion via targeting IGF-1R. Cell Physiol Biochem. 38:598–608. 2016. View Article : Google Scholar : PubMed/NCBI

13 

Zheng K, Liu W, Liu Y, Jiang C and Qian Q: MicroRNA-133a suppresses colorectal cancer cell invasion by targeting Fascin1. Oncol Lett. 9:869–874. 2015.PubMed/NCBI

14 

Wu ZS, Wang CQ, Xiang R, Liu X, Ye S, Yang XQ, Zhang GH, Xu XC, Zhu T and Wu Q: Loss of miR-133a expression associated with poor survival of breast cancer and restoration of miR-133a expression inhibited breast cancer cell growth and invasion. BMC Cancer. 12:512012. View Article : Google Scholar : PubMed/NCBI

15 

Cui W, Zhang S, Shan C, Zhou L and Zhou Z: microRNA-133a regulates the cell cycle and proliferation of breast cancer cells by targeting epidermal growth factor receptor through the EGFR/Akt signaling pathway. FEBS J. 280:3962–3974. 2013. View Article : Google Scholar : PubMed/NCBI

16 

Lin X, Liu X, Fang Y and Weng X: LIM and SH3 protein 1 promotes tumor proliferation and metastasis in lung carcinoma. Oncol Lett. 12:4756–4760. 2016.PubMed/NCBI

17 

Takeshita N, Mori M, Kano M, Hoshino I, Akutsu Y, Hanari N, Yoneyama Y, Ikeda N, Isozaki Y, Maruyama T, et al: miR-203 inhibits the migration and invasion of esophageal squamous cell carcinoma by regulating LASP1. Int J Oncol. 41:1653–1661. 2012. View Article : Google Scholar : PubMed/NCBI

18 

Hu Z, Cui Y, Zhou Y, Zhou K, Qiao X, Li C and Wang S: MicroRNA-29a plays a suppressive role in non-small cell lung cancer cells via targeting LASP1. Onco Targets Ther. 9:6999–7009. 2016. View Article : Google Scholar : PubMed/NCBI

19 

Wang C, Zheng X, Shen C and Shi Y: MicroRNA-203 suppresses cell proliferation and migration by targeting BIRC5 and LASP1 in human triple-negative breast cancer cells. J Exp Clin Cancer Res. 31:582012. View Article : Google Scholar : PubMed/NCBI

20 

Li H, Xiang Z, Liu Y, Xu B and Tang J: MicroRNA-133b inhibits proliferation, cellular migration, and invasion via targeting LASP1 in hepatocarcinoma cells. Oncol Res. 25:1269–1282. 2017. View Article : Google Scholar : PubMed/NCBI

21 

Chan M, Liaw CS, Ji SM, Tan HH, Wong CY, Thike AA, Tan PH, Ho GH and Lee AS: Identification of circulating microRNA signatures for breast cancer detection. Clin Cancer Res. 19:4477–4487. 2013. View Article : Google Scholar : PubMed/NCBI

22 

Orth MF, Cazes A, Butt E and Grunewald TG: An update on the LIM and SH3 domain protein 1 (LASP1): A versatile structural, signaling, and biomarker protein. Oncotarget. 6:26–42. 2015. View Article : Google Scholar : PubMed/NCBI

23 

Wang LL, Wang L, Wang XY, Shang D, Yin SJ, Sun LL and Ji HB: MicroRNA-218 inhibits the proliferation, migration, and invasion and promotes apoptosis of gastric cancer cells by targeting LASP1. Tumour Biol. 37:15241–15252. 2016. View Article : Google Scholar : PubMed/NCBI

24 

Du YY, Zhao LM, Chen L, Sang MX, Li J, Ma M and Liu JF: The tumor-suppressive function of miR-1 by targeting LASP1 and TAGLN2 in esophageal squamous cell carcinoma. J Gastroenterol Hepatol. 31:384–393. 2016. View Article : Google Scholar : PubMed/NCBI

25 

Wang H, Shi J, Luo Y, Liao Q, Niu Y, Zhang F, Shao Z, Ding Y and Zhao L: LIM and SH3 protein 1 induces TGFβ-mediated epithelial-mesenchymal transition in human colorectal cancer by regulating S100A4 expression. Clin Cancer Res. 20:5835–5847. 2014. View Article : Google Scholar : PubMed/NCBI

26 

Traenka C, Remke M, Korshunov A, Bender S, Hielscher T, Northcott PA, Witt H, Ryzhova M, Felsberg J, Benner A, et al: Role of LIM and SH3 protein 1 (LASP1) in the metastatic dissemination of medulloblastoma. Cancer Res. 70:8003–8014. 2010. View Article : Google Scholar : PubMed/NCBI

27 

Frietsch JJ, Grunewald TG, Jasper S, Kammerer U, Herterich S, Kapp M, Honig A and Butt E: Nuclear localisation of LASP-1 correlates with poor long-term survival in female breast cancer. Br J Cancer. 102:1645–1653. 2010. View Article : Google Scholar : PubMed/NCBI

28 

Wang H, An H, Wang B, Liao Q, Li W, Jin X, Cui S, Zhang Y, Ding Y and Zhao L: miR-133a represses tumour growth and metastasis in colorectal cancer by targeting LIM and SH3 protein 1 and inhibiting the MAPK pathway. Eur J Cancer. 49:3924–3935. 2013. View Article : Google Scholar : PubMed/NCBI

Related Articles

  • Abstract
  • View
  • Download
  • Twitter
Copy and paste a formatted citation
Spandidos Publications style
Sui Y, Zhang X, Yang H, Wei W and Wang M: MicroRNA-133a acts as a tumour suppressor in breast cancer through targeting LASP1 Retraction in /10.3892/or.2022.8330. Oncol Rep 39: 473-482, 2018.
APA
Sui, Y., Zhang, X., Yang, H., Wei, W., & Wang, M. (2018). MicroRNA-133a acts as a tumour suppressor in breast cancer through targeting LASP1 Retraction in /10.3892/or.2022.8330. Oncology Reports, 39, 473-482. https://doi.org/10.3892/or.2017.6114
MLA
Sui, Y., Zhang, X., Yang, H., Wei, W., Wang, M."MicroRNA-133a acts as a tumour suppressor in breast cancer through targeting LASP1 Retraction in /10.3892/or.2022.8330". Oncology Reports 39.2 (2018): 473-482.
Chicago
Sui, Y., Zhang, X., Yang, H., Wei, W., Wang, M."MicroRNA-133a acts as a tumour suppressor in breast cancer through targeting LASP1 Retraction in /10.3892/or.2022.8330". Oncology Reports 39, no. 2 (2018): 473-482. https://doi.org/10.3892/or.2017.6114
Copy and paste a formatted citation
x
Spandidos Publications style
Sui Y, Zhang X, Yang H, Wei W and Wang M: MicroRNA-133a acts as a tumour suppressor in breast cancer through targeting LASP1 Retraction in /10.3892/or.2022.8330. Oncol Rep 39: 473-482, 2018.
APA
Sui, Y., Zhang, X., Yang, H., Wei, W., & Wang, M. (2018). MicroRNA-133a acts as a tumour suppressor in breast cancer through targeting LASP1 Retraction in /10.3892/or.2022.8330. Oncology Reports, 39, 473-482. https://doi.org/10.3892/or.2017.6114
MLA
Sui, Y., Zhang, X., Yang, H., Wei, W., Wang, M."MicroRNA-133a acts as a tumour suppressor in breast cancer through targeting LASP1 Retraction in /10.3892/or.2022.8330". Oncology Reports 39.2 (2018): 473-482.
Chicago
Sui, Y., Zhang, X., Yang, H., Wei, W., Wang, M."MicroRNA-133a acts as a tumour suppressor in breast cancer through targeting LASP1 Retraction in /10.3892/or.2022.8330". Oncology Reports 39, no. 2 (2018): 473-482. https://doi.org/10.3892/or.2017.6114
Follow us
  • Twitter
  • LinkedIn
  • Facebook
About
  • Spandidos Publications
  • Careers
  • Cookie Policy
  • Privacy Policy
How can we help?
  • Help
  • Live Chat
  • Contact
  • Email to our Support Team