Spandidos Publications Logo
  • About
    • About Spandidos
    • Aims and Scopes
    • Abstracting and Indexing
    • Editorial Policies
    • Reprints and Permissions
    • Job Opportunities
    • Terms and Conditions
    • Contact
  • Journals
    • All Journals
    • Oncology Letters
      • Oncology Letters
      • Information for Authors
      • Editorial Policies
      • Editorial Board
      • Aims and Scope
      • Abstracting and Indexing
      • Bibliographic Information
      • Archive
    • International Journal of Oncology
      • International Journal of Oncology
      • Information for Authors
      • Editorial Policies
      • Editorial Board
      • Aims and Scope
      • Abstracting and Indexing
      • Bibliographic Information
      • Archive
    • Molecular and Clinical Oncology
      • Molecular and Clinical Oncology
      • Information for Authors
      • Editorial Policies
      • Editorial Board
      • Aims and Scope
      • Abstracting and Indexing
      • Bibliographic Information
      • Archive
    • Experimental and Therapeutic Medicine
      • Experimental and Therapeutic Medicine
      • Information for Authors
      • Editorial Policies
      • Editorial Board
      • Aims and Scope
      • Abstracting and Indexing
      • Bibliographic Information
      • Archive
    • International Journal of Molecular Medicine
      • International Journal of Molecular Medicine
      • Information for Authors
      • Editorial Policies
      • Editorial Board
      • Aims and Scope
      • Abstracting and Indexing
      • Bibliographic Information
      • Archive
    • Biomedical Reports
      • Biomedical Reports
      • Information for Authors
      • Editorial Policies
      • Editorial Board
      • Aims and Scope
      • Abstracting and Indexing
      • Bibliographic Information
      • Archive
    • Oncology Reports
      • Oncology Reports
      • Information for Authors
      • Editorial Policies
      • Editorial Board
      • Aims and Scope
      • Abstracting and Indexing
      • Bibliographic Information
      • Archive
    • Molecular Medicine Reports
      • Molecular Medicine Reports
      • Information for Authors
      • Editorial Policies
      • Editorial Board
      • Aims and Scope
      • Abstracting and Indexing
      • Bibliographic Information
      • Archive
    • World Academy of Sciences Journal
      • World Academy of Sciences Journal
      • Information for Authors
      • Editorial Policies
      • Editorial Board
      • Aims and Scope
      • Abstracting and Indexing
      • Bibliographic Information
      • Archive
    • International Journal of Functional Nutrition
      • International Journal of Functional Nutrition
      • Information for Authors
      • Editorial Policies
      • Editorial Board
      • Aims and Scope
      • Abstracting and Indexing
      • Bibliographic Information
      • Archive
    • International Journal of Epigenetics
      • International Journal of Epigenetics
      • Information for Authors
      • Editorial Policies
      • Editorial Board
      • Aims and Scope
      • Abstracting and Indexing
      • Bibliographic Information
      • Archive
    • Medicine International
      • Medicine International
      • Information for Authors
      • Editorial Policies
      • Editorial Board
      • Aims and Scope
      • Abstracting and Indexing
      • Bibliographic Information
      • Archive
  • Articles
  • Information
    • Information for Authors
    • Information for Reviewers
    • Information for Librarians
    • Information for Advertisers
    • Conferences
  • Language Editing
Spandidos Publications Logo
  • About
    • About Spandidos
    • Aims and Scopes
    • Abstracting and Indexing
    • Editorial Policies
    • Reprints and Permissions
    • Job Opportunities
    • Terms and Conditions
    • Contact
  • Journals
    • All Journals
    • Biomedical Reports
      • Information for Authors
      • Editorial Policies
      • Editorial Board
      • Aims and Scope
      • Abstracting and Indexing
      • Bibliographic Information
      • Archive
    • Experimental and Therapeutic Medicine
      • Information for Authors
      • Editorial Policies
      • Editorial Board
      • Aims and Scope
      • Abstracting and Indexing
      • Bibliographic Information
      • Archive
    • International Journal of Epigenetics
      • Information for Authors
      • Editorial Policies
      • Editorial Board
      • Aims and Scope
      • Abstracting and Indexing
      • Bibliographic Information
      • Archive
    • International Journal of Functional Nutrition
      • Information for Authors
      • Editorial Policies
      • Editorial Board
      • Aims and Scope
      • Abstracting and Indexing
      • Bibliographic Information
      • Archive
    • International Journal of Molecular Medicine
      • Information for Authors
      • Editorial Policies
      • Editorial Board
      • Aims and Scope
      • Abstracting and Indexing
      • Bibliographic Information
      • Archive
    • International Journal of Oncology
      • Information for Authors
      • Editorial Policies
      • Editorial Board
      • Aims and Scope
      • Abstracting and Indexing
      • Bibliographic Information
      • Archive
    • Medicine International
      • Information for Authors
      • Editorial Policies
      • Editorial Board
      • Aims and Scope
      • Abstracting and Indexing
      • Bibliographic Information
      • Archive
    • Molecular and Clinical Oncology
      • Information for Authors
      • Editorial Policies
      • Editorial Board
      • Aims and Scope
      • Abstracting and Indexing
      • Bibliographic Information
      • Archive
    • Molecular Medicine Reports
      • Information for Authors
      • Editorial Policies
      • Editorial Board
      • Aims and Scope
      • Abstracting and Indexing
      • Bibliographic Information
      • Archive
    • Oncology Letters
      • Information for Authors
      • Editorial Policies
      • Editorial Board
      • Aims and Scope
      • Abstracting and Indexing
      • Bibliographic Information
      • Archive
    • Oncology Reports
      • Information for Authors
      • Editorial Policies
      • Editorial Board
      • Aims and Scope
      • Abstracting and Indexing
      • Bibliographic Information
      • Archive
    • World Academy of Sciences Journal
      • Information for Authors
      • Editorial Policies
      • Editorial Board
      • Aims and Scope
      • Abstracting and Indexing
      • Bibliographic Information
      • Archive
  • Articles
  • Information
    • For Authors
    • For Reviewers
    • For Librarians
    • For Advertisers
    • Conferences
  • Language Editing
Login Register Submit
  • This site uses cookies
  • You can change your cookie settings at any time by following the instructions in our Cookie Policy. To find out more, you may read our Privacy Policy.

    I agree
Search articles by DOI, keyword, author or affiliation
Search
Advanced Search
presentation
Oncology Reports
Join Editorial Board Propose a Special Issue
Print ISSN: 1021-335X Online ISSN: 1791-2431
Journal Cover
February-2018 Volume 39 Issue 2

Full Size Image

Sign up for eToc alerts
Recommend to Library

Journals

International Journal of Molecular Medicine

International Journal of Molecular Medicine

International Journal of Molecular Medicine is an international journal devoted to molecular mechanisms of human disease.

International Journal of Oncology

International Journal of Oncology

International Journal of Oncology is an international journal devoted to oncology research and cancer treatment.

Molecular Medicine Reports

Molecular Medicine Reports

Covers molecular medicine topics such as pharmacology, pathology, genetics, neuroscience, infectious diseases, molecular cardiology, and molecular surgery.

Oncology Reports

Oncology Reports

Oncology Reports is an international journal devoted to fundamental and applied research in Oncology.

Experimental and Therapeutic Medicine

Experimental and Therapeutic Medicine

Experimental and Therapeutic Medicine is an international journal devoted to laboratory and clinical medicine.

Oncology Letters

Oncology Letters

Oncology Letters is an international journal devoted to Experimental and Clinical Oncology.

Biomedical Reports

Biomedical Reports

Explores a wide range of biological and medical fields, including pharmacology, genetics, microbiology, neuroscience, and molecular cardiology.

Molecular and Clinical Oncology

Molecular and Clinical Oncology

International journal addressing all aspects of oncology research, from tumorigenesis and oncogenes to chemotherapy and metastasis.

World Academy of Sciences Journal

World Academy of Sciences Journal

Multidisciplinary open-access journal spanning biochemistry, genetics, neuroscience, environmental health, and synthetic biology.

International Journal of Functional Nutrition

International Journal of Functional Nutrition

Open-access journal combining biochemistry, pharmacology, immunology, and genetics to advance health through functional nutrition.

International Journal of Epigenetics

International Journal of Epigenetics

Publishes open-access research on using epigenetics to advance understanding and treatment of human disease.

Medicine International

Medicine International

An International Open Access Journal Devoted to General Medicine.

Journal Cover
February-2018 Volume 39 Issue 2

Full Size Image

Sign up for eToc alerts
Recommend to Library

  • Article
  • Citations
    • Cite This Article
    • Download Citation
    • Create Citation Alert
    • Remove Citation Alert
    • Cited By
  • Similar Articles
    • Related Articles (in Spandidos Publications)
    • Similar Articles (Google Scholar)
    • Similar Articles (PubMed)
  • Download PDF
  • Download XML
  • View XML
Article

MicroRNA-411 inhibits malignant biological behaviours of colorectal cancer cells by directly targeting PIK3R3

Retraction in: /10.3892/or.2022.8283
  • Authors:
    • Jian Zhao
    • Jian Xu
    • Rui Zhang
  • View Affiliations / Copyright

    Affiliations: Department of Colorectal Surgery, Cancer Hospital of China Medical University, Liaoning Cancer Hospital and Insititute, Shenyang, Liaoning 110042, P.R. China
  • Pages: 633-642
    |
    Published online on: December 5, 2017
       https://doi.org/10.3892/or.2017.6135
  • Expand metrics +
Metrics: Total Views: 0 (Spandidos Publications: | PMC Statistics: )
Metrics: Total PDF Downloads: 0 (Spandidos Publications: | PMC Statistics: )
Cited By (CrossRef): 0 citations Loading Articles...

This article is mentioned in:



Abstract

Colorectal cancer (CRC) is the third most common cancer and the fourth leading cause of cancer-related mortality worldwide. Aberrant expression of miRNAs play important roles in the development and progression of various types of cancers by modulating oncogenic and tumour-suppressor pathways. Therefore, exploring the functions of microRNAs (miRNAs) that specifically contribute to CRC tumourigenesis and tumour development would greatly aid in obtaining more information on CRC and provide new targets for its diagnosis and treatment. miRNA-411 (miR-411) was previously observed to be aberrantly expressed in multiple human cancers. However, the expression pattern, function and underlying molecular mechanism of miR-411 in CRC remain unclear. Therefore, the present study was performed to detect miR-411 expression, investigate the biological roles of miR-411 and identify its mechanism of action in CRC cells. Here, miR-411 expression was significantly downregulated in human CRC tissues and cell lines, and low levels of miR-411 were correlated with lymph node metastasis, distant metastasis and TNM stage. Resumed expression of miR-411 suppressed cell proliferation and invasion but promoted apoptosis in CRC. Additionally, phosphoinositide-3-kinase regulatory subunit 3 (PIK3R3) was identified as a direct target of miR-411 in CRC. PIK3R3 was upregulated in the CRC tissues and inversely correlated with miR-411 expression. Downregulation of PIK3R3 had tumour-suppressive effects similar to those of miR-411 overexpression in CRC. Moreover, upregulation of PIK3R3 could rescue the tumour-suppressing effects of miR-411 overexpression in CRC cells. More importantly, miR-411 specifically suppressed the activation of the AKT/mTOR signalling pathway in CRC. Therefore, miR-411 functions as a tumour-suppressive miRNA by directly targeting PIK3R3 and indirectly regulating AKT/mTOR signalling pathway. miR-411 may serve as a new therapeutic target for patients with CRC.

Introduction

Colorectal cancer (CRC) is the third most common cancer and the fourth leading cause of cancer-related mortality worldwide (1,2). Approximately 1 million new cases and 600,000 deaths due to CRC are estimated to occur annually around the world (3). CRC is one of the most prevalent cancers in western populations (4) but has low incidence rates in Asia, Africa and South America (5). However, the frequency of CRC in China has rapidly increased such that this carcinoma has emerged as the fifth most common cancer and the fourth most common cause of cancer-related deaths in the country (6). Surgical resection followed by chemotherapy and/or radiotherapy is currently the effective modality for CRC patients (7). Prognosis of CRC patients remains unsatisfactory despite the remarkable developments in the diagnosis and treatments of CRC (8). Local recurrence and distant metastasis are the primary causes of the unfavourable prognosis of CRC (9). Therefore, understanding the molecular mechanisms underlying CRC progression is essential to identify effective biomarkers and novel therapeutic methods for CRC patients.

MicroRNAs (miRNAs) are an emerging group of single-strand non-coding small RNAs (~22 nucleotides) first discovered in the early 1990s in Caenorhabditis elegans (10). miRNAs negatively regulate gene expression by interacting with the 3-untranslated regions (UTRs) of corresponding target messenger RNAs (mRNAs) in a base-pairing manner, leading to translational repression or degradation of target mRNAs (11). Computational estimations suggest ~1,000 miRNAs in the human genome, which regulate one-third of human protein-encoding genes (12). Multiple bodies of evidence have indicated that miRNAs are abnormally expressed in almost all human neoplasms (13,14). Previous studies have demonstrated that miRNA deregulation may be significantly correlated with diagnosis, treatment and prognosis in human cancer (15–17). miRNAs play important roles in tumourigenesis and tumour development by regulating many diverse biological processes, such as cell proliferation, cycle, apoptosis, invasion, migration, metastasis, angiogenesis and epithelial-mesenchymal transition (18–20). miRNAs can act as tumour suppressors or oncogenes, depending on their transcript targets (21,22). Therefore, miRNAs have been proposed to be potential indicators and therapeutic targets in various types of cancers (23,24).

miR-411, located on chromosome 14q32, was previously observed to be aberrantly expressed in multiple human cancers (25–28). However, the expression pattern, function and underlying molecular mechanism of miR-411 in CRC remain unclear. Therefore, the present study was performed to detect miR-411 expression, investigate the biological roles of miR-411 and identify its mechanism of action in CRC cells.

Materials and methods

Tumour specimens

The present study was approved by the Human Ethics Committee of the Cancer Hospital of China Medical University, Liaoning Cancer Hospital and Institute. Written informed consent was obtained from all patients. A total of 46 CRC tissues and corresponding adjacent normal tissues were obtained from patients who underwent surgerical resection at the Department of Colorectal Surgery, Cancer Hospital of China Medical University, Liaoning Cancer Hospital and Institute between May 2014 and February 2016. None of these patients with CRC had been treated with chemotherapy, radiotherapy or any adjuvant therapy before surgery. All tissue specimens were immediately frozen in liquid nitrogen after resection and stored at −80°C.

Cell lines and culture condition

CRC cell lines (SW480, SW620, HCT116, HT29, CaCo-2 and LoVo) and the 293T cell line were purchased from the Type Culture Collection of Chinese Academy of Sciences (Shanghai, China). Normal human colon epithelium cell line (FHC) was obtained from the American Type Culture Collection (ATCC; Manassas, VA, USA). All cells were maintained in Dulbeccos modified Eagles medium (DMEM; Gibco; Thermo Fisher Scientific, Inc., Waltham, MA, USA) supplemented with 10% fetal bovine serum (FBS; Invitrogen; Thermo Fisher Scientific), 100 U/ml streptomycin and 100 U/ml penicillin in a humidified incubator with an atmosphere of 5% CO2 at 37°C.

Oligonucleotide transfection

miR-411 mimics, miRNA mimic negative control (miR-NC) and small-interfering RNA targeting PIK3R3 (PIK3R3 siRNA) and its negative control (NC siRNA) were acquired from Suzhou GenePharma Co., Ltd. (Shanghai, China). PIK3R3 overexpression plasmid (pcDNA3.1-PIK3R3) and empty pcDNA3.1 plasmid were obtained from Guangzhou RiboBio Co., Ltd. (Guangzhou, China). Cells were seeded into 6-well plates at 5×105 cells/well. After 24 h, the cells were transfected with these oligonucleotides using Lipofectamine 2000 (Invitrogen; Thermo Fisher Scientific) following the manufacturers protocol.

Reverse transcription-quantitative polymerase chain reaction (RT-qPCR)

Total RNA was extracted from tissue specimens or cells using TRIzol reagent (Invitrogen, Carlsbad, CA, USA), according to the manufacturers instructions. Total RNA concentration was determined using a NanoDrop ND-100 spectrophotometer (NanoDrop Technologies, Wilmington, DE, USA). For miR-411 detection, the total RNA was reverse-transcribed to cDNA using a TaqMan MicroRNA Reverse Transcription kit (Applied Biosystems, Carlsbad, CA, USA). The relative expression of miR-411 was examined by TaqMan MicroRNA PCR kit (Applied Biosystems). The miR-411 expression levels were normalised to those of U6 snRNA. PIK3R3 mRNA was quantified by synthesising cDNA using PrimeScript RT reagent kit (Takara Bio, Dalian, China). These cDNAs were used to detect the expression of PIK3R3 mRNA by quantitative PCR using a SYBR Premix Ex Taq™ kit (Takara Bio). The PIK3R3 mRNA expression was normalised to those of GAPDH. The primers were designed as follows: miR-411, 5-GGGGTAGTAGACCGTATAG-3 (forward) and 5-TGCGTGTCGTGGAGTC-3 (reverse); U6 snRNA, 5-CTC GCTTCGGCAGCACA-3 (forward) and 5-TGGTGTCGTG GAGTCG-3 (reverse); PIK3R3, 5-CTTGCTCTGTGGTGG CCGAT-3 (forward) and 5-GACGTTGAGGGAGTCGTT GT-3 (reverse); and GAPDH, 5-GAAGGTGAAGGTCGGA GTC-3 (forward) and 5-GAAGATGGTGATGGGATTTC-3 (reverse). Relative expression levels were calculated using the 2−∆∆Ct method (29).

Cell Counting Kit-8 (CCK-8) assay

Cell proliferation was determined using the CCK-8 assay. Briefly, transfected cells were harvested at 24 h post-transfection. A total of 3×103 cells suspended in 200 µl of DMEM with 10% FBS were seeded into each well of a 96-well plate and cultured at 37°C for 0, 1, 2 or 3 days. At each time-point, 10 µl of CCK-8 solution (Dojindo Molecular Technologies, Kumamoto, Japan) was added to each well. After an additional 2 h of incubation at 37°C, the optical density of each well at a wavelength of 450 nm was measured with a microplate reader (Model 550; Bio-Rad Laboratories, Shanghai, China). Each assay was performed in quintuplicate and repeated at least thrice.

Matrigel invasion assay

Transwell chambers (Corning Inc., Cambridge, MA, USA) with 8-µm pore size filters covered with Matrigel (BD Biosciences, Franklin Lakes, NJ, USA) were used to perform the Matrigel invasion assay. Transfected cells were harvested at 48 h post-transfection. Transfected cells (5×104) in FBS-free DMEM medium were seeded in the upper chambers, and DMEM containing 10% FBS was supplemented into the lower chambers to serve as a chemoattractant. After incubation at 37°C under 5% CO2 for 24 h, cells that did not invade through the pores were removed carefully by a cotton swab. Invasive cells were fixed using 4% paraformaldehyde, stained with 0.1% crystal violet solution, washed in phosphate-buffered saline (PBS) and dried in air. Images were captured, and cell number was counted in five randomly selected fields under an inverted microscope (×200 magnifications; X71; Olympus Corp., Tokyo, Japan).

Flow cytometry

Cell apoptosis was analysed using the Annexin V-FITC apoptosis detection kit (Invitrogen). Transfected cells were harvested at 48 h post-transfection, washed with PBS and fixed using 80% ice-cold ethanol in PBS. Afterwards, the cells were resuspended in 300 µl of 1X binding buffer and stained with 5 µl of FITC-Annexin V and 5 µl of propidium iodide (PI) in the dark at room temperature for 20 min. BD FACSCalibur™ flow cytometer was used to detect the cell apoptosis.

Bioinformatic analysis and luciferase reporter assay

The potential targets of miR-411 were predicted by performing bioinformatic analysis using TargetScan (www.targetscan.org) and microRNA.org (http://www.microrna.org/microrna/home.do).

pMIR-PIK3R3-3′-UTR wild-type (Wt) and pMIR-PIK3R3-3′-UTR mutant (Mut) were synthesised and confirmed by Shanghai Genepharma. 293T cells were plated in 24-well plates at a density of 60–70% confluence. After incubation overnight, cells were cotransfected with miR-411 mimics or miR-NC and pMIR-PIK3R3-3′-UTR Wt or pMIR-PIK3R3-3′-UTR Mut, using Lipofectamine 2000 (Invitrogen; Thermo Fisher Scientific) according to the manufacturers protocol. After 24 h post-transfection, luciferase activities were detected using Dual-Luciferase reporter system (Promega, Madison, WI, USA) following the manufacturers protocol. Firefly luciferase activity was normalised to Renilla luciferase activity. Transfections were performed in triplicate and repeated in three individual experiments.

Western blot analysis

Protein from tissue specimens or cells was extracted using radioimmunoprecipitation assay cell lysis buffer (Beyotime Institute of Biotechnology, Shanghai, China). Protein extracts were quantified using Bicinchoninic Acid protein assay kit (Beyotime Institute of Biotechnology). Equal amounts of protein were separated by 10% sodium dodecyl sulphate-polyacrylamide gel electrophoresis, transferred onto polyvinylidene difluoride membranes (Millipore, Billerica, MA, USA), blocked with 5% fat-free milk in Tris-buffered saline with Tween (TBST) buffer and incubated with the specific primary antibodies against PIK3R3 antibody (sc-376615; 1:1,000 dilution; Santa Cruz Biotechnology, Santa Cruz, CA, USA), p-AKT antibody (sc-81433; 1:1,000 dilution; Santa Cruz Biotechnology), AKT antibody (sc-81434; 1:1,000 dilution; Santa Cruz Biotechnology), p-mTOR ser 2481 antibody (sc-293132; 1:1,000 dilution; Santa Cruz Biotechnology), mTOR antibody (sc-293089; 1:1,000 dilution; Santa Cruz Biotechnology) and GAPDH antibody (sc-47724; 1:1,000 dilution; Santa Cruz Biotechnology) at 4°C overnight. Subsequently, the membranes were washed thrice with TBST for 10 min and probed with goat anti-mouse horseradish peroxidase-conjugated secondary antibody (sc-2005; 1:5,000 dilution; Santa Cruz Biotechnology) at room temperature for 1 h. Protein bands were visualised using ECL Protein Detection kit (Pierce Biotechnology, Inc., Rockford, IL, USA) and analysed with Quantity One software (Bio-Rad Laboratories, Inc., Hercules, CA, USA). GAPDH was used as the loading control.

Statistical analysis

Data are presented as the mean ± standard deviation and were compared with the Students t-test or one way ANOVA. All statistical analyses were performed using the SPSS 13.0 software (SPSS, Inc., Chicago, IL, USA). Spearmans correlation analysis was adopted to investigate the correlation between miR-411 and PIK3R3 mRNA expression level. P<0.05 was considered statistically significant.

Results

miR-411 is downregulated in human CRC tissues and cell lines

RT-qPCR was performed on 46 paired CRC tissues and corresponding adjacent normal tissues to investigate the status of miR-411 in CRC. Compared with the corresponding adjacent normal tissues, the expression of miR-411 was significantly downregulated in the CRC tissues (Fig. 1A; P<0.05). miR-411 expression levels in six CRC cell lines (SW480, SW620, HCT116, HT29, CaCo-2 and LoVo) and normal FHC cells were also analysed by RT-qPCR. Fig. 1B shows that all tested CRC cells showed significantly lower expression levels of miR-411 compared with the normal FHC (P<0.05). These data suggest that miR-411 plays important roles in CRC formation and progression.

Figure 1.

miR-411 is downregulated in human CRC tissues and cell lines. (A) Relative miR-411 expression levels in 46 paired CRC tissues and corresponding adjacent normal tissues were detected by RT-qPCR analysis. *P<0.05 compared with adjacent normal tissues. (B) Differences in the expression of miR-411 among six distinct CRC cells lines (SW480, SW620, HCT116, HT29, CaCo-2 and LoVo) and the normal human colon epithelium cell line (FHC). *P<0.05 compared with FHC cells.

Low expression of miR-411 correlates with adverse clinicopathological characteristics of CRC patients

miR-411 expression and clinical characteristics of patients with CRC were associated to explore the clinical value of miR-411 in CRC. The CRC patients were subsequently divided into either the miR-411 low-expression group (n=23) or the miR-411 high-expression group (n=23). The median expression level of miR-411 in all samples was regarded as the cut-off. As shown in Table I, the low expression level of miR-411 was significantly correlated with lymph node metastasis (P=0.018), distant metastasis (P=0.007) and TNM stage (P=0.008). However, no correlation was observed between miR-411 expression and other clinicopathological characteristics, such as sex (P=0.555), age (P=0.548), tumour size (P=0.345) and differentiation (P=0.552). These results suggest that miR-411 is a possible prognostic biomarker for CRC patients.

Table I.

Correlation between the miR-411 expression and clinicopathological features of CRC cases.

Table I.

Correlation between the miR-411 expression and clinicopathological features of CRC cases.

miR-411 expression

FeaturesCasesLowHighP-value
Sex 0.555
  Male241311
  Female221012
Age (years) 0.548
  <60281513
  ≥6018  810
Tumour size (cm) 0.345
  <515  9  6
  ≥5311417
Differentiation 0.552
  Well and moderate261214
  Poor2011  9
Lymph node metastasis 0.018a
  Absence24  816
  Present2215  7
Distant metastasis 0.007a
  Absence27  918
  Present1914  5
TNM stage 0.008a
  I–II22  615
  III–IV2417  8

{ label (or @symbol) needed for fn[@id='tfn1-or-39-02-0633'] } CRC, colorectal cancer; miR-411, microRNA-411; TNM, tumor-node-metastasis.

a Statistically significant.

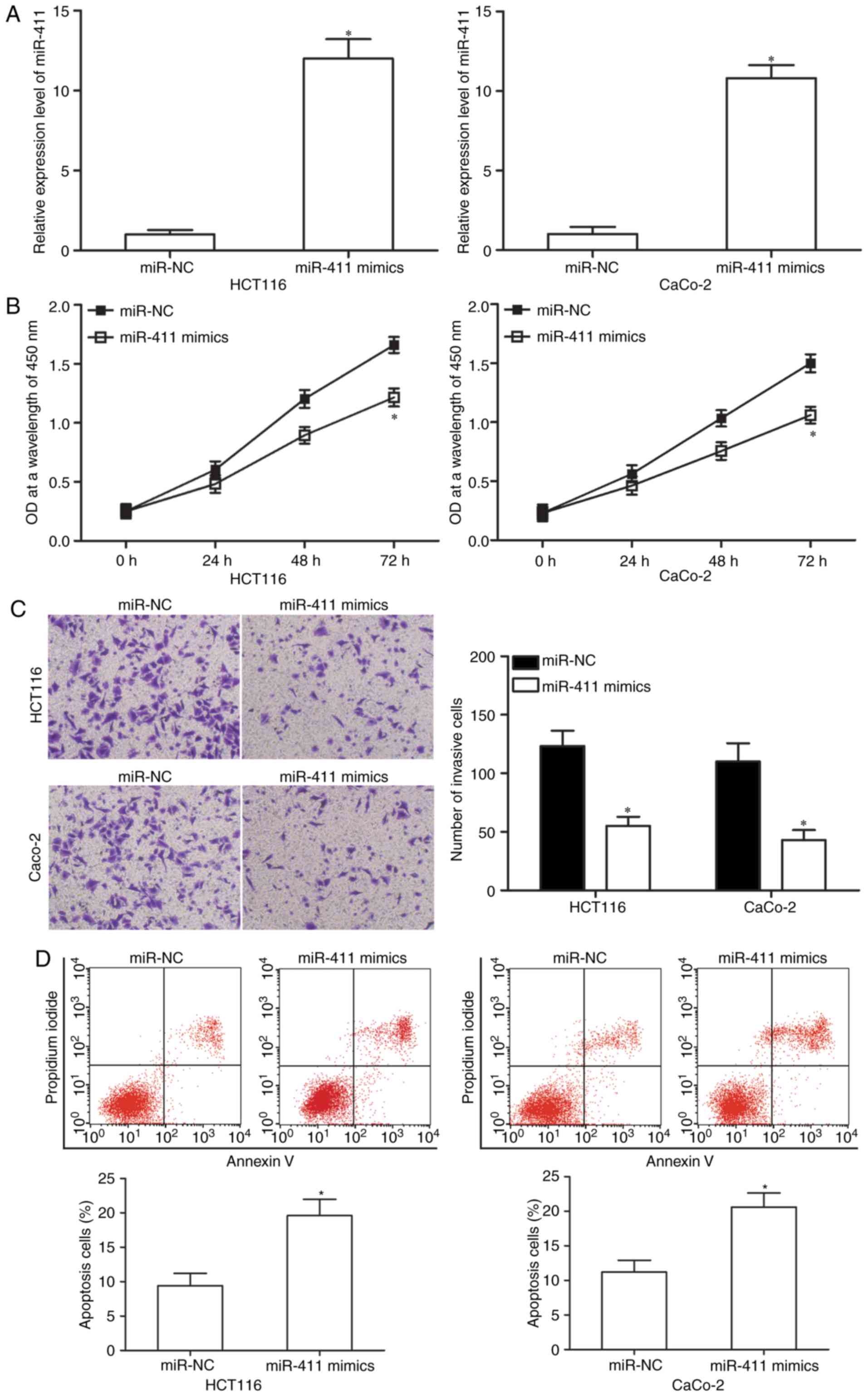
miR-411 inhibits cell proliferation and invasion but promotes apoptosis of CRC

We selected HCT-116 and CaCo-2 cells, both with relatively lower endogenous miR-411, to transfect miR-411 mimics to investigate the functional roles of miR-411 in CRC cells. After transfection, RT-qPCR analysis demonstrated that miR-411 was markedly upregulated in the HCT-116 and CaCo-2 cells after transfection with miR-411 mimics (50 nM; Fig. 2A, P<0.05). Subsequently, the effect of miR-411 overexpression on cell proliferation was assessed. CCK-8 assay indicated that the ectopic expression of miR-411 inhibited HCT-116 and CaCo-2 cell proliferation (Fig. 2B; P<0.05). Matrigel invasion assay was performed to examine the invasion abilities of HCT-116 and CaCo-2 cells after transfection with miR-411 mimics or miR-NC. The results revealed that restored expression of miR-411 decreased cell invasion abilities in HCT-116 and CaCo-2 cells (Fig. 2C; P<0.05). Then, we analysed the effect of miR-411 on cell apoptosis using flow cytometry. Fig. 2D shows that upregulation of miR-411 increased the apoptosis rate in the HCT-116 and CaCo-2 cells (P<0.05). Thus, these findings suggest that miR-411 plays a suppressive role in CRC progression.

Figure 2.

miR-411 inhibits CRC cell proliferation and invasion but promotes cell apoptosis. (A) The expression levels of miR-411 in HCT-116 and CaCo-2 cells transfected with miR-411 mimics (50 nM) or miR-NC were detected by RT-qPCR. *P<0.05 compared with miR-NC. (B) The proliferation of HCT-116 and CaCo-2 cells transfected with miR-411 mimics or miR-NC was evaluated using CCK-8 assay. *P<0.05 compared with miR-NC. (C) Matrigel invasion assay was adopted to investigate the effects of miR-411 overexpression on HCT-116 and CaCo-2 cell invasion abilities. *P<0.05 compared with miR-NC. (D) Flow cytometric analysis was performed to examine the apoptosis of HCT-116 and CaCo-2 cells following transfection with miR-411 mimics or miR-NC. *P<0.05 compared with miR-NC.

PIK3R3 is a direct target of miR-411 in CRC

Potential targets of miR-411 were predicted using bioinformatic analysis to determine the molecular mechanisms responsible for the tumour-suppressing roles of miR-411. Among hundreds of potential candidates, PIK3R3 was selected for further target identification (Fig. 3A) because of its important roles in CRC tumourigenesis and tumour development (30). In addition, PIK3R3 was also validated as a direct target of other miRNAs in CRC (31). To verify this prediction, luciferase reporter assay was conducted in 293T cells cotransfected with miR-411 mimics or miR-NC and pMIR-PIK3R3-3′-UTR Wt or pMIR-PIK3R3-3′-UTR Mut. The results showed that miR-411 significantly repressed the relative luciferase activities with the wild-type PIK3R3 3′-UTR (Fig. 3B; P<0.05) but did not alter the activity of the mutant PIK3R3 3′-UTR. To further confirm the potential role of miR-411 in the regulation of PIK3R3, we detected PIK3R3 expression in HCT-116 and CaCo-2 cells following transfection with miR-411 mimics or miR-NC. RT-qPCR and western blot analysis revealed that miR-411 overexpression caused a significant downregulation in PIK3R3 expression at the mRNA (Fig. 3C; P<0.05) and protein (Fig. 3D; P<0.05) levels in the HCT-116 and CaCo-2 cells. These results showed that PIK3R3 is a direct target of miR-411 in CRC.

Figure 3.

PIK3R3 is a direct target of miR-411 in CRC. (A) The miR-411 target sequences in the 3′-UTR of PIK3R3 and its mutant containing altered nucleotides in the 3′-UTR were predicted. PIK3R3 was upregulated in CRC and plays important roles in CRC tumourigenesis and tumour development. In addition, PIK3R3 was also validated as a direct target of other miRNAs in CRC. Hence, PIK3R3 was chosen for further confirmation. (B) Luciferase reporter assay was performed using 293T cells cotransfected with Wt or Mut PIK3R3 3′-UTR reporter plasmid, miR-411 mimics or miR-NC. Luciferase activity was determined by Dual-Luciferase reporter system. *P<0.05 compared with miR-NC. (C and D) PIK3R3 mRNA and protein expression levels in HCT-116 and CaCo-2 cells transfected with miR-411 mimics or miR-NC were determined by RT-qPCR and western blot analysis. *P<0.05 compared with miR-NC.

miR-411 level is negatively correlated with PIK3R3 level in CRC tissues

We measured PIK3R3 expression in 46 paired CRC tissues and corresponding adjacent normal tissues to further examine the relationship between miR-411 and PIK3R3. Fig. 4A shows that PIK3R3 mRNA was upregulated in CRC tissues compared with that in adjacent normal tissues (P<0.05). Western blot results showed that PIK3R3 protein was highly expressed in CRC tissues (Fig. 4B; P<0.05). Furthermore, an inverse association between miR-411 and PIK3R3 mRNA level in CRC tissues was observed using Spearmans correlation analysis (Fig. 4C, r=−0.6753; P<0.0001).

Figure 4.

PIK3R3 is upregulated in CRC tissues and negatively correlates with miR-411 expression levels. (A and B) PIK3R3 mRNA and protein expression levels in CRC tissues and corresponding adjacent normal tissues were determined by RT-qPCR and western blot analysis. *P<0.05 compared with adjacent normal tissues. (C) Spearmans correlation analysis shows an inverse relationship between miR-411 and PIK3R3 mRNA expression levels in CRC tissues. r=−0.6753, P<0.0001.

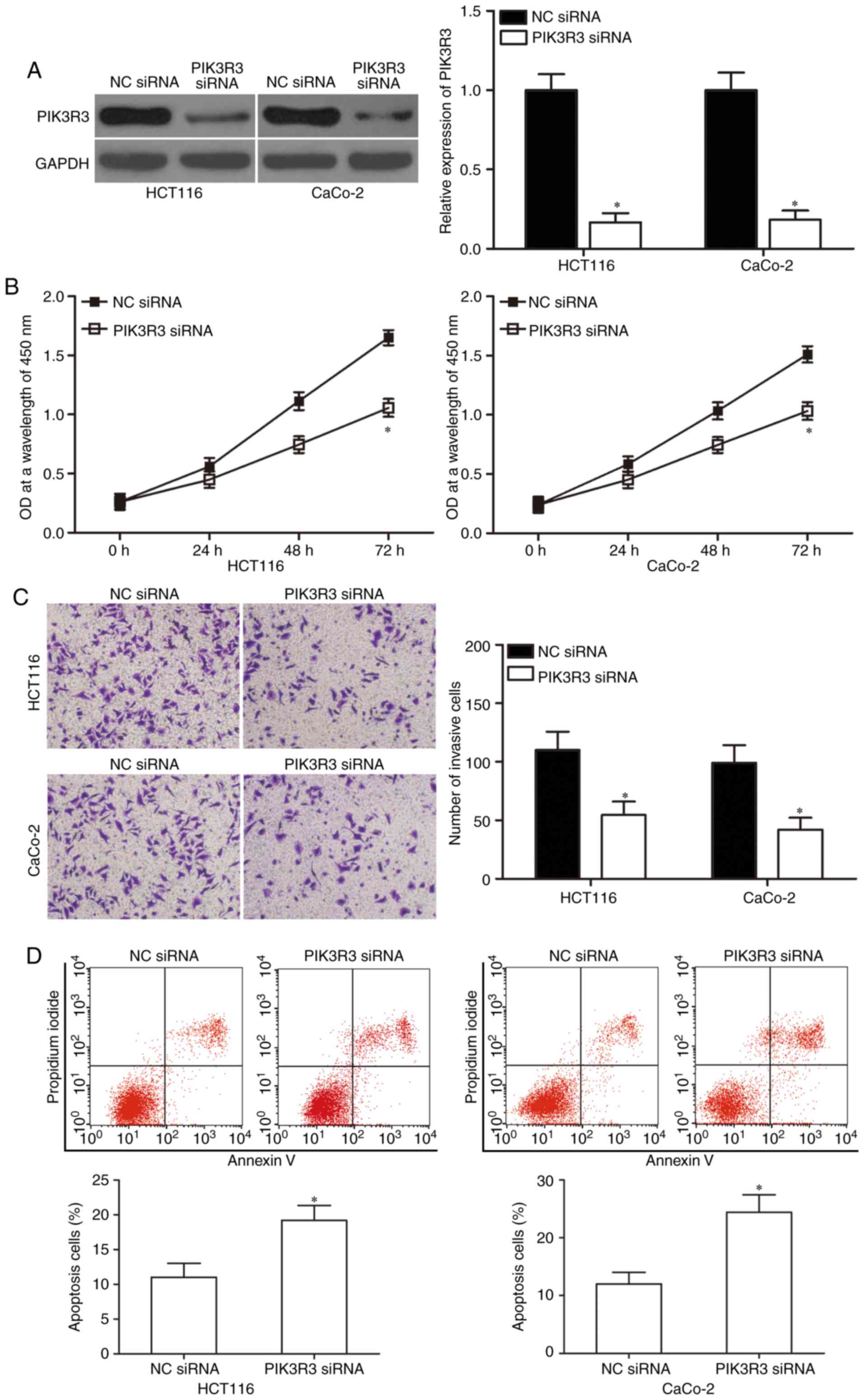
PIK3R3 knockdown inhibits proliferation and invasion but increases apoptosis in CRC cells

We used PIK3R3-specific siRNA to genetically knockdown endogenous PIK3R3 expression in HCT-116 and CaCo-2 cells to verify whether PIK3R3 knockdown would simulate the miR-411-mediated effects. Western blot analysis was used to determine the transfection efficiency and confirmed that PIK3R3 was significantly downregulated in the PIK3R3 siRNA-transfected HCT-116 and CaCo-2 cells (Fig. 5A; P<0.05). Next, CCK-8 assay, Matrigel invasion assay and flow cytometric analysis demonstrated that down-regulation of PIK3R3 suppressed cell proliferation (Fig. 5B; P<0.05) and invasion (Fig. 5C; P<0.05) but increased apoptosis (Fig. 5D; P<0.05) in the HCT-116 and CaCo-2 cells. Thus, our data confirmed that PIK3R3 downregulation had similar tumour-suppressive effects as miR-411 overexpression in CRC. These results further suggest that PIK3R3 is a direct downstream target of miR-411 in CRC.

Figure 5.

Downregulation of PIK3R3 attenuates CRC cell proliferation and invasion but induces cell apoptosis. (A) The PIK3R3 protein expression in HCT-116 and CaCo-2 cells after transfection with PIK3R3 siRNA or NC siRNA was analysed using western blot analysis. *P<0.05 compared with NC siRNA. (B) CCK-8 assay was used to determine cell proliferation in HCT-116 and CaCo-2 cells following transfection with PIK3R3 siRNA or NC siRNA. *P<0.05 compared with NC siRNA. (C) Cell invasion capacities of HCT-116 and CaCo-2 cells transfected with PIK3R3 siRNA or NC siRNA were analysed using Matrigel invasion assay. *P<0.05 compared with NC siRNA. (D) Flow cytometric analysis was performed to assess the apoptosis of HCT-116 and CaCo-2 cells transfected with PIK3R3 siRNA or NC siRNA. *P<0.05 compared with NC siRNA.

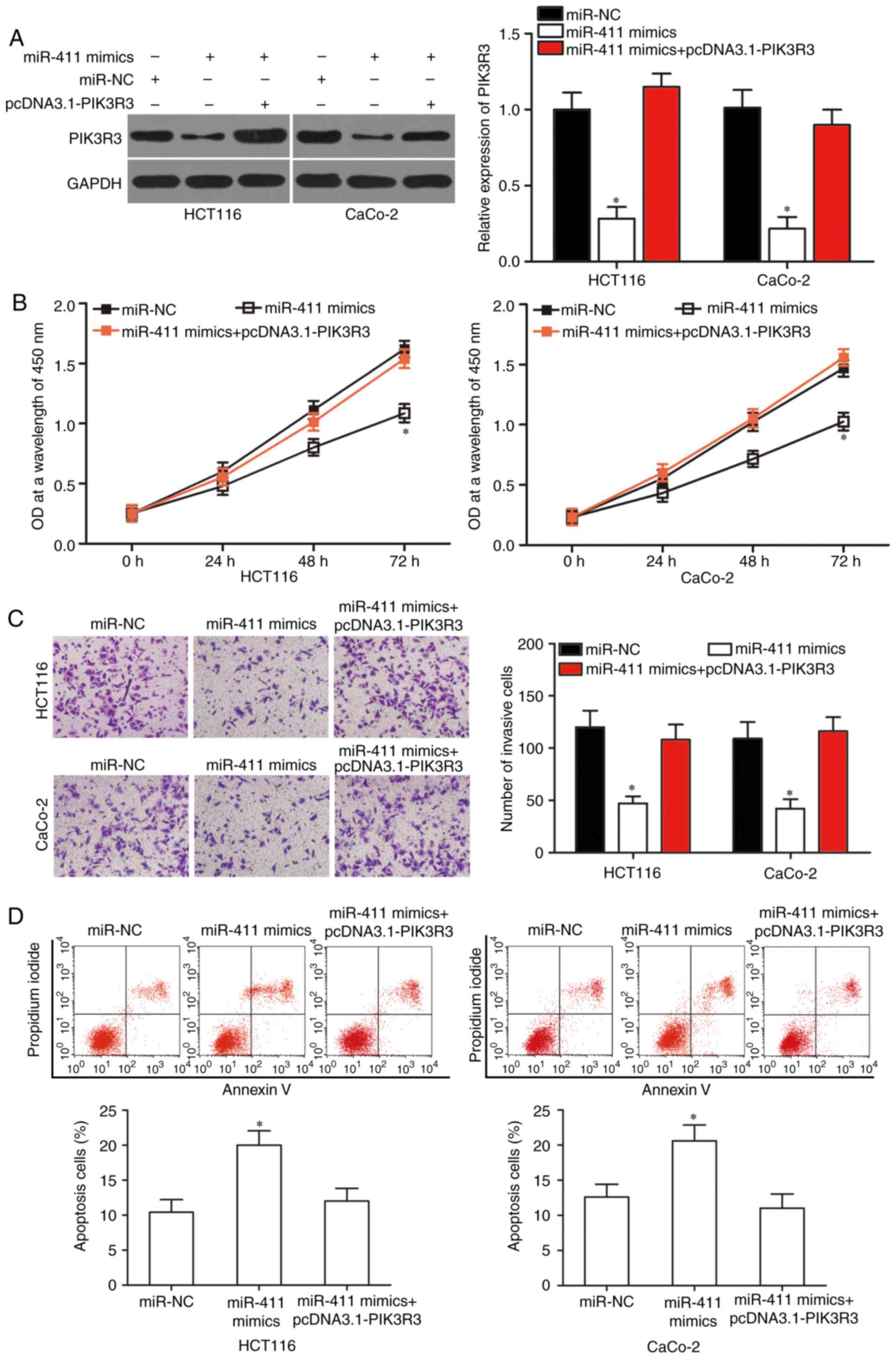
Overexpression of PIK3R3 abrogates the tumour-suppressing effects of miR-411 in CRC cells

We confirmed that PIK3R3 is a direct target of miR-411. Thus, rescue experiments were employed to disclose whether PIK3R3 overexpression could abolish the tumour-suppressing effects induced by miR-411 in CRC cells. HCT-116 and CaCo-2 cells were transfected with miR-411 mimics with or without PIK3R3 overexpression plasmid pcDNA3.1-PIK3R3. After transfection, western blot results showed that the reduced PIK3R3 protein expression caused by miR-411 mimics was markedly restored by transfection of the pcDNA3.1-PIK3R3 in the HCT-116 and CaCo-2 cells (Fig. 6A; P<0.05). In addition, the effects of miR-411 on CRC cell proliferation (Fig. 6B; P<0.05), invasion (Fig. 6C; P<0.05) and apoptosis (Fig. 6D; P<0.05) were significantly reversed by PIK3R3 overexpression. These results indicated that miR-411 served as a tumour suppressor in CRC, at least in part, by directly regulating PIK3R3.

Figure 6.

Restoration of the expression of PIK3R3 abrogates the effects of miR-411 overexpression on CRC cells. (A) The protein expression levels of PIK3R3 were detected by western blot analysis in HCT-116 and CaCo-2 cells transfected with miR-NC, miR-411 mimics or miR-411 mimics+pcDNA3.1-PIK3R3. *P<0.05 compared with miR-NC or miR-411 mimics+pcDNA3.1-PIK3R3. (B) Cell proliferation, (C) invasion and (D) apoptosis in HCT-116 and CaCo-2 cells transfected with miR-NC, miR-411 mimics or miR-411 mimics+pcDNA3.1-PIK3R3 were examined using CCK-8 assay, Matrigel invasion assay and flow cytometric analysis, respectively. *P<0.05 compared with miR-NC or miR-411 mimics+pcDNA3.1-PIK3R3.

miR-411 regulates the AKT/mTOR signalling pathways in CRC

PIK3R3 plays crucial roles in tumourigenesis and tumour development by regulating the AKT/mTOR signalling pathway (32,33). We detected p-AKT, AKT, p-mTOR and mTOR expression in HCT-116 and CaCo-2 cells transfected with miR-411 mimics or miR-NC to determine whether AKT/mTOR signalling pathway was involved in the regulatory effects of miR-411 on CRC. The results showed that upregulation of miR-411 significantly reduced the p-AKT and p-mTOR expression in HCT-116 and CaCo-2 cells, whereas transfection with miR-411 mimics did not affect the total AKT and mTOR protein levels (Fig. 7; P<0.05). Thus, miR-411 suppressed the activation of the AKT/mTOR signalling pathway by targeting PIK3R3 to inhibit CRC progression.

Figure 7.

Upregulation of miR-411 diminishes the AKT/mTOR signalling pathway in CRC. Western blot analysis was performed to detect p-AKT, AKT, p-mTOR and mTOR expression in HCT-116 and CaCo-2 cells transfected with miR-411 mimics or miR-NC. *P<0.05 compared with miR-NC.

Discussion

Aberrant expression of miRNAs plays important roles in the development and progression of various cancers by modulating oncogenic and tumour-suppressor pathways (22,34). Therefore, exploring the functions of miRNAs that specifically contribute to CRC tumourigenesis and tumour development would greatly aid in obtaining more information on CRC and provide new targets for its diagnosis and treatment. In the present study, miR-411 was significantly downregulated in the CRC tissues and cell lines. In addition, the low expression of miR-411 was significantly correlated with lymph node metastasis, distant metastasis and TNM stage of CRC. Furthermore, restored expression of miR-411 suppressed cell proliferation and invasion but promoted apoptosis in CRC. Moreover, PIK3R3 was identified as a novel direct target of miR-411 in CRC, and miR-411 could diminish the AKT/mTOR signalling pathway in CRC. These results suggested that miR-411 may be used to design novel prognostic biomarker and therapeutic strategies for CRC patients.

miR-411 is aberrantly expressed in several types of cancers. For example, miR-411 was observed to be highly expressed in hepatocellular carcinoma (25). miR-411 was also found to be upregulated in lung cancer (26). However, contradictory reports have demonstrated the downregulated miR-411 expression in breast cancer tissues and cell lines (27,28). Downregulated miR-411 expression was correlated with lymph node metastasis and histological grade of breast cancer (27). These contradictory studies indicated that miR-411 expression may be subject to tissue-specific regulatory processes in various types of human cancer and that miR-411 could serve as a useful prognosis marker in human cancers.

miR-411 has recently been shown to be an oncogenic miRNA in multiple types of cancer. For instance, Xia et al (25)reported that miR-411 play an oncogenic role in hepatocellular carcinoma by promoting cell proliferation and anchorage-independent growth. Zhao et al (26) found that miR-411 overexpression increased cell proliferation in lung cancer by regulating cell cycle regulators. However, Sun et al (35) found that miR-411 served as a tumour suppressor miRNA in rhabdomyosarcoma by inhibiting cell growth both in vitro and in vivo. Guo et al revealed that resumed expression of miR-411 repressed cell growth and metastasis in breast cancer (27,28). These conflicting findings indicated that miR-411 acted as an oncogene in certain types of cancer and as a tumour suppressor in others. These findings also suggested that miR-411 may be a novel therapeutic target for the development of antineoplastic agents.

Targets of miR-411 should be identified to elucidate the functions of miR-411 in CRC occurrence and progression. Novel therapeutic targets may be determined for the treatment of CRC patients. Several direct targets of miR-411 have been validated. These targets include IL-18 (36) in malignant pleural mesothelioma, ITCH (25) in hepatocellular carcinoma, SPRY4 in rhabdomyosarcoma (35), FOXO1 (26) in lung cancer, SP1 (27) and GRB2 (28) in breast cancer. In the present study, bioinformatic analysis predicted that PIK3R3 is a potential target of miR-411. Luciferase reporter assay confirmed that the 3′-UTR of PIK3R3 may be directly targeted by miR-411. The results from RT-qPCR and western blot analysis revealed that miR-411 negatively regulated PIK3R3 expression in CRC, suggesting that miR-411 regulated PIK3R3 expression in transcriptional level. This mainly due to that miRNAs induce mRNA degradation when the binding complementarity is perfect, However, miRNAs regulate gene expression at post-transcriptional level when the binding at the 3UTR of target genes is only partially complementary (37). PIK3R3 was upregulated in CRC tissues and inversely correlated with miR-411 expression levels. Downregulation of PIK3R3 had similar tumour-suppressive effects as miR-411 overexpression in CRC. Moreover, upregulation of miR-411 could rescue the tumour-suppressing effects of miR-411 overexpression on CRC cells. Thus, PIK3R3 is a novel direct and functional downstream target of miR-411 in CRC.

PIK3R3 is a member of the phosphatidylinositol 3-kinase (PI3K) family and was found to be abnormally upregulated in various types of human cancers, such as glioma (38), ovarian (39), gastric (40), hepatocellular carcinoma (32), lung (41) and breast cancer (42). The oncogenic roles of PIK3R3 on cancer initiation and progression has been described in several types of cancers, such as Ewing sarcoma (43), gastric (40), ovarian (39) and breast cancer (42). In CRC, PIK3R3 was upregulated in clinical specimens and cell lines. In addition, upregulated PIK3R3 expression has been positively correlated with CRC metastasis. Functional experiments revealed that PIK3R3 overexpression increased tumour migration, invasion and epithelial-to-mesenchymal transition in vitro and promoted metastasis in vivo (30). The present study revealed that miR-411 inhibited CRC progression by directly targeting PIK3R3 and indirectly regulating AKT/mTOR signalling pathway. Thus, miR-411/PIK3R3/AKT/mTOR pathway may serve as a potential target to treat CRC patients.

In conclusion, the present study provided first evidence that miR-411 exhibited tumour suppressive roles against CRC by directly targeting PIK3R3. These results suggested that miR-411 could be a novel therapeutic target for patients with CRC. In this study, we did not explore the effect of miR-411 on the normal FHC cells.

In the following experiments, we will examine the effects of miR-411 underexpression on FHC cells. The small sample size is a limitation of the study, and we will collect more CRC tissues and the relationship between the pathologies in the top and bottom percentiles and miR-411 expression. Despite we found that miR-411 increased apoptosis of CRC cells, the effect of miR-411 overexpression on the expression levels apoptotic markers did not analyzed. In our further research we should examine the effects of miR-411 on apoptotic markers in CRC cells. In this study, luciferase reporter assays were performed in 293T cells. The luciferase reporter assay will be repeated with the CRC cell lines used in the following experiments.

Acknowledgements

The present study was supported by grants from the National Natural Science Fund from the National Natural Science Foundation of China (grant no. 81672427) and The Project of Liaoning Clinical Research Center for Colorectal Cancer (grant no. 2015225005).

References

1 

Haggar FA and Boushey RP: Colorectal cancer epidemiology: Incidence, mortality, survival, and risk factors. Clin Colon Rectal Surg. 22:191–197. 2009. View Article : Google Scholar : PubMed/NCBI

2 

Center MM, Jemal A, Smith RA and Ward E: Worldwide variations in colorectal cancer. CA Cancer J Clin. 59:366–378. 2009. View Article : Google Scholar : PubMed/NCBI

3 

Ferlay J, Shin HR, Bray F, Forman D, Mathers C and Parkin DM: Estimates of worldwide burden of cancer in 2008: GLOBOCAN 2008. Int J Cancer. 127:2893–2917. 2010. View Article : Google Scholar : PubMed/NCBI

4 

Sung JJ, Lau JY, Goh KL and Leung WK; Asia Pacific Working Group on Colorectal Cancer, : Increasing incidence of colorectal cancer in Asia: Implications for screening. Lancet Oncol. 6:871–876. 2005. View Article : Google Scholar : PubMed/NCBI

5 

Siegel RL, Miller KD and Jemal A: Cancer statistics, 2016. CA Cancer J Clin. 66:7–30. 2016. View Article : Google Scholar : PubMed/NCBI

6 

Li S, Wang J, Lu Y and Fan D: Screening and early diagnosis of colorectal cancer in China: A 12 year retrospect (1994–2006). J Cancer Res Clin Oncol. 133:679–686. 2007. View Article : Google Scholar : PubMed/NCBI

7 

Sanz-Garcia E, Grasselli J, Argiles G, Elez ME and Tabernero J: Current and advancing treatments for metastatic colorectal cancer. Expert Opin Biol Ther. 16:93–110. 2016. View Article : Google Scholar : PubMed/NCBI

8 

Meyerhardt JA and Mayer RJ: Systemic therapy for colorectal cancer. N Engl J Med. 352:476–487. 2005. View Article : Google Scholar : PubMed/NCBI

9 

Qiu Y, Liu Q, Chen G, Wang W, Peng K, Xiao W and Yang H: Outcome of rectal cancer surgery in obese and nonobese patients: A meta-analysis. World J Surg Oncol. 14:232016. View Article : Google Scholar : PubMed/NCBI

10 

Lee RC, Feinbaum RL and Ambros V: The C. elegans heterochronic gene lin-4 encodes small RNAs with antisense complementarity to lin-14. Cell. 75:843–854. 1993. View Article : Google Scholar : PubMed/NCBI

11 

OHara SP, Mott JL, Splinter PL, Gores GJ and LaRusso NF: MicroRNAs: Key modulators of posttranscriptional gene expression. Gastroenterology. 136:17–25. 2009. View Article : Google Scholar : PubMed/NCBI

12 

Liu J: Control of protein synthesis and mRNA degradation by microRNAs. Curr Opin Cell Biol. 20:214–221. 2008. View Article : Google Scholar : PubMed/NCBI

13 

Lu J, Getz G, Miska EA, Alvarez-Saavedra E, Lamb J, Peck D, Sweet-Cordero A, Ebert BL, Mak RH, Ferrando AA, et al: MicroRNA expression profiles classify human cancers. Nature. 435:834–838. 2005. View Article : Google Scholar : PubMed/NCBI

14 

He L, Thomson JM, Hemann MT, Hernando-Monge E, Mu D, Goodson S, Powers S, Cordon-Cardo C, Lowe SW, Hannon GJ, et al: A microRNA polycistron as a potential human oncogene. Nature. 435:828–833. 2005. View Article : Google Scholar : PubMed/NCBI

15 

Zhang J, Lin H, Wang XY, Zhang DQ, Chen JX, Zhuang Y and Zheng XL: Predictive value of microRNA-143 in evaluating the prognosis of patients with hepatocellular carcinoma. Cancer Biomark. 19:257–262. 2017. View Article : Google Scholar : PubMed/NCBI

16 

Karatas OF, Oner M, Abay A and Diyapoglu A: MicroRNAs in human tongue squamous cell carcinoma: From pathogenesis to therapeutic implications. Oral Oncol. 67:124–130. 2017. View Article : Google Scholar : PubMed/NCBI

17 

Teoh SL and Das S: The role of MicroRNAs in diagnosis, prognosis, metastasis and resistant cases in breast cancer. Curr Pharm Des. 23:1845–1859. 2017. View Article : Google Scholar : PubMed/NCBI

18 

Bucay N, Bhagirath D, Sekhon K, Yang T, Fukuhara S, Majid S, Shahryari V, Tabatabai Z, Greene KL, Hashimoto Y, et al: A novel microRNA regulator of prostate cancer epithelial-mesenchymal transition. Cell Death Differ. 24:1263–1274. 2017. View Article : Google Scholar : PubMed/NCBI

19 

Cui L, Li Y, Lv X, Li J, Wang X, Lei Z and Li X: Expression of MicroRNA-301a and its functional roles in malignant melanoma. Cell Physiol Biochem. 40:230–244. 2016. View Article : Google Scholar : PubMed/NCBI

20 

Lee HW, Lee EH, Ha SY, Lee CH, Chang HK, Chang S, Kwon KY, Hwang IS, Roh MS and Seo JW: Altered expression of microRNA miR-21, miR-155, and let-7a and their roles in pulmonary neuroendocrine tumors. Pathol Int. 62:583–591. 2012. View Article : Google Scholar : PubMed/NCBI

21 

Hwang HW and Mendell JT: MicroRNAs in cell proliferation, cell death, and tumorigenesis. Br J Cancer. 94:776–780. 2006. View Article : Google Scholar : PubMed/NCBI

22 

Volinia S, Calin GA, Liu CG, Ambs S, Cimmino A, Petrocca F, Visone R, Iorio M, Roldo C, Ferracin M, et al: A microRNA expression signature of human solid tumors defines cancer gene targets. Proc Natl Acad Sci USA. 103:pp. 2257–2261. 2006; View Article : Google Scholar : PubMed/NCBI

23 

Tyagi N, Arora S, Deshmukh SK, Singh S, Marimuthu S and Singh AP: Exploiting nanotechnology for the development of MicroRNA-based cancer therapeutics. J Biomed Nanotechnol. 12:28–42. 2016. View Article : Google Scholar : PubMed/NCBI

24 

Barger JF and Nana-Sinkam SP: MicroRNA as tools and therapeutics in lung cancer. Respir Med. 109:803–812. 2015. View Article : Google Scholar : PubMed/NCBI

25 

Xia K, Zhang Y, Cao S, Wu Y, Guo W, Yuan W and Zhang S: miR-411 regulated ITCH expression and promoted cell proliferation in human hepatocellular carcinoma cells. Biomed Pharmacother. 70:158–163. 2015. View Article : Google Scholar : PubMed/NCBI

26 

Zhao Z, Qin L and Li S: miR-411 contributes the cell proliferation of lung cancer by targeting FOXO1. Tumour Biol. 37:5551–5560. 2016. View Article : Google Scholar : PubMed/NCBI

27 

Guo L, Yuan J, Xie N, Wu H, Chen W, Song S and Wang X: miRNA-411 acts as a potential tumor suppressor miRNA via the downregulation of specificity protein 1 in breast cancer. Mol Med Rep. 14:2975–2982. 2016. View Article : Google Scholar : PubMed/NCBI

28 

Zhang Y, Xu G, Liu G, Ye Y, Zhang C, Fan C, Wang H, Cai H, Xiao R, Huang Z, et al: miR-411-5p inhibits proliferation and metastasis of breast cancer cell via targeting GRB2. Biochem Biophys Res Commun. 476:607–613. 2016. View Article : Google Scholar : PubMed/NCBI

29 

Livak KJ and Schmittgen TD: Analysis of relative gene expression data using real-time quantitative PCR and the 2(-Delta Delta C(T)) Method. Methods. 25:402–408. 2001. View Article : Google Scholar : PubMed/NCBI

30 

Wang G, Yang X, Li C, Cao X, Luo X and Hu J: PIK3R3 induces epithelial-to-mesenchymal transition and promotes metastasis in colorectal cancer. Mol Cancer Ther. 13:1837–1847. 2014. View Article : Google Scholar : PubMed/NCBI

31 

Li B, Xie Z and Li B: miR-152 functions as a tumor suppressor in colorectal cancer by targeting PIK3R3. Tumour Biol. 37:10075–10084. 2016. View Article : Google Scholar : PubMed/NCBI

32 

Cao G, Dong W, Meng X, Liu H, Liao H and Liu S: MiR-511 inhibits growth and metastasis of human hepatocellular carcinoma cells by targeting PIK3R3. Tumour Biol. 36:4453–4459. 2015. View Article : Google Scholar : PubMed/NCBI

33 

Liu K, Li X, Cao Y, Ge Y, Wang J and Shi B: MiR-132 inhibits cell proliferation, invasion and migration of hepatocellular carcinoma by targeting PIK3R3. Int J Oncol. 47:1585–1593. 2015. View Article : Google Scholar : PubMed/NCBI

34 

Hwang HW and Mendell JT: MicroRNAs in cell proliferation, cell death, and tumorigenesis. Br J Cancer. 96 Suppl:R40–R44. 2007.PubMed/NCBI

35 

Sun M, Huang F, Yu D, Zhang Y, Xu H, Zhang L, Li L, Dong L, Guo L and Wang S: Autoregulatory loop between TGF-β1/miR-411-5p/SPRY4 and MAPK pathway in rhabdomyosarcoma modulates proliferation and differentiation. Cell Death Dis. 6:e18592015. View Article : Google Scholar : PubMed/NCBI

36 

Yamamoto K, Seike M, Takeuchi S, Soeno C, Miyanaga A, Noro R, Minegishi Y, Kubota K and Gemma A: MiR-379/411 cluster regulates IL-18 and contributes to drug resistance in malignant pleural mesothelioma. Oncol Rep. 32:2365–2372. 2014. View Article : Google Scholar : PubMed/NCBI

37 

Oliveto S, Mancino M, Manfrini N and Biffo S: Role of microRNAs in translation regulation and cancer. World J Biol Chem. 8:45–56. 2017. View Article : Google Scholar : PubMed/NCBI

38 

Zhu Y, Zhao H, Rao M and Xu S: MicroRNA-365 inhibits proliferation, migration and invasion of glioma by targeting PIK3R3. Oncol Rep. 37:2185–2192. 2017. View Article : Google Scholar : PubMed/NCBI

39 

Zhang L, Huang J, Yang N, Greshock J, Liang S, Hasegawa K, Giannakakis A, Poulos N, OBrien-Jenkins A, Katsaros D, et al: Integrative genomic analysis of phosphatidylinositol 3-kinase family identifies PIK3R3 as a potential therapeutic target in epithelial ovarian cancer. Clin Cancer Res. 13:5314–5321. 2007. View Article : Google Scholar : PubMed/NCBI

40 

Zhou J, Chen GB, Tang YC, Sinha RA, Wu Y, Yap CS, Wang G, Hu J, Xia X, Tan P, et al: Genetic and bioinformatic analyses of the expression and function of PI3K regulatory subunit PIK3R3 in an Asian patient gastric cancer library. BMC Med Genomics. 5:342012. View Article : Google Scholar : PubMed/NCBI

41 

Xu L, Wen Z, Zhou Y, Liu Z, Li Q, Fei G, Luo J and Ren T: MicroRNA-7-regulated TLR9 signaling-enhanced growth and metastatic potential of human lung cancer cells by altering the phosphoinositide-3-kinase, regulatory subunit 3/Akt pathway. Mol Biol Cell. 24:42–55. 2013. View Article : Google Scholar : PubMed/NCBI

42 

Klahan S, Wu MS, Hsi E, Huang CC, Hou MF and Chang WC: Computational analysis of mRNA expression profiles identifies the ITG family and PIK3R3 as crucial genes for regulating triple negative breast cancer cell migration. BioMed Res Int. 2014:5365912014. View Article : Google Scholar : PubMed/NCBI

43 

Niemeyer BF, Parrish JK, Spoelstra NS, Joyal T, Richer JK and Jedlicka P: Variable expression of PIK3R3 and PTEN in Ewing Sarcoma impacts oncogenic phenotypes. PLoS One. 10:e01168952015. View Article : Google Scholar : PubMed/NCBI

Related Articles

  • Abstract
  • View
  • Download
  • Twitter
Copy and paste a formatted citation
Spandidos Publications style
Zhao J, Xu J and Zhang R: MicroRNA-411 inhibits malignant biological behaviours of colorectal cancer cells by directly targeting PIK3R3 Retraction in /10.3892/or.2022.8283. Oncol Rep 39: 633-642, 2018.
APA
Zhao, J., Xu, J., & Zhang, R. (2018). MicroRNA-411 inhibits malignant biological behaviours of colorectal cancer cells by directly targeting PIK3R3 Retraction in /10.3892/or.2022.8283. Oncology Reports, 39, 633-642. https://doi.org/10.3892/or.2017.6135
MLA
Zhao, J., Xu, J., Zhang, R."MicroRNA-411 inhibits malignant biological behaviours of colorectal cancer cells by directly targeting PIK3R3 Retraction in /10.3892/or.2022.8283". Oncology Reports 39.2 (2018): 633-642.
Chicago
Zhao, J., Xu, J., Zhang, R."MicroRNA-411 inhibits malignant biological behaviours of colorectal cancer cells by directly targeting PIK3R3 Retraction in /10.3892/or.2022.8283". Oncology Reports 39, no. 2 (2018): 633-642. https://doi.org/10.3892/or.2017.6135
Copy and paste a formatted citation
x
Spandidos Publications style
Zhao J, Xu J and Zhang R: MicroRNA-411 inhibits malignant biological behaviours of colorectal cancer cells by directly targeting PIK3R3 Retraction in /10.3892/or.2022.8283. Oncol Rep 39: 633-642, 2018.
APA
Zhao, J., Xu, J., & Zhang, R. (2018). MicroRNA-411 inhibits malignant biological behaviours of colorectal cancer cells by directly targeting PIK3R3 Retraction in /10.3892/or.2022.8283. Oncology Reports, 39, 633-642. https://doi.org/10.3892/or.2017.6135
MLA
Zhao, J., Xu, J., Zhang, R."MicroRNA-411 inhibits malignant biological behaviours of colorectal cancer cells by directly targeting PIK3R3 Retraction in /10.3892/or.2022.8283". Oncology Reports 39.2 (2018): 633-642.
Chicago
Zhao, J., Xu, J., Zhang, R."MicroRNA-411 inhibits malignant biological behaviours of colorectal cancer cells by directly targeting PIK3R3 Retraction in /10.3892/or.2022.8283". Oncology Reports 39, no. 2 (2018): 633-642. https://doi.org/10.3892/or.2017.6135
Follow us
  • Twitter
  • LinkedIn
  • Facebook
About
  • Spandidos Publications
  • Careers
  • Cookie Policy
  • Privacy Policy
How can we help?
  • Help
  • Live Chat
  • Contact
  • Email to our Support Team